UNITED STATES
SECURITIES AND EXCHANGE COMMISSION
Washington, D.C. 20549

FORM 6-K

Report of Foreign Private Issuer
Pursuant to Rule 13a-16 or 15d-16
under the Securities Exchange Act of 1934

For the month of: October 2024

Commission File Number: 001-33562

PLATINUM GROUP METALS LTD.

Suite 838 - 1100 Melville Street, Vancouver BC, V6E 4A6, CANADA
Address of Principal Executive Office

Indicate by check mark whether the registrant files or will file annual reports under cover:

Form 20-F [X] Form 40-F [   ]

Indicate by check mark if the registrant is submitting the Form 6-K in paper as permitted by Regulation S-T Rule 101(b)(1): [   ]

Indicate by check mark if the registrant is submitting the Form 6-K in paper as permitted by Regulation S-T Rule 101(b)(7): [   ]


SIGNATURE

Pursuant to the requirements of the Securities Exchange Act of 1934, the registrant has duly caused this report to be signed on its behalf by the undersigned, thereunto duly authorized.

  PLATINUM GROUP METALS LTD.
   
  /s/ Frank Hallam
Date:  October 9, 2024 Frank Hallam
  Chief Financial Officer

 


EXHIBIT INDEX

Exhibit

Description

   

99.1

Waterberg Definitive Feasibility Study Update, Bushveld Igneous Complex, Republic of South Africa" dated October 9, 2024, and with an effective date of August 31, 2024

   

99.2

Canadian Consent of Charles Muller

   

99.3

Canadian Consent of Michael Murphy

   

99.4

Canadian Consent of Gordon Cunningham

   

99.5

Canadian Certificate of Charles Muller

   

99.6

Canadian Certificate of Michael Murphy

   

99.7

Canadian Certificate of Gordon Cunningham

   

99.8

News Release dated October 9, 2024



Platinum Group Metals Ltd.: Exhibit 99.1 - Filed by newsfilecorp.com


i

TITLE PAGE

Report Title:

Waterberg Definitive Feasibility Study Update

   

Property:

Waterberg Project

   

Location:

Bushveld Igneous Complex, Republic of South Africa

   

Effective Date of Technical Report:

09 October 2024

   

Effective Date of Mineral Resource:

31 August 2024

   

Effective Date of Mineral Reserve:

31 August 2024

Qualified Persons


ii

IMPORTANT NOTICE

This report titled "Waterberg Definitive Feasibility Study Update" (Technical Report) was prepared by Michael Murphy, Charles Muller and Gordon Cunningham (collectively, the Report Authors), each of which is a Qualified Person within the meaning of Canada's National Instrument 43-101 - Standards of Disclosure for Mineral Projects (NI 43-101) and the United States Securities and Exchange Commission's (SEC) Modernized Property Disclosure Requirements for Mining Registrants as described in Subpart 229.1300 of Regulation S-K, Disclosure by Registrants Engaged in Mining Operations and Item 601(b)(96) Technical Report Summary (S-K 1300), for Platinum Group Metals Ltd. (Registrant) and Waterberg JV Resources (Pty) Ltd. This Technical Report was prepared in accordance with the requirements of NI 43-101 and S-K 1300. It constitutes a technical report and feasibility study within the meaning of NI 43-101 and a technical report summary and feasibility study within the meaning of S-K 1300.

The quality of information, conclusions, and estimates contained herein are based on:

The results of the Technical Report represent forward-looking information. The forward-looking information includes pricing assumptions, sales forecasts, projected capital and operating costs, mine life and production rates, among other assumptions. Readers are cautioned that actual results may vary from those presented. The factors and assumptions used to develop the forward-looking information, and the risks that could cause the actual results to differ materially are presented in the body of this Technical Report.

Where estimates have been made by the Report Authors, they are subject to qualifications and assumptions described in the Technical Report. The information contained in the Technical Report reflects the Report Authors' professional judgement based on the information available at the time of the report preparation. A change in any of these factors may alter the findings and conclusions expressed by the Report Authors. The estimates contained in the Technical Report may be prone to fluctuations with time and changing industry circumstances.


iii

DATE AND SIGNATURE PAGE

Report Title:

Waterberg Definitive Feasibility Study Update

   

Property:

Waterberg Project

   

Location:

Bushveld Igneous Complex, Republic of South Africa

   

Effective Date of Technical Report:

09 October 2024

Qualified Persons

/s/ Michael Murphy

 

9 October 2024

Michael Murphy, P. Eng.
Stantec Consulting International Ltd. - Mining, Minerals and Metals

 

 

     
     

/s/ Charles Muller

 

9 October 2024

Charles Muller
Protek Consulting Pty Ltd.

 

 

     
     

/s/ Gordon Cunningham

 

9 October 2024

Gordon Cunningham, Pr. Eng.
Turnberry Projects (Pty) Ltd.

 

 



iv

Operating Companies

Local Operating Company:

Platinum Group Metals (RSA) (Pty) Ltd.
First Floor, Rosebank Terrace
23-25 Sturdee Avenue
Rosebank
Johannesburg
2196
Republic of South Africa
Phone: +27.11.214.7800
Fax: +27.11.447.1000
E-mail: info@platinumgroupmetals.net

 

Parent and Canadian-resident Company:

Platinum Group Metals Ltd.
Suite 838-1100 Melville Street
Vancouver, British Columbia V6E 4A6
Canada
Phone: +1.604.899.5450
E-mail: info@platinumgroupmetals.net 
Website: www.platinumgroupmetals.net

 

For technical reports and news releases filed with SEDAR+, see www.sedarplus.ca.


Table of Contents

IMPORTANT NOTICE II
   
1.0 EXECUTIVE SUMMARY 1
1.1 Introduction 1
1.2 Property Description and Location 2
1.2.1 Property and Title 2
1.2.2 Holdings Structure 3
1.3 Geological Setting and Mineralization 3
1.4 Deposit Types 4
1.5 Exploration Data / Information 4
1.6 Drilling 4
1.7 Sample Preparation, Analyses, and Security 5
1.8 Data Verification 5
1.9 Mineral Processing and Metallurgical Testing 5
1.10 Mineral Resource Estimates 6
1.11 Mineral Reserve Estimates 11
1.12 Mining Methods 14
1.12.1 Geomechanical 15
1.12.2 Mine Development 17
1.12.3 Production 17
1.12.4 Ventilation and Mine Air Refrigeration 19
1.13 Recovery Methods 20
1.14 Project Infrastructure 22
1.15 Market Studies and Contracts 22
1.16 Environmental Studies, Permitting, and Social or Community Impact 24
1.17 Capital and Operating Costs 25
1.18 Economic Analysis 27
1.19 Adjacent Properties 27
1.20 Project Implementation 27
1.21 Interpretations and Conclusions 30
1.22 Recommendations 30
   
2.0 INTRODUCTION 33
2.1 Platinum Group Metals Ltd. 33
2.2 Terms of Reference and Purpose of this Technical Report 33
2.3 Sources of Information 34
2.4 Involvement of the Qualified Persons and Personal Inspections 34
2.5 Specific Areas of Responsibility 34
2.6 Effective Dates 35
   
3.0 RELIANCE ON OTHER EXPERTS 36
3.1 Reliance on Information Provided by the Registrant (PTM) 36
3.2 Other Information 36


Table of Contents

4.0 PROPERTY DESCRIPTION AND LOCATION 38
4.1 Property and Title 38
4.2 Type of Mineral Tenure 39
4.3 Mineral Right Status 40
4.3.1 Retention of Mineral Rights 45
4.4 Permits and Licenses 45
4.5 Holdings Structure 47
4.5.1 History of the Waterberg JV Project 47
4.5.2 History of the Waterberg Extension Project 49
4.5.3 Waterberg Project Consolidation 49
4.6 Royalties and Encumbrances 52
4.6.1 The Mineral and Petroleum Resources Royalty Act, No. 28 of 2008 52
4.6.2 Encumbrances 53
4.7 Environmental Liability during Prospecting and Mining Right Phases 53
4.8 Legal Access 54
   
5.0 ACCESSIBILITY, CLIMATE, LOCAL RESOURCES, INFRASTRUCTURE, AND PHYSIOGRAPHY 56
5.1 Access to Site 56
5.2 Local Resources 56
5.3 Regional Infrastructure 56
5.3.1 Power 57
5.3.2 Water 57
5.3.3 Roads 57
5.4 Physiography 58
5.5 Local Flora and Fauna 58
5.5.1 Fauna 58
5.5.2 Birds 58
5.5.3 Herpetofauna 59
5.5.4 Mammals 59
5.5.5 Vegetation 59
5.6 Sites of Sensitivity in the Area 60
5.6.1 Local Gravesites 60
5.6.2 Local Rock Art 60
5.7 Climate and Impact on Operating Season 61
   
6.0 HISTORY 62
6.1 Exploration 62
6.2 Historical Mineral Resource Estimate 62
6.2.1 September 2012 62
6.2.2 February 2013 63
6.2.3 September 2013 64
6.2.4 June 2014 65


Table of Contents

6.2.5 July 2015 68
6.2.6 April 2016 68
6.2.7 October 2016 70
6.2.8 September 2018 71
6.2.9 September 2019 74
6.3 Historical Mineral Reserves Estimate 77
6.3.1 October 2016 77
6.3.2 September 2019 78
6.4 Production History 79
   
7.0 GEOLOGICAL SETTING, MINERALIZATION, AND DEPOSIT TYPES 80
7.1 Geological Setting 80
7.1.1 Bushveld Igneous Complex Stratigraphy 81
7.1.2 The Northern Limb 82
7.1.3 Waterberg Group / Bushveld Igneous Complex Age Relationship 84
7.2 Nature of, and Controls on, Mineralization 85
7.3 Geological Models 86
7.3.1 The Main Zone 88
7.3.2 The Upper Zone 88
7.3.3 Structure 88
7.4 Nature of Deposits on the Property 88
   
8.0 DEPOSIT TYPES 92
8.1 Mineralized Zones 92
8.2 Description of T-Zone Layering and Mineralization 94
8.2.1 Upper Pegmatoidal Anorthosite 94
8.2.2 T1 Layer Mineralization 94
8.2.3 Lower Pegmatoidal Anorthosite and Lower Pegmatoidal Pyroxenite 95
8.2.4 TZ Layer Mineralization 95
8.3 Description of F-Zone Layering and Mineralization 95
8.4 PGE Mineralization 96
   
9.0 EXPLORATION DATA / INFORMATION 97
9.1 Remote Sensing Data and Interpretations 97
9.2 Geophysics 97
9.2.1 Initial Survey 97
9.2.2 Extended Airborne Gravity Gradient and Magnetics 98
9.2.3 Ground Gravity 102
9.2.4 High-resolution Aeromagnetic and Radiometric Survey 102
9.3 Mapping 106
9.4 Structural Studies 106
9.5 Hydrogeology 106
9.5.1 Methodology and Data Sources 106


Table of Contents

9.5.2 Drainage 108
9.5.3 Groundwater Flow 109
9.5.4 Regional Water Quality 109
9.5.5 Groundwater Recharge and Harvest Potential 109
9.5.6 Aquifer Classification 109
9.5.7 Groundwater Flow Model 110
9.5.8 Flow Model Results 111
9.5.9 Risks 112
9.5.10 Further Recommended Work 112
9.5.11 Conclusion and Impact Assessment Statement 112
   
10.0 DRILLING 113
10.1 2010 Drilling 114
10.2 2011 Drilling 114
10.3 2012 Drilling 114
10.4 2013 Drilling 114
10.5 2014 Drilling 114
10.6 2015 Drilling 115
10.7 2016 Drilling 115
10.8 2017-2018 Drilling 116
10.9 2022-2023 Drilling 116
10.10 Collar Surveys 116
10.11 Downhole Surveys 116
10.12 Drilling Quality 117
10.13 Geological Logging 117
10.14 Diamond Drill Core Sampling 118
10.15 Core Recovery 118
10.16 Sample Quality 118
10.17 Interpretation of Results 118
10.18 Technical Review 119
   
11.0 SAMPLE PREPARATION, ANALYSIS, AND SECURITY 120
11.1 Sampling Method and Approach 120
11.2 Density Determinations 121
11.3 Quality Control Prior to Dispatch 121
11.4 Security 121
11.5 Sample Preparation and Analysis 122
11.6 Sampling Audit Process 124
11.7 Geochemical Soil Sampling 125
11.8 Database Management 126
11.9 Quality Assurance and Quality Control Analysis 126
11.9.1 Analytical Quality Assurance and Quality Control Data 128


Table of Contents

11.9.2 Assay Validation 139
11.9.3 Check Assays 141
11.9.4 Sample Security 143
   
12.0 DATA VERIFICATION, AUDITS, AND REVIEWS 145
12.1 Verification of Data by Qualified Person 145
12.2 Limitations of the Data Verification Process 145
12.3 Independent Audits and Reviews 146
   
13.0 MINERAL PROCESSING AND METALLURGICAL TESTING 147
13.1 Introduction 147
13.2 Metallurgical Test Work 149
13.2.1 Early Mine Blend Sample Selection and Characterization 149
13.2.2 Comminution Test Work 150
13.2.3 Historic Comminution Test Work 155
13.2.4 Latest Float Sample Selection and Characterization 158
13.2.5 Latest Bench Scale Flotation Test Work of 2023 161
13.2.6 Historic Float Test Work 166
13.2.7 Backfill Sample Preparation (MF1 Test Work) 185
13.2.8 PGE & Nickel Entitlement Study 186
13.2.9 Other Historical Test Work 188
13.2.10 Other Current Test Work 190
13.3 Concentrate Specification 196
13.3.1 Process Plant Recovery Estimate 197
13.4 Recommended Future Test Work 206
13.5 Risks and Opportunities 207
13.5.1 Flowsheet 207
13.5.2 Assaying 207
13.5.3 Recovery Estimate 210
13.5.4 Bulk Sample Consideration 211
13.6 Comments on Mineral Processing and Metallurgical Testing 211
   
14.0 MINERAL RESOURCE ESTIMATES 213
14.1 Estimation and Modelling Techniques 213
14.1.1 Key Assumptions and Parameters 213
14.1.2 Data Used 214
14.1.3 Structural Model 216
14.1.4 Project Areas 221
14.1.5 Geological Domains 222
14.1.6 Probability Model 225
14.1.7 Estimation Start Model 230
14.1.8 Flag Drill Hole with Final Start Model 230
14.1.9 Composite Ore Intersections 230


Table of Contents

14.1.10 Histograms and Probability Plots 230
14.1.11 Outlier Analysis 231
14.1.12 Descriptive Statistics 231
14.1.13 Variogram Modelling 234
14.1.14 Global Mean Model 239
14.1.15 Grade Estimation 239
14.1.16 Model Validation 239
14.1.17 Rotate Back to Rotated Plane 239
14.1.18 Rotate Back to Original Three-dimensional Space 240
14.1.19 Mineral Resource Model 241
14.1.20 Metal Groupings and Proportions 251
14.1.21 Effect of Modifying Factors 251
14.2 Mineral Resource Classification Criteria 251
14.3 Reasonable Prospects for Eventual Economic Extraction 255
14.4 Mineral Resource Statement 255
14.5 Mineral Resource Reconciliation 263
   
15.0 MINERAL RESERVE ESTIMATE 265
15.1 Mining Cutoff Grade 265
15.1.1 Operating Cost Inputs 265
15.1.2 Metals Prices, Prill Split, and 4E Basket Price 266
15.1.3 Copper and Nickel Revenue 267
15.1.4 Stoping Pay Limit 268
15.1.5 Stope Shape Design 268
15.1.6 Modifying Factors 269
15.2 Mineral Resource Conversion 272
15.3 Mineral Reserve Statement 279
   
16.0 MINING METHODS 283
16.1 Introduction 283
16.2 Rock Mechanics 285
16.2.1 Structural Geology 285
16.2.2 T-Zone Thrust Fault 285
16.2.3 Geomechanical Model 291
16.2.4 In Situ Stress 292
16.2.5 Geomechanics Data 293
16.2.6 Geomechanic Parameters for Mine Design 313
16.2.7 3D Finite Element Modeling 319
16.2.8 Raisebore Risk Assessment 328
16.2.9 Rock Reinforcement and Ground Support Recommendations 332
16.2.10 Conclusions 335
16.2.11 Recommendations 336


Table of Contents

16.3 Underground Mining 337
16.3.1 Mine Design Parameters 337
16.3.2 Mine Access 338
16.3.3 Development Methods 343
16.3.4 Vertical Development 345
16.3.5 Mining Method Selection 346
16.3.6 Stoping 353
16.3.7 Mining Development 361
16.3.8 Mine Backfill - Underground 364
16.3.9 Productivity Rates 369
16.3.10 Mine Development and Production Schedules 375
16.3.11 Delineation Diamond Drilling 381
16.4 Mine Ventilation and Refrigeration Design 383
16.4.1 Ventilation and Refrigeration Assumptions and Design Criteria 384
16.4.2 Airflow Requirements 386
16.4.3 System Description 388
16.4.4 Main Surface Fans 391
16.4.5 Auxiliary Fans 392
16.4.6 Ventilation Controls 393
16.4.7 Heat Loads 393
16.4.8 Refrigeration 395
16.4.9 Bulk-Air Coolers 396
16.5 Labor 398
16.5.1 Labor Requirements 398
16.5.2 Labor Profile 402
16.6 Mobile Equipment 404
16.6.1 Fleet Size 405
16.6.2 Peak and Steady-State Fleet Size 407
16.7 Underground Infrastructure 412
16.7.1 Refuge Stations 412
16.7.2 Ore and Waste Handling Systems 413
16.7.3 Mine Dewatering 418
16.7.4 Maintenance Facilities 422
16.7.5 Fuel and Lubrication 425
16.7.6 Explosives Handling and Distribution 426
16.7.7 Mine Services 426
16.7.8 Personnel and Material Movement 428
16.7.9 Electrical Infrastructure 429
16.7.10 Communications and Automation 431
   
17.0 RECOVERY METHODS 433
17.1 Introduction 433


Table of Contents

17.2 Process Design Criteria 433
17.2.1 Process Description 433
17.3 Sampling and Ancillaries 451
17.3.1 Process Plant Sampling and Laboratory 451
17.3.2 Utility Consumption 455
17.3.3 Production Profile 456
17.3.4 Tailings Production 459
   
18.0 PROJECT INFRASTRUCTURE 461
18.1 Introduction 461
18.1.1 Overview 461
18.1.2 Mine Area Infrastructure 463
18.1.3 Plant Area Infrastructure 465
18.1.4 Regional Area Infrastructure 466
18.2 Site Layout and Access Roads 468
18.3 Water Infrastructure 468
18.3.1 Water Balance and Infrastructure 469
18.3.2 Bulk Water Sources 474
18.3.3 Stormwater and Containment 478
18.3.4 Stream Diversion 479
18.4 General Electrical Infrastructure 479
18.4.1 Predicted Electrical Load 479
18.4.2 Bulk Electricity Supply 480
18.4.3 Temporary Electricity Supply 482
18.4.4 Emergency Power Generation 483
18.5 General Surface Services Infrastructure 483
18.5.1 Fuel and Lubrication Offloading and Storage Facilities 483
18.5.2 Fire Protection Facilities 484
18.5.3 Key Surface Buildings 485
18.5.4 Mine Site Noise Berms 487
18.6 Waste Facility 489
18.6.1 General Waste Facilities 489
18.6.2 Waste Rock Dump 489
18.7 Stockpile Reclamation 491
18.7.1 Crushed Ore Stockpile 491
18.7.2 Temporary Ore Stockpiles 491
18.7.3 Topsoil Stockpiles 491
18.8 Central Analytical Laboratory 491
18.8.1 Laboratory Scope and Analytical Methods 492
18.8.2 Laboratory Human Resources 492
18.8.3 Laboratory Information Management System 493
18.9 Dry Stack Tailings Storage Facility 493


Table of Contents

18.9.1 Introduction 493
18.9.2 TSF Site Selection and Key Components 494
18.9.3 Geochemical Classification of the Tailings 495
18.9.4 Dry Stack TSF Deposition Methodology 496
18.9.5 Layout and Development 497
18.9.6 Water Management 500
18.9.7 Water Balance on Dry Stack TSF 501
18.9.8 Geotechnical Investigation 501
18.9.9 Seepage and Stability Assessment 502
18.9.10 Recommendations for the Dry Stack TSF 502
18.10 Surface Paste Backfill Plant 503
18.10.1 Backfill Product 503
18.10.2 Key Assumptions and Design Criteria 503
18.10.3 Test Work 504
18.10.4 Operating Points 510
18.10.5 Backfill Strength Requirements 510
18.10.6 Backfill Plant Capacity 511
18.10.7 Process Overview for the Backfill Plant 512
18.10.8 Water Systems 512
18.11 Tailings Dewatering Plant 513
18.11.1 Dewatering Plant Design Criteria 513
18.11.2 Process Overview 514
18.11.3 Test Work 514
18.11.4 Bulk Material Handling of Dry Tailings 517
   
19.0 MARKET STUDIES AND CONTRACTS 519
19.1 PGM and Base Metal Market Review 519
19.2 PGM and Base Metal Prices 522
19.2.1 Palladium, Platinum, and Gold Pricing 522
19.2.2 Nickel Pricing 523
19.2.3 Copper Pricing 524
19.2.4 Rhodium Pricing 525
19.2.5 Metal Price Comparison 525
19.2.6 Exchange Rate Evaluation 525
19.3 PGM and Base Metal Contribution to Revenue 526
19.4 Concentrate Production and Quality 527
19.5 Concentrate Treatment Options 529
19.6 Capacity Available Locally 529
19.7 Smelting and Refining Contracts 530
19.8 Metal Payability or Treatment Terms 530
19.9 Payment Pipelines 531
19.10 Penalties 531
19.11 Material Contracts 531


Table of Contents

20.0 ENVIRONMENTAL STUDIES, PERMITTING, AND SOCIAL OR COMMUNITY IMPACT 532
20.1 Environmental Studies on Surrounding Areas 532
20.2 Environmental and Social Licenses and Permits 533
20.2.1 Applications Submitted and Granted to Date 533
20.2.2 Applications for Utilities 533
20.3 Environmental and Socio-Economic Impacts 534
20.3.1 Environmental Impacts to Surrounding Areas 534
20.3.2 Socio-Economic Impacts on Local Communities 536
20.4 Environmental Requirements During Mine Operations and After Mine Closure 538
20.4.1 Waste and Residue Disposal 538
20.4.2 Site Monitoring 538
20.4.3 Water Management 538
20.4.4 Post Closure Assessments and Rehabilitation Plans 538
20.5 Project Permitting Requirements 539
20.6 Social or Community Related Requirements and Plans 540
20.6.1 Social and Economic Development Requirements 540
20.6.2 Social and Economic Development 541
20.7 Status of Negotiations or Agreements with Local Communities 542
20.8 Mine Employee Housing Strategy 542
20.9 Mine Employee Skills Development and Training Strategy 543
20.9.1 Local Labor and Education Levels 543
20.9.2 Human Capital Strategy 544
20.9.3 Operational Readiness and Ramp-up 545
20.9.4 Estimated Training Schedule 545
20.10 Mine Closure Requirements and Costs 545
20.11 Qualified Person's Opinion 546
   
21.0 CAPITAL AND OPERATING COSTS 547
21.1 Introduction - CapEx 547
21.1.1 Project Capital Costs 547
21.1.2 Sustaining Capital Costs 547
21.1.3 Operating Costs 547
21.1.4 Definition - Project, Sustaining, and Operating Cost 548
21.2 Capital Cost Estimate Summary 549
21.2.1 Capital Costs 549
21.2.2 Basis of Capital Estimate 549
21.2.3 Scope of Capital Costs 550
21.2.4 Sustaining Capital Costs 550
21.2.5 Capitalized Operating Cost 551
21.2.6 Exclusions from Capital Estimate 553


Table of Contents

21.2.7 Battery Limits 553
21.2.8 Direct Field Costs 554
21.3 Mine Capital Costs 554
21.3.1 Underground Mining Contractor Costs 555
21.3.2 Contractor Direct Costs 555
21.3.3 Contractor Indirect Costs 556
21.3.4 Contractor Overhead and Markup 556
21.3.5 Hours of Work 556
21.3.6 Contractor-to-Owner Labor Transition 556
21.3.7 Equipment 556
21.3.8 Development 558
21.3.9 Mass Excavation 559
21.3.10 Vertical Development 559
21.3.11 Waste Haulage 559
21.3.12 Construction 559
21.3.13 Maintenance 559
21.4 Plant Capital Costs 559
21.4.1 Scope of Estimate 560
21.4.2 Accuracy and Basis of Estimate 560
21.4.3 Estimating Assumptions 561
21.4.4 Battery Limits 562
21.4.5 Exclusions from Concentrator Costs 562
21.4.6 Plant Cost 563
21.4.7 Primary Crushing 563
21.5 Backfill and Dewatering Plant and Tailings Deposition Capital Costs 564
21.5.1 Scope of Estimate and Methodology 564
21.5.2 Accuracy and Basis of Estimate 564
21.5.3 Battery Limits 564
21.5.4 Exclusions 565
21.5.5 Backfill and Dewatering Plant Cost 565
21.5.6 Tailings Storage Facility Cost 565
21.6 Regional Infrastructure Capital Cost 566
21.6.1 Summary of Regional Infrastructure Costs 566
21.6.2 132 kV Electrical Supply 567
21.6.3 Shared Services and Surface Infrastructure 568
21.7 Project Indirect Costs 569
21.7.1 Skills Development and Training 570
21.8 Capitalized OpEx 571
21.9 Contingency Assessment 571
21.10 Capital Expenditure Profile 571
21.11 Project Implementation 573
21.12 Operating Cost Summary 576


Table of Contents

21.12.1 Basis of Estimate 576
21.12.2 OpEx Estimation Results 577
21.12.3 Mining / Underground Operating Cost Estimates 586
21.12.4 Plant and Shared Infrastructure Operating Cost Estimates 589
21.12.5 Engineering and Infrastructure Operating Cost Estimates 593
21.12.6 General and Administrative Operating Cost Estimates 596
   
22.0 ECONOMIC ANALYSIS 599
22.1 Introduction 599
22.2 Basis of Evaluation 599
22.3 Inputs and Assumptions 600
22.3.1 Metal Prices 600
22.3.2 Foreign Exchange 600
22.3.3 Inflation and Escalation 601
22.3.4 Revenue Realization Costs 601
22.3.5 Corporate Income Tax 602
22.3.6 Mineral Royalty Tax 603
22.4 Project Drivers 603
22.4.1 Production Schedule 603
22.4.2 Metallurgical Recoveries 605
22.4.3 Capital Expenditure 606
22.4.4 Operating Expenditure 608
22.4.5 Other Indirect Costs 609
22.4.6 Working Capital 610
22.5 Summary of Results 610
22.5.1 Key Metrics 610
22.5.2 Cost Competitiveness 611
22.5.3 Project Cash Flows 612
22.6 Robustness Analysis 615
22.6.1 Deterministic Sensitivity Analysis 617
22.6.2 Deterministic Scenario Analysis 619
22.6.3 Alternative Metal Pricing Scenario Analysis 621
22.7 Qualified Person's Opinion 624
   
23.0 ADJACENT PROPERTIES 625
23.1 The Aurora Projects 625
23.2 Mogalakwena Mine 626
23.3 Akanani Project 626
23.4 Boikgantsho Project 626
23.5 Aurora, Harriet's Wish, and Cracouw Projects (Hacra Project) 627
23.6 Platreef Project (Ivanplats) 627
   
24.0 OTHER RELEVANT DATA AND INFORMATION 629


Table of Contents

25.0 INTERPRETATIONS AND CONCLUSIONS 630
25.1 Geology and Mineral Resource 630
25.2 Mineral Reserve Estimate 630
25.3 Mining Methods 631
25.4 Metallurgical Performance and Processing 632
25.5 Infrastructure 633
25.6 Marketing and Contracts 634
25.7 Environmental 634
25.8 Capital and Operating Costs 635
25.9 Economic Outcome 637
25.10 Overall Conclusions 638
   
26.0 RECOMMENDATIONS 639
26.1 Geology and Mineral Resource 639
26.2 Mineral Reserve Estimates 639
26.3 Mining Methods 639
26.4 Metallurgical Processing 640
26.5 Infrastructure 641
26.5.1 Central Assay Laboratory 641
26.5.2 Tailings Storage Facility 641
26.6 Marketing and Contracts 641
26.7 Environmental 642
26.8 Economic Outcome 642
   
27.0 REFERENCES 643


List of Tables and Figures

Tables

Table 1-1:  Mineral Resource Estimate Summary EXCLUDING Reserves (Effective 31 Aug 2024, 100% Project Basis) 7
Table 1-2:  Mineral Resource Estimate Summary INCLUDING Reserves (Effective 31 Aug 2024, 100% Project Basis) 9
Table 1-3:  F-Central Mineral Reserves Increase in DFS Update 12
Table 1-4:  Proven Mineral Reserve Estimate Effective 31 August 2024 13
Table 1-5:  Probable Mineral Reserve Estimate Effective 31 August 2024 13
Table 1-6:  Total Estimated Proven and Probable Mineral Reserve Effective 31 August 2024 13
Table 1-7:  Development Quantities by Complex 17
Table 1-8:  Life-of-Mine Production Summary 18
Table 1-9:  Three-year Trailing Pricing all Economic Metals 22
Table 1-10:  Consensus View - Metal Price Assumptions 23
Table 1-11:  Economic PGEs and Base Metals for First 10 Years and LOM 23
Table 1-12:  Status of Required Environmental Licenses and Permits 24
Table 1-13:  Waterberg Project Capital Cost 25
Table 1-14:  Waterberg Project Operating Cost 26
Table 1-15:  Waterberg Project Cash and All-In-Cost 26
Table 3-1:  Information Provided by Registrant 36
Table 4-1:  Summary of the Mineral Exploration and Mining Rights of South Africa 39
Table 4-2:  Summary of Mineral Exploration and Mining Rights (Waterberg JV Resources) 41
Table 4-3:  Licenses and Permits Required for the Waterberg Project 46
Table 6-1:  Inferred Mineral Resource Estimate at 2 g/t 4E Cutoff, 01-Sep-2012 63
Table 6-2:  Inferred Mineral Resource Estimate at 2 g/t 2PGE+Au Cutoff, 01-Feb-2013 64
Table 6-3:  Inferred Mineral Resource Estimate at 2 g/t 4E Cutoff, 02-Sep-2013 65
Table 6-4:  Inferred Mineral Resource Estimate at 2 g/t 2PGE+Au Cutoff, 12-Jun-2014 67
Table 6-5:  Mineral Resource Statement Effective 20-Jul-2015 68
Table 6-6:  Mineral Resource Estimate Details as of 18-Apr-2016 69
Table 6-7:  T-Zone Mineral Resource Estimate at 2.5 g/t 4E Cutoff, as of 17-Oct-2016 70
Table 6-8:  F-Zone Mineral Resource Estimate at 2.5 g/t 4E Cutoff, as of 17-Oct-2016 70
Table 6-9:  Total Mineral Resource Estimate at 2.5 g/t 4E Cutoff, 17-Oct-2016 71
Table 6-10:  Mineral Resource Estimate at 2.0 g/t 4E Cutoff, 27-Sep-2018 72
Table 6-11:  Mineral Resource Estimate at 2.5 g/t 4E Cutoff, 27-Sep-2018 73
Table 6-12:  Mineral Resource Statement at 2.0 g/t 4E Cutoff, 04-Sep-2019 75
Table 6-13:  Mineral Resource Estimate at 2.5 g/t 4E Cutoff, 04-Sep-2019 76
Table 6-14:  Probable Mineral Reserve Estimate at 2.5 g/t Tonnage and Grades (17-Oct-2016) 77
Table 6-15:  Probable Mineral Reserve Estimate at 2.5 g/t Contained Metal (17-Oct-2016) 78
Table 6-16:  Proven Mineral Reserve Estimate at 2.5 g/t 4E Cutoff, 04-Sep-2019 79
Table 6-17:  Probable Mineral Reserve Estimate at 2.5 g/t 4E Cutoff, 04-Sep-2019 79
Table 6-18:  Total Estimated Mineral Reserve at 2.5 g/t Cutoff, 04-Sep-2019 79
Table 10-1:  Waterberg Project Yearly Drilling Summary 113
Table 11-1:  Laboratories and Methods Used Throughout the History of the Waterberg Project 128
Table 11-2:  Certified Reference Materials used by Laboratories and for Field Standards 130
Table 13-1:  Summary of DFS Update Test Work 148
Table 13-2:  Drill Core Ore Assays Used for Comminution 150
Table 13-3:  Drill Core Ore Assays Used for Flotation in 2023 150
Table 13-4:  FZ Samples - 75% of Total Bulk Feed 151
Table 13-5:  TZ Samples - 25% of Total Bulk Feed 152
Table 13-6:  Early Mine Blend Waterberg Samples Comminution Test Results 152
Table 13-7:  Crushability Work Index (CWi) Classification 153
Table 13-8:  CWi Sample List and Results 153
Table 13-9:  Bond Abrasion Index (Ai) Early Mine Blend Result Summary 154
Table 13-10:  Ai Classification 154
Table 13-11:  BBWi Classification 154
Table 13-12:  Summary of Historic Comminution Test Results (2013-2016) 156


List of Tables and Figures

Table 13-13:  Summary of Historic Comminution Test Results (2019) 157
Table 13-14:  FZ Float Sample Selection 158
Table 13-15:  TZ Float Sample Selection 158
Table 13-16:  2023 Water Borehole Source 159
Table 13-17:  2023 Water Borehole Quality versus 2019 Sampled Water 160
Table 13-18:  Comparison: 2023 Maelgwyn Borehole Water Mix vs. 2019 Mintek Open Circuit Float 162
Table 13-19:  Historic Key Findings Up to 2019 DFS Findings 167
Table 13-20:  Summary of 2019 T-South Flotation Samples 172
Table 13-21:  Summary of 2019 F-South Flotation Samples 172
Table 13-22:  Summary of 2019 F-Central Flotation Samples 173
Table 13-23:  Summary of 2019 F-Boundary Flotation Samples 173
Table 13-24:  Summary of 2019 F-North Flotation Samples 174
Table 13-25:  Flotation Variability of Measured Head Assay Samples in 2019 175
Table 13-26:  Summary of 2019 Flotation Variability Testing Results 177
Table 13-27:  Mine Blend 1 Sample Head Assays 182
Table 13-28:  Mine Blend 4 Sample Head Assays 182
Table 13-29:  Mine Blend 5 Sample Head Assays 182
Table 13-30:  Mine Blend 6 Sample Head Assays 183
Table 13-31:  Waterberg Groundwater Sample H04-1317 of 2019 184
Table 13-32:  Backfill Tailings Sample Head Assays 185
Table 13-33:  MF1 Circuit Performance for 2019 Mine Blend Samples 186
Table 13-34:  XPS Nickel Entitlement Study Summary 188
Table 13-35:  XPS Copper Entitlement Study Summary 188
Table 13-36:  F-Central HLS and Dewatering Test Work 2013-2016 189
Table 13-37:  Backfill Tailings Sample Head Assays 190
Table 13-38:  Size-by-Grade Analysis of Bulk Floated Tail 193
Table 13-39:  Summary of the Tailings Thickening and Filtration Test Work 194
Table 13-40:  2019 DFS and Update Concentrate Products Chemical Analysis 196
Table 13-41:  Data Used for LOM Recovery Modelling 197
Table 13-42:  Recovery Correlations for Early Mine Blend Recovery Modelling 199
Table 13-43:  Recovery Correlations for Waterberg Recovery Modelling 204
Table 13-44:  Discounted Recoveries over Life of Mine 206
Table 14-1:  F-Zone Geological Domain Characteristics 222
Table 14-2:  Coding of Samples 228
Table 14-3:  Volume Relationship at Specific Probability Level Cutoffs 229
Table 14-4:  Top Cap Values (4E g/t) Applied for the T-Zone and F-Zone 231
Table 14-5:  Descriptive Statistics for the T and F-Zones 232
Table 14-6:  Variogram Model Parameters 236
Table 14-7:  Mineral Resource Excluding Reserves for the T-Zone 257
Table 14-8:  Mineral Resource Excluding Reserves for the F-Zone 258
Table 14-9:  Mineral Resources Excluding Reserves Effective 31-Aug-2024 (100% Project Basis) 259
Table 14-10:  Mineral Resource Including Reserves for the T-Zone 260
Table 14-11:  Mineral Resource Including Reserves for the F-Zone 261
Table 14-12:  Mineral Resources Inclusive of Reserves Effective 31 Aug 2024 (100% Project Basis) 262
Table 15-1:  Cutoff Grade Operating Cost Inputs 265
Table 15-2:  Metal Prices for COG Calculations 266
Table 15-3:  4E Prill Split for COG Calculations 266
Table 15-4:  4E Basket Price for COG Calculations 267
Table 15-5:  Cu and Ni Revenue 267
Table 15-6:  Estimated Stoping Pay Limit (COG) Summary 268
Table 15-7:  DSO Parameters 269
Table 15-8:  Longhole Stope Overbreak Dilution Depths Summary in Meters 271
Table 15-9:  Longhole Stope Rock Overbreak Dilution Percentage 271
Table 15-10:  Dilution Grades 272
Table 15-11:  T-Zone Mining Equation Resource Conversion 273


List of Tables and Figures

Table 15-12:  F-Zone Total Mining Equation Resource Conversion 274
Table 15-13:  F-Central Mining Equation Resource Conversion 275
Table 15-14:  F-South Mining Equation Resource Conversion 276
Table 15-15:  F-North Mining Equation Resource Conversion 277
Table 15-16:  F-Boundary North Mining Equation Resource Conversion 278
Table 15-17:  F-Boundary South Mining Equation Resource Conversion 279
Table 15-18:  Proven Mineral Reserve Estimate 280
Table 15-19:  Probable Mineral Reserve Estimate 280
Table 15-20:  Total Estimated Mineral Reserve 280
Table 15-21:  Prill Splits 281
Table 16-1:  Thrust Fault Q-Rating Parameter and Values 289
Table 16-2:  Principal Geomechanical Domains 291
Table 16-3:  Estimated In Situ Stress Regime 293
Table 16-4:  Rock Quality Designation Classification 294
Table 16-5:  RQD (%) Summary Statistics by Geomechanical Domain 295
Table 16-6:  NGI Q-System Joint Set Number 295
Table 16-7:  Joint Set Number Summary Statistics by Geomechanical Domain 296
Table 16-8:  NGI Q-System Joint Roughness Number 297
Table 16-9:  Joint Roughness Number Summary Statistics by Geomechanical Domain 298
Table 16-10:  NGI Q-System Joint Alteration Number 299
Table 16-11:  Joint Alteration Number Summary Statistics by Geomechanical Domain 300
Table 16-12:  NGI Q-System Classification 301
Table 16-13:  Q' Summary Statistics by Geomechanical Domain 302
Table 16-14:  Rock Mass Rating'89 Classification 303
Table 16-15:  RMR'89 Summary Statistics by Geomechanical Domain 304
Table 16-16:  Rock Mass Rating'90 Summary Statistics by Geomechanical Domain 306
Table 16-17:  Results of Validated UCS (MPa) Tests by Domain 310
Table 16-18:  Results of ITS (MPa) by Domain 310
Table 16-19:  Comparison of Mean Laboratory UCS (MPa) vs. H-B Fit Estimated Values from Triaxial Test Data 312
Table 16-20:  Backfill Design Parameters 314
Table 16-21:  Cable Bolts Required for Longitudinal and Transverse Stopes 316
Table 16-22:  Weighted Average Q' Values 321
Table 16-23:  Weighted Average Strength Properties 321
Table 16-24:  Calculated SRF 322
Table 16-25:  Calculated Q 322
Table 16-26:  Calculated RMR 322
Table 16-27:  Calculated GSI Constant 323
Table 16-28:  Mi Constant 323
Table 16-29:  Mb Constant 323
Table 16-30:  's' and 'a' Constants 323
Table 16-31:  Erm Values 324
Table 16-32:  Field Stress 324
Table 16-33:  Paste Fill Properties 324
Table 16-34:  Paste Fill Hoek-Brown Constants 325
Table 16-35:  Ventilation Raise Details (DFS Update) 328
Table 16-36:  Raise Stress Induced Failure Potential Assessment (for UCS of 125 MPa) 329
Table 16-37:  Waterberg Rock Reinforcement and Support Classes 334
Table 16-38:  Mineral Resource Depth Below Surface by Complex 337
Table 16-39:  Mineralized Zone and Waste Rock Densities 338
Table 16-40:  Main Development Heading Profiles 343
Table 16-41:  Development Drilling Design 343
Table 16-42:  Development Blasting Design Basis 344
Table 16-43:  Development Mucking Design 345
Table 16-44:  Surface Ventilation Raise Collar Secant Pile Depth 346


List of Tables and Figures

Table 16-45:  Transverse Longhole Stope Design Parameters 352
Table 16-46:  Longitudinal Longhole Stope Design Parameters 353
Table 16-47:  Representative Stope Sizes 354
Table 16-48:  Transverse Stope Production Drilling Parameters 358
Table 16-49:  Longitudinal Stope Production Drilling Parameters 358
Table 16-50:  Longhole Blasting Parameters 358
Table 16-51:  Transverse Longhole Powder Factor 359
Table 16-52:  Longitudinal Longhole Powder Factor 359
Table 16-53: Production Mucking Parameters 360
Table 16-54:  Backfill Cycle Parameters 360
Table 16-55:  Development Quantities by Excavation Type 363
Table 16-56:  Case 1 Backfill Design Parameters 366
Table 16-57:  Case 2 Backfill Design Parameters 366
Table 16-58:  Case 3 Backfill Design Parameters 366
Table 16-59:  Case 4 Backfill Design Criteria 367
Table 16-60:  Paste Backfill Pour Rates by Complex 367
Table 16-61:  Estimated Worker Effective Time per Shift 369
Table 16-62:  Development Cycle for 5 m x 5 m Round (Good-quality Ground) 370
Table 16-63:  Lateral Development Advance Rates 371
Table 16-64:  Vertical Development Advance Rates 372
Table 16-65:  DBM Cycle for 21 m Thick, 40 m High Transverse Stope 372
Table 16-66:  DBM Cycle for Representative Stope Sizes 374
Table 16-67:  Backfill Cycle for 21 m Thick, 40 m High Transverse Stope 374
Table 16-68:  Life-of-Mine Production Summary 377
Table 16-69:  Estimated Underground Delineation Diamond Drilling 383
Table 16-70:  Ventilation and Cooling Design Criteria 385
Table 16-71:  Airflow Requirements (North, Central, and South Complexes) 386
Table 16-72:  Main Surface Fan Requirements 392
Table 16-73:  Auxiliary Fan Requirements 392
Table 16-74:  Summary of Peak Heat Loads 393
Table 16-75:  Summary of Cooling Duty and Operation Period 395
Table 16-76:  Owner's Peak and Steady-State Underground Labor 399
Table 16-77:  Mobile Equipment Type and Purpose 404
Table 16-78:  Peak and Steady State Operating Mobile Equipment by Complex 407
Table 16-79:  Rock Breaker Stations 414
Table 16-80:  Material Handling Equipment Sizing Parameters 416
Table 16-81:  Peak Average Water Inflows and Quantity of Equipment 422
Table 16-82:  Mobile Equipment Service Location 422
Table 16-83:  Average Mobile Equipment Serviced in Service Bays 423
Table 16-84:  Underground Workshop Locations by Complex and Level 423
Table 16-85:  Estimated Underground Service Water Requirements 427
Table 16-86:  Estimated Average Daily Potable Water Usage by Complex 428
Table 16-87:  Underground Power Usage 430
Table 16-88:  Standby Loading 431
Table 17-1:  Process Design Criteria Summary 434
Table 17-2:  Main Design Parameters - ROM Storage and Primary Crushing 437
Table 17-3:  Main Design Parameters - Cone Crushing and Screening 438
Table 17-4:  Main Design Parameters - Mill Feed Storage 439
Table 17-5:  Main Design Parameters - Primary Milling Circuit 439
Table 17-6:  Main Design Parameters - Primary Rougher Flotation Circuit 440
Table 17-7:  Main Design Parameters - Secondary Milling Circuit 441
Table 17-8:  Main Design Parameters - Secondary Rougher Flotation Circuit 441
Table 17-9:  Main Design Parameters - Scavenger Flotation Circuit 442
Table 17-10:  Main Design Parameters - Primary Cleaner Flotation Circuit 442
Table 17-11:  Main Design Parameters - Primary Recleaner Flotation Circuit 443


List of Tables and Figures

Table 17-12:  Main Design Parameters - Secondary Cleaner Flotation Circuit 444
Table 17-13:  Main Design Parameters - Secondary Recleaner Flotation Circuit 444
Table 17-14:  Main Design Parameters - Scavenger Cleaner Flotation Circuit 445
Table 17-15:  Main Design Parameters - Concentrate Thickening Circuit 446
Table 17-16:  Main Design Parameters - Concentrate Filtration 446
Table 17-17:  Main Design Parameters - Tailings Thickening 447
Table 17-18:  Main Design Parameters - Tailings Filtration 447
Table 17-19:  Main Design Parameters - Collector 448
Table 17-20:  Main Design Parameters - Depressant 449
Table 17-21:  Main Design Parameters - Frother 449
Table 17-22:  Main Design Parameters - Flocculant 450
Table 17-23:  Main Design Parameters - Coagulant 450
Table 17-24:  Main Design Parameters - Grinding Media 451
Table 17-25:  Process Plant Sampling Summary 452
Table 17-26:  Processing Plant Power Consumption 456
Table 18-1:  Water Source vs. Use Over Steady-State before South and North Complexes (up to 2054) 471
Table 18-2:  Proposed Production Drill Holes 475
Table 18-3:  Predicted Electrical Load to 2051 (Central Complex mining) 480
Table 18-4:  Emergency Power Summary 483
Table 18-5:  Waterberg Laboratory Scope Summary 492
Table 18-6:  Waterberg Laboratory Resource Plan 492
Table 18-7:  Dry Stack TSF Design Criteria 494
Table 18-8:  Dry Stack TSF Capacity per Phase 499
Table 18-9:  Key Design Criteria 504
Table 18-10:  Tailings and Fillcem UCS Test Results 509
Table 18-11:  Central and South Complex Strength Requirements 511
Table 18-12:  Operating Parameters for Backfill Plant Capacity 511
Table 18-13:  Dewatering Plant Design Criteria 514
Table 19-1:  Economic PGEs and Base Metals for first 10 Years and LOM 519
Table 19-2:  Palladium Supply and Demand ('000 oz) 521
Table 19-3:  Platinum Supply and Demand ('000 oz) 521
Table 19-4:  Consensus Pricing Basket 522
Table 19-5:  Pricing for all Economic Metals 523
Table 19-6:  Revenue Contribution to Concentrate 526
Table 19-7:  Concentrate Quality - Major Elements 527
Table 19-8:  Concentrate Quality - Minor Elements 528
Table 19-9:  Concentrate Mineralogical Composition 528
Table 20-1:  Table of Environmental Licenses and Permits for the Waterberg Project 540
Table 21-1:  Capital Cost Breakdown (Including Contingency) 549
Table 21-2:  Capitalized Operating Cost to December 2030 551
Table 21-3:  Total LOM Mine Capital Cost Breakdown per Cost Category 555
Table 21-4:  Mobile Equipment Operating Hours 557
Table 21-5:  Contractor and Owner Development Rates 558
Table 21-6:  Contractor Development Rates 558
Table 21-7:  Concentrator Plant Cost Breakdown by Discipline 563
Table 21-8:  Backfill Plant Direct Cost Breakdown by Discipline 565
Table 21-9:  Tailings Storage Facilities Cost Breakdown 566
Table 21-10:  Surface Infrastructure Costs 567
Table 21-11:  Indirect Costs 569
Table 21-12:  Ramp-up Training Budget Estimate 570
Table 21-13:  Work Packages 575
Table 21-14:  Average LOM Operating Cost Rates and Totals per Area in ZAR and USD 577
Table 21-15:  Summary of Total Life-of-Mine OpEx Cost per Mining Zone and Area 578
Table 21-16:  Total LOM Materials and Supplies Cost Breakdown per Area 580


List of Tables and Figures

Table 21-17:  Total LOM Labor Operating Cost Breakdown per Area 581
Table 21-18:  Total LOM Utilities Operating Cost Breakdown per Area 583
Table 21-19: Load List Description Breakdown 583
Table 21-20:  Eskom 2023/2024 Ruraflex and Megaflex Tariffs for Non-Local Authority 585
Table 21-21:  Total LOM Mining Operating Cost Breakdown per Cost Category 586
Table 21-22:  Mining Cost Detail per Subarea and Cost Category 587
Table 21-23:  Stoping Unit Rates 588
Table 21-24:  Process Cost per Subarea and Cost Category 590
Table 21-25:  Waterberg Processing Plant Staffing Model 591
Table 21-26:  Waterberg Plant Consumable Costs 592
Table 21-27:  Total LOM Engineering & Infrastructure OpEx Breakdown per Cost Category 593
Table 21-28:  Engineering and Infrastructure Cost Detail per Subarea and Cost Category 594
Table 21-29:  Waterberg Shared Infrastructure Staffing Model 596
Table 21-30:  Waterberg Centralized Laboratory Operating Costs 596
Table 21-31:  General and Administrative Cost Breakdown 597
Table 22-1:  Basis of Evaluation Assumptions 599
Table 22-2:  Consensus View - Metal Price Assumptions 600
Table 22-3:  ZAR/USD Exchange Rate Scenarios 601
Table 22-4:  Revenue Realization Costs 602
Table 22-5:  Mine Physicals per Complex 604
Table 22-6:  Metallurgical Recoveries (LOM Average) 605
Table 22-7:  Capital Expenditure Summary 606
Table 22-8:  Operating Expenses Unit Cost Summary per Zone 608
Table 22-9:  Operating Expenses Unit Cost Summary per Area 608
Table 22-10: Operating Expenses Unit Cost Summary per Cost Category 608
Table 22-11:  Key Business Metric Results 611
Table 22-12:  Cost Competitiveness Metrics 611
Table 22-13:  Undiscounted Cash Flow Summary at Consensus View Assumptions (ZAR M Real) 614
Table 22-14:  Sensitivity Ranges (% Delta) 615
Table 22-15:  Sensitivity Ranges (Units) 616
Table 22-16:  Exogenous and Endogenous Variables 619
Table 22-17:  Definition of Scenarios 620
Table 22-18:  Scenario Analysis Results 620
Table 22-19:  Alternative Metal Price Scenarios 622
Table 22-20:  Alternative ZAR/USD Exchange Rate Scenarios 623
Table 22-21:  Alternative Metal Pricing Scenario Analysis: Key Business Metric Results 623
Table 22-22:  Alternative Metal Pricing Scenario Analysis: Cost Competitiveness Metrics 624
Table 25-1:  F-Central Mineral Reserves Increase in DFS Update 630
Table 25-2:  Waterberg Project Capital Cost 636
Table 25-3:  Waterberg Project Operating Cost 636
Table 25-4:  Waterberg Project Cash and All-In-Cost 637
Table 25-5:  Metal Price Scenarios 637


List of Tables and Figures

Figures

Figure 1-1:  Location of the Waterberg Project 2
Figure 1-2:  Waterberg Project Holdings 3
Figure 1-3:  Surface Plan View Showing Mineral Resource Extents 15
Figure 1-4:  Longitudinal View of Waterberg Complexes (Looking Northwest) 15
Figure 1-5:  Lateral Development Profile 17
Figure 1-6:  Mining Production Tonnage by Month during Ramp-Up 19
Figure 1-7:  Annual Production Tonnage Profile 19
Figure 1-8:  Annual Mill Feed Profile Summary 20
Figure 1-9:  Concentrator Ramp-Up in Production 21
Figure 1-10:  Annual Metal Production Summary 21
Figure 1-11:  Capital Expenditure Profile for LOM 26
Figure 1-12:  High-level Implementation Schedule 29
Figure 4-1:  Location of the Waterberg Project 38
Figure 4-2:  Location of the Waterberg Project Mining, Prospecting, and Applied-for Rights 43
Figure 4-3:  The Farms Included in the Mining Right 44
Figure 4-4:  Initial Holdings of Waterberg JV Project 48
Figure 4-5:  Waterberg Project Holdings 51
Figure 5-1:  Waterberg Project Plant Communities and Sub-Communities 60
Figure 7-1:  Geological Map of Bushveld Large Igneous Province Limbs 80
Figure 7-2:  General Stratigraphy of Eastern and Western Limbs vs. Northern Limb of BIC 82
Figure 7-3:  General Geology of Northern Limb of BIC 83
Figure 7-4:  Geology of Northern Limb of BIC Showing Footwall Lithologies 84
Figure 7-5:  Simplified Stratigraphy of the Waterberg Project 87
Figure 7-6:  Surface Geology of the Waterberg Project 89
Figure 7-7:  Project Geology of the Waterberg Project 91
Figure 8-1:  T-Zone Lithostratigraphic Subzones and Mineralized Layers 93
Figure 8-2:  Generic Geological Model of Channelized Embayments Within the Basement 94
Figure 8-3:  A Schematic Section Showing the Stratigraphic Position of the F-Zone 96
Figure 9-1:  Airborne Gradient Gravity and Magnetic Survey Flight Lines 99
Figure 9-2:  Airborne Gradient Gravity Plot with Interpreted Bushveld Complex Edge 100
Figure 9-3:  Airborne Total Field Magnetics Plot with Interpreted Bushveld Complex Edge 101
Figure 9-4:  Survey Area Location 102
Figure 9-5:  Survey Area SRTM Image 103
Figure 9-6:  Survey Area Line Spacing 50 m and Line Orientation 027 Degrees 103
Figure 9-7:  High-Resolution Airborne Magnetic and Radiometric Survey Data 105
Figure 9-8:  Drainage Network 108
Figure 10-1:  Location of Drill Holes in the Waterberg JV and Northern Waterberg Extension Areas 115
Figure 13-1:  2023 NQ Drill Core Locations 149
Figure 13-2:  Comparison of 2023 Float Sample Depth vs. 2019 Sample Depth 159
Figure 13-3:  Open Circuit Variability Testing Flowsheet 161
Figure 13-4:  Open Circuit Variability of the 5 Zones in 2019 vs. Early Mine Blend of 2023 162
Figure 13-5:  Locked Cycle at Maelgwyn 163
Figure 13-6:  Comparison of Recoveries: Mintek 2019 vs. Maelgwyn 2023 Early Mine Blends 163
Figure 13-7:  2023 Early Mine Blend Locked Cycle 4-7 (with Standard Error) 164
Figure 13-8:  Individual PGE Recovery from Two Highlighted (SFC Var) Samples 165
Figure 13-9:  Individual Elements Recovered in 2023 Locked Cycle Test 165
Figure 13-10:  South Complex 2019 Sample Location Map 170
Figure 13-11:  Central Complex 2019 Sample Location Map 171
Figure 13-12:  North Complex 2019 Sample Location Map 171
Figure 13-13:  Open Circuit Variability Testing Flowsheet 174
Figure 13-14:  Open Circuit 2019 Variability 4E Head Grade-Recovery Curves 179
Figure 13-15:  Open Circuit 2019 Variability 4E Head Grade-Concentrate Curves 179
Figure 13-16:  Open Circuit 2019 Variability Copper Head Grade-Recovery Curves 180
Figure 13-17:  Open Circuit 2019 Variability Nickel Head Grade-Recovery Curves 181


List of Tables and Figures

Figure 13-18:  2019 Locked Cycle Flowsheet for Mine Blend 6 183
Figure 13-19:  Flowsheet Used in 2019 Backfill Tailings Sample Preparation 185
Figure 13-20:  PGE Entitlement Study Summary 187
Figure 13-21:  Flowsheet Used in 2023 Backfill Tailings Sample Preparation 191
Figure 13-22:  Comparison: 2023 Early Mine Blend Bulk vs. Mintek's 2019 Early Mine Sample 192
Figure 13-23:  Process Flow of Tailings Test Work for Dry stacking TSF and Backfilling Inputs 194
Figure 13-24:  Comparison of Mintek Point on Model Applied for Early Mine Blend 2023 on 4E 200
Figure 13-25:  Comparison of Model Applied for the Early Mine Blend for Base Metals 201
Figure 13-26:  Life-of-Mine Mill Feed Profile 202
Figure 13-27:  2019 Measured vs. Certified PGM Values Summary (Low Grade Samples) 208
Figure 13-28:  2019 Measured vs. Certified PGM Values Summary (Medium to High Grade Samples) 209
Figure 13-29:  2019 Measured vs. Certified Copper and Nickel Values Summary 210
Figure 14-1:  Diagram Showing Drill Holes Drilled in the Waterberg Project Area 215
Figure 14-2:  Drill Holes that Intersected the T-Zone Mineralization 215
Figure 14-3:  Drill Holes that Intersected the F-Zone Mineralization 216
Figure 14-4:  Initial Delineated Structures 217
Figure 14-5:  Main Lithological Units Used for Structural Interpretation 218
Figure 14-6:  Diagram Showing Structural Relationships 218
Figure 14-7:  Diagram of Delineated Faults for the Waterberg Project Area 219
Figure 14-8:  Wireframe Showing the Top of the T-Zone 219
Figure 14-9:  Wireframe Showing the Top of the F-Zone 220
Figure 14-10:  Strike Section Showing T-Zone (TZ/T1/T0) and F-Zone Relationship 220
Figure 14-11:  Dip Section (W-E) Showing T-Zone and F-Zone Relationship 221
Figure 14-12:  Diagram Showing the Respective Project Areas 221
Figure 14-13:  Geological Domains of the F-Zone 223
Figure 14-14:  Geological Domains - TZ (Bottom Unit of the T-Zone) 224
Figure 14-15:  Geological Domains - T0 (Upper Unit of the T-Zone) 224
Figure 14-16:  Diagram Showing the Super F-Zone Domains 225
Figure 14-17:  Discontinuous Nature of the Mineralized Zone 226
Figure 14-18:  Histogram and Probability Plots of 4E Showing Different Grade Populations 227
Figure 14-19:  Probability Model Example 229
Figure 14-20:  Estimation Start Model Derived from the Probability Model Example 230
Figure 14-21:  Downhole Variogram Example 234
Figure 14-22:  Example of a Variogram Model of the F-Zone (4E) 235
Figure 14-23:  Example of Cell Centers Projected Back to Rotated Wireframe 240
Figure 14-24:  Example of the Back Rotated Cell Centers to Original 3D Space 240
Figure 14-25:  Example of the Final In Situ Mineral Resource Model 241
Figure 14-26:  Diagram Showing the In Situ versus Final Mineral Resource Model 242
Figure 14-27:  Vertical Thickness of Respective Mineralized Zones 243
Figure 14-28:  Mineral Resource Model Plots (2.5 g/t 4E Cutoff) for T-Zone - TZ 245
Figure 14-29:  Mineral Resource Model Plots (2.5 g/t 4E Cutoff) for T-Zone - T0 246
Figure 14-30:  Mineral Resource Model Plots (2.0 g/t 4E Cutoff) for F-Zone 248
Figure 14-31:  Mineral Resource Model Plots (2.0 g/t (4E) Cutoff 249
Figure 14-32:  Mineral Resource Categories for the F-Zone 253
Figure 14-33:  Mineral Resource Categories for the TZ-Zone 254
Figure 14-34:  Mineral Resource Categories for the T0-Zone 254
Figure 14-35:  Mineral Resource Statements for the Period 2012 to 2024 264
Figure 15-1:  Longhole Stoping Terminology 269
Figure 15-2:  T-Zone Resource Conversion Tonnage Waterfall 273
Figure 15-3:  F-Zone Total Resource Conversion Tonnage Waterfall 274
Figure 15-4:  F-Central Resource Conversion Tonnage Waterfall 275
Figure 15-5:  F-South Resource Conversion Tonnage Waterfall 276
Figure 15-6:  F-North Resource Conversion Tonnage Waterfall 277
Figure 15-7:  F-Boundary North Resource Conversion Tonnage Waterfall 278
Figure 15-8:  F-Boundary South Resource Conversion Tonnage Waterfall 279


List of Tables and Figures

Figure 16-1:  Surface Plan View Showing Production Area Extents 284
Figure 16-2:  Longitudinal View of Waterberg Complexes (NW view) 284
Figure 16-3:  Resource Diamond Drill Holes and Geotechnical Holes Assessed (Plan View) 286
Figure 16-4:  RQD and Core Losses Indicating the Thrust Fault in WB0025 287
Figure 16-5:  Average RQD Showing Thrust Fault Location and Influence Zone Relative to T-Zone 288
Figure 16-6:  Support Recommendation for Development in the Thrust Fault 290
Figure 16-7:  T-Zone Footwall Development vs. Thrust Fault, South View (Isometric, NTS) 290
Figure 16-8:  Generalized Geomechanical Model 292
Figure 16-9:  Horizontal Principal Stress Orientations from In Situ Measurements 293
Figure 16-10:  Plan Showing Distribution of Televiewer Holes (Black Markers) 307
Figure 16-11:  Lower Hemisphere Stereographic Projection of ATV Data for TRNZ Domain 308
Figure 16-12:  Stope Span Dimensions - F-Zone 315
Figure 16-13:  Stope Span Dimensions - T-Zone 315
Figure 16-14:  Underhand Fill Sill Pillar Limit Equilibrium Results (d:L=0.5) 317
Figure 16-15:  Underhand Fill Sill Pillar Rotational Limit Equilibrium Results 318
Figure 16-16:  Rotational Failure Kinematic Potential 318
Figure 16-17:  Underhand Cut-and-Fill (Entry) Sill Pillar Benchmark Data 319
Figure 16-18:  Example Output of Small-Scale Fill Pillar Model (Safety Factor) 325
Figure 16-19:  Example Output through Pillar Center 326
Figure 16-20:  Example Output of BSR for Model 1 (F-Central) at Year 2057 327
Figure 16-21:  Central Complex Maximum Linear Elastic Surface Displacement at Year 2062 328
Figure 16-22:  McCracken and Stacey Maximum Unsupported Diameter Analysis (RSR=1.3) 331
Figure 16-23:  Project Site Plan View Showing Portal Locations 339
Figure 16-24:  Recommended Central and North Box Cut Slope Configuration 340
Figure 16-25:  Isometric View of Central and North Portal Box Cut (NTS) 340
Figure 16-26:  Main Service Decline Profile 342
Figure 16-27:  Conveyor Decline Profile 342
Figure 16-28:  Drilling Pattern for a 5 m x 5 m Heading 344
Figure 16-29:  Effect of Increasing FW Dip to 42° 347
Figure 16-30:  Effect of Sublevel Interval on FW Dilution 348
Figure 16-31:  100 m Vertical Mining Block 349
Figure 16-32:  100 m Mining Block Stopes 350
Figure 16-33:  Bottom, Middle, and Top Stope Sequence 350
Figure 16-34:  Simplified Level Plan - Transverse Longhole 351
Figure 16-35:  Simplified Section View - Transverse Longhole 351
Figure 16-36:  Simplified Level Plan - Longitudinal Longhole 352
Figure 16-37:  Simplified Section View - Longitudinal Longhole 353
Figure 16-38:  Up hole and Downhole Production Drilling 355
Figure 16-39:  Up-hole Production Rings at 60° 356
Figure 16-40:  Transverse 20 m Uppers Drilling 356
Figure 16-41:  Transverse Production Rings 357
Figure 16-42:  Typical Production Drilling Ring (along 60° ring dip) 40 m Transverse Stope 357
Figure 16-43:  Central Complex Long Section - Looking Northwest 361
Figure 16-44:  South Complex Long Section - Looking Northwest 362
Figure 16-45:  North Complex Long Section - Looking Northwest 362
Figure 16-46:  Example Sublevel Plan - Central Complex 363
Figure 16-47:  Paste Backfill UG Reticulation System Backbone - Central Complex, NW view 365
Figure 16-48:  Central Complex Backfill Requirements 368
Figure 16-49:  South Complex Backfill Requirements 368
Figure 16-50:  North Complex Backfill Requirements 369
Figure 16-51:  Development Cycle for 5 m x 5 m Round 371
Figure 16-52:  DBM Cycle Days for 21 m Thick, 40 m High Transverse Stope 373
Figure 16-53:  Total Cycle Days for 21 m Thick, 40 m High Transverse Stope 374
Figure 16-54:  Central Complex Development Profile 376
Figure 16-55:  South Complex Development Profile 376


List of Tables and Figures

Figure 16-56:  North Complex Development Profile 377
Figure 16-57:  Production Tonnage by Month during Ramp Up 378
Figure 16-58:  Annual Production Tonnage Profile 379
Figure 16-59:  Transverse Stope Sequencing Rules - Longitudinal View 380
Figure 16-60:  Longitudinal Stope Sequencing Rules - Longitudinal View 381
Figure 16-61:  Delineation Diamond Drilling - Central Complex 460 Level (Plan View) 382
Figure 16-62:  Typical Diamond Drilling Section View - Longitudinal Mining Area 382
Figure 16-63:  Delineation Drilling from Stope Crosscuts 383
Figure 16-64:  Decline Development - Ventilation Schematic - Isometric View 388
Figure 16-65:  Central Complex Stage 4 (Longitudinal Looking Southeast) 389
Figure 16-66:  South Complex - Stage 4 (Longitudinal Looking Southeast) 390
Figure 16-67:  North Complex - Stage 5 (Longitudinal Looking Southeast) 391
Figure 16-68:  North Complex - Heating and Cooling Load Summary 394
Figure 16-69:  Central Complex - Heating and Cooling Load Summary 394
Figure 16-70:  South Complex - Heating and Cooling Load Summary 394
Figure 16-71:  Schematic of Refrigeration Plan and Distribution of Cooling 396
Figure 16-72:  Typical Shaft Top Arrangement for Bulk-Air Coolers 397
Figure 16-73:  Central Complex Underground Labor Ramp-Up 402
Figure 16-74:  Central Complex Underground Labor Steady-State and Ramp-Down 402
Figure 16-75:  South Complex Underground Labor Profile 403
Figure 16-76:  North Complex Underground Labor Profile 403
Figure 16-77:  Central Complex Mobile Equipment Ramp-Up 410
Figure 16-78:  Central Complex Mobile Equipment Steady State to Ramp-Down 410
Figure 16-79:  South Complex Mobile Equipment Profile 411
Figure 16-80:  North Complex Mobile Equipment Profile 411
Figure 16-81:  Schematic of Footwall Conveyor System - Central Complex 415
Figure 16-82:  Stage 1 Pumping Schematic 418
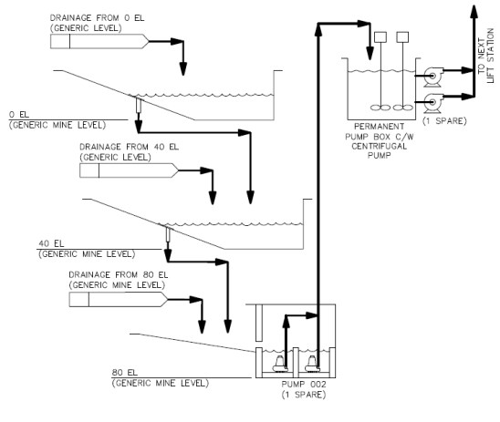
Figure 16-83:  Stage 2 Pumping Schematic 419
Figure 16-84:  Stage 3 Pumping Schematic 420
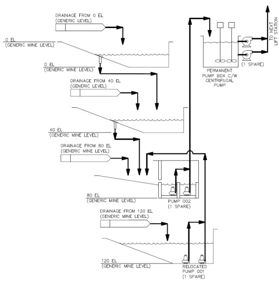
Figure 16-85:  Stage 4 Pumping Schematic 421
Figure 16-86:  Key Features of Main Workshops 424
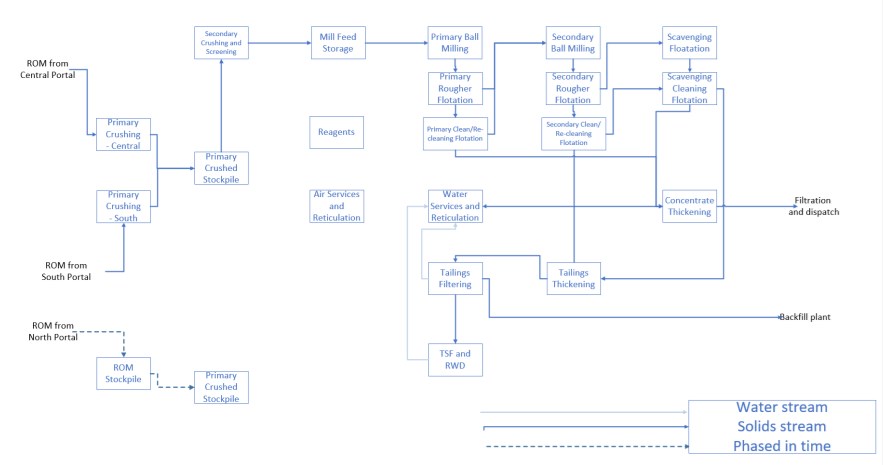
Figure 17-1:  High Level Block Flow Diagram of Concentrator Plant 436
Figure 17-2:  Annual Mill Feed Profile Summary 457
Figure 17-3:  Annual Concentrate Tonnage Produced and Associated Mass Pulls 457
Figure 17-4:  Annual 4E and Base Metal Production 458
Figure 17-5:  Concentrator Production Ramp-Up Ore 459
Figure 17-6:  Tailings Distribution to Backfill and TSF 460
Figure 18-1:  Revised Site Layout (2024) 462
Figure 18-2:  Surface Layout of Shared Services 465
Figure 18-3:  Regional Infrastructure Layout 467
Figure 18-4:  Simplified Waterberg Water Balance 470
Figure 18-5:  Water Source vs. Water Use Over LOM with a Dry Stack TSF 473
Figure 18-6:  Drill Hole and Storage Tank Locations 477
Figure 18-7:  Expected Infiltration of Groundwater into Underground Workings 478
Figure 18-8:  Bulk 132 kV Infrastructure and 132 kV Overhead Line Route 482
Figure 18-9:  Noise Berm Requirements at the Mine Site 488
Figure 18-10:  Stockpiling and Reclamation Areas - Mine Site 490
Figure 18-11:  Dry Stack TSF Phased Development 498
Figure 18-12:  Dry Stack TSF Layout with Potential Extension Area 500
Figure 18-13:  Water Cement Ratio vs. UCS for Fillcem on Northern Complex Tailings 505
Figure 18-14:  Water Cement Ratio vs. UCS for Fillcem on Southern Complex Tailings 506
Figure 18-15:  South Complex Tailings - Yield Stress vs. Mass Concentration 507
Figure 18-16:  South Complex Tailings - Plastic Viscosity vs. Mass Concentration 507
Figure 18-17:  Water Cement Ratio vs. UCS for Fillcem on South and Central Complex Tailings 508
Figure 18-18:  UCS Versus Curing Period 509


List of Tables and Figures

Figure 18-19:  Operating Graph - 28-Day Curing Period Strength Results 510
Figure 18-20:  Dry Stack Conveyor Noise Barrier Construction 518
Figure 19-1:  Metal Pricing - Historical 523
Figure 19-2:  Nickel Pricing - Historical 524
Figure 19-3:  Copper Pricing - Historical 524
Figure 19-4:  Rhodium Pricing - Historical 525
Figure 19-5:  ZAR to US$ Monthly Average Exchange Rate - Historical 526
Figure 20-1:  Assessment on Potential Impacts to Groundwater Level 535
Figure 20-2:  Results of Air Quality, Heritage, Noise and Blasting Studies 537
Figure 21-1:  Project Definitions 548
Figure 21-2:  Underground Development Capital and Operating Cost Footprint 548
Figure 21-3:  Capitalized Operating Cost to Ore Mined 552
Figure 21-4:  Average Capitalized Operating Cost Breakdown per Area (ZAR/t ore mined) 552
Figure 21-5:  Average Capitalized Operating Cost Breakdown per Cost Category (ZAR/t ore milled) 553
Figure 21-6:  Waterberg Capital Expenditure (Jan 2025 - Dec 2030) in ZAR 572
Figure 21-7:  High-level Implementation Schedule 574
Figure 21-8:  Operating Expenses per Zone, Area, and Cost Category 576
Figure 21-9:  LOM Average Operating Cost Breakdown per Area (ZAR/t ore milled) 577
Figure 21-10:  Operating Cost per Zone over LOM Relative to Ore Tonnes 578
Figure 21-11:  LOM Average OpEx Breakdown per Cost Category (ZAR/t ore milled) 579
Figure 21-12:  Annualized LOM Labor Complement 580
Figure 21-13:  Annualized LOM Owner's Labor Costs 581
Figure 21-14:  Owner's Labor Complement Relative to Ore and Waste Tonnes 582
Figure 21-15:  Mining LOM Average Cost Breakdown (ZAR/t ore milled) 587
Figure 21-16:  Process Breakdown per Subarea (ZAR/t ore milled) 590
Figure 21-17:  Process Plant Operating Cost Summary over LOM (ZAR/t ore milled) 591
Figure 21-18:  LOM Average Operating Cost Breakdown per Subarea (ZAR/t ore milled) 594
Figure 21-19:  LOM Average G&A Operating Cost Breakdown per Cost Area (ZAR/t ore milled) 598
Figure 22-1:  Annualized Life-of-Mine Production Profile 604
Figure 22-2:  Annualized Capital Expenditure (Life-of-Mine Total) 607
Figure 22-3:  Unit Cost of Production per Area 609
Figure 22-4:  Primary PGM Producer Net Total Cash Cost plus SIB per 4E oz, CY2023 612
Figure-22-5:  Key Cash Flow Summary at Consensus View Assumptions 613
Figure 22-6:  Deterministic Sensitivity Analysis - Net Present Value 617
Figure 22-7:  Deterministic Sensitivity Analysis - Internal Rate of Return 618


List of Acronyms | Abbreviations | Units of Measure

Acronyms and Abbreviations

Following are acronyms and abbreviations used in the Waterberg Definitive Feasibility Study Update.

2019 DFS Technical report titled "Independent Technical Report, Waterberg Project Definitive Feasibility Study and Mineral Resource Update, Bushveld Complex, South Africa," dated 04 October 2019, with an effective date of resources and reserves of 04 September 2019.
3D three-dimensional
4E platinum, palladium, rhodium, gold
ABA acid-base accounting
Ag silver 
Ai abrasion index 
Al aluminium
AMEC AMEC GRD SA (Netherlands)
As arsenic
ATV Acoustic Televiewer
Au gold
Ba barium
BAC bulk-air cooler
BBE Bluhm Burton Engineering
BBWi Bond ball work index
BIC Bushveld Igneous Complex
BE Bateleur Environmental & Monitoring Services (Pty) Ltd.
BEE Black Economic Empowerment 
BEV Battery Electric Vehicle 
BMO Bank of Montreal 
BOQ bill of quality 
BRWi Bond rod work index 
BSR Brittle Shear Ratio 
Ca calcium 
CapEx capital expenditure 
CCL compacted clay liner 
Cd cadmium 
Ce cerium
CIM Canadian Institute of Mining
CJM CJM Consulting Pty Ltd.
CMC carboxyl methyl cellulose
Co cobalt
COG cutoff grade
CPF cemented paste backfill
Cr chromium
CRM certified reference material 
Cs caesium 
Cu copper 
CWi Bond crushability work index
DBM drill-blast muck
DBMB drill-blast-muck-bolt
DDH diamond drill hole 
DFFE Department of Forestry, Fisheries and the Environment (South Africa) 


List of Acronyms | Abbreviations | Units of Measure


DFS Definitive Feasibility Study
DMR Department of Mineral and Petroleum Resources (South Africa)
DRA DRA Global Limited
DRA SA DRA Projects SA (Pty) Ltd.
Dry Stack TSF Dry Stacked Tailings Storage Facility
DSO Deswik Stope Optimizer
DWi Drop weight index
DWS Department of Water and Sanitation (South Africa)
EA Environmental Authorization
EAP Environmental Assessment Practitioner
EBIT earnings before interest and taxes
EGL effective griding length 
EIA Environmental Impact Assessment 
EMB Early Mine Blend 2023
EMP Environment Management Plan 
EMPr Environmental Management Program 
EPCM engineering, procurement, and construction management 
Epoch Epoch Resources (Pty) Ltd. 
ESHIA Environmental, Social, and Health Impact Assessment
Eskom Eskom Holdings SOC Ltd. 
ESR Excavation Support Ratio 
Fe iron 
FRSC fiber-reinforced shotcrete 
Fraser McGill Fraser McGill (Pty) Ltd. 
FW footwall 
FZ_IFW F-Zone Immediate Footwall (0-5 m) 
G&A general and administrative 
Ga gallium 
GCL geosynthetic clay liner 
GCS GCS Environmental Engineering (Pty) Ltd. 
Ge germanium 
GIS geographic information system 
GRA II Groundwater Resource Assessment II 
GSI Geologic Strength Index 
GSV gross sales value 
GSW gland service water 
Hanwa Hanwa Co. Ltd. 
HARD half absolute relative difference 
H-B Hoek-Brown (failure criteria) 
HDPE high-density polyethylene 
HDSA Historically Disadvantaged South African 
HJM HJ Platinum Metals Company Ltd. 
HLS heavy liquid separation 
HMI human-machine interface 
HW hanging wall 
ICE Internal combustion engine 
ICP inductively coupled plasma 
ICP/MS inductively coupled plasma / mass spectrometry 
ICP/OES inductively coupled plasma / optical emission spectrometry 


List of Acronyms | Abbreviations | Units of Measure


IDW inverse distance weighting 
IEA Integrated Environmental Authorization 
IEC International Electrotechnical Commission 
IMPLATS Impala Platinum Holdings Ltd. 
In indium 
Intertek Intertek Group plc. 
Ir iridium 
ISO International Standards Organization 
ITH in-the-hole 
ITS Indirect Tensile Strength 
Ja joint alteration number 
Jn joint set number 
JOGMEC Japan Organization for Metals and Energy Security (previously the Japan Oil, Gas and Metals National Corporation)
Jr joint roughness number 
JV joint venture 
LCT Locked Cycle Test
LHD Load-Haul-Dump
LIMS laboratory information management system
LOM Life-of-Mine
LSLOS Longitudinal Sublevel Open Stoping
LSZ Limpopo Shear Zone
M&I Measured and Indicated
Maelgwyn Maelgwyn Mineral Services Africa (Pty) Ltd.
MCC motor control center
MF1 mill-float
MF2 mill-float-mill-float
Mining Right Waterberg JV Resources' mining right with DMR reference number LP 30/5/1/2/2/2/10161 MR
Minister South African Minister of Mineral and Petroleum Resources
Mintek South African National Mineral Research Organisation
Mnombo Mnombo Wethu Consultants (Pty) Ltd.
Mo molybdenum
MODFLOW United States Geological Survey MODFLOW2000 Finite Difference Groundwater Model
MPRDA Mineral and Petroleum Resources Development Act, No. 28 of 2002 (South Africa)
MPTO Mineral and Petroleum Titles Registration Office (South Africa) 
MQA Mining Qualifications Authority 
MSHA Mine Safety and Health Administration (United States) 
MSO Mineable Shape Optimizer 
MT3D Mass Transport in 3-Dimensions - United States Geological Survey solute reactive transport groundwater model 
MTO material takeoff 
NATA National Association of Testing Authorities 
Nb niobium 
ND not determined 
NEMA National Environmental Management Act, No. 107 of 1998 (South Africa) 
NEMWA National Environmental Management: Waste Act, No. 59 of 2008 (South Africa) 
NGA National Groundwater Archive (South Africa) 


List of Acronyms | Abbreviations | Units of Measure


NGI Norwegian Geotechnical Institute 
Ni nickel 
NI 43-101 Canada's National Instrument 43-101 - Standards of Disclosure for Mineral Projects
NPAT Net profit after tax
NPV net present value
NR not reported
NTU nephelometric turbidity unit 
NWA National Water Act, No. 36 of 1998 (South Africa) 
OEM Original Equipment Manufacturer 
OHMS Open House Management Solutions (Pty) Ltd.
OK ordinary kriging 
OpEx operating expenditure 
OCT Open Circuit Test 
P&G preliminary and general 
Pb lead 
PCD pollution control dam 
Pd palladium 
PEA Preliminary Economic Assessment 
PFS prefeasibility study 
PGE platinum group element 
PGM platinum group metals 
PLC programmable logic controller 
PP plot probability-probability plot 
PR prospecting right 
Protek Protek Consulting (Pty) Ltd. 
PSD particle size distribution 
Pt platinum 
PTM RSA Platinum Group Metals (RSA) (Pty) Ltd. 
PTM Platinum Group Metals Ltd. (Canada) 
QA/QC quality assurance and quality control 
QP Qualified Person 
RAL Roads Agency Limpopo (South Africa) 
Rb rubidium 
Rh rhodium 
RMR Rock Mass Rating 
ROE rate of exchange 
ROM run of mine 
Royalty Act Mineral and Petroleum Resources Royalty Act, No. 28 of 2008 (South Africa)
RQD rock quality designation
Ru ruthenium 
RWD return water dam
S-K 1300 Subpart 1300 and Item 601(b)(96) of Regulation S-K
S sulphur 
SAHRA South African Heritage Resource Agency
SAMREC South African Code for the Reporting of Exploration Results, Mineral Resources and Mineral Reserves (2007)
SANAS South African National Accreditation System 
SANS South African National Standards 
SASRIA South African Special Risk Insurance Association


List of Acronyms | Abbreviations | Units of Measure


Sb antimony 
SC mesh plus shotcrete 
SCADA supervisory control and data acquisition 
SD standard deviation 
Se selenium 
SG specific gravity
SHEQ safety, health, environmental, and quality
SIB stay-in-business 
SIBC stay-in-business capital 
SIBX sodium isobutyl xanthate 
SiO2 silicon dioxide 
SK simple kriging 
SLP social and labor plan 
SMC SAG mill comminution 
Sr strontium 
SRF Stress Reduction Factor 
SS split set 
SSBS Sustainable Slurry and Backfill Solutions (Pty) Ltd.
Stantec Stantec Consulting International Ltd. - Mining, Minerals and Metals 
SWD stormwater dam 
Ta tantalum 
Technical Report Waterberg Definitive Feasibility Study Update 
Th I thi thorium 
Ti titanium 
Tl thallium 
TSF Tailings Storage Facility 
Turnberry Turnberry Projects (Pty) Ltd. 
U uranium 
UCS uniaxial / unconfined compressive strength 
UG underground 
UGR upgrade ratio 
US$/USD United States Dollar 
UTS ultimate tensile strength 
V vanadium 
VFD variable frequency drives 
VIR value investment ratio 
Waterberg JV Resources Waterberg JV Resources (Pty) Ltd. 
WBGT wet-bulb globe temperature 
WML Waste Management License 
WRD waste rock dump 
WUL Water Use License 
ZAR South African Rand 


List of Acronyms | Abbreviations | Units of Measure

Units of Measure

Following are units of measure used in the Waterberg Definitive Feasibility Study Update.

º

degrees

m3

cubic meters

ºC

degrees Celsius

m3/a

cubic meters per annum

cm

centimeter

m3/d

cubic meters per day

d

day

m/s

meter per second

dtph

dry tonnes (metric) per hour

mg/L

milligram per liter

g

grams

min

minute

GPa

gigapascal

ML

megaliter

GWh

Gigawatt hour

ML/d

megaliters per day

g/t

grams per tonne (metric)

Mlbs

million pounds (USCS)

ha

hectare

mm

millimeter

H

high / height

mm/yr

millimeter per year

h

hour

Mm3/d

Million cubic meters per day

kg

kilogram

mo

month

kg/h/m2

kilograms per hour per square meter

Moz

million troy ounces

kg/m3

kilogram per cubic meter

MPa

megapascal

km

kilometer

mS/m

millisiemens per meter

km2

square kilometers

Mt

million tonnes (metric)

koz

kilo (1,000) ounces

MVA

megavolt amperes

kPa

kilopascal

MW

megawatt

kt

kilo tonnes (metric)

MWR

megawatt refrigeration

ktpa

kilo tonnes (metric) per annum

MWh

megawatt hour

ktpm

kilo tonnes (metric) per month

Nm

Newton-meter

kV

kilovolt

Ø

diameter

kVA

kilovolt-ampere

oz

troy ounce

kVAh

kilovolt-ampere hour

p

power

kW

kilowatt

Pa

Pascal

kWh

kilowatt hour

ppb

parts per billion

kWh/t

kilowatt hour per tonne

ppm

parts per million

L

liter

S/m

siemens per meter

L/min

liters per minute

s

second

L/s

liters per second

t

tonne (metric)

lb

pounds (USCS)

t/m3

tonnes (metric) per cubic meter

m

meter

t/d

tonnes per day

M

million

tkm

tonne kilometer

Ma

mega annum - million years

tpa

tonnes (metric) per annum

MASL

meters above sea level

tph

tonnes (metric) per hour

mbgl

meters below ground level

tpm

tonnes (metric) per month

m3/h

cubic meters per hour

W

wide / width

m3/mo

cubic meters per month

w/v

weight per volume

m3/s

cubic meters per second

w/w

weight over weight

m/d

meter per day

wmt

wet metric tonne

m/mo

meter per month

yr

year



Page 1

1.0 EXECUTIVE SUMMARY

1.1 Introduction

This Technical Report was compiled for Waterberg JV Resources (Pty) Ltd. (Waterberg JV Resources), a company owned by Platinum Group Metals Ltd. (PTM) [through Platinum Group Metals (RSA) (Pty) Ltd. (PTM RSA)], Impala Platinum Holdings Ltd. (IMPLATS), HJ Platinum Metals Company Ltd. (HJM) [a Japanese special purpose corporation owned by Japan Organization for Metals and Energy Security (JOGMEC) and Hanwa Co. Ltd. (Hanwa)] and Mnombo Wethu Consultants (Pty) Ltd. (Mnombo), and also for PTM (Registrant). PTM is listed on the Toronto Stock Exchange under the symbol "PTM" and on the NYSE American under the symbol "PLG".

The purpose of this Technical Report is to provide an update to the mineral resource estimate, update to the mineral reserve, and publish the results of an updated definitive feasibility study (DFS Update) for the Waterberg Project. The Waterberg Project is the development of a platinum group metals (PGM) mine and concentrator plant in the Province of Limpopo, South Africa.

This Technical Report was prepared in accordance with disclosure and reporting requirements set forth in National Instrument 43-101 Standards of Disclosure for Mineral Projects (NI 43-101), Companion Policy 43-101CP to NI 43-101, and Form 43-101F1 of NI 43-101 and the United States Securities and Exchange Commission's (SEC) Modernized Property Disclosure Requirements for Mining Registrants as described in Subpart 229.1300 of Regulation S-K, Disclosure by Registrants Engaged in Mining Operations and Item 601(b)(96) Technical Report Summary (S-K 1300).

The estimated mineral resources, including reserves, for the Waterberg Project at a 2.5 g/t (FZ-Central and FZ-South at 2.0 g/t) platinum (Pt), palladium (Pd), rhodium (Rh), and gold (Au) (4E) cutoff grade include a combined 345.03 million tonnes (Mt) at an average grade of 3.04 g/t 4E, 0.09% copper (Cu) and 0.18% nickel (Ni) in the Measured and Indicated (M&I) categories, and an additional 89.70 Mt at an average grade of 2.96 g/t 4E, 0.08% Cu, and 0.15% Ni in the Inferred category.

The estimated mineral reserves for the Waterberg Project include a combined 246.2 Mt at an average grade of 2.96 g/t 4E, 0.08% Cu, and 0.17% Ni in the Proven and Probable categories. The estimated mineral reserves contain a total of 23.4 million ounces (Moz) of 4E.

The key outcome of the DFS Update is the development of one of the largest and lowest cash cost underground PGM mines globally. The shallow, decline-accessed mine will be fully mechanized and produce approximately 4.8 Mt of ore and 353,208 combined ounces of 4E (on average) in concentrate per year at steady state. The mine is expected to produce from 2029 to 2081. Additional outcomes, based on consensus pricing (Base Case), include the following.

 


Page 2

1.2 Property Description and Location

1.2.1 Property and Title

The Waterberg Project is located on the Northern Limb of the Bushveld Igneous Complex (BIC), approximately 85 km north of the town of Mokopane in the Province of Limpopo, South Africa, approximately 330 km NNE from Johannesburg, as shown in Figure 1-1 below.

Figure 1-1:  Location of the Waterberg Project

In early 2022, the Waterberg Project comprised an aggregate of approximately 65,903 hectares (ha) of active prospecting rights (PRs) and rights under application, including 20,482 ha covered by the Waterberg JV Resources Mining Right (Mining Right). During 2022, Waterberg JV Resources filed for closure on 50,951 gross hectares of PRs, of which 14,209 ha are held within the granted Mining Right, leaving a net 36,742 ha of uneconomic PRs closed. The Waterberg Project area covers approximately 29,161 ha, being comprised of the Mining Right covering 20,482 ha, 4,190 ha in the active PR, and 4,489 ha in a right under application. The Waterberg Project area's elevation ranges from approximately 880-1,365 meters (m) above sea level (MASL).

In addition to the Mining Right, Waterberg JV Resources has an Environmental Authorization (EA) as well as a Waste Management License (WML). Another key authorization required is a Water Use License (WUL), which application Waterberg JV Resources is in the process of finalizing and anticipates submitting in the fourth quarter of 2024 under application reference number WU38566.


Page 3

1.2.2 Holdings Structure

PTM RSA is the operator of the Waterberg Project, with joint venture (JV) partners being HJM, IMPLATS and Mnombo. Figure 1-2 shows the holdings of the Waterberg Project as of 31 August 2024.

Figure 1-2:  Waterberg Project Holdings

1.3 Geological Setting and Mineralization

The Paleoproterozoic BIC is the world's largest layered igneous intrusion and is located in the Republic of South Africa (Lee, 1996). This igneous succession formed between 2055.91 and 2054.89 million years ago (Ma) (Zeh et al., 2015). It intruded into country rocks of the Transvaal Supergroup, largely along the unconformity between the Magaliesberg quartzite of the Pretoria Group and the overlying Rooiberg Felsite. According to recent geophysical studies, together with the recent exploration activities, the areal extent of the BIC is estimated to be >90,000 km2 (Finn et al., 2015), of which about 55% is covered by younger formations. The BIC hosts several layers rich in PGMs such as Pt, Pd, and Rh with some significant quantities of Au credit. Other minerals of economic importance associated with the BIC include chrome (Cr), Cu, Ni, vanadium (V), and cobalt (Co). To date, the BIC constitutes the world's largest known mineral resource of these metals.

The Waterberg Project is situated off the northern end of the previously known Northern Limb of the BIC, where the mafic rocks have a different sequence to those of the Eastern and Western Limbs of the BIC.


Page 4

PGM mineralization within the Bushveld package underlying the Waterberg Project is hosted in two main layers: T-Zone and F-Zone.

The T-Zone occurs within the Main Zone just beneath the contact of the overlaying Upper Zone. Although the T-Zone consists of numerous mineralized layers, two potential economical layers were identified, TZ and T0 Layers. They are composed mainly of anorthosite, pegmatoidal gabbro, pyroxenite, troctolite, harzburgite, gabbronorite and norite.

The F-Zone is hosted in a cyclic unit of olivine-rich lithologies towards the base of the Main Zone towards the bottom of the BIC. This Zone consists of alternating units of harzburgite, troctolite, and pyroxenites. The F-Zone was divided into the FH (harzburgite) and FP (pyroxenite) layers. The FH layer has significantly higher volumes of olivine in contrast with the lower lying FP layer, which is predominately pyroxenite.

1.4 Deposit Types

The mineralized layers of the Waterberg Project meet some of the criteria for Platreef-type deposits, where the mineralization is hosted by sulphides that are magmatic in origin. The mineralized layers can be relatively thick, often greater than 10 m.

The other criteria relating to the Platreef have yet to be demonstrated. Consequently, this mineralization is deemed to be similar, i.e., Platreef-like, but its stratigraphic position, geochemical and lithological profiles suggest a type of mineralization not previously recognized in the BIC.

1.5 Exploration Data / Information

The Waterberg Project is an advanced project that has undergone preliminary economic evaluations, a prefeasibility study (PFS), a technical report titled "Independent Technical Report, Waterberg Project Definitive Feasibility Study and Mineral Resource Update, Bushveld Complex, South Africa" dated 04 October 2019 with an effective date of 04 September 2019 and filed on 07 October 2019 on SEDAR+ at www.sedarplus.ca (2019 DFS), and this DFS Update. Drilling to date has given the confidence to classify mineral resources as Inferred, Indicated and Measured.

1.6 Drilling

The data from which the structure of the mineralized horizons was modeled, and grade values estimated, were derived from a total of 374,399 m of diamond drilling. This Technical Report updates the mineral resource estimate using this dataset. The drill hole dataset consists of 474 drill holes and 585 deflections.

The management of the drilling programs, logging, and sampling were undertaken from multiple facilities: one at the town of Marken in Limpopo Province, South Africa, and the other on the farm Goedetrouw 366 LR within the Mining Right area, or at an exploration camp on the adjacent farm Harriet's Wish 393 LR.


Page 5

1.7 Sample Preparation, Analyses, and Security

The sampling methodology concurs with Waterberg JV Resources' protocol based on industry best practice. The quality of the sampling was monitored and supervised by a qualified geologist. The sampling was done in a manner that included the entire potentially economic unit with enough shoulder sampling to ensure the entire economic zones were assayed.

Waterberg JV Resources instituted a complete quality assurance / quality control (QA/QC) program, including the insertion of blanks and certified reference materials, as well as referee analyses. The program is being followed and is to industry standard. The data is considered reliable in the opinion of the Qualified Person (QP).

1.8 Data Verification

Printed logs for 90% of the holes were checked with the drilled core. The depths of mineralization, sample numbers and widths, and lithologies were confirmed. The full process from core logging to data capturing into the database were reviewed at the two exploration sites. Collar positions of a few random selected drill holes were checked in the field and found to be correct. The average specific gravity (SG) values were generated for each individual lithological type and missing SG values were inserted according to the lithological unit. Assay certificates were checked on a test basis. The data was reviewed for statistical anomalies.

The individuals in Waterberg JV Resources' senior management and certain directors of Waterberg JV Resources, who completed the tests and designed the processes, are non-independent mining or geological experts. The QP's opinion is that the data is adequate for use in mineral resource estimation.

1.9 Mineral Processing and Metallurgical Testing

Metallurgical testing of the F-Zone and T-Zone on selected drill core samples was completed at Mintek and Maelgwyn Mineral Services Africa (Pty) Ltd. (Maelgwyn), both accredited metallurgical laboratories in South Africa. All analyses were performed with appropriate QA/QC oversight at Intertek Group plc. in Perth, Australia (Intertek).

The economic minerals will be recovered using flotation techniques, resulting in a flotation concentrate that is suitable as feedstock for a smelter. This will be followed by additional downstream processing at a base metal recovery plant and a precious metals refinery, which is a standard practice in the PGM industry.

The PFS program identified the most suitable metallurgical process for the optimized recovery of the 4E elements and associated base metals. This was confirmed during the 2019 DFS variability and production blend evaluations. Additional test work was completed during this DFS Update primarily addressing the comminution parameters and to generate a typical concentrate for smelter evaluation and to provide flotation tailings for cemented backfill evaluation. Additionally, thickening and filtration test work was conducted for the backfill evaluation as well as dry stacking of tailings on the tailings storage facility (TSF).


Page 6

The ore has again proven to be very hard and is not amenable to semi-autogenous milling; therefore, the three-stage crushing followed by two-stage ball milling circuit was confirmed for the comminution circuit.

The 2019 DFS test work program was used to develop a grade-recovery relationship targeting 80 g/t 4E in the flotation concentrate as feed to a smelter. The concentrate is expected to contain 2.2% Cu and 2.6% Ni in addition to the contained 4E elements (Pt, Pd, Rh, and Au). The grade recovery relationship was developed for each of the six economic metals with 4Es at almost 78%, Cu at 81%, and Ni at 44%.

The DFS Update test work program primarily targeted backfill production with process performance being of a lesser concern. It was confirmed that the concentrate quality can be achieved with multistage cleaning. The metallurgical recovery obtained from the test work indicated a reduced recovery point which has been incorporated into the total data pool.

1.10 Mineral Resource Estimates

This Technical Report documents the mineral resource estimate with an effective date of 31 August 2024. Infill drilling over portions of the Waterberg Project area and estimation methodology made it possible to estimate an updated mineral resource estimate and upgrade portions of the mineral resource to the Measured category. At a 2.5 g/t cutoff grade (COG) (4E) (FZ-Central and FZ-South at 2.0 g/t 4E), the deposit has a reasonable prospect of economic extraction in relation to basic working costs and metal prices and considering the overall resource envelope in terms of continuity, structure and accessibility.

The Waterberg Project mineral resource excluding reserves is summarized in Table 1-1.

The mineral resource including reserves is summarized in Table 1-2.


Page 7

Table 1-1:  Mineral Resource Estimate Summary EXCLUDING Reserves (Effective 31 Aug 2024, 100% Project Basis)

Mineral Resource T-Zone

Mineral
Resource
Category

Tonnage

Grade

Metal

Pt

Pd

Rh

Au

4E

Cu

Ni

4E

Mt

g/t

g/t

g/t

g/t

g/t

%

%

kg

Moz

TZ

Measured

1.33

0.89

1.54

0.04

0.72

3.19

0.13

0.07

4,232

0.136

Indicated

2.26

1.02

1.69

0.03

0.74

3.48

0.22

0.10

7,864

0.253

M&I

3.59

0.97

1.64

0.03

0.73

3.37

0.19

0.09

12,096

0.389

Inferred

17.52

1.19

2.02

0.04

0.87

4.11

0.15

0.07

72,031

2.316

T0

Measured

0.00 

0.00 

0.00 

0.00 

0.00

0.00 

0.00 

0.00 

0.00 

0.000

Indicated

1.18

0.96

1.55

0.04

0.47

3.02

0.16

0.08

3,567

0.115

M&I

1.18

0.96

1.55

0.04

0.47

3.02

0.16

0.08

3,567

0.115

Inferred

0.64

0.99

1.51

0.04

0.36

2.90

0.17

0.07

1,858

0.060

Total T-Zone (TZ+T0)

Measured

1.33

0.89

1.54

0.04

0.72

3.20

0.13

0.07

4,232

0.136

Indicated

3.44

1.00

1.64

0.03

0.65

3.32

0.20

0.09

11,431

0.368

M&I

4.77

0.97

1.62

0.03

0.67

3.29

0.18

0.09

15,663

0.504

Inferred

18.16

1.18

2.00

0.04

0.85

4.07

0.15

0.07

73,889

2.376

Mineral
Resource
Category

Prill Split

 

 

 

 

 

 

Pt

Pd

Rh

Au

 

 

 

 

 

 

%

%

%

%

 

 

 

 

 

 

Measured

27.9

48.3

1.1

22.7

 

 

 

 

 

 

Indicated

30.2

49.5

0.9

19.5

 

 

 

 

 

 

M&I

29.6

49.2

1.0

20.3

 

 

 

 

 

 

Inferred

28.8

52.2

0.6

18.3

 

 

 

 

 

 

Total F-Zone

Measured

21.35

0.78

1.77

0.04

0.13

2.72

0.07

0.19

58,131

1.869

Indicated

88.63

0.83

1.75

0.04

0.12

2.75

0.06

0.16

243,600

7.832

M&I

109.97

0.82

1.75

0.04

0.12

2.74

0.06

0.17

301,731

9.701

Inferred

71.32

0.81

1.70

0.04

0.12

2.67

0.06

0.15

190,471

6.124

Mineral
Resource
Category

Prill Split

 

 

 

 

 

 

Pt

Pd

Rh

Au

 

 

 

 

 

 

%

%

%

%

 

 

 

 

 

 

Measured

28.6

64.9

1.5

5.0

 

 

 

 

 

 

Indicated

31.0

62.7

1.6

4.7

 

 

 

 

 

 

M&I

30.7

63.0

1.6

4.7

 

 

 

 

 

 

Inferred

31.2

62.3

1.5

5.0

 

 

 

 

 

 



Page 8


Waterberg Aggregate - Total Mineral Resource

Mineral
Resource
Category

Tonnage

Grade 

Metal 

Pt 

Pd 

Rh 

Au 

4E 

Cu 

Ni 

4E 

Mt 

g/t 

g/t 

g/t 

g/t 

g/t 

kg 

Moz 

Measured

22.67

0.79

1.76

0.04

0.16

2.75

0.07

0.18

62,363

2.005

Indicated

92.07

0.84

1.74

0.04

0.14

2.77

0.06

0.16

255,031

8.199

M&I

114.74

0.83

1.75

0.04

0.15

2.76

0.06

0.16

317,394

10.204

Inferred

89.48

0.89

1.76

0.04

0.27

2.95

0.08

0.13

166,809

8.499

Mineral
Resource
Category

Prill Split

 

 

 

 

 

 

Pt

Pd

Rh

Au

 

 

 

 

 

 

%

%

%

%

 

 

 

 

 

 

Measured

28.63

64.04

1.50

5.83

 

 

 

 

 

 

Indicated

30.23

63.03

1.54

5.20

 

 

 

 

 

 

M&I

29.91

63.23

1.54

5.32

 

 

 

 

 

 

Inferred

29.96

59.63

1.34

9.07

 

 

 

 

 

 

Notes:


Page 9

Table 1-2:  Mineral Resource Estimate Summary INCLUDING Reserves (Effective 31 Aug 2024, 100% Project Basis)

Mineral Resource T-Zone

Mineral
Resource
Category

Tonnage

Grade

Metal

Pt

Pd

Rh

Au

4E

Cu

Ni

4E

Mt

g/t

g/t

g/t

g/t

g/t

%

%

kg

Moz

TZ

Measured

5.24

1.10

2.06

0.05

0.78

3.99

0.13

0.07

20,917

0.673

Indicated

12.73

1.41

2.42

0.03

0.93

4.79

0.19

0.09

60,967

1.960

M&I

17.97

1.32

2.31

0.04

0.89

4.56

0.17

0.08

81,885

2.633

Inferred

17.58

1.19

2.02

0.04

0.87

4.11

0.15

0.07

72,289

2.324

T0

Measured

0.00

0.00

0.00

0.00

0.00

0.00

0.00

0.00

0.00

0.000

Indicated

1.89

1.10

1.91

0.05

0.57

3.63

0.17

0.08

6,866

0.221

M&I

1.89

1.10

1.91

0.05

0.57

3.63

0.17

0.08

6,866

0.221

Inferred

0.64

0.99

1.51

0.04

0.36

2.90

0.17

0.07

1,870

0.060

Total T-Zone (TZ+T0)

Measured

5.24

1.10

2.06

0.05

0.78

3.99

0.13

0.07

20,917

0.673

Indicated

14.62

1.37

2.35

0.03

0.88

4.64

0.19

0.09

67,834

2.181

M&I

19.86

1.30

2.28

0.04

0.86

4.47

0.17

0.08

88,751

2.853

Inferred

18.23

1.18

2.00

0.04

0.85

4.07

0.15

0.07

74,159

2.384

Mineral
Resource
Category

Prill Split

 

 

 

 

 

 

Pt

Pd

Rh

Au

 

 

 

 

 

 

%

%

%

%

 

 

 

 

 

 

Measured

27.6

51.6

1.3

19.5

 

 

 

 

 

 

Indicated

29.5

50.7

0.7

19.0

 

 

 

 

 

 

M&I

29.1

50.9

0.8

19.2

 

 

 

 

 

 

Inferred

29.0

49.2

0.9

20.9

 

 

 

 

 

 

Total F-Zone

Measured

78.08

0.87

2.01

0.05

0.15

3.08

0.08

0.20

240,471

7.731

Indicated

247.10

0.85

1.88

0.04

0.13

2.92

0.08

0.18

720,699

23.171

M&I

325.17

0.86

1.92

0.05

0.14

2.96

0.08

0.19

961,170

30.902

Inferred

71.47

0.81

1.70

0.04

0.12

2.67

0.06

0.15

190,940

6.139

Mineral
Resource
Category

Prill Split

 

 

 

 

 

 

Pt

Pd

Rh

Au

 

 

 

 

 

 

%

%

%

%

 

 

 

 

 

 

Measured

28.3

65.3

1.6

4.8

 

 

 

 

 

 

Indicated

29.3

64.6

1.5

4.6

 

 

 

 

 

 

M&I

29.0

64.8

1.5

4.6

 

 

 

 

 

 

Inferred

30.4

63.7

1.5

4.3

 

 

 

 

 

 



Page 10


Waterberg Aggregate - Total Mineral Resource

Mineral
Resource
Category

Tonnage 

Grade 

Metal 

Pt 

Pd 

Rh 

Au 

4E 

Cu 

Ni 

4E 

Mt 

g/t 

g/t 

g/t 

g/t 

g/t 

kg 

Moz 

Measured

83.32

0.89

2.01

0.05

0.19

3.14

0.09

0.19

261,389

8.404

Indicated

261.72

0.88

1.91

0.04

0.18

3.01

0.09

0.18

788,532

25.352

M&I

345.03

0.88

1.94

0.05

0.18

3.04

0.09

0.18

1,049,921

33.756

Inferred

89.70

0.89

1.76

0.04

0.26

2.96

0.08

0.15

265,099

8.523

Mineral
Resource
Category

Prill Split

 

 

 

 

 

 

Pt

Pd

Rh

Au

 

 

 

 

 

 

%

%

%

%

 

 

 

 

 

 

Measured

28.3

64.19

1.59

5.95

 

 

 

 

 

 

Indicated

29.3

63.43

1.45

5.83

 

 

 

 

 

 

M&I

29.0

63.62

1.49

5.86

 

 

 

 

 

 

Inferred

30.0

59.68

1.35

8.95

 

 

 

 

 

 

Notes:


Page 11

Following are the parameters for the mineral resources.

The data that formed the basis of the estimate are the drill holes drilled by Waterberg JV Resources, which consist of geological logs, the drill hole collars, the downhole surveys, and the assay data, all of which were validated by the QP. The area where each layer was present was delineated after examination of the intersections in the various drill holes.

1.11 Mineral Reserve Estimates

The effective date for the mineral reserve estimate contained in this Technical Report is 31 August 2024.

The Waterberg Project mineral reserve estimate was based on the M&I mineral resource material contained in the T-Zone and Super F-Zone (F-Zone) resource block models. The F-Zone is comprised of the five sub-zones listed below.


Page 12

In the 2019 DFS, a 2.5 g/t 4E stope COG was used for mine planning for both the T-Zone and F-Zones. For this DFS Update, a 2.0 g/t 4E stope COG was used for the F-Central and F-South Zones, while a 2.5 g/t 4E COG was used for the T-Zone and the F-North, F-Boundary North, and F-Boundary South. The 2.0 g/t 4E stope COG for F-Central and F-South was based on updated COG input parameters for the DFS Update discussed in Section 15.0 of this Technical Report.

The COG reduction in F-Central resulted in a significant increase in the Waterberg Project mineral reserves as shown in Table 1-3.

Table 1-3: F-Central Mineral Reserves Increase in DFS Update

Item

Tonnes

Grade

4E (g/t)

4E Ounces

Mined

2019 DFS (2.5 g/t 4E COG)

70.1 M

3.09 g/t

7.0 M

DFS Update (2.0 g/t 4E COG)

132.1 M

2.68 g/t

11.4 M

Change

+62.0 M

-0.41 g/t

+4.4 M

The mine design is based on using the Sublevel Longhole Stoping mining method (Longhole) with paste backfill. Sublevel intervals and stope dimensions were established from evaluating mineral resource geometry and continuity, geomechanical study design parameters, and optimizing production rate and resource extraction. Individual stope mining shapes were created using Deswik Stope Optimizer (DSO) software. Stope sill development designs were prepared for all stopes and the mineral resources contained in development has been separated from the stopes. The in situ mineral resource contained in the stope shapes and development designs were extracted from the resource models and include all planned dilution. Modifying factors applied to the in situ mineral resource include geological losses, external overbreak dilution, and mining losses.

The reference point for the estimated mineral reserves is delivery of run-of-mine (ROM) ore to the processing plant.

The estimated Proven, Probable, and Total Waterberg Project mineral reserves at the described cutoffs are summarized in Table 1-4, Table 1-5, and Table 1-6.


Page 13

Table 1-4:  Proven Mineral Reserve Estimate Effective 31 August 2024

Zone

Tonnes

Pd

Pt

Rh

Au

4E

Cu

Ni

4E Metal

 

 

(g/t)

(g/t)

(g/t)

(g/t)

(g/t)

(%)

(%)

(kg)

(Moz)

T-Zone

5,094,182

1.76

0.93

0.04

0.63

3.36

0.10

0.06

17,138

0.551

F-Central

32,297,283

1.90

0.82

0.04

0.13

2.89

0.06

0.17

93,186

2.996

F-South

0

0.00

0.00

0.00

0.00

0.00

0.00

0.00

0

0.000

F-North

16,637,670

2.04

0.85

0.05

0.16

3.10

0.10

0.20

51,558

1.658

F-Boundary North

4,975,853

1.99

0.97

0.05

0.16

3.17

0.10

0.22

15,784

0.507

F-Boundary South

5,294,116

2.31

1.04

0.05

0.18

3.59

0.08

0.19

19,015

0.611

F-Zone Total

59,204,921

1.98

0.86

0.05

0.14

3.03

0.08

0.19

179,543

5.772

Waterberg Total

64,299,103

1.97

0.86

0.05

0.18

3.06

0.07

0.17

196,681

6.323

Table 1-5:  Probable Mineral Reserve Estimate Effective 31 August 2024

Zone

Tonnes

Pd

Pt

Rh

Au

4E

Cu

Ni

4E Metal

 

 

(g/t)

(g/t)

(g/t)

(g/t)

(g/t)

(%)

(%)

(kg)

(Moz)

T-Zone

14,137,694

2.05

1.18

0.02

0.75

4.01

0.16

0.08

56,623

1.820

F-Central

99,814,040

1.72

0.74

0.04

0.12

2.61

0.07

0.17

260,936

8.389

F-South

10,643,204

1.85

0.99

0.05

0.13

3.02

0.03

0.11

32,127

1.033

F-North

36,573,456

2.12

0.90

0.05

0.16

3.23

0.09

0.20

118,079

3.796

F-Boundary North

13,312,581

1.91

0.99

0.05

0.17

3.11

0.10

0.23

41,432

1.332

F-Boundary South

7,421,801

1.89

0.92

0.04

0.13

2.98

0.06

0.18

22,128

0.711

F-Zone Total

167,765,082

1.84

0.82

0.04

0.13

2.83

0.07

0.18

474,702

15.262

Waterberg Total

181,902,775

1.85

0.84

0.04

0.18

2.92

0.08

0.17

531,324

17.082

Table 1-6:  Total Estimated Proven and Probable Mineral Reserve Effective 31 August 2024

Zone

Tonnes

Pd

Pt

Rh

Au

4E

Cu

Ni

4E Metal

 

 

(g/t)

(g/t)

(g/t)

(g/t)

(g/t)

(%)

(%)

(kg)

(Moz)

T-Zone

19,231,876

1.97

1.11

0.03

0.72

3.84

0.14

0.07

73,760

2.371

F-Central

132,111,323

1.76

0.76

0.04

0.12

2.68

0.06

0.17

354,121

11.385

F-South

10,643,204

1.85

0.99

0.05

0.13

3.02

0.03

0.11

32,127

1.033

F-North

53,211,126

2.10

0.88

0.05

0.16

3.19

0.10

0.20

169,637

5.454

F-Boundary North

18,288,434

1.93

0.98

0.05

0.17

3.13

0.10

0.23

57,216

1.840

F-Boundary South

12,715,917

2.06

0.97

0.05

0.15

3.24

0.07

0.19

41,143

1.323

F-Zone Total

226,970,003

1.87

0.83

0.04

0.14

2.88

0.07

0.18

654,245

21.034

Waterberg Total

246,201,879

1.88

0.85

0.04

0.18

2.96

0.08

0.17

728,005

23.406

Notes:


Page 14

1.12 Mining Methods

The Waterberg Project will be a 400,000 tonnes per month (tpm) (400 ktpm) mechanized underground mining operation accessed via declines. The mine design is based on using sublevel Longhole and backfilling the mined voids with paste backfill.

The mining methods for the DFS Update are similar to those in the 2019 DFS, with adjustments to the Central and South Complexes. The North Complex mine design remains unchanged.

The main adjustments to the Central and South Complexes are as follows:

The lower mining COG in the Central Complex resulted in an 88.4% increase in the Central Complex reserve tonnage (from 70.1 Mt to 132.1 Mt). The increase in Central Complex reserves presented the opportunity to increase the Central Complex production rate to 400,000 tpm and delay the capital cost of developing the South Complex and North Complex. The DFS Update includes developing and mining the Central Complex at 400,000 tpm followed by developing and mining the South Complex and North Complex concurrently at a combined 400,000 tpm (the South Complex will produce approximately 100,000 tpm and the North Complex will produce at approximately 300,000 tpm). The South Complex underground workings will be accessed from the Central Complex underground workings, eliminating the requirement for a South Complex portal box cut.

The Waterberg Project was divided into the following three mining Complexes.

A plan view with the production areas projected to surface is shown in Figure 1-3 and a longitudinal view of the zones, looking approximately northwest (looking from the footwall), is shown in Figure 1-4.


Page 15

Figure 1-3:  Surface Plan View Showing Mineral Resource Extents

Source:  Background - Google Maps (Approximated positioning and scale)

Figure 1-4:  Longitudinal View of Waterberg Complexes (Looking Northwest)

Note:  Approximated scale

There will be a box cut and portal at the Central Complex that will also be used to access the South Complex and a separate box cut and portal to access the North Complex. Each Complex will be accessed via twin declines (service decline and conveyor decline) that will service the complex for the LOM.

1.12.1 Geomechanical

Geomechanics core logging and laboratory test data from the PFS and additional data collected during the 2019 DFS were combined in a database and used to develop a geomechanical model and for use in rock mass classifications systems to develop rock mechanics parameters for the mine design. The analysis utilized several common empirical models and was validated with numerical modeling in several instances.


Page 16

A thrust fault located in the footwall of the T-Zone mineralization was identified during the DFS Update. The thrust fault and surrounding zone of influence is characterized as very poor to extremely poor ground and impacted the positioning of the declines and footwall development. A reduced development advance rate and additional ground support in the thrust fault zone of influence have been accounted for in the mine design, schedule, and costs.

Support requirements for development headings were developed and are in line with both empirical calculation methods and common support types. Generally, primary ground support will consist of patterned rock bolts and screen, with application of shotcrete in areas deeper in the mine.

An updated numerical modeling exercise for the Central Complex and South Complex was undertaken during the DFS Update to further evaluate the evolution of rock mass damage and paste backfill performance as mining progresses. The modeling was completed in five-year excavation steps based on the mining schedule. Modeling steps incorporated stope excavation and then immediate backfill before starting the next excavation step. The principal findings of the modeling exercise are listed below.

- To mitigate this risk, all stopes in the mine plan have a 5% geological losses factor applied as well as a 90% mining recovery factor. To further account for ore losses due to stress conditions in the Central Complex, a second 90% mining recovery factor has been applied to all secondary stopes with an average true width of 25 m or greater. This second recovery factor represents 5.3 Mt of ore. The risk of rock mass damage and impact to operations can be reduced by optimizing the mining sequence, which should be undertaken during execution.

Backfill stability was assessed primarily using empirical-analytical methods with developed backfill strength requirements validated by benchmarking and limited 3D finite element modeling.


Page 17

1.12.2 Mine Development

All decline and lateral excavations will be developed using drill and blast methods and mechanized diesel-powered mobile equipment. A summary of the development totals by Complex is included in Table 1-7 and the development profile is shown in Figure 1-5.

Table 1-7:  Development Quantities by Complex

Item

Central
Complex

(m)

South
Complex

(m)

North
Complex

(m)

Waterberg
Total

(m)

Decline

24,519

32,155

33,386

90,059

Lateral Sublevel and Infrastructure

221,194

134,852

225,747

581,792

Total

245,712

167,007

259,132

671,851

Figure 1-5:  Lateral Development Profile

1.12.3 Production

Mining blocks will be established at 100 m vertical intervals and will consist of two sublevels spaced at 40 m (40 m stope height) and one sublevel spaced at 20 m (20 m uppers stope that will be mined beneath the backfilled stopes in the block above) or five sublevels spaced at 20 m (generally in the T-Zone). Individual stopes will be 20 m along strike and a combination of transverse and longitudinal approaches will be used to accommodate the varying ore body thickness. Within each mining block, stopes have been sequenced and there will be multiple stopes in the active stope cycle. To achieve the production profile, there will be multiple mining blocks in production simultaneously.

The production plan focuses on optimizing the ramp-up period and maximizing productivity. Each Complex was scheduled independently as a stand-alone operation. The Central Complex has a significant increase in reserves resulting from the reduction in COG to 2.0 g/t 4E (from 2.5 g/t 4E in the 2019 DFS). The breakdown of tonnes and grade recovered by mining approach and Zone is summarized in Table 1-8.


Page 18

Initial production will come from the Central Complex with the South Complex and North Complex phased in once production in the Central Complex begins to ramp down. There will be approximately 4.5 years of ramp-up from the start of the decline development in May 2026 to achieve sustainable 70% of steady-state production in January 2031. Steady-state production of 400 ktpm will be achieved in Q2 2032 from the Central Complex. Later in the LOM, as the Central Complex ramps down, the South Complex (100 ktpm) and North Complex (300 ktpm) will ramp up to maintain 400 ktpm production until 2081.

The ramp-up and steady-state production tonnage profiles are shown in Figure 1-6 and Figure 1-7.

Table 1-8:  Life-of-Mine Production Summary

Ore / Grade

T-Zone

F-Central

F-South

F-North

F-Boundary
North

F-Boundary
South

Ore Tonnes Stope Total

17,146,610

125,538,539

10,135,579

49,863,926

16,888,572

11,727,833

Ore Tonnes - Transverse

1,312,770

108,851,011

2,271,366

38,729,517

7,318,698

508,303

Ore Tonnes - Longitudinal

15,833,839

16,687,528

7,846,213

11,134,409

9,569,874

11,219,530

Ore Tonnes - Development

2,085,266

6,572,784

507,625

3,347,199

1,399,862

988,084

Ore Tonnes - Total

19,231,876

132,111,323

10,643,204

53,211,126

18,288,434

12,715,917

Grade 4E (g/t)

3.84

2.68

3.02

3.19

3.13

3.24

  Grade Pt (g/t)

1.11

0.76

0.99

0.88

0.98

0.97

  Grade Pd (g/t)

1.97

1.76

1.85

2.10

1.93

2.06

  Grade Rh (g/t)

0.03

0.04

0.05

0.05

0.05

0.05

  Grade Au (g/t)

0.72

0.12

0.13

0.16

0.17

0.15

Grade Cu (%)

0.144

0.065

0.028

0.097

0.097

0.069

Grade Ni (%)

0.070

0.171

0.107

0.201

0.228

0.187

Notes:  4E = PGE (Pt + Pd + Rh) and Au. Totals may not add due to rounding.


Page 19

Figure 1-6:  Mining Production Tonnage by Month during Ramp-Up

Figure 1-7:  Annual Production Tonnage Profile

1.12.4 Ventilation and Mine Air Refrigeration

The underground mobile equipment will be diesel powered. The required ventilation flow will be 1,300 cubic meters per second (m3/s), 695 m3/s, and 1,380 m3/s for the Central, South, and North Complexes, respectively.

Ventilation to each Complex will be provided by surface fresh air and return air ventilation raises and the portals / declines. The ventilation systems will be a "pull" system with large surface fans located at the exhaust raises. Ventilation in the conveyor declines will have fresh air pulled from the portals and exhausted without being used to ventilate other mine workings.

The underground heat loads will be countered by a combination of refrigerated air and uncooled air. The cooling requirement will be 20 MWR, 10 MWR, and 20 MWR for the Central, South, and North Complexes, respectively. Mine air cooling will not be required until mining depths reach 700 m below surface in the Central Complex in 2034.


Page 20

1.13 Recovery Methods

The process design for the Waterberg Project concentrator plant was developed based on the extensive metallurgical test work results and previous studies. The test work program developed during the PFS and the 2019 DFS identified that the mill-float-mill-float (MF2) configuration following three stage crushing is the most appropriate recovery technique for the PGEs and the base metals from the ores. This recovery technique has been retained for the DFS Update. Further optimization of the reagent addition during operation to achieve the optimal concentrate grade and recovery can be completed.

The flotation concentrator will produce a concentrate containing 80 g/t 4E with a mass pull of approximately 2.9%. The concentrator was designed to process 4.8 Mtpa (400 ktpm) of ROM and will produce 120-150 ktpa of concentrate to be shipped to a smelter. The concentrate will contain 12% moisture while the tailings will be directed to thickening prior to filtration to produce a filter cake for backfill use underground as cemented fill or for dry stacking onto the surface TSF as the preferred option to optimize water consumption.

The plant production rate is aligned with mine production and concentrator production is scheduled to commence in September 2029 with ramp-up continuing until steady state is reached in 2031, as indicated in Figure 1-8.

Figure 1-8Annual Mill Feed Profile Summary




Page 21

Figure 1-9:  Concentrator Ramp-Up in Production

The ramp up in production will require a stockpile to be generated of up to 750 kt to be able to sustain processing as indicated in Figure 1-9 for sustained delivery of concentrate into the eventual off take agreement with a smelter.

The concentrate production and contained 4E elements approaching 400,000 oz per annum is indicated in Figure 1-10. The base metal content anticipated for Ni production is around 3,000-4,000 tpa with Cu production increasing from 2,500 tpa to 4,000 tpa in the later years of production.

Figure 1-10:  Annual Metal Production Summary




Page 22

1.14 Project Infrastructure

The Waterberg Project is in a rural area with limited existing infrastructure apart from gravel roads, drill hole water, and 22 kV rural power distribution with limited capacity. Upgrading is planned for all existing infrastructure, including the upgrading of 34 km of gravel roads to the N11 national road.

In addition to three mining Complexes and one processing facility, the Waterberg Project infrastructure will include the construction of a new 132 kV electrical supply from the Eskom Burotho 400/132 kV main transmission station 74 km south of the site, and the development and equipping of a local well field spread over 20 km to provide water.

At the site, a lined dry stack TSF (Dry Stack TSF), stream diversion, ore stockpile and waste rock storage facilities, ventilation and refrigeration systems, waste handling facilities, backfill preparation and distribution system, electrical and communication systems and other necessary infrastructure (i.e., compressed air, internal roads, potable water, service water, industrial water, dust suppression and fire water systems) to support mining and processing operations will be constructed.

The Waterberg Project will require 72.3 MVA of electrical power and 2.85 ML/d of industrial water.

1.15 Market Studies and Contracts

One of the JV partners of the Waterberg Project is IMPLATS, a primary PGM producer in South Africa with downstream processing operations. Waterberg JV Resources has also received indicative terms from a potential concentrate offtaker. Therefore, no formal marketing study was commissioned for the DFS Update to determine pricing for the metals contained in concentrate.

Metal price movements for the economic metals associated with the Waterberg Project (Pt, Pd, Rh, Au, Ni, and Cu) were reviewed for the preceding three years and show that there was a significant change in the market for the major contributors to income generation.

The three-year trailing average metal prices with two-year, one-year and spot as of 01 June 2024 are detailed in Table 1-9.

Table 1-9:  Three-year Trailing Pricing all Economic Metals

Period

Pd

Pt

Au

Ni

Cu

Rh

USD/oz

USD/oz

USD/oz

USD/t

USD/t

USD/oz

Three-year Trailing

    1 749

      982

    1 902

    21 873

      8 869

    11 238

Two-year Trailing

    1 476

      961

    1 936

    21 382

      8 458

      8 333

One-year Trailing

    1 125

      943

    2 050

    18 433

      8 574

      4 546

01 June 2024

        991

    1 024

    2 351

    19 512

    10 128

      4 725

Source:  'Johnson Matthey Metal Prices' & London Metal Exchange - Monthly Average

However, in this DFS Update, analyst street consensus pricing will be the base case (Base Case) as shown in Table 1-10. Monthly spot and three-year trailing average metal prices will also be evaluated in the financial sensitivity analysis.


Page 23

Table 1-10:  Consensus View - Metal Price Assumptions

Commodity

Unit of
Measure

2025

2026

2027

2028

Long-
term Real

Pt

USD/oz

1 144

1 233

1 330

1 605

1 605

Pd

USD/oz

1 089

1 095

1 122

1 062

1 062

Au

USD/oz

2 155

2 005

2 008

1 812

1 812

Rh

USD/oz

4 627

4 794

4 561

6 209

6 209

Cu

USD/lb

4.77

4.83

4.85

4.53

4.53

Ni

USD/lb

8.68

8.85

9.09

9.73

9.73

Considering these metal prices and the production profile for the Waterberg Project, contributors to income are summarized in Table 1-11. The table shows economic PGEs and base metals for the Waterberg Project and each metal's economic contribution at consensus view pricing, as per 01 May 2024, for the first 10 years of concentrate production (September 2029 - August 2039) and for the LOM.

Table 1-11:  Economic PGEs and Base Metals for First 10 Years and LOM

Metal

Approximate Percent of Gross Revenue
(Consensus View)

First 10 Years of
Concentrate Production

LOM

Platinum

27.87%

27.68%

Palladium

44.19%

42.31%

Gold

4.47%

6.25%

Rhodium

6.67%

5.09%

Copper

4.13%

5.31%

Nickel

12.68%

13.36%

No formal off-take agreement is in place, however, Waterberg JV Resources received indicative terms from a potential offtaker which is considered market related. It is anticipated that the payability for the contained metal in concentrate will be 83% for Pt and Pd, 80% for Au and Rh (Rh is subject to a minimum individual grade of 1.0 g/t in concentrate), 63% for Cu and 70% for Ni. These net-smelter-return factors are fully inclusive of all smelting and refining costs, apart from delivery to the smelter.

It is anticipated that the metal pipeline between delivery of concentrate and payment will be twelve weeks. The Waterberg Project finances are based on prefunding of the concentrate with an 85% value payment received in Month 1 and the 15% balance paid after the three months, incurring an interest charge (as defined in Section 21.0).

The concentrate from the Waterberg Project will be very low in chromitite, which will make this material attractive for blending with other concentrates; however, the contained iron (Fe) and sulphur (S) with high base metals may require further optimization of the smelting and base metal refining protocols. No penalties are expected to be placed upon the concentrate.


Page 24

1.16 Environmental Studies, Permitting, and Social or Community Impact

In consultation with the community, the mine footprint was planned to exclude areas significant to the community, including prime grazing areas.

Table 1-12 shows the key environmental and social licenses and permit applications required for the Waterberg Project.

Table 1-12:  Status of Required Environmental Licenses and Permits

License /
Permit
Application
Authority Reference Number Date of Grant Date of Expiry
Mining Right (incl. SLP & Mine Works Program) DMR LP 30/5/1/2/2/2/10161MR 28 January 2021
(Commencement date 13 April 2021)
12 April 2051
EA DMR on behalf of the DFFE LP 30/5/1/2/2/2/10161EM 10 November 2020 Linked to duration of Mining Right
WML DMR on behalf of the DFFE LP 30/5/1/2/2/2/10161MR 10 November 2020 Linked to duration of Mining Right
WUL DWS Pending application submission - under application reference number WU38566 Pending application finalization Pending application finalization

From an environmental and social perspective, the greatest impacts from mining are anticipated in the eastern (plant footprint) and south-east-central areas of the Mining Right area. This area is where surface infrastructure is planned as this is the shallowest access for underground mining and is topographically flat. The findings of the Environmental Assessment Practitioner (EAP) and specialists' assessments have shown that the Waterberg Project may result in both negative and positive impacts to the environment; however, adequate mitigation measures are included in the Environmental Management Program (EMPr) to reduce the significance of the identified negative impacts.

The social and labor plan (SLP) forms part of a mining right in South Africa. It is a commitment to sustainable social development and was submitted, as required, with the Mining Right application. Local landowners, land users, and communities were consulted and updated from the prospecting stage and are well aware of the Waterberg Project plans. Land use agreements have been or are currently being concluded with the Goedetrouw Community, the Ketting Community, and individual property owners on the farms traversed by the proposed water pipeline and powerlines.

Specific training needs were identified, and a detailed training program is being developed with an internationally recognized organization to provide the structure and services required for the initial and ongoing needs of the Waterberg Project.


Page 25

1.17 Capital and Operating Costs

Capital costs to 70% of steady-state production are estimated predominantly in ZAR, with all cost estimates expressed in ZAR real June 2024 terms. Estimated capital expenditure (CapEx) is R15 553 M for the Waterberg Project plus R3 309 M for capitalized operating costs, for a total of R18 862 M to achieve the 70% of steady-state production as detailed in Table 1-13.

Table 1-13:  Waterberg Project Capital Cost

Facility Description

Project
Capital

(ZAR M)

Sustaining
Capital

(ZAR M)

Project
Capital
(USD M)

Sustaining
Capital

(USD M)

Mine

5 039

14 836

253

739

Plant

4 476

30

224

1

Backfill and Dewatering Plant (TSF)

1 835

0

91

0

Tailings Deposition (TSF)

263

649

13

32

Regional Infrastructure

1 869

47

95

2

Project Indirects

1 372

0

70

0

Sub-Total1

14 854

15 562

746

775

Owner Fleet Purchases

698

4 720

35

235

Rebuild and replacement of equipment

0.4

17 450

0

869

Total CapEx (excl. Capitalized OpEx)

15 553

37 733

781

1 880

Capitalized OpEx

3 309

0

165

0

Total Project CapEx (incl. Capitalized OpEx)

18 862

37 733

946

1 880

1Contingency included in above sub-total

1 164

1 094

63

59

The sustaining CapEx covers all expenditure of a capital nature following the achievement of 70% of the steady-state production, and is estimated at R37 733 M. This includes all ongoing underground waste development, construction of the North and South Complexes, and the required infrastructure plus mobile equipment replacement and other items of a capital nature associated with the concentrator and general mine infrastructure.

The overall LOM CapEx profile for the Waterberg Project is shown in Figure 1-11.


Page 26

Figure 1-11:  Capital Expenditure Profile for LOM

The LOM operating costs following achievement of 70% of steady-state production and excluding SIB expenditure is summarized in Table 1-14. The LOM rate of exchange is based upon consensus view and is R20.07 to the US$.

Table 1-14:  Waterberg Project Operating Cost

Cost Area

LOM Average

(ZAR/t milled)

LOM Average

(USD/t milled)

Mining

389

19

Processing

195

10

Engineering and Infrastructure

186

9

General and Administration

39

2

Total On-site Operating Costs

808

40

The cash cost per 4E ounce is estimated at US$658 (consensus view). The cash cost includes the smelter discount as a cost, as well as byproduct credits from Cu and Ni sales; therefore, the indicated cash costs are dependent on the prevailing metal price assumptions as detailed in Table 1-15.

Table 1-15:  Waterberg Project Cash and All-In-Cost

Metric

Base Case

(Consensus View)
(USD / 4E oz)

On-site Operating Costs

546

Smelting, Refining, and Transport Costs

375

Royalties and Production Taxes

41

Less Byproduct Base Metal Credits

(304)

Total Cash Cost

658



Page 27


Metric

Base Case

(Consensus View)
(USD / 4E oz)

Sustaining Capital

103

Total All-in Sustaining Cost

761

Project Capital

52

Total All-in Cost

813

1.18 Economic Analysis

Key features of the Waterberg Project, based on consensus view pricing (Base Case), are listed below.

1.19 Adjacent Properties

Numerous mineral deposits have been outlined along the Northern Limb of the BIC. The main projects in the area include the Mogalakwena Mine, Aurora Project, Akanani Project, Boikgantsho Project, Hacra Project, and Platreef Project.

1.20 Project Implementation

The project program assumes a start date of January 2025, with the first activity, following the project execution decision by the Waterberg JV Resources partners, being the commencement of detailed design engineering. The program aims to achieve the integration of the projects by achieving the following key milestones.


Page 28

The production ramp-up will continue until steady state capacity is reached in May 2032.

The Waterberg Project schedule is summarized graphically in Figure 1-12.


Page 29

Figure 1-12:  High-level Implementation Schedule


Page 30

1.21 Interpretations and Conclusions

The database used for the mineral resource estimate consisted of 474 drill holes and 585 deflections. The mineral resource estimate was completed using geostatistics best practices and the M&I mineral resources are at an appropriate level of confidence to be considered in the DFS Update for mine planning.

The geometry and continuity of the mineral resource and the rock mass quality of the mineralized zones and surrounding rock mass make the Waterberg Project zones amenable to extraction using the Longhole mining method with paste backfill. The mine design includes all development and infrastructure required to access the Central, South, and North Complexes and mine the estimated mineral reserves. A full 3D mine model was created for each Complex and a LOM development and production schedule was prepared to determine the estimated tonnes, average grade, and metals profile mined and delivered to surface. Individual stope and development mining shapes were created and include planned dilution and modifying factors to account for geological losses, external overbreak dilution, and mining losses. The estimated mineral reserves are supported by a mine plan and economic analysis and demonstrate positive economics.

The development methods and mining methods are safe and highly mechanized and use common equipment and processes that are proven and used successfully in the global mining industry. The successful execution of these methods to achieve planned underground mine development and production at the Waterberg Project will require the operation to establish a culture focused on worker health and safety, investment and emphasis on worker skills training geared toward the equipment and technology used, and structured mine planning.

The metallurgical process selected is proven technology and is appropriate for the ore to be treated and will produce a concentrate containing approximately 80 g/t 4E at a recovery approaching 78%.

The incorporation of underground paste fill and the dry stack tailings technologies is reducing the TSF footprint and has reduced the water demand for the Waterberg Project.

The economics show that the Waterberg Project is financially robust yielding a post-tax NPV8.0% of R11 557 M (US$569 M), an IRR of 14.2%, an undiscounted payback period of 5.8 years post first production, with a peak funding requirement of R15 428 M (US$776 M) for the consensus view scenario (Base Case). The cash cost estimate shows that the Waterberg Project will be in the lower quartile of primary PGM mining operations globally.

1.22 Recommendations

The key recommendations related to the mineral resource are summarized below.


Page 31

The key recommendations related to the mine design and mineral reserves are summarized below.

The following metallurgical test work is recommended during Waterberg Project execution.

It is recommended that Waterberg JV Resources continue its current permitting strategy to develop positive community support and streamline final Waterberg Project approval as outlined below.

Waterberg JV Resources has a program of work in place to comply with the necessary environmental, social, and community requirements. Following is key work that should continue.


Page 32

If all the licenses and permits are received for construction and operation, the Waterberg Project is recommended to move into the detailed design and planning for project implementation.

It is recommended that the concentrate off-take discussions be initiated with the JV partners (and others) to confirm the net smelter return payabilities for the economic metals in the concentrate to be sold by Waterberg JV Resources, as this will have a material impact on the overall finances.

Based on the positive economics from the technical inputs and the financial analysis, it is recommended that the Waterberg Project be considered by the JV partners of Waterberg JV Resources for an investment decision.


Page 33

2.0 INTRODUCTION

2.1 Platinum Group Metals Ltd.

This Technical Report was compiled for Waterberg JV Resources (Pty) Ltd. (Waterberg JV Resources) and Platinum Group Metals Ltd. (PTM). PTM is the majority owner and manager of Waterberg JV Resources through its 100% owned subsidiary, Platinum Group Metals (RSA) (Pty) Ltd. (PTM RSA).

The Waterberg Project is 100% owned by Waterberg JV Resources. The ownership structure of Waterberg JV Resources is as follows as of 31 August 2024.

2.2 Terms of Reference and Purpose of this Technical Report

This Technical Report was prepared by the Report Authors, each of which is a Qualified Person (QP) within the meaning of NI 43-101 and S-K 1300, at the request of Waterberg JV Resources and PTM. While contributions were made by Stantec Consulting International Ltd. - Mining, Minerals and Metals (Stantec), Fraser McGill (Pty) Ltd. (Fraser McGill), DRA Projects SA (Pty) Ltd. (DRA SA), Protek Consulting (Pty) Ltd. (Protek), Turnberry Projects (Pty) Ltd. (Turnberry), Bateleur Environmental & Monitoring Services (Pty) Ltd. (BE), WSM Leshika Consulting (Pty) Ltd. (WSM Leshika), and Sustainable Slurry and Backfill Solutions (Pty) Ltd. (SSBS), the Report Authors are responsible for the Technical Report. The Report Authors performing the work, as well as their respective employers, Stantec, Protek and Turnberry, are independent of PTM and Waterberg JV Resources and do not have, nor expect to receive royalties or direct or indirect interest in the mineral properties of PTM or Waterberg JV Resources, and do not beneficially own, directly or indirectly, any securities of PTM, Waterberg JV Resources or any of their other associates or affiliates.

The purpose of this Technical Report is to update the 2019 DFS, make public the updated mineral resource estimate and mineral reserve estimate along with the results of the DFS Update.

The following companies have undertaken work in preparation of the DFS Update.


1 Platinum Group Metals (RSA) (Pty) Ltd. owns 49.9% of Mnombo Wethu Consultants (Pty) Ltd.

2 HJ Platinum Metals Company Ltd. (HJM) is a Japanese special purpose corporation owned and funded by Japan Organization for Metals and Energy Security (JOGMEC) and Hanwa Co Ltd. (Hanwa).


Page 34

This Technical Report uses metric measurements. The currency used is ZAR and USD.

2.3 Sources of Information

Reports and documents listed in Section 3 and Section 27 of the Waterberg Project PFS as well as the 2019 DFS were used to support preparation of the DFS Update. Additional information was provided by PTM as supporting information for the QPs.

The QPs for this Technical Report used the data provided by the representative and internal experts of PTM. This data was derived from historical records for the area as well as information currently compiled by PTM.

2.4 Involvement of the Qualified Persons and Personal Inspections

The QPs, as listed below, each visited the site and were involved in writing this Technical Report.

- 27 February 2013 - two-day site visit to view core and site for evaluation of scoping study potential.

- 13 October 2016 - one-day site visit to view PFS core and site infrastructure.

- 05 December 2016 - site visit with JV partners.

- 12 February 2017 - one-day site visit for update on drilling and for infrastructure review for 2019 DFS preparation.

2.5 Specific Areas of Responsibility

Following are the QPs specific areas of responsibility for this Technical Report.


Page 35

2.6 Effective Dates

Following are the effective dates for the information included in this Technical Report.


Page 36

3.0 RELIANCE ON OTHER EXPERTS

The QPs who authored this Technical Report assume full responsibility for its content. The QPs rely on certain information provided by PTM (Registrant) as set forth in Section 3.1 below.

3.1 Reliance on Information Provided by the Registrant (PTM)

Table 3‑1 identifies the categories of information for which the QPs have relied on information provided by PTM and the particular portions of this Technical Report that were prepared in reliance upon such information and the extent of such reliance.

Table 3‑1:  Information Provided by Registrant

Category Report Section Reliance
Legal Matters Sections 2.0, 4.0 and 20.0 Legal matters regarding mineral titles and status thereof, ownership and holding structure of the Waterberg Project, permits and licenses and status thereof, all provided by PTM.
Section 22.3.6 Opinion on setting the Royalty Tax maximum at 5% provided by PTM.
Environmental Section 4.7 and 22.4.5 Documentation and information related to environmental liabilities and the financial provision thereof provided by PTM.
Section 20.0 Annual environmental audit reports filed with the DMR for the Waterberg Project, Community and Social Assessment Report, Social and Labour Plan for the Waterberg Project for the period 2021-2025 and Amended IEA dated 10 November 2020, provided by PTM.
Marketing Information Section 19.0, 22.3 Documentation and information regarding indicative concentrate offtake terms authored by IMPLATS and provided by PTM.
Metal price forecasts and exchange rate forecast compiled by BMO provided by PTM.

The QPs believe it is reasonable to rely on PTM for the information in Table 3‑1 above as PTM has been managing the Waterberg Project since 2009, is aware of the legislative requirements and commitments, as well as historical information and current commercial plans regarding the Waterberg Project. Furthermore, the legal and environmental matters discussed above are outside the expertise of the QPs, and the marketing information discussed above is within the control of PTM.

3.2 Other Information

The sources of information were subjected to a reasonable level of inquiry and review. The QPs were granted access to all information. The QPs’ conclusion, based on diligence and investigation, is that the information is representative and accurate.


Page 37

This Technical Report was prepared and reviewed in the format of the Canadian NI 43-101F1 Technical Report by the following QPs.

These individuals are considered QPs within the meaning of NI 43-101 and S-K 1300 definitions. The QPs reported and made conclusions within this Technical Report for the sole purpose of providing information to Waterberg JV Resources’ JV partners; their use is subject to the terms and conditions of the contract between the QPs and Waterberg JV Resources.

The contract permits Waterberg JV Resources (and particularly PTM) to file this Technical Report, or excerpts thereof, as a Technical Report with the Canadian Securities Regulatory Authorities or other regulators pursuant to provincial securities legislation, or other applicable legislation, or with the United States Securities and Exchange Commission, with the prior approval of the QPs. Except for the purposes legislated for under provincial securities laws or any other securities laws, the use of this Technical Report by any third party is at that party’s sole risk; the QPs bear no responsibility.

The QPs are not qualified to offer legal opinion on title and offer no opinion as to the validity of the titles claimed. The description of the properties and ownership is provided for general purposes only and was supplied by Waterberg JV Resources. The QPs were satisfied with the title to the extent required for the statement of mineral resources and mineral reserves and this Technical Report.


Page 38

4.0 PROPERTY DESCRIPTION AND LOCATION

4.1 Property and Title

The Waterberg Project is located on the Northern Limb of the Bushveld Igneous Complex (BIC), approximately 85 km north of the town of Mokopane (formerly Potgietersrus) in the Province of Limpopo, South Africa, approximately 330 km NNE from Johannesburg, as shown in Figure 4-1. The Waterberg Project is centered approximately on Universal Transverse Mercator (UTM) coordinate 23°21′53" S, 28°48′23" E. The elevation ranges from approximately 880-1,365 MASL.

Figure 4-1: Location of the Waterberg Project

A mining right application was lodged with the Department of Mineral and Petroleum Resources (DMR) Limpopo Regional Office, who acknowledged receipt of the application on 14 September 2018. An Integrated Environmental Authorization (IEA) and Waste Management License (WML) were granted by the DMR in November 2020, with the Waterberg JV Resources mining right granted in January 2021 and executed in April 2021 (Mining Right).

The Mining Right consists of the following properties: Rosamund 357 LR, Disseldorp 369 LR, Millstream 358 LR, Ketting 368 LR, Portion 1 of Goedetrouw 366 LR, Goedetrouw 366 LR, Early Dawn 361 LR, Old Langsine 360 LR, Langbryde 324 LR, and Lomondside 323 LR.

In calendar year 2021, Waterberg JV Resources filed for the closure of several uneconomic prospecting rights (PRs). Afterwards, in early 2022, the Waterberg Project comprised an aggregate of approximately 65,903 ha of active PRs and rights under application, including 20,482 ha covered by the Mining Right. During 2022, Waterberg JV Resources filed for closure on 50,951 gross hectares of PRs, of which 14,209 ha are held within the granted Mining Right, leaving a net 36,742 ha of uneconomic PRs closed. The Waterberg Project area covers approximately 29,161 ha, being comprised of the Mining Right covering 20,482 ha, 4,190 ha in the active PR, and 4,489 ha in a right under application.


Page 39

4.2 Type of Mineral Tenure

It should be noted that the Mining Right allows Waterberg JV Resources to conduct mining and related activities on the mentioned properties. The Mining Right also allows Waterberg JV Resources to conduct further exploration on the Mining Right area.

A summary of the mineral exploration and mining rights regime of South Africa is provided in Table 4-1.

Table 4-1: Summary of the Mineral Exploration and Mining Rights of South Africa

Mining Act

Mineral and Petroleum Resources Development Act, No. 28 of 2002 (as amended) (MPRDA)

State Ownership of Minerals

State Custodianship

Negotiated Agreement

In part, related to work program and expenditure commitments

Mining Title / License Types

Reconnaissance Permission

Permitted

PR

Permitted

Mining Right

Permitted

Retention Permit

Permitted

Special Purpose Permit / Right

Permitted

Small Scale Mining Rights

Permitted

Reconnaissance Permission

Name

Reconnaissance Permission

Purpose

Geological, geophysical, photo geological, remote sensing surveys. Does not include "prospecting," i.e., does not allow disturbance of the surface of the earth.

Maximum Area

Not limited

Duration

Maximum 1 year

Renewals

Not permitted and no exclusive right to apply for PR

Area Reduction

Not permitted

Procedure

Apply to Regional DMR Office

Granted by

Minister of Mineral and Petroleum Resources (Minister)

Prospecting Right

Name

Prospecting Right (PR)

Purpose

All exploration activities including bulk sampling



Page 40


Maximum Area

Not limited

Duration

Up to 5 years

Renewals

Once for 3 years

Area Reduction

Not permitted

Procedure

Apply to Regional DMR Office

Granted by

Minister

Mining Right

Name

Mining Right

Purpose

Mining and processing of minerals

Maximum Area

Not limited

Duration

Up to 30 years

Renewals

Permitted, with justification

Procedure

Apply to Regional DMR Office

Granted by

Minister

4.3 Mineral Right Status

A summary of the Mining Right, Section 102 Application in terms of the MPRDA and PRs, and their statuses is presented in Table 4-2.

The locations and perimeters of the Mining Right, active PR, and Section 102 Application are illustrated in Figure 4-2.

The farms / properties specifically included in the Mining Right are shown in Figure 4-3.


Page 41

Table 4-2:  Summary of Mineral Exploration and Mining Rights (Waterberg JV Resources)

DMR Reference Land Size (ha) Period of Right Minerals Status Status Details
11013 PR 15,256.90 30 Sep 2015 to 29 Sep 2018 PGM, Au, Cr, Ni, Co, Cu, Mo, Rare-earth, Ag, Zn, Pb PR closed Closure granted September 2024.
10667 PR 6,254.80
  • 02 Oct 2013 to 01 Oct 2018
  • In terms of Section 18(5) of the MPRDA a PR for which an application for renewal was lodged, despite its expiry date shall remain in force until the renewal application is granted or refused or closure granted.
PGM, Au, Cr, Ni, Co, Cu, Mo, Rare-earth, Ag, Zn, Pb PR closed Closure granted September 2024.
10809 PR 30 Aug 2017 to 29 Aug 2022 V and Fe PR closed Closure granted September 2024.
10668 PR 3,953.05 02 Oct 2013 to 01 Oct 2018 PGM, Au, Cr, Ni, Co, Cu, Mo, Rare-earth, Ag, Zn, Pb PR closed Closure granted April 2023.
10804 PR 26,961.59 02 Oct 2013 to 01 Oct 2018 PGM, Cr, Cu, Au, Ni, V, Fe  PR closed Closure granted April 2023.
10805 PR 17,734.80 02 Oct 2013 to 01 Oct 2018 PGM, Cr, Cu, Au, Ni, V, Fe PR closed Closure granted August 2023.
10806 PR 13,143.53 30 Sep 2015 to 29 Sep 2020 PGM PR closed Closure granted February 2021.
10810 PR 4,189.86 23 Oct 2013 to 22 Oct 2018 PGM, Cr, Cu, Au, Ni, V, Fe Expired Registered in MPTRO with MPT registration no. 163/2013 on 03 Dec 2013.


Page 42


DMR Reference Land Size (ha) Period of Right Minerals Status Status Details
 
10810 PR now 13204 PR
 
  • Renewal Application filed with DMR 05 Jul 2018 for a further period of 3 years.
  • In terms of Section 18(5) of the MPRDA, a PR for which an application for renewal was lodged, despite its expiry date shall remain in force until the renewal application is granted or refused.
PGM, Cr, Cu, Au, Ni, V, Fe Renewal granted
  • DMR acknowledged renewal receipt on 06 Jul 2018.
  • New SAMRAD reference number given LP30/5/1/1/2/ 13204 PR.
  • Renewal granted 08 July 2023.
  • Registered in MPTRO with MPT registration no. 06/2023 on 10 Mar 2023.
11286 PR 19,912.44 23 Nov 2016 to 22 Nov 2021 PGM, Au, Cr, Ni, Co, Cu, Mo, Rare-earth, Ag, Z, Pb, V, Fe PR closed Closure granted February 2021.
10161 MR 20,482.00 13 Apr 2021 to 12 Apr 2051 PGM (Pt, Pd, Rh, Ir, and Ru), Au, Cr, Ni, Cu, Mo, Ag, Co, Zn, Pb, Rare-earth, Fe, V Active Registered in MPTRO with MPT registration no. 25/2021 on 06 Jul 2021.
00100 MR/102 4,488.51 Application filed with DMR on 25 Feb 2022 PGM (Pt, Pd, Rh, Ir, and Ru), Au, Cr, Ni, Cu, Mo, Ag, Co, Zn, Pb, Rare-earth, Fe, V Application in process Section 102 of the MPRDA Application in process to add the farms Bonne Esperance 356 LR and Too Late 359 LR into the Mining Right.

Notes:


Page 43

Figure 4-2:  Location of the Waterberg Project Mining, Prospecting, and Applied-for Rights


Page 44

Figure 4-3:  The Farms Included in the Mining Right


Page 45

4.3.1 Retention of Mineral Rights

In order to ensure that the active PR remains valid, all obligations imposed under relevant laws, for example the MPRDA and National Environmental Management Act, No. 107 of 1998 (NEMA), and those stipulated in the PR, prospecting work program or environmental management plan must be complied with.

In order to ensure that the Mining Right remains valid, all obligations imposed under relevant laws, and those stipulated in the Mining Right and accompanying permits and licenses must be complied with.

If the mentioned obligations under the Mining Right or PR, relevant laws or other accompanying permits and licenses are not complied with, the Minister and/or other Competent Authorities may issue directives or compliance notices under the MPRDA and other relevant law to compel compliance (if possible), and if that fails, ultimately suspend or cancel the Mining Right or PR.

All exploration activities were conducted in compliance with applicable laws in South Africa.

4.4 Permits and Licenses

Waterberg JV Resources is the holder of the Mining Right and PR listed in Table 4-2 above.


Page 46

Before the construction and operation of a mine, the following local legislative authorizations are required in addition to a mining right granted by the Minister in terms of Section 23 of the MPRDA.

All licenses and permits have their own obligations which have to be complied with to maintain the license or permit.

Some of the following licenses and permits have been granted to Waterberg JV Resources by the Competent Authorities on the dates as shown in Table 4-3. The Mining Right will remain in force for a period of 30 years (subject to the compliance with certain obligations) and can be renewed for successive periods of up to 30 years each. The IEA (EA and WML collectively) is linked to the duration of the Mining Right.

Table 4-3:  Licenses and Permits Required for the Waterberg Project

License / Permit
Application
Authority Reference Number Date of Grant Date of Expiry
Mining Right
(incl. SLP and Mine Works Program)
DMR LP 30/5/1/2/2/2/10161MR 28 January 2021
(Commencement date 13 April 2021)
12 April 2051
EA DMR on behalf of the DFFE LP 30/5/1/2/2/2/10161EM 10 November 2020 Linked to duration of Mining Right
WML DMR on behalf of the DFFE LP 30/5/1/2/2/2/10161MR 10 November 2020 Linked to duration of Mining Right
WUL DWS Pending application submission - under application reference number WU38566 Pending application finalization Pending application finalization
Heritage Resources SAHRA LP 30/5/1/2/2/2/10161MR-12878 10 November 2020 Linked to duration of Mining Right
Permit to remove protected tree species DFFE Pending application submission Pending application finalization Pending application finalization


Page 47

A WUL must still be obtained from DWS. The update and finalization of the WUL application is anticipated to be completed by the fourth quarter of 2024, which will be submitted under application reference number WU38566, together with the finalisation of the IEA for the water supply scheme and expected amendments to authorisations. Depending on the extent of the application it can take anywhere from six to twelve months or longer to obtain a WUL. If water is used without the necessary license, a fine, imprisonment or both a fine and imprisonment may ultimately apply against the company and its directors if successfully prosecuted. The enforcement of environmental related crimes against companies, however, is notoriously complicated. A company cannot be imprisoned, nor can the directors, who are merely agents of the company, be imprisoned. This leaves financial penalties as the most viable sanction against companies. 

The permit required from DFFE to cut, destroy, disturb or damage protected trees on the Waterberg Project surface infrastructure area will be compiled and submitted closer to commencement of construction of the Waterberg Project mine and will take approximately three to six months to be issued. If protected tree species are removed without the necessary permit, a fine, imprisonment or both a fine and imprisonment may ultimately apply against the company and its directors if successfully prosecuted. As mentioned above, financial penalties are the most viable sanction against companies. 

It may be necessary to submit future applications for license and permit amendments due to changes in the nature of the Waterberg Project, agreements with landowners and communities, and/or optimizations of the mine plan.

4.5 Holdings Structure

Historically, to cater to the needs, requirements, and objectives of the various ownership groups, the Waterberg Project was managed and explored under the direction of two separate technical committees - the JV and Extension Projects.

A second agreement described in Section 4.5.3 resulted in the consolidation of all holdings and the combined exploration and management of both areas under Waterberg JV Resources.

4.5.1 History of the Waterberg JV Project

PTM RSA applied for the original 137 km2 PR for the Waterberg JV Project area in 2009, which was granted by the DMR in September 2009 and was valid until September 2012, whereafter it was renewed until September 2018.

PTM RSA initially held a 74% share in the Waterberg JV Project with Mnombo, a BEE partner, holding the remaining 26% share.

In October 2009, PTM RSA and Mnombo entered into a JV agreement with JOGMEC, whereby JOGMEC would earn a participating interest of up to 37% in the Waterberg JV Project for an optional work commitment of US$3.2 M over four years (Figure 4-4). At the same time, Mnombo would earn a 26% participating interest in exchange for matching JOGMEC's expenditures on a 26/74 basis (US$1.12 M).


Page 48

Figure 4-4:  Initial Holdings of Waterberg JV Project

In November 2011, PTM RSA entered into an agreement with Mnombo whereby PTM RSA acquired 49.9% of the issued and outstanding shares of Mnombo in exchange for cash payments totaling R1.2 M, and an agreement that PTM RSA would pay for Mnombo's 26% share of costs on the initial Waterberg JV area until the completion of the DFS. Mnombo would retain over 50% held for the benefit of historically disadvantaged persons or historically disadvantaged South Africans (HDSAs).

In April 2012, JOGMEC completed its US$3.2 M earn-in requirement to earn a 37% interest in the Waterberg JV Project. Following JOGMEC's earn-in, PTM RSA funded Mnombo's 26% share of costs for US$1.12 M and the earn-in phase of the JV ended in May 2012. Pursuant to the JOGMEC agreement, and prior to the closing of the 2nd Amendment (Section 4.5.3), interests in the Waterberg JV Project were held 37% by PTM RSA, 37% by JOGMEC, and 26% by Mnombo. Due to PTM RSA's 49.9% ownership interest in Mnombo, PTM RSA, and consequently its sole shareholder, PTM, had an effective interest in the Waterberg JV Project of approximately 50%. This ownership percentage changed after the 2nd Amendment received Section 11 approval under the MPRDA.

During 2012, PTM RSA applied to the DMR to acquire three additional PRs adjacent to the west (one property of 3,938 ha), north (one property of 6,272 ha) and east (one property of 1,608 ha) of the existing Waterberg JV Project. Upon granting of the additional PRs by the DMR, these three new properties covered a total of 118 km2 and became part of the existing JV with JOGMEC and Mnombo, bringing the total area in the JV to 255 km2.


Page 49

4.5.2 History of the Waterberg Extension Project

The former Waterberg Extension Project included contiguous PRs with a combined area of approximately 864 km2 adjacent to and north of the Waterberg JV Project.

The three PRs were executed in October 2013, and each was valid for a period of five years, expiring in October 2018. PTM RSA applied under Section 102 of the MPRDA to the DMR to increase the size of one of the granted PRs by 44 km2. PTM RSA had the exclusive right to apply for renewals of the PRs for periods not exceeding three years each and the exclusive right to apply for a mining right over these PR areas. Applications for a fourth and fifth PR covering 331 km2 were accepted for filing with the DMR in February 2012 for a period of five years.

PTM RSA held the PRs filed with the DMR for the Waterberg Extension Project, and Mnombo was identified as PTM RSA's BEE partner. PTM RSA held a direct 74% interest and Mnombo held a 26% interest in the Waterberg Extension Project, leaving PTM with an approximately 86.974% effective interest by way of PTM RSA's approximately 49.9% shareholding in Mnombo.

4.5.3 Waterberg Project Consolidation

In May 2015, a Second Amendment Agreement (2nd Amendment) was concluded between PTM, PTM RSA, JOGMEC, and Mnombo. Under the 2nd Amendment, the Waterberg JV and Waterberg Extension Projects (the Waterberg Project) were to be consolidated into a newly created operating company named Waterberg JV Resources. PTM RSA held 45.65% of Waterberg JV Resources, JOGMEC held 28.35%, and Mnombo held 26%.

Through its 49.9% share of Mnombo, PTM RSA held an effective 58.62% of Waterberg JV Resources post-closing. Based on the June 2014 Waterberg Project mineral resource estimate, the number of ounces owned by each entity did not change with the revised ownership percentages. The 2nd Amendment allowed all the Waterberg Project area to be considered from a mineral resource and engineering perspective, allowing for optimization of the 13 km target strike length and exploration and engineering to be aggressively advanced.

Under the 2nd Amendment, JOGMEC committed to fund US$20 M in expenditures over a three-year period ending 31 March 2018. Of this, US$8 M was funded by JOGMEC to 31 March 2016 and the first US$6 M to be spent in each of the following two 12-month periods was also funded by JOGMEC. Project expenditures exceeding US$6 M in either of the following years were funded by the JV partners, pro-rata to their interests in Waterberg JV Resources.

PTM RSA subsequently entered into an agreement with Waterberg JV Resources, PTM, Mnombo, and JOGMEC under which all the above PRs held by PTM RSA were ceded to Waterberg JV Resources.

Under the new agreement, the consent of the Minister or his authorized delegate was required for the said cession of the PRs from PTM RSA to Waterberg JV Resources in accordance with Section 11 of the MPRDA. Such consent was granted on 22 December 2015.


Page 50

On 21 September 2017, PTM RSA completed the transfer of all former Waterberg Project PRs into Waterberg JV Resources. Effective 21 September 2017, Waterberg JV Resources owned 100% of the PRs comprising the entire Waterberg Project area.

It is also recorded that the ceded PRs, as set out in Table 4-1, were included in the Shareholders Agreement which was executed by the shareholders of Waterberg JV Resources on 16 October 2017.

On completion of the transfer of all the PRs to Waterberg JV Resources, it was owned 45.65% by PTM RSA, 28.35% by JOGMEC, and 26% by Mnombo.

On 16 October 2017, definitive agreements were signed with IMPLATS where IMPLATS purchased 15% of Waterberg JV Resources shares, acquiring same from PTM RSA (8.6%), and JOGMEC (6.4%). Additionally, IMPLATS acquired a purchase and development option to increase its stake in Waterberg JV Resources to 50.01% through additional share purchases and earn-in arrangements and acquired a right of first refusal to smelt and refine Waterberg Project concentrate. This transaction closed on 06 November 2017.

Certain proceeds of the IMPLATS transaction were ring-fenced by PTM RSA and disbursed to cover its share of the costs of the original 2019 DFS. IMPLATS had an option within 90 business days of receipt of an executed mining right for the Waterberg Project, to elect to exercise the purchase and development option to increase its interest in Waterberg JV Resources up to 50.01% by purchasing an additional 12.195% equity interest from JOGMEC and earning into the remaining interest by making a firm commitment to an expenditure of US$130 M in development work.

On 08 March 2018, JOGMEC signed a memorandum of understanding for the transfer of 9.755% of its 21.95% interest in Waterberg JV Resources to Hanwa Co. Ltd. (Hanwa). In March 2019, JOGMEC completed the transfer. Under the terms of the transaction, Hanwa also acquired the exclusive right to purchase some, or all the metals produced from the Waterberg Project at market prices. The Waterberg JV Resources Shareholders Agreement was acceded to by Hanwa on 19 December 2018.

In June 2020, IMPLATS decided not to exercise the purchase and development option to increase its Waterberg JV Resources shareholding from 15% to 50.01% based on the prevailing economic, balance sheet, and funding considerations.

In June of 2023, JOGMEC and Hanwa established HJM, a special purpose corporation, to hold and fund their equity interests in the Waterberg Project, being an aggregate of 12.195% from JOGMEC and 9.755% from Hanwa, with JOGMEC to fund 75% of future equity investments into HJM and Hanwa the remaining 25%. Consequently, JOGMEC and Hanwa's current shareholding percentages will dilute going forward as the combined funding obligations attributable to their aggregated shareholdings of 21.95% will be funded by HJM, to which commensurate equity will be issued. The Waterberg JV Resources Shareholders Agreement was acceded to by HJM on 07 July 2023.


Page 51

On 12 December 2023, and 09 May 2024, respectively, IMPLATS advised that in the then-current operating environment and following their own restrictions to capital allocation across their portfolio, IMPLATS would not fund their pro rata share of Waterberg JV Resources' board of directors approved work program budgets. As a result, IMPLATS' interest in Waterberg JV Resources has been diluted by 0.049% to approximately 14.951% during the third fiscal quarter of 2024 and has been further diluted by 0.087% to approximately 14.864% during the fourth fiscal quarter of 2024.

As of 31 August 2024, Waterberg JV Resources is owned 37.186% by PTM RSA, 21.95% by HJM, 26% by Mnombo, and 14.864% by IMPLATS, giving PTM total direct and indirect ownership of 50.16% of the Waterberg Project.

PTM RSA is the operator of the Waterberg Project. Figure 4-5 is a schematic diagram of the holdings of the Waterberg Project.

Figure 4-5: Waterberg Project Holdings


Page 52

4.6 Royalties and Encumbrances

4.6.1 The Mineral and Petroleum Resources Royalty Act, No. 28 of 2008

The Royalty Act came into effect on 01 March 2010. The Royalty Act gives effect to the MPRDA, which requires that compensation be given to the State (as custodian) of the country's mineral and petroleum resources for the country's "permanent loss of non-renewable resource". The Royalty Act distinguishes between refined and unrefined mineral resources, where refined minerals have been refined beyond a condition specified by the Royalty Act, and unrefined minerals have undergone limited beneficiation as specified by the Royalty Act.

The royalty is determined by multiplying the gross sales value (GSV) of the extractor in respect of that mineral resource in a specified year by the percentage determined in accordance with the royalty formula. Both OpEx and CapEx incurred are deductible for the determination of earnings before interest and taxes (EBIT).

a) Refined mineral resources:

The percentage determined must not exceed 5%.

b) Unrefined mineral resources:

The percentage determined must not exceed 7%. (See Sections 3 & 4 of the Royalty Act for more details.)


Page 53

The Royalty Act provides for a deferral under Section 8A (rollover relief for transfers between extractors) whereby an extractor, such as Waterberg JV Resources, that transfers a mineral resource to another extractor (such as a South African smelter / refinery) is exempt from the royalty in respect of the transfer of that mineral resource. The section provides that the mineral resource must be transferred between registered extractors, and both extractors must agree in writing that Section 8A applies to that transfer. The extractor to whom a mineral resource is transferred must be treated as the person that wins or recovers the mineral resource. In such an arrangement the final metals produced would be refined products and would therefore be subject ultimately to a royalty at the rate for refined mineral resources as described above.

4.6.2 Encumbrances

No liens, pledges, mortgage bonds, or any encumbrances of any nature are registered against the PR or Mining Right of the Waterberg Project.

4.7 Environmental Liability during Prospecting and Mining Right Phases

All environmental requirements on the PR areas are subject to the terms of a current Environmental Management Plan (EMP) approved by the DMR prior to commencement of work on the properties. All rehabilitation of drill hole sites and access roads required in terms of the EMPs were completed. This was a condition for the closure applications and confirmed by the DMR during site inspections. In addition, the required deposits into the approved environmental rehabilitation trust or financial guarantees in respect of related potential liabilities are up to date. Environmental deposits and/or guarantees were released by the DMR in respect of all closed PRs. There are no other environmental liabilities on the properties.

All environmental requirements on the Mining Right area are subject to the terms of the current EA and WML, which were granted by the DMR on 10 November 2020, and are supported by the Environmental Impact Assessment (EIA) and EMPr. The EMPr, in conjunction with financial provision regulations, requires that plans for rehabilitation, closure, and latent and residual risk assessments for ongoing impacts post-closure (typically waste and water related) be updated on an annual basis. Initial financial provisioning has been made to cover these impacts, which is acceptable to the Competent Authorities, and future provisioning has been included in the Waterberg Project financial model (see Section 22.4.5).

All the necessary permissions and permits in terms of the environmental liabilities have been obtained, except for a WUL. The update and finalization of the WUL application is anticipated to be completed by the fourth quarter of 2024 and will be submitted under application reference number WU38566.

Further information can be found in Section 20.0.


Page 54

4.8 Legal Access

South Africa is a country with a long-established, rich mining history and a detailed regulatory framework for mining and environmental approvals. The MRPDA is the most current minerals legislation.

An update to the Mining Charter, Mining Charter III, as a companion to the MPRDA, setting goals for Black ownership, procurement, and management/employment had been proclaimed in 2018. Waterberg JV Resources will therefore need to comply with certain Black ownership, procurement, and management / employment targets.

As indicated, NEMA and its accompanying legislation also has relevance to the Waterberg Project, under which the EA and WML is required. A WUL, under the NWA, will also be required and the application is in the process of being compiled for submission to DWS.

The Waterberg Project SLP was developed pursuant to DMR guidelines for social and labor plans and in accordance with Section 46 of the MPRDA. The SLP was approved by the DMR as part of the Mining Right grant process. The objective of the SLP is to align Waterberg JV Resources' social and labor principles with the related requirements established under the Mining Charter, as applicable from time to time. These requirements include promoting employment and avoiding retrenchments, advancement of the social and economic welfare of all South Africans, contributing toward the transformation of the mining industry and contributing towards the socio economic development of the communities proximal to the Waterberg Project. At the end of each five-year period a new SLP must be established, considering actual expenditures to date and changes to adjust for community feedback, needs and preferences. Waterberg JV Resources has commenced with the planning process for the next SLP. 

Surface rights for the mining and tailings areas will be secured by leasing the relevant portions of land from the owners and/or communities in the area. Waterberg JV Resources consulted with the communities and received permissions to access the land where it held PRs. Ongoing rights of access to specific portions of the Mining Right area have been obtained and will continue to be required as exploration and mining development progresses. Negotiations for formal surface lease agreements for access to land with proposed surface infrastructure and, where needed, the establishment of servitudes are either complete or ongoing.

Before mining commences, the surface infrastructure area of the Waterberg Project is required to be rezoned from agricultural use to mining use by the Blouberg Local Municipality in accordance with the provisions of the Spatial Planning and Land Use Management Act, No. 16 of 2013 (SPLUMA), the relevant land use scheme and applicable municipal by-laws. No mining is allowed to commence until such time as the area has been rezoned. If this obligation is ignored and the land is not correctly zoned, it may well lead to the forced legal closure of the mining operations by municipal authorities or other affected parties, which will have severe financial and contractual consequences and could ultimately lead to the termination or cancellation of the Mining Right. Waterberg JV Resources is currently liaising with relevant consultants, service providers, the owners and/or communities of the Waterberg Project surface infrastructure area and the Blouberg Local Municipality regarding the application to rezone.


Page 55

No reason exists at this time to cause the rights, permissions, permits, licenses, surface access, and water use rights to not be retained, obtained or granted or to affect the ability to perform work on the Waterberg Project area; however, these factors are a significant project risk. The risk is mitigated by following the established legal processes and the process of consultation in the environmental and other regulatory assessment process.

Further details on legal access are discussed in Section 20.0.


Page 56

5.0 ACCESSIBILITY, CLIMATE, LOCAL RESOURCES, INFRASTRUCTURE, AND PHYSIOGRAPHY

5.1 Access to Site

The Waterberg Project is situated some 34 km from the N11 national road that links Mokopane with the Grobler's Bridge border post to Botswana. It is in the Seshego and Mokerong districts of the Limpopo Province. Access to the site is from the national road network consisting of both paved and unpaved roads. The local roads within 34 km of the site are all unpaved but do provide a connection to paved provincial and national roads.

5.2 Local Resources

Minimal service-related infrastructure exists in the immediate area surrounding the Waterberg Project, as the area is largely undeveloped, rural farmland. Roads are unpaved, electricity supply is three-phase 22 kV, and water is obtained from drill holes with minimal reticulation. The local population is mostly engaged in pastoral-based or weekly migrant worker-based economic activities. Local industries are limited to small-scale mechanical workshops and general dealers. A local governmental hospital falls within the reach of the Waterberg Project; however, more serious medical cases are treated on a referral basis at medical facilities in the city of Polokwane, 85 km southeast of the Waterberg Project.

Mining services and recruitment are readily available from Mokopane, which has a long history of mining at the Mogalakwena Mine, formerly Potgietersrus Platinum Mine (Anglo American Platinum), situated north of the town. Furthermore, drilling contractors, mining services, and consultants are readily sourced within the greater Gauteng area.

Personnel with readily available skills as required for the Waterberg Project mining methods might be scarce in the local area, hence the inclusion in the workplan of a comprehensive training plan to upskill local residents.

5.3 Regional Infrastructure

No rail facility services the area.

No reticulated bulk water system exists within 25 km of site.

Obtaining surface rights, gaining access to, and taking on construction of regional infrastructure may delay the Waterberg Project. Negotiation of surface lease agreements is provided for in the MPRDA and regional infrastructure construction is provided for in the Waterberg Project plan.


Page 57

5.3.1 Power

There is an existing electrical supply to the area, providing power at 22 kV, by the national power utility, Eskom Holdings SOC Limited (Eskom). This electrical supply is sufficient for the current economic activities. The supply can be upgraded to power construction activities, if necessary.

5.3.2 Water

Current water use in the area consists of small-scale subsistence farming of cattle and crops. The crops are minimal and are not irrigated; a dryland system is used and depends on rainwater.

Drill hole-based water supply is relied upon for local village, dwelling, and farmland cattle trough supply. Limited irrigable land farming is conducted; mostly domestic subsistence dryland cultivation, which is relied upon for local community needs. Regionally, there are significant wells used for agriculture at 4 megaliters (ML) per day or more.

The Glen Alpine Dam is located 23 km northwest of the Waterberg Project area but does not hold enough spare water capacity for use by the Waterberg Project. The Waterberg Project established a cooperation agreement for access and distribution of groundwater in the area and water resources are confirmed to be present in levels required for the Waterberg Project. The Waterberg Project is also able to return, following treatment, high-quality potable water to the surrounding communities affected by mine dewatering activities. Further investigations to ascertain the security of the water supply can be found in Section 18.0.

5.3.3 Roads

Secondary and tertiary unpaved roads service the local villages, schools, and communities. The paved N11 from Mokopane to Grobler's Bridge border post passes approximately 25 km straight line distance from site but the road access from the N11 is about 34 km on unpaved surfaces. Regional route R521 from Polokwane to Alldays passes the farming community of Dendron (now known as Mogwadi), from where a paved road to Bochum (now known as Senwabarwana) leads to secondary and tertiary roads that service the Waterberg Project site, local schools, and villages.

The Waterberg Project intends to upgrade and surface the 29.5 km road from the mine to the village of Mamehlabe (just south of the mine site) thereby creating a paved road link via Tibane, which will connect the mine to the paved R567 towards Polokwane, and which connects to the N11 national road. Further upgrading of 27.7 km of unpaved road to the town of Bochum will be considered in future.

The road design is aligned with current provincial road standards. The current route varies from the selected route for the 2019 DFS, which initially passed through the town of Steilloop. Geotechnical investigations have been completed on many of the road sections and upgrades to roads can be made in time to support the early works construction phase.


Page 58

5.4 Physiography

The elevation range is 880-1,365 MASL. Cliffs of Waterberg Group sandstones rise abruptly, forming the polygonal-parallelogram-shaped Makgabeng Plateau, from the flat to the gently sloping surrounding foothills. The foothills are surrounded by Waterberg Group sandstones and shales of the Makgabeng formation. Sheet-like sub-horizontal sills of doleritic to diabase composition cut and protrude from the sandstones, leaving slight elevated hillocks. Subvertical doleritic dykes cut the Makgabeng Plateau in an orthogonal pattern, creating deep gullies tens of meters wide. The surrounding land surface is generally covered by thick sandy soils with sparse tufty grasslands and acacia woodland.

5.5 Local Flora and Fauna

5.5.1 Fauna

Historically, a Q-grid reference was defined during the PFS phase of the Waterberg Project, where the extent of the Mining Right and buffer area was essentially represented by nine topocadastral maps (known as the Q-grids). The Q-grids include: 2328BA, 2328BB, 2328BC, 2328DA, 2328DB, 2329 AA, 2329 AC, 2328BD and 2329CA. These nine Q-grids were ranked in terms of relative faunal sensitivity using known distributions of the sensitive faunal species of the Limpopo Province. The core study area (the four farms Early Dawn 361 LR, Goedetrouw 366 LR, Ketting 368 LR, and Millstream 358 LR) falls within the grid 2328BD. This specific Q-grid was only ranked 7 out of 9 in terms of relative local faunal sensitivity with only Q-grids 2328BA and 2328DB having lower faunal sensitivities. In other words, the core study area, which is part of the Mining Right area, has relatively low faunal sensitivity.

The distribution and extent of national biodiversity areas within the core study area show high sensitivity for most of Millstream 358 LR, and parts of Ketting 368 LR and Early Dawn 361 LR. These sensitivities are further emphasized by the distribution and extent of the Limpopo Province Conservation Priority Areas within the core study area. The total ecological sensitivity model compiled for the Mining Right area revealed a similar sensitivity pattern, with most of Millstream 358 LR, the northern part of Ketting 368 LR, and the southeastern parts of Early Dawn 361 LR considered to have very high relative ecological sensitivities.

During a Biodiversity Impact Assessment, the presence of five biome-restricted, globally threatened, and nationally threatened bird species was confirmed: Cape vulture (Gyps coprotheres), White-backed vulture (Gyps africanus), Black stork (Ciconia nigra), Southern Ground-Hornbill (Bucorvus leadbeateri), and Martial eagle (Polemaetus bellicosus) (IUCN, 2017). Therefore, it is important to keep habitat transformation and degradation associated with the proposed mining activities within the core study area to faunal habitats of low sensitivity.

5.5.2 Birds

The three typical bird species with the highest frequency of occurrence in the study area include the white-bellied sunbird (Cinnyris talatala), dark-capped bulbul (Pycnonotus tricolor), and the white-browed scrub robin (Cercotrichas leucophrys).


Page 59

5.5.3 Herpetofauna

A combined total of 43 species of reptiles were encountered during the two Waterberg Project herpetofaunal surveys. The occurrence of one other species (Python natalensis) was confirmed by means of interviews with people from the local community. The current known and recorded species richness for the study area is 44 reptile species: 1 chelonian, 28 lizards, and 15 snake.

5.5.4 Mammals

Based on the total number of observations during the biodiversity study, the most frequently observed mammal was the Chacma baboon (Papio ursinus). The most frequently observed tracks and signs were from the porcupine (Hystrix africaeaustralis). Smith's bush squirrel (Paraxerus cepapi) and scrub hare (Lepus saxatilis) are considered sub-dominant species in the area. Other mammals frequently observed were the steenbok (Raphicerus campestris), bush duiker (Sylvicapra grimmia), black-backed jackal (Canis mesomelas), slender mongoose (Herpestes sanguinea), and yellow mongoose (Cynictis penicillata), with observable tracks and signs from the brown hyena (Parahyaena brunnea), honey badger (Mellivora capensis), and aardvark (Orycteropus afer).

None of the species identified during the study were classified as endemic. The leopard (Panthera pardus) is under threat and population numbers are decreasing nationally. The brown hyena (Parahyaena brunnea), although maintaining population numbers, is also increasingly under threat due to increased human encroachment and associated habitat destruction.

5.5.5 Vegetation

Based on the information available, it was concluded that the area is represented by the two main plant communities and six sub-communities listed below.

- Sub-community 1.1. consists of Acacia nilotica, Acacia tortilis, Dichrostachys cinerea.

- Sub-community 1.2. consists of Euphorbia ingens, Acacia tortilis, Dichrostachys cinerea.

- Sub-community 1.3. consists of Acacia karoo, Acacia tortilis, Dichrostachys cinerea.

- Sub-community 2.1. consisting of Pappea capensis, Combretum molle, Grewia flavescens.

- Sub-community 2.2. consisting of Burkea africana, Combretum molle, Grewia flavescens.

- Sub-community 2.3. consisting of Mimusops zeyheri, Combretum molle, Grewia flavescens.

Figure 5-1 shows the main plant communities and sub-communities surrounding the Waterberg Project.


Page 60

Figure 5-1:  Waterberg Project Plant Communities and Sub-Communities

5.6 Sites of Sensitivity in the Area

5.6.1 Local Gravesites

The pastoral village farming-based community in the area has naturally allowed local gravesites to be developed in proximity to homesteads and groupings of dwellings. Known sites have been located, mapped, and demarcated for preservation during initial environmental assessments, however unknown sites may be unintentionally disturbed during Waterberg Project development.

5.6.2 Local Rock Art

Rock art, including Bushmen rock art, have been identified in the region. None has been located within, or in proximity of, the Waterberg Project surface infrastructure area, despite several scouting exercises. Should any sites be identified within the Waterberg Project surface infrastructure area, they will be protected.


Page 61

5.7 Climate and Impact on Operating Season

The Waterberg Project area falls in the summer rainfall region of South Africa. Most of the rainfall occurs during the summer with mean annual rainfall of 421 mm/yr. During the rainy season a maximum of eight to 12 rain days per month is typically expected, whilst in the dry season a maximum of one rain day may be expected per month. The rainfall is mainly in the form of thunderstorms. Hail, which is often associated with thunderstorms, does occur during the hot summer months.

In accordance with the rainfall patterns, the relative humidity is higher in summer than in winter. Humidity is generally highest in February (the daily mean is 64%).

The average daily maximum temperatures range from 22.9°C in December to 8.1°C in July, with daily minimum ranging from 21.5°C in December to 7.1°C in July. The annual average temperature for the Waterberg Project area is 16.8°C. Frost is rare but may occur during June or July.

Climatic conditions have virtually no impact on potential mining operations in the Waterberg Project area. The dry season typically persists from April to mid to late September. Mining and exploration activities can continue throughout the year.


Page 62

6.0 HISTORY

The Waterberg Project is part of a group of exploration projects that came from a regional target initiative of PTM RSA over the past 14 years. PTM RSA targeted this area based on its own detailed geophysical, geochemical, and geological work along trend, off the north end of the mapped Northern Limb of the BIC.

The PRs for the properties were applied for based on the initial findings on the Waterberg Project combined with an analysis of publicly available regional government geophysical data that showed an arching north-northeast trend to the signature of the interpreted edge of the BIC.

6.1 Exploration

The South African Council for Geoscience mapped the region, including the Waterberg Project area, as presented on Map No. 2328, Pietersburg, at 1:250,000 scale. This sheet is the published geological map of the area and the basis for the metallurgical sheets, as well as regional aeromagnetic and gravity surveys that now form part of the public domain dataset.

There is no publicly available detailed exploration history available for the area. As a result of the cover rocks overlying the BIC, it appears that no previous exploration for PGMs was undertaken. The extensive exploration for PGMs on the Platreef targets did not extend this far north. There are undocumented reports of a drill hole through the Waterberg Group into the BIC on a farm immediately north of the Waterberg Project area.

The original exploration models for the Waterberg Project area involved a potential for paleo placer at the base of the Waterberg Group sediments or an embayment to the west. Both models were discarded with the current discovery and drilling data showing a strike to the north-northeast.

Work completed to date includes data compilation, acquisition of satellite imagery, geological mapping, stream sediment and soil geochemical sampling, airborne geophysical survey, horizontal and longitudinal magnetic gradient, multi-channel radiometric, linear and barometric, altimetric and positional data, acquisition of whole-rock major and trace element data from selected intervals of mineralized zone, FALCON Airborne Gravity Gradiometer Survey and ground gravity survey, and diamond drill core drilling.

6.2 Historical Mineral Resource Estimate

6.2.1 September 2012

The initial mineral resource was declared in September 2012 for the T and F-Zone mineralization and is confined to the farm Ketting 368 LR of the Waterberg JV Project. Data from the drilling completed by PTM RSA prior to September 2012 was used to undertake a mineral resource estimate from more than 58 intersections representing 27 drill holes. The data and the geological understanding and interpretation were considered of sufficient quality for the declaration of an Inferred mineral resource. This estimate was presented in a technical report in September 2012 by Mr. KG Lomberg, entitled "Exploration Results and Mineral Resource Estimate for the Waterberg Platinum Project, South Africa (Latitude 23°21′ 53" S, Longitude 28°48′ 23" E)."


Page 63

Table 6-1 shows the mineral resource statement for September 2012, compliant with NI 43-101 standards.

Table 6-1:  Inferred Mineral Resource Estimate at 2 g/t 4E Cutoff, 01-Sep-2012

Zones Stratigraphic
Thickness
(m)
Tonnage
(Mt)
Pt (g/t) Pd
(g/t)
Au
(g/t)
4E
(g/t)
Pt:Pd:Au 4E
(koz)
Cu
(%)
Ni 
(%)
T1 2.85 10.49 0.77 1.27 0.51 2.55 30:50:20 863 0.17 0.10
T2 3.46 16.25 1.10 1.82 0.92 3.84 29:47:24 2,001 0.18 0.09
T 3.19 26.74 - - - 3.33 29:48:23 2,864 - -
FH 4.63 18.10 0.80 1.48 0.09 2.37 34:62:4 1,379 0.03 0.12
FP 5.91 23.20 1.01 2.00 0.13 3.14 32:64:4 2,345 0.04 0.11
F 5.27 41.30 - - - 2.80 31:57:12 3,724 - -
Total 4.19 68.04 0.94 1.71 0.37 3.01 - 6,588 - -
Content (koz) 2,049 3,733 806 -

  Notes

The drill hole intersections were composited for Pt, Pd, Au, Cu, and Ni. A common seam block model was developed into which the estimate was undertaken. An inverse distance weighting (IDW) (p=2) was undertaken using the 3D software package CAE Mining Studio.

Geological loss of 25% was estimated based on the knowledge of the deposit. The geological losses were made up of areas of where the layers were absent due to faults, dykes, and mafic / ultramafic pegmatites.

6.2.2 February 2013

An updated mineral resource was declared for the T and F-Zone mineralization and confined to only the farms Ketting 368 LR and Goedetrouw 366 LR of the Waterberg JV Project. Data from the drilling completed by PTM RSA prior to February 2013 was used to undertake a mineral resource estimate from 207 intersections representing 40 drill holes. The data and the geological understanding and interpretation were considered of sufficient quality for the declaration of an Inferred mineral resource estimate. This estimate was presented in a technical report in February 2013 by Mr. KG Lomberg, entitled "Revised and Updated Mineral Resource Estimate for the Waterberg Platinum, South Africa (Latitude 23° 21′ 53" S, Longitude 28° 48′ 23" E)."


Page 64

Table 6-2 shows the mineral resource statement for February 2013, compliant with NI 43-101 standards.

Table 6-2:  Inferred Mineral Resource Estimate at 2 g/t 2PGE+Au Cutoff, 01-Feb-2013

Zones Stratigraphic Thickness (m) Tonnage
(Mt)
Pt
(g/t)
Pd
(g/t)
Au
(g/t)
2PGE
+Au
(g/t)
Pt:Pd:Au 2PGE+
Au
(koz)
Cu    (%) Ni    (%)
T1 2.58 4.33 0.91 1.37 0.52 2.80 32:49:19 390 0.21 0.11
T2 4.08 25.46 1.07 1.87 0.78 3.72 29:50:21 3,045 0.17 0.09
T 3.76 29.78 1.05 1.79 0.75 3.59 29:50:21 3,435 0.18 0.09
FH 4.02 7.19 1.09 2.37 0.20 3.66 30:65:6 847 0.10 0.22
FP 5.46 55.95 1.01 2.10 0.14 3.25 31:65:4 5,838 0.06 0.16
F 5.24 63.15 1.02 2.13 0.15 3.29 31:65:4 6,685 0.06 0.17
Total 4.63 92.93 1.03 2.02 0.34 3.39 30:60:10 10,120 - -
Content (koz) 3,071 6,040 1,009 -

  Notes: 

The drill hole intersections were composited for Pt, Pd, Au, Cu, and Ni. A common seam block model was developed into which the estimate was undertaken. An IDW (p=2) was undertaken using the 3D software package CAE Mining Studio.

Geological loss of 25% was estimated based on the knowledge of the deposit. The geological losses were made up of areas where the layers were absent due to faults, dykes, potholes, and mafic / ultramafic pegmatites.

6.2.3 September 2013

A mineral resource was declared for the T and F-Zone mineralization and confined to the farms Ketting 368 LR and Goedetrouw 366 LR of the Waterberg JV Project. Data from the drilling completed by PTM RSA prior to 01 August 2013 was used to undertake a mineral resource estimate from 337 intersections representing 112 drill holes. The data and the geological understanding and interpretation were considered of sufficient quality for the declaration of an Inferred mineral resource estimate. This estimate was presented in a technical report in September 2013 by Mr. KG Lomberg and Mr. AB Goldschmidt entitled "Revised and Updated Mineral Resource Estimate for the Waterberg Platinum Project, South Africa."

Table 6-3 shows the mineral resource statement for September 2013, compliant with NI 43-101 standards.


Page 65

Table 6-3:  Inferred Mineral Resource Estimate at 2 g/t 4E Cutoff, 02-Sep-2013

Zones

Stratigraphic
Thickness
(m)

Tonnage

(Mt)

Pt
(g/t)

Pd
(g/t)

Au
(g/t)

2PGE+
Au (g/t)

Pt:Pd:Au

2PGE+
Au (koz)

Cu
(%)

Ni
(%)

T1

2.30

8.5

1.04

1.55

0.47

3.06

34:51:15

842

0.17

0.10

T2

3.77

39.2

1.16

2.04

0.84

4.04

29:51:21

5,107

0.18

0.10

T Total

3.38

47.7

1.14

1.95

0.77

3.86

30:51:20

5,948

0.18

0.10

F

-

119.0

0.91

1.98

0.13

3.02

30:65:4

11,575

0.07

0.17

Total

-

166.7

0.98

1.97

0.32

3.26

30:60:10

17,523

0.10

0.15

Content (koz)

5,252

10,558

1,715

-

Notes:

The drill hole intersections were composited for Pt, Pd, Au, Cu, and Ni. A common seam block model was developed into which the estimate was undertaken. An IDW (p=2) was undertaken using the 3D software package CAE Mining Studio.

Geological loss of 12.5% was estimated based on the knowledge of the deposit. The geological losses were made up of areas where the layers were absent due to faults, dykes, potholes, and mafic / ultramafic pegmatites.

Insufficient drilling was completed to support a mineral resource estimate in September 2013 for the Waterberg Extension Project.

6.2.4 June 2014

The Waterberg JV Project was further advanced in exploration status and included an Inferred mineral resource estimate that was included in the mineral resource statement in June 2014. The majority of the Waterberg Extension Project was still at an early exploration stage; however, drilling on the property Early Dawn 361 LR just north of the Waterberg JV Project had enough surface drilling to confirm continuity of mineralization, hence areas could be classified as Inferred mineral resource.

The data was used to define the characteristics of the various layers based on their geochemical signatures. Validation was undertaken on the core with the intention of finding diagnostic features to identify the layers directly from the core. This was successfully achieved for the T-Zone. Due to the pervasive alteration, it proved difficult in the F-Zone.

All the flagged intersections were checked on the core to ensure that the layer designation was true to the core and consistent for all the deflections from a drill hole. Seven different layers (FP and FH1-FH6) within the F-Zone were identified. It is the identification of these layers and the classification of historical exploration data to fit this new interpretation that is the primary difference between this and previous mineral resource estimates. These cuts formed the basis of the mineral resource estimate. The cuts were also defined based on the geology, a marginal COG of 2 g/t PGM, and a minimum thickness of 2 m.


Page 66

Data from 138 drill holes was included in the database. Each drill hole was examined for completeness in respect of data (geology, sampling, and collar) and sample recovery prior to inclusion in the estimate.

Geological models (wireframes) of the seven F-Zone units were modeled by CAE Mining (South Africa) on behalf of PTM RSA, using the Strat 3D module of CAE Mining Studio.

The coded drill hole database supplied by PTM RSA was composited for Pt, Pd, Au, Cu, Ni, and density. For each unit, a 3D block model was created, and an IDW (p=2) estimate was undertaken. Two areas were defined where a geological loss of 25% and 12.5% was applied, respectively. This estimate was presented in a technical report in June 2014 by Mr. KG Lomberg and Mr. AB Goldschmidt entitled "Technical Report for the Update on Exploration Drilling at the Waterberg Joint Venture and Waterberg Extension Projects, South Africa."

Table 6-4 shows the mineral resource statement for June 2014, compliant with NI 43-101 standards.


Page 67

Table 6-4:  Inferred Mineral Resource Estimate at 2 g/t 2PGE+Au Cutoff, 12-Jun-2014

Waterberg Project Totals (JV and Extension)
Zones Stratigraphic
Thickness (m)
Tonnage
(Mt)
Pt 
(g/t)
Pd 
(g/t)
Rh 
(g/t)
Au 
(g/t)
2PGE+Au
(g/t)
Pt:Pd:Rh:Au 2PGE+Au
(koz)
Cu   
(%)
Ni   
(%)
Cu
(Mlbs)
Ni
(Mlbs)
T1 2.44 10.49 1.02 1.52 - 0.47 3.01 34:50:0:15 1,015 0.17 1.10 40 23
T2 3.87 43.57 1.14 1.99 - 0.82 3.95 29:50:0:21 5,540 0.17 0.09 167 90
T Total 3.60 54.06 1.12 1.90 - 0.75 3.77 30:50:0:20 6,555 0.17 0.10 207 114
F 2.75-60 232.82 0.90 1.93 0.05 0.14 3.01 30:64:2:5 22,529 0.08 0.19 409 994
Total   286.88 0.94 1.92 0.04 0.25 3.15 30:61:1:8 29,084 0.10 0.18 617 1,107
Content (koz) 8,652 17,741 341 2,350 - - (kt) 280 502 - -
Waterberg Project JV
Zones Stratigraphic
Thickness (m)
Tonnage
(Mt)
Pt 
(g/t)
Pd 
(g/t)
Rh 
(g/t)
Au 
(g/t)
2PGE+Au
(g/t)
Pt:Pd:Rh:Au 2PGE+Au
(koz)
Cu 
(%)
Ni   
(%)
Cu
(Mlbs)
Ni
(Mlbs)
T1 2.44 10.49 1.02 1.52 - 0.47 3.01 34:50:0:15 1,015 0.17 0.10 40 23
T2 3.87 43.57 1.14 1.99 - 0.82 3.95 29:50:0:21 5,540 0.17 0.09 167 90
T Total 3.60 54.06 1.12 1.90 - 0.75 3.77 30:50:0:20 6,555 0.17 0.10 207 114
F 2.75-60 164.58 0.88 1.91 0.05 0.13 2.97 30:64:2:5 15,713 0.07 0.18 247 649
Total 2.44 218.64 0.94 1.91 0.03 0.29 3.17 30:60:1:9 22,268 0.09 0.16 455 763
Content (koz) 6,605 13,407 239 2,018 - - (kt) 206 346 - -
Waterberg Project Extension
Zones Stratigraphic
Thickness (m)
Tonnage
(Mt)
Pt 
(g/t)
Pd 
(g/t)
Rh 
(g/t)
Au 
(g/t)
2PGE+Au
(g/t)
Pt:Pd:Rh:Au 2PGE+Au
(koz)
Cu 
(%)
Ni  
(%)
Cu
(Mlbs)
Ni
(Mlbs)
F 2.75-60 68.04 0.93 1.98 0.05 0.15 3.11 30:64:2:5 6,802 0.11 0.23 162 344
Total   68.04 0.93 1.98 0.05 0.15 3.11 30:64:2:5 6,802 0.11 0.23 162 344
Content (koz) 2,043 4,325 102 331 - - (kt) 73 156 - -

Notes:


Page 68

6.2.5 July 2015

On 20 July 2015, PTM RSA declared a mineral resource estimate for the Waterberg Project that included the JV and Extension areas combined. Infill drilling over portions of the Waterberg Project area and a revised estimation approach made it possible to update the mineral resource estimate and to upgrade portions to the Indicated mineral resource category. Data used in this estimate comprised 220 original drill holes of the 231 and with 270 deflections of the 374 drilled. Of these, 89 intersections occurred in the T-Zone ranging from approximately 140 m to 1,380 m in depth below surface. A total of 365 intersections in the F-Zone were used ranging from approximately 200 m to 1,250 m in depth. This estimate was presented in a technical report in July 2015 by Charles Muller, entitled "An independent technical report on the Waterberg Project located in the Bushveld Igneous Complex, South Africa."

Table 6-5 shows the mineral resource statement for July 2015, compliant with NI 43-101 standards.

Table 6-5:  Mineral Resource Statement Effective 20-Jul-2015

T-Zone 2.5 g/t 2PGE+Au Cutoff
Mineral
Resource
Category
Tonnage Grade Contained Metal
Pt Pd Au 2PGE+Au Cu Ni 2PGE+Au
Mt g/t g/t g/t g/t % % kg Moz
Indicated 16.53 1.28 2.12 0.85 4.25 0.16 0.09 70,253 2.26
Inferred 33.56 1.25 2.09 0.83 4.17 0.13 0.08 139,945 4.50
F-Zone 2.5 g/t 2PGE+Au Cutoff
Mineral
Resource
Category
Tonnage Grade Contained Metal
Pt Pd Au 2PGE+Au Cu Ni 2PGE+Au
Mt g/t g/t g/t g/t % % kg Moz
Indicated 104.47 0.93 2.00 0.15 3.08 0.06 0.16 321,768 10.35
Inferred 212.75 0.93 2.01 0.15 3.09 0.07 0.17 657,398 21.14

Notes: 

6.2.6 April 2016

On 18 April 2016, PTM RSA declared an updated mineral resource estimate for the Waterberg Project that included the JV and Extension areas combined. This estimate was presented in a technical report by Mr. Charles Muller, entitled "Mineral Resource Update on the Waterberg Project located in the Bushveld Igneous Complex, South Africa."

Table 6-6 shows the mineral resource statement for April 2016, compliant with NI 43-101 standards.


Page 69

Table 6-6:  Mineral Resource Estimate Details as of 18-Apr-2016

F-Zone

4E

Tonnage

Grade

4E

Cutoff (g/t)

Mt

Pt (g/t)

Pd (g/t)

Au (g/t)

Rh (g/t)

3PGE+Au (g/t)

kg

Moz

Indicated

2.00

281.184

0.91

1.94

0.15

0.03

3.03

851,988

27.392

2.50

179.325

1.05

2.23

0.18

0.03

3.49

625,844

20.121

3.00

110.863

1.19

2.52

0.20

0.04

3.95

437,909

14.079

Inferred

2.00

177.961

0.83

1.77

0.13

0.03

2.76

491,183

15.792

2.50

84.722

1.01

2.14

0.17

0.03

3.35

283,819

9.125

3.00

43.153

1.19

2.53

0.20

0.04

3.96

170,886

5.494

T-Zone

2PGE+Au

Tonnage

Grade

2PGE+Au

Cutoff (g/t)

Mt

Pt (g/t)

Pd (g/t)

Au (g/t)

Rh (g/t)

2PGE+Au (g/t)

k/g

Moz

Indicated

2.00

36.308

1.08

1.81

0.72

-

3.61

131,162

4.217

2.50

30.234

1.16

1.94

0.78

-

3.88

117,363

3.773

3.00

22.330

1.28

2.14

0.86

-

4.28

95,640

3.075

Inferred

2.00

23.314

1.10

1.83

0.73

-

3.66

85,240

2.741

2.50

21.196

1.14

1.90

0.76

-

3.79

80,394

2.585

3.00

14.497

1.28

2.14

0.86

-

4.28

62,082

1.996

Waterberg Total

4E

Tonnage

Grade

4E

Cutoff (g/t)

Mt

Pt (g/t)

Pd (g/t)

Au (g/t)

Rh (g/t)

3PGE+Au (g/t)

kg

Moz

Indicated

2.00

317.492

0.93

1.92

0.22

0.03

3.10

983,150

31.609

2.50

209.559

1.07

2.19

0.26

0.03

3.55

743,207

23.894

3.00

133.193

1.21

2.46

0.31

0.03

4.01

533,549

17.154

Inferred

2.00

201.275

0.85

1.77

0.21

0.03

2.86

576,423

18.533

2.50

105.918

1.04

2.09

0.28

0.03

3.44

364,213

11.710

3.00

57.650

1.21

2.43

0.37

0.03

4.04

232,968

7.490

Notes:


Page 70

6.2.7 October 2016

On 17 October 2016, PTM RSA declared a mineral resource estimate for the Waterberg Project, that included the JV and Extension areas combined.

Infill drilling over portions of the Waterberg Project area and new estimation methodology had made it possible to estimate a new mineral resource estimate and upgrade portions to the Indicated mineral resource category. This estimate was presented in a technical report in October 2016 by Robert L. Goosen, Charles J. Muller, et al., entitled "Independent Technical Report on the Waterberg Project Including Mineral Resource Update and Prefeasibility Study."

Table 6-7 shows the T-Zone mineral resource statement and Table 6-8 shows the F-Zone mineral resource statement for October 2016, both compliant with NI 43-101 standards.

The data that formed the basis of the estimate were the drill holes drilled by PTM RSA, which consisted of geological logs, drill hole collars, downhole surveys, and assay data. The area where each layer was present was delineated after examination of the intersections in the various drill holes.

Table 6-7:  T-Zone Mineral Resource Estimate at 2.5 g/t 4E Cutoff, as of 17-Oct-2016

T-Zone 2.5 g/t 4E Cutoff
Resource Category Tonnage Grade Metal
Pt Pd Au Rh 4E Cu Ni 4E
Mt g/t g/t g/t g/t g/t % % kg Moz
Indicated 31.540 1.13 1.90 0.81 0.04 3.88 0.16 0.08 122,375 3.934
Inferred 19.917 1.10 1.86 0.80 0.03 3.79 0.16 0.08 75,485 2.427

Table 6-8:  F-Zone Mineral Resource Estimate at 2.5 g/t 4E Cutoff, as of 17-Oct-2016

F-Zone 2.5 g/t 4E Cutoff
Resource Category Tonnage Grade Metal
Pt Pd Au Rh 4E Cu Ni 4E
Mt g/t g/t g/t g/t g/t % % kg Moz
Indicated 186.725 1.05 2.23 0.17 0.04 3.49 0.07 0.16 651,670 20.952
Inferred 77.295 1.01 2.16 0.17 0.03 3.37 0.04 0.12 260,484 8.375

Notes (apply to both Table 6-7 and Table 6-8):


Page 71

Table 6-9 summarizes the combined mineral resource statement.

Table 6-9:  Total Mineral Resource Estimate at 2.5 g/t 4E Cutoff, 17-Oct-2016

Waterberg Total 2.5 g/t 4E Cutoff
Resource Category Tonnage Grade Metal
Pt Pd Au Rh 4E Cu Ni 4E
Mt g/t g/t g/t g/t g/t % % kg Moz
Indicated 218.265 1.06 2.18 0.26 0.04 3.55 0.08 0.15 774,045 24.886
Inferred 97.212 1.03 2.10 0.30 0.03 3.46 0.06 0.11 335,969 10.802

Notes:  QP, Charles Muller, CJM

6.2.8 September 2018

On 27 September 2018, Waterberg JV Resources declared a mineral resource estimate for the Waterberg Project. Infill drilling over portions of the Waterberg Project area and new estimation methodology made it possible to estimate a new mineral resource estimate and upgrade portions of the mineral resource to the Measured mineral resource category. All Waterberg JV Resources' shareholders had been involved in the development of the mineral resource model, appropriate COGs, economic parameters, and mineral resource model criteria. This estimate was presented in a technical report in September 2018 by Charles J Muller; entitled "Technical Report on the Mineral Resource Update for the Waterberg Project Located in the Bushveld Igneous Complex, South Africa." It was determined in relation to basic working costs and in consideration of the overall resource envelope for the deposit, that at a 2.0 g/t COG the deposit has a reasonable prospect of economic extraction.

Table 6-10 shows the mineral resource statement at a 2.0 g/t 4E COG for September 2018, compliant with NI 43-101 standards.

For purposes of the 2019 DFS, sensitivity analysis and comparison to the PFS, which utilized a 2.5 g/t 4E COG, a mineral resource estimate at a 2.5 g/t COG was the preferred scenario.

Table 6-11 shows the mineral resource statement at a 2.5 g/t 4E COG for September 2018, compliant with NI 43-101 standards.


Page 72

Table 6-10:  Mineral Resource Estimate at 2.0 g/t 4E Cutoff, 27-Sep-2018

T-Zone at 2.0 g/t 4E Cutoff
Mineral
Resource
Category
Tonnage Grade Contained Metal
Pt Pd Rh Au 4E Cu Ni 4E
t g/t g/t g/t g/t g/t % % kg Moz
Measured 3,440,855 1.13 1.97 0.04 0.90 4.04 0.160 0.080 13,901 0.447
Indicated 22,997,505 1.22 2.06 0.03 0.79 4.10 0.186 0.090 94,290 3.031
M+I 26,438,360 1.21 2.05 0.03 0.80 4.09 0.183 0.089 108,191 3.478
Inferred 25,029,695 1.17 1.84 0.03 0.60 3.64 0.137 0.069 91,108 2.929
Mineral Resource
Category
Prill Split          
Pt Pd Rh Au          
% % % %          
Measured 28.0 48.8 1.0 22.2          
Indicated 29.8 50.2 0.7 19.3          
M+I 29.6 50.0 0.7 19.7          
Inferred 32.1 50.5 0.8 16.6          
F-Zone at 2.0 g/t 4E Cutoff
Mineral
Resource
Category
Tonnage Grade Contained Metal
Pt Pd Rh Au 4E Cu Ni 4E
t g/t g/t g/t g/t g/t % % kg Moz
Measured 75,332,513 0.82 2.00 0.05 0.14 3.01 0.079 0.191 226,833 7.293
Indicated 273,272,480 0.80 1.85 0.04 0.14 2.83 0.073 0.181 772,103 24.824
M+I 348,604,993 0.80 1.88 0.04 0.14 2.87 0.075 0.183 998,936 32.117
Inferred 121,535,227 0.70 1.62 0.04 0.13 2.50 0.067 0.162 303,722 9.765
Mineral Resource
Category
Prill Split          
Pt Pd Rh Au          
% % % %          
Measured 27.2 66.4 1.7 4.7          
Indicated 28.3 65.4 1.4 4.9          
M+I 28.0 65.6 1.5 4.9          
Inferred 28.4 64.8 1.6 5.2          
Waterberg Aggregate Total 2.0 g/t 4E Cutoff
Mineral
Resource
Category
Tonnage Grade Metal
Pt Pd Rh Au 4E Cu Ni 4E
t g/t g/t g/t g/t g/t % % kg Moz
Measured 78,773,368 0.83 2.00 0.05 0.18 3.06 0.083 0.186 240,734 7.740
Indicated 296,269,985 0.83 1.86 0.04 0.19 2.92 0.082 0.174 866,393 27.855
M+I 375,043,353 3.00 1.89 0.04 0.19 2.95 0.083 0.176 1,107,127 35.595
Inferred 146,564,922 0.78 1.66 0.04 0.21 2.69 0.079 0.146 394,830 12.694
Mineral
Resource
Category
Prill Split          
Pt Pd Rh Au          
% % % %          
Measured 27.1 65.4 1.6 5.9          
Indicated 28.4 63.7 1.4 6.5          
M+I 28.1 64.1 1.4 6.4          
Inferred 29.0 61.7 1.5 7.8          
                     

Notes: 


Page 73

Table 6-11:  Mineral Resource Estimate at 2.5 g/t 4E Cutoff, 27-Sep-2018

T-Zone at 2.5 g/t 4E Cutoff
Mineral
Resource
Category
Tonnage Grade Metal
Pt Pd Rh Au 4E Cu Ni 4E
t g/t g/t g/t g/t g/t % % kg Moz
Measured 3,098,074 1.19 2.09 0.05 0.90 4.23 0.160 0.090 13,105 0.421
Indicated 18,419,181 1.34 2.31 0.03 0.87 4.55 0.197 0.095 83,807 2.694
M+I 21,517,255 1.32 2.28 0.03 0.88 4.51 0.192 0.094 96,912 3.116
Inferred 21,829,698 1.15 1.92 0.03 0.76 3.86 0.198 0.098 84,263 2.709
Mineral Resource
Category
Prill Split          
Pt Pd Rh Au          
% % % %          
Measured 28.1 49.4 1.2 21.3          
Indicated 29.5 50.7 0.7 19.1          
M+I 29.3 50.6 0.7 19.4          
Inferred 29.8 49.7 0.8 19.7          
F-Zone at 2.5 g/t 4E Cutoff
Mineral
Resource
Category
Tonnage Grade Metal
Pt Pd Rh Au 4E Cu Ni 4E
t g/t g/t g/t g/t g/t % % kg Moz
Measured 54,072,600 0.95 2.20 0.05 0.16 3.36 0.087 0.202 181,704 5.842
Indicated 166,895,635 0.95 2.09 0.05 0.15 3.24 0.090 0.186 540,691 17.384
M+I 220,968,235 0.95 2.12 0.05 0.15 3.27 0.089 0.190 722,395 23.226
Inferred 44,836,851 0.87 1.92 0.05 0.14 2.98 0.064 0.169 133,705 4.299
Mineral Resource
Category
Prill Split          
Pt Pd Rh Au          
% % % %          
Measured 28.3 65.4 1.5 4.8          
Indicated 29.3 64.4 1.6 4.7          
M+I 29.1 64.8 1.5 4.6          
Inferred 29.2 64.4 1.7 4.7          
Waterberg Aggregate Total 2.5 g/t 4E Cutoff
Mineral
Resource
Category
Tonnage Grade Metal
Pt Pd Rh Au 4E Cu Ni 4E
t g/t g/t g/t g/t g/t % % kg Moz
Measured 57,170,674 0.96 2.19 0.05 0.20 3.40 0.091 0.196 194,809 6.263
Indicated 185,314,816 0.99 2.11 0.05 0.22 3.37 0.100 0.177 624,498 20.078
M+I 242,485,490 0.98 2.13 0.05 0.22 3.38 0.098 0.181 819,307 26.342
Inferred 66,666,549 0.96 1.92 0.04 0.34 3.26 0.108 0.146 217,968 7.008
Mineral Resource Category Prill Split          
Pt Pd Rh Au          
% % % %          
Measured 28.2 64.4 1.5 5.9          
Indicated 29.4 62.6 1.5 6.5          
M+I 29.2 63.0 1.4 6.4          
Inferred 29.5 58.9 1.2 10.4          
                     

Notes: 


Page 74

6.2.9 September 2019

On 04 September 2019, Waterberg JV Resources declared a mineral resource estimate for the Waterberg Project.

Infill drilling over portions of the Waterberg Project area and new estimation methodology made it possible to estimate a mineral resource and upgrade portions of the mineral resource to the Measured mineral resource category. All Waterberg JV Resources' shareholders had been involved in the development of the mineral resource model, appropriate COGs, economic parameters, and mineral resource model criteria. This estimate was presented in a technical report in September 2019 by Charles J Muller; entitled "Independent Technical Report - Waterberg Project Definitive Feasibility Study and Mineral Resource Update located in the Bushveld Igneous Complex, South Africa."

It was determined in relation to basic working costs and in consideration of the overall resource envelope for the deposit, that at a 2.0 g/t COG the deposit has a reasonable prospect of economic extraction.

Table 6-12 shows the mineral resource statement at a 2.0 g/t 4E COG for September 2019, compliant with NI 43-101 standards.

For purposes of the 2019 DFS and sensitivity analysis, and comparison to the 2018 mineral resource estimate as well as the PFS, which utilized a 2.5 g/t 4E COG, a mineral resource estimate at a 2.5 g/t COG was the preferred scenario.

Table 6-13 shows the mineral resource statement at a 2.5 g/t 4E COG for September 2019, compliant with NI 43-101 standards.


Page 75

Table 6-12:  Mineral Resource Statement at 2.0 g/t 4E Cutoff, 04-Sep-2019

T-Zone at 2.0 g/t 4E Cutoff
Mineral
Resource
Category
Tonnage Grade Metal
Pt Pd Rh Au 4E Cu Ni 4E
t g/t g/t g/t g/t g/t % % kg Moz
Measured 4,892,193 1.12 2.01 0.04 0.85 4.02 0.16 0.08 19,667 0.632
Indicated 21,479,925 1.23 2.09 0.03 0.78 4.13 0.19 0.09 88,712 2.852
M+I 26,372,118 1.21 2.08 0.03 0.79 4.11 0.18 0.09 108,379 3.484
Inferred 25,029,695 1.17 1.84 0.03 0.60 3.64 0.14 0.07 91,108 2.929
Mineral
Resource
Category
Prill Split          
Pt Pd Rh Au          
% % % %          
Measured 27.9 50.0 1.0 21.1          
Indicated 29.8 50.6 0.7 18.9          
M+I 29.5 50.6 0.7 19.2          
Inferred 32.1 50.5 0.8 16.6          
F-Zone at 2.0 g/t 4E Cutoff
Mineral
Resource
Category
Tonnage Grade Metal
Pt Pd Rh Au 4E Cu Ni 4E
t g/t g/t g/t g/t g/t % % kg Moz
Measured 75,332,513 0.82 2.00 0.05 0.14 3.01 0.08 0.19 226,833 7.293
Indicated 273,272,480 0.80 1.85 0.04 0.14 2.83 0.07 0.18 772,103 24.824
M+I 348,604,993 0.80 1.88 0.04 0.14 2.87 0.08 0.18 998,936 32.117
Inferred 121,535,227 0.70 1.62 0.04 0.13 2.50 0.07 0.16 303,722 9.765
Mineral Resource
Category
Prill Split          
Pt Pd Rh Au          
% % % %          
Measured 27.2 66.4 1.7 4.7          
Indicated 28.3 65.4 1.4 4.9          
M+I 28.0 65.7 1.4 4.9          
Inferred 28.1 65.1 1.6 5.2          
Waterberg Aggregate Total 2.0 g/t 4E Cutoff
Mineral
Resource
Category
Tonnage Grade Metal
Pt Pd Rh Au 4E Cu Ni 4E
t g/t g/t g/t g/t g/t % % kg Moz
Measured 80,224,706 0.84 2.00 0.05 0.18 3.07 0.08 0.18 246,500 7.925
Indicated 294,752,405 0.83 1.87 0.04 0.19 2.92 0.08 0.17 860,815 27.676
M+I 374,977,111 0.83 1.90 0.04 0.19 2.96 0.08 0.18 1,107,315 35.601
Inferred 146,564,922 0.78 1.66 0.04 0.21 2.69 0.08 0.15 394,830 12.694
Mineral
Resource
Category
Prill Split          
Pt Pd Rh Au          
% % % %          
Measured 27.3 65.1 1.6 6.0          
Indicated 28.4 63.9 1.3 6.4          
M+I 28.1 64.3 1.3 6.3          
Inferred 29.0 61.7 1.5 7.8          
                     

Notes:


Page 76

Table 6-13:  Mineral Resource Estimate at 2.5 g/t 4E Cutoff, 04-Sep-2019

T-Zone at 2.5 g/t 4E Cutoff
Mineral
Resource
Category
Tonnage Grade Metal
Pt Pd Rh Au 4E Cu Ni 4E
t g/t g/t g/t g/t g/t % % kg Moz
Measured 4,443,483 1.17 2.12 0.05 0.87 4.20 0.15 0.08 18,663 0.600
Indicated 17,026,142 1.37 2.34 0.03 0.88 4.61 0.20 0.09 78,491 2.524
M+I 21,469,625 1.34 2.29 0.03 0.88 4.53 0.19 0.09 97,154 3.124
Inferred 21,829,698 1.15 1.92 0.03 0.76 3.86 0.20 0.10 84,263 2.709
Mineral Resource
Category
Prill Split          
Pt Pd Rh Au          
% % % %          
Measured 27.8 50.4 1.2 20.6          
Indicated 29.7 50.7 0.6 19.0          
M+I 29.5 50.5 0.7 19.4          
Inferred 29.8 49.7 0.8 19.7          
F-Zone at 2.5 g/t 4E Cutoff
Mineral
Resource
Category
Tonnage Grade Metal
Pt Pd Rh Au 4E Cu Ni 4E
t g/t g/t g/t g/t g/t % % kg Moz
Measured 54,072,600 0.95 2.20 0.05 0.16 3.36 0.09 0.20 181,704 5.842
Indicated 166,895,635 0.95 2.09 0.05 0.15 3.24 0.09 0.19 540,691 17.384
M+I 220,968,235 0.95 2.12 0.05 0.15 3.27 0.09 0.19 722,395 23.226
Inferred 44,836,851 0.87 1.92 0.05 0.14 2.98 0.06 0.17 133,705 4.299
Mineral Resource
Category
Prill Split          
Pt Pd Rh Au          
% % % %          
Measured 28.3 65.4 1.5 4.8          
Indicated 29.3 64.4 1.6 4.7          
M+I 29.1 64.8 1.5 4.6          
Inferred 29.2 64.4 1.7 4.7          
Waterberg Aggregate Total 2.5 g/t 4E Cutoff
Mineral
Resource
Category
Tonnage Grade Metal
Pt Pd Rh Au 4E Cu Ni 4E
t g/t g/t g/t g/t g/t % % kg Moz
Measured 58,516,083 0.96 2.19 0.05 0.21 3.42 0.09 0.19 200,367 6.442
Indicated 183,921,777 0.99 2.11 0.05 0.22 3.37 0.10 0.18 619,182 19.908
M+I 242,437,860 0.98 2.13 0.05 0.22 3.38 0.10 0.18 819,549 26.350
Inferred 66,666,549 0.96 1.92 0.04 0.34 3.27 0.11 0.15 217,968 7.008
Mineral Resource
Category
Prill Split          
Pt Pd Rh Au          
% % % %          
Measured 28.2 64.0 1.5 6.3          
Indicated 29.4 62.6 1.5 6.5          
M+I 29.1 63.0 1.5 6.4          
Inferred 29.5 58.9 1.2 10.4          
                     

Notes: 


Page 77

6.3 Historical Mineral Reserves Estimate

6.3.1 October 2016

On 17 October 2016, the first mineral reserve was declared for the Waterberg Project. The conversion to mineral reserves was undertaken initially at 3.0 g/t and the 2.5 g/t 4E stope COG for both the T and the F-Zones, which considered costs, smelter discounts, concentrator recoveries from the previous and ongoing engineering work completed on the Waterberg Project area by PTM RSA and its independent engineers. There are no Inferred mineral resources included in the mineral reserves.

The Waterberg Project had a production rate of 600 ktpm, utilizing the following three mining methods which were selected for the Waterberg Project.

None of these methods utilized backfill and all stopes were left void after mining. This estimate was presented in a technical report in October 2016 by Robert L. Goosen, et al. entitled "Independent Technical Report on the Waterberg Project Including Mineral Resource Update and Prefeasibility Study." All mineral reserves were classified as Probable, and no Proven mineral reserves were declared.

Table 6-14 shows the mineral reserves statement at a 2.5 g/t 4E COG for 17 October 2016, compliant with NI 43-101 standards.

Table 6-14:  Probable Mineral Reserve Estimate at 2.5 g/t Tonnage and Grades (17-Oct-2016)

Waterberg Probable Mineral Reserve - Tonnage and Grades
Zone Tonnage (Mt) Cutoff grade (g/t) Pt  (g/t) Pd (g/t) Au (g/t) Rh (g/t) 4E  (g/t) Cu  (%) Ni  (%)
T-Zone 16.5 2.5 1.14 1.93 0.83 0.04 3.94 0.16 0.08
F-Zone 86.2 2.5 1.11 2.36 0.18 0.04 3.69 0.07 0.16
Total 102.7 2.5 1.11 2.29 0.29 0.04 3.73 0.08 0.15

Note:  QP, R.L. Goosen, WorleyParsons RSA (Pty) Ltd.


Page 78

Table 6-15 shows the mineral reserves statement for contained metals as of 17 October 2016.

Table 6-15:  Probable Mineral Reserve Estimate at 2.5 g/t Contained Metal (17-Oct-2016)

Waterberg Probable Mineral Reserve - Contained Metal
Zone Mt Pt
(Moz)
Pd
(Moz)
Au
(Moz)
Rh
(Moz)
4E
(Moz)
4E
Content (kg)
Cu
(Mlb)
Ni (Mlb
T-Zone 16.5 0.61 1.03 0.44 0.02 2.09 65,097 58.21 29.10
F-Zone 86.2 3.07 6.54 0.51 0.10 10.22 318,007 132.97 303.94
Total 102.7 3.67 7.57 0.95 0.12 12.32 383,103 191.18 333.04

Note:  QP, R.L. Goosen, WorleyParsons RSA (Pty) Ltd.

6.3.2 September 2019

On 04 September 2019, an updated mineral reserve was declared for the Waterberg Project. The Waterberg Project mineral reserve estimate was based on the M&I mineral resource material contained in the T and Super F-Zone (F-Zone) resource block models. The F-Zone is comprised of the five sub-zones listed below.

A 2.5 g/t 4E stope COG was used for mine planning for both the T and F-Zone and a production rate of 400 ktpm.

The mine design was based on using the Sublevel Longhole Stoping mining method (Longhole) with paste backfill. Sublevel intervals and stope dimensions were established from evaluating mineral resource geometry and continuity, geomechanical study design parameters, and optimizing production rate and resource extraction. Individual stope mining shapes were created using MSO software.

The reference point for the estimated mineral reserves was the delivery of ROM ore to the processing plant.

The estimated Proven, Probable, and Total Waterberg Project mineral reserves at 2.5 g/t 4E COG that was effective as at 04 September 2019, compliant with NI 43-101 standards, are summarized in Table 6-16, Table 6-17, and Table 6-18.


Page 79

Table 6-16:  Proven Mineral Reserve Estimate at 2.5 g/t 4E Cutoff, 04-Sep-2019

Zone Tonnes Pt 
(g/t)
Pd
(g/t)
Rh
(g/t)
Au
(g/t)
4E 
(g/t)
Cu
(%)
Ni
(%)
4E Metal
(kg) (Moz)
T-Zone 3,963,694 1.02 1.84 0.04 0.73 3.63 0.13 0.07 14,404 0.463
F-Central 17,411,606 0.94 2.18 0.05 0.14 3.31 0.07 0.18 57,738 1.856
F-South 0 0.00 0.00 0.00 0.00 0.00 0.00 0.00 0 0.000
F-North 16,637,670 0.85 2.03 0.05 0.16 3.09 0.10 0.20 51,378 1.652
F-Boundary North 4,975,853 0.97 2.00 0.05 0.16 3.18 0.10 0.22 15,847 0.509
F-Boundary South 5,294,116 1.04 2.32 0.05 0.18 3.59 0.08 0.19 19,020 0.611
F-Zone Total 44,319,244 0.92 2.12 0.05 0.16 3.25 0.09 0.20 143,982 4.629
Waterberg Total 48,282,938 0.93 2.10 0.05 0.20 3.28 0.09 0.19 158,387 5.092

  Notes:

Table 6-17:  Probable Mineral Reserve Estimate at 2.5 g/t 4E Cutoff, 04-Sep-2019

Zone Tonnes Pt 
(g/t)
Pd
(g/t)
Rh
(g/t)
Au
(g/t)
4E
(g/t)
Cu
(%)
Ni
(%)
4E Metal
(kg) (Moz)
T-Zone 12,936,870 1.23 2.10 0.02 0.82 4.17 0.19 0.09 53,987 1.736
F-Central 52,719,731 0.86 1.97 0.05 0.14 3.02 0.07 0.18 158,611 5.099
F-South 15,653,961 1.06 2.03 0.05 0.15 3.29 0.04 0.13 51,411 1.653
F-North 36,984,230 0.90 2.12 0.05 0.16 3.23 0.09 0.20 119,450 3.840
F-Boundary North 13,312,581 0.98 1.91 0.05 0.17 3.11 0.10 0.23 41,369 1.330
F-Boundary South 7,616,744 0.92 1.89 0.04 0.13 2.98 0.06 0.18 22,737 0.731
F-Zone Total 126,287,248 0.91 2.01 0.05 0.15 3.12 0.08 0.18 393,578 12.654
Waterberg Total 139,224,118 0.94 2.02 0.05 0.21 3.22 0.09 0.18 447,564 14.390

  Notes:

Table 6-18:  Total Estimated Mineral Reserve at 2.5 g/t Cutoff, 04-Sep-2019

Zone Tonnes Pt 
(g/t)
Pd
(g/t)
Rh
(g/t)
Au
(g/t)
4E 
(g/t)
Cu
(%)
Ni
(%)
4E Metal
(kg) (Moz)
T-Zone 16,900,564 1.18 2.04 0.03 0.80 4.05 0.18 0.09 68,391 2.199
F-Central 70,131,337 0.88 2.02 0.05 0.14 3.09 0.07 0.18 216,349 6.956
F-South 15,653,961 1.06 2.03 0.05 0.15 3.29 0.04 0.13 51,411 1.653
F-North 53,621,900 0.88 2.09 0.05 0.16 3.18 0.10 0.20 170,828 5.492
F-Boundary North 18,288,434 0.98 1.93 0.05 0.17 3.13 0.10 0.23 57,216 1.840
F-Boundary South 12,910,859 0.97 2.06 0.05 0.15 3.23 0.07 0.19 41,756 1.342
F-Zone Total 170,606,492 0.91 2.04 0.05 0.15 3.15 0.08 0.19 537,560 17.283
Waterberg Total 187,507,056 0.94 2.04 0.05 0.21 3.24 0.09 0.18 605,951 19.482

  Notes:

6.4 Production History

There is no historic production from the Waterberg Project.


Page 80

7.0 GEOLOGICAL SETTING, MINERALIZATION, AND DEPOSIT TYPES

7.1 Geological Setting

The Paleoproterozoic Bushveld Igneous Complex, located in the Republic of South Africa, is the world's largest layered igneous intrusion (Lee, 1996). This 2055.91-2054.89 Ma igneous succession (Zeh et al., 2015) intruded into country rocks of the Transvaal Supergroup largely along the unconformity between the Magaliesberg quartzite of the Pretoria Group and the overlying Rooiberg felsite. The BIC is long known to consist of five limbs (Willemse, 1969): The Western Limb with NE-dipping rock successions, the Northern and Eastern Limbs with westerly-dipping rock successions, the Far Western Limb and the Bethal Limb (Figure 7-1). The areal extent of the BIC is estimated to be >90,000 km2 based on recent geophysical studies and exploration activities (Finn et al., 2015). Approximately 55% of that area is covered by younger formations. The BIC hosts several layers rich in platinum group metals (PGMs) such as Pt, Pd, and Rh, with significant quantities of Au. Other minerals of economic importance associated with the BIC include Cr, Cu, Ni, V, and Co. To date, the BIC constitutes the world's largest known mineral resource of these metals.

Figure 7-1:  Geological Map of Bushveld Large Igneous Province Limbs 


Page 81

Although previous interpretations of the Bourgeur gravity anomalies by Meyer and De Beer (1987) suggested that the limbs of the BIC are discrete bodies, recent gravity data suggest that the Western and Eastern Limbs might be linked at depth (Finn et al., 2015). The link between the Eastern and Northern Limbs is highly contentious due to geochemical and lithostratigraphic variations, while the link between the Northern Limb and the recently discovered Waterberg Project deposit (Figure 7-1) is yet to be established. The possible relationship between the Northern Limb, the Waterberg Project deposit and the south-dipping Villa Nora lobe remain contentious (Huthmann et al. 2016, Kinnaird et al. 2017, and McCreesh et al. 2018).

The Waterberg Project is separated from the Northern Limb by the Hout River Shear Zone (HRSZ) (Figure 7-3). Unlike the exposed Northern Limb which unconformably overlies the Transvaal and Archean rocks of the Kaapvaal Craton, the Waterberg Project, located to the north of the HRSZ, rests unconformably on granite-gneiss of the Southern Marginal Zone (SMZ) of the Limpopo Mobile Belt (Kinnaird, 2017). The 1,100 m-1,200 m thick succession strikes SW-NE and dips at 34°-38° NW (Kinnaird, 2017).

The SMZ is a 3,500 Ma compressional terrain formed within the Kaapvaal Craton during collision with the Zimbabwe Craton. It is comprised of granulite-facies granitic gneiss, amphibolitic gneiss, and minor quartzite. Within the SMZ, there are several major shear zones that trend parallel to the HRSZ (van Reenen, 1992) and trend through the Waterberg Project area. The footwall to the BIC on the Waterberg Project is interpreted to be comprised of facies of the SMZ.

7.1.1 Bushveld Igneous Complex Stratigraphy

As initially suggested by the South African Committee for Stratigraphy (SACS; 1980) and later modified by Hatton and Schweitzer (1995), the BIC is subdivided into three suites: Lebowa Granite Suite, Rashoop Granophyre Suite, and Rustenburg Layered Suite. According to SACS (1980) and based on studies by von Gruenewaldt et al. (1985), Walraven (1986) and Kruger (1994), the 8 km thick Rustenburg Layered Suite is subdivided into five zones. From the base upward, these are the Marginal Zone, Lower Zone, Critical Zone, Main Zone, and Upper Zone (Figure 7-2).


Page 82

Figure 7-2: General Stratigraphy of Eastern and Western Limbs vs. Northern Limb of BIC

7.1.2 The Northern Limb

The exposed Northern Limb is separated from the Western and Eastern Limbs by the 25 km wide and 500 km long WSW-ENE striking Thabazimbi-Murchison Lineament (TML). The limb extends for a strike length of 110 km from the Zebediela Fault (a branch of the TML) all the way to the HRSZ in the north, with a maximum width of 15 km (Figure 7-3 and Figure 7-4). The limb unconformably overlies older Paleoproterozoic Transvaal Supergroup metasediments from the southerly direction, progressing unconformably onto Archean granite-gneisses toward the north (van der Merwe, 1976). The "chonolithic-like" Lower Zone intruded both the Transvaal metasediments and Archean granite, forming thick lenses on Turfspruit, Sandsloot, and Grasvally farms (Yudovskaya et al., 2013). Above the Lower Zone is a unit bearing platinum group elements (PGEs) that is equivalent to the Critical Zone known as the Platreef (van der Merwe, 1976; Figure 7-3). The approximately 2,000 m thick Main Zone unconformably overlies the Platreef. An onset of disseminated magnetite marks the boundary between the Main Zone and Upper Zone (Ashwal et al., 2005).


Page 83

Based on variations in footwall lithology, the Platreef is further subdivided into three sectors: the southern sector, the central sector, and the northern sector (Kinnaird et al., 2005). The footwall of the southern sector is comprised of Duitschland Formation shale, mudstone, calc-silicate, siltstone, and banded iron formation (Gain and Mostert, 1992; Kinnaird et al., 2005). The sector extends from the farm Townlands in the south to the farm Tweefontein in the north (Figure 7-4). The footwall of the central sector is comprised of dolomite of the Malmani Subgroup. It extends across the farms Tweefontein and Sandsloot to Zwartfontein (Figure 7-4). The northern sector is characterized by Archean granite-gneiss footwall. It extends northwards from the farms Zwartfontein, Overysel and Drenthe to Witrivier (Figure 7-4).

Figure 7-3:  General Geology of Northern Limb of BIC

Modified after Kinnaird (2017)


Page 84

Figure 7-4:  Geology of Northern Limb of BIC Showing Footwall Lithologies

Modified from Kinnaird (2005) and Kinnaird et al. (2017)

7.1.3 Waterberg Group / Bushveld Igneous Complex Age Relationship

In general, a sharp contact between the Waterberg Group and the weathered BIC was observed in the drill hole core. In several of the drill hole intersections, conglomerate and gritty horizons are well developed along the contact and appear to contain altered magnetite, suggesting the development of placer mineralization. Such mineralization is likely to be channelized, as the basal deposits appear to be fluvial. McCarthy (2012) examined the atypical contact zone between the two rock units and interpreted it as a palaeosol (fossilized soil) which developed because of weathering and erosion of the exposed BIC mafic-ultramafic rocks. Weathering is typically spheroidal and finishes in a very fine-grained upper black turf layer (vertisol), corresponding to the shale-like weathering product in the drill intersections.

McCarthy (2012) confirmed that the relationship between the Waterberg Group and the BIC has no bearing on the presence of mineralization in the mafic-ultramafic succession for either the T-Zone or the F-Zone. McCarthy (2012) observed that the northern extremity of the Northern Limb of the BIC contains a well-developed Platreef horizon and has mineralization developed in the Upper Zone. The T-Zone has a high Cu-Ni ratio and is Pd- and Au-dominated. Sulphides like these were described previously from the Upper Zone but occur in very small quantities, suggesting that atypical conditions exist in the Waterberg Project area (McCarthy, 2012). In addition, the layered sequence in the north is underlain by quartzite which appears to be a correlative of the upper Pretoria Group. This suggests there is potential for the development of an extensive Bushveld sub-basin beneath the Waterberg Group, a conclusion supported by a local gravity high in the area (McCarthy, 2012).

A U-Pb radiometric geochronological study conducted by Huthmann et al. (2016) on zircon extracted from the mafic-ultramafic succession of the Waterberg Project and on detrital zircons from the basal conglomerate of the overlying sedimentary succession showed that the 3.5 km x 24 km mafic-ultramafic succession is 2,053±5 to 2,059±3 Ma old, coeval with the BIC. Analysis of the detrital zircons from the basal conglomerate indicated a maximum age of sedimentary deposition of approximately 2,045 Ma. The baddeleyite age of 1,125 Ma (Huthmann et al., 2016) also confirmed that the sills within the sedimentary succession are part of the Umkondo Igneous Province.


Page 85

Within the Waterberg Project area, the lower Makgabeng and upper Setlaole Formations of the Waterberg Group sedimentary succession occur primarily as cover rocks for the mafic-ultramafic succession of the BIC. This sedimentary succession varies in thickness from 120 m to slightly over 760 m. Generally, the succession thickens in the southwest and thins toward the center of the Waterberg Project area prior to thickening again toward the north.

7.1.3.1 Setlaole Formation

In the Waterberg Project area, the Setlaole Formation forms the lower-most part of the Waterberg Group sedimentary succession. The polymictic conglomerate of this formation marks the base of the sedimentary succession. The conglomerates are characterized by sub-rounded pebbles which decrease in size up the sequence into gritty siliciclastic sandstone. The sandstone is generally medium- to coarse-grained with intercalations of purple mudstone and shale. Overall, the Setlaole Formation is a downward-coarsening sedimentary succession formed by fluvial depositional processes. The formation overlies the mafic-ultramafic rocks of the BIC and is frequently intruded by dolerite and granodiorite sills of the Umkondo Igneous Province. The contact between Setlaole Formation and the BIC is marked by paleosol.

7.1.3.2 Makgabeng Formation

The Makgabeng Formation which overlies the Setlaole Formation forms part of the Makgabeng Plateau in the northern part of the Waterberg Project. This formation is characterized by light red banded sandstone (arkose) and shale. The alternating layers of arkose and shale are characterized by flat bedding or trough crossbedding (Jansen 1982; Dorland 2006).

7.2 Nature of, and Controls on, Mineralization

The Critical Zone of the BIC hosts most of the PGE mineralization and is characterized by regular and often fine-scale rhythmic (or cyclic) layering of well-defined layers of cumulus chromite within pyroxenites, olivine-rich rocks, and plagioclase-rich rocks (norites, anorthosites, etc.). The pyroxenitic Platreef mineralization north of Mokopane (formerly Potgietersrus) contains a wide zone of more disseminated Pt mineralization, along with higher grades of Ni and Cu than occur in the rest of the BIC. Far north of the exposed Northern Limb, the Waterberg Project mineralization consists of predominantly disseminated Pd and Pt mineralization, along with higher grades of Cu and Ni.


Page 86

7.3 Geological Models

The initial phase of diamond exploration drilling for the Waterberg Project on the farm Disseldorp 369 LR (WB001 and WB002) intersected the Waterberg Group sedimentary succession, and the Upper Zone and Main Zone of the BIC. From the inception of the Waterberg Project, significant stratigraphic differences between the conventional Northern Limb and the mafic-ultramafic succession of the Waterberg Project were apparent. To address the differences, the exploration team collated a project-specific lithostratigraphic nomenclature (Figure 7-5) and refined it with data from subsequent drilling programs.

With more step-out drilling to other farms such as Early Dawn 361 LR, the mafic-ultramafic succession with the sedimentary cover rocks was shown to be highly continuous with consistent lithostratigraphy. To date, the project-specific lithostratigraphic nomenclature has proven resilient to the minor variations encountered with intensified exploration drilling activities.

The lowermost lithologies of the mafic-ultramafic Waterberg Group succession are characterized by granofels, marginal pyroxenite, marginal norite, and serpentinized pyroxenite. Because these lowermost lithologies represent the first Bushveld magma influxes which intermingled with the granite basement rocks, the unit was classified as the Transitional Zone.

Above the Transitional Zone is the lower mineralized F-Zone. This mineralized zone is characterized by the lower F-Zone pyroxenite (FP) and the upper F-Zone harzburgite (FH). An attempt was made to subdivide the FH into six cyclic units (FH1-FH6) based on spikes in Cr content (Lomberg and Goldschmidt, 2014). Although the units were identified in some drill logs, the units were too variable and complex to reliably identify the Cr markers. Pervasive alteration within the F-Zone includes serpentinization and chloritization of olivine which results in the formation of secondary magnetite.


Page 87

Figure 7-5:  Simplified Stratigraphy of the Waterberg Project

The upper mineralized T-Zone has several subzones of which the T2 mineralized subzone and lower pegmatoidal anorthosite / gabbronorite (LPA) are most continuous. Due to mineralization transgressing from the T2 and into LPA both on dip and along strike, the T2 and LPA are agglomerated into TZ. Pervasive alteration of the T-Zone includes calcification of the anorthosites and chloritization of the gabbronorite.


Page 88

7.3.1 The Main Zone

The Main Zone attains the greatest thickness of the Waterberg Project zones, measuring 900 m toward the western portion of the Waterberg Project. The zone consists predominantly of gabbronorite, anorthosite, and pyroxenite. Based on rock-forming mineral modal percentages, the gabbronorite varies from leucocratic to melanocratic. Mineralogical and textural characteristics of the rocks imply that this thick zone was formed by multiple influxes of magma. Unlike the Upper Zone, Main Zone rocks do not have titanomagnetite and are therefore not susceptible to magnetism. Pervasive alteration within the zone includes bleaching, chloritization, epidotization, and calcification.

7.3.2 The Upper Zone

The southwestern part of the Waterberg Project area (west of the farm Ketting 368 LR toward the farm Disseldorp 369 LR) has thicker and more developed zone lithologies such as gabbronorite, ferro gabbro, and pyroxenite. Sporadic pegmatitic pyroxenite is present. Most of these rock assemblages are characterized by the presence of disseminated vein-like and at times blebby titanomagnetite.

In places, especially south-west of the Waterberg Project, the Upper Zone has attained a thickness of approximately 350 m. Although drill hole WB001 on the farm Disseldorp 369 LR intersected a 2.5 m thick titanomagnetitite seam-with two more drillholes in the vicinity intersecting similar seams-these seams seem to be anomalous to the rest of the drillholes on the Waterberg Project.

Some contentions are that although the HRSZ generally traverses the southern part of the Waterberg Project across an east to west strike, the shear zone might not necessarily be a single linear feature, but a more complex zone (semi-lineament) with multiple splays stretching into the Waterberg Project area. The implication of such contention is that the area of the seams might not necessarily be part of the Waterberg Group deposit geological domain but rather a splayed portion of the exposed conventional Northern Limb.

7.3.3 Structure

The Waterberg Group sedimentary succession is intersected by numerous crosscutting dolerites and granodiorite sills / dikes. These intrusions usually range in thickness from 5 cm to 90 m. A major northwest-southeast trending fault was inferred based on drill holes toward the southern part of the farm Ketting 368 LR. The fault throw is estimated to be 300 m. A further fault splay has also been inferred on the southeastern part of the farm Ketting 368 LR.

7.4 Nature of Deposits on the Property

As depicted on the geological map (Figure 7-6), the Waterberg Project is located along the strike extension of the exposed Northern Limb of the BIC and covered by a younger sedimentary succession. The sedimentary succession is flat lying with dip angles ranging from to 2º to 5º. This is consistent with observations of very shallowly dipping intercalations of sandstones and shale bands.


Page 89

The lower mineralized F-Zone is the thickest grade envelope, attaining a maximum thickness of >100 m. The mineralized T-Zone is located at the contact between the Main Zone and the Upper Zone. Although well-developed and endowed with PGMs and base metals, the T-Zone is not as thick as the F-Zone, attaining a maximum thickness of >30 m. Compared to the T-Zone, the F-Zone is generally ultramafic while the T-Zone is mafic.

Although some blocks may be slightly tilted, both the F-Zone and the T-Zone generally dip at 34º-38º toward the west with a SW to NE strike. Along the dip section, the T-Zone is the first mineralized zone to subcrop against the sedimentary cover, followed by the F-Zone, which subcrops further east against the sedimentary cover.

Figure 7-6:  Surface Geology of the Waterberg Project

Although marginal pyroxenite xenoliths seem prevalent within the F-Zone, their effect on the overall mineralization is negligible. Furthermore, there has not been any compelling evidence suggesting significant magma contamination similar to that observed on the Platreef (e.g., calc-silicate, dolomite, and shale contamination). Within both the F-Zone and the T-Zone, significant proportions of PGMs are associated with base metals, with only small quantities locked in silicates. Due to the presence of olivine within the F-Zone, approximately 0.002%-0.004% of the Ni is also locked / deported in olivine.


Page 90

Structurally, the area has prevalent intrusive rocks in the form of thick dolerite and granodiorite sills / dikes which predominantly crosscut the Waterberg Group sedimentary succession. Only numerous thin sills and dikes intersect the mafic-ultramafic succession, with no significant reef truncation. Faults were interpolated from the aerial photographs, geophysics, sectional interpretation, and drilling. The faults generally trend east-west across the property, but some are northwest- and southwest-trending as depicted in Figure 7-7.

The dolerite dikes have a variable positive magnetic response and were modeled in 3D from the detailed airborne magnetic data as being vertical to a minimum depth of 300 m. Field mapping confirms the vertical nature of the dikes and recessive weathering on surface. The sills and dikes are of similar composition; however, the relationship between the two is currently not known. Many of the east-west dikes appear to have exploited pre-existing structures such as major shears and faults.

A flat lying granodiorite sill with average thicknesses of 80 m appears to be exploiting the contact between the BIC igneous rocks and the overlying Waterberg Group sedimentary rocks. This sill, as seen in drill hole intercepts, displays both an upper and lower chilled margin, indicating post-Waterberg Group emplacement. The sill outcrops to the east of the projected edge of the BIC and forms low, flat-top hills. Using the depth of the sill intersections in drilling and the surface outcrop pattern to the east, there appears to be a kink in the dip of the sill at or near the projected BIC edge that explains the vertical difference in the position of the sill between surface and the projection from drill hole intersections.


Page 91

Figure 7-7:  Project Geology of the Waterberg Project

Northeast of the Waterberg Project and north of the Makgabeng Plateau, both the lithostratigraphy and the assay results suggest that the area might be distal facies of what has been observed to the southeast of the plateau, where intensive exploration drilling and interpretations have been made. Although the area has a great deal of potential, more work is required to fully understand the geology of the area as the current interpretation is based on widely spaced drill hole data.


Page 92

8.0 DEPOSIT TYPES

The deposit type falls into the category of magmatic sulfide layered intrusive formed by settling and crystallization of sulphides in a magma chamber during formation. The style of the Northern Limb-the Platreef in particular-is thought to be more complex than that of the narrow strata-bound UG2 and the Merensky reefs. The syn- and post-solidification of fluids and the assimilation of the country rock are said to have played a crucial role regarding the mineralization type and style of the Platreef. The Platreef-type deposits include the following attributes:

Although the Waterberg Project is a separate sub-chamber from the exposed Northern Limb, the mineralization style and type conforms to some of the Platreef attributes. For example:

Other attributes relating to the Platreef, such as magma contamination by the floor rocks, are not yet apparent on the Waterberg Project. Although the mineralization on the Waterberg Project is deemed to be Platreef-like, other major variations in attributes include the lithostratigraphic positioning of the mineralized zones. This is further compounded by the differences in geochemical profiles, which suggest a type of mineralization never seen before in the BIC.

8.1 Mineralized Zones

PGM mineralization within the Waterberg Project is hosted in two zones which are the lower F-Zone and the upper T-Zone. The T-Zone is stratigraphically located at the contact between the Main Zone and the Upper Zone. This zone comprises several economically viable mineralized subzones which are the lower TZ, T1, and the upper T0. These subzones are composed mainly of gabbronorite, feldspathic pyroxenite, troctolite, harzburgite, pegmatoidal anorthosite, and pegmatoidal gabbronorite. These lithostratigraphically unique and separate subzones (Figure 8-1) were identified during the infancy stages of the exploration drilling program. With more step-out and infill drilling, it has become more apparent that these subzones are easily recognizable with great degree of continuity both on dip and along the strike section.


Page 93

Figure 8-1:  T-Zone Lithostratigraphic Subzones and Mineralized Layers

The mineralization within the F-Zone is generally hosted in rocks which are stratigraphically located towards the bottom of the mafic-ultramafic succession of the Waterberg Project. These mineralized host rocks are generally lower feldspathic pyroxenite, harzburgite, troctolite, and some occasional gabbronorite. Based on lithological variations, the F-Zone has been subdivided into the lower FP subzone, which is predominantly characterized by feldspathic pyroxenite, and the upper FH subzone, which comprises olivine-bearing rocks such as harzburgite and troctolite.

Within the F-Zone, basement topography is said to have played a crucial role in the formation of higher-grade thicknesses where channelized embayments or large-scale changes in magma flow direction may have facilitated the accumulation of magmatic sulphides (Figure 8-2). These areas are referred to as the "Super F-Zone" where the mineralization is over 40 m in thickness with an average grade between 3 g/t to 4 g/t 4E.


Page 94

Figure 8-2:  Generic Geological Model of Channelized Embayments Within the Basement

(Mkhabela, 2021)

As with the T-Zone, the sub-outcrop of the F-Zone unconformably abuts the base of the Waterberg Group sedimentary succession, trends northeast from the end of the known Northern Limb, and dips moderately to the northwest.

8.2 Description of T-Zone Layering and Mineralization

The T-Zone and its five identifiable layers and subzones can be correlated both on dip and along strike sections. Of the five layers, three mineralized layers are of economic importance. As depicted in Figure 8-1, these layers are the TZ, the T1, and the T0.

8.2.1 Upper Pegmatoidal Anorthosite

The upper pegmatoidal anorthosite (UPA) is generally a more felsic, very coarse crystalline igneous rock which is primarily characterized by a pegmatoidal texture. In certain localities, the subzone is more gabbroic with sporadic pegmatoidal gabbronorite. The UPA has a thickness ranging from 2-100 m and can be correlated in more than 80% of the exploration drill holes. The subzone is generally not mineralized; apart from localities where the T0 mineralization migrates from the Upper Zone to the upper portions of the UPA.

8.2.2 T1 Layer Mineralization

Mineralization within the T1 Layer is hosted in troctolite with variations in places where troctolite grades into feldspathic harzburgite. In other localities, olivine-bearing feldspathic pyroxenite grades into feldspathic harzburgite. The 4E grade (g/t) is typically 1-7 g/t with a Pt:Pd ratio of about 1:1.7. The Cu and Ni grades are on average 0.08% and 0.05%, respectively.

The best mineralization occurs in the form of disseminated and blebby to net-textured Cu-Ni sulphides (chalcopyrite / pyrrhotite and pentlandite) with very minimal pyrite. The layer varies in thickness from 2 m-6 m.


Page 95

8.2.3 Lower Pegmatoidal Anorthosite and Lower Pegmatoidal Pyroxenite

The direct footwall of the T1 Layer can be divided into lower pegmatoidal anorthosite (LPA) and an infrequent lower pegmatoidal pyroxenite (LPP). Where present; the LPA is generally in direct undulating contact with the overlying T1; with thickness ranging from 50 cm to 10 m. This subzone is of similar composition to the UPA but generally thinner. In certain localities, economically viable mineralization occurs towards the bottom of the subzone, closer to the contact between the LPA and the T2 mineralization. Note that the TZ refers to the T2 / LPA mineralization. The mineralization has been seen to transgress both on dip and along strike from the T2 subzone up into the LPA subzone.

The 0 m-3 m thick sporadically occurring LPP is characterized by pegmatoidal pyroxenite. In localities where this subzone has been identified, it occurs as a direct hanging wall to the T2 subzone. To date, mineralization has not been identified in this subzone.

8.2.4 TZ Layer Mineralization

The TZ refers to the transgression of mineralization between the T2 and the LPA layers / subzones. Where this mineralization is in the T2 subzone, it is hosted in gabbronorite and feldspathic pyroxenite, with distinctive elongated milky feldspar laths. In localities where the mineralization has transgressed from the T2 into the LPA, this mineralization is hosted in a very coarse crystalline anorthosite with pegmatoidal texture. The TZ high-grade envelope ranges from 2 m to approximately 30 m in true thickness. Sulfide mineralization within the TZ Layer is net-textured, disseminated, and blebby with higher concentration of sulphides compared to the overlying T1 Layer. The 4E grade (g/t) is typically 1-6 g/t with a Pt:Pd ratio of about 1:1.7. The Cu and Ni grades are typically 0.17% and 0.09%, respectively.

8.3 Description of F-Zone Layering and Mineralization

A thick Main Zone ranging from 100 m to about 450 m acts as an interburden between the lower mineralized F-Zone and the upper mineralized T-Zone. The zone is characterized by monotonous gabbronorite which is based on the essential mineral modal percentage ranges from leucocratic to melanocratic gabbronorite. Anorthosite ranging from poikilitic to phenocrystic was also identified within the Main Zone. The F-Zone mineralization, which is stratigraphically located beneath the Main Zone, is hosted in a thick ultramafic sequence comprising feldspathic pyroxenite (FP) and harzburgite (FH) (Figure 8-3). Note that the ultramafic sequence is a mineralized grade envelope within the F-Zone.

To the southern portion of the Waterberg Project, the F-Zone is typically <10 m in thickness with more developed zones of >60 m in thickness more prevalent towards the central portion of the Waterberg Project. These thicker portions, now referred to as the "Super F-Zone," range in average grades from 3 g/t to 4 g/t 4E over this interval.


Page 96

Figure 8-3:  A Schematic Section Showing the Stratigraphic Position of the F-Zone


Modified after Kinnaird et al. (2017)

The mineralization generally comprises disseminated, blebby, net-textured, and at times semi-massive sulphides. The sulphides are predominantly pyrrhotite, chalcopyrite, and pentlandite with chromite, chalcocite, pyrite and veinlike covellite occurring as secondary accessory sulphides. Chromite crystals are often enclosed in silicates. While chromite itself may host sulfide inclusions, chromitite stringers were only identified in two drill holes. The occurrence of secondary magnetite within the FH can be attributed to the alteration of olivine which resulted in serpentinization and formation of secondary magnetite.

8.4 PGE Mineralization

Within the T-Zone, Pt-Pd bismuthotellurides are the dominant PGE minerals accompanied by Au-Ag alloys, Pd tellurides with rare sperrylite, antimonides, braggite and Pd stannides (McCreesh et al., 2018). The higher Au / PGE, higher native Au content, and the fluid-induced style of mineral remobilization are atypical of the BIC but normal to the T-Zone (McCreesh et al., 2018). As for the F-Zone, sperrylite is found to be the dominant PGE mineral with Au-Ag alloys, Pd-Ni arsenides, Rh-Pt sulpharsenides, minor Pt-Pd bismuthotellurides and rare Pt-Fe alloys (McCreesh et al., 2018).


Page 97

9.0 EXPLORATION DATA / INFORMATION

The Waterberg Project is at an advanced exploration stage with Inferred, Indicated, and Measured mineral resource estimates. Recent exploration drilling on the PR, north of the Mining Right perimeter, has demonstrated that the Waterberg Project does extend further north, trending underneath the Makgabeng Plateau. Due to slight variation in the lithostratigraphic sequencing, this area north of Makgabeng Plateau is interpreted to be distal facies of the conventional southern portion of the Waterberg Project. Furthermore, the PR area has been categorized as an Inferred mineral resource due to promising exploration drilling results.

Although the existence of the mafic-ultramafic rocks (the BIC) beneath the Waterberg Group sedimentary succession was suggested by van der Merwe (1976), the subject remained contentious for decades with very limited exploration activities. It was only through exploration drilling in the year 2011 that the mineralized mafic-ultramafic succession was discovered by PTM, in collaboration with the JV partners. Leading to the discovery, the initial exploration drilling was driven by detailed gravity and magnetic surveying. Exploration continued through drilling only.

To date, detailed engineering work which includes metallurgy, rock mechanics, mine, and infrastructure design, is ongoing as part of the current DFS Update study.

Suitable exploration was undertaken with appropriate conclusions and follow-up work completed by PTM.

9.1 Remote Sensing Data and Interpretations

There is no remote sensing data relevant to this Technical Report. Extensive geophysical data is discussed in Section 9.2.

9.2 Geophysics

Initial detailed ground geophysical surveys were confined to the Waterberg JV Project and were funded by JOGMEC. The detailed airborne survey was completed predominantly over the Waterberg Extension area, with some overlap over the defined BIC edge.

9.2.1 Initial Survey

Approximately 60 lines of gravity and magnetic geophysical survey covering 488 km were traversed in March 2010. These were east-west trending lines traversed on the farms Disseldorp 369 LR, Kirstenspruit 351 LR, Bayswater 370 LR, Niet Mogelyk 371 LR, and Carlsruhe 390 LR. In March 2010, the PR for the farm Ketting 368 LR was still pending. Upon granting of the PR, a second phase of geophysical survey was conducted on this farm from mid-August 2011 to September 2011.

Two supplementary north-south ground magnetic lines were surveyed over the farm Ketting 368 LR in November 2012, the information of which was used to interpret and locate the east-west striking geological structures.

Due to the presence of the Waterberg Group sedimentary cover rocks over the Waterberg Extension area, no BIC igneous succession was exposed in the area. Hence geophysical techniques were used to assist in the modeling of the projected BIC beneath the sedimentary cover. A comparison of the regional geophysics modeling, the Falcon airborne survey interpretation, and the ground gravity profiles demonstrated general correlation, with local variations, of a north-northeast arch where the edge of the denser BIC mafic intrusive rock may project beneath the Waterberg Group sediment cover.


Page 98

9.2.2 Extended Airborne Gravity Gradient and Magnetics

An airborne gravity survey was completed on 100 m and 200 m line spacing. An interpretation of the results of the survey suggested that there may be continuity of the BIC igneous succession further north and northwest. Given the known intimate association of BIC igneous rocks with PGM mineralization, it is inferred that the area to the north has a high potential for PGM mineralization.

PTM RSA contracted Fugro Airborne Surveys (Pty) Ltd. to conduct airborne Falcon gravity gradiometry and total field magnetic surveys. The target for the survey was the inferred subcrop edge of the BIC to which the Waterberg Group sediments form the regional hanging wall. Conducted in April 2013, the survey was comprised of two 306.16 km lines of airborne gravity gradiometry data and two 469.35 km lines of magnetic and radiometric data. The total extent of the survey covered approximately 25 km of the inferred BIC edge in the northeastern part of the Waterberg Project area as shown in Figure 9-1.


Page 99

Figure 9-1:  Airborne Gradient Gravity and Magnetic Survey Flight Lines

The interpretation was based on creating a starting model using the known geology from drilling and linking it to the airborne response as shown in Figure 9-2 and Figure 9-3. The geological units were modeled in 3D to facilitate a 3D stochastic inversion of the geometry and density of the units making use of the gravity gradient data.


Page 100

Figure 9-2:  Airborne Gradient Gravity Plot with Interpreted Bushveld Complex Edge


Page 101

Figure 9-3:  Airborne Total Field Magnetics Plot with Interpreted Bushveld Complex Edge


Page 102

9.2.3 Ground Gravity

A total of nine ground gravity traverses were completed by Geospec Instruments (Pty) Ltd. along roads and tracks. The survey lines were planned in such a way that they traverse across the projected edge of the BIC in the same area covered by the airborne survey. The two surveys were cross-compared and a good correlation between gravity data sets was noted. During planning of the ground survey, one control line over the known edge of the deposit, projected from the southern part of the Waterberg Project, was completed to acquire a signature profile over a known source for comparison to the remaining regional lines. The interpretation of the linked ground gravity profiles suggests that there may be a northwest trending continuity to the BIC rocks which have the potential to host PGM mineralization.

9.2.4 High-resolution Aeromagnetic and Radiometric Survey

A high-resolution, aeromagnetic, and radiometric survey was conducted by Xcalibur Airborne Geophysics in November 2017.

9.2.4.1 General Survey Information

The project blocks consisted of one 595 km line. The survey commenced on 28 November 2017 and was completed on 30 November 2017. The data collected was used to create a magnetic, radiometric, and digital terrain model.

Figure 9-4, Figure 9-5, and Figure 9-6 show the location and design of the survey blocks.

Figure 9-4:  Survey Area Location


Page 103

Figure 9-5:  Survey Area SRTM Image

Figure 9-6:  Survey Area Line Spacing 50 m and Line Orientation 027 Degrees


Page 104

9.2.4.2 Basic Survey Parameters

All the data was recorded, processed, and delivered in the UTM 35S projection system using the UTM WGS 84 datum.

- Magnetic: 4 m.

- Radiometric: 40 m.

9.2.4.3 Basic Data

The high-resolution data is shown in Figure 9-7.


Page 105

Figure 9-7:  High-Resolution Airborne Magnetic and Radiometric Survey Data


Page 106

9.3 Mapping

Topographical and aerial maps for the Waterberg Project area, at a scale of 1:10,000, were used for surface mapping. A combination of surface maps and public aeromagnetic gravity maps formed the basis for the structural map.

Ground exploration work included geological mapping and ground verification of the geology presented in various government and academic papers. The major faults and the geological descriptions of the Southern Marginal Zone of the Limpopo Mobile Belt (SMZ) were confirmed to exist within the property. Contact relationships with the BIC were not seen due to the Waterberg Group sedimentary cover rocks and the quaternary sand deposits.

Observations for any outcrop (control points) were recorded in the field book with the following primary data recorded: name of the points, description of the outcrops, description of the identified rocks, XYZ coordinates for the points, and if well oriented, the dip and strike of the outcrop.

Most of the area surrounding the Makgabeng Plateau is covered by Waterberg Group sands, and as such, mapping in these areas has provided minimal information. Access to some parts of the Makgabeng Plateau proved to be problematic due to steep slopes and cliff faces.

9.4 Structural Studies

Section 7.0 discusses related structural geology in detail.

9.5 Hydrogeology

The WSM Leshika report "Groundwater impact assessment for the Waterberg Platinum project" describes the existing geohydrological baseline conditions surrounding the Waterberg Project and presents the resulting impacts based on a transient numerical groundwater flow and solute transport model covering the period of the operation of the Waterberg Project mine and after LOM. The report includes simulations of water supply from mine inflows and proposed mine wellfields, as well as impacts on the water levels and baseflow on the surrounding region. Contamination expected from the mine waste facilities and contaminant migration is also simulated. This Section summarizes the findings of WSM Leshika's report.

9.5.1 Methodology and Data Sources 

The development of the conceptual site and numerical groundwater flow and transport model was based on the following information sourced by the project team and data made available to the project team:


Page 107

While new groundwater information (e.g., hydraulic tests and water level measurements) were undertaken, the development of the transient groundwater flow model is hampered by the lack of deep permeability and storativity data, which is essential for accurately calculating mine inflows and drawdowns. Once more monitoring data becomes available, the confidence level of the model can be increased by recalibration of transient modelling of the existing conditions and future impacts.

The methodology followed consisted of:

Core analysis and leach tests from cores located in the vicinity of the Waterberg Project area were undertaken. This geochemical investigation included:


Page 108

9.5.2 Drainage 

The study area encompasses the A62H quaternary catchment of the Seepabana River and includes portions of the A62J, A62G and A72A catchments (See Figure 9-8) since it sits on a watershed. The study area is largely situated within the Seepabana and Brak River catchments (A62H and A72A). A portion is in A62J.

Figure 9-8: Drainage Network



Page 109

The drainages of the A62H, A62J and A62G catchments flow west to discharge into the Mogalakwena River and A72A is the uppermost quaternary of the Brak Rivier which flows northeast. A62H extends over an area of 871 km² and the Seepabana River flows from southeast to northwest. The confluence of the Seepabana and Mogalakwena Rivers is 2 km upstream of the Glen Alpine Dam. The Seepabana River for most of its length is non-perennial, until the village of Mattanau where salty water surfaces and flow becomes more continuous.

9.5.3 Groundwater Flow 

To determine the orientation of groundwater flow on a regional scale, water levels were available from 377 boreholes. Data from 28 boreholes were from the hydro census conducted by GCS Environmental Engineering (Pty) Ltd. (GCS), and 349 water levels were obtained from the GRIP database. Regional groundwater flow is oriented westward towards the Mogalakwena River, or northeast towards the Brak River. The Waterberg Project area sits on the groundwater divide between these two drainage systems. Groundwater flow is oriented southwest towards the Seepabana River. In the northeast corner of the surface layout area, groundwater flow is oriented to the northeast.

9.5.4 Regional Water Quality 

Groundwater quality was categorised according to the DWS Potable Water Quality Standards. Groundwater quality is generally of Classes 1 and 2. High nitrate areas of Class 3 quality are associated with areas of dense settlement and de-vegetation. Groundwater availability is a function of recharge, storage, and current use.

9.5.5 Groundwater Recharge and Harvest Potential 

The study area is 2,474.87 km² and has a recharge of 29.55 Mm3/a. The harvest potential is 22.12 Mm3/a.

9.5.6 Aquifer Classification 

The site where waste facilities are planned lies in the Makgabeng Plateau Groundwater Region. The aquifer is classified as a medium aquifer due to a median yield of 0.76 L/s from Waterberg Group rocks. The aquifer is a minor aquifer system due to its limited extent.

The level of ground water protection required based on the Ground Water Quality Management Classification indicate that a medium level of ground water protection may be required if contamination is likely.

The vulnerability classification according to the DRASTIC index (a standardized system for evaluating ground water pollution potential using hydrologic settings) at the TSF can be considered moderate to high.


Page 110

9.5.7 Groundwater Flow Model

The objectives of the groundwater model are to:

The specific objectives of the groundwater model are to:

MODFLOW was utilised in the United States Department of Defence GMS 10.0.13 (Groundwater Modelling System) interface to simulate and plot groundwater flow. MODFLOW is currently the most internationally used numerical model for groundwater flow problems and can simulate a wide variety of systems. It is used to simulate systems for water supply, containment remediation and mine dewatering. MODFLOW has extensive publicly available documentation, and it is reviewed by the United States Geological Survey. When properly applied, MODFLOW is the recognised standard model accepted by courts, regulatory agencies, universities, consultants, and industry in the United States and elsewhere.

The model was set up with 4 layers. Layer 1 is the higher permeability weathered zone that extends to 60 m in depth. This depth was selected according to the depth where most high yielding water strikes occur. Layer 2 is the lower permeability fractured zone from 60-120 metres below ground level (mbgl). Layer 3 is a lower permeability fractured zone from 120-250 mbgl. Layer 4 is the depth at which underground mining will commence and extends from 250-1500 mbgl.

The seepage face(s) of underground mine workings are usually simulated by using the drain package of MODFLOW. The planned underground declines were treated as linear drains, traversing model layers 1-3 to the level of the stopes. The stopes are drain polygons in layer 4, hence inflows to the stopes only take place at depth, and the upper layer can remain saturated above the underground mine workings, being dewatered by water seeping down from upper layers to the lower layer. After mining stops in one mine working, the drains in the cells were turned off, allowing water levels to recover.

Calibration of the model was based on water levels in 373 observation boreholes identified in the original and subsequent hydro census, in the GRIP database, and newly drilled boreholes. The overall water balance of the study had to match estimates of the water balance in GRAII, as well as water levels matching observed water levels in boreholes. A Mean Residual (Head) error of -0.02 m was obtained, with a coefficient of determination (R²) of 0.998.


Page 111

The simulated recharge is slightly lower than in GRAII, however, GRAII recharge includes the component of recharge lost to high lying springs which does not recharge the regional aquifer. Simulated baseflow is slightly higher than GRAII, however, baseflow in GRAII only accounts for baseflow measured at a downstream gauging weir. The dryness of the area suggests that any baseflow generated could be lost to alluvium or by seepage in dry channels.

9.5.8 Flow Model Results 

The simulated scenario is based on the use of underground inflows into the workings to meet a large portion of the mine water demands. The simulated scenario assumes mining begins in the Central Complex, with the Southern and Northern Complexes starting later. The deficit in water supply is made up by additional abstraction from the wellfield up to its capacity. This represents a worst-case scenario as additional water is drawn from the shallow aquifer, resulting in increased drawdown and impacts on this shallow aquifer utilized by other groundwater users. Inflows into the underground mine workings were simulated based on the mining plan layout in terms of depth and extent in each stress period. Inflows reflect the progression of mining to greater depths and greater spatial extent.

Inflows are 1,760 m3/d when only the Central Complex is in operation. When the Northern and Southern Complexes come online, the Central and Southern Complexes continue to be dewatered. Inflows increase to a peak of 3,810 m3/d, before declining to 3,600 m3/d. Total inflows are 52.4 Mm3.

The volume of water availability from inflow, supplemented by the phasing in of the wellfield is 3,900 m3/d is available by 2035, of which 2,700 m3/d is from boreholes. Borehole supply rises to 3,000 m3/d before declining in 2056 once inflows into the Southern and Northern Complexes are capable of meeting demands. Borehole use declines to 1,000 m3/d, of which 900 m3/d is for potable water.

The impacts of mining on the water balance show that: inflows to mine workings and the wellfield are largely from aquifer storage; inflows into mine workings do not account for all the aquifer storage loss, hence the remainder can be attributed to dewatering by the wellfield; and baseflow is reduced by 123-900 m3/d. Since no baseflow exists in the main channels, this loss is probably loss to scattered springs and seeps which are evaporated.

Drawdown occurs in the shallow aquifer 18 km from the Waterberg Project by LOM due to inflows into the declines and the wellfield. The underground mine workings create a cone of depression 14-20 km in radius in the deep groundwater.

Villages impacted were identified. Significantly impacted villages have an existing water supply estimated to be 350 m3/d, 127,800 m3/a. This will need to be supplemented within the first 5 to 10 years of the start of mining operations. Waterberg JV Resources has initially allowed for 88,094 m3/a, rising to 105,850 m3/a at LOM, in its water balance as regional emergency supply to cover these impacts.


Page 112

At Ketting 368 LR (BH19), located above the T-South Zone, water levels drop 10 m in the first 10 years, and 25 m by LOM (BH H04-1449). On Harriet's Wish 393 LR (H04-3030), water levels drop up to 20 m.

The post mining water level recovery model indicated the cone of depression remains similar in extent over time; however, the maximum drawdown reduces from over 40 m to 18 m by the year 2132, being 50 years post LOM.

9.5.9 Risks 

According to WSM Leshika's report, the most significant risks posed by the Waterberg Project are the drawdown of the water level over a large area and the impact on other groundwater users.

9.5.10 Further Recommended Work 

WSM Leshika's report recommends to further improve the conceptual model and validate the conclusions made in the report. Several items require additional work:

9.5.11 Conclusion and Impact Assessment Statement 

WSM Lesika's report concluded that from a hydrogeological perspective, the Waterberg Project is feasible and can be implemented with acceptable environmental impacts if the mitigation measures suggested are adhered to.


Page 113

10.0 DRILLING

Drilling operations at the Waterberg Project were outsourced to a specialized drilling contractor, Discovery Drilling (Pty) Ltd. Upon procurement of their services, the drilling contractor mobilized and established camp at the Waterberg Project site. To accurately probe the content of the ore deposit, near-vertical diamond drilling was carried out for all the exploration drill holes. All the drill holes were collared from the surface.

Generally, the holes were drilled at an HQ (63.5 mm) core size from the collar to a depth of 60 m. This allowed the installation of casing to support the unconsolidated surface material, which is prone to collapsing. From the depth of 60 m onward, drilling was conducted with an NQ (47.6 mm) drill rod. In localities with poor ground conditions, drilling progressed using a BQ (36.5 mm) drill rod, with the BQ drill string inserted into the NQ drill string, where the NQ string acted as support casing.

Table 10-1 is a summary of the yearly drilled holes and their associated deflections and meters.

Table 10-1:  Waterberg Project Yearly Drilling Summary

Year

Number of Holes

Deflections

Total Meters

Cumulative Meters

2010

2

2

1,935

1,935

2011

1

3

1,774

3,709

2012

38

98

49,067

52,776

2013

86

132

86,403

139,179

2014

103

139

108,021

247,200

2015

47

64

35,322

282,522

2016

45

65

25,189

307,711

2017

53

43

22,375

330,086

2018

66

37

32,207

362,293

2019

0

0

0

362,293

2020

0

0

0

362,293

2021

0

0

0

362,293

2022

22

1

6,349

368,642

2023

11

1

5,758

374,400

Total

474

585

374,400

374,400

The average length of the exploration drill holes varied depending on the respective drilling localities. In localities where the mineralized intervals were projected to be deeper, the drill holes were planned accordingly to pierce past these intervals, with the maximum drill hole length being 1,643 m (WB004). On average, the length of the drill holes was 617 m, with the minimum drill hole length being 200 m (WB218).


Page 114

10.1 2010 Drilling

Based on the target generation and the results from geochemical samples and geochemical surveys, two drill holes (WB001 and WB002) were planned and drilled between July and October 2010 on the farm Disseldorp 369 LR. These initial drill holes comprised a total of 1,935 m and did not intersect any PGM mineralized zone (the T-Zone and the F-Zone). However, several bands and veins of Upper Zone titanomagnetites were intersected on WB001.

10.2 2011 Drilling

During the year 2011, exploration drilling resumed with a third drill hole (WB003), which was drilled on the farm Ketting 368 LR. This drill hole, now referred to as the discovery drill hole, intersected both T-Zone and F-Zone mineralization.

10.3 2012 Drilling

The 2010 and 2011 drill holes led to the 2012 drill campaign, which delineated a portion of the Waterberg Group mineralization. During 2012, a total of 49,067 m of drill core was recovered from a total number of 38 drill holes with 98 deflections. This drilling campaign delineated the southern portion of the Waterberg Project deposit.

10.4 2013 Drilling

During the year 2013, the exploration drilling campaign intensified with a total of 86,403 m of drill core recovered from 86 drill holes with 132 deflections. Where possible, a basic 250 m x 250 m drill grid was used to properly position and space the drill holes.

In some areas, drilling proved to be difficult due to ground conditions, particularly in the Waterberg Group sedimentary succession. Consequently, some drill holes had to be re-drilled a few meters away from the originally planned collar positions, while other drill holes were moved or abandoned.

Upon the official granting of the PR for the Waterberg Extension Area, diamond exploration drilling commenced towards the northeast of the southern Waterberg Project area in October 2013. The initial drill hole locations were strategically positioned to establish and confirm the inferred northeastern strike continuation of the mafic-ultramafic succession of the Waterberg Project and the associated mineralization therein. Six diamond drill rigs were mobilized to the site, where eight of the nine initial drill holes intersected the BIC lithologies.

10.5 2014 Drilling

The year 2014 was characterized by a robust drilling campaign, with a total of 103 drill holes and 139 deflections drilled. This campaign resulted in a total of 108,021 m of drill core. The majority of these drill holes were 250 m × 250 m grid infill holes aimed at upgrading portions of the Inferred mineral resources to Indicated mineral resources.


Page 115

10.6 2015 Drilling

The initial database for the July 2015 mineral resource estimate was received on 22 April 2015. The raw database consisted of 231 drill holes with 373 deflections, amounting to 248,748 m of drill core. The southern Waterberg JV area contained 182 drill holes with 303 deflections, while the northern Waterberg Extension area contained 49 drill holes with 70 deflections (Figure 10-1).

During the same year, a total of 35,322 m of drill core were recovered from 47 drill holes with 64 deflections.

Figure 10-1:  Location of Drill Holes in the Waterberg JV and Northern Waterberg Extension Areas


10.7 2016 Drilling

Another 45 drill holes and 65 deflections were drilled during the year 2016, for a total of 25,189 m of drill core. The aim of these drill holes was to increase the size of the Indicated mineral resource portions.


Page 116

10.8 2017-2018 Drilling

Infill drilling continued during the 2017-2018 period to improve geological understanding and confidence in the mineral resource estimates. A total of 119 drill holes and 80 deflections were completed during this period, with a total of 54,582 m of drill core. The raw database consisted of 441 drill holes with 583 deflections, amounting to 362,293 m.

10.9 2022-2023 Drilling

To update the mineral resource and increase geological confidence for the first three years of the planned mining production, a proposal to drill 16 drill holes in the T-Zone and 16 drill holes in the F-Zone was approved. Drilling commenced November 2022 and ended March 2023. During this period, 12,008 m of drill core were recovered with only one deflection drilled (penalty deflection) on a grinded T-Zone interval.

An additional exploration borehole (WE154) was drilled to the north of the Makgabeng Plateau in 2023. To date this is the deepest exploration drill hole on the Waterberg Project, at a depth of 2,044.35 m. Based on the drill core, the T-Zone proved to be well mineralized, while the deeper F-Zone was poorly mineralized. As a result, a deflection amounting to 77.35 m of drill core was only drilled on the T-Zone mineralized interval. The objective of the exploration hole was to build more confidence in the mineralization continuity further north and provide assurance on the down-dip mineralization continuity within the area north of the Makgabeng Plateau.

10.10 Collar Surveys

A differential Trimble global positioning system was used by independent certified land surveyors to survey collars of all completed drill holes. These outsourced surveyors are African Land Surveys (Pty) Ltd. and Precision Drone Services (Pty) Ltd. During the surveys, site stations were tied-in with the survey stations established by the National Survey General Directorate. Drill hole collar survey coordinates were reported in the Hartebeesthoek 1994 LO29 national coordinate system.

10.11 Downhole Surveys

Downhole surveys on the original-hole and deflections were done at 1 m intervals using a gyroscopic tool. On some older drill holes (WB001 to WB111), an electronic multi-shot survey tool was used prior to the introduction of the gyroscopic tool.

To avoid losing or damaging the surveying tools due to bad ground conditions, five vertically drilled mineralized drill holes were not surveyed (WB108 - 427.60 m, WB110 - 1,276.47 m, WE006 - 498.23 m, WE016 - 883.80 m, and WE025 - 736.28 m).


Page 117

10.12 Drilling Quality

During the drilling process, the drilled core was cleaned, de-greased, and packed into metal core boxes by the drilling company. The core was collected daily from the drilling site by Waterberg JV Resources personnel and transported to the exploration office. At no time was the core left unattended at the drilling sites. Before the core was taken off the drilling site, the depths were checked and entered on a daily drilling report, which was signed off by Waterberg JV Resources.

The core yard manager was responsible for checking all drilled core pieces and recording the following information.

Each core box was photographed using a digital camera from a fixed vertical distance. The photographs are stored on Waterberg JV Resources' network server.

Following random drill core examinations by the QP, the core recoveries and core quality were deemed to meet industry standards. The quality of work for the drilling programs is regarded as being exceptional.

10.13 Geological Logging

Standardized geological core logging conventions were used to capture information from the drill core. Detailed geological logging was completed daily by qualified geologists onto a standardized capture sheet under the supervision of the Waterberg Project geologist.

Geological core logging involved the recording of lithology (rock type, grain size, texture, angle to the core axis, top and bottom contact types, color, and optional comments); stratigraphic units; type and degree of alteration (infill, partial, or pervasive); and mineralization (type, style, and visible percentage of sulphides).

For every 1 m interval of the BIC lithologies, three magnetic susceptibility readings were taken and averaged together to provide a more accurate final susceptibility reading. This procedure was conducted from the start of the BIC lithologies to the end of a drill hole.

Once the geological logs were captured into the Sable database on site, Sable View logs were printed and utilized by a qualified geologist to check the core against the captured logs. This allowed the geologist to verify that the data was recorded and captured correctly. The printed logs were then signed off and stored in the drill hole files. All data were captured in the field via the PTM network, directly into the Sable database, located at the Waterberg JV Resources offices, in Johannesburg.


Page 118

All documentation relating to each drill hole, including geological logs, survey certificates, collar certificates, sampling sheets, assay certificates, etc., were collated and filed per drill hole at the Waterberg JV Resources camp. All hardcopy documentation was scanned and sent electronically to the Waterberg JV Resources office in Johannesburg and saved on the server, along with all available digital photographs.

10.14 Diamond Drill Core Sampling

Qualified geologists selected samples with a minimum length of approximately 25 cm, with the average length being 50 cm. Not all drill hole core was sampled, but all core with visually identifiable sulfide mineralization was analyzed. Low-grade to waste portions straddling these layers were also sampled. A maximum sample length of 1.5 m was applied where appropriate. The true width of the shallow dipping (30°-35°) mineralized zones that were sampled are approximately 82%-87% of the reported interval from the vertical drill hole.

The sampled core was split using an electric-powered, circular diamond blade saw. The cutting / splitting of the samples was done according to the sampling sheet created by the geologist responsible for logging the hole.

10.15 Core Recovery

Core recoveries, rock quality designation (RQD), and a note of core quality were recorded continuously for each drill hole and each drill run. The core recovery within the first few meters of drill holes (approximately 5 m) is poor in most cases due to the associated soil horizon classified as overburden. Poor recovery occasionally extended to about 30 m depth due to the weathering of bedrock. However, core recovery was commonly 100% once drilling reached the consolidated Waterberg Group sedimentary succession. The mafic-ultramafic lithologies of the BIC also provided exceptional recoveries. The recoveries showed a substantial deterioration only within faulted / sheared zones.

10.16 Sample Quality

The QP examined selected drill holes, assessed the quality of sampling, and concluded that procedures meet industry standards.

10.17 Interpretation of Results

The drilling results and general geological interpretation were used to gain a better understanding of the Waterberg Project geology. Several geological and GIS software, such as Datamine and ARCGIS, were used for visual interpretation on plan and in 3D space. For visualization and interpretation of the drill hole data in 3D space and for generation of 3D models, including mineral resource estimations, Datamine Studio RM was utilized. Datamine Studio EM was utilized at the Waterberg Project site for planning, observation, and interpretation of the drill hole data during exploration activities. For most of the 2D visualization, such as drill hole collars on maps, plans, and imagery, ARCGIS software was utilized.


Page 119

10.18 Technical Review

Appropriate industry standard drilling was conducted on the Waterberg Project. There are also clear site-specific standardized operating procedures in place for a rock exhibit library and a rock nomenclature catalogue. The operating procedures are in place to foster consistency in the observation and collection of geological data. The high integrity of the geological data has proven to be crucial for generating reliable geological models and mineral resource estimations.

In the QP's opinion, the quantity and quality of the lithological, geotechnical, collar, and downhole survey data collected during all the exploration phases is enough to support mineral resource estimation with the following criteria being met:


Page 120

11.0 SAMPLE PREPARATION, ANALYSIS, AND SECURITY

11.1 Sampling Method and Approach

Waterberg Project staff members were responsible for the following activities.

Once geological logging was complete and validated, the qualified geologist identified the units to be sampled based on stratigraphic, lithological, and visible sulfide mineralization criteria. Continuous sampling from the top of the mineralized zone to well below footwall contacts was undertaken. The geologist varied the thickness of sampling intervals according to changes in stratigraphy, lithology, and mineralization, to ensure that samples did not overlap these boundaries. Areas of core loss were recorded, and the depths of the samples were carefully noted to exclude these intervals. Samples varied from 25 cm to 1.5 m in thickness.

The geologist prepared the sampling instruction sheet for the sampling crew. Sample depths, sample numbers, blanks, and standards were entered in the sampling instruction sheet. For every 10 samples, one blank and one standard sample were included.

Before sampling, the core was oriented and secured with tape at the split points. A continuous line marking the estimated plane of symmetry was drawn to ensure accurate splitting. The core was split using a wet saw, then placed back in the tray to dry in the sun. Once dry, samplers marked the sampled intervals and sample numbers on both the section to be sampled and the remaining core, as instructed by the sample sheet.

Samplers ensured representative samples were taken (one side of the core for all samples), correct tickets were allocated, and sample bags were properly labeled. Each sampler had an assistant to remove tape, squeeze air out, wrap, weigh (weight of the sample bags normalized on the scale) and staple the sample bags. The core section to be sampled was placed in a plastic bag with a sample ticket.

For certified reference material (CRM) standards, the label identifying the standard was stored in a separate sachet for reference purposes. The sample number assigned to the standard was written on the standard label. All the CRM labels were filed in the field camp and checked for verifications if there were any queries / failures. The sachet was placed in a sample bag with the sample ticket.

For blank samples, material was placed in a sample bag with the corresponding sample ticket. The bags were sealed and labeled with the sample number. Each bag was weighed, and the weight recorded on the sample sheet. Samples were then placed into a larger bag, which was sealed before dispatch.

The sample instruction sheets were uploaded into the SABLE database and then validated.


Page 121

11.2 Density Determinations

Samples were routinely subjected to bulk specific gravity (SG) determinations using the Archimedes immersion method on site at the core yard. Both the dry mass and the wet mass of the sample were recorded, and the data was captured into the SABLE database and then validated. The SG, or relative density, was calculated and matched to the assay results for that sample for modeling purposes.

Following is the formula for SG.

SG = Mass in Air (Ma) / [Ma-Mass in Water (Mw)]

Bulk SG was measured on 33,754 samples. These densities are representative of the stratigraphic and lithological units used within the geological model.

11.3 Quality Control Prior to Dispatch

The project geologist was responsible for timely delivery of the samples to the relevant laboratory. The supervising and project geologists ensured that samples were transported by Waterberg JV Resources dedicated staff members.

The following steps were taken to prepare samples for shipment to the analytical facility.

11.4 Security

Samples were not removed from the secured storage location without completion of a chain-of-custody document, which forms part of a continuous tracking system for the movement of the samples and persons responsible for their security. The ultimate responsibility for the secure and timely delivery of the samples to the chosen analytical facility rested with the project geologist, and samples were not transported in any manner without the project geologist's permission.

During the process of transportation between the Waterberg Project site and the analytical facility, the samples were inspected and signed for by each person or company handling them. It is the mandate of both the supervising and project geologist to ensure secure transportation of the samples to the analytical facility. The original chain-of-custody document always accompanied the samples to their destination.


Page 122

The supervising geologist ensured that the analytical facility was aware of the Waterberg JV Resources standards and requirements. It was the responsibility of the analytical facility to inspect for evidence of possible contamination of, or tampering with, the shipment received from Waterberg JV Resources. A photocopy of the chain-of-custody document, signed and dated by an official of the analytical facility, was faxed to Waterberg JV Resources offices in Johannesburg upon receipt of the samples by the analytical facility, and the original signed letter was returned to Waterberg JV Resources along with the signed analytical certificate(s).

If the analytical facility suspected that the sample shipment was tampered with, they were instructed to immediately alert the supervising geologist. The supervising geologist was required to arrange for someone in the employment of Waterberg JV Resources to examine the sample shipment and confirm its integrity prior to the start of the analytical process.

If, upon inspection, the supervising geologist had any concerns that the sample shipment was tampered with or otherwise compromised, the responsible geologist would immediately notify Waterberg JV Resources management in writing and decide, with the input of management, how to proceed. In most cases, analyses could still be completed, although the data was treated as suspect and unsuitable as a basis for a news release until additional sampling, quality control checks, and examination proved their validity.

Should there be evidence of tampering or contamination of the sampling, Waterberg JV Resources will immediately undertake a security review of the entire operating procedure. The investigation will be conducted by an independent third party, whose report is to be delivered directly and solely to the directors of Waterberg JV Resources, for their consideration and drafting of an action plan. All in-country exploration activities will be suspended until this review is complete and the findings are conveyed to the directors of Waterberg JV Resources and acted upon.

The QP of this Technical Report is satisfied with the level of security and procedures in place to ensure sample integrity.

11.5 Sample Preparation and Analysis

The laboratories that were used to date are Set Point Laboratories (South Africa) (Set Point Laboratories) and Bureau Veritas Testing and Inspections South Africa (Pty) Ltd. (Bureau Vertias) as the primary laboratories, and Genalysis Laboratory Services Pty Ltd. (Genalysis) (Perth, Western Australia) for the referee samples. During the 2022/2023 drilling campaign, Genalysis was used as the primary laboratory with samples prepared in Isando, Johannesburg and subsequently shipped to Perth for analysis. All laboratories used are independent to the PTM group.

Bureau Veritas (Rustenburg, South Africa) has served both as a primary and as a referee laboratory for a sub-set of the samples (5,299 primary samples from the 2016 drilling program, 2,045 primary samples from previous drilling programs, and 702 referee samples).


Page 123

Set Point Laboratories and Bureau Veritas were both accredited by the South African National Accreditation System (SANAS).

The National Association of Testing Authorities Australia has accredited Genalysis, following demonstration of its technical competence, to operate in accordance with International Standards Organization (ISO) / International Electrotechnical Commission (IEC) 17025, which includes the requirements of ISO 9001: 2000.

Samples were received, sorted, verified, checked for moisture, and dried if necessary. Each sample was weighed, and the results were recorded. Rocks, rock chips, or lumps were crushed using a jaw crusher to less than 10 mm. The samples were then split using a riffle splitter and milled for five minutes to achieve a fineness of 90% less than 106 μm, which is the minimum requirement to ensure the best accuracy and precision during analysis.

The laboratory added their own certified reference materials to measure accuracy (sample type code LABSTD in the SABLE database) where accuracy refers to the closeness of a measured value to a standard or known value. The laboratory also added blank samples to check for contamination (sample type code LABBLK).

Random primary samples were split to create preparation duplicates (coarse rejects with the sample type code LABCRD) and to create pulp duplicates (sample type code LABDUP) with a ratio of one for every 20 primary samples of each. These were then inserted into the sample stream. Results were compared to the corresponding primary samples to test the precision of the laboratory measurements, where precision refers to the closeness of two or more measurements to each other.

Samples were analyzed for Pt (g/t), Pd (g/t), and Au (g/t) by standard 25 g Pb fire assay using Ag as requested by a co-collector to facilitate easier handling of prills as well as to minimize losses during the cupellation process. The resulting prills were dissolved with aqua-regia for inductively coupled plasma (ICP) analysis.

After pre-concentration by fire assay and microwave dissolution, the resulting solutions were analyzed for Au and PGM's using inductively coupled plasma / optical emission spectrometry (ICP/OES).

The base metals (Cu, Ni, Co, Cr, and S) were analyzed using ICP/OES after a multi-acid (4) digestion. This technique results in almost total digestion.

Samples submitted for Rh analysis were assayed by fire assay using Pd collection followed by ICP/OES.

All pulp rejects and coarse rejects were returned to the field camp for storage.

The assay results were reported to the Waterberg JV Resources database manager as Microsoft Excel spreadsheets via email. The Microsoft Excel spreadsheets were imported directly into the SABLE database using customized import routines. There was no editing or manipulation of the Microsoft Excel spreadsheet before import. Once imported, QA/QC checks were done using SABLE software and Microsoft Excel.


Page 124

11.6 Sampling Audit Process

The first stage of the audit process started at the drill rigs. At this stage, the quality of the core recovered (recoveries & RQDs) was checked. Other key steps included packing the drill core into core trays, labeling the respective core trays, and handling the core during shipment from drill sites to the exploration camp.

The second stage of the auditing process was performed at the exploration camp where the drill core was logged, sampled, and shipped to the laboratory. The process started with observing how core trays were laid out in preparation for logging and sampling.

The entire sampling workflow listed below was observed.

The third stage of the audit was at the laboratory. The laboratory tour began at the sample receiving area and continued in a logical sequence to the end of the analytical process. Questions regarding quality control procedures, internal pass / fail frequencies, and database related questions were posed to the laboratory manager.

The fourth and last stage of the audit process involved auditing Waterberg JV Resources' database and scrutinizing how assay results are reported and imported into the database. The process of how batch failures are communicated with the laboratory was intensely scrutinized at this stage.

Once an audit was complete, an audit report with recommendations was compiled and forwarded to the Technical Manager, Project Manager, and Database Manager for remedial actions.

Since the inception of the Waterberg Project, two audits were conducted by Barry Smee (Smee Associates) and one audit by the senior exploration team (Maja Herod, Aleck Mkhabela, and Edwin Matiwane). Ad hoc laboratory inspections were also conducted by the Project Manager (Aleck Mkhabela).

The first audit conducted by Barry Smee was from 12-19 July 2013. Most of the issues, accompanied by remedial actions, were identified during this audit, and outlined in a report titled "Results of an Audit of the Setpoint Preparation Laboratory and Full Reviews of Quality Control Data and Field Methods, Waterberg Project, Republic of South Africa (2013)."


Page 125

The following risks were identified.

- The recommendation was that the laboratory fix the work order number for all their laboratories. The work order number was to consist of an alpha laboratory location (e.g., MOK for Mokopane), and a number for the year plus a five-digit number for the actual job number (e.g., MOK1300345). This system made it easier to work with the database.

- The recommendation was to replace the plastic bags with Kraft paper wire-top sample bags.

- The recommendation was to obtain rejects from each sample and store them in a plastic bag, labelled accordingly.

- The recommendation was to obtain B1000 and B500 bowls and use the appropriate bowl to fit the sample weight.

Recommendations from the audit reports were communicated with the laboratory and the exploration team with a mandate to execute.

In November 2014, the Waterberg Project senior exploration team conducted an audit at both the laboratory and exploration site. The objectives of the audit were to check if both the laboratory and exploration site adhered to industry standards and to confirm that recommendations from the initial audit by Barry Smee were implemented. Upon completion of the audit, an internal audit report with recommendations was compiled titled "An Audit of Waterberg Field Sampling Collection Methods and the Setpoint Laboratory."

From 01 to 03 July 2015, Barry Smee visited the Waterberg Project for a follow-up audit. The general sentiment was that there were significant improvements compared to the previous audit.

11.7 Geochemical Soil Sampling

In March 2010, two north-south sampling lines were completed. Sampling stations were traversed at intervals of 25 m. Each sample hole extended down to a minimum depth of 50 cm and a maximum depth of 1 m.

During December 2011 and January 2012, two additional north-south lines on the property Niet Mogelyk 371 LR were sampled. These two lines were traversed to target the east-west trending dikes that are running through this property. The sampling stations were set at 50 m apart.

During January 2013, three additional lines were sampled on the farms Bayswater 370 LR and Niet Mogelyk 371 LR. These samples were taken to investigate soil anomalies discovered during the previous sampling campaign.

A total of 723 samples were collected during this process: 367 soil samples, 277 stream sediment samples, and 79 rock chip samples. Geochemical sampling of the soils was also partially compromised due to very thin overburden caused by subcropping rock formations. Geochemical sampling showed elevated PGMs and this increased exploration interest in the area in 2011.


Page 126

11.8 Database Management

Databases in use at Waterberg JV Resources currently include SABLE, which is an SQL-based relational database. This is a centrally managed database containing all aspects of drilling information including logging and assay results. In addition, Waterberg JV Resources uses ARCVIEW, a GIS database system that is also SQL-based for all spatial information relating to exploration activities. Several other datasets exist, including Microsoft Excel spreadsheets of information. These are derived from the SQL databases referenced above to ensure that all information is centrally updated and stored.

11.9 Quality Assurance and Quality Control Analysis

Waterberg JV Resources has a well-established and functional QA/QC procedure.

Quality monitoring needs to be assessed on two basic factors - assessing the accuracy (how close results are to actual figures) and gauging the precision (the repeatability of the results). The various aspects involved in this process can be divided into quality assessment measures, and QA/QC.

The QA/QC of assays is defined as the combination of quality assurance, the process or set of processes used to measure and assure the quality of results, and quality control, which is the procedure for determining the validity of analytical procedures and specific sampling.

QA includes a broad plan for maintaining quality, which encompasses monitoring activities, proper documentation, training, and data analysis and management.

Once the analysis is complete, various quality assessments are done to measure the accuracy and overall precision of the results.

The tools used for these assessments were a combination of Microsoft Excel and SatQc (SABLE software used for producing auditable, statistical, and graphical reports demonstrating that the data in the database has passed the required checks).

As the Waterberg Project progressed, the assessments changed. Visual checks were done with some rudimentary analysis in Microsoft Excel before results were imported into the SABLE Data 1 database. Once all data was migrated to the SABLE Data Warehouse, the original premise was that SABLE's SatQc module would be used to do the assessment. For a period of approximately one year, this module was totally unusable - SatQc attempted to prepare reports for the entire database all at one time and the module ran out of memory and froze.

In the interim, Microsoft Excel was used to do all assessments. Scripts were written to do the evaluation and comparisons of the results required. Imported results already loaded into the database were exported into Microsoft Excel and evaluated. For the assessment of the entire database of assay results, Microsoft Excel is still the preferred tool because it has the flexibility of customized graphs and annotations. Microsoft Excel allows data to be evaluated by someone who does not have SABLE Data Warehouse software. It can also be emailed and serves as a snapshot of the data status at the time the assessment was performed and dated.


Page 127

Reported results were exported to Microsoft Excel by drill hole, for all batches belonging to that drill hole. There were separate tabs in the Microsoft Excel spreadsheet for all field results (primary samples, inserted standards, and blanks), the inserted standards (results, certified mean, and +3 SDs), and the inserted blanks (results with the maximum acceptable value of 10 x detection). There were also tabs for laboratory coarse reject duplicates and pulp duplicates where the results were compared, and a percentage difference was calculated. The scripts evaluated the reported results with respect to upper and lower acceptable limits and returned a pass or fail as the QA/QC status per element. It was very easy to identify exceptions that needed to be investigated further.

Any exceptions were recorded in an exception control sheet. In some cases, the field staff were asked to check which standard or blank was inserted. On some occasions, the sampling sheet had a record of one standard, but another standard was put in the plastic bag.

If any of the duplicates, inserted standards, or blanks had apparent erroneous values that required investigation, the sample was highlighted in the original spreadsheet received from the laboratory. The five primary samples preceding and the five primary samples following the erroneous sample were also highlighted to indicate that, if needed, repeat analysis would need to be carried out on all highlighted samples. This file was returned to the laboratory for investigation. After investigating the queried samples on the exceptions spreadsheet, the laboratory updated the spreadsheet depending on the outcome, i.e., flagged if the query is unresolved. If the query was resolved, the results were accepted.

Guidelines were outlined by an expert in QA/QC (Barry Smee) as to what statistics and graphs should be compiled for evaluation purposes. This means that results have a batch-specific Microsoft Excel spreadsheet containing all QC samples. This spreadsheet was archived in the database confirming that wherever possible and feasible, exceptions were resolved. Laboratory inserted standards and blanks were also represented in tabs and results flagged as passing or failing acceptable limits.

When SatQc became operational, it was possible to create PDF reports directly from the database to demonstrate that the results in the database passed all checks. These PDF reports were also archived in the database for each sample type.

Finally, checks of the entire dataset of QC samples were done in Microsoft Excel. These checks were done annually but can be done at any time. Graphs plotted include Z-score graphs for standards (both field and laboratory certified reference materials), plots for blanks, and x-y plots for duplicates. Z-score graphs were very efficient for displaying all standards on the same graph for comparative purposes.

Waterberg JV Resources are the custodians of the QA/QC results. Over the history of the Waterberg Project, the QP reviewed the findings of QA/QC results for the purposes of establishing validity of the data for inclusion into the mineral resource estimate, with focus on the results since the last mineral resource statement. To this end, data from Set Point Laboratories, Bureau Veritas, and Genalysis laboratories were examined.


Page 128

11.9.1 Analytical Quality Assurance and Quality Control Data

Table 11-1 shows the laboratories and methods used throughout the history of the Waterberg Project.

Table 11-1:  Laboratories and Methods Used Throughout the History of the Waterberg Project

Laboratory Method for PGEs

Method for
Base Metals

Detection Limits
for Elements
Units for
Reporting
Set Point Laboratories Fire assay with Pb collection fire assay and ICP/OES analysis
NiS collection fire assay for Rh
4 acid digestion with ICP/OES analysis Au 0.01 g/t, Pt 0.01 g/t, Pd 0.01 g/t, Rh 0.02 g/t, Cu 10 ppm, Ni 10 ppm g/t for Au, Pt, Pd and Rh, ppm for Cu and Ni
Bureau Veritas Fire assay with Pb collection fire assay and inductively coupled plasma / mass spectrometry (ICP/MS) analysis 4 acid digestion and ICP/MS analysis Au 0.001 g/t, Pt 0.005 g/t, Pd 0.005 g/t, Cu 2 ppm, Ni 2 ppm g/t for Au, Pt and Pd, ppm for Cu and Ni
ALS Fire assay with Pb collection fire assay and ICP/MS analysis 4 acid digestion and ICP/OES analysis 0.01 g/t for Pt, Pd and Au, 10 ppm for Cu and Ni g/t for Au, Pt and Pd, ppm for Cu and Ni
Genalysis Pb collection fire assay and ICP/MS analysis
NiS collection fire assay for Rh
4 acid digestion and ICP/OES analysis Au 1 part per billion (ppb), Pt 1 ppb, Pd 1 ppb, Rh 1 ppb, Cu 20 ppm and Ni 20 ppm ppb for Au, Pt, Pb, and Rh, ppm for Cu and Ni


Page 129

The laboratories used have the following certifications.

The QA/QC results are within acceptable limits; therefore, the results for the primary samples are deemed to be reliable and can be used for mineral resource estimates.

A selection of commercial certified reference materials was used by the laboratories as well as inserted in the field by the samplers to assess the QA/QC process. These CRMs are documented in Table 11-2.


Page 130

Table 11-2:  Certified Reference Materials used by Laboratories and for Field Standards

CRM Description Pt
Mean
Pt
2SD
Pd
Mean
Pd
2SD
Au
Mean
Au
2SD
Cu
Mean
Cu
2SD
Ni
Mean
Ni
2SD
(g/t) (g/t) (g/t) (g/t) (g/t) (g/t) (ppm) (ppm) (ppm) (ppm)
AMIS0001 PGE Ore Reference material 0.765 0.07 1.04 0.08 0.12 0.024 0 0 0 0
AMIS0002 PGE Ore Reference material 0.82 0.112 0.89 0.098 0.155 0.016 1,310 120 1,970 150
AMIS0005 UG2 Reef (Ore Grade) PGE Reference Material 3.38 0.33 2.23 0.18 0.02 0 59 8 1,081 333
AMIS0006 UG2 Reef (Feed Grade) PGE Reference Material 1.43 0.15 0.91 0.08 0.02 0 823 82 787 79
AMIS0007 Merensky Reef (Feed Grade) PGE Reference Material 2.48 0.28 1.5 0.2 0.13 0.02 1,312 150 2,072 208
AMIS0008 Merensky Reef (Ore Grade) PGE Reference Material 8.66 0.78 4.36 0.39 0.36 0.05 2,262 231 3,782 335
AMIS0010 UG2 Reef (High Feed Grade) PGE Reference Material 2.13 0.2 1.32 0.15 0.025 0 750 66 1,084 166
AMIS0013 Merensky Reef Low Feed Grade PGE Reference Material 10.85 0.86 4.9 0.41 0.52 0.06 2,187 284 4,040 460
AMIS0014 UG2 Reef (Feed Grade) PGE Reference Material 1.95 0.22 1.2 0.13 0.038 0 102 19.2 886 172
AMIS0027 UG2 Reef (Ore Grade) PGE Reference Material 2.39 0.36 1.59 0.24 0.05 0 125 14 1,078 222
AMIS0034 Merensky Feed Grade Pt Ore Reference Material 3.69 0.36 1.63 0.18 0.43 0.08 1,544 100 2,079 148
AMIS0044 African Minerals Standards for Au 0.0 0.0 0.0 0.0 2.9 0.19 0.0 0.0 0.0 0.0
AMIS0053 Merensky Reef PGE Reference Material 2.41 0.3 1.18 0.14 0.22 0.03 812 52 1,652 156


Page 131


CRM

Description

Pt

Mean

Pt

2SD

Pd
Mean

Pd

2SD

Au
Mean

Au

2SD

Cu
Mean

Cu

2SD

Ni
Mean

Ni

2SD

(g/t)

(g/t)

(g/t)

(g/t)

(g/t)

(g/t)

(ppm)

(ppm)

(ppm)

(ppm)

AMIS0056

Platreef Low Grade Pt Ore Reference Material

0.81

0.1

0.88

0.08

0.16

0.02

1,401

183

2,009

176

AMIS0064

PGE Ore Reference Material

1.24

0.12

0.58

0.06

0.11

0.02

636

66

1,452

134

AMIS0067

Pt (PGM) Merensky Reef Ore Reference material

1.95

0.16

0.98

0.08

0.15

0.02

895

44

1,728

182

AMIS0074

Pt (PGM) ore UG2 Reef Western Limb Bushveld Complex, South Africa

1.07

0.1

0.72

0.06

0.05

0.012

65

6.4

668

94

AMIS0075

UG2 Reef, Eastern Limb PGE Reference Material

1.14

0.14

1.49

0.12

0.07

0.016

234

26

1,051

124

AMIS0089

Pt (PGM) Reference Material - UG2 Reef - Western Limb - Bushveld Complex, South Africa

1.09

0.12

0.7

0.06

0.04

0.012

59

6

452

52

AMIS0099

Pt (PGM) Merensky Reef Ore Bushveld Complex, South Africa

0.59

0.07

0.225

0.034

0.089

0.016

256

18

443

48

AMIS0110

Au and U Ore - Witwatersrand, South Africa

0.0

0.0

0.0

0.0

2.3

0.18

0.0

0.0

0.0

0.0

AMIS0118

Cu Oxide Ore Reference Material from Lonshi DRC

0.0

0.0

0.0

0.0

0.0

0.0

4,615

270

0.0

0.0

AMIS0122

Pt - PGM UG2 Reef Eastern Limb Bushveld Complex

2.61

0.21

3.17

0.24

0.115

0.016

506

47.3

1,351

196

AMIS0124

Platreef Low Grade PGE Reference Material

0.84

0.07

0.87

0.06

0.16

0.02

1,324

106

1,917

136

AMIS0132

Pt PGM UG2 Tailings Eastern Limb Bushveld Complex, South Africa

0.46

0.04

0.21

0.02

0.028

0.0

47.2

7.6

684

121



Page 132


CRM

Description

Pt
Mean

Pt

2SD

Pd
Mean

Pd

2SD

Au
Mean

Au

2SD

Cu
Mean

Cu

2SD

Ni
Mean

Ni

2SD

(g/t)

(g/t)

(g/t)

(g/t)

(g/t)

(g/t)

(ppm)

(ppm)

(ppm)

(ppm)

AMIS0140

Tantalum Standard used by Genalysis

0.0

0.0

0.0

0.0

0.0

0.0

0.0

0.0

0.0

0.0

AMIS0146

Internal Set Point Standard not certified

1.29

0.05

1.76

0.06

0.164

0.018

1,150

83

1,841

139

AMIS0148

Pt (PGM) Platreef Ore Bushveld Complex

1.64

0.1

1.13

0.08

0.84

0.04

541

55

900

77

AMIS0151

Pt (PGM) Merensky Reef Ore Bushveld Complex, South Africa

4.64

0.36

3.15

0.28

0.072

0.014

150

14

1,281

195

AMIS0160

Cu-Co oxide ore - Mukondo DRC

0.0

0.0

0.0

0.0

0.0

0.0

31,000

1,800

0.0

0.0

AMIS0164

Pt (PGM) Platreef Concentrate Bushveld Complex, South Africa

23.86

1.72

26.75

1.5

2.97

0.16

25,500

1,700

35,550

1,670

AMIS0165

Pt (PGM) Platreef Concentrate Bushveld Complex, South Africa

16.9

1.36

19.1

1.36

1.66

0.14

17,710

1,030

28,160

1,780

AMIS0167

Au and U Ore - Witwatersrand, South Africa

0.0

0.0

0.0

0.0

7.29

0.38

0.0

0.0

0.0

0.0

AMIS0171

Pt (PGM) Merensky Concentrate Bushveld Complex, South Africa

58.28

3.62

36.86

2.7

4.7

0.28

16,220

1,030

24,680

1,530

AMIS0192

Pt (PGM), Merensky Ore
Bushveld Complex, South Africa

7.93

0.4

4.04

0.18

1.68

0.12

1,562

112

2,776

258

AMIS0207

Pt (PGM) Reference Material
UG2 Reef, Western Limb, Bushveld Complex, South Africa

2.28

0.22

1.26

0.08

0.085

0.012

85

9

1,059

125

AMIS0208

Au and U Ore - Witwatersrand, South Africa

0.0

0.0

0.0

0.0

1.38

0.1

0.0

0.0

0.0

0.0

AMIS0209

Pt (PGM) - Merensky Bushveld Complex, South Africa

1.21

0.1

0.63

0.06

0.09

0.01

447

20

909

35



Page 133


CRM

Description

Pt
Mean

Pt

2SD

Pd
Mean

Pd

2SD

Au
Mean

Au

2SD

Cu
Mean

Cu

2SD

Ni

Mean

Ni

2SD

(g/t)

(g/t)

(g/t)

(g/t)

(g/t)

(g/t)

(ppm)

(ppm)

(ppm)

(ppm)

AMIS0210

Au and U Ore - Witwatersrand, South Africa

0.0

0.0

0.0

0.0

1.26

0.16

0.0

0.0

0.0

0.0

AMIS0252

Pt (PGM) - UG2 Bushveld Complex, South Africa

2.89

0.28

1.53

0.14

0.042

0.012

104

17

1,212

232

AMIS0253

Pt (PGM) - UG2 Bushveld Complex, South Africa

4.03

0.32

2.34

0.18

0.07

0.01

134

23

1,220

168

AMIS0254

Pt (PGM), Merensky
Bushveld Complex, South Africa

2.19

0.16

1.12

0.08

0.2

0.02

762

49

1,735

177

AMIS0256

Pt (PGM), Merensky Ore
Bushveld Complex, South Africa

4.86

0.22

2.5

0.12

0.34

0.04

1,252

69

2,913

181

AMIS0257

Pt (PGM) UG2 Ore
Bushveld Complex, South Africa

1.66

0.16

0.95

0.08

0.11

0.02

65

10

961

157

AMIS0278

Pt (PGM) Platreef Ore Bushveld Complex, South Africa

1.7

0.1

2.12

0.14

0.26

0.02

1,294

80

2,026

236

AMIS0282

Ni-Cu-PGM ore Sudbury basin Canada

0.97

0.1

1.41

0.12

0.19

0.01

1.68

0.12

4,971

560

AMIS0283

Ni-Cu-PGM ore Sudbury basin Canada

0.82

0.08

0.49

0.06

0.092

0.01

27,410

1,810

22,570

1,980

AMIS0302

Au and U Ore - Witwatersrand, South Africa

0.0

0.0

0.0

0.0

4.47

0.34

0.0

0.0

0.0

0.0

AMIS0325

Pt (PGM) Platreef Ore Bushveld Complex, South Africa

2.06

0.18

2.25

0.18

0.3

0.04

2,426

178

4,091

283

AMIS0326

Pt (PGM) Platreef Ore Bushveld Complex, South Africa

1.05

0.08

1.25

0.08

0.17

0.02

1,403

89

2,446

99

AMIS0328

Pt (PGM) - Merensky Bushveld Complex, South Africa

2.14

0.18

1.38

0.12

0.14

0.01

669

38

1,945

226

AMIS0337

Au Ore siliceous matrix Navaho Mine, Namibia

0.0

0.0

0.0

0.0

0.66

0.06

0.0

0.0

0.0

0.0



Page 134


CRM

Description

Pt
Mean

Pt

2SD

Pd
Mean

Pd

2SD

Au
Mean

Au

2SD

Cu
Mean

Cu

2SD

Ni
Mean

Ni

2SD

(g/t)

(g/t)

(g/t)

(g/t)

(g/t)

(g/t)

(ppm)

(ppm)

(ppm)

(ppm)

AMIS0354

Pt (PGM), Merensky Bushveld Complex, South Africa

2.25

0.25

1.34

0.08

0.71

0.05

582

31

1,839

226

AMIS0367

Pt (PGM) - Merensky Bushveld Complex, South Africa

1.8

0.24

0.84

0.08

0.17

0.02

826

41

1,766

66

AMIS0395

Pt (PGM) Platreef Ore - Bushveld Complex, South Africa

0.51

0.04

0.62

0.06

0.095

0.014

847

44

1,606

161

AMIS0396

Pt (PGM) Platreef Ore Bushveld Complex

0.75

0.06

0.93

0.06

0.105

0.016

969

54

1,840

157

AMIS0411

Pt (PGM) Platreef Ore Bushveld Complex

0.54

0.06

0.67

0.06

0.078

0.012

742

60

1,368

101

AMIS0413

Pt (PGM) Platreef tails Bushveld Complex, South Africa

0.265

0.032

0.349

0.036

0.044

0.006

579

36

1,030

47

AMIS0416

Pt (PGM) UG2 Ore Bushveld Complex, South Africa

1.46

0.18

0.75

0.12

0.14

0.04

93

11

1,094

148

AMIS0426

Internal Set Point Standard not certified

2.13

0.16

1.07

0.1

0.04

0.018

0.0

0.0

0.0

0.0

AMIS0427

Internal Set Point Standard not certified

0.48

0.02

0.64

0.02

0.081

0.022

0.0

0.0

0.0

0.0

AMIS0442

Pt (PGM) Platreef Ore Bushveld Complex, South Africa

2.11

0.13

2.66

0.16

0.33

0.03

1,029

45

1,996

78

AMIS0443

Pt (PGM) Platreef Ore Bushveld Complex, South Africa

0.78

0.07

0.97

0.07

0.14

0.02

951

47

1,918

104

AMIS0448

Pt (PGM) Platreef Ore Bushveld Complex, South Africa

1.899

0.203

1.98

1.98

1.31

0.15

1,286

114

2,375

270

AMIS0450

Pt (PGM), Merensky Ore Bushveld Complex, South Africa

3.17

0.2

1.56

0.09

0.22

0.02

990.2

94.3

2,004

145

AMIS0459

Pt (PGM) Pulps Bushveld Complex, South Africa

0.431

0.047

0.241

0.021

0.119

0.014

200.6

24.3

686

58



Page 135


CRM

Description

Pt
Mean

Pt

2SD

Pd
Mean

Pd

2SD

Au
Mean

Au

2SD

Cu
Mean

Cu

2SD

Ni
Mean

Ni

2SD

(g/t)

(g/t)

(g/t)

(g/t)

(g/t)

(g/t)

(ppm)

(ppm)

(ppm)

(ppm)

AMIS0484

Blank Silica Powder

0.005

0.0

0.005

0.0

0.001

0.0

2.5

0.0

8.5

0.0

CDN-PGMS-19

CDN-PGMS-19 Pt Group Ore Reference Material

0.108

0.012

0.476

0.042

0.23

0.03

0.0

0.0

0.0

0.0

CDN-PGMS-23

CDN-PGMS-23 Platinum Group Ore Reference Material

0.456

0.04

2.032

0.166

0.496

0.058

0.0

0.0

0.0

0.0

CDN1

CDN-PGMS-1 Platinum Group Ore Reference Material

2.3

0.18

10.35

0.74

0.23

0.06

0.0

0.0

0.0

0.0

CDN11

CDN-PGMS-11 Platinum Group Ore Reference Material

0.107

0.016

0.405

0.038

0.219

0.03

0.0

0.0

0.0

0.0

CDN2

CDN-PGMS-2 Platinum Group Ore Reference Material

0.21

0.04

3.9

0.47

0.0

0.0

0.0

0.0

0.0

0.0

CDN3

CDN-PGMS-3 Platinum Group Ore Reference Material

0.13

0.03

0.59

0.07

0.33

0.06

0.0

0.0

0.0

0.0

CDN5

CDN-PGMS-5 Platinum Group Ore Reference Material

1.24

0.11

5.76

0.3

0.0

0.0

0.0

0.0

0.0

0.0

CDN6

CDN-PGMS-6 Platinum Group Ore Reference Material

0.12

0.02

0.64

0.06

1.37

0.2

0.0

0.0

0.0

0.0

CDN7

CDN-PGMS-7 Platinum Group Ore Reference Material

1.01

0.16

3.71

0.47

2.59

0.3

0.0

0.0

0.0

0.0

CDN8

CDN-PGMS-8 Platinum Group Ore Reference Material

0.107

0.016

0.405

0.038

0.219

0.03

0.0

0.0

0.0

0.0

Notes:


Page 136

11.9.1.1 QA/QC Control Results for Set Point Laboratories from 2010 to January 2018

Inserted field standards sent to Set Point Laboratories had a low number of 117 exceptions (<1%) for the total 14,987 QC samples submitted. The results for only 8 samples (0.05%) were not resolved. The largest error of 51 samples (43.59% of the total exceptions or 0.34% of the total QC samples submitted) was due to human error as a different standard was bagged than the standard specified on the sample sheet. Exceptions caused during laboratory operations and the analysis of samples were resolved for 29.91% of the exceptions or 0.22% of the total number of QC samples submitted. The number of results where repeats confirmed the original results and were accepted was 16.23% of the exceptions or 0.12% of all QC samples. This low number of unresolved exceptions was deemed acceptable for the updated mineral resource statement.

Inserted field blanks sent to Set Point Laboratories had a low number of 17 exceptions (0.11%) for the total of 15,180 QC samples submitted that have not been resolved. There is very little evidence of sample swaps, incorrect sample preparation, or contamination.

Inserted laboratory preparation duplicates for Set Point Laboratories showed good precision where 99% of all duplicate pairs had a half absolute relative difference (HARD) of less than 20% for each element. Of the preparation duplicates, 255 (5.89%) were repeated, although only 36 repeats were necessary for PGEs. Results were deemed to be acceptable for all elements. All exceptions were discussed in detail for each element.

Inserted laboratory pulp duplicates for Set Point Laboratories showed good precision where 99% of all duplicate pairs had a HARD of less than 10% for each element for Pd, Cu, and Ni. Au had 93% of all duplicate pairs with a HARD of <10%. Au showed variability at grades >2 g/t due to a possible nugget effect. Pt had 96% of duplicate pairs that were with a HARD of <10%. Results were deemed to be acceptable for all elements.

Inserted laboratory standards for Set Point Laboratories had acceptable results with a range of exceptions between 0.23% for Cu and Ni, 1.36% for Pt, 1.12% for Pd, and 0.49% for Au. Most of the exceptions were due to AMIS0146 and AMIS427 being used. There were 25 exceptions (0.17%) that were unexplained or unresolved of the 14,531 samples analyzed. This low number of unresolved exceptions was deemed acceptable for the updated mineral resource statement.

Inserted laboratory blanks had exceptionally good results for the 10,442 QC samples analyzed. There were no exceptions (>10 times the detection limit) for Pt, Pd, or Au. There was one sample for Cu and Ni that had results >10 times the detection limit (100 ppm). This was a possible sample swap or contamination. The laboratory did not allow blanks greater than 100 ppm for Cu or Ni to be reported. It is assumed that blanks were repeated along with affected samples until an acceptable result was achieved.

The results of the analysis have shown that the data reported by Set Point Laboratories was acceptable, with any variability outside acceptable limits explained wherever possible.


Page 137

11.9.1.2 QA/QC Results for Set Point Laboratories Reported During 2018

Inserted field standards sent to Set Point Laboratories had a low number of exceptions (<1% for each element) for the total 2,256 QC samples submitted. This low number of exceptions was well within accepted norms according to industry best practices.

Inserted field blanks sent to Set Point Laboratories had a low number of two exceptions for Cu and Ni at only 0.09% of the total 2,167 QC samples submitted that have not been resolved. There is very little evidence of sample swaps, incorrect sample preparation, or contamination. In general, the failure rate was deemed not to have a material effect on the data, with more than 99% of the assays falling within acceptable limits.

Inserted laboratory preparation duplicates for Set Point Laboratories showed good precision where 99% of all duplicate pairs had a HARD of less than 20% for each element. Results were deemed to be acceptable for all elements.

Inserted laboratory pulp duplicates for Set Point Laboratories showed good precision where 99% of all duplicate pairs had a HARD of less than 10% for each element for Cu and Ni. Au had 93% of all duplicate pairs with a HARD of <10%. Au showed variability at grades >2 g/t due to a possible nugget effect. Pt had 96% of duplicate pairs that were with a HARD of <10%. Pd had 99% of duplicate pairs that were with a HARD of <10%. Results were deemed to be acceptable for all elements.

Inserted laboratory standards for Set Point Laboratories had acceptable results with very few exceptions. Most of the exceptions were due to AMIS0146, AMIS0426, and AMIS427 being used. These were in-house standards that were not certified.

Inserted laboratory blanks had exceptionally good results for the 1,719 QC samples analyzed. There were no exceptions (>10 times the detection limit) for all elements reported. It is assumed that blanks were repeated along with affected samples until an acceptable result was achieved.

The results of the analysis have shown that the data reported by Set Point Laboratories during 2018 is acceptable, with any exceptions outside acceptable limits explained wherever possible.

11.9.1.3 QA/QC Results for Bureau Veritas

Results for QC samples reported by Bureau Veritas along with primary samples show that the data is acceptable, with any exceptions outside acceptable limits explained wherever possible.

Inserted blind standards reported by Bureau Veritas showed acceptable results on Z-score graphs for most samples, except for AMIS0395 plots outside acceptable limits for Au. AMIS0395 is not a suitable standard for Au, as the expected value of 0.095 g/t is less than 10 times the detection limit.

Inserted blind blanks reported by Bureau Veritas showed acceptable results, with more than 90% of the assays falling within acceptable limits. Numerous results for Au plotted above the acceptable limit of 0.01 g/t (10 times the detection limit) and indicated that Bureau Veritas's detection limit for Au was closer to 0.005 g/t. There were also numerous failures (>10 times detection) for Ni. This indicated that the detection limit for Ni was closer to 10 ppm than 2 ppm. Operationally, there was very little evidence of contamination, sample swaps, or incorrect sample preparation.


Page 138

Inserted laboratory preparation duplicates reported by Bureau Veritas showed good precision, where 98%-99% of all duplicate pairs had a HARD of less than 20% for each element. Results were deemed acceptable for all elements. The percentage of Au samples with HARD within 20% was 95%, which was slightly lower than for the other elements. Au was also subject to higher variability due to the analytical technique used (fire assay with Pb collection) at low grades (<0.1 g/t) and prone to a possible nugget effect. Au also had more samples with results closer to the limit of detection. The original analysis versus the duplicate analysis showed minimal irregular values. This indicated minimal sample swapping.

Inserted laboratory pulp duplicates reported by Bureau Veritas showed good precision, where 98%-99% of all duplicate pairs had a HARD of less than 10% for each element. Results were deemed acceptable for all elements. The percentage of Au samples with HARD within 20% was 95%, which was slightly lower than for the other elements. Au was also subject to higher variability due to the analytical technique used (fire assay with Pb collection) at low grades (<0.1 g/t) and prone to a possible nugget effect. Au also had more samples with results closer to the limit of detection.

Inserted laboratory standards for Bureau Veritas had acceptable results with very few exceptions (AMIS0354 - 2 exceptions for Cu, and AMIS0367 - 3 exceptions for Ni).

Inserted laboratory blanks for Bureau Veritas had acceptable results, with more than 99% of the assays falling within acceptable limits. Rock-RSB was the only blank that showed results greater than the background. It was not a certified blank.

11.9.1.4 QA/QC Results for Genalysis Reported During 2022/2023

Inserted field standards sent to Genalysis had zero exceptions for the total number of 369 QC samples submitted. All the samples were well within accepted norms according to industry best practices.

Inserted field blanks sent to Genalysis had zero exceptions for the total number of 358 QC samples submitted that had not been resolved. There was little evidence of sample swaps, incorrect sample preparation, or contamination. In general, the failure rate was deemed not to have a material effect on the data, with more than 99% of the assays falling within acceptable limits.

Inserted laboratory preparation duplicates for Genalysis showed good precision where 99% of all duplicate pairs had a HARD of less than 20% for each element. Results were deemed to be acceptable for all elements.

Inserted laboratory standards for Genalysis had acceptable results with very few exceptions. The following standards were used: AMIS0170, AMIS0449, AMIS0450, OREAS684, and OREAS136. These standards were of different mineral concentration compared to the field standards. In total, 515 laboratory standards were inserted.


Page 139

Inserted laboratory blanks had exceptionally good results for the 108 samples analyzed. There were no exceptions for all elements reported.

The results of the analysis have shown that the data reported by Genalysis during 2022/2023 is acceptable with no exceptions for the reported elements.

11.9.2 Assay Validation

Although samples were assayed with reference materials, an assay validation program should typically be conducted to ensure that assays are repeatable within statistical limits for the styles of mineralization being investigated. It should be noted that validation is different from verification; with the latter implying 100% repeatability.

The assay validation program entailed the following activities.

Re-assays were routinely completed for failed standards, laboratory coarse duplicates, and pulp duplicates before the acceptance of each batch and final QC sign-off by the Waterberg JV Resources database manager.

11.9.2.1 QA/QC Results for Field Duplicates Submitted to Set Point Laboratories

The purpose of having field duplicates was to provide a check on possible sample over-selection. The field duplicate contained all levels of error: core cutting or reverse-circulation splitting, sample size reduction in the preparation laboratory, sub-sampling at the pulp, and analytical error. Field coarse duplicates were not routinely used on this project due to the assemblage of the core and the different comparative results relative to the primary samples. The only explanation is that the core was heterogeneous, and mineralization was not evenly distributed (i.e., there was a nugget effect).

The core was split lengthwise during sampling. Half or ¼ of the core was sent as the primary sample for analysis. The other half or ¾ of the core was retained to preserve the core record in terms of lithology, stratigraphy, and mineralization. Field duplicates were taken by bagging the other half or ¼ of the core and assigning it a new sample number, which was then dispatched to the same laboratory for analysis.

Field duplicates (670) were submitted for analysis. Graphs showing the relative distribution of the elements (scatter plots with primary results on the X-axis and the corresponding field duplicate result on the Y-axis), as well Thompson-Howarth plots to show the precision obtained by re-analysis of the field duplicates, were plotted for each element. The precision graphs showed that field duplicates cannot be used to measure precision.


Page 140

The percentage of Au samples with HARD within 20% was 74%, which is lower than for the other elements. Au is prone to a possible nugget effect. Au was also subject to higher variability due to the analytical technique used (fire assay with Pb collection) at low grades (<0.1 g/t). Au also had more samples with results closer to the limit of detection. Pt and Pd had percentages of 78% and 82%, respectively, where HARD was within 20%. This indicated that Pt and Pd are also prone to a nugget effect but to a lesser degree than Au.

Scatter plots of original results versus paired duplicate results show a lot of scatter relative to the regression line. The high number of results that differ cannot be due to sample mix-ups alone. The only explanation is a nugget effect confirming that mineralization in drill hole core was not evenly distributed. There is a poor correlation between original results and paired field duplicate results.

11.9.2.2 QA/QC Results for Field Pulp Duplicates Submitted to Set Point Laboratories

The purpose of having field pulp duplicates was to measure the precision of the primary laboratory.

Field pulp duplicates were selected at random, allocated a new sample number and re-submitted with a new sample number in a new batch to Set Point Laboratories. These showed good correlation with the original samples, with 80%-95% of the data falling within acceptable limits.

A number of field pulp duplicates (1,893) were submitted for analysis.

The percentage of Au samples with HARD within 10% was 82%, which was lower than for the other elements. Au was also subject to higher variability due to the analytical technique used (fire assay with Pb collection) at low grades (<0.1 g/t). Au also had more samples with results closer to the limit of detection. The other elements all had a percentage of samples with HARD within 10% that was greater than 90%, which was acceptable.

Graphs showing the relative distribution of the elements (scatter plots with primary results on the X-axis and the corresponding field pulp duplicate results on the Y-axis), as well Thompson-Howarth plots to show the precision obtained by re-analysis of the field pulp duplicates, were plotted for each element.

There is some scatter relative to the regression line on the scatter plots, which may be due to sample mix-ups. There is a good correlation between original results and paired field pulp duplicate results.

The norm is that precision should be less than or equal to 10% for field pulp duplicates when compared to primary samples. The graph for Pt shows that the best precision possible for field pulp duplicates relative to primary samples is less than 20% but more than 10%, which is outside acceptable limits. The paired results are far from each other. This better precision when compared to duplicates split from the core itself shows that field pulp duplicates are homogenized. The sample selection is different; however, there is something that still results in variability between the results for the original sample and the pulp duplicate. Further research would assist in investigating the causes of the variability.


Page 141

There is moderate (for Au, Cu, and Ni) to good (for Pt and Pd) correlation between original sample results and the field pulp duplicate results, although there is some scatter relative to regression lines for each element. This may be due to sample mix ups. Precision ranges from 10% to 20% depending on the element. Field pulp duplicates show better precision than field core duplicates, but precision is not as good as for coarse reject duplicates and laboratory pulp duplicates.

There is no issue with the laboratory precision as proven results for laboratory coarse reject duplicates and laboratory pulp duplicates do fall within acceptable limits of precision and variability. There may be a possibility that the results for the ore body are not normally distributed. This would affect the precision estimates shown by the graphs.

In general, re-assayed coarse rejects and pulp duplicates analyzed at the same time as the primary samples show good correlation with the original sample, with greater than 90% of the data falling within acceptable limits. Further submissions of pulp duplicates would provide better clarity in terms of assay validation to ensure that assays are repeatable within statistical limits for the styles of mineralization being investigated.

11.9.3 Check Assays

Previously, the external referee laboratory used to conduct check assays was Genalysis. Generally, batches were sent to Genalysis on a bi-annual basis. Most of the samples were selected at random from within sample batches known to cover the economic intersections within drill holes. Referee results from both Bureau Veritas and Genalysis confirmed the satisfactory performance of the then-primary laboratory, Set Point Laboratories, reporting results for the primary samples.

11.9.3.1 QA/QC Results for Referee Samples Sent to Genalysis Prior to 2018

A HARD statistic was calculated for each element and for each sample analyzed at both Set Point and Genalysis laboratories. This was not to measure precision, as the laboratories are different, but to identify whether there is agreement between the results between the laboratories. Samples showing significantly different results may have been mixed up during the repackaging process before dispatch to or during processing at the referee laboratory. At least 90% of the samples should have a HARD within 10%.

Cu and Ni had more than 90% of samples with a HARD greater than 90%, showing that the results of the two laboratories were comparable. The percentage of Au samples with HARD within 10% was 73%, which was slightly lower than for the other elements. Au was also subject to higher variability due to the analytical technique used (fire assay with Pb collection) at low grades (<0.1 g/t). Au also had more samples with results closer to the limit of detection. The percentage of samples with HARD within 10% for Au, 81% for Pt, and 81% for Pd was lower than the acceptable limit of 90%. The cause of this is not clear. Sample mix-ups are one possible explanation, but not to such an extent. All results with a HARD greater than 10% were less than 5 g/t for Pt. Further analysis may confirm this phenomenon or may indicate that this poor performance is specific to this dataset.


Page 142

Scatter plots and Q-Q plots were generated for each element. The scatter around the regression lines on each of the plots is equally distributed with acceptable correlation; there is no bias indicated by either of the laboratories for Pt, Pd, Cu, and Ni. Au does show some scatter above grades of 2 g/t with less correlation than Pt and Pd. Set Point Laboratories results show a positive bias for grades greater than 4 g/t relative to Genalysis results. There is a slight positive bias for Genalysis Ni results when compared to Set Point Laboratories results on the Q-Q graph.

11.9.3.2 QA/QC Results for Referee Samples Sent to Genalysis in 2018

Referee samples (602) were sent to Genalysis during 2018. The Genalysis results confirmed the satisfactory performance of the primary laboratory, Set Point Laboratories. Genalysis results showed better recovery of Au and Ni during analysis at higher degrees of mineralization. Results over common sample ranges in mineralization for both laboratories were similar for all elements.

A HARD statistic was calculated for each element and for each sample analyzed at both laboratories. This was not to measure precision as the laboratories are different, but to identify whether there was agreement between the results between the laboratories. Samples showing significantly different results may have been mixed up during the repackaging process before dispatch to or during processing at the referee laboratory. At least 90% of the samples should have a HARD within 10%.

For Pt, Pd, Cu, and Ni, the percentage of samples having a HARD within 10% were within acceptable limits of approximately 90%-97%. There was an improvement relative to the previous 665 samples analyzed. The percentage of samples with HARD within 10% for Au, Pt, and Pd was lower than the acceptable limit of 90% for the previous 665 samples. What caused the low percentages for the previous samples is not known. Sample mix-ups may have caused these discrepancies. The results for 2018 indicate that there may also have been sample swaps or samples having a nugget effect, but such samples are within acceptable limits. The percentage of Au samples with HARD within 10% was 67.2%, which was lower than for the other elements and lower than the 73% for the previous 665 samples. Au is prone to a possible nugget effect and is also subject to higher variability due to the analytical technique used (fire assay with Pb collection) at low grades (<0.1 g/t). Au also had more samples with results closer to the limit of detection.

The scatter around the regression line for Pt, Pd, Cu, and Ni is equally distributed and there is good correlation between the duplicate pairs. Results are within acceptable limits. Genalysis shows a positive bias for Pt due to better recovery during analysis.

The distribution graphs for each laboratory and each element are similar.

Compared to Pt and Pd, Au shows less correlation and more scatter around the regression line for Set Point Laboratories versus Genalysis results. Genalysis results had a positive bias as indicated by the regression line. This may be due to better recovery of Au during the analytical process by Genalysis. The R2 of 0.9164 for Au was acceptable. This means that Au results from Set Point Laboratories were conservative. It is better to have an underestimate of grade by a primary laboratory than an overestimate. Genalysis results for Ni had a positive bias at >5,000 ppm, as there was better Ni recovery during analysis relative to Set Point Laboratories. This means that Ni results from Set Point Laboratories were conservative.


Page 143

11.9.3.3 QA/QC Results for Referee Samples Sent to Bureau Veritas

A batch of samples (772) was sent to both Set Point Laboratories and Bureau Veritas.

A HARD statistic was calculated for each element and for each sample analyzed at both laboratories. Samples showing significantly different results may have been mixed up during the repackaging process before dispatch to or during processing at the referee laboratory. At least 90% of the samples should have had a HARD within 10%. Cu and Ni showed good comparability between laboratories with 97% of samples having a HARD within 10%. Pt had 92% of the samples with HARD within 10%. This is acceptable. The percentage of Au samples with HARD within 10% was 45%, which is very low. Au was also subject to higher variability due to the analytical technique used (fire assay with Pb collection) at low grades (<0.1 g/t). Au also had more samples with results closer to the limit of detection. The percentage of samples with HARD within 10% for Au and Pt (87%) was lower than the acceptable limit of 90%. The cause of this is not clear. Sample mix-ups are one possible explanation, but not to such an extent. Results with a HARD greater than 10% for Pt may indicate a positive bias in results from Bureau Veritas.

The distribution graphs for each laboratory and each element were comparable.

The correlation between Set Point Laboratories and Bureau Veritas results was acceptable for Pt, although there was an observed positive bias for a few Bureau Veritas results when compared to Set Point Laboratories results for grades greater than 2 g/t. There is some scatter at grades less than 4 g/t for Pd and Bureau Veritas results show a positive bias for some samples when compared to Set Point Laboratories Pd results for grades greater than 2 g/t. The correlation between Bureau Veritas and Set Point Laboratories for Au is poor with an R2 of 0.889. Bureau Veritas had a negative bias when compared to Set Point Laboratories results for Au. Au showed a correlation up to a grade of 1 g/t, which is within the range of most mineralized samples.

Cu results were comparable up to 3,000 ppm, which is within the range of most mineralized samples. There was a negative bias of Bureau Veritas results when compared to Set Point Laboratories results above 3,000 ppm.

There was a good correlation between Set Point Laboratories and Bureau Veritas results for Ni. The result distributions were comparable up to values of 4,000 ppm for Ni, which is in the range of most mineralized samples.

11.9.4 Sample Security

The QA/QC procedure and practice for Waterberg JV Resources was both comprehensive and robust. The procedure began with the actual placement of the drill hole position on the grid. This was followed by thorough collection of all downhole geological data and the importation of this data into the SABLE database. The objective for the data was to allow for generation of 3D geological models, geological strip logs, geological cross-sections, and mineral resource estimates. During this process, the sample assay values were correlated with the relative lithostratigraphic zones. Furthermore, the accuracy of the mining reef cuts was verified so that data populations and distributions in the geostatistical models did not present nonconformances; this approach translated to a high degree of reliability in estimates of mineral resources / mineral reserves.


Page 144

In the QP's opinion, the analytical procedures, QA/QC procedures, as well as the sample preparation and security procedures, were adequate to allow the data to be used with confidence in the mineral resource and mineral reserve estimation.


Page 145

12.0 DATA VERIFICATION, AUDITS, AND REVIEWS

12.1 Verification of Data by Qualified Person

The QP conducted data verification as part of the mineral resource estimate for the Waterberg Project as explained below.

Printed logs for 90% of the holes were checked against the drilled core. The depths of mineralization, sample numbers and widths, and lithologies were confirmed. The full process from core logging to data capturing into the database were reviewed at the two exploration sites.

The QP is satisfied with the Waterberg QA/QC processes and verified these and the results during regular site visits.

Collar positions of a few random selected drill holes were checked in the field and found to be correct.

Regarding missing SG values, the average was generated for each individual lithological type and the missing SG values inserted according to the lithological unit.

Assay certificates were checked on a test basis. The data was reviewed for statistical anomalies.

12.2 Limitations of the Data Verification Process

As with all information, inherent bias and inaccuracies may be present. Given the verification process, should there be bias or inconsistency in the data, the error will be of no material consequence in the interpretation of the model or evaluation.

The data was checked for errors and inconsistencies at each step of handling. The data was rechecked at the stage where it was captured into the deposit-modeling software. In addition to ongoing data checks by Waterberg Project staff, the senior management and directors of Waterberg JV Resources completed spot audits of the data and processing procedures. Audits were also completed on the recording of drill hole information, assay interpretation, and final compilation of the information.

The individuals in Waterberg JV Resources' senior management and certain of Waterberg JV Resources' directors who completed the tests and designed the processes were non-independent mining or geological experts.

The QP's opinion is that the data is adequate for use in mineral resource estimation.

All Waterberg JV Resources data was verified before being statistically processed.


Page 146

12.3 Independent Audits and Reviews

Each mineral resource estimate and report to date involved an independent audit and review of the data and procedures used by Waterberg JV Resources. This included site visits, drill hole position verification, logging verification, assay verification, visits and audits on laboratories used among other checks to ensure accuracy of the mineral resource statement.

An independent high-level review of the mineral resource estimate by the QP was completed by AMEC GRD SA (Netherlands) (AMEC). The AMEC review made comments on the methodologies applied by the QP and identified moderate to low risks. These comments and risks were considered by the QP in formulation of the conclusions of this Technical Report compliant with NI 43-101 and S-K 1300 standards. The QP's opinion is that the data is adequate for the purposes used in this Technical Report.


Page 147

13.0 MINERAL PROCESSING AND METALLURGICAL TESTING

13.1 Introduction

The following independent metallurgical and analytical facilities have completed the test work evaluation for the Waterberg Project:

Metallurgical Test work Facilities

Analytical Facilities

Metallurgical testing on the Waterberg Project material was initiated by Waterberg JV Resources in 2013 as part of the Preliminary Economic Assessment (PEA) and included metallurgical characterization of a single T-South Zone (TZ) sample and a single F-Central Zone (FZ) sample at the laboratory SGS South Africa (Pty) Ltd. (SGS). Further investigative test work was performed on an F-Central Zone composite sample, under the management of JOGMEC during 2013 to 2014. More test work was conducted by Mintek between August 2014 and September 2016 as part of the PFS. The 2019 DFS test work was conducted at Mintek from 2018 to 2019. The 2019 DFS metallurgical testing evaluated the variability in metallurgical response of the various mining zones within the Waterberg Project deposit to a higher level of accuracy.

While the 2019 DFS test work satisfied all technical requirements, an opportunity to perform additional test work during this DFS Update was presented with new core drill samples from the Early Mine Blend representative of the first three years of LOM. The DFS Update test work was conducted at Maelgwyn Mineral Services Africa (Pty) Ltd. (Johannesburg) (Maelgwyn) during 2023 and supplements findings from the 2019 DFS campaign.

The experimental method used was comminution work for crushing and milling characteristics on the ore blend and a combination of float tests, including mill-float-mill-float (MF2) open circuit and locked-cycle float. Bulk flotation was done to generate larger concentrate and tailings samples.

Table 13-1 summarizes the experimental methods followed.


Page 148

Table 13-1:  Summary of DFS Update Test Work

Test Work
Description
Laboratory Sample Info Scope of Work
Comminution Testing Geolab 10 × T-Zone Individual Cores (25% w/w)
27 × F-Central Individual Cores (75% w/w)
Bond Ai Test
CWi
BBWi MINTEK
Open Circuit Flotation Testing Maelgwyn 1 × Mine Blend Composite
(2023 Early Mine Blend)
Open Circuit MF2 test (applied PFS flowsheet and parameters only)
Locked Cycle Flotation Maelgwyn 1 × Mine Blend Composite
(2023 Early Mine Blend)
MF2 Locked Cycle Test
Bulk Flotation Maelgwyn 1 × Mine Blend Composite
(2023 Early Mine Blend)
Bulk Flotation to generate enough tailings for backfill and TSF testing, as well as concentrate for further test work

The 2019 DFS reported metallurgical recovery of the LOM ore blend via an MF2 concentrator circuit. The 2019 DFS defined the Early Mine Blend 6 (the "2019 Early Mine Blend") for test work, that indicated the expected ore ratio the concentrator will process during the early years of production with 70% F-Central Zone (FZ) ore and 30% T-Zone (TZ) ore. The 2019 DFS test work was performed at Mintek with Johannesburg water for the test campaign and one of the confirmed variability tests used a single borehole for site water.

The DFS Update performed further metallurgical testing on new drill core samples representative of the first three years of LOM (the "2023 Early Mine Blend"). Cores were derived from the FZ and TZ Zones within the Waterberg Project deposit and combined at a mass ratio of 75% FZ and 25% TZ.

The NQ drill core positions are shown in Figure 13-1.


Page 149

Figure 13-1:  2023 NQ Drill Core Locations

The DFS Update test work was conducted at Maelgwyn. Test work was performed with water from site boreholes that have been proposed for future production and were accessible at the time of the test work.

13.2 Metallurgical Test Work

This Section presents the results of metallurgical test work conducted by Maelgwyn under the management of Waterberg JV Resources and Fraser McGill in 2023. Results are organized by experimental method, summarized as comminution work and flotation work. The Sections include the history of metallurgical test work to encompass the processing of all the lithologies.

13.2.1 Early Mine Blend Sample Selection and Characterization

Metallurgical test work on the following Waterberg Project lithological units was conducted at Maelgwyn in 2023: T-Z and F-Z drill cores.

A total of 433 drill core intersections of FZ material and 157 drill core intersections of TZ material (¾ sized NQ drill cores) were sent to Maelgwyn to generate additional metallurgical data, test water quality, to generate tails for tailings dewatering design parameters and results on geotechnical and geochemical analyses on material for dry stacking of the TSF, and geotechnical and geochemical analyses on the Southern Complex cemented backfill material.


Page 150

Comminution

Comminution characteristics of the Early Mine Blend were tested using a representative blend of 27 drill cores of FZ material and 10 drill cores of TZ material, chosen to represent the Early Mine Blend with a mass ratio of 75% FZ and 25% TZ, and a head grade of 3.6 g/t (3E).

The representative Early Mine Blend with regards to feed grade of 3.6 g/t and the weight distribution of 75% FZ and 25% TZ can be seen in Table 13-2.

Table 13-2:  Drill Core Ore Assays Used for Comminution

Feed w/w

(%)

Weight

(kg)

Feed Grade 3E
(g/t)

25

16

4.2

75

51

3.4

100

67

3.6

Flotation

After comminution samples were removed, the remaining 406 drill cores of FZ material together with 147 drill cores of TZ material, were combined in the mass ratio of 75% FZ and 25% TZ for flotation feed. The individual masses of each of the drill holes were used, based on sample grade, to obtain the required blend. Refer to Table 13-3 for a comparison check on the calculated drill cores composite and the assayed head grade of the 2023 Early Mine Blend.

Table 13-3:  Drill Core Ore Assays Used for Flotation in 2023

Composite Pt (g/t) Pd (g/t) Rh (g/t) Au (g/t) 3E (g/t) 3E+Au
(4E) (g/t)
S (%) Cu (%) Ni (%)
Calculated Composite 1.06 2.28 0.045 0.32 3.66 3.71 0.3 0.08 0.16
Assayed Composite 1.15 2.19 0.06 0.27 3.61 3.67 0.3 0.08 0.17

Note:  Rh was not detected on some of the individual 2023 drill cores used to make the composite sample.

13.2.2 Comminution Test Work

Comminution test work on the following samples (Borehole and drill core ID) were conducted at Geolabs Global (Pty) Ltd. via Maelgwyn.

FZ sample

A total of 27 different drill core samples were used for testing of the Early Mine Blend comminution characteristics. The samples selected from the FZ material ranged in PGE grade from 0.126 to 8.71 g/t 3E.

TZ sample

A total of 10 different drill core samples were used for testing of the Early Mine Blend comminution characteristics. The samples selected from the TZ material ranged in PGE grade from 0.239 to 9.55 g/t 3E. Refer to Table 13-4 and Table 13-5 for a detailed summary of the comminution feed samples.


Page 151

Table 13-4:  FZ Samples - 75% of Total Bulk Feed

Crusher Sample Mass (kg) 3E Grade (g/t) Borehole and Drill Core ID
1 1.636 2.142 WB308/O255730
2 1.646 0.196 WB308/O255712
3 1.780 7.700 WB308/O254814
4 1.686 1.813 WB305/O255408
5 1.714 0.929 WB304/O254771
6 2.249 2.502 WB304/O254855
7 1.652 8.713 WB304/O254854
8 1.755 1.553 WB304/O255408
9 1.711 4.665 WB304/O254753
10 1.488 7.677 WB308/O255681
11 1.646 2.851 WB305/O255407
12 3.180 7.882 WB308/O255761
13 1.257 0.126 WB305/O255752
14 1.870 0.481 WB305/O255877
15 3.272 3.185 WB305/O255444
16 1.807 0.333 WB304/O255898
17 3.543 3.359 WB303/O254467
18 1.675 3.039 WB303/O254507
19 1.672 2.901 WB303/O254669
20 1.753 3.831 WB309/O256332
21 1.959 3.064 WB313/O257116
22 1.624 2.914 WB313/O257123
23 1.799 3.571 WB316/O257271
24 1.725 2.813 WB316/O257276
25 1.772 2.894 WB316/O257317
26 1.550 3.151 WB316/O257324
27 1.493 2.723 WB316/O257333


Page 152

Table 13-5: TZ Samples - 25% of Total Bulk Feed

Crusher Sample Mass (kg) 3E Grade (g/t) Borehole and Drill Core ID
1 1.600 4.510 WB301/O254320
2 1.670 5.078 WB287/O253418
3 1.660 0.239 WB290/O254386
4 1.642 1.131 WB294/O253791
5 1.348 5.329 WB299/O254035
6 1.543 2.605 WB292/O253751
7 1.508 2.983 WB298/O254355
8 1.826 2.999 WB300/O254229
9 1.679 9.558 WB291/O253698
10 1.678 7.331 WB301/O254317

The comminution characterization test work scope included Bond crushability work index (CWi) tests (see Table 13-7 for CWi classification), Bond abrasion index (Ai) tests (see Table 13-10 for Ai classification), and Bond ball work index (BBWi) tests (see Table 13-11 for BBWi classification).

The current 2023 Early Mine Blend comminution test work results are listed below.

Refer to Table 13-6 for a summary of the comminution characterization test results.

Table 13-6:  Early Mine Blend Waterberg Samples Comminution Test Results

Parameters SG CWi Ai BBWi
UoM t/m3 Avg kWh/t Avg g 300 µm kWh/t 106 µm kWh/t
2023 Early Mine Blend 2.58 9.5 0.096 28.9 27.5

13.2.2.1 Comparable Historical Test Results

The historical 2019 DFS comminution test work results are summarized below.


Page 153

13.2.2.2 Crushability Work Index (CWi)

The Bond crushability work index (CWi) can be qualitatively classified according to Table 13-7 from very soft to extremely tough. Very soft material is easily crushed, whereas very though material would require many stages to achieve suitable crushing.

Table 13-7: Crushability Work Index (CWi) Classification

Crushability Work Index
(CWi - kWhr/t)
<10 10 - 14 14-18 18-22 22-26 >26
Description Very soft Soft Medium Tough Very Tough Extremely Tough

Eighteen representative samples from the Early Mine Blend were used to determine the CWi, with results presented in Table 13-8.

Table 13-8:  CWi Sample List and Results

Specimen Sample Impact Impact Impact Impact Work
ID Thickness Angle Energy Strength Index (CWi)
(mm) (°) (Nm) (N) (kWhr/t)
01 Waterberg
F-Zone and
T-Zone
Composite

54.0 45 33.939 628.5 13.0
02 62.0 40 27.109 437.2 9.1
03 62.0 45 33.939 547.4 11.3
04 60.0 30 15.524 258.7 5.4
05 60.0 45 33.939 565.6 11.7
06 55.0 30 15.524 282.3 5.8
07 62.0 45 33.939 547.4 11.3
08 60.0 45 33.939 565.6 11.7
09 65.0 35 20.956 322.4 6.7
10 63.0 50 41.392 657.0 13.6
11 58.0 35 20.956 361.3 7.5
12 56.0 30 15.524 277.2 5.7
13 60.0 35 20.956 349.3 7.2
14 52.0 45 33.939 652.7 13.5
15 50.0 30 15.524 310.5 6.4
16 55.0 35 20.956 381.0 7.9
17 60.0 45 33.939 565.6 11.7
18 50.0 40 27.109 542.2 11.2
  Mean 9.5 ± 2.9
  Maximum 13.6
  S.G. 2.58


Page 154

The resulting mean CWi, based on the classification, is 'very soft' with a value below 10.

Historically, 2019 DFS ores were classified as listed below.

The latest comminution test work compares well to the historical 2019 DFS, with no modification required to the crushing circuit designs for the first three years of LOM.

13.2.2.3 Bond Abrasion Index (Ai)

Table 13-9 presents the difference between the mass at the Paddle Start and Paddle After, defined as the Bond Abrasion index, or Ai.

Table 13-9: Bond Abrasion Index (Ai) Early Mine Blend Result Summary

Sample ID Paddle Start Paddle After Ai
Waterberg F-Zone and T-Zone Composite 96.193 96.0967 0.0963

The Early Mine Blend abrasiveness is low, according to the Ai classification presented in Table 13-10.

Table 13-10:  Ai Classification

Ai Range <0.2 0.2-0.5 0.5-0.75 0.75-1 >1
Classification Low Medium Abrasive Very Abrasive Extremely Abrasive

Historically, 2019 DFS ores were classified as listed below.

The latest comminution test work compares closely to historical 2019 DFS results and confirms the classification of the Early Mine Blend of 2023 as material with low abrasive characterization.

13.2.2.4 Bond Ball Work Index (BBWi)

The Bond ball work index, BBWi, at a 106 µm closing screen, reported a value of 27.5 kWh/t. Table 13-11 shows the range of BBWi classifications.

Table 13-11:  BBWi Classification

BBWi (kWh/t)

7-9

10-14

15-20

> 20

Classification

Soft

Medium

Hard

Very Hard



Page 155

Based on the above classification, the Early Mine Blend is very hard to mill.

Historically, the 2019 DFS ores were classified as listed below (at a 106 µm closing screen) for each ore zone.

The latest comminution test work result of 27.5 kWh/t is higher than the upper limit of the previously reported 2019 DFS composite sample BBWi, which reported a maximum BBWi value of 26.1 kWh/t. Based on the results, modification to the milling circuit design is not required for the first three years of LOM.

13.2.3 Historic Comminution Test Work

Comminution test work on the following Waterberg Project lithology units was conducted at Mintek between 2013 and 2016: T-South (T2a sample), F-Central (F4 sample), F-Boundary drill cores, and F-North drill cores. The comminution characterization test work scope included SAG mill comminution (SMC) tests, uniaxial compressive strength (UCS) tests, Bond crushability work index (CWi) tests, Bond abrasion index (Ai) tests, Bond rod work index (BRWi) tests, Bond ball work index (BBWi) tests, and Mintek grind mill tests.

Due to the metallurgical drill core sample being available in different core sizes and fractions (i.e., half core, ¾ core, or full core), the samples were not all subjected to identical testing. At a minimum, each sample was subjected to BBWi and Mintek grind mill testing. This allowed for comparison and benchmarking of the different samples against each other by means of various simulation methods. Refer to Table 13-12 for a summary of the results on the tests conducted per lithology unit.


Page 156

Table 13-12:  Summary of Historic Comminution Test Results (2013-2016)

Waterberg
Lithology Unit

(Sample Reference)
SG SMC UCS CWi Ai BRWi BBWi
t/m3 A* Min Max Avg Avg Avg 1 180 µm 106 µm 75 µm
MPa MPa MPa kWh/t g kWh/t kWh/t kWh/t
T-South 2.92 51.6 63.4 120.1 83 10.8 0.194 16.28 19.54 21.63
F-Central FH Upper 2.98 30.8 87.1 244.9 196 11 0.162 20.12 24.37 24.96
F-Central FH Lower 3.03 32.1 56.9 268.8 172.2 10.6 0.183 19.82 21.98 22.9
F-Boundary 2.96 - - - - - 0.2 19.75 22.67 24.13
F-North - - - - - - - - 20.24 20.03

The 2013 to 2016 comminution test work results are summarized below.


Page 157

Refer to Table 13-13 for a summary of the 2019 results on tests conducted per lithology unit.

Table 13-13:  Summary of Historic Comminution Test Results (2019)

Sample ID DWi Mia Mih Mic SG ta A*b Ai BBWi
kWh/m3 kWh/t kWh/t kWh/t t/m3 - - g kWh/t
COM TZ VAR1 4.04 12.10 8.10 4.20 2.89 0.64 71.50 0.16 19.50
COM TZ VAR2 3.88 11.80 7.90 4.10 2.87 0.67 73.80 0.18 18.40
COM TZ VAR3 4.72 13.20 9.10 4.70 3.00 0.55 63.70 0.17 20.10
COM TZ VAR4 4.20 12.40 8.30 4.30 2.92 0.62 69.70 0.19 18.30
COM TZ VAR5 5.00 14.80 10.30 5.30 2.81 0.52 56.20 0.16 19.10
COM TZ 85th Percentile 4.83 13.84 9.58 4.94 2.95 0.65 60.70 0.18 19.74
COM SFN VAR1 6.04 16.30 11.80 6.10 2.96 0.43 49.40 0.09 23.50
COM SFN VAR2 6.80 17.30 12.80 6.60 3.08 0.38 45.40 0.18 21.30
COM SFN VAR3 7.10 18.60 13.90 7.20 2.95 0.36 41.50 0.03 23.90
COM SFN VAR4 5.44 15.60 11.00 5.70 2.86 0.47 52.30 0.03 22.10
COM SFN VAR5 5.65 15.70 11.20 5.80 2.93 0.46 51.90 0.07 20.50
COM SFN 85th Percentile 6.92 17.82 13.24 6.84 3.01 0.46 46.80 0.13 23.66
COM SFB VAR1 8.03 19.60 15.00 7.80 3.10 0.32 38.50 0.18 23.60
COM SFB VAR2 7.62 20.40 15.50 8.00 2.86 0.34 37.60 0.13 21.00
COM SFB VAR3 6.42 16.50 12.10 6.30 3.07 0.40 47.60 0.21 23.20
COM SFB VAR4 6.47 17.10 12.50 6.50 2.99 0.40 46.20 0.08 22.50
COM SFB 85th Percentile 7.85 20.04 15.28 7.91 3.09 0.40 39.55 0.20 23.42
COM SF VAR1 6.28 17.00 12.40 6.40 2.93 0.41 46.70 0.09 22.10
COM SF VAR2 8.12 20.20 15.50 8.00 3.03 0.32 37.20 0.12 22.60
COM SF VAR3 6.33 16.90 12.40 6.40 2.96 0.41 46.60 0.08 21.30
COM SF VAR4 6.33 16.90 12.40 6.40 2.97 0.41 47.20 0.13 24.30
COM SF 85th Percentile 7.31 18.76 14.11 7.28 3.00 0.41 37.92 0.13 23.54
COM SFC VAR1 9.98 24.50 19.60 10.10 2.95 0.26 29.40 0.07 23.00
COM SFC VAR2 10.04 24.90 19.90 10.30 2.92 0.26 29.00 0.26 19.90
COM SFC VAR3 10.10 25.20 20.20 10.50 2.90 0.26 29.00 0.03 23.90
COM SFC VAR4 6.92 19.10 14.20 7.30 2.83 0.37 40.90 0.08 25.50
COM SFC VAR5 7.51 19.20 14.50 7.50 3.00 0.35 40.00 0.15 23.50
COM SFC VAR6 10.02 25.30 20.20 10.50 2.87 0.26 29.00 0.06 26.10
COM SFC VAR7 7.35 19.20 14.40 7.50 2.95 0.35 39.80 0.06 21.40
COM SFC VAR8 11.20 26.00 21.30 11.00 3.05 0.23 27.00 0.16 24.40
COM SFC VAR9 10.30 24.70 19.90 10.30 3.00 0.25 29.00 0.10 22.40
COM SFC VAR10 8.13 20.50 15.80 8.20 2.99 0.32 36.50 0.12 23.70
COM SFC 85th Percentile 10.23 25.27 20.20 10.50 3.00 0.35 29.00 0.16 25.12


Page 158

13.2.4 Latest Float Sample Selection and Characterization

The DFS Update test work campaign was conducted in 2023, with a total of 409 drill cores of FZ material together with 147 drill cores of TZ material, combined for a mass ratio of 75% FZ and 25% TZ. This float feed sample was representatively combined and prepared for the same feed to be used for the open-circuit flotation, the MF2 locked circuit flotation on bench scale, and the bulk flotation on a bulk mill and float scale.

Table 13-14 indicates the origin of the FZ drill cores and Table 13-15 indicates the origin of the TZ drill cores. Both tables indicate the depth, and the amount of drill cores from that depth for each sample.

Table 13-14:  FZ Float Sample Selection

Sample No. Drill Hole ID Category/Depth (m)
44 WB305O255387 to WB309O256318 <240
133 WB303O254468 to WB309O256352 <259
128 WB303O254499 to WB316O257280 <294
73 WB304O254848 to WB316O257334 <329
31 WB303O254643 to WB303O254681 >329

Table 13-15:  TZ Float Sample Selection

Sample No. Drill Hole ID Category/Depth (m)
25 WB287O253419 to 253798 <178
37 WB286O253487 to 254054 <239
38 WB291O253699 to 254365 <268
31 WB290O253610 to 254319 <295
16 WB300O254210 to 254228 <329


Page 159

Figure 13-2 compares the depth of 2023 and 2019 drill cores for T-Zone (TZ) and F-Central Zone (FZ).

Figure 13-2:  Comparison of 2023 Float Sample Depth vs. 2019 Sample Depth

Further to the float tests, the water used for the 2023 float test campaign was sourced from boreholes proposed for water utilization for concentrator production as seen in Table 13-16. The distribution blend is not the quantitative blend for the LOM water utilization process, but the drill hole numbers represent the water expected to be used during the first five years of production.

Table 13-16: 2023 Water Borehole Source

Drill Hole No. Longitude Latitude Distribution (%) Recommended Use
H04-3087 28.83792 -23.35960 12.5% Production drill hole
H04-3089 28.87165 -23.40543 50.0% Production drill hole
H04-3106 28.97719 -23.40799 12.5% Production drill hole
H04-2998     12.5% Availability for test work
H04-2999     12.5% Availability for test work

Additional to the quantity, there are qualitative indicators on the water used (Table 13-17) for all 2023 flotation test work, as compared to the open circuit test work with borehole water, that was done in 2019.


Page 160

Table 13-17: 2023 Water Borehole Quality versus 2019 Sampled Water

Mass Distribution for Test Work 12.5% 50% 12.5% 12.5% 12.5% All Flotation
(2023)
Open Circuit
(2019)
Locality Description Unit H04-3087 H04-3089 H04-3106 H04-2998 H04-2999 Weighted Avg H04-1317
pH at 25°C pH 7.73 8.26 7.97 7.59 8.36 8.09 7.7
Electrical Conductivity (EC) at 25°C mS/m 51.5 112 99.9 65.3 93.6 94.79 204.50
Total Dissolved Solids at 180°C mg/l 320 878 628 458 550 683.5 1230
Total Alkalinity mg/l 253 232 481 273 349 285.5 NA
Chloride (Cl) mg/l 46.3 183 130 75.7 158 142.75 317.7
Sulphate (SO₄) mg/l 1.35 19 16.2 11.1 <0.141 13.08 62.2
Nitrate (NO₃) as N mg/l 0.732 24.6 <0.194 0.552 1 12.59 16.2
Total Oxidized Nitrogen as N mg/l 0.828 24.7 0.269 0.63 1.08 12.7 NA
Nitrite (NO₂) as N mg/l 0.096 0.075 0.079 0.078 0.079 0.08 0.01
Ammonium (NH₄) as N mg/l 0.041 0.064 0.161 0.06 0.738 0.16 <0.2
Orthophosphate (PO₄) as P mg/l <0.005 <0.005 <0.005 <0.005 <0.005 <0.005 <0.05
Fluoride (F) mg/l <0.263 0.471 0.325 0.389 0.273 0.36 0.8
Calcium (Ca) mg/l 49.5 84 44.7 25.8 24.1 60.01 53
Magnesium (Mg) mg/l 23.2 49.6 66 28.3 59.9 46.98 58.9
Sodium (Na) mg/l 48.3 107 101 93 121 98.91 292.2
Potassium (K) mg/l 2.03 1.61 12.8 10 17.6 6.11 22
Aluminum (Al) mg/l 0.047 0.027 0.033 0.041 0.04 0.03 0.01
Iron (Fe) mg/l 0.04 0.047 0.043 0.046 0.04 0.04 0.01
Manganese (Mn) mg/l 0.037 0.038 0.206 0.526 0.133 0.13 0.01
Copper (Cu) mg/l 0.073 0.087 0.092 0.077 0.09 0.09 0.01
Total Hardness mg/l 219 414 383 181 307 343 NA
Arsenic (As) mg/l <0.006 <0.006 <0.006 <0.006 <0.006 <0.006 NA
Silicon (Si) mg/l 13.1 40.2 16.2 27.1 3.47 27.58 NA
Bicarbonate Alkalinity mg/l 252 228 477 272 341 282 436
Carbonate Alkalinity mg/l 1.28 3.86 4.18 1.01 7.42 3.67 0
Silica (SiO₂) mg/l 28 86.1 34.7 57.9 7.43 59 42


Page 161

13.2.5 Latest Bench Scale Flotation Test Work of 2023

All the bench scale flotation tests were conducted in 2 kg batches. Each sample was rod milled using stainless steel rods for the times required to reach the desired primary and secondary grinds of 80%-212 µm and 80%-75 µm respectively, as determined from the milling curves. The flotation tests were conducted with the same parameters and reagent suite as the 2019 variability test work.

Open Circuit

A 2 kg representative sub-sample was removed from the 2023 Early Mine Blend for open circuit flotation test work and subjected to the flotation flowsheet as developed during the PFS campaign.

The open circuit flowsheet is presented in Figure 13-3.

Figure 13-3:  Open Circuit Variability Testing Flowsheet

For comparative purposes, the averaged 2019 variability test work results for each lithology zone are indicated in Figure 13-4. The 4E concentrate grade and recovery profiles with one standard deviation indicate the highest range of variability.

See Figure 13-4 for the Southern F-Central Zone (SFC) or FZ in 2023 terms. It is important to note that SFC and FZ are the same zones but named differently from 2019 to 2023.


Page 162

Figure 13-4:  Open Circuit Variability of the 5 Zones in 2019 vs. Early Mine Blend of 2023

Note:  SFC and FZ are the same zones but named differently from 2019 to 2023.

The 2023 open circuit test work represents the Early Mine Blend as 25% TZ and 75% FZ (FZ is defined as SFC in Figure 13-4) against individual lithologies. The point of 2023 (Early Mine Blend) falls within the error bars of the open circuit variability tests at a 3E+Au (4E) grade of <40 g/t at 83% recovery.

The 2023 recoveries fall within the 2019 range of 80% to 92% for Cu, and Ni recoveries of 2023 fall within the 2019 range of 33% to 54%. The 2023 results are tabulated and compared to a 2019 available water borehole for the open circuit float in Table 13-18.

Table 13-18: Comparison: 2023 Maelgwyn Borehole Water Mix vs. 2019 Mintek Open Circuit Float

Test Item Maelgwyn (2023) Mintek (2019)
Water 50% H04-3089; 12.5% of H04-3087, 3106, 2998 and 2999 100% H04-1317
Early Mine Blend TZ / SFC TZ / SFC
Ratio of zones 25 / 75% 30 / 70%
Open cycle recovery (4E)% 83% 76%
Open cycle recovery (Cu)% 87% 81%
Open cycle recovery (Ni)% 44% 45%

The low Ni recovery of 2019 was attributed to the Ni deportment in the ores, with a significant amount present in the finely locked Ni sulfide or Ni in silicate phases. The same attribution is expected for 2023 with the additional parameter of shallower depth samples possibly being exposed to oxidation.


Page 163

Locked Cycle

A 7-cycle Locked Cycle Test (LCT) was conducted by Maelgwyn on the Early Mine Blend to assess the performance in a continuous mode, as per the PFS flowsheet presented in Figure 13-5. The Early Mine Blend was made up with 25% TZ and 75% FZ (SFC lithology for comparison to Mintek) for a 7-cycle LCT.

Figure 13-5: Locked Cycle at Maelgwyn

From the Locked Cycle circuit, the mass pull attained was higher than the 2019 range of 3.1% to 3.5% from the Mine Blends. The Mine Blend 1, Mine Blend 4, Mine Blend 5 and Mine Blend 6 are specified in Section 13.2.6.8. The 2023 Early Mine Blend averaged a mass pull of 5.7% recovering 69% PGEs. See the 4E recovery curve over mass pull in Figure 13-6.

Figure 13-6:  Comparison of Recoveries: Mintek 2019 vs. Maelgwyn 2023 Early Mine Blends


Page 164

The 2023 recovery was at a 3E+Au (4E) concentrate grade of 47 g/t (Figure 13-7) for the combined Primary Cleaner 2 Concentrate (PC2C), the Secondary Cleaner 2 Concentrate (SC2C), and the Cleaning Scavenging Cleaning Concentrate 2 (CSC2), compared to a grade closer to 80 g/t in 2019. It is possible that the higher mass pull pulled more secondary silicates and diluted the expected 80 g/t towards the 50 g/t range.

Figure 13-7:  2023 Early Mine Blend Locked Cycle 4-7 (with Standard Error)

Mineralogical alteration or oxidation of float samples (due to core oxidation) may be a risk from the first three years of LOM, as indicated in Figure 13-2 on the depth comparison to 2019 samples of both the FZ and TZ drill cores and the resulting recoveries from Figure 13-7.

From the Entitlement report (XPS 2019) the potential 3PGE+Au (4E) recovery range for a predominantly SFC material can be seen in Figure 13-8 (Var 5 and Var 10 represents drill cores WB259D0 and WB150D1 of FZ, respectively).


Page 165

Figure 13-8:  Individual PGE Recovery from Two Highlighted (SFC Var) Samples

Figure 13-9 indicates the Maelgwyn Locked Cycle Test of 2023 for the 3PGE+Au (4E) recoveries attained and LCT result of 69% 4E recovery, falls within the potentially recoverable ranges of the XPS (2019) report for predominantly SFC (or FZ) material.

Figure 13-9:  Individual Elements Recovered in 2023 Locked Cycle Test

Figure 13-9 also indicates that the recovery of elements Pt and Au can possibly improve with a third stage milling optimization for the first three years of LOM.

The Cu recovery at 82% and Ni recovery at 37% for 2023, fall within the range that occurred in 2019, with 80% to 92% for Cu and 33% to 54% for Ni.


Page 166

13.2.6 Historic Float Test Work

Four separate test work campaigns were conducted between 2013 and 2019.

Refer to Table 13-19 for a summary of the historical flotation test work.


Page 167

Table 13-19:  Historic Key Findings Up to 2019 DFS Findings

Campaign
Description
(Laboratory
Used)

Scope of Work

Summary of Key Findings

EA, 2013

(SGS, South Africa)

Preliminary mineralogical characterization, and single stage (MF1) cleaner, bench-scale flotation test was conducted on two area composite samples.

  • T-South at 6.7 g/t 3E1
  • F-Central at 3.6 g/t 3E
  • Quantitative mineralogy highlighted that the T-South sample had better beneficiation properties, compared to the F-Central sample, due to better liberation. This was confirmed by flotation test work, with T-South sample showing a higher flotation rate and maximum recovery.
  • T-South sample contained more clayish minerals and floatable gangue, compared to F-Central.
  • The single MF1 cleaner flotation test on the F-Central sample reported a 76% 3E recovery at 18 g/t; while the T-South sample achieved an 85.8% recovery at 60 g/t.

JOGMEC scoping 2013-2014. (SGS)

Evaluating the response of a single F-Central composite sample (3.52 g/t 4E2) when applying different reagent schemes in a MF1 flowsheet.

  • The use of oxalic acid as an activator and thiourea as a promotor achieved the best results.
  • A 4E recovery of 84% was obtained in producing a 118 g/t product.
  • 74% of the Cu was recovered, while 45% of the Ni was recovered.

PFS Phase 1a

2014-2015

(Mintek)

The Phase 1a campaign targeted the production of a typical concentrate for preliminary third-party smelting and PGM refining discussions, using two composite samples from F-Central area at 2.8 g/t 3E, and 3.2 g/t 3E. The scope of work included the following items.

  • MF1 (mill-float) & MF2 (mill-float-mill-float) bench-scale flotation testing.
  • Mineralogical characterization of final concentrate.
  • Magnetic separation testing on final concentrate aimed at reducing the Fe content in the product.
  • MF1 circuit utilizing oxalic acid and thiourea achieved concentrate grades between 97 g/t 3E and 145 g/t 3E while achieving 70.6% to 81.0% recovery. Cu recovery varied between 73.8% to 86.9%, with Ni recovery ranging from 38% to 46.9%.
  • MF2 circuit utilizing typical South African reagents achieved concentrate grades between 91.9 g/t 3E and 115 g/t 3E while achieving 78.7% to 81.8% recovery. Cu was recovered at 83.1%, with Ni recovery ranging from 35.5% to 38.5%.
  • The MF1 circuit tests with oxalic acid and thiourea achieved higher Fe and S in the final products.
  • The mineralogy search showed that the primary circuit product was mainly Pt/Pd-arsenides and Pd-bismuth tellurides, with minor Pt sulphides. The secondary circuit product was primarily Pt/Pd-arsenides and Pd-bismuth tellurides.
  • PGM mode of occurrence indicated that greater amounts of PGMs were attached to silicates in the secondary circuit product, resulting in lower product grade when targeting high PGM recovery.
  • The modal and base metal search results indicated that both concentrate products comprised mostly of silicate minerals, with talc being the dominant species. The silicate content of the primary circuit concentrate was approximately 64%, while the silicate content in the secondary circuit product was approximately 75%. Chalcopyrite was reported as four times higher in the primary circuit product compared to the secondary circuit product. Ni and Cu in the samples were hosted by pentlandite and chalcopyrite, respectively. The dominant base metal sulphides were chalcopyrite and pentlandite in the primary and secondary circuit products, respectively.
  • A full chemical analysis, by XRF, did not reveal any deleterious elements in the F-Central product.
  • The magnetic separation testing was not successful in reducing the Fe content in the product, without negatively effecting the recovery. PGE losses to the Fe fraction of between 15% and 38% was reported.


Page 168


Campaign
Description
(Laboratory
Used)

Scope of Work

Summary of Key Findings

PFS Phase 1b

2014- 2015

(Mintek)

The Phase 1b flotation campaign focused on determining the optimum flotation flowsheet to process the F-Central material. The scope of work included the following items.

  • MF1 and MF2 bench-scale and locked cycle flotation testing on a composite sample of the F-Central material at 2.95 g/t 3E.
  • Mineralogical characterizations of the F-Central composite sample.
  • Head grade analysis by a variety of analytical methods, resulted in notable assay variability despite several re-assay checks. This was attributed to coarse nugget effects, mostly noted on the Au and Pd assays.
  • MF2 tests revealed that extensive scavenger and cleaner circuit capacity is essential, while low primary recleaner and secondary recleaner mass pulls are to be targeted in order to maximize the final product grade. Ni recovery averaged 35% and Cu recoveries averaged 80%. The inclusion of a regrind stage in the MF2 circuit did not show any benefits in terms of recovery or product grade.
  • The use of an alternative collector (sodium isopropyl xanthate) in the MF1 testing improved both the PGE and Ni recoveries at similar PGE grades, although it also resulted in significantly higher Fe content in the final product. The addition of oxalic acid and thiourea in the MF1 circuit resulted in an increase in PGE recovery and grade; however, reduced Ni recoveries were reported. Regrinding of the slow floating fraction prior to scavenger cleaning did not show any benefits in terms of recovery or product grade.
  • Comparing MF2 open circuit to MF1 open circuit tests, it was noted that the F-Central material performance was similar between the two circuits. The MF1 circuit achieved the higher Ni recovery (42% vs 38%), while the MF2 circuit achieved the higher Cu recovery (~80% vs ~66%).

PFS Phase 2, 2014-2015

(Mintek)

The campaign focused on evaluating the effect of various collector schemes on flotation response using a MF1 flowsheet. The aim was to improve the recovery of both the PGEs and Ni.

  • The test work was conducted using the F-Central master composite sample (Phase 1b) and included bench-scale collector optimization tests.
  • There was no support for the use of oxalic acid and thiourea in the rougher stage. The effect of dosing different collectors to the rougher circuit did not improve the recovery of Ni when compared to the baseline test. The result was supported by the mineralogical characterization work which indicated that the pentlandite was locked in fine gangue minerals.
  • The addition of CuSO4 to the rougher circuit resulted in ~1% higher PGE recovery.

PFS Phase 3, 2014-2015

(Mintek)

The Phase 3 flotation campaign evaluated the flotation response of a composite F-North sample (3.51 g/t 3E) from the Early Dawn 361 LR farm area, when applying the flowsheet developed in Phase 1b. The scope of work included the following items.

  • MF1 and MF2 flotation testing.
  • Mineralogical study on the flotation feed sample.
  • The MF2 testing indicated similar PGE rougher recoveries (approximately 86%) to the F-Central master composite sample. The test did, however, highlight that significantly lower upgrade ratios (UGR) could be expected for the F-North ore. It was noted that the F-North material PGE recovery was highly sensitive to product grade and mass pull. Testing achieved a high-grade final product of 133 g/t (3E) at 71% recovery, or a lower grade 53 g/t (3E) product at 81% recovery. The Cu and Ni recoveries were 88% and 54%, respectively, for the lower grade product. It was noted that the F-North material PGE recovery is very sensitive to product grade and mass pull.
  • The MF1 testing achieved a high-grade final product of 91 g/t (3E) at 76% recovery, or a lower grade 56 g/t (3E) product at 81% recovery. Cu and Ni recoveries were 87% and 56% respectively for the lower grade product.
  • Comparing the results for MF2 open circuit tests vs. the MF1 open circuit tests, it was noted that the F-North composite sample achieved a marginally higher PGE recovery for the MF2 circuit. The MF1 circuit achieved the higher Ni recovery (56% vs 54%), while both circuits achieved similar Cu recoveries of ~88%.


Page 169


Campaign
Description
(Laboratory
Used)

Scope of Work

Summary of Key Findings

PFS Phase 4, 2014-2015

(Mintek)

Phase 4 involved further MF1 and MF2 grind and reagent optimization test work on the following items.

  • Various T-South material composite samples (4.0-4.6 g/t 3E).
  • F-Boundary master composite sample (3.6 g/t 3E).
  • Mine Blend sample comprising a 50% T-South:50% F-Central blend at 3.4 g/t 3E.
  • MF2 grind optimization tests on T-South samples indicated that the sample was amenable to a finer secondary grind (90% passing 75 µm) as it resulted in a higher PGE and Cu recovery. Similar Ni recoveries were noted at the finer grind. A finer grind on the MF1 flowsheet did not result in a recovery improvement.
  • T-South material achieved significantly higher PGE recoveries with the MF2 compared to the MF1 circuit. The MF1 circuit achieved the higher Cu recovery (88% vs 84%) whereas the MF2 circuits achieved slightly higher Ni recoveries (47% vs 45%).
  • Testing of the F-Boundary composite sample achieved an 85% 3E recovery to produce a 71 g/t product (UGR of 20) when targeting 80% passing 75 µm secondary grind.
  • Grind optimization tests on the Mine Blend composite sample indicated that a secondary grind of 90%-75 µm was detrimental to the 2E+Au recovery, as a 4% lower recovery was reported at a UGR of 20 (~70 g/t 3E product). The finer grind resulted in increased Cu recovery (88% vs 86%); however, the finer grind had a negative impact on the Ni recovery reported (42% vs 46%).
  • Different individual metal recoveries were noted for the precious metals. Pt recovery was generally higher than Pd recovery (between 3-7% on the T-South samples). Au recovery was generally the lowest, being between 12-18% lower than the Pt recovery.
  • Reagent optimization test work on the T-Zone material, in the primary circuit, was conducted with the aim at depressing pyrrhotite and improving the product grade. The results indicated that this could not be achieved without compromising on PGM recovery. The use of a KU92 guard depressant showed potential to reduce S recovery and can possibly be incorporated into the secondary flotation circuit of an MF2 configuration.
  • Longer secondary scavenger cleaner residence times were necessary during the F-Boundary test work to improve the overall 3E recovery, when compared to the F-Central flowsheet.

DFS, 2019 (Mintek)

Open Circuit Flotation of likely Mine Blends of the following were tested.

  • Mine Blend 1: 15% T-South: 40% F-Central: 25% F-North: 20% F-Boundary 
  • Mine Blend 4: 20% T-South: 35% F-Central: 20% F-North: 25% F-Boundary 
  • Mine Blend 5: 50% T-South: 50% F-Central 
  • Mine Blend 6: 30% T-South: 70% F-Central 

LCT of Mine Blend 6

Backfill Sample Preparation (MF1 Testing) on two Mine Blend composites (Early Mine Blend, Late Mine Blend)

Ni & PGE Entitlement Study performed on:

  • Four T-South composite samples
  • Two F-Central composite samples
  • One F-Boundary composite sample
  • One F-North composite sample
  • An increase in 4E recovery and concentrate grade with increasing head grade was noted across each of the lithology units.
  • The grinding times were kept constant for each lithology unit, based on the grinding times measured in the PFS for each composite sample, resulting in the variance in secondary grinds.
  • In general, the secondary grind for the T-South samples were finer than the target grind of 80% passing 75 µm, resulting in higher PGE and Ni recoveries compared to the PFS test work.
  • It appears that finer grinds on the F-Zone materials resulted in a reduction in recoveries.
  • The F-North material presented an inferior flotation response when considering product grade and associated recovery.
  • The fine grind on the T-South samples resulted in high base metal recoveries.
  • The F-North samples reported superior Ni recoveries, compared to other lithology units at similar head grades.
  • Base metal recoveries were sensitive to grind.


Page 170

13.2.6.1 DFS Sample Selection

Drill core samples consisting of ¾ NQ cores from each lithology unit were selected based on grade, spatial location, and the sample mass available to represent a fair spread of the anticipated mining area and head grades.

Refer to Figure 13-10, Figure 13-11, and Figure 13-12 for illustrations of the sample positions from the South, Central, and North Complexes.

Figure 13-10:  South Complex 2019 Sample Location Map


Page 171

Figure 13-11:  Central Complex 2019 Sample Location Map

Figure 13-12:  North Complex 2019 Sample Location Map


Page 172

13.2.6.2 T-South

A total of nine different ¾ NQ drill core samples were used for testing of the T-South flotation characteristics. The samples selected from the T-South material ranged from 2.44 to 5.57 g/t 4E.

Refer to Table 13-20 for a summary of the flotation samples.

Table 13-20:  Summary of 2019 T-South Flotation Samples

Sample No.

Drill Hole ID

From
(m)

To
(m)

Pt
(g/t)

Pd
(g/t)

Rh
(g/t)

Au
(g/t)

4E
(g/t)

Cu
(%)

Ni
(%)

FT TZ VAR 1

WB228D1

431

436

0.83

1.34

0.04

0.23

2.44

0.03

0.02

FT TZ VAR 2

WB217D1

224

227

1.01

0.31

0.02

1.73

3.07

0.41

0.17

FT TZ VAR 3

WB226D0

323

330

0.82

2.07

0.05

0.26

3.20

0.04

0.02

FT TZ VAR 4

WB219D2

268

271

0.89

0.99

0.03

1.80

3.72

0.46

0.20

FT TZ VAR 5

WB229D0

450

456

1.23

2.03

0.05

0.88

4.19

0.07

0.04

FT TZ VAR 6

WB222D0

295

306

1.08

2.42

0.06

0.76

4.33

0.24

0.13

FT TZ VAR 7

WB215D2

239

245

1.33

1.93

0.05

1.20

4.52

0.13

0.06

FT TZ VAR 8

WB220D0

178

182

1.37

2.83

0.07

0.47

4.74

0.07

0.03

FT TZ VAR 9

WB233D2

501

509

1.48

3.04

0.07

0.98

5.57

0.10

0.05

13.2.6.3 F-South

Five different ¾ NQ drill core samples were used for testing of the F-South flotation characteristics.

Refer to Table 13-21 for a summary of the flotation samples.

Table 13-21:  Summary of 2019 F-South Flotation Samples

Sample No.

Drill Hole ID

From (m)

To (m)

Pt (g/t)

Pd (g/t)

Rh (g/t)

Au (g/t)

4E (g/t)

Cu (%)

Ni (%)

FT SF VAR 1

WB131D1

694

697

1.05

1.98

0.05

0.09

3.17

0.02

0.11

FT SF VAR 2

WB156D0

751

771

1.36

2.59

0.06

0.22

4.24

0.04

0.11

FT SF VAR 3

WB026D0

912

923

1.41

2.61

0.06

0.26

4.34

0.07

0.11

FT SF VAR 4

WB096D3

1,005

1,008

2.06

3.74

0.20

0.23

6.24

0.03

0.17

FT SF VAR 5

WB013D0

663

679

2.07

4.04

0.10

0.30

6.51

0.08

0.18

13.2.6.4 F-Central

Eighteen different ¾ NQ drill core samples were used for testing of the F-Central flotation characteristics. The samples selected from the F-Central material ranged from 2.42 to 7.60 g/t 4E.

Refer to Table 13-22 for a summary of the flotation samples.


Page 173

Table 13-22:  Summary of 2019 F-Central Flotation Samples

Sample No.

Drill Hole ID

From
(m)

To
(m)

Pt
(g/t)

Pd
(g/t)

Rh
(g/t)

Au
(g/t)

4E
(g/t)

Cu
(%)

Ni
(%)

FT SFC VAR 1

WB271D0

454

458

0.70

1.58

0.04

0.11

2.42

0.10

0.23

FT SFC VAR 2

WB114D0

655

662

0.81

1.82

0.04

0.14

2.81

0.13

0.28

FT SFC VAR 3

WB277D0

368

373

0.83

1.97

0.05

0.15

3.00

0.06

0.20

FT SFC VAR 4

WB113D1

553

559

0.84

2.00

0.05

0.15

3.04

0.07

0.19

FT SFC VAR 5

WB259D0

447

455

0.91

2.05

0.05

0.13

3.13

0.06

0.16

FT SFC VAR 6

WB118D0

568

580

0.93

1.99

0.05

0.24

3.21

0.07

0.19

FT SFC VAR 7

WB263D1

440

446

0.86

2.30

0.05

0.16

3.37

0.10

0.21

FT SFC VAR 8

WB090D0

336

343

0.99

2.28

0.03

0.15

3.46

0.07

0.20

FT SFC VAR 9

WB091D1

549

551

0.97

2.39

0.04

0.18

3.58

0.11

0.17

FT SFC VAR 10

WB206D1

404

410

1.15

2.35

0.08

0.06

3.65

0.02

0.12

FT SFC VAR 11

WB087D0

330

332

1.08

2.48

0.03

0.16

3.76

0.04

0.19

FT SFC VAR 12

WB150D1

906

926

1.10

2.87

0.06

0.21

4.25

0.12

0.22

FT SFC VAR 13

WB260D0

392

402

1.21

2.84

0.07

0.18

4.30

0.07

0.20

FT SFC VAR 14

WB095D2

600

605

1.19

2.91

0.07

0.26

4.42

0.10

0.18

FT SFC VAR 15

WB264D0

443

453

1.28

3.19

0.07

0.22

4.76

0.11

0.26

FT SFC VAR 16

WB046D1

802

816

1.49

3.59

0.10

0.24

5.42

0.10

0.24

FT SFC VAR 17

WB087D2

329

336

1.51

3.67

0.08

0.22

5.48

0.11

0.27

FT SFC VAR 18

WB270D0

353

363

1.69

4.17

0.09

0.34

6.30

0.14

0.22

FT SFC VAR 19

WB085D1

416

429

2.39

4.81

0.12

0.28

7.60

0.08

0.22

13.2.6.5 F-Boundary

Nine ¾ NQ drill core samples from the F-Boundary, ranging from 2.59 to 5.70 g/t 4E, were tested for flotation characteristics. Refer to Table 13-23 for a summary of the flotation samples of F-Boundary.

Table 13-23:  Summary of 2019 F-Boundary Flotation Samples

Sample No.

Drill Hole
ID

From
(m)

To
(m)

Pt
(g/t)

Pd
(g/t)

Rh
(g/t)

Au
(g/t)

4E
(g/t)

Cu
(%)

Ni
(%)

FT SFB VAR 1

WB079D1

527

543

0.77

1.66

0.04

0.13

2.59

0.05

0.22

FT SFB VAR 2

WE083D1

247

263

0.90

1.96

0.05

0.13

3.05

0.11

0.20

FT SFB VAR 3

WE030D1

326

353

1.07

2.08

0.05

0.11

3.32

0.08

0.23

FT SFB VAR 4

WB053D2

810

829

0.98

2.28

0.03

0.17

3.45

0.14

0.26

FT SFB VAR 5

WB154D0

378

390

1.23

2.27

0.06

0.25

3.81

0.11

0.22

FT SFB VAR 6

WE028D0

411

414

1.24

2.62

0.06

0.15

4.07

0.09

0.25

FT SFB VAR 7

WE147D1

472

483

1.35

2.93

0.07

0.24

4.59

0.20

0.34

FT SFB VAR 8

WB204D1

275

285

1.96

3.40

0.06

0.28

5.70

0.16

0.28

FT SFB VAR 9

WB202D0

334

336

0.90

1.85

0.07

0.16

2.99

0.12

0.24



Page 174

13.2.6.6 F-North

Nine different ¾ NQ drill core samples were used for testing of the F-North material comminution and flotation characteristics. The samples selected from the F-North material ranged from 1.46 to 5.62 g/t 4E.

Refer to Table 13-24 for a summary of the flotation samples for F-North.

Table 13-24:  Summary of 2019 F-North Flotation Samples

Sample No.

Drill Hole
ID

From
(m)

To
(m)

Pt
(g/t)

Pd
(g/t)

Rh
(g/t)

Au
(g/t)

4E
(g/t)

Cu
(%)

Ni
(%)

FT SFN VAR 1

WE099D0

237

283

0.91

1.87

0.05

0.24

3.06

0.08

0.19

FT SFN VAR 2

WE117D0

249

296

0.63

1.63

0.04

0.13

2.42

0.10

0.22

FT SFN VAR 3

WE118D0

389

425

0.89

2.23

0.05

0.16

3.34

0.12

0.21

FT SFN VAR 4

WE119D0

309

343

0.98

2.44

0.06

0.21

3.68

0.16

0.27

FT SFN VAR 5

WE129D1

279

307

1.66

3.61

0.08

0.24

5.59

0.14

0.27

FT SFN VAR 6

WE122D0

378

404

1.08

2.41

0.06

0.19

3.75

ND

ND

FT SFN VAR 7

WE121D0

451

460

1.00

2.53

0.06

0.19

3.78

0.13

0.19

FT SFN VAR 8

WE124D0

189

194

1.05

1.96

0.05

0.15

3.21

0.09

0.22

FT SFN VAR 9

WE135D0

211

227

0.84

2.11

0.05

0.14

3.14

0.09

0.22

13.2.6.7 Flotation Variability Test Work

The 2019 DFS flotation test work campaign included open circuit bench scale flotation testing using individual drill core samples and subjecting them to the flotation flowsheet as developed during the PFS campaign.

The open circuit variability flowsheet is presented in Figure 13-13.

Figure 13-13:  Open Circuit Variability Testing Flowsheet


Page 175

13.2.6.7.1 Flotation Variability Sample Assays

The measured head grades of the variability samples used in the flotation test work are summarized in Table 13-25.

Table 13-25:  Flotation Variability of Measured Head Assay Samples in 2019

Sample Ref

Drill Hole ID

Pt (g/t)

Pd (g/t)

Rh (g/t)

Au (g/t)

4E (g/t)

S (%)

Cu (%)

Ni (%)

T-South

FT TZ VAR 1

WB228D1

0.43

0.72

0.05

0.14

1.29

0.59

0.05

0.03

FT TZ VAR 2

WB217D1

1.13

0.49

0.03

1.63

3.27

0.83

0.39

0.14

FT TZ VAR 3

WB226D0

1.47

3.21

0.03

0.49

5.20

0.17

0.09

0.04

FT TZ VAR 4

WB219D2

1.02

0.78

0.01

1.69

3.50

1.03

0.36

0.13

FT TZ VAR 5

WB229D0

1.08

1.81

0.06

0.59

3.53

0.16

0.06

0.03

FT TZ VAR 6

WB222D0

1.08

2.65

0.02

0.57

4.31

0.25

0.13

0.07

FT TZ VAR 6

WB222D0

1.08

2.65

0.02

0.57

4.31

0.25

0.13

0.07

FT TZ VAR 7 (Repeat)

WB215D2

1.43

2.21

0.03

1.37

5.03

0.26

0.18

0.06

FT TZ VAR 8

WB220D0

0.43

0.22

0.01

0.75

1.41

0.21

0.13

0.06

FT TZ VAR 9

WB233D2

1.15

2.56

0.02

0.96

4.70

0.22

0.11

0.05

F-South

FT SF VAR 1

WB131D1

0.36

0.50

0.04

0.03

0.92

<0.005

0.01

0.10

FT SF VAR 2

WB156D0

1.32

2.86

0.10

0.21

4.48

<0.005

0.04

0.12

FT SF VAR 3

WB026D0

1.44

2.79

0.10

0.22

4.54

0.22

0.07

0.13

FT SF VAR 4

WB096D3

3.49

5.62

0.26

0.20

9.57

<0.005

0.03

0.19

FT SF VAR 5

WB013D0

2.12

3.78

0.13

0.29

6.32

0.34

0.08

0.17

F-Central

SFC FT VAR 1

WB271D0

0.75

1.80

0.06

0.13

2.73

0.41

0.12

0.25

SFC FT VAR 2

WB114D0

0.82

1.88

0.06

0.16

2.92

0.69

0.14

0.31

SFC FT VAR 3

WB277D0

0.82

2.09

0.06

0.15

3.11

0.26

0.06

0.21

SFC FT VAR 4

WB113D1

0.87

2.26

0.04

0.18

3.34

0.37

0.08

0.21

SFC FT VAR 5

WB259D0

0.68

1.79

0.06

0.14

2.67

0.01

0.06

0.15

SFC FT VAR 6

WB118D0

0.89

2.21

0.06

0.12

3.27

<0.005

0.07

0.21

SFC FT VAR 7

WB263D1

0.90

2.54

0.08

0.17

3.68

0.40

0.10

0.22

SFC FT VAR 8

WB090D0

0.90

2.24

0.06

0.14

3.34

0.03

0.07

0.20

SFC FT VAR 9

WB091D1

0.92

2.55

0.07

0.15

3.69

0.46

0.09

0.17

SFC FT VAR 11

WB206D1

0.66

1.05

0.06

0.09

1.86

<0.005

0.03

0.12

SFC FT VAR 12

WB087D0

0.92

2.30

0.08

0.15

3.45

<0.005

0.05

0.21

SFC FT VAR 10

WB150D1

1.17

3.21

0.10

0.20

4.68

0.75

0.13

0.24



Page 176


Sample Ref

Drill Hole ID

Pt (g/t)

Pd (g/t)

Rh (g/t)

Au (g/t)

4E (g/t)

S (%)

Cu (%)

Ni (%)

SFC FT VAR 14

WB260D0

1.32

2.89

0.11

0.15

4.45

0.01

0.06

0.19

SFC FT VAR 15

WB095D2

1.23

2.85

0.08

0.22

4.37

0.36

0.10

0.19

SFC FT VAR 13

WB264D0

1.36

3.52

0.10

0.24

5.22

0.40

0.12

0.28

SFC FT VAR 16

WB046D1

1.61

4.12

0.13

0.23

6.08

0.36

0.10

0.24

SFC FT VAR 17

WB087D2

1.54

4.14

0.12

0.49

6.28

0.01

0.13

0.31

SFC FT VAR 18

WB270D0

1.54

4.89

0.17

0.31

6.90

0.71

0.16

0.27

SFC FT VAR 19

WB085D1

2.95

5.77

0.21

0.30

9.21

0.41

0.09

0.24

F-Boundary

SFB FT VAR 1

WB053D2

0.98

2.31

0.08

0.21

3.57

0.67

0.15

0.28

SFB FT VAR 2

WB154D0

0.99

2.65

0.08

0.35

4.07

0.50

0.12

0.25

SFB FT VAR 3

WE030D1

1.04

2.20

0.10

0.10

3.43

0.49

0.08

0.24

SFB FT VAR 4

WE083D1

0.75

1.67

0.05

0.14

2.60

0.01

0.09

0.20

SFB FT VAR 5

WE028D0

1.21

3.50

0.08

0.22

5.01

0.52

0.12

0.31

SFB FT VAR 6

WB079D1

0.73

1.67

0.06

0.12

2.57

0.10

0.05

0.21

SFB FT VAR 7

WE147D1

1.38

3.25

0.10

0.21

4.93

0.67

0.19

0.33

F-North

SFN FT VAR 1

WE099D0

1.07

2.47

0.08

0.22

3.84

0.62

0.11

0.24

SFN FT VAR 2

WE117D0

0.90

2.81

0.09

0.18

4.13

0.71

0.17

0.28

SFN FT VAR 3

WE118D0

0.93

2.53

0.07

0.18

3.70

0.51

0.13

0.24

SFN FT VAR 4

WE119D0

1.10

2.68

0.07

0.19

4.36

0.89

0.16

0.27

SFN FT VAR 5

WE129D1

2.24

3.99

0.13

0.28

6.65

0.88

0.14

0.30

SFN FT VAR 6

WE122D0

1.08

2.64

0.08

0.17

3.97

0.67

0.13

0.26

SFN FT VAR 7

WE121D0

1.04

2.66

0.07

0.18

3.95

0.74

0.13

0.19

SFN FT VAR 8

WE124D0

0.97

1.69

0.08

0.12

2.85

0.54

0.08

0.20

SFN FT VAR 9

WE135D0

0.77

2.48

0.07

0.16

3.48

0.46

0.10

0.22



Page 177

13.2.6.7.2 Summary of Flotation Variability Results

A summary of the recorded concentrate grades and associated recoveries are presented in Table 13-26.

Table 13-26:  Summary of 2019 Flotation Variability Testing Results

Sample Ref

Drill Hole
ID

Grind

Mass

Pull
(%)

Product Grade

Recovery

% -
75 µm

Pt
(g/t)

Pd
(g/t)

Rh
(g/t)

Au
(g/t)

4E
(g/t)

Cu
(%)

Ni
(%)

Pt
(%)

Pd
(%)

Rh
(%)

Au
(%)

4E
(%)

Cu
(%)

Ni
(%)

T-South

FT TZ VAR 1

WB228D1

Test not conducted due to sample grade being below cutoff.

FT TZ VAR 2

WB217D1

86.3

4.4

14.8

4.2

0.0

13.9

33.0

8.1

2.6

69.5

65.4

17.5

41.1

53.3

91.3

66.6

FT TZ VAR 3

WB226D0

95.5

3.4

38.6

77.0

0.2

13.1

128.9

1.9

NR

94.0

93.3

22.3

90.8

92.8

93.1

NR

FT TZ VAR 4

WB219D2

90.3

4.4

22.4

12.6

0.1

18.7

53.8

6.7

2.2

83.7

75.8

18.0

48.8

65.4

90.6

63.5

FT TZ VAR 5

WB229D0

89.8

4.7

20.4

34.2

0.6

10.9

66.1

1.2

NR

90.9

90.6

48.0

80.1

88.2

90.1

NR

FT TZ VAR 6

WB222D0

89.2

4.0

24.3

54.9

0.1

10.9

90.1

NR

NR

88.8

84.3

30.8

73.8

83.8

NR

NR

FT TZ VAR 6

WB222D0

80.04

3.9

25.3

55.8

0.0

12.5

93.6

NR

NR

86.0

82.2

7.1

72.6

81.5

NR

NR

FT TZ VAR 7 (Repeat)

WB215D2

90.1

4.0

30.4

45.9

0.1

26.4

102.8

4.3

NR

90.7

88.0

11.6

81.1

86.3

95.6

NR

FT TZ VAR 8

WB220D0

92.9

4.0

24.3

54.9

0.1

10.9

90.1

NR

NR

88.8

84.3

30.8

73.8

83.8

NR

NR

FT TZ VAR 9

WB233D2

91.5

2.6

43.7

75.2

0.2

29.7

148.8

4.0

NR

91.6

89.4

16.8

88.0

89.2

94.6

NR

F-South

FT SF VAR 1

WB131D1

81.5

2.9

9.1

13.1

0.1

0.5

22.8

0.4

0.4

73.3

76.2

11.0

53.1

72.0

72.9

11.5

FT SF VAR 2

WB156D0

77.2

1.7

51.5

111.5

3.5

9.3

175.8

2.3

2.7

68.7

70.8

64.8

65.0

69.7

84.1

30.6

FT SF VAR 3

WB026D0

74.2

2.8

40.4

73.0

1.8

6.1

121.3

2.1

2.2

78.8

80.3

66.7

69.7

79.0

87.4

44.8

FT SF VAR 4

WB096D3

78.6

8.2

40.6

52.4

2.4

1.6

97.0

0.3

0.9

89.3

81.2

68.4

64.4

83.7

87.5

40.4

FT SF VAR 5

WB013D0

71.0

3.0

55.7

122.5

2.2

8.1

188.4

2.2

2.2

78.7

88.2

55.9

75.3

84.0

87.4

38.2

F-Central

SFC FT VAR 1

WB271D0

87.7

Not submitted for assaying due to too high mass pull

SFC FT VAR 2

WB114D0

72.8

3.0

19.0

46.2

1.2

4.9

71.4

NR

NR

72.6

77.8

60.9

76.4

75.9

NR

NR

SFC FT VAR 3

WB277D0

69.5

2.7

27.8

74.3

1.4

4.6

108.1

NR

NR

83.2

88.9

75.0

76.6

86.5

NR

NR

SFC FT VAR 4

WB113D1

77.2

3.0

19.6

56.7

1.3

3.3

80.9

1.9

2.7

69.6

81.8

65.5

72.6

77.8

81.6

38.6

SFC FT VAR 5

WB259D0

94.3

Not reported (NR) due to poor test accountability

SFC FT VAR 6

WB118D0

94.2

4.1

16.9

42.9

1.0

2.4

63.2

NR

NR

82.0

82.4

66.2

80.1

81.9

NR

NR

SFC FT VAR 7

WB263D1

90.4

3.1

24.2

60.7

1.5

3.4

89.9

2.2

3.1

67.7

79.0

73.3

69.2

75.1

77.6

41.3

SFC FT VAR 8

WB090D0

96.1

3.2

19.4

39.5

0.8

2.3

62.0

1.6

1.9

65.8

58.7

45.2

50.5

60.1

80.3

30.1



Page 178


Sample Ref

Drill Hole
ID

Grind

Mass

Pull
(%)

Product Grade

Recovery

% -
75 µm

Pt
(g/t)

Pd
(g/t)

Rh
(g/t)

Au
(g/t)

4E
(g/t)

Cu
(%)

Ni
(%)

Pt
(%)

Pd
(%)

Rh
(%)

Au
(%)

4E
(%)

Cu
(%)

Ni
(%)

SFC FT VAR 9

WB091D1

88.0

Not reported (NR) due to poor test accountability

SFC FT VAR 11 Repeat

WB206D1

89.4

1.9

20.1

42.3

1.3

3.2

67.0

1.2

1.5

67.2

75.1

42.9

71.5

71.4

79.9

20.8

SFC FT VAR 12

WB087D0

81.4

2.2

44.1

104.5

2.4

5.2

156.2

NR

NR

85.0

86.4

69.3

78.2

85.4

NR

NR

SFC FT VAR 10

WB150D1

83.8

4.9

16.5

44.7

1.1

3.0

65.3

2.3

2.8

71.0

77.3

54.2

77.4

75.1

91.2

55.5

SFC FT VAR 14

WB260D0

73.4

4.4

23.1

44.7

1.5

2.3

71.5

1.4

2.2

82.2

76.1

73.8

65.1

77.5

86.7

43.3

SFC FT VAR 15

WB095D2

78.3

3.2

31.1

66.5

1.4

3.7

102.7

NR

NR

87.1

81.7

66.3

68.3

82.4

NR

NR

SFC FT VAR 13

WB264D0

90.1

2.6

38.8

107.2

2.7

5.6

154.2

3.3

4.0

67.7

85.2

80.1

80.1

79.7

74.9

37.8

SFC FT VAR 16

WB046D1

77.8

3.3

37.5

107.3

3.2

5.4

153.4

2.4

3.7

75.7

87.2

84.1

75.7

83.6

82.3

46.8

SFC FT VAR 17

WB087D2

87.3

4.3

31.1

79.9

1.9

8.3

121.2

2.2

3.1

81.1

82.5

71.2

81.0

81.8

87.3

47.1

SFC FT VAR 18

WB270D0

94.0

3.6

44.2

127.0

3.3

6.6

181.1

4.1

5.2

85.5

89.5

81.6

82.1

88.1

89.9

68.1

SFC FT VAR 19

WB085D1

89.1

3.3

71.3

147.6

5.1

7.0

231.0

2.4

4.0

78.8

83.4

81.7

77.0

81.7

80.3

44.8

F-Boundary (South)

SFB FT VAR 1

WB053D2

74.8

2.3

27.3

69.3

1.8

7.2

105.7

4.7

5.4

67.4

81.5

57.1

71.1

76.1

86.9

47.9

SFB FT VAR 2

WB154D0

83.7

2.5

27.8

79.4

1.5

6.1

114.8

3.8

5.3

69.2

84.9

48.6

66.8

78.7

89.0

53.9

SFB FT VAR 3

WE030D1

90.3

3.1

23.6

50.0

1.2

3.8

78.5

2.2

4.2

68.5

72.6

41.6

79.8

70.8

87.8

50.4

SFB FT VAR 4

WE083D1

80.9

3.2

12.0

35.2

0.7

2.7

50.6

2.5

3.3

67.1

77.9

43.6

84.7

74.6

90.7

51.6

SFB FT VAR 5

WE028D0

77.7

4.6

18.3

47.1

0.7

3.7

69.8

1.7

2.5

74.7

73.4

46.7

74.6

73.4

78.9

39.9

SFB FT VAR 6

WB079D1

68.2

1.9

11.5

28.9

53.8

1.8

96.0

NR

2.1

80.8

73.6

72.7

61.9

73.6

NR

20.7

SFB FT VAR 7

WE147D1

75.4

4.7

23.0

53.4

1.1

3.9

81.4

3.4

4.3

75.0

81.4

56.8

74.2

78.7

81.4

59.5

F-Boundary (North)

SFN FT VAR 1

WE099D0

89.7

3.5

28.4

49.6

1.4

5.0

84.3

2.8

4.5

87.2

82.2

60.1

76.9

83.0

88.0

61.0

SFN FT VAR 2

WE117D0

86.9

3.4

21.1

58.7

1.4

5.3

86.6

3.8

4.8

77.6

81.2

55.5

78.2

79.5

85.8

58.3

SFN FT VAR 3

WE118D0

80.3

3.4

21.4

53.9

1.3

4.7

81.4

3.1

3.9

76.7

80.1

63.1

76.2

78.6

87.7

54.7

SFN FT VAR 4

WE119D0

85.4

3.4

17.2

53.1

0.01

4.4

74.7

4.0

4.8

64.7

73.0

1.6

67.1

70.2

82.0

56.2

SFN FT VAR 5

WE129D1

83.0

4.1

30.3

66.7

1.6

4.7

103.3

2.8

3.8

74.5

76.5

60.2

73.8

75.5

85.6

51.3

SFN FT VAR 6

WE122D0

81.4

2.5

38.0

78.1

1.3

4.8

122.2

4.2

6.0

78.7

80.0

48.8

67.9

78.5

85.7

53.1

SFN FT VAR 7

WE121D0

84.6

4.2

15.6

47.2

0.8

2.7

66.2

2.4

3.0

68.9

83.8

55.5

60.0

78.1

86.1

66.7

SFN FT VAR 8

WE124D0

93.3

Not reported (NR) due to poor test accountability

SFN FT VAR 9

WE135D0

87.5

3.6

15.6

38.4

1.0

2.6

57.5

2.3

3.3

70.4

72.5

55.9

67.5

71.3

84.8

48.8

Note:  Milling time reduced for test to reach target grind of 80%-75 µm.


Page 179

Figure 13-14 and Figure 13-15 present the 4E head grade recovery curves, and 4E head grade concentrate grade curves, respectively. The anticipated range of 2019 mill feed grades is shaded for reference.

Figure 13-14:  Open Circuit 2019 Variability 4E Head Grade-Recovery Curves

Figure 13-15:  Open Circuit 2019 Variability 4E Head Grade-Concentrate Curves


Page 180

The following items were noted in 2019.

Summaries of the Cu and Ni head grade-recovery curves are presented in Figure 13-16 and Figure 13-17, respectively.

Figure 13-16:  Open Circuit 2019 Variability Copper Head Grade-Recovery Curves


Page 181

Figure 13-17:  Open Circuit 2019 Variability Nickel Head Grade-Recovery Curves

When considering the Cu and Ni recoveries, the following items were noted in 2019.

13.2.6.8 Mine Blend Flotation Test Work

Once the variability testing was completed in 2019, focus was placed on the flotation response of likely Mine Blends. The following blends were tested.

13.2.6.8.1 Mine Blend 1

Mine Blend 1 was produced from a composite of these 2019 drill holes:  WB228D1, WB219D2, WB229D0, WB222D0, WB222D0, WB215D2, WB220D0, WB233D2, WB233D2, WB271D0, WB114D0, WB259D0, WB118D0, WB263D1, WB090D0, WB206D1, WB260D0, WE099D0, WE135D0, WB154D0, and WE030D1. The individual masses of each of the drill holes were based on sample availability and grade to get the resulting blend within the expected grade.

Refer to Table 13-27 for a summary of the measured head grade of Mine Blend 1.


Page 182

Table 13-27:  Mine Blend 1 Sample Head Assays

Pt (g/t)

Pd (g/t)

Rh (g/t)

Au (g/t)

4E (g/t)

S (%)

Cu (%)

Ni (%)

0.81

2.20

0.05

0.30

3.36

0.34

0.06

0.18

The Mine Blend 1 sample was subjected to the flowsheet as developed in the PFS in open circuit mode as shown in Figure 13-3 and achieved a 4E recovery of 75.5% at a final product grade of 95 g/t 4E (3.4% mass pull). The test accountability was not within acceptable limits and the back-calculated head grade was higher than measured at 4.2 g/t 4E (i.e., final product grade and recovery is possibly overstated).

13.2.6.8.2 Mine Blend 4

Mine Blend 4 was produced from a composite of these 2019 drill holes:  WB228D1, WB219D2, WB229D0, WB222D0, WB222D0, WB215D2, WB220D0, WB233D2, WB233D2, WB271D0, WB114D0, WB259D0, WB118D0, WB263D1, WB090D0, WB206D1, WB260D0, WE119D0, WE122D0, WE124D0, WB154D0 and WE030D1. The individual masses of each of the drill holes were based on sample availability and grade to get the resulting blend within the expected grade.

Refer to Table 13-28 for a summary of the measured head grade of Mine Blend 4.

Table 13-28:  Mine Blend 4 Sample Head Assays

Pt (g/t)

Pd (g/t)

Rh (g/t)

Au (g/t)

4E (g/t)

S (%)

Cu (%)

Ni (%)

1.00

2.29

0.03

0.65

3.97

0.42

0.11

0.17

The sample was subjected to the flowsheet in open circuit mode and achieved a 4E recovery of 77.5% at a final product grade of 82 g/t 4E (3.5% mass pull). The test accountability was not within acceptable limits and the back-calculated head grade was lower than measured (i.e., final product grade and recovery is possibly understated).

13.2.6.8.3 Mine Blend 5

Mine Blend 5 was produced from a composite of these 2019 drill holes:  WB228D1, WB219D2, WB229D0, WB222D0, WB222D0, WB215D2, WB220D0, WB233D2, WB233D2, WB271D0, WB114D0, WB259D0, WB118D0, WB263D1, WB090D0, WB206D1 and WB260D0. The individual masses of each of the drill holes were based on sample availability and grade, to get the resulting blend within the expected grade.

Refer to Table 13-29 for a summary of the measured head grade of Mine Blend 5.

Table 13-29:  Mine Blend 5 Sample Head Assays

Pt (g/t)

Pd (g/t)

Rh (g/t)

Au (g/t)

4E (g/t)

S (%)

Cu (%)

Ni (%)

0.91

2.47

0.02

0.54

3.94

0.35

0.12

0.14

The sample was subjected to the flowsheet in open circuit mode and achieved a 4E recovery of 81.2% at a final product grade of 112 g/t 4E (3.2% mass pull).


Page 183

13.2.6.8.4 Mine Blend 6

Mine Blend 6 was produced from a composite of the 2019 drill holes:  WB228D1, WB219D2, WB229D0, WB222D0, WB222D0, WB215D2, WB220D0, WB233D2, WB233D2, WB271D0, WB114D0, WB259D0, WB118D0, WB263D1, WB090D0, WB206D1 and WB260D0. The individual masses of each of the drill holes were based on sample availability and grade, to get the resulting blend within the expected grade.

Refer to Table 13-30 for a summary of the measured head grade of Mine Blend 6.

Table 13-30:  Mine Blend 6 Sample Head Assays

Pt (g/t)

Pd (g/t)

Rh (g/t)

Au (g/t)

4E (g/t)

S (%)

Cu (%)

Ni (%)

0.94

2.26

0.05

0.34

3.58

0.34

0.12

0.17

Mine Blend 6 was tested in open and locked cycle mode. An 8-cycle LCT was further conducted on Blend 6 to test the performance in a continuous mode, as per the flowsheet presented in Figure 13-18.

Figure 13-18:  2019 Locked Cycle Flowsheet for Mine Blend 6

In locked cycle mode, a final product of 91 g/t 4E was produced at a 4E recovery of 80.9%, and a mass pull of 3.1%. Cu recovery was recorded as 84.9% with an associated Ni recovery of 46.2%. The final product had an S level of 7.9% and a Fe level of 13.7%. Magnesium oxide and silicon dioxide were reported at 16.4% and 39.6%, respectively.

An open circuit test on the Mine Blend 6 sample was further conducted to test the impact of using Waterberg Project groundwater as a process water source.


Page 184

Refer to Table 13-31 for a summary of the measured water quality of the sample (H04-1317) used.

Table 13-31:  Waterberg Groundwater Sample H04-1317 of 2019

Parameter

Value

Parameter

Value

pH

7.7

Manganese

0.01 mg/L

Conductivity

204.5 mS/m

Potassium

22.0 mg/L

TDS (mg/l)

1,230 mg/L

Sodium

292.2 mg/L

Total Hardness

374.1 mg/L CaCO3

Chloride

317.7 mg/L

Calcium Hardness

132.3 mg/L CaCO3

Fluoride

0.83 mg/L

Magnesium Hardness

242.6 mg/L CaCO3

Ammonium

<0.20 mg/L

Aluminium

0.01 mg/L

Nitrate

16.23 mg/L

Arsenic

<0.03 mg/L

Nitrite

0.01 mg/L

Calcium

53.0 mg/L

Orthophosphate

<0.05 mg/L

Copper

0.01 mg/L

Sulphate

62.2 mg/L

Iron

0.01 mg/L

Silica

42.0 mg/L

Magnesium

58.9 mg/L

 

 

Compared to the previous open circuit and locked cycle tests conducted on the same sample, this specific test reported a lower 4E recovery of 76.1% at a final product grade of 92.1 g/t 4E and a 2.9% mass pull. Cu recovery was calculated at 80.8% with an associated Ni recovery of 45.2%. When considering the test sample head grade of 3.44 g/t 4E in 2019, the final product grade achieved was higher during the variability testing (based on a blend of 70% F-Central and 30% T-South). The achieved 4E recovery of 76.1% compares well to a calculated recovery (i.e., a weighted average of T-South and F-Central 4E recoveries at 3.44 g/t 4E head grade) of approximately 76% based on the variability testing.

The water sample used for testing was the sample with the highest level of chlorides and nitrates, which is known to negatively affect PGE recoveries. The sample also presented with a high hardness, which can negatively affect reagent activities. The water from the various sources would be blended prior to use in the circuit, which was not reflected in the testing.

Based on the results achieved during the variability testing and the fact that only a single test was conducted using site water, there was not enough proof that the Waterberg Project groundwater will have a negative impact on the flotation performance. It is recommended that further work be conducted to determine if, and to what level, the groundwater needs to be treated prior to use in the flotation circuit, especially when metals are locked up after water re-use.


Page 185

13.2.7 Backfill Sample Preparation (MF1 Test Work)

The following Waterberg Project samples were delivered to Mintek in April 2019 to prepare final tailings samples to be used for backfill testing.

The following composite samples were prepared.

The head assays of the two composite samples are presented in Table 13-32.

Table 13-32:  Backfill Tailings Sample Head Assays

Sample

Pd (g/t)

Pd (g/t)

Au (g/t)

4E (g/t)

S (%)

Cu (%)

Ni (%)

Early Mine Blend

1.84

3.99

0.48

6.31

0.50

0.15

0.21

Late Mine Blend

1.07

2.71

0.19

3.96

0.58

0.12

0.27

An MF1 flowsheet, as per Figure 13-19, was used for sample preparation.

Figure 13-19:  Flowsheet Used in 2019 Backfill Tailings Sample Preparation


Page 186

Refer to Table 13-33 for a summary of the MF1 circuit response of the two samples used for backfilling sample preparation. These tests were not optimized for PGE recovery but were based upon producing a representative backfill product for evaluation.

Table 13-33:  MF1 Circuit Performance for 2019 Mine Blend Samples

Sample Ref

Mass Pull
(%)

Product Grade

Recovery

4E (g/t)

Cu (%)

Ni (%)

4E (%)

Cu (%)

Ni (%)

Early Mine Blend

3.3

144.0

3.7

3.2

73.9

79.3

45.7

Late Mine Blend

3.9

81.6

2.3

3.2

73.0

74.3

46.7

13.2.8 PGE & Nickel Entitlement Study

XPS Canada was contracted by PTM in April 2019 to conduct a PGE and Ni mineralogy and entitlement study on the following eight individual core samples.

The PGE mineralogy consisted of tellurides, arsenides, and alloys. Pd-rich mineralogy was consistent across the samples tested; however, the Pt mineralogy showed a difference with Pt arsenides dominating in the F-Zones while Pt tellurides dominated the T-South material. Expected PGM losses were noted as between 1% to 18%.

Refer to Figure 13-20 for a summary of the PGE entitlement across the various samples.


Page 187

Figure 13-20:  PGE Entitlement Study Summary


Page 188

Ni mineralogy consisted of primarily pentlandite with some Ni occurring in solid solution in pyrrhotite and several gangue species (olivine, serpentine, and pyroxenes). Trace levels of Ni arsenides were identified.

Ni entitlement was calculated based on Ni deportment, liberation, and grain size, and varied between 39% to 78% across the samples tested. Low Ni entitlement showed some correlation to low total sulfide content. Refer to Table 13-34 for a summary of the Ni entitlement findings.

Table 13-34:  XPS Nickel Entitlement Study Summary

Ni

SFB
Var 3

SFC
Var 5

SFN
Var 6

SFC
Var 10

Comp 1

Comp 2

Comp 3

Comp 4

Ni Grade%

0.24

0.15

0.27

0.24

0.1

0.21

0.07

0.04

Ni Grade in non-sulfide%

0.07

0.06

0.06

0.05

0.02

0.03

0.03

0.02

% Ni in sulfide

72.2

59.4

76.2

77

76.4

87.2

59.4

47.8

% Pn not locked (>10 µm)

80.4

67.4

81.5

84

84.9

90.3

79.5

82

% Ni considered unrecoverable

41.9

59.9

37.9

35.4

35.1

21.3

52.8

60.8

% Ni Entitlement @P80 75 µm

58.1

40.1

62.1

64.6

64.9

78.7

47.2

39.2

Cu mineralogy is almost all chalcopyrite. Cu entitlement was calculated based on Cu deportment, liberation, and grain size, and was roughly 80% for all samples except Composite 3 (which was 70% due to poorer liberation). Refer to Table 13-35 for a summary of the Cu entitlement findings.

Table 13-35: XPS Copper Entitlement Study Summary

Cu

SFB
Var 3

SFC
Var 5

SFN
Var 6

SFC
Var 10

Comp 1

Comp 2

Comp 3

Comp 4

Cu Grade%

0.08

0.07

0.14

0.13

0.19

0.39

0.09

0.05

% Cu in chalcopyrite

>99%

>99%

>99%

>99%

>99%

>99%

>99%

>99%

% Cpy not locked (>10 µm)

81.7

83.6

79.6

85.4

77.1

81

69.9

82.3

% Cu considered unrecoverable

18.3

16.4

20.4

14.6

22.9

19

30.1

17.7

% Cu Entitlement @P80 75 µm

81.7

83.6

79.6

85.4

77.1

81

69.9

82.3

13.2.9 Other Historical Test Work

In addition to the comminution and flotation test work, the following testing was conducted on F-Central samples between 2013 and 2016.

Refer to Table 13-36 for a summary of the testing and key findings.


Page 189

Table 13-36:  F-Central HLS and Dewatering Test Work 2013-2016

Campaign
Description
(Laboratory
Used)

Scope of Work

Summary of Key Findings

HLS, 2014

(Mintek)

HLS test work was conducted on a single F-Central drill core sample to assess the amenability of the material to density preconcentration.

The results from the HLS test work indicated limited scope for preconcentration based on density. Even though a waste rejection of up to 40% could be achieved, high precious metal losses (in excess of 20%) rendered the application uneconomical.

Tailings Dewatering, 2015

(Vietti Slurrytec, South Africa)

  • Tailings dewatering test work was conducted on a F-Central composite flotation tailings sample (at a grind of 80% passing 75 µm). The scope of work included the following items.

  • Particle size determination

  • High-level mineralogical characterization

  • Thickening test work

  • Filtration test work

  • Sample preparation of a thickener underflow sample, which was submitted to Paterson & Cooke Consulting Scientists in South Africa for rheological characterization test work

  • The material was found to be non-settling if unflocculated, due to the presence of smectite and talc clays, and the low conductivity of the process water used.

  • 200 g/t Magnafloc 1597 was selected as conditioning agent in conjunction with 20 g/t Magnafloc 919 as flocculant.

  • The optimum thickener feed solids concentration: 10% w/w.

  • The optimum solids flux rate for a high-rate thickener: 0.4 t/h/m2. Underflow slurry solids concentration of 60% w/w was achieved.

  • The optimum solids flux rate for a paste thickener: 0.5 t/h/m2.

  • Underflow slurry solids concentration of 67% w/w was achieved.

  • The un-sheared vane yield stress of the sample was 197 Pa under high-rate conditions and 356 Pa under paste conditions at an underflow solids concentration of 63% w/w and 71% w/w, respectively.

  • The material did dewater under vacuum filtration, although it is imperative to thicken the slurry ahead of filtration.

  • Low filtration rates were achieved for vacuum filtration, and Polymer coagulation was required.

  • A filter cake moisture of 24% by mass was achieved during testing with a design flux of 0.410 t/h/m2.

1.0 


Page 190

13.2.10 Other Current Test Work

The 2023 evaluation was aimed at producing a flotation tail for cemented backfill evaluation, an essential requirement for mining at the Waterberg Project. This Section indicates the production of the tailings.

13.2.10.1 Tailings Sample Production with 2023 Bulk Flotation Flowsheet

A bulk flotation plant setup at Maelgwyn, with milling and flotation parameters adjusted to simulate the closest to MF2 parameters possible, was utilized to attain concentrator tailings for strength tests of a cemented backfilled sample and geochemical analyses on the tailings to be stored on the TSF. The test results are under Section 18.0. See Figure 13-21 for an illustration of the testing setup.

The following Waterberg Project samples were utilized at Maelgwyn in April 2023 to prepare final tailings samples to be used for backfilling testing.

The following composite samples were prepared.

The head assays of the current composite samples are presented in Table 13-37.

Table 13-37: Backfill Tailings Sample Head Assays

Sample

Pd (g/t)

Pd (g/t)

Au (g/t)

Rh (g/t)

S (%)

Cu (%)

Ni (%)

Early Mine Blend

0.9

2.1

0.3

0.1

0.30

0.08

0.17

These tests were not optimized for PGE recovery but were based upon producing a representative backfill product for evaluation.


Page 191

Figure 13-21: Flowsheet Used in 2023 Backfill Tailings Sample Preparation


Page 192

A comparison to previous MF1 flotation tests performed in the 2019 DFS, is presented in Figure 13-22. The 2019 Early Mine (Day 1 to Day 5) 4E recovery ranged between 70% to 75% at varying mass pulls, to yield an 80 g/t 4E concentrate.

The 2023 bulk flotation yielded 69% 4E recovery, at a 4.2% mass pull. The bulk flotation concentrate contained 58 g/t 4E. The 2023 bulk flotation recovery corresponds well to the 2023 locked-cycle tests.

Figure 13-22:  Comparison: 2023 Early Mine Blend Bulk vs. Mintek's 2019 Early Mine Sample

The 2023 bulk flotation concentrate was re-floated, with the aim of investigating optimized recoveries for historic 2019 concentrate grade range targets. It was noted that the re-float test accountability was not within acceptable limits and that the back-calculated head grade was lower than measured (i.e., final product mass and recovery is possibly understated at 62% 4E recovery with 135 g/t attained).

The bulk generated tail 4E grade ranged between 0.9 g/t to 1.3 g/t with an acceptable dry solid SG range of 2.75 t/m3 to 2.89 t/m3.

An investigation on the remaining tail 4E grade in categories of size-by-grade analysis was done as indicated in Table 13-38 to look at possible recovery improvement guidance.


Page 193

Table 13-38:  Size-by-Grade Analysis of Bulk Floated Tail

Size Fraction

Cum. 4E Grade (ppm)

+75 µm

1.16

-75+53 µm

1.36

-53+45 µm

1.37

-45+25 µm

1.30

-25+10 µm

1.06

~10 µm

0.96

Table 13-38 indicates that the distribution of the 4E grades was fair within the categories. Finer grind optimization may be investigated in the next phase to reduce the tail grade and possibly upgrade the concentrate grade of the first three years of the LOM.

13.2.10.2 Dewatering Test Work

In addition to the comminution and flotation test work, the following test work was conducted during 2023 on representative Early Mine Blend tailings for:

The remaining concentrator tails are planned to be dry stacked after the main portion of the concentrator tails are allocated to cemented mine backfill.

Figure 13-23 shows a high-level process flow of tailings for the respective test work covered in Section 13.0.


Page 194

Figure 13-23:  Process Flow of Tailings Test Work for Dry stacking TSF and Backfilling Inputs

Table 13-39 shows the scope of work for which the respective laboratories gave key results.

Table 13-39:  Summary of the Tailings Thickening and Filtration Test Work

Campaign
Description
(Laboratory Used)

Scope of Work

Summary of Key Findings

 

 

 

Tailings Dewatering, 2023

(Vietti Slurrytec)

 

Tailings dewatering test work was conducted on the three-year Early Mine Blend composite flotation tailings sample (at a grind of 80% passing 76 µm and 40% passing 20 µm).

The scope of work included the following items.

  • Particle size determination

  • High-level mineralogical characterization

  • Thickening test work

  • Filtration test work

  • Small amounts of talc (9%) and kaolinite (8%) were detected in the tail sample. These clays are relatively benign and are not expected to affect the flocculation and dewatering processes negatively under moderate process water conductivity conditions.

  • The conductivity of the tested site water was also high and didn't render the need for a conditioning agent. Due to the chemical conditions of the site water, the suspended solids of the sample were in a coagulated condition and will settle naturally.

  • Optimum flocculant of medium anionic charge and medium molecular weight at 45-50 g/t was chosen as flocculant.

  • The optimum thickener feed solids concentration was 12.5% w/w.

  • Bench-top and Semi-pilot thickening test work showed the accelerated consolidation of the high-density (picket raked) conditions over the high-rate (no picket on rake) thickening conditions.

  • Underflow slurry solids concentration of 62% w/w was achieved with high-density and 56% w/w with high-rate thickening.

  • The tailings material showed rheological properties of relatively high un-sheared mud bed yield stress. At 56% solids concentration, the un-sheared yield stress was measured at 82 Pa, while at 62% solids concentration the un-sheared yield stress was measured at 191 Pa.

  • Methods of controlling the level of the mud bed are essential in maintaining the required mud bed residence time specified for achieving the target underflow density.

  • One 38 m diameter thickener is estimated to treat 577 t/h dry solids.

  • Pressure filtration tests simulating a Plate and Frame Pressure Filter showed that the thickened underflow at 56% solid concentration can be further dewatered to 85% solids concentration.

  • A cake moisture content of 15% is achievable at 14 Bar feed pressure, cake thickness of 40 mm and air blow at 8 Bar for 90 seconds.

  • A filtrate clarity of 63 NTU can be reached if a tight cloth is used.



Page 195


Campaign
Description
(Laboratory Used)

Scope of Work

Summary of Key Findings

Tailings Dewatering, 2023

(OEMs)

Tailings dewatering test work was conducted on the three-year Early Mine Blend composite flotation tailings sample (at a grind of 80 to 89% passing 75 µm) to provide process guarantees on the OEM equipment to reach 10%-15% w/w moisture in the filter cake.

The scope of work can be gained from the report (20230718_SOW_own tested OEM.pdf).

  • One diameter range of 38- 50 m thickener is estimated to treat 577 t/h dry solids and can reach the underflow solids range of 50%- 59% w/w.

  • Pressure filtration tests simulating a Plate and Frame Pressure Filter showed that the thickened underflow at ranges 50% to 59% w/w can be further dewatered to 85% solids concentration.



Page 196

13.3 Concentrate Specification

A full chemical analysis was conducted on the concentrate products from the representative Mine Blend 6 LCT in 2019 and the updated 2023 Early Mine Blend's bulk flotation. The results are presented in Table 13-40.

Table 13-40:  2019 DFS and Update Concentrate Products Chemical Analysis

Element

Unit

DFS

DFS

Update

Element

Unit

DFS

DFS

Update

Element

Unit

DFS

DFS

Update

4E

g/t

90.8

58.31

Ge

ppm

2.0

1.0

Sb

ppm

1.2

0.6

Ag

ppm

6.7

3.3

Ho

ppm

0.1

0.1

Sc

ppm

7.7

10.3

Al

%

2.6

1.5

In

ppm

<0.2

0.04

Si

%

18.8

22.1

As

ppm

89.3

18.85

K

%

<0.1

0.02

SiO2

%

40.1

47.2

Ba

ppm

29.6

14.9

La

ppm

1.3

0.6

Sm

ppm

0.2

0.2

Be

ppm

<5.0

0.1

Li

ppm

<10

12

Sn

ppm

6.8

1.1

Bi

ppm

8.2

2.0

Lu

ppm

0.1

0.0

Sr

ppm

51.2

25.6

Ca

%

3.0

2.0

Mg

%

10.5

13.9

Ta

ppm

1.0

0.03

Cd

ppm

1.8

0.7

MgO

%

16.7

23.0

Tb

ppm

0.1

0.04

Ce

ppm

2.7

1.3

Mn

%

0.1

0.1

Th

ppm

1.0

0.2

Co

ppm

1,263

726

Mo

ppm

10.1

1.8

Ti

%

0.1

0.04

Cr

ppm

443.6

428.5

Nb

ppm

1.8

0.3

Tl

ppm

0.6

0.3

Cs

ppm

0.5

0.5

Nd

ppm

1.0

1.0

Tm

ppm

<0.05

0.03

Cu

%

3.3

1.3

Ni

%

2.9

1.1

U

ppm

0.5

0.1

Dy

ppm

0.3

0.3

P

%

<0.01

ND

V

ppm

28.6

39.0

Er

ppm

0.2

0.2

Pb

ppm

49.3

27.55

W

ppm

2.7

0.1

Eu

ppm

0.1

0.1

Pr

ppm

0.2

0.2

Y

ppm

1.9

1.5

Fe

%

14

9.0

Rb

ppm

2.5

0.9

Yb

ppm

0.2

0.2

Ga

ppm

4.3

2.41

S

%

8.0

4.0

Zn

ppm

462.7

201.0

Gd

ppm

0.2

0.21

 

             

The nature of this concentrate is in the range of 4% to 8% S, 1.3% to 3.3% Cu, 1.1% to 2.9% Ni, 0.04% chromite, 16.7% to 23% magnesium oxide, 9% to 14% Fe, and 40.1% to 47.2% silica. The Cl was not detected below 0.02 ppm and F at 83 ppm was detected. There were no other deleterious metals reported to have adverse effects on smelting in the future.


Page 197

13.3.1 Process Plant Recovery Estimate

The process plant recovery estimate was derived using both open and closed-circuit data obtained from MF2 test work during the PFS and 2019 DFS on the various main Waterberg Project deposit lithology units, as well as the closed-circuit data DFS Update on the first three year's representative ore. All data was obtained using proven, laboratory scale testing techniques.

13.3.1.1 Recovery Correlation Test Work

The test work presented in Table 13-41 was used in the regression models for the recoveries.

Table 13-41:  Data Used for LOM Recovery Modelling

Ore Type

Study
Phase

Test
Work
Phase

Test Description

Test Type

Notes

(Phase-Sample-Circuit-
Test ID)

T-South

PFS

Phase 4

PH4 T2c MF2 T1

Open Circuit

 

PFS

Phase 4

PH4 T2c MF2 leachate concentration test

Locked Cycle

 

DFS

Variability

WB222D0 - FT TZ VAR 6 Repeat

Open Circuit

Remainder of T-South DFS variability tests had too fine grind and not included in recovery model.

F-South

DFS

Variability

WB156D0 - SF_FT Var 2

Open Circuit

WB131D1 - SF_FT Var 1 was not included in the recovery modeling as the sample head grade was below cutoff grade.

WB026D0 - SF_FT Var 3

WB096D3 - SF_FT Var 4

WB013D0 - SF_FT Var 5

WB156D0 - SF_FT Var 2 Repeat

WB026D0 - SF_FT Var 3 Repeat



Page 198


Ore Type

Study Phase

Test Work Phase

Test Description

Test Type

Notes

(Phase-Sample-Circuit-Test ID)

F-Central

PFS

Phase 1b

PH1 F4 MF2 New Test 6

Open Circuit

 

PFS

Phase 1b

PH1 F4 MF2 LCTNo.1

Locked Cycle

 

DFS

Variability

WB114D0 -SFC FT Var 2

Open Circuit

SFC FT Var 1 - WB271D0 not submitted due to mass pull.

WB114D0 -SFC FT Var 2 Repeat

WB277D0 -SFC FT Var 3

SFC FT Var 5 - WB259D0 not included in recovery modeling as head grade was below cutoff grade.

WB113D1 -SFC FT Var 4

WB113D1 -SFC FT Var 4 Repeat

WB118D0 -SFC FT Var 6

WB263D1 -SFC FT Var 7

SFC FT Var 8 - WB090D0 not included in recovery modeling as the grind was too fine.

WB150D1 -SFC FT Var 10

WB150D1 -SFC FT Var 10 Repeat

WB087D0 -SFC FT Var 12

The following results were not included in the recovery modeling due to test accountabilities not being within required limits: SFC FT Var 9 -WB091D1, SFC FT Var 14 -WB260D0, and SFC FT Var 14 rpt -WB260D0.

WB264D0 -SFC FT Var 13

WB095D2 -SFC FT Var 15

WB046D1 -SFC FT Var 16

WB087D2 -SFC FT Var 17

WB270D0 -SFC FT Var 18

WB085D1 -SFC FT Var 19

F-Boundary

 

(F-North in earlier phases of the PFS test work)

PFS

Phase 4

PH4 F-Boundary Test 1

Open Circuit

 

PFS

Phase 1b

PH1 F-North MF2 LCT

Locked Cycle

 

DFS

Variability

WB053D2-SFB Var 1

Open Circuit

 

WB154D0-SFB Var 2

WE028D0-SFB Var 5

WB079D1-SFB Var 6

WE147D1-SFB Var 7

WE030D1-SFB Var 3 Repeat

WE083D1-SFB Var 4 Repeat

F-North

 

(Early Dawn F in earlier phases of the PFS test work)

PFS

Phase 3

PH3 EDF MF2 T7

Open Circuit

 

PFS

Phase 3

PH3 EDF MF2 LCT

Locked Cycle

 

DFS

Variability

WE099D0 - SFN 1

Open Circuit

WE124D0 - SFN 8 was not included in the recovery modeling due to test accountabilities not being within required limits.

WE117D0 - SFN 2

WE118D0 - SFN 3

WE119D0 - SFN 4

WE129D1 - SFN 5

WE122D0 - SFN 6 Repeat

WE121D0 - SFN 7

WE135D0 - SFN 9 Repeat

Mine Blend 6.

25% T-South:75% F-Central

DFS

Mine Blend 6 Test

Mine Blend 6 Repeat OCT

Open Circuit

 

 

Mine Blend 6 LCT

Locked Cycle

 

2023 Early Mine Blend 25% T-South:75% F-Central

DFS Update

Early Mine Blend for first 3 year

Mine Blend 6 Repeat OCT and Mine Blend 6 LCT

Open Circuit and Locked Cycle

 

Early Mine Blend LCT

Locked Cycle

Included in recovery modeling only during first three-year ramp-up.



Page 199

The statistical models presented in Table 13-42 shows the mass pull model and the 4E individual recovery models (Pt recovery, Pd recovery, Au recovery and Rh recovery) related to head grade and the model equations are summarized in Table 13-42.

Table 13-42:  Recovery Correlations for Early Mine Blend Recovery Modelling

Early Mine Blend 2023

Description

Equation

Mass pull%

=0.9314*(4E Head Grade)1.1673

Pt Recovery

=85.218*(Pt Head Grade)0.0444

Pd Recovery

=79.451*(Pd Head Grade)0.0399

Au Recovery

=71.998*(Au Head Grade)0.0632

Rh Recovery

=72.693*(Rh Head Grade)0.0106

Cu Recovery

=79.153*(Mass pull)0.0262

Ni Recovery

=48.450*(Mass pull)-0.0560

The recovery point on the Mintek Locked Cycle, was compared to the statistical recovery model applied for the Early Mine Blend as in Figure 13-24 for comparison to 2019.


Page 200

Figure 13-24:  Comparison of Mintek Point on Model Applied for Early Mine Blend 2023 on 4E


Page 201

The correlations of the models, especially for Pt and Pd are a good fit.

The recovery gained on the Mintek Locked Cycle, was compared to the Early Mine Blend model applied in terms of Cu and Ni in Figure 13-25.

Figure 13-25:  Comparison of Model Applied for the Early Mine Blend for Base Metals

The correlations are a good fit and all the models from all the elements were selected to be applied during the first three years after the plant start-up date.


Page 202

13.3.1.2 Plant Feed Schedule

The mill feed schedule is aligned with the mining production schedule and is planned to start in September 2029. A plot of the preliminary plant feed schedule and 4E feed grades is presented in Figure 13-26.

Figure 13-26:  Life-of-Mine Mill Feed Profile

The lithologies being treated are listed below.

Following are items noted from the mill feed schedule.


Page 203

13.3.1.3 Basis of Recovery Estimate

PGE UGR (ratio between mill feed grade and final concentrate grade) versus mass pull was used as a basis for the 2019 DFS to model the expected recoveries from the test work results per ore type.

The process plant recovery estimate was derived using both open and closed-circuit data obtained from MF2 test work during the PFS and 2019 DFS on the various main Waterberg Project deposit lithology units. All data was obtained using proven, laboratory-scale testing techniques, and accredited analytical laboratories.

Each of the test results was weighted equally if the accountability was within expected limits (i.e., none of the test results were discounted apart from where stated). If for any tests low accountabilities were noted for certain metals, those data points were excluded from the model (for the affected metal). The Pt UGR was used as the basis since the test work accountabilities for the Pt results were more consistent when compared to Pd, Rh, and Au in 2019. Once the correlation between concentrate mass pull and Pt UGR was established, correlations between the Pt UGR and the other individual PGEs (Pd, Au, and Rh) were established and used to determine the individual elemental recoveries as well as the associated final product grades expected at different mass pulls. The recoveries for Cu and Ni were based on correlations derived between the concentrate mass pull and the respective base metal UGRs in 2019. Correlations were also derived to determine required mass pulls at different PGE head grades to produce a final product with of least 80 g/t 4E for the Early Mine Blend 6 from 2019.

During months where the monthly blend was similar to the Mine Blend 6 composition (30% T-South: 70% F-Central), the correlations for the Mine Blend 6 model were applied.

The process plant recovery estimate for the 2023 Early Mine Blend, derived using only the closed-circuit data obtained from MF2 test work during the DFS Update on the composition (25% T-South or TZ: 75% F-Central) for the first 36 months. For the remaining months where the monthly blend was similar to the Mine Blend 6 composition, the correlations for the Mine Blend 6 model were applied, and during months in which the Mine Blend varied, the monthly blend's PGE recoveries were calculated based on weighted averages of the individual recoveries modeled (defined as Variability Test option) for each lithology.

The resulting recovery for the 25% T-Zone (TZ): 75% F-Central (Early Mine Blend), the equations for the 30% T-South: 70% F-Central (Mine Blend 6), as well as the different Waterberg Project lithologies (Variability Test option) are presented in Table 13-43.


Page 204

Table 13-43:  Recovery Correlations for Waterberg Recovery Modelling

Description

Equation

Early Mine Blend (First Three Years)

Mass pull%

=0.9314*(4E Head Grade)1.1673

Pt Recovery

=85.218*(Pt Head Grade)0.0444

Pd Recovery

=79.451*(Pd Head Grade)0.0399

Au Recovery

=71.998*(Au Head Grade)0.0632

Rh Recovery

=72.693*(Rh Head Grade)0.0106

Cu Recovery

=79.153*(Mass pull)0.0262

Ni Recovery

=48.450*(Mass pull)-0.0560

Mine Blend 6 (Early LOM)

Mass pull%

=0.9636*(4E Head Grade)1.0465

Pt Recovery

=84.609*(Pt Head Grade)0.0398

Pd Recovery

=79.510*(Pd Head Grade)0.0473

Au Recovery

=74.126*(Au Head Grade)0.0623

Rh Recovery

=90.065*(Rh Head Grade)0.0700

Cu Recovery

=78.739*(Mass Pull%)0.0320

Ni Recovery

=41.062*(Mass Pull%)0.1360

T-South

Mass pull%

=0.894*(4E Head Grade)1.0867

Pt Recovery

=85.236*(Pt Head Grade)0.0772

Pd Recovery

=75.939*(Pd Head Grade)0.0879

Au Recovery

=75.884*(Au Head Grade)0.0957

Rh Recovery

=120.600*(Rh Head Grade)0.4757

Cu Recovery

=77.073*(Mass Pull%)0.0630

Ni Recovery

=39.771*(Mass Pull%)0.1190

F-South

Mass pull%

=0.8905*(4E Head Grade)1.0649

Pt Recovery

=77.382*(Pt Head Grade)0.0703

Pd Recovery

=74.306*(Pd Head Grade)0.0641

Au Recovery

=74.533*(Au Head Grade)0.0640

Rh Recovery

62.4

Cu Recovery

=82.693*(Mass Pull%)0.0330

Ni Recovery

=27.618*(Mass Pull%)0.2290



Page 205


F-Central

Mass pull%

=0.8883*(4E Head Grade)1.0866

Pt Recovery

=77.133*(Pt Head Grade)0.0804

Pd Recovery

=75.056*(Pd Head Grade)0.0862

Au Recovery

=87.499*(Au Head Grade)0.1049

Rh Recovery

=109.170*(Rh Head Grade)0.0744

Cu Recovery

=71.878*(Mass Pull%)0.0620

Ni Recovery

=30.570*(Mass Pull%)0.2250

F-Boundary

Mass pull%

=0.6848*(4E Head Grade)1.2779

Pt Recovery

=70.137*(Pt Head Grade)0.3144

Pd Recovery

=65.859*(Pd Head Grade)0.2555

Au Recovery

=113.320*(Au Head Grade)0.2521

Rh Recovery

=481.670*(Rh Head Grade)0.5761

Cu Recovery

=76.083*(Mass Pull%)0.0880

Ni Recovery

=32.464*(Mass Pull%)0.3430

F-North

Mass pull%

=0.8761*(4E Head Grade)1.0954

Pt Recovery

=77.311*(Pt Head Grade)0.1019

Pd Recovery

=75.374*(Pd Head Grade)0.0892

Au Recovery

=82.389*(Au Head Grade)0.1240

Rh Recovery

=107.250*(Rh Head Grade)0.2017

Cu Recovery

=81.366*(Mass Pull%)0.0440

Ni Recovery

=46.286*(Mass Pull%)0.1340



Page 206

13.3.1.4 DFS Update Plant Recovery Estimate

The recovery estimate for the early years as well as the total LOM is presented and is based on the following inputs.

- Month 1 after mill start-up 3%
- Month 2 and Month 3 after mill start-up 2% per month
- Months 4-12 after mill start-up 1% per month

The recovery estimate for the total LOM is discounted from Section 13.3.1.3 with above ramp-up and commissioning losses included and presented in Table 13-44.

Table 13-44: Discounted Recoveries over Life of Mine

Element

Mill Feed

Grade

Mass Pull

Final Product

Grade

Discounted

Recovery (%)

Pt

0.85 g/t

2.87%

22.5 g/t

76.0%

Pd

1.88 g/t

2.87%

52 g/t

79.3%

Au

0.18 g/t

2.87%

4.5 g/t

70.7%

Rh

0.04 g/t

2.87%

1.1 g/t

70.7%

Cu

0.08%

2.87%

2.18%

81.0%

Ni

0.17%

2.87%

2.59%

43.6%

The target specification for the flotation concentrate final product is a 4E grade of 80 g/t. The expected mass pull to achieve an 80 g/t 4E product is 2.87% based on a LOM mill feed grade of 2.96 g/t 4E. The test work on various ore types indicates that recoveries are very sensitive to changes in mass pull.

13.4 Recommended Future Test Work

The following future test work is recommended.


Page 207

13.5 Risks and Opportunities

The test work program undertaken for the DFS Update was of a suitable standard for a FS and was conducted at a reputable institution accredited on ISO 9001:2015 as certified by Tüv Rheinland. Analytical results were determined at a few accredited laboratories, namely Intertek Genalysis, ALS, and Quality lab, which had the necessary QA/QC protocols in place.

Data obtained from the various test work campaigns (PFS, 2019 DFS, and DFS Update), and subsequent modeling and simulation, allowed the following design activities to take place.

Portions of the plant operating costs and expected overall plant recoveries were derived from the laboratory test results. Based on the test work and engineering design performed as part of the 2019 DFS and DFS Update, several processing risks and opportunities were identified.

13.5.1 Flowsheet

The flowsheet developed during the PFS phase was tested during the variability test work on each of the Waterberg Project lithologies over a range of head grades and confirmed to be valid during the 2019 DFS. The response on each of the ore types was captured within the recovery estimation. The 2023 Early Mine Blend comminution results did not render modification required to the milling circuit design; however, the flotation tailings results, categorized in size-by-grade, indicated the need for liberation optimization from the point of tertiary milling inclusion. At this study phase, surface layout was made available for when such tertiary milling equipment should be implemented.

The current milling and flotation flowsheet allows for LOM flexibility to treat each of the Waterberg Project ore types individually.

13.5.2 Assaying

During the assaying of the DFS Update campaign samples, a known Waterberg Project sample was included for every 10 samples. For example, if the batch had less than 10 samples, one standard was included; and a batch of 33 samples typically included four Waterberg Project standards. In addition to these standards, the laboratory included laboratory-specific standards (typically OREAS 608) and blank samples, as part of their QA/QC. A total of 16 check samples (Waterberg Project standards, OREAS 608 standards, and blanks) were reported.

During the PFS, head grade analysis using a variety of analytical methods resulted in notable assay variability despite several re-assay checks. This is likely attributable to coarse nugget effects, mostly noted on the Au and Pd assays. During the 2019 DFS, to minimize the impact of the assay variability, a round-robin (where tests are performed independently multiple times, and the results are analyzed statistically to assess their variability) was held between several reputable assaying laboratories to determine how the head assays correlated between the various laboratories. A laboratory was selected based on the outcome of these results and used for all assaying during the 2019 DFS testing. Known Waterberg Project sample standards were also included as part of this exercise. During the assaying of the 2019 DFS campaign samples, the known Waterberg Project sample was included for every 10 samples. In addition, the laboratory included laboratory-specific standards (typically AMIS) and blank samples, as part of their QA/QC. A total of 128 check samples (Waterberg Project standards, AMIS standards, and blanks) were reported. Assay certificates were checked on a test basis. The data was reviewed for statistical anomalies.


Page 208

A plot of the measured versus the certified values for the PGMs is presented in Figure 13-27 (for lower-grade samples) and Figure 13-28 (for medium to high-grade samples) for 2019 DFS assays.

Figure 13-27:  2019 Measured vs. Certified PGM Values Summary (Low Grade Samples)


Page 209

Figure 13-28:  2019 Measured vs. Certified PGM Values Summary (Medium to High Grade Samples)

A plot of the measured versus the certified values for Cu and Ni is presented in Figure 13-29. The average variance of the measured Cu versus the certified Cu assays was high at 33.3%; however, this is attributed to the low-grade spectrum where a total of 16 samples measured 0.02%, compared to a measured value of 0.01%. When considering the 90th percentile of the group, the variance on the Cu assays was only 5.9%.


Page 210

Figure 13-29:  2019 Measured vs. Certified Copper and Nickel Values Summary

Metallurgical testing of the F-Zone and T-Zone on 2023 drill core samples was completed at accredited metallurgical laboratories in South Africa and Australia, with all analyses being performed with appropriate QA/QC oversight.

13.5.3 Recovery Estimate

The recovery estimate derived for the DFS Update was based on the results achieved from various open circuit and some Locked Cycle Tests conducted during the PFS and 2019 DFS. It also included results from the variability testing campaign. The DFS Update test work was mainly used for the first three years of recovery estimates.

Flotation recovery for full-scale operations may vary versus that achieved in a laboratory due to operational inefficiencies such as those listed below.


Page 211

To address as many of these problems as possible, the plant design allows for a high level of instrumentation and control within the flotation and milling circuit, with the allowance for installation of a mass pull process control system to allow for improved flotation control. Process operators need to be trained and supervised as to reduce the occurrence of losses due to bad operational practices.

13.5.4 Bulk Sample Consideration

Though adequate data has been gathered to support the DFS Update both geologically and from a metallurgical perspective, the Waterberg Project team has considered a number of initiatives to enhance value and de-risk the Waterberg Project. One of the initiatives considered has been a bulk sample program. Bulk sampling involves accessing an orebody prior to the main project construction phase to obtain a significant volume of ore that is then processed either on site in a pilot plant or in a laboratory program. Bulk sampling is applied in greenfields projects to test and fine-tune certain resource, geotechnical, mining and metallurgical assumptions.

In the case of the Waterberg Project, a bulk sample program would entail developing into the shallower portion of the F-Central Zone allowing the extraction of several thousand tonnes of ore which would be treated in an on-site pilot crushing, milling and flotation plant. This would allow the evaluation of metallurgical performance in the milling, flotation, and recovery of PGMs and base metals from Waterberg Project F-Central ore, thereby allowing for a reconciliation against the Waterberg Project mineral reserve estimates, which would further de-risk the Waterberg Project. Smelting and refining of the bulk sample concentrate produced would improve the understanding of smelter requirements for the product and should reduce or mitigate any risk associated with concentrate processing uncertainty.

This work may also identify opportunities to improve metallurgical recoveries in the milling, flotation, smelting or refining processes. The completion of the planned declines and related surface infrastructure would significantly reduce execution risk once a construction decision is taken. Other benefits would be a better understanding of the orebody from a resource and geotechnical perspective.

13.6 Comments on Mineral Processing and Metallurgical Testing

The shallower 2023 Early Mine Blend flotation evaluation performance is dissimilar to the 2019 deeper ores and the results thereof, combined with 2019 data, have been incorporated into the production schedule.

The opinions of the QP for this Section are as follows.


Page 212


Page 213

14.0 MINERAL RESOURCE ESTIMATES

14.1 Estimation and Modelling Techniques

14.1.1 Key Assumptions and Parameters

The following methodology was used to produce the final mineral resource models for both the F-Zone and T-Zone.

- Collars.

- Assays.

- Downhole surveys.

- Stratigraphic information.

- Geological parameters.

- Perimeters - farm boundaries, Waterberg Project area.

- Create a probability model.

- Code samples as indicators where samples above 1 g/t 4E are assigned a value of 1, and below, a value of 0. A 2 m inclusive waste is considered representing internal dilution that will never be selectively stripped and forms part of the mineralized envelope to ensure a continuous ore envelope.

- Composite indicators (1 and 0) on a 1 m basis.

- Create an empty start model on a 5 m x 5 m x 1 m basis.

- Estimate the 1 and 0 indicator values into the start model, which indicates the probability of a cell being ore or waste.

- Calculate the expected ore versus waste proportion that should be applied to delineate the ore envelope from the composite samples.

- Produce a table with proportions at various probability cutoffs.

- Apply the expected proportion established from the probability cutoff table to the probability model. Number of samples, distance to the estimated cells, and visual checks are also considered.

- Create a final start model for the grade estimation process.


Page 214

14.1.2 Data Used

A total of 32 new drill holes were drilled in the Waterberg Project area hosting declared mineral resources in 2022 and 2023, targeting both the T-Zone (TZ, T1, and T0) and the F-Central Zone. Of the 32 new drill holes, 14 intersected T-Zone mineralization, 11 intersected F-Central Zone mineralization, and 7 were drilled east of the subcrop as its position was delineated.

Data used in this estimate comprised 474 original drill holes with 585 deflections, as shown in Figure 14-1. Of these, 263 intersections occurred in the T-Zone ranging from approximately 200 m to 1,500 m in depth below surface, as shown in Figure 14-2. Figure 14-3 shows that a total of 585 intersections in the F-Zone were used, ranging from approximately 200 m to 1,500 m in depth.

The drill holes and spacing were sufficient to delineate the mineralized zones and continuity. The drill holes are vertical and intersect the overall mineralized zone at an average angle of 37º. All drill hole thicknesses or widths of the mineralized zones are stated as vertical thicknesses or uncorrected.


Page 215

Figure 14-1:  Diagram Showing Drill Holes Drilled in the Waterberg Project Area

Figure 14-2:  Drill Holes that Intersected the T-Zone Mineralization


Page 216

Figure 14-3:  Drill Holes that Intersected the F-Zone Mineralization

14.1.3 Structural Model

Geological understanding and relationships, including structural configuration, form the first phase and are key aspects of the overall estimation process.

Aspects considered for the delineation of structural features were aeromagnetic data, stratigraphy, lithology, and mineralization.

Figure 14-4 shows aeromagnetic data that was used as a first step in identifying the major structures. This is only an indication since these images show the structures that exist mainly in the disconformable Waterberg Group sediments that overlay the main mineralization zones.


Page 217

Figure 14-4:  Initial Delineated Structures

The main consideration for delineating the structures are the stratigraphic units or lithological units. The Super F-Zones are characterized by up to 120 m-thick mineralization that does occur as lenses on specific horizons that do not correlate across the entire ore body but along specific zones and directions. Depending on the section viewed, these lenses might appear to show faults, but in reality, they are different lenses along specific zones at different elevations. The mineralization is not the best indication of faults, but rather the larger lithological units.

Figure 14-5 shows that the major lithological units were used rather than the correlation of the mineralization. The disconformable contact between the Waterberg Group sediments and the main mineralization zone, the base contact of the basement rocks, serves as a first indication of potential faults, as shown in Figure 14-6.

Figure 14-7 shows the final modeled structures in yellow. There are numerous intrusives found in the Waterberg Group sediments that do not extend into the mineralized zones below.

Figure 14-8 shows the top contact of the T-Zone and Figure 14-9 shows the top contact for the F-Zone.


Page 218

Figure 14-5:  Main Lithological Units Used for Structural Interpretation

Figure 14-6:  Diagram Showing Structural Relationships


Page 219

Figure 14-7:  Diagram of Delineated Faults for the Waterberg Project Area

Figure 14-8:  Wireframe Showing the Top of the T-Zone


Page 220

Figure 14-9:  Wireframe Showing the Top of the F-Zone

 

Figure 14-10 shows a strike section (southwest to northeast) of the spatial relationship between the T-Zone and F-Zone. The T-Zone is on average 380 m above the F-Zone. The TZ is at the base of the T-Zone and the T0 is at the top. The T0, along the strike direction, is close to the TZ unit in the northeast, opens to as much as 100 m, and closes again to the southwest, as shown in Figure 14-10. The T0 is not developed in the southwestern portion (the down faulted block). Figure 14-11 shows that on a dip section, the different units are parallel, maintaining similar distances apart.

Figure 14-10:  Strike Section Showing T-Zone (TZ/T1/T0) and F-Zone Relationship

 


Page 221

Figure 14-11:  Dip Section (W-E) Showing T-Zone and F-Zone Relationship

14.1.4 Project Areas

For practical reasons, the F-Zone was divided into smaller project areas as can be seen in Figure 14-12, to handle the large spatial areas and block model size (number of cells, etc.). The project boundaries were used as soft boundaries that included data from either side.

Figure 14-12:  Diagram Showing the Respective Project Areas


Page 222

14.1.5 Geological Domains

The F-Zone, consisting of the FP and FH packages, was modeled as a single unit since no clear, distinct individual units could be correlated across the Waterberg Project area. The T-Zone has two distinct mineralized units, TZ and T0, based on mineralized and lithological characteristics, and can be correlated over larger areas.

The Waterberg Project area consists of distinct zones of mineralization that vary in different parts of the Waterberg Project area. Geological domains based on various geological features including thickness of the mineralization zones, mineralization distribution within the zone, lithological changes, and structural controls were defined.

The F-Zone varies from thick (20 m to 120 m), well mineralized, and continuous mineralization (Super F-Zones), to intermediate thickness (5 m to 20 m) with less continuous mineralization, to thin zones with scattered lower mineralization. The T-Zone is generally thinner (5 m to 10 m), with higher grades than the F-Zone.

For the F-Zone, a total of 17 domains were delineated and labelled 1 through 14 and 16 through 18 (there is no domain 15).

Table 14-1 shows the different parameters for respective domains for the F-Zone. Figure 14-13 shows the geological domains defined for the F-Zone.

Five domains were identified for the TZ unit and four domains for the T0 unit. Figure 14-14 and Figure 14-15 show these domains, respectively.

The thick, well-mineralized domains are referred to as Super F-Zone domains, which are the main economic domains considered for mining, as can be seen in Figure 14-16.

Table 14-1:  F-Zone Geological Domain Characteristics

Project Area Domain Vertical
Thickness (m)
Grade
4E (g/t)
Metal
4E (mg/t)
Pt:Pd
Ratio
North 1 37 0.85 29.2 0.52
North* 2 51 2.25 116.0 0.42
North 3 52 1.47 75.0 0.49
Boundary North 4 17 2.57 39.0 0.63
Boundary North 5 42 2.06 78.0 0.55
Boundary North* 6 65 1.81 131.0 0.49
Boundary North 7 35 1.82 60.0 0.46
Boundary South 8 31 1.40 27.0 0.54
Boundary South* 9 66 1.76 57.0 0.47
Boundary South 10 11 1.28 14.2 0.74
Central 11 55 0.97 55.2 0.54
Central* 12 97 2.10 196.4 0.43
Central 13 31 3.54 48.1 0.51
Central 14 11 1.21 12.7 0.54


Page 223


Project Area Domain Vertical
Thickness (m)
Grade
4E (g/t)
Metal
4E (mg/t)
Pt:Pd
Ratio
South 16 17 1.17 21.3 0.61
South* 17 32 2.29 67.5 0.54
South 18 31 1.22 30.4 0.62

Notes:

  • *Super F-Zone domains.
  • There is no domain 15.
  • Grades are from composite drill hole intersections at 0 g/t cutoff.

Figure 14-13:  Geological Domains of the F-Zone


Page 224

Figure 14-14:  Geological Domains - TZ (Bottom Unit of the T-Zone)

Note:  Grades are from composite drill hole intersections at 0 g/t cutoff.

Figure 14-15:  Geological Domains - T0 (Upper Unit of the T-Zone)


Note:  Grades are from composite drill hole intersections at 0 g/t cutoff.


Page 225


Figure 14-16:  Diagram Showing the Super F-Zone Domains

14.1.6 Probability Model

The first step in creating the probability model was to delineate the overall mineralized envelope or zone in which mineralization occurs. This was historically done by creating a wireframe on sections of the interpreted mineralized envelope. The current process uses indicators to delineate the mineralized envelope on the same principles as a wireframe. From a mineral resource point of view, the first step was to separate mineralized material from disseminated and barren material. If higher grade portions exist and have clear continuity between drill holes, a second envelope inside the overall envelope can be delineated, etc.

It is important to understand the grade continuity of the ore body and the characteristics on all scales to eventually delineate and evaluate.

The initial drilling for the Waterberg Project area was on a 400 m drill spacing. Except for structural and other drill related issues, all drill holes intersected the mineralized zones over a strike length of more than 19 km. The current focus of the Waterberg Project extends over 8 km along strike, with more than 500 drill holes drilled. The variability of mineralization is the most important aspect to understand, to then be able to model and evaluate it.

As the mineralization is not continuous throughout each of the delineated F and T-Zones, and the portions that are mineralized can vary from top to bottom over various distances, it was necessary to delineate a mineralized envelope within each zone. Poorly mineralized or unmineralized portions were separated from well-mineralized portions. An indicator kriging approach was used to estimate the mineralized envelope within each zone. This procedure prevents smearing of high grades into areas which are not actually mineralized.


Page 226

Figure 14-17 shows the discontinuous nature of mineralization.

Figure 14-17:  Discontinuous Nature of the Mineralized Zone

The grades show a large variability over short distances (i.e., deflection level of higher grades); therefore, selecting any high cutoff would result in incorrect delineation, especially having drill holes further apart. The reality is that the ore body cannot be drilled at 5 m intervals to capture the higher variability and the application of a high COG; therefore, the aim is to determine the appropriate COG to ensure continuity with wider-spaced drilling.

Because there is high variability on a close-space basis, this ore body will never be evaluated with high selectivity at a high COG (drill spacing of 10 m or less). To isolate high grades and evaluate them separately would overstate grades at the delineated volume. The high variability forces us to consider a wider range of grades to include and makes it impossible to have isolated higher-grade portions delineated.


Page 227

The second aspect of delineating the mineralized envelope is to consider a grade population that belongs together. If grade populations are split, there is a large risk that estimation between samples will be incorrect and not representative. The initial mineralized envelope should then represent a statistical population.

Probability plots are useful to establish different populations of grade samples. The PP plot shows at least five grade populations. The first one is the trace values below detection limit (left of the 0 line, <0.1 g/t 4E). The second population is between 0.1 g/t and 0.3 g/t 4E and most probably represents the disseminated grades. The third population is between 0.3 g/t and 3.3 g/t 4E and represents most of the samples and the main mineralization group. The fourth population is the 3.3 g/t to 13 g/t 4E and represents a smaller high-grade population within the overall population. The last population is a small number of samples and most probably represents the outliers.

The selection of the COG for the delineation of the mineralized envelope should then be the 0.3 g/t cutoff. The 3.3 g/t 4E cutoff is not a continuous envelope and is contained within the larger 0.3 g/t 4E envelope. Further, the average grade of the mineralized samples is below 3 g/t 4E and selecting a COG close to the average would overstate grades for delineated volumes.

Figure 14-18 shows a histogram and P-plot of grades.

Figure 14-18:  Histogram and Probability Plots of 4E Showing Different Grade Populations

A 1 g/t 4E COG was selected as representative of the mineralized envelope within the F and T-Zones.


Page 228

14.1.6.1 Coding of Indicators

All samples were flagged with either a 0 (waste) or 1 (mineralized) to indicate a waste or a mineralized zone. Samples greater than 1 g/t 4E were flagged as mineralized. The 4E value of 0.111 was below cutoff, as shown in Table 14-2. It was included because on either side the samples were above cutoff and the lengths were less than the 2 m, which was the inclusive waste distance criteria or internal dilution that cannot be separately mined.

Table 14-2:  Coding of Samples

BHID

From

To

4E

Flag

WB008D2

490.00

490.25

0.071

0

WB008D2

490.25

490.50

0.050

0

WB008D2

490.50

490.75

0.070

0

WB008D2

490.75

491.00

0.060

0

WB008D2

491.00

491.25

0.060

0

WB008D2

491.25

491.50

0.060

0

WB008D2

491.50

491.75

1.980

1

WB008D2

491.75

492.00

0.111

1

WB008D2

492.00

492.25

2.000

1

WB008D2

492.25

492.50

1.740

1

WB008D2

492.50

492.75

0.392

0

WB008D2

492.75

493.00

0.515

0

WB008D2

493.00

493.25

0.405

0

WB008D2

493.25

493.50

0.161

0

WB008D2

493.50

493.75

0.060

0

14.1.6.2 Density

Density was kriged for each block in the model similarly to grade. There were cases where density was not measured. As a result, there were some gaps in the data. The gaps were assigned values according to their lithology and an analysis to determine average values for each lithological unit. On average, the density value for the F-Zone was 2.95 t/m3, 2.91 t/m3 for TZ, and 2.88 t/m3 for T0.

The density values were considered by the QP to be appropriate for BIC type mineralization.

14.1.6.3 Composite Indicators

The indicators (0 and 1) were composited on a 1 m basis to ensure they had the same support.

14.1.6.4 Create Start Model

After compositing the indicators, an indicator start model was created. This has the same origin as the flattened block model with block sizes of 5 m x 5 m x 1 m in the X, Y, and Z direction, respectively.


Page 229

14.1.6.5 Setup Indicator Estimation Parameters

The indicator estimation used an inverse distance squared algorithm since the data was already flagged as 0 and 1. The search ellipse was constrained to a single pass.

14.1.6.6 Estimate Indicators

The flagged indicators were estimated using inverse distant weight to obtain a mineralized envelope, as shown in Figure 14-19.

Figure 14-19:  Probability Model Example

14.1.6.7 Calculate Expected Percentage Ore in Envelope from Drill Hole Data

The expected amount of ore within the envelope was calculated from the composited drill hole data. This calculated figure was used in determining the most appropriate probability selection, as shown in Table 14-3.

Table 14-3:  Volume Relationship at Specific Probability Level Cutoffs

Probability

Tonnage

Percent of
Total Tonnage

0.00

22,330,950

 

0.05

22,239,600

99.59%

0.10

22,152,975

99.20%

0.15

21,947,125

98.28%

0.20

21,632,000

96.87%

0.25

21,279,150

95.29%

0.30

20,779,250

93.05%

0.35

19,813,950

88.73%

0.40

19,183,875

85.91%

0.45

18,506,000

82.87%

0.50

17,126,400

76.69%

0.55

15,720,925

70.40%



Page 230


Probability

Tonnage

Percent of
Total Tonnage

0.60

14,509,025

64.97%

0.65

13,060,800

58.49%

0.70

10,966,350

49.11%

0.75

9,214,300

41.26%

0.80

7,386,000

33.08%

0.85

5,110,600

22.89%

0.90

3,498,175

15.67%

0.95

2,238,500

10.02%

1.00

1,097,475

4.91%

14.1.7 Estimation Start Model

After the indicators were estimated and a mineralized envelope obtained, an initial (start) model for estimation was created applying the appropriate probability level as shown in Figure 14-20.

Figure 14-20:  Estimation Start Model Derived from the Probability Model Example

14.1.8 Flag Drill Hole with Final Start Model

Drill hole samples were coded using the Datamine "MOD2XYZ" process. The cells have a reef code, which was assigned to samples that lie within a specific cell.

14.1.9 Composite Ore Intersections

The drill hole intersections for both the F and T-Zone intersections were composited for 4E, Pt, Pd, Au, Cu, Ni, and density on a 1 m interval. The compositing utilized the weighting of density and sample length.

14.1.10 Histograms and Probability Plots

A detailed statistical analysis showed skewed distributions for most of the elements assessed. The data was thus capped using probability and log probability plots to reduce the variability in the populations for each domain.


Page 231

14.1.11 Outlier Analysis

The histogram and probability plots were used to determine the top cap values (values, greater than the top cap value, are set to the top cap value) for the various domains, shown in Table 14-4.

Table 14-4:  Top Cap Values (4E g/t) Applied for the T-Zone and F-Zone

Parameter

TZ

T0

FZ North

FZ Boundary
North

FZ Boundary
South

FZ Central

FZ South

Density (t/m3)

3.22

3.15

3.71

3.36

3.25

3.48

3.30

Pt (g/t)

5.40

5.00

4.50

4.50

3.40

7.00

4.80

Pd (g/t)

11.00

9.00

8.00

7.00

7.80

13.00

9.70

Rh (g/t)

0.25

0.25

0.22

0.25

0.17

0.40

0.36

Au (g/t)

5.50

2.50

0.60

0.80

0.70

0.90

0.76

Ni (%)

0.32

0.25

0.55

0.60

0.40

0.50

0.30

Cu (%)

0.75

0.55

0.35

0.30

0.30

0.30

0.15

4E (g/t)

12.00

12.00

14.00

13.00

9.50

20.00

14.50

14.1.12 Descriptive Statistics

Detailed, descriptive statistics were completed on the composited data flagged within the start model as shown in Table 14-5. Each domain, as well as the entire dataset for each mineralized layer, was analyzed.


Page 232

 

Table 14-5:  Descriptive Statistics for the T and F-Zones

Parameter

Number
of
Samples

Min

Max

Av

Var

St Dev

Coefficient
of
Variation

T-Zone - TZ

Density (t/m3)

1,121

2.600

3.18

2.89

0.005

0.069

0.02

Pt (g/t)

1,121

0.030

5.40

0.89

0.966

0.983

1.11

Pd (g/t)

1,121

0.004

11.00

1.54

3.878

1.969

1.28

Rh (g/t)

1,121

0.0001

0.25

0.03

0.002

0.043

1.29

Au (g/t)

1,121

0.004

5.50

0.67

0.673

0.820

1.23

Ni (%)

1,086

0.004

0.32

0.06

0.003

0.059

0.92

Cu (%)

1,086

0.004

0.75

0.11

0.017

0.130

1.15

4E (g/t)

1,121

0.021

15.00

3.09

11.341

3.368

1.09

T-Zone - T0

Density (t/m3)

910

2.681

3.18

2.88

0.004

0.063

0.02

Pt (g/t)

896

0.003

5.00

0.68

0.791

0.889

1.31

Pd (g/t)

896

0.010

9.00

1.08

2.150

1.466

1.35

Rh (g/t)

896

0.0002

0.25

0.03

0.002

0.039

1.41

Au (g/t)

896

0.010

2.50

0.33

0.220

0.469

1.43

Ni (%)

875

0.003

0.25

0.06

0.003

0.058

0.96

Cu (%)

875

0.001

0.55

0.12

0.018

0.133

1.15

4E (g/t)

896

0.040

15.00

2.12

7.468

2.733

1.29

FZ-North

Density (t/m3)

4,350

2.515

3.71

2.96

0.003

0.059

0.02

Pt (g/t)

4,349

0.010

4.50

0.75

0.320

0.565

0.76

Pd (g/t)

4,349

0.007

8.00

1.79

1.846

1.359

0.76

Rh (g/t)

4,349

0.001

0.22

0.04

0.001

0.032

0.77

Au (g/t)

4,349

0.001

0.60

0.14

0.011

0.106

0.75

Ni (%)

4,263

0.009

0.55

0.19

0.007

0.083

0.44

Cu (%)

4,263

0.000

0.35

0.09

0.004

0.062

0.68

4E (g/t)

4,349

0.036

14.00

2.73

4.214

2.053

0.75

FZ-Boundary North

Density (t/m3)

2,955

2.546

3.36

2.96

0.005

0.073

0.02

Pt (g/t)

2,955

0.010

4.50

0.68

0.361

0.601

0.89

Pd (g/t)

2,955

0.010

7.00

1.43

1.417

1.190

0.83

Rh (g/t)

2,955

0.001

0.25

0.04

0.001

0.033

0.91

Au (g/t)

2,955

0.001

0.80

0.13

0.013

0.112

0.87

Ni (%)

2,955

0.008

0.60

0.19

0.008

0.087

0.45

Cu (%)

2,955

0.001

0.30

0.09

0.003

0.057

0.65



Page 233


Parameter

Number
of
Samples

Min

Max

Av

Var

St Dev

Coefficient
of
Variation

4E (g/t)

2,955

0.040

13.00

2.28

3.664

1.914

0.84

FZ-Boundary South

Density (t/m3)

3,544

2.645

3.25

2.95

0.005

0.073

0.02

Pt (g/t)

3,544

0.005

3.40

0.62

0.267

0.516

0.83

Pd (g/t)

3,544

0.005

7.80

1.36

1.248

1.117

0.82

Rh (g/t)

3,544

0.001

0.17

0.03

0.001

0.027

0.90

Au (g/t)

3,544

0.001

0.70

0.11

0.009

0.095

0.83

Ni (%)

3,228

0.005

0.40

0.17

0.004

0.066

0.38

Cu (%)

3,228

0.001

0.30

0.07

0.003

0.051

0.72

4E (g/t)

3,544

0.021

9.50

2.12

2.761

1.661

0.78

FZ-Central

Density (t/m3)

7,947

2.610

3.48

2.95

0.004

0.066

0.02

Pt (g/t)

7,945

0.002

7.00

0.73

0.467

0.683

0.93

Pd (g/t)

7,945

0.004

13.00

1.67

2.259

1.503

0.90

Rh (g/t)

7,945

0.0001

0.40

0.04

0.002

0.040

1.00

Au (g/t)

7,945

0.001

0.90

0.11

0.010

0.101

0.89

Ni (%)

7,773

0.006

0.50

0.17

0.004

0.065

0.38

Cu (%)

7,773

0.0002

0.30

0.06

0.002

0.048

0.82

4E (g/t)

7,945

0.010

20.00

2.56

5.214

2.283

0.89

FZ-South

Density (t/m3)

1,459

2.699

3.30

2.97

0.006

0.079

0.03

Pt (g/t)

1,459

0.007

4.80

0.82

0.630

0.794

0.97

Pd (g/t)

1,459

0.005

9.70

1.48

2.420

1.556

1.05

Rh (g/t)

1,459

0.001

0.36

0.04

0.002

0.049

1.19

Au (g/t)

1,459

0.003

0.76

0.10

0.013

0.113

1.12

Ni (%)

1,459

0.002

0.30

0.12

0.002

0.044

0.38

Cu (%)

1,459

0.001

0.15

0.03

0.001

0.030

1.00

4E (g/t)

1,459

0.027

14.50

2.44

5.932

2.436

1.00



Page 234

14.1.13 Variogram Modelling

Variograms are a useful tool for investigating the spatial relationships of samples. Variograms for 4E, Pt, Pd, Rh, Au, Ni, Cu, and density were modeled for the estimation process.

Downhole variograms were modeled to obtain the short-distance spatial variance, which is also an indication of the expected nugget that should be applied for the planar variograms. Figure 14-21 shows an example of a downhole variogram for the F-Zone.

Figure 14-21:  Downhole Variogram Example

Figure 14-22 shows an example of an anisotropic planar variogram for the F-Zone. Table 14-6 summarizes the modeled variogram's parameters.


Page 235

Figure 14-22Example of a Variogram Model of the F-Zone (4E)


Page 236

Table 14-6:  Variogram Model Parameters

Parameter

Sill

Angle 1

Axis 1

Nugget
(%)

Sill 1
(%)

X1
Range

Y1
Range

Z1
Range

Sill 2
(%)

X2
Range

Y2
Range

Z2
Range

T-Zone - TZ

Density (t/m3)

0.0047

0

3

30

100

311

311

3

100

0

0

0

Pt (g/t)

0.9181

0

3

28

51

51

63

2

100

199

199

3

Pd (g/t)

4.1948

0

3

43

56

56

69

2

100

176

176

3

Rh (g/t)

0.0021

0

3

42

97

97

67

3

100

308

308

3

Au (g/t)

0.6551

0

3

40

80

99

99

2

100

221

221

3

Ni (%)

0.0035

0

3

37

80

77

77

2

100

252

252

3

Cu (%)

0.0187

0

3

25

73

92

92

2

100

253

253

3

4E (g/t)

9.3472

0

3

31

72

97

97

2

100

252

224

3

T-Zone - T0

Density (t/m3)

0.0038

0

3

30

100

311

311

3

0

0

0

0

Pt (g/t)

0.5752

0

3

42

83

43

43

2

100

118

118

3

Pd (g/t)

1.7823

0

3

24

63

46

46

2

100

118

118

3

Rh (g/t)

0.0013

0

3

31

45

49

49

2

100

119

119

3

Au (g/t)

0.1904

0

3

38

78

86

86

2

100

237

237

3

Ni (%)

0.0036

0

3

37

48

67

67

2

100

127

127

3

Cu (%)

0.0193

0

3

31

46

73

73

2

100

125

125

3

4E (g/t)

6.2014

0

3

25

27

66

66

2

100

116

116

3

F-Zone - North

Density (t/m3)

0.0035

47

3

39

83

100

100

5

100

350

350

5

Pt (g/t)

0.3070

47

3

42

82

72

53

3

100

244

305

5

Pd (g/t)

1.7010

47

3

34

78

81

56

3

100

231

326

5

Rh (g/t)

0.0010

47

3

42

79

76

60

3

100

218

322

5



Page 237


Parameter

Sill

Angle 1

Axis 1

Nugget
(%)

Sill 1
(%)

X1
Range

Y1
Range

Z1
Range

Sill 2
(%)

X2
Range

Y2
Range

Z2
Range

Au (g/t)

0.0100

47

3

40

80

73

84

3

100

225

306

5

Ni (%)

0.0070

47

3

43

71

65

86

3

100

227

308

5

Cu (%)

0.0040

47

3

25

75

71

101

3

100

221

348

5

4E (g/t)

4.0160

47

3

39

83

88

55

3

100

234

325

5

F-Zone - Boundary North

Density (t/m3)

0.0053

30

3

40

80

100

100

3

100

314

335

5

Pt (g/t)

0.3120

30

3

42

64

97

86

3

100

286

252

5

Pd (g/t)

1.1722

30

3

36

86

101

90

3

100

291

254

5

Rh (g/t)

0.0009

30

3

42

79

76

60

3

100

285

270

5

Au (g/t)

0.0107

30

3

36

73

103

110

3

100

290

275

5

Ni (%)

0.0071

30

3

43

71

103

122

3

100

315

251

5

Cu (%)

0.0031

30

3

25

75

99

119

3

100

281

257

5

4E (g/t)

3.2466

30

3

39

68

104

100

3

100

291

245

5

F-Zone - Boundary South

Density (t/m3)

0.0052

30

3

40

80

100

100

3

100

314

335

5

Pt (g/t)

0.2356

30

3

42

43

116

99

3

100

375

267

5

Pd (g/t)

1.1501

30

3

36

61

118

92

3

100

371

245

5

Rh (g/t)

0.0006

30

3

40

55

112

121

3

100

369

265

5

Au (g/t)

0.0084

30

3

38

75

103

110

3

100

369

252

5

Ni (%)

0.0039

30

3

33

62

116

102

3

100

370

287

5

Cu (%)

0.0026

30

3

29

49

100

94

3

100

283

196

5

4E (g/t)

2.3209

30

3

39

63

114

100

3

100

369

245

5

F-Zone - Central

Density (t/m3)

0.0044

0

3

25

25

164

164

3

100

402

402

0



Page 238


Parameter

Sill

Angle 1

Axis 1

Nugget
(%)

Sill 1
(%)

X1
Range

Y1
Range

Z1
Range

Sill 2
(%)

X2
Range

Y2
Range

Z2
Range

Pt (g/t)

0.4229

0

3

30

72

56

56

3

100

322

322

3

Pd (g/t)

2.0997

0

3

33

72

64

64

3

100

388

388

3

Rh (g/t)

0.0015

0

3

32

52

95

95

3

100

401

401

3

Au (g/t)

0.0098

0

3

39

71

94

94

3

100

388

388

3

Ni (%)

0.0042

0

3

38

72

52

52

3

100

291

291

3

Cu (%)

0.0023

0

3

34

70

56

56

3

100

265

265

3

4E (g/t)

4.9126

0

3

40

78

52

52

3

100

390

390

3

F-Zone - South

Density (t/m3)

0.0035

0

3

39

83

100

100

5

100

280

240

5

Pt (g/t)

0.4700

0

3

47

47

114

62

3

100

254

170

5

Pd (g/t)

1.8752

0

3

34

42

116

65

3

100

293

193

5

Rh (g/t)

0.0019

0

3

27

28

112

110

3

100

236

209

5

Au (%)

0.0108

0

3

27

27

134

72

3

100

281

236

5

Ni (%)

0.0020

0

3

50

50

115

95

3

100

262

253

5

Cu (g/t)

0.0008

0

3

42

43

103

143

3

100

240

267

5

4E (g/t)

4.4656

0

3

34

37

109

63

3

100

280

200

5



Page 239

14.1.14 Global Mean Model

Simple kriging (SK) using a global mean was used to estimate grades in areas where there was insufficient data; the model needed to be extrapolated into those areas. The SK model was generally applied in the Inferred Resource category. Global means were calculated for several block sizes / de-clustered data orientations. Based on this exercise, an appropriate global mean was selected for use in the SK estimation.

SK was used for the second and third search radius, while ordinary kriging (OK) was used for the first search radius.

14.1.15 Grade Estimation 

Estimation was completed using Datamine Studio ver21 and Minesoft (Pty) Ltd.'s (Minesoft) geostatistical package RES ver4.

Grade parameters estimated were 4E, Pt, Pd, Rh, Au, Ni, Cu, and density using OK and SK.

The following applies to the mineral resource area and was undertaken using Minesoft's RES geostatistical program. The following parameters were used in the kriging process.

14.1.16 Model Validation

The models are validated based on several parameters. A visual validation comparing drill hole grades to block model grades, swath plots, search volumes, number of samples used in an estimate, distance from samples that represent the variogram ranges, kriging efficiency, and slope of regression plots were all used to validate the estimation process.

14.1.17 Rotate Back to Rotated Plane

The kriging models were subdivided into smaller cells sized 5 m x 5 m x 1 m, maintaining the parent cell grades. These cell centers were projected back to the rotated plane, as can be seen in Figure 14-23.


Page 240

Figure 14-23:  Example of Cell Centers Projected Back to Rotated Wireframe

14.1.18 Rotate Back to Original Three-dimensional Space

Figure 14-24 shows the 5 m x 5 m x 1 m cell centers back rotated to the original 3D plane. The cell centers were converted to a block model and represent the final in situ mineral resource model as shown in Figure 14-25.

Figure 14-24Example of the Back Rotated Cell Centers to Original 3D Space


Page 241

Figure 14-25:  Example of the Final In Situ Mineral Resource Model

14.1.19 Mineral Resource Model

The in situ mineral resource model has 1 m thick envelopes and some scattered cells that will not be mined. The final mineral resource model was finalized using specific criteria to eliminate thin slices and scattered mineralization, as well as to ensure continuity.

The following parameters were considered:

Figure 14-26 shows an example of the conversion from the in situ mineral resource model to the final resource model. It should be noted that the final resource model conforms with the classification of an in situ resource.

Figure 14-27 shows the initial overall vertical thickness of the delineated mineralized zones for the F and T-Zones. Figure 14-28 through Figure 14-31 show the mineral resource model parameters at a specific cutoff (4E) and other applied parameters as discussed above. The plots represent a cumulative value in the vertical dimension for applied parameters.


Page 242

Figure 14-26Diagram Showing the In Situ versus Final Mineral Resource Model


Page 243

Figure 14-27:  Vertical Thickness of Respective Mineralized Zones



Page 244


Page 245

Figure 14-28Mineral Resource Model Plots (2.5 g/t 4E Cutoff) for T-Zone - TZ



Page 246


Figure 14-29Mineral Resource Model Plots (2.5 g/t 4E Cutoff) for T-Zone - T0



Page 247


 



Page 248

Figure 14-30Mineral Resource Model Plots (2.0 g/t 4E Cutoff) for F-Zone



Page 249

Figure 14-31Mineral Resource Model Plots (2.0 g/t (4E) Cutoff



Page 250


 



Page 251

14.1.20 Metal Groupings and Proportions

4E estimates of Pt, Pd, Rh, and Au are commonly used in mineral resource estimates. The weighted average metal split for the T-Zone is Pt:Pd:Rh:Au 29:50:1:20, and the F-Zone Pt:Pd:Rh:Au 29:65:1:5.

14.1.21 Effect of Modifying Factors

No undisclosed environmental, permitting, legal, or title factors will affect the estimated mineral resource. Metallurgical, site infrastructure, mine design and planning, processing plant, socioeconomic, community, political, and metal marketing factors currently create no known fatal impediments to the Waterberg Project.

These factors are considered in greater detail at a mineral reserve consideration level. There is no guarantee that the current mineral resources will ever be upgraded in resource classification or classified as mineral reserves. These mineral resources are utilized in this DFS Update.

14.2 Mineral Resource Classification Criteria

Within the T and F-Zones, there are areas that can be classified as Inferred, Indicated, and Measured mineral resources. The primary criteria differentiating these areas are the spacing of drill hole data, geological confidence, and confidence in the kriging estimate (derived from the kriging efficiencies, and regression slope values). Infill drilling increased the confidence in the structure and the perceived continuity of the layering of mineralization within each zone. The data is of sufficient quality and the geological understanding and interpretation are considered appropriate for this level of mineral resource classification.

The mineral resource was classified according to the criteria below.

- Measured: high confidence, no problem areas.

- Indicated: high confidence, some problem areas with low risk.

- Inferred: some aspects might be of medium to high risk.

- Measured: high confidence in the understanding of geological relationships, continuity of geological trends, and enough data.

- Indicated: good understanding of geological relationships.

- Inferred: geological continuity not established.

- Measured: at least eight drill holes within semi-variogram range or a minimum of 27 1-m composite samples.

- Indicated: at least four drill holes within semi-variogram range and/or a minimum of 12 1-m composite samples.

- Inferred: less than three drill holes within the semi-variogram range.


Page 252

- Measured: at least within 60% of semi-variogram range.

- Indicated: within semi-variogram range.

- Inferred: further than semi-variogram range.

- Measured: >60%.

- Indicated: 20%-60%.

- Inferred: <20%.

- Measured: >90%.

- Indicated: 60%-90%.

- Inferred: <60%.

Figure 14-32, Figure 14-33, and Figure 14-34 show the Indicated, Inferred, and Measured mineral resource categories for the F and T-Zones (TZ and T0), respectively.

The classification of the mineral resource estimate was underlain in accordance with requirements and guidelines of the CIM 2014 and S-K 1300 standards. The mineral resource reported here meets the requirements of the current CIM and S-K 1300 standards.

It should be noted that an Inferred mineral resource has a degree of uncertainty attached. No assumption can be made that any part or all mineral deposits in this category will ever be converted into mineral reserves.


Page 253

Figure 14-32Mineral Resource Categories for the F-Zone


Page 254

Figure 14-33Mineral Resource Categories for the TZ-Zone

Figure 14-34Mineral Resource Categories for the T0-Zone

 


Page 255

14.3 Reasonable Prospects for Eventual Economic Extraction

All the JV partners were involved in developing the latest mineral resource model, appropriate COGs, economic parameters, and mineral resource model criteria. It was determined that the deposit has a reasonable prospect of economic extraction in relation to:

Metal contents and block tonnages were accumulated and formed the basis for reporting the mineral resource estimate.

Mineral resources that are not mineral reserves do not have demonstrated economic viability. The estimate of mineral resources may be materially affected by environmental, permitting, legal, marketing, or other relevant issues.

No guarantee exists that all or any part of the mineral resource will be converted to a mineral reserve.

All mineral resources were classified as either Inferred, Indicated, or Measured mineral resources, according to the definitions of the CIM 2014 and S-K 1300 standards.

Inferred mineral resources were classified; however, no addition of the Inferred mineral resources to other mineral resource categories took place.

14.4 Mineral Resource Statement

Updated in situ mineral resource estimates were completed for both the F-Central Zone and the T-Zone in the Waterberg Project area, incorporating additional and infill drilling since the 2019 mineral resource estimates.

Mineral resources were classified in accordance with SAMREC (2016) and S-K 1300 standards. There are certain differences between SAMREC and CIM standards on mineral resources and mineral reserves; however, in this case, Waterberg JV Resources and the QP believe the differences are not material and the standards may be considered the same. Inferred mineral resources have a high degree of uncertainty. Mineral resources might never be upgraded or converted to mineral reserves.

Mineral resources are provided on a 100% project basis. Inferred and Indicated categories are separate. The estimates have an effective date of 31 August 2024 and remain accurate as of the date set forth on the cover of this Technical Report. Tables may not add up perfectly due to rounding.


Page 256

The estimation of mineral resources considered site infrastructure, environmental, permitting, legal, title, taxation, socio-economic, marketing, and political factors. The mineral resources may be materially affected by metals prices, exchange rates, labor costs, electricity supply issues, and/or other factors detailed in the PTM Annual Information Form.

The COG for the T-Zone and the F-Zone considered costs, smelter discounts, metal prices, and concentrator recoveries from the previous and ongoing engineering work completed on the property by Waterberg JV Resources and its independent engineers. Consensus pricing and exchange rates were considered for the cutoff considerations. The COG determination, applied to the mineral resource and mineral reserve, is fully described in Section 15.1. For purposes of the DFS Update, a mineral resource COG of 2.0 g/t 4E was used for the F-Central and F-South, and a 2.5 g/t 4E COG for the F-Boundary South, F-North, F-Boundary North and the T-Zone.

It is the QP's opinion that all issues relating to all relevant technical and economic factors likely to influence the prospect of economic extraction can be resolved with further work.

The mineral resources excluding reserves for the T-Zone and F-Zone are summarized in Table 14-10 and Table 14-8. The mineral resource statement excluding reserves is summarized in Table 14-9. The mineral resources including reserves for the T-Zone and F-Zone are summarized in Table 14-10 and Table 14-11. The mineral resource statement including reserves is summarized in Table 14-12.


Page 257

Table 14-7:  Mineral Resource Excluding Reserves for the T-Zone

Mineral Resource T-Zone

Mineral
Resource
Category

Cutoff

Tonnage

Grade

Metal

4E

Pt

Pd

Rh

Au

4E

Cu

Ni

4E

g/t

Mt

g/t

g/t

g/t

g/t

g/t

%

%

kg

Moz

TZ

Measured

2.5

1.33

0.89

1.54

0.04

0.72

3.19

0.13

0.07

4,232

0.136

Indicated

2.5

2.26

1.02

1.69

0.03

0.74

3.48

0.22

0.10

7,864

0.253

M+I

2.5

3.59

0.97

1.64

0.03

0.73

3.37

0.19

0.09

12,096

0.389

Inferred

2.5

17.52

1.19

2.02

0.04

0.87

4.11

0.15

0.07

72,031

2.316

T0

Measured

2.5

0.00 

0.00 

0.00 

0.00 

0.00 

0.00 

0.00 

0.00 

0.00

0.000 

Indicated

2.5

1.18

0.96

1.55

0.04

0.47

3.02

0.16

0.08

3,567

0.115

M+I

2.5

1.18

0.96

1.55

0.04

0.47

3.02

0.16

0.08

3,567

0.115

Inferred

2.5

0.64

0.99

1.51

0.04

0.36

2.90

0.17

0.07

1,858

0.060

Total T-Zone (TZ+T0) at 2.5 g/t (4E) Cutoff

Measured

2.5

1.33

0.89

1.54

0.04

0.72

3.20

0.13

0.07

4,232

0.136

Indicated

2.5

3.44

1.00

1.64

0.03

0.65

3.32

0.20

0.09

11,431

0.368

M+I

2.5

4.77

0.97

1.62

0.03

0.67

3.29

0.18

0.09

15,663

0.504

Inferred

2.5

18.16

1.18

2.00

0.04

0.85

4.07

0.15

0.07

73,889

2.376

Mineral
Resource
Category

Prill Split

 

 

 

 

 

 

 

Pt

Pd

Rh

Au

 

 

 

 

 

 

 

%

%

%

%

 

 

 

 

 

 

 

Measured

27.9

48.3

1.1

22.7

 

 

 

 

 

 

 

Indicated

30.2

49.5

0.9

19.5

 

 

 

 

 

 

 

M+I

29.6

49.2

1.0

20.3

 

 

 

 

 

 

 

Inferred

28.8

52.2

0.6

18.3

 

 

 

 

 

 

 

Notes:

  • All mineral resources in situ.
  • 4E = PGE (Pt+Pd+Rh) and Au.
  • The mineral resources stated above are shown on a 100% project basis, that is, for the Waterberg Project.
  • Mineral resource cutoff 2.5 g/t (4E) grade except for FZ-Central and FZ-South are at 2.0 g/t cutoff grade (4E). Cutoff grade calculations performed in March 2023 and were based on the following assumptions:
  • Metal prices:  Pt at US$1 050/oz, Pd at US$1 300/oz, Au at US$1 650/oz, Rh at US$5 000/oz, Cu at US$3.50/lb and Ni at US$8.50/lb.
  • Unit costs: US$63.99 / t milled for F-Zones and US$76 / t milled for T-Zone (based on the 2019 DFS and escalated for inflation).
  • Metal recoveries: 4E concentrator recoveries at 82% for F-Zones and 81% for T-Zone. Base metal recoveries for the F-Zones at 50.0% for Ni and 88.6% for Cu, T-Zone at 46.0% for Ni and 86.6% for Cu.
  • Smelter recovery/payabilities: 83.5% for 4E and 72.0% for Cu and Ni.
  • Conversion Factor used - kg to oz = 32.15076.
  • Numbers may not add due to rounding.
  • A 5% and 7% geological loss were applied to the Measured / Indicated and Inferred mineral resource categories, respectively.


Page 258

Table 14-8:  Mineral Resource Excluding Reserves for the F-Zone

Mineral Resource F-Zone

Mineral
Resource
Category

Cutoff

Tonnage

Grade

Metal

4E

Pt

Pd

Rh

Au

4E

Cu

Ni

4E

g/t

Mt

g/t

g/t

g/t

g/t

g/t

%

%

kg

Moz

FZ-North

Measured

2.5

4.63

0.77

1.88

0.04

0.15

2.84

0.10

0.20

13,147

0.423

Indicated

2.5

12.99

0.79

1.87

0.04

0.14

2.84

0.08

0.18

36,893

1.186

M&I

2.5

17.62

0.78

1.87

0.04

0.14

2.85

0.09

0.19

50,041

1.609

Inferred

2.5

7.99

0.78

1.90

0.04

0.15

2.87

0.09

0.19

22,917

0.737

FZ-Boundary North

Measured

2.5

2.33

0.92

1.91

0.05

0.15

3.03

0.09

0.22

7,074

0.227

Indicated

2.5

6.75

0.97

1.86

0.05

0.16

3.04

0.09

0.22

20,520

0.660

M&I

2.5

9.08

0.96

1.87

0.05

0.16

3.03

0.09

0.22

27,594

0.887

Inferred

2.5

3.19

1.07

2.14

0.05

0.18

3.44

0.09

0.22

10,968

0.353

FZ-Boundary South

Measured

2.5

1.54

0.92

1.98

0.05

0.15

3.10

0.06

0.18

4,780

0.154

Indicated

2.5

7.33

0.90

1.85

0.04

0.13

2.92

0.07

0.19

21,416

0.689

M&I

2.5

8.88

0.91

1.87

0.04

0.13

2.96

0.07

0.18

26,196

0.842

Inferred

2.5

4.09

1.02

2.06

0.04

0.16

3.28

0.07

0.18

13,417

0.431

FZ-Central

Measured

2.0

12.84

0.74

1.69

0.04

0.11

2.58

0.05

0.17

33,129

1.065

Indicated

2.0

36.69

0.75

1.68

0.04

0.11

2.58

0.06

0.17

94,670

3.044

M&I

2.0

49.53

0.75

1.68

0.04

0.11

2.58

0.06

0.17

127,799

4.109

Inferred

2.0

31.56

0.77

1.66

0.04

0.10

2.57

0.05

0.17

81,114

2.608

FZ-South

Measured

2.0

0.00 

0.00 

0.00 

0.00 

0.00 

0.00 

0.00 

0.00 

0.00

0.000 

Indicated

2.0

24.86

0.92

1.73

0.05

0.12

2.82

0.04

0.13

70,101

2.254

M&I

2.0

24.86

0.92

1.73

0.05

0.12

2.82

0.04

0.13

70,101

2.254

Inferred

2.0

20.26

0.82

1.52

0.04

0.10

2.48

0.04

0.12

50,243

1.615

FZ-North Extension

Measured

2.5

0.00

0.00

0.00

0.00

0.00

0.00

0.00

0.00

0.00

0.000

Indicated

2.5

0.00

0.00

0.00

0.00

0.00

0.00

0.00

0.00

0.00

0.000

M&I

2.5

0.00

0.00

0.00

0.00

0.00

0.00

0.00

0.00

0.00

0.000

Inferred

2.5

4.23

0.76

1.85

0.04

0.15

2.79

0.09

0.19

11,811

0.380

Total F-Zone

Measured

2.0 & 2.5

21.35

0.78

1.77

0.04

0.13

2.72

0.07

0.19

58,131

1.869

Indicated

2.0 & 2.5

88.63

0.83

1.75

0.04

0.12

2.75

0.06

0.16

243,600

7.832

M&I

2.0 & 2.5

109.97

0.82

1.75

0.04

0.12

2.74

0.06

0.17

301,731

9.701

Inferred

2.0 & 2.5

71.32

0.81

1.70

0.04

0.12

2.67

0.06

0.15

190,471

6.124

Mineral
Resource
Category

Prill Split

 

 

 

 

 

 

 

Pt

Pd

Rh

Au

 

 

 

 

 

 

 

%

%

%

%

 

 

 

 

 

 

 

Measured

28.6

64.9

1.5

5.0

 

 

 

 

 

 

 

Indicated

31.0

62.7

1.6

4.7

 

 

 

 

 

 

 

M+I

30.7

63.0

1.6

4.7

 

 

 

 

 

 

 

Inferred

31.2

62.3

1.5

5.0

 

 

 

 

 

 

 

Notes:

  • All mineral resources in situ.
  • 4E = PGE (Pt+Pd+Rh) and Au.
  • The mineral resources stated above are shown on a 100% project basis, that is, for the Waterberg Project.
  • Mineral resource cutoff 2.5 g/t (4E) grade except for FZ-Central and FZ-South are at 2.0 g/t cutoff grade (4E). Cutoff grade calculations performed in March 2023 and were based on the following assumptions:
  • Metal prices:  Pt at US$1 050/oz, Pd at US$1 300/oz, Au at US$1 650/oz, Rh at US$5 000/oz, Cu at US$3.50/lb and Ni at US$8.50/lb.
  • Unit costs: US$63.99 / t milled for F-Zones and US$76 / t milled for T-Zone (based on the 2019 DFS and escalated for inflation).
  • Metal recoveries: 4E concentrator recoveries at 82% for F-Zones and 81% for T-Zone. Base metal recoveries for the F-Zones at 50.0% for Ni and 88.6% for Cu, T-Zone at 46.0% for Ni and 86.6% for Cu.
  • Smelter recovery/payabilities: 83.5% for 4E and 72.0% for Cu and Ni.
  • Conversion Factor used - kg to oz = 32.15076.
  • Numbers may not add due to rounding.
  • A 5% and 7% geological loss were applied to the Measured / Indicated and Inferred mineral resource categories, respectively.


Page 259

Table 14-9:  Mineral Resources Excluding Reserves Effective 31-Aug-2024 (100% Project Basis)

Waterberg Aggregate - Total Mineral Resource

Mineral
Resource
Category

Cutoff

Tonnage

Grade

Metal

4E

Pt

Pd

Rh

Au

4E

Cu

Ni

4E

g/t

Mt

g/t

g/t

g/t

g/t

g/t

%

%

kg

Moz

Measured

2.0 & 2.5

22.67

0.79

1.76

0.04

0.16

2.75

0.07

0.18

62,363

2.005

Indicated

2.0 & 2.5

92.07

0.84

1.74

0.04

0.14

2.77

0.06

0.16

255,031

8.199

M+I

2.0 & 2.5

114.74

0.83

1.75

0.04

0.15

2.76

0.06

0.16

317,394

10.204

Inferred

2.0 & 2.5

89.48

0.89

1.76

0.04

0.27

2.95

0.08

0.13

166,809

8.499

Mineral
Resource
Category

Prill Split

 

 

 

 

 

 

 

Pt

Pd

Rh

Au

 

 

 

 

 

 

 

%

%

%

%

 

 

 

 

 

 

 

Measured

28.63

64.04

1.50

5.83

 

 

 

 

 

 

 

Indicated

30.23

63.03

1.54

5.20

 

 

 

 

 

 

 

M+I

29.91

63.23

1.54

5.32

 

 

 

 

 

 

 

Inferred

29.96

59.63

1.34

9.07

 

 

 

 

 

 

 

Notes:

  • All mineral resources in situ.
  • 4E = PGE (Pt+Pd+Rh) and Au.
  • The mineral resources stated above are shown on a 100% project basis, that is, for the Waterberg Project.
  • Mineral resource cutoff 2.5 g/t (4E) grade except for FZ-Central and FZ-South are at 2.0 g/t cutoff grade (4E). Cutoff grade calculations performed in March 2023 and were based on the following assumptions:
  • Metal prices:  Pt at US$1 050/oz, Pd at US$1 300/oz, Au at US$1 650/oz, Rh at US$5 000/oz, Cu at US$3.50/lb and Ni at US$8.50/lb.
  • Unit costs: US$63.99 / t milled for F-Zones and US$76 / t milled for T-Zone (based on the 2019 DFS and escalated for inflation).
  • Metal recoveries: 4E concentrator recoveries at 82% for F-Zones and 81% for T-Zone. Base metal recoveries for the F-Zones at 50.0% for Ni and 88.6% for Cu, T-Zone at 46.0% for Ni and 86.6% for Cu.
  • Smelter recovery/payabilities: 83.5% for 4E and 72.0% for Cu and Ni.
  • Conversion Factor used - kg to oz = 32.15076.
  • Numbers may not add due to rounding.
  • A 5% and 7% geological loss were applied to the Measured / Indicated and Inferred mineral resource categories, respectively.
                                     


Page 260

Table 14-10:  Mineral Resource Including Reserves for the T-Zone

Mineral Resource T-Zone

Mineral
Resource
Category

Cutoff

Tonnage

Grade

Metal

4E

Pt

Pd

Rh

Au

4E

Cu

Ni

4E

g/t

Mt

g/t

g/t

g/t

g/t

g/t

%

%

kg

Moz

TZ

Measured

2.5

5.24

1.10

2.06

0.05

0.78

3.99

0.13

0.07

20,917

0.673

Indicated

2.5

12.73

1.41

2.42

0.03

0.93

4.79

0.19

0.09

60,967

1.960

M+I

2.5

17.97

1.32

2.31

0.04

0.89

4.56

0.17

0.08

81,885

2.633

Inferred

2.5

17.58

1.19

2.02

0.04

0.87

4.11

0.15

0.07

72,289

2.324

T0

Measured

2.5

0.00

0.00

0.00

0.00

0.00

0.00

0.00

0.00

0.00 

0.000

Indicated

2.5

1.89

1.10

1.91

0.05

0.57

3.63

0.17

0.08

6,866

0.221

M+I

2.5

1.89

1.10

1.91

0.05

0.57

3.63

0.17

0.08

6,866

0.221

Inferred

2.5

0.64

0.99

1.51

0.04

0.36

2.90

0.17

0.07

1,870

0.060

Total T-Zone (TZ+T0) at 2.5 g/t (4E) Cutoff

Measured

2.5

5.24

1.10

2.06

0.05

0.78

3.99

0.13

0.07

20,917

0.673

Indicated

2.5

14.62

1.37

2.35

0.03

0.88

4.64

0.19

0.09

67,834

2.181

M+I

2.5

19.86

1.30

2.28

0.04

0.86

4.47

0.17

0.08

88,751

2.853

Inferred

2.5

18.23

1.18

2.00

0.04

0.85

4.07

0.15

0.07

74,159

2.384

Mineral
Resource
Category

Prill Split

 

 

 

 

 

 

 

Pt

Pd

Rh

Au

 

 

 

 

 

 

 

%

%

%

%

 

 

 

 

 

 

 

Measured

27.6

51.6

1.3

19.5

 

 

 

 

 

 

 

Indicated

29.5

50.7

0.7

19.0

 

 

 

 

 

 

 

M+I

29.1

50.9

0.8

19.2

 

 

 

 

 

 

 

Inferred

29.0

49.2

0.9

20.9

 

 

 

 

 

 

 

Notes:

  • All mineral resources in situ.
  • 4E = PGE (Pt+Pd+Rh) and Au.
  • The mineral resources stated above are shown on a 100% project basis, that is, for the Waterberg Project.
  • Mineral resource cutoff 2.5 g/t (4E) grade except for FZ-Central and FZ-South are at 2.0 g/t cutoff grade (4E). Cutoff grade calculations performed in March 2023 and were based on the following assumptions:
  • Metal prices:  Pt at US$1 050/oz, Pd at US$1 300/oz, Au at US$1 650/oz, Rh at US$5 000/oz, Cu at US$3.50/lb and Ni at US$8.50/lb.
  • Unit costs: US$63.99 / t milled for F-Zones and US$76 / t milled for T-Zone (based on the 2019 DFS and escalated for inflation).
  • Metal recoveries: 4E concentrator recoveries at 82% for F-Zones and 81% for T-Zone. Base metal recoveries for the F-Zones at 50.0% for Ni and 88.6% for Cu, T-Zone at 46.0% for Ni and 86.6% for Cu.
  • Smelter recovery/payabilities: 83.5% for 4E and 72.0% for Cu and Ni.
  • Conversion Factor used - kg to oz = 32.15076.
  • Numbers may not add due to rounding.
  • A 5% and 7% geological loss were applied to the Measured / Indicated and Inferred mineral resource categories, respectively.

 



Page 261

Table 14-11:  Mineral Resource Including Reserves for the F-Zone

Mineral Resource F-Zone

Mineral
Resource
Category

Cutoff

Tonnage

Grade

Metal

4E

Pt

Pd

Rh

Au

4E

Cu

Ni

4E

g/t

Mt

g/t

g/t

g/t

g/t

g/t

%

%

kg

Moz

FZ North

Measured

2.5

    18.60

      0.87

      2.10

      0.05

      0.17

      3.19

      0.11

      0.21

      59,335

    1.908

Indicated

2.5

    43.86

      0.91

      2.16

      0.05

      0.16

      3.28

      0.09

      0.20

  143,863

    4.625

M&I

2.5

    62.46

      0.90

      2.14

      0.05

      0.16

      3.25

      0.10

      0.20

  203,198

    6.533

Inferred

2.5

      8.00

      0.78

      1.90

      0.04

      0.15

      2.87

      0.09

      0.19

      22,952

    0.738

FZ Boundary North

Measured

2.5

      6.52

      1.00

      2.08

      0.05

      0.17

      3.30

      0.10

      0.23

      21,512

    0.692

Indicated

2.5

    17.64

      1.05

      2.03

      0.05

      0.18

      3.31

      0.24

      0.24

      58,393

    1.877

M&I

2.5

    24.16

      1.04

      2.04

      0.05

      0.18

      3.31

      0.20

      0.24

      79,905

    2.569

Inferred

2.5

      3.26

      1.07

      2.14

      0.05

      0.18

      3.44

      0.09

      0.22

      11,215

    0.361

FZ Boundary South

Measured

2.5

        6.28

      1.06

      2.35

      0.05

      0.18

      3.64

      0.07

      0.19

      22,874

    0.735

Indicated

2.5

      12.86

      0.95

      1.95

      0.05

      0.14

      3.09

      0.07

      0.19

      39,741

    1.278

M&I

2.5

  19.15

      0.99

      2.08

      0.05

      0.15

      3.27

      0.07

      0.19

      62,615

    2.013

Inferred

2.5

      4.10

      1.02

      2.06

      0.04

      0.16

      3.28

      0.07

      0.18

      13,450

    0.432

FZ Central

Measured

2.0

    46.67

      0.83

      1.92

      0.05

      0.13

      2.93

      0.06

      0.18

  136,750

    4.397

Indicated

2.0

  139.63

      0.77

      1.78

      0.04

      0.12

      2.71

      0.07

      0.18

  378,388

  12.165

M&I

2.0

  186.30

      0.79

      1.82

      0.04

      0.12

      2.77

      0.07

      0.18

  515,138

  16.562

Inferred

2.0

    31.58

      0.77

      1.66

      0.04

      0.10

      2.57

      0.05

      0.17

      81,152

    2.609

FZ South

Measured

2.0

      0.00

      0.00

      0.00

      0.00

      0.00

      0.00

      0.00

      0.00

    0.00

    0.000

Indicated

2.0

    33.11

      0.99

      1.86

      0.05

      0.13

      3.03

      0.04

      0.13

  100,314

    3.225

M&I

2.0

  33.11

      0.99

      1.86

      0.05

      0.13

      3.03

      0.04

      0.13

  100,314

  3.225

Inferred

2.0

    20.31

      0.82

      1.52

      0.04

      0.10

      2.48

      0.04

      0.12

      50,360

    1.619

FZ North Extension

Measured

2.5

      0.00

      0.00

      0.00

      0.00

      0.00

      0.00

      0.00

      0.00

      0.00

    0.000

Indicated

2.5

      0.00

      0.00

      0.00

      0.00

      0.00

      0.00

      0.00

      0.00

      0.00

    0.000

M&I

2.5

      0.00

      0.00

      0.00

      0.00

      0.00

      0.00

      0.00

      0.00

      0.00

    0.000

Inferred

2.5

      4.23

      0.76

      1.85

      0.04

      0.15

      2.79

      0.09

      0.19

      11,811

    0.380

Total F-Zone

Measured

2.0 & 2.5

    78.08

      0.87

      2.01

      0.05

      0.15

      3.08

      0.08

      0.20

  240,471

    7.731

Indicated

2.0 & 2.5

  247.10

      0.85

      1.88

      0.04

      0.13

      2.92

      0.08

      0.18

  720,699

  23.171

M&I

2.0 & 2.5

  325.17

      0.86

      1.92

      0.05

      0.14

      2.96

      0.08

      0.19

  961,170

30.902

Inferred

2.0 & 2.5

    71.47

      0.81

      1.70

      0.04

      0.12

      2.67

      0.06

      0.15

  190,940

    6.139

Mineral
Resource
Category

Prill Split

 

 

 

 

 

 

 

Pt

Pd

Rh

Au

 

 

 

 

 

 

 

%

%

%

%

 

 

 

 

 

 

 

Measured

        28.3

        65.3

        1.6

        4.8

 

 

 

 

 

 

 

Indicated

        29.3

        64.6

        1.5

        4.6

 

 

 

 

 

 

 

M+I

        29.0

        64.8

        1.5

        4.6

 

 

 

 

 

 

 

Inferred

        30.4

        63.7

        1.5

        4.3

 

 

 

 

 

 

 

Notes:

  • All mineral resources in situ.
  • 4E = PGE (Pt+Pd+Rh) and Au.
  • The mineral resources stated above are shown on a 100% project basis, that is, for the Waterberg Project.
  • Mineral resource cutoff 2.5 g/t (4E) grade except for FZ-Central and FZ-South are at 2.0 g/t cutoff grade (4E). Cutoff grade calculations performed in March 2023 and were based on the following assumptions:
  • Metal prices:  Pt at US$1 050/oz, Pd at US$1 300/oz, Au at US$1 650/oz, Rh at US$5 000/oz, Cu at US$3.50/lb and Ni at US$8.50/lb.
  • Unit costs: US$63.99 / t milled for F-Zones and US$76 / t milled for T-Zone (based on the 2019 DFS and escalated for inflation).
  • Metal recoveries: 4E concentrator recoveries at 82% for F-Zones and 81% for T-Zone. Base metal recoveries for the F-Zones at 50.0% for Ni and 88.6% for Cu, T-Zone at 46.0% for Ni and 86.6% for Cu.
  • Smelter recovery/payabilities: 83.5% for 4E and 72.0% for Cu and Ni.
  • Conversion Factor used - kg to oz = 32.15076.
  • Numbers may not add due to rounding.
  • A 5% and 7% geological loss were applied to the Measured / Indicated and Inferred mineral resource categories, respectively.


Page 262

Table 14-12:  Mineral Resources Inclusive of Reserves Effective 31 Aug 2024 (100% Project Basis)

Waterberg Aggregate - Total Mineral Resource

Mineral
Resource
Category

Cutoff

Tonnage

Grade

Metal

4E

Pt

Pd

Rh

Au

4E

Cu

Ni

4E

g/t

Mt

g/t

g/t

g/t

g/t

g/t

%

%

kg

Moz

Measured

2.0 & 2.5

        83.32

    0.89

    2.01

    0.05

    0.19

    3.14

    0.09

    0.19

        261,389

          8.404

Indicated

2.0 & 2.5

      261.72

    0.88

    1.91

    0.04

    0.18

    3.01

    0.09

    0.18

        788,532

        25.352

M+I

2.0 & 2.5

      345.03

    0.88

    1.94

    0.05

    0.18

    3.04

    0.09

    0.18

    1,049,921

        33.756

Inferred

2.0 & 2.5

      89.70

    0.89

    1.76

    0.04

    0.26

    2.96

    0.08

    0.15

        265,099

          8.523

Mineral
Resource
Category

Prill Split

 

 

 

 

 

 

 

Pt

Pd

Rh

Au

 

 

 

 

 

 

 

%

%

%

%

 

 

 

 

 

 

 

Measured

28.3

    64.19

      1.59

      5.95

 

 

 

 

 

 

 

Indicated

29.3

    63.43

      1.45

      5.83

 

 

 

 

 

 

 

M+I

29.0

    63.62

      1.49

      5.86

 

 

 

 

 

 

 

Inferred

30.0

    59.68

      1.35

      8.95

 

 

 

 

 

 

 

Notes:

  • All mineral resources in situ.
  • 4E = PGE (Pt+Pd+Rh) and Au.
  • The mineral resources stated above are shown on a 100% project basis, that is, for the Waterberg Project.
  • Mineral resource cutoff 2.5 g/t (4E) grade except for FZ-Central and FZ-South are at 2.0 g/t cutoff grade (4E). Cutoff grade calculations performed in March 2023 and were based on the following assumptions:
  • Metal prices:  Pt at US$1 050/oz, Pd at US$1 300/oz, Au at US$1 650/oz, Rh at US$5 000/oz, Cu at US$3.50/lb and Ni at US$8.50/lb.
  • Unit costs: US$63.99 / t milled for F-Zones and US$76 / t milled for T-Zone (based on the 2019 DFS and escalated for inflation).
  • Metal recoveries: 4E concentrator recoveries at 82% for F-Zones and 81% for T-Zone. Base metal recoveries for the F-Zones at 50.0% for Ni and 88.6% for Cu, T-Zone at 46.0% for Ni and 86.6% for Cu.
  • Smelter recovery/payabilities: 83.5% for 4E and 72.0% for Cu and Ni.
  • Conversion Factor used - kg to oz = 32.15076.
  • Numbers may not add due to rounding.
  • A 5% and 7% geological loss were applied to the Measured / Indicated and Inferred mineral resource categories, respectively.
                                     


Page 263

The independent QP responsible for the mineral resource estimate in this Technical Report is Charles Muller. Mr. Muller is a geologist with over 30 years of experience in mine and exploration geology, mineral resource and mineral reserve estimation, and project management in the minerals industry (especially Pt and Au). He is a practicing geologist registered with the South African Council for Natural Scientific Professions and is independent of PTM and Waterberg JV Resources as that term is defined in Section 1.5 of NI 43-101.

14.5 Mineral Resource Reconciliation

The initial Inferred resource was declared in September 2012 for the T and F-Zone mineralization.

The period up to 2014 was mainly aimed at increasing the mineral resource area. From 2015, the aim was to improve the mineral resource categories or confidence by infill drilling as shown in Figure 14-35.

The 2019 T-Zone tonnage decreased by 15% compared to 2016, as shown in Figure 14-35. This is mainly due to the introduction of mining modifying factors for the mineral resource categories (i.e., minimum width, elimination of scattered mineralization, and continuous zones at specific cutoffs). The decrease in tonnage by 12% in 2024 compared to 2019 is mainly within the Inferred category. There has been an increase of 18% in the Measured category from 2019 to 2024.

The F-Zone showed an overall 2% increase in tonnage from 2016 to 2019. The large decrease in tonnes for the F-Zone from 2015 to 2016 is due to a stricter delineation of the Inferred category. The Indicated category for that period increased significantly, showing greater confidence in the 2016 model. There has been an increase of 15% in tonnes in the Measured resource from 2019 to 2024, mainly because of the update of the mineral resource in the F-Central Zone with additional infill drilling. The COGs for the F-Central and F-South Zones were changed to 2.0 g/t (4E) to account for different mining costs depending on the geometry, which also contributed to the increased tonnes.

The metal content (4E) decreased by less than 5% for the Waterberg Project from the 2016 to the 2019 period, as shown in Figure 14-35. The grade (4E) shows higher values from the 2016 to the 2019 period, especially in the more confident categories. The metal differences from 2019 to 2024 show similar patterns to the tonnage differences due to stable grades.


Page 264

Figure 14-35:  Mineral Resource Statements for the Period 2012 to 2024



Page 265

15.0 MINERAL RESERVE ESTIMATE

The effective date of the mineral reserves is 31 August 2024. The point of reference for the mineral reserves is defined as the point where the mined ore is delivered to the processing plant.

The Waterberg Project mineral reserve estimate was based on the Measured and Indicated (M&I) Resource material contained in the resource block models prepared by QP, Charles Muller. The M&I Resources targeted in the mine design are contained in the T-Zone and Super F-Zone (F-Zone). The F-Zone is comprised of the five sub-zones listed below.

15.1 Mining Cutoff Grade

The COG used for mine planning to determine the mineral reserves in the 2019 DFS was 2.5 g/t 4E for both the F-Zone and T-Zone. The calculations for the stoping pay limit COG have been revised in March 2023 for the DFS Update using Bank of Montreal (BMO) street consensus long term metal prices as well as costs, metal recoveries, smelter recoveries, and dilution estimates from engineering work completed on the property.

In the Mining QP's opinion, using cost information from the 2019 DFS, consensus pricing and exchange rates, and published inflation data provided a reasonable basis for estimating the COG for mine planning for the DFS Update. These inputs to the COG calculation are considered long term for the life of mine.

15.1.1 Operating Cost Inputs

The operating cost inputs to the COG estimate are summarized in Table 15-1.

Table 15-1:  Cutoff Grade Operating Cost Inputs

Cost Item

T-Zone

F-Zone

Source

Mining

R472.40/t

R332.34/t

2019 DFS

Processing

R131.78/t

R131.78/t

2019 DFS

Infrastructure

R122.08/t

R115.87/t

2019 DFS

General & Administrative

R18.75/t

R18.75/t

2019 DFS

Transport

R16.95/t

R16.95/t

2019 DFS

Royalty

R42.75/t

R42.75/t

2019 DFS

Stay in Business Capital (SIBC)

R115.29/t

R115.29/t

2019 DFS



Page 266


Cost Item T-Zone F-Zone Source
Total Operating Costs
(from 2019 DFS) in ZAR
R920.00/t R773.72/t  
Rate of Exchange (ROE) 17.22 ZAR = 1 USD 17.22 ZAR = 1 USD BMO Street Consensus (March 2023 report, long term rate)
Total Operating Costs
(from 2019 DFS) in USD
$53.43/t $44.93/t  
Inflation 9.24%, 4 years
42.4% effective
9.24%, 4 years
42.4% effective
US Bureau of Labor Statistics
Producer Price Index
Total Mining Industries
Total Operating Costs
(for DFS Update) in USD
$76.09/t $63.99/t  

15.1.2 Metals Prices, Prill Split, and 4E Basket Price

The metal prices used for the COG calculation for the DFS Update are shown in Table 15-2.

Table 15-2:  Metal Prices for COG Calculations

Metal

Price

Source

Pt

US$1 050.00/oz

BMO Street Consensus
(March 2023 report, long term pricing)

Pd

US$1 300.00/oz

Rh

US$5 000.00/oz

Au

US$1 650.00/oz

Cu

US$3.50/lb

Ni

US$8.50/lb

The 4E prill split from the 2019 DFS was used and is summarized in Table 15-3.

Table 15-3:  4E Prill Split for COG Calculations

Metal

T-Zone

F-Zone

Source

Pt

29.2%

29.0%

2019 DFS

Pd

50.4%

64.7%

2019 DFS

Rh

0.7%

1.5%

2019 DFS

Au

19.7%

4.8%

2019 DFS

The 4E basket price for the T-Zone and F-Zone for the DFS Update was calculated from the weighted average of the metal prices and prill split and is summarized in Table 15-4.


Page 267

Table 15-4:  4E Basket Price for COG Calculations

Item

T-Zone

F-Zone

4E Basket Price

US$1 322.00/oz

US$1 300.00/oz

15.1.3 Copper and Nickel Revenue

The Cu and Ni revenue were calculated based on the assumptions in Table 15-5.

Table 15-5:  Cu and Ni Revenue

Item

T-Zone

F-Zone

 

Cu

Ni

Cu

Ni

Face Grade (from DFS)

0.18%

0.09%

0.08%

0.19%

Dilution (from DFS)

9.04%

9.04%

3.26%

3.26%

Dilution Grade

0.016%

0.008%

0.003%

0.006%

Head Grade

0.164%

0.082%

0.077%

0.184%

Metal Recovery

86.6%

46.0%

88.6%

50.0%

Metal Recovery Grade

0.1418%

0.0377%

0.0686%

0.0919%

Smelter Recovery

72.0%

72.0%

72.0%

72.0%

Recovery Grade

0.1021%

0.0271%

0.0494%

0.0662%

Metal Price (USD)

$7 716.00/t

$18 739.00/t

$7 716.00/t

$18 739.00/t

Discount (USD)

$200.00/t

$100.00/t

$200.00/t

$100.00/t

Discounted Price (USD)

$7 516.00/t

$18 639.00/t

$7 516.00/t

$18 639.00/t

Revenue (USD)

$7.67/t

$5.05/t

$3.71/t

$12.33/t

Total Revenue (USD)

$12.73/t

$16.04/t



Page 268

15.1.4 Stoping Pay Limit

The stoping pay limit is summarized in Table 15-6.

Table 15-6:  Estimated Stoping Pay Limit (COG) Summary

Item

T-Zone

F-Zone

Production Cost (USD)

$76.09/t

$63.99/t

Cu & Ni Revenue (USD)

$12.73/t

$16.04/t

4E Basket Price (USD)

$1 322.00/oz

$1 300.00/oz

4E Ounces required for Break-Even

0.048 oz/t

0.037 oz/t

Metal Recovery

81.0%

82.0%

Smelter Recovery

83.5%

83.5%

Mine Call Factor

100.0%

100.0%

Required 4E Head Grade

2.20 g/t

1.68 g/t

External Dilution

9.04%

3.26%

Calculated Stoping Pay Limit

2.40 g/t 4E

1.73 g/t 4E

COG used for DFS Update

2.50 g/t 4E

2.00 g/t 4E

Using operating cost, 4E prill split, dilution, and smelter recovery information from the 2019 DFS, and updated currency exchange rates, inflation, and metal prices, a mine planning COG of 2.0 g/t 4E for the F-Central and F-South Zones and 2.50 g/t 4E for the T-Zone was used for mine planning to estimate the mineral reserves for the DFS Update. The mine design for the F-North, F-Boundary North, and F-Boundary South was not changed in the DFS Update, and the COG remained the same as the 2019 DFS at 2.5 g/t 4E.

The Stoping Pay Limit COG was validated post the completion of the DFS Update mine design and costs by updating all the input parameters with the DFS Update results. The calculated Stoping Pay Limit COG post DFS Update is 1.62 g/t 4E for the F-Zone and 2.27 g/t 4E for the T-Zone. It was determined that the COG used for the DFS Update remains appropriate for all the mining zones.

15.1.5 Stope Shape Design

The mine design is based on using the Longhole to extract the reserves. Figure 15-1 shows some of the terminology associated with Longhole.


Page 269

Figure 15-1:  Longhole Stoping Terminology

Mining stope shapes were created using mine design software Deswik Stope Optimizer (DSO). The DSO parameters used to create the stope shapes are shown in Table 15-7. The North Complex stope designs were not changed from the 2019 DFS.

Table 15-7:  DSO Parameters

Parameter

F-Zone*

Value

T-Zone

Value

Stope Cutoff Grade

2.0 g/t 4E

2.5 g/t 4E

Orientation of DSO

Northwest

Northwest

Stope Length along Strike

20 m

20 m

Stope Height

20 m or 40 m

20 m

Minimum Stope Width Horizontal

3.8 m

3.8 m

Minimum Stope Middling Horizontal

20 m

20 m

Minimum Stope Footwall Dip Angle

42o

42o

Minimum Stope Hanging Wall Dip Angle

30o

30o

Note:  * Excludes North Complex F-Zones

15.1.6 Modifying Factors

Modifying factors include geological losses, planned dilution, external dilution, and mining losses. The following subsections describe the modifying factors and the application of the factors to the mine design.


Page 270

Geological Losses

Geological losses are anticipated to occur and have been accounted for in the reserves. The in situ stope tonnes and metals queried from the block models were discounted by 5% to account for geological losses.

Planned Dilution

Bulk mining methods such as Longhole typically capture material below the COG in the stopes. Planned dilution is material below the COG that is contained within the stope shapes and mined along with material above cutoff. This planned dilution is included in the mineral reserve estimates.

External Overbreak Dilution

External overbreak dilution is material that is outside the stope shape but will overbreak into the stope and be mined with the stope. The external overbreak dilution can be a combination of rock and backfill. This external dilution is included in the mineral reserve estimates. The estimates for these are based on a tabular extrusion of the stope wall(s) into the neighbouring rock or backfill.

When this extrusion is into an unmined adjacent stope, no factors are applied as this material is already accounted for in that upcoming adjacent stope. When this extrusion occurs into a mined and backfilled stope, a 0.3 m overbreak is applied with zero grade and the paste backfill density. When this extrusion occurs into the hanging wall (HW) rock, a 0.6 m overbreak is applied and where it occurs into the footwall (FW) rock of the orebody, a 0.3 m overbreak is applied with determined dilution grades and density of the stope shape. There are different overbreak rules applied to the following panel types of stopes for rock dilution.

An additional 0.5 m of paste backfill dilution is applied to secondary stopes in the F-Central Zone with a true thickness (width) greater than 25 m (0.8 m total dilution) for each side wall for stopes above 1,000 m Level and 0.7 m (1.0 m total dilution) for each side wall for stopes below 1,000 m Level.

Different scenarios will result in different combinations of paste and rock dilution. These can be parsed by the stope mining method type and the stope panel type (stope position from FW to HW if it has adjacent stopes in this direction). The different scenarios for dilution are summarized in Table 15-8. The external rock (excluding paste backfill) overbreak dilution is summarized in Table 15-9.

To generate an appropriate grade for rock dilution outside of the stope shapes, a 0.3 m thick tabular shape was created on the FW and a 0.6 m thick tabular shape was created on the HW of the unaltered generation of stope shapes from DSO. These shapes were used to query metal grades from the resource block models. These evaluations were used to estimate an external dilution grade for HW and FW overbreak for the South and Central Complexes, while the North Complex uses the same grades as the 2019 DFS, as summarized in Table 15-10.

Zero grade was assigned to the paste backfill dilution.


Page 271

Table 15-8:  Longhole Stope Overbreak Dilution Depths Summary in Meters

Overbreak Single Stope * Hanging Wall Panel Stope Middle Panel Stope Footwall Panel Stope
Transverse Primary HW 0.6 m rock
FW 0.3 m rock
Sides no dilution
HW 0.6 m rock
FW no dilution
Sides no dilution
HW 0.3 m paste
FW no dilution
Sides no dilution
HW 0.3 m paste
FW 0.3 m rock
Sides no dilution
Transverse Secondary HW 0.6 m rock
FW 0.3 m rock
Sides 0.6 m paste
HW 0.6 m rock
FW no dilution
Sides 0.6 m paste
HW 0.3 m paste
FW no dilution
Sides 0.6 m paste
HW 0.3 m paste
FW 0.3 m rock
Sides 0.6 m paste
Transverse Secondary
(Central Complex stopes above 1,000 m Level and thicker than 25 m)
HW 0.6 m rock
FW 0.3 m rock
Sides 1.6 m paste
HW 0.6 m rock
FW no dilution
Sides 1.6 m paste
HW 0.3 m paste
FW no dilution
Sides 1.6 m paste
HW 0.3 m paste
FW 0.3 m rock
Sides 1.6 m paste
Transverse Secondary
(Central Complex stopes below 1,000 m Level and thicker than 25 m)
HW 0.6 m rock
FW 0.3 m rock
Sides 2.0 m paste
HW 0.6 m rock
FW no dilution
Sides 2.0 m paste
HW 0.3 m paste
FW no dilution
Sides 2.0 m paste
HW 0.3 m paste
FW 0.3 m rock
Sides 2.0 m paste
Longitudinal HW 0.6 m rock
FW 0.3 m rock
End 0.3 m paste
n/a n/a n/a

Note: * Single Stope: no adjacent stopes in transverse direction.

Table 15-9:  Longhole Stope Rock Overbreak Dilution Percentage

Zone

Rock Overbreak

(Excludes pastefill)

T-Zone

16.7%

F-Central

3.4%

F-South

12.5%

F-North

7.2%

F-Boundary North

9.9%

F-Boundary South

12.7%

F-Zone Total

6.3%



Page 272

Table 15-10: Dilution Grades

Zone

Pd (g/t)

Pt (g/t)

Au (g/t)

Rh (g/t)

4E (g/t)

Cu (%)

Ni (%)

T-Zone

0.64

0.36

0.23

0.01

1.24

0.03

0.02

F-Central

0.96

0.43

0.06

0.02

1.47

0.03

0.10

F-South

0.81

0.45

0.06

0.02

1.33

0.02

0.07

F-North

1.31

0.58

0.11

0.03

2.03

0.06

0.15

F-Boundary North

1.44

0.82

0.12

0.04

2.42

0.06

0.19

F-Boundary South

1.61

0.78

0.12

0.04

2.55

0.06

0.16

Mining Losses

Mining losses refer to the mineral resource planned to be mined but not recovered due to process losses. For Longhole stope sills and crosscuts, mining losses in development drifts are assumed to be zero, as any unrecovered ore will be extracted with the Longhole stope.

Mucking complications, blasting limitations, and other unplanned ore losses result in an overall mining loss of 10% from all Longhole stopes. An additional mining loss factor of 10% has been applied to secondary stopes in the F-Central Zone with a true thickness greater than 25 m. This additional mining loss accounts for potential ore left behind in pillars to mitigate higher stress conditions (approximately 5.3 Mt).

Summary of Modifying Factors

Following is the final mineral reserve equation.

stope ore tonnes = <in situ stope tonnage> - <geological losses tonnage> + <overbreak dilution tonnage> - <mining loss tonnage>

The in situ stope tonnage is the total tonnage, including planned dilution in the stope shapes, and is determined directly from the resource block model evaluation. The geological losses tonnage is 5% of the in situ stope tonnage. The overbreak dilution tonnage is calculated for each individual stope according to the criteria in Table 15-8. The mining loss is 10% applied to all stopes with additional losses to the larger secondary stopes in the F-Central Complex.

15.2 Mineral Resource Conversion

The mineral resource is converted into a mineral reserve using a basic mining equation. The reserve includes M&I mineral resource material and excludes material above the COG that can't be included in a stope shape or is outside the DSO design. Some M&I material above COG in the resource block models, outside the resource envelope, is included in the DSO stope shape design.

The mineral resource to mineral reserve conversion is shown in Table 15-11 through Table 15-17 and depicted in waterfall charts in Figure 15-2 through Figure 15-8.


Page 273

Table 15-11:  T-Zone Mining Equation Resource Conversion

Item

Tonnes

4E (g/t)

4E (oz)

Mineral Resource

19,860,000

4.47

2,853,000

Outside DSO Design

-3,620,548

3.50

-407,882

M&I in DSO Design but Outside Resource

487,929

4.22

66,142

Low Grade Planned Dilution

2,433,537

1.28

100,454

Geological Losses

-853,783

4.12

-113,033

Overbreak Dilution

2,829,919

1.18

107,698

Mining Losses

-1,905,179

3.84

-234,925

Mineral Reserve

19,231,876

3.84

2,371,455

Figure 15-2:  T-Zone Resource Conversion Tonnage Waterfall


Page 274

Table 15-12:  F-Zone Total Mining Equation Resource Conversion

Item

Tonnes

4E (g/t)

4E (oz)

Mineral Resource

325,176,393

2.96

30,902,086

Outside Mine Design

-105,725,014

2.55

-8,676,363

M&I in Mine Design but Outside Resource

1,797,562

3.00

173,261

Low-grade Planned Dilution

32,083,870

1.67

1,722,179

Geological Losses

-12,025,863

2.86

-1,105,779

Overbreak Dilution

15,386,533

1.49

736,589

Mining Losses

-29,723,478

2.84

-2,717,523

Mineral Reserve

226,970,003

2.88

21,034,450

Figure 15-3:  F-Zone Total Resource Conversion Tonnage Waterfall


Page 275

Table 15-13:  F-Central Mining Equation Resource Conversion

Item

Tonnes

4E (g/t)

4E (oz)

Mineral Resource

186,300,000

2.77

16,562,000

Outside Mine Design

-53,243,502

2.31

-3,947,659

M&I in Mine Design but Outside Resource

271,884

3.11

27,145

Low-grade Planned Dilution

19,044,746

1.38

847,855

Geological Losses

-7,290,017

2.68

-628,282

Overbreak Dilution

6,719,115

1.02

221,153

Mining Losses

-19,690,903

2.68

-1,696,949

Mineral Reserve

132,111,323

2.68

11,385,264

Figure 15-4:  F-Central Resource Conversion Tonnage Waterfall


Page 276

Table 15-14:  F-South Mining Equation Resource Conversion

Item

Tonnes

4E (g/t)

4E (oz)

Mineral Resource

33,110,000

3.03

3,225,000

Outside Mine Design

-24,476,638

2.81

-2,213,112

M&I in Mine Design but Outside Resource

213,437

3.27

22,446

Low-grade Planned Dilution

2,129,784

1.43

98,165

Geological Losses

-523,448

2.59

-43,629

Overbreak Dilution

1,316,245

1.26

53,346

Mining Losses

-1,126,175

3.02

-109,295

Mineral Reserve

10,643,204

3.02

1,032,921

Figure 15-5:  F-South Resource Conversion Tonnage Waterfall


Page 277

Table 15-15:  F-North Mining Equation Resource Conversion

Item

Tonnes

4E (g/t)

4E (oz)

Mineral Resource

62,461,067

3.25

6,532,964

Outside Mine Design

-11,263,327

2.48

-899,276

M&I in Mine Design but Outside Resource

736,244

2.93

69,443

Low-grade Planned Dilution

5,769,533

2.18

404,884

Geological Losses

-2,717,816

3.23

-282,548

Overbreak Dilution

3,952,223

1.70

215,467

Mining Losses

-5,726,799

3.19

-586,977

Mineral Reserve

53,211,126

3.19

5,453,957

Figure 15-6:  F-North Resource Conversion Tonnage Waterfall


Page 278

Table 15-16:  F-Boundary North Mining Equation Resource Conversion

Item

Tonnes

4E (g/t)

4E (oz)

Mineral Resource

24,160,158

3.31

2,569,004

Outside MSO Design

-8,531,489

3.09

-847,801

M&I in MSO Design but Outside Resource

345,903

2.92

32,462

Low-grade Planned Dilution

3,259,961

2.24

235,106

Geological Losses

-891,734

3.11

-89,162

Overbreak Dilution

1,822,143

2.20

128,680

Mining Losses

-1,876,508

3.13

-188,748

Mineral Reserve

18,288,434

3.13

1,839,540

Figure 15-7:  F-Boundary North Resource Conversion Tonnage Waterfall


Page 279

Table 15-17:  F-Boundary South Mining Equation Resource Conversion

Item

Tonnes

4E (g/t)

4E (oz)

Mineral Resource

19,145,168

3.27

2,013,118

Outside Mine Design

-8,210,057

2.91

-768,515

M&I in Mine Design but Outside Resource

230,093

2.94

21,765

Low-grade Planned Dilution

1,879,846

2.25

136,169

Geological Losses

-602,848

3.21

-62,159

Overbreak Dilution

1,576,807

2.33

117,943

Mining Losses

-1,303,093

3.24

-135,554

Mineral Reserve

12,715,917

3.24

1,322,768

Figure 15-8:  F-Boundary South Resource Conversion Tonnage Waterfall

15.3 Mineral Reserve Statement

The mineral reserves are reported as Proven and Probable. Proven mineral reserves are estimated from the Measured mineral resource material from the resource model while Probable mineral reserves are estimated from the Indicated mineral resource material from the resource model. Table 15-18, Table 15-19, and Table 15-20 show the estimated Proven, Probable and Total mineral reserves.


Page 280

Table 15-18:  Proven Mineral Reserve Estimate

Zone Tonnes Pd
(g/t)
Pt
(g/t)
Rh
(g/t)
Au
(g/t)
4E
(g/t)
Cu
(%)
Ni
(%)
4E Metal
(kg) (Moz)
T-Zone 5,094,182 1.76 0.93 0.04 0.63 3.36 0.10 0.06 17,138 0.551
F-Central 32,297,283 1.90 0.82 0.04 0.13 2.89 0.06 0.17 93,186 2.996
F-South 0 0.00 0.00 0.00 0.00 0.00 0.00 0.00 0 0.000
F-North 16,637,670 2.04 0.85 0.05 0.16 3.10 0.10 0.20 51,558 1.658
F-Boundary North 4,975,853 1.99 0.97 0.05 0.16 3.17 0.10 0.22 15,784 0.507
F-Boundary South 5,294,116 2.31 1.04 0.05 0.18 3.59 0.08 0.19 19,015 0.611
F-Zone Total 59,204,921 1.98 0.86 0.05 0.14 3.03 0.08 0.19 179,543 5.772
Waterberg Total 64,299,103 1.97 0.86 0.05 0.18 3.06 0.07 0.17 196,681 6.323

Table 15-19:  Probable Mineral Reserve Estimate

Zone Tonnes Pd
(g/t)
Pt
(g/t)
Rh
(g/t)
Au
(g/t)
4E
(g/t)
Cu
(%)
Ni
(%)
4E Metal
(kg) (Moz)
T-Zone 14,137,694 2.05 1.18 0.02 0.75 4.01 0.16 0.08 56,623 1.820
F-Central 99,814,040 1.72 0.74 0.04 0.12 2.61 0.07 0.17 260,936 8.389
F-South 10,643,204 1.85 0.99 0.05 0.13 3.02 0.03 0.11 32,127 1.033
F-North 36,573,456 2.12 0.90 0.05 0.16 3.23 0.09 0.20 118,079 3.796
F-Boundary North 13,312,581 1.91 0.99 0.05 0.17 3.11 0.10 0.23 41,432 1.332
F-Boundary South 7,421,801 1.89 0.92 0.04 0.13 2.98 0.06 0.18 22,128 0.711
F-Zone Total 167,765,082 1.84 0.82 0.04 0.13 2.83 0.07 0.18 474,702 15.262
Waterberg Total 181,902,775 1.85 0.84 0.04 0.18 2.92 0.08 0.17 531,324 17.082

Table 15-20:  Total Estimated Mineral Reserve

Zone Tonnes Pd
(g/t)
Pt
(g/t)
Rh
(g/t)
Au
(g/t)
4E
(g/t)
Cu
(%)
Ni
(%)
4E Metal
(kg) (Moz)
T-Zone 19,231,876 1.97 1.11 0.03 0.72 3.84 0.14 0.07 73,760 2.371
F-Central 132,111,323 1.76 0.76 0.04 0.12 2.68 0.06 0.17 354,121 11.385
F-South 10,643,204 1.85 0.99 0.05 0.13 3.02 0.03 0.11 32,127 1.033
F-North 53,211,126 2.10 0.88 0.05 0.16 3.19 0.10 0.20 169,637 5.454
F-Boundary North 18,288,434 1.93 0.98 0.05 0.17 3.13 0.10 0.23 57,216 1.840
F-Boundary South 12,715,917 2.06 0.97 0.05 0.15 3.24 0.07 0.19 41,143 1.323
F-Zone Total 226,970,003 1.87 0.83 0.04 0.14 2.88 0.07 0.18 654,245 21.034
Waterberg Total 246,201,879 1.88 0.85 0.04 0.18 2.96 0.08 0.17 728,005 23.406


Page 281

Notes Applicable to Table 15-18, Table 15-19, and Table 15-20 above:

The prill splits on mineral reserves and the additional grade contribution of Cu and Ni are summarized in Table 15-21.

Table 15-21:  Prill Splits

Zone

4E Grade Prill Split

Grade

Pd (%)

Pt (%)

Rh (%)

Au (%)

Cu (%)

Ni (%)

T-Zone

51.4

29.0

0.8

18.8

0.14

0.07

F-Zone

65.0

28.7

1.5

4.7

0.07

0.18

Total Waterberg

63.6

28.7

1.5

6.2

0.08

0.17

The Mining QP is not aware of any current legal, political, environmental, or other risks that could materially affect the development of the mineral reserves.

The Longhole mining method is widely used in the global mining industry and uses common industry equipment and processes. The Longhole method is flexible and can be adapted to variations in mining geometry and conditions. The modifying factors used in the DFS Update account for losses of approximately 27.0 Mt in the Central Complex alone, while adding approximately 6.7 Mt of external overbreak dilution. In the Mining QPs opinion, the Longhole mining method may see adjustments as the operation progresses, but due to the modifying factors accounted for in the mine design, these adjustments are not anticipated to materially impact the mineral reserves.

The modifying factors applied to the overall mine design account for approximately 44.5 Mt in losses while including 18.2 Mt of external overbreak dilution. In addition, the F-South Zone in the South Complex has approximately 15.0 Mt identified that have been excluded from the mine plan and mineral reserves due to extending beyond the end of the North Complex mine life in year 2081. The 5% Geological Losses, 10% Mining Losses on all stopes, and additional 10% losses on large Central Complex secondary stopes account for significant tonnage. If these modifying factors increase (resulting in more losses) there is opportunity to bring more resource from F-South forward to compensate for some or all the additional losses. In the Mining QPs opinion, higher than anticipated mining losses will not materially impact the mineral reserves, as there is some flexibility to replace these losses at the end of the mine life from the F-South Zone. The internal stope dilution is reported directly from the resource block model and the external overbreak is estimated for each individual stope based on the stope's geometry and the characteristics of the adjacent stope or rock. In the Mining QPs opinion estimating the dilution for each individual stope minimizes risk that changes in the dilution will have a material impact on the mineral reserves. 


Page 282

Metal recoveries were used in the calculations used to estimate the preliminary COG for mine planning. The metal recovery used for the F-Zone COG grade calculation was 82% 4E. Using 82% 4E metal recovery the COG for the F-Zone was calculated to be 1.7 g/t 4E, however a higher COG of 2.0 g/t 4E was used for mine planning for the Central Complex and 2.5 g/t 4E for the North Complex (the same as the 2019 DFS). For the Central Complex, the metal recovery would have to reduce to 71% 4E before impacting the 2.0 g/t 4E COG. While the metal recovery would have to reduce to 57% before impacting the North Complex 2.5 g/t 4E COG. In the Mining QPs opinion, a reduction in metal recoveries as applied to the estimated mining COG would likely not have a material impact on the mineral reserves.

The mine infrastructure was simplified for the DFS Update (from the 2019 DFS) by deferring the South Complex and only developing the Central Complex during the project capital period. In the Mining QPs opinion, the DFS Update approach of developing and mining the Central Complex first and deferring both the South Complex and North Complex to later in the overall mine life has simplified the infrastructure design and any changes to the infrastructure as the Waterberg Project is executed are not anticipated to materially impact the material reserves.


Page 283

16.0 MINING METHODS

16.1 Introduction

The mining methods for the DFS Update are largely the same as presented in the 2019 DFS with the following main adjustments to the Central Complex and the South Complex (the North Complex mine design remains unchanged).

The lower mining COG in the Central Complex resulted in an 88.4% increase in the Central Complex reserve tonnage (from 70.1 Mt to 132.1 Mt). The increase in Central Complex reserves presented the opportunity to increase the Central Complex production rate to 400,000 tpm and delay the capital cost of developing the South Complex and North Complex. The DFS Update includes developing and mining the Central Complex at 400,000 tpm followed by developing and mining the South Complex and North Complex concurrently at a combined 400,000 tpm (the South Complex will produce approximately 100,000 tpm and the North Complex will produce at approximately 300,000 tpm). The South Complex underground workings will be accessed from the Central Complex underground workings, eliminating the South portal box cut.

The Waterberg Project will be an underground mining operation accessed via declines from surface. The mine design is based on using Longhole to extract M&I mineral resources contained in the T-Zone and F-Zone and backfilling the mined voids with paste backfill. Longhole is a mechanized, highly productive, and low-cost bulk mining method that uses equipment, and processes widely used in the global mining industry.

The Waterberg Project mineralized zones have an overall strike length of approximately 8.8 km extending from the T-Zone in the southwest to the F-North Zone in the northeast. Considering the extensive strike length and relative proximity and separation of the Zones, the operation was divided into the following three mining Complexes.


Page 284

A plan view with the production areas projected to surface is shown in Figure 16-1 and a longitudinal view of the Complexes, looking approximately northwest (from the FW), is shown in Figure 16-2.

Figure 16-1:  Surface Plan View Showing Production Area Extents

Source:  Background - Google Maps (approximate positioning and scale).

Figure 16-2:  Longitudinal View of Waterberg Complexes (NW view)

Note: Approximated scale


Page 285

16.2 Rock Mechanics

The DFS Update rock mechanics work focused on updated geomechanical modeling to further assess stresses and whether regional pillars will be required to manage abutment stresses and surface subsidence. Stantec and Fraser McGill collaborated to determine the model input parameters, and prepared independent models using different modeling software.

16.2.1 Structural Geology

For the structural geology, numerous dolerite and granodiorite sills and dikes intrude the Waterberg Group sediments and range in thickness from less than 1 m to more than 90 m.

Shear zones were identified through mapping and geological logging during the PFS with most of the shears indicating a northwest-southeast strike orientation. This aligns with the direction of tectonic forces thought to be associated with the formation of the Limpopo Shear Zone (LSZ). The Waterberg Project is located within the southern margin of the LSZ. Most of these large-scale thrust faults such as the Hout River Fault zone, could have been reactivated after the placement of the BIC. This fault zone has an estimated throw of 300 m and a fault splay was interpreted on the southeastern part of the Waterberg Project area.

16.2.2 T-Zone Thrust Fault

The South Complex hosts the T-Zone and the underlying F-South Zone. Exploration and resource drilling since the 2019 DFS has confirmed the presence of a reef-parallel thrust fault structure that exists between the two Zones. The presence and location of the thrust fault played a major role in the design of the South Complex access and FW development.

At the start of the DFS Update the revised surface layout saw the relocation of the South Complex box cut and underground decline access positions. The box cut of the South Complex was moved toward the western boundary of the Waterberg Project surface infrastructure area. This meant that the box cut would be situated toward the west of the thrust fault outcrop position with the proposed decline system being orientated sub-parallel to the fault.

Seven geotechnical holes were drilled and assessed at the proposed box cut location to determine the most optimum and stable conditions for the box cut excavation. Challenging rock mass conditions due to excessive, unconsolidated overburden material and the presence of a dolerite dike intrusion resulted in several relocations of the box cut.

A plan view in Figure 16-3 illustrates the South Complex box cut position, ore bodies, projected thrust fault trace at surface, the resource diamond drill holes, and geotechnical holes that were used in the assessment for repositioning the location of the box cut and decline.


Page 286


Figure 16-3:  Resource Diamond Drill Holes and Geotechnical Holes Assessed (Plan View)

Once the box cut position for the South Complex was fixed, various decline orientations were assessed to link the box cut with the T-Zone FW development layout. The biggest challenge was the influence of the thrust fault, impacting the proposed decline and the T-Zone FW development location.

After the South Complex box cut geotechnical investigation, as part of the Central Complex optimization to 400,000 tpm, production from the South Complex has been deferred. This deferral has provided the opportunity to access to the South Complex from underground Central Complex workings and avoid constructing a South Complex box cut and declines running parallel to the thrust fault.

16.2.2.1 Geotechnical Assessment of the Thrust Fault

The two main objectives of the geotechnical assessment of the thrust fault were to determine the position and zone of influence. A total of 41 resource and geotechnical boreholes were assessed, through geotechnical logging of retrieved core samples.

The quality of the rock mass was determined using the Rock Quality Designation (RQD) developed by Deere (1967). In addition, the core losses recorded from the drilling provided valuable information on the existence of weak and fractured zones along boreholes. An example of the RQD logging results and core losses indicating the location of the thrust fault in drill hole WB025 is shown in Figure 16-4.


Page 287

Figure 16-4:  RQD and Core Losses Indicating the Thrust Fault in WB0025

Resource boreholes extending through the T-Zone and thrust fault, as well as boreholes extending to the immediate FW of the T-Zone, were assessed to determine the location of the thrust fault and the extent of the zone of influence.

The RQD results for each of the boreholes assessed were normalized to the T-Zone and an average was determined. The varying RQD results along selected boreholes and the average RQD results that indicate the projected location of the thrust fault in relation to the T-Zone are shown in Figure 16-5.


Page 288

Figure 16-5:  Average RQD Showing Thrust Fault Location and Influence Zone Relative to T-Zone

The depth range of the thrust fault below the T-Zone (i.e., in the FW) is very consistent along dip and strike, at between 60 m and 80 m. There is a deterioration of the rock mass quality evident at a depth of between 30 m and 60 m below the T-Zone. This indicates that the zone of influence of the thrust fault, especially in the HW of the feature is highly variable but that it can be quite significant.

The quality of the rock mass seems to improve significantly below the thrust fault. Most of the boreholes assessed showed this trend, which is important when considering the placement of the FW development.

16.2.2.2 Thrust Fault Rock Mass Quality

The rock mass quality, using Barton's Q-rating system, was completed for the thrust fault and the highly fractured zone surrounding it. The Q-system, as a rock mass classification system, is suited for the jointed and sheared nature of the rock mass.

When using the Q-rating system, the minimum RQD used in the assessment was 10%, which was used for the thrust fault intersection areas. From the RQD assessment, an average RQD for the thrust fault zone of influence was calculated as 37%. The number of joint sets was determined from the Acoustic Televiewer (ATV) survey results at the thrust fault intersection areas, where three joint sets plus random joints are present.

The joint roughness can be described as an undulating slickenside, which is typical in a faulted and sheared rock mass environment. The joint alteration, which characterizes the joint surfaces and the presence of infill material, can be described as having soft, low-friction, clayish infill material. This type of infill material is typical in the BIC because of accelerated oxidation in faults and shear zones.


Page 289

No natural groundwater was reported during the drilling of the boreholes; therefore, the rock mass was described as dry. The Stress Reduction Factor (SRF) assessment did not consider stress damage, due to the shallow nature of the study area and hence considered the multiple occurrences of weak zones within a short section, with very loose surrounding rock.

The Q-rating parameters, values, and description of the thrust fault and its zone of influence are summarized in Table 16-1.

Table 16-1: Thrust Fault Q-Rating Parameter and Values

Q Parameter

Value

Description

RQD

10%

Worst-case value of 10% and an average of 37%

Jn

12

Three joint sets plus random joints

Jr

1.5

Undulating slickenside

Ja

4.0

Softening or low-friction clay mineral coatings

Jw

1.0

Dry excavation

SRF

10

Multiple occurrences of weak zones within a short section, very loose surrounding rock

The Q-rating for the thrust fault and its surrounding zone of influence range between 0.03 and 0.12, which characterizes the rock mass as Extremely Poor to Very Poor.

16.2.2.3 Thrust Fault Ground Support

Barton's Q-rating system was used, in an empirical approach, to determine the typical support requirements for FW development, such as the declines, in rock mass conditions as classified above.

The Excavation Support Ratio (ESR) is an expression of the safety requirements and importance of an excavation to remain stable. An ESR of 1.6 was chosen for the declines, being permanent mine openings. The ratio of the decline excavation span of 5 m and the ESR of 1.6 yields an Equivalent Dimension, De, of 3.125. The decline's De is plotted against the Q-values obtained for the thrust fault and its zone of influence, on the support suggestion chart developed by Grimstad and Palmstrom (1993).

The suggested support, when developing through the thrust fault, is shown in Figure 16-6. The support suggestions can be summarized as follows.


Page 290


Figure 16-6:  Support Recommendation for Development in the Thrust Fault

16.2.2.4 Development Location

The location and extent of the thrust fault in the immediate FW of the T-Zone impacted the positioning of the FW development. The conveyor decline orientation from the Central Complex is out of the thrust fault zone of influence, in the FW of the feature. The service decline was moved deeper into the FW and outside of the thrust fault zone of influence. This resulted in longer sub-level access excavations developed through the thrust fault.

Figure 16-7 shows how the FW development has been optimized to ensure that critical infrastructure such as the declines and the ramps are situated outside of the thrust fault zone.

Figure 16-7:  T-Zone Footwall Development vs. Thrust Fault, South View (Isometric, NTS)


Page 291

16.2.3 Geomechanical Model

The stratigraphic profile for the Waterberg Project was the key basis for geomechanical domain definition. However, due to the relative paucity of geomechanical data for all lithological units in comparison to geological data, the stratigraphic profile was simplified to develop the principal geomechanical domains summarized in Table 16-2.

Table 16-2:  Principal Geomechanical Domains

Geotechnical Domain

Description

MSE

Waterberg Group Sediments

SILL

Sill Intrusions, Dolerite, and Granodiorite

UZ

Upper Zone

TZ_IHW

T-Zone Immediate Hanging Wall (0-5 m)

TZ_MIN

T-Zone Mineralized Zone

TZ_IFW

T-Zone Immediate Footwall (0-5 m)

MZN

Main Zone, Host Rock Mass for T-Zone

FZN

F-Zone (Lower Main Zone) Host Rock Mass

FZ_IHW

F-Zone Immediate Hanging Wall (0-5 m)

FZ_MIN

F-Zone Mineralized Zone

FZ_IFW

F-Zone Immediate Footwall (0-5 m)

TRNZ

Transition Zone (Lower Main Zone)

BAS

Basement - Hout River Gneiss

The generalized geomechanical model identifies the geomechanical domains recognized for the underground mine design, as illustrated in Figure 16-8. The approximate T-Zone and F-Zone reef positions within the generalized geotechnical model are also shown. The T-Zone and F-Zone were further sub-divided into immediate HW (5 m into the HW from the mineralized zone contact), mineralized zone (identified mining zone), and immediate FW (5 m into the FW from the mineralized zone contact).


Page 292

Figure 16-8:  Generalized Geomechanical Model

16.2.4 In Situ Stress

In situ stress measurements have not been undertaken. These stresses will need to be defined as the Waterberg Project moves into execution as the current stress assumptions introduce some uncertainty to the stope design. An approximate range of the likely in situ stress regime was estimated from regional measurements and used in the stope design. Maximum principal stress directions for the Waterberg Project region have been estimated from the sources listed below.

Figure 16-9 shows stress directions for South Africa, together with the Waterberg Project location. The general trend for the maximum principal stress in the region of the Waterberg Project location ranges from NNW-SSE to WNW-ESE, with a mean around NW-SE. Data sites taken from the World Stress Measurement Database for the BIC, show trends ranging from 120° to 158°, with a mean trend of around 142°.

To estimate principal stress magnitudes, it is assumed that the minor principal stress is vertical, and that the vertical stress is calculated based on depth below surface.


Page 293

Figure 16-9: Horizontal Principal Stress Orientations from In Situ Measurements

Source: Stacey and Wesseloo, 2002.

A summary of the likely in situ stress regime for the Waterberg Project is shown in Table 16-3.

Table 16-3:  Estimated In Situ Stress Regime

Parameter

Upper

Mean

Lower

Maximum Principal Stress Orientation

158°

142°

120°

Major Horizontal Stress (σH) versus σv Ratio

2.0

1.5

1.0

Minor Horizontal Stress (σh) versus σv Ratio

1.3

1.0

0.6

16.2.5 Geomechanics Data

The majority of geomechanics data for the 2019 DFS and DFS Update was collected by OHMS. The data consists of geomechanical interval logging, point structure logging (un-oriented), point load tests, and geomechanical laboratory test results.

The following geomechanical data was utilized.


Page 294

16.2.5.1 Geomechanics Logging

Geomechanics logging data from the PFS, 2019 DFS, and DFS Update programs were incorporated into a drill hole database and used to develop the geomechanical model. The geomechanical logging contained parameters for use in geomechanics rock mass classification systems, including the following.

16.2.5.2 Rock Quality Designation

RQD is a rock mass classification index that describes the rock mass' degree of fracturing (as shown in Table 16-4). It also forms the basis of other rock mass classification systems which include other characteristics of the rock mass.

Table 16-4:  Rock Quality Designation Classification

RQD

Rock Mass Quality

<25%

Very Poor

25% to 50%

Poor

50% to 75%

Fair

75% to 90%

Good

90% to 100%

Excellent

All RQD values were composited to 1 m and statistically analyzed by geomechanical domain, with the results shown in Table 16-5.

This analysis indicates that the majority of geomechanical domains have on average a 'Good' rock mass quality, based on RQD. The exceptions being MSE (sediments) and SILL domains, which display 'Fair' rock mass quality and higher variability.

NGI Q-System Joint Set Number

The joint set number (Jn) parameter describes and rates the number of identified joint sets (Table 16-6) within the drilling run. All Jn values were composited to 1 m and statistically analyzed by geomechanical domain, with the results shown in Table 16-7.


Page 295

Table 16-5:  RQD (%) Summary Statistics by Geomechanical Domain

 

BAS

FZ_IFW

FZ_IHW

FZ_MIN

FZN

MSE

MZN

SILL

TRNZ

TZ_IF
W

TZ_IH
W

TZ_MI
N

UZ

Count

694

300

309

2,030

6,496

6,737

8,011

1,097

1,851

60

60

85

654

Mean

78.60

79.40

73.60

77.40

78.70

60.30

79.60

63.10

77.70

77.30

76.10

80.40

72.80

SD

18.7

18.3

24.1

20.2

22.0

29.9

21.0

29.3

20.2

18.4

18.3

13.7

20.9

CV

0.24

0.23

0.33

0.26

0.28

0.50

0.26

0.46

0.26

0.24

0.24

0.17

0.29

Variance

349

334

581

407

485

895

441

857

410

340

336

188

436

Minimum

8

32

10

10

10

3

4

4

10

51

49

52

13

Q1

66

70

65

67

68

38

69

41

66

53

55

67

56

Q2

84

86

78

83

87

65

87

60

84

83

81

85

76

Q3

96

95

92

93

96

88

96

95

94

91

94

91

91

Maximum

100

100

100

100

100

100

100

100

100

100

99

100

100

Table 16-6:  NGI Q-System Joint Set Number

Description

Jn

Massive, No or Few Joints

0.5-1.0

One Joint Set

2.0

One Joint Set Plus Random Joints

3.0

Two Joint Sets

4.0

Two Joint Sets Plus Random Joints

6.0

Three Joint Sets

9.0

Three Joint Sets Plus Random Joints

12.0

Four or More Joint Sets, Heavily Jointed, "Sugar-Cube," etc.

15.0

Crushed Rock, Earthlike

20.0



Page 296

Table 16-7:  Joint Set Number Summary Statistics by Geomechanical Domain

 

BAS

FZ_IFW

FZ_IHW

FZ_MIN

FZN

MSE

MZN

SILL

TRNZ

TZ_IFW

TZ_IHW

TZ_MIN

UZ

Count

509

260

259

1,708

5,433

5,775

7,408

986

1,325

60

60

85

654

Mean

8.5

7.3

7.1

8.1

7.1

8.3

8.1

9.0

7.3

9.1

8.0

8.1

8.3

SD

5.3

3.7

4.1

4.2

4.6

5.9

4.8

6.0

4.2

6.0

6.7

6.4

5.6

CV

0.62

0.50

0.57

0.52

0.65

0.72

0.59

0.67

0.58

0.66

0.84

0.78

0.68

Variance

28

14

16

18

21

35

23

36

18

36

45

41

32

Minimum

0.5

0.5

2

0.5

0.5

0.5

0.5

0.5

0.5

2

0.5

1.64

0.5

Q1

4

4

4

4

3

4

4

4

4

4

3

4

4

Q2

9

6

6

9

6

6

9

6

6

12

4

4

6

Q3

12

9

12

9

9

12

12

12

9

12

12

12

12

Maximum

20

20

20

20

20

20

20

20

20

20

20

20

20



Page 297

It should be noted that, due to the directional drill hole bias and generally short intervals assessed during core logging, the Jn parameters in the core logging may not adequately capture the actual number of sets present within a domain or lithological unit.

NGI Q-System Joint Roughness Number

The joint roughness number (Jr) parameter describes and rates the small-scale surface features on open and exposed discontinuities within the drilling run as shown in Table 16-8. All Jr values were composited to 1 m and statistically analyzed by geomechanical domain, with the results shown in Table 16-9.

Table 16-8:  NGI Q-System Joint Roughness Number

Description

Jr

Discontinuous Joints

4.0

Rough or Irregular, Undulating

3.0

Smooth, Undulating

2.0

Undulating Slickenside

1.5

Rough or Irregular, Planar

1.5

Smooth, Planar

1.0

Planar Slickenside

0.5



Page 298

Table 16-9:  Joint Roughness Number Summary Statistics by Geomechanical Domain

 

BAS

FZ_IFW

FZ_IHW

FZ_MIN

FZN

MSE

MZN

SILL

TRNZ

TZ_IFW

TZ_IHW

TZ_MIN

UZ

Count

509

260

259

1,708

5,433

5,775

7,408

986

1,325

60

60

85

654

Mean

2.6

2.0

1.8

2.1

1.6

2.1

1.5

2.1

2.6

1.7

1.3

1.7

1.5

SD

0.9

0.8

0.7

0.8

0.7

0.8

0.6

0.8

0.7

0.6

0.5

0.6

0.6

CV

0.33

0.42

0.39

0.35

0.44

0.39

0.41

0.36

0.28

0.38

0.35

0.35

0.37

Variance

1

1

0

1

1

1

0

1

1

0

0

0

0

Minimum

0.5

0.5

0.5

0.5

0.5

0.0

0.5

1.0

0.5

1.0

0.5

1.0

0.5

Q1

3

2

2

2

2

2

2

2

3

2

1

2

2

Q2

3

2

2

2

2

2

2

2

3

2

2

2

2

Q3

3

3

2

3

2

3

2

3

3

2

2

2

2

Maximum

3

3

3

4

3

4

4

4

3

3

2

3

3



Page 299

NGI Q-System Joint Alteration Number

The joint alteration number (Ja) parameter describes and rates the small-scale joint wall characteristics and infill characteristics on open and exposed discontinuities as shown in Table 16-10 within the drilling run. All Ja values were composited to 1 m and statistically analyzed by geomechanical domain, with the results shown in Table 16-11.

The analysis suggests that joints within most domains are predominantly slightly altered, with some coatings and thin fillings of non-softening materials. Joints within the MSE and SILL domains have higher dispersion, including joints/features with thicker infills, some with soft cohesive materials.

Table 16-10:  NGI Q-System Joint Alteration Number

Joint Wall Character Condition Jn
(Wall
Contact)
Clean Joints Healed or Welded Joints Filling of Quartz, Epidote, etc. 0.75
Fresh Joint Walls No Coating or Filling, except from Staining 1
Slightly Altered Joint Walls Non-softening Mineral Coatings, Clay-Free Particles, etc. 2
Coating or Thin Film Friction Materials Sand, Silt, Calcite, etc. (non-softening) 3
Cohesive Materials Clay, Chlorite, Talc, etc. (softening) 4
Filling
Materials
Type Jn (Some Wall
Contact)
Jn (No Wall
Contact)
Thin Filling
(<5 mm)
Thick Filling
Friction Materials Sand, Silt, Calcite, etc. (non-softening) 4 8
Hard Cohesive Compact Filling of Clay, Chlorite, Talc, etc. 6 5-10
Soft Cohesive Medium to Over Consolidated Clay, Chlorite, Talc 8 12
Swelling Clays Filling Materials Exhibits Swelling Properties 8-12 13-20


Page 300

Table 16-11:  Joint Alteration Number Summary Statistics by Geomechanical Domain

 

BAS

FZ_IFW

FZ_IHW

FZ_MIN

FZN

MSE

MZN

SILL

TRNZ

TZ_IFW

TZ_IHW

TZ_MIN

UZ

Count

509

260

259

1,708

5,433

5,775

7,408

986

1,325

60

60

85

654

Mean

1.7

2.5

2.5

2.3

2.3

2.8

2.6

3.6

1.8

2.6

1.8

2.6

2.9

SD

0.6

1.2

1.0

1.0

1.2

2.3

1.1

3.6

0.9

1.0

0.9

1.0

0.6

CV

0.38

0.48

0.39

0.45

0.50

0.82

0.41

0.99

0.47

0.36

0.49

0.37

0.20

Variance

0

1

1

1

1

5

1

13

1

1

1

1

0

Minimum

0.75

0.75

1.00

0.75

0.75

0.75

0.75

0.75

0.75

1.00

1.00

1.00

1.00

Q1

1

1

2

1

1

1

2

1

1

2

1

2

3

Q2

2

3

3

3

3

3

3

3

2

3

1

3

3

Q3

2

3

3

3

3

3

3

3

2

3

3

3

3

Maximum

3

6

4

6

8

13

8

13

4

4

3

4

4



Page 301

NGI Q-System Q' Number

The Q-system Q' number (Q') parameter includes the calculation of the logged terms RQD, Jn, Jr and Ja. Water (Jw) and stress (SRF) are not considered. The Q' parameter is calculated as shown in the following equation.

Equation 16-1

Table 16-12 can be used to describe rock mass conditions based on the range of Q' values (assuming Q' is equal to Q).

Table 16-12:  NGI Q-System Classification

Q

Rock Mass Quality

0.001 - 0.01

Exceptionally Poor

0.01 - 0.1

Extremely Poor

0.1 - 1

Very Poor

1 - 4

Poor

4 - 10

Fair

10 - 40

Good

40 - 100

Very Good

100 - 400

Extremely Good

>400

Exceptionally Good

All Q' values were composited to 1 m and statistically analyzed by geo-mechanical domain, with the results shown in Table 16-13.


Page 302

Table 16-13:  Q' Summary Statistics by Geomechanical Domain

 

BAS

FZ_IFW

FZ_IH
W

FZ_MI
N

FZN

MSE

MZN

SILL

TRNZ

TZ_IF
W

TZ_IH
W

TZ_MI
N

UZ

Count

694

300

309

2,030

6,496

6,737

8,011

1,097

1,851

60

60

85

654

Mean

27.9

23.8

13.4

20.9

29.0

33.7

22.3

40.0

46.7

16.2

52.7

16.6

26.1

SD

39.8

53.3

14.9

40.1

66.8

109.3

66.1

128.1

111.8

29.8

96.5

19.3

65.7

CV

1.43

2.24

1.11

1.92

2.31

3.24

2.96

3.20

2.39

1.85

1.83

1.16

2.52

Variance

1,585

2,841

223

1,611

4,460

11,950

4,365

16,399

12,490

891

9,308

373

4,321

Minimum

0.56

0.73

0.34

0.17

0.00

0.00

0.00

0.16

0.56

1.55

1.38

1.55

0.33

Q1

10

3

4

3

3

2

3

2

8

3

4

6

2

Q2

14

10

8

8

6

6

5

3

16

6

9

8

5

Q3

29

16

16

23

25

30

15

33

33

10

21

15

8

Maximum

600

296

65

506

576

1,067

597

1,067

597

204

297

77

299



Page 303

Bieniawski's 1989 Rock Mass Rating

Bieniawski's RMR'89 system combines the most "significant" geologic parameters of influence and presents one overall comprehensive index of rock mass quality, see Table 16-14, which is used for the design and construction of excavations in rock, such as tunnels, mines, slopes, and foundations.

Table 16-14:  Rock Mass Rating'89 Classification

RMR'89

Rock Mass Quality

0 - 20

Very Poor

21 - 40

Poor

41 - 60

Fair

61 - 80

Good

81 - 100

Very Good

The RMR'89 values were composited to 1 m and statistically analyzed by geomechanical domain, with the results shown in Table 16-15.

The RMR'89 statistics generally indicate mean values between 63 and 67 for each domain, with MSE and SILL domains having slightly lower means (around 56 and 58, respectively). This indicates that rock mass conditions are, in general, represented by 'Good' rock mass conditions, with MSE and SILL domains classified as Fair rock mass conditions.


Page 304

Table 16-15:  RMR'89 Summary Statistics by Geomechanical Domain

 

BAS

FZ_IFW

FZ_IHW

FZ_MIN

FZN

MSE

MZN

SILL

TRNZ

TZ_IFW

TZ_IHW

TZ_MIN

UZ

Count

694

300

309

2,030

6,496

6,737

8,011

1,097

1,851

60

60

85

654

Mean

67

65

63

62

66

56

63

58

66

66

56

67

61

SD

9.6

9.5

11.5

8.1

15.7

12.0

15.1

7.9

9.5

10.6

26.1

8.5

14.1

CV

0.14

0.15

0.18

0.13

0.24

0.21

0.24

0.14

0.14

0.16

0.47

0.13

0.23

Variance

93

91

131

66

247

143

229

63

89

113

679

72

200

Minimum

36

45

35

27

0

26

0

32

36

43

0

43

27

Q1

63

58

56

57

59

50

56

52

60

64

51

60

49

Q2

69

64

63

63

67

58

66

59

66

69

66

69

59

Q3

74

72

74

65

77

63

74

63

73

70

74

72

74

Maximum

80

88

88

92

91

84

89

75

92

79

74

79

84



Page 305

Laubscher's 1990 Rock Mass Rating'90

The mean Laubscher RMR'90 values for each domain show similar mean values to Bieniawski's RMR'89 values; however, the differences, or variance, between domains is more discernable with the Laubscher values.

Laubscher's RMR'90 values were composited to 1 m and statistically analyzed by geomechanical domain, with the results shown in Table 16-16.


Page 306

Table 16-16:  Rock Mass Rating'90 Summary Statistics by Geomechanical Domain

 

BAS

FZ_IFW

FZ_IHW

FZ_MIN

FZN

MSE

MZN

SILL

TRNZ

TZ_IFW

TZ_IHW

TZ_MIN

UZ

Count

694

300

309

2,030

6,496

6,737

8,011

1,097

1,851

60

60

85

654

Mean

64

55

54

50

59

46

57

51

61

59

63

59

56

SD

9.8

12.6

13.3

9.7

17.4

12.9

13.7

8.1

13.3

8.8

12.3

8.3

11.9

CV

0.15

0.23

0.25

0.19

0.29

0.28

0.24

0.16

0.22

0.15

0.20

0.14

0.21

Variance

96

159

176

95

302

166

187

66

177

77

151

69

141

Minimum

40

35

21

25

0

11

0

33

26

48

45

49

37

Q1

59

46

45

45

50

40

52

46

51

53

54

54

48

Q2

64

55

52

50

59

46

57

51

61

57

58

56

55

Q3

69

62

62

55

69

52

63

58

67

61

74

60

59

Maximum

94

89

85

89

98

83

98

77

94

75

84

75

83



Page 307

16.2.5.3 Acoustic Televiewer Data

The principal data source for discontinuity orientations was from ATV geophysical logging data. The location of the 38 holes with ATV logs are shown in Figure 16-10. There were 52,721 data points.

Figure 16-10:  Plan Showing Distribution of Televiewer Holes (Black Markers)

Generalized Discontinuity Orientations

Oriented discontinuity data was restricted to processed ATV survey data. The ATV survey data consisted of corrected (true north referenced) orientation, estimates of aperture (in mm), expression on drill hole wall (59%, 75%), type (planar, non-planar) and openness (open, closed).

Discontinuity orientations per domain were assessed via stereographical analysis. An example stereographic projection is shown in Figure 16-11.


Page 308

Figure 16-11:  Lower Hemisphere Stereographic Projection of ATV Data for TRNZ Domain

Note:  Data separated into identified sets

 

16.2.5.4 Geomechanics Laboratory Testing

Intact rock properties were developed from geomechanics laboratory testing. The following intact rock property tests were undertaken.

As all holes are subvertical; no directional bias for intact rock properties could be evaluated.


Page 309

Unconfined Compressive Strength

UCS and triaxial results were examined for valid failure modes. During testing, the failure mode was recorded by the laboratory, as either failing through intact rock, along discontinuities, or a combination of both. The angle to the core axis of the discontinuities involved in the failure were also recorded. Results where failure clearly occurred on unfavorably oriented pre-existing discontinuities were removed from the analysis database. In this case, the angle of the discontinuity to the core axis is between 20° and 60°.

Approximately 88 invalid tests were removed from the entire original database of 702 (approximately 13% were deemed invalid). For only the UCS tests, 35 tests were removed from a total of 169 UCS test results (approximately 21% deemed invalid).

The results of validated UCS test results for each domain are presented in Table 16-17.

The intact rock strength for most domains is approximately 200 MPa, with the MZN domain slightly lower at 178 MPa, and the UZ domain around 120 MPa (one sample) and the MSE averaging around 146 MPa.

The immediate FW of the F-Zone, as well as the immediate FW and HW of the T-Zone (FZ_IFW, TZ_IHW, and TZ_IFW), contain no UCS samples. This is principally due to the relatively small domain volume, being a 5 m thick skin above and below the mineralized zones.

The intact rock strength for the immediate HW of the T-Zone can be estimated from the representative UZ host rock mass, and the immediate FW of the T-Zone from the MZN host rock mass. The intact rock strength for the immediate HW and FW of the F-Zone can be estimated from the representative FZN host rock mass.

It should be noted that the mineralized T-Zone only contains three valid UCS samples, which represents uncertainty for geomechanics mine design, especially pillar design. The UCS sample results for T-Zone vary between 106 MPa and 234 MPa. Although this results in a mean intact rock strength of 151 MPa, the triaxial data indicates that T-Zone UCS should be higher. Based on the triaxial results, the mean T-Zone UCS is closer to 200 MPa. For this DFS Update, the value of 151 MPa was used for analysis but further testing to confirm the intact strength values may provide opportunities as the Waterberg Project progresses.

Indirect Tensile Strength

ITS results for each domain are presented in Table 16-18.


Page 310

Table 16-17:  Results of Validated UCS (MPa) Tests by Domain

 

BAS

FZ_IFW

FZ_IHW

FZ_MIN

FZN

MSE

MZN

SILL

TRNZ

TZ_IFW

TZ_IHW

TZ_MIN

UZ

Count

5

1

2

20

26

25

34

6

6

0

1

3

5

Mean

247

231

202

225

189

146

178

246

231

0

70

151

120

SD

50.10

Infinity

43.00

33.70

52.90

93.30

48.60

115.70

66.60

0.00

Infinity

72.29

40.42

CV

0.20

Infinity

0.00

0.15

0.28

0.64

0.27

0.47

0.29

0.00

Infinity

0.48

0.34

Variance

2,509

Infinity

1,812

1,132

2,798

8,704

2,361

13,380

4,433

0

Infinity

5,226

1,634

Minimum

178

231

172

144

62

1

22

18

141

0

70

106

60

Q1

222

231

172

204

177

100

160

238

188

0

70

106

101

Q2

247

231

172

229

194

162

185

281

201

0

70

112

126

Q3

290

231

232

249

228

209

206

314

302

0

70

234

155

Maximum

300

231

232

272

262

300

248

330

309

0

70

234

157

Table 16-18:  Results of ITS (MPa) by Domain

 

BAS

FZ_IFW

FZ_IHW

FZ_MIN

FZN

MSE

MZN

SILL

TRNZ

TZ_IFW

TZ_IHW

TZ_MIN

UZ

Count

4

4

3

48

49

13

49

12

20

0

1

1

0

Mean

15

13

13

14

15

12

14

14

14

0

12

6

0

SD

2.2

5.0

0.9

2.7

3.1

6.6

2.9

9.1

3.0

0.0

Infinity

Infinity

0.0

CV

0.15

0.37

0.07

0.20

0.21

0.54

0.21

0.66

0.21

0.00

Infinity

Infinity

0.00

Variance

5

25

1

8

10

44

8

84

9

0

Infinity

Infinity

0

Minimum

13

6

12

6

9

0

7

2

8

0

12

6

0

Q1

13

6

12

12

13

7

12

4

13

0

12

6

0

Q2

13

14

13

13

14

13

14

13

14

0

12

6

0

Q3

16

15

14

15

17

17

16

22

16

0

12

6

0

Maximum

17

18

14

20

23

24

20

25

20

0

12

6

0



Page 311

Triaxial Strength

Triaxial strength tests on intact rock were undertaken at certain confining pressures on individual intact samples to obtain peak strength envelope for the intact rock within each domain.

The Hoek-Brown (H-B) failure criterion (Hoek & Brown, 1988) was used to estimate the triaxial strength curve of intact rock for each domain, where sufficient test data were available. In fitting the H-B curve, valid UCS and ITS results were also considered. The curves can also be used to estimate averaged UCS and ITS by the curve intercepts with the vertical and horizontal axes, respectively.

A comparison of estimated fitted values against test results is shown in Table 16-19, together with the respective Hoek-Brown mi value.


Page 312

Table 16-19:  Comparison of Mean Laboratory UCS (MPa) vs. H-B Fit Estimated Values from Triaxial Test Data

 

BAS

FZ_IFW

FZ_IHW

FZ_MIN

FZN

MSE

MZN

SILL

TRNZ

TZ_IFW

TZ_IHW

TZ_MIN

UZ

UCS Lab Test

245

231

202

227

197

146

177

246

244

0

70

151

120

UCS Estimated

258

198

200

216

217

169

205

300

261

0

172

201

128

ITS Lab Test

14.7

13.4

12.9

13.7

14.6

12.4

13.9

13.8

14.3

0.0

12.0

5.7

0.0

ITS Estimated

17.1

16.3

15.2

14.1

15.8

13.8

16.0

20.0

14.5

0.0

12.3

9.5

4.3

mi Value

15.0

12.1

13.1

15.3

13.7

12.2

12.7

15.0

17.9

0.0

13.9

21.0

30.0



Page 313

16.2.6 Geomechanic Parameters for Mine Design

The following Section outlines the development of key geomechanical design parameters for the proposed mining methods, principally focusing on verifying stope dimensions and backfill performance.

The vertical distance between mining blocks will be 100 m. Individual longitudinal and transverse stopes will be limited to a maximum vertical height of 40 m. Individual longitudinal and transverse stope lengths will be 20 m along strike. In thicker parts of the ore, there will be a need to limit the maximum width of panelled transverse stopes to 40 m (from HW to FW of the stope).

Backfill pillar and stope span stability and dimensioning were undertaken using empirical methods commonly used in the mining industry. These were subsequently checked using 3D finite element modeling.

For the definition of span design, the Mathews method (Mathews, Hoek, Wyllie, & Stewart, 1981) and the extended Mathews empirical stability graph for open-stope design (Mawdesley, Trueman, & Whiten, 2001) were used.

The method was utilized to confirm the proposed stable stope dimensions, by ensuring that the design hydraulic radius for back and wall spans do not exceed an "allowable" hydraulic radius. For stable stope design, with "acceptable" stability and dilution parameters (based on the empirical case history database), based on current industry practice, the "Stable-Failure" design line was used.

16.2.6.1 Backfill Stability

The mine design relies on stable paste backfill exposures. The required backfill strength is largely a function of the role and requirements of backfill, geometrical aspects of the fill / void, and extent of exposure of backfill with mining. For the proposed mining method, the following locations affect the backfill needs.

Backfill stability was assessed primarily using empirical-analytical methods (Mitchell, Olsen, & Smith, 1982) with developed backfill strength requirements validated by benchmarking and limited 3D finite element modeling.

16.2.6.2 Backfill Design Parameters

The design parameters for backfill calculations used to perform various stability assessments and provide empirical mine design parameters as shown in Table 16-20. For numerical modeling purposes and to account for elasticity, backfill was modeled as a Hoek-Brown material (Grabinsky et. al., 2022).


Page 314

Table 16-20:  Backfill Design Parameters

Parameter

Value

Factor of Safety Underhand

2.00

Factor of Safety Walls

1.20

Density of Fill Above (tpm3)

2.00

Stope Dip

40°

Tensile to Compressive Ratio

0.12

Friction Angle

33°

Unconfined Compressive Strength (MPa)

0.679

Poisson's Ratio

0.17

Young's Modulus (MPa)

296.2

Geologic Strength Index

100

mi (= mb)

10

16.2.6.3 Stope Stability

The empirical stability chart method was used to assess the stability of the proposed stope dimensions. Two separate stability charts were developed, one for the F-Zone and another for the T-Zone. The stability number (N') was calculated at various depths (300 m to 800 m depth) and the allowable hydraulic radius calculated for the selected design line. The following two design lines were evaluated.

The resulting stability charts are shown in Figure 16-12 and Figure 16-13.

For almost all analysis cases, the allowable hydraulic radius is much greater than the hydraulic radius for the proposed stope dimensions. In only one case (HW for greater than 800 m depth), were the proposed stope dimension plots slightly more than the allowable hydraulic radius. Some stope minor failure and/or early entry of dilution may be anticipated close to final stope extraction; however, a very low probability of major failure is anticipated.


Page 315

Figure 16-12: Stope Span Dimensions - F-Zone

Figure 16-13: Stope Span Dimensions - T-Zone


Page 316

16.2.6.4 Cable Bolt Stability

The empirical analysis indicates that for the proposed stope dimensions, stopes are stable without support.

The presence of HW parallel structures will potentially have a large impact on HW stability and dilution during production. Due to the low dip angle of the ore body, and practical limits to production equipment, the potential to undercut these unfavorable structures will generate instability and dilution. To mitigate potential instability, cable bolting of the HW has been incorporated into the design. Following are the principal mechanisms of the cable bolt design.

Based on this, Table 16-21 shows the recommended cable bolt design guidelines.

Table 16-21:  Cable Bolts Required for Longitudinal and Transverse Stopes

Stope Cable Bolt Ring Spacing Number of Cables per Ring
Longitudinal - Hanging Wall Support 2.5 m 2 x 10 m Cable Bolts
3 x 15 m Cable Bolts
Transverse - Hanging Wall Support 2.5 m 2 x 10 m Cable Bolts
5 x 15 m Cable Bolts
Transverse - Back Support 3.5 m 5 x 10 m Cable Bolts

16.2.6.5 Paste Backfill Wall Exposures

Using the proposed stope geometries, following is the approximate average required UCS of the paste backfill.

To mitigate the potential of liquefaction of placed paste backfill, it is recommended that the strength of fill in secondary stopes is a minimum of 0.1 MPa.


Page 317

16.2.6.6 Underhand Fill Sill Pillar Strength

For each potential failure mode, the limiting equilibrium conditions were established, and the estimated fill unconfined compressive strength determined to provide factors of safety of 2.0, which provide more than sufficient degree of safety for non-entry mining under backfill.

The dip of the HW and FW were fixed at 40° and the sill pillar width to height ratio (pillar thickness to stope width) was fixed at 0.5. For a 20 m wide (W) stope, a sill pillar thickness of 10 m was used. For the sliding mechanism, only cohesion was used, and stabilizing influence of wall closure was not included in the analysis.

The results of the limit equilibrium failure mode analysis are shown in Figure 16-14. The rotational failure mode is the most critical, requiring higher strength backfill to maintain the factor of safety of 2.0.

A parametric analysis was also completed of the rotational failure mode to establish the pillar thickness and strength requirements for various stope widths. The results of this analysis are shown in Figure 16-15. This figure can be used to determine the minimum fill sill pillar strength based on stope width and thickness of pillar. The potential for rotational failure, although controlled by stope dip, is heavily influenced by fill pillar thickness (Figure 16-16). To effectively mitigate the risk of rotational failure, d:L ratios of greater than 0.6 are required.

Figure 16-14: Underhand Fill Sill Pillar Limit Equilibrium Results (d:L=0.5)


Page 318

Figure 16-15: Underhand Fill Sill Pillar Rotational Limit Equilibrium Results

Figure 16-16: Rotational Failure Kinematic Potential

Source:  Hughes, 2014


Page 319

Experience shows that thicker sill pillars (with d:L ratio greater than 0.6) require lower strength paste backfill (Figure 16-17).

Figure 16-17: Underhand Cut-and-Fill (Entry) Sill Pillar Benchmark Data

Source:  Pakalnis et al., 2005

Fill sill pillars of d:L ratio greater than 0.6:1 will result in stable fill sill pillars with acceptable and achievable paste backfill strengths (less than 3.0 MPa), without the need for aggregates. To ensure an adequate factor of safety and lower required paste backfill strengths, it is recommended that a fill sill pillar to stope width (d:L) ratio of 1:1 is used, and a paste backfill strength of 2.0 MPa. This is in line with current industry practice for non-entry Underhand Stoping methods.

16.2.7 3D Finite Element Modeling

To validate the proposed empirical mine design parameters, a 3D numerical modeling exercise was undertaken using GTS NX finite element modeling software for small scale stope modeling and RocScience RS3 finite element modeling software for large scale mine sector modeling.

The model considered the following key aspects.


Page 320

16.2.7.1 Modeling Approach

Numerical modeling was conducted for a small-scale stope model and a large scale mine sector model.

Small-scale Stope Model

A smaller stope scale model was developed to verify the performance of fill sill pillars based on the empirically derived strength parameters. The model consisted of a panel of 4 stopes wide and 5 stopes high to simulate the performance of mining under a fill sill pillar.

Large-scale Mine Sector Model

Large-scale modeling was undertaken during the DFS Update. The purpose of the large-scale mine model was to accomplish the following activities.

Due to the size and complexity of proposed mining, two large-scale models were constructed using the mining geometry from the Deswik 3D mine design.

To assess the evolution of rock mass damage and performance of backfill with mining, the modeling was completed in five-year excavation steps based on the mining schedule. Five-year increments were selected to manage model size and run times.

Modeling steps incorporated stope excavation and then immediate backfill before starting the next excavation step. For simplicity, tight filling is assumed in the model. This resulted in 17 steps for both Model 1 and for Model 2.

Two parallel geomechanical models were prepared by Stantec and Fraser McGill using different modeling software. Stantec's model was completed using Rocscience RS3, while Fraser McGill used Map3D. Both models were linear elastic using the Hoek-Brown failure mode. The geomechanical model input parameters were developed and agreed upon by Stantec and Fraser McGill.


Page 321

Hoek-Brown Constants (GSI, Mi, Mb, s, a)

The following approach was used to determine the Hoek-Brown Constants used in the model.

1. Use the weighted mean Q' for the HW, Ore, and FW summarized in Table 16-22.

Table 16-22: Weighted Average Q' Values

Domain

Weighted Average Q' Value

HW

4.0

Ore

3.8

FW

8.0

2. Calculate the weighted average strength properties (UCS, Young's Modulus E, Poisson's Ratio v, Brazilian ITS) from the means of the lithologies of the HW, Ore, and FW. The strength properties are summarized in Table 16-23.

Table 16-23:  Weighted Average Strength Properties

HW

Lithology

UCS

(MPa)

Young's
Modulus E
(GPa)

Poisson's Ratio
(v)

Tensile Strength

(MPa)

Weight

(%)

Pyroxenite (PYX)

211.0

96.95

0.29

13.00

15%

Harzburgite (HARZ)

217.0

81.38

0.30

14.00

5%

Troctolite (TROCT)

221.0

77.87

0.33

14.00

35%

Gabbronorite (GN)

191.0

99.07

0.29

14.00

46%

Weighted Average

207.7

91.44

0.31

13.99

0

Ore

Lithology

UCS

(MPa)

Young's
Modulus E (GPa)

Poisson's Ratio

(v)

Tensile Strength

(MPa)

Weight

%

Pyroxenite (PYX)

211.0

96.95

0.29

13.00

47%

Harzburgite (HARZ)

217.0

81.38

0.30

14.00

12%

Troctolite (TROCT)

221.0

77.87

0.33

14.00

28%

Gabbronorite (GN)

191.0

99.07

0.29

14.00

13%

Weighted Average

211.9

90.01

0.30

13.53

0

FW

Lithology

UCS

(MPa)

Young's
Modulus E (GPa)

Poisson's Ratio
(v)

Tensile Strength

(MPa)

Weight

%

Pyroxenite (PYX)

211.0

96.95

0.29

13.0

65%

Granofel (GF)

297.0

79.92

0.26

17.0

18%

Troctolite (TROCT)

221.0

77.87

0.33

14.0

10%

Gabbronorite (GN)

191.0

99.07

0.29

14.0

7%

Weighted Average

226.1

92.13

0.29

13.9

0

 


Page 322

3. Calculate the SRF due to stress (presented in Table 16-24) using the following formula.

SRF=0.244 K0.346 (H/UCS)1.322 + 0.176 (UCS/H)1.413  (Kirsten, 1988)

Where:

K is the horizontal: vertical in situ stress ratio, assumed to be 1.25.

H is the depth below surface in meters, assumed to be 450 m.

UCS is the mean of lab results for the HW, Ore, and FW from Table 16-23.

Table 16-24:  Calculated SRF

Domain

SRF

HW

0.792

Ore

0.774

FW

0.721

4. Calculate Q (presented in Table 16-25) using Q=Q' (Jw / SRF).

Where:

Q' is the weighted average Q' value from Table 16-22.

Jw is the Joint Water Reduction Factor set at 1.0.

SRF calculated for the HW, Ore, and FW from Table 16-24.

Table 16-25:  Calculated Q

Domain

Q

HW

5.1

Ore

4.9

FW

11.1

5. Convert Q to Rock Mass Rating (RMR), presented in Table 16-26, using RMR=9Ln(Q)+44 (Bieniawski, 1984).

Table 16-26:  Calculated RMR

Domain

RMR

HW

59%

Ore

58%

FW

66%

6. Calculate the Geologic Strength Index (GSI), presented in Table 16-27 using the formula GSI=RMR-5.


Page 323

Table 16-27:  Calculated GSI Constant

Domain

GSI

HW

54

Ore

53

FW

61

7. Use the Mi value presented in Table 16-28 from laboratory test results.

Table 16-28:  Mi Constant

Domain

Mi

HW

13

Ore

13

FW

13

8. Use RSDATA software to determine the Mb value, presented in Table 16-29, based on the Mi Constant.

Table 16-29:  Mb Constant

Domain

Mb

HW

2.515

Ore

2.426

FW

3.229

9. Use RSDATA software to determine the 's' constant and 'a' constant presented in Table 16-30.

Table 16-30: 's' and 'a' Constants

Domain

s

a

HW

0.00603

0.504

Ore

0.00540

0.505

FW

0.01310

0.503



Page 324

Rock Mass Deformation Modulus (Erm)

RocLab software was used to derive Erm values presented in Table 16-31.

Table 16-31:  Erm Values

Domain

Erm (GPa)

HW

35.38

Ore

32.95

FW

50.00

Field Stress

There is no in situ stress measurement data available for the site and the assumptions presented in Table 16-32 have been made.

Table 16-32:  Field Stress

Parameter

Value

Maximum Principal Stress Orientation

142o

Sigma 1 (Major Horizontal Stress) vs Sigma 3 (k ratio)

1.5

Sigma 2 (Minor Horizontal Stress) vs Sigma 3 (k ratio)

1.0

Sigma 3 (Vertical Stress)

Overburden load

Rock Density

2.9 t/m3

Backfill Properties

The UCS of paste fill varies by application. The weighted average volume of paste fill for various applications was used to determine the weighted average UCS of paste fill. The Young's Modulus E for paste fill is derived from the average UCS using E=1.27(UCS)0.8362 where UCS is in kPa (based on Grabinsky, Jafari, and Pan's "Cemented Paste Backfill Material Properties for Undercut Analysis," 2022). A Poisson's Ratio v of 0.17 is assumed. The paste fill properties are summarized in Table 16-33.

Table 16-33:  Paste Fill Properties

Paste fill Application DFS% of Paste
Fill Volume
DFS Design
UCS

(MPa)
Young's
Modulus E
(MPa)
Poisson's Ratio
v
Transverse Primary Stope 25.71% 0.460 214.0 0.17
Transverse Secondary Stope 26.80% 0.100 59.7 0.17
Longitudinal Stopes 25.22% 0.350 170.3 0.17
Sill Pillar Plug
(when mining below paste fill)
22.27% 2.000 731.5 0.17
Proposed for Model   Weighted Avg
0.679
Calculated
296.2
0.17


Page 325

The assumed Hoek-Brown Constants (GSI, Mi, Mb, s, a) for paste fill presented in Table 16-34 are also based on Grabinsky, Jafari, and Pan (2022).

Table 16-34:  Paste Fill Hoek-Brown Constants

Item

GSI

Mi

Mb

a

s

Paste fill

100

10

10

0.5

1

16.2.7.2 Results

Small-scale Stope Modeling (from 2019 DFS)

The main purpose of the small-scale model is to verify the performance of fill sill pillars. The numerical modeling of fill sill pillars was used to model slender / high strength pillars. An example output of the small-scale modeling is shown in Figure 16-18, which shows a vertical cut through fill pillar, and contoured results of safety factor. A results line was taken and plotted in Figure 16-19.

Figure 16-18:  Example Output of Small-Scale Fill Pillar Model (Safety Factor)


Page 326

Figure 16-19:  Example Output through Pillar Center

The results indicate that a fill pillar height to stope width (d:L) of 0.5 is likely to be stable yielding an average factor of safety of 2.07. This is based on a 3.8 MPa strength paste backfill. These results are in line with the empirical work and demonstrate that the empirical results are conservative, which was found in other numerical modeling work (Hughes, 2014). During the analysis, it was noted that fill sill pillar performance and stability is influenced by fill stiffness more than strength. It is recommended that elastic properties are collected from laboratory test programs of future paste backfill investigations.

Large-Scale Mine Sector Modeling (DFS Update)

Principal findings of the large scale mine modeling exercise are as follows.


Page 327

An example output of the modeling for F-Central is shown in Figure 16-20. This shows the Brittle Shear Ratio (BSR) at excavation boundaries, at a mining step equivalent to Year 2057 in the mine schedule. The BSR is a ratio of differential stress to rock strength (Heidarzadeh et. al., 2019) with critical conditions in the 0.3 to 0.5 range (Castro et. al., 2012), where fracturing could actively propagate through the rock mass.

The colored stopes in Figure 16-20 show all stopes mined in the 2053-2057 mining step interval, with the color contouring shown along excavation boundaries facing the HW side of the stopes. The grayed-out stopes are either mined and backfilled at previous mining steps, or to be mined, with the mining face generally progressing downward. Darker blue colors indicate where BSR does not meet critical conditions, while light blue transitioning to green indicates where rock mass fracturing is likely to occur at stope excavation boundaries, while the "hotter" yellow to red colors show where this is likely to occur at a significantly accelerated rate. While a BSR at or slightly above threshold represents progressive failure, the more isolated high BSR locations represent more rapid rock mass failure. These are the locations where stopes may need to be re-designed or removed from the mine plan, while more progressive failures may be mitigated with good stope cycling and sequence management practices, including expedient backfilling.

Figure 16-20:  Example Output of BSR for Model 1 (F-Central) at Year 2057

The results of the numerical modeling exercise were used to develop mine design guidelines on dilution, given stoping method, dimensions and depth below surface.

Based on the elastic analysis, it is estimated that at the end of LOM, the maximum surface subsidence (near the center of the fully excavated backfilled mine) will be approximately 11 cm at the Central Complex, with no measurable subsidence at the South Complex. Model output of surface subsidence for the Central Complex after the final 2058-2062 mining step interval is shown in Figure 16-21.


Page 328

Figure 16-21:  Central Complex Maximum Linear Elastic Surface Displacement at Year 2062

This maximum subsidence is based on conservative elastic models, assuming a complete elastic continuum. Some deformation and displacement will occur across rock mass discontinuities, so total maximum displacements are expected to be less. No surface disturbance is indicated, as the maximum displacement is fully recoverable and elastic. Surface strain does not exceed damage-inducing thresholds for any surface development or infrastructure.

16.2.8 Raisebore Risk Assessment

The mine design includes four 6.5 m diameter, five 6.0 m diameter, and two 5.0 m diameter raisebored ventilation raises to surface. The raise locations in the DFS Update are generally the same as in the 2019 DFS, however the diameter of some Central Complex raises increased from 6.0 m to 6.5 m to accommodate the increased airflow requirements. The details of the proposed vent raises are shown in Table 16-35.

Table 16-35:  Ventilation Raise Details (DFS Update)

Vent
Raise

Easting

Northing

Elevation Meters
above Sea Level
(MASL)

Total
Depth
(m)

Approximate
Depth of
Overburden

Minimum
Distance to
Geotechnical
Data (m)

Diameter
(m)

NC-1

-7,438

-2,582,911

1,054

374

Undetermined

327

6 m

NC-2

-8,361

-2,584,093

1,065

245

3.8

188

6 m

NC-3

-8,644

-2,584,185

1,055

295

14.2

59

6 m

NC-4

-8,986

-2,585,159

1,054

334

11.8

220

6 m

CC-1

-9,506

-2,585,972

1,043

183

12.7

130

6 m

CC-2

-10,001

-2,586,395

1,040

292

13.0

301

6 m

CC-3

-10,026

-2,586,498

1,038

301

20.2

256

6 m

CC-4

-10,312

-2,586,760

1,035

360

13.2

156

6 m



Page 329


Vent
Raise

Easting

Northing

Elevation Meters
above Sea Level
(MASL)

Total
Depth
(m)

Approximate
Depth of
Overburden

Minimum
Distance to
Geotechnical
Data (m)

Diameter
(m)

SC-1

-11,414

-2,587,444

1,017

157

6.5

310

5 m

SC-2

-11,816

-2,587,989

1,004

264

5.7

172

6 m

SC-3

-11,950

-2,588,397

998

328

3.6

72

5 m

Only three proposed locations are within 150 m of existing geomechanical data. Most raises are farther away, reducing the accuracy of raisebore stability assessments. Core logs from nearby surface diamond drill holes were reviewed, but the information is insufficient for risk assessments. However, the core review allowed for estimating overburden depth for each raise. It is recommended to drill a geotechnical hole at each ventilation raise location during execution for further analysis.

The main ventilation raises to surface are all less than 500 m depth, which indicates that the likelihood of stress-induced instability will be very low in the more competent / massive rock masses, where UCS values are greater than 125 MPa. This value represents the mean intact rock strength of the near-surface MSE domain (sediments), in which the upper sections of all raises will be constructed.

A brief analysis of the potential of stress-induced failure was undertaken comparing the estimated maximum tangential stress to the UCS of intact rock to indicate stress-induced failure potential (O'Toole & Sidea, 2005) and depth of failure (Martin, Kaiser, & McCreath, 1999). Closed form solutions of stresses around a circular opening (Brady & Brown, 2004) were used to calculate the maximum induced tangential boundary stresses. A summary of the results for a 6 m raise with an intact UCS of 125 MPa (mean intact strength of the MSE domain) is shown in Table 16-36.

Table 16-36:  Raise Stress Induced Failure Potential Assessment (for UCS of 125 MPa)

Depth (m)

θmax/UCS

Depth of
Failure (m)

Damage Class Description

100

0.08

0.00

Little or no Fracturing

200

0.15

0.00

Little or no Fracturing

300

0.22

0.00

Little or no Fracturing

400

0.29

0.00

Little or no Fracturing

500

0.35

0.00

Localized Slabbing

600

0.42

0.10

Localized Slabbing

700

0.49

0.61

Widespread or General Slabbing, Not Very Deep

800

0.56

1.12

Walls Broken into Blocks, Failure of Rock around Excavation

900

0.62

1.62

Walls Broken into Blocks, Failure of Rock around Excavation

1,000

0.69

2.13

Walls Broken into Blocks, Failure of Rock around Excavation

1,100

0.76

2.63

Spalling, Rockburst in Brittle Rock



Page 330

The results show that, for a UCS of 125 MPa, the potential for stress-induced failure of a 6 m diameter raise commences around 500 m depth. More significant damage tends to occur at around 700 m below surface. For intact rock strengths around 200 MPa (the mean intact rock strength of domains below the MSE), the potential for stress-induced failure commences at around 800 m depth, with more significant damage at a depth of around 1,100 m below surface.

A raisebore assessment was also undertaken using the McCracken and Stacey method (McCracken & Stacey, 1989). It must be noted that the McCracken and Stacey database does not include many large diameter raises. The method, due to its empirical nature, is not a rigorous stability analysis, but is intended to provide an indication of overall geotechnical feasibility of raisebore diameter given the general geotechnical characteristics.

For the analysis, the location of geomechanical data in relation to the distance to proposed raise locations was evaluated. Where sections of the raise centerline are located within 150 m from existing geomechanical logging data, the logged Q' values were used for the analysis.

Where raises were located more than 150 m from existing geomechanical logging data, a logged value approach could not be justified and as such the median Q' values for each intersected domain were used in the analysis. It is considered that this approach will lead to less reliable assessments of raisebore risk.

The results for short term instability potential (during raising and prior to installation of support) generally indicate that 4 m raises can be achieved in most proposed shaft locations. However, the analysis indicates that raise instability and complications during raiseboring a 6 m diameter raise will occur in the 20 m below surface for two locations (CC-1 and NC-2). It is considered that special ground improvement pre‐support measures will be required during raising for these two raises, such as grouting and/or contiguous piles to improve near‐surface ground conditions. A summary of the results for long-term unsupported instability is shown in Figure 16-22. The thicker lines in the graph indicate where proposed raise locations are reasonably close to geotechnical holes and logged values were used. Apart from raise SC-3 (100-160 m), the analysis undertaken using logged values shows much higher maximum Raisebore Quality Index (QR) values (and larger maximum diameters) compared to the median QR value domain-based analysis (dashed lines). This highlights the site-specific spatial variability of rock mass conditions and its impact on raisebore risk assessment, and the need to undertake site investigations at each proposed raise location.


Page 331

Figure 16-22: McCracken and Stacey Maximum Unsupported Diameter Analysis (RSR=1.3)


Page 332

The analysis suggests that unsupported 6 m diameter raises are feasible for most proposed raises; however, there are sections of raise where there is a high risk of instability for unsupported raises.

Apart from CC-1 and SC-3, 6 m diameter raises can be achieved approximately 200 m below surface for all proposed raise locations. For SC-3, local rock mass fracturing intensity and blockiness in the UZ and MZN domains appears to be driving low maximum unsupported diameter values below 200 m. The results indicate that, to achieve a 6 m diameter, rock reinforcement and ground support will be required to adequately control any potential instability. It is estimated that support in this zone would consist of 2.4 m x 22 mm grouted rebar on a 1.7 m pattern, together with 75 mm fiber-reinforced shotcrete (FRSC). It is also recommended that alternate raise locations be considered, the result of which may avoid the need for rock reinforcement and support for this raise.

A minor problematic zone is identified around 230 m to 250 m in the CC-1 raise and between 100-160 m in SC-3 raise, principally related to the UZ domain, which has lower UCS and median Q' values than domains at depth. Although it is considered potentially feasible to develop unsupported diameters of up to 6 m in this zone, it is recommended that these zones also be supported to control any risk of potential instability and rock mass degradation over time. It is estimated that support in this zone would consist of 2.4 m x 22 mm grouted rebar on a 1.8 m pattern, together with 50 mm FRSC. It is also recommended that additional detailed information be obtained at raise locations passing through this zone.

Generally, the upper near surface sections of the MSE domain (sediments) tend to be problematic for long-term stability, principally due to the degree of fracturing and bands of lower strength rock. It is considered that potential long-term stability issues in the first 0 m to 40 m can be managed by special ground improvement pre‐support measures for all raises, such as grouting, and/or contiguous secant piles to improve near‐surface ground conditions.

To mitigate the risk of stress-induced rock mass damage and instability, 4 m diameter twin raises are planned below 800 m in place of 6 m diameter raises (where required).

During detailed engineering and execution additional site-specific geotechnical investigations will be required at each Central Complex surface ventilation raise location to support construction of the raises. The investigation should include whether smaller diameter twinned raises should be used as opposed to single larger diameter raises.

16.2.9 Rock Reinforcement and Ground Support Recommendations

Rock reinforcement and ground support recommendations were made using empirical based approaches (Barton, Lien, & Lunde, 1974). The support recommendations were developed considering depth, geometry (back spans, wall heights, and intersection widths), purpose, and planned life.


Page 333

As the NGI Q-System was originally developed for civil engineering purposes, mainly tunnels in Norway, its use in mining may result in over-conservative design recommendations. However, modifications can be made to rationalize the system to provide more appropriate design recommendations for mining (Potvin & Hadjigeorgiou, 2015).

Considering this, the NGI Q-System recommendations were rationalized into the following support categories (Table 16-37).

Based on the excavation group, depth, and domain, the rock reinforcement and support recommendations were then developed.

In general, patterned rock bolts and mesh will be required for most excavations to approximately 400 m to 600 m below surface, depending on domain and excavation type. Below 600 m, in some areas, FRSC with fully grouted rebar will be required. Below 800 m, mesh reinforced shotcrete will be required in most excavations. Cable bolting will be required as secondary support in all large excavations and intersections (>7-9 m spans).


Page 334

Table 16-37:  Waterberg Rock Reinforcement and Support Classes

Class

Subclass

Bolt Type

Surface
Support

Shotcrete Type

Shotcrete
Thickness (mm)

1

1 A.1

Split Set (SS) 2.4

Mesh

-

0

1 A.2

Rebar

Mesh

-

0

1C.2

Rebar

Mesh

Mesh + Shotcrete (SC)

50

3

3B.1

SS 2.4

-

FRSC

50

3B.2

Rebar

-

FRSC

50

3C.2

Rebar

Mesh

SC

75

4

4B.1

SS 2.4

-

FRSC

75

4B.2

Rebar

-

FRSC

75

4C.2

Rebar

Mesh

SC

100

5

5B.2

Rebar

-

FRSC

100

5C.2

Rebar

Mesh

SC

150

6

6B.2

Rebar

-

FRSC

150

6C.2

Rebar

Mesh

SC

200

7

7B.2

Rebar

-

FRSC

150

7C.2

Rebar

Mesh

SC

200

8

8B.2

Rebar

-

FRSC

150

8C.2

Rebar

Mesh

SC

150

9

9.C2

Rebar

Mesh

SC

200

10

10.X

Unsupportable

-

-

0

Subclass Legend

A

Mesh

1

46 mm friction bolts

B

FRSC

2

22 mm rebar

C

SC

-

Main Service and Conveyor Declines from Surface

Rock reinforcement and ground support estimates for the main service and conveyor declines from surface have been based on the empirical design method (Grimstad & Barton, 1993). This empirical approach is widely accepted as appropriate for mine planning. The estimated sub-surface weathering profile and rock mass conditions have been used to develop the support guidelines.

The principal classes used for the proposed access and conveyor decline systems include 9C.2 for the first 10 m from the portal, 3B.2 in the MSE_M domain, and 1 A.2 for the balance of the declines. Due to the permanent nature of the excavations, 2.4 m long, 22 mm diameter grouted (resin, or preferably cement) rebar installed on an approximate 1.5 m pattern are recommended in class 1.A2 and 3B.2.


Page 335

16.2.10 Conclusions

In the QP's opinion, an adequate level of geomechanical information was provided to complete a feasibility study. The analysis completed by the QP utilized several common empirical models and was validated with numerical modeling in several instances.

The support requirements for the stoping and development headings are in line with both empirical calculation methods and common support types utilized. The proposed stope dimensions were evaluated by empirical methods, and it was found that in almost all domains and depths, the stope dimensions fall on the Stable-Failure line of the Extended Mathews Stability Chart. Proposed HWs for stopes within the F-Zone, at depths greater than 800 m, fall on the Failure-Major Failure line. It is considered that this is acceptable and can be managed during operations with the addition of cable bolt ground support. It will be important to monitor stope reactions and revise the analysis as more detailed geotechnical information is obtained through monitoring programs to assess design performance during implementation.

A numerical modeling exercise was undertaken to evaluate the evolution of rock mass damage and paste backfill performance of the proposed mining method. The principal findings of the modeling exercise are listed below.

- For the South Complex, the displacement magnitude at surface may be less than at Central Complex due to the South Complex being situated deeper below the surface and with less overall resource extraction.

- Acceptability or tolerance of predicted vertical deflection at ground surface depends on:

 Planned surface land use and development.

 Buy-in from key stakeholders which include landowners, the mine operator, local communities, and government.

- Surface strain tolerance for any building or infrastructure category at surface is at the
x 10-3 order of magnitude. RS3 model-predicted maximum surface strain remains below this threshold, at x 10-5 to x 10-6 order of magnitude, for both the Central Complex and South Complex LOM.

- Discrete spatial irregularities in the rock mass may result in strain that is 1-2 orders of magnitude off the predicted strain at that point.

- Low strain at ground surface elevation suggests gradual ground deflection over the LOM for the Central Complex. However, the potential for differential settlement exists, and structural monitoring for building structures within the subsidence zone is recommended.


Page 336

- Mine plan or design modifications may be required at these specific locations to avert rock mass damage.

- BSR is generally lower at the South Complex than at the Central Complex due to less overall resource extraction, influencing the re-distribution of major stress and less loss of confining stress due to mining at the South Complex.

- The risk of this and impact to operations can be reduced by optimizing the mining sequence, which should be undertaken during execution.

- It is noted that for the Central Complex, a second 90% mining recovery factor is applied to all secondary stopes that are greater than 25 m true width (representing 5.3 Mt) to account for potential pillars that may be left in place for stability.

16.2.11 Recommendations 

Mining

Geotechnical Data

- In situ field stresses are to be measured prior to first stope production.

- In situ field stress data is needed to calibrate crown pillar stability numerical modeling and model updates.

Subsidence Monitoring

- Incorporate subsidence data into crown pillar stability modeling updates.

- Include an Action Response Plan to address situations where monitoring conditions exceed critical thresholds.

Numerical Modeling

- Focus on specific areas of concern for detailed modeling.


Page 337

16.3 Underground Mining

The mining method for the DFS Update remains the same as in the 2019 DFS. The selection of the Longhole method and the use of paste backfill was based on safety, mitigating geomechanical risk, maximizing mineral resource extraction, providing flexibility and productivity, and low operating costs (with bulk mining). The Longhole mining method uses common mechanized equipment and processes widely used in the global mining industry. A comprehensive worker skills training and development program is included in the operational readiness plan, with ongoing training throughout LOM operations.

16.3.1 Mine Design Parameters

Design criteria and parameters for various aspects of the mining method and mine design are detailed in the relevant subsections. The following factors were considered during the mine design process.

16.3.1.1 Resource Geometry

The mineral resources targeted for mining extend from 220 m below surface (North Complex) to approximately 1,240 m below surface (Central Complex). The mineral resource depth below surface by Complex are summarized in Table 16-38. The naming convention for underground sublevels is expressed in approximate meters below surface (i.e., 280 Level is approximately 280 m below surface).

Table 16-38:  Mineral Resource Depth Below Surface by Complex

Complex

Top Level

Bottom Level

Central Complex

300

1,240

South Complex

240

1,220

North Complex

220

1,180

The in situ and blasted densities for the mineralized zone and waste rock are summarized in Table 16-39.


Page 338

Table 16-39:  Mineralized Zone and Waste Rock Densities

 

Mineralized Zone

Waste Rock

Item

In Situ
Density

(tpm3)

Swell
Factor

(%)

Blasted
Density

(tpm3)

In Situ
Density

(tpm3)

Swell
Factor

(%)

Blasted
Density

(tpm3)

T-Zone

2.90

40

2.07

2.80

40

2.00

F-South

2.93

40

2.09

2.80

40

2.00

F-Central

2.94

40

2.10

2.80

40

2.00

F-North

2.93

40

2.09

2.80

40

2.00

F-Boundary North

2.93

40

2.09

2.80

40

2.00

F-Boundary South

2.93

40

2.09

2.80

40

2.00

16.3.2 Mine Access

Due to the relatively shallow depth at the top elevations of the mineral resource, there will be box cuts and portals constructed and declines developed to access the mineral resource and service the operation for the LOM. There will be a box cut and portal that will be used for the Central Complex and subsequently used for the South Complex (via the Central Complex declines), and a separate box cut and portal for the North Complex. Each portal will include a main service decline and a main conveyor decline.

16.3.2.1 Box Cuts and Portals

The portal locations were selected based on surface property agreements, proximity to site infrastructure, proximity to existing settlements, and to minimize the length of decline development required to reach the underground target location at -15.8% (-9°) gradient. The portal locations for each Complex are shown on the Waterberg Project site plan view in Figure 16-23.


Page 339

Figure 16-23:  Project Site Plan View Showing Portal Locations


Source:  Background - Google Maps

Geotechnical holes were drilled at the box cut and decline locations to investigate the soil and rock characteristics. The program included geotechnical core logging and laboratory test samples including UCS, Triaxial Compressive Strength, Brazilian ITS, elastic modulus measurements, and Poisson Ratio measurements.

The following box cut slope angles were used with a factor of safety between 1.5 and 1.8.

The following design was used for the bench face angles and bench dimensions for the Central and North box cuts.


Page 340

The recommended Central and North Complex decline box cut slope configuration is shown in Figure 16-24.

Figure 16-24:  Recommended Central and North Box Cut Slope Configuration

An isometric view of the Central and North Complex decline box cuts model is shown in Figure 16-25.

Figure 16-25:  Isometric View of Central and North Portal Box Cut (NTS)


Page 341

16.3.2.2 Portal Ground Support

Bench face ground support will consist of the following, dependent on the different geotechnical conditions.

16.3.2.3 Portal Socket

The ground support for the portal socket will include reticulated steel sets installed from the portal face to 10 m into the decline from the face, at 1.0 m spacing. In addition to the steel sets, resin-rebar bolts, welded wire mesh screen, and shotcrete support will be installed in the sockets.

16.3.2.4 Main Service Decline

The main service decline will be the primary access for transferring personnel and material by vehicle between surface and underground, and for hauling waste rock to surface. The main service decline profile will be 5.0 m W x 5.0 m H with a 15.8% (9°) gradient. Utility lines installed in this decline will include piping for service water, potable water, mine dewatering, fuel, and compressed air, as well as electrical and communications cables. Roadbed ballast material will be provided to maintain a proper driving surface. During the development stage, temporary 1,220 mm diameter ventilation ductwork will be suspended from the back, and the drift profile will accommodate a loaded 40-t class haul truck. When the ventilation ductwork is removed, this drift will accommodate a loaded 50-t class haul truck. The main service declines will be developed parallel and concurrently with the conveyor declines to establish a ventilation loop and synergies with equipment and labor during development. There will be a 15 m pillar (rib to rib) separating the two declines and connections between the declines will be made at 75 m intervals to establish the ventilation loop and to provide access for transfer equipment and personnel between the headings.

The main service decline profile is shown in Figure 16-26.


Page 342

Figure 16-26:  Main Service Decline Profile

16.3.2.5 Main Conveyor Decline

The main conveyor decline will be equipped with a conveyor to transfer ore to surface. The profile will be 5.5 m W x 5.0 m H with a 15.8% (9°) gradient. The decline cross-section will accommodate mobile equipment for maintenance, cleaning, and conveyor inspection. Temporary services, including service water and dewatering piping, will be installed during development. Permanent services will include dewatering and fire water piping, along with electrical and communication cables. Roadbed ballast will ensure a proper driving surface. Temporary 1,220 mm diameter ventilation ductwork will be installed during development, accommodating a loaded 40-t haul truck. The conveyor decline profile is shown in Figure 16-27.

Figure 16-27:  Conveyor Decline Profile


Page 343

16.3.3 Development Methods

All decline and lateral excavations will be developed using drill and blast methods and diesel-powered mobile equipment. The mobile equipment required for development activities is listed below.

There will be four main development heading profiles for the underground workings as summarized in Table 16-40. For larger infrastructure excavations (e.g., conveyor transfer stations, rock breaker stations, shops), general arrangement drawings were created and dimensions added to the 3D mine model. Initial pilot drifts will be developed, followed by wall slashing, floor benching, and back-slashing to reach final dimensions.

Table 16-40:  Main Development Heading Profiles

Heading Profile

Notes

5.0 m W x 5.0 m H Arched

Service Decline and Lateral Waste Rock Headings

5.5 m W x 5.0 m H Arched

Conveyor Declines

6.0 m W x 5.0 m H Arched

Ore sills / Crosscuts in Stopes ≥9 m W

5.0 m W x 4.0 m H Arched

Ore Sills in Stopes ≤9 m W

16.3.3.1 Development Drilling

Development rounds will be drilled using a 2-Boom Electric-Hydraulic Jumbo drill rig. The development drilling designs are summarized in Table 16-41.

Table 16-41:  Development Drilling Design

Item

5 m W x 5 m H

5.5 m W x 5 m H

6 m W x 5 m H

5 m W x 4 m H

Drill Depth

4.4 m

4.4 m

4.4 m

4.4 m

Break per Round

3.8 m

3.8 m

3.8 m

3.8 m

Over-break Allowance

10%

10%

10%

10%

Hole Diameter

45 mm

45 mm

45 mm

45 mm

Hole Burden

0.85 m

0.85 m

0.85 m

0.85 m

Hole Spacing

0.85 m

0.85 m

0.85 m

0.85 m

Hole Spacing - Lifters

0.71 m

0.69 m

0.75 m

0.69 m

Total Holes Drilled

60 holes

66 holes

69 holes

53 holes

Holes Reamed for Cut

3 holes

3 holes

3 holes

3 holes



Page 344

An example of the drilling pattern for the 5 m W x 5 m H heading type is shown in Figure 16-28.

Figure 16-28:  Drilling Pattern for a 5 m x 5 m Heading

16.3.3.2 Blasting

Development rounds will be loaded using a mobile mechanical explosives loader. The development blasting design basis is summarized in Table 16-42.

Table 16-42:  Development Blasting Design Basis

Item Comment
Explosives Type Bulk Emulsion (1,150 kg/m3)
Perimeter Control Blasting (Back Holes) Specialty Packaged Explosive
Detonator Non-electric Detonator
Initiation Electric Cap and Detonator Cord
Mine-wide Central Blasting

16.3.3.3 Development Mucking

Development rounds will be mucked using a 17-t class LHD. The LHD will muck blasted rock from the face to a remuck bay and subsequently remuck the rock and load a haul truck. For long development drives, remuck bays will be spaced 150 m apart, resulting in an average tramming distance of 75 m. The design basis for development mucking is summarized in Table 16-43.


Page 345

Table 16-43:  Development Mucking Design

Item

Value

Bucket Capacity (SAE Heaped)

8.6 m3

Bucket Fill Factor

80%

Average Tramming Distance

75 m

Average Tramming Speed

6.5 km/h

Load Bucket

90 s

Position and Dump

60 s

16.3.3.4 Ground Support Installation

Ground support installation will be completed using a mechanical bolter. Ground support requirements were identified for various rock domains that will be encountered. To minimize the inventory of ground support materials and to promote consistency and quality control with ground support installation, a common primary ground support that accommodates most ground conditions encountered was selected. The primary ground support will include 2.4 m long resin rebar installed on a 1.5 m x 1.5 m staggered pattern with welded-wire mesh screen installed on the back, shoulders, and walls to within 1.25 m of the floor. An allowance for shotcrete application to 10% of all development as part of primary ground support was included to accommodate local, poor-quality ground.

Secondary ground support consisting of cable bolts will be applied to larger spans at intersections and infrastructure excavations. Where possible, four-way intersections will be avoided in the mine design. At intersections, there will be 6 m-long cable bolts installed on a 2.5 m x 2.5 m pattern.

16.3.4 Vertical Development

Vertical raise development will consist primarily of ventilation raises and will be constructed using raiseboring methods carried out by a qualified mining contractor.

16.3.4.1 Surface Ventilation Raises

The main fresh air and return air raises to surface will be 6.5 m in diameter for Central Complex and 6.0 m for the South and North Complexes. The collar for each raise will require pre-supporting through a layer of loose sand overburden and a layer of weathered sediments that are highly fractured and of low strength. The pre-supported collar will be established by constructing a ring of concrete secant piles. The secant piles will also provide the foundation for the raisebore setup and the base for ventilation duct installation. The estimated depth of secant piling for each raise was determined from core logging data from nearby diamond drill holes and are summarized in Table 16-44.


Page 346

Table 16-44:  Surface Ventilation Raise Collar Secant Pile Depth

Raise

Secant Pile
Depth (m)

CC-1

20.0

CC-2

21.0

CC-3

21.3

CC-4

25.9

SC-1

40.1

SC-2

8.6

SC-3

16.2

NC-1

40.0

NC-2

40.8

NC-3

60.5

NC-4

42.0

The piling depths are deeper for ventilation raises in the North Complex due to the thickness of the weathered sediments and become shallower toward the South Complex.

16.3.4.2 Underground Internal Ventilation Raises

Internal ventilation raises will be raisebored and will connect to each production level. Internal ventilation raises above 800 Level will be 6.5 m in diameter for the Central Complex, and the rest of the raises except for the exhaust raises in the South Complex will be 6.0 m in diameter - the South Complex exhaust raises will be 5.0 m diameter. The raises below 800 Level, twin 4.0 m diameter raises (or single 4.0 m raises) will be used (based on geomechanical factors). The underground internal ventilation raise accesses will include a station for raisebore set-up, gear, and rod storage. Internal ventilation raises that are equipped as escapeways for egress will include ground support.

16.3.5 Mining Method Selection

The mine design for the DFS Update is based on the Longhole method with paste backfill.

16.3.5.1 Sublevel Longhole Stoping with Paste Backfill Mining Method

A combination of transverse and longitudinal longhole approaches will be used to extract the mineral resource. Longhole requires dividing the mineral resource targeted for production into individual stopes and establishing mining sublevels to access the stopes and position development to facilitate drilling, blasting, and extracting the blasted material from between the sublevels. Once mining of a stope is complete, the stope will be backfilled with paste backfill. Longhole is a non-entry method, meaning that during mining, personnel will be prohibited from entering the open portion of a stope.


Page 347

A transverse approach consisting of primary and secondary stopes will be applied to areas where the average true thickness (perpendicular to dip) of the mineral resource is 15 m or greater. In the transverse approach, stopes are accessed and developed perpendicular to the strike of the ore body. For areas where the true thickness is less than 15 m, a longitudinal approach requiring less waste rock development will be used. In the longitudinal approach, stopes are developed along the strike of the ore body.

16.3.5.2 Sublevel Interval

The sublevel interval was evaluated and considered in terms of rock mechanics empirical design methods for excavation stability, mineral resource geometry, stope productivity, and optimization of the waste rock to ore ratio. Specialty mine design software Deswik Stope Optimizer (DSO) was used to generate the stope shapes at 20 m and 40 m vertical intervals. The 20 m vertical sublevel spacing was considered the minimum spacing to use when mining approaches a mined and backfilled stope block above, while a 40 m vertical interval was considered the maximum based on the production drilling hole length when accounting for drilling holes along the dip of the ore body. For the 40 m vertical interval stopes, production drilling will consist of up-hole drilling from the bottom sill of the stope and downhole drilling from the top sill of the stope.

Central Complex Sublevel Interval

For the Central Complex, the sublevel interval will be 20 m for the first five sublevels to simplify the mining process while the operation gains experience with the Longhole method and workers develop skills.

South Complex Sublevel Interval

For the South Complex, the sublevel interval will be 20 m throughout the T-Zone (i.e., no 40 m sublevels). This change to 20 m sublevel intervals (from a combination of 20 m and 40 m in the 2019 DFS) was made to provide greater selectivity to mitigate the effects of additional FW dilution and ore losses from increasing the minimum FW dip to 42° (from 37°-38° in the 2019 DFS).

The impact of increasing the FW dip is that additional dilution will be mined, and some ore losses to artificially shape the FW will be realized. In some stopes, the additional dilution will reduce the stope grade below cutoff, eliminating the stope from the mine plan. The effect of the increased FW dip on dilution and recovery is shown in Figure 16-29.

Figure 16-29:  Effect of Increasing FW Dip to 42°


Page 348

For the 40 m stopes, the FW must be smooth (i.e., not stepped) to promote proper ore flow. This impact is most evident in the narrow, longitudinally mined, 40 m sublevel interval stopes present in the T-Zone as demonstrated in Figure 16-30.

Figure 16-30:  Effect of Sublevel Interval on FW Dilution

To mitigate the losses, the sublevel interval was evaluated to determine if increased mining selectivity using a reduced sublevel interval would eliminate the losses and potentially offset the cost of additional sublevel development. The conclusion of the evaluation is that adding an intermediate sublevel to the 40 m stopes improved selectivity and increased the mined grade and ounces, while maintaining a similar mined tonnage. The net revenue from the additional mined ounces offset the additional cost of development. This resulted in a higher waste rock to ore ratio for the T-Zone (compared to the 2019 DFS).

The F-South Zone sublevel interval remained using a combination of 20 m and 40 m sublevel intervals.

North Complex Sublevel Interval

For the North Complex the sublevel interval has not changed from the 2019 DFS, with a combination of 20 m and 40 m intervals.

16.3.5.3 Mining Blocks

To achieve the planned production rate, simultaneous production will be required from multiple mining fronts. To establish multiple fronts, mining blocks will be established at 100 m vertical intervals. For the F-Zone, the 100 m vertical blocks will consist of two 40 m vertical height stopes (each stope drilled up and down) and one 20 m vertical height upper stope that will be mined up to the backfilled stopes in the block above as shown in Figure 16-31.

The mining block and/or stope heights may be adjusted to accommodate mineral resource geometry in certain areas. Within a mining block, stoping will progress from bottom-up, but the overall mining of blocks will progress top-down.


Page 349

Figure 16-31:  100 m Vertical Mining Block

Each 100 m mining block will consist of a 40 m-high bottom stope, a 40 m-high middle stope, and a 20 m-high top stope as shown in Figure 16-32.

The sequence of mining the bottom, middle, and top stope are shown in Figure 16-33. The sill drifts for the middle stope and top stope will require ground support rehabilitation for re-entering once the stope is backfilled. This rehabilitation is anticipated to primarily be around the slot area of the stope.


Page 350

Figure 16-32:  100 m Mining Block Stopes

Figure 16-33:  Bottom, Middle, and Top Stope Sequence

For the T-Zone, mining blocks will consist of up to five 20 m sublevels and stopes will be mined bottom-up within a block.

16.3.5.4 Transverse Longhole Stoping

For transverse Longhole stoping, a drift will be established in the FW (or FW drift) parallel to the strike of the ore body on each sublevel. Primary and secondary stopes will be defined at 20 m wide intervals along strike and each stope will be accessed from the FW drift with a drawpoint / crosscut developed through the center of the stope from the FW to the HW. The mining of the stope will progress from the HW to the FW. A simplified level plan showing a series of primary and secondary transverse stopes along strike is shown in Figure 16-34.


Page 351

Figure 16-34:  Simplified Level Plan - Transverse Longhole

A simplified section view through a transverse Longhole stope is shown in Figure 16-35.

Figure 16-35:  Simplified Section View - Transverse Longhole

The design parameters for transverse Longhole stopes are summarized in Table 16-45.


Page 352

Table 16-45:  Transverse Longhole Stope Design Parameters

Item

Parameter

Maximum Stope Height (vertical)

40 m

Primary Stope Width (along strike)

20 m

Secondary Stope Width (along strike)

20 m

Minimum Stope True Thickness (HW to FW)

15 m*

Minimum Inclination of Stope FW

42.0°

Stope Access / Drawpoint Dimensions

5.0 m W x 5.0 m H

Stope Ore Crosscut Dimensions

5.0 m W x 5.0 m H

  Note:  *Some transverse stopes may be less than 15 m true thickness.

16.3.5.5 Longitudinal Longhole

A longitudinal approach will be used in areas where the true thickness of stopes averages less than 15 m over an extended strike length. Like transverse mining, sublevels in longitudinal areas will require a FW drift; however, rather than access each individual stope, access to the mineral resource will be developed at approximately 200 m intervals along strike. From the access, a sill drift will be developed in each direction along the strike of the ore body through a series of stopes as shown in Figure 16-36. Stoping will start at the end of each sill and retreat to the access. Each stope will be 20 m along strike and then backfilled prior to mining the adjacent 20 m stope.

Although ground quality will allow for opening longer longitudinal stopes along strike, the sequence and schedule have been based on stopes with a 20 m strike length. This will allow sequencing flexibility, limit remote mucking distances, and the frequent stope restart will reduce losses on the FW. As the operation gains experience, there may be an opportunity to increase the strike length of individual stopes.

Figure 16-36:  Simplified Level Plan - Longitudinal Longhole

A simplified section view through a longitudinal Longhole stope is shown in Figure 16-37.


Page 353

Figure 16-37:  Simplified Section View - Longitudinal Longhole

The design parameters for longitudinal stopes are summarized in Table 16-46.

Table 16-46:  Longitudinal Longhole Stope Design Parameters

Item

Criteria

Ore Sill Access Spacing (typical)

200 m

Maximum Stope Height (vertical)

40 m

Maximum Stope Length (along strike)

20 m

Maximum Stope True Thickness (HW to FW)

15 m*

Minimum Stope True Thickness (HW to FW)

2.4 m

Minimum Inclination of Stope Footwall

42.0°

Stope Access / Drawpoint Dimensions

5.0 m W x 5.0 m H

Ore Sill Dimensions (up to 6.0 m true thickness)

5.0 m W x 4.0 m H

Ore Sill Dimensions (>6.0 m true thickness)

6.0 m W x 5.0 m H

    Note:  *Some longitudinal stopes may exceed 15 m true thickness.

16.3.6 Stoping

The height (40 m and 20 m) and strike length (20 m) of stopes will generally be consistent throughout the mineral resource; however, the true thickness of stopes (from HW to FW) will vary. Stope thickness data from the 3D mine model was used to generate eight representative stope sizes that were used to estimate stope cycles and productivities.


Page 354

The representative stope sizes are summarized in Table 16-47.

Table 16-47:  Representative Stope Sizes

 

Stope
Height

Thickness Range

Thickness
Used

Transverse

40 m

15 m to 30 m

21 m

Transverse

20 m

15 m to 30 m

21 m

Transverse

40 m

+30 m

48 m

Transverse

20 m

+30 m

48 m

Longitudinal

40 m

South Complex 2.4 m to 4 m

3 m

Longitudinal

20 m

South Complex 2.4 m to 4 m

3 m

Longitudinal

40 m

3 m to 15 m

8 m

Longitudinal

20 m

3 m to 15 m

8 m

Stoping activities include slot raise drilling, production drilling, production blasting, mucking, and backfilling.

16.3.6.1 Slot Raise Drilling

Slot raises will be drilled using an in-the-hole (ITH) drill and a Machine Roger V30 reaming head (or similar) for blind boring up holes and down reaming. An initial pilot hole will be drilled and reamed followed by the installation of the reaming head and a second pass of reaming to the final dimension of 760 mm (30 inch).

16.3.6.2 Production Drilling

Production drilling will be carried out using electric-hydraulic top-hammer drills, chosen for their high penetration rates and suitability for 76 mm diameter holes up to 30 m in length. Both up-hole and downhole drilling methods will be utilized, with the maximum production hole length being approximately 30 m in longitudinal stopes. The average hole length will be around 17 m, making the 76 mm diameter suitable for both narrow longitudinal and larger transverse stopes.

The drills will be equipped with advanced control systems and automated functions to enhance safety, accuracy, and productivity. Drilling designs provided by mine engineering, including hole dip, dump, and length, will be programmed into the drills. Accurate drill ring surveys and initial drill setups are crucial for achieving proper results. Mine surveyors will support production drilling, while engineering technicians will conduct quality checks on ring mark-up, drill setup, hole accuracy (collar location, dip, azimuth), and breakthroughs.

The estimated drilling rate for each drill is approximately 1,700 tpd.

For the 40 m vertical H stopes, to reduce the hole length and potential for deviation, up-holes will be drilled from the bottom sill of the stope and downholes drilled from the top sill. The up-hole and downhole drilling concept in a transverse stope is demonstrated in Figure 16-38.


Page 355

Figure 16-38:  Up hole and Downhole Production Drilling

For transverse stopes, the up-hole production rings will be designed at a 60° angle, as seen in Figure 16-39, to mitigate the potential for an unstable intermediate brow that could be created if the production holes are drilled parallel to the dip of the stope. For holes that are collared in waste rock, only the portion of the holes in ore will be blasted, as determined by the planned stope limits.


Page 356

Figure 16-39:  Up-hole Production Rings at 60°

For the 20 m vertical H stopes at the top of a mining block, up holes will be drilled from the bottom sill of the stope and drilled short of breaking through into the paste backfilled stope from the block above to minimize paste backfill dilution from the exposed back.

The up-hole drilling in a 20 m transverse uppers stope is demonstrated in Figure 16-40.

Figure 16-40:  Transverse 20 m Uppers Drilling


Page 357

Production drilling rings for the representative stope sizes were prepared to determine the drilling quantities and drill factors.

An example of the drill rings for a 40 m transverse stope is shown in Figure 16-41 and the typical drilling on a ring is shown in Figure 16-42.

The production drilling design parameters are summarized in Table 16-48 and Table 16-49.


Figure 16-41:  Transverse Production Rings

Figure 16-42:  Typical Production Drilling Ring (along 60° ring dip) 40 m Transverse Stope


Page 358

Table 16-48:  Transverse Stope Production Drilling Parameters

Item

Transverse
40 m H
21 m Thick

Transverse
20 m H
21 m Thick

Transverse
40 m H
48 m Thick

Transverse
20 m H
48 m Thick

Hole Diameter

76 mm

76 mm

76 mm

76 mm

Ring Spacing

2.2 m

2.2 m

2.2 m

2.2 m

Hole Burden

2.5 m

2.5 m

2.5 m

2.5 m

Total Drilling

8,456 m

3,972 m

18,156 m

8,708 m

Stope Tonnes

67,000 t

32,200 t

149,200 t

71,700 t

Drill Factor

7.9 tpm

8.1 tpm

8.2 tpm

8.2 tpm

Average Hole Length

17 m

14 m

17 m

14 m

Table 16-49:  Longitudinal Stope Production Drilling Parameters

Item

Longitudinal
40 m H
8 m Thick

Longitudinal
20 m H
8 m Thick

Longitudinal
40 m H
3 m Thick

Longitudinal
20 m H
3 m Thick

Hole Diameter

76 mm

76 mm

76 mm

76 mm

Ring Spacing

2.2 m

2.2 m

2.2 m

2.2 m

Hole Burden

2.5 m

2.5 m

2.5 m

2.5 m

Total Drilling

2,867 m

1,313 m

1,670 m

725 m

Stope Tonnes

26,600 t

12,400 t

11,400 t

5,100 t

Drill Factor

9.3 tpm

9.4 tpm

6.8 tpm

7.0 tpm

Average Hole Length

17 m

13 m

27 m

23 m

16.3.6.3 Longhole Blasting

Bulk emulsion will be used for production blasting. A mobile emulsion loading unit will be used to load the holes. The production blasting design basis is summarized in Table 16-50.

Table 16-50:  Longhole Blasting Parameters

Item

Parameter

Explosives Type

Bulk Emulsion (Density 1,150 kg/m3)

Detonator

Non-electric Detonator

Initiation

Electric Cap and Detonator Cord
Mine-wide Central Blast System



Page 359

The estimated powder factor for each typical stope size is summarized in Table 16-51 and Table 16-52.

Table 16-51:  Transverse Longhole Powder Factor

Item

Transverse
40 m H
21 m Thick

Transverse
20 m H
21 m Thick

Transverse
40 m H
48 m Thick

Transverse
20 m H
48 m Thick

Hole Diameter

76 mm

76 mm

76 mm

76 mm

Total Drilling

8,456 m

3,972 m

18,156 m

8,708 m

Loaded Length

5,083 m

2,390 m

10,920 m

5,244 m

Total Emulsion

27,846 kg

13,092 kg

59,816 kg

27,358 kg

Stope Tonnes

67,000 t

32,200 t

149,200 t

71,700 t

Powder Factor

0.42 kg/t

0.41 kg/t

0.40 kg/t

0.38 kg/t

Table 16-52:  Longitudinal Longhole Powder Factor

Item

Longitudinal
40 m H
8 m Thick

Longitudinal
20 m H
8 m Thick

Longitudinal
40 m H
3 m Thick

Longitudinal
20 m H
3 m Thick

Hole Diameter

76 mm

76 mm

76 mm

76 mm

Total Drilling

2,867 m

1,313 m

1,670 m

725 m

Loaded Length

1,724 m

790 m

1,005 m

436 m

Total Emulsion

9,448 kg

4,327 kg

5,504 kg

2,388 kg

Stope Tonnes

26,600 t

12,400 t

11,400 t

5,100 t

Powder Factor

0.36 kg/t

0.35 kg/t

0.48 kg/t

0.46 kg/t

16.3.6.4 Production Mucking

Blasted ore will be mucked from stopes using 17-t class LHDs. When the stope brow is closed, the LHD will be operated with the operator in the cab. When the stope brow is open, the LHD will be operated on remote control with the operator stationed at a remote stand located a safe distance from the brow and away from the path of the moving LHD. The LHD will tram and dump into a remuck bay located within 150 m of the stope drawpoint. A second LHD dedicated to truck loading will re-handle the ore to load the trucks (to decouple stope mucking from truck haulage). The height of the drift at the truck loading area will accommodate the truck loading. The design parameters related to mucking are summarized in Table 16-53.


Page 360

Table 16-53: Production Mucking Parameters

Item

Value

Bucket Volume (SAE heaped)

8.60 m3

Bucket Fill Factor

80.00%

Actual Bucket Capacity

6.90 m3

Ore SG In Situ

2.94 tpm3

Swell Factor

40.00%

Broken Ore SG

2.09 tpm3

Pay load

14.40 t

Average Tramming Speed

6.00 km/h

Average Tramming Distance to Remuck Bay

150.00 m

Mucking Cycle Time per Bucket

6.50 min

Mucking Fixed Time per Shift

25.00 min

Mucking Productivity per Day

1,600.00 tpd

16.3.6.5 Stope Results Evaluation

Following the completion of mucking and prior to backfilling, the empty stope cavity will be surveyed (i.e., 3D scanned image of the void) and mine engineering / geology will evaluate stope results versus the planned design (i.e., tonnes mined, external dilution, and recovery / ore left) and reconcile the grade of the stope versus the planned and sampled grades. This reconciliation exercise will allow the operation to adjust the stoping process as part of an overall site continuous improvement program. The stope cavity survey will also be used for mine planning for adjacent stopes.

16.3.6.6 Backfill Cycle

A backfill barricade will be constructed at the stope drawpoint to contain the initial paste backfill plug poured. The barricade design will have drainage piping to allow stope decant water to drain and relieve pressure build-up in the stope.

The backfill component of the stope cycle is summarized in Table 16-54.

Table 16-54:  Backfill Cycle Parameters

Item

Value

Backfill Barricade Construction

5 days

Paste Backfill Availability*

50%

Plug Cure time

3 days

Note:  *Assumes the paste backfill plant is available, but a pour is occurring in another stope.


Page 361

16.3.7 Mining Development

Each Complex will have sublevels at 40 m and 20 m intervals. Due to the strike length of the ore body, sublevels may be accessed by more than one service decline.

A long section view of the Central Complex showing the sublevels is shown in Figure 16-43.

Figure 16-43:  Central Complex Long Section - Looking Northwest


Page 362

A long section view of the South Complex showing the sublevels is shown in Figure 16-44.

Figure 16-44:  South Complex Long Section - Looking Northwest

A long section view of the North Complex showing the sublevels is shown in Figure 16-45.

Figure 16-45:  North Complex Long Section - Looking Northwest


Page 363

16.3.7.1 Sublevel Development

Example sublevel development in the Central Complex is shown in Figure 16-46.

Figure 16-46:  Example Sublevel Plan - Central Complex

16.3.7.2 Development Quantities

The 3D mine model for each Complex includes all decline, sublevel, and infrastructure development required to access and extract the mineral reserves.

A summary of the development totals, by excavation type is included in Table 16-55.

Table 16-55:  Development Quantities by Excavation Type

Item Central
Complex

(m)
South
Complex

(m)
North
Complex

(m)
Waterberg
Total

(m)
Main Decline Conveyor 2,318 2,151 1,352 5,821
Footwall Conveyor 3,777 4,768 5,696 14,241
Conveyor Transfer Station 122 189 94 405
Footwall Conveyor Access 956 804 1,874 3,634
Rock Breaker Station 750 336 517 1,603
Main Service Decline 2,064 1,303 1,148 4,515
Service Decline 16,421 23,937 25,202 65,560
Sublevel Access 3,211 8,064 5,617 16,892
Footwall Drift 30,025 25,011 51,533 106,569
Sump 802 1,101 1,339 3,242


Page 364


Item Central
Complex

(m)
South
Complex

(m)
North
Complex

(m)
Waterberg
Total

(m)

Stope Access Cross Cut

132,379

18,896

83,893

235,168

Ore Longitudinal Sill 5wX4h

18,424

43,504

13,593

75,521

Ore Longitudinal Sill 6wX5h

9,761

11,482

32,962

54,205

Electrical Cut Out

1,457

2,001

1,889

5,347

Backfill Access

1,769

1,737

4,203

7,709

Diamond Drill Bay

5,006

4,007

8,598

17,611

Remuck Bay

7,037

7,466

8,427

22,930

Refuge Station/Waiting Place

123

229

231

583

Ventilation Access

7,038

7,759

8,281

23,078

Raisebore Room

1,205

1,199

1,271

3,675

Explosive Storage

18

36

39

93

Detonator Storage

94

132

220

446

Shop Large

110

112

117

339

Shop Small

558

437

651

1,646

Satellite Service Bay

90

94

122

306

Wash Bay

67

97

93

257

Fuel and Lube Bay

85

79

77

241

Satellite Fuel and Lube

46

76

93

215

Total

245,713

167,007

259,132

671,852

16.3.8 Mine Backfill - Underground

Mined stopes will be backfilled with paste backfill. Backfill will be delivered underground via 152 mm inside diameter ceramic-lined pipe inserts installed in drill holes from surface. There will be four surface drill holes to service the Central Complex and two surface drill holes (one active and one spare) to service the South Complex. A network of internal underground drill holes and 152 mm pipe will deliver backfill to each sublevel and fill location. There will be backfill cutout excavations on each level for the drill holes and piping inserts at the drill holes.

The backbone of the paste backfill underground reticulation system for the Central Complex is shown in Figure 16-47.


Page 365


Figure 16-47:  Paste Backfill UG Reticulation System Backbone - Central Complex, NW view

A backfill barricade will be constructed at the stope drawpoint to contain the initial paste backfill plug. The barricade will be arch shaped, constructed from 350 mm thick 15.0 MPa concrete. Although paste backfill typically has little or no bleed water, the barricade design includes a drainage system to dissipate any pour pressure on the barricade and drain any free decant water to drain.

Further information on the surface paste backfill preparation plant is included in Section 18.0.

16.3.8.1 Backfill Strength Requirements

The backfill strength requirements for a stope will depend on if the backfill will be exposed due to mining adjacent stopes. Four cases of backfill exposure with varying strength requirements will be realized.

Case 1

Within a mining block, stopes will be mined from bottom-up to directly beneath the backfilled stopes in the mining block above. The backfill in the stope above will be exposed and must have sufficient strength to remain intact. Prior to backfilling stopes that will be mined beneath, the stope floor must be properly mucked clean to ensure there will be no loose muck that will affect the fill quality. The stope cavity survey will be used to confirm the stope is mucked clean prior to backfilling. The design parameters for Case 1 backfill strength are summarized in Table 16-56.


Page 366

Table 16-56:  Case 1 Backfill Design Parameters

Item

Value

Backfill Strength - Bottom Plug

2.0 MPa

Bottom Plug Thickness

W:H Ratio 1:1

Backfill Strength - Body of Stope

See Case 2, Case 3, or Case 4

Cure Time

28 days

Stope Width (along strike)

20 m

Case 2

Primary stopes will be mined and backfilled. When secondary stopes are mined adjacent to the primaries, the backfilled stope side wall will be exposed and must have sufficient strength to stand up unconfined.

The design parameters for Case 2 backfill strength are summarized in Table 16-57.

Table 16-57:  Case 2 Backfill Design Parameters

Item

Value

Backfill Strength - Transverse (15 m to 60 m True Thickness)

0.35 to 0.76 MPa (average 0.46 MPa)

Backfill Strength - Longitudinal (up to 15 m True Thickness)

0.35 MPa

Cure Time

28 days

Stope Height

40 m Vertical, 60 m along dip

Case 3

Secondary stopes that will not be mined beneath or beside require only enough strength to be self-supporting and to provide a working base for an LHD or a longhole drill when mining the next stope above.

The design parameters for Case 3 backfill strength are summarized in Table 16-58. The secondary stopes will be capped with a layer of higher strength backfill.

Table 16-58:  Case 3 Backfill Design Parameters

Item

Value

Backfill Strength

0.1 MPa

Cure Time

28 Days

Stope Height

40 m Vertical, 60 m along Dip



Page 367

Case 4

Primary or secondary stopes in areas where the mineral resource is thick (from HW to FW) may have to be mined in panels to limit the backfill exposed in the back or wall.

The design parameters for Case 4 backfill strength are summarized in Table 16-59.

Table 16-59:  Case 4 Backfill Design Criteria

Item

Value

Backfill Strength (20 m W)

0.46 MPa

Cure Time

28 days

Stope Height

40 m Vertical, 60 m along Dip

16.3.8.2 Backfill System Requirements

Each Complex will have independent backfill distribution infrastructure. When the South Complex and North Complex are mined simultaneously the paste backfill plant / system will supply paste backfill to both Complexes simultaneously.

The paste backfill pour rate will allow for filling stopes 40% faster than the mine production rate to ensure capacity to catch up if backfilling days are lost due to delays.

The paste backfill pour rates for each Complex are summarized in Table 16-60.

Table 16-60:  Paste Backfill Pour Rates by Complex

Item

Central Complex

South Complex

North Complex

Paste Backfill Pour Rate

3 Lines
106 m3/h per Line

1 Line
106 m3/h per Line

4 Lines
106 m3/h per Line

The paste backfill plant will be commissioned at the same time as the processing plant. Prior to paste backfill plant commissioning there will be approximately 200,000 tonnes of cemented rock fill used to fill the initial stopes in the Central Complex. Waste rock from development stockpiled on surface will be mixed with cement slurry on surface and backhauled in the 40-t capacity waste haul trucks.

During operations, as opposed to hauling to surface, some waste rock from development will be dumped into stopes that are in the filling cycle. The following factors were used to estimate the amount of waste rock disposed of in stopes.


Page 368

The annual LOM backfill requirements for each Complex are shown in Figure 16-48, Figure 16-49, and Figure 16-50.

Figure 16-48:  Central Complex Backfill Requirements

Figure 16-49:  South Complex Backfill Requirements


Page 369

Figure 16-50:  North Complex Backfill Requirements

16.3.9 Productivity Rates

The underground operations will operate two 10.5-hour shifts per day, seven days per week. The worker effective time per shift was estimated considering the amount of non-effective time or non-productive time during a shift. The estimated worker effective time per shift is summarized in Table 16-61.

Table 16-61:  Estimated Worker Effective Time per Shift

Activity

Time

Morning Lineup in Lamp Room

5.0 min

Vehicle Loading

5.0 min

Travel Time to Working Area

20.0 min

Shift Safety Meeting

15.0 min

Travel Time to Working Face / Production Area

5.0 min

Pre-use Inspection

15.0 min

Legislated Breaks

30.0 min

Re-fueling

20.0 min

Wash and Grease at End of Shift

15.0 min

Operator Unavailable and Other

20.0 min

Travel Time from Working Face / Production Area to Surface Transportation

5.0 min

Vehicle Loading

5.0 min

Travel Time to Surface Lamp Room

20.0 min



Page 370


Activity

Time

Total Non-effective Shift Time (minutes)

180.0 min

Total Non-effective Shift Time (hours)

3.0 h

Total Shift Length (hours)

10.5 h

Total Effective Shift Length (hours)

7.5 h

16.3.9.1 Development Productivity

Lateral development advance rates were broken down into the components of the drill-blast-muck-bolt cycle and estimated from first principles. The rates reflect the advance that each jumbo and associated gear will achieve over extended periods of operation. These rates were benchmarked against other operations and experience of the Waterberg Project team members and review committee. The rates reflect long-term averages and include an efficiency allowance to account for interferences with other activities and conflicting priorities that occur during the operating period.

For the initial decline development in the poor ground conditions of the weathered Waterberg Group sediments, the advance rate for the jumbo (working at two faces) reflects drilling and blasting 3.0 m long rounds with shotcrete applied to the walls and back as secondary ground support. The resulting advance rate will average 3.2 m/d (combined for the two faces). Once the decline development reaches the sill rock unit, combined advance will be 6.2 m/d. This is approximately 186 m/mo total advance (includes the decline face advance as well as remuck bays and the lateral connections between the two declines).

During this initial decline development, the focus will be on development with minimal interference with other activities. There will also be opportunity for in-shift blasting during the initial decline development.

Once decline development reaches the mineral resource depth, ventilation infrastructure is established, and workplaces become available, additional jumbos will be incrementally added. In general, each jumbo will have multiple workplace headings to advance. The estimated average long-term daily advance rate per jumbo will be 6.2 m/d. To achieve this, each jumbo will average 1.63 development rounds per day.

The breakdown of the development cycle for a 5 m x 5 m waste rock heading in good quality ground is summarized in Table 16-62 and Figure 16-51.

Table 16-62:  Development Cycle for 5 m x 5 m Round (Good-quality Ground)

Item

Rate

Drill

3.9 h

Blast

2.3 h

Muck

2.1 h

Ground Support

5.4 h



Page 371


Item

Rate

In-cycle Efficiency (85%)

2.4 h

Total Cycle

16.1 h

Single Heading

3.7 m/d

Two Headings

4.9 m/d

Multiple Headings

6.2 m/d

Figure 16-51:  Development Cycle for 5 m x 5 m Round

The lateral development advance rates are summarized in Table 16-63.

Table 16-63:  Lateral Development Advance Rates

 

System Advance

Heading Type

Single Heading
(m/d)

Double
Headings
(m/d)

Multiple*
Headings

(m/d)

Service Decline 5.0 m W x 5.0 m H (sediments)

N/A

3.2

N/A

Conveyor Decline 5.5 m W x 5.0 m H (sediments)

N/A

3.2

N/A

5.5 m W x 5.0 m H (FW waste)

3.5

4.6

5.8

5.0 m W x 5.0 m H (FW waste)

3.7

4.9

6.2

6.0 m W x 5.0 m H (ore)

3.5

4.6

5.8

5.0 m W x 4.0 m H (ore)

4.3

5.6

7.2

Note:  *Maximum advance in any face 75 m/mo


Page 372

Vertical development (i.e., raises) will be developed using raiseboring methods. The vertical development advance rates (excluding mobilization and set-up times) are summarized in Table 16-64.

Table 16-64:  Vertical Development Advance Rates

Raise Size

Pilot Hole
(m/d)

Ream
(m/d)

Surface 6 m diameter

16.0

4.0

UG 6 m Diameter

16.0

4.0

UG 4 m Diameter

16.0

5.0

16.3.9.2 Stope Productivity

Stope production rates were broken down into the components of the drill-blast-muck (DBM) and backfill cycle and estimated from first principles. The DBM productivity was estimated accounting for parallel activities that can occur in-cycle and in parallel with other stopes. For example, although a stope cannot be blasted until the adjacent stope is backfilled, the slot raise and production drilling can be done in parallel with most other activities.

A breakdown of the DBM cycle for a 21 m thick and 40 m H transverse stope is summarized in Table 16-65 and Figure 16-52.

Table 16-65:  DBM Cycle for 21 m Thick, 40 m High Transverse Stope

Item

Value

Slot Raise

8 d

Production Drill

40 d

Blast

6 d

Muck

42 d

Total DBM Cycle

96 d

Total Mined Tonnes

67,000 t

Days with Parallel Activities

26 d

Tonnes per Day

954 tpd



Page 373

Figure 16-52:  DBM Cycle Days for 21 m Thick, 40 m High Transverse Stope

Stoping DBM productivities were broken into four groups according to stope thickness and the averages of each of those groups were used as representative stope sizes.

The representative stope productivities are summarized in Table 16-66.

The backfill component of the stope was created as a separate cycle and task in the production scheduling software.

A breakdown of the backfill cycle for a 21 m thick and 40 m H transverse stope is summarized in Table 16-67 and Figure 16-53.


Page 374

Table 16-66:  DBM Cycle for Representative Stope Sizes

Type

Thickness
Range
(m)

Average
Thickness
(m)

Stope Height
(m)

DBM
(tpd)

Transverse

15-30

21

40

954

20

747

30+

48

40

1,015

20

786

Longitudinal

4-15

8

40

789

20

701

2.4-4

3

40

523

20

487

Table 16-67:  Backfill Cycle for 21 m Thick, 40 m High Transverse Stope

Item

Days

Cavity Monitor Survey

1

Barricade Construction and Cure

5

Paste Backfill Plug Pour

4

Paste Backfill Plug Cure

3

Paste Backfill Body Pour

14

Total Backfill Cycle

27

Figure 16-53:  Total Cycle Days for 21 m Thick, 40 m High Transverse Stope


Page 375

The paste backfill cure time required for a stope before mining the next stope in sequence will vary depending on whether the next stope will be mined above (and only needs a backfill floor to work on), or adjacent (exposing a fill wall), or mining below (exposing backfill in the back). To account for varying cure time, the delay for backfill cure was accounted for using dependencies in the Deswik production schedule.

16.3.10 Mine Development and Production Schedules

All mine development and production scheduling were completed using Deswik scheduling software (Deswik.Sched) with the schedule interactively linked to the Deswik 3D mine model. All development and production scheduling are based on dependencies linked within the mine model.

16.3.10.1 Development Scheduling

Mine development for each Complex is broken down into three main phases of activity.

Phase 1 - Development of Main Declines

The first phase of development includes the twin decline development from surface (or from Central Complex to South Complex) until the first surface ventilation raise is commissioned and flow-through ventilation is established. During this period, development will consist of the service and conveyor declines, remuck bays, and ventilation drifts connecting the two declines.

Phase 2 - Development after Flow-through Ventilation is Established

The second phase of development includes initial sublevel and infrastructure development including establishing the remaining surface ventilation raises. The priority during this phase is to commission the complete ventilation system so that ventilation can be increased, and additional development crews can be mobilized.

Phase 3 - Development after all Ventilation Raises are Commissioned

The final phase occurs after all ventilation raises are commissioned for steady state ventilation flow-though. Additional development crews will then be added to meet the production ramp-up period to full production.

The LOM development schedules for each Complex are shown graphically in Figure 16-54, Figure 16-55 and Figure 16-56.


Page 376

Figure 16-54:  Central Complex Development Profile

Figure 16-55:  South Complex Development Profile


Page 377

Figure 16-56:  North Complex Development Profile

16.3.10.2 Production Scheduling

The LOM production plan aimed to optimize ramp-up and maximize productivity, with each Complex scheduled as a stand-alone operation. The breakdown of tonnes and grade by mining method and zone is summarized in Table 16-68.

Table 16-68:  Life-of-Mine Production Summary

Item

T-Zone

F-Central

F-South

F-North

F-Boundary
North

F-Boundary
South

Ore Tonnes - Stope Total

17,146,610

125,538,539

10,135,579

49,863,926

16,888,572

11,727,833

Ore Tonnes - Transverse

1,312,770

108,851,011

2,271,366

38,729,517

7,318,698

508,303

Ore Tonnes - Longitudinal

15,833,839

16,687,528

7,846,213

11,134,409

9,569,874

11,219,530

Ore Tonnes - Development

2,085,266

6,572,784

507,625

3,347,199

1,399,862

988,084

Ore Tonnes - Total

19,231,876

132,111,323

10,643,204

53,211,126

18,288,434

12,715,917

Grade 4E (g/t)

3.84

2.68

3.02

3.19

3.13

3.24

Grade Pt (g/t)

1.11

0.76

0.99

0.88

0.98

0.97

Grade Pd (g/t)

1.97

1.76

1.85

2.10

1.93

2.06

Grade Rh (g/t)

0.03

0.04

0.05

0.05

0.05

0.05

Grade Au (g/t)

0.72

0.12

0.13

0.16

0.17

0.15

Grade Cu (%)

0.144

0.065

0.028

0.097

0.097

0.069

Grade Ni (%)

0.070

0.171

0.107

0.201

0.228

0.187

  Note:  4E = PGE (Pt+Pd+Rh) and Au. Totals may not add due to rounding.


Page 378

The following criteria were applied during production ramp up and for LOM production scheduling.

Although targeting Measured mineral resource material was prioritized during the production ramp-up period, this was not at the expense of sterilizing Indicated mineral resource material or impeding the ability to optimize ramp up.

Initial production will come from the Central Complex, with the South and North Complexes phased in once production in Central begins to ramp down. There will be approximately six years of ramp up from the start of the decline development to achieve steady-state production of approximately 400,000 tpm, or less than four years of ramp up from first ore until achieving steady state. The Central Complex steady-state production will average approximately 400,000 tpm (13,333 tpd). Later in the mine life, the South Complex will average 100,000 tpm and the North Complex will average 300,000 tpm to maintain 400,000 tpm production.

The ramp-up and steady-state production tonnage profiles are shown in Figure 16-57 and Figure 16-58.

Figure 16-57:  Production Tonnage by Month during Ramp Up


Page 379

Figure 16-58:  Annual Production Tonnage Profile

The production ramp-up period includes establishing capital development ahead of the mining front to allow delineation diamond drilling and mine planning ahead of production, and to provide access to sufficient developed mineral reserves for flexibility in the stope sequence. The developed mineral reserve will increase annually and provide alternate sources of production if required. The developed mineral reserve will continue to provide mitigation to maintain the production profile as the operation matures to steady state. If a problem occurs in a stope, there will be flexibility to move to another stope in the active area or on another active level.

Production Sequencing

Each Complex is divided into 100 m vertical mining blocks and the stopes within each mining block are sequenced depending on the stoping method (transverse or longitudinal).

The transverse stopes will be mined in a primary-secondary sequence according to the rules outlined below.

a. Cannot start drilling a primary stope above until the stope below is filled and cured and sill rehabilitation is complete.

b. Cannot start drilling a bottom secondary until both adjacent middle primaries are filled.

c. Cannot start drilling middle secondary until both adjacent top primaries are filled.

d. Cannot start drilling any top stopes until the bottom stope from the block above has 28 days of paste backfill curing.

e. In some cases, there will not be an adjacent primary above. If so, cannot start drilling the adjacent stope until the previous stope has 21 days of paste backfill curing.

The transverse stope sequencing rules (a - e) are illustrated in Figure 16-59.


Page 380

Figure 16-59Transverse Stope Sequencing Rules - Longitudinal View

The longitudinal stopes will be accessed approximately every 200 m along strike and mining will retreat to a central access according to rules outlined below.

a. Cannot start drilling stope above until the stope is filled and sill rehabilitation complete.

b. Cannot start drilling adjacent bottom stope until previous middle stope is filled.

c. Cannot start drilling adjacent middle stope until previous top stope is filled.

d. Cannot start drilling any top stopes until the bottom stope from the block above has 28 days of paste backfill curing.

e. In some cases, there is no previous longitudinal stope above. If so, cannot start drilling the adjacent stope until the previous stope has 21 days of paste backfill curing.

The longitudinal stope sequencing rules (a - e) are illustrated in Figure 16-60.


Page 381

Figure 16-60:  Longitudinal Stope Sequencing Rules - Longitudinal View

16.3.11 Delineation Diamond Drilling

Mineral resource definition drilling will be completed from both surface and underground. The main objective of the mineral resource definition drilling is to upgrade Indicated mineral resources to Measured mineral resources. Such infill surface mineral resource definition will be undertaken in initial years until the mine is established to allow access for underground mineral resource definition drilling well in advance of stoping. Capital provision is made for infill mineral resource definition drilling to depths of approximately 700 m below surface.

In each Complex there will be underground diamond drilling programs to upgrade the mineral resource and continuously delineate all stopes for mine planning and grade control. The delineation diamond drilling will be completed from drill cutouts spaced along the FW drifts on sublevels and from other pre-developed excavations, including remuck bays in the declines. Sufficient mine development will be scheduled and in place ahead of the advancing production fronts to ensure adequate time for definition diamond drilling and subsequent mineral resource model updates and mine planning. Diamond drilling will be completed from the service decline and FW drift to define the placement of sublevel infrastructure and stope sills.

This drilling is demonstrated on 460 Level in the Central Complex in Figure 16-61.


Page 382

Figure 16-61:  Delineation Diamond Drilling - Central Complex 460 Level (Plan View)

A typical diamond drilling section showing multiple sublevels in a longitudinal mining area is shown in Figure 16-62.

Figure 16-62:  Typical Diamond Drilling Section View - Longitudinal Mining Area

In thicker transverse mining areas, stope delineation and grade control drilling can be completed from the stope crosscuts as shown in Figure 16-63.


Page 383

Figure 16-63:  Delineation Drilling from Stope Crosscuts

The underground delineation diamond drilling for each sublevel in each Complex was estimated based on the length of the FW drift and the amount of transverse and longitudinal stoping. The drilling was scheduled based on when the FW drifts were developed and available for diamond drill set-up. The estimated diamond drill hole (DDH) meters by Complex are summarized in Table 16-69.

Table 16-69:  Estimated Underground Delineation Diamond Drilling

Complex

DDH

(m)

Central Complex

169,539

South Complex

93,266

North Complex

134,275

Total Waterberg

397,080

16.4 Mine Ventilation and Refrigeration Design

Ventilation to each Complex will be provided by surface fresh-air and return-air ventilation raises and via the service declines. The ventilation systems will be a "pull" system, with large surface fans located at the exhaust raises. The system will be designed to provide flow-through ventilation with fresh air pulled from the service declines, with fresh-air raises located near the center of each sublevel and return air exhausting to surface via return air raises located at the extremities of sublevels. The ventilation in the conveyor declines will have fresh air pulled from the portals and exhausted without being used to ventilate other mine workings. Doors at each of the sublevel connections to the conveyor decline will prevent mixing of the conveyor ventilation air with the rest of the mine workings. The underground mobile equipment fleet will be diesel powered and mine air cooling will be implemented to maintain underground working temperatures within designed thresholds.


Page 384

The main ventilation fans will be located at the exhaust raises on surface to reduce heat gain in the fresh air supply and to provide better control of the airflow through minimizing leakage. The fresh air intake raises, where the bulk-air coolers (BAC) for cooling will be located, will have stench gas release on the BAC intake fans for warning in the event of an emergency.

16.4.1 Ventilation and Refrigeration Assumptions and Design Criteria

Assumptions and design criteria for the ventilation system are provided in Table 16-70.

All the main fans will be equipped with variable frequency drives (VFDs), to provide the capability to modulate the airflow being exhausted from each raise. South African regulations for mine ventilation and industry best practices were considered in assessing the ventilation requirements.

Underground internal ventilation raises will be 6.5 m, 6.0 m or 5.0 m diameter down to Level 800; however, below Level 800, maximum 4.0 m diameter raises will be used for geotechnical stability. Where larger diameters are required, the raises will be twinned.


Page 385

Table 16-70:  Ventilation and Cooling Design Criteria

 

Item

Design Value

Sizes

Service Decline and Access Drifts Size

5 m H x 5 m W

Conveyor Decline Size

5 m H x 5.5 m W

Drift Profile

Arched

Duct Material

Fabric (<500 m)

PVC (>1,000 m)

Duct Size

1,220 mm

Ventilation Raises

4, 5 and 6 m Diameter (Ø)

Fan Station width

2 x Fan Diameter

Fan Station Length before Fans

5 x Fan Diameter

Fan Station Length after Fans

5 x Fan Diameter

Surface Conditions

Surface Summer Design Wet-bulb Temperature

20.0°C

Surface Summer Design Dry-Bulb Temperature

30.0°C

Surface Rock Temperature

24.2°C

Barometric Pressure

88 kPa

Heat / Airflow Requirements

Geothermal Gradient

1.8°C per 100 m

Wetness Fraction

0.15

Maximum WBGT (airways with personnel)

29.0°C

Maximum WBGT (only cabbed equipment)

33.5°C

Engine Efficiency

35%

Engine Load

60%

Airflow Requirement

0.08 m3/s/kW

Velocity Thresholds

Main Airways

6.5 m/s

Airways without Personnel

10 m/s

Conveyor Declines

5 m/s

Intake / Exhaust Raises

20 m/s

Workshops

0.4 m/s

Friction Factors

Raisebored Airways

0.005 kg/m3

Average Blasted Main Airways

0.012 kg/m3

Fabric Ducting

0.003 kg/m3

PVC Ducting

0.002 kg/m3



Page 386

16.4.2 Airflow Requirements

Airflow requirements are for the peak production and development periods to highlight the maximum airflow requirements. The airflow required takes into consideration the mobile equipment utilization factor and is rated at 0.08 m3/s per engine, kW rated, with utilization factors applied. The equipment shows the requirement for development, production, haulage, and miscellaneous auxiliary equipment.

The Central and South Complexes ventilation airflow requirements include 20% for leakage and contingency, while the North Complex was allocated 10% for leakage and contingency due to the North Complex being set to start in 2060 and it is expected that at that time all the diesel equipment will have lower particulate diesel emissions requiring less ventilation. The required total flow is approximately 1,300 m3/s, 695 m3/s, and 1,380 m3/s at full production for the Central, South, and North Complexes, respectively.

Peak airflow requirements for the different underground mining crews / functions are detailed in Table 16-71.

Table 16-71:  Airflow Requirements (North, Central, and South Complexes)

 

North Complex

Central Complex

South Complex

Item

Engine
Power

Utilization

Total
Units

Total
Vent

Total
Units

Total
Vent

Total
Units

Total
Vent

kW/unit

%

(each)

(m3/s)

(each)

(m3/s)

(each)

(m3/s)

Development Crew

2-Boom Jumbo

55

15

8

5

7

5

5

3

LHD - 17T

285

60

8

109

7

96

5

68

Mechanical Bolter

58

15

9

6

8

6

6

4

Explosives Loader

55

40

4

7

4

7

3

5

Production Crew

Slot Drill - ITH

120

5

2

1

2

1

2

1

Production Drill

120

5

8

4

8

4

3

1

LHD - 17 t

285

90

8

164

8

164

2

41

Explosives Loader

130

40

2

8

5

21

2

8

Blockholer

120

5

1

0

2

1

1

0

Haulage Fleet

LHD - 17T

285

90

4

82

4

82

2

41

50T Truck (Production)

515

90

11

408

9

334

3

111

40T Truck (Development)

388

90

7

196

3

84

3

84

Construction and Services

Shotcrete Sprayer

92

20

3

4

2

3

2

3

Concrete Transmixer

129

30

3

9

2

6

2

6



Page 387


 

North Complex

Central Complex

South Complex

Item

Engine
Power

Utilization

Total
Units

Total
Vent

Total
Units

Total
Vent

Total
Units

Total
Vent

kW/unit

%

(each)

(m3/s)

(each)

(m3/s)

(each)

(m3/s)

Scissor Lift

78

43

7

22

9

24

6

16

Cassette Truck

103

40

3

10

5

16

2

7

Boom Truck - Material

103

80

3

20

4

26

2

13

Boom Truck - Construction

103

10

2

2

2

2

1

1

Service LHD

310

50

4

50

5

62

3

37

Water Tanker

129

30

1

3

1

3

1

3

Telehandler

75

20

3

4

1

1

1

1

Grader

110

20

1

2

1

2

1

2

Forklift

110

10

2

2

2

2

2

2

Cable Bolter

110

10

1

1

1

1

1

1

Maintenance

Mechanic Truck

115

25

3

7

3

7

2

5

Millwright Service Truck

115

25

3

7

3

7

2

5

Conveyor Service Truck

115

25

2

5

2

5

2

5

Electrician Tractor

115

25

3

7

3

7

2

5

Fuel / Lube Truck

115

50

3

7

2

9

1

5

Telehandler

75

15

2

2

1

1

1

1

Personnel Carriers

30 Person

106

20

4

9

3

5

2

3

Small Services

75

40

5

16

3

7

2

5

Tractors

115

40

5

18

7

26

5

18

Pick-Ups

115

30

21

58

21

58

15

41

Subtotal Mobile Equipment

Development Crews

0

0

0

128

0

113

0

81

Production Crews

0

0

0

178

0

191

0

52

Haulage

0

0

0%

686

0%

500

0%

236

Miscellaneous Equipment

0

0

0%

263

0%

280

0%

184

Leakage / Contingency

0

0

10%

125

20%

217

20%

111

Total Vent Requirements

0

0

0%

1,380

0%

1,300

0%

664



Page 388

16.4.3 System Description

16.4.3.1 Decline Development

The main service and conveyor declines from surface will be developed simultaneously with fresh air through the service decline and exhaust air through the conveyor decline. To establish the flow-through ventilation system between the two declines, an airlock will be installed near the entrance of the conveyor decline with 2 x 230 kW fans mounted across the bulkheads creating the negative pressure required to promote the ventilation flow. To create the ventilation loop, all the connecting drifts between the service decline to the conveyor decline (apart from the last one that was created closest to the advancing face) will be sealed as illustrated in Figure 16-64.

For ventilation, the heading auxiliary fans will be mounted just before the last connecting drift in the service decline with ducting going to each heading. The fans are rated at 56 kW each, pushing 23 m3/s to the face, sufficient for the operation of an LHD.

Figure 16-64:  Decline Development - Ventilation Schematic - Isometric View

16.4.3.2 Heading Development

For development headings up to 500 m, fabric ducting will be used to provide the auxiliary ventilation required, while for longer lengths, rigid ducting will be required to minimize frictional pressure loss and allow additional fans to be installed in series. For headings with a truck and an LHD, twin ducting will be required to provide the appropriate airflow.

In the case of shorter headings (<500 m with fabric ducting), the ventilation will be supported by a 112 kW auxiliary fan at each duct. For the longer headings with rigid ducting, ventilation will be supported up to 1,000 m with a 112 kW fan at each duct after which another fan in series will be required.


Page 389

16.4.3.3 Central Complex

The ventilation system for the Central Complex will be comprised of four 6.5 m diameter raisebored surface raises, two for exhaust and two for intake.

The ventilation system will be established in four main stages. During each stage the backbone of the ventilation system will continue to expand through the addition of internal ventilation raises that will connect between sublevels. In addition, the increased ventilation will support increased development, construction, and production activities.

The final ventilation system for the Central Complex (Stage 4) is shown in Figure 16-65.

Figure 16-65: Central Complex Stage 4 (Longitudinal Looking Southeast)

16.4.3.4 South Complex

The ventilation system for the South Complex (including both F-South and T-Zone) will be comprised of two 5.0 m and one 6.0 m diameter raisebored surface raises, the two smaller ones for exhaust and the other one for intake. Since most of the levels will only have access by a single ramp, all the internal raises will be equipped with escapeways for secondary egress. On levels with two internal raises, one for fresh air and one for exhaust, only one of the internal raises will be equipped with the escapeway.


Page 390

The ventilation system will be established in four main stages. During each stage the backbone of the ventilation system will continue to expand through the addition of internal ventilation raises that will connect between sublevels. The increased ventilation will support increased development, construction, and production activities.

The final ventilation for the T-Zone is shown in Figure 16-66. For clarity, the extended F-South has not been shown but the ventilation system for F-South will be extended from the T-Zone with regulators at the exhaust to control the ventilation system.

Figure 16-66:  South Complex - Stage 4 (Longitudinal Looking Southeast)


Page 391

16.4.3.5 North Complex

The ventilation system for the North Complex will be comprised of four surface raises, two for exhaust and two for intake.

The ventilation system will be established in five main stages. During each stage, the backbone of the ventilation system will continue to expand through the addition of internal ventilation raises that will connect between sublevels. The increased ventilation will support increased development, construction, and production activities.

The final ventilation for the North Complex is shown in Figure 16-67.

Figure 16-67:  North Complex - Stage 5 (Longitudinal Looking Southeast)

16.4.4 Main Surface Fans

The main surface fan pressure requirements were estimated from the VentSIM ventilation models based on the required airflows. From these parameters, the fan motor ratings were assessed. The main fan sizes and ratings were standardized where possible across all installations for ease of maintenance and to reduce spare requirements on site.


Page 392

The main surface fan requirements are summarized in Table 16-72.

Table 16-72:  Main Surface Fan Requirements

Type

Number
of Fans

VFD
Capable

(Y/N)

Peak Airflow
per Fan

(m3/s)

Peak Pressure
per Fan

(Pa)

Motor Rated
Power

(kW)

North Complex

NC-1 Main Exhaust Fans

3

Y

175

3,600

1,500

NC-3 Main Exhaust Fans

3

Y

180

4,600

1,500

Central Complex

CC-1 Main Exhaust Fans

3

Y

215

4,200

1,500

CC-4 Main Exhaust Fans

3

Y

215

4,800

1,500

South Complex

SC-1 Main Exhaust Fans

2

Y

175

4,500

1,500

SC-3 Main Exhaust Fans

2

Y

175

4,400

1,500

All main fans will be located on surface and mounted in a horizontal arrangement. All fans will have a trifurcated fan arrangement, except for the South Complex which will be bifurcated. All fans will be equipped with VFDs to provide variable airflow underground depending on the airflow requirements at that stage of mining.

16.4.5 Auxiliary Fans

The auxiliary fan quantities were derived from the production and development schedule for each mine Complex (Table 16-73). The auxiliary fans for development and production are rated at 112 kW and 56 kW, respectively. The rating selection considers available headroom in the drift for fan installation and distance the fan will be pushing the air through the duct. A single development fan will be able to support an LHD to 500 m using fabric ducting (or 1,000 m with rigid ducting). For headings with an LHD and truck operating, twin ducting will be required with the same ventilation length limits, after which another fan in series will be required. A single production fan will be able to support ventilation for an LHD to about 250 m.

Table 16-73: Auxiliary Fan Requirements

Type

North Complex

Central Complex

South Complex

Development Fans (112 kW)

24

16

10

Production Fans (56 kW)

15

16

8

Decline Airlock Fans (230 kW)

2

2

2

Booster Fans (230 kW)

1

2

0



Page 393

16.4.6 Ventilation Controls

Ventilation controls will be used to control airflow throughout the mine and optimize ventilation system performance. These controls will include airlocks, drop-board regulators, and overhead doors. The overhead doors will be used primarily to isolate airflow in the conveyor drift from the rest of the mine workings. These doors will also prevent contamination of the air in the event of a fire in the conveyor drift.

The main control system for the mine from level to level will be provided by the drop board regulators at either the fresh or return raise access. The regulator opening will be adjusted according to required airflow.

16.4.7 Heat Loads

Heat loads for each Complex were estimated to determine surface cooling needs, considering diesel mobile equipment, ventilation air auto-compression, strata heat, and electrical loads. Mine air cooling is not needed until depths of 700 m. The main heat source is mobile diesel equipment, affecting airflow and cooling potential.

The peak heat and cooling loads for each of the North, Central, and South Complexes are summarized in Table 16-74 and in Figure 16-68, Figure 16-69, and Figure 16-70, respectively.

Table 16-74:  Summary of Peak Heat Loads

 

Unit

North Complex

Central Complex

South Complex

Diesel Equipment

Diesel Engine Heat

kW

25,101

20,008

10,113

Auto-compression

Auto-compression Heat

kW

9,141

13,322

6,162

Strata Heat

Strata Heat

kW

6,049

4,153

3,131

Broken Rock

Broken Rock Heat

kW

1,297

1,195

439

Other Sources

General Electrical Equipment Heat

kW

4,367

4,381

3,521

Conveyor Belt Heat

kW

4,366

3,532

500

Total Heat

kW

49,863

46,592

23,867

Natural Air Cooling

kWR

29,943

27,323

12,909

Refrigerated Air Cooling

kWR

20,988

18,365

10,982




Page 394

Figure 16-68:  North Complex - Heating and Cooling Load Summary

Figure 16-69:  Central Complex - Heating and Cooling Load Summary

Figure 16-70:  South Complex - Heating and Cooling Load Summary


Page 395

16.4.8 Refrigeration

The heat loads will be countered by a combination of refrigerated air and uncooled air. The maximum operating reject temperature was based on 28.5 °C WBGT. The required cooling duty is determined by the difference between overall heat load and natural cooling effect of the uncooled ventilation. Based on the heat loads outlined above, the cooling requirement will be 10 MWR for each of the intake raises.

Since the Central Complex will be mined first, with the South and North Complexes being mined when the Central Complex is near completion, the full cooling requirement will not be required from the onset.

The timing of mine air-cooling requirements is summarized in Table 16-75.

Table 16-75:  Summary of Cooling Duty and Operation Period

Name

Size

Cooling Duty

Airflow
Quantity

Schedule
(Year)

Central Complex

Declines

5 m x 5 m

No Cooling

225 m3/s

2034-2060

CC-FAR-2

6 m Ø

10 MWR

540 m3/s

CC-FAR-3

6 m Ø

10 MWR

505 m3/s

North Complex

Declines

5 m x 5 m

No Cooling

250 m3/s

2071-2081

NC-FAR-2

6 m Ø

10 MWR

580 m3/s

NC-FAR-4

6 m Ø

10 MWR

540 m3/s

South Complex

Declines

5 m x 5 m

No Cooling

150 m3/s

2062-2081

SC-FAR-2

6 m Ø

10 MWR

550 m3/s

To satisfy the cooling requirement, a central 30 MWR refrigeration plant will be located at the Central Complex with piping to the BACs within each Complex.

The cooling system will be phased in as required. This cooling distribution concept is outlined in Figure 16-71.


Page 396

Figure 16-71:  Schematic of Refrigeration Plan and Distribution of Cooling


Note:  Not to Scale

16.4.9 Bulk-Air Coolers

Each BAC will be sized for a nominal air-cooling duty of 10.0 MWR. BACs will be concrete, horizontal spray heat exchangers. For all 10.0 MWR BACs, two-stage spray chambers will be used with chilled water sprayed in the first stage and resprayed in the second stage prior to returning to the refrigeration plant room via the warm water dam to be re-cooled.

The quantity of air through each BAC will be controlled by fans installed on the inlet. The fans are sized to overcome the BAC pressure only and will not push the ventilation system. Not all the air entering each intake raise will be cooled and some ambient air will bypass the BAC and mix with the cold air from the BAC at the top of the intake raise. The raise top arrangement will be designed to allow for this mixing of air and will be as shown in Figure 16-72.


Page 397

Figure 16-72:  Typical Shaft Top Arrangement for Bulk-Air Coolers

There will be stench gas systems incorporated into the shaft top arrangements. These stench gas systems will be installed on the side of the vertical duct portion with a connection into the airstream. In the event of an emergency the system will be triggered delivering stench gas into the fresh air stream and in turn underground.

Refrigeration Plant

The water used at the BACs will be cooled by three pairs of refrigeration machines with the evaporators configured in lead-lag (series). Each lead-lag pair will deliver nominal capacity of 11.8 MWR.

Each condenser and evaporator will be of the shell-and-tube type with water flowing through the tubes and refrigerant on the shell side. The condenser circuits will operate in a parallel arrangement and the water will split evenly to each refrigeration machine operating.

The BAC and refrigeration machines will typically operate continuously and at full load during hot summer conditions and part load during cooler conditions. For these cooler periods, the return water temperature will drop, and the refrigeration machine load will be automatically reduced by pre-rotational guide vanes to maintain the predetermined set point.

The heat generated by the refrigeration machines will be rejected to a condenser water stream. This condenser water will flow to the heat rejection facility where it will be rejected to ambient air by means of six CCTs, each with a nominal heat rejection capacity of 7.0 MWR. One CCT will be required per refrigeration machine operating.


Page 398

16.5 Labor

The management, supervisory / technical, and skilled operators labor related to the underground mine for each Complex is categorized in the following groups.

16.5.1 Labor Requirements

The estimated labor requirements are made up of Owner and contractor labor. The labor requirements include a three-shift rotation (Rotation A, B, C) for certain staff and operational positions.

The peak and steady-state Owner's labor requirements for each Complex are summarized in Table 16-76.


Page 399

Table 16-76:  Owner's Peak and Steady-State Underground Labor

Position

Central
Complex
Peak

(2033)

Central
Complex
Steady
State

(2045)

South
Complex
Peak

(2063)

South
Complex
Steady
State

(2071)

North
Complex
Peak

(2065)

North
Complex
Steady
State

(2075)

Management

4

4

4

4

4

4

UG Mine Manager

1

1

1

1

1

1

UG Maintenance Resident Engineer

1

1

1

1

1

1

Safety, Health, Environment, and Quality (SHEQ) Manager

1

1

1

1

1

1

Technical Services Manager

1

1

1

1

1

1

Safety

7

7

7

7

7

7

SHEQ Officer

1

1

1

1

1

1

Compliance Safety Officer - Development

3

3

3

3

3

3

Compliance Safety Officer - Production

3

3

3

3

3

3

Mine Engineering

49

49

25

25

44

44

Engineer

1

1

1

1

1

1

TMM Engineer

6

6

3

3

5

5

UG Engineer

7

7

3

3

6

6

Ventilation & Hygiene Officer

1

1

1

1

1

1

Ventilation & Hygiene Assistant

3

3

2

2

3

3

Longhole Drilling & Blasting Planner

8

8

3

3

7

7

Senior Surveyor

1

1

1

1

1

1

Surveyor

7

7

3

3

6

6

Survey Helper

10

10

3

3

9

9

Rock Engineer

1

1

1

1

1

1

Backfill Engineer

1

1

1

1

1

1

Rock Engineer Assistant

3

3

3

3

3

3

Geology 

26

26

13

13

24

24

Chief Geologist

1

1

1

1

1

1

Senior Resource Geologist

1

1

1

1

1

1

Senior Geologist

4

4

2

2

4

4

Diamond Drill Coordinator / Supervisor

1

1

1

1

1

1



Page 400


Position

Central
Complex
Peak

(2033)

Central
Complex
Steady
State

(2045)

South
Complex
Peak

(2063)

South
Complex
Steady
State

(2071)

North
Complex
Peak

(2065)

North
Complex
Steady
State

(2075)

Geologist - Core Logging

3

3

2

2

3

3

Geologist - UG Sampling, Mapping, Grade Control

9

9

4

4

8

8

Geology Helper - Core Handling

7

7

2

2

6

6

Maintenance / Services / Construction / Material Handling

481

422

196

178

280

256

Maintenance General Foreman

1

1

1

1

1

1

Maintenance Planner

3

3

3

3

3

3

Mechanic Supervisor

7

7

3

3

3

3

Surface Ventilation & Cooling Plant Maintenance

1

1

1

1

1

1

Lead Mechanic

7

7

3

3

3

3

Mechanic - UG Shop

78

61

43

36

60

49

Millwright Supervisor

1

1

1

1

1

1

Welder

3

3

3

3

3

3

Millwright

23

19

13

11

17

14

Electrical & Instrumentation Supervisor

3

3

1

1

1

1

Lead Electrician

3

3

3

3

3

3

Electrician

18

13

9

7

13

10

Instrumentation Technician

11

9

6

5

8

7

Construction / Services / Bulk Material Handling Supervisor

3

3

1

1

1

1

Drivers: Personnel Carriers/Other

20

20

0

0

0

0

Cable Bolter Operator

3

3

3

3

3

3

UG Construction Worker

13

13

6

6

12

12

Construction Helper

13

13

9

9

12

12

UG Backfill Construction Worker

20

20

12

12

18

18

Bulk Material Handling Operator

3

3

3

3

3

3

Conveyor Attendant

27

27

12

12

24

24

Rock Breaker Operator

20

20

9

9

18

18



Page 401


Position

Central
Complex
Peak

(2033)

Central
Complex
Steady
State

(2045)

South
Complex
Peak

(2063)

South
Complex
Steady
State

(2071)

North
Complex
Peak

(2065)

North
Complex
Steady
State

(2075)

Artisan Assistant/Aide

61

48

0

0

0

0

UG Laborer - Mine Services

126

108

45

39

60

54

Surface Laborer - Material Movement

13

13

6

6

12

12

Development

117

54

64

40

73

40

Mine Overseer - Development

1

1

1

1

1

1

Shift Boss - Development

7

3

6

3

6

3

Jumbo Operator

23

10

15

9

18

9

Drill Rig Assistants

23

10

 

 

 

 

LHD Operator

23

10

15

9

18

9

Bolter Operator

27

13

18

12

21

12

Explosives Loading Operator

13

7

9

6

9

6

Production

136

136

43

46

64

64

Mine Overseer - Production

1

1

1

1

1

1

Shift Coordinator (Dispatch)

3

3

3

3

3

3

Shift Boss - Production

10

10

6

6

6

6

Slot Raise Driller

7

7

6

6

6

6

Production Driller

27

27

9

9

18

18

Drill Rig Assistants

27

27

 

 

 

 

Lead Blaster - Production

17

17

6

6

6

6

Blaster - Production

17

17

6

6

6

6

LHD Operator - Production

27

27

6

9

18

18

Haulage

50

47

24

21

42

45

LHD Operator - Truck Loading / Waste Handling

13

13

6

9

9

9

Haul Truck Operator - Production

27

27

9

6

24

30

Haul Truck Operator - Development

10

7

9

6

9

6

Grand Total

870

745

376

334

538

484



Page 402

16.5.2 Labor Profile

The labor plan initially uses contractors for the Central Complex development. As the project capital period ends, contractors will be systematically replaced by the Owner's labor, with many contractors transitioning to the Owner's team. The Owner will handle all production activities over the LOM, with contractors only for raisebore operators and diamond drillers.

The contractor and Owner's labor profile for the Central Complex showing ramp-up, steady-state, and ramp-down are represented graphically in Figure 16-73 and Figure 16-74.

Figure 16-73:  Central Complex Underground Labor Ramp-Up

Figure 16-74:  Central Complex Underground Labor Steady-State and Ramp-Down


Page 403

The contractor and Owner's labor profile for the South Complex showing ramp-up, steady-state, and ramp-down are represented graphically in Figure 16-75.

Figure 16-75:  South Complex Underground Labor Profile

The contractor and Owner's labor profile for the North Complex showing ramp-up, steady-state, and ramp-down are represented graphically in Figure 16-76.

Figure 16-76:  North Complex Underground Labor Profile


Page 404

16.6 Mobile Equipment

The Waterberg Project will be highly mechanized, using a diesel-powered mobile equipment fleet.

During the project capital period, a mining contractor will complete the development for the main declines and initial sublevel development to establish key infrastructure, position underground diamond drills, and prepare for stope production. During this period, the mining contractor will provide the mobile equipment for development.

The fleet will include development, production, and auxiliary equipment commonly used in the global mining industry.

The type of mobile equipment and its intended purpose is listed in Table 16-77.

Table 16-77:  Mobile Equipment Type and Purpose

Unit

Purpose

Development

2-Boom Jumbo

Drill Development Rounds

LHD - 17-t Class

Muck Development Rounds - Load Haul Trucks

Mechanical Bolter

Install Ground Support

Mobile Explosives Loader

Explosives Transfer and Charging

Production

Slot Drill - ITH

Drill Slot Raises, Paste Backfill Holes, Drain Holes, Service Holes

Production Drill - Top Hammer

Drill Production Holes

LHD - 17-t Class

Stope Mucking - Equipped for Remote Control

Mobile Explosives Loader

Explosives Transfer and Loading

Blockholer

Drill and Blast Oversize Material - Equipped Remote

Truck Haulage

LHD - 17-t Class (loading trucks)

Remuck ore and load trucks. Rehandle waste rock

50-t Trucks Production Ore

Haul from level to rock breaker / grizzly station

40-t Trucks Development

Haul development ore and waste rock

Construction and Services

Shotcrete Sprayer

Ground support and construction

Concrete / Shotcrete Transmixer

Transport wet concrete / shotcrete from surface

Scissor Lift - Services (Pipe, Vent, etc.)

Install pipe and ventilation services

Scissor Lift - Construction

General Construction

Scissor Lift - Backfill

Install / Remove Piping - Construct Barricades

Cassette Truck - Material Movement

Move Material from/to Surface

Boom Truck - Material Movement

Move Material from/to Surface

Boom Truck - Construction

General Construction



Page 405


Unit

Purpose

Service LHD

Clean Sumps - Move Material - Equipped for Bucket, Forks, Basket Attachments

Water Tanker (Dust Suppression)

Dust Suppression in Ramps

Telehandler

Construction

Grader

Maintain Roadways

Forklift

Move Material

Cable Bolter (Drill and Install)

Drill and Install Cable Bolts

Maintenance

Mobile Equipment Mechanic Truck

Service Equipment in the Field

Millwright Service Truck

Service Pumps, Vent Fans, Rock Breakers

Conveyor Service Truck

Service Conveyors

Electrician Tractor

Service Equipment - Install Cable - Field Service

Fuel / Lube Truck

Transfer Fuel / Lubes to Equipment in the Field and to Satellite Fuel Bays

Telehandler

Maintenance

Personnel Carriers

Personnel Carrier - Large - 30 Person

Bus Style - Transfer Workers to Waiting Places

Personnel Carrier - Small - Services

Distribute Workers to Workplaces

Surveyor Tractor

Equipped with Basket

Geology Tractor

 

Diamond Drill Contractor Tractor

 

Pick-up Truck - Mine General Foreman Prod

Toyota Landcruiser or Equivalent

Pick-up Truck - Mine General Foreman Dev

 

Pick-up Truck - Development Supervisor

 

Pick-up Truck - Production Supervisor

 

Pick-up Truck - Construction Supervisor

 

Pick-up Truck - Maintenance Supervisor

 

Pick-up Truck - Supervisor

 

Pick-up Truck - Technical Services

 

Pick-up Truck - Contractor

 

16.6.1 Fleet Size

The fleet size for each Complex was determined based on the underground development, production, construction, maintenance, and services activities to achieve the development and production schedule.


Page 406

16.6.1.1 Development Fleet

The development fleet for each Complex was determined from the total scheduled advance meters and the performance that each jumbo can achieve considering the development heading size, ground support requirements, and the number of working faces available. Generally, except for initial decline development, each jumbo will have multiple workplaces to cycle development rounds.

Each jumbo will be matched with an LHD and a mechanical bolter, and there will be an additional mechanical bolter in the fleet dedicated to ground rehabilitation. The number of development emulsion explosive loading units was determined based on capacity to load two development rounds per shift (or approximately one explosives loader per two development crews).

16.6.1.2 Production Fleet

The production fleet for each Complex was determined from the total scheduled stope tonnes, stope cycle productivities, and performance that each production drill and LHD can achieve.

ITH drills will be required for drilling the slot raises for stopes using the Machine Roger V30 reaming head. The ITH drill will have a portable compressor located at the drill site. The ITH will also be used to drill service holes for paste backfill distribution, drain holes, and electrical holes (for running cable from level to level).

Top-hammer production drills will be used for production drilling 76 mm diameter longholes. Each production drill will average approximately 1,700 t drilled per day.

Each 17-t capacity production LHD will average 1,600 tpd mucking from the stope and dumping into a remuck located within approximately 150 m from the stope. The LHDs for re-handling ore from the remuck and loading trucks were included in the haulage fleet.

Multiple emulsion explosive loading units have been included to provide flexibility to load multiple stopes simultaneously.

16.6.1.3 Truck Haulage

All waste rock and ore will be trucked from the development or production area to an identified dump point.

Development Waste Rock Haulage

Development waste rock will be loaded into 40-t class haul trucks and hauled to a remuck for subsequent placement into a stope, or onto a grizzly by an LHD for conveying to surface, or to a surface dump point located near the box cut. The haulage rate (tpd) from each sublevel to surface or dump points was estimated and applied to the tonnage generated from each level based on the development schedule.


Page 407

Ore Haulage

Ore will be loaded into 50-t capacity trucks and hauled to rock breaker / grizzly stations for sizing and loading onto the conveyor system. The haulage fleet for each Complex was determined from the total scheduled stope tonnes from each sublevel and the distances to grizzly / rock breaker stations. The capacity of each rock breaker was estimated to be 2,500 tpd (based on input from vendors and benchmarking operations).

For each sublevel, a primary / preferred dump point was identified as well as an alternate dump point (i.e., further haul distance). If the capacity of a rock breaker was reached (based on multiple trucks hauling to the same location), the alternate dump point was considered in the haulage rate.

16.6.1.4 Construction, Services, Maintenance, and Personnel Carriers Fleet

The auxiliary equipment fleet for construction, services, and maintenance, and for personnel movement was estimated based on the level of development, construction, and production activities.

16.6.2 Peak and Steady-State Fleet Size

The peak and steady-state mobile equipment fleet for each Complex is summarized in Table 16-78.

The operating mobile equipment profile showing ramp-up, steady-state, and ramp-down for each Complex are represented graphically in Figure 16-77 through Figure 16-80.

Table 16-78:  Peak and Steady State Operating Mobile Equipment by Complex

Item

Central
Complex
Peak

(2033)

Central
Complex
Steady
State

(2045)

South
Complex
Peak

(2059)

South
Complex
Steady
State

(2067)

North
Complex
Peak

(2065)

North
Complex
Steady
State

(2075)

Development

26

12

19

12

22

12

2-Boom Jumbo

7

3

5

3

6

3

LHD Development 17-t Class

7

3

5

3

6

3

Mechanical Bolter

8

4

6

4

7

4

Explosives Loader

4

2

3

2

3

2

Production

25

25

10

11

17

17

Slot Drill - ITH

2

2

2

2

2

2

Production Drill - Top Hammer

8

8

3

3

6

6

LHD Production 17-t Class

8

8

2

3

6

6

Explosives Loader

5

5

2

2

2

2

Blockholer

2

2

1

1

1

1



Page 408


Item

Central
Complex
Peak

(2033)

Central
Complex
Steady
State

(2045)

South
Complex
Peak

(2059)

South
Complex
Steady
State

(2067)

North
Complex
Peak

(2065)

North
Complex
Steady
State

(2075)

Truck Haulage

15

14

6

7

14

15

LHD Truck Load/Waste Rehandle 17-t Class

4

4

1

2

3

3

50-t Trucks Production Ore

8

8

2

3

8

10

40-t Trucks Development

3

2

3

2

3

2

Construction and Services

35

30

24

20

27

23

Shotcrete Sprayer

2

1

2

1

2

1

Concrete / Shotcrete Transmixer

2

1

2

1

2

1

Scissor Lift - Development Services

3

1

2

1

2

1

Scissor Lift - Construction

2

1

2

1

2

1

Scissor Lift - Backfill

4

4

2

2

3

3

Cassette Truck

5

5

2

2

3

3

Boom Truck - Material Movement

4

4

2

2

3

3

Boom Truck - Construction

2

2

1

1

1

2

Service LHD

5

5

3

3

3

3

Water Tanker (Dust Suppression)

1

1

1

1

1

1

Telehandler

1

1

1

1

1

1

Grader

1

1

1

1

1

1

Forklift

2

2

2

2

2

2

Cable Bolter (Drill and Install)

1

1

1

1

1

1

Maintenance

14

14

10

10

12

12

Mobile Equipment Mechanic Truck

3

3

2

2

3

3

Millwright Service Truck

3

3

2

2

2

2

Conveyor Service Truck

2

2

2

2

2

2

Electrician Tractor

3

3

2

2

3

3

Fuel / Lube Truck

2

2

1

1

1

1

Telehandler

1

1

1

1

1

1



Page 409


Item

Central
Complex
Peak

(2033)

Central
Complex
Steady
State

(2045)

South
Complex
Peak

(2059)

South
Complex
Steady
State

(2067)

North
Complex
Peak

(2065)

North
Complex
Steady
State

(2075)

Personnel Carriers

34

34

24

24

31

31

Personnel Carrier - Large - 30 Person

3

3

2

2

3

3

Personnel Carrier - Small - Services

3

3

2

2

3

3

Surveyor Tractor

3

3

2

2

3

3

Geology Tractor

3

3

2

2

3

3

Diamond Drill Contractor Tractor

1

1

1

1

1

1

Pick-up Truck - Mine General Foreman Prod

1

1

1

1

1

1

Pick-up Truck - Mine General Foreman Dev

1

1

1

1

1

1

Pick-up Truck - Development Supervisor

2

2

1

1

2

2

Pick-up Truck - Production Supervisor

3

3

1

1

3

3

Pick-up Truck - Construction Supervisor

1

1

1

1

1

1

Pick-up Truck - Maintenance Supervisor

1

1

1

1

1

1

Pick-up Truck - Other Supervisors

10

10

7

7

7

7

Pick-up Truck - Technical Services

1

1

1

1

1

1

Pick-up Truck - Contractor

1

1

1

1

1

1

Total Mobile Equipment Fleet - Operating

149

129

93

84

123

110



Page 410

Figure 16-77:  Central Complex Mobile Equipment Ramp-Up

Figure 16-78:  Central Complex Mobile Equipment Steady State to Ramp-Down


Page 411

Figure 16-79:  South Complex Mobile Equipment Profile

Figure 16-80:  North Complex Mobile Equipment Profile


Page 412

16.7 Underground Infrastructure

The underground infrastructure designs are from the 2019 DFS with some adjustments to the quantities and location of installations.

Following is the underground infrastructure to support mining operations for each Complex.

16.7.1 Refuge Stations

Permanent and portable refuge stations will be required underground to ensure personnel have a safe location to retreat to during underground mine emergencies. The maximum distance personnel will walk to a refuge station in an emergency is 500 m. Refuge stations will comply with current regulations and legislation, including the Mine Health and Safety Act, No. 29 of 1996.

16.7.1.1 Permanent Refuge Stations

Permanent refuge stations / waiting places will be located near the main workshops and the satellite workshops. There are four permanent refuge stations in the North Complex, three in the Central Complex, and four in the South Complex. The permanent refuge stations located near the main workshops will be equipped with a compressed air line from surface.

In addition to being used during emergency conditions, permanent refuge stations will be used as lunchrooms and waiting places and be equipped with an office area.

Permanent refuge facilities will be designed for a capacity of 24 people for 24 hours during emergency conditions and will include the following items.


Page 413

16.7.1.2 Portable Refuge Stations

Portable refuge stations will be located at key areas and near the working face in headings being developed away from the Complex's main infrastructure. Portable refuge stations will be used during emergency conditions only.

Portable refuge stations will be self-contained manufacturer-supplied and located in purpose-built or repurposed excavations. Each portable refuge station is capable of housing 16 people for 36 hours and will have similar features as the permanent refuge stations, except service water supply piping, sink, and office area will not be included. Portable refuge stations will be supplied with oxygen by bottled systems and not through a compressed-air line.

16.7.1.3 Latrine Stations

Latrine stations will be located on select sublevels in all three Complexes. Each latrine station will have at least one toilet and a sink with potable water.

16.7.2 Ore and Waste Handling Systems

16.7.2.1 Ore Handling

Ore will be mucked from the stopes and ore development headings using 17-t class LHDs. LHDs will muck from the stopes and dump into a nearby remuck bay. A separate LHD will be dedicated to remucking the ore and loading the 50-t capacity haul trucks.

The trucks will haul the ore from the remuck to the nearest available rock breaker station. The rock breaker stations will be located at strategic locations depending on the ore tonnage distribution (i.e., more frequent rock breakers in the higher tonnage areas). The South Complex will have 300 mm x 300 mm grizzly openings versus 400 mm x 400 mm grizzly openings in the Central and North Complexes.

Grizzly sizes were selected to meet the daily production requirements of 13,400 tpd, 3,400 tpd, and 10,000 tpd for the Central, South, and North Complexes, respectively. Sunken grizzly designs capable of handling approximately two truckloads will be provided complete with 75 mm thick wear liners, fixed heavy-duty rock breakers, control booths, automatic lubrication systems, and hydraulic power packs with integral Ansul fire protection systems. Rock breaker station accesses will have roll-up doors to prevent ventilation bypass. Ventilation fans and dust suppression will be provided at each station.


Page 414

The number of rock breaker stations at each Complex is summarized in Table 16-79.

Table 16-79:  Rock Breaker Stations

Complex

Number of Rock
Breaker Stations

Central

17

South

8

North

15

Beneath each grizzly station at the conveyor level will be a transfer station comprised of a 3.0 m x 3.0 m surge bin (approximately 200 t capacity), transfer chute, vibrating feeder, and belt tramp metal magnet. The chutes will have solid ore bed depth control / maintenance doors operated with hydraulic cylinders. Chutes beneath the ore pass will be fitted with 75 mm thick wear liners. Maintenance platforms will be placed around the overhead-supported vibratory feeders and the tramp metal magnet. Dumping of the magnets and positioning of the bed depth control doors will be performed manually. The vibratory feeder flow control will be automated with feedback from a local belt scale and conveyor bed depth monitor. To meet mine production requirements, the South Complex will require two to three stations in operation at any one time while the Central and North Complexes will require four to six stations operating.

For areas producing ore before the first rock breaker station is established, ore will be hauled by truck to surface.

All Complexes will have similar ore handling systems, which include rock breaker stations for sizing ore and feeding a series of conveyors located in a dedicated decline developed in the FW that ascend from the lower elevations of the mine to surface at 15.8% gradient (9°). Transfer stations will be required to change the conveyor direction as the system traverses the extents of the Complex while ascending.

A schematic demonstrating the FW conveyor system for the Central Complex is shown in Figure 16-81.


Page 415

Figure 16-81:  Schematic of Footwall Conveyor System - Central Complex



Each system is designed to meet production requirements based on available total effective shift length per day, planned maintenance, and equipment reliability based on unplanned downtime. System utilization, based on a 24-hour day, will range between 48.5% and 52.6% for the three Complexes.

The shift work time and material handling equipment sizing parameters for each mining Complex are summarized in Table 16-80.


Page 416

Table 16-80:  Material Handling Equipment Sizing Parameters

Item

Central
Complex

South
Complex

North
Complex

Production Data

Effective Shift Time (h/d)

15.00

15.53

15.53

Conveyor Operating (d/yr)

353

353

353

Daily Ore Throughput (tpd)

13,598

3,400

13,600

Ore Bulk Density (SG)

2.07

2.07

2.07

Ore Moisture Content (% w/w)

3

3

3

Sized Ore P80

400

300

400

Operating Data

Conveyor and Feeder Reliability (%)

98

98

98

Quantity of Inline Conveyors and Feeders

6

9

6

System Reliability (%)

0.89

0.83

0.89

Weekly Planned Maintenance (h)

8

10

8

Quarterly Planned Maintenance (in addition to weekly) (hours/quarter)

8

8

8

Yearly Planned Maintenance (in addition to weekly and quarterly) (h/yr)

8

8

8

Total Yearly Planned Maintenance (h/yr)

456

560

456

Total Available Shift (h/yr)

5,295.0

5,483.3

5,483.3

Available Production (h/yr)

4,286.6

4,104.8

4,453.4

Effective Production (h/d)

12.14

11.63

12.62

Hourly Production Target (tph)

1,120

292

1,078

Overall System Utilization (based on 24-hour day) (%)

50.6

48.5

52.6

Equipment Sizing

Equipment Design Factor (%)

20

20

20

Conveyors (tph)

1,344

351

1,293

Feeders (tph)

1,344

351

1,293

Actual Design (tph)

1,400

350

1,300



Page 417

Conveyor systems for each mining Complex are a switch-back design from the lower mining levels to the surface portal at 15.8% gradient (9° gradient). Designs were completed for the varying angles for changes of direction at the conveyor transfer points. Conveyors were sized based on the grizzly opening size in each Complex as they are required to handle large lump sizes.

The conveyor belts at the Central Complex will be 1,400 mm wide, the North Complex belts will be 1,200 mm wide, and the South Complex belts will be 1,050 mm wide. Conveyor belts will be Mine Safety and Health Administration (MSHA) rated fire-retardant anti-static type. The following three controls will be in place to ensure the belt and motors do not become overloaded beyond the belt or drive system capacity.

All conveyors will have variable speed control drives to provide appropriate motor load sharing as the drives are typically dual or quad drive arrangements. Belt construction is typically steel cord due to the long belt lengths; however, there are some multi-fabric belts, where applicable. The transfer station for each conveyor will be complete with maintenance platforms, overhead cranes, and guarding.

Conveyors will be a stringer-style design complete with outboard guarding for personnel safety and heavy-duty CMEA E greased sealed-for-life idlers. Conveyors will be chain hung from the back. Fire protection sprinklers and fire hose reels will be provided along the entire length of each belt. Belt catch mechanisms and roll pack protection will be provided on each conveyor. Tension release on the back stop will be provided for personnel safety. Conveyor takeups will be a winch-style takeup most suitable for underground.

Final surface termination of the underground systems will be in the vicinity of the portals. At the South Complex, the conveyor terminates at the surface jaw-crushing station. The Central and North Complex systems will report to a separate transfer conveyor.

16.7.2.2 Waste Rock Handling

LHDs will be used to muck waste rock from development headings. The LHDs will load material into haul trucks for transport via the service decline to a surface stockpile, to a remuck for disposal into a mined stope or for batching through a rock breaker, and onto the conveyor system when not transferring ore. During the production period, mined-out stopes will be utilized, whenever appropriate, to dispose of development waste rock. It is estimated that approximately 18% of waste rock will be disposed of in stopes as backfill.


Page 418

16.7.3 Mine Dewatering

The mine dewatering system will be a "dirty" water system with minimal settling of fines underground. The settling of fines will be managed on surface.

Each Complex will have similar dewatering design philosophies and equipment. Each system is designed to meet the total dewatering requirements for the Complex with a 1.5 safety factor to accommodate upset conditions. The sources of water will include groundwater, service water from drilling, dust suppression, backfill, and potable water. Rainfall at the portal will be collected in a portal sump and pumped with a submersible pump to a pond on surface to prevent rainwater from entering the conveyor and main service ramps.

The dewatering systems for the Complexes will contain the following three main elements.

These sumps will collect and stage water to surface in the following general order as development progresses deeper in each Complex.

16.7.3.1 Stage 1 Pumping

Stage 1 Generic Level 0 - A collection sump will be constructed with submersible pumps, which feed directly into the Level 0 pump box for pumping to surface.

A Stage 1 pumping schematic is shown in Figure 16-82.

Figure 16-82:  Stage 1 Pumping Schematic




Page 419

16.7.3.2 Stage 2 Pumping

Stage 2 Generic Level 40 (20 m to 40 m below Level 0) - The submersible pumps from the Level 0 sump will be removed and drill holes will be drilled to allow water to gravity flow to the Level 40 sump. Submersible pumps will be relocated to the new sump at Level 40 and will pump up to the Level 0 pump box for pumping to surface.

A Stage 2 pumping schematic is shown in Figure 16-83.

Figure 16-83:  Stage 2 Pumping Schematic



16.7.3.3 Stage 3 Pumping

Stage 3 Generic Level 80 (60 m to 80 m below Level 0) - Collection and transfer sump with submersible pumps will be constructed. The submersible pumps from the Level 40 sump will be removed and drill holes drilled to allow water to gravity flow to the Level 80 sump. The Level 80 collection and transfer sump will be equipped with submersibles pumping up to the Level 0 pump box for pumping to surface.

A Stage 3 pumping schematic is shown in Figure 16-84.


Page 420

Figure 16-84:  Stage 3 Pumping Schematic



16.7.3.4 Stage 4 Pumping

Stage 4 Generic Level 120 (100 m to 120 m below Level 0) - A floor sump with submersible pumps will be constructed. Submersible pumps will pump dirty water from this sump to the Level 80 collection and transfer sump.

A Stage 4 pumping schematic is shown in Figure 16-85.


Page 421

Figure 16-85:  Stage 4 Pumping Schematic



Following Stage 4, the process repeats for the remaining sublevels. The main pump box stations with centrifugal pumps will be in the conveyor decline at approximately every 160 m vertical elevation. The pump boxes and centrifugal pumps will cascade dirty water up the conveyor decline to surface for settling.

The dewatering requirements for each Complex were estimated for the period of peak average inflows and service water usage.

The dewatering requirements and the number of pump stations are summarized in Table 16-81.


Page 422

Table 16-81:  Peak Average Water Inflows and Quantity of Equipment

Water Source

Central
Complex

South
Complex

North
Complex

Groundwater Inflow

1,085 L/min

1,498 L/min

1,146 L/min

Service Water Inflow

1,290 L/min

767 L/min

1,151 L/min

Potable Water Inflow

62 L/min

58 L/min

62 L/min

Backfill

390 L/min

97 L/min

292 L/min

Total Water Inflow

2,827 L/min

2,420 L/min

2,651 L/min

Pump Box Stations

Quantity

Type 1 Pump Box Station (250 kW)

0

0

6

Type 1 Pump Box Station (200 kW)

5

4

0

Type 2 Pump Box Stations (90 kW)

3

5

5

Type 2 Pump Box Stations (55 kW)

0

1

2

Collection Transfer Sumps (30 kW)

17

13

21

16.7.4 Maintenance Facilities

Mobile equipment that frequently travels to surface as part of normal operation will be serviced at the surface maintenance shop, while equipment that is generally confined underground will be serviced in underground maintenance shops.

The type of equipment that will be serviced on surface versus underground are summarized in Table 16-82.

Table 16-82:  Mobile Equipment Service Location

Equipment Type

Surface
Shop

Underground
Shop

Drills (Jumbo, Bolter, Blockholer, Production, Cable Bolter)

0%

100%

Explosives Loader

0%

100%

LHD

0%

100%

50-t Haul Truck

0%

100%

40-t Haul Truck

50%

50%

Shotcrete Sprayer

0%

100%

Transmixer

100%

0%

Scissor Lifts

0%

100%

Cassette Trucks, Boom Trucks, Water Tanker, Fuel Lube

100%

0%

Maintenance Service Vehicles

50%

50%

Grader

50%

50%

Personnel Carriers

75%

25%



Page 423

The estimated number of mobile equipment units that will be serviced and/or undergoing minor repairs at any given time is estimated to be 15% of the total fleet, and it is assumed that 80% of these units will be serviced / repaired in a shop with the remaining serviced in the field.

The average number of units serviced in bays in underground shops in each Complex are summarized in Table 16-83.

Table 16-83:  Average Mobile Equipment Serviced in Service Bays

Complex

Units Serviced

Central Complex

12

South Complex

7

North Complex

9

During the initial decline development at each Complex, all mobile equipment will be serviced in the field or at the surface shop. Once development reaches the underground workings, a satellite shop will be established to facilitate routine servicing and minor repairs.

There will be two types of underground workshop configurations at each Complex; a main workshop that will be located near the center of underground activity, and smaller satellite workshops located closer to work areas where travel distances to the main workshop are extensive.

The number and location of the workshops in each Complex are summarized in Table 16-84.

Table 16-84:  Underground Workshop Locations by Complex and Level

 

Central Complex

Level

South Complex

Level

North Complex

Level

Main Workshops

620

560

460

Satellite Workshops

2 at 400

360

2 at 260

960

700

2 at 780

 

960

 

The main workshop will have a compressed-air supply from the surface plant, while service water, potable water, and fire water services will be supplied from surface via piping routed through the conveyor and main service declines. Fire detection and suppression equipment that interfaces with each Complex's central alarm system will be provided for the workshops.

16.7.4.1 Main Workshop

The main workshops will be multi-bay facilities that can service up to six vehicles, each including a service bay, two crane bays, welding bay, office, hose shop, electrical equipment room, lubricant storage, and additional storage bays. The main workshops will be in areas with sufficient room for potential expansion.


Page 424

The key features of the main workshop are shown in Figure 16-86.

Figure 16-86:  Key Features of Main Workshops

Two 25-t cranes will be provided in each crane bay to enable multiple vehicles to be serviced at the same time.

A ramp with removable grating for access to the underside of mobile equipment, a trench drain, sump, and oil / water separator will be installed in each service bay. The largest piece of equipment to be serviced in this workshop will be a 50-t haul truck.

Ventilation for the workshop will be flow-through to a nearby exhaust raise. Fire rated roll-up fire doors will be provided at the entrance and exit of the crane bays and service bays.

The lube storage bay will have fire-rated double-man doors. Waste oils and fluids will be stored in containers and transported to surface for proper disposal.

A wash bay, main fuel and lube station, permanent refuge / waiting station with two latrines, tire storage bay, parking, and other storage bays will be located near each main workshop.

16.7.4.2 Satellite Workshop

Smaller single-bay satellite workshops will be located near working areas at select levels in each Complex. These workshops each have a 25-t crane, service water and compressed-air hose reels, communications, fire roll-up doors, and fire-suppression sprinklers. These workshops are intended to support servicing and minor repairs for limited-travel equipment.

Service water and fire water will be supplied from surface to the satellite workshops via piping routed through the declines. A portable compressor will be provided in each satellite workshop to supply compressed air for tools.

Wash bays, satellite fuel and lube bays, permanent refuge / waiting station with latrines, parking, and storage areas will be located on the same level as the satellite workshops.


Page 425

16.7.4.3 Wash Bay

There will be a wash bay located adjacent to the main and satellite workshop area for cleaning vehicles prior to maintenance.

16.7.5 Fuel and Lubrication

There will be main fuel and lubricant stations, and satellite fuel and lubricant stations located underground. These stations will support diesel fuel and lubricant storage and distribution for diesel-powered mobile equipment used for underground development, production, construction, and movement of materials and personnel.

One main fuel and lubricant station will be in each Complex, while smaller satellite fuel and lubricant stations will be located near the satellite workshops and work areas. Four satellite fuel and lubricant stations will be in the North Complex, three in the Central Complex, and three in the South Complex.

There will be mobile fuel / lubricant trucks in the mobile equipment fleet to deliver fuel and lubricants to equipment such as jumbos, mechanical bolters, and longhole drills.

16.7.5.1 Main Fuel and Lubricant Bays

The main underground fuel and lubricant stations will be centrally located in each Complex near the main underground workshops. Each bay will accommodate two vehicles to charge diesel fuel and lubricants to mobile equipment simultaneously.

Each underground main fuel and lubricant station will have two 60,000 L horizontal, double-walled fuel storage tanks, two fuel and lubricant distribution bays with four lubricant totes, lubricant hose reels, a fuel pump, trench drain with sump, instrumentation and controls, fire water hose reel, fire detection / suppression, and safety items.

Total fuel storage underground is limited to a maximum of two days' consumption (approximately 30,000 L per Complex).

Ventilation for the main fuel and lubricant bays will be flow-through to a nearby exhaust raise.

Fuel will be transferred from the surface storage tanks on-demand in measured batches via a pipeline in the main service decline to storage tanks at the main fuel station near each main workshop. Utility vehicles will transport lubricant containers from surface.

Fire water services will be supplied to the main fuel and lubricant bays from surface via piping routed through the conveyor drift to a local fire hose and sprinkler system. Fire doors will be provided at the entrance and exit to the main fuel and lubricant bays. Fire detection and suppression equipment that interfaces with the Complex's emergency alarm system will be included in all the main fuel and lubricant storage bays.


Page 426

16.7.5.2 Satellite Fuel and Lubricant Bays

Satellite fuel and lubricant bays will be located near satellite workshops and working areas on other levels in each Complex. Satellite bays will be smaller than the main fuel and lubricant facilities. Each satellite fuel and lubricant bay will feature four self-contained units (SatStats or similar) to provide storage and dispensing of diesel fuel and lubricants for mobile equipment in the area.

The self-contained units will have 110% spill containment for all fluids stored in them and have integral fire suppression. External fluid containment and fire suppression will not be required at this facility.

16.7.6 Explosives Handling and Distribution

Underground storage magazines for explosives and detonator materials will be centrally located to the mining areas, away from the underground infrastructure and work areas. Three types of magazines, emulsion explosives, packaged explosives, and detonators will be separated by a minimum of 20 m of rock.

All explosives will be stored, stacked, and labeled to facilitate a first-in / first-out inventory control system. Each magazine will be designed with a locking gate and only authorized trained personnel will be able to access and handle the explosives and accessories. The location of the explosive / detonator facility will be a minimum of 100 m from any work area or blasting area and at least 25 m from the main travel way.

Explosives and detonator materials in specialized containers will be transported by utility vehicles from surface via the main service decline to the underground magazines. Emulsion containers will be unloaded using monorails and all other materials will be unloaded using boom trucks, as required. Special trucks will be used to transport explosive materials from the underground magazines to the workplace. Empty emulsion storage bins will be returned to surface for cleaning and refill, as required.

16.7.7 Mine Services

Mine services will include service water, fire water, potable water, and compressed air.

16.7.7.1 Service Water

Service water will be supplied from the portals through 150-mm diameter piping routed through the conveyor and main service drifts.

The underground service water consumption is based on the amount of water estimated to be used by the mobile equipment, underground facilities, and processes.

Estimated steady-state underground service water consumption is summarized in Table 16-85.


Page 427

Table 16-85:  Estimated Underground Service Water Requirements

Facility Description

North Complex
Average Flow

L/Day

Central Complex
Average Flow

L/Day

South Complex
Average Flow

L/Day

Development

Face Drilling

222,480

222,480

133,560

Primary Ground Support

144,000

144,000

96,000

Mucking

54,000

54,000

37,800

Washing

18,000

18,000

10,800

Production

Secondary Support

7,680

7,680

7,680

Slot Drilling

115,200

115,200

57,600

Drilling

460,800

460,800

172,800

Mucking

307,200

307,200

115,200

Miscellaneous

Raiseboring

14,400

14,400

28,800

Infill Drilling

57,600

65,280

28,800

Equipment Cleaning

14,400

14,400

14,400

Miscellaneous Washing

38,400

192,000

153,600

Dust Suppression

160,800

160,800

103,200

Leakage

242,244

238,920

144,036

Total

1,857,204

2,015,160

1,104,276

16.7.7.2 Fire Water

Underground fire-related systems will meet MSHA requirements.

Fire water services will be supplied from surface via 200-mm piping routed from the portal via the main service and conveyor declines. Fire water will be used underground for fire-suppression hose reels and sprinkler systems over the full length of the conveyors. Fire water systems will also be used in the main workshop areas, satellite workshops, and main fuel and lube bays.

Fire detection and suppression equipment will interface with the emergency alarm system and will be included in areas with high risk for fire. These areas include the entire length of the conveyors (above and below the conveyors), main workshops, main fuel and lubricant storage and distribution areas, and satellite workshops.

Fire water hose reels with 30-m hoses will be located every 60 m along the length of the conveyors.

Satellite fuel and lube bay self-contained units will be equipped with integral fire suppression; and will not require fire water.


Page 428

Electrical mine load centers and substations will require clean agent fire suppression, such as FM200.

16.7.7.3 Potable Water

Treated potable water will be supplied from the portal at surface via 50-mm piping routed through the main service decline. Potable water will be provided to underground sinks in latrines, workshops, permanent refuge stations / waiting places, and water bottle filling stations.

Personnel will fill appropriate water containers and carry their own water supply to work areas.

Estimated average potable water usage per day is provided in Table 16-86.

Table 16-86:  Estimated Average Daily Potable Water Usage by Complex

Facility Description

North Complex
Average Flow

L/d

Central Complex
Average Flow

L/d

South Complex
Average Flow

L/d

Refuge Station Sinks / Bottle Fills

9,792

9,792

7,344

Main Workshop Sinks

9,792

9,792

9,792

Latrine Sinks

61,200

61,200

58,752

Leakage (10%)

8,078

8,078

7,589

Total

88,862

88,862

83,477

16.7.7.4 Compressed Air

Plant compressed air from surface will be supplied to the main workshop areas and permanent refuge stations via 50-mm piping routed through the main service decline. Compressed air from surface will only be provided to the main underground workshops and as a source of emergency breathing air to two permanent refuge stations in each Complex. There will not be a mine-wide compressed-air reticulation system. The underground compressed air requirements from the surface plant are limited to an average of 1.3 m3/min for each Complex.

The development and production drills will be electric-hydraulic and compressed air requirements will be supplied by on-board compressors or portable compressors. Operating equipment requiring compressed air will have fit-for-purpose onboard air compressors or portable compressors.

Underground satellite workshops will have stationary electric air compressor units.

16.7.8 Personnel and Material Movement

All personnel and materials will be transported to / from the underground workings via mobile equipment traveling in the main service decline.


Page 429

16.7.8.1 Personnel Movement

Personnel carriers will be used to move workers to / from underground workplaces at the start and end of each shift. There will be 30-person bus-style carriers and smaller 8-person carriers. Workers that operate equipment that travels to surface at the start and end of each shift will not require bussing.

16.7.8.2 Material Movement

Consumable materials, equipment, and maintenance parts will be delivered to designated underground storage locations using cassette trucks and flatbed boom trucks. Service LHDs that can be equipped with forks will be used to move larger pieces of equipment.

16.7.9 Electrical Infrastructure

The underground electrical distribution system and associated substations will originate at the connection to the surface power distribution system at each of the three portals and include distribution to all underground equipment and related services. Mine power distribution riser diagrams were prepared for each Complex.

16.7.9.1 Power Distribution and Redundancy

Portal Substation

The main surface consumer substation will transform 132 kV utility power to 11 kV for distribution to the three portal locations. An 11 kV switchgear located near the portals will provide power distribution to underground loads. This will be a main-tie-main configuration with circuit breakers for the incoming and tie sections, and circuit breakers for surface ventilation, refrigeration, portals, and underground feeders in the line-up.

The feeders from the main consumer switchgear to and from the portal switches will feature redundant, separated routing for the underground services, sized to provide such service for the major ventilation equipment.

Underground Feeders and Tie-Ins

All major feeds on surface and underground are to be N+1 redundant and routed separately. The feeds will be sized for the defined loads. All feeds will have coordinated protection schemes suitable for normal and emergency conditions. Each underground feeder will be overload protected, ground-fault monitored, and electrically protected.

From this switchgear, feeders will be routed down the decline to tap boxes (or switches), mine power centers, or switchgears as needed, to service the underground loads for conveyors, dewatering pumps, and fixed facility loads. The 11 kV cable power will be routed to the various loads using 11 kV tap boxes, load break fuse switches for interconnecting different areas, and mine load centers. The mine load centers will transform 11 kV to 525 V.

Cables will be isolated by placement on opposite sides of the main decline or one in each decline. Cables will be suspended from the decline backs with messengers and baskets.


Page 430

For each Complex, the redundant feeders (incomers) from the main substation will be connected to a switchgear line up with a tie breaker so that the Complex can be completely fed from one feeder or the other. Under normal development and production mining / operating conditions, both feeders will be operational with their tie breaker open and effectively sharing the underground load.

Table 16-87 shows the total loading for each Complex.

Table 16-87:  Underground Power Usage

Mine Area

Type Load

Connected
(kW)

Connected
(kVA)

Demand
(kW)

Demand
(kVA)

Central Complex

Dewatering

1,879

2,135

1,553

1,764

Ventilation

14,833

16,856

12,608

14,327

Material Handling

9,752

11,082

3,979

4,522

Development

2,693

3,060

463

526

Infrastructure

652

740

476

541

Production

1,143

1,298

310

352

Central Complex Total

30,952

35,172

19,390

22,035

North Complex

Dewatering

3,041

3,455

2,562

2,911

Ventilation

15,998

18,179

13,175

14,971

Material Handling

8,509

9,669

3,423

3,890

Development

3,389

3,851

451

512

Infrastructure

1,115

1,267

892

1,013

Production

1,902

2,161

332

377

North Complex Total

33,954

38,584

20,837

23,678

South Complex

Dewatering

1,950

2,216

1,594

1,812

Ventilation

8,353

9,492

7,100

8,068

Development

2,021

2,296

350

398

Infrastructure

835

949

647

736

Material Handling

3,911

4,530

1,579

1,831

Production

862

979

211

240

South Complex Total

17,933

20,465

11,484

13,087

Total Load

82,839

94,221

51,711

58,800



Page 431

16.7.9.2 Standby Generation

Standby generators at the main consumer substation will provide key loads for underground mine operations during a complete power outage. For total standby loading for each Complex, refer to Table 16-88.

Table 16-88:  Standby Loading

Mine Area

Type Load

Connected
(kW)

Connected
(kVA)

Demand
(kW)

Demand
(kVA)

Central Complex

Ventilation

6,600

7,500

5,610

6,375

North Complex

Ventilation

6,600

7,500

5,610

6,375

South Complex

Ventilation

5,500

6,250

4,675

5,312

Total Load

18,700

21,250

15,895

18,062

16.7.10 Communications and Automation

Automation and communication systems are interlinked. Automation requires a data backbone to handle data communication and automation needs. The backbone will provide the basis for all communications and enable 24-hour monitoring and control of the surface and underground ventilation fans, refrigeration plant, conveyor system, fire detection / suppression system, water handling system, electrical substations, fueling facilities, refuge stations, mine communications, and other ancillary installations. Mine communication distribution riser diagrams were prepared for each Complex.

16.7.10.1 Communications

Voice and data communication throughout the mine will be provided via leaky feeder radio, with voice over internet protocol (VOIP) telephone as a secondary system. Underground telephones will be installed at all electrical substations, conveyor drives, loading stations, pump stations, refuge stations, workshops, and waiting places.

An emergency warning system will be provided for one-way mine-wide emergency communication from surface to cap lamps equipped with personnel emergency dispatch system pagers.

To provide data communication for fire systems, a fiber-optic cable backbone will be included from the local underground fire alarm panel to the control room.

16.7.10.2 Leaky Feeder

The primary means of underground mine voice and data communication will be a leaky feeder system. The system will be tied to the surface radio system utilizing handheld radios, fixed location, and vehicle radios. The leaky feeder system will be distributed throughout the entire mine and communication devices will be provided to key personnel requiring communication on a frequent basis.


Page 432

16.7.10.3 Fiber Optic Cable

The backbone for the data communications system is based on a redundant fiber network. Fiber-optic backbone cables will be routed from surface through each conveyor decline to connect various pieces of mechanical and electrical equipment in each mine zone.

Monitoring and control functions will be connected by fiber network to the local control room, office / portal control rooms, and other data acquisition systems on surface.

The fiber-optic backbone system will carry systems, including CCTV, VOIP telephones, power monitoring, and data collection for mine equipment.

16.7.10.4 Control System

The mining control system for surface and underground daily operations will operate locally in the surface office control center.

Cameras will be installed at each rock breaker, conveyor transfer point, explosive and primer magazines, and pump station.

Fiber-optic cable will be installed for monitoring the power system and control for conveyors, pumps, and rock breakers.

16.7.10.5 Equipment / Personnel Tracking

A purpose-built, real-time tracking system will be used for all vehicles and personnel. The mine will be divided into zones for the purposes of tracking equipment and personnel. Workers entering and exiting the mine will be monitored for security purposes.

Overall, the QP believes the mining methods, mine design, and associated infrastructure are at a level that supports a DFS.


Page 433

17.0 RECOVERY METHODS

17.1 Introduction

The process design for the concentrator plant was developed using the metallurgical test work and assessments discussed in Section 13.0, and previous studies completed for the Waterberg Project. The criteria for the process design are described below and are aligned with the intended mine design.

The 4.8 Mtpa concentrator plant will be constructed in a single phase. The concentrate produced by the plant will be transported by road to smelters for further processing, and the plant tailings will report to either a backfill plant for use as underground paste backfill support material or disposed of on the Dry Stack TSF.

The concentrator plant is targeted to start milling ore in September 2029 (Month 57 of the Waterberg Project), ramping up as ore availability increases from underground, and is forecast to be at full production in April 2031 (Month 76 of the Waterberg Project).

17.2 Process Design Criteria

The main elements from the process design criteria are summarized in Table 17-1.

17.2.1 Process Description

The selected process design uses the following key unit processes.


Page 434

Table 17-1:  Process Design Criteria Summary

Criteria Nominal Design
Mining
South and Central Ore Makeup (%)  T-South  8% 0-100%
F-South  4% 0-100%
F-Central  54% 0-100%
North Ore Makeup (%)  F-Boundary (N) 7% 0-100%
F-North  22% 0-100%
F-Boundary (S) 5% 0-100%
LOM plant (years)  54  
Production Summary
Annual ROM Treatment Rate (tpa)  4,800,000 4,800,000
Expected ROM Moisture Content (% m/m)  5 3-6
Material Density (t/m3 ROM Blend  2.90 2.90
ROM Bulk Density  1.74 1.74
Rougher Concentrate  2.90 2.90
Cleaner Concentrate  3.20 3.20
ROM Size Distribution (mm)  F100  450 500
F80  265 250-280
F50  100 100-115
Target Grind (μm)  Primary Mill P80  212 212
Secondary Mill P80  75 75
Crushing Circuit Operating Schedule
Operating Days per Annum (d/a)    365
Operating Hours per Day (h/d)    24
Crushing Circuit Utilisation (%)    65%
Crushing Circuit Annual Run Hours (h/a)    5,660
Crushing Circuit Feed Rate (dtph)    848
Milling Circuit Operating Schedule
Operating Days per Annum (d/a)    365
Operating Hours per Day (h/d)    24
Milling Circuit Running Time (%)    91%
Milling Circuit Annual Run Hours (h/a)    8,000
Milling Circuit Feed Rate (dtph)    600
Mill Feed Head Grades
4E (g/t)  T-South  3.84 2.5-5.8
F-South  3.02 2.5-5.0
F-Central  2.68 2.5-5.0
F-Boundary (N) 3.13 2.5-5.0
F-North  3.19 2.5-5.0
F-Boundary (S) 3.24 2.5-5.0
ROM  2.96 2.5-5.0


Page 435


Criteria Nominal Design
Mining
Cu (%)  T-South  0.12 0.05-0.26
F-South  0.03 0.02-0.25
F-Central  0.06 0.05-0.25
F-Boundary (N) 0.10 0.05-0.25
F-North  0.10 0.05-0.25
F-Boundary (S) 0.07 0.05-0.25
ROM  0.08 0.05-0.25
Ni (%)  T-South  0.06 0.08-0.15
F-South  0.11 0.12-0.20
F-Central  0.17 0.12-0.20
F-Boundary (N) 0.23 0.12-0.24
F-North  0.20 0.12-0.20
F-Boundary (S) 0.19 0.12-0.20
ROM  0.17 0.12-0.20
Concentrate Grades
Concentrate (g/t 4E)  80 60-100
Mass Pull to Final Products
Concentrate (% of Mill Feed)  2.87 2.4-3.8

Figure 17-1 presents a high-level block flow diagram of the Waterberg Project concentrator plant and indicates how unit processes are added to the design to obtain the final throughput of 400 ktpm.

 


Page 436

Figure 17-1:  High Level Block Flow Diagram of Concentrator Plant


Page 437

17.2.1.1 Run-of-Mine Ore Storage and Primary Crushing

The run-of-mine (ROM) ore from the Central Complex portal at a top size of 450 mm will be conveyed to a primary crushing section and crushed to less than 317 mm before being stored on an open stockpile prior to secondary and tertiary crushing. This primary crushing section will include two jaw crushers fed from vibrating grizzly feeders, allowing the undersize material to be conveyed directly to the Central Complex stockpile.

The stockpiled ore will be extracted at a controlled rate to the secondary and tertiary screening and crushing circuit. In future, when more than one zone is mined, extraction from the stockpile will occur in pre-determined ratios, then discharged onto the overland conveying system to the secondary and tertiary screening and crushing circuit.

Tramp metal will be removed prior to crushing by means of a tramp metal magnet situated at the conveyor head end. Space provision will be made for future ROM ore samplers for both portals after primary crushing. Provisions will be made for dust suppression at each of the primary crushing areas.

Table 17-2 shows the main design parameters for ROM storage and primary crushing.

Table 17-2:  Main Design Parameters - ROM Storage and Primary Crushing

Description Value
Central Portal Primary Crushing and Stockpiling  
Central Primary Crushing Circuit Feed (Total) (dtph) 600
Central portal ROM Size Distribution (mm)
                                                                                                                            F100


450
Crusher Type  Jaw
Number of Crushers  2
Crusher Product Size Distribution (mm)
                                                                                                                            P100
                                                                                                                              P80


317
169
Central Portal Stockpile (m2) 122,819

17.2.1.2 Screening and Cone Crushing Circuit

The blended primary crushing circuit product from the Central Complex stockpile(s) will be conveyed to either one of two dual-deck coarse ore screens for classification into three size fractions.


Page 438

The secondary cone crusher product will report to the secondary crusher product conveyor, which in turn will convey the material back to the coarse ore screening area.

The tertiary crushing product will be conveyed to either one of two single-deck fine ore screens for classification into two size fractions.

This screening and crushing circuit will be designed to produce a minus 13 mm product as feed to the mill feed silo.

Table 17-3 shows the main design parameters for cone crushing and screening.

Table 17-3:  Main Design Parameters - Cone Crushing and Screening

Description Value
Secondary Crusher Type Cone
Number of Secondary Crushers 2
Coarse Ore Screen Type Vibrating, Double Deck
Number of Coarse Ore Screens 2
Tertiary Crusher Type Cone
Number of Tertiary Crushers 2
Fine Ore Screen Type Vibrating, Double Deck
Number of Fine Ore Screens 2
Crushing Circuit Product Size (mm)
                                                                                                          P100


13

17.2.1.3 Mill Feed

The undersize products from the coarse and fine ore screening circuits will report to a dedicated 13,000-tonne mill feed silo. The mill feed material will be extracted from the mill feed silos at a controlled rate via dedicated duty / standby belt feeder arrangements.

Provisions will be made for spillage / scats reloading as well as primary milling grinding media addition to the mill feed belt.


Page 439

Table 17-4 shows the main design parameters for mill feed storage.

Table 17-4:  Main Design Parameters - Mill Feed Storage

Description Value
Mill Feed Silo Capacity (t) 13,000
Milling Silo Storage (h) 22
Milling Circuit Feed Rate (dtph) 600

17.2.1.4 Primary Milling and Classification

The primary milling circuit will consist of a 14 MW, 7.21 m × 11.13 m EGL grate discharge ball mill operating in closed circuit with a classification screen. A de-chipping and trash removal system will be provided.

The primary milled product will be pumped to a classification screen, after which the screen oversize product will be recycled back to the primary mill feed while the undersize product will gravitate to the primary rougher flotation circuit, via a sampling system.

Table 17-5 shows the main design parameters for the primary milling circuit.

Table 17-5:  Main Design Parameters - Primary Milling Circuit

Description Value
Milling Module Feed Rate (dtph) 600
Mill Feed Size Distribution (mm)
                                                                                                                                    F100
                                                                                                                                    F50


13
8
Primary Mill Size (ft)
Primary Mill Size (m)
23.65'Ø × 36.5' EGL
7.21 Ø × 11.13 EGL
Primary Mill Size Installed Power (kW) - twin drives 7MW each 14,000
Steel Ball Loading (% v/v) 35
Top-up Ball Size (mm) 76
Primary Milling Circuit Product Size
                                                                                                                            P80 (µm)


212

17.2.1.5 Primary Rougher Flotation

The primary milling classification screen undersize product will gravitate to the 500 m³ primary rougher feed surge tank via a sampling system, from where it will be pumped as feed to the primary rougher flotation circuit after the addition of collector.


Page 440

The primary rougher flotation circuit will consist of a single bank of 5 × 70 m³ forced air tank cells in series designed to produce a single concentrate product. The concentrate product will gravitate to the primary rougher concentrate sump from where it will be pumped to the primary cleaning circuit. The primary rougher tailings product will gravitate to the primary rougher tailings sump via a two-stage sampling system, from where it will be pumped to the secondary mill discharge tank at the secondary milling circuit.

Provisions will be made for dosing of frother and depressant to the primary rougher feedbox.

Table 17-6 shows the main design parameters for the primary rougher flotation circuit.

Table 17-6:  Main Design Parameters - Primary Rougher Flotation Circuit

Description Value
Flotation Circuit Feed Rate (dtph) 600
Flotation Circuit Feed Solids Content (% Solids, w/w) 35
Flotation Cell Type Tank Cell, Forced-Air Aeration
Number of Flotation Banks 1
Number of Flotation Cells per Bank 5
Flotation Cell Size (m3) 70
Flotation Bank Residence Time (Minutes) 12.5
Power Input to Cell (kW/m3) 2.67
Mass Pull to Concentrate (% Mill Feed) 4-6

17.2.1.6 Secondary Milling and Classification

The primary rougher tailings, as well as the primary cleaner tailings, will report to the mill discharge sump from where it will be pumped to the secondary mill classification cyclone.

The secondary milling circuit will consist of a 14 MW, 7.21 m Ø × 11.13 m EGL overflow-discharge ball mill operating in reversed closed-circuit configuration with a classification cyclone cluster. The cyclone underflow product will be recycled back to the secondary mill, while the overflow product will gravitate to the secondary rougher flotation feed surge tank via a sampling system.

Table 17-7 shows the main design parameters for the secondary milling circuit.


Page 441

Table 17-7:  Main Design Parameters - Secondary Milling Circuit

Description Value
Secondary Mill Size (ft)
Secondary Mill Size (m)
23.65'Ø × 36.5' EGL
7.21 Ø × 11.13 EGL
Secondary Mill Size Installed Power (kW) - twin drives 7MW each 14,000
Steel Ball Loading (% v/v) 35
Top-up Ball Size (mm) 32
Primary Milling Circuit Product Size
                                                                                                                       P80 (µm)


75

17.2.1.7 Secondary Rougher Flotation

The secondary milling classification cyclone overflow product will gravitate to the 500 m³ secondary rougher feed surge tank via a sampling system, from where it will be pumped as feed to the secondary rougher flotation circuit after the addition of collector.

The secondary rougher flotation circuit will consist of a single bank of 7 × 200 m³ forced-air tank cells in series to produce a single concentrate product. The concentrate product will gravitate to the secondary rougher concentrate sump, then be pumped to the secondary cleaning circuit. The secondary rougher tailings product will gravitate to the secondary rougher tailings sump, then be pumped to the scavenger flotation bank.

Provisions will be made for dosing of frother and depressant to the secondary rougher feedbox.

Table 17-8 shows the main design parameters for the secondary rougher flotation circuit.

Table 17-8:  Main Design Parameters - Secondary Rougher Flotation Circuit

Description Value
Flotation Circuit Feed Rate (dtph) 590
Flotation Circuit Feed Solids Content 34
Flotation Cell Type Tank Cell, Forced-Air Aeration
Number of Flotation Banks 1
Number of Flotation Cells per Bank 7
Flotation Cell Size (m3) 200
Flotation Bank Residence Time (Minutes) 50
Power Input to Cell (kW/m3) 2.33
Mass Pull to Concentrate (% Mill Feed) 4-6


Page 442

17.2.1.8 Scavenger Flotation

The secondary rougher tailings stream is pumped to the scavenger flotation bank, where collector, depressant, and frother are added. The circuit consists of a single bank of 8 × 300 m3 forced-air tank cells in series, producing a single concentrate that gravitates to the scavenger concentrate sump and is then pumped to the cleaning circuit. The tailings product gravitates to the scavenger tailings sump via a two-stage sampling system and is then pumped to a final tailings thickener. Provisions for flocculant dosage will be made at the thickener.

Table 17-9 shows the main design parameters for the scavenger flotation circuit.

Table 17-9:  Main Design Parameters - Scavenger Flotation Circuit

Description Value
Flotation Circuit Feed Rate (dtph) 559
Flotation Circuit Feed Solids Content (% solids, w/w) 36
Flotation Cell Type Tank Cell, Forced-Air Aeration
Number of Flotation Banks 1
Number of Flotation Cells per Bank 8
Flotation Cell Size (m3) 300
Flotation Bank Residence Time (Minutes) 100
Power Input to Cell (kW/m3) 1.94
Mass Pull to Concentrate (% Mill Feed) 4-6

17.2.1.9 Cleaner Flotation

The primary rougher concentrate product will be pumped to the primary cleaning circuit where it will be combined with the primary recleaner tailings product. The primary cleaning circuit will consist of a single bank of 4 × 20 m³ forced-air tank cells in series to produce a single concentrate, which will be pumped to the primary recleaning circuit.

Table 17-10 shows the main design parameters for the primary cleaner flotation circuit.

Table 17-10:  Main Design Parameters - Primary Cleaner Flotation Circuit

Description Value
Flotation Circuit Feed Rate (dtph) 37
Flotation Circuit Feed Solids Content (% Solids, w/w) 16
Flotation Cell Type Tank Cell, Forced-Air Aeration
Number of Flotation Banks 1


Page 443


Description Value
Number of Flotation Cells per Bank 4
Flotation Cell Size (m3) 20
Flotation Bank Residence Time (Minutes) 18
Power Input to Cell (kW/m3) 3.28
Mass Pull to Concentrate (% Mill Feed) 3

The primary recleaning circuit will consist of a single bank of 3 × 10 m³ forced air tank cells in series to produce a final high-grade concentrate, which will be pumped to the concentrate thickening circuit. The primary cleaning tailings product will be pumped to the secondary milling circuit for regrinding.

Table 17-11 shows the main design parameters for the primary recleaner flotation circuit.

Table 17-11:  Main Design Parameters - Primary Recleaner Flotation Circuit

Description Value
Flotation Circuit Feed Rate (dtph) 18
Flotation Circuit Feed Solids Content (% Solids, w/w) 17
Flotation Cell Type  Tank Cell, Forced-Air Aeration
Number of Flotation Banks 1
Number of Flotation Cells per Bank 3
Flotation Cell Size (m3) 10
Flotation Bank Residence Time (Minutes) 10
Power Input to Cell (kW/m3) 4.52
Mass Pull to Concentrate (% Mill Feed) 1-2

The secondary rougher concentrate product will be pumped to the secondary cleaning circuit where it will combine with the secondary recleaner tailings product. The secondary cleaning circuit will consist of a single bank of 4 × 50 m³ forced-air tank cells in series to produce a single concentrate, which will be pumped to the secondary recleaning circuit for upgrading.

Table 17-12 shows the main design parameters for the secondary cleaner flotation circuit.


Page 444

Table 17-12:  Main Design Parameters - Secondary Cleaner Flotation Circuit

Description Value
Flotation Circuit Feed Rate (dtph) 50
Flotation Circuit Feed Solids Content (% Solids, w/w) 15
Flotation Cell Type  Tank Cell, Forced-Air Aeration
Number of Flotation Banks 1
Number of Flotation Cells per Bank 4
Flotation Cell Size (m3) 50
Flotation Bank Residence Time (Minutes) 25
Power Input to Cell (kW/m3) 3.02
Mass Pull to Concentrate (% Mill Feed) 2.5

The secondary recleaning circuit will consist of a single bank of 3 × 20 m³ forced air tank cells in series to produce a final medium grade concentrate, which will be pumped to the concentrate thickening circuit. The secondary cleaning tailings product will gravitate to the scavenger cleaning circuit.

Table 17-13 shows the main design parameters for the secondary recleaner flotation circuit.

Table 17-13:  Main Design Parameters - Secondary Recleaner Flotation Circuit

Description Value
Flotation Circuit Feed Rate (dtph) 15
Flotation Circuit Feed Solids Content (% Solids, w/w) 14
Flotation Cell Type  Tank Cell, Forced-Air Aeration
Number of Flotation Banks 1
Number of Flotation Cells per Bank 3
Flotation Cell Size (m3) 20
Flotation Bank Residence Time (Minutes) 25
Power Input to Cell (kW/m3) 3.28
Mass Pull to Concentrate (% Mill Feed) 0.5-1

The scavenger flotation concentrate product will be pumped to the scavenger cleaning circuit, where it will combine with the secondary cleaner tailings product as well as the second scavenger cleaner concentrate product.

The scavenger cleaning circuit will consist of a single bank of 6 × 130 m³ forced air tank cells in series to produce two concentrate products. The first concentrate product will report to the secondary cleaner circuit for further upgrading, while the second scavenger concentrate product will report directly to the final concentrate circuit as a low-grade concentrate.


Page 445

The scavenger cleaning tailings product will gravitate to the scavenger cleaner tailings sump from where it will be pumped to the scavenger tailings sump.

Provisions will be made for the reagent addition to each of the various cleaning circuits.

Table 17-14 shows the main design parameters for the scavenger cleaner flotation circuit.

Table 17-14:  Main Design Parameters - Scavenger Cleaner Flotation Circuit

Description Value
Flotation Circuit Feed Rate (dtph) 65
Flotation Circuit Feed Solids Content (% Solids, w/w) 14
Flotation Cell Type  Tank Cell, Forced-Air Aeration
Number of Flotation Banks 1
Number of Flotation Cells per Bank 6
Flotation Cell Size (m3) 130
Flotation Bank Residence Time (Minutes) 75
Power Input to Cell (kW/m3) 3.10
Mass Pull to Concentrate (% Mill Feed) 1-1.5

17.2.1.10 Concentrate Thickening

The three concentrate products (high, medium, and low-grade) from flotation will report to the 33 m diameter high-rate concentrate thickener. Each concentrate product will be sampled individually prior to thickening. Provisions will be made for trash removal via linear screen installations prior to thickening.

The thickened concentrate at 55% solids w/w will be pumped to either one of two concentrate filter feed surge tanks, while the concentrate thickener overflow streams will be re-used for spray water in the flotation circuit. Any excess overflow from the concentrate thickeners will report to the process water circuit for re-use as process water.

Provisions will be made for coagulant addition prior to flocculant addition for each thickener installation.

Table 17-15 shows the main design parameters for the concentrate thickening circuit.


Page 446

Table 17-15:  Main Design Parameters - Concentrate Thickening Circuit

Description Value
Thickener Circuit Feed Rate (dtph) 23
Thickener Type High Rate
Thickener Size (m Diameter) 33
Thickener Underflow Density (% w/w) 55%
Unit Area Thickening Rate (t/h/m2) 0.03

17.2.1.11 Concentrate Filtration

The thickened concentrate will report to either of two concentrate filter feed surge tanks from where it will be pumped to either of the two final concentrate filters. The concentrate will be dewatered to a product containing less than 12% moisture. The final product will be stored on the floor from where it will be loaded into trucks for final transportation in bulk to the smelters.

Provisions will be made for shipment sampling of the final product prior to dispatch.

Table 17-16 shows the main design parameters for the concentrate filtration.

Table 17-16:  Main Design Parameters - Concentrate Filtration

Description Value
Filter Type Horizontal Plate, Pressure Filter
Number of Filters 2
Selected Unit Larox PF96/120 M60 1 45
Filtration Rate (kg/h/m2) 120-150
Filter Cake Moisture Content (% moisture, w/w) 12

17.2.1.12 Tailings Handling and Disposal

The flotation circuit tailings will be pumped to a 45 m diameter high-rate thickener for dewatering of the tailings slurry to a 53% w/w solid concentration. The thickened underflow will be pumped to dedicated tailings filter feed tanks from where it will be pumped to the filtration plant for delivery to either the TSF or the backfill plant.

The tailings thickener overflow products will gravitate to the process water circuit.

Table 17-17 shows the main design parameters for the tailings disposal.


Page 447

Table 17-17:  Main Design Parameters - Tailings Thickening

Description Value
Thickener Circuit Feed Rate (dtph) 578
Thickener Type High Rate
Thickener Size (m Diameter) 45
Thickener Underflow Density (% w/w) 55-60
Unit Area Thickening Rate (t/h/m2) 0.4

17.2.1.13 Tailings Filtration

The thickened tailings will report to the filtration plant. The tailings will be dewatered to a product containing 15% moisture (w/w). The final dried tailings will either be conveyed to the backfill plant or conveyed into handling bins before trucking or conveying to the TSF. This filtration section is further detailed in Section 18.0 under Bulk Material Handling.

Table 17-18 shows the main design parameters for the tailings filtration.

Table 17-18:  Main Design Parameters - Tailings Filtration

Description Value
Filter Type Horizontal Plate, Pressure Filter
Number of Filters 6
Selected Unit 2500 mm x 2500 mm
Filtration Rate (kg/h/m2) 55
Filter Cake Moisture Content (% Moisture, w/w) 15

17.2.1.14 Water Services

Raw water makeup will be provided from a balancing dam supplied with water sourced from groundwater services provided from surface drill holes. The raw water will be stored in the plant. Further water infrastructure information can be accessed under Section 18.0.

17.2.1.15 Air Services

A low-pressure blower air system to the flotation circuit will be supplied by a system of multistage, centrifugal air blowers. A common standby unit will be installed.

Plant and instrument air will be supplied by rotary screw compressors. Most of the compressed air will pass through an air filtration and drying system before being used for instrument air. The remainder of the air will be available for use as plant air.


Page 448

The drying air to each of the final concentrate filters will be supplied by dedicated compressors and air receivers, while the pressing air to the final concentrate filters will be supplied by a common duty / standby compressor installation and a single air receiver.

The drying air to each of the final tailing filters will be supplied by dedicated compressors and air receivers, while the pressing air to the final tailing filters will be supplied by a common duty / standby compressor installation and a single air receiver.

17.2.1.16 Consumables

This section introduces the reagent consumables with their main design parameters.

17.2.1.16.1 Collector

The SIBX collector will be delivered via bulk road tankers and offloaded into two 30 m3 storage tanks. The collector will be pumped to a makeup tank where it will be diluted prior to dosing. Dosing to the required points will be done via a dedicated ring main system with a control valve and flowmeter at the dosing points.

Table 17-19 shows the main design parameters for the collector.

Table 17-19:  Main Design Parameters - Collector

Description Value
Reagent Type Sodium Isobutyl Xanthate (SIBX)
Delivery Form Liquid
Mixture Strength, as Delivered (% w/v) 40
Mixture Strength, as Dosed (% w/w) 10
Reagent Consumption (g/t) 115
Reagent Consumption (tpm as Delivered) 115

17.2.1.16.2 Depressant

A carboxy methyl cellulose (CMC) depressant will be delivered via bulk road tankers and offloaded pneumatically into a 50-t silo. The depressant will be diluted to 1.0% w/v strength prior to dosing. Dosing to the required points will be done via a dedicated ring main system with a control valve and flowmeter at the dosing points.

Table 17-20 shows the main design parameters for the depressant.


Page 449

Table 17-20:  Main Design Parameters - Depressant

Description Value
Reagent Type Sendep 30E
Delivery Form Solid
Mixture Strength, as Delivered (% w/v) 98
Mixture Strength, as Dosed (% w/w) 1
Reagent Consumption (g/t) 416
Reagent Consumption (tpm as Delivered) 170

17.2.1.16.3 Frother

The frother will be delivered via bulk road tankers and offloaded into a single 30 m3 storage tank. The frother will be pumped to a makeup tank where it will be diluted prior to dosing. Dosing to the required points is done via a dedicated ring main system with a control valve and flowmeter at the dosing points.

Table 17-21 shows the main design parameters for the frother.

Table 17-21:  Main Design Parameters - Frother

Description Value
Reagent Type Senfroth 522
Delivery Form Liquid
Mixture Strength, as Delivered (% w/v) 97
Mixture Strength, as Dosed (% w/w) 25
Reagent Consumption (g/t) 175
Reagent Consumption (tpm as Delivered) 72

17.2.1.16.4 Flocculant

Flocculant granules will be delivered in 1 t bags and manually loaded into a single bulk bag bin receiver. The flocculant granules will be transferred to a wetting system via a screw feeder. The flocculant will be made up to 0.2% w/v strength prior to dosing. Dosing to the required points will be done via dedicated dosing pumps to each dosing point.

Table 17-22 shows the main design parameters for the flocculant.


Page 450

Table 17-22:  Main Design Parameters - Flocculant

Description Value
Reagent Type Magnafloc 919
Delivery Form Solid
Mixture Strength, as Delivered (% w/v) 100
Mixture Strength, as Dosed (% w/w) 0.2
Reagent Consumption (g/t) 25 g/t Conc Thickener Feed
25 g/t Tails Thickener Feed
Reagent Consumption (tpm as Delivered) 10.3

17.2.1.16.5 Coagulant

Coagulant will the delivered as liquid in 1-t intermediate bulk containers. A dedicated dosing pump system will distribute the diluted coagulant to the concentrate thickeners. Table 17-23 shows the main design parameters for the coagulant.

Table 17-23:  Main Design Parameters - Coagulant

Description Value
Reagent Type Senfloc 2820 (Coagulant)
Delivery Form Liquid
Mixture Strength, as Delivered (% w/v) 100
Mixture Strength, as Dosed (% w/w) 1
Reagent Consumption (g/t) 200 g/t Conc Thickener Feed
Reagent Consumption (tpm as Delivered) 2.6

17.2.1.16.6 Grinding Media

High chrome steel balls will be used as grinding media in the primary and secondary mills.

Table 17-24 shows the main design parameters for the grinding media.


Page 451

Table 17-24:  Main Design Parameters - Grinding Media

Description Value
Reagent Type High Chrome Steel
Primary Mill Grinding Media Size (mm) 76
Primary Mill Grinding Media Consumption (g/t) 300
Primary Mill Grinding Media Consumption (tpm) 120
Secondary Mill Grinding Media Size (mm) 32
Secondary Mill Grinding Media Consumption (g/t) 770
Secondary Mill Grinding Media Consumption (tpm) 308

17.3 Sampling and Ancillaries

This Section includes the sampling, power and water utilization of the concentrator plant based upon the DFS Update production profile delivered to the concentrator plant.

17.3.1 Process Plant Sampling and Laboratory

Provisions will be made in the concentrator plant design for including a sample preparation laboratory to prepare daily samples prior to dispatch to the centralized assay laboratory complex. Required analysis will be conducted on each of the samples at the assay laboratory. The centralized assay laboratory will cater for mining grade control, processing plant control, concentrate dispatch, and environmental samples (refer to Section 18.0 for more detail). Provisions will be made in the design for the necessary sampling points and equipment as per Table 17-25.

The primary rougher flotation feed, final tailings, and final concentrate product assays will be used to compile the plant metallurgical balance.

The labor plan used to estimate the process plant operating costs includes operational staff on each shift to cater for sample collection and all preparation and analysis tasks thereafter will be incorporated by the external contractor's labor.


Page 452

Table 17-25:  Process Plant Sampling Summary

Sample Description Sample Type & Frequency Analysis Required Sampling Equipment Provided
Mill Feed Sample Process Control
1 Composite / Shift
Particle Size Distribution
3E Fire-assay
Cu, Ni, Fe, MgO, SiO2 via ICP
S via Leco
Manual Belt Cut of <13 mm Material initially but to be upgraded to a hammer sampler
Primary Rougher Feed Metal Accounting
1 Composite / Shift
Particle Size Distribution
6E Fire-assay
Cu, Ni, Fe, MgO, SiO2 via ICP
S via Leco
Primary Cross-cut Sampler in conjunction with a Secondary Rotary Vezin sampler. Sampling frequency to be evaluated.
Primary Rougher Tails Process Control
1 Composite / Shift
3E Fire-assay
Cu, Ni, Fe, MgO, SiO2 via ICP
S via Leco
Primary Cross-cut Sampler in conjunction with a Secondary Rotary Vezin sampler. Sampling frequency to be evaluated.
Secondary Rougher Feed Process Control
1 Composite / Shift
Particle Size Distribution
3E Fire-assay
Cu, Ni, Fe, MgO, SiO2 via ICP
S via Leco
Primary Cross-cut Sampler in conjunction with a Secondary Rotary Vezin sampler. Sampling frequency to be evaluated.
Secondary Rougher Tailings Process Control
1 Composite / Shift
3E Fire-assay
Cu, Ni, Fe, MgO, SiO2 via ICP
S via Leco
Primary Cross-cut Sampler in conjunction with a Secondary Rotary Vezin sampler. Sampling frequency to be evaluated.
Scavenger Tailings  Process Control
1 Composite / Shift 
3E Fire-assay
Cu, Ni, Fe, MgO, SiO2 via ICP
S via Leco 
Primary Cross-cut Sampler in conjunction with a Secondary Rotary Vezin Sampler. Sampling frequency to be evaluated.
Scavenger Cleaner Tailings Process Control
1 Composite / Shift
3E Fire-assay
Cu, Ni, Fe, MgO, SiO2 via ICP
S via Leco
Primary Cross-cut Sampler in conjunction with a Secondary Rotary Vezin Sampler. Sampling frequency to be evaluated.


Page 453


Sample Description Sample Type & Frequency Analysis Required Sampling Equipment Provided
Primary Cleaner Tails Process Control
1 Composite / Shift
Particle Size Distribution
3E Fire-assay
Cu, Ni, Fe, MgO, SiO2 via ICP
S via Leco
Primary Cross-cut Sampler in conjunction with a Secondary Rotary Vezin Sampler. Sampling frequency to be evaluated.
Secondary Cleaner Tailings Process Control
1 Composite / Shift
Particle Size Distribution
3E Fire-assay
Cu, Ni, Fe, MgO, SiO2 via ICP
S via Leco
Primary Cross-cut Sampler in conjunction with a secondary Rotary Vezin type Sampler. Sampling frequency to be evaluated.
Final Tailings Metal Accounting
1 Composite / Shift
Particle Size Distribution
6E Fire-assay
Cu, Ni, Fe, MgO, SiO2 via ICP
S via Leco
Primary Cross-cut Sampler in conjunction with a Secondary Rotary Vezin Sampler. Sampling frequency to be evaluated.
Primary Recleaner Concentrate Process Control
1 Composite / Shift
3E Fire-assay
Cu, Ni, Fe, MgO, SiO2 via ICP
S via Leco
Timed Vezin type Sampler
Secondary Recleaner Concentrate Process Control
1 Composite / Shift
3E Fire-assay
Cu, Ni, Fe, MgO, SiO2 via ICP
S via Leco
Timed Vezin type Sampler
Scavenger Cleaner Concentrate Process Control
1 Composite / Shift
3E Fire-assay
Cu, Ni, Fe, MgO, SiO2 via ICP
S via Leco
Timed Vezin type Sampler
Thickened Concentrate Process Control
1 Composite / Shift
Particle Size Distribution
3E Fire-assay
Cu, Ni, Fe, MgO, SiO2 via ICP
S via Leco
Primary Rotary Vezin type Sampler in conjunction with a Secondary Rotary Vezin type Sampler


Page 454


Sample Description Sample Type & Frequency Analysis Required Sampling Equipment Provided
Final Concentrate Product Metal Accounting
1 Composite / Truck
6E Fire-assay
Cu, Ni, Fe, MgO, SiO2 via ICP
S via Leco, Cr
Auger type Sampler
Reagent Makeup Checks Process Control
1 Sample / Batch
Various Manual Sampling Required


Page 455

17.3.1.1 Process Control

Provisions will be made in the design for a fully integrated control system to allow for control of the concentrator process from a centralized control room.

The concentrator will be equipped with a high level of automation to allow for remote control of major processing equipment by a programmable logic controller (PLC) and supervisory control and data acquisition (SCADA) system. An integrated SCADA / HMI control system will be used for interfacing with the supervisory and operational staff.

An appropriate level of access and control will be programmed into the SCADA system during the implementation phase to ensure that only authorized personnel will be able to make changes to the SCADA parameters.

The milling circuit will include automatic feed rate and dilution water control, as well as density and pressure control on the classification circuits. Within the flotation circuit, the slurry feed rate, blower air addition, and cell froth level will be controlled. All reagents will be dosed automatically based on process setpoints linked to the mill feed rate. Operator interfacing will be minimized in the reagent's make up systems.

The labor plan used to estimate the process plant operating costs includes operational staff on each shift to operate the control room as well as dedicated control and instrumentation technicians.

No on-line analyzers were included in the process plant design; however, the equipment can be retrofitted in future if deemed necessary for improved optimization. Initially, control algorithms such as MillStar and FloatStar will not be incorporated into the process plant until the operation has stabilized. It is recommended that these optimization programs be evaluated and incorporated after 18 to 24 months of operation.

17.3.1.2 Weighbridge

A weighbridge dedicated to the concentrator plant is included in the design. This weighbridge will be used to control delivery and dispatch of the concentrate product shipments as well as reagent and grinding media deliveries.

The concentrate shipment with 30-t trucks will require approximately 16 shipment transfers per day.

17.3.2 Utility Consumption

The utility consumption includes the power consumption of the concentrator plant and the backfill and TSF, as well as the water consumption of the concentrator plant.


Page 456

17.3.2.1 Power

Refer to Table 17-26 for a summary of the envisaged power consumption of the concentrator plant. The concentrator plant consumption at 70.23 kWh/t is comparable to many MF2 circuits, considering the hardness of the ore to be treated. The equivalent consumption for the backfill, dewatering and tailings disposal is 7.16 kWh/t.

Table 17-26:  Processing Plant Power Consumption

Item Installed
Power

(MW)
Run Power
(MW)
Estimated Max
Demand

(MVA)
Concentrator Plant 54.2 37.3 41.6
Backfill and Dry Tailings 6.3 4.3 4.7
Total for Dry Tailings Scenario 60.5 41.6 46.3

17.3.2.2 Water

The processing plant raw water requirement is based on the concentrator circuit mass balance and considers the predicted water return from the Dry Stack TSF.

The raw water makeup requirement to the concentrator plant is calculated as 2.85 ML/d as an average over the LOM.

17.3.2.3 Staffing

See Section 18.8.2 and Section 21.12.4.2 for details regarding staffing of the concentrator plant. A third-party operated centralized laboratory facility is included in the Waterberg Project design. The operating laboratory staff compliment is 29.

17.3.3 Production Profile

The milling profile is based on the mining production and is aimed at reducing stockpiling requirements as far as possible while generating revenue as early as possible.

Figure 17-2 presents a summary of the annual mill feed profile and associated 4E head grade.


Page 457

Figure 17-2:  Annual Mill Feed Profile Summary

Refer to Figure 17-3 for a summary of the associated annual concentrate tonnage produced and associated mass pulls.

Figure 17-3: Annual Concentrate Tonnage Produced and Associated Mass Pulls


Page 458

Figure 17-4 presents the annual 4E and base metal production.

Figure 17-4:  Annual 4E and Base Metal Production

The mining operation will deliver first ore in November 2028 and processing will commence in September 2029. A total of 723 kt of ore will be delivered to the stockpile during this period.

Figure 17-5 shows the concentrator production ramp-up.


Page 459

Figure 17-5: Concentrator Production Ramp-Up Ore

The monthly treatment rate is incrementally increased during the ramp-up period to (1) gradually reduce the stockpile, (2) to maintain concentrate production, (3) allow optimization of the flotation plant, and (4) maximize recovery at the desired concentrate grade. There may be potential for oxidation of the ore whilst on the stockpile, but the ore will be maintained at as large particle size as possible to reduce the potential for oxidation.

17.3.4 Tailings Production

The tailings from the concentrator will be filtered as summarized in Section 17.2.1.13 and as detailed in Section 18.0. The filtered tailings will be discharged to the backfill preparation plant to mix with binder and tailings slurry for placement underground. The balance of the filtered tailings not required for backfill will be transported by conveyor belt or truck to the TSF for dry stacking.

The concentrator will treat 246.2 Mt of development and stoping ore during the 54 years of production with 7.1 Mt of concentrate being produced with 239.1 Mt of tailings. The production schedule estimates that 141.3 Mt of tailings will be used to generate the required backfill with the remaining 97.8 Mt being placed on the Dry Stack TSF. The tailings schedule is depicted in Figure 17-6.


Page 460

Figure 17-6:  Tailings Distribution to Backfill and TSF


Page 461

18.0 PROJECT INFRASTRUCTURE

18.1 Introduction

18.1.1 Overview

The Waterberg Project includes both regional, local, and site-specific infrastructure. The existing site infrastructure is basic and intended to support the current agricultural activities being undertaken in the region, plus minimal upgrades to support the geological drilling program that was undertaken during the last number of years for the Waterberg Project.

The existing national road network provides access to the boundary of the Waterberg Project mine site; however, the last 34 km of road to the mine site is unpaved.

The existing electrical grid is near capacity and the 22 kV system is inadequate for mining operations; however, it could be used for construction purposes if sufficiently strengthened.

The Waterberg Project will need to construct the following supporting regional infrastructure.

The surface infrastructure, including the plant and mine infrastructure will be constructed on the mine site which is located on the farm Goedetrouw 366 LR. The TSF is positioned on the adjacent farm Ketting 368 LR. The regional infrastructure including access roads and bulk power and water supplies stretch over several farms and statutory body-controlled land and servitudes.

The mine site layout has been revised to a smaller footprint than the 2019 DFS layout, with the possible future Southern box cut towards the western boundary of the mine and the Central and Northern box cuts more towards the north (see Figure 18-1). This new layout allows for more land to be made available and utilized by the Goedetrouw Community.


Page 462

Figure 18-1:  Revised Site Layout (2024)




Page 463

The following are facilities common to the mine, plant, and regional infrastructure areas.

First-aid stations will be provided in all the major areas of the mine.

18.1.2 Mine Area Infrastructure

The mine area includes surface and underground infrastructure, which is strategically placed to support the South, Central and North Complexes and temporary infrastructure that will be placed for various contractors during the execution phase of the Waterberg Project.

18.1.2.1 Surface Infrastructure (South, Central, and North Complexes)

Surface infrastructure to be built to support mining operations includes the following systems and facilities.

18.1.2.2 Underground Infrastructure

Underground infrastructure includes the following.


Page 464

18.1.2.3 Facilities at the Mine Site

Mine facilities will include the construction facilities area (all temporary and permanent infrastructure) that will be used by contractors during the execution phase of the Waterberg Project, and mine facilities which will be permanently built for operations. Infrastructure includes potable water, fire water and sewage, electrical distribution, and communications systems.

The mine facilities shown in Figure 18-2 will be shared between the Central and future South and North Complexes and will include the following infrastructure and services.

Offices will also be provided during the construction phase of the Waterberg Project.


Page 465

Figure 18-2:  Surface Layout of Shared Services



Mine operations will be further supported by the following facilities.

18.1.3 Plant Area Infrastructure

The plant area includes infrastructure from the concentrator, backfill, and dewatering plants. Operations will be supported by the following facilities.


Page 466

The TSF is essential to the mine's infrastructure and the process plant's operation.

18.1.4 Regional Area Infrastructure

The regional infrastructure comprises all infrastructure outside the mine site necessary to support mine operations and will include the following.

- Phase 1 will accommodate 56 people.

- Phase 2 will accommodate an additional 144 people.

- Phase 3 will accommodate an additional 300 people.

- Once construction is complete, the lodge will accommodate a maximum of 500 people.

- The road from Ketting Village to Nonono (Kgatlu Village).

- Road D3445.

- Mine access road.

- Tibane access roads.


Page 467

Figure 18-3:  Regional Infrastructure Layout




Page 468

18.2 Site Layout and Access Roads

The Waterberg Project is situated some 34 km from the N11 national road that links Mokopane with the Grobler's Bridge border post to Botswana. Access to the Waterberg Project area is from the existing national road network. The towns of Mokopane (85 km away) and Polokwane (85 km away) are the closest major urban centers and can be reached using existing roads. However, the last 34 km of roads leading to the mine site are unpaved.

Although the bulk of the roads surrounding the mine site are provincial roads under the jurisdiction of the Roads Agency Limpopo, some of the minor roads are the responsibility of the Capricorn District Municipality.

The Waterberg Project intends to upgrade and surface the 29.5 km road from the mine site to the village of Mamehlabe (to the south of the mine site) by creating a paved road link via Tibane, which will connect the mine site to the paved R567 towards Polokwane, which connects to the N11 national road.

The road design is aligned with current provincial road standards. The current route varies from the selected route in the 2019 DFS, which passed through the town of Steilloop. Geotechnical investigations have been completed on many of the road sections and upgrades to roads can be made in time to support the early works construction phase.

18.3 Water Infrastructure

South Africa is a country of relatively low rainfall, especially in the Limpopo Province where the Waterberg Project is situated. The Waterberg Project is located in the Mogalakwena River Catchment area, which is semi-arid with a mean average rainfall of less than 400 mm per year and limited runoff.

Previous studies investigated various sources of water and the use of groundwater from drill holes was selected as the go-forward option and is included in this study.

Water security for mining and concentrate production activities was identified as a risk. To mitigate this, an extensive hydrological investigation was undertaken as part of the study. This study modeled the infiltration of fissure water into the mine, and pump tests on the identified drill holes were conducted. The impact on the surrounding communities was also modeled to understand the impact of the Waterberg Project operations on the supply of water to the surrounding area.

A site-wide water balance was developed to understand the water requirements of the Waterberg Project and mining operation and take account of the impact on the local communities. The water balance considers all operational activities related to mining, the concentrator plant, TSF, and the backfill plant. Water treatment plants are included in the design to meet the operation's potable water requirements.

The estimated daily water consumption for the Waterberg Project is calculated to be 5.24 ML/d during the mining of the Central Complex, building up to 5.67 ML/d. This is with a Dry Stack TSF solution, which has reduced the water demand of the Waterberg Project from the wet deposition solution that was studied in 2019. Due to significant inflows from the mine underground works and smaller gains from surface stormwater systems, the top up water demand of the Waterberg Project will be on average 2.85 ML/d during the mining of the Central Complex and reducing to 1.15 ML/d during the mining of the South and North Complexes, which is to be abstracted from the wellfield. This is significantly reduced from the 2019 DFS number of 4.5 ML/d top up.


Page 469

18.3.1 Water Balance and Infrastructure

A simplified view of the overall water balance indicates that the mine site will have access to three sources of water, including infiltration of fissure water as a result of mining activities, intermittent rainfall in catchment areas (surface / stormwater), and water supplied by drill holes (wellfield) in the vicinity of the mine site. Figure 18-4 shows an overview of the water balance.

All processes within the water balance interact with one another via internal recycle streams.


Page 470

Figure 18-4:  Simplified Waterberg Water Balance




Page 471

Water consumption is related to the following items.

Water supply for the mine site from the drill holes was determined, excluding the positive effect of rainfall. Due to the variable nature associated with rainfall and the arid region, various rainfall scenarios were investigated, and during operation, captured runoff will be utilized as process water. The outcome of the scenarios showing water demand and supply is indicated in Table 18-1.

Table 18-1:  Water Source vs. Use Over Steady-State before South and North Complexes (up to 2054)

Water Inflows Water Outflows
Water Source ML/d Water Use ML/d
Infiltration / Fissure Water 1.75 Potable Water - Accommodation camp 0.01
Gains - Surface Storm Water 0.64 Potable Water - Mine Surface and Underground 0.03
    Potable Water - Regional Emergency Supply 0.28
    Potable Water - Refrigeration 0.47
    Mine Service Water 0.22
    Process Water (incl. Cemented Backfill) 3.19
    Dust Suppression 0.79
    Evaporation (ventilation and surface) 0.25
TOTAL 2.39 TOTAL 5.24
Make-up Water from Drill holes 2.85  

Table 18-1 indicates a water balance for the period of steady state, for the initial period of the LOM, before the South and North Complexes play a role from Year 29 onwards. The capture and use of rainfall water will allow for a reduced demand for groundwater (drill holes) during the rainy season.

The water requirements and usage were also modeled yearly over the LOM and results are demonstrated graphically in Figure 18-5. All gains are indicated above the zero line and all types of consumption or losses are shown below the zero line. On the right-hand axis, the final Water Balance, which is an analogue for water demand, is shown. Water Balance is the result of all gains, consumption and losses, which need to be made up from the drill holes.


Page 472

The increasing infiltration from Year 29 onwards is of benefit requiring less drill hole water supply later in the LOM. It was concluded that the water supplied by the drill holes and the infiltration is sufficient to support the necessary mining and processing operations over the LOM. The maximum drill hole / wellfield usage of 2.85 ML/d in the early LOM and 1.15 ML/d before the end of life can easily be supplied by the drill holes / wellfield that are available. For most of the LOM, the process will be independent of the drill holes.


Page 473

Figure 18-5:  Water Source vs. Water Use Over LOM with a Dry Stack TSF




Page 474

18.3.2 Bulk Water Sources

Groundwater abstraction schemes in the area were also developed mainly for domestic consumption within the local rural villages. Potable water can be abstracted from drill holes, although some of the drill holes have low-quality water due to high levels of salts and nitrates, rendering it unsuitable for human consumption without further treatment. However, it is suitable for use as plant process water (subject to final confirmation with future test work) and can be treated on-site to provide potable water for the Waterberg Project. The Waterberg Project will also be able to return treated, high-quality potable water to the surrounding communities affected by the mine's dewatering activities.

Following investigations to ascertain the security of the water supply, Table 18-2 indicates the drill holes identified for the Waterberg Project and tested to determine the sustainable yield of the wellfield.

Water from the drill holes will be pumped into surface storage tanks. From these tanks, water will be pumped via buried pipelines of varying sizes to the Waterberg Project site balancing dam, from where it will be distributed to various areas as required.

Figure 18-6 indicates the location of drill holes and storage tanks.


Page 475

Table 18-2:  Proposed Production Drill Holes

Drill Hole No. Longitude Latitude Farm Depth
Drilled

(m)
Model
Recommended
Pumping Rate

(m³/d)
Model
Equipped
Pumping Rate

12 hr/d
(L/s)
Recommended Use
H04-3087 28.83792 -23.35960 Disseldorp 189 350 8.1 Production Drill Hole
H04-3088 28.82558 -23.35423 Disseldorp 108 200 4.6 Production Drill Hole
H04-3089 28.87165 -23.40543 Harriet's Wish 83 350 8.1 Production Drill Hole
H04-3030 28.87675 -23.40622 Vianen 138 200 4.6 Production Drill Hole
(Not yet approved by community)
H04-3090 28.90841 -23.42173 Vianen 80 300 6.9 Production Drill Hole
H04-3091 28.91775 -23.42436 Vianen 36 500 11.6 Production Drill Hole
(Not yet approved by community)
H04-3093 28.93264 -23.43073 Vianen 80 200 4.6 Production Drill Hole
H04-3094 28.94199 -23.43340 Vianen 61 350 8.1 Production Drill Hole
H11-1650 29.08128 -23.36005 Briliant 64 350 8.1 Production Drill Hole
(Not yet approved by community)
H11-2593 29.08748 -23.36184 Briliant 84 400 9.3 Production Drill Hole
(Not yet approved by community)
H04-3102 29.0008 -23.41485 Uitkyk 79 200 4.6 Production Drill Hole
(Not yet approved by community)
H04-3103 29.01525 -23.38426 Uitkyk 109 200 4.6 Production Drill Hole
(Not yet approved by community)
H04-3104 29.01029 -23.3723 Uitkyk 90 200 4.6 Production Drill Hole
(Not yet approved by community)
H04-3105 29.01704 -23.37881 Uitkyk 84 300 6.9 Production Drill Hole
(Not yet approved by community)
H04-3106 28.97719 -23.40799 Uitkyk 84 300 6.9 Production Drill Hole


Page 476


Drill Hole No. Longitude Latitude Farm Depth
Drilled

(m)
Model
Recommended
Pumping Rate

(m³/d)
Model
Equipped
Pumping Rate

12 hr/d
(L/s)
Recommended Use
H11-2776 29.05096 -23.38354 Terbrugge 70 300 6.9 Production Drill Hole
(Not yet approved by community)
H11-2775 29.02499 -23.36119 Amulree 67 400 9.3 Production Drill Hole
H11-2999 29.01854 -23.37129 Amulree 84 300 6.9 Production Drill Hole
H04-3110 29.05212 -23.40994 Terbrugge 79 200 4.6 Production Drill Hole
(Not yet approved by community)
H04-3112 28.98516 -23.45945 Rosenkrans 92 300 6.9 Production Drill Hole
H04-3113 29.00362 -23.47268 Rosenkrans 65 350 8.1 Production Drill Hole
H04-3115 28.93472 -23.46212 Kransplaats 72 150 3.5 Production Drill Hole
H04-3118 28.91495 -23.45546 Kransplaats 72 75 1.7 Production Drill Hole
H04-3108 29.09511 -23.51944 Leesdale 85 250 5.8 Production Drill Hole
H04-3109 29.07953 -23.52174 Leesdale 100 300 6.9 Production Drill Hole
H04-3133 29.01730 -23.46348 Burgwal 84 75 1.7 Production Drill Hole
(Not yet approved by community)
H04-3135 29.01350 23.42885 Burgwal 84 400 9.3 Production Drill Hole
(Not yet approved by community)
H04-3139 29.04962 23.53935 Lieschingshof 84 400 9.3 Production Drill Hole
(Not yet approved by community)
Total         7,900    


Page 477

Figure 18-6: Drill Hole and Storage Tank Locations


Page 478

18.3.2.1 Infiltration of Fissure Water

Figure 18-7 indicates the expected infiltration of fissure water into underground workings over the LOM of the Waterberg Project.

Inflows will be 1,700 m3/d when the Central Complex is in operation. When the South and North Complexes come online, it is assumed that the Central Complex will continue to be dewatered. Inflows will increase to 3,800 m3/d.

Water from underground, including fissure water and reclaimed mining service water, will be pumped and stored in surface settling dams. Water from the settling dams will be returned underground as service water, with surplus water being sent to the process plant. Solids accumulating in the settling dams and filters will be removed mechanically and processed as required to allow storage on the TSF or treatment in the concentrator to recover any contained PGMs.

Figure 18-7:  Expected Infiltration of Groundwater into Underground Workings

18.3.3 Stormwater and Containment

Stormwater falling within the mine infrastructure and plant areas will be collected in PCDs and fed into the process plant to be used as process water. Stormwater falling within the TSF will be collected in the SWD and pumped to the process plant for re-use. Stormwater falling outside of these areas will be directed away from the mining and TSF area using cutoff berms to divert runoff upstream of the mining area for discharge downstream of the mining area.

Water captured within the mining operation area is designed to remain within the closed-loop water balance internal to the mining area. This includes rainwater falling within the mining footprint, spillage water, or fissure water.


Page 479

The internal water management measures will include the following features.

In accordance with the overall water balance, water will be pumped out from the PCDs back into the water circuit (i.e., balancing dam) for industrial use. All contaminated and stormwater systems are estimated in accordance with the expected requirements of the EMPr and integrated WUL.

18.3.4 Stream Diversion

The stream diversion at the TSF is designed for a one-in-100-years storm event, with a catchment area of 12.6 km2. The stream diversion comprises of a 120 m wide earth trench with low-level gabion walls placed at strategic points to regulate flow velocities.

18.4 General Electrical Infrastructure

18.4.1 Predicted Electrical Load

The Waterberg Project is designed to be supplied with power from the national Eskom power grid at 132 kV from the Borutho Main Transmission Substation, which is approximately 74 km south of the mine site. The design described in this DFS Update includes the distribution of power from the 11 kV main surface consumer substation to the end point of use. The main surface consumer substation will transform the 132 kV utility power to 11 kV for distribution to the three portal locations and the concentrator. An 11 kV substation located near the portals will provide power distribution to underground loads. This will be a main-tie-main configuration, with circuit breakers for the incoming and tie sections, and circuit breakers for surface ventilation, refrigeration, portals, and underground feeders in the line-up.

The predicted electrical load based on connected load and the use of power factor correction results in a steady-state electrical load as shown in Table 18-3.


Page 480

Table 18-3:  Predicted Electrical Load to 2051 (Central Complex mining)

Location Installed Power
(MW)
Run Power
(MW)
Estimated
Maximum Demand

(MVA)
Central Complex 40.2 21.6 24.0
Plant 60.5 41.6 46.3
Infrastructure 2.7 1.8 2.0
Total (Maximum
Requirement)
103.5 65.0 72.3

The main consumer substation will be divided into four bus sections, each with an incomer from a 40 MVA transformer. A power factor correction bank is planned to be installed for each bus section.

The electrical requirement with both the South and North Complexes in operation is estimated at 95.9 MVA for full production, which is 32% higher than in the initial operations.

18.4.2 Bulk Electricity Supply

The bulk electricity supply to the Waterberg Project will comprise a permanent grid-based supply by Eskom from its 132 kV electrical network. The Waterberg Project will be supplied at 132 kV, and the mine-owned infrastructure will include a 132/11 kV main consumer substation.

Eskom has confirmed the availability of a supply capacity of 140 MVA. The sustainable capacity of the proposed Eskom bulk supply infrastructure is 108 MVA at 132 kV. This compares to the mine's planned peak electrical load of 95 MVA at 11 kV during the latter part of the LOM when the South and North complexes are being mined and which provides a capacity reserve margin of over 14%.

It is projected that the reserve margin will be temporarily reduced during the period when the Central Complex mining activities are ramping down and the North Complex mining activities are ramping up.

The bulk electricity supply infrastructure will include the following.

- One new 132 kV line feeder bay in the existing Eskom Burotho 400/132 kV main transmission station.

- A new Eskom 132 kV switching station to be located on or near the farm Goedetrouw 366 LR.

- One 132 kV twin Kingbird overhead transmission line, approximately 74 km in length, from the existing Eskom Burotho 400/132 kV main transmission station to the new Eskom 132 kV switching station to be located on or near the farm Goedetrouw 366 LR.

- A new 132/11 kV main consumer substation comprising 4 x 40 MVA 132/11 kV step-down transformers.

- A 132 kV overhead line, approximately 3.5 km in length, from the 132/11 kV step-down substation to the Eskom 132 kV switching station.


Page 481

Figure 18-8 shows the planned route for the 74 km long, 132 kV overhead line from the Burotho 400/132 kV main transmission station to the new 132/11 kV mine substation, via the Eskom 132 kV switching station.

Eskom confirmed the availability of the required capacity from its 132 kV network at Burotho main transmission station. Eskom also prescribed the proposed 132 kV network expansion plan, although the capacity of these expansions is currently being revised downwards to account for the lower notified demand load of 90 MVA at 132 kV.

The development of the Eskom 132 kV infrastructure is being implemented in terms of a self-build method with most of the development work completed under Eskom supervision.

Environmental impact studies are currently underway to obtain environmental authorizations (EAs) for some of the above-mentioned 132 kV infrastructure, and to amend portions for which EAs were previously issued. Negotiations with landowners to acquire servitudes for the 132 kV overhead lines are in the advanced stages.


Page 482

Figure 18-8: Bulk 132 kV Infrastructure and 132 kV Overhead Line Route

Source: Nel, H.H. 2024. TDX Power. Internal planning report.

18.4.3 Temporary Electricity Supply

The permanent bulk electricity infrastructure is scheduled for construction during the mine construction process, with a completion date prior to mine commissioning. The electricity supply to the mine site during its construction period will be from a temporary supply to be sourced from the local Eskom 22 kV network.

Planning processes are underway to develop this temporary electricity supply with a capacity of about 3 MVA to 5 MVA.


Page 483

18.4.4 Emergency Power Generation

Six 2.5 MVA light fuel emergency power generator sets will be installed on the surface and connected to the main 11 kV consumer substation. Emergency power is reticulated to downstream substations at 11 kV, using the same infrastructure as the normal supply. Key loads for underground mine operations in the event of a complete power outage will be provided by these standby generators. For the total standby loading for the Central Complex and the total standby loading for the mine, refer to Table 18-4.

Table 18-4:  Emergency Power Summary

Mine Area Load Type Installed Power
(kW)
Running Power
(kVA)
Central Complex Ventilation and compressors for rescue chambers 11,305 12,847
Concentrator Agitators, thickeners spillage pump, process and fire water pumps, instrument air 830 981
Infrastructure Borehole pumps, fire water jockey pumps and water storage tank pumps 599 725
Total Load 12,734 14,553

The 15 MVA (6 x 2.5 MVA) emergency supply should be sufficient to supply the ventilation fans and other emergency loads as distributed via the motor control centers (MCCs). It is noted that the Central Complex is not planned to be in production at the same time as the South and North Complexes and that a further 5 MVA will be required when these complexes are mined (thus bringing the total emergency supply to 20 MVA).

All safety-critical items, such as emergency lighting on the surface, security, and concentrate shipment and sampling-related infrastructure, will also be catered for on the backup system.

18.5 General Surface Services Infrastructure

18.5.1 Fuel and Lubrication Offloading and Storage Facilities

Fuel and lubricants will be delivered to the mine site by delivery trucks or tankers. Fuel and lubrication off-loading, and storage facilities will be provided at the mining complex and will be adequately sized to cater for three days of operation during steady-state production. The storage will comprise of two 80,000 m3 tanks for diesel fuel. These facilities will be suitably isolated from nearby infrastructure and adequately ventilated. The storage containers will be self-bunded to prevent environmental contamination. Fire protection will be provided as described below.


Page 484

18.5.2 Fire Protection Facilities

The fire water system (supply, storage, and distribution) will be designed in accordance with the following codes and standards.

- SANS 62 - Steel Pipes.

- SANS 719 - Electric Welded Low Carbon Steel Pipes for Aqueous Fluids (large bore).

- NFPA 15 - Standard for Water Spray Fixed Systems for Fire Protection.

A surface fire water ring main system will be provided for the mine footprint. The ring main will be buried and divided into sections by accessible isolation valves so that any damage to one section of the ring main will not compromise the fire-fighting capability of the entire system.

The concentrator plant and surface conveyor fire mains will be carbon steel and painted as required, and the buried pipelines will be constructed of HDPE. The underground workings will be supplied from the main at the 200 mm flanged connection at the entrance to the respective portals. The sizing of the fire main and the water pressure required within each section of the system will be adequately designed to meet the minimum requirements of the applicable code / regulation for the fire protection systems installed.

The surface fire main system will be dedicated solely for the purposes of firefighting and no off-take will be allowed for process or domestic water purposes.

Two fire pump stations will be constructed, one as part of the mining complex and the other as part of the plant area. The pump stations will store potable water and will be equipped with a pressure maintenance (jockey) pump, primary electrical pump, and secondary diesel pump for use when power is not available.

Fire hydrants will be strategically placed around and along the following locations.

Fire hydrants and hose reels will be connected to the ring mains. Every hydrant will have a designated fire hose cabinet containing at least two 30 m length hoses (or as required based upon distance) with an instantaneous coupling and a nozzle. Portable fire extinguishers will be positioned at each building as required.


Page 485

Electrical switchgear and electrical MCCs will be protected with dry powder canisters inside the panels to automatically deploy if a fire or arc is detected. An early warning detection system will be connected to the fire indicator panel located in the mine and plant control rooms.

18.5.3 Key Surface Buildings

18.5.3.1 Compressor House

Compressor houses will be constructed for both the mining and plant areas. The Central and North Complexes will house the compressors that provide the compressed air requirements for underground operations. The mining compressor houses will be located close to the portals and will serve the decline shafts and related underground workings. The plant compressor house will be located close to the reagents and concentrate handling areas and will provide compressed air requirements for the plant.

18.5.3.2 Change Houses

Two change house buildings are proposed for the Waterberg Project located at the mining complex and at the concentrator plant. They are sized for 995 mining and 220 plant personnel, respectively. The mining change house will accommodate people working underground, management, and administration. The plant change house will accommodate people from the process plant, the backfill plant, engineering services, the laboratory, and the main stores. These buildings will include laundry facilities, a pre-shift briefing area, stores, and administrative offices. Provisions will be made for both male and female workers.

18.5.3.3 Administration Offices

Office buildings will be provided at the plant and mining complexes. A general administration building will serve as the center for the mine administration functions and house the various department heads.

18.5.3.4 Control Room - South Complex, Future North Portal, and Plant

Control rooms will be in the mining complex and plant. Each building will comprise an engineering room with input / output interface to the operation, programmable logic controller (PLC) room, storeroom, manned control work area, kitchen, and ablution facility. The internal environment will be airlocked and mechanically ventilated to suit equipment specifications.

18.5.3.5 Access Control

Guard houses will be located at the entrance to the mining complex and the plant. The guard house building's function will be to ensure access control for the mining complex and processing plant facility for personnel and vehicular flow in and out of these areas.

The guard house will be comprised of a covered on-off shift personnel thoroughfare area with double-full height turnstiles in each direction for staff traffic. A male / female search room will be included for inspections and an enquiry room. Boomed vehicular access control will be located externally on the roadside. Time and attendance for surface employees will be logged at the turnstiles located within the guard house.


Page 486

Access control will be provided at the entrance of the Central and North Complex portals in the form of a guard hut which can accommodate the guard and visitors' waiting area.

18.5.3.6 Lamp Room (Mining Complex)

The lamp room will be located close to the mining change house. The building will include lamp racks to accommodate 1,050 underground lamps and rescue packs, personal protective equipment issue and storerooms, lamp repair and store area, kitchen, office, and a room for gas detection instruments and testing. Time and attendance for underground employees will be logged at point of collection and return of the equipment.

18.5.3.7 Trackless Mobile Machinery Workshop

The workshop will be an open drive-through workshop sized in terms of number of workshop bays required for the fleet. The trackless mobile machinery workshop will be utilized during the mine development phase. Once the underground workshops are constructed, repairs to most mobile machinery will mainly be done underground. The workshop will include seven repair bays and four refueling bays.

18.5.3.8 General Stores

Two general store buildings are planned for the Waterberg Project. The larger of the two will be located at the mining complex and the smaller at the concentrator plant.

18.5.3.9 Plant Workshop

The main plant workshop area will be 550 m2 with a 5-t overhead traveling crane (with a provision for an additional crane). The workshop is located in the plant area and will be used to undertake repairs and fabrication of plant equipment and components.

18.5.3.10 Combined Surface Workshop

The combined surface workshop will be a large facility catering for plant and vehicle repairs, including the mining fleet, and services wash bays. The structure will be located on the mining complex and will have a footprint of 2,688 m2. All major repairs will take place at this workshop once the mine and plant are in full operation.

18.5.3.11 Explosives Accessories Magazine

The accessories magazine will be a building structure utilized for storing detonator cartridges and related consumables located on the northern parts of the mine site. The magazine will have a minimum safe radius of 400 m from the mine roads and infrastructure and any other existing or planned surface buildings.


Page 487

18.5.3.12 Construction Camp

A construction camp will be established on the farm Harriet's Wish 393 LR, a property just south of the mine site. Specific areas will be allowed for contractors of different companies.

The accommodation facilities (see Section 18.1.4) will be used to house the mining and construction contractors only during the construction period.

18.5.3.13 Communications

The surface communications will consist of the following networks.

The telecommunications network will consist of an external supplier providing a data link to the mine site. Telephone communication will be via microwave data connection substituted with cellular. The on-site data network will be fiber-optic cable interconnecting all infrastructure and underground operations.

The backbone for the control system communication is based on a redundant ring fiber-optic network. This communication will be used to support all critical control system data communication requirements for the Waterberg Project. A radio network will also be available for site communications and operational staff.

18.5.4 Mine Site Noise Berms

A noise impact assessment was carried out by Ben van Zyl, M.Sc. (Eng) PhD t/a Acusolv on all surface operation infrastructure that could impact the Goedetrouw (Nonono or Kgatlu) and Ketting (Kgokonyane) Villages at the south side of the mine site and the Ga Ngwepe Community in the north. This Section discusses the noise impact assessment at the mine site where Section 18.11.4.1 discusses the noise impact around the overland conveyor. The noise assessment reflects that the Waterberg Project area and surroundings are still untouched by existing mining or industrial noise and incremental impacts are expected. The assessment identified the need for noise berms to be constructed to the south and north of the mine site to attenuate noise pollution to within the 3 dB range for neighbouring communities.

The proposed configuration and size of the noise berms shown in Figure 18-9 will significantly reduce the daytime and nighttime noise impact on the surrounding communities.


Page 488

Figure 18-9: Noise Berm Requirements at the Mine Site




Page 489

18.6 Waste Facility

18.6.1 General Waste Facilities

Operational and domestic waste handling facilities will be provided at the mining complex and concentrator plant.

The following waste handling areas will be provided.

18.6.2 Waste Rock Dump

Waste rock from underground development will go to the Northern WRD. A second, possible future, southern rock dump with additional waste rock deposition capacity is allowed for on the surface layout.

Based on NEMWA, the waste stream generated from waste rock is classified as a Type 4 Waste defined as "Excavated earth material not containing hazardous waste or hazardous chemicals." Type 4 Waste must be disposed of at a Class D Landfill. The containment barrier design associated with a Class D Landfill is a 150 mm-thick base preparation requiring minimal earthworks.

Runoff in this area is classified as dirty water and will be collected through a series of concrete-lined dirty water channels into silt traps and into a dedicated PCD.

Waste rock material will also be used to construct a visual / audial attenuation berm between the mining complex and that of the local Kgatlu Village community, which will assist in buffering sound and visual pollution to the village occupants.

The Southern WRD will be developed to the same specification.

Figure 18-10 shows a general view of the stockpiles and WRDs.


Page 490

Figure 18-10:  Stockpiling and Reclamation Areas - Mine Site


Page 491

18.7 Stockpile Reclamation

18.7.1 Crushed Ore Stockpile

ROM conveyed from underground to surface will be fed into primary crushers on surface before being conveyed to a crushed ore stockpile. One stockpile area will be created for the mine and shared between the South (which is accessed through the Central Complex), Central, and North Complexes with separate areas for different future lithologies (e.g., South T and F-Zones). The stockpile will be served by tunnels that will allow for the withdrawal of the material using vibrating feeders and a conveyor system.

The design of these facilities allows for the separate stockpiling of the T-Zone and F-Zone material. These ore types are viewed to be of different ore properties and are required to be processed as a controlled blend in the process plants to maximize process plant recovery.

18.7.2 Temporary Ore Stockpiles

Ore from underground operations brought to surface during the mining development phase and prior to the completion of the processing plant will initially be trucked to surface and deposited on a temporary ore stockpile. The stockpile will be located at the Central Complex portal and stored until the commissioning of the plant.

Ore of equivalent metallurgical characteristics will be stockpiled together. Once the surface overland conveyors are operational, this stockpiled material will be introduced to the crushing system by means of front-end loaders tipping into a reclaim hopper to feed a primary crusher.

Based on the current mine production schedule, the stockpile at the Central Complex portal is designed to cater for up to 700,000 t of ore at a height of 30 m prior to the start of the process plant. During the initial months of plant operation, the plant will be fed from a combination of ore mined and ore reclaimed from the stockpiles.

18.7.3 Topsoil Stockpiles

The construction of surface infrastructure for the mining complex, Central Complex, future North Complex, processing plant, and the dewatering and backfilling plant will necessitate a 200 mm topsoil strip prior to earthworks and construction activities. The topsoil material will be stockpiled for reuse.

18.8 Central Analytical Laboratory

The Waterberg Project design allows for an accredited centralized analytical laboratory to be designed and operated by a third-party supplier. The Waterberg Project will recoup the capital cost of the laboratory building and the associated equipment that the third party will supply for the first 60 months with a decreased operating cost thereafter. The current allowance is for a 100% manual preparation system; however, the opportunity exists to change to a robotic, or a semi-automated preparation system, which will reduce the number of personnel, but increase initial capital requirements.


Page 492

The laboratory is to be accredited with SANAS to conform with the required QA/QC protocols.

18.8.1 Laboratory Scope and Analytical Methods

The laboratory scope is summarized in Table 18-5.

Table 18-5:  Waterberg Laboratory Scope Summary

Sample Type Sample
Size (kg)
Samples
(per mo)
Turnaround Time (h) Analytical Method
Mine Grade Control 10 3,040 24-48
  • Fire assay (4E)
  • ICP (Ni, Cu, MgO, SiO2, Fe)
  • Leco (S)
Geological 10 1,520 12-24
Laboratory Test Work 2 150 12-24
Process Control 10 2,430 8-12 for ICP and
24 for 3E
  • Fire assay (3E)
  • ICP (Ni, Cu)
Metal Accounting 10 1,050 12-24
  • Fire assay (6E)
  • ICP (Ni, Cu, MgO, SiO2, Fe)
  • Leco (S)
Environmental 2 L 480 8-12 Water Analysis

18.8.2 Laboratory Human Resources

The laboratory will operate 24 hours per day, 7 days per week, 365 days per year with 29 staff members working 12-hour shifts per day, 7 days a week, on a 3-shift panel rotation. The laboratory resource plan is presented in Table 18-6.

Table 18-6:  Waterberg Laboratory Resource Plan

Sample Type Total Staff Crew 1 Crew 2 Crew 3
Total 29 11 9 9
Lab Manager 1 1 0 0
Shift Chemist 4 1 2 1
Weighers 3 1 1 1
Wet Technician 2 1 0 1
Fire Assayers 6 2 2 2
Sample Prep Technician 12 4 4 4
Cleaner 1 1 0 0


Page 493

18.8.3 Laboratory Information Management System

Provisions were made in the costing to install a laboratory information management system into the Waterberg Project laboratory, which will allow the processing of samples and handling of all analytical data efficiently in a controlled and secured database environment, along with the necessary QA/QC requirements.

The laboratory will issue daily reports in electronic format to the different customers on the mine (geology, mining, process or environmental) to reduce the chance of errors in transcribing data.

18.9 Dry Stack Tailings Storage Facility

Epoch was appointed in 2019 by DRA to complete the 2019 DFS design of a wet tailings upstream-deposited TSF and its associated infrastructure. These types of tailings facilities are associated with high water losses due to substantial evaporation and groundwater infiltration. They also carry high risk of potential collapse or liquefaction, which remains a worldwide concern for all wet deposited tailings facilities.

The Waterberg Project is in an area characterized by low rainfall and the viability of the operation has been tied to the continued supply of water from natural groundwater resources. Dry stack technologies provide mitigation to the combined risk of water supply and communities, the impacts on regional water supplies, environmental pollution risks and the serious safety concerns associated with wet deposited tails facilities. As such, this DFS Update has been amended to include this technology in lieu of the previously scoped wet deposition.

18.9.1 Introduction 

Prime Resources (Pty) Ltd. (Prime Resources) was appointed to undertake the design of a filtered, Dry Stack TSF for the Waterberg Project, as part of the DFS Update. The work conducted by Prime Resources replaces the wet-deposited TSF design undertaken by Epoch during the 2019 DFS. However, it should be noted that the site selection, footprint, environmental and geotechnical studies as well as the geochemical and geotechnical test work (tailings characterization) undertaken on the TSF have been retained without amendment. Fraser McGill undertook the design of the bulk material handling and peripheral infrastructure to support the TSF. Fraser McGill was also responsible for the overall engineering integration.

18.9.1.1 Dry Stack TSF Design Criteria

The filtered residue for the Dry Stack TSF for surface disposal will in total produce 97.5 Mt over the 56-year LOM. The dewatered tailings will be conveyed to the perimeter of the TSF on an overland conveyor from where it will be deposited by a truck, spread and compaction fleet.

The key design criteria for the Dry Stack TSF are summarized in Table 18-7.


Page 494

Table 18-7:  Dry Stack TSF Design Criteria

Criteria Description Reference
Life of facility 56 years Fraser McGill, 2023
Total LOM tailings 97.5 Mt * Fraser McGill, 2023
Particle density 2.88 BM Du Plessis Civil Engineering, 2023
Average particle size 88%-89% passing 75 µm BM Du Plessis Civil Engineering, 2023
Deposition method Truck placement Fraser McGill, 2023
Tailings moisture content 15% (w/w) Fraser McGill, 2023
Tailings optimum moisture content for compaction 13% (w/w) BM Du Plessis Civil Engineering, 2023

Note:  * LOM tailings tonnage was calculated based on 1.7 SG of backfill to fill the required stope volumes. All remaining tonnes to be placed on the TSF. This balance may vary as the material compositions of backfill and the TSF material differs.

18.9.2 TSF Site Selection and Key Components

A site selection study was undertaken to locate an appropriate site for the TSF. Five sites were identified during the 2019 DFS. A risk-based evaluation of each site was undertaken to determine the lowest risk option by assigning a risk rating to each predetermined risk category (environmental damage, loss of life, etc.).

The following is a summary of the main characteristics of each site and their selection ranking, from top choice (1) to last (5).

1. The farm Ketting 368 LR ranked first on the weighted site selection ranking because of its safety and environmental ratings.

2. The farm Norma 365 LR ranked second, even considering the large starter wall volume and proximity to several houses.

3. The farm Goedetrouw 366 LR South ranked third due to scoring well in several categories, particularly safety and public health; however, the site would require relocation of a community and so it was not considered further.

4. The farm Early Dawn 361 LR scored fourth on the ranking due its low score for the safety and environmental category. Further drawbacks to the site are that it is possibly in an environmentally sensitive area and upstream of a community.

5. The farm Goedetrouw 366 LR North ranked last due to its safety and environmental ranking because of its proximity to human settlements and water resources. The site may also encroach on mining portal positions.

It was determined that the site on the farm Ketting 368 LR would be the most cost-effective option. With few people residing downstream of the site, it was found to also be the lowest risk option. This site was not changed when the Waterberg Project adopted the dry stacking methodology.


Page 495

The Dry Stack TSF was designed to store a total of 97.5 M dry tonnes of tailings over a period of 56 years. The total footprint area of the TSF will be 170 ha including the stormwater dam. This is slightly less than the wet tailings requirement.

The TSF will comprise of the following facilities.

- Phase 1 - storage capacity of 8.3 Mm3 and a 45,000 m3 SWD.

- Phase 2 - storage capacity of 15.3 Mm3.

- Phase 3 - storage capacity of 17.5 Mm3.

- Phase 4 - storage capacity of 19.9 Mm3.

18.9.3 Geochemical Classification of the Tailings

18.9.3.1 Historical Testing

The geochemical properties of the tailings were tested in 2017 to determine the lining requirements in accordance with NEMWA and National Norms and Standards for the Assessment of Waste for Landfill Disposal (Regulation 635 under Government Gazette No. 36784, 2013) (National Norms and Standards, Regulation 635).

Two tailings samples (from Central-F and South-T Zones) were assessed by identifying the chemical substances present in the waste by analyzing the total concentrations and leachable concentrations of the elements that have been identified in the tailings and comparing that to the threshold limits specified in Section 6 of the National Norms and Standards, Regulation 635.

Tailings are classified into four categories of waste: Waste Type 0 to Waste Type 4, where Waste Type 0 is considered extremely hazardous, and Waste Type 4 is considered inert. Test work on the tailings samples was undertaken and classified the tailings as Waste Type 3, as four elements (Cu, Ni, Se, and Sb) were found in the total concentrations test in excess of the limits for Waste Type 4, but less than Waste Type 2. The leachable concentrations test resulted in no concentrations applicable to Waste Type 4. As per NEMWA, each waste type has a corresponding liner specification. Waste Type 3 requires a Class C liner.

18.9.3.2 Recent Testing

In 2023, further geochemical testing was undertaken on the tailings sample. The Dry Stack TSF sample was representative of the Southern and Central Complex tailings in a filtered dry state. The testing indicated similar geochemistry as before with a few variations. Critically, the waste classification has not changed, and the Class C liner remains.


Page 496

A sample representative of the Early Mine Blend (F-Central and T-South) tailings material arising at the Waterberg Project was assessed and analyzed at an accredited laboratory to determine the lining requirements in accordance with several legislative assessments. The NEMWA and National Norms and Standards, Regulation 635, was compared with the same Total Concentration and short-term Leach Concentration tests done historically. In 2024, further comparison will be done against the Regulations Regarding the Planning and Management of Residue Stockpiles and Residue Deposits from a Prospecting, Mining, Exploration or Production Operation (Regulation 632 under Government Gazette No. 39020, 2015), as a risked based approach.

The most recent analysis found that the waste material is non-acid forming and presented a very low risk in terms of acid generation. The test identified that the tailings were still classified as Waste Type 3 and the same elements from historic test work (Cu, Ni) were found in slight excess of the limits for Waste Type 4, but much less than Waste Type 2.

Overall, the material is preliminarily considered to present a low geochemical risk.

A Waste Type 3 classification requires a Class C liner, which, at a minimum, requires the following.

In 2024, further engagements with the DWS will be done via a risked based approach. A risk-based approach requires surface water management via a geohydrological model and a TSF seepage model for each of the TSF's four phases. The recommendations from the model and risk assessment done will be reviewed by the respective South African Departments on the barrier classification. The residue may classify as Type 4 waste according to the risk-based approach for the phased TSF. If approved by the authorities, this approach will lead to significant savings in the TSF construction costs.

Further to the geochemical testing, physical characterization testing was also undertaken on the filtered tailings. The testing has shown the tailings to have a maximum dry density (using standard Proctor) of 1,850 kg/m³ at an optimum moisture content of 11.8% and a void ratio of 0.56. The material classifies as a silt / sandy silt with 12% sand, 79% silt, and 9% clay. Once deposited and spread, the material is expected to compact well with the consolidation test showing void ratios below 0.56 with applied pressures above 200 kPa. The material has also shown to have a low permeability range (<6 x 10-8 m/s, at 95% standard Proctor density) and an effective internal friction angle of 35.5°.

18.9.4 Dry Stack TSF Deposition Methodology

Filtered tailings will be transported from the plant to the Dry Stack TSF via an overland conveyor. The tailings will be deposited into an elevated bin situated near the toe of the Dry Stack TSF above a purpose-built truck loading station. The tailings will then be loaded from below the elevated bin into tipper trucks, which will haul the tailings up onto the Dry Stack TSF for deposition.


Page 497

The tailings will be deposited at a target moisture of 15% (w/w). Once deposited, it will be left to dry for a period of approximately 2-3 days (weather dependent) before tracked dozers will spread and level the tailings. Designated roadways, deposition areas, and the outer structural zones will be compacted with smooth drum vibratory compacters to target densities ranging from 95%-100% (standard Proctor). The compaction will be applied to 300 mm layers to ensure adequate trafficability of the roadways and stability of the facility. The remaining internal deposition areas will only be nominally compacted by the dozers spreading the residue material.

All trafficked ways on the facility will be sprayed with water from a water bowser to control dust. Water will be taken from the stormwater dam to undertake this process. Modelling has indicated that water will be available from the dam 90% of the time. A pipeline carrying water from the balancing dam has been included to supplement the supply when no water is available in the dam. Dust control can be further enhanced with the aid of palliatives. The potential of these additives has not been tested but may reduce dust suppression water requirements even further.

Once an embankment has reached a height of 5 m or more, the rehabilitation of the embankment can commence. Along with layer preservation measures, topsoil will be placed on the embankment faces below the areas of deposition. This will provide further dust control once vegetation is well established.

18.9.5 Layout and Development

The final layout of the Dry Stack TSF will cover a footprint of approximately 155 ha, with a final height of 70 m. The total capacity of the facility is 104 Mt which provides for spare capacity over the estimated 97.5 Mt of tailings that are to be developed by the plant and which may be employed if final densities for the backfill is found to be lower. The external profile of the Dry Stack TSF will include 12 m lifts, with 12 m-wide benches, and 1 V:2H intermediate side slopes, developed in an upstream direction. The benches will also function as roadways and will include a safety berm on the outer edge, at half the height of the truck wheels.

The Dry Stack TSF will be developed in four phases, as the material is stacked and compacted (not hydraulically placed in layers), as shown in Figure 18-11.


Page 498

Figure 18-11:  Dry Stack TSF Phased Development

The phased development of the Dry Stack TSF has the following advantages.


Page 499

The Dry Stack TSF phased development over the 56-year LOM is summarized in Table 18-8.

Table 18-8:  Dry Stack TSF Capacity per Phase

Phase Duration
(years)
Capacity
(Mm3)
Capacity
(Mt)
Footprint
(ha)
Phase 1
(Northeast quadrant)
0-7 8.3 14.1 34.0
Phase 2
(Southeast quadrant)
8-18 15.3 26.0 39.3
Phase 3
(Southwest quadrant)
19-30 17.5 29.9 45.7
Phase 4
(Northwest quadrant)
31-56 19.9 34.0 36.1
Total   61 104 155.1

Each phase's deposition area will be defined by a nominal 3 m high, 5 m wide perimeter embankment for containment and anchoring the liner and drainage system.

Access onto the Dry Stack TSF will be via a single-point roadway in the northeastern corner of Phase 1. For each of the phases, access to the deposition area at any level will be via the established benches which will function as 9 m wide dual-carriage roadways. The various benches will be connected access ramps with a maximum final grade of <10%.

The design parameters and layout of the phased deposition area are relevant to 56-year LOM and associated 100 Mt capacity.

The footprint of the Dry Stack TSF shown in Figure 18-12 may be extended. However, additional area may not be added as an additional phase, but rather an extension of Phases 2-4. The layout and extent of Phase 1 will be unaffected. The surface and stormwater collection pond will be positioned to extend the existing Dry Stack TSF footprint. The current layout with the potential extension is shown in Figure 18-12.


Page 500

Figure 18-12:  Dry Stack TSF Layout with Potential Extension Area



18.9.6 Water Management

The basin lining system of each phase will include the following components.

An underdrainage system will be positioned on top of the HDPE liner along the upstream toe of the containment embankment and across the basin of each phase of the facility, collecting rainfall and runoff during the initial period of each phase, and seepage as each phase is developed.

Runoff from the side slopes will be collected on the step-in benches. The benches actively utilized by the haul trucks will be drained via bench penstock drains which will connect to the lined perimeter catchment paddocks. The runoff collected from the benches that do not function as roadways can be used for run-off attenuation and drained to the paddocks as required or left to evaporate.

Rainfall and runoff on the crest of the Dry Stack TSF will accumulate at a low point and be allowed to evaporate or infiltrate. Any excess water collected can also be pumped to the lower paddocks. The water collected in the paddocks and from the underdrainage system will be drained to the concrete-lined solution trenches which connect to the silt trap and low-lying stormwater pond.


Page 501

Clean stormwater runoff from the external upstream catchments will be diverted around the Dry Stack TSF by earth-lined diversion channels and berms.

As the phases are completed, the sidewalls will be rehabilitated with soil and vegetation cover. Dust will be continuously suppressed with water mobilized through the water bowser, which has a 13,000 L water capacity.

18.9.7 Water Balance on Dry Stack TSF

The daily stochastic water balance of the Dry Stack TSF was assessed throughout its development phases to determine the size of each stormwater pond. The assessment aimed to ensure that each pond would not spill more than once in 50 years under normal operating conditions as is legislated in South Africa.

The inflows and outflows considered for the water balance included the following conditions.

The water balance indicated the following required stormwater pond capacities.

The volume of water returned to the process plant will be influenced by the size of the catchment areas which will change with the development of the Dry Stack TSF phases and vary with the seasonal variations of rainfall and evaporation.

18.9.7.1 Historic Class C Liner

A Class C liner comprises the following items.

A GCL was selected to replace the compacted clay as no available clay source nearby has been identified. A cost to supply and install the GCL and the HDPE liners was obtained.

18.9.8 Geotechnical Investigation

A geotechnical investigation of the TSF site was completed by Inroads Consulting Close Corporation in 2017. This included excavation, drilling, profiling of test pits and drill holes, sampling of soils, and the laboratory test work performed on the samples.


Page 502

The soils encountered at the TSF were characterized by transported soil of mixed origin, but mainly of aeolian provenance comprising silty sands of loose to medium dense and occasionally dense to very dense consistencies. The soil generally exhibits a pinhole structure, suggesting that it has the potential to undergo additional collapse settlement if loaded and subsequently wetted. The sand overlies talus and nodular ferricrete and occasional calcrete nodules or, where the latter are absent, it extends to the bottom of the pits at an average depth of 2.8 m in the range of 0.4 m to 5.8 m. No groundwater was noted in any of the drill holes or test pits; however, the investigation was completed at the end of the dry season in 2017. More test pits are recommended before construction commences and during the wet season to understand the potential for groundwater in the area.

18.9.9 Seepage and Stability Assessment

The stability of the TSF was assessed under various seepage conditions. The stability assessment was conducted as per the framework in the draft version of the South African National Standard Code of Practice for Mine Residue (SANS 10286:2022), which is based on the Global Industry Standard on Tailings Management (GISTM).

The results show that all Factor of Safety (FoS) values and phreatic surfaces derived from seepage analyses conform to the minimum requirements set by SANS 10286:2022. Based on the slope stability results, the proposed Dry Stack TSF design slope geometry is feasible as the stability FoS exceeds minimum requirements. Pseudo-static and residual undrained slope stability results conform with minimum requirements.

The strain in the liner was also investigated and it was shown that the peak tensile strains do not exceed 1.2% at the final TSF height. This is less than the maximum allowable tensile strain of 3%.

18.9.10 Recommendations for the Dry Stack TSF

The following recommendations are provided for the Dry Stack TSF detailed design phase.

- Developing a tender inquiry on the detailed design to acquire final construction and deposition rates.

- Further optimizing earth and civil works, where possible.

- Finalizing the responsibilities of the operator by incorporating input from all parties (contractor, client, and consultants).

- Collapsible soils.

- Severe desiccation cracking.


Page 503

18.10 Surface Paste Backfill Plant

This Section discusses the North Complex tailings on which test work was done in 2019 and are still valid for implementation. It will also discuss the South and Central Complex tailings used as paste backfill feed and the associated test work done in 2023.

18.10.1 Backfill Product

The mining methods include longitudinal and transverse sub-level stoping with backfill as support medium. Tailings from the concentrator plant will be dewatered and blended with binder to produce a cemented paste backfill.

18.10.2 Key Assumptions and Design Criteria

The paste backfill feasibility study completed was based on the following key assumptions.

The key design criteria are summarized in Table 18-9.


Page 504

Table 18-9: Key Design Criteria

Item Value
Tailings type Platinum tailings (75% from F-Central tailings and 25% from T-Zone tailings)
Tailings solids density 2.89 t/m3
Tailings PSD
Cement Minova Fillcem
Cement solids density 2.96 t/m3
Overall backfill plant utilization rate 50%-55%

The design is further based on the results of the test work completed historically for North Complex tailings and recently for Central Complex tailings.

18.10.3 Test Work

SSBS undertook rotational viscometer tests to determine the rheological flow behavior properties as well as UCS tests to determine the strength gain for different cement contents and curing periods in both 2019 and 2023. The former testing was undertaken on primarily the South Complex and North Complex tailings which would be produced as a Late Mine Blend from the Year 2065 onwards. The latter testing focused on Central and South Complex tailings constituting an Early Mine Blend based on the area where drill samples were taken. The Minova Fillcem cement (CEM III A 42.5N) was selected for the cemented tests.

18.10.3.1 Cement Mortar Compressive Strength Tests

Cement mortar compressive strength tests were carried out in accordance with the SANS 50196-1 standard to confirm that the cement complied with the minimum strength requirements specified by SANS 50197-1 prior to testing.


Page 505

18.10.3.2 Historic Test Work on North and South Complex Tailings

Rheology tests were completed during the 2019 DFS. The rheology test results from 2019 were applied to determine the flow behavior properties of the backfill and to size the pumping equipment.

Thickening and vacuum filtration tests were completed by Vietti Slurrytec (Pty) Ltd. (Vietti Slurrytec) on F-Central material only and the dewatering test results were applied to size the dewatering equipment.

18.10.3.2.1 Unconfined Compressive Strength Tests

The UCS test results of the backfill material are used to determine the cement dosage rate to achieve the minimum required backfill strengths. The UCS tests were conducted for cement contents of 4%, 8%, 12%, and 16%. The results show that the North Complex tailings produced a higher strength for the same cement content and mass concentration than the South Complex tailings, as indicated in Figure 18-13 and Figure 18-14.

Figure 18-13:  Water Cement Ratio vs. UCS for Fillcem on Northern Complex Tailings


Page 506

Figure 18-14:  Water Cement Ratio vs. UCS for Fillcem on Southern Complex Tailings

18.10.3.2.2 Rotational Viscometer Tests

Rotational viscometer tests were undertaken on uncemented and cemented tailings during a previous study in 2019.

The samples were dosed with Senfloc 2820 (equivalent to Magnafloc 1597) at a dosage of 200 g/t of tailings and a coagulant concentration of 1% (w/w) prior to rheology testing to simulate the thickener additions. Minova Fillcem cement was used for the cemented tests at a cement content of 8%.

The rheology of the tailings samples increased with the addition of cement for equivalent solids mass concentrations. Cemented material is more viscous than uncemented material at high solids mass concentration.

The yield stress versus mass concentration and plastic viscosity versus mass concentration for the uncemented and cemented South Complex tailings are presented in Figure 18-15 and Figure 18-16, respectively. The outcomes of the rheology tests highlight the differences in behavior with and without binder.


Page 507

Figure 18-15:  South Complex Tailings - Yield Stress vs. Mass Concentration


Figure 18-16: South Complex Tailings - Plastic Viscosity vs. Mass Concentration




Page 508

18.10.3.3 2023 Test Work on South and Central Complex Tailings

Thickening and pressure filtration tests were completed by Vietti Slurrytec during 2023. The dewatering test results were applied to size the dewatering equipment as specified in Section 17.0. The dewatering was done on the Early Mine Blend with 75% F-Central material and 25% T-Zone material.

SSBS completed UCS tests to determine the strength gain for different cement contents and curing periods. The dewatering and UCS test results are summarized in Sections 18.10.3.3.1 and 18.10.3.3.2.

18.10.3.3.1 Dewatering Tests

For the Waterberg Project tailings, an underflow solids concentration of 56% (w/w) is consistently achievable with high rate thickening at a residence time of ±2 h, while 62% (w/w) underflow solids concentration is achievable for high-density thickening at a residence time of 1.5 h.

Pressure filtration tests simulating a plate and frame pressure filter showed that the high-rate thickened underflow at 56% (w/w) can be further dewatered to 85% (w/w) solids concentration. A cake moisture content of 15% (w/w) is achievable at 14 Bar feed pressure, a cake thickness of 40 mm and air blow at 8 Bar for 90 seconds. A filtrate clarity of 63 NTU can be reached if a tight cloth is used.

18.10.3.3.2 Unconfined Compressive Strength Tests

The UCS test results of the backfill material were used to determine the cement dosage rate to achieve the minimum required backfill strengths. The UCS tests were conducted for cement contents of 2%, 4%, 8%, and 12% (w/w) in UCS moulds of 90 mm in height and 45 mm in diameter. The UCS (for tailings and Fillcem mixes) achieved for various water to cement ratios are shown in Figure 18-17.

Figure 18-17: Water Cement Ratio vs. UCS for Fillcem on South and Central Complex Tailings




Page 509

The UCS test results for the cement-added compressive strengths are summarized in Table 18-10. The castings with 2% Fillcem A (Mix 1 and 5) did not set and exhibited plastic behavior; therefore, it was not possible to perform strength tests on these two mixes.

Table 18-10:  Tailings and Fillcem UCS Test Results

Sample Admixture Water :
Cement
Ratios
Mass
Concentration
Compressive Strengths for Varying
Curing Periods
7-day 14-day 28-day
Mix 1 2% Fillcem A Binder 22.5 69% No Result No Result No Result
Mix 2 4% Fillcem A Binder 11.2 69% 69 kPa 115 kPa 160 kPa
Mix 3 8% Fillcem A Binder 5.6 69% 238 kPa 503 kPa 769 kPa
Mix 4 12% Fillcem A Binder 3.7 69% 425 kPa 968 kPa 1,588 kPa
Mix 5 2% Fillcem A Binder 20.4 71% No Result No Result No Result
Mix 6 4% Fillcem A Binder 10.2 71% 90 kPa 160 kPa 225 kPa
Mix 7 8% Fillcem A Binder 5.1 71% 362 kPa 725 kPa 1,149 kPa
Mix 8 12% Fillcem A Binder 3.4 71% 717 kPa 1,596 kPa 2,318 kPa

Figure 18-18 indicates the compressive strengths over the various curing periods.

Figure 18-18:  UCS Versus Curing Period


Page 510

18.10.4 Operating Points

Equations (1) and (2) were used to calculate the percent cement content and the water to cement ratio, respectively.

(1)
   
(2)

A typical operating graph for the 28-day curing period is presented in Figure 18-19.

Figure 18-19: Operating Graph - 28-Day Curing Period Strength Results



18.10.5 Backfill Strength Requirements

The backfill strength requirements for the different exposures were specified by Stantec as presented below. The different exposures, backfill strength requirements, and required binder contents is presented in Table 18-11. Both South and North Complex tailings have demonstrated that they are able to achieve these requirements based on UCS test results discussed above.


Page 511

Table 18-11:  Central and South Complex Strength Requirements

Exposure Curing
Period
Strength
Requirement
Binder
Content
Sill Pillar (mining below a backfilled stope).
Backfill sill pillar height to stope width ratio of 1:1.
28 days Sill Pillar Pour
Strength: 2,000 kPa
11.2%
Paste backfill wall exposure - Primary stopes and transverse stopes. 28 days Single Exposure
Strength: 350 kPa to 460 kPa
5.7%
No exposure - Strength in secondary stopes to mitigate liquefaction. 28 days Strength: 150 kPa 3.4%

  Note:  Binder addition shown for an operating backfill concentration of 71% (w/w).

18.10.6 Backfill Plant Capacity

Table 18-12 presents the operating parameters applied to determine the backfill plant capacity.

Table 18-12:  Operating Parameters for Backfill Plant Capacity

Item Operating Parameters
Central Complex
Operating Days per Year 353
Number of Backfill Shifts / Day 2
Shift Duration 10.5 h/shift
Backfill Face Time per Shift 7.0-7.5 h/shift
Backfill Plant Availability 90%
Backfill Hours (annual) 4,448 h/yr
Backfill Hours (monthly) 371 h/mo
Head Feed 400,000 tpm
Void Volume* 133,333 m3/mo
Shrinkage Allowance 7.5%
Overbreak Allowance 10%
Monthly Backfill Design Volume 157,667 m3/mo
Backfill Density (w/w) 71%-72%
Hourly Tonnage Rate** 4 x 144 tph

Notes:

* Void volume calculated based on a rock density of 3.00 t/m3.

** Dry mass tailings (excluding binder).


Page 512

18.10.7 Process Overview for the Backfill Plant

Tailings feed to the dewatering plant is received from the process plant via a tailings pipeline. The tailings report to a tailings thickener before being fed to the filter plant, located near the backfill plant. 80% of the filter cake is fed to the backfill plant when it is in operation, otherwise the full filter cake stream is diverted to the TSF.

The filter cake, at a solids mass concentration of 85% from the filter plant, is conveyed to four continuous twin-shaft mixers located at the backfill plant. Thickener underflow is received in an agitated tailings tank and pumped to the four continuous mixers to obtain the desired moisture content to underground.

Cement from the supplier is received in eight cement bulk silos with a capacity of 300 m3 per silo. Cement blowers are used to transfer cement from the bulk silos to four active silos with a capacity of 60 m3 per silo. Four screw conveyors are used to transfer the cement to the continuous twin-shaft mixers.

The four continuous twin-shaft mixers receive feed from the filters in the form of filter cake, cement from the active silos, and a percentage of tailings feed. Trim water is used to dilute filter cake to obtain an appropriate consistency when mixed to prepare the backfill material.

Backfill material from the continuous mixers discharges into four backfill tanks and into four pipelines which feed into different boreholes at the Central Complex. Positive displacement pumps are used to transport the backfill overland and pump it underground via boreholes.

The water requirements of the plant are supplied from the potable water treatment plant for gland service water (GSW), with raw and process water supplied from the concentrator plant for flushing and trimming.

18.10.8 Water Systems

Only duty pumps are specified for the water systems, except for the cloth wash system. Duty and standby pumps are specified for this system since it is imperative that the filters are always functioning during backfill operations.

18.10.8.1 Flushing Water

Provision is made for the supply of flushing water to the tailings feed tanks and the backfill systems. The systems are flushed with water (at 132 m3/h) with a suitable margin above the volumetric flow rate of the backfill lines.

A suitably sized centrifugal pump is used to supply flushing water to the positive displacement pumps. The backfill pipelines are flushed with water using the backfill positive displacement pump. Flushing water is supplied to the tailings feed tanks with suitably sized centrifugal pumps. Provision is made for one duty pump per water line.


Page 513

18.10.8.2 Process Water to Superwash System

The twin-shaft continuous mixers are supplied with a superwash system (high-pressure washing system) each. Each superwash system is supplied with two high-pressure, piston-type water pumps.

Two progressive cavity pumps are used to supply water to the four superwash systems. Water is supplied at a volumetric flow rate of 4 m3/h. One progressive cavity pump feeds water to two superwash systems.

18.10.8.3 Potable Water - Gland Service Water

The potable water tank supplies potable water for GSW to the tailings feed pumps. To minimize dilution of the tailings, low-flow GSW packing glands are specified. The water pumps are fitted with expeller seals (GSW not required).

The GSW is supplied from a DN 150 manifold pipe (exiting the potable water tank) and distributed to the tailings feed pumps. There are DN 50 takeoffs that supply GSW to the tailings feed pumps. A progressive cavity pump per line provides GSW to the tailings feed pump gland packings.

Each GSW supply line is fitted with a strainer as a precautionary measure to filter out any impurities that may damage the equipment. In-line needle valves are installed on each GSW line to control the flow rate. A check valve is installed on each line to prevent reverse flow. Each line is fitted with a pressure gauge and pressure transmitter to monitor the pressure on the GSW supply. A flow switch is installed on each line for flow monitoring and dry run protection on the tailings pumps.

18.11 Tailings Dewatering Plant

As part of the solution to enable dry stack tailings deposition, tailings produced by the concentrator plant are to be dewatered for placement on the Dry Stack TSF. This will be achieved by dewatering the tailings in filter presses which require the inclusion of a dewatering plant. The dewatering plant is designed to receive wet tailings at a 100% feed rate from the thickener, where they are dewatered using pressure filtration technology to produce a filter cake constituting 85% solids by mass. The dewatering plant will consist of a bank of six filter presses, each with 2.5 m x 2.5 m plates operating in parallel, with the sixth unit being a standby unit. The filter presses include air-blow to achieve the maximum 85% solids by mass.

18.11.1 Dewatering Plant Design Criteria

The key design criteria for the dewatering plant are summarized in Table 18-13.


Page 514

Table 18-13:  Dewatering Plant Design Criteria

Area Parameter Unit Design Criteria
Tonnage Solids (max) tph 578
Feed Feed solids % (w/w) 53
Filter Number of filter units operational 5
standby 1
Filter type   Plate and frame pressure filter
Number of plates   193
Area of plate m2 2.5 m x 2.5 m
Cake thickness (before squeezing) mm 35
Cake moisture content % (w/w) 15
Number of cycles per hour 2
Total cycle time min 24

Note:  * LOM tailings tonnage was calculated with 1.8 SG of backfill and 1.8 SG of TSF to balance the LOM tailings and may vary as the material  compositions of backfill and the TSF material differs.

18.11.2 Process Overview

The dewatering plant will receive thickened tailings from the process plant into the tailings tanks where they will be kept in suspension using agitators. From these tanks, the tailings will be distributed to one of five filter press units that will use pressure filtration at 14 Bar. The filtrate will be extracted into the underpan and collected in a filtrate tank from where it will be pumped to the concentrator plant for reuse. The filter cake will be produced at 85% solids and released from the filter presses via a cake breaking mesh onto belt feeders which will feed onto a collector conveyor.

When the backfill plant is in operation, 67% of tailings will go to the filter plant, and the rest will go to the backfill plant. There, filter cake, wet tailings, and a binder will create cemented paste backfill at 71% solids. Otherwise, all tailings will go to the filter plant. The filter cake will be transported to the Dry Stack TSF via conveyor for placement.

18.11.3 Test Work

Fraser McGill undertook a detailed suite of test work on the tailings to aid in the development of feasibility designs.

18.11.3.1 Independent Tailings Dewatering Test Work

Tailings dewatering test work was conducted on the three-year Early Mine Blend composite flotation tailings sample (at a grind of 80% passing 76µm and 40% passing 20µm). The scope of work included the following items:


Page 515

Small amounts of talc (9%) and kaolinite (8%) were detected in the tailings sample. These clays are relatively benign and are not expected to affect the flocculation and dewatering processes negatively under moderate process water conductivity conditions.

The conductivity of the tested site water was high and did not render the need for a conditioning agent. Due to the chemical conditions of the site water, the suspended solids of the sample were in a coagulated condition and will settle naturally. Optimum flocculant of medium anionic charge and medium molecular weight at 45-50 g/t was chosen as flocculant. The optimum thickener feed solids concentration was identified as 12.5% (w/w).

Bench-top and semi-pilot thickening test work showed the accelerated consolidation of the high-density (picket raked) conditions over the high-rate (no picket on rake) thickening conditions. Underflow slurry solids concentration of 62% w/w was achieved with high-density and 56% w/w with high-rate conditions.

The tailings material showed rheological properties of relatively high un-sheared mud bed yield stress. At 56% solids concentration, the un-sheared yield stress was measured at 82 Pa, while at 62% solids concentration, the un-sheared yield stress was measured at 191 Pa. Methods of controlling the level of the mud bed are essential in maintaining the required mud bed residence time specified for achieving the target underflow density.

One 45 m diameter thickener is estimated to treat 578 tph dry solids. Pressure filtration tests simulating a plate and frame pressure filter showed that the high-rate thickened underflow at 56% can be further dewatered to 85% solids concentration or 15% moisture. A cake moisture content of 15% is achievable at 14 Bar feed pressure, cake thickness of 35 mm and air blow at 8 Bar for 90 seconds. A filtrate clarity of 63 NTU can be reached if a tight cloth is used.

18.11.3.2 OEM Tailings Dewatering Test Work

Tailings dewatering test work was conducted by various original equipment manufacturers (OEMs) as part of the equipment selection process. OEMs were provided with the same three-year Early Mine Blend to undertake in-house test work and to provide process guarantees on the OEM equipment.

The process indicated convergence on the thickening and filtration technology with broad agreement on the independent test work undertaken. OEMs indicated that to reach 15% (w/w) moisture in the filter cake a thickener of diameter range of 38 m-50 m is estimated to treat 578 tph dry solids and can reach the underflow solids range of 50%-59% (w/w). Pressure filtration tests simulating a plate and frame pressure filter showed that the thickened underflow at ranges of 50%-59% (w/w) can be further dewatered to 85% solids concentration or 15% moisture, yet the addition of air blow is required.


Page 516

18.11.3.3 Tailings Geotechnical Stability Test Work

Geotechnical test work was undertaken on the tailings sample by BM Du Plessis Civil Engineering to understand the geotechnical parameters for TSF stability and trafficability analysis. The following tests were conducted.

Test work found the optimum moisture content at 13.4% at the dry density of 1,850 kg/m³ according to the Standard Proctor compaction effort and 11.4% at the dry density of 1,980 kg/m³ to 'MOD AASHTO' methodology.

The tailings classification was determined as follows.

18.11.3.4 Geochemical Analysis

TSF and backfilling geochemical analysis was conducted on two backfill samples which were composited from the Early Mine Blend tailings. Two samples were developed, namely high strength, and low strength. These samples were then subjected to the following test suite.

18.11.3.5 Material Handling Test Work

Material handling test work was also conducted on the three-year Early Mine Blend composite flotation. The scope of work included the following items.


Page 517

- VRN-500.

- Ceramics.

- Rio Carb (Ultra Smooth).

- Concrete (represents material on material).

- Tivar-88.

The following results were indicated and integrated into the designs.

18.11.4 Bulk Material Handling of Dry Tailings

18.11.4.1 Dry Tailings Conveyors

The dewatering plant will produce dry cake with a moisture content of 15% and a maximum wet capacity of 680 tph. This material will be released into the main backfill buffer bin, which will be equipped with four outlets and designed for mass flow operation. The first two outlets will distribute the tailings onto two backfill conveyors, which in turn will transport the material to two identical secondary backfill buffer bins, before finally reaching the backfill plant.

The third outlet from the main backfill buffer bin will direct the tailings onto the overland conveyor. This conveyor is engineered with a 750 mm belt width, a speed of 2.7 m/s, and a capacity of 680 tph. It will transport the material 3,990 m to the Dry Stack TSF, where it will be discharged into the truck loading bin, equipped with three outlets. Two of these outlets will facilitate the loading of tailings into tipper trucks for transportation to the TSF. The remaining outlet will channel the material to the stacker conveyor, which will deposit it onto the TSF buffer stockpile, maintaining a total buffer time of 18 hours. Subsequently, material from the throw-out stockpile can be loaded onto tipper trucks and transported to the TSF. To facilitate local access, three community crossings will be installed along the overland conveyor route, enabling residents of Ketting to easily access the northern part of farm Ketting 368 LR.

The fourth outlet of the main backfill buffer bin will supply material to the stacker conveyor, which will have a capacity of 680 tph, using belt feeders. The stacker conveyor will then deposit the material onto the main backfill buffer stockpile. This stockpile is designed to hold 8,000 t, with an additional push-out capacity of 30,000 t enabling a total buffer time of 56 hours. Material from the throw-out stockpile can be transferred to the shuttle conveyor via front end loader, and subsequently returned to the main backfill buffer bin.


Page 518

This main backfill buffer stockpile will serve as an emergency reserve, to be utilized when the overland conveyor or follow-on systems and the backfill plant are temporarily incapable of handling dry tailings due to unforeseen system failures or during maintenance periods.

To mitigate noise from the haul road and dry stack conveyor, a barrier will be erected between the conveyor and Ketting Village. Positioned 6 m to 8 m south of the conveyor and standing at a height of 3.5 m, as depicted in Figure 18-20, the barrier will consist of a 230 mm thick brick wall, an earthen berm, or a combination thereof, with no gaps and airtight joints.

Figure 18-20:  Dry Stack Conveyor Noise Barrier Construction




Page 519

19.0 MARKET STUDIES AND CONTRACTS

A formal marketing study was not completed as part of this DFS Update. The QPs determined that a formal market study was not required by either NI 43-101 or S-K 1300, due to an established market for PGMs and the receipt by Waterberg JV Resources of indicative terms from a potential concentrate offtaker. Given that one of the JV partners is an integrated PGE producer (including mining, concentrating, smelting, base metal refiner, and precious metal refiner), marketing aspects are well understood. Table 19-1 shows economic PGEs and base metals for the Waterberg Project and each metal's economic contribution at consensus view pricing, as per 01 May 2024, for the first 10 years of concentrate production (September 2029-August 2039) and for the LOM.

Table 19-1:  Economic PGEs and Base Metals for first 10 Years and LOM

Metal

Approximate Percent of Gross Revenue
(Consensus View)

First 10 years of
concentrate production

LOM

Platinum

27.87%

27.68%

Palladium

44.19%

42.31%

Gold

4.47%

6.25%

Rhodium

6.67%

5.09%

Copper

4.13%

5.31%

Nickel

12.68%

13.36%

The Waterberg Project will be a PGE flotation concentrate producer. Toll treatment of flotation concentrates or purchase agreements are common within the South African PGE industry. A concentrate sales agreement will be required to treat production from the mine.

All integrated South African PGM producers have been approached to express interest in the treatment of Waterberg Project concentrate with discussions ongoing. The possibility of building a standalone furnace or exporting concentrate to an overseas smelter and refinery is also being investigated.

No formal contracts have been entered into for the Waterberg Project implementation apart from with the JV partners (PTM, JOGMEC, Hanwa, HJM, Mnombo and IMPLATS).

19.1 PGM and Base Metal Market Review

The markets and prices for the basket of commodities contained within the Waterberg Project deposit have experienced a significant amount of volatility since the 2019 DFS. Pt, Pd and Rh are heavily reliant on demand from the global automobile industry which is undergoing a material shift. The emergence of battery electric vehicles (BEV) represents a significant threat to legacy internal combustion engine (ICE) powertrains. BEVs do not require a catalytic converter, and therefore represent a significant threat to future PGE demand. Regulatory pressures to eliminate ICE vehicles will likely continue with many nations seeking to ban combustion engines over the next decade. The growth and pace of BEV adoption is creating significant uncertainty regarding future PGE demand and supply, complicating the ability to forecast prices. More recently, there has been increased interest in hybrid and plug-in hybrid powertrains. Hybrids utilize both a battery and combustion engine requiring a catalytic converter with higher PGM loadings. Hybrids are viewed as a more practical bridge from ICE vehicles to pure BEVs and are expected to see a growing market share in the near to medium term which could be beneficial for PGM demand.


Page 520

Following the collapse of the European diesel market in 2015, the price of Pt weakened substantially. One of Pt's primary uses was for pollution control (autocatalysis) in diesel vehicles. The resulting sentiment and drop in automotive Pt demand led to an oversupply from South African producers and an eventual surplus of Pt globally. A burgeoning hydrogen economy based on fuel cells and electrolyzer technology utilizing Pt may create a significant new demand segment over the medium to longer-term horizon. Industry consensus is for higher Pt prices going forward based on increasing demand and limited supply growth from established South African producers. The Pt price is currently rangebound near US$1 000 per oz.

The main beneficiary of Pt's slide has been its sister metal Pd. Gasoline and hybrid vehicle sales have been robust. Pd's primary use is for pollution control in gasoline vehicles. Annual autocatalyst demand for Pd has doubled over the past twenty years from just under 4 Moz in 2003 to over 8 Moz in 20223. Stricter vehicle emission standards and more rigorous testing procedures have lifted PGE loadings on European and North American vehicles. The adoption of stringent emissions legislation in China, starting in 2020, known as China 6, represented a step-change in Pd demand. Chinese Pd autocatalyst demand was just 90,000 oz in 2003, increasing to over 1.8 Moz in 20224.

The Pd market has experienced multiple years of significant deficits as strong demand and a limited supply response led to successive years of price increases. The Pd price moved from below US$1 000 in 2018 to US$3 000 per oz in 2021/2022. The Russia/Ukraine conflict that began in 2022 created additional volatility in the Pd market as economic sanctions against the world's largest producer impacted metal flow. Given the price disparity between Pt and Pd, automakers and OEMs have begun substituting Pt back into gasoline autocatalysts, to the detriment of Pd. Lastly, market analysts are forecasting a significant surge in recycled Pd supply going forward which could weigh on prices in the short to medium-term. The Pd price has settled back towards US$1 000 per oz as uncertainty around future demand and projected surpluses tempers expectations.

Rh has been the most volatile component of the PGE basket with significant volatility and price swings over the past several years. More stringent emission control legislation, specifically for nitrous oxide emissions, in Europe, North America and China swelled demand to over 1 Moz/yr. Since the publication of the 2019 DFS the price of Rh has gone from US$3 000 per oz to US$30 000 per oz and back to US$3 000 per oz. Views on future demand for combustion engines and growth in BEVs has lowered expectations for the price of Rh going forward.


3 Source: Johnson Matthey

4 Source: Johnson Matthey


Page 521

Table 19-2 and Table 19-3 present the actual and forecasted Pd and Pt supply and demand, respectively.

Table 19-2:  Palladium Supply and Demand ('000 oz)

Supply ('000 oz)

2019

2020

2021

2022

2023

2024

South Africa

2,571

1,975

2,645

2,276

2,347

2,305

Russia

2,987

2,636

2,689

2,300

2,700

2,600

North America

1,042

990

908

832

863

901

Secondary supply / recycling

3,405

3,127

3,338

3,193

2,807

2,919

Others

519

595

604

618

637

648

Total Supply

10,524

9,323

10,184

9,219

9,354

9,373

Demand ('000 oz)

2019

2020

2021

2022

2023

2024

Automotive

9,675

8,570

8,501

8,460

8,745

8,145

Jewellery

128

85

88

88

86

85

Investment

-87

-190

17

-109

61

29

Industrial

1,649

1,447

1,566

1,453

1,382

1,384

Others

120

93

96

83

97

88

Total Demand

11,485

10,005

10,268

9,975

10,371

9,731

Movements in Stocks

-961

-682

-84

-756

-1,017

-358

Source: 'Johnson Matthey PGM Market Report' May 2024.

Table 19-3:  Platinum Supply and Demand ('000 oz)

Supply ('000 oz)

2019

2020

2021

2022

2023

2024

South Africa

4,344

3,243

4,609

3,965

4,001

3,979

Russia

721

699

638

450

780

660

Zimbabwe

451

482

465

488

515

530

Secondary supply / recycling

2,092

1,700

1,646

1,517

1,300

1,335

Others

521

539

501

483

495

512

Total Supply

8,129

6,663

7,859

6,903

7,091

7,016

Demand ('000 oz)

2019

2020

2021

2022

2023

2024

Automotive

2,589

2,024

2,410

2,747

3,342

3,299

Jewellery

2,073

1,657

1,468

1,391

1,361

1,343

Investment

1,131

1,022

-28

-565

46

120

Industrial

2,074

2,085

2,430

2,375

2,331

2,317

Others

542

417

444

483

529

535

Total Demand

8,409

7,205

6,724

6,431

7,609

7,614

Movements in Stocks

-280

-542

1,135

472

-518

-598

Source: 'Johnson Matthey PGM Market Report' May 2024.


Page 522

19.2 PGM and Base Metal Prices

PTM is listed on the NYSE American exchange in the United States. S-K 1300 requires that commodity prices used in economic studies calculating mineral reserves provide a reasonable basis for establishing that the project is economically viable. Prices for the metals of economic interest to the Waterberg Project (Pd, Pt, Au, Ni, Cu, and Rh) were previously set on a three-year trailing average basis, monthly spot price basis, and analyst street consensus views. In this DFS Update analyst street consensus pricing will be the base case (Base Case), see details in Table 19-4 below, and discussed in more detail in Section 22.0. Monthly spot and three-year trailing average metal prices will also be evaluated in the financial sensitivity analysis.

Table 19-4: Consensus Pricing Basket

Period

Pd

Pt

Au

Rh

Ni

Cu

US$/oz

US$/oz

US$/oz

US$/oz

US$/lb

US$/lb

2025

1 089 

1 144 

2 155 

4 627 

8.68 

4.77 

2026

1 095 

1 233 

2 005 

4 794

8.85 

4.83 

2027

1 122 

1 330 

2 008 

4 561

9.09 

4.85 

2028

(Long-term)

1 062 

1 605 

1 812 

6 209

9.73 

4.53 

Source: 'Bloomberg & Select Cap IQ'.

The above mentioned three price decks were used in the financial evaluation to determine the economic viability of the Waterberg Project. The effective date for the price decks used is May 2024 and the details are available in Section 22.0. The Waterberg Project is located within South Africa and a large proportion of the capital and operating costs will be expensed in ZAR terms. The currency exchange rate for ZAR to the major international currencies (US$, EUR, JPY, GBP) is also evaluated in addition to the metal prices.

19.2.1 Palladium, Platinum, and Gold Pricing

Both Pt and Pd prices have been volatile during the last number of years as shown in Figure 19-1. Au prices have strengthened following the Covid-19 pandemic as uncertain global financial conditions and central bank buying have bolstered safe haven interest as shown in Figure 19-1. In addition to the Base Case, the Waterberg Project financial evaluation will also be calculated upon the three-year trailing average metal price and associated averages, and spot prices for sensitivities. These study prices are indicated in Table 19-5 and are the arithmetic average metal prices to show the trends over the recent periods.


Page 523

Figure 19-1:  Metal Pricing - Historical

Source: 'Johnson Matthey Metal Prices'.

Table 19-5:  Pricing for all Economic Metals

Period

Pd

Pt

Au

Rh

Ni

Cu

US$/oz

US$/oz

US$/oz

US$/oz

US$/lb

US$/lb

Three-year Trailing

1 749

982

1 902

11 238

9.92

4.02

Two-year Trailing

1 476

961

1 936

8 333

9.70

3.84

One-year Trailing

1 125

943

2 050

4 546

8.36

3.89

01 June 2024

991

1 024

2 351

4 725

8.85

4.60

Source: 'Johnson Matthey Metal Prices' & London Metal Exchange - Monthly Average.

 

19.2.2 Nickel Pricing

Ni prices have been moving lower with a significant amount of volatility as shown in Figure 19-2. Growing demand from the BEV market has been offset by perceived oversupply from Indonesia and weakening economic conditions in China. In addition to the Base Case, the Waterberg Project financial evaluation will also be calculated upon the three-year trailing average metal price and associated averages, and spot prices for sensitivities. These prices are indicated in Table 19-5.


Page 524

Figure 19-2:  Nickel Pricing - Historical

Source: 'London Metal Exchange - Metal Prices'.

19.2.3 Copper Pricing

Cu prices have been moving higher although with a significant amount of volatility as shown in Figure 19-3. Growing demand from global electrification and a lack of new mine supply has been partially offset by overall weakening of economic conditions in China. In addition to the Base Case, the Waterberg Project financial evaluation will also be calculated upon the three-year trailing average metal price and associated averages, and spot prices for sensitivities. These prices are indicated in Table 19-5.

Figure 19-3:  Copper Pricing - Historical

Source: 'London Metal Exchange - Metal Prices'.


Page 525

19.2.4 Rhodium Pricing

Rh prices have been rising during the last number of years from the lows during 2016 and the extreme highs of 2008, as shown in Figure 19-4 with the change in demand pattern. In addition to the Base Case, the Waterberg Project financial evaluation will also be calculated upon the three-year trailing average metal price and associated averages, and spot prices for sensitivities.

Figure 19-4:  Rhodium Pricing - Historical

Source: 'Johnson Matthey Metal Prices'.

19.2.5 Metal Price Comparison

The average metal prices that are applicable to this DFS Update are shown in Table 19-5 for comparison purposes for the Base Case and different possible sensitivity periods that may be considered in the financial model.

19.2.6 Exchange Rate Evaluation

The exchange rate between the ZAR and the USD and other major currencies has been extremely volatile during the last number of years, as shown in Figure 19-5, with sentiment towards South Africa changing over time. The major currencies that may impact the Waterberg Project are US$, Euro, JPY, and GBP with the USD having the highest impact due to metal prices being quoted in USD as the norm. The Waterberg Project financial evaluation is based on the Oxford Economics forecasted long-term real exchange rate of R20.07:US$1.00, please refer to Section 22.3.2 for more information.


Page 526

Figure 19-5:  ZAR to US$ Monthly Average Exchange Rate - Historical

Source: 'OANDA - Forex Prices'.

19.3 PGM and Base Metal Contribution to Revenue

Based on the Waterberg Project revenue calculations and the Base Case metals pricing, the contribution from the 'pay metals' is indicated in Table 19-6. This is based on the 'prill splits' for the two major geological zones to be mined and this is independent of the production profile. The table clearly indicates that the PGEs are the major revenue contributor at more than 80%.

Table 19-6:  Revenue Contribution to Concentrate

Metal

Consensus View

F-Central (2029-2052)

Combined (2053-2081)

Pt

27.16%

28.06%

Pd

44.02%

41.05%

Au

4.63%

7.44%

Rh

6.61%

3.96%

4E

82.44%

80.51%

Cu

4.64%

5.80%

Ni

12.92%

13.69%

Total

100.00%

100.00%



Page 527

Base metals (Cu and Ni) are financially important in terms of overall Waterberg Project return with about 19.5% of revenue and the remainder from the precious metals. As with all industrial commodities prices continuing to be volatile, Ni and Cu markets are closely linked to Chinese demand which continues to be volatile and difficult to predict.

19.4 Concentrate Production and Quality

The Waterberg Project will be producing a flotation concentrate, which will be sold, or toll treated. The Waterberg Project receives revenue for the contained economic metals within the concentrate at a negotiated payability. It is expected that the Waterberg Project will produce up to 12,000 tonnes of concentrate per month at steady-state production or in excess of 145,000 tpa as detailed in Section 17.0.

The quality of this concentrate was evaluated during the metallurgical test work program conducted at Mintek, Johannesburg. While this is a 'snapshot' based on samples from drill core, Table 19-7 indicates the anticipated concentrate quality to be treated in the subsequent recovery process in terms of economic metals and elements of interest.

Table 19-7:  Concentrate Quality - Major Elements

Concentrate Contents

Element

Units

Individual

Minimum

Maximum

Pt

(g/t)

23

9

35

Pd

(g/t)

52

18

69

Rh

(g/t)

1

1

2

Ru

(g/t)

<1.0

ND

ND

Ir

(g/t)

<0.5

ND

ND

Au

(g/t)

5

2

27

4E

(g/t)

80

30

108

Cu

(%)

2.3

1.0

9.2

Ni

(%)

2.7

1.1

5.0

Fe

(%)

14.5

11.0

22.0

SiO2

(%)

41.3

23.0

43.0

MgO

(%)

16.0

6.0

24.0

S

(%)

6.5

3.0

19.0

Minor elements that were evaluated during the test work program during the PFS and the 2019 DFS are indicated in Table 19-8 and show the potential for deleterious elements being fed into the subsequent recovery process as evaluated during the PFS and the 2019 DFS. There are no expected deleterious elements indicated in the flotation concentrate.


Page 528

Table 19-8:  Concentrate Quality - Minor Elements

Waterberg Concentrate Minor Elements (Nominal)

Element

Unit

PFS

FS

Element

Unit

PFS

FS

Ca

%

1.6

3.0

Rb

ppm

6.5

2.5

Al

%

1.6

2.6

Ge

ppm

<0.05

2.0

Ti

%

<0.05

0.1

Cd

ppm

<0.05

1.8

Mn

%

0.1

0.1

Nb

ppm

2.5

1.8

Cr

%

0.1

0.0

La

ppm

<12

1.3

V

%

<0.05

0.0

Sb

ppm

<0.05

1.2

K

%

0.0

<0.1

Ta

ppm

712.1

1.0

Chlorine

%

0.0

ND

Th

ppm

11.6

1.0

Co

ppm

711.8

1 262.8

Tl

ppm

3.8

0.6

Zn

ppm

678.6

462.7

Cs

ppm

<5

0.5

As

ppm

<0.05

89.3

U

ppm

5.0

0.5

Sr

ppm

36.1

51.2

Li

ppm

ND

<10.0

Pb

ppm

66.0

49.3

In

ppm

5.7

<0.2

Ba

ppm

36.3

29.6

Se

ppm

28.1

ND

Mo

ppm

9.8

10.1

Bromine

ppm

3.1

ND

Bismuth (Bi)

ppm

<0.5

8.2

Y

ppm

4.4

ND

Sn

ppm

<0.05

6.8

Zirconium

ppm

6.3

ND

Ag

ppm

8.4

6.7

Hafnium

ppm

<2.0

ND

Ga

ppm

<0.05

4.3

Mercury

ppm

2.0

ND

Ce

ppm

<2.6

2.7

Tellurium (Te)

ppm

4.5

ND

W

ppm

<1.2

2.7

Iodine

ppm

<0.07

ND

Additional economic metals that may be considered for the Waterberg Project include Ir, Ru, Co, and Ag, although the revenue stream generated from these metals will be insignificant.

The mineralogical composition of the concentrate is as detailed in Table 19-9.

Table 19-9:  Concentrate Mineralogical Composition

Mineral

Primary Cleaner
Concentrate

Secondary & Tertiary
Cleaner Concentrate

Pentlandite

12.46

12.39

Pyrrhotite

4.83

6.06

Chalcopyrite

14.76

3.51

Other Sulphides

0.34

0.13



Page 529


Mineral

Primary Cleaner
Concentrate

Secondary & Tertiary
Cleaner Concentrate

Silicates

27.39

22.39

Serpentine

12.47

19.69

Talc

24.42

32.59

Fe Oxides

1.80

1.70

Dolomite

1.22

1.14

Others

0.31

0.40

Totals

100.00

100.00

Based on the expected flotation concentrate quality, the product is regarded as a 'desirable' feedstock into the subsequent recovery process for blending with other PGE-bearing concentrates.

19.5 Concentrate Treatment Options

Marketing work for the Waterberg Project has advanced since the completion of the PFS in 2016 and the 2019 DFS. The JV commissioned a study in 2017 for a specialist consulting firm to analyze and study potential off-take options and estimated commercial terms. Discussions with potential offtakers are ongoing. Hanwa maintains the marketing right to solely purchase all the metals from the Waterberg Project at market prices, having acquired this right from JOGMEC. A concentrate sales agreement will need to be formalized to treat the production from the mine.

All integrated South African PGM producers have been approached to express interest in the purchase or toll treatment of Waterberg Project concentrate with discussions ongoing. The possibility of building a standalone furnace in South Africa, as a separate stand-alone business, or exporting concentrate to an overseas smelter and refinery, is also being investigated.

19.6 Capacity Available Locally

All integrated local South African PGM producers have been approached to express interest in the purchase or toll treatment of Waterberg Project concentrate, with discussions ongoing.

The Waterberg Project will produce a low-chromitite concentrate which can be blended with the high-chromitite UG2 concentrates produced by most BIC mines and would assist in managing the negative impacts of the higher Cr and Fe content to the benefit of the Waterberg Project and the smelter operator using conventional smelter technology.

It is estimated that there is adequate available smelter capacity in South Africa for the Waterberg Project during the initial ramp-up phase, however, steady-state production could place a significant strain on this capacity. Additional smelting capacity may need to be constructed in the industry to be able to treat the flotation concentrate from the Waterberg Project and the other potential Northern Limb mines. Conversely, the closure of existing mines in the Rustenburg area could open up capacity. The possibility of building a standalone furnace or exporting concentrate to an overseas smelter and refinery is being investigated.


Page 530

Alternative hydrometallurgical treatment options exist, which could be considered applicable to the Waterberg Project concentrates; unfortunately, none of these are currently proven on a commercial scale. Significant developmental test work would be required before any of these processes could be considered for treating the Waterberg Project concentrate. These options are being investigated.

19.7 Smelting and Refining Contracts

No formal smelting or refining contracts are in place for the Waterberg Project.

19.8 Metal Payability or Treatment Terms

Typical economic metal recoveries for the conventional smelting, base metal and precious metal refining routes are between 96% and 98%.

Several purchase or tolling agreements are in place between current PGM mines and the different smelter operators and can be summarized into the following two categories.

The former of these options is the most common in use in the South African PGE industry for independent concentrate producers.

It is proposed for this DFS Update that the financial evaluation be based upon payability percentages of 83% for Pt and Pd, 80% for Au and Rh (Rh is subject to a minimum individual grade of 1.0 g/t in concentrate), 63% for Cu and 70% for Ni. These are regarded as fair and reasonable although negotiations may change these terms based on the desirability of the concentrate. These payabilities are also in line with indicative terms received from potential offtake parties.

Three smelting hubs exist within South Africa in relation to the Waterberg Project mine site: Polokwane (85 km southeast), Northam (312 km southwest), and Rustenburg (417 km south-southwest).


Page 531

19.9 Payment Pipelines

The PGE smelting and refining process from concentrate to refined metal takes a significant amount of time and this is reflected in the payment terms in conventional toll smelting agreements. There is no reason to believe that the Waterberg Project concentrate will be smelted and refined more quickly than any other concentrate being treated at a toll smelting facility.

Each of the payable metals (Pt, Pd, Rh, Au, Cu, and Ni) has a different 'release' period from the tolling facility, but for simplicity, most operators apply a fixed 'release' period to all metals following acceptance of concentrate.

It is expected that the negotiated metal release terms will have metals fully available after 12 weeks for all metals.

In terms of payment, there are available mechanisms whereby an upfront payment for 85% of the contained metals is available following the month of delivery, subject to an interest charge. This mechanism is included in the financial model. The balance of 15% of the payment will then be available after the full 'release' period of 12 weeks.

19.10 Penalties

The terms within a conventional toll smelting agreement will include penalty clauses against the seller of the concentrate for high moisture, lower than negotiated 4E grade, potentially high chromitite content, and possible other deleterious elements such as Fe, As, Bi Se, Te, MgO, and SiO2.

The concentrate from the Waterberg Project will have negligible chromitite but the other elements could cause penalties to be applied for deleterious elements, but this is unlikely.

The concentrate is expected to be a desirable product in the PGE industry as the low chromitite level with the expected high level of S and base metals, allow blending with the forecast increasing UG2 concentrate production (high chromitite content) within South Africa, thus improving the feed composition into the smelting furnaces.

19.11 Material Contracts

No material contracts are currently in place for the Waterberg Project apart from those related to the JV agreement with Hanwa, JOGMEC, HJM, Mnombo, IMPLATS, and PTM. Material contracts will be required for the development of the Waterberg Project, for example: an offtake agreement; project financing agreements; and various construction and mining contractor agreements.


Page 532

20.0 ENVIRONMENTAL STUDIES, PERMITTING, AND SOCIAL OR COMMUNITY IMPACT

The Mining Right area, 20,482 ha in extent, has an elevation which ranges from approximately 880-1,365 MASL, is flat-lying and sloping gently towards the perennial Mogalakwena River and the non-perennial Seepabana River to the south. The north-south lying Makgabeng Plateau rises up to an elevation in excess of 1,200 MASL through the Waterberg Project area. Climate is temperate to warm with summer rainfall averaging 350 mm to 400 mm per year, allowing for planning for year-round mining without special considerations to allow for weather conditions.

Bushveld vegetation, flora, and fauna predominates with a distinction between the flatlands and the rocky mountainous area. The primary wind direction is from north-northwest.

The local settlement pattern is rural, typical of those found in the Limpopo Province. Primary agricultural practices are subsistence farming and grazing for family-owned cattle herds in the flatter lying areas. In consultation with the community, the mine footprint was planned to exclude areas significant to the community, including prime grazing areas.

20.1 Environmental Studies on Surrounding Areas

The mineralized rocks dip towards the west at 34° to 38°. The impact on the environment will be most pronounced in the southern and southwestern regions of the Mining Right area, where mine infrastructure will be developed. This area is chosen due to its shallow access for underground mining and generally flat topography. The northern, central, and western parts, although given equal consideration in the EIA, are expected to experience a comparatively less significant impact. The site chosen for infrastructure development allows the avoidance of several potentially significant environmental impacts, with the primary recommended mitigations offering suitable and sufficient management of impacts and reduction of risks. No open pit mining is planned for the Waterberg Project.

For the sake of clarity, it should be mentioned that the application process for environmental authorization requires the consideration of alternative positions for infrastructure. In this case, the original Scoping Study position of the mine footprint (PFS designs) and the 2019 DFS position were assessed. Among other advantages, the DFS Update position negates the resettlement of homesteads and reduces the impact on livelihoods.

Furthermore, an investigation was conducted on the environmental impacts of alternative mining and tailings disposal methods. As a result, it was determined that integrating backfill (using a cemented paste made from tailings) into the mining method and employing dry stacking for tailings disposal would be the most suitable course of action. The benefits of these technologies include enhanced safety, a considerable reduction in water usage and a decrease in the size of the TSF, resulting in a reduced level of risk.


Page 533

20.2 Environmental and Social Licenses and Permits

20.2.1 Applications Submitted and Granted to Date

Waterberg JV Resources has successfully obtained the requisite environmental and social licenses and permits for the Waterberg Project. Nevertheless, certain amendments to licences and the ongoing processing of the WUL application are still underway.

The following licenses and permits have been obtained:

- Environmental scoping study, Impact Assessment, and EMPr.

- Environmental financial provision for rehabilitation.

- Closure plan.

- WML.

- Development consent from SAHRA, by providing specific conditions in the approved IEA.

It may be necessary to submit future applications for IEA amendments due to changes in the nature of the Waterberg Project, agreements with landowners and communities, and/or optimizations of the mine plan. These amendments would ensure that the EIA remains up-to-date and accurately reflects the evolving conditions of the Waterberg Project. As the Waterberg Project progresses, new information may arise that requires adjustments to be made in order to mitigate any potential environmental impacts. Additionally, ongoing consultations with local communities and landowners may lead to the identification of further measures that can be incorporated into the Waterberg Project plans. Thus, submitting future applications for IEA amendments is a crucial step to ensure Waterberg JV Resources' compliance with environmental regulations and its alignment with the needs and expectations of all stakeholders involved.

20.2.2 Applications for Utilities

On 13 June 2016, an EA was granted by the DFFE for the development of bulk electricity transmission lines, under DFFE Reference number 14/12/16/3/3/1/1498/AM1. The EA is valid until 13 June 2026.

Waterberg JV Resources is seeking a separate EA for the development of a water supply scheme. The EA should be finalized by the end of 2024.


Page 534

20.3 Environmental and Socio-Economic Impacts

20.3.1 Environmental Impacts to Surrounding Areas

The EIA findings indicate that the Waterberg Project could have both adverse and beneficial impacts on the environment. Nevertheless, the EMPr includes suitable and adequate measures to mitigate and reduce the expected significant adverse impacts (classified as minor or moderate).

Below is a compilation of identified environmental and socio-economic impacts.

Figure 20-1 shows the potential impact to groundwater level.


Page 535

Figure 20-1:  Assessment on Potential Impacts to Groundwater Level


Page 536

20.3.2 Socio-Economic Impacts on Local Communities

The Waterberg Project has the potential to bring about significant beneficial social impacts which could include the following.

The Waterberg Project may also have adverse social impacts on the local communities, which could include the following.

The possibility of community unrest can have significant consequences for the Waterberg Project, including labor strikes, asset damage, and production delays. Ongoing and close monitoring, control measures and proactive management will be implemented to avert or alleviate any possible conflicts. Stakeholder engagement is a continuous activity, and a grievance procedure is in the process of being implemented to address stakeholder issues.

Figure 20-2 provides a visual representation of some of the potential sensitive receptors and impacts relative to the planned mine footprint overlain on a Google Earth image.


Page 537

Figure 20-2: Results of Air Quality, Heritage, Noise and Blasting Studies

Source:  Bateleur Environmental, 2023.


Page 538

20.4 Environmental Requirements During Mine Operations and After Mine Closure

20.4.1 Waste and Residue Disposal

A WML was granted under the IEA by the DMR on 10 November 2020. The WML allows for the proper disposal of waste and residue resulting from mining activities. The DMR and the DWS have set conditions and guidelines to ensure that waste and residue are managed in an environmentally responsible manner. These conditions and guidelines include the implementation of proper waste management practices, such as segregation, storage, and transportation of waste and residue. Additionally, the WML requires mining companies to regularly monitor and report on their waste management activities to ensure compliance with environmental regulations. The aim is to minimize the impact of mining activities on the surrounding ecosystems and protect the health and safety of nearby communities.

20.4.2 Site Monitoring

The IEA, WML, and eventually the WUL, require ongoing site monitoring and annual audits as a condition of the licenses. This monitoring includes regular inspections of the site to ensure compliance with regulations and license conditions. The audits assess the effectiveness of the site's environmental management practices and identify areas for improvement. These monitoring and auditing processes are crucial to maintaining the integrity of the site and ensuring its operations have minimal impact on the surrounding environment.

Surface and groundwater monitoring and dust monitoring are already taking place to establish baseline data and comply with the IEA and EMPr.

20.4.3 Water Management

The submission of the updated and finalized WUL application to the Competent Authority is still in progress. Given the integrated nature of most of the environmental responsibilities and obligations, it is anticipated that the conditions of the WUL will closely resemble the environmental authorizations that have previously been issued. These conditions may include monitoring and reporting requirements, measures to protect water quality, and provisions for sustainable water use. The Waterberg Project will also need to demonstrate compliance with relevant legislation and demonstrate that the proposed water management activities will not have a significant negative impact on the environment.

20.4.4 Post Closure Assessments and Rehabilitation Plans

As per the approved EMPr and in line with the Financial Provisioning Regulations, 2015 (as amended) under NEMA, annual updates are required for closure planning, and latent and residual risk assessments for ongoing post-closure impacts (typically waste and water-related). The initial financial provision included in the EMPr covers these impacts. The EAP recommended the initial financial provision in April 2021, which was subsequently accepted by the Competent Authority at a value of approximately R22 M. The financial provision is annually reassessed to ensure compliance with the Mining Right and IEA. Various approved methods of funding the financial provision exists. Waterberg JV Resources has chosen to use a financial guarantee, issued by Lombard Insurance Company Ltd. Future provisions are included in the Waterberg Project's financial model (See Section 22.4.5). These updates are important as they allow for the identification and mitigation of any new risks that may arise over time, it ensures that Waterberg JV Resources remains financially responsible and can effectively manage any potential environmental liabilities that may arise during the Waterberg Project's lifespan and after its closure.


Page 539

20.5 Project Permitting Requirements

Before the construction and operation of a mine, the following local legislative authorizations are required.

The update and finalisation of the WUL application is anticipated to be completed by the fourth quarter of 2024, together with the finalisation of the IEA for the water supply scheme and expected amendments to authorisations.

The permit required from DFFE to cut, destroy, disturb or damage protected trees on the Waterberg Project surface infrastructure area will be compiled and submitted closer to commencement of construction of the Waterberg Project mine and will take approximately 3-6 months to be issued.

The remaining above-mentioned licenses and permits have been granted by the Competent Authorities on the dates as shown in Table 20-1. The Mining Right will remain in force for a period of 30 years (subject to the compliance with certain obligations) and can be renewed for successive periods of up to 30 years each. The IEA is linked to the duration of the Mining Right.


Page 540

Table 20-1:  Table of Environmental Licenses and Permits for the Waterberg Project

License /
Permit
Application

Authority

Reference Number

Date of Grant

Date of Expiry

Mining Right (incl. SLP & Mine Works Program)

DMR

LP 30/5/1/2/2/2/10161MR

28 January 2021

(Commencement date -13 April 2021)

12 April 2051

EA

DMR on behalf of the DFFE

LP 30/5/1/2/2/2/10161EM

10 November 2020

Linked to duration of Mining Right

WML

DMR on behalf of the DFFE

LP 30/5/1/2/2/2/10161MR

10 November 2020

Linked to duration of Mining Right

WUL

DWS

Pending application submission - under application reference number WU38566

Pending application finalization

Pending application finalization

Heritage Resources

SAHRA

LP 30/5/1/2/2/2/10161MR-12878

10 November 2020

Linked to duration of Mining Right

Permit to remove protected tree species

DFFE

Pending application submission

Pending application finalization

Pending application finalization

The process to obtain an IEA involves submitting a series of documents in a stage-gated manner. The EIA and EMPr were submitted on 15 August 2019, and the IEA was granted on 10 November 2020, marking the final stage of the process.

20.6 Social or Community Related Requirements and Plans

20.6.1 Social and Economic Development Requirements

In terms of the provisions of the MPRDA, mineral resources are the common heritage of all the peoples of South Africa, hence the Minister must ensure the sustainable development of South Africa's mineral resources whilst promoting economic and social development. The economic and social development requirements are guided by the Mining Charter / Mining Charter III, which sets out the framework, targets, and timetables for transformation by affecting the entry of HDSAs into the industry and allows South Africans, especially the mine community, to benefit from the exploitation of mining and mineral resources.

The Waterberg Project's social license to operate in South Africa is guided by the Mining Charter / Mining Charter III, and regulated by the SLP, which was approved as part of the granting of the Mining Right. The requirements include promoting employment and avoiding retrenchments, advancement of the social and economic welfare of all South Africans, contributing toward the transformation of the mining industry and contributing towards the socio economic development of the communities proximal to the Waterberg Project.


Page 541

The SLP is a "living document" and must be revised every five years, considering actual expenditures to date and changes to adjust for community feedback, needs and preferences. It addresses the following four required areas with which Waterberg JV Resources have complied.

1. Mine Community Development.

2. Human Resources Development.

3. Procurement of Goods and Services.

4. Downscaling and Retrenchments.

The first two requirements have monetary undertakings, which are included in the DFS Update financial model. The third requires an ethical undertaking to preferentially use South African and locally acquired goods and services to support and benefit the local community(ies). The fourth requirement attains greater significance at the end of the mine life.

Contractors will be required to comply with the SLP and policies, including commitment to employment equity and BEE, proof of competence in terms of regulations, commitment to undertake training programs, compliance with all policies relating to recruitment, training, health and safety, etc.

Waterberg JV Resources has commenced with the planning process for the next SLP. 

20.6.2 Social and Economic Development

The SLP is a commitment to sustainable social development and incorporates plans for human resources (skills) development, employment equity, mine community development (including local economic development), housing and living conditions, and eventual mine downscaling. It seeks to uplift and create opportunities for the community within which the mine operates.

Following are the Waterberg Project's current local economic development projects approved by the DMR.

The Waterberg Project could represent an alternative economic environment for the community currently deriving a livelihood from subsistence farming in an area with low rainfall or having to travel to find skilled work.


Page 542

20.7 Status of Negotiations or Agreements with Local Communities

Local landowners, land users, and communities were consulted with and kept informed of the Waterberg Project throughout the entire process, from prospecting to obtaining the Mining Right. The consultation process with local landowners and communities has been a vital part of the Waterberg Project's development. Their input and feedback have been crucial in ensuring that their concerns and interests are taken into consideration. As a result, successful land use agreements have been reached with 80% of the landowners on the farms traversed by the proposed water pipeline and powerlines. Currently, efforts are underway to finalize land use agreements with the remaining landowners, being the Waterberg Project host communities of Goedetrouw and Ketting.

20.8 Mine Employee Housing Strategy

The housing strategy was compiled by Waterberg JV Resources to give effect to Section 100(1)(a) of the MPRDA; Sections 26(1), (2), and (3), and 27(1), (2), and (3) of the Constitution of the Republic of South Africa; the National Housing Act, No. 107 of 1997; the National Housing Code of 2009, and other related policies and legislation, by ensuring that adequate housing, healthcare services, balanced nutrition, and water are adequately provided to mine employees in South Africa.

The purpose of the housing strategy seeks to provide guidelines to the Waterberg Project during operations with regards to the facilitation of suitable housing, accommodation, and related matters to enhance employee well-being, and through this process, to contribute towards the achievement of the overall business objectives of the Waterberg Project.

The housing strategy aims to achieve the following goals.

Following are key principles identified in guiding the housing strategy during the LOM.


Page 543

20.9 Mine Employee Skills Development and Training Strategy

20.9.1 Local Labor and Education Levels

Local communities will benefit from a strategic portable skills development and training approach. This will have a long-term effect on increasing employee marketability and sustained employability, which will create opportunities to enhance economic spinoffs in local communities.

The training analysis completed by NORCAT for the Waterberg Project allows the operation to focus on the specific skills required to meet production targets. The training strategy incorporates a staged approach to employment and skills training through operational-specific learning pathways with accredited qualifications and programs by recognized training providers under the Mining Qualifications Authority (MQA), a registered Sector Education and Training Authority.

The Waterberg Project is situated in the southern part of the Blouberg Local Municipality within the Capricorn District Municipality, Limpopo Province. The 2022 Census reveals that the Blouberg Local Municipality has a population of 192,109. According to the 2016 Community Survey, 24% of the municipal population was unemployed, with youths and women mostly affected (Community Survey 2016, Statistics South Africa). There are 186 primary schools, 84 secondary schools, and 1 institution of higher education: the Senwabarwana campus of the Capricorn FET College (Thutse, 2019), within the Blouberg Local Municipal area.

The population is distributed as follows: 20.4% have no formal education, 27.5% have matriculated, and 5.6% have access to higher education. These statistics indicate that there is a significant number of unemployed and discouraged adults. The distribution of education levels also highlights the need to focus on increasing access to secondary and higher education for the residents of the Blouberg Local Municipal area.

Labor within the Waterberg Project will fall into three categories.

A contractual obligation will be established for the contractor to hire a predetermined number of locally sourced entry-level miners and facilitate integration within the construction activities, after which they will transfer into operations during ramp-up and commissioning. This will reduce the training time and investment of long-term operations. In addition, specifying the manufacturer and model for mining equipment during the construction phase to ensure alignment with steady-state Owner equipment requirements, will result in direct transferable skills and a smooth transition during handover.


Page 544

Assumptions were made around workforce composition regarding the ratio of experienced operators (nationals) to mine trainees from the local talent pool. The following ratios will be applied within the Waterberg Project.

NORCAT's Local Labor Ramp-Up Plan provides that local labor will be integrated within the contractor workforce at the onset of the Waterberg Project, with 26 local workers required in the construction phase. During the ramp-up phase, approximately 269 local workers will be required, peaking to 398 local workers during the life of the Waterberg Project.

20.9.2 Human Capital Strategy

20.9.2.1 Employment Opportunities

The mechanized mining approach to the Waterberg Project and shift to automated processes and solutions will translate into new employment opportunities, enabling women to enter and remain in the workforce. Specific emphasis on the mechanized mining skills of employees will be needed to build capacity and support a mechanized mining learning culture. It will be crucial to have champions with mechanized mining experience in critical roles, specifically mining equipment maintainers and development and production drill operators to drive the process and mentor trainees.

Recognizing that mechanized mining in the region is in a transitional state, NORCAT has exercised its extensive experience and expertise to develop sophisticated learning pathways to ensure that training results in productive, effective, and safe workers, while aligning the completion of qualifications with MQA standards in an efficient manner. Applying this line of progression system is an important element of the Waterberg Project's human capital strategy, as it will not only foster workforce development, but also enhance retention and cultivate an effective workforce capable of achieving future growth and success.

20.9.2.2 Training and Career Development

A proposed training implementation plan will provide the key considerations and training activities at various milestones of the Waterberg Project. Career development for mine and plant operators, maintainers, engineering workers and trainers will be centered primarily around, for example, e-Learning; classroom, simulation, virtual reality and augmented reality training; and on-the-job, peer-to-peer experiential learning through a structured progression plan. Leveraging the right mix of training methods, technology and techniques will benefit the Waterberg Project in maximizing the transfer of skills during ramp-up training, but also ongoing engineering, operator and maintainer upskill training and proficiency building into steady-state operations.


Page 545

Workers brought in at an entry level will be given practical training and work alongside more experienced workers to build competency and confidence in specific work areas and equipment.

20.9.3 Operational Readiness and Ramp-up

As a result of the analysis of human capital data and activities, an integrative, adaptive, and strategic training tool was developed that includes a training inventory and training matrix indicating the training units that will be required by the various roles within the Waterberg Project.

Role-specific strategies have been developed to ensure operational readiness. This includes cross-functional strategies for increasing equipment availability and improving advancement, resulting in significant production benefits. A modular approach will be used for curriculum design which will simplify training development and cross-functional implementation as each module develops and builds skills, familiarization, and knowledge.

During commissioning, stationary, and mobile equipment suppliers will deliver training to core operators and maintainers on the full range of operating parameters under all normal and emergency scenarios. From ramp-up and into steady-state operations, optimization activities will be captured, and the training curriculum updated for training of subsequent operators and maintainers.

20.9.4 Estimated Training Schedule

During the construction phase, job readiness programming in general education will be provided to approximately 500 local candidates over a four-year period to supply a pipeline for local recruitment. Skills training will then take place over a two-year period from the construction phase into ramp-up and commissioning. A total of 12 months of training time per trainee is allocated for skills training of approximately 347 local trainees, and three months of training time per trainee is allocated for skills training of approximately 644 national trainees.

20.10 Mine Closure Requirements and Costs

Mine closure and rehabilitation are a continuous series of activities that begin with planning prior to the Waterberg Project's design and construction and ends with achievement of long-term site stability. Post-closure rehabilitation creates a safe, physically stable landscape that limits long-term erosion potential and environmental degradation and restores the land to pre-mining conditions as far as possible.

As the Waterberg Project is an underground mine, there will be no concurrent landscape rehabilitation apart from a provision for vegetating or cladding the TSF. Final rehabilitation will be carried out once the Waterberg Project goes into its closure phase. This final rehabilitation will be completed within the context of the closure plan. Structures will be removed or repurposed for community use, mine access declines will be safely closed off, and the TSF will be rehabilitated.


Page 546

Closure cost estimates for LOM are built into the financial model. Included within this estimate is a financial provision amount, discussed in Section 22.4.5, which is guaranteed, retained and/or paid to the Competent Authorities as part of the IEA and Mining Right.

20.11 Qualified Person's Opinion

It is the opinion of the QP for this Section that adequate assessments and evaluations have been incorporated into the provisions for environmental management and controls, as well as training needs and support of local communities to be provided by the Waterberg Project, to ensure that the social license to operate has been obtained. This is in addition to the regulatory approvals that have been obtained or are being obtained.


Page 547

21.0 CAPITAL AND OPERATING COSTS

This Section provides a detailed analysis of the capital and operating costs associated with the development and operation of the Waterberg Project deposit. The comprehensive assessment includes all expenditures required to bring the Waterberg Project into production, maintain ongoing operations, and ensure compliance with industry standards and regulatory requirements. Capital costs encompass all initial outlays for construction, equipment procurement, infrastructure development, and associated pre-production expenses. Operating costs include the continuous expenditures necessary to sustain mining, process, engineering and infrastructure, as well as general and administration activities, including labor, materials and supplies, external services, fixed overheads and utilities. Through a thorough examination of these cost components, this Section aims to present a clear and transparent financial framework that supports the feasibility and long-term profitability of the Waterberg Project.

21.1 Introduction - CapEx

The capital cost estimate was prepared with an accuracy range of -10% to +15% (Class 2 estimate as defined by the American Association of Cost Engineers). The estimate was developed in ZAR (R) and therefore expressed in ZAR. Modelled costs in ZAR are converted to US$ at forecast real exchange rates from 2025 to 2027 and then long term for 2028 and later at 20.07 (USD/ZAR) as per a consensus forecast (Base Case). Please refer to Section 22.3, specifically Table 22-3 for more detail.

The following capital cost classifications were applied to the Waterberg Project.

21.1.1 Project Capital Costs

Project capital costs are from the start of the Waterberg Project in January 2025 until 70% of planned steady-state production is achieved in December 2030, including the operating costs which will be capitalized during this period. On surface, this includes all off-site and on-site infrastructure and equipment, including the processing plant. For underground, this includes excavations, infrastructure, equipment, and initial stoping during production ramp-up.

21.1.2 Sustaining Capital Costs

After the project capital cost period, sustaining capital costs start in January 2031 and end in 2081. For both surface and underground, sustaining capital costs include infrastructure extension and mobile and fixed plant equipment rebuilds and/or replacement required to maintain steady-state production.

21.1.3 Operating Costs

After the project capital cost period, operating costs start in January 2031 and continue to the end of the mine life in 2081. For surface, operating costs include all on-site costs, including the processing plant. For underground, operating costs include excavations from the footwall infrastructure to access the stopes and all stoping activities (including backfilling).


Page 548

21.1.4 Definition - Project, Sustaining, and Operating Cost

The cut-off between project capital and sustaining capital costs is shown in Figure 21-1.

Figure 21-1:  Project Definitions

Figure 21-2 provides a visual representation of the definitions applied to typical underground sublevel infrastructure, which details the split between sustaining capital development and operating cost production.

Figure 21-2:  Underground Development Capital and Operating Cost Footprint


Page 549

21.2 Capital Cost Estimate Summary

21.2.1 Capital Costs

The total capital costs are R56 595 M over the LOM, including R15 553 M of project capital, R3 309 M capitalised operating cost, and R37 733 M of sustaining capital. Capital costs are stated in real terms base-dated June 2024 without escalation. The capital cost breakdown is presented in Table 21-1.

Table 21-1:  Capital Cost Breakdown (Including Contingency)

Facility Description

Project Capital
(ZAR M)

Sustaining
Capital

(ZAR M)

Project
Capital
(USD M)

Sustaining
Capital

(USD M)

Mine

5 039

14 836

253

739

Plant

4 476

30

224

1

Backfill and Dewatering Plant (TSF)

1 835

0

91

Tailings Deposition (TSF)

263

649

13

32

Regional Infrastructure

1 869

47

95

2

Project Indirects

1 372

0

70

Sub-Total1

14 854

15 562

746

775

Owner Fleet Purchases

698

4 720

35

235

Rebuild and replacement of equipment

0

17 450

  0

869

Total CapEx (excl. Capitalized OpEx)

15 553

37 733

781

1 880

Capitalized OpEx

3 309

0

165

0

Total CapEx (incl. Capitalized OpEx)

18,862

37 733

946

1 880

1Contingency included in above sub-total

1 164

1 094

63

59

21.2.2 Basis of Capital Estimate

The capital costs include the expenditure required for the following activities.

The estimate also includes the following indirect costs.


Page 550

The resultant scope of this estimate covers the total cost of mine development, bulk earthworks, civil works, mechanical work, structural steelwork, piping, electrical work, control and instrumentation, reimbursable costs for professional services, Owner's cost and other project overhead costs.

21.2.3 Scope of Capital Costs

The following activities define the scope of the Waterberg Project capital cost estimate.

21.2.4 Sustaining Capital Costs

Sustaining capital costs include the following.


Page 551

The sustaining capital includes rebuild and replacement cost for the mobile equipment fleet. Fleet rebuild and replacement costs were calculated based on when operating hours reach the specified intervals.

Fleet refurbishments and replacement philosophies as well as utilizations and availabilities to derive operating hours were provided by the engineering team. Quotes were supplied by various OEMs.

Sustaining capital for the plant and surface infrastructure was determined as a factor of the mechanical and electrical equipment costs.

All capital development, equipment purchases, and infrastructure construction (surface and underground) costs required to access and develop the North Complex is included in sustaining capital.

21.2.5 Capitalized Operating Cost

Capitalized operating costs are derived similarly to OpEx, which is detailed in Section 21.12.1. Capitalized OpEx is defined as operating costs that occur during the project capital period (ending December 2030) and delivering 3.2 Mt of ore until 70% of monthly steady-state plant production is achieved. The revenue generated during this period is not capitalized but is included in the financial model. The total capitalized operating cost for the DFS Update is estimated at R3.3 B (R1 030/t ore milled) and is detailed per area in Table 21-2.

Figure 21-3 presents the capitalized operating costs over the period with the ore tonnage profile and the cost profile closely following that of production. During this capitalized OpEx period, a total of 3,213 kt of ore will be mined and delivered to surface whilst 2,850 kt will be treated through the concentrator, with the balance being on stockpile.

Table 21-2:  Capitalized Operating Cost to December 2030

Area

ZAR (M)

ZAR/t

ore mined

Mining

1 266

394

Engineering and Infrastructure

934

291

G&A

423

132

Process

686

213

Total

3 309

1 030



Page 552

Figure 21-3:  Capitalized Operating Cost to Ore Mined



Figure 21-4 provides a graphical presentation of the cost breakdown per area in Table 21-2.

Figure 21-4:  Average Capitalized Operating Cost Breakdown per Area (ZAR/t ore mined)



Figure 21-4 shows that mining costs comprise the bulk of the capitalized OpEx cost at 38%. This cost is largely driven by materials and supplies directly associated to production, ore development, and stope crosscut development.

The remainder of the capitalized operating cost is made up of labor and utilities across the different areas as displayed in Figure 21-5 with mining labor comprising the greater part.


Page 553

Figure 21-5:  Average Capitalized Operating Cost Breakdown per Cost Category (ZAR/t ore milled)



21.2.6 Exclusions from Capital Estimate

The following items were excluded from the capital cost estimate.

21.2.7 Battery Limits

The CBE includes all costs defined as capital expenditure associated with the DFS Update.

Capital costs are defined as the expenditure required during the design, construction, and commissioning phases of the Waterberg Project. This includes all costs associated with contractors, labor, construction plant and equipment, bulk materials, other materials, permanent equipment, sub-contracts, packaging, transport, loading, off-loading, insurance, strategic spares, and capital indirect costs, which contribute to the physical construction of the Waterberg Project. According to the Waterberg Project schedule the project capital period ends December 2030 when 70% of steady state, being commercial production, is achieved.


Page 554

21.2.8 Direct Field Costs

Direct costs include the permanent facilities and services required for installation, including plant and equipment, bulk material, contractor / subcontractor costs, freight, and vendor representatives. These items are explained further below.

- Temporary facilities, including mobilization and demobilization.

- Maintenance of temporary facilities and equipment.

- Ownership and operation of construction equipment.

- Tools and consumables.

- Site office operation.

- Staff and supervision.

- Home office and corporate overheads.

- Profit.

21.3 Mine Capital Costs

Total LOM mine capital costs amount to R39 257 M, with R5 642 M regarded as project capital and R33 614 M sustaining capital.

Table 21-3 provides a breakdown of the capital cost per facility.


Page 555

Table 21-3:  Total LOM Mine Capital Cost Breakdown per Cost Category

Facility Description

Project Capital
(ZAR M)

Sustaining
Capital

(ZAR M)

Project
Capital
(USD M)

Sustaining
Capital

(USD M)

Central Mine

4 501

3 882

226

193

South Mine

0

6 540

0

326

North Mine

0

4 373

0

218

Construction Facilities

103

0

5

0

Shared Infrastructure

435

41

22

2

Mine Sub-Total

5 039

14 836

253

739

Owner Fleet Purchases

603

4 694

30

234

Rebuild and replacement of equipment

0

14 084

0

702

Total

5 642

33 614

283

1 675

21.3.1 Underground Mining Contractor Costs

A mining contractor will complete all underground development, construction, and commissioning during the capital project period. All raise boring and diamond drilling will be completed by contractors for the LOM.

The underground mining contractor costs include the following elements.

21.3.2 Contractor Direct Costs

Contractor labor costs and typical crew rotation and buildup information were received from a South African mining contractor. Detailed overtime and Sunday work premiums were provided and used to calculate the composite labor rates based on the specified shift cycles. The contractor's labor rate schedule includes the following elements.


Page 556

21.3.3 Contractor Indirect Costs

Mining contractor indirect labor costs and plant rental costs, including mark-up were provided by a South African mining contractor. Indirect labor includes the following job classifications.

21.3.4 Contractor Overhead and Markup

The contractor's overhead and markups were quoted at 20% and were included in the contractor direct and indirect costs.

21.3.5 Hours of Work

The mine will operate 24 hours per day and 7 days per week. The staffing basis will be two 10.5-hour shifts per day. There will be three crews on rotation and scheduled production is 365 days per year.

21.3.6 Contractor-to-Owner Labor Transition

A hard finish of contractor crews is scheduled for completion of the project capital phase at the end of 2030 and a hard start for Owner crews is in January 2031. It is anticipated a portion of the contractor labor will transition to the Owner's team, which would result in a low negative impact transition to the operating phase.

21.3.7 Equipment

21.3.7.1 Mobile Equipment Fleet

The mobile equipment fleet is based on specific work activities per the mine schedule as discussed in Section 16.6.


Page 557

21.3.7.2 Fixed Equipment

Major fixed equipment (e.g., main ventilation fans, main dewatering pumps, shop equipment, electrical motor control centers) is based on the mechanical equipment list. Vendor budgetary quotes were provided for all equipment. Multiple quotes were received where possible. Minor fixed equipment (e.g., auxiliary fans, face pumps, safety equipment) is based on the mechanical equipment list and costs are based on vendor budgetary quotes and recent Stantec project experience or allowances.

21.3.7.3 Initial Fleet

Direct and Indirect

Contractor development activities will be supported by major mobile equipment provided by the contractor. Production fleet will be directly purchased by the Owner when required, whereas development fleet will be directly purchased by the Owner by the time period required following leasing agreement conclusion (December 2030).

Rebuild and Replacement

Initial and sustaining capital mobile equipment leasing costs, acquisition costs, rebuild costs, and replacement costs were calculated based on the operating hours of an individual piece of equipment during its useful life. Equipment life was vendor-provided as part of the budget quotation requests.

Table 21-4 lists mobile equipment types with typical rebuild / replacement hours, based on engine hours.

Table 21-4:  Mobile Equipment Operating Hours

Major Equipment Description

Operating Hours Prior to
Rebuild

Operating Hours Prior to
Replacement

2-Boom Jumbo

12,000

19,200

40T Haul Truck

20,000

32,000

50T Haul Truck

25,000

40,000

Boom Truck

14,000

22,400

Cable Bolter

12,000

19,200

Cassette Truck

25,000

40,000

Concrete / Shotcrete Transmixer

25,000

40,000

Explosives Loader

14,000

22,400

Mechanical Bolter

12,000

19,200

Production Drill - Top Hammer

12,000

19,200

Shotcrete Sprayer

20,000

32,000

Slot Drill - ITH

12,000

19,200



Page 558

21.3.8 Development

Development CapEx can be divided into labor, materials, and equipment operating costs. Materials and supplies comprise most of the development unit costs. Costing was derived from zero-based costing by combining relevant meter drivers with rates for drilling, blasting, mucking, and ground support installation. Mining rates used for development are listed in Table 21-5. Mining contractor rates include all contractor direct costs, indirect costs, and overhead and markup related to labor, consumables, and equipment required. The Owner development rate only includes direct labor, direct mobile equipment operating costs, and material consumables. The Owner's indirect labor costs, indirect equipment operating costs, fleet lease costs, and haulage costs are excluded from the unit rate.

Table 21-5:  Contractor and Owner Development Rates

Responsible Party Rate Type Rate
(ZAR per m)
Owner Development Lateral and Decline Development
5 m x 5 m and 5 m x 5 m equivalent
24 656
Mining Contractor Development Lateral and Decline Development
5 m x 5 m and 5 m x 5 m equivalent
120 491
Contractor Vertical Development 3 m2 45 460
Contractor Vertical Development 4 m diameter 45 460
Contractor Vertical Development 5 m diameter 50 000
Contractor Vertical Development 6 m diameter 100 000
Contractor Vertical Development 6.5 m diameter 147 882

An average rate per development meter was employed to standardize the costs associated with various dimensions of lateral and decline development. The standard development heading size will be 5 m x 5 m. For larger excavations the lateral meters were converted to 5 m x 5 m equivalent meters and the unit rate was applied to the equivalent meters. The average development excavation rate is approximately R986/m3.

Table 21-6:  Contractor Development Rates

Rate Type

Rate
(m/day)

5 m x 5 m Heading Waste Development

6.2

5.5 m x 5 m Heading Waste Development

5.8

5 m x 4 m Heading Ore Development

7.2

6m x 5 m Heading Ore Development

5.8



Page 559

21.3.9 Mass Excavation

Mass excavation performance rates were developed based on general arrangement drawings for these types of facilities. Considerations for extra ground support, multiple excavation cuts, as well as increased attention to decrease overbreak, apply to the performance rate. Mass excavation in the Waterberg Project includes main workshops, satellite shops, explosives storage, rock breaker stations and conveyor transfer stations.

21.3.10 Vertical Development

Vertical development will be completed by raiseboring, and costs were provided for unsupported raises by a South African mining contractor. Where required, Stantec estimated additional costs for ground support (i.e., in raises used for egress or poor ground condition areas).

21.3.11 Waste Haulage

Haulage costs include truck and LHD labor and equipment operating and account for the initial LHD truck loading and, where applicable, the subsequent re-handing with an LHD. Waste will be hauled to one of three locations: to underground stopes, rock breakers to batch feed conveyors when not conveying ore or hauled directly to surface. Distances from truck loading areas to the various dumping locations were estimated to establish haulage tonnage performances and costs which vary by zone and by activity.

21.3.12 Construction

Construction activities during the project period will be executed by the contractor(s) as project capital investments in mining infrastructure. During the operating period, the Owner will assume responsibility for the construction activities as a sustaining capital investment. All construction costs were developed based on detailed Bills of Quantities (BOQ), by facility, to which commodity costs were then applied.

21.3.13 Maintenance

Maintenance activities related to mobile fleet, fixed plant equipment, mining infrastructure and underground upkeep will be performed by the contractor during the Waterberg Project period. Labor requirements for contractor maintenance have been assessed based on the demands of the tasks to be executed. The contractor will provide maintenance supervision and planning and will coordinate with the owner's team maintenance management personnel. Maintenance handover to the Owner's team, who will assume responsibility during the operating period, will occur from January 2031.

21.4 Plant Capital Costs

This Section provides an overview of the plant cost estimation. DRA SA was tasked with the original plant design and cost estimation during the feasibility study conducted in 2019. For the DFS Update in 2024, DRA SA maintained their original plant designs, ensuring consistency and reliability in the project's development framework. The primary focus of this update was to incorporate current market conditions by obtaining updated pricing from various vendors and contractors. This approach ensures that the financial projections remain accurate and reflective of the present economic environment. The following Sections detail the methodologies, assumptions, and data sources used in the plant design and cost estimation, underscoring DRA SA's commitment to delivering a robust and feasible project plan.


Page 560

21.4.1 Scope of Estimate

Capital estimates for the process plant are based on the equipment and structures described in Section 17.0. Also included in the estimate are permanent installations, including compressed air, service water, potable water reticulation, return water columns, and electrical supply and reticulation from the plant consumer substation.

Plant infrastructure includes stormwater berms and drains to divert rainwater from within the plant to a pollution control dam. This water will be captured for use in the process and not discharged to the environment.

The estimate provides for the fencing of the plant and controlled access. Offices, store, workshop, and weighbridge are included to support plant operations.

21.4.2 Accuracy and Basis of Estimate

The process plant estimate was determined using a combination of detailed, semi-detailed and factorized costs. The estimate has been produced using vendor quotations and in-house data and is based strictly on the equipment as described within Section 17.0. with the Process Design Criteria, Process Flow Diagrams, Process and Instruments Diagrams and the Mechanical Equipment List as developed by DRA SA.

The estimate considered the costs required to complete the design, supply, fabrication, delivery to site, and construction of the earthworks, civil engineering works, structural steel, platework, mechanical equipment, piping, electrical equipment, and reticulation, and the required instrumentation and control systems. The estimate made provision for indirect costs, including EPCM, maintenance support vehicles, first fill of consumables, and critical spares.

The estimated costs were determined by obtaining budget prices from reputable suppliers for the mechanical equipment. Using the general arrangement drawings completed for the study, estimates of the quantities required for the major structures were compiled into a material takeoff (MTO).

MTOs were completed for the structural steel, platework, and electrical and civil engineering disciplines. Costs for the fabrication and erection of structural steel and platework, as well as the construction of the civil engineering works were estimated by applying rates received from South African contractors to these quantities.


Page 561

The cost of the electrical equipment, instrumentation, and the installation of this equipment was derived from database rates to an MTO completed for this engineering discipline.

The costs for in-plant piping were determined by factorization. Overland piping was estimated from measurements taken from the site plan.

Preliminary and general (P&G) costs for site establishment, ongoing site management, and supervision, various items of plant, transport and accommodation of labor, and costs for human resources functions were provided for the main contractors.

Provisions were made for the first fills of process grinding media and reagents and for consumables based on estimates. A provision was made for commissioning assistance by the equipment suppliers. Spare parts costs for commissioning and strategic / critical spares were included in the CapEx based on factoring the equipment estimates.

The estimates for the scope of work within the given battery limits and subject to the qualifications, assumptions, and exclusions contained in this Technical Report, are considered to be within the accuracy range required for a Class 2 estimate.

21.4.3 Estimating Assumptions

In preparing the processing plant capital estimates, the following assumptions were applied.


Page 562

21.4.4 Battery Limits

The capital estimate is for the process plant and infrastructure inside the following battery limits.

21.4.5 Exclusions from Concentrator Costs

The following costs are excluded from the process plant capital estimate.


Page 563

21.4.6 Plant Cost

The cost breakdown for the concentrator plant is presented in Table 21-7 and includes a contingency provision of 9.07%. Total LOM plant capital costs amount to R6 951 M, with R4 476 M regarded as project capital and R2 475 M sustaining capital.

Table 21-7:  Concentrator Plant Cost Breakdown by Discipline

Facility Description Project Capital
(ZAR M)
Sustaining
Capital

(ZAR M)
Project
Capital
(USD M)
Sustaining
Capital

(USD M)
Concentrator Plant
Civil Works 194 0 10 0
Consumables 76 0 4 0
Earthworks 135 0 7 0
Mechanical 1 571 0 78 0
Piping 399 0 20 0
Platework 97 0 5 0
Preliminary and General 10 0 0 0
Structural Steel 296 0 15 0
Concentrator Plant Subtotal 2 778 0 139 0
Common Plant Infrastructure
Plant Infrastructure 954 0 48 0
Water Management 68 0 3 0
ROM North 0 30 0 1
ROM South/Central 676 0 34 0
Common Plant Infrastructure Subtotal 1 698 30 85 1
Rebuild and replacement of equipment 0 2 445 0 122
Plant Total 4 476 2 475 224 123

21.4.7 Primary Crushing

Direct costs associated with the installation of the primary crusher and feed conveyors are included with surface infrastructure and costed on the same basis as the concentrator plant. The battery limits include the overland conveyors to the top of the ROM stockpile.


Page 564

21.5 Backfill and Dewatering Plant and Tailings Deposition Capital Costs

The paste backfill plant cost estimate was prepared by SSBS.

21.5.1 Scope of Estimate and Methodology

Capital estimates for the paste backfill plant are based on the equipment and structures described in Section 18.0.

The capital cost estimate methodology involved identifying each cost element and compiling a BOQ. Subsequent requests for quotations were sent to potential suppliers and costs were assigned to each item based on the quotations received.

Capital estimates for the dewatering plant was factorized from equipment costs.

21.5.2 Accuracy and Basis of Estimate

The cost estimates for the civil works and structural steel were measured from design drawings. Civil, earthworks, concrete, and structural steel rates from the concentrator plant were then applied.

The cost estimates for the electrical equipment, components and distribution were prepared by Buhrmann Consulting Engineers (Pty) Ltd. and provided to SSBS.

The cost estimate for tanks and platework is based on preliminary tank dimensions. All the platework is based on EN 10025 S355JR material as a minimum.

Quotations were obtained for the supply and delivery of the mechanical equipment to site.

The BOQ for piping, fitting flanges, and gaskets were compiled from the 3D model prepared for the study. The BOQ for valves and instruments were compiled from the piping and instrumentation diagrams. Piping costs are based on quotes received from the market applied to these BOQs.

EPCM and P&G costs are included in the overall estimate.

21.5.3 Battery Limits

The paste backfill and dewatering plant battery limits commence at the respective tails receiving tanks at the paste backfill and dewatering plants. For backfill, the handover to mine infrastructure is at the respective boreholes to underground and thus all overland backfill piping is included in this section of the estimate. For tailings dewatering, the handover is at the TSF truck loading bin where this bin and the emergency stockpile conveyor at the TSF are included in the TSF infrastructure. The dewatered tailings handling, and overland conveyor are included in paste backfill and dewatering plant battery limits.


Page 565

21.5.4 Exclusions

Boreholes for the backfill piping from surface and underground distribution and associated piping are excluded. The TSF truck loading bin and the emergency stockpile conveyor at the TSF are also excluded.

21.5.5 Backfill and Dewatering Plant Cost

The cost breakdown for the backfill plant's direct costs is presented in Table 21-8.

Table 21-8:  Backfill Plant Direct Cost Breakdown by Discipline

Facility Description

Project
Capital

(ZAR M)

Sustaining
Capital

(ZAR M)

Project
Capital
(USD M)

Sustaining
Capital

(USD M)

Buildings

5

0

0

0

Civil Works

48

0

2

0

Earthworks

129

0

6

0

Electrical

148

0

7

0

Fencing

1

0

0

0

Mechanical

1 234

0

62

0

Piping

42

0

2

0

Platework

39

0

2

0

Structural Steel

188

0

9

0

Total

1 835

0

91

0

Rebuild and replacement of equipment

0

216

0

11

Total

1 835

216

91

11

21.5.6 Tailings Storage Facility Cost

The estimated capital costs associated with the construction of the preparatory works of the Dry Stack TSF, as described in Section 18.0, are based on detailed BOQ's priced by a reputable contractor. The estimated project capital cost associated with the construction of the Dry Stack TSF is R262 M with an additional R757 M in sustaining capital, which will include the expansion of the TSF lining area and wall lifts in three additional phases until 2065, as well as the expected major component overhauls. See Table 21-9 for a cost breakdown of the TSF.


Page 566

Table 21-9:  Tailings Storage Facilities Cost Breakdown

Facility Description

Project
Capital

(ZAR M)

Sustaining
Capital

(ZAR M)

Project
Capital
(USD M)

Sustaining
Capital

(USD M)

Dry Tailings Storage Facility - Phase 1

168

0

8

0

Dry Tailings Storage Facility - Phase 2

0

163

0

8

Dry Tailings Storage Facility - Phase 3

0

190

0

9

Dry Tailings Storage Facility - Phase 4

0

138

0

7

Infrastructure - Electrical

33

0

2

0

Infrastructure - Roads

8

0

0

0

Infrastructure - Sewage

3

0

0

0

Infrastructure - Water

1

0

0

0

Stacking Conveyor

18

0

1

0

Storm Water

10

1

0

0

Storm Water - Phase 1

20

0

1

0

Storm Water - Phase 2

0

99

0

5

Stream Diversion

0

57

0

3

Truck loading at TSF - Stockpile and loading pad

1

0

0

0

Total

262

649

13

32

Rebuild and replacement of equipment

0

108

0

5

Total

262

757

13

37

Note: Totals might not add up due to rounding.

21.6 Regional Infrastructure Capital Cost

This Section covers the shared and regional infrastructure and equipment for the Waterberg Project inclusive of bulk power, water supply, and access roads; however, it excludes the specific concentrator infrastructure covered above.

21.6.1 Summary of Regional Infrastructure Costs

Total LOM regional infrastructure capital costs amount to R2 958 M, with R1 964 M regarded as project capital and R994 M sustaining capital. The costs associated with the infrastructure are shown in Table 21-10.


Page 567

Table 21-10:  Surface Infrastructure Costs

Facility Description

Project Capital

(ZAR M)

Sustaining
Capital

(ZAR M)

Project
Capital
(USD M)

Sustaining
Capital

(USD M)

Accommodation Lodge

266

0

14

0

Construction Facilities

111

0

6

0

Electrical Supply

969

0

49

0

Regional Water Supply

35

0

2

0

Roads

303

0

16

0

Wellfield

185

47

9

2

Total1

1 869

47

95

2

Owner Fleet Purchases

95

26

5

1

Rebuild and replacement of equipment

0

921

0

46

Total

1 964

994

100

49

Note: 1 Tailings Storage Facility not included in total. See Table 21-9. Totals might not add up due to rounding.

21.6.2 132 kV Electrical Supply

The estimate for the 132 kV supply line was completed by TDx Power as described in Section 18.0.

Following are the items included in the scope.

The following items are excluded from the 132 kV electrical supply scope; however, these items are included in the overall electrical supply cost.


Page 568

21.6.3 Shared Services and Surface Infrastructure

The estimate for site infrastructure was compiled by Fraser McGill based on general arrangement drawings and layouts. Quantities were measured from these drawings and priced based on rates from tenders received from the market.

21.6.3.1 Bulk Earthworks, Roads, and Terraces

Bulk earthworks quantities are based on drawings for terraces. Bulk earthworks rates are based on contract rates obtained from the market. No survey info was available for a large section of the access road. Google Earth contours were used for the road alignment and quantity takeoffs. Detailed surveys are required before the detailed design phase starts. WRD type D liner is measured.

21.6.3.2 Concrete Work

Concrete work rates are based on contracts received from the market for the Waterberg Project and applied to the MTO derived from the preliminary drawings.

21.6.3.3 Brick Buildings

The building works quantities are estimated from the block plan and general arrangement drawings. The estimated quantities were used to produce the BOQ. Items such as air conditioners, electrical lights, small power, hot water generation, and furniture are included as provisional sums.

Rates were received from the market for the Waterberg Project and applied to the BOQ to create the estimate.

The contractor's unit rates are all inclusive for supplying fuel and operating and maintaining the equipment.

P&G costs assume that the contractor will supply and install all materials, including steelwork identified in the BOQ.


Page 569

21.6.3.4 Structural Steelwork

Rates for structural steelwork are based on contracts received from the market for the Waterberg Project and applied to the MTOs derived from the preliminary drawings.

21.6.3.5 Security and Fencing

Security costs for capital installation of security infrastructure were obtained from a security provider. Rates used for fencing are based on rates obtained from current contract rates applied to measurements made from the site layouts. The cost of security services during the construction period is included in the capital estimate under preproduction costs.

21.6.3.6 Potable Water

Rates for the potable water treatment plant and piping are based on recent quotes obtained and the rates applied to the MTO.

21.6.3.7 Sewerage

Sewer water reticulation quantities are based on preliminary layouts. The treatment plant and piping rates are based on recent quotes obtained.

21.6.3.8 Preliminary and General

P&G costs used in the estimate are based on the rates obtained from the issued tenders. Costs were determined by applying various percentages for the various disciplines.

21.7 Project Indirect Costs

Indirect costs are the costs associated with supporting the purchase and installation of the direct costs. These costs include the materials and services required for field construction, which are not incorporated into or accounted for as part of the permanent facilities. A standard set of indirect costs with detailed descriptions is calculated in the estimate.

Table 21-11 reflects all the indirect cost for the Waterberg Project.

Table 21-11:  Indirect Costs

Subheading

Project Capital
(ZAR M)

Sustaining
Capital

(ZAR M)

Project
Capital
(USD M)

Sustaining
Capital

(USD M)

Accommodation Camp

41

0

2

0

Community Agreements

20

0

1

0

External Consultant Allowance

46

0

2

0

Insurance

39

0

2

0



Page 570


Subheading

Project Capital
(ZAR M)

Sustaining
Capital

(ZAR M)

Project
Capital
(USD M)

Sustaining
Capital

(USD M)

Land Purchases / Leases

3

0

0

0

Owners Management Team

203

0

10

0

Owners Support

4

0

0

0

EPCM (Plant)

447

0

24

0

Project Management & Ancillary

1

0

0

0

Risk Mitigation Costs

21

0

1

0

Site Development

125

0

6

0

Site Security

18

0

1

0

SLP

12

0

1

0

Training

188

0

10

0

Engineering

65

0

3

0

EPCM (Mining)

137

0

7

0

Total

1 372

0

70

0

Site support services are inclusive of temporary construction camps, labor, security, utilities, supplies, and power to operate the site during the construction phase as well as for plant commissioning and spares.

Cost for EPCM is based on estimates from consultants and Owner's team. Other capitalized costs, including drilling, environmental closure, and land leasing were provided by PTM.

21.7.1 Skills Development and Training

Training cost estimates were formulated for trainee labor, trainers, training curriculum development, partnership engagement, learning technologies, training simulation hardware and software, and overall training management. These estimates were made as a result of the training needs analysis and comparable benchmarks from previous NORCAT experience and estimates while incorporating South African context and data. Table 21-12 shows the ramp-up training budget estimate.

Table 21-12:  Ramp-up Training Budget Estimate

Category

2025

2026

2027

2028

2029

2030

Total (ZAR M)

14

35

35

35

35

35

Total (USD M)

1

2

2

2

2

2



Page 571

21.8 Capitalized OpEx

Please refer to Section 21.2.5 for details.

21.9 Contingency Assessment

The contingency in the capital model was assessed by conducting a qualitative assessment, the assessment considered the level of engineering undertaken, accuracy of the rates, and quantities applied to the estimate for their scope of work. These assessments were undertaken by all the contributors to the estimate and then combined to form the contingency allocation in the estimate.

The underlying rationale supporting development of the contingency amount is based on capturing risk and uncertainty arising from the following items.

There is no contingency applied on mining costs following the project capital period. Additionally, there is no contingency for refurbishment and replacement costs. The contingency applies to risks specific to estimating accuracy. Risks that could not necessarily be quantified such as schedule delays arising from labor disputes are not covered by the contingency allowed.

The contingency allowed is 8.5% of the estimated capital cost.

21.10 Capital Expenditure Profile

The CapEx excluding the capitalized operating cost for the Waterberg Project is demonstrated graphically in Figure 21-6.


Page 572

Figure 21-6:  Waterberg Capital Expenditure (Jan 2025 - Dec 2030) in ZAR




Page 573

21.11 Project Implementation

The project objective is to complete the design, construction, commissioning, and ramp-up to 70% of the steady-state production rate of the Waterberg Project.

The project schedule was determined by assessing the project information such as the mine production schedule, engineering design data, supplier lead times, and construction schedules. The project critical path was determined to be the design of surface infrastructure, portal construction, decline development, lateral development, and ramp-up to full production of the underground mining operation.

The Waterberg Project is to be executed as an integrated program consisting of three main projects (listed below) to be executed at different points in time.

The project program assumes a start date of January 2025, with the first activity, following the Waterberg Project execution decision by the JV partners of Waterberg JV Resources, being the commencement of detailed design engineering. The program aims to achieve the integration of the projects by achieving the following key milestones.

The production ramp-up will continue until steady-state capacity is reached in May 2032.

The project schedule is summarized graphically in Figure 21-7.


Page 574

Figure 21-7:  High-level Implementation Schedule


Page 575

The development of the North Portal and the supporting infrastructure would be undertaken as a separate sustaining capital project commencing from 2053.

To facilitate the control of the Waterberg Project an execution WBS, aligned to the intended execution strategy, was developed that groups the Waterberg Project into the work packages described in Table 21-13.

Table 21-13:  Work Packages

Work Package

Description

WP1

Construction of Mining Complex surface infrastructure

WP2

Underground Mine Development

WP3

Bulk Electrical Supply

WP4

Concentrator Plant and Plant Infrastructure

WP5

Tailing Storage Facility

WP6

Backfill Plant

WP7

Bulk Water Supply

WP8

Main Access Road

WP9

Construction Services

WP10

Construction Camp

The scope of the initial project (WP1) will include the engineering and construction of earthwork terraces and portal box cut for the Central Complex, including the surface infrastructure required to support the mining development.

The development of the underground workings (WP2) will be completed by a mining contractor. The selected mining contractor will complete all underground development, construction, and commissioning during the project period. Towards the end of the project period, the underground operations will start to transition to an Owner-operated model. All raiseboring and diamond drilling will be completed by contractors for the LOM.

The 132 kV electrical supply project (WP3) is assumed to continue from the work related to environmental authorizations and Eskom commercial process that are already in progress, so that construction can be run in parallel with the initial projects to provide a 132 kV power supply to site by the end of 2027.

The remaining work (WP4-WP8) is planned to start in 2026, the scope of which will be the concentrator plant, backfill plant, TSF, and regional and local infrastructure, such as the roads, bulk water supply, and 11 kV reticulation required for the operation of the plants and the mine workings.


Page 576

The development and maintenance of construction support services, camp, construction power, and construction water supply (WP9-WP10) will continue from the start of the project until the end in January 2027.

21.12 Operating Cost Summary

The operating cost estimate was prepared with an accuracy range of -10% to +15% (Class 2 estimate as defined by the American Association of Cost Engineers). The estimate is expressed in ZAR (R). USD (US$) amounts are derived from the forecasted ZAR to USD exchange rates as per a consensus forecast (Base Case). Please refer to Section 22.3, specifically Table 22-3 for more detail.

21.12.1 Basis of Estimate

An OpEx model was developed to consolidate surface and underground operating costs. Various methodologies were utilized to derive costs, including first-principle costing for the labor; lifecycle costing for fleet, equipment, and infrastructure; and zero-based costing for mining and consumables. The model was built up from either fixed or variable unit cost rates multiplied with appropriate cost drivers. Drivers were mostly production schedule related. In some cases, outputs from the fleet model, labor model, or LOM absolute costs were provided by consultants who performed the engineering calculations to substantiate the provided output. Operating costs occurring during the project capital period, will be capitalized. The consolidated OpEx model details operating costs and capitalized costs over the LOM separately. This Section of the Technical Report provides details on the operating costs, post project capital period, and therefore does not include capitalized operating costs (for capitalized operating cost, refer to Section 21.1.3).

A base date of June 2024 was used as the costing basis. Costs were reported in real money terms with no escalations or contingency modelled.

The OpEx model is on a monthly and annual basis corresponding to the timeline of the production schedule. Reporting areas include per zone, area, and cost category. Figure 21-8 details the zones, areas, and cost categories.

Figure 21-8:  Operating Expenses per Zone, Area, and Cost Category

All costs not associated with a mining zone were reported under shared services and include general, administrative, engineering and infrastructure and processing costs.


Page 577

21.12.2 OpEx Estimation Results

The total estimated LOM operating cost (excluding capitalized OpEx) is R196.4 B (US$9.79 B) averaging R808/t ore milled (US$40/t ore milled) as summarized in Table 21-14 and Figure 21-9.

Table 21-14:  Average LOM Operating Cost Rates and Totals per Area in ZAR and USD

Area

Average LOM

(ZAR/t ore milled)

Average LOM

(USD/t ore milled)

Mining

389

19

Processing

195

10

Engineering and Infrastructure

186

9

General and Administrative (G&A)

39

2

Total OpEx Cost

808

40

Note: Totals might not add up due to rounding.

Figure 21-9:  LOM Average Operating Cost Breakdown per Area (ZAR/t ore milled)

Mining comprises the bulk of the operating costs at 48%, followed by process at 24%, and engineering and infrastructure at 23%. G&A costs represent a small portion (5%) of the total operating costs.

Figure 21-10 presents the total operating costs over the LOM overlaid with the ore tonnage profile. The cost increase observed in 2052 is due to starting up the South Complex (T-Zone) and North Complex.

Steady state is observed in 2033 when the process plant will process 4.8 Mtpa. The process, G&A, and engineering and infrastructure operating costs remain constant throughout the LOM, while the mining operating cost closely resembles the tonnage profile. The ramp down starting in Year 2081 is clearly visible towards the end of LOM.


Page 578

The OpEx model was developed to enable reporting per zone, area, and cost category.

Figure 21-10:  Operating Cost per Zone over LOM Relative to Ore Tonnes

21.12.2.1 Results per Mining Zone and Area

Table 21-15 presents the total operating cost per zone and area. The zones are expressed by cost per total ore tonne, where the total is expressed as cost per total milled tonnes.

Table 21-15:  Summary of Total Life-of-Mine OpEx Cost per Mining Zone and Area

Area

T-Zone

F-South

F-Central

F-Boundary

F-North

Shared
Services

Total

 

Average
LOM

(ZAR/t)

Average
LOM

(ZAR/t)

Average
LOM

(ZAR/t)

Average LOM

(ZAR/t)

Average
LOM

(ZAR/t)

Average LOM

(ZAR/t milled)

Average LOM

(ZAR/t milled)

Mining

694

673

330

371

337

4

389

Engineering & Infrastructure

65

67

77

62

66

114

186

G&A

0

0

0

0

0

39

39

Process

0

0

0

0

0

195

195

Total OpEx Cost

759

741

407

433

402

351

808

Note: Totals might not add up due to rounding.

21.12.2.2 Results per Cost Category

Various cost categories used to further detail the operating costs include materials and supplies, labor, utilities, fixed overheads, and external services. Figure 21-11 provides an overview of the cost breakdown per cost category for the total LOM average operating cost.


Page 579

Figure 21-11: LOM Average OpEx Breakdown per Cost Category (ZAR/t ore milled)

Materials and supplies constitute the bulk at 48% of the total cost followed by labor at 25%.

Materials and Supplies

Materials and supplies comprise operating consumables, maintenance consumables, and spares as listed below.

- Explosives

- Drilling

- Support

- Grinding Media

- Reagents

- Crushing and Mill Liners

- Maintenance Consumables and Spares

- Fuel

- Lubrication

- Tires

- Maintenance

- Ground Engagement Tools

- Office Consumables

- Exploration Drilling Consumables

- Backfill Binder

- Backfill Maintenance Consumables and Spares

- Cooling Plant Maintenance Consumables and Spares


Page 580

Mining materials and supplies comprise more than half of the total LOM materials and supplies cost of R202/t ore milled. Mining materials and supply cost is driven by production consumables such as drilling, explosives, support, fleet fuel, tires, and maintenance. Refer to Section 21.12.3 for the basis of estimate.

The breakdown of the total operating cost per area is provided in Table 21-16.

Table 21-16:  Total LOM Materials and Supplies Cost Breakdown per Area

Area

Average LOM
(ZAR/t ore milled)

Mining

202

Engineering and Infrastructure

93

G&A

2

Process

91

Total Materials and Supplies OpEx Cost

389

Note: Totals might not add up due to rounding.

Labor

Labor costs constitute 25% of the total operating cost at R48.1.6 B over LOM.

Figure 21-12 provides the total labor headcount, Owner, and contractor labor over LOM.

Figure 21-12: Annualized LOM Labor Complement

Figure 21-13 provides the total Owner's labor cost over LOM or R198/t ore milled. The peak observed between 2054 and 2061 is due to the overlap in labor between the Central, North and South Complexes.


Page 581

Figure 21-13:  Annualized LOM Owner's Labor Costs

Table 21-17 shows that mining labor makes up the bulk (70%) of the total labor cost.

Table 21-17:  Total LOM Labor Operating Cost Breakdown per Area

Area

Average LOM
(ZAR / t milled)

Mining

139

Engineering and Infrastructure

18

G&A

23

Process

17

Total Labor OpEx Cost

198

Note: Totals might not add up due to rounding.

The labor complement for the shared services remains relatively constant over LOM as displayed in Figure 21-12. As mentioned above, the labor spike observed between 2054 and 2061, with specific high in 2058, is attributed to the overlap in labor for the South, Central and North Complexes. A maximum complement of 1,849 can be observed.

Figure 21-14 displays the labor complement over LOM relative to ore and waste tonnes.


Page 582

Figure 21-14: Owner's Labor Complement Relative to Ore and Waste Tonnes

For surface labor, a labor complement for surface infrastructure, G&A, and the process plant was derived. Job descriptions were associated to Patterson grades to derive labor costing for the surface labor complement. The labor rate per grade was obtained from REMchannel. The REMchannel survey is a rolling database with new data uploaded each month from new entry participants, or existing clients refreshing data after annual increases. All data relating to guaranteed elements of pay and short-term incentives is collected. This includes the collection of the organization's benefit policy details and the actual staff remuneration information to the web-based system. Job matching is aligned to the survey job descriptions and grades, not just to job titles.

The market benchmarking data was extracted from the REMchannel database, and the following parameters were defined and applied to generate the benchmarking report:

The weighted market mean input was used from the data source.

Labor costs were introduced three months prior to the start of the plant to allow for training, induction, and medicals.

Utilities

Utilities comprise 23% of the total LOM operating cost at R184/t ore milled. Table 21-18 shows that approximately 47% of the power cost can be attributed to process at R86/t ore milled.


Page 583

Table 21-18:  Total LOM Utilities Operating Cost Breakdown per Area

Area

Average LOM 

(ZAR/t ore milled)

Mining

48

Engineering and Infrastructure

50

G&A

0

Process

86

Total Utilities OpEx Cost

184

Note: Totals might not add up due to rounding.

Water consumption and cost in the OpEx model relates to potable water treatment for two water treatment plants (phased), sewerage treatment, and cooling plant water supply cost. The operating costs associated with bulk water includes the water servitude leasing cost of R273 276/mo, water supply cost for the cooling plant of R0.5/m3 and the power and maintenance cost associated with the boreholes.

Power cost rates were based on the 2023/2024 Eskom Ruraflex and Megaflex tariffs for non-local authorities. Ruraflex applies to transmission distances of 300 km or less and voltages between 500 V and 22 kV, while Megaflex applies to voltages between 66 kV and 132 kV. Ruraflex rates were used for the first 18 months of the Waterberg Project, during which the site is considered a construction site. These rates apply to the project capital period and do not affect the operating costs detailed in this Technical Report. For completeness, the Ruraflex rates are shown in Table 21-20.

The power costs comprise fixed and variable portions. The nominal power cost is derived from estimated consumptions of all major components on-site. These items were categorized by area (mining, engineering & infrastructure and process). Load lists defining absorbed power together with power profiles over LOM are utilized to determine power consumption. Table 21-19 provides a breakdown of the categories used to calculate the nominal power cost.

Table 21-19: Load List Description Breakdown

Mine/Zone

Area

Sub-Area

Category

South Complex

Mining

South Complex

South Complex-Development

South Complex

Mining

South Complex

South Complex-Dewatering

South Complex

Mining

South Complex

South Complex-Material Handling

South Complex

Mining

South Complex

South Complex-Production

South Complex

Mining

South Complex

South Complex-Ventilation

Central Complex

Mining

Central Complex

Central Complex-Development

Central Complex

Mining

Central Complex

Central Complex-Dewatering

Central Complex

Infrastructure

Central Complex

Central Complex-Infrastructure



Page 584


Mine/Zone

Area

Sub-Area

Category

Central Complex

Mining

Central Complex

Central Complex-Material Handling

Central Complex

Mining

Central Complex

Central Complex-Production

Central Complex

Mining

Central Complex

Central Complex-Ventilation

North Complex

Mining

North Complex

North Complex-Development

North Complex

Mining

North Complex

North Complex-Dewatering

North Complex

Infrastructure

North Complex

North Complex-Infrastructure

North Complex

Mining

North Complex

North Complex-Material Handling

North Complex

Mining

North Complex

North Complex-Production

North Complex

Mining

North Complex

North Complex-Ventilation

Shared Services

Engineering & Infrastructure

Infrastructure

Infrastructure

Shared Services

Process

Concentrator

Concentrator-Concentrate

Shared Services

Process

Concentrator

Concentrator-Flotation

Shared Services

Process

Concentrator

Concentrator-Milling

Shared Services

Engineering & Infrastructure

Backfill dewatering & Tailings

Backfill dewatering & Tailings Backfill and Dewatering

Shared Services

Engineering & Infrastructure

Backfill dewatering & Tailings

Backfill dewatering & Tailings-Dry Tailings

Shared Services

Process

Concentrator

Concentrator-Primary Crushing

Shared Services

Process

Concentrator

Concentrator-Reagents

Shared Services

Process

Concentrator

Concentrator-Sec & Ter Crushing

Shared Services

Process

Concentrator

Concentrator-Sec & Ter Screening

Shared Services

Process

Concentrator

Laboratory Power

Shared Services

Process

Concentrator

Concentrator-Tailings

Shared Services

Process

Concentrator

Concentrator-Utilities & Services

Shared Services

Engineering & Infrastructure

Central Complex

N&C Portal ROM-

Shared Services

Engineering & Infrastructure

Early Works

Early Works

The fixed power cost includes a services and administrative fee, and charges based on MWh, kVA, and kVAh. Based on the estimated load list and Megaflex rates stated in Table 21-20, the average cost of power during the operating period is R1.3/kWh with an average consumption of 48 GWh/mo.


Page 585

Table 21-20:  Eskom 2023/2024 Ruraflex and Megaflex Tariffs for Non-Local Authority

Description

Unit

Amount ZAR (Real)
excl. VAT

Ruraflex

Service Charge

ZAR / d

334.96

Admin Charge

ZAR / d

143.77

Total

ZAR / d

478.73

Total

ZAR / mo

14 561.37

Network Demand Charge

ZAR / kWh

0.4051

Distribution Network Capacity Charge

ZAR / kVA / mo

29.75

Reactive Energy Charge - High Season

ZAR / kVAh

0.1560

Ancillary Service Charge

ZAR / kWh

0.0071

Active Energy charge - High Demand - Peak

ZAR / kWh

5.5646

Active Energy charge - High Demand - Standard

ZAR / kWh

1.6859

Active Energy charge - High Demand - Off Peak

ZAR / kWh

0.9153

Active Energy charge - Low Demand - Peak

ZAR / kWh

1.8153

Active Energy charge - Low Demand - Standard

ZAR / kWh

1.2491

Active Energy charge - Low Demand - Off Peak

ZAR / kWh

0.7921

Megaflex

Service Charge

ZAR / d

354.25

Admin Charge

ZAR / d

159.66

Total

ZAR / d

513.91

Total

ZAR / mo

15 631.43

Distribution Network Demand Charge

ZAR / kVA / mo

18.71

Distribution Network Capacity Charge

ZAR / kVA / mo

10.11

Transmission Network Charge

ZAR / kVA / mo

13.81

Urban Low-voltage Charge

ZAR / kVA / mo

24.93

Electrification and Rural Network Subsidy

ZAR / kWh

0.1380

Affordability Subsidy Charge

ZAR / kWh

0.0737

Reactive Energy Charge - High Season

ZAR / kVAh

0.2495

Ancillary Service Charge

ZAR / kWh

0.0068

Active Energy charge - High Demand - Peak

ZAR / kWh

5.1735

Active Energy charge - High Demand - Standard

ZAR / kWh

1.5671

Active Energy charge - High Demand - Off Peak

ZAR / kWh

0.8512

Active Energy charge - Low Demand - Peak

ZAR / kWh

1.6878

Active Energy charge - Low Demand - Standard

ZAR / kWh

1.1613

Active Energy charge - Low Demand - Off Peak

ZAR / kWh

0.7372



Page 586

External Services

The external services cost over LOM amounts to R6.59 B in total, which translates to R27/t ore milled. Due to the mine being Owner-operated, very few services impacting operating cost will be contracted; therefore, external services contribute only 3.4% to the total LOM operating costs. External services included in the estimate include the central laboratory, contracted security services, TSF operation and management, medical services and waste removal. The laboratory costs are based on a quotation from a service provider and amount to R69 M/yr. Security services were estimated at R15.6 M/yr. An average annual TSF operation and management cost of R48 M, refer to Section 21.5 for more details on TSF costing. Waste removal was calculated by estimating the frequency of trips required to remove domestic, industrial, and medical waste from the site along with cost rates based on travel distance, waste disposal, and service fee estimates.

Fixed Overheads

The fixed overhead cost amounts to R2.37 B in total, 1.2% of the total LOM operating cost at R10/t ore milled. Fixed overhead cost is made up of insurance and leasing costs associated with land and water servitudes. Costs were provided by the Waterberg Project team.

The insurance cost, which makes up over 90% of the fixed overheads cost component, is based on current insurance coverage for similar operations. Insurance costs were scaled to the Waterberg Project and indicative premium rates were obtained from insurance brokers. Insurance coverage included in the operating cost estimate amounts to R2.17 B over LOM and includes the following items.

21.12.3 Mining / Underground Operating Cost Estimates

Mining related operating costs total R389/t ore milled and account for 48% of the total site operating cost. Table 21-21 provides a breakdown of the mine operating costs.

Table 21-21:  Total LOM Mining Operating Cost Breakdown per Cost Category

Item

Average LOM
(ZAR / t ore milled)

Materials and Supplies

202

Labor

139

Utilities

48

Total Mining OpEx Cost

389

Note: Totals might not add up due to rounding.


Page 587

Mining utilities include power for fixed equipment and infrastructure, surface ventilation and cooling plants, and mobile equipment.

Mining operating costs are further detailed into development, production, logistics, construction, maintenance, infrastructure, materials handling / haulage, and G&A as shown in Table 21-22 and Figure 21-15.

Table 21-22:  Mining Cost Detail per Subarea and Cost Category

Subarea

Cost Category

Average LOM
(ZAR/t ore milled)

% of Total Mining
Cost

Production

Labor

25

6.4%

Materials and Supplies

57

14.7%

Development

Labor

15

3.9%

Materials and Supplies

39

10.1%

Construction

Materials and Supplies

25

6.5%

Maintenance

Labor

50

12.7%

Materials and Supplies

20

5.1%

Infrastructure

Utilities

48

12.3%

Materials Handling / Haulage

Labor

5

1.3%

Materials and Supplies

60

15.4%

Mining G&A

Labor

45

11.5%

Total Mining OpEx Cost

389

100%

Note: Totals might not add up due to rounding.

Figure 21-15:  Mining LOM Average Cost Breakdown (ZAR/t ore milled)


Page 588

21.12.3.1 Maintenance

Mining maintenance costs include labor and materials, and average R69/t ore milled. Maintenance includes costs associated with ventilation and refrigeration systems, ore handling systems, dewatering, underground infrastructure fixed installations, electrical services and all mobile equipment.

21.12.3.2 Production

Production comprises materials, supplies, and labor, totaling R82/t ore milled. The longhole stoping and stope cable bolting unit rates were developed from first principles for representative stope sizes and is a material cost only, labor and equipment were derived from first principles. The stoping unit rates and cable bolting unit rates by stope type are listed in Table 21-23.

Table 21-23: Stoping Unit Rates

Stope Type

Rate

(ZAR / Stope Tonne)

Stope 21 m Thick Transverse 40 m High

30

Stope 21 m Thick Transverse 20 m High

28

Stope 48 m Thick Transverse 40 m High

29

Stope 48 m Thick Transverse 20 m High

27

Stope 3 m Thick Longitudinal 40 m High

46

Stope 3 m Thick Longitudinal 20 m High

40

Stope 8 m Thick Longitudinal 40 m High

27

Stope 8 m Thick Longitudinal 20 m High

24

Cable Bolt 8 m Thick Longitudinal Stope

6

Cable Bolt 3 m Thick Longitudinal Stope

13

Cable Bolt 21 m Thick Transverse Stope

3

Cable Bolt 48 m Thick Transverse Stope

2

Operating and maintenance consumables for primary production fleet include items such as fuel, lubrication, tires, trailing cable, hydraulic hose, ground engagement tools, maintenance consumables, and spare parts. Fleet operating costs are derived through lifecycle costing methodologies aided by the OEM operating metrics and costing along with utilizations and availabilities based on estimated cycle times.

21.12.3.3 Development

Development comprises materials, supplies, and labor totaling R54/t ore milled. Stope crosscuts and ore sill development is included as an operating cost. Development OpEx is broken into material, supplies, and labor. Costing for mining material and supplies are derived from zero-based costing by combining relevant meter drivers with rates for drilling, blasting, mucking, and ground support installation.


Page 589

21.12.3.4 Materials Handling / Haulage

Materials handling / haulage comprises materials, supplies, and labor totaling R65/t ore milled. The cost is made up of maintenance, operating consumable costs and labor associated with truck haulage, rock breakers, and conveying.

21.12.3.5 Construction

Construction operating costs include material for backfill barricades and installing services in operating development headings. The labor component is captured in the maintenance labor costs. For construction, materials and supplies only entail consumables for the underground construction support fleet and amounts to R25/t ore milled as shown in Table 21-22.

21.12.3.6 Infrastructure

Infrastructure comprises utilities totaling R48/t ore milled. The nominal power consumption for underground is included under mining infrastructure and is costed per kWh based on the power consumption for fixed underground equipment such as conveyors, pumps, and ventilation fans, the surface ventilation and refrigeration plants, and underground mobile equipment such as jumbos, mechanical bolters, and production drills.

21.12.3.7 Mining General and Administrative

Mining G&A costs comprise mine engineering, geology, safety, and mining management labor for the respective zones, totaling R45/t ore milled.

21.12.4 Plant and Shared Infrastructure Operating Cost Estimates

21.12.4.1 Basis of Operating Cost Estimate

This operating cost estimate is applicable to the steady-state operation of a single 400 ktpm concentrator module.

This estimate is supported by the test work conducted as part of the PFS, 2019 DFS and DFS Update (as outlined in Section 13.0) and engineering input (as per Sections 17.0 and 18.0).

The process plant LOM operating cost was calculated as R195/t ore milled and accounts for 24% of the total site operating cost. However, it excludes concentrate transport to the Rustenburg area, as this is captured in the financial model as "selling expenses."

The pie chart in Figure 21-16 provides a breakdown of the process cost per subarea.


Page 590

Figure 21-16:  Process Breakdown per Subarea (ZAR/t ore milled)

Table 21-24 provides a breakdown of the process cost per subarea and cost category.

Table 21-24:  Process Cost per Subarea and Cost Category

Subarea

Cost Category

Average LOM

(ZAR/t ore milled)

% of Total Process
Cost

Utilities

Utilities

86

44%

Maintenance

Materials and Supplies

15

8%

Labor

Labor

17

9%

Crushing

Materials and Supplies

5

2%

Grinding

Materials and Supplies

30

15%

Reagents

Materials and Supplies

42

22%

Total Process OpEx Cost

195

100%

Note: Totals might not add up due to rounding.

Figure 21-17 provides a breakdown of the average LOM process operating cost per cost category.


Page 591

Figure 21-17:  Process Plant Operating Cost Summary over LOM (ZAR/t ore milled)



Materials and supplies comprise the bulk of the process costs at 47% followed by utilities at 44%. Materials and supplies can be divided further into consumables such as liners, reagents, and consumables and spares related to grinding media and general maintenance. Refer to the stores and maintenance and consumables sections under Section 21.12.4.2 for details.

21.12.4.2 Operating Costs Inputs

Process Plant Labor

Labor costs were determined based on a typical staffing model for PGM concentrator plants. The steady state staffing complement is outlined in Table 21-25.

Table 21-25: Waterberg Processing Plant Staffing Model

Function

At-work
Compliment

Management and Overheads

4

Administration

7

Office and Change House

13

Metallurgy (Technical Support)

2

Plant Process (Operations) (12-hour shift)

72

Plant Engineering (Maintenance)

38

Concentrator Stores

5

Plant Sample Preparation Laboratory

4

Concentrate Sampling, Loading & Dispatch

8

Total

153

The total concentrator plant labor amounts to R17/t ore milled.


Page 592

Power

The rates used in the operational cost estimate for power are based on Eskom Megaflex tariffs as detailed in Section 21.12.2 (Ruraflex tariffs are applicable to the project capital period only). The total installed power for the concentrator plant is estimated at 60.5 MW with an absorbed load of 41.6 MW. The process plant has an average power consumption of 74.84 kWh per ore tonne milled and includes the surface backfill plant and tailings discard conveyor.

Water

The water consumption is based on a mine-wide water balance and includes underground water inflows, anticipated water losses associated with the TSF, water storage dams, and calculated consumptions from mining and the concentrator plant.

The total complex raw water requirement supplied from drill holes is calculated at a maximum of 2.85 ML/d until 2054, whereafter it reduces to 1.15 ML/d, refer to Section 18.0 for more detail. This operating cost included for water supply assumed that all raw water will be sourced from drill holes, and the associated pumping costs were included in the shared infrastructure operating costs.

Stores and Maintenance

The stores and maintenance costs are based on replacement factors applied to the mechanical equipment supply costs. The total plant maintenance cost amounts to R15/t ore milled.

Concentrate Transport

Concentrate transport costs of R1 069/wet ton were based on a quoted price from a transport contractor of R2.60/tkm for the 425 km trip to Rustenburg. The concentrate transport cost is not included in the operating cost but is included in the financial model as a realization cost.

Consumables

Table 21-26 presents a summary of the plant consumable costs included in the estimate.

Table 21-26: Waterberg Plant Consumable Costs

Consumable

Operating Cost

(ZAR/t ore milled)

Crusher Liners

4

Mill Liners

1

Grinding Media

30

SIBX

6

Frother

10

Depressant

25

Coagulant

0.5

Flocculant

1

Total

77

Note: Totals might not add up due to rounding.


Page 593

Mill Liners

An allowance was made for liner replacement based on calculations incorporating the material AI data from test work and grinding media consumptions. The liner costs are based on pricing received from a reputable mill supplier.

Crusher Liners

The costs used for the primary, secondary, and tertiary crusher liners are based on the two-year operational spares as received from the preferred crusher supplier.

Reagents

Reagent supply costs are based on quotations received from reputable reagent suppliers. The reagent consumptions are based on test work consumptions, and no allowance is made for buildup of reagents in the process water circuit, which could possibly lead to lower reagent consumptions.

Grinding Media

Grinding media consumption is based on calculations, while the supply costs were received from a reputable grinding media vendor.

21.12.5 Engineering and Infrastructure Operating Cost Estimates

The TSF, backfill plant, and process laboratory along with regional and shared infrastructure are in the engineering and infrastructure area. Engineering and infrastructure operating costs amount to R186/t ore milled over LOM, comprising 23% of the total operating cost. Table 21-27 provides a breakdown of the engineering and infrastructure cost per cost category.

Table 21-27:  Total LOM Engineering & Infrastructure OpEx Breakdown per Cost Category

Engineering and Infrastructure
Cost per Cost Category

Average LOM
(ZAR/t ore milled)

% of Engineering &
Infrastructure Cost

Materials and Supplies

93

50%

Labor

18

10%

External Services

24

13%

Utilities

50

27%

Total Engineering & Infrastructure OpEx Cost

186

100%

Note: Totals might not add up due to rounding.

Materials and supplies comprise more than half of the cost and will be detailed in the subsections below.

Utilities comprise mainly power costs and a small portion for water and sewerage treatment. The labor cost for engineering is in the maintenance and backfill subareas. Engineering and infrastructure operating cost can be further detailed into infrastructure, maintenance, backfill dewatering & tailings, and laboratory. Figure 21-18 provides a cost breakdown of each of these categories.


Page 594

Figure 21-18:  LOM Average Operating Cost Breakdown per Subarea (ZAR/t ore milled)

Backfill constitutes 62% of the total engineering and infrastructure cost, followed by infrastructure at 20%.

Table 21-28 provides average R186/t ore milled, per subarea, cost category, and subcategory.

Table 21-28:  Engineering and Infrastructure Cost Detail per Subarea and Cost Category

Subarea

Cost Category

Average LOM
(ZAR / t ore
milled)

% of Total Engineering
and Infrastructure Cost

Backfill Dewatering & Tailings

Labor

8

4%

Materials and Supplies

86

46%

Utilities

13

7%

External Services

10

5%

Engineering Maintenance

Labor

11

6%

Materials and Supplies

7

4%

Laboratory

External Services

14

8%

Infrastructure

Materials and Supplies

0.2

0%

Utilities

38

20%

Total Engineering & Infrastructure OpEx Cost

186

100%

Note: Totals might not add up due to rounding.


Page 595

21.12.5.1 Backfill Dewatering and Tailings

The cost of backfill is built up from a small labor complement to operate the backfill plant, maintenance, backfill barricades, and binder consumable. Due to varying application rates, the resultant cost of binder is R2 500/t for the primary and sill and R1 900/t for secondary and is the most significant operating cost item accounting for 46% of the total cost of R86/t ore milled. Backfill-related input was provided by SSBS and the mining team.

The tailings disposal operating costs comprise the labor component and other operational costs, mechanical equipment replacement cost (overland and stacking conveyor), consulting services and inspections as well as site establishment costs.

The operational costs include the total operating cost of the machines required to place the tailings, as well as the maintenance cost associated with the overland, stacking, tripper and backfill conveyors. These operational costs amount to R9/t ore milled (excluding labor cost).

The power for fixed equipment associated with pumping backfill paste and tailings operations amount to R13/t ore milled.

21.12.5.2 Infrastructure

Costs under infrastructure comprise materials and supplies related to infrastructure stores and maintenance, power, and water.

The stores and maintenance costs included in the operation costs estimate are based on replacement factors applied to the mechanical equipment supply costs related to infrastructure and amounts to R42.2 M over the LOM or R0.2/t ore milled.

The power cost is R38/t ore milled and the water cost is negligible at R0.2/t ore milled. The absorbed load for all surface infrastructure, including offices, change houses, wellfields, boreholes and portals is 2 MW.

An allowance of R0.50/m3 is included for potable water treatment based on the quantities highlighted in the mine-wide water balance. A further allowance of R2.73/m3 is included for the sewerage treatment plant consumables.

21.12.5.3 Maintenance

The infrastructure maintenance cost is made up of labor and mobile fleet costs associated with the waste dump plus all areas listed in the table below. The infrastructure labor in the maintenance subarea covers all labor associated with infrastructure operation and maintenance as well as labor for stores. The cost breakdown for the maintenance subarea is shown in Table 21-28. Table 21-29 presents the shared infrastructure staffing model.


Page 596

Table 21-29:  Waterberg Shared Infrastructure Staffing Model

Function

At-work
Compliment

Offices and Change house

34

General Surface Infrastructure

22

Surface Infrastructure - Sewerage Handling

5

Surface Infrastructure - Bulk Fuel Receiving and Generator Yard

8

Surface Infrastructure - Water Treatment

10

Surface Infrastructure - Waste Handling

4

Surface Infrastructure - Weighbridges

4

Main Stores

21

Waste Dump

18

Total

126

21.12.5.4 Centralized Laboratory Complex

A third-party operated centralized laboratory facility is included in the Waterberg Project design. The operating cost for this facility is based on pricing received from a reputable operator and is summarized in Table 21-30, which converts to R14/t ore milled.

The laboratory building design, analytical equipment and testing methodology support the mine and processing plant. The proposal delivers continuous laboratory services, operating 24/7/365 with 31 staff members working 12-hour shifts per day, seven days per week on a three-crew panel. To facilitate Waterberg Project cash flow, the service provider will fund the construction of the building and the purchase of the analytical equipment, amortizing the capital cost plus financing fees over the five-year life of the initial contract.

Table 21-30:  Waterberg Centralized Laboratory Operating Costs

Item Description

Monthly (ZAR M)

Annual (ZAR M)

Fixed Fee

3.4

40.6

Variable Fee

2.3

28.0

Total Cost

5.7

68.6

21.12.6 General and Administrative Operating Cost Estimates

G&A operating costs constitute 5% of the total LOM operating costs at R39/t ore milled. It includes labor, exploration drilling, security services, insurance, leasing, office consumables, and waste disposal costs.


Page 597

Table 21-31 provides a breakdown of the G&A costs per cost category. Figure 21-19 shows the G&A costs graphically.

Table 21-31:  General and Administrative Cost Breakdown

G&A Cost per Cost Category

Average LOM

(ZAR / t milled)

Materials and Supplies

2

Labor

23

Fixed Overheads

10

External Services

3

Total G&A OpEx Cost

39

Note: Totals might not add up due to rounding.

Labor comprises the bulk of the G&A costs at 61%, followed by fixed overheads at 25%, and external services at 8%.

Labor is the highest cost contributing component of G&A operating costs averaging R23/t ore milled over LOM. Labor remains relatively constant over LOM at 170 personnel. The following staff is allocated under G&A, which includes G&A type labor for the various underground mining complexes with management and administration of the mine.

All management and administrative personnel required for the Waterberg Project were included as part of the labor costing and assumed to be on site. Management and labor personnel could potentially work off site or be outsourced. As such, no corporate provisions have been included in the operating cost model or the financial model.


Page 598

Figure 21-19:  LOM Average G&A Operating Cost Breakdown per Cost Area (ZAR/t ore milled)

The fixed overhead cost comprising insurances coverage and leasing related to water servitudes and land is under the G&A area and amounts to R10/t ore milled over LOM. Costs were provided by PTM management at R44 142/mo for land and R273 363/mo for the water servitude area leasing. Insurance cost comprised the bulk at R9/t ore milled over the LOM.

Contracted security at R159 985/mo and waste removal costs form part of external services for the G&A area. The R159 985/mo is only the provision for security equipment as security labor is included as part of the R23/t ore milled (see Figure 21-19).

G&A materials and supplies comprise exploration drilling consumables at R970/m. It is estimated that over the LOM, some 398 km of delineation drilling will be completed. Also included in G&A materials and supplies is an allowance for stationery, printing, and general office consumables at R402 506/mo.


Page 599

22.0 ECONOMIC ANALYSIS

22.1 Introduction

This Section confirms the economic analysis and investment evaluation of the Waterberg Project, which encapsulates the following key aspects.

22.2 Basis of Evaluation

The investment evaluation principles applied are aligned with best practices suitable for the evaluation of mineral projects at a DFS level of accuracy.

A detailed financial model was developed to analyze the economic viability of the Waterberg Project. The model develops real, post-tax, unleveraged free cash flow forecasts, which are discounted to determine the Waterberg Project's NPV. Table 22-1 lists the basis of evaluation assumptions associated with the Waterberg Project.

Table 22-1:  Basis of Evaluation Assumptions

Factor Assumption
Method of Analysis Discounted Cash Flow
Cash Flow Terms Real Terms
Base Currency ZAR (R)
Secondary Currency USD (US$)
Base Date of Evaluation 01 January 2026
Discount Rate 8.0% (Real, post-tax)


Page 600

22.3 Inputs and Assumptions

While developing the financial model and projections for this DFS Update, careful consideration was given to key assumptions about commodity prices and exchange rates. The analysis is based on a consensus forecast for both metal prices and exchange rates as the 'Base Case'. These assumptions collectively underpin the economic viability and profitability projections of the Waterberg Project. This Section explains the rationale behind the selected commodity price and foreign exchange rate assumptions, emphasizing their profound impact on revenue forecasts and overall project feasibility.

As discussed in Section 19.0, current spot and three-year trailing average prices will be evaluated as part of the sensitivity analysis (see Section 22.6).

22.3.1 Metal Prices

The consensus view used as the premise of the Base Case of the DFS Update is derived from comprehensive analyses of Bloomberg and Select Cap IQ as of 31 May 2024. This combined approach ensures a robust foundation for projecting revenue streams and assessing the financial feasibility of the Waterberg Project. All metal prices are applied uniformly as single, long-term (real) prices over the 56-year LOM.

Table 22-2 provides a summary of the metal prices considered in the analysis.

Table 22-2:  Consensus View - Metal Price Assumptions

Commodity Unit of
Measure
2025 2026 2027 2028 Long-term
Real
Pt USD / oz 1 144 1 233 1 330 1 605 1 605
Pd USD / oz 1 089 1 095 1 122 1 062 1 062
Au USD / oz 2 155 2 005 2 008 1 812 1 812
Rh USD / oz 4 627 4 794 4 561 6 209 6 209
Cu USD / lb 4.77 4.83 4.85 4.53 4.53
Ni USD / lb 8.68 8.85 9.09 9.73 9.73

22.3.2 Foreign Exchange

The R/US$ rate is one of the key determinants of profitability on the Waterberg Project. The R/US$ rate adopted for the economic evaluation is based on the forecast published by Oxford Economics as of 13 March 2024. The long-term real rates are kept flat from 2028 onwards (i.e., until the end of the LOM in 2081).

The exchange rate scenarios are presented in Table 22-3.


Page 601

Table 22-3:  ZAR/USD Exchange Rate Scenarios

Rate Unit of Measure 2025 2026 2027 2028 Long-term
Real
ZAR/USD ZAR 18.92 19.28 19.67 20.07 20.07

Since 2019, the R/US$ exchange rate has been characterized by significant fluctuations, reflecting both domestic economic conditions and global market dynamics. Initially, the ZAR experienced periods of depreciation against the USD, influenced by factors such as political uncertainty, fiscal challenges, and global trade tensions. These fluctuations were further compounded by external factors including shifts in commodity prices, geopolitical events, and monetary policy decisions by major central banks. Despite occasional periods of strengthening, particularly in response to positive economic data and market sentiment, the ZAR has generally faced downward pressure due to persistent structural issues and global economic uncertainties. Oxford Economics' consensus forecast suggests a continued devaluation of the ZAR against the USD over the next four years, which equates to a long-term real R/US$ rate of 20.07. Refer to Section 19.2.6 of this Technical Report for historical information on exchange rates.

22.3.3 Inflation and Escalation

No nominal inflation was considered for the purposes of the financial evaluation. Inflationary cost increases have historically been observed in the mining sector of South Africa, which has primarily been driven by power (Eskom electricity tariffs) as well as the increase in wages (unskilled and semi-skilled labor). Historically (10-year historic average) power increases have been approximately 4.8% above South African CPI increases, and likewise labor at approximately 0.8%.

In the short term, above inflationary increases are expected to be negated by the ongoing devaluation of the R/US$ rate, apart from power, where an above inflationary increase has been incorporated in the financial model for an average of 8.18% for the first 10 years. In the long term, these above inflationary increases are expected to normalize in line with the South African CPI.

22.3.4 Revenue Realization Costs

Revenue realization costs applicable to the Waterberg Project are listed below and summarized in Table 22-4.


Page 602

Table 22-4:  Revenue Realization Costs

Category Parameter Unit Assumption
Transport Concentrate Handling and
Transport
ZAR / wmt of
concentrate (Real)
1 069
Payable Metal in Concentrate Pt % of Gross Revenue 83.0
Pd % of Gross Revenue 83.0
Rh % of Gross Revenue 49.9
Au % of Gross Revenue 81.6
Cu % of Gross Revenue 63.0
Ni % of Gross Revenue 70.0

Rh payability modelled at 80% for when the Rh grade in concentrate exceeds 1.0 g/t. From 2055, Rh grade is estimated to drop below 1.0 g/t hence the LOM payability shown above. Au payability is 80.0% for when Au grade in concentrate exceeds 1.0 g/t. If Au grade exceeds 4.0 g/t, the payability increases to 83.0%. The >4.0 g/t occurs later in the LOM when the T-Zone is mined, hence the LOM payability of 81.6% shown above.

Smelter and refinery offtakes often include penalties or additional charges for poor concentrate quality, deleterious elements, and excessive contaminants.

Examples of such quality issues are:

The QPs are of the view that the Waterberg Project concentrate, at least for the first 30 years of production derived from the F-Central Zone, will be of sufficient quality so as not to incur any material penalties or additional smelting and refining charges. No penalties or additional smelting and refining charges were considered in the financial modeling.

22.3.5 Corporate Income Tax

Corporate income tax is calculated based on the prevailing 27% corporate income tax rate for resident companies in South Africa as of June 2024. The corporate income tax rate is levied against the assessed taxable income, inclusive of all tax allowances applicable to mining companies, as per the Income Tax Act, No 58 of 1962. No change in the South African corporate income tax rate is expected in the foreseeable future.


Page 603

22.3.6 Mineral Royalty Tax

Mineral royalties are estimated based on the royalty formula as documented in the Royalty Act.

In summary, the Royalty Act provides that a person (extractor) must pay a royalty for the benefit of the National Revenue Fund in respect of the transfer (only the first transfer, not subsequent transfers) of a mineral resource (refined or unrefined) extracted from within South Africa (as per Section 2 of the Royalty Act).

The royalty mentioned above is determined by multiplying the gross sales of the extractor in respect of that mineral resource during the year of assessment by the percentage determined in accordance with the following formulas:

a) Refined mineral resources:

The percentage determined must not exceed 5%.

b) Unrefined mineral resources:

The percentage determined must not exceed 7%. (See Sections 3 & 4 of the Royalty Act for more details.)

For the DFS Update, the mineral royalties are estimated based on the royalty formula associated with refined mineral resources as allowed for under Section 8A of the Royalty Act. Therefore, the minimum payable royalty rate is 0.5% of the gross sale value of concentrate sold, with the maximum payable rate capped at 5%. No change in the royalty rate scheme is expected in the foreseeable future. Refer to Section 4.6 of this Technical Report for more details.

22.4 Project Drivers

22.4.1 Production Schedule

A monthly ore production schedule (tonnes and grade) is included in the financial model. The production schedule encapsulates the development and stoping ore to be mined from the six various mining zones over the LOM. The annualized LOM production profile per mining zone is depicted in Figure 22-1.


Page 604

Figure 22-1:  Annualized Life-of-Mine Production Profile

The Waterberg Project start date is scheduled for January 2025 with the construction of the infrastructure for the Central Complex commencing in December 2025 followed by the start of box cut and decline development in January 2026. The F-Central Zone is mined at a steady state rate of 400 ktpm via the Central Complex decline access. Commercial production is reached in January 2031, once 70% of the annual steady-state production is achieved.

The development for the South and North Complex infrastructure is deferred until 2052 and 2053 respectively. Production from the T-Zone commences in 2055 whereas F-South only commences in 2070 and are mined at a steady state rate of 100 ktpm via the Central Complex decline access.

Production from mining zones F-North and F-Boundary (North) commence in 2057, with F-Boundary (South) commencing 2059. The North and South Complex zones sustain the 400 ktpm production feed to the concentrator for the remainder of the LOM.

A summary of the mine physicals (tonnes and grade) per the various Complexes is shown in Table 22-5.

Table 22-5:  Mine Physicals per Complex

Area Metric Unit Result
Central Complex Ore Tonnes kt 132,111
4E Grade g/t 2.68
Cu Grade % 0.06
Ni Grade % 0.17


Page 605


Area Metric Unit Result
South Complex Ore Tonnes kt 29,875
4E Grade g/t 3.54
Cu Grade % 0.10
Ni Grade % 0.08
North Complex Ore Tonnes kt 84,215
4E Grade g/t 3.18
Cu Grade % 0.09
Ni Grade % 0.20
Summary Ore Tonnes kt 246,202
Combined 4E Grade (LOM Average) g/t 2.96
Cu Grade (LOM Average) % 0.08
Ni Grade (LOM Average) % 0.17

22.4.2 Metallurgical Recoveries

Ore produced from the various mining zones is fed to an on-site concentrator plant where a 4E concentrate (inclusive of base metals) is produced. The metallurgical recovery estimates for each saleable metal (%), the concentrate production schedule (tpm), 4E grade in concentrate (g/t), and moisture content (%) are included in the economic model as key inputs.

The LOM average metallurgical recoveries achieved in the concentrator are shown in Table 22-6.

Table 22-6:  Metallurgical Recoveries (LOM Average)

Category Metric Unit Result
4E Metals Pt % LOM Average 76.0
Pd % LOM Average 79.3
Au % LOM Average 70.7
Rh % LOM Average 70.7
Base Metals Cu % LOM Average 81.0
Ni % LOM Average 43.6

The concentrator plant is expected to produce saleable concentrate at a steady-state rate ranging between 10,900 and 16,000 wet tonnes per month, at a LOM average 4E concentrate grade of 80 g/t and a moisture content of 12%. At steady state, the plant will recover an average of 320 koz of 4E metal per year for the first 15 years.

 


Page 606

22.4.3 Capital Expenditure

All capitalized costs incurred prior to commercial production (January 2031) is reported as project CapEx and all capitalized costs incurred post commercial production is reported as sustaining CapEx. A summary of the total CapEx (project and sustaining) is reported in Table 22-7.

Table 22-7:  Capital Expenditure Summary

Facility Description Project
Capital

(ZAR M)
Sustaining
Capital

(ZAR M)
Project
Capital
(USD M)
Sustaining
Capital

(USD M)
Mine 5 039 14 836 253 739
Plant 4 476 30 224 1
Backfill and Dewatering Plant (TSF) 1 835 0 91 0
Tailings Deposition (TSF) 263 649 13 32
Regional Infrastructure 1 869 47 95 2
Project Indirects 1 372 0 70 0
Subtotal1 14 854 15 562 746 775
Owner Fleet Purchases 698 4 720 35 235
Rebuild and replacement of equipment 0.4 17 450 0 869
Total CapEx (excl. Capitalized OpEx) 15 553 37 733 781 1 880
Capitalized OpEx 3 309 0 165 0
Total Project CapEx (incl. Capitalized OpEx) 18 862 37 733 946 1 880
1Contingency included in above sub-total 1 164 1 094 63 59

The total Waterberg Project CapEx amounts to R15 553 M (US$781 M). The addition of capitalized operating costs incurred prior to commercial production, which equates to R3 309 M (US$165 M), results in a total CapEx of R18 862 M (US$946 M). The total sustaining CapEx, which also includes the establishment of the South and North Complex infrastructure in 2052 and 2053 respectively, is estimated as R37 733 M (US$1 880 M).

Apart from the ongoing capital development over the LOM, which constitutes the bulk of the sustaining CapEx estimate, two additional types of sustaining CapEx were provisioned for in the economic assessment being replacement capital and SIB capital. Replacement capital is estimated based on the useful life of key equipment (e.g., LHDs, trucks), whereas SIB capital accounts for minor capital replacements that are not accounted for on an itemized basis (e.g., annual provisions factored from the mechanical equipment cost in process plant).

The CapEx estimate was cash flowed in line with an indicative execution schedule, which was developed in view of the planned development and production schedules. The annualized CapEx cash flow profile is shown in Figure 22-2. Any capitalized costs incurred prior to January 2025 are considered sunk and were not included in the economic evaluation model.


Page 607

Figure 22-2:  Annualized Capital Expenditure (Life-of-Mine Total)




Page 608

22.4.4 Operating Expenditure

An OpEx model was prepared to estimate all the "on-mine" costs. The OpEx model leveraged a few cost modeling techniques (e.g., zero-based, first principles) to develop the forecast cost of production.

The OpEx estimate is structured to report cost per mining zone, operating area, and cost category. A summary of the LOM Average OpEx unit costs for each of these reporting categories is shown in Table 22-8, Table 22-9, and Table 22-10, respectively.

Table 22-8:  Operating Expenses Unit Cost Summary per Zone

Zone Unit LOM Average
F-Central ZAR / t ore mined (Real) 417
T Zone ZAR / t ore mined (Real) 759
F-South ZAR / t ore mined (Real) 843
F-North ZAR / t ore mined (Real) 425
F-Boundary ZAR / t ore mined (Real) 439
Shared Services ZAR / t ore mined (Real) 350
Total On-mine OpEx ZAR / t ore mined (Real) 808

Table 22-9:  Operating Expenses Unit Cost Summary per Area

Area Unit LOM Average
Mining ZAR / t ore milled (Real) 389
Processing ZAR / t ore milled (Real) 195
Engineering and Infrastructure ZAR / t ore milled (Real) 186
G&A ZAR / t ore milled (Real) 39
Total On-mine OpEx ZAR / t ore milled (Real) 808

Table 22-10: Operating Expenses Unit Cost Summary per Cost Category

Cost Category Unit LOM Average
External Services ZAR / t ore milled (Real) 27
Fixed Overheads ZAR / t ore milled (Real) 10
Labor ZAR / t ore milled (Real) 198
Materials and Supplies ZAR / t ore milled (Real) 389
Utilities ZAR / t ore milled (Real) 184
Total On-mine OpEx ZAR / t ore milled (Real) 808


Page 609

Figure 22-3 depicts the average unit cost of production per area, overlaid with the scheduled tonnes milled per annum.

The OpEx estimate only accounts for on-mine expenses to be incurred. All off-mine expenses (e.g., revenue realization and other indirect costs) are accounted for in the economic model and are specifically excluded from the OpEx estimate.

Figure 22-3:  Unit Cost of Production per Area

22.4.5 Other Indirect Costs

The following other indirect costs were provisioned for in the economic evaluation model.


Page 610

22.4.6 Working Capital

Working capital requirements revolve primarily around the accounts receivable and payable assumptions applied in the economic evaluation model.

22.5 Summary of Results

22.5.1 Key Metrics

The key business metrics for the Base Case (consensus view) is summarized in Table 22-11.

The business case (value proposition) is value accretive, generating a post-tax NPV8.0% of R11 557 M (US$569 M). When measured from the date of production start (September 2029) the payback period is estimated at 5.8 years. The peak funding requirement is denoted by the maximum cumulative negative free cash flow position over the LOM (real terms) and is estimated at R15 428 M (US$776 M).

The value investment ratio (VIR) expresses the peak funding requirement in relation to NPV. The rule of thumb suggests that projects with a VIR of greater than 1.0 resemble a highly robust investment proposition. The Waterberg Project's VIR is estimated at 0.7 for the Base Case.


Page 611

Table 22-11:  Key Business Metric Results

Metric

Unit

Base Case
(Consensus View)

NPV (ZAR) 5

ZAR M

11 557

NPV (USD)

USD M

569

Peak Funding (ZAR)6

ZAR M (Real)

15 428

Peak Funding (USD)

USD M (Real)

776

IRR

% (ZAR Real)

14.2

Undiscounted Payback Period7

Years

5.8

VIR8

Ratio

0.7

22.5.2 Cost Competitiveness

The Waterberg Project competitiveness can be summarized by considering the cost of production in relation to other similar producers in the region. The LOM average cash cost, all-in-sustaining cost and all-in cost is shown in Table 22-12.

Table 22-12:  Cost Competitiveness Metrics

Metric Base Case:
Consensus View
(USD / 4E oz)
On-Site Operating Costs 546
Smelting, Refining, and Transport Costs 375
Royalties and Production Taxes 41
Less Byproduct Base Metal Credits (304)
Total Cash Cost 658
Sustaining Capital 103
Total All-in Sustaining Cost 761
Project Capital 52
Total All-in Cost 813


5 Based on the aggregated unleveraged free cash flow (after-tax), discounted at the real, post-tax discount rate of 8.0%.  The NPV is assessed on a 100% project basis and not at a shareholder level.

6 Based on the maximum cumulative negative undiscounted free cash flow position (real terms).

7 Based on the cumulative undiscounted and unleveraged free cash flow (after-tax) measured from the date of first production/processing (September 2029).

8 Estimated as the Waterberg Project's post-tax NPV divided by the Peak Funding requirement (undiscounted).


Page 612

Shown in Figure 22-4 is a cost comparison compiled by SFA Oxford. It shows the Waterberg Project's and the other primary PGM producers' total cash cost plus SIB per 4E oz. The Waterberg Project's number is determined by its LOM average production and costs as per this DFS Update. The other PGM producers are 2023 reported numbers. In both cases 2023 average metal pricing and exchange rates are used.

Figure 22-4:  Primary PGM Producer Net Total Cash Cost plus SIB per 4E oz, CY2023

Source: SFA (Oxford), PTM.

Notes:

The Waterberg Project is in the lowest quartile of global PGE cost producers and, therefore, has a substantive competitive advantage over most of its peers.

22.5.3 Project Cash Flows

The Base Case key annual and cumulative cash flows for the Waterberg Project are shown in Figure-22-5 and Table 22-13, respectively.


Page 613

Figure-22-5:  Key Cash Flow Summary at Consensus View Assumptions


Page 614

Table 22-13:  Undiscounted Cash Flow Summary at Consensus View Assumptions (ZAR M Real)

Metric 1st Decade 2nd
Decade
3rd
Decade
4th
Decade
5th
Decade
6th
Decade
Yr 1 Yr 2 Yr 3 Yr 4 Yr 5 Yr 6 Yr 7 Yr 8 Yr 9 Yr 10 Yrs 11 - 20 Yrs 21 -
30
Yrs 31 -
40
Yrs 41 -
50
Yrs 51 -
58
Gross Revenue: 4E 0 0 0 0 1 199 5 522 6 845 8 197 8 915 8 670 86 185 84 209 96 697 107 935 69 266
Add Base Metal Credits 0 0 0 0 205 1 000 1 310 1 668 1 761 1 788 18 382 18 568 22 301 27 539 16 513
Less Payable Metal Deduction 0 0 0 0 -273 -1 277 -1 605 -1 954 -2 109 -2 076 -20 857 -20 595 -26 332 -30 912 -20 296
Less Contractual Discounts 0 0 0 0 0 0 0 0 0 0 0 0 0 0 0
Less Smelting Penalties 0 0 0 0 0 0 0 0 0 0 0 0 0 0 0
Less Selling Expenses 0 0 0 0 -21 -96 -119 -143 -155 -151 -1 504 -1 470 -1 686 -1 891 -1 226
Less OpEx 0 0 0 0 0 0 -3 139 -3 646 -3 813 -3 845 -36 575 -36 054 -43 322 -39 422 -26 600
Less Royalties 0 0 0 0 -6 -26 -33 -40 -43 -49 -2 942 -2 867 -2 698 -3 866 -2 402
Less CapEx -287 -1 563 -2 445 -6 786 -4 590 -3 190 0 0 0 0 0 0 0 0 0
Less Sustaining CapEx 0 0 0 0 0 -0 -1 749 -960 -336 -264 -5 709 -5 789 -11 025 -8 598 -3 303
Less Working Capital -0 -0 -0 -0 -477 -265 335 -140 -38 -12 -6 98 -258 143 633
Less Pipeline Financing Adjustment 0 0 0 0 0 0 0 0 0 0 0 0 0 0 0
Less Pipeline Financing Cost 0 0 0 0 -3 -74 -105 -122 -141 -138 -1 385 -1 362 -1 523 -1 736 -1 128
Less Corporate Charges: Engineering Mgmt Fee -6 -31 -49 -136 -92 -64 0 0 0 0 0 0 0 0 0
Less Social & Labor Plan -3 -3 -3 -3 -3 -3 -45 -57 -59 -64 -564 -508 -613 -525 -347
Less Closure and Rehab -5 -6 -4 -17 -24 -11 -9 -9 -8 -7 -0 -1 -4 4 4
Total Undiscounted Cashflow (Pre-Tax) -300 -1 603 -2 500 -6 941 -4 084 1 516 1 687 2 794 3 976 3 851 35 025 34 230 31 537 48 672 31 113
Less Payable Tax 0 0 0 0 0 0 0 0 0 0 -9 257 -9 227 -8 573 -13 103 -8 217
Total Undiscounted Cashflow (Post-Tax) -300 -1 603 -2 500 -6 941 -4 084 1 516 1 687 2 794 3 976 3 851 25 768 25 003 22 963 35 569 22 896
Cumulative Undiscounted Cashflow (Post-Tax) -300 -1 903 -4 403 -11 344 -15 428 -13 912 -12 225 -9 431 -5 455 -1 605 24 163 49 166 72 129 107 698 130 594
Discounted Cashflow (Post-Tax) -313 -1 552 -2 241 -5 759 -3 136 1 078 1 110 1 703 2 242 2 011 9 059 4 148 1 577 1 227 402
Cumulative Discounted Cashflow (NPV8.0%) -313 -1 864 -4 106 -9 865 -13 001 -11 923 -10 813 -9 110 -6 868 -4 857 4 202 8 350 9 928 11 155 11 557


Page 615

22.6 Robustness Analysis

The robustness analysis gauges the robustness of the business case to movements in key drivers. As shown in Table 22-14, each driver is assigned a hypothetical "Bottom," "Low," "Base," "High," and "Top" case parameter based on the potential movement to be observed in each variable.

Table 22-14:  Sensitivity Ranges (% Delta)

Project Driver UoM Bottom Low Base High Top
ZAR / USD % change (20.0) (10.0) 0.0 10.0 20.0
Pt Price % change (20.0) (10.0) 0.0 10.0 20.0
Pd Price % change (20.0) (10.0) 0.0 10.0 20.0
Au Price % change (20.0) (10.0) 0.0 10.0 20.0
Rh Price % change (20.0) (10.0) 0.0 10.0 20.0
Cu Price % change (20.0) (10.0) 0.0 10.0 20.0
Ni Price % change (20.0) (10.0) 0.0 10.0 20.0
Payable Metal: Pt % change (5.0) (2.5) 0.0 2.5 5.0
Payable Metal: Pd % change (5.0) (2.5) 0.0 2.5 5.0
Payable Metal: Au % change (5.0) (2.5) 0.0 2.5 5.0
Payable Metal: Rh % change (5.0) (2.5) 0.0 2.5 5.0
Payable Metal: Cu % change (5.0) (2.5) 0.0 2.5 5.0
Payable Metal: Ni % change (5.0) (2.5) 0.0 2.5 5.0
Handling &Transport Costs % change 10.0 5.0 0.0 (5.0) (10.0)
Grade: 4E % change (8.0) (4.0) 0.0 4.0 8.0
Grade: Base % change (8.0) (4.0) 0.0 4.0 8.0
Recovery: 4E % change (10.0) (5.0) 0.0 5.0 10.0
Recovery: Base % change (10.0) (5.0) 0.0 5.0 10.0
CapEx: Project % change 10.0 5.0 0.0 (5.0) (10.0)
CapEx: Sustaining % change 10.0 5.0 0.0 (5.0) (10.0)
OpEx: Labor % change 10.0 5.0 0.0 (5.0) (10.0)
OpEx: Materials and Supplies % change 10.0 5.0 0.0 (5.0) (10.0)
OpEx: Utilities % change 10.0 5.0 0.0 (5.0) (10.0)
Discount Rate % change 20.0 10.0 0.0 (10.0) (20.0)


Page 616

Table 22-15 shows the sensitivity ranges for the three-year trailing average metal price scenario expressed in each driver's respective unit of measure.

Table 22-15:  Sensitivity Ranges (Units)

Driver Unit of Measure Bottom Low Base High Top
ZAR / USD (LT Real) ZAR Real 16.06 18.06 20.07 22.08 24.08
Pt Price (LT Real) USD / oz 1 284 1 445 1 605 1 766 1 926
Pd Price (LT Real) USD / oz 849 956 1 062 1 168 1 274
Au Price (LT Real) USD / oz 1 450 1 631 1 812 1 993 2 175
Rh Price (LT Real) USD / oz 4 967 5 588 6 209 6 830 7 451
Cu Price (LT Real) USD / lb 3.62 4.08 4.53 4.98 5.43
Ni Price (LT Real) USD / lb 7.79 8.76 9.73 10.71 11.68
Payable Metal: Pt % 78.9 80.9 83.0 85.1 87.2
Payable Metal: Pd % 78.9 80.9 83.0 85.1 87.2
Payable Metal: Au % 78.9 80.9 83.0 85.1 87.2
Payable Metal: Rh % 78.9 80.9 83.0 85.1 87.2
Payable Metal: Cu % 61.8 63.4 65.0 66.6 68.3
Payable Metal: Ni % 66.5 68.3 70.0 71.8 73.5
Handling and Transport Costs ZAR / wmt 1 176 1 122 1 069 1 016 962
Grade: 4E g/t 2.72 2.84 2.96 3.08 3.19
Grade: Base Metals % 0.23 0.24 0.25 0.26 0.27
Recovery: 4E % 69.9 73.8 77.7 81.6 85.4
Recovery: Base Metals % 49.8 52.6 55.4 58.1 60.9
CapEx: Project ZAR M Real 20 748 19 805 18 862 17 918 16 975
CapEx: Sustaining ZAR M Real 41 506 39 619 37 733 35 846 33 959
OpEx: Labor ZAR/t ore milled 218 208 198 188 178
OpEx: Materials & Supplies ZAR/t ore milled 428 408 389 369 350
OpEx: Utilities ZAR/t ore milled 203 194 184 175 166
Discount Rate % 9.6 8.8 8.0 7.2 6.4


Page 617

22.6.1 Deterministic Sensitivity Analysis

The sensitivity analysis is performed on the three-year trailing average price scenario. The sensitivity analysis iterates through the theoretical "Bottom" and "Top" case parameters for each driver identified in Table 22-14 and subsequently plots the incremental NPV and IRR that results from the discrete movements in each driver. Figure 22-6 and Figure 22-7 present the incremental impact on the NPV (R11 557 M) and IRR (14.2%), respectively.

Figure 22-6:  Deterministic Sensitivity Analysis - Net Present Value


Page 618

Figure 22-7:  Deterministic Sensitivity Analysis - Internal Rate of Return

The NPV is most sensitive to movements in the following key drivers.

A 20% depreciation of the ZAR against the US$ results in an NPV8.0% addition of R9 975 M, which would increase the base NPV8.0% from R11 557 M to R21 532 M. A 20% appreciation of the ZAR would still result in a positive business case (NPV>0) of R1 387 M, which is a reduction of R10 170 M.

After the foreign exchange rate, R/US$ rate, the Waterberg Project is most sensitive to discount rate and Pd price. The long-term real Pd price forecast as part of the consensus view is US$1 062/oz. The sensitivity analysis highlights the significant benefit of a 20% increase in the Pd price, which improves the base NPV8.0% by R4 697 M.


Page 619

The tornado chart in Figure 22-6 illustrates that an 10% decrease in the LOM average 4E recovery would result in an NPV8.0% erosion of R4 342 M, which would still yield a positive business case (NPV>0) for Base Case (consensus view). It further illustrates that an 8% decrease in the LOM average 4E grade would result in a NPV8.0% erosion of R3 898 M.

The IRR is most sensitive to movements in the following key drivers.

Project CapEx affects the IRR to a greater extent than the NPV since IRR is largely affected by the first 10 years of free cash flow. If the Waterberg Project team can reduce the upfront capital outlay requirement by 10% (through further value engineering activities), it is possible to improve the NPV8.0% and IRR by R1 573 M and 1.6%, respectively.

22.6.2 Deterministic Scenario Analysis

The scenario analysis is performed on the Base Case (consensus view pricing scenario). The purpose of the scenario analysis is to deterministically evaluate and analyze how a combination of macro-economic and project economic scenarios can influence key business metrics. This is achieved by labelling each key project driver as either an exogenous or endogenous variable as shown in Table 22-16. An exogenous variable is not typically within the reasonable control of the project team (e.g., metal prices). An endogenous variable is largely within the reasonable control and influence of the project team (e.g., on-site costs).

Table 22-16:  Exogenous and Endogenous Variables

Exogenous Variables Endogenous Variables
Foreign Exchange Rates CapEx
Metal Prices OpEx
Smelter Payability and Discounts Metallurgical Recoveries
Ore Grades Grade in Concentrate
  Discount Rate

Utilizing the "Low," "Base," and "High" case parameters for each driver in Table 22-14 and Table 22-15, respectively, shows the sensitivity ranges for the Base Case (consensus view) price scenario expressed in each driver's respective unit of measure. A combination of scenarios is evaluated to determine the robustness of the business case to movements in exogenous variables and the extent to which the Waterberg Project team is able to effectively control the endogenous variables to ensure sustained profitability.


Page 620

Table 22-17 defines the nine combinations of scenarios evaluated and Table 22-18 documents the subsequent key metrics for each of these scenarios.

Table 22-17:  Definition of Scenarios

  Endogenous Parameters
High Base Low
Exogenous Parameters High Favorable Market Conditions
Excellent Project Performance
(Theoretical Best Case)
Favorable Market Conditions
Planned Project Performance
Favorable Market Conditions
Poor Project Performance
Base Forecasted Market Conditions
Excellent Project Performance
(Value Engineering Case)
Forecasted Market Conditions
Planned Project Performance
(Base Case)
Forecasted Market Conditions
Poor Project Performance
Low Weak Market Conditions
Excellent Project Performance
Weak Market Conditions
Planned Project Performance
Weak Market Conditions
Poor Project Performance
(Theoretical Worst Case)

Table 22-18:  Scenario Analysis Results

  Endogenous Parameters
High Base Low
Exogenous
Parameters
High NPV: R37 937M NPV: R26 540 M NPV: R17 265 M
IRR: 24.0% IRR: 20.9% IRR: 18.0%
Peak Funding: R14 532 M Peak Funding: R15 361 M Peak Funding: R16 230 M
Payback: 3.5 yr Payback:  4.0 yr Payback: 4.6 yr
Base NPV: R20 086 M NPV: R11 557 M NPV: R4 578 M
IRR: 17.0% IRR: 14.2% IRR: 11.5%
Peak Funding: R14 538 M Peak Funding: R15 428 M Peak Funding: R16 345 M
Payback: 4.8 yr Payback: 5.8 yr Payback: 7.3 yr
Low NPV: R5 040 M NPV: -R1 225 M NPV: -R6 487 M
IRR: 9.9% IRR: 7.3% IRR: 4.6%
Peak Funding: R14 742 M Peak Funding: R16 159 M Peak Funding: R17 592 M
Payback: 8.3 yr Payback: 11.1 yr Payback:  16.6 yr


Page 621

The analysis shows that the Waterberg Project is value accretive in seven out of the nine scenarios considered, which is indicative of a fairly robust business case. Both scenarios that generate a negative business case (NPV<0) occurs under weak market conditions (exogenous parameters = low).

The value engineering case highlights the importance of good execution, governance, and operational performance. In the value engineering scenario, the IRR increases from 14.2% to 17.0%, which is largely attributable to a 5% collective decrease in CapEx and OpEx and a 5% increase in metallurgical recoveries.

22.6.3 Alternative Metal Pricing Scenario Analysis

Following the deterministic scenario analysis, this Section of the DFS Update delves into the critical analysis of two alternative pricing scenarios: the three-year trailing and spot price scenarios. The exploration of these scenarios aims to provide a comprehensive evaluation of potential financial outcomes under varying market conditions. By rigorously testing these alternatives, we seek to uncover insights into the Waterberg Project's resilience, sensitivity to market fluctuations, and the overall robustness of its financial projections. This analysis serves as a crucial step in understanding the Waterberg Project's financial viability and its capacity to navigate dynamic economic landscapes effectively.

22.6.3.1 Assumptions

As described in Section 22.3 the Base Case analysis is grounded in a consensus view forecast for both metal prices and foreign exchange rate assumptions. For this alternative metal pricing scenario analysis, the three-year trailing and spot prices, for both metal prices and foreign exchange rate assumptions will be considered.

22.6.3.1.1 Metal Prices

The following two metal price scenarios were adopted for the purposes of scenario analysis:

Table 22-19 summarizes the metal prices applicable to each scenario evaluated. All metal prices are applied as single, long-term (real) prices over the 56-year LOM.


Page 622

Table 22-19: Alternative Metal Price Scenarios

Case Commodity Unit of
Measure
2025 2026 2027 2028 Long-term
Real
Consensus
(Base Case)
Pt USD / oz 1 144 1 233 1 330 1 605 1 605
Pd USD / oz 1 089 1 095 1 122 1 062 1 062
Au USD / oz 2 15 2 005 2 008 1 812 1 812
Rh USD / oz 4 627 4 794 4 561 6 209 6 209
Basket Price* USD / oz 1 325
Cu USD / lb 4.77 4.83 4.85 4.53 4.53
Ni USD / lb 8.68 8.85 9.09 9.73 9.73
Three-year
trailing
Pt USD / oz 982 982 982 982 982
Pd USD / oz 1 749 1 749 1 749 1 749 1 749
Au USD / oz 1 902 1 902 1 902 1 902 1 902
Rh USD / oz 11 238 11 238 11 238 11 238 11 238
Basket Price USD / oz 1 669
Cu USD / lb 4.02 4.02 4.02 4.02 4.02
Ni USD / lb 9.92 9.92 9.92 9.92 9.92
Spot Prices Pt USD / oz 1 024 1 024 1 024 1 024 1 024
Pd USD / oz 991 991 991 991 991
Au USD / oz 2 351 2 351 2 351 2 351 2 351
Rh USD / oz 4 725 4 725 4 725 4 725 4 725
Basket Price USD / oz 1 127
Cu USD / lb 4.30 4.30 4.30 4.30 4.30
Ni USD / lb 8.85 8.85 8.85 8.85 8.85

Note: * Basket price is calculated as the weighted average price of the 4E metals.

22.6.3.1.2 Exchange Rate

The R/US$ rate adopted for the alternative metal pricing scenario analysis (as discussed above) is documented in Table 22-20. The long-term real rates are kept flat from 2028 onwards (i.e., until the end of the LOM in 2081).

The long-term real R/US$ exchange rate for the spot metal price scenario is set at 18.32, which is based on the South African Reserve Bank's daily rate as of 01 June 2024.

The R/US$ exchange rate for the three-year trailing price scenario is based on the three-year trailing daily average as of 01 June 2024 with historical data provided from banking institutions, which translates into a real R/US$ rate of 16.98.


Page 623

Table 22-20: Alternative ZAR/USD Exchange Rate Scenarios

Case Rate 2025 2026 2027 2028 Long-term Real
Consensus ZAR/USD 18.92 19.28 19.67 20.07 20.07
Three-year Trailing ZAR/USD 16.98 16.98 16.98 16.98 16.98
Spot Prices ZAR/USD 18.32 18.32 18.32 18.32 18.32

22.6.3.2 Summary of Results: Scenario Comparison

22.6.3.2.1 Key Metrics: Scenario Comparison

The key business metrics for the two alternative metal price scenarios, in comparison with the Base Case, are summarized in Table 22-21.

Table 22-21: Alternative Metal Pricing Scenario Analysis: Key Business Metric Results

Metric Unit Spot Prices
(Low Case)
Consensus View
(Base Case)
3-yr Trailing
(High Case)
NPV (ZAR) 9 ZAR M 89 11 557 13 943
NPV (USD) USR M 5 569 821
Peak Funding (ZAR)10 ZAR M (Real) 16 068 15 428 15 334
Peak Funding (USD) USD M (Real) 877 776 903
IRR % (ZAR Real) 8.1 14.2 15.5
Undiscounted Payback Period11 Years 10.3 5.8 5.3
VIR12 Ratio 0.006 0.7 0.9

The business case is value accretive in both alternative metal price scenarios, though barely for the Low case generating a post-tax NPV8.0% of R89 M (spot prices), and R13 943 M (three-year trailing average prices), respectively. This is compared to the NPV8.0% of R11 557 M associated with the Base Case.

The peak funding requirement is estimated at R16 068 M (spot prices) and R15 334 M (three-year trailing average prices), compared to R15 428 M associated with the Base Case. With these results, the spot prices are regarded as the Low case, and the three-year trailing would be the likely High case.


9 Based on the aggregated unleveraged free cash flow (after-tax), discounted at the real, post-tax discount rate of 8.0%.  The NPV is assessed on a 100% project basis and not at a shareholder level.

10 Based on the maximum cumulative negative undiscounted free cash flow position (real terms).

11 Based on the cumulative undiscounted and unleveraged free cash flow (after-tax) measured from the date of first production/processing (September 2029).

12 Estimated as the Waterberg Project's post-tax NPV divided by the Peak Funding requirement (undiscounted) .


Page 624

22.6.3.2.2  Cost Competitiveness: Scenario Comparison

The LOM average cash cost, all-in-sustaining cost and all-in cost associated with the Low-, Base- and High cases are shown in Table 22-22. Also shown in this table are the comparable 4E basket prices that will be achieved in the different scenarios.

Table 22-22: Alternative Metal Pricing Scenario Analysis: Cost Competitiveness Metrics

Metric Unit Spot Prices
(Low Case)
Consensus
View

(Base Case)
Three-Year
trailing

(High Case)
On-Site Operating Costs USD / 4E oz 598 546 645
Smelting, Refining, and Transport Costs USD / 4E oz 330 375 458
Royalties and Production Taxes USD / 4E oz 25 41 51
Less Byproduct Base Metal Credits USD / 4E oz (280) (304) (299)
Total Cash Cost USD / 4E oz 673 658 855
Sustaining Capital USD / 4E oz 110 103 116
Total All-in Sustaining Cost USD / 4E oz 783 763 971
Project Capital USD / 4E oz 56 52 61
Total All-in Cost USD / 4E oz 839 815 1 032
Basket Price (4E) USD / 4E oz 1 127 1 325 1 669

22.7 Qualified Person's Opinion

Based on the positive economics from the technical inputs and the financial analysis, it is recommended that the Waterberg Project be considered by the JV partners of Waterberg JV Resources for an investment decision.


Page 625

23.0 ADJACENT PROPERTIES

Numerous mineral deposits are outlined along the Northern Limb of the BIC. The T-Zone on the Waterberg Project is in a different position from the other deposits in the Northern Limb geology and has distinctively different metal ratios, with elevated Au values compared to the other reported deposit grades. The F-Zone has some similarities to the other Northern Limb deposits in metal prill splits; however, there may be distinct differences in the geological units containing the mineralization.

The information regarding adjacent properties that is provided below has been publicly disclosed by the owner or operator of the relevant property. The QP has been unable to verify the information, and the information is not necessarily indicative of the mineralization on the Waterberg Project area that is the subject of this Technical Report.

23.1 The Aurora Projects

The historical Aurora Project comprised the Kransplaats 422 LR, Nonnenwerth 421 LR, La Pucella 693 LR, and Altona 696 LR farms. In 2003, this project was managed by Pan Palladium South Africa (Pty) Ltd. (Pan Palladium), who reported mineral resources of 50 Mt at 1.19 g/t (2PGE+Au), 0.07% Ni, and 0.21% Cu in the 2003 Pan Palladium Annual Report. The author for the DFS Update report was unable to verify the information on which it is based.

Pan Palladium, then SA Metals Ltd., was acquired as a subsidiary of Sylvania Platinum Ltd. in 2009 (Sylvania Platinum). The 2018 Sylvania Platinum Ltd. Annual Report confirms that, as per the terms of Section 11 of the MPRDA, the rights to mine heavy minerals, Fe ore, and V ore on the Nonnenwerth 421 LR, La Pucella 693 LR, and Altona 696 LR farms, were ceded to Lapon Mining (Pty) Ltd., a subsidiary of Ironveld PLC (Sylvania Platinum Ltd., 2018).

In the Statement of Exploration Results, Mineral Resources, and Scoping Study (Sylvania Platinum Ltd., 2022), released in October 2022 by Sylvania Platinum, reinterpretation of the mineralization at the Aurora Project enabled the identification of the near-surface T-Zone on the La Pucella 693 LR farm. A JORC-compliant M&I resource of 16.2 M tonnes (including 10% geological loss) at a grade of 2.63 g/t 3E was declared for this proof-of-concept study over the limited area. The 2023 report also reflects the Inferred base metals grade of 0.045% Ni, 0.102% Cu, and Rh grade of 0.02 g/t. Initial economic evaluation of the resource indicated a need for increased resource volume, and further studies during the 2023 financial year were conducted to determine the continuity of mineralization along the remaining strike length.

In April 2023, Sylvania Platinum planned to start a Preliminary Economic Assessment (PEA) once an updated mineral resource estimate was released for the Aurora Project. Relogging of the historical core continues across the Aurora Project area with more than 75% of the work completed. Once the final data is compiled and assessed, a targeted drilling program will be designed and implemented. This is likely to occur during the fourth quarter of FY2024 to support an updated mineral resource estimate and PEA to be commissioned for the Aurora Project.


Page 626

23.2 Mogalakwena Mine

Located 30 km northwest of Mokapane and approximately 60 km south of the Waterberg Project is the Mogalakwena Mine (formerly Potgietersrust Platinum Mine), which mines the Platreef and produced 973 Koz PGMs in concentrate in 2023 (Anglo American Platinum, 2023). The mineral resource reported at the end of 2023 was 2.051 Mt and 155.5 (4E) Moz and the mineral reserve reported at the end of 2023 was 1.202 Mt and 114.3 (4E) Moz (Anglo American, 2023). The latest Ore Reserves and Mineral Resources Report for Mogalakwena Mine is available on the Anglo American Platinum Ltd. (Amplats) website, and the production is available in the Anglo American Platinum Annual Report 2023.

It was announced on 27 August 2019 that Amplats and Atlatsa Resources Corp. completed the acquisition and inclusion of the resources specified in the Central Block and Kwanda North PRs into Rustenburg Platinum Mine's Mogalakwena mining right. The Kwanda North and Central Block had PRs that were adjacent to and incorporated into the Mogalakwena mining right.

As of December 2023, Mogalakwena covered 37,211 hectares.

23.3 Akanani Project

Sibanye-Stillwater Ltd. holds the majority interest (80.13%) in the Akanani Project. The Akanani Project is down dip of the Mogalakwena Mine and is an exploration project with studies continuing to develop it into a viable operation. As of 30 September 2018, an attributable mineral resource of 233.1 Mt at a 4E grade of 3.90 g/t with 12.0 Moz has been declared, but no mineral reserve was declared in the Annual Report and Accounts For the year ended 30 September 2018. (Lonmin Plc, 2018). As of 31 December 2023, an attributable mineral resource of 164.5 Mt at a 4E grade of 4.2 g/t with 22 Moz has been declared, but no mineral reserve was declared in the Mineral Resources and Mineral Reserves Report (Sibanye-Stillwater, 2023).

Information pertaining to this project, including the latest mineral resource and mineral reserve statement from 2023, are available on the Sibanye-Stillwater website. The Sibanye-Stillwater's subsidiary, Akanani Mining (Pty) Ltd. (Akanani), held a PR over the Akanani project area. Akanani duly applied for a mining right application which has been rejected, related to an interpretation on the expiry date of the PR. Akanani has launched an internal appeal proceeding with the DMR in accordance with the MPRDA.

23.4 Boikgantsho Project

Located on the Northern Limb of the BIC, and adjacent to Amplats' Mogalakwena Mine, the Boikgantsho Project now belongs to Amplats following a 2013 asset sale.

Historically, exploration drilling was conducted at the project site, which led to the estimate of Indicated and Inferred mineral resources. A mineral resource was declared in December 2004, which stated an Indicated mineral resource of 176.6 Mt, containing 7.65 Moz PGM and an Inferred mineral resource of 104.1 Mt, containing 4.12 Moz PGM.


Page 627

The Boikgantsho Project mineral resource estimate was included in the Mogalakwena Mine mineral resource estimate by Amplats in 2017. The 2017 Amplats Ore Reserves and Mineral Resources Estimates report reflected the estimate for the Boikgantsho Project as 83.4 Mt, containing 3.4 Moz 4E. For more details, refer to the December 2022 report which indicates the PRs of Groningen 779 LS granted by the DMRE during 2022. This area represents the down-dip extension of the Boikgantsho Project, north of the Drenthe Fault, north of Mogalakwena's North pit, aligned with Amplat's Northern Limb strategy.

23.5 Aurora, Harriet's Wish, and Cracouw Projects (Hacra Project)

These three exploration projects (collectively known as the Hacra Project) were 71% owned by Great Australian Resources Ltd. (Great Australian Resources) and 29% owned by Sika Bopha in 2009. Great Australian Resources was 16% held by Sylvania Platinum.

Sylvania Platinum undertook exploration activities on the extreme northern end of the Northern Limb on the farm Harriet's Wish 393 LR, which is adjacent to and contiguous with the southern boundary of the Waterberg Project. According to Sylvania Platinum, the northern portion of the farm Harriet's Wish 393 LR is covered by the Waterberg Group sediments and the drill holes have intersected PGM mineralization with descriptions like that of mineralization found in the Waterberg Project. The author has not been able to verify this data.

Ironveld PLC owns the rights to heavy minerals, Fe ore, and V ore on the Hacra Projects as of 2015. The mining right was authorized under the power of attorney granted by the Director-General of the DMR on 18 February 2015 in terms of Section 103(1) of the MPRDA. The mining right is valid for 30 years with the commencement date of 09 December 2015 for PGMs, Cu, Ni, Au, and Ag.

Exploration diamond core drilling on the Hacra Project (Harriet's Wish 393 LR) commenced in April 2021 and rehabilitation sign-off was completed in December 2021. As the Hacra Project continues, Sylvania Platinum aims to subject the gathered data to a mineral resource estimate with the aim of declaring a maiden mineral resource of the Hacra North Deep area.

23.6 Platreef Project (Ivanplats)

The Platreef Project is owned by Ivanplats (Pty) Ltd. (Ivanplats), a subsidiary company of Ivanhoe Mines Ltd. (Ivanhoe). The ownership in the Platreef Project is jointly held by Ivanhoe (64%); the Japanese consortium of Itochu Corporation, JOGMEC, and Japan Gas Corporation (10%); and a BEE entity (26%). The Platreef Project is a recently discovered underground deposit of thick, PGM-Ni-Cu mineralization on the southern end of the Northern Limb of the BIC, close to Mokopane. The Platreef Project hosts the southern sector of the Platreef on three contiguous farms: Turfspruit 241 KR, Macalacaskop 243 KR, and Rietfontein 2 KS.

The Platreef Project's first shaft, Shaft No. 1, was extended to a depth of 996 m below surface in 2020.


Page 628

Shaft No. 2 has an internal diameter of 10 m as part of its Phase 2 expansion, and it will be equipped with two 40-tonne rock-hoisting skips with a capacity to hoist a total of 6 Mt of ore per year.

Ivanplats delineated a large zone of mineralization within the Platreef, which essentially comprises a steeply-dipping, near-surface mineralized area and a gently-dipping to sub-horizontal (<15º) deeper zone from approximately 700 m depth downward to 1,500 m (the Flatreef).

Since 2007, Ivanhoe has focused its exploration and development activities on defining and advancing the down-dip extension of its original discovery at Platreef, now known as the Flatreef Deposit, which is amenable to highly mechanised, underground mining methods. With Shaft No. 1 now in operation and hoisting development rock from underground (Ivanhoe Mines, 2024), Ivanplats is focusing on construction activities to bring Phase 1 of the Platreef Project into production by Q3 2024. Construction of the Phase 1 concentrator is 90% complete according to the Management's Discussion and Analysis Report for the three and nine months ended 31 March 2024.


Page 629

24.0 OTHER RELEVANT DATA AND INFORMATION

There is no other relevant data or information that the QPs are aware of that is material to this Technical Report.


Page 630

25.0 INTERPRETATIONS AND CONCLUSIONS

25.1 Geology and Mineral Resource

Additional infill drilling in the Indicated Resource category areas resulted in portions of the mineral resources being upgraded to the Measured Resources category.

The estimate was completed using best practices in terms of geostatistics.

The objectives in terms of adherence to the scope of this DFS Update were met in that an updated mineral resource model was produced. An objective of converting Indicated Resources from the previous estimates to the higher confidence of Measured was also completed.

The delineation of the F-Zone and T-Zone units was advanced due to better understanding of the geology. The T-Zone was divided into two distinct layers: TZ and T0.

The database used for this estimate consisted of 474 drill holes and 585 deflections. The mineralization is considered open down-dip and along strike to the north.

The Waterberg Project represents one of the largest discoveries of 4E mineralization in recent history. Metallurgical work completed to date at Mintek along with the work in this DFS Update adds to the confidence in this discovery.

The M&I mineral resources are at an appropriate level of confidence to be considered in the DFS Update for mine planning.

25.2 Mineral Reserve Estimate

The estimated mineral reserve increased significantly in the DFS Update primarily due to the reduction of the F-Central mining COG to 2.0 g/t 4E (from 2.5 g/t 4E in the 2019 DFS). The change in estimated mineral reserves in the Central Complex is shown in Table 25-1.

Table 25-1:  F-Central Mineral Reserves Increase in DFS Update

Item

Tonnes

Grade

4E (g/t)

4E Ounces

Mined

2019 DFS (2.5 g/t 4E COG)

70.1 M

3.09 g/t

7.0 M

DFS Update (2.0 g/t 4E COG)

132.1 M

2.68 g/t

11.4 M

Change

+62.0 M

-0.41 g/t

+4.4 M

The estimated total mineral reserve for the Waterberg Project includes a combined 246.2 Mt at an average grade of 2.96 g/t 4E, 0.08% Cu, and 0.17% Ni in the Proven and Probable categories. Individual stope and development mining shapes were created and include planned dilution and modifying factors to account for geological losses, external overbreak dilution, and mining losses. The estimated mineral reserves are supported by a mine plan and economic analysis and demonstrate positive economics.


Page 631

The following risks could potentially impact the estimated mineral reserves.

25.3 Mining Methods

The geometry and continuity of the mineral resource and the rock mass quality of the mineralized zones and surrounding rock mass make the Waterberg Project zones amenable to extraction using the Longhole mining method using paste backfill. The mine design includes all development and infrastructure required to access the Central, South, and North Complexes and mine the estimated mineral reserves. A full 3D mine model was created for each Complex and a LOM development and production schedule was prepared to determine the estimated tonnes, average grade, and metals profile mined and delivered to surface.

Initial production will come from the Central Complex with the South Complex and North Complex phased in once production in the Central Complex begins to ramp down. There will be approximately 4.5 years of ramp up from the start of the decline development in May 2026 to achieve sustainable 70% of steady state production in January 2031. Steady state production of 400 ktpm will be achieved in Q2 2032 from the Central Complex. Later in the mine life, as the Central Complex ramps down, the South Complex (100 ktpm) and North Complex (300 ktpm) will ramp up to maintain 400 ktpm production until 2081.

The development methods and mining methods are safe and highly mechanized and use common equipment and processes that are proven and used successfully in the global mining industry. The successful execution of these methods to achieve planned underground mine development and production at the Waterberg Project will require the operation to establish a culture focused on worker health and safety, investment and emphasis on worker skills training geared toward the equipment and technology used, and structured mine planning.


Page 632

25.4 Metallurgical Performance and Processing

Metallurgical test work was conducted to select the preferred process flowsheet to be followed for the recovery of 4E metals with associated Cu and Ni. The selected flowsheet is the MF2 flotation concentrator circuit, which is well understood in the South African PGE industry and especially on similar ores to the Waterberg Project. The test work at PFS level was based upon blended and composited samples to select the flowsheet, whilst during the 2019 DFS, variability samples were evaluated to confirm the grade-recovery relationship.

The tests included comminution evaluation, flotation with reagent optimization, mineralogical evaluation, and limited settling and thickening trials. Material was also produced for backfill evaluation using cemented paste tailings from the concentrator.

Additional test work was completed during this DFS Update primarily addressing the comminution parameters and to generate a typical concentrate for smelter evaluation and to provide flotation tailings for cemented backfill evaluation. Additionally, thickening and filtration test work was conducted for the backfill evaluation as well as dry stacking of tailings on the TSF.

The 2019 DFS flotation evaluation confirmed that the T-Zone performs differently from the F-Zone with different reagent regimes required for optimal performance; therefore, a controlled metallurgical blend will be required in the concentrator to achieve the best performance. During the DFS Update, the anticipated first three years of ore was assessed to produce a sample for backfill evaluation and dry stack tailings disposal. The final production profile for the first 20 years of production will be from F-Central only.

The plant will produce a concentrate containing 80 g/t 4E with a nominal mass pull of 2.87% over LOM. The Cu content in the concentrate will be 2.2% and Ni will be 2.6% over LOM. There will not be any penalty elements in the concentrate; however, the Fe and S contents will require blending in any subsequent smelting operation. The lack of chromite makes this concentrate attractive to smelting operators. The 4E recovery will be 78% over LOM with Cu at 81% and Ni at 44%.

The concentrator is designed to process 400 ktpm of ROM ore to produce between 11,000 tpm and 13,000 tpm of concentrate at 12% moisture. The concentrate will be delivered to existing smelters in South Africa for further treatment and refining, although a study is being undertaken by PTM for possible offshore smelting and refining in Saudi Arabia.


Page 633

25.5 Infrastructure

The Waterberg Project site is a greenfield location with limited existing regional and local support infrastructure that would be appropriate to the development of the mine. Gravel roads are available, with the nearest regional tarmac road 34 km away. Electrical reticulation at 22 kV is available. While the current capacity is limited, it can be upgraded to meet the power needs for construction. The site is dry, and all local water comes from drill holes.

The study identified the need to construct the following infrastructure to support the mine and processing plant operations.

- Associated substations and site distribution at 11 kV.

- 15MVA initially increasing to 20 MVA emergency power generation.

- Associated distribution network collecting water from individual drill holes to the mine site.

- Offices and change house.

- Security building.

- Central assay laboratory.

- Maintenance workshops.

- Fuel facilities.

- Warehousing.

- Construction camp.

The design and construction of these infrastructure facilities are costed in the capital estimate.


Page 634

25.6 Marketing and Contracts

The Waterberg Project is a significant Pd producer. Since 2019, the international trend of reduced Pt consumption and increased Pd usage led to extreme price volatility. Prices for Rh, Au, and Ni rose significantly alongside Pd, while Pt and Cu remained stable. The outlook for the next few years is uncertain, but Pd is expected to remain in short supply.

The Waterberg Project's concentrate is desirable due to its low chromite content, acceptable 80 g/t 4E grade, and acceptable Cu and Ni content. However, the volume of concentrate, along with its Cu and Ni content, may strain the receiving smelter and base metal refining capacity.

No off-take agreements have been negotiated but the Waterberg Project team determined that a reasonable payability for the contained economic metals would be 83% for Pt and Pd, 80% for Au and Rh (with Rh subject to a minimum of 1.0 g/t contained in concentrate), 63% for Cu and 70% for Ni. These payabilities match industry norms in South Africa without treatment or refining charges. Metals will be released after 12 weeks, with the Waterberg Project modeling an 85% up-front payment and the balance received after 12 weeks, subject to an interest charge on the up-front payment.

A key LOM contract to negotiate is the power supply agreement. Eskom has agreed to the technical requirements for supply and installation, and environmental approval has been obtained. Final negotiations for servitudes are complete, but a formal agreement with Eskom is still needed.

25.7 Environmental

A multi-agency licensing and authorizations process is being completed by Waterberg JV Resources to construct, operate, and close the Waterberg Project in accordance with all applicable legislation. This program has included the acquisition of the necessary permits, licenses and authorizations from regulatory authorities. An analysis of the permitting process, proposed path or work done to date suggests no environmental permitting issues are present that would halt the Waterberg Project.

The environmental investigations highlighted the following risks.


Page 635

25.8 Capital and Operating Costs

Capital and operating costs were developed from first principals for the technical disciplines associated with the Waterberg Project. Project capital is defined as the expenditure required to achieve 70% of steady state production, estimated at R18 862 M. The capital cost determined is shown in Table 25-2.


Page 636

Table 25-2:  Waterberg Project Capital Cost

Facility Description Project Capital
(ZAR M)
Sustaining
Capital
(ZAR M)
Project
Capital
(USD M)
Sustaining
Capital

(USD M)
Mine 5 039 14 836 253 739
Plant 4 476 30 224 1
Backfill and Dewatering Plant (TSF) 1 835 0 91 0
Tailings Deposition (TSF) 263 649 13 32
Regional Infrastructure 1 869 47 95 2
Project Indirects 1 372 0 70 0
Sub-Total1 14 854 15 562 746 775
Owner Fleet Purchases 698 4 720 35 235
Rebuild and replacement of equipment 0.4 17 450 0 869
Total CapEx (excl. Capitalized OpEx) 15 553 37 733 781 1 880
Capitalized OpEx 3 309 0 165 0
Total CapEx (incl. Capitalized OpEx) 18 862 37 733 946 1 880
1Contingency included in above sub-total 1 164 1 094 63 59

The capital estimate was developed to a Class 2 level of detail indicating an accuracy of
-10% to +15%.

SIB expenditure includes all capital expenses incurred after reaching 70% of steady-state production. This includes all ongoing underground waste development, construction of the North and South Complexes, required infrastructure, mobile equipment replacement, and other items of a capital nature associated with the concentrator and general mine infrastructure. The total SIB provision is R37 733 M spread over the more than 50 years of mine life.

The LOM operating costs following achievement of 70% of steady-state production and excluding SIB expenditure is summarized in Table 25-3.

Table 25-3:  Waterberg Project Operating Cost

Cost Area LOM Average
(ZAR/t milled)
LOM Average
(USD/t milled)
Mining 389 19
Processing 195 10
Engineering and Infrastructure 186 9
General and Administration 39 2
Total On-site Operating Costs 808 40


Page 637

The cash cost per 4E ounce is estimated at US$658 (consensus view). The cash cost includes the smelter discount as a cost, as well as byproduct credits from Cu and Ni sales; therefore, the indicated cash costs are dependent on the prevailing metal price assumptions as detailed in Table 25-4.

Table 25-4:  Waterberg Project Cash and All-In-Cost

Metric Base Case:
Consensus View
(US$ / 4E oz)
On-site Operating Costs 546
Smelting, Refining, and Transport Costs 375
Royalties and Production Taxes 41
Less Byproduct Base Metal Credits (304)
Total Cash Cost 658
Sustaining Capital 103
Total All-in Sustaining Cost 761
Project Capital 52
Total All-in Cost 813

The estimated cash cost for the Waterberg Project will deliver a mine in the lower quartile of global PGE producers.

25.9 Economic Outcome

The consensus view used as the premise of the Base Case of the DFS Update is derived from comprehensive analyses of Bloomberg and Select Cap IQ as of 31 May 2024. As the input costs were developed in ZAR terms, the appropriate rate of exchange applied must be considered when converting from ZAR to US$. The price assumptions are detailed in Table 25-5 and the corresponding exchange rates for the consensus view (Oxford Economics) scenario on 13 March 2024, which translates into a long-term real US$/ZAR forecast of R20.07.

Table 25-5:  Metal Price Scenarios

Factor Unit of Measure Base Case
(Consensus View)
Pt US$ / oz 1 605
Pd US$ / oz 1 062
Au US$ / oz 1 812
Rh US$ / oz 6 209
4E (Basket Price) US$ / oz 1 325
Cu US$ / lb 4.53
Ni US$ / lb 9.73


Page 638

The Waterberg Project produces a positive business case in consensus view scenario (Base Case), yielding a post-tax NPV8.0% of R11 557 M (US$569 M), at an IRR of 14.2%, an undiscounted payback period of 5.8 years, and a peak funding requirement of R15 428 M (US$776 M).

At the consensus view pricing scenario (Base Case) the Waterberg Project generates LOM average cash costs of US$658 / 4E oz, which places the Waterberg Project within the lowest quartile of global PGE producers.

25.10 Overall Conclusions

The Waterberg Project will be a fully mechanized, shallow, decline-accessed mine and will be one of the largest and potentially lowest cash cost underground PGM mines globally. The metallurgical process consisting of two-stage milling and flotation is well understood and will produce a concentrate suitable for delivery to local or international smelters. Concentrator tailings will be filtered for either paste backfill for underground or conveyed to the Dry Stack TSF.


Page 639

26.0 RECOMMENDATIONS

26.1 Geology and Mineral Resource

Further drilling work could be capable of converting the Inferred mineral resources to a higher category, but at this time, future drilling may likely be focused on other areas and items like geotechnical characteristics for mine planning, ongoing operational mineral resource definition and delineation, or detailed metallurgical work. Given the variable ore body, it is recommended that ongoing geological drilling ahead of mining be prioritized to ensure optimal extraction.

It is recommended that dedicated mineral resource definition drilling from both surface and underground be completed. The main objective of the mineral resource definition drilling is to upgrade Indicated Resources to Measured Resources. Such infill surface mineral resource definition will be completed in initial years until the mine is established to allow access for underground mineral resource definition drilling well in advance of stoping. Capital provision will be made for infill mineral resource definition drilling to depths of approximately 700 m below surface.

Dedicated underground delineation drilling is described in Section 16.0. The variable ore bodies demand the need to continuously delineate the stopes for mine planning and grade control. The delineation diamond drilling will be completed from drill cut-outs spaced along the footwall drifts on sublevels and from other pre-developed excavations, including remuck bays in the declines. Sufficient mine development will be scheduled and in place ahead of the advancing production fronts to ensure adequate time for definition diamond drilling and subsequent mineral resource model updates and mine planning. Diamond drilling will be completed from the service decline and footwall drift to define the placement of sublevel infrastructure and stope sills.

Currently, only the larger structures have been modeled. It is recommended that a detailed structural analysis is done and modeled in 3D space.

26.2 Mineral Reserve Estimates

Mineral reserves for F-Central and F-South are reported at a 2.0 g/t 4E stope COG while the T-Zone, F-North, F-Boundary North, and F-Boundary South are reported at 2.5 g/t 4E stope COG.

The North Complex mine design was not changed from the 2019 DFS. It is recommended to revisit the COG for the North Complex prior to North Complex execution.

It is recommended to conduct the definition drilling and delineation drilling programs described in Section 26.1, and to update the mine plan to reflect changes in the estimated mineral reserves.

26.3 Mining Methods

The current mine design is based on using diesel-powered underground mobile equipment. There have been significant advances in battery technology and the development of battery-powered mobile equipment. It is recommended to monitor the progress and application of the technology during the mine access development period and assess the opportunities this technology could present to the Waterberg Project, which may include reduced ventilation and refrigeration requirements, smaller diameter or fewer ventilation raises, and reduced electrical power consumption.


Page 640

It is recommended that the following geotechnical and geomechanical work is completed as part of Waterberg Project execution to validate mine design assumptions and support the detailed design for infrastructure.

It is also recommended to review the mine stope sequencing in the lower portions of the mine that are mined later in the mine life. Optimizing the mining sequence could reduce the amount of ground deformation. This should be performed as more detailed rock mechanics information is obtained through the mining process.

26.4 Metallurgical Processing

The 400 ktpm concentrator plant is the most suitable design based on the current mine production schedule.

The following metallurgical test work is recommended during Waterberg Project execution.


Page 641

26.5 Infrastructure

26.5.1 Central Assay Laboratory

It is recommended to further refine the analytical requirements for geological controls and ad-hoc sampling for the mining operation. This will improve the specifications for sizing the analytical laboratory.

26.5.2 Tailings Storage Facility

The following recommendations are provided for the Dry Stack TSF detailed design phase.

- Develop a tender enquiry on the detailed design to acquire final construction rates.

- Further optimization of earth and civil works, where possible.

- Finalize operator responsibilities by incorporating input from all parties (contractor, Owner, and consultants).

- Collapsible soils.

- Severe desiccation cracking.

Geotechnical studies have identified potential clay sources on site. If the Waterberg Project can obtain the necessary permissions to explore and exploit these sources in sufficient quantities, there is an opportunity to reduce liner costs.

26.6 Marketing and Contracts

It is recommended to negotiate the off-take agreement for the concentrate, including the net smelter return, with IMPLATS or other smelter operators locally or internationally, considering the study underway for facilities in Saudi Arabia. IMPLATS currently has the right of first refusal for the Waterberg Project concentrates.

The power supply agreement with Eskom is to be finalized, along with the design and construction contracts. Additionally, numerous smaller service contracts, including those for transporting concentrate from the mine site to the smelter, are to be completed.


Page 642

26.7 Environmental

It is recommended that Waterberg JV Resources continue its current permitting strategy to develop positive community support and streamline final Waterberg Project approval as outlined below.

Waterberg JV Resources has a program of work in place to comply with the necessary environmental, social, and community requirements.

Following is key work that should continue.

26.8 Economic Outcome

Based on the positive economics from the technical inputs and the financial analysis, it is recommended that the Waterberg Project be considered by the JV partners of Waterberg JV Resources for an investment decision.


Page 643

27.0 REFERENCES

Air Resources Management. 2024. Atmospheric Impact Report / Air Quality Impact Assessment Reports.

Anglo American Platinum Limited. 2017. Ore Reserves and Mineral Resources Report 2017.

Anglo American Platinum Limited. 2023. Ore Reserves and Mineral Resources Report 2023.

Ashwal L. D., et al. 2005. Magmatic stratigraphy in the Bushveld Northern Lobe: continuous geophysical and mineralogical data from the 2950 m Bellevue drillcore. South African Journal of Geology 108 (2): p. 199-232.

AvzconS (Pty) Ltd. 2019. Waterberg Platinum Project Traffic Impact Assessment. Ref No. E18-007.

Barker, O.B., Guenther Brandl, Christopher Callaghan, P.G. Erickson, and M. van der Neut. 2006. The Soutpansberg and Waterberg Groups and the Blouberg Formation. In M.R. Johnson et al. (eds.), The Geology of South Africa (301-318). Pretoria: Council for Geoscience; Johannesburg: Geological Society of South Africa.

Barton, N., R. Lien, and J. Lunde. 1974. Engineering Classification of Rock Masses for the Design of Tunnel Support. Rock Mechanics and Rock Engineering 6(4): 189-236.

BBE Consulting Canada. 2019. Surface Refrigeration System Feasibility Study II (Update July 2019).

Bieniawski, Zbigniew. 1989. Engineering Rock Mass Classifications: A Complete Manual for Engineers and Geologists in Mining, Civil, and Petroleum Engineering. New York: John Wiley & Sons.

Blast Management & Consulting. 2024. Blast Impact Assessment Summary - Waterberg Project with Appendices by JC Zeeman.

BM du Plessis. 2023. Test Report - Waterberg Platinum Project.

BM du Plessis. 2023. Geotechnical Stability Studies.

Bumby, Adam. 2000. The Geology of the Blouberg Formation, Waterberg and Soutpansberg Groups in the Area of Blouberg Mountain, Northern Province, South Africa. Master's thesis, University of Pretoria.

Castro, L., Robert Bewick, and Trevor G. Carter. 2012. An Overview of Numerical Modelling Applied to Deep Mining. Innovative Numerical Modelling in Geomechanics. London: CRC Press.

Cawthorn, R.G., H.V. Eales, F. Walvaren, R. Uken, and M.K. Watkeys. 2006. The Bushveld Complex.  Geological Society of South Africa. 261-282.


Page 644

ChemC Environmental CC. 2019. Social Impact Assessment Report for the Proposed Waterberg JV Resources Project by Terblanche, M.

CIM Standing Committee on Reserve Definitions. 2014. CIM Definition Standards for Mineral Resources & Mineral Reserves. Quebec: Canadian Institute of Mining, Metallurgy and Petroleum.

De Waal, S., S. McCarthy, H. Meadon, B. Green, V. Vermaak, N. Vlock, T. Govender, P. Lambert, and J. Schweitzer. 2007. Target generation report. Internal Report (S0103/07-1) by Shango Solutions.

Diemme Filtration. 2023. WJVDM-REP-LAB-323068 Tailings Thickening and Filtration Test Report by Grosso, A.

DRA Projects South Africa. 2019. Waterberg 3D Model & Video-Animation.

DRA Projects South Africa. 2019. Waterberg Definitive Feasibility Study Document No. JZADBR1964-PR-PDC-003_Rev A - Process Design Criteria.

DRA Projects South Africa. 2019. Waterberg Definitive Feasibility Study Document No. JZADBR1964-PFD Rev C - 400 ktpm - Process Flow Diagrams.

DRA Projects South Africa. 2019. Waterberg Definitive Feasibility Study Document No. JZADBR1964-PR-MEL-024Rev J - Mechanical Equipment List.

DRA Projects South Africa. 2019. Waterberg Definitive Feasibility Study Document No. IFA_01964-IH-00859-D Goedetrouw Process Plant Infrastructure Plan.

DRA Projects South Africa. 2019. Plant Layout Drawings 400 ktpm.

DRA Projects South Africa. 2019. Waterberg Definitive Feasibility Study Document No. JZADBR1964-STU-REP-000.

Epoch Consulting. 2019. R127-065 Waterberg BFS Report 400 ktpm for Wet TSF by Savvas, A.

Finn CA, Bedrosian PA, Cole JC, Khoza TD, Webb SJ. 2015. Mapping the 3-D extent of the Northern Lobe of the Bushveld layered mafic intrusion from geophysical data. Precambr Res 268:279-294.

Fraser McGill. 2023. Surface infrastructure and site plan.

Fraser McGill. 2024. Conveyor Design.

Fraser McGill. 2024. Tailings Test Work Report by Madelein Bezuidenhout.

Fraser McGill et al. 2024. Capital Cost Model - FM CBE Rev39 Base Case 2024.


Page 645

Fraser McGill et al. 2024. Operating Cost Model - 240903_PTM_Waterberg_FS24_Opex model_24BC_V6.3.

Fraser McGill et al. 2024. Financial Model - 240903PTM Waterberg FS23 FinModel 24BCTailcut V6.4.

Grabinsky, M., M. Jafari, and A. Pan. 2022. Cemented Paste Backfill (CPB) Material Properties for Undercut Analysis. Mining 2022 2: 103-122.

Greentechnical (Pty) Ltd. 2023. Bulk Solids Flow Report on Platinum Tailings Sample by Roos, S.

Green Tree Environmental Consulting. 2023. Biennial Independent Environmental Audit Report by Martin, Y.

Grimstad, E. and N. Barton. 1993. Updating of the Q-System for NMT. Proceedings of the International Symposium on Sprayed Concrete: 46-66.

Heidarzadeh, S., A. Saeidi, and A. Rouleau. 2019. Evaluation of the effect of geometrical parameters on stope probability of failure in the open stoping method using numerical modeling. International Journal of Mining Science & Technology 29 (3): 399-408.

Heidbach, O., M. Rajabi, K. Reiter, and M. Ziegler. 2016. World Stress Map Database Release 2016 - global crustal stress pattern vs. absolute plate motion. Conference: European Geosciences Union General Assembly. Geophysical Research Abstracts. Vol. 18, EGU2016-4861.

Hoek, E. and E. Brown. 1988. Hoek-Brown Failure Criterion - a 1988 Update. Proceedings of the 15th Canadian Rock Mechechanics Symposium: 31-38. Toronto: University of Toronto.

Huthmann, F.M., Yudovskaya, M.A., Frei, D., and Kinnaird, J.A., 2016. Geochronological evidence for an extension of the Northern Lobe of the Bushveld Complex, Limpopo Province, South Africa: Precambrian Research, v. 280. p. 61-75.

Inroads Consulting. 2018. Report to DRA Global on a Geotechnical Investigation for a Definitive Feasibility Study for the Waterberg PGM Project Limpopo Province Reference 1889/g.

Ivanhoe Mines. 2024. Management's Discussion and Analysis Report.

Kinnaird, J.A., D. Hutchinson, L. Schurmann, P.A.M. Nex, and R. de Lange. 2005. Petrology and mineralisation of the southern Platreef: Northern Limb of the Bushveld Complex, South Africa. Mineralium Deposita 40 (5): 576-597.

Kinnaird, J.A., Yudovskaya, M., McCreesh, M., Huthmann, F., and Botha, T.J., 2017. The Waterberg PGE Deposit - Atypical magmatism and mineralisation: Economic Geology and the Bulletin of the Society of Economic Geologists, v. 112. p. 1367-1394.

Kruger, F.J. 1994. The Sr-isotopic stratigraphy of the western Bushveld Complex. South African Journal of Geology, vol. 97. pp. 393-398.


Page 646

Laubscher, Daniel. 1990. A Geomechanics Classification System for the Rating of Rock Mass in Mine Design. Journal of the South African Institute of Mineralogy and Metallurgy 90 (10): 257-273.

Lee, C.A. 1996. A Review of Mineralisation in the Bushveld Complex, and some other layered intrusions. In Layered Intrusions. Ed. R.G. Cawthorn, Elsevier.103-145.

Lomberg, Kenneth. 2012. Exploration Results and Mineral Resource Estimate for the Waterberg Platinum Project, South Africa. South Africa: Coffey Mining Pty Ltd.

Lomberg, Kenneth. 2012. Updated Exploration Results and Mineral Resource Estimate for the Waterberg Platinum Project, South Africa. (Latitude 23°21′53"S, Longitude 28°48′23"E). Platinum Group Metals.

Lomberg, Kenneth and R.L. McKinney. 2013. Waterberg Project - QA/QC for data to end of January 2013. Platinum Group Metals.

Lomberg, Kenneth and Alan Goldschmidt. 2013. Revised and Updated Mineral Resource Estimate for the Waterberg Platinum Project South Africa (Latitude 23°22′01"S, Longitude 28°49′42"E). Platinum Group Metals.

Lomberg, Kenneth. 2013. Amended and Combined Technical Report, Waterberg Joint Venture and Waterberg Extension Projects, South Africa (Latitude 23°22′01"S, Longitude 28°49′42"E). Platinum Group Metals.

Lomberg, Kenneth and Alan Goldschmidt. 2014. Revised and Updated Mineral Resource Estimate for Waterberg Joint Venture and Waterberg Extension Projects, South Africa (Latitude 23°14'11"S, Longitude 28°54'42"E). Platinum Group Metals.

Lonmin Plc. 2018. Annual Report and Accounts for the year ended 30 September 2018.

Lyle, RR. 2017. Considerations for Large-diameter Raiseboring. Underground Mining Technology 2017 - M Hudyma & Y Potvin (Eds). pp 581-595.

Maelgwyn Mineral Services. 2023. REP 23-050 Waterberg PGE Flotation Report (20230913) R1. South Africa by Gcanga, S.

Maelgwyn Mineral Services. 2023. PGM WB Test Work Results and Reports.

Martin C.D., P.K. Kaiser, and D.R. McCreath. 1999. Hoek-Brown Parameters for Predicting the Depth of Brittle Failure around Tunnels. Canadian Geotechnical Journal 36 (1): 136-151.

Mathews, K., E. Hoek, D. Wyllie, and S. Stewart. 1981. Extended Stability Graph. Predictions of stable excavation spans for mining at depths below 1,000 m in hard rock. Canada Centre for Mineral and Energy Technology (CANMET), 1-19. Ottawa: CANMET.


Page 647

Mawdesley, C., R. Trueman, and W.J. Whiten. 2001. Extending the Mathews Stability Graph for Open-Stope Design. Mining Technology: Transaction of the Institution of Mining and Metallurgy 110 (1): 27-39.

McCarthy, T.S. 2012. Observations on the Geology of PTM RSA's Waterberg Prospect. Platinum Group Metals.

McCreesh, M.J., Yudovskaya, M.A., Kinnaird, J.A., and Reinke, C., 2018. Platinum-Group Minerals of the F and T Zones, Waterberg Project, far northern Bushveld Complex: implication for the formation of the PGE mineralization: Mineralogical Magazine, v. 82, no. 3. p. 539-575.

Mintek. 2019. Definitive Feasibility Report on the Waterberg Project, Report No. 8068 by Sheni, N.

Mintek. 2019. Waterberg Bulk Tailings Report, Report No. 8067 by Teme, K and Mmamakoko, N.

Mintek and JK Tech. 2018. Final SMC Test Report 18002/P6 for DRA by Weier, M.

Mitchell, R. J., Olsen, R.S., and Smith, J. 1982. Model studies no cemented tailings used in mine backfill. Design and Implementation of Cemented Rockfill. International Journal of Rock Mechanics and Mining Sciences & Geomechanics Abstracts.

Muller, Charles J. 2018. Technical Report on the Mineral Resource Update for the Waterberg Project Located in the Bushveld Igneous Complex, South Africa. Platinum Group Metals.

Muller, Charles J., and Robert L. Goosen. 2016. Independent Technical Report on the Waterberg Project, including Mineral Resource Update and Prefeasibility Study. Platinum Group Metals.

NORCAT. 2019. Training Analysis and Overarching Training Philosophy for Platinum Group Metals Ltd. - Waterberg Project, by Bubba, J., and Pharand, T.

Open House Management Solutions (Pty) Ltd. 2019 & 2023. Geomechanical Interval Logging, Point Structure Logging (Un-Oriented), Point Load Tests, and Geomechanical Laboratory Test Results.

O'Toole D, Sidea D (2005). Recent developments in Australian shaft excavation practice: raise bored shafts in highly stressed rock. In Proceedings of the Ninth Underground Operators' Conference (Perth, Western Australia, March 7-9, 2005). Australasian Institute of Mining and Metallurgy (AusIMM), pp. 29-32.

Potvin, Y, and J. Hadjigeorgiou. 2015. Empirical Ground Support Design of Mine Drives. Underground Design Methods 2015: Proceedings of the International Seminar on Design Methods in Underground Mining. Australian Centre for Geomechanics.

Prime Resources. 2024. Waterberg Platinum Project Tailings Storage Facility Design Report - Reference No. 221384.


Page 648

Roberts, M. and K.G. Lomberg. 2014. Preliminary Economic Assessment on Waterberg Joint Venture Project, Limpopo Province, South Africa. Worley Parsons RSA.

RockLab Division of SoilLab (Pty) Ltd. Rock Mechanics Laboratory Testing.

Schouwstra, R.P., E.D. Kinloch, and C.A. Lee. 2000. A Short Geological Review of the Bushveld Complex. Platinum Metals Review 44 (1): 33-39.

Sharman-Harris, Elizabeth. 2008. Geochemical and Isotopic Studies of the Platreef with special emphasis on Sulfide Mineralisation. Master's thesis, University of the Witwatersrand, Johannesburg.

Sibanye-Stillwater. 2023. Mineral Resources and Mineral Reserves Report.

Stacey, Terence R., and J. Wesseloo. 2002. Application of indirect stress measurement techniques (non-strain gauge-based technology) to quantify stress environments in mines.

Stacey, Terence R., and D. Bakker. 1992. The Erection or Construction of Buildings and Other Structures on Undermined Ground: Coal Mines. COMA: Symposium on Construction Over Mined Areas. Pretoria: A. A. Balkema.

Stantec-Mining. 2019. Backfill Option Selection.

Stantec-Mining. 2019. Basis of Estimate.

Stantec-Mining. 2019. Geomechanical Report.

Stantec-Mining. 2019. Mining Methods.

Stantec-Mining. 2019. Ventilation, Cooling, and Refrigeration.

Statistics South Africa. 2012. Census 2011.

Statistics South Africa. 2023. Census 2022.

Statistics South Africa. 2018. Community Survey 2016 - Provincial Profile: Limpopo. Report number 03-01-15.

Sustainable Slurry and Backfill Solutions. 2019. Backfill Plant Feasibility Design Report - Waterberg Platinum Project.

Sustainable Slurry and Backfill Solutions. 2019. Backfill Strength Requirements - Waterberg Platinum Project.

Sustainable Slurry and Backfill Solutions. 2019. Concept Barricade Design Report - Waterberg Platinum Project.

Sustainable Slurry and Backfill Solutions. 2019. Design Criteria - Waterberg Platinum Project.


Page 649

Sustainable Slurry and Backfill Solutions. 2019. Rotational Viscometer Test Report - Waterberg Platinum Project.

Sustainable Slurry and Backfill Solutions. 2019. Strength Test Report - Waterberg Platinum Project.

Sustainable Slurry and Backfill Solutions. 2019. Study Report on the Waterberg Project Document No. 0073-4500-40ER-0003.

Sustainable Slurry and Backfill Solutions. 2023. Design Criteria - Waterberg Backfill and TSF Dry Stack Feasibility Study - Document No. 0171-4500-40EC-0001.

Sustainable Slurry and Backfill Solutions. 2023. Strength Test Report - Waterberg Platinum Project - Document No. 0175-0000-52ER-0001.

Sustainable Slurry and Backfill Solutions. 2023. Study Report - Waterberg Backfill and TSF Dry Stack Feasibility Study - Document No. 0171-4500-40ER-0002.

Sylvania Platinum Ltd. 2018. Annual Report 2018.

Sylvania Platinum Ltd. 2022. Statement of Exploration Results, Mineral Resources, and Scoping Study.

TDX Power. 2022. Waterberg JV Resources Bulk Electricity Supply by Nel, H.

Thutse, K. 2019. Blouberg Local Municipality Draft IDP/Budget 2019/2020-2021.

Van Buren, R. 2013. Interpretation Report for Platinum Group Metals Ltd. Waterberg Project. Internal report (FCR2602) by FUGRO Airborne Surveys (Pty) Ltd.

Van der Merwe, M.J., 1976: The layered sequence of the Potgietersrus limb of the Bushveld Complex: Economic Geology, Vol. 71. p. 1337-1351.

Van Reenen, D.D, C. Roering, L.D. Ashwal, and M.J. de Wit. 1992. Regional geological settings of the Limpopo Belt. Precambrian Research 55:1-5.

Van Zyl, B. 2023. W1 WBJV Noise Berm Requirements.

Van Zyl, B. 2023. P9 Waterberg Noise Report.

Vietti Slurrytech. 2023. FMG-WAT-6067 Report R01 Rev0 - Waterberg Platinum Project.

Von Gruenewaldt, G., Sharpe, M.R., and Hatton, C.J. 1985. The Bushveld Complex; Introduction and Review. Economic Geology 80(4). p. 803-812.

Walraven, F. 1986. A note on the stratigraphic terminology of the Bushveld Complex. In: Anhaeusser, C.R. & Maske, S. (Eds), Mineral Deposits of Southern Africa, 1 & 2. Geological Society of South Africa. p. 1039-1040.


Page 650

Whiteman, E. XPS. 2019. Waterberg Ni and PGE Entitlement Study.

Willemse, J. 1969.  The geology of the Bushveld Igneous Complex, the largest repository of magmatic ore deposits in the world. Economic Geology Monographs 4: 1-22.

WSM Leshika Consulting (Pty) Ltd, August 2024. Groundwater impact assessment for the Waterberg Platinum Project.

WSM Leshika Consulting (Pty) Ltd. 2024. Groundwater Impact Assessment Statement.

Yudovskaya, M.A., Kinnaird, J.A., Sobolev, A.V., Kuzmin, D.V., McDonald, I., and Wilson, A.H., 2013. Petrogenesis of the Lower Zone Olivine-Rich Cumulates Beneath the Platreef and Their Correlation with Recognised Occurrences in the Bushveld Complex: Journal of Economic Geology, vol 108 no 8, pp. 1923-1952.

Zeh A., Ovtcharova M., Wilson A. H., Schaltegger U. 2015. The Bushveld Complex was emplaced and cooled in less than one million years-results of zirconology, and geotectonic implications. Earth and Planetary Science Letters 418, 103-114.



Platinum Group Metals Ltd.: Exhibit 99.2 - Filed by newsfilecorp.com

CONSENT OF QUALIFIED PERSON

October 9, 2024

To: British Columbia Securities Commission

Alberta Securities Commission

Saskatchewan Financial Services Commission

The Manitoba Securities Commission

Ontario Securities Commission

Autorité des marchés financiers

New Brunswick Securities Commission

Nova Scotia Securities Commission

Prince Edward Island Securities Office

Government of Newfoundland and Labrador

Toronto Stock Exchange

NYSE American

Platinum Group Metals Ltd.

Dear Sirs and Mesdames:

Re: Platinum Group Metals Ltd. (the "Company")

1. I, Charles Muller, am responsible for preparing parts of the technical report titled "Waterberg Definitive Feasibility Study Update, Bushveld Igneous Complex, Republic of South Africa" dated October 9, 2024 and with an effective date of August 31, 2024 (the "Technical Report") and do hereby consent to the public filing of the Technical Report.

2. I also consent to the use of extracts from, or a summary of, the Technical Report in the news releases of the Company dated September 16, 2024 and October 9, 2024 (the "News Releases") and the material change report of the Company dated September 18, 2024 (the "Material Change Report") and any publication or use thereof by the Company for regulatory purposes.

3. I confirm that I have read the News Releases and the Material Change Report and that the News Releases and Material Change Report fairly and accurately represent the information in the parts of the Technical Report that I am responsible for.

 

 

/s/ Charles J. Muller                                    

Charles J. Muller, Pr. Sci. Nat.

Independent Geological Competent Person
Protek Consulting (Pty) Ltd.


Platinum Group Metals Ltd.: Exhibit 99.3 - Filed by newsfilecorp.com

CONSENT OF QUALIFIED PERSON

October 9, 2024

To: British Columbia Securities Commission

Alberta Securities Commission

Saskatchewan Financial Services Commission

The Manitoba Securities Commission

Ontario Securities Commission

Autorité des marchés financiers

New Brunswick Securities Commission

Nova Scotia Securities Commission

Prince Edward Island Securities Office

Government of Newfoundland and Labrador

Toronto Stock Exchange

NYSE American

Platinum Group Metals Ltd.

Dear Sirs and Mesdames:

Re: Platinum Group Metals Ltd. (the "Company")

1. I, Michael Murphy, am responsible for preparing parts of the technical report titled "Waterberg Definitive Feasibility Study Update, Bushveld Igneous Complex, Republic of South Africa" dated October 9, 2024 and with an effective date of August 31, 2024 (the "Technical Report") and do hereby consent to the public filing of the Technical Report.

2. I also consent to the use of extracts from, or a summary of, the Technical Report in the news releases of the Company dated September 16, 2024 and October 9, 2024 (the "News Releases") and the material change report of the Company dated September 18, 2024 (the "Material Change Report") and any publication or use thereof by the Company for regulatory purposes.

3. I confirm that I have read the News Releases and the Material Change Report and that the News Releases and Material Change Report fairly and accurately represent the information in the parts of the Technical Report that I am responsible for.

 

/s/ Michael Murphy                      

Michael Murphy, P. Eng.

Project Manager
STANTEC CONSULTING INTERNATIONAL LTD.


Platinum Group Metals Ltd.: Exhibit 99.4 - Filed by newsfilecorp.com

CONSENT OF QUALIFIED PERSON

October 9, 2024

To: British Columbia Securities Commission

Alberta Securities Commission

Saskatchewan Financial Services Commission

The Manitoba Securities Commission

Ontario Securities Commission

Autorité des marchés financiers

New Brunswick Securities Commission

Nova Scotia Securities Commission

Prince Edward Island Securities Office

Government of Newfoundland and Labrador

Toronto Stock Exchange

NYSE American

Platinum Group Metals Ltd.

Dear Sirs and Mesdames:

Re: Platinum Group Metals Ltd. (the "Company")

1. I, Gordon Cunningham, am responsible for preparing parts of the technical report titled "Waterberg Definitive Feasibility Study Update, Bushveld Igneous Complex, Republic of South Africa" dated October 9, 2024 and with an effective date of August 31, 2024 (the "Technical Report") and do hereby consent to the public filing of the Technical Report.

2. I also consent to the use of extracts from, or a summary of, the Technical Report in the news releases of the Company dated September 16, 2024 and October 9, 2024 (the "News Releases") and the material change report of the Company dated September 18, 2024 (the "Material Change Report") and any publication or use thereof by the Company for regulatory purposes.

3. I confirm that I have read the News Releases and the Material Change Report and that the News Releases and Material Change Report fairly and accurately represent the information in the parts of the Technical Report that I am responsible for.

 

 

/s/ Gordon I Cunningham            

Gordon I Cunningham, Pr. Eng.

Director and Principal Engineer
TURNBERRY PROJECTS (PTY) LTD.


Platinum Group Metals Ltd.: Exhibit 99.5 - Filed by newsfilecorp.com

Certificate of Qualified Person

As a co-author of the technical report titled "Waterberg Definitive Feasibility Study Update, Bushveld Igneous Complex, Republic of South Africa" dated October 9, 2024 and with an effective date of August 31, 2024 (the "Report") I, Charles Johannes Muller, Pr. Sci. Nat, residing at Krugersdorp, South Africa hereby certify that:

1. I am an Independent Geological Competent Person with the firm Protek Consulting (Pty) Ltd. of 54 Hayes Road, Protea Ridge, Krugersdorp,1739, South Africa.

2. I am a practicing Mineral Resource consultant and a registered professional scientist with the South African Council for Natural Scientific Professions, Pr. Sci. Nat. Reg. No. 400201/04.

3. I graduated with a B.Sc. (Geology) degree from the Rand Afrikaans University - Johannesburg in 1988. In addition, I have obtained a B.Sc. Hons (Geology) from Rand Afrikaans University in 1994 and attended courses in geostatistics through the University of the Witwatersrand.

4. I have worked as a Mineral Resource geologist for 30 years since my graduation from university.

5. I have read the definition of "qualified person" set out in National Instrument 43-101 (the "Instrument") and certify that by virtue of my education, affiliation to a professional association and past relevant work experience, I fulfill the requirements to be a "qualified person" for the purposes of the Instrument.

6. I have previously co-authored the technical report titled "Independent Technical Report, Waterberg Project Definitive Feasibility Study and Mineral Resource Update, Bushveld Complex, South Africa" dated October 4, 2019 and with an effective date of September 4, 2019; authored the technical report titled "Technical Report on the Mineral Resource Update for the Waterberg Project Located in the Bushveld Igneous Complex, South Africa" dated October 22, 2018 and with an effective date of September 27, 2018; co-authored the technical report titled "Independent Technical Report on the Waterberg Project including Mineral Resource Update and Pre-Feasibility Study" dated October 19, 2016 and with an effective date of October 17, 2016; authored the technical report titled "Mineral Resource Update on the Waterberg Project Located in the Bushveld Igneous Complex, South Africa" dated April 29, 2016 and with an effective date of April 18, 2016; and co-authored the technical report titled  "An Independent Technical Report on the Waterberg Project Located in the Bushveld Igneous Complex, South Africa" dated September 4, 2015 and with an effective date of July 20, 2015.

7. I have last visited the Waterberg Project for personal inspection in January 2018 for a period of two days.

8. I am the co-author of the Report and am responsible for  Sections 1.3 to 1.8, 1.10, 1.21, 1.22; parts of Section 2; parts of Section 3; parts of Section 6; Section 7; Section 8; Section 9; Section 10; Section 11; Section 12; Section 14; Sections 25.1, 25.10; Section 26.1; and parts of Section 27.

9. I am not aware of any material fact or material change with respect to the subject matter of the Report that is not reflected in the Report, the omission of which would make the Report misleading.

10. I am independent of Platinum Group Metals Ltd. as described in section 1.5 of the Instrument.

11. I have read the Instrument and confirm that the parts of the Report that I am responsible for have been prepared in compliance with the Instrument.

12. I do not have, nor do I expect to receive a direct or indirect interest in the mineral properties of Platinum Group Metals Ltd., and I do not beneficially own, directly or indirectly, any securities of Platinum Group Metals Ltd. or any associate or affiliate of such company.


13. At the effective date of the Report, to the best of my knowledge, information and belief, the Report contains all scientific and technical information that is required to be disclosed to make the Report not misleading.

Dated at Krugersdorp, South Africa, on October 9, 2024.

/s/ Charles J. Muller                                  

Charles J. Muller, Pr. Sci. Nat.

Independent Geological Competent Person

PROTEK CONSULTING (Pty) Ltd.


Platinum Group Metals Ltd.: Exhibit 99.6 - Filed by newsfilecorp.com

Certificate of Qualified Person

As a co-author of the technical report titled "Waterberg Definitive Feasibility Study Update, Bushveld Igneous Complex, Republic of South Africa" dated October 9, 2024 and with an effective date of August 31, 2024 (the "Report") I, Michael Murphy, P. Eng. residing at Corbeil, Ontario, Canada hereby certify that:

1. I am currently employed as a Project Manager by Stantec Consulting International Ltd. of Suite 225-180 Sheriff Avenue, North Bay, ON, Canada P1B 7K9.

2. I am registered with the Professional Engineers of Ontario (PEO) as a P.Eng. (No. 90500299).

3. I graduated from Laurentian University in Sudbury Ontario with a Bachelor of Engineering in Mining Engineering in 1994. 

4. I have practiced my profession continuously since 1994 and have experience in mining operations and consulting.  I have worked as a Mining Engineer in underground mining operations for 12 years using mining methods and equipment proposed for the project and as a Consulting Mining Engineer conducting mining studies for underground hard rock mining for 18 years. 

5. I have read the definition of "qualified person" set out in National Instrument 43-101 (the "Instrument") and certify that by virtue of my education, affiliation to a professional association and past relevant work experience, I fulfill the requirements to be a "qualified person" for the purposes of the Instrument.

6. Prior to co-authoring this Report in respect of the Waterberg Project, my only other involvement with the Waterberg Project was as co-author of the technical report "Independent Technical Report, Waterberg Project Definitive Feasibility Study and Mineral Resource Update, Bushveld Complex, South Africa" dated October 4, 2019 and with an effective date of September 4, 2019.

7. I have last visited the Waterberg Project for personal inspection in October 2018 for a period of one day.

8. I am the co-author of the Report and am responsible for Sections 1.1, 1.2, 1.11, 1.12, 1.19, 1.21, 1.22; parts of Section 2; parts of Section 3; Sections 4.1 to 4.4, parts of Section 6; Section 15; Section 16; parts of Section 21, Section 23; Section 24; Sections 25.2, 25.3; Sections 26.2, 26.3; and parts of Section 27.

9. I am not aware of any material fact or material change with respect to the subject matter of the Report that is not reflected in the Report, the omission of which would make the Report misleading.

10. I am independent of Platinum Group Metals Ltd. as described in section 1.5 of the Instrument.

11. I have read the Instrument and confirm that the parts of the Report that I am responsible for have been prepared in compliance with the Instrument.

12. I do not have, nor do I expect to receive a direct or indirect interest in the mineral properties of Platinum Group Metals Ltd., and I do not beneficially own, directly or indirectly, any securities of Platinum Group Metals Ltd. or any associate or affiliate of such company.

13. At the effective date of the Report, to the best of my knowledge, information and belief, the Report contains all scientific and technical information that is required to be disclosed to make the Report not misleading.

Dated at North Bay, Ontario, Canada, on October 9, 2024.

/s/ Michael Murphy                    

Michael Murphy, P. Eng.  Project Manager
Stantec Consulting International Ltd.


Platinum Group Metals Ltd.: Exhibit 99.7 - Filed by newsfilecorp.com

Certificate of Qualified Person

As a co-author of the technical report titled "Waterberg Definitive Feasibility Study Update, Bushveld Igneous Complex, Republic of South Africa" dated October 9, 2024 and with an effective date of August 31, 2024 (the "Report") I, Gordon Ian Cunningham, B. Eng. (Chemical), Pr. Eng. (ECSA), FSAIMM, residing at Broadacres Country Estate, Merrivale Heights, Howick, KwaZulu Natal, South Africa hereby certify that:

1. I am currently employed as a Director and Principal Metallurgical Engineer by Turnberry Projects (Pty) Ltd. of PO Box 592, Hilton, 3245, South Africa.

2. I am a member in good standing of the Engineering Council of South Africa and am registered as a Professional Engineer - Registration No. 920082.  I am a Fellow in good standing of the South African Institute of Mining and Metallurgy - Membership No. 19584.

3. I graduated from the University of Queensland with a B. Eng. (Chemical) in 1975. 

4. I have worked as a Metallurgist in production for a total of 20 years since my graduation from university.  I have worked as a corporate Consulting Metallurgist for 5 years since graduation, 2 years as an independent metallurgical consultant and have been working for Turnberry Projects (Pty) Ltd. for 22 years as a Project and Principal Engineer and Director, primarily associated with mining and metallurgy projects.

5. I have read the definition of "qualified person" set out in National Instrument 43-101 (the "Instrument") and certify that by virtue of my education, affiliation to a professional association and past relevant work experience, I fulfill the requirements to be a "qualified person" for the purposes of the Instrument.

6. I have previously co-authored the technical reports titled "Independent Technical Report on the Waterberg Project including Mineral Resource Update and Pre-Feasibility Study" dated October 19, 2016 and with an effective date of October 17, 2016, and "Independent Technical Report, Waterberg Project Definitive Feasibility Study and Mineral Resource Update, Bushveld Complex, South Africa" dated October 4, 2019 and with an effective date of September 4, 2019 and have worked on various aspects of the studies for the project since 2013.

7. I have last visited the Waterberg Project for personal inspection in February 2013, October 2016, December 2016 and February 2017, each for a period of one day.

8. I am the co-author of the Report and am responsible for Sections 1.9, 1.13 to 1.18, 1.20 to 1.22; parts of Section 2; parts of Section 3; Sections 4.5 to 4.8; Section 5; Section 13; Section 17; Section 18; Section 19; Section 20; parts of Section 21; Section 22; Sections 25.4 to 25.10; Sections 26.4 to 26.8; and parts of Section 27.

9. I am not aware of any material fact or material change with respect to the subject matter of the Report that is not reflected in the Report, the omission of which would make the Report misleading.

10. I am independent of Platinum Group Metals Ltd. as described in section 1.5 of the Instrument.

11. I have read the Instrument and confirm that the parts of the Report that I am responsible for have been prepared in compliance with the Instrument.

12. I do not have, nor do I expect to receive a direct or indirect interest in the mineral properties of Platinum Group Metals Ltd., and I do not beneficially own, directly or indirectly, any securities of Platinum Group Metals Ltd. or any associate or affiliate of such company.

13. At the effective date of the Report, to the best of my knowledge, information and belief, the Report contains all scientific and technical information that is required to be disclosed to make the Report not misleading.

Dated at Howick, South Africa, on October 9, 2024.


/s/ Gordon I Cunningham          

Gordon I Cunningham, Pr. Eng.

Director and Principal Engineer
TURNBERRY PROJECTS (PTY) LTD.


Platinum Group Metals Ltd.: Exhibit 99.8 - Filed by newsfilecorp.com

838 – 1100 Melville Street
Vancouver, BC V6E 4A6
P: 604-899-5450
F: 604-484-4710


News Release

No. 24-479

October 9, 2024

Platinum Group Metals Ltd. Files Waterberg Independent
Definitive Feasibility Study Update Technical Report

(Vancouver/Johannesburg) Platinum Group Metals Ltd. (PTM-TSX; PLG-NYSE American) ("Platinum Group" or the "Company") reports that further to its news release dated September 16, 2024, announcing an Independent Definitive Feasibility Study ("2024 DFS") on the Waterberg Project located in the Bushveld Igneous Complex, South Africa, it has today filed the associated technical report (the "DFS Technical Report") in compliance with National Instrument 43-101 Standards of Disclosure for Mineral Projects ("NI 43-101"). 

The DFS Technical Report, entitled "Waterberg Definitive Feasibility Study Update, Bushveld Igneous Complex, Republic of South Africa", is dated October 9, 2024, with an effective date of August 31, 2024, and was prepared by Michael Murphy, P. Eng. of Stantec Consulting International Ltd. ("Stantec"), Charles Muller, B. Sc. (Hons) Geology, Pri. Sci. Nat. of Protek Consulting (Pty) Ltd., and Gordon Cunningham, B. Eng. (Chemical), Pr. Eng., FSAIMM of Turnberry Projects (Pty) Ltd., each being a Qualified Person within the meaning of NI 43-101 and Subpart 1300 and Item 601 of the U.S. Securities and Exchange Commission's Regulation S-K ("S-K 1300").  The team of specialists included international engineering firm Stantec and South African engineering firm DRA Projects SA (Pty) Ltd. Engineering oversight and project management was provided by South African engineering firm Fraser McGill (Pty) Ltd.  The DFS Technical Report also supports the disclosure of an updated independent mineral resource estimate effective August 31, 2024. 

A copy of the DFS Technical Report can be found at www.sedarplus.ca and on the Company's website.

On behalf of the Board of

Platinum Group Metals Ltd.

Frank R. Hallam

President, CEO and Director

For further information contact:

 Kris Begic, VP, Corporate Development

 Platinum Group Metals Ltd., Vancouver

 Tel: (604) 899-5450

 www.platinumgroupmetals.net

Disclosure

The TSX and the NYSE American have not reviewed and do not accept responsibility for the accuracy or adequacy of this news release, which has been prepared by management.


This news release contains forward-looking information within the meaning of Canadian securities laws and forward-looking statements within the meaning of U.S. securities laws (collectively "forward-looking statements"). Forward-looking statements are typically identified by words such as: "believe", "expect", "anticipate", "intend", "estimate", "may", "plans", "would", "will", "could", "can", "postulate" and similar expressions, or are those, which, by their nature, refer to future events. All statements that are not statements of historical fact are forward-looking statements. Forward-looking statements in this news release include, but are not limited to, statements regarding the success of the Company's objective to advance the Waterberg Project to a development and construction decision, the findings of the 2024 DFS, the plan for and development of the Waterberg Project and the potential benefits and results thereof including that it is projected to become one of the largest and lowest cost underground PGM mines globally, financing and mine development of the Waterberg Project, potential commercial alternatives for mine development, obtaining concentrate offtake or processing, the size and cost of the Waterberg Project, the economic feasibility of establishing a new PGM smelter and BMR in Saudi Arabia, work with local communities, the ability of the Company to obtain all required permitting, surface access, and infrastructure servitudes, the effect of battery electric vehicles on the market for PGMs, the use of PGMs in solutions to climate change, and the Company's other future plans and expectations. Although the Company believes any forward-looking statements in this news release are reasonable, it can give no assurance that the expectations and assumptions in such statements will prove to be correct.

The Company cautions investors that any forward-looking statements by the Company are not guarantees of future results or performance and that actual results may differ materially from those in forward-looking statements as a result of various factors, including the Company's inability to generate sufficient cash flow or raise additional capital, and to comply with the terms of any new indebtedness; additional financing requirements; and any new indebtedness may be secured, which potentially could result in the loss of any assets pledged by the Company; the Company's history of losses and negative cash flow; the Company's properties may not be brought into a state of commercial production; uncertainty of estimated production, development plans and cost estimates for the Waterberg Project as reported in the 2024 DFS; discrepancies between actual and estimated mineral reserves and mineral resources, between actual and estimated development and operating costs, between actual and estimated metallurgical recoveries and between estimated and actual production; fluctuations in the relative values of the U.S. Dollar, the South African Rand and the Canadian Dollar; volatility in metals prices; the uncertainty of alternative funding sources for Waterberg JV Co.; the Company may become subject to the U.S. Investment Company Act; the failure of the Company or the other shareholders to fund their pro rata share of funding obligations for the Waterberg Project; any disputes or disagreements with the other shareholders of Waterberg JV Co. or Mnombo; the ability of the Company to retain its key management employees and skilled and experienced personnel; conflicts of interest; litigation or other administrative proceedings brought against the Company; actual or alleged breaches of governance processes or instances of fraud, bribery or corruption; exploration, development and mining risks and the inherently dangerous nature of the mining industry, and the risk of inadequate insurance or inability to obtain insurance to cover these risks and other risks and uncertainties; property and mineral title risks including defective title to mineral claims or property; changes in national and local government legislation, taxation, controls, regulations and political or economic developments in Canada and South Africa; equipment shortages and the ability of the Company to acquire necessary access rights and infrastructure for its mineral properties; environmental regulations and the ability to obtain and maintain necessary permits, including environmental authorizations and water use licences; extreme competition in the mineral exploration industry; delays in obtaining, or a failure to obtain, permits necessary for current or future operations or failures to comply with the terms of such permits; risks of doing business in South Africa, including but not limited to, labour, economic and political instability and potential changes to and failures to comply with legislation; pandemics and other public health crises; the Company's common shares may be delisted from the NYSE American or the TSX if it cannot maintain compliance with the applicable listing requirements; and other risk factors described in the Company's most recent AIF and Form 40-F, other filings with the SEC and Canadian securities regulators, which may be viewed at www.sec.gov and www.sedarplus.ca, respectively. Proposed changes in the mineral law in South Africa, if implemented as proposed, may have a material adverse effect on the Company's business and potential interest in projects. Any forward-looking statement speaks only as of the date on which it is made and, except as may be required by applicable securities laws, the Company disclaims any intent or obligation to update any forward-looking statement, whether because of new information, future events or results or otherwise.


The 2024 DFS has been prepared in accordance with NI 43-101 and S-K 1300.  The technical and scientific information contained in this news release has been prepared in accordance with NI 43-101, which differs from the standards adopted by the SEC. Accordingly, the technical and scientific information contained in this news release, including any estimates of mineral reserves and mineral resources, may not be comparable to similar information disclosed by U.S. companies subject to the disclosure requirements of the SEC.