Table of Contents

As filed with the U.S. Securities and Exchange Commission on September 10, 2024

Registration No. 333-   

 

 

 

UNITED STATES

SECURITIES AND EXCHANGE COMMISSION

Washington, D.C. 20549

 

 

FORM S-4

REGISTRATION STATEMENT

UNDER

THE SECURITIES ACT OF 1933

 

 

Blue Owl Finance LLC

(as the Issuer)

Blue Owl Capital Inc.

(as Parent Guarantor)

(Exact name of registrant as specified in its charter)

 

 

*SEE TABLE OF ADDITIONAL REGISTRANTS

 

Delaware     87-0858890
Delaware   6282   86-3906032

(State or other jurisdiction of

incorporation or organization)

 

(Primary Standard Industrial

Classification Code Number)

 

(I.R.S. Employer

Identification No.)

Additional Registrants

(See Table of Additional Registrants on next page)

399 Park Avenue

37th Floor

New York, New York 10022

Telephone: (212) 419-3000

(Address, including zip code, and telephone number, including area code, of registrant’s principal executive offices)

 

 

Neena A. Reddy

c/o Blue Owl Capital Inc.

399 Park Avenue

37th Floor

New York, New York 10022

Telephone: (212) 419-3000

(Name, address, including zip code, and telephone number, including area code, of agent for service)

 

 

Copies to:

Philippa Bond, P.C.

H. Thomas Felix

Kirkland & Ellis LLP

2049 Century Park East, 37th Floor

Los Angeles, California 90067

Telephone: (310) 552-4200

 

 

Approximate date of commencement of proposed sale to the public:

As soon as practicable after this Registration Statement becomes effective.

 

 

If the securities being registered on this Form are being offered in connection with the formation of a holding company and there is compliance with General Instruction G, check the following box: ☐

If this Form is filed to register additional securities for an offering pursuant to Rule 462(b) under the Securities Act, check the following box and list the Securities Act registration statement number of the earlier effective registration statement for the same offering: ☐

If this Form is a post-effective amendment filed pursuant to Rule 462(d) under the Securities Act, check the following box and list the Securities Act registration statement number of the earlier effective registration statement for the same offering: ☐

Indicate by check mark whether the registrant is a large accelerated filer, an accelerated filer, a non-accelerated filer, a smaller reporting company, or emerging growth company. See the definitions of “large accelerated filer,” “accelerated filer,” “smaller reporting company,” and “emerging growth company” in Rule 12b-2 of the Exchange Act.

 

Large accelerated filer      Accelerated filer  
Non-accelerated filer      Smaller reporting company  
     Emerging growth company  

If an emerging growth company, indicate by check mark if the registrant has elected not to use the extended transition period for complying with any new or revised financial accounting standards provided pursuant to Section 7(a)(2)(B) of the Securities Act. ☐

If applicable, place an X in the box to designate the appropriate rule provision relied upon in conducting this transaction:

Exchange Act Rule 13e-4(i) (Cross-Border Issuer Tender Offer) ☐

Exchange Act Rule 14d-1(d) (Cross-Border Third-Party Tender Offer) ☐

 

 

The Registrant hereby amends this Registration Statement on such date or dates as may be necessary to delay its effective date until the Registrant shall file a further amendment which specifically states that this Registration Statement shall thereafter become effective in accordance with Section 8(a) of the Securities Act of 1933, as amended, or until the Registration Statement shall become effective on such date as the Securities and Exchange Commission, acting pursuant to said Section 8(a), may determine.

 

 

 


Table of Contents

TABLE OF ADDITIONAL REGISTRANTS

 

Exact Name of Registrant as Specified in its
Charter (or other Organizational Document)(1)
  

State or Other Jurisdiction of

Incorporation or Organization

  

I.R.S. Employer
Identification Number (if none write

N/A)

Blue Owl Capital GP Holdings LLC    Delaware    87-3640343
Blue Owl Capital GP LLC    Delaware    86-1649155
Blue Owl Capital Holdings LP    Delaware    85-3708472
Blue Owl Capital Carry LP    Delaware    86-1683192
Blue Owl Capital Group LLC    Delaware    47-5449904
Blue Owl GPSC Holdings LLC    Delaware    N/A
Blue Owl Capital GP Holdings LP    Delaware    85-1939243
Blue Owl GP Stakes GP Holdings LLC    Delaware    N/A
Blue Owl Real Estate Holdings LP    Delaware    N/A
Blue Owl Real Estate GP Holdings LLC    Delaware    87-3417829
Blue Owl Capital Holdings LLC    Delaware    92-0919727

 

(1)

The address of each additional registrant’s principal executive office is 399 Park Avenue, 37th Floor, New York, NY 10022, and the telephone number for each additional registrant’s principal executive office is (212) 419-3000.


Table of Contents

The information in this prospectus is not complete and may be changed. We may not complete this offer until the registration statement filed with the Securities and Exchange Commission is effective. This prospectus is not an offer to sell these securities, and it is not soliciting an offer to buy these securities in any jurisdiction where the offer and sale is not permitted.

 

SUBJECT TO COMPLETION, DATED SEPTEMBER 10, 2024

PRELIMINARY PROSPECTUS

 

LOGO

Blue Owl Finance LLC

 

 

OFFERS TO EXCHANGE THE EXCHANGE NOTES SET FORTH BELOW

REGISTERED UNDER THE SECURITIES ACT OF 1933

FOR

ANY AND ALL CORRESPONDING ORIGINAL NOTES SET FORTH BELOW

 

Exchange Notes

   CUSIP No.   

Original Notes

  

CUSIP No.

7.397% Senior Notes due 2028

   09581J AQ9    7.397% Senior Notes due 2028    09581J AJ5, U0942J AE6, 09581J AK2

3.125% Senior Notes due 2031

   09581J AR7    3.125% Senior Notes due 2031    09581J AA4, U0942J AA4, 09581J AB2

4.375% Senior Notes due 2032

   09581J AS5    4.375% Senior Notes due 2032    09581J AG1, U0942J AD8

6.250% Senior Notes due 2034

   09581J AT3    6.250% Senior Notes due 2034    09581JAM8, U0942JAG1

4.125% Senior Notes due 2051

   09581J AU0    4.125% Senior Notes due 2051    09581JAC0, U0942JAB2

Blue Owl Finance LLC, a Delaware limited liability company (the “Issuer”) and an indirect subsidiary of Blue Owl Capital Inc., a Delaware corporation (the “Company”), hereby offers to exchange, upon the terms and conditions set forth in this prospectus and the accompanying letter of transmittal, up to $59.8 million in aggregate principal amount of its 7.397% Senior Notes due 2028 (the “2028 Exchange Notes”), up to $700.0 million in aggregate principal amount of its 3.125% Senior Notes due 2031 (the “2031 Exchange Notes”), up to $400.0 million in aggregate principal amount of its 4.375% Senior Notes due 2032 (the “2032 Exchange Notes”), up to $1.0 billion in aggregate principal amount of its 6.250% Senior Notes due 2034 (the “2034 Exchange Notes”) and up to $350.0 million in aggregate principal amount of its 4.125% Senior Notes due 2051 (the “2051 Exchange Notes” and, together with the 2028 Exchange Notes, the 2031 Exchange Notes, the 2032 Exchange Notes and the 2034 Exchange Notes, the “Exchange Notes”) for an equal amount of its outstanding 7.397% Senior Notes due 2028 (the “2028 Original Notes”), 3.125% Senior Notes due 2031 (the “2031 Original Notes”), 4.375% Senior Notes due 2032 (the “2032 Original Notes”), 6.250% Senior Notes due 2034, consisting of $750.0 million of its 6.250% Senior Notes due 2034 (the “2034 Initial Notes”) and 250.0 million of its 6.250% Senior Notes due 2034 that form a single class of securities with the 2034 Initial Notes for all purposes under the indenture governing such notes and have the same terms as the 2034 Initial Notes (other than issue date and issue price) (the “2034 Additional Notes” and, together with the 2034 Initial Notes, the “2034 Original Notes”), and 4.125% Senior Notes due 2051 (the “2051 Original Notes” and, together with the 2028 Original Notes, the 2031 Original Notes, the 2032 Original Notes and the 2034 Original Notes, the “Original Notes”). We refer to the Original Notes and the Exchange Notes, collectively, as the “Notes.”

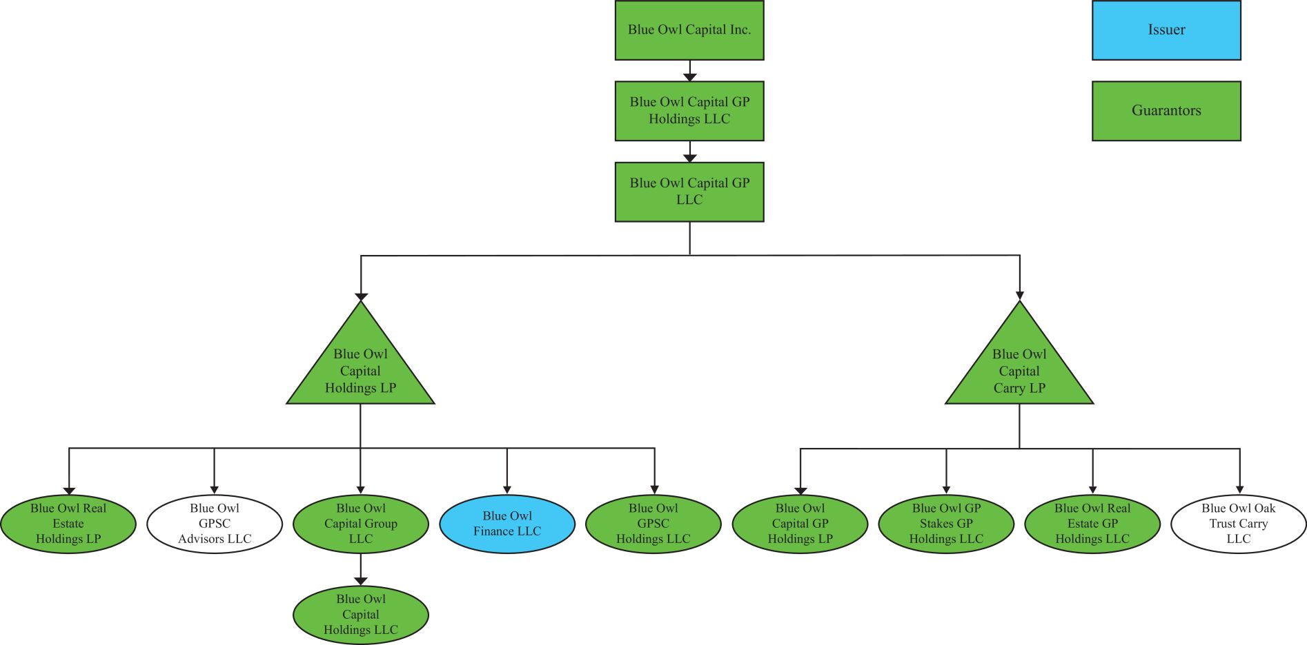
The Issuer’s obligations under the Original Notes are guaranteed by each of the Company, Blue Owl Capital GP Holdings LLC, Blue Owl Capital GP LLC, Blue Owl Capital Holdings LP, Blue Owl Capital Carry LP, Blue Owl Capital Group LLC, Blue Owl GPSC Holdings LLC, Blue Owl Capital GP Holdings LP, Blue Owl GP Stakes GP Holdings LLC, Blue Owl Real Estate Holdings LP, Blue Owl Real Estate GP Holdings LLC and Blue Owl Capital Holdings LLC (collectively, the “Guarantors” and such guarantees, the “Original Guarantees”), and the Issuer’s obligations under the Exchange Notes will be guaranteed by each of the Guarantors (such guarantees, the “Exchange Guarantees” and, together with the Original Guarantees, the “Guarantees”). The Original Guarantees are provided, and the Exchange Guarantees will be provided, on a senior unsecured basis.


Table of Contents

The terms of the Exchange Notes will be substantially identical to the terms of the Original Notes, except that the Exchange Notes will generally be freely transferable and, in the case of the 2034 Exchange Notes, will not contain certain terms with respect to registration rights and additional interest. See “The Exchange Offers—Additional Interest.” The Exchange Notes, along with any additional notes of any applicable series issued pursuant to the indenture governing such notes (collectively, the “indentures”), will be issued under the applicable indenture governing the applicable series of Original Notes. For a description of the principal terms of the Exchange Notes, see “Description of 2028, 2031, 2032 and 2051 Notes” and “Description of 2034 Notes.”

The exchange offers will expire at 5:00 p.m., New York City time, on  , 2024, unless we extend the offers. At any time prior to the expiration time, you may withdraw your tender of any Original Notes; otherwise, such tender is irrevocable. We will receive no cash proceeds from the exchange offers.

The Exchange Notes constitute new issues of securities for which there is no established trading market. Any Original Notes not tendered and accepted in the exchange offers will remain outstanding. To the extent Original Notes are tendered and accepted in the exchange offers, your ability to sell untendered, and tendered but unaccepted, Original Notes could be adversely affected. Following consummation of the exchange offers, the Original Notes will continue to be subject to their existing transfer restrictions, and we will have no further obligations to provide for the registration of the Original Notes under the Securities Act of 1933, as amended (the “Securities Act”). We cannot guarantee that an active trading market will develop or give assurances as to the liquidity of the trading market for either the Original Notes or the Exchange Notes. We do not intend to apply for listing of either the Original Notes or the Exchange Notes on any exchange or market.

Each broker-dealer that receives Exchange Notes for its own account pursuant to the exchange offers must acknowledge that it will deliver a prospectus meeting the requirements of the Securities Act (or, to the extent permitted by law, make available a prospectus meeting the requirements of the Securities Act to purchasers) in connection with any resale of such Exchange Notes. The letter of transmittal states that by so acknowledging and by delivering a prospectus, a broker-dealer will not be deemed to admit that it is an “underwriter” within the meaning of the Securities Act. This prospectus, as it may be amended or supplemented from time to time, may be used by a broker-dealer in connection with resales of the Exchange Notes received in exchange for the Original Notes where such Original Notes were acquired by such broker-dealer as a result of market-making or other trading activities. We have agreed that, for a period ending on the earlier of (i) 120 days from the date on which the registration statement of which this prospectus forms a part is declared effective and (ii) the date on which a broker-dealer is no longer required to deliver a prospectus in connection with market-making or other trading activities, we will make this prospectus available to any broker-dealer for use in connection with any such resale. See “Plan of Distribution.”

 

 

Investing in the Exchange Notes involves certain risks. Please read “Risk Factors” beginning on page 20 of this prospectus.

This prospectus and the letter of transmittal are first being mailed to all holders of the Original Notes on or about     , 2024.

 

 

Neither the Securities and Exchange Commission (the “SEC”) nor any state securities commission has approved or disapproved of these securities or determined if this prospectus is truthful or complete. Any representation to the contrary is a criminal offense.

 

 

The date of this prospectus is     , 2024.


Table of Contents

This prospectus has additional information about us and the securities offered for exchange under this prospectus. The registration statement can be read at the SEC web site or at the SEC offices mentioned under the headings “Information Incorporated by Reference” and “Where You Can Find More Information.” You may request a copy of these filings, at no cost, by writing or calling us at the following address:

Blue Owl Capital Inc.

399 Park Avenue, 37th Floor

New York, New York 10022

(212) 419-3000

Attn: Office of the Secretary

To obtain timely delivery, you must request these documents no later than five business days before the expiration time of the exchange offers, or     , 2024.

No dealer, salesperson or other person has been authorized to give any information or to make any representations other than those contained or incorporated by reference in this prospectus in connection with this offer, and, if given or made, such information or representations must not be relied upon as having been authorized by Blue Owl. This prospectus does not constitute an offer of any securities other than those to which it relates or an offer or a solicitation by anyone in any jurisdiction in which such offer or solicitation is not authorized or in which the person making such offer or solicitation is not qualified to do so or to anyone to whom it is unlawful to make such offer or solicitation in such jurisdiction. Neither the delivery of this prospectus nor any sale made hereunder shall under any circumstance create an implication that there has been no change in the affairs of our Company since the date hereof of this prospectus. Neither the trustee nor the exchange agent makes any recommendation as to whether holders should tender Original Notes in this exchange.

Notice to Holders Outside the United States

This prospectus is not a prospectus for the purposes of the Regulation (EU) 2017/1129 (as amended or superseded, the “Prospectus Regulation”). This prospectus does not constitute an offer to sell, buy or exchange or the solicitation of an offer to sell, buy or exchange the Original Notes and/or the Exchange Notes, as applicable, in any circumstances in which such offer or solicitation is unlawful. Each holder of Original Notes tendering for Exchange Notes will be deemed to have represented, warranted and agreed that, if it is a person resident in a Member State of the European Economic Area (“EEA”), it is a “qualified investor” as defined in the Prospectus Regulation. The Exchange Notes are not intended to be offered, sold or otherwise made available to and should not be offered, sold or otherwise made available to any retail investor in the EEA. For these purposes, a retail investor means a person who is one (or more) of: (i) a retail client as defined in Directive 2014/65/EU (as amended or superseded, “MiFID II”); or (ii) a customer within the meaning of Directive (EU) 2016/97 (as amended or superseded, the “Insurance Distribution Directive”), where that customer would not qualify as a professional client as defined in point (10) of Article 4(1) of MiFID II; or (iii) not a qualified investor as defined in the Prospectus Regulation. Consequently no key information document required by Regulation (EU) No 1286/2014 (as amended or superseded, the “PRIIPs Regulation”) for offering or selling the Exchange Notes or otherwise making them available to retail investors in the EEA has been prepared and therefore offering or selling the Exchange Notes or otherwise making them available to any retail investor in the EEA may be unlawful under the PRIIPs Regulation. This prospectus has been prepared on the basis that any offer of Exchange Notes in any Member State of the EEA will be made pursuant to an exemption under the Prospectus Regulation from the requirement to publish a prospectus for offers of Exchange Notes. This prospectus is not a prospectus for the purposes of the Prospectus Regulation.


Table of Contents

TABLE OF CONTENTS

 

     Page  

SELECTED DEFINITIONS

     ii  

PROSPECTUS SUMMARY

     1  

RISK FACTORS

     20  

USE OF PROCEEDS

     26  

THE EXCHANGE OFFERS

     27  

DESCRIPTION OF 2028, 2031, 2032 AND 2051 NOTES

     38  

DESCRIPTION OF 2034 NOTES

     54  

MATERIAL U.S. FEDERAL INCOME TAX CONSIDERATIONS

     69  

PLAN OF DISTRIBUTION

     70  

INFORMATION INCORPORATED BY REFERENCE

     72  

LEGAL MATTERS

     75  

EXPERTS

     76  

 

i


Table of Contents

SELECTED DEFINITIONS

This prospectus has been prepared using a number of stylistic conventions, which you should consider when reading the information herein or therein. Unless otherwise expressly stated or, unless the context otherwise requires, references in this prospectus to:

 

   

“AUM” refers to the assets that we manage, and is generally equal to the sum of (i) net asset value (“NAV”); (ii) drawn and undrawn debt; (iii) uncalled capital commitments; (iv) total managed assets for certain Real Estate products; and (v) par value of collateral for collateralized loan obligations (“CLOs”) and other securitizations.

 

   

our BDCs” refers to the business development companies (“BDCs”) we manage, as regulated under the Investment Company Act of 1940, as amended: Blue Owl Capital Corporation (NYSE: OBDC), Blue Owl Capital Corporation II, Blue Owl Capital Corporation III (NYSE: OBDE), Blue Owl Technology Finance Corp., Blue Owl Technology Finance Corp. II, Blue Owl Credit Income Corp. and Blue Owl Technology Income Corp.

 

   

Blue Owl,” “the Company,” “the firm Registrant,” “our,” “we” or “us” refers to Blue Owl Capital Inc, a Delaware corporation and its consolidated subsidiaries.

 

   

Board” refers to Blue Owl’s board of directors.

 

   

Business Combination” refers to the transactions contemplated by the business combination agreement dated as of December 23, 2020 (as the same has been or may be amended, modified, supplemented or waived from time to time), by and among Altimar Acquisition Corporation (“Altimar”), Owl Rock Capital Group LLC, Owl Rock Capital Feeder LLC, Owl Rock Capital Partners LP and Neuberger Berman Group LLC, which transactions were completed on May 19, 2021.

 

   

Credit” refers to our Credit platform that offers private credit solutions to middle-market companies through our investment strategies: diversified lending, technology lending, first lien lending, opportunistic lending. Our Credit platform also includes our adjacent investment strategy, liquid credit, which focuses on the management of CLOs, and other investment strategies (e.g. strategic equity and healthcare opportunities).

 

   

DGCL” refers to the Delaware General Corporation Law, as amended.

 

   

dollars” or “$” refers to U.S. dollars.

 

   

Dyal Capital” refers to the Dyal Capital Partners business that was acquired from Neuberger Berman Group LLC in connection with the Business Combination.

 

   

Exchange Act” refers to the Securities Exchange Act of 1934, as amended.

 

   

GAAP” refers to U.S. generally accepted accounting principles.

 

   

GP Strategic Capital” refers to our GP Strategic Capital platform that primarily focuses on acquiring equity stakes in, and providing debt financing to, large, multi-product private equity and private credit firms through two existing investment strategies: GP minority stakes and GP debt financing, and also includes our professional sports minority stakes strategy.

 

   

NYSE” refers to the New York Stock Exchange.

 

   

Oak Street” refers to the investment advisory business of Blue Owl Real Estate Capital, LLC (f/k/a Oak Street Real Estate Capital, LLC) that was acquired in the acquisition of Oak Street completed on December 29, 2021.

 

   

our products” refers to the products that we manage, including our BDCs, private funds, CLOs and other securitizations, managed accounts and real estate investment trusts.

 

ii


Table of Contents
   

Owl Rock” refers collectively to the combined businesses of Owl Rock Capital Group LLC (“Owl Rock Capital Group”) and Blue Owl Securities LLC (formerly, Owl Rock Capital Securities LLC), which was the predecessor of Blue Owl for accounting and financial reporting purposes.

 

   

Permanent Capital” refers to AUM in products that have an indefinite term and do not have a requirement to exit investments and return the proceeds to investors after a prescribed period of time. Some of these products, however, may be required or can elect to return all or a portion of capital gains and investment income, and some may have periodic tender offers or redemptions. Permanent Capital includes certain products that are subject to management fee step downs or roll-offs or both over time.

 

   

Real Estate” refers, unless context indicates otherwise, to our Real Estate platform that primarily focuses on acquiring triple net lease real estate occupied by investment grade or creditworthy tenants and real estate debt finance through two existing investment strategies: net lease and real estate finance.

 

   

SEC refers to the U.S. Securities and Exchange Commission.

 

   

Securities Act” refers to the Securities Act of 1933, as amended.

We disclose certain financial measures in this prospectus that are calculated and presented using methodologies other than in accordance with GAAP. We believe that providing these performance measures on a supplemental basis to our GAAP results is helpful to stockholders in assessing the overall performance of Blue Owl’s businesses. These financial measures should not be considered as a substitute for similar financial measures calculated in accordance with GAAP, if available. We caution readers that these non-GAAP financial measures may differ from the calculations of other investment managers, and as a result, may not be comparable to similar measures presented by other investment managers.

 

iii


Table of Contents

DISCLOSURE REGARDING FORWARD-LOOKING STATEMENTS

This prospectus and the documents incorporated and deemed to be incorporated by reference herein contain, and any prospectus supplement and free writing prospectus that we may provide to you in connection with an offering of the securities described in this prospectus may contain, forward-looking statements within the meaning of Section 27A of the Securities Act and Section 21E of the Exchange Act, which reflect our current views with respect to, among other things, future events, operations and financial performance. You can identify these forward-looking statements by the use of forward-looking words such as “outlook,” “believes,” “expects,” “potential,” “continues,” “may,” “will,” “should,” “seeks,” “approximately,” “predicts,” “projects,” “intends,” “plans,” “estimates,” “anticipates” or the negative version of those words or other comparable words, or other statements that do not relate to historical or factual matters. The forward-looking statements are based on our beliefs, assumptions and expectations of our future performance, taking into account all information currently available to us. Such forward-looking statements are subject to various risks, uncertainties (some of which are beyond our control) or other assumptions relating to our operations, financial results, financial condition, business prospects, growth strategy and liquidity that may cause actual results or performance to be materially different from those expressed or implied by these forward-looking statements. Some of these factors are described under the heading “Risk Factors” in our most recent annual report on Form 10-K and in our most recent quarterly report on Form 10-Q, each of which is incorporated by reference in this prospectus. These factors should not be construed as exhaustive and should be read in conjunction with the risk factors, as such factors may be updated from time to time, and other cautionary statements that are included in this prospectus and in our other periodic filings, which are accessible on the SEC’s website at www.sec.gov. If one or more of these or other risks or uncertainties materialize, or if our underlying assumptions prove to be incorrect, our actual results may vary materially from those indicated in these forward-looking statements. New risks and uncertainties arise over time, and it is not possible for us to predict those events or how they may affect us. Therefore, you should not place undue reliance on these forward-looking statements. Any forward-looking statement speaks only as of the date on which it is made. We do not undertake any obligation to publicly update or review any forward-looking statement, whether as a result of new information, future developments or otherwise, except as required by law.

The documents incorporated and deemed to be incorporated by reference herein contain or may contain, and any prospectus supplement and free writing prospectus that we may provide to you in connection with an offering of the securities described in this prospectus may contain, market data, industry statistics and other data that have been obtained from, or compiled from, information made available by third parties. We have not independently verified this data or these statistics.

 

iv


Table of Contents

PROSPECTUS SUMMARY

This summary contains basic information about us and these exchange offers. It does not contain all of the information that you should consider before deciding whether to participate in the exchange offers. You should carefully read this prospectus and the documents incorporated by reference herein for a more complete understanding of our business. Additionally, you should read the “Risk Factors” section of this prospectus and in documents incorporated by reference into this prospectus before making an investment decision.

Our Company

Blue Owl is a global alternative asset manager with $192.2 billion in AUM as of June 30, 2024. Anchored by a strong Permanent Capital base, the firm deploys private capital across Credit, GP Strategic Capital and Real Estate platforms on behalf of institutional and private wealth clients. Blue Owl’s flexible, consultative approach helps position the firm as a partner of choice for businesses seeking capital solutions to support their sustained growth. The firm’s management team is comprised of seasoned investment professionals with decades of experience building alternative investment businesses. Blue Owl employs over 820 people globally.

Blue Owl was formed in May 2021 through the combination of Owl Rock, a leader in credit solutions, and Dyal Capital, a leading capital solutions provider to large private capital managers. In December 2021, we acquired Oak Street, which expanded our offerings to include real estate-focused products. In April 2022, we acquired Wellfleet, which expanded our reach in the broadly syndicated leveraged loans market, including CLO product offerings. In August 2023, the Par Four Acquisition expanded our liquid credit strategy team. In December 2023, the CHI Acquisition expanded our offerings to include mid-to-late-stage equity investments into biopharmaceutical and healthcare companies. In June 2024, we completed our acquisition of Prima Capital Advisors Holdings LLC, creating our real estate finance strategy.

Our breadth of offerings and Permanent Capital base enable us to offer a differentiated, holistic framework of capital solutions to middle market companies, large alternative asset managers and corporate real estate owners and tenants. We provide these solutions through our Permanent Capital vehicles and long-dated private funds, which we believe provide our business with a high degree of earnings stability and predictability. Our Permanent Capital vehicles are products that do not have ordinary redemption provisions or a requirement to exit investments after a prescribed period of time to return invested capital to investors, except as required by applicable law or pursuant to redemption requests that can only be made after significant lock-up periods. For the six months ended June 30, 2024, approximately 91% of our management fees were earned from Permanent Capital vehicles.

Our global, high-caliber, investor base includes a diversified mix of institutional investors, including prominent public and private pension funds, endowments, foundations, family offices, private banks, high net worth individuals, asset managers and insurance companies, as well as retail clients, accessed through well-known wealth management firms. We have continued to grow our investor base and presence in the growing private markets and alternative asset management sector by emphasizing our disciplined investment approach, client service, and portfolio performance.

 

1


Table of Contents

LOGO

Our Products

We have three major product platforms: Credit, GP Strategic Capital and Real Estate. We believe our products, while distinct, are complementary to each other and together enable us to provide a differentiated offering of varied capital solutions. All of our products employ a disciplined investment philosophy with a focus on long- term investment horizons and are managed by tenured leadership and investment professionals with significant experience in their respective platforms.

Our products are generally structured as business development companies (“BDCs”), real estate investment trusts (“REIT”) and private investment funds that aggregate capital from investors. As the investment manager of our products, we invest that capital with the goal of generating attractive, risk-based returns for the investors in our products. In many of our products, we may use leverage to increase the size of the investments our products are able to make. We generally earn management fees on the amount of fee-paying assets under management (“FPAUM”) that we manage; therefore, the growth and success of our product offerings is paramount to our success as an alternative asset manager.

Our products create a robust foundation for our holistic business. We believe the success and growth in our business since inception has been driven by a singular, dedicated focus on providing capital solutions and the differentiating competitive features of our business.

 

2


Table of Contents

Blue Owl

AUM: $192.2 billion

FPAUM: $121.5 billion

Credit

AUM: $95.1 billion

FPAUM: $63.7 billion

 

GP Strategic Capital

AUM: $57.8 billion

FPAUM: $32.8 billion

 

Real Estate

AUM: $39.2 billion

FPAUM: $25.0 billion

Diversified Lending

Commenced 2016

AUM: $56.4 billion

FPAUM: $35.0 billion

 

GP Minority Stakes

Commenced 2010

AUM: $55.5 billion

FPAUM: $31.4 billion

 

Net Lease

Commenced 2009

AUM: $28.4 billion

FPAUM: $15.6 billion

Technology Lending

Commenced 2018

AUM: $22.4 billion

FPAUM: $16.2 billion

 

GP Debt Financing

Commenced 2019

AUM: $1.6 billion

FPAUM: $1.1 billion

 

Real Estate Finance

Commenced 2024

AUM: $10.8 billion

FPAUM: $9.4 billion

First Lien Lending

Commenced 2018

AUM: $4.6 billion

FPAUM: $1.9 billion

 

Professional Sports

Minority Stakes

Commenced 2021

AUM: $0.8 billion

FPAUM: $0.3 billion

 

Opportunistic Lending

Commenced 2020

AUM: $2.5 billion

FPAUM: $1.5 billion

   

Liquid Credit

Commenced 2022

AUM: $7.8 billion

FPAUM: $7.8 billion

   

Other

AUM: $1.4 billion

FPAUM: $1.4 billion

   

 

1 

All amounts shown as of June 30, 2024, totals may not sum due to rounding.

Credit

Our Credit products offer private financing solutions to middle-market companies seeking capital solutions. We believe our breadth of offerings establishes us as a lending partner of choice for private-equity sponsored companies, as well as non-sponsored borrowers. We aim to lend capital to sizable, defensive businesses operating in recession-resistant industries or non-cyclical end markets. Since the launch of our flagship institutional product, Blue Owl Capital Corporation (“OBDC”), we have continued to prudently expand our offerings, focusing on adjacent strategies that are both additive and complementary to our existing product base. Our Credit products are generally offered through a mix of BDCs, long-dated private funds, managed accounts and CLOs across the following investment strategies:

 

   

Diversified Lending: Our diversified lending strategy seeks to generate current income and, to a lesser extent, capital appreciation by targeting investment opportunities with favorable risk-adjusted returns across credit cycles with an emphasis on preserving capital primarily through originating and making loans to, and making debt and equity investments in, U.S. middle market companies. We provide a wide range of financing solutions with a strong focus on the top of the capital structure and operate this strategy through diversification by borrower, sector, sponsor and position size. Our diversified lending strategy is primarily offered to investors through our BDCs.

 

3


Table of Contents
   

Technology Lending: Our technology lending strategy seeks to maximize total return by generating current income from our debt investments and other income producing securities, and capital appreciation from our equity and equity-linked investments primarily through originating and making loans to, and making debt and equity investments in, technology related companies based primarily in the United States. We originate and invest in senior secured or unsecured loans, subordinated loans or mezzanine loans, and equity and equity-related securities including common equity, warrants, preferred stock and similar forms of senior equity, which may be convertible into common equity of companies in which our products invest (which we refer to as “portfolio companies”). Our technology lending strategy invests in a broad range of established and high growth technology companies that are capitalizing on the large and growing demand for technology products and services. This strategy focuses on companies that operate in technology-related industries or sectors which include, but are not limited to, information technology, application or infrastructure software, financial services, data and analytics, security, cloud computing, communications, life sciences, healthcare, media, consumer electronics, semi-conductor, internet commerce and advertising, environmental, aerospace and defense industries and sectors. Our technology lending strategy is primarily offered to investors through our technology-focused BDCs.

 

   

First Lien Lending: Our first lien lending strategy seeks to realize current income with an emphasis on preservation of capital primarily through originating primary transactions in and, to a lesser extent, secondary transactions of first lien senior secured loans in or related to private-equity sponsored, middle market businesses based primarily in the United States. Our first lien strategy is offered to investors through our long-dated private funds and managed accounts.

 

   

Opportunistic Lending: Our opportunistic lending strategy seeks to generate attractive, risk-adjusted returns by taking advantage of credit opportunities in U.S. middle market companies with liquidity needs and market leaders seeking to improve their balance sheets. We focus on high-quality companies that could be experiencing disruption, dislocation, distress or transformational change. We aim to be the partner of choice for companies by being well-equipped to provide a variety of financing solutions to meet a broad range of situations, including the following: (i) rescue financing, (ii) new issuance and recapitalizations, (iii) wedge capital, (iv) debtor-in-possession loans, (v) financing for additional liquidity and covenant relief and (vi) broken syndications. Our opportunistic lending strategy is offered to investors through our long-dated private funds and managed accounts.

 

   

Liquid Credit: Our liquid credit strategy seeks to generate attractive, risk-adjusted returns by managing portfolios of broadly syndicated leveraged loans, including through CLO vehicles.

 

   

Other: Our other Credit strategies employ various investment strategies to pursue long-term capital appreciation and risk adjusted returns including (i) direct investments in strategic equity assets, with a focus on single-asset GP-led continuation funds and (ii) mid-to-late-stage biopharmaceutical and healthcare companies.

GP Strategic Capital

Our GP Strategic Capital products position us as a leading capital solutions provider to private capital managers. We primarily focus on acquiring equity stakes in, or providing debt financing to private capital firms, which we may refer to as “GPs” or “Partner Managers.” Our Business Services Platform is a boutique consulting unit within Blue Owl and was established to provide strategic support to our Partner Managers. Our GP Strategic Capital products are offered primarily through Permanent Capital private fund vehicles across the following investment strategies:

 

   

GP Minority Stakes: We build diversified portfolios of minority equity investments in institutionalized alternative asset management firms across multiple strategies, geographies, and asset classes. Our investment objective is to generate compelling cash yield by collecting a set percentage of

 

4


Table of Contents
 

contractually fixed management fees, a set percentage of carried interest and a return on balance sheet investments from the underlying managers. We primarily focus on acquiring minority positions in multi-product alternative asset managers who continue to gain a disproportionate proportion of the assets flowing into private investment strategies and exhibit high levels of stability. Our inaugural products followed a hedge fund manager-focused investment program that has since evolved into a private capital manager-focused investment program in our more recent products. Our GP minority stakes strategy is offered to investors through our closed-end, Permanent Capital funds. A fundamental component of the fundraising efforts for our investment programs is the ability to identify and execute co-investment opportunities for our investors. We may offer, from time-to-time and in our sole discretion, co-investment opportunities in certain fund investments, generally with no management or incentive-based fee.

 

   

GP Debt Financing: The GP debt financing strategy focuses on originating and making collateralized, long-term debt investments, preferred equity investments and structured investments in private capital managers. We originate and invest in secured term loans that are collateralized by substantially all of the assets of a manager and become subject to repayment on an accelerated basis pursuant to cash flow sweeps of set percentages of management fees, GP realization, carried interest and other fee streams of the management company in the event that certain minimum coverage ratios are not maintained. Our investment objective is to generate current income by targeting investment opportunities with attractive risk-adjusted returns. We expect that the loans will be made primarily to allow borrowers to support business growth, fund GP commitments, and launch new strategies. The GP debt financing strategy allows us to offer a comprehensive suite of solutions to private capital managers.

 

   

Professional Sports Minority Stakes: Our professional sports minority stakes strategy focuses on building diversified portfolios of minority equity investments in professional sport teams. Our first product in this strategy is NBA-focused.

Real Estate

Our Real Estate products focus on acquiring triple net lease real estate occupied by investment grade and creditworthy tenants and real estate debt finance through two existing investment strategies: net lease and real estate finance. Our Real Estate products are offered primarily through Permanent Capital vehicles, including our recently launched REIT, and long-dated private funds.

 

   

Net Lease: Our net lease real estate strategies structure portfolios of single tenant properties across industrial, essential retail and mission critical office sectors, occupied by investment grade or creditworthy tenants. By combining our proprietary origination infrastructure, enhanced lease structures and a disciplined investment criteria, we seek to provide investors with predictable current income, and potential for appreciation, while limiting downside risk.

 

   

Real Estate Finance: Our Real Estate Finance strategy offers a diverse range of competitive financing solutions. We invest in both the public and private markets, seeking to generate equity-like returns while maintaining well-protected positions in the capital structure. Secured by real assets with predictable cashflows, our strategy aims to generate diversification, current income potential, and downside mitigation for our investors.

Our History

Blue Owl’s history is predicated on the key milestones of Owl Rock, Dyal Capital and Oak Street. Owl Rock was founded in 2016 by Doug Ostrover, Marc Lipschultz and Craig Packer to address the evolving need for credit solutions by middle-market companies. Dyal Capital was founded in 2010 by Michael Rees to fill the need

 

5


Table of Contents

for flexible capital solutions for private capital managers. Oak Street was founded in 2009 by Marc Zahr and established itself as a leader in private equity real estate, offering flexible and unique capital solutions to a variety of organizations.

The combination of these businesses creates an infrastructure primed to continue servicing these markets. Blue Owl’s robust and diversified offerings will continue to serve as a response to the following sector dynamics:

 

   

shifting allocations by retail and institutional investors.

 

   

rotation into alternative asset classes, given the search for yield and reliability of returns.

 

   

rising need for private debt, driven by sponsor demand.

 

   

evolving landscape of the private debt market.

 

   

de-leveraging of the global banking system.

 

   

increasing need for flexible capital solutions by private capital managers.

Across our business, our presence in the market combined with our constant dialogue with financial sponsors, companies and our investors, has allowed us to identify attractive opportunities in adjacent subsectors over time.

Since inception, these businesses have launched and acquired new strategies and products, exclusively in areas where we believed we could leverage our competitive advantage and expertise, and where we believed we had identified critical mass of lending, capital and real estate solutions opportunities as well as heightened investor interest. We have focused on executing on key adjacencies that are natural extensions of existing core strategies in order to capitalize on the growing dislocations in the market and rising investor demand.

Our Competitive Strengths

High proportion of Permanent Capital.

We have a high-quality capital base heavily weighted toward Permanent Capital. For the six months ended June 30, 2024, approximately 91% of our management fees were earned on AUM that we refer to as Permanent Capital. Our BDCs, by nature, are closed-end, permanent (or potentially permanent) funds with no mandatory redemption and potentially unlimited duration once listed. Substantially all of the AUM in our GP Strategic Capital products and a large portion of the AUM in our Real Estate products are also structured as Permanent Capital vehicles. The high proportion of Permanent Capital in our AUM provides a stable base and allows for our AUM to grow more predictably without having reductions in our asset levels due to ordinary redemptions. Our Permanent Capital base also lends stability and flexibility to our products’ portfolio companies, providing us the opportunity to grow alongside these companies and positioning us to be a preferred source of capital and the incumbent lender for follow-ons and other capital solutions to high-performing companies. As such, we are able to be a compelling partner for these firms as they seek capital to support their long-term vision and business development goals. The stability of our AUM base enables us to focus on generating attractive returns by investing in assets with a long-term focus across different periods in the market cycle.

Significant embedded growth in current AUM with built-in mechanisms for fee revenue increases.

While we expect to continue our successful fundraising track record to supplement our existing capital base, our current AUM, predominately Permanent Capital in nature, already provides for significant embedded growth. Of our $192.2 billion AUM base, $121.5 billion represents our current FPAUM. As of June 30, 2024, we have $15.9 billion in AUM not yet paying fees, providing over $200.0 million of annualized management fees once deployed. In addition, to the extent certain of our BDCs become publicly listed, the advisory fees from such BDCs could potentially increase, subject to any fee waivers or deferral arrangements agreed to by us and the applicable BDC.

 

6


Table of Contents

Stable earnings model with attractive margin profile.

The majority of our revenues are generated from our stable management fees. Our predictable revenue base translates to a stable earnings model through a disciplined, efficient cost structure, producing strong profit margins and mitigating the risk of volatility in the profit margins. This allows our business model to maintain a disciplined cost structure and stable operating margins.

Extensive, long-term relationships with a robust and vast network of alternative asset managers.

We have extensive alternative asset manager relationships, which allow us to quickly and efficiently source potential investment opportunities for our products. We believe our deep relationships position us to receive “early looks” and “last looks” from alternative asset managers, which in turn, allow us to be highly selective in deciding which investments to pursue. We believe the depth and breadth of our relationships are predicated on several, differentiating features of our business and that alternative asset managers value our team’s experience and deep focus both within products and across a broad spectrum of capital solutions. Our expansive set of product offerings allows us to provide flexible and creative solutions, and in tandem with our sizeable Permanent Capital base, enables us to provide access to scaled, sizeable commitments. Partner Managers in our GP minority stakes products also value our Business Services Platform, which provides strategic value-added services to our Partner Managers in eight key areas: capital strategy, private wealth, human capital, operations, corporate strategy and M&A, ESG advisory, diversity, equity and inclusion and data science. We expect our differentiated approach and broad spectrum of capital solution products will continue to strengthen our relationships, and we intend to further expand our network to fortify our position as a preferred partner for alternative asset managers and their products’ portfolio companies.

Increasing benefits of scale.

We believe our robust, scaled infrastructure presents us with a competitive advantage which enables us to provide attractive solutions as a trusted partner and therefore continue to capture market share. Many institutional investors are concentrating their relationships in an effort to partner with dependable, scaled firms with proven track records that they have a high level of comfort with. Our scaled business enables us to remain a partner of choice not only for borrowers, GPs and tenants, but also for investors. We believe we will not only maintain, but continue to expand our share of the market as a result of the high level of confidence investors have in our scaled capital solutions business. Our ability to provide diversification and niche access points will continue to attract investor interest as they seek diversification and continue to value lower-correlation portfolio allocations. There are many managers who compete with our Credit platform. However, we believe our focus on direct lending serves as a competitive advantage. Our differentiated approach and scaled platform allow us to capitalize on opportunities across the sizing spectrum—from bespoke financing solutions to traditional upper-middle-market loans and, increasingly, loans of $1.0 billion or more. Our Credit platform’s scale has demonstrated the ability to originate larger deals, while also providing diversification in our portfolios. We believe our scale enables us to broaden our deal funnel and provides us access to more investment opportunities than many other direct lenders. We have significant available capital that allows us to provide scaled financing solutions, commit to full capital structures and support capital needs of borrowers. We believe being a total solutions provider also grants us a broader view of market opportunities, which allows us to continue operating as a market leader.

Within GP Strategic Capital, we have also established ourselves as a market leader, with a long track record, the greatest amount of aggregate capital raised and the largest number of publicly-announced deals. Our most recently completed flagship fundraise, Blue Owl GP Stakes V, was more than twice as large as funds raised by our closest peers. Our large base of stable capital not only enables participation in investments across the sizing spectrum, but also creates a competitive advantage by positioning us as a highly qualified buyer for minority stakes in attractive GPs. We believe that we also gain access to proprietary deal flow as a result of the market’s

 

7


Table of Contents

confidence in our ability to execute on investments expeditiously. We believe our strong reputation in the market combined with our scale will continue to provide us with unique access to the most attractive sectors of the alternative asset management universe.

Within Real Estate, we have a targeted origination strategy that is enhanced by our strong network and allows us to be both competitive and differentiated from other net lease peers. We proactively build and maintain strong relationships with large investment grade-rated and creditworthy companies whose businesses offer essential goods or services and which we believe are generally resistant to e-commerce and economic downside risks. Further, we look to provide flexible structuring that is mutually beneficial with long lease durations, and in many cases, favorable pricing. We have leveraged our corporate partnerships to both source unique investment opportunities unavailable to other market participants and negotiate attractive lease terms. We believe our strong origination capabilities, conservative underwriting criteria and strong existing tenant relationships will allow our Real Estate products to purchase properties in the future at attractive terms and pricing, providing significant long-term opportunities for growth and scale.

Diverse, global and growing high-quality investor base.

Our global investor base is composed of long-standing institutional relationships, as well as a quickly growing retail investor base. Our institutional clients include large domestic and international public and private pension funds, endowments, foundations, family offices, sovereign wealth funds, asset managers and insurance companies. Our retail clients include prominent wealth management firms, private banks, and high-net worth investors. As we continue to grow, we expect to retain our existing clients through our breadth of offerings. As of December 31, 2023, approximately 37% of our institutional investors were invested in more than one product, with many increasing their commitment to their initial strategy and committing additional capital across our other strategies. We believe our diligent management of investors’ capital, combined with our strong performance and increasingly diversified product offerings has helped retain and attract investors which has furthered our growth in FPAUM and facilitated further expansion of our strategies. We also believe the global nature of our investor base enables significant cross-selling opportunities between our products. We are committed to providing our clients with a superior level of service. We believe our client-focused nature, rooted in our culture of transparency will help us continue to retain and attract high quality investors to our business.

Industry-leading management team with proven track record.

We are led by a team of seasoned executives with significant and diverse experience at the world’s leading financial institutions. Our best-in-class management team has considerable expertise across their respective product strategies, with a long track record of successful investing experience across multiple businesses and credit cycles. Members of our senior management have decades of experience and a strong track record in building successful businesses from the ground up and generating superior returns across market cycles. Additionally, our senior management team has developed meaningful, long-term relationships and partnerships with alternative asset managers as well as with our investors.

Alignment of interests with stakeholders.

We consider the alignment of interests of our executive management team and other professionals with those of the investors in our products to be core to our business. AUM (inclusive of accrued carried interest) attributable to our executives and other employees as of June 30, 2024 totaled approximately $3.9 billion (including $1.8 billion related to accrued carried interest), which aligns their interests with our clients’ interests by motivating the continued high-performance and retention of our dedicated team of professionals.

 

8


Table of Contents

Our Growth Strategy

We aim to continue applying our core principles and values that have guided us since inception in order to expand our business through the following strategies:

Organically grow our core business.

We expect to continue to grow AUM in our existing strategies, and intend to launch additional or successor Permanent Capital vehicles and long-dated products in the future. We will benefit from significant embedded growth in our current AUM that is not yet paying fees that can be realized as we continue to deploy and lever our existing capital base. We believe these key attributes, in conjunction with our ability to raise successor products in existing strategies, will continue to play a key role in our growth profile. We also expect to enhance our AUM growth by expanding our current investor relationships and also continuing to attract new investors.

Expand our product offerings.

We plan to grow our business by expanding our product offerings. We intend to take a diligent and deliberate approach to expansion, by adding products that are complementary, adjacent or additive to our current strategies. To date, our measured approach to growth through the addition of adjacent strategies has allowed us to continue delivering high performance to our dedicated investor base. We expect that as we continue to grow our existing strategies, there will be additional adjacencies that provide natural expansion opportunities. We believe through the disciplined expansion of our business, we can continue to develop our breadth of offerings and further our position as a leading solutions provider. As we grow, we expect to attract new investors as well as leverage our existing investor base, as we have done with previous product launches.

Leverage complementary global distribution networks.

We are well positioned to continue to penetrate the growing global market. The success of our Credit and Real Estate products to date has been primarily focused within the United States, while our GP Strategic Capital products have a more global investor base. We intend to continue fundraising both domestically and internationally. The favorable industry tailwinds are global in nature and we believe that there is additional market opportunity across the global landscape. As of December 31, 2023, we raised 78% of our capital in the United States and Canada. We believe our strong network and track record of global fundraising has primed us to further extend our fundraising efforts across products and into additional international markets, as institutional investors across the globe are facing the same pressures and seeking the same positive attributes of the sector that have attracted domestic investors thus far. We also believe we have a significant opportunity to continue to leverage our global fundraising capabilities and investor relationships to cross-sell our Credit, GP Strategic Capital and Real Estate products, as well as utilize our existing domestic retail channel to cross-sell our products while increasing our global capabilities. The global market represents a large, and relatively untapped opportunity for many of our products that we believe will facilitate our pursuit of international expansion in the coming years, and position us to enter into less-developed markets where we can be a significant first-mover and play a key role in defining the markets.

Enhance our distribution channels.

As investors continue to increase their alternatives allocation in the search for yield, we believe we have the opportunity to continue diversifying our client base by attracting new investors across different channels. We intend to leverage our strong growth within and across our strategies as a means to add new investors to our growing family of products. We have already begun executing on this strategy, with a notable influx of wealth management platforms and public and private pension fund investors in recent years. These additions helped further diversify our investor base which also includes, but is not limited to, insurance, family offices,

 

9


Table of Contents

endowments and foundations. In addition, we have continued to grow our relationships in the consultant community. We intend to be the premier Credit, GP minority stakes and triple net lease real estate investing business for investors across the institutional and retail distribution channels.

Deepen and expand strong strategic relationships with key institutional investors.

We have established invaluable relationships with strategic partners, consultants and large institutional investors who provide us with key market insights, operational advice and facilitate relationship introductions. We pride ourselves on continuing to foster these relationships as they are fundamental to our business and reflect the strong alignment of interests that are highly valued by our partners. As of December 31, 2023, eight institutional investors had committed at least $1.0 billion across our strategies, 24 had committed at least $500.0 million, and 52 had committed at least $250.0 million. Our strategic partnerships allow us to craft customized solutions tailored to the objectives of our clients, while reflecting the breadth of our capabilities across our strategies. We also have important relationships with sponsors, wealth management firms, banks, corporate advisory firms, industry consultants and other market participants that we believe are of significant value. As we continue to grow, both organically and through product and geographic expansion, we will continue to pursue the addition of incremental key strategic partners.

Opportunistically pursue accretive acquisitions.

In addition to our various avenues of organic growth, we intend to diligently evaluate acquisition opportunities that we believe would be value-enhancing to our current offerings. These could include acquisitions that would expand the breadth of our product offerings, further develop our investor base, or facilitate our plans for global expansion. We believe that as the market continues to evolve, there will be numerous opportunities for us to consider, of which we intend to only pursue the most accretive acquisitions.

Organizational Structure

The diagram below depicts a simplified version of our organizational structure:

 

LOGO

 

10


Table of Contents

Corporation Information

Blue Owl Capital Inc. is a Delaware corporation. Our principal executive offices are located at 399 Park Avenue, 37th Floor, New York, NY 10022 and our telephone number at that address is (212) 419-3000. Our website is located at www.blueowl.com. Our website is included in this prospectus as an inactive textual reference only. Except for the documents specifically incorporated by reference into this prospectus, our website and the information contained on our website are not a part of this prospectus or any applicable prospectus supplement, and you should not rely on any such information in making your decision whether to invest in the securities covered by this prospectus.

Summary of the Exchange Offers

On May 26, 2023, the Issuer issued $59.8 million aggregate principal amount of 2028 Original Notes, with guarantees. On June 10, 2021, the Issuer issued $700.0 million aggregate principal amount of 2031 Original Notes, with guarantees. On February 15, 2022, the Issuer issued $400.0 million aggregate principal amount of 2032 Original Notes, with guarantees. On April 18, 2024, the Issuer issued $750.0 million aggregate principal amount of 2034 Initial Notes. On June 6, 2024, the Issuer issued $250.0 million of 2034 Additional Notes. The 2034 Initial Notes and the 2034 Additional Notes together make up the 2034 Original Notes. On October 7, 2021, the Issuer issued $350.0 million aggregate principal amount of 2051 Original Notes, with guarantees.

The Issuer issued the Original Notes in transactions exempt from registration under the Securities Act. You may exchange your Original Notes for Exchange Notes, except that the 2034 Exchange Notes will not contain terms with respect to registration rights and additional interest. The following is a summary of the exchange offer. For a more complete description of the terms of the exchange offer, see “The Exchange Offer” in this prospectus.

In connection with the issuance of 2034 Original Notes and 2034 Additional Notes, we entered into registration rights agreements on April 18, 2024 and on June 6, 2024, respectively (collectively, the “Registration Rights Agreements”), pursuant to which we agreed to commence an exchange offer for the 2034 Original Notes. For a more complete description of the terms of the Registration Rights Agreements, see “The Exchange Offers” in this prospectus.

Although not required to do so under any agreement, the Issuer is permitting holders of the 2028 Original Notes, the 2031 Original Notes, the 2032 Original Notes and the 2051 Original Notes to exchange their 2028 Original Notes, 2031 Original Notes, 2032 Original Notes and 2051 Original Notes for Exchange Notes of the applicable series. The holders of such 2028 Original Notes, 2031 Original Notes, 2032 Original Notes and 2051 Original Notes, as applicable, are not entitled to any additional interest to the extent any holder chooses not to participate in these exchange offers.

The Exchange Notes will be accepted for clearance through The Depository Trust Company (“DTC”) with a new CUSIP and ISIN number and common code for each series of the Exchange Notes. You should read the discussions under the headings “The Exchange Offers” and “Description of 2028, 2031, 2032 and 2051 Notes” and “Description of 2034 Notes,” respectively, for more information about the exchange offers and Exchange Notes. After the exchange offers are completed, you will no longer be entitled to any exchange or, with limited exceptions, registration rights for your Original Notes.

 

The Exchange Offers

We are offering:

 

   

2028 Exchange Notes registered under the Securities Act in exchange for a like principal amount of 2028 Original Notes;

 

11


Table of Contents
   

2031 Exchange Notes registered under the Securities Act in exchange for a like principal amount of 2031 Original Notes;

 

   

2032 Exchange Notes registered under the Securities Act in exchange for a like principal amount of 2032 Original Notes;

 

   

2034 Exchange Notes registered under the Securities Act in exchange for a like principal amount of 2034 Original Notes to satisfy our obligations under the Registration Rights Agreements; and

 

   

2051 Exchange Notes registered under the Securities Act in exchange for a like principal amount of 2051 Original Notes.

 

  The terms of the Exchange Notes offered in the exchange offers are substantially identical to those of the Original Notes, except that the transfer restrictions relating to the Original Notes, and certain exchange offers provisions and related additional interest provisions relating to the 2034 Original Notes, do not apply to the Exchange Notes.

 

  You may tender your outstanding Original Notes for exchange by following the procedures described under the heading “The Exchange Offers.” The exchange offers are not subject to any federal or state regulatory requirements or approvals other than securities laws and blue sky laws.

 

Expiration Time

The exchange offers will expire at 5:00 p.m., New York City time, on     , 2024, unless we decide to extend the expiration time. Please read “The Exchange Offers—Extensions, Delay in Acceptance, Termination or Amendment” for more information about extending the expiration time.

 

Withdrawal of Tenders

You may withdraw your tender of Original Notes at any time prior to the expiration time. We will return to you, without charge, promptly after the expiration or termination of the exchange offers any Original Notes that you tendered but that were not accepted for exchange.

 

Conditions to the Exchange Offers

The exchange offers are subject to certain customary conditions, which we may amend or waive. We have the right, in our sole discretion, to terminate or withdraw the exchange offers if any of the conditions described in this prospectus are not satisfied or waived. The exchange offers are not conditioned on any minimum aggregate principal amount of Original Notes being tendered.

 

  Please read “The Exchange Offers—Conditions to the Exchange Offers” for more information about the conditions to the exchange offers.

 

Procedures for Tendering Original Notes

If your Original Notes are held through DTC and you wish to participate in the exchange offers, you may do so through DTC’s automated tender offer program. If you tender under this program, you will agree to be bound by the letter of transmittal that we are

 

12


Table of Contents
 

providing with this prospectus as though you had signed the letter of transmittal. By signing or agreeing to be bound by the letter of transmittal, you will represent to us that, among other things:

 

   

any Exchange Notes that you receive will be acquired in the ordinary course of your business;

 

   

you have no arrangement or understanding with any person to participate in a distribution (within the meaning of the Securities Act) of the Exchange Notes in violations of the Securities Act;

 

   

you are not an “affiliate,” as defined in Rule 405 under the Securities Act, of us or any guarantor, or if you are such an affiliate, you will comply with the registration and prospectus delivery requirements of the Securities Act to the extent applicable;

 

   

you are not engaged in and do not intend to engage in a distribution of the Exchange Notes; and

 

   

if you are a broker-dealer that will receive Exchange Notes for your own account in exchange for Original Notes that were acquired as a result of market-making or other trading activities and that you will deliver a prospectus meeting the requirements of the Securities Act (or, to the extent permitted by law, make available a prospectus meeting the requirements of the Securities Act to purchasers) in connection with any resale of such Exchange Notes.

 

Special Procedures for Beneficial Owner

If you own a beneficial interest in Original Notes that are registered in the name of a broker, dealer, commercial bank, trust company or other nominee and you wish to tender the Original Notes in the exchange offers, please contact the registered holder as soon as possible and instruct the registered holder to tender the Original Notes on your behalf and to comply with our instructions described in this prospectus.

 

Resales of Exchange Notes

Except as indicated in this prospectus, we believe that the Exchange Notes will be freely transferable by holders other than our affiliates after the exchange offers without further registration under the Securities Act if:

 

   

you are acquiring the Exchange Notes in the ordinary course of your business;

 

   

you are not participating, do not intend to participate and have no arrangement or understanding with any person to participate in the distribution of the Exchange Notes; and

 

   

you are not an affiliate of the Issuer or any Guarantor.

 

 

Our belief is based on existing interpretations of the Securities Act by the SEC staff set forth in several no-action letters to third parties that are not related to us. We do not intend to seek our own no-action letter, and there is no assurance that the SEC staff would make a

 

13


Table of Contents
 

similar determination with respect to the Exchange Notes. If this interpretation is inapplicable, and you transfer any Exchange Notes without delivering a prospectus meeting the requirements of the Securities Act or without an exemption from such requirements, you may incur liability under the Securities Act. We do not assume, or indemnify holders against, such liability.

 

  Each broker-dealer that is issued Exchange Notes for its own account in exchange for Original Notes that were acquired by the broker-dealer as a result of market-making or other trading activities must acknowledge that it will deliver a prospectus meeting the requirements of the Securities Act (or, to the extent permitted by law, make available a prospectus meeting the requirements of the Securities Act to purchasers) in connection with any resale of the Exchange Notes. See “Plan of Distribution.”

 

United States Federal Income Tax Considerations

The exchange of Original Notes for Exchange Notes will not be a taxable exchange for United States federal income tax purposes. Please see “Material U.S. Federal Income Tax Considerations.”

 

Use of Proceeds

We will not receive any proceeds from the issuance of the Exchange Notes pursuant to the exchange offers. We will pay certain expenses incident to the exchange offers. See “The Exchange Offers—Transfer Taxes.”

 

Registration Rights

If we fail to complete the exchange offers as required by the Registration Rights Agreements in connection with the 2034 Original Notes, we may be obligated to pay additional interest to holders of the 2034 Original Notes. Please see “The Exchange Offers—Purpose of the Exchange Offers—Additional Interest” for more information regarding your rights as a holder of the 2034 Original Notes.

 

  Although not required to do so under any agreement, we are permitting holders of the 2028 Original Notes, the 2031 Original Notes, the 2032 Original Notes and the 2051 Original Notes, as applicable, to exchange their 2028 Original Notes, 2031 Original Notes, 2032 Original Notes and 2051 Original Notes for Exchange Notes of the applicable series. The holders of such 2028 Original Notes, 2031 Original Notes, 2032 Original Notes and 2051 Original Notes, as applicable, are not entitled to any additional interest to the extent any holder chooses not to participate in these exchange offers.

 

The Exchange Agent

We have appointed Wilmington Trust, National Association as exchange agent for the exchange offers. Please direct questions and requests for assistance and requests for additional copies of this prospectus or of the letter of transmittal to the exchange agent. As described in more detail under the caption “The Exchange Offers—Procedures for Tendering,” if you are not tendering under DTC’s

 

14


Table of Contents
 

automated tender offer program, you should send the letter of transmittal and any other required documents to the exchange agent as follows:

 

 

Wilmington Trust, National Association Please email all inquiries to

 

 

DTC@wilmingtontrust.com

 

 

For Information or to Confirm by Telephone:

 

 

(302) 636-6470

 

 

By Mail, Overnight Mail or Courier:

 

 

Wilmington Trust, National Association

 

 

Rodney Square North

 

 

1100 North Market Street

 

 

Wilmington, DE 19890-1626

 

 

Attn: Workflow Management – 5th Floor

 

Shelf Registration

If applicable interpretations of the staff of the SEC do not permit us to effect the exchange offers, or upon the request of holders of the 2034 Original Notes under certain circumstances, we will be required to file, and use commercially reasonable efforts to cause to become effective, a shelf registration statement under the Securities Act which would cover resales of the 2034 Original Notes. See “The Exchange Offers—Resale of Exchange Notes.”

 

Consequences of Failing to Exchange Your Original Notes

Original Notes that are not exchanged in the exchange offers will continue to be subject to the restrictions on transfer that are described in the legend on the Original Notes. In general, you may offer or sell your Original Notes only if they are registered under, or offered or sold under an exemption from, the Securities Act and applicable state securities laws. We do not currently intend to register the Original Notes under the Securities Act (except as discussed in the next sentence).

 

  Following consummation of the exchange offers, we will not be required to register under the Securities Act any 2034 Original Notes that remain outstanding, except in the limited circumstances in which we are obligated to file a shelf registration statement for certain holders of 2034 Original Notes not eligible to participate in the exchange offers pursuant to the registration rights agreement. If your Original Notes are not tendered and accepted in the exchange offers, it may become more difficult for you to sell or transfer your Original Notes. See “The Exchange Offers—Additional Interest” and “Risk Factors.”

 

Consequences of Exchanging Your Original Notes; Who May Participate in the Exchange Offers

Based on a series of no-action letters of the staff of the SEC issued to third parties, we believe that the Exchange Notes that we issue in the exchange offers may be offered for resale, resold and otherwise transferred by you without further compliance with the registration and prospectus delivery provisions of the Securities Act if certain conditions are fulfilled.

 

15


Table of Contents
  If any of these conditions is not satisfied, you will not be eligible to participate in the exchange offers and rely on the position of the staff of the SEC enunciated in a series of no-action letters issued to third parties and you will be required to comply with the registration and prospectus delivery requirements of the Securities Act in connection with the resale of your Original Notes.

 

  If you are a broker-dealer and you will receive Exchange Notes for your own account in exchange for Original Notes that you acquired as a result of market-making activities or other trading activities, you may be a statutory underwriter and will be required to acknowledge that you will deliver a prospectus in connection with any resale of the Exchange Notes. See “Plan of Distribution” for a description of the prospectus delivery obligations of broker-dealers in the exchange offers.

 

The Exchange Notes

The form and terms of the Exchange Notes to be issued in the exchange offers are substantially identical to the form and terms of the Original Notes, except that the Exchange Notes will be registered under the Securities Act and, therefore, will not bear legends restricting their transfer, and with respect to the 2034 Original Notes, will not contain terms providing for additional interest if we fail to perform our registration obligations with respect to the Original Notes. The following summarizes the material terms of the Exchange Notes, which will evidence the same debt as the Original Notes, and both the Original Notes and the Exchange Notes are governed by the same indentures. Certain of the terms and conditions described below are subject to important limitations and expectations. The “Description of 2028, 2031, 2032 and 2051 Notes” and “Description of 2034 Notes” sections of this prospectus contains a more detailed description of the terms and conditions of the Exchange Notes.

 

Issuer

Blue Owl Finance LLC

 

Securities

The Exchange Notes consist of:

 

   

the 2028 Exchange Notes

 

   

the 2031 Exchange Notes

 

   

the 2032 Exchange Notes

 

   

the 2034 Exchange Notes

 

   

the 2051 Exchange Notes

 

Maturity

•  The 2028 Exchange Notes will mature on May 26, 2028.

 

   

The 2031 Exchange Notes will mature on June 10, 2031.

 

   

The 2032 Exchange Notes will mature on February 15, 2032.

 

   

The 2034 Exchange Notes will mature on April 18, 2034.

 

   

The 2051 Exchange Notes will mature on October 7, 2051.

 

Interest Payment Dates

Each series of Exchange Notes will have the same interest payment dates as the corresponding series of Original Notes for which they are being offered in exchange. With respect to each series of Exchange

 

16


Table of Contents
 

Notes, interest will accrue from the date of original issuance or, if interest has already been paid on the corresponding Original Notes exchanged therefor, the date it was most recently paid on such Original Notes (other than for the 2034 Additional Notes, for which the interest is deemed to have accrued from April 18, 2024).

 

Interest Rates; Interest Payment Dates

•  Interest on the 2028 Exchange Notes will be payable on May 26 and November 26 each year.

 

   

Interest on the 2031 Exchange Notes will be payable on June 10 and December 10 of each year.

 

   

Interest on the 2032 Exchange Notes will be payable on February 15 and August 15 of each year.

 

   

Interest on the 2034 Exchange Notes will be payable on April 18 and October 18 each year.

 

   

Interest on the 2051 Exchange Notes will be payable on April 7 and October 7 of each year.

 

Optional Redemption

The Issuer may redeem some or all of the Exchange Notes (i) at any time prior to the applicable date indicated in the table below at a price equal to 100% of the principal amount of such Exchange Notes being redeemed and a “make whole” premium and (ii) on or after the applicable date indicated in the table below at a price equal to 100% of the principal amount of such Exchange Notes being redeemed; plus, in the case of both (i) and (ii), accrued and unpaid interest, if any, to, but not including, the redemption date, as described in this prospectus:

 

  2028 Exchange Notes     April 26, 2028

 

  2031 Exchange Notes    March 10, 2031

 

  2032 Exchange Notes    November 15, 2031

 

  2034 Exchange Notes     January 18, 2034

 

  2051 Exchange Notes     April 7, 2051

 

Ranking

The Exchange Notes will be the Issuer’s unsecured and unsubordinated obligations and will:

 

   

rank equally in right of payment with all of its existing and future unsecured unsubordinated indebtedness, liabilities and other obligations;

 

   

rank senior in right of payment to all of its existing and future subordinated indebtedness;

 

   

be effectively subordinated in right of payment to all of its existing and future secured indebtedness, to the extent of the value of the assets securing such indebtedness; and

 

   

be structurally subordinated in right of payment to all existing and future indebtedness, liabilities and other obligations of each subsidiary of the Issuer or the Guarantors (other than the Issuer), that is not a Guarantor.

 

17


Table of Contents

Guarantors

Each of Blue Owl Capital Inc., Blue Owl Capital GP Holdings LLC, Blue Owl Capital GP LLC, Blue Owl Capital Holdings LP, Blue Owl Capital Carry LP, Blue Owl Capital Group LLC, Blue Owl GPSC Holdings LLC, Blue Owl Capital GP Holdings LP, Blue Owl GP Stakes GP Holdings LLC, Blue Owl Real Estate Holdings LP, Blue Owl Real Estate GP Holdings LLC and Blue Owl Capital Holdings LLC and any other entity that is required to become a guarantor of the notes as provided under “Description of 2028, 2031, 2032 and 2051 Notes—Guarantees” and “Description of 2034 Notes—Guarantees.” As of June 30, 2024, Blue Owl’s non-Guarantor subsidiaries generated substantially all of Blue Owl’s total net revenue, exclusive of intercompany accounts.

 

Guarantees

The Guarantors will fully and unconditionally guarantee payment of principal, premium, if any, and interest on the Exchange Notes on a joint and several basis. The Guarantors are holding companies, and the Exchange Notes will:

 

   

rank equally in right of payment with all of the Guarantors’ existing and future unsecured unsubordinated indebtedness, liabilities and other obligations;

 

   

rank senior in right of payment to all of the Guarantors’ existing and future subordinated indebtedness;

 

   

be effectively subordinated in right of payment to all of the Guarantors’ existing and future secured indebtedness, to the extent of the value of the assets securing such indebtedness; and

 

   

be structurally subordinated in right of payment to all existing and future indebtedness, liabilities and other obligations of each subsidiary of the Guarantors that is not itself the Issuer or a Guarantor.

 

Certain Covenants

The indentures governing the Exchange Notes will contain covenants that, among other things, limit the ability of the Issuer and, as applicable, the Guarantors to:

 

   

merge, consolidate or sell, transfer or lease assets; and

 

   

create liens on the voting stock or profit participating equity interests of their subsidiaries.

 

  These covenants are subject to a number of important qualifications and limitations. See “Description of 2028, 2031, 2032 and 2051 Notes” and “Description of 2034 Notes.”

 

Change of Control Repurchase Event

If a Change of Control Repurchase Event as defined under “Description of 2028, 2031, 2032 and 2051 Notes —Offer to Repurchase Upon a Change of Control Repurchase Event” and “Description of 2034 Notes —Offer to Repurchase Upon a Change of Control Repurchase Event” occurs, the Issuer must offer to repurchase the notes at a repurchase price in cash equal to 101% of the principal amount of the notes, plus accrued and unpaid interest, if any, to, but excluding, the repurchase date. See “Description of 2028,

 

18


Table of Contents
 

2031, 2032 and 2051 Notes —Offer to Repurchase Upon a Change of Control Repurchase Event” and “Description of 2034 Notes —Offer to Repurchase Upon a Change of Control Repurchase Event.”

 

Listing

The Issuer does not intend to apply for the Exchange Notes to be listed on any securities exchange or to arrange for the Exchange Notes to be quoted on any quotation system.

 

Denomination and Form

The Exchange Notes will be book entry only and registered in the name of a nominee of DTC. Investors may elect to hold interests in the Exchange Notes through Clearstream Banking, société anonyme, or Euroclear Bank S.A./N.V., as operator of the Euroclear System (“Euroclear”), if they are participants in these systems, or indirectly through organizations that are participants in these systems. The Exchange Notes will be issued only in denominations of $2,000 and integral multiples of $1,000 in excess thereof.

 

Absence of Public Market for the Notes

A liquid market for the Exchange Notes may not be available if you wish to sell your Exchange Notes.

 

  The Exchange Notes constitute new issues of securities for which there is no established trading market. An active trading market may not develop for the Exchange Notes or, if developed, may not continue. If an active public trading market for the Exchange Notes does not develop or ceases to exist, the market price and liquidity of the Exchange Notes may be adversely affected.

 

Trustee

Wilmington Trust, National Association.

 

Governing Law

The State of New York.

 

Risk Factors

You should consider carefully all of the information set forth in this prospectus and the documents incorporated by reference herein and, in particular, you should carefully evaluate the specific factors under “Risk Factors” beginning on page 20 of this prospectus and those risk factors incorporated by reference herein.

 

19


Table of Contents

RISK FACTORS

Prior to making a decision to participate in the exchange offers, you should carefully consider the risks described below, as well as the risks and other information contained or incorporated by reference in this prospectus. You should also consider the risks, uncertainties and assumptions discussed under the heading “Risk Factors” in our most recent annual report on Form 10-K and in our most recent quarterly report on Form 10-Q, each of which is incorporated herein by reference, and may be amended, supplemented or superseded from time to time by other reports we subsequently have filed with the SEC or may file with the SEC in the future and any prospectus supplement related to a particular offering. The risks and uncertainties we have described are not the only ones we face. Additional risks and uncertainties not presently known to us or that we currently deem immaterial may also affect our operations.

Risks Related to the Exchange Offers

The trading market for the Exchange Notes may be limited.

The Exchange Notes are a new issue of securities for which no established trading market exists. If an active trading market does not develop for the Exchange Notes, investors may not be able to resell them. The Exchange Notes will not be listed on any securities exchange. No assurance can be given that a trading market for the Exchange Notes will develop or of the price at which investors may be able to sell the Exchange Notes, if at all. The lack of a trading market could adversely affect investors’ ability to sell the Exchange Notes and the price at which investors may be able to sell the Exchange Notes. The liquidity of the trading market, if any, and future trading prices of the Exchange Notes will depend on many factors, including, among other things, the number of holders of the Exchange Notes, our operating results, financial performance and prospects, prevailing interest rates, the market for similar securities and the overall securities market, and may be adversely affected by unfavorable changes in these factors.

Your Original Notes will not be accepted for exchange if you fail to follow the exchange offers procedures.

We will issue Exchange Notes pursuant to the exchange offers only after a timely receipt of your Original Notes, a properly completed and duly executed letter of transmittal and all other required documents. Therefore, if you want to tender your Original Notes, please allow sufficient time to ensure timely delivery. If we do not receive your Original Notes, letter of transmittal and other required documents by the expiration time of the exchange offers, we will not accept your Original Notes for exchange. We are generally under no duty to give notification of defects or irregularities with respect to the tenders of Original Notes for exchange. If there are defects or irregularities with respect to your tender of Original Notes, we may not accept your Original Notes for exchange.

If you do not exchange your Original Notes, your Original Notes will continue to be subject to the existing transfer restrictions and you may be unable to sell your outstanding Original Notes.

We did not register the Original Notes and do not intend to do so following the exchange offers. Original Notes that are not tendered will therefore continue to be subject to the existing transfer restrictions and may be transferred only in limited circumstances under applicable securities laws. Because we anticipate that most holders of the Original Notes will elect to exchange their Original Notes for Exchange Notes due to the absence of restrictions on the resale of Exchange Notes under the Securities Act, we anticipate that the liquidity of the market for any Original Notes remaining after the completion of the exchange offers may be substantially limited. If you do not exchange your Original Notes, you will lose your right, except in limited circumstances, to have your Original Notes registered under the federal securities laws. As a result, if you hold Original Notes after the exchange offers, you may be unable to sell your Original Notes and the value of the Original Notes may decline. We have no obligation, except in limited circumstances, and do not currently intend, to file an additional registration statement to cover the resale of Original Notes that did not tender in the exchange offers or to re-offer to exchange the Exchange Notes for Original Notes following the expiration of the exchange offers.

 

20


Table of Contents

Some persons who participate in the exchange offers must deliver a prospectus in connection with resales of the Exchange Notes.

Based on interpretations of the staff of the SEC contained in Exxon Capital Holdings Corp., SEC no-action letter (April 13, 1988), Morgan Stanley & Co. Inc., SEC no-action letter (June 5, 1991) and Shearman & Sterling, SEC no-action letter (July 2, 1983), we believe that you may offer for resale, resell or otherwise transfer the Exchange Notes without compliance with the registration and prospectus delivery requirements of the Securities Act. However, in some instances described in this prospectus under “Plan of Distribution,” you will remain obligated to comply with the registration and prospectus delivery requirements of the Securities Act to transfer your Exchange Notes. In these cases, if you transfer any Exchange Note without delivering a prospectus meeting the requirements of the Securities Act or without an exemption from registration of your Exchange Notes under the Securities Act, you may incur liability under the Securities Act. We do not and will not assume, or indemnify you against, this liability.

Risks Related to the Exchange Notes and Guarantees

The Issuer is a finance subsidiary and will depend upon intercompany transfers from the Guarantors to meet its obligations under the Exchange Notes. The Guarantors are holding companies and will depend upon funds from their respective subsidiaries to meet their obligations under the guarantees. The Exchange Notes and the Guarantees will be structurally subordinated to the claims of the creditors of the subsidiaries of Blue Owl Capital Inc. other than the Issuer and the Guarantors.

The Issuer is an indirect finance subsidiary of Blue Owl Capital Inc. and a direct finance subsidiary of Blue Owl Capital Holdings LP, each of which will guarantee the Exchange Notes and each of which have no operations or assets other than in such capacity. Furthermore, the Guarantors, including Blue Owl Capital Inc., are holding companies, and their only significant assets are their investments in their respective subsidiaries and the cash that is upstreamed to the Guarantors from such subsidiaries for cash management purposes. As a finance subsidiary, the Issuer is dependent upon intercompany transfers of funds from the Guarantors to meet its obligations under the Exchange Notes and, as holding companies, the Guarantors generally are dependent upon intercompany transfers of funds from their respective subsidiaries to meet their obligations under the guarantees. The ability of such entities to make other payments to the Issuer or the Guarantors may be restricted by, among other things, applicable laws as well as agreements to which those entities may be a party. Therefore, the Issuer’s ability and the Guarantors’ abilities to make payments in respect of the Exchange Notes or the guarantees, respectively, may be limited.

None of the subsidiaries of Blue Owl Capital Inc., other than the Issuer, Blue Owl Capital GP Holdings LLC, Blue Owl Capital GP LLC, Blue Owl Capital Holdings LP, Blue Owl Capital Carry LP, Blue Owl Capital Group LLC, Blue Owl GPSC Holdings LLC, Blue Owl Capital GP Holdings LP, Blue Owl GP Stakes GP Holdings LLC, Blue Owl Real Estate Holdings LP, Blue Owl Real Estate GP Holdings LLC and Blue Owl Capital Holdings LLC, will have any obligations in respect of the Exchange Notes, unless any such entities become guarantors. See “Summary—Organizational Structure” and “Description of 2028, 2031, 2032 and 2051 Notes” and “Description of 2034 Notes.” Accordingly, the Exchange Notes will be structurally subordinated to claims of creditors (including trade creditors, if any) of all the subsidiaries of Blue Owl Capital Inc., other than the Issuer, Blue Owl Capital GP Holdings LLC, Blue Owl Capital GP LLC, Blue Owl Capital Holdings LP, Blue Owl Capital Carry LP, Blue Owl Capital Group LLC, Blue Owl GPSC Holdings LLC, Blue Owl Capital GP Holdings LP, Blue Owl GP Stakes GP Holdings LLC, Blue Owl Real Estate Holdings LP, Blue Owl Real Estate GP Holdings LLC and Blue Owl Capital Holdings LLC, unless such entities become guarantors. All obligations of each subsidiary of the Issuer and the Guarantors that is not itself the Issuer or a Guarantor will have to be satisfied before any of the assets of such entities would be available for distribution, upon a liquidation or otherwise, to the Issuer and the Guarantors.

 

21


Table of Contents

We may incur additional indebtedness that may adversely affect our ability to meet our financial obligations under the Exchange Notes.

The terms of the indentures and the Exchange Notes do not impose any limitation on the Issuer or any of the Guarantors or their respective subsidiaries’ ability to incur additional debt. The Issuer or any of the Guarantors or their respective subsidiaries may incur additional indebtedness in the future, which could have important consequences to holders of the Exchange Notes, including the following:

 

   

we could have insufficient cash to meet our financial obligations, including our obligations under the Exchange Notes;

 

   

our ability to obtain additional financing for working capital, capital expenditures or general corporate purposes may be impaired; and

 

   

a significant degree of debt could make us more vulnerable to changes in general economic conditions and also could affect the financial strength ratings of our subsidiaries.

In contrast to typical guaranteed debt securities, the Guarantors of the Exchange Notes are holding companies. Accordingly, the Exchange Notes have similar credit characteristics to holding company debt that does not have the benefit of guarantees and are structurally subordinated to the claims of creditors of our fee generating businesses.

The guarantees of the Exchange Notes are intended to serve a different purpose than guarantees in a traditional guaranteed debt structure. In a typical debt offering with guarantees, the Exchange Notes are issued by a parent holding company and the obligations are fully and unconditionally guaranteed by the Issuer’s wholly owned domestic subsidiaries. This has the effect of improving the credit quality of what would otherwise be holding company debt by effectively eliminating structural subordination of the parent’s debt obligation to the trade and other creditors of the operating businesses. By contrast, the guarantees of the Exchange Notes will be issued by holding companies and, therefore, the Exchange Notes and guarantees will remain structurally subordinated to the creditors of our fee generating businesses. Accordingly, the credit quality of the Exchange Notes and related Guarantees is more similar to holding company debt securities than traditional guaranteed debt securities.

Your right to receive payments on the Exchange Notes is effectively subordinated to the rights of those lenders who have a security interest in the assets of the Issuer, the Guarantors or the subsidiaries of the Guarantors to the extent of the value of such assets.

The Issuer’s obligations under the Exchange Notes are unsecured. In the future, the Issuer, the Guarantors or the subsidiaries of the Guarantors may incur indebtedness that is secured by certain or substantially all of their respective tangible and intangible assets, including the equity interests of each of their existing and future subsidiaries. If the Issuer, the Guarantors or the subsidiaries of the Guarantors were unable to repay any such secured indebtedness, the creditors of such obligations could foreclose on the pledged assets to the exclusion of holders of the Exchange Notes, even if an event of default exists under the indentures or obligations under the Exchange Notes are otherwise due and payable at such time. In any such event, because the Exchange Notes are unsecured, it is possible that there would be no assets remaining from which your claims could be satisfied or, if any assets remained, they might be insufficient to fully satisfy your claims.

If we default on our obligations to pay our other indebtedness, the Issuer may not be able to make payments on the Exchange Notes.

Any default under the agreements governing our indebtedness that is not waived by the required lenders or holders, and the remedies sought by the lenders or holders of such indebtedness, could prevent the Issuer from paying principal, premium, if any, and interest on the Exchange Notes and substantially decrease the market value of the Exchange Notes. If we are unable to generate sufficient cash flow and are otherwise unable to obtain

 

22


Table of Contents

funds necessary to meet required payments of principal, premium, if any, and interest on our indebtedness, or if we otherwise fail to comply with the various covenants, including financial and operating covenants in the instruments governing our indebtedness (including covenants in the indentures for the Exchange Notes), we could be in default under the terms of the agreements governing such indebtedness, including the indentures for the Exchange Notes. In the event of such default,

 

   

the lenders or holders of such indebtedness may be able to cause all of our available cash flow to be used to pay such indebtedness and, in any event, could elect to declare all the funds borrowed thereunder to be due and payable, together with accrued and unpaid interest; and

 

   

we could be forced into bankruptcy or liquidation.

Upon any such bankruptcy filing, we would be stayed from making any ongoing payments on the Exchange Notes, and the holders of the Exchange Notes would not be entitled to receive post-petition interest or applicable fees, costs or charges, or any “adequate protection” under Title 11 of the United States Code (the “Bankruptcy Code”). Furthermore, if a bankruptcy case were to be commenced under the Bankruptcy Code, we could be subject to claims, with respect to any payments made within 90 days prior to commencement of such a case, that we were insolvent at the time any such payments were made and that all or a portion of such payments, which could include repayments of amounts due under the Exchange Notes might be deemed to constitute a preference, under the Bankruptcy Code, and that such payments should be voided by the bankruptcy court and recovered from the recipients for the benefit of the entire bankruptcy estate. Also, in the event that we were to become a debtor in a bankruptcy case seeking reorganization or other relief under the Bankruptcy Code, a delay and/or substantial reduction in payment under the notes may otherwise occur.

The interests of our equity holders may be in conflict with the interests of holders of the Exchange Notes.

Circumstances may occur in which the interests of our equity holders, including the public stockholders of Blue Owl Capital Inc., could be in conflict with the interests of the holders of our debt, including the Exchange Notes. Equity holders may have an interest in pursuing transactions that, in their judgment, enhance the value of their equity investment, even though those transactions may involve risks to the holders of our debt, including the Exchange Notes.

The Issuer may not be able to repurchase the Exchange Notes upon a Change of Control Repurchase Event.

Upon the occurrence of a Change of Control Repurchase Event, each holder of Exchange Notes will have the right to require the Issuer (or the Guarantors) to repurchase all or any part of such holder’s Exchange Notes at a repurchase price equal to 101% of their principal amount, plus accrued and unpaid interest, if any, to, but not including, the date of repurchase. If we experience a Change of Control Repurchase Event, we cannot assure you that the Issuer (or the Guarantors) would have sufficient financial resources available to satisfy its obligations to repurchase the Exchange Notes. The Issuer’s (or Guarantors’) failure to repurchase the Exchange Notes as required under the indentures would result in a default under the indentures, which could result in defaults under other indebtedness of the Issuer or Guarantors, including the acceleration of the payment of any borrowings thereunder and have material adverse consequences for the holders of the Exchange Notes. In addition, the change of control provisions in the indentures may not protect you from certain important corporate events, such as a leveraged recapitalization (which would increase the level of our indebtedness), reorganization, restructuring, merger or other similar transaction. Such a transaction may not involve a change in voting power or beneficial ownership or, even if it does, may not involve a change that constitutes a “Change of Control” as defined in the indentures that would trigger our obligation to repurchase the Exchange Notes. If an event occurs that does not constitute a “Change of Control” as defined in the indentures, we will not be required to make an offer to repurchase the Exchange Notes and you may be required to continue to hold your Exchange Notes despite the event. See “Description of 2028, 2031, 2032 and 2051 Notes —Offer to Repurchase Upon a Change of Control Repurchase Event” and “Description of 2034 Notes —Offer to Repurchase Upon a Change of Control Repurchase Event.”

 

23


Table of Contents

Redemption may adversely affect your return on the Exchange Notes.

The Issuer has the right to redeem some or all of the Exchange Notes prior to maturity, as described under “Description of 2028, 2031, 2032 and 2051 Notes—Optional Redemption of the Notes” and “Description of 2034 Notes—Optional Redemption of the Notes.” The Issuer may redeem the Exchange Notes at times when prevailing interest rates may be relatively low. Accordingly, you may not be able to reinvest the redemption proceeds in a comparable security at an effective interest rate as high as that of the Exchange Notes.

There are limited covenants and protections in the indentures.

While the indentures and the Exchange Notes contain terms intended to provide protection to holders upon the occurrence of certain events involving significant corporate transactions and our creditworthiness, these terms are limited and may not be sufficient to protect your investment in the Exchange Notes. For example, there are no financial covenants in the indentures. In addition, as described under “Description of 2028, 2031, 2032 and 2051 Notes—Offer to Repurchase Upon a Change of Control Repurchase Event” and “Description of 2034 Notes—Offer to Repurchase Upon a Change of Control Repurchase Event,” upon the occurrence of a Change of Control Repurchase Event, holders will be entitled to require the Issuer to repurchase their Exchange Notes at 101% of their principal amount. However, the definition of the term “Change of Control Repurchase Event” is limited and does not cover a variety of transactions (such as acquisitions by us, recapitalizations or “going private” transactions by our affiliates) that could negatively affect the value of your Exchange Notes. A change of control transaction under the indentures may only occur if there is either (i) a sale of all or substantially all of our assets or (ii) a change in the controlling interest in our business coupled with the acquisition by a third-party of an entitlement to receive more than 50% of our equity distributions or partner allocations. For a Change of Control Repurchase Event to occur there must be not only a change of control transaction as defined in the indentures, but also a ratings downgrade resulting from such transaction. If we were to enter into a significant corporate transaction that negatively affects the value of the Exchange Notes, but would not constitute a Change of Control Repurchase Event, you would not have any rights to require the Issuer to repurchase the Exchange Notes prior to their maturity, which also would adversely affect your investment.

A downgrade, suspension or withdrawal of the rating assigned by a rating agency to the Exchange Notes could cause the liquidity or market value of the Exchange Notes to decline significantly.

One or more credit rating agencies are expected to assign credit ratings to the Exchange Notes. Any such ratings may not reflect the potential impact of all risks related to structure, market, additional factors discussed above and incorporated by reference herein and other factors that may affect the value of the Exchange Notes. A credit rating is not a recommendation to buy, sell or hold securities and may be revised or withdrawn by the rating agency at any time at its sole discretion. There can be no assurance that any of the ratings assigned to the Exchange Notes by such agencies will remain for any given period of time or that such ratings will not be lowered or withdrawn entirely by such agencies if in their judgment future circumstances relating to the basis of the rating, such as adverse changes in the Company, so warrant. Neither we nor the initial purchasers undertake any obligation to maintain the ratings or to advise holders of any changes in ratings. A downgrade, suspension or withdrawal of the rating assigned by a rating agency to the Exchange Notes could cause the liquidity or market value of the notes to decline significantly.

Federal and state fraudulent transfer laws may permit a court to void the Exchange Notes and the guarantees, subordinate claims in respect of the Exchange Notes and any guarantees and require noteholders to return payments received and, if that occurs, you may not receive any payments on the Exchange Notes.

Federal and state fraudulent transfer and conveyance statutes may apply to the issuance of the Exchange Notes, the incurrence of any guarantees of the notes entered into upon issuance of the Exchange Notes and guarantees that may be entered into thereafter under the terms of the indentures. Under federal bankruptcy law and comparable provisions of state fraudulent transfer or conveyance laws, which may vary from state to state,

 

24


Table of Contents

the Exchange Notes or any guarantee could be voided as a fraudulent transfer or conveyance if (1) the Issuer or any of the Guarantors, as applicable, issued the Exchange Notes or incurred its guarantee with the intent of hindering, delaying or defrauding creditors or (2) the Issuer or any of the Guarantors, as applicable, received less than reasonably equivalent value or fair consideration in return for issuing the Exchange Notes or incurring its guarantee and, in the case of (2) only, one of the following is also true at the time thereof:

 

   

the Issuer or any of the Guarantors, as applicable, were insolvent or rendered insolvent by reason of the issuance of the Exchange Notes or the incurrence of the guarantees;

 

   

the issuance of the Exchange Notes or the incurrence of the guarantees left the Issuer or any of the Guarantors, as applicable, with an unreasonably small amount of capital to carry on business; or

 

   

the Issuer or any of the Guarantors intended to, or believed that it would, incur debts beyond the Issuer’s or such Guarantor’s ability to pay such debts as they mature.

A court would likely find that the Issuer or a Guarantor did not receive reasonably equivalent value or fair consideration for the Exchange Notes or a guarantee if the Issuer or such Guarantor did not substantially benefit directly or indirectly from the issuance of the Exchange Notes or the applicable guarantee. As a general matter, value is given for a transfer or an obligation if, in exchange for the transfer or obligation, property is transferred or new or antecedent debt is secured or satisfied.

We cannot be certain as to the standards a court would use to determine whether or not the Issuer or the Guarantors were solvent at the relevant time or, regardless of the standard that a court uses, that the issuance of the guarantees would not be further subordinated to the Issuer’s or any of the Guarantors’ other debt. Generally, however, an entity would be considered insolvent if at the time it incurred indebtedness:

 

   

the sum of its debts, including contingent liabilities, was greater than the fair saleable value of all its assets;

 

   

the present fair saleable value of its assets was less than the amount that would be required to pay its probable liability on its existing debts, including contingent liabilities, as they become absolute and mature; or

 

   

it could not pay its debts as they become due.

If a court were to find that the issuance of the Exchange Notes or the incurrence of the guarantees was a fraudulent transfer or conveyance, the court could void the payment obligations under the Exchange Notes or such guarantees or subordinate the Exchange Notes or such guarantees to presently existing and future indebtedness of the Issuer or of the applicable Guarantor, or require the holders of the Exchange Notes to repay any amounts received with respect to such guarantees. In the event of a finding that a fraudulent transfer or conveyance occurred, you may not receive any repayment on the Exchange Notes.

Although each guarantee entered into by a Guarantor will contain a provision intended to limit that Guarantor’s liability to the maximum amount that it could incur without causing the incurrence of obligations under its guarantee to be a fraudulent transfer, this provision may not be effective to protect those guarantees from being voided under fraudulent transfer law, or may reduce that Guarantor’s obligation to an amount that effectively makes its guarantee worthless.

 

25


Table of Contents

USE OF PROCEEDS

We will not receive any cash proceeds from the issuance of the Exchange Notes. In consideration for issuing the Exchange Notes as contemplated in this prospectus, we will receive in exchange Original Notes in like principal amount, which will be cancelled, and, as such, issuing the Exchange Notes will not result in any increase in our indebtedness or be financed with new borrowings.

 

26


Table of Contents

THE EXCHANGE OFFERS

Purpose of the Exchange Offers

The Issuer, the Guarantors and the initial purchasers of the 2034 Original Notes entered into the Registration Rights Agreements with respect to the 2034 Original Notes. In each of the Registration Rights Agreements, the Issuer and the Guarantors agreed for the benefit of the holders of the 2034 Original Notes to use commercially reasonable efforts to, (i) file a registration statement on an appropriate registration form (the “exchange offer registration statement”) with the SEC with respect to a registered offer to exchange the 2034 Original Notes for 2034 Exchange Notes with terms substantially identical to the 2034 Original Notes, except that the 2034 Exchange Notes will not contain certain terms with respect to registration rights and additional interest as described below, and (ii) cause the exchange offer registration statement to be declared effective under the Securities Act. Upon the exchange offer registration statement being declared effective, the Issuer and the Guarantors will offer the applicable Exchange Notes in exchange for surrender of the 2034 Original Notes.

Although not required to do so under any agreement, the Issuer is permitting holders of the 2028 Original Notes, the 2031 Original Notes, the 2032 Original Notes and the 2051 Original Notes to exchange their 2028 Original Notes, 2031 Original Notes, 2032 Original Notes and 2051 Original Notes for Exchange Notes of the applicable series.

The Issuer and the Guarantors will keep the exchange offers open for not less than the minimum period required under applicable federal and state securities laws, and in no event less than 20 business days after the date the notice of the exchange offers is first sent to holders. For each Original Note surrendered to us pursuant to the exchange offers, the holder who surrendered such Original Note will receive an Exchange Note having a principal amount equal to that of the surrendered Original Note. Interest on each Exchange Note will accrue from the later of the last interest payment date on which interest was paid on the Original Note surrendered in exchange therefor, or if no interest has been paid on the Original Note, from the issue date of the Original Notes (other than for the 2034 Additional Notes, for which the interest is deemed to have accrued from April 18, 2024).

The Issuer refers to its offers to exchange the Original Notes for the Exchange Notes of the applicable series as the “exchange offers.”

Resale of Exchange Notes

Based on interpretations by the staff of the SEC, as described in no-action letters issued to third parties that are not related to the Issuer, including Morgan Stanley & Co., Inc. (available June 5, 1991) and Exxon Capital Holdings Corporation (available May 13, 1988), as interpreted in the SEC’s letter to Shearman & Sterling LLP (dated July 2, 1993), the Issuer believes the Exchange Notes will be freely transferable by holders other than its affiliates after the exchange offers without further registration under the Securities Act if the holder of the Exchange Notes represents to the Issuer in the exchange offers that it is acquiring the Exchange Notes in the ordinary course of its business, that it has no arrangement or understanding with any person to participate in the distribution of the Exchange Notes and that it is not the Issuer’s affiliate, as such terms are interpreted by the SEC; provided, however, that broker-dealers (“Participating Broker-Dealers”) receiving Exchange Notes in the exchange offers will have a prospectus delivery requirement with respect to resales of such Exchange Notes. The Issuer also believes that Participating Broker-Dealers may fulfill their prospectus delivery requirements with respect to Exchange Notes (other than a resale of an unsold allotment from the sale of the Original Notes) with this prospectus.

The Issuer has not entered into any arrangement or understanding with any person who will receive Exchange Notes in the exchange offers to distribute those securities following completion of the exchange offers. The Issuer is not aware of any person that will participate in the exchange offers with a view to distribute the

 

27


Table of Contents

Exchange Notes. If you tender your Original Notes in the exchange offers with the intention of participating in any manner in a distribution of the Exchange Notes, you:

 

   

cannot rely on such interpretations of the SEC staff set forth in the no-action letters described above; and

 

   

must comply with the registration and prospectus delivery requirements of the Securities Act in order to resell Exchange Notes, and be identified as an underwriter in the prospectus.

Unless an exemption from registration is otherwise available, the resale by any security holder intending to distribute Exchange Notes should be covered by an effective registration statement under the Securities Act containing the selling security holder’s information required under the Securities Act. This prospectus may be used for an offer to resell, a resale or other retransfer of Exchange Notes only as specifically described in this prospectus. Each broker-dealer that receives Exchange Notes for its own account in exchange for Original Notes, where such Original Notes were acquired by such broker-dealer as a result of market-making or other trading activities, must acknowledge that it will deliver a prospectus meeting the requirements of the Securities Act (or, to the extent permitted by law, make available a prospectus meeting the requirements of the Securities Act to purchasers) in connection with any resale of such Exchange Notes. See “Plan of Distribution.”

Shelf Registration

Pursuant to the Registration Rights Agreements, the Issuer agreed to make available, during the period required by the Securities Act, a prospectus meeting the requirements of the Securities Act for use by participating broker-dealers and other persons, if any, with similar prospectus delivery requirements for use in connection with any resale of 2034 Original Notes.

If

(a) because of any change in law or in currently prevailing interpretations of the staff of the SEC, the Issuer is not permitted to effect the exchange offer with respect to the 2034 Exchange Notes,

(b) the exchange offer is not consummated within 365 days after the date on which the 2034 Initial Notes are originally issued (or, if such 365th day is not a business day, the next succeeding business day),

(c) in certain circumstances, certain holders of unregistered 2034 Exchange Notes so request, or

(d) in the case of any holder that participates in the exchange offer with respect to the 2034 Notes, such holder does not receive 2034 Exchange Notes on the date of the exchange that may be sold without restriction under state and federal securities laws (other than due solely to the status of such holder as an affiliate of ours within the meaning of the Securities Act) and makes a request pursuant to each Registration Rights Agreement, as applicable, then, in each case, we and the Guarantors will, at our sole expense,

(i) file with the SEC a shelf registration statement covering resales of the 2034 Exchange Notes within 60 days after the date on which such filing obligation arises (or, if such 60th day is not a business day, the next succeeding business day) and use its commercially reasonable efforts to cause such shelf registration statement to be declared effective under the Securities Act within 60 days after the deadline to file the shelf registration statement (or, if such 60th day is not a business day, the next succeeding business day) and

(ii) use its commercially reasonable efforts to keep effective such shelf registration statement until the earliest of (i) 365 days after the effective date of such shelf registration statement or (ii) such time as all of the applicable 2034 Exchange Notes have been sold thereunder (the “shelf registration period”).

In addition, the Issuer and the Guarantors agreed, in the event a shelf registration statement is filed, to provide to each holder whose 2034 Exchange Notes are registered under such shelf registration statement copies of the prospectus that is a part of such shelf registration statement, notify each such holder when such shelf registration statement has become effective and take certain other actions as are required to permit unrestricted

 

28


Table of Contents

resales of the 2034 Exchange Notes. A holder of 2034 Exchange Notes that sells its notes pursuant to the shelf registration statement generally,

 

  (i)

will be required to make certain representations to us (as described in each Registration Rights Agreement),

 

  (ii)

will be named as a selling security holder in the related prospectus and be required to deliver a prospectus to purchasers,

 

  (iii)

will be subject to certain of the civil liability provisions under the Securities Act in connection with such sales, and

 

  (iv)

will be bound by the provisions of the applicable Registration Rights Agreement that are applicable to such a holder (including certain indemnification rights and obligations thereunder). In addition, each holder of the 2034 Exchange Notes will be required to deliver information to be used in connection with the shelf registration statement in order to have its 2034 Exchange Notes included in the shelf registration statement.

Additional Interest

Pursuant to the terms of the Registration Rights Agreements if (A) the Issuer has not exchanged 2034 Exchange Notes for all 2034 Original Notes validly tendered in accordance with the terms of the applicable exchange offer on or prior to the day that is 365 days after April 18, 2024 (or, if such 365th day is not a business day, the next succeeding business day) or (B) if applicable, a shelf registration statement covering resales of the 2034 Exchange Notes eligible for inclusion in the shelf registration statement has not been declared effective on or prior to the date specified for such effectiveness pursuant to the Registration Rights Agreements, as applicable, or has been declared effective and after effectiveness of such shelf registration statement ceases to be effective at any time during the shelf registration period (subject to certain exceptions), then additional interest will accrue on the principal amount of the applicable series of 2034 Exchange Notes at a rate of 0.25% per annum (which rate shall be increased by an additional 0.25% per annum for each subsequent 90-day period that such additional interest continues to accrue; provided that the rate at which such additional interest accrues may in no event exceed 0.50% per annum) commencing on (x) the day after the date that is 365 days after April 18, 2024, in the case of (A) above, or (y) the day such shelf registration statement (if required) has not been declared effective or ceases to be effective, in the case of (B) above; provided, however, that upon the exchange of 2034 Exchange Notes for all 2034 Original Notes tendered (in the case of clause (A) above), or upon the effectiveness of a shelf registration statement that had ceased to remain effective (in the case of clause (B) above), additional interest on the 2034 Exchange Notes as a result of such clause (or the relevant sub-clause thereof), as the case may be, shall cease to accrue. Any amounts of additional interest due will be payable in cash on the same original interest payment dates as interest on the 2034 Exchange Notes is payable.

However, the Registration Rights Agreements do not require us to file supplements or amendments to maintain effectiveness of a shelf registration statement under certain circumstances where such supplement or amendment would require us to disclose material non-public information; instead, the Registration Rights Agreements generally permit the filing of any such supplement or amendment to be delayed for a period not to exceed 30 days in any three month period and 90 days in any calendar year. No additional interest will accrue as a result of such a delay.

Terms of the Exchange Offers

Upon the terms and subject to the conditions described in this prospectus and in the letter of transmittal, we will accept for exchange any Original Notes properly tendered and not withdrawn prior to the expiration time of the exchange offers. We will issue $1,000 principal amount of Exchange Notes in exchange for each $1,000 principal amount of Original Notes surrendered under the exchange offers and accepted by us. Original Notes may be tendered only in integral multiples of $1,000, subject to a $2,000 minimum, and untendered Original Notes may only be in a minimum denomination of $2,000 and integral multiples of $1,000 in excess thereof.

 

29


Table of Contents

The terms of the Exchange Notes are identical in all material respects to those of the Original Notes, except the Exchange Notes will not be subject to transfer restrictions. Also, the 2034 Exchange Notes will not include provisions contained in the 2034 Original Notes that required payment of additional interest in the event we failed to satisfy our registration obligations with respect to the Original Notes. Each series of Exchange Notes will be issued under and entitled to the benefits of the same indenture that authorized the issuance of the related Original Notes, respectively.

The Exchange Notes will evidence the same indebtedness as the Original Notes, which they will replace, and will be issued under, and be entitled to the benefits of, the same indenture that governs the Original Notes, respectively. As a result, each series of the Exchange Notes and the Original Notes will be treated as a single series of debt securities under the indentures, as applicable. The exchange offers do not depend on any minimum aggregate principal amount of Original Notes being tendered for exchange.

As of the date of this prospectus, $59.8 million in aggregate principal amount of the 2028 Original Notes, $700.0 million in aggregate principal amount of the 2031 Original Notes, $400.0 million in aggregate principal amount of the 2032 Original Notes, $1.0 billion in aggregate principal amount of the 2034 Notes are outstanding, and $350.0 million in aggregate principal amount of the 2051 Original Notes. This prospectus and the letter of transmittal are being sent to all registered holders of the Original Notes. There will be no fixed record date for determining registered holders of the Original Notes entitled to participate in the exchange offers.

We intend to conduct the exchange offers in accordance with the provisions of the Registration Rights Agreements with respect to the 2034 Original Notes, and with respect to all Original Notes, in accordance with the applicable requirements of the Securities Act and the Exchange Act, and the SEC rules and regulations. Original Notes that are not tendered for exchange in the exchange offers:

 

   

will remain outstanding;

 

   

will continue to accrue interest; and

 

   

will be entitled to the rights and benefits that holders have under the indenture relating to such notes and, with respect to the 2034 Original Notes, the Registration Rights Agreements.

We will be deemed to have accepted for exchange properly tendered Original Notes when we have given written notice of the acceptance to the exchange agent, and with respect to the 2034 Original Notes, complied with the applicable provisions of the Registration Rights Agreements. The exchange agent will act as agent for the tendering holders for the purposes of receiving the Exchange Notes from us. We will issue the Exchange Notes promptly after the expiration of the exchange offers.

If you tender Original Notes in the exchange offers, you will not be required to pay brokerage commissions or fees or, subject to the instructions in the letter of transmittal, transfer taxes with respect to the exchange of Original Notes. We will pay all charges and expenses, other than certain applicable taxes described below, in connection with the exchange offers. It is important that you read “—Fees and Expenses” below for more details about fees and expenses incurred in the exchange offers.

We will return any Original Notes that we do not accept for exchange for any reason without expense to the tendering holder as promptly as practicable after the expiration or termination of the exchange offers.

The exchange offers are not subject to any federal or state regulatory requirements or approvals other than securities laws and blue-sky laws.

Expiration Time

The exchange offers will expire at 5:00 p.m., New York City time, on     , 2024, unless at our sole discretion we extend the exchange offers.

 

30


Table of Contents

Extensions, Delay in Acceptance, Termination or Amendment

We expressly reserve the right, at any time or at various times, to extend the period of time during which the exchange offers are open. We may delay acceptance for exchange of any Original Notes by giving oral or written notice of the extension to their holders. During any such extensions, all Original Notes you have previously tendered will remain subject to the exchange offers for that series, and we may accept them for exchange.

To extend the exchange offers, we will notify the exchange agent orally or in writing (if oral to be promptly confirmed in writing) of any extension. We also will make a public announcement of the extension no later than 9:00 a.m., New York City time, on the next business day after the previously scheduled expiration time.

If any of the conditions described below under “—Conditions to the Exchange Offers” have not been satisfied with respect to the exchange offers, we reserve the right, at our sole discretion:

 

   

to extend the exchange offers;

 

   

to delay accepting for exchange any Original Notes; or

 

   

to terminate the exchange offers.

We will give oral or written notice (if oral to be promptly confirmed in writing) of such extension, delay or termination to the exchange agent. Subject to the terms of the Registration Rights Agreements applicable to the 2034 Original Notes, we also reserve the right to amend the terms of the exchange offers in any manner.

Any such extension, delay in acceptance, termination or amendment will be followed as promptly as practicable by oral or written notice thereof to the registered holders of the Original Notes. If we amend the exchange offers in a manner that we determine to constitute a material change, we will promptly disclose that amendment by means of a prospectus supplement and we will extend the offer periods if necessary so that at least five business days remain in the offer period following notice of the material change. We will distribute the supplement to the registered holders of the Original Notes. Depending on the significance of the amendment and the manner of disclosure to the registered holders, we may extend, pursuant to the terms of the Registration Rights Agreements applicable to the 2034 Original Notes and the requirements of federal securities law, the exchange offer if the exchange offer would otherwise expire during such period.

Without limiting the manner in which we may choose to make public announcements of any extension, delay in acceptance, termination or amendment of the exchange offers, we have no obligation to publish, advertise or otherwise communicate any such public announcement, other than by making a timely release to an appropriate news agency.

Conditions to the Exchange Offers

Notwithstanding any other provision of the exchange offers and subject to the terms of the Registration Rights Agreements applicable to the 2034 Original Notes, we will not be required to accept for exchange, or to issue Exchange Notes in exchange for, any Original Notes and may terminate or amend the exchange offers, if at any time before the expiration time of the exchange offers any of the following events occur:

 

   

any injunction, order or decree has been issued by any court or any governmental agency that would prohibit, prevent or otherwise materially impair our ability to proceed with the exchange offers; or

 

   

the exchange offers violate any applicable law or any applicable interpretation of the staff of the SEC.

In addition, we will not be obligated to accept for exchange the Original Notes of any holder that has not made to us:

 

   

the representations described under “—Procedures for Tendering” and “Plan of Distribution”; and

 

31


Table of Contents
   

such other representations as may be reasonably necessary under applicable SEC rules, regulations or interpretations to make available to us an appropriate form for registering the Exchange Notes under the Securities Act.

We expressly reserve the right to amend or terminate the exchange offers notwithstanding the satisfaction of the foregoing, and to reject for exchange any Original Notes upon the occurrence of any of the conditions to the exchange offers specified above. We will give oral or written notice of any extension, non-acceptance, termination or amendment to the holders of the Original Notes as promptly as practicable.

These conditions are for our sole benefit, and we may assert them or waive them in whole or in part at any time or at various times at our sole discretion. Our failure at any time to exercise any of these rights will not mean that we have waived our rights. Each right will be deemed an ongoing right that we may assert at any time or at various times. If we waive a condition, we may be required in order to comply with applicable securities laws, to extend the expiration time of the exchange offers.

In addition, we will not accept for exchange any Original Notes tendered, and will not issue Exchange Notes in exchange for any such Original Notes, if at such time any stop order has been threatened or is in effect with respect to the registration statement of which this prospectus constitutes a part or the qualification of the indentures relating to the Exchange Notes under the Trust Indenture Act of 1939, as amended (the “Trust Indenture Act”).

Procedures for Tendering

How to Tender Generally

Only a holder of the Original Notes as determined by our records or those of Wilmington Trust, National Association, as trustee or DTC may tender Original Notes in the exchange offers. To tender in the exchange offers, a holder must either (1) comply with the procedures for physical tender or (2) comply with the automated tender offer program procedures of DTC, described below.

To complete a physical tender, a holder must:

 

   

complete, sign and date the letter of transmittal or a facsimile of the letter of transmittal;

 

   

have the signature on the letter of transmittal guaranteed if the letter of transmittal so requires;

 

   

mail or deliver the letter of transmittal or facsimile to the exchange agent prior to the expiration time; and

 

   

deliver the Original Notes to the exchange agent prior to the expiration time.

To be tendered effectively, the exchange agent must receive any physical delivery of the letter of transmittal and other required documents at its address provided above under “Prospectus Summary—Summary of the Exchange Offers—The Exchange Agent” prior to the expiration time.

To complete a tender through DTC’s automated tender offer program, the exchange agent must receive, prior to the expiration time, a timely confirmation of book-entry transfer of such Original Notes into the exchange agent’s account at DTC according to the procedure for book-entry transfer described below or a properly transmitted agent’s message.

The tender by a holder that is not withdrawn prior to the expiration time and our acceptance of that tender will constitute an agreement between the holder and us in accordance with the terms and subject to the conditions described in this prospectus and in the letter of transmittal.

 

32


Table of Contents

THE METHOD OF DELIVERY OF ORIGINAL NOTES, THE LETTER OF TRANSMITTAL AND ALL OTHER REQUIRED DOCUMENTS TO THE EXCHANGE AGENT IS AT YOUR ELECTION AND RISK. RATHER THAN MAIL THESE ITEMS, WE RECOMMEND THAT YOU USE AN OVERNIGHT OR HAND DELIVERY SERVICE. IN ALL CASES, YOU SHOULD ALLOW SUFFICIENT TIME TO ENSURE DELIVERY TO THE EXCHANGE AGENT BEFORE THE EXPIRATION TIME. YOU SHOULD NOT SEND THE LETTER OF TRANSMITTAL OR ORIGINAL NOTES TO US. YOU MAY REQUEST YOUR BROKER, DEALER, COMMERCIAL BANK, TRUST COMPANY OR OTHER NOMINEE TO EFFECT THE ABOVE TRANSACTIONS FOR YOU.

How to Tender if You Are a Beneficial Owner

If you beneficially own Original Notes that are registered in the name of a broker, dealer, commercial bank, trust company or other nominee and you wish to tender those Original Notes, you should contact the registered holder as soon as possible and instruct the registered holder to tender on your behalf. If you are a beneficial owner and wish to tender on your own behalf, you must, prior to completing and executing the letter of transmittal and delivering your Original Notes, either:

 

   

make appropriate arrangements to register ownership of the Original Notes in your name; or

 

   

obtain a properly completed bond power from the registered holder of your Original Notes.

The transfer of registered ownership may take considerable time and may not be completed prior to the expiration time.

Signatures and Signature Guarantees

You must have signatures on a letter of transmittal or a notice of withdrawal described below under “—Withdrawal of Tenders” guaranteed by an eligible institution unless the Original Notes are tendered:

 

   

by a registered holder who has not completed the box entitled “Special Issuance Instructions” or “Special Delivery Instructions” on the letter of transmittal; or

 

   

for the account of an eligible institution.

An “eligible institution” is member firm of a registered national securities exchange or of the Financial Industry Regulatory Authority, Inc., a commercial bank or trust company having an office or correspondent in the United States, or an eligible guarantor institution within the meaning of Rule 17Ad-15 under the Exchange Act, that is a member of one of the recognized signature guarantee programs identified in the letter of transmittal.

When Endorsements or Bond Powers Are Needed

If a person other than the registered holder of any Original Notes signs the letter of transmittal, the Original Notes must be endorsed or accompanied by a properly completed bond power. The registered holder must sign the bond power as the registered holder’s name appears on the Original Notes. An eligible institution must guarantee that signature.

If the letter of transmittal or any Original Notes or bond powers are signed by trustees, executors, administrators, guardians, attorneys-in-fact, or officers of corporations or others acting in a fiduciary or representative capacity, those persons should so indicate when signing. Unless we waive this requirement, they also must submit evidence satisfactory to us of their authority to deliver the letter of transmittal.

Tendering Through DTC’s Automated Tender Offer Program

The exchange agent and DTC have confirmed that any financial institution that is a participant in DTC’s system may use DTC’s automated tender offer program to tender. Accordingly, participants in the program may,

 

33


Table of Contents

instead of physically completing and signing the letter of transmittal and delivering it to the exchange agent, transmit their acceptance of the exchange offers electronically. They may do so by causing DTC to transfer the Original Notes to the exchange agent in accordance with its procedures for transfer. DTC will then send an agent’s message to the exchange agent.

An agent’s message is a message transmitted by DTC to and received by the exchange agent and forming part of the book-entry confirmation, stating that:

 

   

DTC has received an express acknowledgment from a participant in DTC’s automated tender offer program that is tendering Original Notes that are the subject of such book-entry confirmation;

 

   

the participant has received and agrees to be bound by the terms of the letter of transmittal; and

 

   

we may enforce the agreement against such participant.

Determinations Under the Exchange Offers

We will determine at our sole discretion all questions as to the validity, form, eligibility, time of receipt, acceptance of tendered Original Notes and withdrawal of tendered Original Notes. Our determination will be final and binding. We reserve the absolute right to reject any Original Notes not properly tendered or any Original Notes our acceptance of which, in the opinion of our counsel, might be unlawful. Our interpretation of the terms and conditions of the exchange offers, including the instructions in the letter of transmittal, will be final and binding on all parties.

Unless waived, any defects or irregularities in connection with tenders of Original Notes must be cured within such time as we determine. Neither we, the exchange agent nor any other person will be under any duty to give notification of defects or irregularities with respect to tenders of Original Notes, nor will we or those persons incur any liability for failure to give such notification. Tenders of Original Notes will not be deemed made until such defects or irregularities have been cured or waived. Any Original Notes received by the exchange agent that are not properly tendered and as to which the defects or irregularities have not been cured or waived will be returned to the tendering holder, unless otherwise provided in the letter of transmittal, as soon as practicable following the expiration time.

When We Will Issue Exchange Notes

In all cases, we will issue Exchange Notes for Original Notes that we have accepted for exchange in the exchange offers only after the exchange agent timely receives:

 

   

Original Notes or a timely book-entry confirmation of transfer of such Original Notes into the exchange agent’s account at DTC; and

 

   

a properly completed and duly executed letter of transmittal and all other required documents or a properly transmitted agent’s message.

Return of Original Notes Not Accepted or Exchanged

If we do not accept any tendered Original Notes for exchange for any reason described in the terms and conditions of the exchange offers or if Original Notes are submitted for a greater principal amount than the holder desires to exchange, we will return the unaccepted or non-exchanged Original Notes without expense to their tendering holder. In the case of Original Notes tendered by book-entry transfer into the exchange agent’s account at DTC according to the procedures described below, such non-exchanged Original Notes will be credited to an account maintained with DTC. These actions will occur as promptly as practicable after the expiration or termination of the exchange offers.

 

34


Table of Contents

Your Representations to Us

By signing or agreeing to be bound by the letter of transmittal, you will represent to us that, among other things:

 

   

you hold all right, title and interest in and to the Original Notes;

 

   

you transfer all right, title and interest in the Original Notes to us in exchange for the Exchange Notes free and clear of all liens, encumbrances, or rights or interests of third parties;

 

   

any Exchange Notes to be received by you will be acquired in the ordinary course of your business;

 

   

you have no arrangement or understanding with any person to participate in a distribution (within the meaning of the Securities Act) of the Exchange Notes in violation of the provisions of the Securities Act;

 

   

you are not an “affiliate” (as defined in Rule 405 under the Securities Act) of us or any guarantor, or if you are such an affiliate, you will comply with the registration and prospectus delivery requirements of the Securities Act to the extent applicable;

 

   

you are not engaged in, and do not intend to engage in, a distribution of the Exchange Notes; and

 

   

if you are a Participating Broker-Dealer that will receive Exchange Notes for your own account in exchange for Original Notes acquired as a result of market-making or other trading activities, you will deliver a prospectus meeting the requirements of the Securities Act (or, to the extent permitted by law, make available a prospectus meeting the requirements of the Securities Act to purchasers) in connection with any resale of such Exchange Notes.

Book-Entry Transfer

The exchange agent will make a request to establish an account with respect to the Original Notes at DTC for purposes of the exchange offers promptly after the date of this prospectus. Any financial institution participating in DTC’s system may make book-entry delivery of Original Notes by causing DTC to transfer such Original Notes into the exchange agent’s account at DTC in accordance with DTC’s procedures for transfer.

Withdrawal of Tenders

Except as otherwise provided in this prospectus, you may withdraw your tender at any time prior to the expiration time. For a withdrawal to be effective:

 

   

the exchange agent must receive a written notice of withdrawal at one of the addresses listed above under “Prospectus Summary—Summary of the Exchange Offers—The Exchange Agent”; and

 

   

the withdrawing holder must comply with the appropriate procedures of DTC’s automated tender offer program.

Any notice of withdrawal must:

 

   

specify the name of the person who tendered the Original Notes to be withdrawn;

 

   

identify the Original Notes to be withdrawn, including the registration number or numbers and the principal amount of such Original Notes;

 

   

be signed by the person who tendered the Original Notes in the same manner as the Original signature on the letter of transmittal used to deposit those Original Notes or be accompanied by documents of transfer sufficient to permit the Trustee to register the transfer in the name of the person withdrawing the tender; and

 

35


Table of Contents
   

specify the name in which such Original Notes are to be registered, if different from that of the person who tendered the Original Notes.

If Original Notes have been tendered under the procedure for book-entry transfer described above, any notice of withdrawal must specify the name and number of the account at DTC to be credited with the withdrawn Original Notes and otherwise comply with the procedures of DTC.

We will determine all questions as to the validity, form, eligibility and time of receipt of notice of withdrawal, and our determination shall be final and binding on all parties. We will deem any Original Notes so withdrawn not to have been validly tendered for exchange for purposes of the exchange offers.

Any Original Notes that have been tendered for exchange but that are not exchanged for any reason will be returned to their holder without cost to the holder, or, in the case of Original Notes tendered by book-entry transfer into the exchange agent’s account at DTC according to the procedures described above, such Original Notes will be credited to an account maintained with DTC for the Original Notes. This return or crediting will take place as soon as practicable after withdrawal, rejection of tender or termination of the exchange offers. You may retender properly withdrawn Original Notes by following one of the procedures described above under “—Procedures for Tendering” at any time on or prior to the expiration time.

Fees and Expenses

We will bear the expenses of soliciting tenders. The principal solicitation is being made by mail; however, we may make additional solicitation by facsimile, email, telephone or in person by our officers and regular employees and those of our affiliates.

We have not retained any dealer-manager in connection with the exchange offers and will not make any payments to broker-dealers or others soliciting acceptances of the exchange offers. We will, however, pay the exchange agent reasonable and customary fees for its services and reimburse it for its related reasonable out-of-pocket expenses. We may also pay brokerage houses and other custodians, nominees and fiduciaries the reasonable out-of-pocket expenses incurred by them in forwarding copies of this prospectus, letters of transmittal and related documents to the beneficial owners of the Original Notes and in handling or forwarding tenders for exchange.

We will pay cash expenses to be incurred in connection with the exchange offers. They include:

 

   

SEC registration fees for the Exchange Notes;

 

   

fees and expenses of the exchange agent and the Trustee;

 

   

accounting and legal fees;

 

   

printing costs; and

 

   

related fees and expenses.

Transfer Taxes

If you tender your Original Notes for exchange, you will not be required to pay any transfer taxes. We will pay all transfer taxes, if any, applicable to the exchange of Original Notes in the exchange offers. The tendering holder will, however, be required to pay any transfer taxes, whether imposed on the registered holder or any other person, if:

 

   

certificates representing Exchange Notes or Original Notes for principal amounts not tendered or accepted for exchange are to be delivered to, or are to be issued in the name of, any person other than the registered holder of the Original Notes tendered;

 

36


Table of Contents
   

tendered Original Notes are registered in the name of any person other than the person signing the letter of transmittal; or

 

   

a transfer tax is imposed for any reason other than the exchange of Original Notes for Exchange Notes in the exchange offers.

If satisfactory evidence of payment of any transfer taxes payable by a tendering holder is not submitted with the letter of transmittal, the amount of the transfer taxes will be billed directly to that tendering holder. The exchange agent will retain possession of Exchange Notes with a face amount equal to the amount of the transfer taxes due until it receives payment of the taxes.

Accounting Treatment

We will record the Exchange Notes at the same carrying value as the Original Notes as reflected in our accounting records on the date of the exchange. Accordingly, we will not recognize any gain or loss for accounting purposes upon completion of the exchange offers.

Consequences of Failure to Exchange

If you do not exchange your Original Notes for Exchange Notes in the exchange offers, you will remain subject to the existing restrictions on transfer of the Original Notes. In general, you may not offer or sell the Original Notes unless either they are registered under the Securities Act or the offer or sale is exempt from or not subject to registration under the Securities Act and applicable state securities laws. Except as required by the Registration Rights Agreements, as applicable, we do not intend to register resales of the Original Notes under the Securities Act. We generally have no obligation to re-offer to exchange the Exchange Notes for Original Notes following the expiration of the exchange offers. The tender of Original Notes in the exchange offers will reduce the outstanding principal amount of the Original Notes. Due to the corresponding reduction in liquidity, this may have an adverse effect on, and increase the volatility of, the market price of any Original Notes that you continue to hold. See “Risk Factors—Risks Related to the Exchange Offers—If you do not exchange your Original Notes, your Original Notes will continue to be subject to the existing transfer restrictions and you may be unable to sell your outstanding Original Notes.”

Other

Participation in the exchange offers is voluntary, and you should carefully consider whether to accept. You are urged to consult your financial and tax advisors in making your decision on what action to take.

In the future, we may at our discretion seek to acquire untendered Original Notes in open market or privately negotiated transactions, through subsequent exchange offers or otherwise. We have no present plan to acquire any Original Notes that are not tendered in the exchange offers or to file a registration statement to permit resales of any untendered Original Notes, except as required by the Registration Rights Agreements.

 

37


Table of Contents

DESCRIPTION OF 2028, 2031, 2032 AND 2051 NOTES

The following description is a summary of the material provisions of the 2021 Indenture (as defined below), applicable to the 2028 Exchange Notes, 2031 Exchange Notes, 2032 Exchange Notes and 2051 Exchange Notes. As such, when we refer to a series of Notes, we are describing the material provisions of the corresponding series of the 2028 Original Notes, the 2031 Original Notes, the 2032 Original Notes and the 2051 Original Notes as well as the 2028 Exchange Notes, the 2031 Exchange Notes, the 2032 Exchange Notes and the 2051 Exchange Notes, and when we refer to the Notes, we are describing the material provisions of the 2028 Original Notes, the 2031 Original Notes, the 2032 Original Notes and the 2051 Original Notes and the 2028 Exchange Notes, the 2031 Exchange Notes, the 2032 Exchange Notes and the 2051 Exchange Notes. This description does not purport to be complete and is subject to, and is qualified in its entirety by reference to, the indenture governing the 2028 Exchange Notes, the 2031 Exchange Notes, the 2032 Exchange Notes and the 2051 Exchange Notes offered hereby. You should read the 2021 Indenture because it, and not this description, will define your rights as a holder of the 2028 Exchange Notes, the 2031 Exchange Notes, the 2032 Exchange Notes and the 2051 Exchange Notes offered hereby. A copy of the 2021 Indenture is available from the Issuer upon request.

General

Blue Owl Finance LLC, a Delaware limited liability company (the “Issuer”) and an indirect subsidiary of Blue Owl Capital Inc. (the “Company”), hereby offers to exchange, upon the terms and conditions set forth in this prospectus and the accompanying letter of transmittal up to $59.8 million in aggregate principal amount of its 7.397% Senior Notes due 2028 (the “2028 Exchange Notes”), up to $700.0 million in aggregate principal amount of its 3.125% Senior Notes due 2031 (the “2031 Exchange Notes”), up to $400.0 million in aggregate principal amount of its 4.375% Senior Notes due 2032 (the “2032 Exchange Notes”) and up to $350.0 million in aggregate principal amount of its 4.125% Senior Notes due 2051 (the “2051 Exchange Notes”) for an equal amount of its outstanding 7.397% Senior Notes due 2028 (the “2028 Original Notes”), 3.125% Senior Notes due 2031 (the “2031 Original Notes”), 4.375% Senior Notes due 2032 (the “2032 Original Notes”), and 4.125% Senior Note due 2051 (the “2051 Original Notes”). We refer to the 2028 Original Notes, the 2031 Original Notes, the 2032 Original Notes and the 2051 Original Notes and the 2028 Exchange Notes, the 2031 Exchange Notes, the 2032 Exchange Notes and the 2051 Exchange Notes, collectively, as the “Notes.”

The 2028 Original Notes, the 2031 Original Notes, the 2032 Original Notes and the 2051 Original Notes were issued, and the 2028 Exchange Notes, the 2031 Exchange Notes, the 2032 Exchange Notes and the 2051 Exchange Notes will be issued, under a base indenture (the “2021 Base Indenture”), dated as of June 10, 2021, among the Issuer, the guarantors party thereto and Wilmington Trust, National Association, as Trustee, as supplemented by (i) with respect to 2031 Original Notes by the First Supplemental Indenture, dated as of June 10, 2021, by and among the Issuer, the guarantors party thereto and Trustee, pursuant to which the Issuer issued 3.125% Senior Notes due 2031 (as amended, the “First Supplemental Indenture”), (ii) with respect to 2051 Original Notes by the Second Supplemental Indenture, dated as of October 7, 2021, by and among the Issuer, the guarantors party thereto and Trustee, pursuant to which the Issuer issued 4.125% Senior Notes due 2051 (as amended, the “Second Supplemental Indenture”), (iii) with respect to 2032 Original Notes by the Third Supplemental Indenture, dated as of February 15, 2022, by and among the Issuer, the guarantors party thereto and Trustee, pursuant to which the Issuer issued 4.375% Senior Notes due 2032 (as amended, the “Third Supplemental Indenture”), (iv) with respect to 2028 Notes by the Fourth Supplemental Indenture, dated as of May 26, 2023, by and among the Issuer, the guarantors party thereto and Trustee, pursuant to which the Issuer issued 7.397% Senior Notes due 2028 (as amended, the “Fourth Supplemental Indenture”), (v) as supplemented by the Fifth Supplemental Indenture, dated as of April 18, 2024 (as amended, the “Fifth Supplemental Indenture”) and (vi) as supplemented by the Sixth Supplemental Indenture, dated as of September 10, 2024 (as amended, the “Sixth Supplemental Indenture” and, together with the First Supplemental Indenture, the Second Supplemental Indenture, the Third Supplemental Indenture, the Fourth Supplemental Indenture and the Fifth Supplemental Indenture, the “Supplemental Indentures”).

Pursuant to the Fifth Supplemental Indenture, the Company, Blue Owl Capital GP Holdings LLC, Blue Owl Capital GP LLC, Blue Owl Real Estate Holdings LP, Blue Owl Real Estate GP Holdings LLC and Blue Owl

 

38


Table of Contents

Capital Holdings LLC agreed to fully and unconditionally, jointly and severally, with the other existing guarantors, guarantee the Issuer’s 2028 Original Notes, the 2031 Original Notes, the 2032 Original Notes and the 2051 Original Notes.

Pursuant to the Sixth Supplemental Indenture, the 2021 Base Indenture will be amended in order to effect the qualification of the 2021 Indenture under the Trust Indenture Act.

In this Description of 2028, 2031, 2032 and 2051 Notes, the term “2021 Indenture” refers to the 2021 Base Indenture, as supplemented separately by the Supplemental Indentures for the applicable series of Notes, as applicable. The terms of the 2028, 2031, 2032 and 2051 Notes of each series include those stated in the 2021 Indenture and those made part of the 2021 Indenture by reference to the Trust Indenture Act.

Principal, Maturity and Interest

The Issuer may issue further additional 2028, 2031, 2032 and 2051 Notes of any series from time to time, and such additional 2028, 2031, 2032 and 2051 Notes of such series may be issued under the 2021 Base Indenture as supplemented either by the Supplemental Indenture for such series of 2028, 2031, 2032 and 2051 Notes or one or more other supplemental indentures. Any issuance of additional 2028, 2031, 2032 and 2051 Notes is subject to all of the covenants in the 2021 Indenture. The 2028, 2031, 2032 and 2051 Notes of any series and any additional 2028, 2031, 2032 and 2051 Notes of such series subsequently issued, together with any 2028, 2031, 2032 and 2051 Exchange Notes issued with respect to such series, will be treated as a single series for all purposes under the 2021 Indenture, including, without limitation, waivers, amendments, redemptions and offers to purchase; provided that any additional 2028, 2031, 2032 and 2051 Notes that are not fungible with the Notes of any series (or with any other additional 2028, 2031, 2032 and 2051 Notes of that series) for U.S. federal income tax purposes will have a separate CUSIP, ISIN, common code or other identifying number, as applicable. The 2028, 2031, 2032 and 2051 Notes of any series and any such further additional 2028, 2031, 2032 and 2051 Notes will be secured equally and ratably by the Liens on the Collateral described below under the heading “ —Collateral”.

The Issuer issued the 2028, 2031, 2032 and 2051 Original Notes, and will issue the 2028, 2031, 2032 and 2051 Exchange Notes, in minimum denominations of $2,000 and integral multiples of $1,000 in excess thereof.

The 2028 Exchange Notes will mature on May 26, 2028; the 2031 Exchange Notes will mature on June 10, 2031; the 2032 Exchange Notes will mature on February 15, 2032; the 2051 Exchange Notes will mature on October 7, 2051.

Interest on the 2028, 2031, 2032 and 2051 Notes will accrue from the date of original issuance or, if interest has already been paid, from the date it was most recently paid (and, in the case of 2028, 2031, 2032 and 2051 Exchange Notes, interest will accrue from the date of original issuance or, if interest has already been paid on the corresponding 2028, 2031, 2032 and 2051 Original Notes exchanged therefor, the date it was most recently paid on such 2028, 2031, 2032 and 2051 Original Notes). If an interest payment date or the maturity date falls on a day that is not a Business Day, the related payment of principal or interest will be made on the next succeeding Business Day as if made on the date the payment was due, and no interest shall accrue for the intervening period.

Interest on the Original Notes is, and interest on the Exchange Notes will be, computed on the basis of a 360-day year consisting of twelve 30-day months. Interest on the 2028 Original Notes accrues, and interest on the 2028 Exchange Notes will accrue, at the rate of 7.397% per annum; interest on the 2031 Original Notes accrues, and interest on the 2031 Exchange Notes will accrue, at the rate of 3.125% per annum; interest on the 2032 Original Notes accrues, and interest on the 2032 Exchange Notes will accrue, at the rate of 4.375% per annum; and interest on the 2051 Original Notes accrues, and interest on the 2051 Exchange Notes will accrue, at the rate of 4.125% per annum.

 

39


Table of Contents

Interest on the 2028 Original Notes, and interest on the 2028 Exchange Notes, will be payable semiannually in arrears on May 26 and November 26 each year. Interest on the 2031 Original Notes, and interest on the 2031 Exchange Notes will be payable semiannually in arrears on June 10 and December 10 of each year. Interest on the 2032 Original Notes, and interest on the 2032 Exchange Notes will be payable semiannually in arrears on February 15 and August 15 of each year. Interest on the 2051 Original Notes, and interest on the 2051 Exchange Notes will be payable semiannually in arrears on April 7 and October 7 of each year.

Payments of principal of and interest on the 2028, 2031, 2032 and 2051 Notes issued in book-entry form or definitive form, if any, will be made as described below under the caption “-Methods of Receiving Payments on the Notes.”

The 2028 Original Notes, the 2031 Original Notes, the 2032 Original Notes and the 2051 Original Notes of each series are, and the 2028 Exchange Notes, the 2031 Exchange Notes, the 2032 Exchange Notes and the 2051 Exchange Notes of each series of 2028, 2031, 2032 and 2051 Notes initially will be, evidenced by one or more global notes deposited with a custodian for, and registered in the name of, Cede & Co., as nominee of

The Depository Trust Company (“DTC”).

Guarantees

The obligations of the Issuer pursuant to the 2028, 2031, 2032 and 2051 Notes, including any repurchase obligation resulting from a Change of Control Repurchase Event, will be fully and unconditionally guaranteed (the “Note Guarantees”), jointly and severally, by each of the Initial Guarantors and any Additional Guarantors (as defined below) (the Additional Guarantors, if any, together with the Initial Guarantors, the “Guarantors”).

Any New Blue Owl Entity, other than a Non-Guarantor Entity, must provide a Note Guarantee, whereupon such New Blue Owl Entity shall be an “Additional Guarantor.”

The Issuer is a finance subsidiary with no operations or assets other than in such capacity, and the Initial Guarantors are holding companies that hold equity interests directly or indirectly in operating entities. The Issuer and the Initial Guarantors depend upon funds from the Initial Guarantors’ respective subsidiaries to meet their obligations in respect of the 2028, 2031, 2032 and 2051 Notes or the Note Guarantees, as applicable. Accordingly, the credit character of the 2028, 2031, 2032 and 2051 Notes is comparable to debt issued by a holding company.

Each Note Guarantee will be a general unsecured obligation of the relevant Guarantor and will be limited to the maximum amount that would not render the Guarantor’s obligations subject to avoidance under applicable fraudulent conveyance provisions of the United States Bankruptcy Code or any comparable provision of state law. By virtue of this limitation, a Guarantor’s obligation under its Note Guarantee could be significantly less than amounts payable with respect to the 2028, 2031, 2032 and 2051 Notes or a Guarantor may have effectively no obligation under its Note Guarantee.

The Note Guarantee of a Guarantor will automatically and unconditionally terminate if:

 

   

such Guarantor is (a) sold, disposed of or otherwise transferred (whether by merger, consolidation, the sale of all or substantially all of its assets or otherwise) to an entity that is not, and is not required to become, a Guarantor, if such sale, disposition or other transfer is otherwise in compliance with the 2021 Indenture, including the covenant described in “—Consolidation, Merger, Sale of Assets and Other Transactions,” or (b) liquidated or dissolved in a manner that complies with the 2021 Indenture, including the covenant described in “—Consolidation, Merger, Sale of Assets and Other Transactions”;

 

   

such Guarantor is designated as a Non-Guarantor Entity in accordance with the 2021 Indenture;

 

40


Table of Contents
   

the Issuer effects a defeasance or discharge of the 2028, 2031, 2032 and 2051 Notes, as provided in “—Defeasance and Covenant Defeasance”; or

 

   

upon full and final payment of the 2028, 2031, 2032 and 2051 Notes.

New Blue Owl Entity” means any subsidiary of Blue Owl Capital Inc. that is governed by Blue Owl Capital GP LLC other than (i) a then-existing Guarantor, (ii) any Person in which Blue Owl Capital Inc. directly or indirectly owns its interest through one or more then-existing Guarantors or (iii) any Person through which Blue Owl Capital Inc. directly or indirectly owns its interests in one or more then-existing Guarantors.

Non-Guarantor Entity” means any Person so designated by the Company pursuant to Section 1410 of the 2021 Indenture.

Ranking

The payment of the principal of, premium, if any, and interest on the 2028, 2031, 2032 and 2051 Notes and the payment of any Note Guarantee will:

 

   

rank equally in right of payment with all existing and future unsecured and unsubordinated indebtedness, liabilities and other obligations of the Issuer or the relevant Guarantor;

 

   

rank senior in right of payment to all existing and future subordinated indebtedness of the Issuer or the relevant Guarantor;

 

   

be effectively subordinated to all existing and future secured indebtedness of the Issuer or the relevant Guarantor, to the extent of the value of the assets securing such indebtedness; and

 

   

be structurally subordinated in right of payment to all existing and future indebtedness, liabilities and other obligations of each subsidiary of the Issuer or the relevant Guarantor that is not itself the Issuer or a Guarantor.

The 2021 Indenture does not contain any limitations on the amount of additional indebtedness that the Issuer or any of the Guarantors or their respective subsidiaries may incur.

The 2028, 2031, 2032 and 2051 Notes and Note Guarantees are obligations of the Credit Parties and are not obligations of the subsidiaries of the Credit Parties. The Credit Parties do not conduct material independent operations and substantially all of their operations are conducted through subsidiaries of the Guarantors. The Issuer’s cash flow and ability to service debt, including the 2028, 2031, 2032 and 2051 Notes, depend upon receiving loans, advances and other payments from the Guarantors and their subsidiaries. The Guarantors will depend on the distribution of earnings, loans or other payments by their subsidiaries to make such payments to the Issuer. These subsidiaries are separate and distinct legal entities and they have no obligation to pay any amounts due on the 2028, 2031, 2032 and 2051 Notes or to provide the Credit Parties with funds to satisfy any payment obligations with respect to the 2028, 2031, 2032 and 2051 Notes. In addition, any payment of dividends, distributions, loans or advances by subsidiaries of the Guarantors could be subject to statutory or contractual restrictions. Payments due to the Guarantors by their respective subsidiaries will also be contingent upon the earnings and business considerations of such subsidiaries. The Guarantors’ right to receive any assets of any of their respective subsidiaries, as a common equity holder of such subsidiaries, upon their liquidation or reorganization, and therefore the right of the holders of the 2028, 2031, 2032 and 2051 Notes to participate in those assets, would be structurally subordinated to the claims of that subsidiary’s creditors, including trade creditors, and claims of preferred equity-holders, if any. Because the 2028, 2031, 2032 and 2051 Notes are unsecured, even if any of the Credit Parties were a creditor of any Guarantor’s subsidiary, its rights as a creditor would be subordinate to any security interest in the assets of such subsidiary and any indebtedness that is senior to that held by the Credit Parties. See “Risk Factors—Risks Related to the 2028 Exchange Notes, the 2031 Exchange Notes, the 2032 Exchange Notes and the 2051 Exchange Notes and Guarantees.”

 

41


Table of Contents

Limitations on Liens

The 2021 Indenture provides that the Credit Parties will not, and will not cause or permit any of their respective subsidiaries to, create, assume, incur or guarantee any indebtedness for money borrowed that is secured by a pledge, mortgage, lien or other encumbrance (other than Permitted Liens) on any voting stock or profit participating equity interests of their respective subsidiaries (to the extent of their ownership of such voting stock or profit participating equity interests) or any entity that succeeds (whether by merger, consolidation, sale of assets or otherwise) to all or any substantial part of the business of any of such subsidiaries, without providing that the 2028, 2031, 2032 and 2051 Notes (together with, if the Credit Parties shall so determine, any other indebtedness of or guarantee by, the Credit Parties ranking equally with the 2028, 2031, 2032 and 2051 Notes and existing as of the closing of the offering of the 2028, 2031, 2032 and 2051 Notes or thereafter created) will be secured equally and ratably with or prior to all other indebtedness secured by such pledge, mortgage, lien or other encumbrance on the voting stock or profit participating equity interests of any such entities for so long as such other indebtedness is so secured.

Permitted Liens” means (a) liens on voting stock or profit participating equity interests of any subsidiary existing at the time such entity becomes a direct or indirect subsidiary of Blue Owl Capital Inc. or is merged into a direct or indirect subsidiary of Blue Owl Capital Inc.; provided that such liens are not created or incurred in connection with such transaction and do not extend to any other subsidiary, (b) statutory liens, liens for taxes or assessments or governmental liens not yet due or delinquent or which can be paid without penalty or are being contested in good faith, (c) other liens of a similar nature as those described above, (d) liens existing on the original issue date of the 2028, 2031, 2032 and 2051 Notes and (e) any lien that renews, extends, replaces or refunds any lien permitted hereby without increasing the principal of the indebtedness secured thereby. This covenant will not limit the ability of the Credit Parties or their subsidiaries to incur indebtedness or other obligations secured by liens on assets other than the voting stock or profit participating equity interests of the Credit Parties and their respective subsidiaries.

Consolidation, Merger, Sale of Assets and Other Transactions

No Credit Party shall be party to a Substantially All Merger or participate in a Substantially All Sale, unless:

 

   

such Credit Party is the surviving Person, or the Person formed by or surviving such Substantially All Merger or to which such Substantially All Sale has been made (the “Successor Party”) is organized under the laws of the United States, Belgium, Bermuda, Canada, Cayman Islands, France, Germany, Gibraltar, Ireland, Italy, Luxembourg, the Netherlands, Switzerland, the United Kingdom or British Crown Dependencies, a member country of the Organisation for Economic Co-operation and Development, or any political subdivision of any of the foregoing (collectively, the “Permitted Jurisdictions”), and has expressly assumed by supplemental indenture all of the obligations of such Credit Party under the 2021 Indenture;

 

   

immediately after giving effect to such transaction, no default or Event of Default has occurred and is continuing; and

 

   

the Issuer delivers to the Trustee an officer’s certificate and an opinion of counsel, each stating that such transaction and any supplemental indenture executed in connection therewith comply with the 2021 Indenture and that all conditions precedent provided for in the 2021 Indenture relating to such transaction and the execution of the supplemental indenture have been complied with.

For as long as any 2028, 2031, 2032 and 2051 Notes remain outstanding, all equity and voting interests of the Issuer must be owned directly or indirectly by one or more Guarantors and each of the Credit Parties must be organized under the laws of a Permitted Jurisdiction.

Credit Group” means the Credit Parties and the Credit Parties’ direct and indirect subsidiaries (to the extent of their economic ownership interest in such subsidiaries) taken as a whole.

 

42


Table of Contents

Person” means and includes natural persons, corporations, partnerships, limited liability companies, joint ventures, associations, companies, business trusts, or other organizations, irrespective of whether they are legal entities.

Substantially All Merger” means a merger or consolidation of one or more Credit Parties with or into another Person that would, in one or a series of related transactions, result in the transfer or other disposition, directly or indirectly, of all or substantially all of the properties and assets of the Credit Group to a Person that is not within the Credit Group immediately prior to such transaction.

Substantially All Sale” means a sale, assignment, transfer, lease or conveyance to any other Person in one or a series of related transactions, directly or indirectly, of all or substantially all of the properties and assets of the Credit Group to a Person that is not within the Credit Group immediately prior to such transaction.

Any Person that becomes a Successor Party pursuant to this covenant will be substituted for the applicable Credit Party in the 2021 Indenture, with the same effect as if it had been an original party to the 2021 Indenture. As a result, the Successor Party may exercise the rights and powers of the applicable Credit Party under the 2021 Indenture, and, except in the case of a lease, the prior Credit Party will be released from all of its liabilities and obligations under the 2021 Indenture and under the 2028, 2031, 2032 and 2051 Notes and Note Guarantees.

Any substitution of a Successor Party for the applicable Credit Party might be deemed for federal income tax purposes to be an exchange of the 2028, 2031, 2032 and 2051 Notes for “new” notes, resulting in recognition of gain or loss for such purposes and possibly certain other adverse tax consequences to beneficial owners of the 2028, 2031, 2032 and 2051 Notes. In addition, the jurisdiction in which the Successor Party is organized, incorporated or engaged in business may impose withholding tax on payments made by such Successor Party under the 2028, 2031, 2032 and 2051 Notes, and Holders and beneficial owners of the 2028, 2031, 2032 and 2051 Notes will not be entitled to be grossed up or otherwise compensated for such withholding tax. Holders and beneficial owners of the 2028, 2031, 2032 and 2051 Notes should consult their own tax advisors regarding the tax consequences of any such substitution.

Offer to Repurchase Upon a Change of Control Repurchase Event

If a Change of Control Repurchase Event (defined below) occurs, unless the Issuer has exercised its option to redeem the 2028, 2031, 2032 and 2051 Notes as described below, the Issuer will make an offer to each holder of 2028, 2031, 2032 and 2051 Notes to repurchase all or any part of that holder’s 2028, 2031, 2032 and 2051 Notes at a repurchase price in cash equal to 101% of the aggregate principal amount of 2028, 2031, 2032 and 2051 Notes are purchased plus accrued and unpaid interest, if any, on the 2028, 2031, 2032 and 2051 Notes repurchased to, but excluding, the date of repurchase. Within 30 days following any Change of Control Repurchase Event or, at the Issuer’s option, prior to any Change of Control, but after the public announcement of the Change of Control, the Issuer will give notice to each holder (with a copy to the Trustee) describing the transaction or transactions that constitute or may constitute the Change of Control Repurchase Event and offering to repurchase 2028, 2031, 2032 and 2051 Notes on the payment date specified in the notice, which date will be no earlier than 30 days and no later than 60 days from the date such notice is given. The notice shall, if given prior to the date of consummation of the Change of Control, state that the offer to repurchase is conditioned on the Change of Control Repurchase Event occurring on or prior to the payment date specified in the notice. The Issuer will comply with the requirements of Rule 14e-1 under the Exchange Act, and any other securities laws and regulations thereunder to the extent those laws and regulations are applicable in connection with the repurchase of the 2028, 2031, 2032 and 2051 Notes as a result of a Change of Control Repurchase Event. To the extent that the provisions of any securities laws or regulations conflict with the Change of Control Repurchase Event provisions of the 2028, 2031, 2032 and 2051 Notes, the Issuer will comply with the applicable securities laws and regulations and will not be deemed to have breached its obligations under the Change of Control Repurchase Event provisions of the 2028, 2031, 2032 and 2051 Notes by virtue of such conflict.

 

43


Table of Contents

On the Change of Control Repurchase Event payment date, the Issuer will, to the extent lawful:

 

  (1)

accept for payment all 2028, 2031, 2032 and 2051 Notes or portions of 2028, 2031, 2032 and 2051 Notes properly tendered pursuant to the Issuer’s offer;

 

  (2)

deposit with the paying agent an amount equal to the aggregate repurchase price in respect of all notes or portions of 2028, 2031, 2032 and 2051 Notes properly tendered and being repurchased; and

 

  (3)

deliver or cause to be delivered to the Trustee the 2028, 2031, 2032 and 2051 Notes properly accepted, together with an officer’s certificate stating the aggregate principal amount of 2028, 2031, 2032 and 2051 Notes being repurchased by us.

The paying agent will promptly deliver to each holder of 2028, 2031, 2032 and 2051 Notes properly tendered the repurchase price for the 2028, 2031, 2032 and 2051 Notes, and the Issuer will execute and the Trustee will promptly authenticate (if applicable) and deliver (or cause to be transferred by book-entry) to each holder a new note equal in principal amount to any unpurchased portion of any 2028, 2031, 2032 and 2051 Notes surrendered; provided that each new note will be in a minimum principal amount of $2,000 and integral multiples of $1,000 in excess thereof.

The Issuer will not be required to make an offer to repurchase the 2028, 2031, 2032 and 2051 Notes upon a Change of Control Repurchase Event if (i) a third party makes an offer in respect of the 2028, 2031, 2032 and 2051 Notes in the manner, at the times and otherwise in compliance with the requirements for an offer made by the Issuer and such third party purchases all 2028, 2031, 2032 and 2051 Notes properly tendered and not withdrawn under its offer or (ii) the Issuer has given written notice of a redemption as provided below under “—Optional Redemption of the 2028, 2031, 2032 and 2051 Notes.”

There can be no assurance that sufficient funds will be available at the time of any Change of Control Repurchase Event to make required repurchases of 2028, 2031, 2032 and 2051 Notes tendered. The failure of the Issuer or the Guarantors to repurchase the 2028, 2031, 2032 and 2051 Notes upon a Change of Control Repurchase Event would result in a default under the 2021 Indenture. If the holders of the 2028, 2031, 2032 and 2051 Notes exercise their right to require the Issuer to repurchase the 2028, 2031, 2032 and 2051 Notes upon a Change of Control Repurchase Event, the financial effect of this repurchase could result in defaults under future debt instruments to which the Issuer or the Guarantors are party, including the acceleration of the payment of any borrowings thereunder. It is possible that the Credit Parties will not have sufficient funds at the time of the Change of Control Repurchase Event to make the required repurchase of the Credit Parties’ other debt and the 2028, 2031, 2032 and 2051 Notes. See “Risk Factors—The Issuer may not be able to repurchase the 2028 Exchange Notes, the 2031 Exchange Notes, the 2032 Exchange Notes and the 2051 Exchange Notes upon a Change of Control Repurchase Event.”

The definition of “Change of Control” includes a phrase relating to the direct or indirect sale, lease, transfer, conveyance or other disposition of “all or substantially all” of the properties and assets of the Credit Group. Although there is a limited body of case law interpreting the phrase “substantially all,” there is no precise established definition of the phrase under applicable law. Accordingly, the ability of a holder of 2028, 2031, 2032 and 2051 Notes to require the Issuer to repurchase the 2028, 2031, 2032 and 2051 Notes as a result of a sale, lease, transfer, conveyance or other disposition of less than all of the assets of the Credit Group to another Person or group may be uncertain.

For purposes of the 2028, 2031, 2032 and 2051 Notes:

Below Investment Grade Rating Event” means the rating on the 2028, 2031, 2032 and 2051 Notes is lowered as a result of a Change of Control to below Investment Grade by any two of the three Rating Agencies on any date from the date of the public notice of an arrangement that could result in a Change of Control until the end of the 60-day period following public notice of the occurrence of a Change of Control (which period shall be extended until the ratings are announced if during such 60 day period the rating of the 2028, 2031, 2032 and

 

44


Table of Contents

2051 Notes is under publicly announced consideration for possible downgrade by either of the Rating Agencies); provided that a Below Investment Grade Rating Event otherwise arising by virtue of a particular reduction in rating shall not be deemed to have occurred as a result of a particular Change of Control (and thus shall not be deemed a Below Investment Grade Rating Event for purposes of the definition of Change of Control Repurchase Event hereunder) if the Rating Agencies making the reduction in rating to which this definition would otherwise apply do not announce or publicly confirm or inform the Issuer in writing at its request that the reduction was the result, in whole or in part, of any event or circumstance comprised of or arising as a result of, or in respect of, the applicable Change of Control (whether or not the applicable Change of Control shall have occurred at the time of the Below Investment Grade Rating Event). The Issuer will request the Rating Agencies to make such confirmation in connection with any Change of Control and shall promptly deliver an officer’s certificate to the Trustee certifying as to whether or not such confirmation has been received or denied.

Change of Control” means the occurrence of the following:

 

   

the direct or indirect sale, transfer, conveyance or other disposition (other than by way of merger or consolidation), in one or a series of related transactions, of all or substantially all of the properties and assets of the Credit Group to any “person” (as that term is used in Section 13(d)(3) of the Exchange Act or any successor provision), other than to a Continuing Blue Owl Entity; or

 

   

the consummation of any transaction (including, without limitation, any merger or consolidation) the result of which is that any “person” (as that term is used in Section 13(d)(3) of the Exchange Act or any successor provision), other than a Continuing Blue Owl Entity, becomes (A) the beneficial owner (within the meaning of Rule 13d-3 under the Exchange Act or any successor provision) of a controlling interest in (i) Blue Owl Capital Inc. or (ii) one or more Guarantors comprising all or substantially all of the assets of the Credit Group and (B) entitled to receive a Majority Economic Interest in connection with such transaction.

Change of Control Repurchase Event” means the occurrence of a Change of Control and a related Below Investment Grade Rating Event.

Continuing Blue Owl Entity” means any entity that, immediately following any relevant date of determination, is directly or indirectly controlled by one or more persons who, as of any date of determination (i) each have devoted substantially all of his or her business and professional time to the activities of the Credit Parties and/or their subsidiaries or affiliated funds and investment vehicles during the 12-month period immediately preceding such date and (ii) directly or indirectly control a majority of the voting stock (or other similar interests) in Blue Owl Capital Inc. or any successor entity.

Fitch” means Fitch Ratings, Inc. or any successor thereto.

Investment Grade” means a rating of BBB- or better by S&P (or its equivalent under any successor rating categories of S&P), BBB- or better from Fitch (or its equivalent under any successor rating categories of Fitch) and Baa3 or better by Moody’s (or its equivalent under any successor rating categories of Moody’s) (or, in each case, if such Rating Agency ceases to rate the 2028, 2031, 2032 and 2051 Notes for reasons outside of the Issuer’s control, the equivalent investment grade credit rating from any Rating Agency selected by the Issuer as a replacement Rating Agency).

Majority Economic Interest” means any right or entitlement to receive more than 50% of the equity distributions or partner allocations (whether such right or entitlement results from the ownership of partner or other equity interests, securities, instruments or agreements of any kind) made to all holders of partner or other equity interests in the Credit Group (other than entities within the Credit Group).

Moody’s” means Moody’s Investors Service or any successor thereto.

 

45


Table of Contents

Rating Agency” means:

 

   

each of Fitch, S&P and Moody’s; and

 

   

if any of Fitch, S&P or Moody’s ceases to rate the 2028, 2031, 2032 and 2051 Notes or fails to make a rating of the 2028, 2031, 2032 and 2051 Notes publicly available for reasons outside of the Issuer’s control, a “nationally recognized statistical rating organization” within the meaning of Section 3(a)(62) the Exchange Act selected by the Issuer as a replacement agency for Fitch, S&P or Moody’s or each of them, as the case may be.

S&P” means Standard & Poor’s Financial Services LLC, a subsidiary of The McGraw-Hill Companies, Inc., or any successor thereto.

Optional Redemption of the Notes

Prior to the Par Call Date, the 2028, 2031, 2032 and 2051 Notes will be redeemable in whole or in part, at the Issuer’s option at any time and from time to time, at a redemption price (expressed as a percentage of principal amount and rounded to three decimal places) equal to the greater of (i) 100% of the principal amount of any 2028, 2031, 2032 and 2051 Notes being redeemed and (ii) the sum, as determined by the Issuer, of the present values of the remaining scheduled payments of principal and interest (exclusive of interest accrued to the date of redemption) on any 2028, 2031, 2032 and 2051 Notes being redeemed, discounted to the redemption date on a semi-annual basis (assuming a 360-day year consisting of twelve 30-day months) at the Treasury Rate plus (i) 40 basis points for the 2028 Original Notes and the 2028 Exchange Notes, (ii) 25 basis points for the 2031 Original Notes and the 2031 Exchange Notes, (iii) 40 basis points for the 2032 Original Notes and the 2032 Exchange Notes and (iv) 35 basis points for the 2051 Original Notes and the 2051 Exchange Notes, (the “make-whole” amount), plus in each case accrued and unpaid interest, if any, on the principal amount of the 2028, 2031, 2032 and 2051 Notes being redeemed to, but excluding, the date of redemption. On or after the Par Call Date, the 2028, 2031, 2032 and 2051 Notes may be redeemed in whole or in part, at the Issuer’s option at any time and from time to time, at a redemption price equal to 100% of the principal amount of any 2028, 2031, 2032 and 2051 Notes being redeemed, plus accrued and unpaid interest, if any, on the principal amount of the 2028, 2031, 2032 and 2051 Notes being redeemed to, but excluding, the date of redemption.

“Par Call Date” means with respect to the indicated series of notes the date opposite such series of notes

 

        2028 Exchange Notes    April 26, 2028
  2031 Exchange Notes    March 10, 2031
  2032 Exchange Notes    November 15, 2031
  2051 Exchange Notes    April 7, 2051

Treasury Rate” means, with respect to any redemption date, yield determined by the Issuer in accordance with the following two paragraphs.

The Treasury Rate shall be determined by the Issuer after 4:15 p.m., New York City time, (or after such time as yields on U.S. government securities are posted daily by the Board of Governors of the Federal Reserve System), on the third business day preceding the date notice of the redemption is given based upon the yield or yields for the most recent day that appear after such time on such day in the most recent statistical release published by the Board of Governors of the Federal Reserve System designated as “Selected Interest Rates (Daily)—H.15” (or any successor designation or publication) (“H.15”) under the caption “U.S. government securities—Treasury constant maturities—Nominal” (or any successor caption or heading) (“H.15 TCM”). In determining the Treasury Rate, the Issuer shall select, as applicable: (1) the yield for the Treasury constant maturity on H.15 exactly equal to the period from the redemption date to the Par Call Date (the “Remaining Life”); or (2) if there is no such Treasury constant maturity on H.15 exactly equal to the Remaining Life, the two yields—one yield corresponding to the Treasury constant maturity on H.15 immediately shorter than and one

 

46


Table of Contents

yield corresponding to the Treasury constant maturity on H.15 immediately longer than the Remaining Life—and shall interpolate to the Par Call Date on a straight-line basis (using the actual number of days) using such yields and rounding the result to three decimal places; or (3) if there is no such Treasury constant maturity on H.15 shorter than or longer than the Remaining Life, the yield for the single Treasury constant maturity on H.15 closest to the Remaining Life. For purposes of this paragraph, the applicable Treasury constant maturity or maturities on H.15 shall be deemed to have a maturity date equal to the relevant number of months or years, as applicable, of such Treasury constant maturity from the redemption date.

If on the third business day preceding the date notice of the redemption is given H.15 TCM is no longer published, the Issuer shall calculate the Treasury Rate based on the rate per annum equal to the semi-annual equivalent yield to maturity at 11:00 a.m., New York City time, on the second business day preceding such date notice of the redemption is given of the United States Treasury security maturing on, or with a maturity that is closest to, the Par Call Date, as applicable. If there is no United States Treasury security maturing on the Par Call Date but there are two or more United States Treasury securities with a maturity date equally distant from the Par Call Date, one with a maturity date preceding the Par Call Date and one with a maturity date following the Par Call Date, the Issuer shall select the United States Treasury security with a maturity date preceding the Par Call Date. If there are two or more United States Treasury securities maturing on the Par Call Date or two or more United States Treasury securities meeting the criteria of the preceding sentence, the Issuer shall select from among these two or more United States Treasury securities the United States Treasury security that is trading closest to par based upon the average of the bid and asked prices for such United States Treasury securities at 11:00 a.m., New York City time. In determining the Treasury Rate in accordance with the terms of this paragraph, the semi-annual yield to maturity of the applicable United States Treasury security shall be based upon the average of the bid and asked prices (expressed as a percentage of principal amount) at 11:00 a.m., New York City time, of such United States Treasury security, and rounded to three decimal places.

The Issuer’s actions and determinations in determining the redemption price shall be conclusive and binding for all purposes, absent manifest error.

In the case of any partial redemption, selection of the 2028, 2031, 2032 and 2051 Notes for redemption will be made by the Trustee by such method as the Trustee in its sole discretion deems fair and appropriate, including by lot or pro rata in accordance with DTC’s procedures. No 2028, 2031, 2032 and 2051 Notes of a principal amount of $2,000 or less will be redeemed in part. A new note in principal amount equal to the unredeemed portion thereof will be issued in the name of the holder thereof upon surrender for cancellation of the original note. Notice of redemption will be mailed or electronically delivered (or otherwise transmitted in accordance with DTC’s procedures) to each holder of 2028, 2031, 2032 and 2051 Notes to be redeemed not less than 10 nor more than 60 days, as applicable, prior to the date set for such redemption. This notice will include the following information: the redemption date; the redemption price (or the method of calculating such price); if less than all of the outstanding 2028, 2031, 2032 and 2051 Notes are to be redeemed, the identification (and, in the case of partial redemption, the respective principal amounts) of the 2028, 2031, 2032 and 2051 Notes to be redeemed; that on the redemption date the redemption price will become due and payable and that interest will cease to accrue; the place or places where such 2028, 2031, 2032 and 2051 Notes are to be surrendered for payment of the redemption price; and the CUSIP number of the 2028, 2031, 2032 and 2051 Notes to be redeemed. The redemption date and the redemption price (or the method of calculating such price) shall be set by the Issuer upon notice from the Issuer to the Trustee. The Trustee shall have no duty to calculate or verify the Issuer’s calculation of the redemption price. For so long as the 2028, 2031, 2032 and 2051 Notes are held by DTC (or another depositary), the redemption of the 2028, 2031, 2032 and 2051 Notes shall be done in accordance with the policies and procedures of the depositary.

By no later than 11:00 a.m., New York City time, on the redemption date, the Issuer will deposit or cause to be deposited with the Trustee or with another paying agent (or, if any of the Credit Parties is acting as the Issuer’s paying agent with respect to the 2028, 2031, 2032 and 2051 Notes, such Credit Party will segregate and hold in trust as provided in the 2021 Indenture) an amount of money sufficient to pay the aggregate redemption

 

47


Table of Contents

price of, and (except if the redemption date shall be an interest payment date) accrued interest on, all of the 2028, 2031, 2032 and 2051 Notes or the part thereof to be redeemed on that date. On the redemption date, the redemption price will become due and payable upon all of the Notes to be redeemed, and interest, if any, on the 2028, 2031, 2032 and 2051 Notes to be redeemed will cease to accrue from and after that date. Upon surrender of any such 2028, 2031, 2032 and 2051 Notes for redemption, the Issuer will pay those Notes surrendered at the redemption price together, if applicable, with accrued interest to the redemption date.

Any debt securities to be redeemed only in part must be surrendered at the office or agency established by the Issuer for such purpose, and the Issuer will execute, and, if applicable, the Trustee will authenticate and deliver to a holder without service charge, new 2028, 2031, 2032 and 2051 Notes of the same series and of like tenor, of any authorized denomination as requested by that holder, in a principal amount equal to and in exchange for the unredeemed portion of the principal of the 2028, 2031, 2032 and 2051 Notes that holder surrenders.

On and after the date of redemption, interest will cease to accrue on the 2028, 2031, 2032 and 2051 Notes or any portion of the 2028, 2031, 2032 and 2051 Notes called for redemption, unless we default in the payment of the redemption amount.

Financial Reports

For so long as Blue Owl Capital Inc. is subject to the reporting requirements of Section 13 or 15(d) of the Exchange Act, the Issuer must provide (or cause its affiliates to provide) to the Trustee, unless available on the SEC’s Electronic Data Gathering, Analysis and Retrieval System (or successor system), within 15 days after Blue Owl Capital Inc. files the same with the SEC, copies of the annual reports and of the information, documents and other reports (or copies of such portions of any of the foregoing as the SEC may from time to time by rules and regulations prescribe) which Blue Owl Capital Inc. may file with the SEC pursuant to Section 13 or 15(d) of the Exchange Act. In connection with any annual report or quarterly report of Blue Owl Capital Inc., the Issuer will provide (or cause its affiliates to provide) to the Trustee, unless available on the SEC’s Electronic Data Gathering, Analysis and Retrieval System (or successor system), an unaudited reconciliation indicating any material differences between the financial information of Blue Owl Capital Inc. and the financial information of the Issuer and the Guarantors on a combined and consolidated basis, taken as a whole, provided that, the requirement to deliver such unaudited reconciliation shall not be applicable at any time Blue Owl Capital Inc. guarantees the notes. The financial information of the Issuer and the Guarantors, collectively, is substantially the same as the financial information of Blue Owl Capital Inc. and its consolidated subsidiaries, except with respect to certain intercompany transactions that do not materially impact the information presented as well as certain tax assets and related liabilities under our Amended and Restated Tax Receivable Agreement, dated as of October 22, 2021.

For so long as any 2028, 2031, 2032 and 2051 Notes remain outstanding and have not become freely tradeable without restrictions by non-affiliates of the Credit Parties pursuant to Rule 144 under the Securities Act, the Issuer will, or will cause its affiliates to, furnish to the holders of the 2028, 2031, 2032 and 2051 Notes and prospective investors, upon their request, the information required to be delivered pursuant to Rule 144A(d)(4) under the Securities Act; provided, however, that if any time Blue Owl Capital Inc. no longer directly or indirectly controls the Credit Parties, such information shall be provided for either (i) the Credit Parties on a combined and consolidated basis and taken as a whole or (ii) any Person that directly or indirectly controls the Credit Parties (in each case, as if such rule applied to such Person). The Issuer will, or will cause its affiliates to, make the above information and reports available to securities analysts and prospective investors upon request.

Events of Default, Notice and Waiver

The following will constitute “Events of Default” under the 2021 Indenture with respect to the 2028, 2031, 2032 and 2051 Notes:

 

   

the Issuer’s failure to pay any interest on the 2028, 2031, 2032 and 2051 Notes when due and payable, continued for 30 days;

 

48


Table of Contents
   

the Issuer’s failure to pay principal (or premium, if any) on any 2028, 2031, 2032 and 2051 Notes when due, regardless of whether such payment became due because of maturity, redemption, acceleration or otherwise;

 

   

the Issuer’s failure to pay or causing to pay the repurchase price when due in connection with a Change of Control Repurchase Event;

 

   

any Credit Party’s failure to observe or perform any other covenants or agreements with respect to the 2028, 2031, 2032 and 2051 Notes for 90 days after the Issuer receives written notice of such failure from the Trustee or 90 days after the Issuer and the Trustee receive written notice of such failure from the holders of at least 25% in aggregate principal amount of the outstanding 2028, 2031, 2032 and 2051 Notes;

 

   

certain events of bankruptcy, insolvency or reorganization of the Issuer or of any Guarantor; and

 

   

a Note Guarantee of any Guarantor ceases to be in full force and effect or is declared to be null and void and unenforceable or such Note Guarantee is found to be invalid or a Guarantor denies its liability under its Note Guarantee (other than by reason of release of such Guarantor in accordance with the terms of the 2021 Indenture).

If an Event of Default with respect to the 2028, 2031, 2032 and 2051 Notes shall occur and be continuing, the Trustee or the holders of at least 25% in aggregate principal amount of the outstanding 2028, 2031, 2032 and 2051 Notes may declare, by notice as provided in the 2021 Indenture, the principal amount of all outstanding 2028, 2031, 2032 and 2051 Notes to be due and payable immediately; provided that, in the case of an Event of Default involving certain events of bankruptcy, insolvency or reorganization, acceleration is automatic; and, provided further, that after such acceleration, but before a judgment or decree based on acceleration, the holders of a majority in aggregate principal amount of the outstanding 2028, 2031, 2032 and 2051 Notes may, under certain circumstances, rescind and annul such acceleration if all Events of Default, other than the non-payment of accelerated principal, have been cured or waived.

Any past default under the 2021 Indenture with respect to the 2028, 2031, 2032 and 2051 Notes, and any Event of Default arising therefrom, may be waived by the holders of a majority in principal amount of all outstanding 2028, 2031, 2032 and 2051 Notes, except in the case of (i) a default in the payment of the principal of (or premium, if any) or interest on any note, or the repurchase price in connection with a Change of Control Repurchase Event, or (ii) default in respect of a covenant or provision which may not be amended or modified without the consent of the holder of each note affected.

The Trustee is required within the later of 90 days after the occurrence of a default (which is continuing and of which a responsible trust officer of the Trustee has received written notice) or promptly after receipt of written notice of such default, with respect to the 2028, 2031, 2032 and 2051 Notes (without regard to any grace period or notice requirements), to give to the holders notice of such default; provided that except in the case of a default in the payment of principal of (or premium, if any) or interest on any note, or the repurchase price in connection with a Change of Control Repurchase Event, the Trustee may withhold notice if and so long as the Trustee in good faith determines that withholding notice is in the interests of the holders.

The Trustee shall be under no obligation to exercise any of the rights or powers vested in it by the 2021 Indenture at the request or direction of any of the holders of the 2028, 2031, 2032 and 2051 Notes unless such holders shall have offered, and if requested, provided to the Trustee security or indemnity satisfactory to the Trustee against the costs, expenses and liabilities which might be incurred by the Trustee in compliance with such request or direction. The Trustee may require indemnification by the holders, reasonably satisfactory to the Trustee against the costs, expenses and liabilities to be incurred in compliance with such request, with respect to which a default has occurred before proceeding to exercise any right or power under the 2021 Indenture at the request of the holders. Subject to such right of indemnification and to certain other limitations, the holders of a majority in aggregate principal amount of the outstanding 2028, 2031, 2032 and 2051 Notes may direct the time,

 

49


Table of Contents

method and place of conducting any proceeding for any remedy available to the Trustee, or exercising any trust or power conferred on the Trustee with respect to the 2028, 2031, 2032 and 2051 Notes, provided that such direction shall not be in conflict with any rule of law or with the 2021 Indenture, shall not subject the Trustee to liability for which it shall have reasonable grounds for believing that repayment of such funds or indemnity satisfactory to it against such risk of liability is not reasonably assured to it, shall not prejudice the rights of holders not joining in the direction and the Trustee may take any other action deemed proper by the Trustee which is not inconsistent with such direction.

No holder of 2028, 2031, 2032 and 2051 Notes may institute any action against the Credit Parties under the 2021 Indenture (except actions for payment of overdue principal of (and premium, if any) or interest on such Notes in accordance with its terms) unless (i) the holder has given to the Trustee written notice of an Event of Default and of the continuance thereof with respect to the 2028, 2031, 2032 and 2051 Notes specifying an Event of Default, as required under the 2021 Indenture, (ii) the holders of at least 25% in aggregate principal amount of outstanding 2028, 2031, 2032 and 2051 Notes under the 2021 Indenture shall have requested the Trustee to institute such action and offered, and if requested, provided to the Trustee indemnity reasonably satisfactory to it against the costs, expenses and liabilities to be incurred in compliance with such request, (iii) the Trustee shall not have instituted such action within 60 days of such request and (iv) no direction inconsistent with such written request has been given to the Trustee during such 60-day period by the holders of a majority in principal amount of the 2028, 2031, 2032 and 2051 Notes.

The Issuer will be required to furnish the Trustee annually a statement by an officer to the effect that, to the best of his or her knowledge, the Issuer is not in default in the fulfillment of any of its obligations under the 2021 Indenture or, if there has been a default in the fulfillment of any such obligation, specifying each such default and the action(s) the Issuer intends to take to cure such default(s).

Defeasance and Covenant Defeasance

Except as prohibited by the 2021 Indenture, if the Issuer deposits with the Trustee sufficient money or United States government obligations, or both, to pay the principal of, premium, if any, and interest on, the 2028, 2031, 2032 and 2051 Notes on the scheduled due dates therefor, then at the Issuer’s option the Issuer may be discharged from certain of its obligations with respect to the 2028, 2031, 2032 and 2051 Notes or elect that its failure to comply with certain restrictive covenants, including those described in “—Offer to Repurchase Upon a Change of Control Repurchase Event,” “—Consolidation, Merger, Sale of Assets and Other Transactions,” “—Limitations on Liens” and the requirement to add Additional Guarantors as described in “—Guarantees” will not be deemed to be or result in an event of default under the 2028, 2031, 2032 and 2051 Notes.

Satisfaction and Discharge

At the Issuer’s option, the 2021 Indenture will cease to be of further effect with respect to any 2028, 2031, 2032 and 2051 Notes issued thereunder (except for certain surviving rights of the Trustee), and the Trustee, at the expense of Issuer, will execute such instruments reasonably requested by the Issuer acknowledging satisfaction and discharge of the 2021 Indenture, when:

 

  (1)

either

 

  (A)

all 2028, 2031, 2032 and 2051 Notes that have been authenticated and delivered (other than 2028, 2031, 2032 and 2051 Notes that have been mutilated, destroyed, lost or stolen and which have been replaced or paid and 2028, 2031, 2032 and 2051 Notes for whose payment money has been deposited in trust or segregated and held in trust by the Issuer and thereafter repaid to the Issuer or discharged from such trust) have been delivered to the Trustee for cancellation; or

 

  (B)

all such 2028, 2031, 2032 and 2051 Notes not theretofore delivered to the Trustee for cancellation:

 

  (i)

have become due and payable, or

 

50


Table of Contents
  (ii)

will become due and payable within one year of the date of deposit, or

 

  (iii)

are to be called for redemption within one year under arrangements satisfactory to the Trustee for the giving of notice of redemption by the Trustee in the name, and at the expense, of the Issuer, and the Issuer, in the case of (i), (ii) or (iii) above, has deposited or caused to be deposited with the Trustee, as trust funds in trust for the purpose, money in an amount sufficient to pay and discharge the entire indebtedness on such 2028, 2031, 2032 and 2051 Notes not delivered to the Trustee for cancellation, for principal and premium, if any, and interest to the date of such deposit (in the case of 2028, 2031, 2032 and 2051 Notes that have become due and payable) or to the date of maturity or redemption, as the case may be;

 

  (2)

the Issuer has paid or caused to be paid all other sums payable under the 2021 Indenture by the Issuer; and

 

  (3)

the Issuer has delivered to the Trustee an officer’s certificate of the Issuer and an opinion of counsel, each stating that all conditions precedent provided in the 2021 Indenture relating to the satisfaction and discharge of the 2021 Indenture as to the 2028, 2031, 2032 and 2051 Notes have been complied with.

Modification and Waiver

The Issuer, the Guarantors and the Trustee may modify the 2021 Indenture in a manner that affects the interests or rights of the holders of 2028, 2031, 2032 and 2051 Notes with the consent of the holders of at least a majority in aggregate principal amount of the 2028, 2031, 2032 and 2051 Notes at the time outstanding. However, the 2021 Indenture will require the consent of each holder of 2028, 2031, 2032 and 2051 Notes affected by any modification which would:

 

   

change the fixed maturity of, or any installment of principal or interest on, the 2028, 2031, 2032 and 2051 Notes;

 

   

reduce the principal amount of the 2028, 2031, 2032 and 2051 Notes payable at or upon acceleration of the maturity thereof, or reduce the rate or extend the time of payment of interest thereon;

 

   

reduce the price at which the 2028, 2031, 2032 and 2051 Notes must be repurchased in connection with a Change of Control Repurchase Event;

 

   

reduce any premium payable upon the redemption or change the date on which the 2028, 2031, 2032 and 2051 Notes must be redeemed;

 

   

change the currency in which the 2028, 2031, 2032 and 2051 Notes or any premium or interest is payable;

 

   

impair the right to enforce any payment on or with respect to the 2028, 2031, 2032 and 2051 Notes;

 

   

reduce the percentage in principal amount of outstanding 2028, 2031, 2032 and 2051 Notes the consent of whose holders is required for modification or amendment of the 2021 Indenture or for waiver of compliance with certain provisions of the 2021 Indenture or for waiver of certain defaults;

 

   

subordinate the 2028, 2031, 2032 and 2051 Notes or any Note Guarantee to any other obligation of the Issuer or the applicable Guarantor;

 

   

modify the Note Guarantees in any manner adverse to the holders; or

 

   

modify any of the above bullet points.

The Issuer, the Guarantors and the Trustee may also modify and amend the 2021 Indenture without the consent of any holders of 2028, 2031, 2032 and 2051 Notes to:

 

   

add covenants that would benefit the holders of any 2028, 2031, 2032 and 2051 Notes or surrender any right or power the 2021 Indenture confers upon us;

 

51


Table of Contents
   

evidence the assumption of our obligations or the obligations of any Guarantor under the 2021 Indenture by a successor;

 

   

add any additional events of default for the benefit of the holders of any 2028, 2031, 2032 and 2051 Notes;

 

   

add new Guarantors;

 

   

provide for the release of any Guarantor in accordance with the 2021 Indenture;

 

   

secure the 2028, 2031, 2032 and 2051 Notes;

 

   

provide for a successor Trustee;

 

   

provide for the issuance of additional 2028, 2031, 2032 and 2051 Notes;

 

   

establish forms or terms for 2028, 2031, 2032 and 2051 Notes of any series;

 

   

comply with the rules of any applicable depositary;

 

   

add or change any provisions of the 2021 Indenture to permit the issuance of Notes in uncertificated form;

 

   

add, change or eliminate any of the provisions of the 2021 Indenture so long as such addition, change or elimination (i) does not apply to or modify the rights of the holders of Notes of any series created prior to such addition, change or elimination and (ii) becomes effective only when there are no Notes created prior to the execution of the supplemental 2021 Indenture then outstanding which are entitled to the benefit of such provision;

 

   

cure any ambiguity, or correct or supplement any provision of the 2021 Indenture that may be defective or inconsistent with any other provision therein; provided that such amendment does not adversely affect the rights of any holder of Notes in any material respect;

 

   

make any change that does not adversely affect the rights of any holder of Notes in any material respect; or

 

   

conform the text of the 2021 Indenture or the Notes to any provision of the “Description of 2028, 2031, 2032 and 2051 Notes.”

The 2021 Indenture will permit the holders of at least a majority in aggregate principal amount of the outstanding Notes, or of any other series of debt securities issued under the applicable 2021 Base Indenture, as it may be supplemented, which is affected by the modification or amendment, to waive compliance with certain covenants contained in the 2021 Indenture. Such modification might be deemed for U.S. federal income tax purposes to be an exchange of the 2028, 2031, 2032 and 2051 Notes for “new” Notes with the modified terms, resulting in recognition of gain or loss for such purposes and possibly certain other tax consequences to the beneficial owners of the Notes. Holders should consult their own tax advisors regarding the U.S. federal income tax consequences of any such modification.

Governing Law

The 2021 Indenture, 2028, 2031, 2032 and 2051 Notes and Note Guarantees are governed by, and construed in accordance with, the internal laws of the State of New York.

Trustee

The Trustee under the 2021 Indenture is Wilmington Trust, National Association. Wilmington Trust, National Association, in each of its capacities, including without limitation as trustee and paying agent, assumes no responsibility for the accuracy or completeness of the information concerning the Issuer or its affiliates or any

 

52


Table of Contents

other party contained in this document or the related documents or for any failure by Issuer or any other party to disclose events that may have occurred and may affect the significance or accuracy of such information, or for any information provided to it by Issuer, including but not limited to settlement amounts and any other information.

 

53


Table of Contents

DESCRIPTION OF 2034 NOTES

The following description is a summary of the material provisions of the 2024 Indenture (as defined below), applicable to both the 2034 Exchange Notes and the 2034 Original Notes. As such, when we refer to a series of 2034 Notes, we are describing the material provisions of the corresponding series of both the 2034 Original Notes and the 2034 Exchange Notes, and when we refer to the 2034 Notes, we are describing the material provisions of both the 2034 Original Notes and the 2034 Exchange Notes. This description does not purport to be complete and is subject to, and is qualified in its entirety by reference to, the 2024 Indenture governing the 2034 Exchange Notes offered hereby. You should read the 2024 Indenture because it, and not this description, will define your rights as a holder of the 2034 Exchange Notes offered hereby. A copy of the 2024 Indenture is available from the Issuer upon request.

General

Blue Owl Finance LLC, a Delaware limited liability company (the “Issuer”) and an indirect subsidiary of Blue Owl Capital Inc. (the “Company”), hereby offers to exchange up to $1.0 billion in aggregate principal amount of its 6.250% Senior Notes due 2034 (the “2034 Exchange Notes”) for an equal amount of its outstanding 6.250% Senior Notes due 2034 (the “2034 Original Notes”). We refer to the 2034 Original Notes and the 2034 Exchange Notes, collectively, as the “2034 Notes.”

The 2034 Original Notes were issued, and the 2034 Exchange Notes, will be issued, under a base indenture (the “2024 Base Indenture”), dated as of April 18, 2024, among the Issuer, the guarantors party thereto and Wilmington Trust, National Association, as Trustee, as supplemented by the First Supplemental Indenture dated as of April 18, 2024, by and among the Issuer, the guarantors party thereto and Trustee, pursuant to which the Issuer issued 6.250% Senior Notes due 2034 (the “2024 First Supplemental Indenture” and, together with the 2024 Base Indenture, the “2024 Indenture”).

The 2034 Additional Notes were issued as additional 6.250% Senior Notes due 2034 under the 2024 Indenture. The issuer originally issued $750.0 million in aggregate principal amount of 6.250% Senior Notes due 2034. The 2034 Additional Notes form a single class of securities with the 2034 Initial Notes for all purposes under the 2024 Indenture and have the same terms as those of the 2034 Initial Notes (other than issue date and issue price). The 2034 Additional Notes issued pursuant to Regulation S under the Securities Act were initially issued bearing a temporary CUSIP number that differs from the CUSIP number under which the 2034 Initial Notes issued pursuant to Regulation S currently trade. On July 16, 2024, the 2034 Additional Notes in reliance on Regulation S of the Securities Act were consolidated and became fully fungible with the 2034 Initial Notes issued in reliance on Regulation S for trading purposes.

In this Description of 2034 Notes, the term “2024 Indenture” refers to the 2024 Base Indenture and 2024 Base Indenture, as supplemented separately by the 2024 Supplemental Indenture. The terms of the 2034 Notes include those stated in the 2024 Indenture and those made part of the 2024 Indenture by reference to the Trust Indenture Act of 1939, as amended (the “Trust Indenture Act”).

Principal, Maturity and Interest

The Issuer may issue further additional 2034 Notes of any series from time to time, and such additional 2034 Notes of such series may be issued under the 2024 Base Indenture as supplemented either by the 2024 Supplemental Indenture for such series of Notes or one or more other supplemental indentures. Any issuance of additional 2034 Notes is subject to all of the covenants in the 2024 Indenture. The Notes of any series and any additional 2034 Notes of such series subsequently issued, together with any 2034 Exchange Notes issued with respect to such series in accordance with the applicable Registration Rights Agreement, will be treated as a single series for all purposes under the 2024 Indenture, including, without limitation, waivers, amendments, redemptions and offers to purchase; provided that any additional 2034 Notes that are not fungible with the Notes

 

54


Table of Contents

of any series (or with any other additional 2034 Notes of that series) for U.S. federal income tax purposes will have a separate CUSIP, ISIN, common code or other identifying number, as applicable.

The Issuer issued the 2034 Original Notes, and will issue the 2034 Exchange Notes, in minimum denominations of $2,000 and integral multiples of $1,000 in excess thereof.

The 2034 Exchange Notes will mature on April 18, 2034.

Interest on the 2034 Notes will accrue from the date of original issuance or, if interest has already been paid, from the date it was most recently paid (and, in the case of 2034 Exchange Notes, interest will accrue from the date of original issuance or, if interest has already been paid on the corresponding 2034 Original Notes exchanged therefor, the date it was most recently paid on such 2034 Original Notes) (other than for the 2034 Additional Notes, for which the interest is deemed to have accrued from April 18, 2024). If an interest payment date or the maturity date falls on a day that is not a Business Day, the related payment of principal or interest will be made on the next succeeding Business Day as if made on the date the payment was due, and no interest shall accrue for the intervening period.

Interest on the 2034 Original Notes accrues, and interest on the 2034 Exchange Notes will accrue, at the rate of 6.250% per annum.

Interest on the 2034 Exchange Notes will be payable semiannually in arrears on April 18 and October 18 each year.

Payments of principal of and interest on the 2034 Notes issued in book-entry form or definitive form, if any, will be made as described below under the caption “-Methods of Receiving Payments on the Notes.”

The 2034 Original Notes are, and the 2034 Exchange Notes initially will be, evidenced by one or more global notes deposited with a custodian for, and registered in the name of, Cede & Co., as nominee of The Depository Trust Company (“DTC”).

Guarantees

The obligations of the Issuer pursuant to the 2034 Notes, including any repurchase obligation resulting from a Change of Control Repurchase Event, will be fully and unconditionally guaranteed (the “Note Guarantees”), jointly and severally, by each of the Initial Guarantors and any Additional Guarantors (as defined below) (the Additional Guarantors, if any, together with the Initial Guarantors, the “Guarantors”).

Any New Blue Owl Entity, other than a Non-Guarantor Entity, must provide a Note Guarantee, whereupon such New Blue Owl Entity shall be an “Additional Guarantor.”

The Issuer is a finance subsidiary with no operations or assets other than in such capacity, and the Initial Guarantors are holding companies that hold equity interests directly or indirectly in operating entities. The Issuer and the Initial Guarantors depend upon funds from the Initial Guarantors’ respective subsidiaries to meet their obligations in respect of the 2034 Notes or the Note Guarantees, as applicable. Accordingly, the credit character of the 2034 Notes is comparable to debt issued by a holding company.

Each Note Guarantee will be a general unsecured obligation of the relevant Guarantor and will be limited to the maximum amount that would not render the Guarantor’s obligations subject to avoidance under applicable fraudulent conveyance provisions of the United States Bankruptcy Code or any comparable provision of state law. By virtue of this limitation, a Guarantor’s obligation under its Note Guarantee could be significantly less than amounts payable with respect to the 2034 Notes or a Guarantor may have effectively no obligation under its Note Guarantee.

 

55


Table of Contents

The Note Guarantee of a Guarantor will automatically and unconditionally terminate if:

 

   

such Guarantor is (a) sold, disposed of or otherwise transferred (whether by merger, consolidation, the sale of all or substantially all of its assets or otherwise) to an entity that is not, and is not required to become, a Guarantor, if such sale, disposition or other transfer is otherwise in compliance with the 2024 Indenture, including the covenant described in “—Consolidation, Merger, Sale of Assets and Other Transactions,” or (b) liquidated or dissolved in a manner that complies with the 2024 Indenture, including the covenant described in “—Consolidation, Merger, Sale of Assets and Other Transactions”;

 

   

such Guarantor is designated as a Non-Guarantor Entity in accordance with the 2024 Indenture;

 

   

the Issuer effects a defeasance or discharge of the 2034 Notes, as provided in “—Defeasance and Covenant Defeasance”; or

 

   

upon full and final payment of the 2034 Notes.

New Blue Owl Entity” means any subsidiary of Blue Owl Capital Inc. that is governed by Blue Owl Capital GP LLC other than (i) a then-existing Guarantor, (ii) any Person in which Blue Owl Capital Inc. directly or indirectly owns its interest through one or more then-existing Guarantors or (iii) any Person through which Blue Owl Capital Inc. directly or indirectly owns its interests in one or more then-existing Guarantors.

Non-Guarantor Entity” means any Person designated by the Issuer as such in accordance with the 2024 Indenture. The 2024 Indenture will provide that the Issuer may designate any Person as a Non-Guarantor Entity if (i) such Person is directly or indirectly wholly owned by one or more Credit Parties, (ii) such Person, together with all then existing Non-Guarantor Entities designated pursuant to this clause (ii) on a combined and consolidated basis and taken as a whole, would not constitute a “significant subsidiary” (as such term is defined in Rule 1-02(w) of Regulation S-X under the Securities Act or any successor provision) of Blue Owl Capital Inc. (the foregoing, the “Non-Guarantor Limitation”), (iii) such Person is a “controlled foreign corporation” (a “CFC”) within the meaning of Section 957 of the Internal Revenue Code of 1986, as amended (the “Code”), (iv) such Person is a subsidiary of a CFC or (v) such Person has no material assets other than capital stock and/or indebtedness of one or more CFCs. The Issuer may, from time to time, remove the designation of any Person as a Non-Guarantor Entity, and must remove the designation as to one or more Non-Guarantor Entities designated pursuant to clause (ii) of the immediately preceding sentence to the extent that, as of the end of any fiscal quarter, such Non-Guarantor Entities exceed the Non-Guarantor Limitation. Any such designation or removal by the Issuer shall be evidenced to the Trustee by promptly filing with the Trustee a copy of one or more resolutions certified by the Secretary or an Assistant Secretary of the Issuer to have been duly adopted by the Issuer’s member or members or board of directors giving effect to such designation or removal, and in the case of a designation, a certificate of a financial or other executive officer of the Issuer certifying that such designation complied with the foregoing provisions.

Ranking

The payment of the principal of, premium, if any, and interest on the 2034 Notes and the payment of any Note Guarantee will:

 

   

rank equally in right of payment with all existing and future unsecured and unsubordinated indebtedness, liabilities and other obligations of the Issuer or the relevant Guarantor;

 

   

rank senior in right of payment to all existing and future subordinated indebtedness of the Issuer or the relevant Guarantor;

 

   

be effectively subordinated to all existing and future secured indebtedness of the Issuer or the relevant Guarantor, to the extent of the value of the assets securing such indebtedness; and

 

   

be structurally subordinated in right of payment to all existing and future indebtedness, liabilities and other obligations of each subsidiary of the Issuer or the relevant Guarantor that is not itself the Issuer or a Guarantor.

 

56


Table of Contents

The 2024 Indenture does not contain any limitations on the amount of additional indebtedness that the Issuer or any of the Guarantors or their respective subsidiaries may incur.

The 2034 Notes and Note Guarantees are obligations of the Credit Parties and are not obligations of the subsidiaries of the Credit Parties. The Credit Parties do not conduct material independent operations and substantially all of their operations are conducted through subsidiaries of the Guarantors. The Issuer’s cash flow and ability to service debt, including the 2034 Notes, depend upon receiving loans, advances and other payments from the Guarantors and their subsidiaries. The Guarantors will depend on the distribution of earnings, loans or other payments by their subsidiaries to make such payments to the Issuer. These subsidiaries are separate and distinct legal entities and they have no obligation to pay any amounts due on the 2034 Notes or to provide the Credit Parties with funds to satisfy any payment obligations with respect to the 2034 Notes. In addition, any payment of dividends, distributions, loans or advances by subsidiaries of the Guarantors could be subject to statutory or contractual restrictions. Payments due to the Guarantors by their respective subsidiaries will also be contingent upon the earnings and business considerations of such subsidiaries. The Guarantors’ right to receive any assets of any of their respective subsidiaries, as a common equity holder of such subsidiaries, upon their liquidation or reorganization, and therefore the right of the holders of the 2034 Notes to participate in those assets, would be structurally subordinated to the claims of that subsidiary’s creditors, including trade creditors, and claims of preferred equity-holders, if any. Because the Notes are unsecured, even if any of the Credit Parties were a creditor of any Guarantor’s subsidiary, its rights as a creditor would be subordinate to any security interest in the assets of such subsidiary and any indebtedness that is senior to that held by the Credit Parties. See “Risk Factors—Risks Related to the Exchange 2034 Exchange Notes and Guarantees.”

Limitations on Liens

The 2024 Indenture provide that the Credit Parties will not, and will not cause or permit any of their respective subsidiaries to, create, assume, incur or guarantee any indebtedness for money borrowed that is secured by a pledge, mortgage, lien or other encumbrance (other than Permitted Liens) on any voting stock or profit participating equity interests of their respective subsidiaries (to the extent of their ownership of such voting stock or profit participating equity interests) or any entity that succeeds (whether by merger, consolidation, sale of assets or otherwise) to all or any substantial part of the business of any of such subsidiaries, without providing that the 2034 Notes (together with, if the Credit Parties shall so determine, any other indebtedness of or guarantee by, the Credit Parties ranking equally with the 2034 Notes and existing as of the closing of the offering of the 2034 Notes or thereafter created) will be secured equally and ratably with or prior to all other indebtedness secured by such pledge, mortgage, lien or other encumbrance on the voting stock or profit participating equity interests of any such entities for so long as such other indebtedness is so secured.

Permitted Liens” means (a) liens on voting stock or profit participating equity interests of any subsidiary existing at the time such entity becomes a direct or indirect subsidiary of Blue Owl Capital Inc. or is merged into a direct or indirect subsidiary of Blue Owl Capital Inc.; provided that such liens are not created or incurred in connection with such transaction and do not extend to any other subsidiary, (b) statutory liens, liens for taxes or assessments or governmental liens not yet due or delinquent or which can be paid without penalty or are being contested in good faith, (c) other liens of a similar nature as those described above, (d) liens existing on the original issue date of the 2034 Notes and (e) any lien that renews, extends, replaces or refunds any lien permitted hereby without increasing the principal of the indebtedness secured thereby. This covenant will not limit the ability of the Credit Parties or their subsidiaries to incur indebtedness or other obligations secured by liens on assets other than the voting stock or profit participating equity interests of the Credit Parties and their respective subsidiaries.

Consolidation, Merger, Sale of Assets and Other Transactions

No Credit Party shall be party to a Substantially All Merger or participate in a Substantially All Sale, unless:

 

   

such Credit Party is the surviving Person, or the Person formed by or surviving such Substantially All Merger or to which such Substantially All Sale has been made (the “Successor Party”) is organized

 

57


Table of Contents
 

under the laws of the United States, Belgium, Bermuda, Canada, Cayman Islands, France, Germany, Gibraltar, Ireland, Italy, Luxembourg, the Netherlands, Switzerland, the United Kingdom or British Crown Dependencies, a member country of the Organisation for Economic Co-operation and Development, or any political subdivision of any of the foregoing (collectively, the “Permitted Jurisdictions”), and has expressly assumed by supplemental indenture all of the obligations of such Credit Party under the 2024 Indenture;

 

   

immediately after giving effect to such transaction, no default or Event of Default has occurred and is continuing; and

 

   

the Issuer delivers to the Trustee an officer’s certificate and an opinion of counsel, each stating that such transaction and any supplemental indenture executed in connection therewith comply with the 2024 Indenture and that all conditions precedent provided for in the 2024 Indenture relating to such transaction and the execution of the supplemental indenture have been complied with.

For as long as any 2034 Notes remain outstanding, all equity and voting interests of the Issuer must be owned directly or indirectly by one or more Guarantors and each of the Credit Parties must be organized under the laws of a Permitted Jurisdiction.

Credit Group” means the Credit Parties and the Credit Parties’ direct and indirect subsidiaries (to the extent of their economic ownership interest in such subsidiaries) taken as a whole.

Person” means and includes natural persons, corporations, partnerships, limited liability companies, joint ventures, associations, companies, business trusts, or other organizations, irrespective of whether they are legal entities.

Substantially All Merger” means a merger or consolidation of one or more Credit Parties with or into another Person that would, in one or a series of related transactions, result in the transfer or other disposition, directly or indirectly, of all or substantially all of the properties and assets of the Credit Group to a Person that is not within the Credit Group immediately prior to such transaction.

Substantially All Sale” means a sale, assignment, transfer, lease or conveyance to any other Person in one or a series of related transactions, directly or indirectly, of all or substantially all of the properties and assets of the Credit Group to a Person that is not within the Credit Group immediately prior to such transaction.

Any Person that becomes a Successor Party pursuant to this covenant will be substituted for the applicable Credit Party in the 2024 Indenture, with the same effect as if it had been an original party to the 2024 Indenture. As a result, the Successor Party may exercise the rights and powers of the applicable Credit Party under the 2024 Indenture, and, except in the case of a lease, the prior Credit Party will be released from all of its liabilities and obligations under the 2024 Indenture and under the 2034 Notes and Note Guarantees.

Any substitution of a Successor Party for the applicable Credit Party might be deemed for federal income tax purposes to be an exchange of the 2034 Notes for “new” notes, resulting in recognition of gain or loss for such purposes and possibly certain other adverse tax consequences to beneficial owners of the 2034 Notes. In addition, the jurisdiction in which the Successor Party is organized, incorporated or engaged in business may impose withholding tax on payments made by such Successor Party under the 2034 Notes, and Holders and beneficial owners of the 2034 Notes will not be entitled to be grossed up or otherwise compensated for such withholding tax. Holders and beneficial owners of the 2034 Notes should consult their own tax advisors regarding the tax consequences of any such substitution.

Offer to Repurchase Upon a Change of Control Repurchase Event

If a Change of Control Repurchase Event (defined below) occurs, unless the Issuer has exercised its option to redeem the 2034 Notes as described below, the Issuer will make an offer to each holder of 2034 Notes to

 

58


Table of Contents

repurchase all or any part of that holder’s 2034 Notes at a repurchase price in cash equal to 101% of the aggregate principal amount of 2034 Notes are purchased plus accrued and unpaid interest, if any, on the 2034 Notes repurchased to, but excluding, the date of repurchase. Within 30 days following any Change of Control Repurchase Event or, at the Issuer’s option, prior to any Change of Control, but after the public announcement of the Change of Control, the Issuer will give notice to each holder (with a copy to the Trustee) describing the transaction or transactions that constitute or may constitute the Change of Control Repurchase Event and offering to repurchase 2034 Notes on the payment date specified in the notice, which date will be no earlier than 30 days and no later than 60 days from the date such notice is given. The notice shall, if given prior to the date of consummation of the Change of Control, state that the offer to repurchase is conditioned on the Change of Control Repurchase Event occurring on or prior to the payment date specified in the notice. The Issuer will comply with the requirements of Rule 14e-1 under the Exchange Act, and any other securities laws and regulations thereunder to the extent those laws and regulations are applicable in connection with the repurchase of the 2034 Notes as a result of a Change of Control Repurchase Event. To the extent that the provisions of any securities laws or regulations conflict with the Change of Control Repurchase Event provisions of the 2034 Notes, the Issuer will comply with the applicable securities laws and regulations and will not be deemed to have breached its obligations under the Change of Control Repurchase Event provisions of the 2034 Notes by virtue of such conflict.

On the Change of Control Repurchase Event payment date, the Issuer will, to the extent lawful:

 

  (1)

accept for payment all 2034 Notes or portions of 2034 Notes properly tendered pursuant to the Issuer’s offer;

 

  (2)

deposit with the paying agent an amount equal to the aggregate repurchase price in respect of all 2034 Notes or portions of 2034 Notes properly tendered and being repurchased; and

 

  (3)

deliver or cause to be delivered to the Trustee the 2034 Notes properly accepted, together with an officer’s certificate stating the aggregate principal amount of 2034 Notes being repurchased by us.

The paying agent will promptly deliver to each holder of 2034 Notes properly tendered the repurchase price for the 2034 Notes, and the Issuer will execute and the Trustee will promptly authenticate (if applicable) and deliver (or cause to be transferred by book-entry) to each holder a new note equal in principal amount to any unpurchased portion of any 2034 Notes surrendered; provided that each new note will be in a minimum principal amount of $2,000 and integral multiples of $1,000 in excess thereof.

The Issuer will not be required to make an offer to repurchase the 2034 Notes upon a Change of Control Repurchase Event if (i) a third party makes an offer in respect of the 2034 Notes in the manner, at the times and otherwise in compliance with the requirements for an offer made by the Issuer and such third party purchases all 2034 Notes properly tendered and not withdrawn under its offer or (ii) the Issuer has given written notice of a redemption as provided below under “—Optional Redemption of the Notes.”

There can be no assurance that sufficient funds will be available at the time of any Change of Control Repurchase Event to make required repurchases of 2034 Notes tendered. The failure of the Issuer or the Guarantors to repurchase the 2034 Notes upon a Change of Control Repurchase Event would result in a default under the 2024 Indenture. If the holders of the 2034 Notes exercise their right to require the Issuer to repurchase the 2034 Notes upon a Change of Control Repurchase Event, the financial effect of this repurchase could result in defaults under future debt instruments to which the Issuer or the Guarantors are party, including the acceleration of the payment of any borrowings thereunder. It is possible that the Credit Parties will not have sufficient funds at the time of the Change of Control Repurchase Event to make the required repurchase of the Credit Parties’ other debt and the 2034 Notes. See “Risk Factors—The Issuer may not be able to repurchase the Exchange Notes upon a Change of Control Repurchase Event.”

The definition of “Change of Control” includes a phrase relating to the direct or indirect sale, lease, transfer, conveyance or other disposition of “all or substantially all” of the properties and assets of the Credit Group.

 

59


Table of Contents

Although there is a limited body of case law interpreting the phrase “substantially all,” there is no precise established definition of the phrase under applicable law. Accordingly, the ability of a holder of 2034 Notes to require the Issuer to repurchase the 2034 Notes as a result of a sale, lease, transfer, conveyance or other disposition of less than all of the assets of the Credit Group to another Person or group may be uncertain.

For purposes of the 2034 Notes:

Below Investment Grade Rating Event” means the rating on the 2034 Notes is lowered as a result of a Change of Control to below Investment Grade by any two of the three Rating Agencies on any date from the date of the public notice of an arrangement that could result in a Change of Control until the end of the 60-day period following public notice of the occurrence of a Change of Control (which period shall be extended until the ratings are announced if during such 60 day period the rating of the 2034 Notes is under publicly announced consideration for possible downgrade by either of the Rating Agencies); provided that a Below Investment Grade Rating Event otherwise arising by virtue of a particular reduction in rating shall not be deemed to have occurred as a result of a particular Change of Control (and thus shall not be deemed a Below Investment Grade Rating Event for purposes of the definition of Change of Control Repurchase Event hereunder) if the Rating Agencies making the reduction in rating to which this definition would otherwise apply do not announce or publicly confirm or inform the Issuer in writing at its request that the reduction was the result, in whole or in part, of any event or circumstance comprised of or arising as a result of, or in respect of, the applicable Change of Control (whether or not the applicable Change of Control shall have occurred at the time of the Below Investment Grade Rating Event). The Issuer will request the Rating Agencies to make such confirmation in connection with any Change of Control and shall promptly deliver an officer’s certificate to the Trustee certifying as to whether or not such confirmation has been received or denied.

Change of Control” means the occurrence of the following:

 

   

the direct or indirect sale, transfer, conveyance or other disposition (other than by way of merger or consolidation), in one or a series of related transactions, of all or substantially all of the properties and assets of the Credit Group to any “person” (as that term is used in Section 13(d)(3) of the Exchange Act or any successor provision), other than to a Continuing Blue Owl Entity; or

 

   

the consummation of any transaction (including, without limitation, any merger or consolidation) the result of which is that any “person” (as that term is used in Section 13(d)(3) of the Exchange Act or any successor provision), other than a Continuing Blue Owl Entity, becomes (A) the beneficial owner (within the meaning of Rule 13d-3 under the Exchange Act or any successor provision) of a controlling interest in (i) Blue Owl Capital Inc. or (ii) one or more Guarantors comprising all or substantially all of the assets of the Credit Group and (B) entitled to receive a Majority Economic Interest in connection with such transaction.

Change of Control Repurchase Event” means the occurrence of a Change of Control and a related Below Investment Grade Rating Event.

Continuing Blue Owl Entity” means any entity that, immediately following any relevant date of determination, is directly or indirectly controlled by one or more persons who, as of any date of determination (i) each have devoted substantially all of his or her business and professional time to the activities of the Credit Parties and/or their subsidiaries or affiliated funds and investment vehicles during the 12-month period immediately preceding such date and (ii) directly or indirectly control a majority of the voting stock (or other similar interests) in Blue Owl Capital Inc. or any successor entity.

Fitch” means Fitch Ratings, Inc. or any successor thereto.

Investment Grade” means a rating of BBB- or better by S&P (or its equivalent under any successor rating categories of S&P), BBB- or better from Fitch (or its equivalent under any successor rating categories of Fitch)

 

60


Table of Contents

and Baa3 or better by Moody’s (or its equivalent under any successor rating categories of Moody’s) (or, in each case, if such Rating Agency ceases to rate the 2034 Notes for reasons outside of the Issuer’s control, the equivalent investment grade credit rating from any Rating Agency selected by the Issuer as a replacement Rating Agency).

Majority Economic Interest” means any right or entitlement to receive more than 50% of the equity distributions or partner allocations (whether such right or entitlement results from the ownership of partner or other equity interests, securities, instruments or agreements of any kind) made to all holders of partner or other equity interests in the Credit Group (other than entities within the Credit Group).

Moody’s” means Moody’s Investors Service or any successor thereto.

Rating Agency” means:

 

   

each of Fitch, S&P and Moody’s; and

 

   

if any of Fitch, S&P or Moody’s ceases to rate the 2034 Notes or fails to make a rating of the 2034 Notes publicly available for reasons outside of the Issuer’s control, a “nationally recognized statistical rating organization” within the meaning of Section 3(a)(62) the Exchange Act selected by the Issuer as a replacement agency for Fitch, S&P or Moody’s or each of them, as the case may be.

S&P” means Standard & Poor’s Financial Services LLC, a subsidiary of The McGraw-Hill Companies, Inc., or any successor thereto.

Optional Redemption of the Notes

Prior to the Par Call Date, the 2034 Notes will be redeemable in whole or in part, at the Issuer’s option at any time and from time to time, at a redemption price (expressed as a percentage of principal amount and rounded to three decimal places) equal to the greater of (i) 100% of the principal amount of any 2034 Notes being redeemed and (ii) the sum, as determined by the Issuer, of the present values of the remaining scheduled payments of principal and interest (exclusive of interest accrued to the date of redemption) on any 2034 Notes being redeemed, discounted to the redemption date on a semi-annual basis (assuming a 360-day year consisting of twelve 30-day months) at the Treasury Rate plus 30 basis points (the “make-whole” amount), plus in each case accrued and unpaid interest, if any, on the principal amount of the 2034 Notes being redeemed to, but excluding, the date of redemption. On or after the Par Call Date, the 2034 Notes may be redeemed in whole or in part, at the Issuer’s option at any time and from time to time, at a redemption price equal to 100% of the principal amount of any 2034 Notes being redeemed, plus accrued and unpaid interest, if any, on the principal amount of the 2034 Notes being redeemed to, but excluding, the date of redemption.

“Par Call Date” means January 18, 2034.

Treasury Rate” means, with respect to any redemption date, yield determined by the Issuer in accordance with the following two paragraphs.

The Treasury Rate shall be determined by the Issuer after 4:15 p.m., New York City time, (or after such time as yields on U.S. government securities are posted daily by the Board of Governors of the Federal Reserve System), on the third business day preceding the date notice of the redemption is given based upon the yield or yields for the most recent day that appear after such time on such day in the most recent statistical release published by the Board of Governors of the Federal Reserve System designated as “Selected Interest Rates (Daily)—H.15” (or any successor designation or publication) (“H.15”) under the caption “U.S. government securities—Treasury constant maturities—Nominal” (or any successor caption or heading) (“H.15 TCM”). In determining the Treasury Rate, the Issuer shall select, as applicable: (1) the yield for the Treasury constant maturity on H.15 exactly equal to the period from the redemption date to the Par Call Date (the “Remaining

 

61


Table of Contents

Life”); or (2) if there is no such Treasury constant maturity on H.15 exactly equal to the Remaining Life, the two yields—one yield corresponding to the Treasury constant maturity on H.15 immediately shorter than and one yield corresponding to the Treasury constant maturity on H.15 immediately longer than the Remaining Life—and shall interpolate to the Par Call Date on a straight-line basis (using the actual number of days) using such yields and rounding the result to three decimal places; or (3) if there is no such Treasury constant maturity on H.15 shorter than or longer than the Remaining Life, the yield for the single Treasury constant maturity on H.15 closest to the Remaining Life. For purposes of this paragraph, the applicable Treasury constant maturity or maturities on H.15 shall be deemed to have a maturity date equal to the relevant number of months or years, as applicable, of such Treasury constant maturity from the redemption date.

If on the third business day preceding the date notice of the redemption is given H.15 TCM is no longer published, the Issuer shall calculate the Treasury Rate based on the rate per annum equal to the semi-annual equivalent yield to maturity at 11:00 a.m., New York City time, on the second business day preceding such date notice of the redemption is given of the United States Treasury security maturing on, or with a maturity that is closest to, the Par Call Date, as applicable. If there is no United States Treasury security maturing on the Par Call Date but there are two or more United States Treasury securities with a maturity date equally distant from the Par Call Date, one with a maturity date preceding the Par Call Date and one with a maturity date following the Par Call Date, the Issuer shall select the United States Treasury security with a maturity date preceding the Par Call Date. If there are two or more United States Treasury securities maturing on the Par Call Date or two or more United States Treasury securities meeting the criteria of the preceding sentence, the Issuer shall select from among these two or more United States Treasury securities the United States Treasury security that is trading closest to par based upon the average of the bid and asked prices for such United States Treasury securities at 11:00 a.m., New York City time. In determining the Treasury Rate in accordance with the terms of this paragraph, the semi-annual yield to maturity of the applicable United States Treasury security shall be based upon the average of the bid and asked prices (expressed as a percentage of principal amount) at 11:00 a.m., New York City time, of such United States Treasury security, and rounded to three decimal places.

The Issuer’s actions and determinations in determining the redemption price shall be conclusive and binding for all purposes, absent manifest error.

In the case of any partial redemption, selection of the 2034 Notes for redemption will be made by the Trustee by such method as the Trustee in its sole discretion deems fair and appropriate, including by lot or pro rata in accordance with DTC’s procedures. No 2034 Notes of a principal amount of $2,000 or less will be redeemed in part. A new note in principal amount equal to the unredeemed portion thereof will be issued in the name of the holder thereof upon surrender for cancellation of the original note. Notice of redemption will be mailed or electronically delivered (or otherwise transmitted in accordance with DTC’s procedures) to each holder of 2034 Notes to be redeemed not less than 10 nor more than 60 days, as applicable, prior to the date set for such redemption. This notice will include the following information: the redemption date; the redemption price (or the method of calculating such price); if less than all of the outstanding 2034 Notes are to be redeemed, the identification (and, in the case of partial redemption, the respective principal amounts) of the 2034 Notes to be redeemed; that on the redemption date the redemption price will become due and payable and that interest will cease to accrue; the place or places where such 2034 Notes are to be surrendered for payment of the redemption price; and the CUSIP number of the 2034 Notes to be redeemed. The redemption date and the redemption price (or the method of calculating such price) shall be set by the Issuer upon notice from the Issuer to the Trustee. The Trustee shall have no duty to calculate or verify the Issuer’s calculation of the redemption price. For so long as the 2034 Notes are held by DTC (or another depositary), the redemption of the 2034 Notes shall be done in accordance with the policies and procedures of the depositary.

By no later than 11:00 a.m., New York City time, on the redemption date, the Issuer will deposit or cause to be deposited with the Trustee or with another paying agent (or, if any of the Credit Parties is acting as the Issuer’s paying agent with respect to the 2034 Notes, such Credit Party will segregate and hold in trust as provided in the 2024 Indenture) an amount of money sufficient to pay the aggregate redemption price of, and

 

62


Table of Contents

(except if the redemption date shall be an interest payment date) accrued interest on, all of the 2034 Notes or the part thereof to be redeemed on that date. On the redemption date, the redemption price will become due and payable upon all of the 2034 Notes to be redeemed, and interest, if any, on the 2034 Notes to be redeemed will cease to accrue from and after that date. Upon surrender of any such 2034 Notes for redemption, the Issuer will pay those 2034 Notes surrendered at the redemption price together, if applicable, with accrued interest to the redemption date.

Any debt securities to be redeemed only in part must be surrendered at the office or agency established by the Issuer for such purpose, and the Issuer will execute, and, if applicable, the Trustee will authenticate and deliver to a holder without service charge, new notes of the same series and of like tenor, of any authorized denomination as requested by that holder, in a principal amount equal to and in exchange for the unredeemed portion of the principal of the 2034 Notes that holder surrenders.

On and after the date of redemption, interest will cease to accrue on the 2034 Notes or any portion of the 2034 Notes called for redemption, unless we default in the payment of the redemption amount.

Financial Reports

For so long as Blue Owl Capital Inc. is subject to the reporting requirements of Section 13 or 15(d) of the Exchange Act, the Issuer must provide (or cause its affiliates to provide) to the Trustee, unless available on the SEC’s Electronic Data Gathering, Analysis and Retrieval System (or successor system), within 15 days after Blue Owl Capital Inc. files the same with the SEC, copies of the annual reports and of the information, documents and other reports (or copies of such portions of any of the foregoing as the SEC may from time to time by rules and regulations prescribe) which Blue Owl Capital Inc. may file with the SEC pursuant to Section 13 or 15(d) of the Exchange Act. The financial information of the Issuer and the Guarantors, collectively, is substantially the same as the financial information of Blue Owl Capital Inc. and its consolidated subsidiaries, except with respect to certain intercompany transactions that do not materially impact the information presented.

For so long as any 2034 Notes remain outstanding and have not become freely tradeable without restrictions by non-affiliates of the Credit Parties pursuant to Rule 144 under the Securities Act, the Issuer will, or will cause its affiliates to, furnish to the holders of the 2034 Notes and prospective investors, upon their request, the information required to be delivered pursuant to Rule 144A(d)(4) under the Securities Act; provided, however, that if any time Blue Owl Capital Inc. no longer directly or indirectly controls the Credit Parties, such information shall be provided for either (i) the Credit Parties on a combined and consolidated basis and taken as a whole or (ii) any Person that directly or indirectly controls the Credit Parties (in each case, as if such rule applied to such Person). The Issuer will, or will cause its affiliates to, make the above information and reports available to securities analysts and prospective investors upon request.

Events of Default, Notice and Waiver

The following will constitute “Events of Default” under the 2024 Indenture with respect to the 2034 Notes:

 

   

the Issuer’s failure to pay any interest on the 2034 Notes when due and payable, continued for 30 days;

 

   

the Issuer’s failure to pay principal (or premium, if any) on any 2034 Notes when due, regardless of whether such payment became due because of maturity, redemption, acceleration or otherwise;

 

   

the Issuer’s failure to pay or causing to pay the repurchase price when due in connection with a Change of Control Repurchase Event;

 

   

any Credit Party’s failure to observe or perform any other covenants or agreements with respect to the 2034 Notes for 90 days after the Issuer receives written notice of such failure from the Trustee or 90 days after the Issuer and the Trustee receive written notice of such failure from the holders of at least 25% in aggregate principal amount of the outstanding 2034 Notes;

 

63


Table of Contents
   

certain events of bankruptcy, insolvency or reorganization of the Issuer or of any Guarantor (other than an Insignificant Guarantor); and

 

   

a Note Guarantee of any Guarantor (other than an Insignificant Guarantor) ceases to be in full force and effect or is declared to be null and void and unenforceable or such Note Guarantee is found to be invalid or a Guarantor (other than an Insignificant Guarantor) denies its liability under its Note Guarantee (other than by reason of release of such Guarantor in accordance with the terms of the 2024 Indenture).

Insignificant Guarantor” means a Guarantor (or a group of Guarantors taken together) that would not, on a combined and consolidated basis and taken as a whole together with all then existing Non-Guarantor Entities designated pursuant to clause (2) of the definition of Non-Guarantor Entity, as set forth above under the caption “—Guarantees,” constitute a “significant subsidiary” (as such term is defined in Rule 1-02(w) of Regulation S-X under the Securities Act or any successor provision) of Blue Owl Capital Inc.

If an Event of Default with respect to the Notes shall occur and be continuing, the Trustee or the holders of at least 25% in aggregate principal amount of the outstanding 2034 Notes may declare, by notice as provided in the 2024 Indenture, the principal amount of all outstanding 2034 Notes to be due and payable immediately; provided that, in the case of an Event of Default involving certain events of bankruptcy, insolvency or reorganization, acceleration is automatic; and, provided further, that after such acceleration, but before a judgment or decree based on acceleration, the holders of a majority in aggregate principal amount of the outstanding 2034 Notes may, under certain circumstances, rescind and annul such acceleration if all Events of Default, other than the non-payment of accelerated principal, have been cured or waived.

Any past default under the 2024 Indenture with respect to the 2034 Notes, and any Event of Default arising therefrom, may be waived by the holders of a majority in principal amount of all outstanding 2034 Notes, except in the case of (i) a default in the payment of the principal of (or premium, if any) or interest on any note, or the repurchase price in connection with a Change of Control Repurchase Event, or (ii) default in respect of a covenant or provision which may not be amended or modified without the consent of the holder of each note affected.

The Trustee is required within the later of 90 days after the occurrence of a default (which is continuing and of which a responsible trust officer of the Trustee has received written notice) or promptly after receipt of written notice of such default, with respect to the 2034 Notes (without regard to any grace period or notice requirements), to give to the holders notice of such default; provided that except in the case of a default in the payment of principal of (or premium, if any) or interest on any note, or the repurchase price in connection with a Change of Control Repurchase Event, the Trustee may withhold notice if and so long as the Trustee in good faith determines that withholding notice is in the interests of the holders.

The Trustee shall be under no obligation to exercise any of the rights or powers vested in it by the 2024 Indenture at the request or direction of any of the holders of the 2034 Notes unless such holders shall have offered, and if requested, provided to the Trustee security or indemnity satisfactory to the Trustee against the costs, expenses and liabilities which might be incurred by the Trustee in compliance with such request or direction. The Trustee may require indemnification by the holders, reasonably satisfactory to the Trustee against the costs, expenses and liabilities to be incurred in compliance with such request, with respect to which a default has occurred before proceeding to exercise any right or power under the 2024 Indenture at the request of the holders. Subject to such right of indemnification and to certain other limitations, the holders of a majority in aggregate principal amount of the outstanding 2034 Notes may direct the time, method and place of conducting any proceeding for any remedy available to the Trustee, or exercising any trust or power conferred on the Trustee with respect to the 2034 Notes, provided that such direction shall not be in conflict with any rule of law or with the 2024 Indenture, shall not subject the Trustee to liability for which it shall have reasonable grounds for believing that repayment of such funds or indemnity satisfactory to it against such risk of liability is not

 

64


Table of Contents

reasonably assured to it, shall not prejudice the rights of holders not joining in the direction and the Trustee may take any other action deemed proper by the Trustee which is not inconsistent with such direction.

No holder of 2034 Notes may institute any action against the Credit Parties under the 2024 Indenture (except actions for payment of overdue principal of (and premium, if any) or interest on such 2034 Notes in accordance with its terms) unless (i) the holder has given to the Trustee written notice of an Event of Default and of the continuance thereof with respect to the 2034 Notes specifying an Event of Default, as required under the 2024 Indenture, (ii) the holders of at least 25% in aggregate principal amount of outstanding 2034 Notes under the 2024 Indenture shall have requested the Trustee to institute such action and offered, and if requested, provided to the Trustee indemnity reasonably satisfactory to it against the costs, expenses and liabilities to be incurred in compliance with such request, (iii) the Trustee shall not have instituted such action within 60 days of such request and (iv) no direction inconsistent with such written request has been given to the Trustee during such 60-day period by the holders of a majority in principal amount of the 2034 Notes.

The Issuer will be required to furnish the Trustee annually a statement by an officer to the effect that, to the best of his or her knowledge, the Issuer is not in default in the fulfillment of any of its obligations under the 2024 Indenture or, if there has been a default in the fulfillment of any such obligation, specifying each such default and the action(s) the Issuer intends to take to cure such default(s).

Defeasance and Covenant Defeasance

Except as prohibited by the 2024 Indenture, if the Issuer deposits with the Trustee sufficient money or United States government obligations, or both, to pay the principal of, premium, if any, and interest on, the 2034 Notes on the scheduled due dates therefor, then at the Issuer’s option the Issuer may be discharged from certain of its obligations with respect to the 2034 Notes or elect that its failure to comply with certain restrictive covenants, including those described in “—Offer to Repurchase Upon a Change of Control Repurchase Event,” “—Consolidation, Merger, Sale of Assets and Other Transactions,” “—Limitations on Liens” and the requirement to add Additional Guarantors as described in “—Guarantees” will not be deemed to be or result in an event of default under the 2034 Notes.

Satisfaction and Discharge

At the Issuer’s option, the 2024 Indenture will cease to be of further effect with respect to any 2034 Notes issued thereunder (except for certain surviving rights of the Trustee), and the Trustee, at the expense of Issuer, will execute such instruments reasonably requested by the Issuer acknowledging satisfaction and discharge of the 2024 Indenture, when:

 

  (1)

either

 

  (A)

all 2034 Notes that have been authenticated and delivered (other than 2034 Notes that have been mutilated, destroyed, lost or stolen and which have been replaced or paid and 2034 Notes for whose payment money has been deposited in trust or segregated and held in trust by the Issuer and thereafter repaid to the Issuer or discharged from such trust) have been delivered to the Trustee for cancellation; or

 

  (B)

all such 2034 Notes not theretofore delivered to the Trustee for cancellation:

 

  (i)

have become due and payable, or

 

  (ii)

will become due and payable within one year of the date of deposit, or

 

  (iii)

are to be called for redemption within one year under arrangements satisfactory to the Trustee for the giving of notice of redemption by the Trustee in the name, and at the expense, of the Issuer, and the Issuer, in the case of (i), (ii) or (iii) above, has deposited or caused to be deposited with the Trustee, as trust funds in trust for the purpose, money in an amount

 

65


Table of Contents
  sufficient to pay and discharge the entire indebtedness on such 2034 Notes not delivered to the Trustee for cancellation, for principal and premium, if any, and interest to the date of such deposit (in the case of 2034 Notes that have become due and payable) or to the date of maturity or redemption, as the case may be;

 

  (2)

the Issuer has paid or caused to be paid all other sums payable under the 2024 Indenture by the Issuer; and

 

  (3)

the Issuer has delivered to the Trustee an officer’s certificate of the Issuer and an opinion of counsel, each stating that all conditions precedent provided in the 2024 Indenture relating to the satisfaction and discharge of the 2024 Indenture as to the 2034 Notes have been complied with.

Modification and Waiver

The Issuer, the Guarantors and the Trustee may modify the 2024 Indenture in a manner that affects the interests or rights of the holders of 2034 Notes with the consent of the holders of at least a majority in aggregate principal amount of the 2034 Notes at the time outstanding. This includes consents obtained in connection with a purchase of 2034 Notes, a tender offer for 2034 Notes or an exchange offer of 2034 Notes. However, the 2024 Indenture will require the consent of each holder of 2034 Notes affected by any modification which would:

 

   

change the fixed maturity of, or any installment of principal or interest on, the 2034 Notes;

 

   

reduce the principal amount of the 2034 Notes payable at or upon acceleration of the maturity thereof, or reduce the rate or extend the time of payment of interest thereon;

 

   

reduce the price at which the 2034 Notes must be repurchased in connection with a Change of Control Repurchase Event;

 

   

reduce any premium payable upon the redemption or change the date on which the 2034 Notes must be redeemed;

 

   

change the currency in which the 2034 Notes or any premium or interest is payable;

 

   

impair the right to enforce any payment on or with respect to the 2034 Notes;

 

   

reduce the percentage in principal amount of outstanding 2034 Notes the consent of whose holders is required for modification or amendment of the 2024 Indenture or for waiver of compliance with certain provisions of the 2024 Indenture or for waiver of certain defaults;

 

   

subordinate the 2034 Notes or any Note Guarantee to any other obligation of the Issuer or the applicable Guarantor;

 

   

modify the Note Guarantees in any manner adverse to the holders; or

 

   

modify any of the above bullet points.

The Issuer, the Guarantors and the Trustee may also modify and amend the 2024 Indenture without the consent of any holders of 2034 Notes to:

 

   

add covenants that would benefit the holders of any 2034 Notes or surrender any right or power the 2024 Indenture confers upon us;

 

   

evidence the assumption of our obligations or the obligations of any Guarantor under the 2024 Indenture by a successor;

 

   

add any additional events of default for the benefit of the holders of any 2034 Notes;

 

   

add new Guarantors;

 

   

provide for the release of any Guarantor in accordance with the 2024 Indenture;

 

66


Table of Contents
   

secure the 2034 Notes;

 

   

provide for a successor Trustee;

 

   

provide for the issuance of additional 2034 Notes;

 

   

establish forms or terms for 2034 Notes of any series;

 

   

comply with the rules of any applicable depositary;

 

   

add or change any provisions of the 2024 Indenture to permit the issuance of 2034 Notes in uncertificated form;

 

   

add, change or eliminate any of the provisions of the 2024 Indenture so long as such addition, change or elimination (i) does not apply to or modify the rights of the holders of 2034 Notes of any series created prior to such addition, change or elimination and (ii) becomes effective only when there are no 2034 Notes created prior to the execution of the supplemental 2024 Indenture then outstanding which are entitled to the benefit of such provision;

 

   

cure any ambiguity, or correct or supplement any provision of the 2024 Indenture that may be defective or inconsistent with any other provision therein; provided that such amendment does not adversely affect the rights of any holder of 2034 Notes in any material respect;

 

   

provide for the issuance of 2034 Exchange Notes pursuant to the Registration Rights Agreements, as applicable, or to comply with requirements of the SEC in order to effect or maintain the qualification of the 2024 Indenture under the Trust Indenture Act or otherwise as necessary to company with applicable law;

 

   

make any change that does not adversely affect the rights of any holder of 2034 Notes in any material respect; or

 

   

conform the text of the 2024 Indenture or the 2034 Notes to any provision of the “Description of 2034 Notes.”

The 2024 Indenture will permit the holders of at least a majority in aggregate principal amount of the outstanding 2034 Notes, or of any other series of debt securities issued under the applicable Base Indenture, as it may be supplemented, which is affected by the modification or amendment, to waive compliance with certain covenants contained in the 2024 Indenture. Such modification might be deemed for U.S. federal income tax purposes to be an exchange of the 2034 Notes for “new” 2034 Notes with the modified terms, resulting in recognition of gain or loss for such purposes and possibly certain other tax consequences to the beneficial owners of the 2034 Notes. Holders should consult their own tax advisors regarding the U.S. federal income tax consequences of any such modification.

Governing Law

The 2024 Indenture, 2034 Notes, Note Guarantees and Registration Rights Agreements are governed by, and construed in accordance with, the internal laws of the State of New York.

Trustee

The Trustee under the 2024 Indenture is Wilmington Trust, National Association. Wilmington Trust, National Association, in each of its capacities, including without limitation as trustee and paying agent, assumes no responsibility for the accuracy or completeness of the information concerning the Issuer or its affiliates or any other party contained in this document or the related documents or for any failure by Issuer or any other party to disclose events that may have occurred and may affect the significance or accuracy of such information, or for any information provided to it by Issuer, including but not limited to settlement amounts and any other information.

 

67


Table of Contents

DESCRIPTION OF OTHER INDEBTEDNESS

The following is a summary of the material terms of our outstanding debt instruments other than the Notes. The following is only a summary of the applicable agreements. The following summary does not purport to be complete, and is qualified by reference to our operative agreements governing our outstanding indebtedness, including the definitions of certain terms therein that are not otherwise defined in this prospectus.

Revolving Credit Facility

On December 7, 2021, the Issuer entered into the Revolving Credit Facility (the “Revolving Credit Facility”), which was amended in June 2023 and further amended in July 2024 to, among other things, increase total borrowing capacity to $1.725 billion, extend the maturity date to July 23, 2029 and add certain additional indirect subsidiaries of the Company as guarantors. Borrowings under the Revolving Credit Facility may be used to finance working capital needs and general corporate purposes.

Borrowings under the Revolving Credit Facility bear interest at the Issuer’s discretion at a rate (a) per annum of adjusted-term secured overnight financing rate (“SOFR”) plus a margin of 0.875% to 1.375%, plus 0.1% term SOFR adjustment, or (b) the greater of the (i) prime rate, (ii) New York Fed Bank Rate plus 0.50% or (iii) adjusted-term SOFR plus 1%, plus a margin of 0.00% to 0.375%. The Issuer is subject to an undrawn commitment fee rate of 0.08% to 0.2% of the daily amount of available revolving commitment.

The Revolving Credit Facility contains customary events of defaults, as well as a financial covenant generally providing for a maximum net leverage ratio of 4 to 1. The net leverage ratio is generally calculated as the ratio of total consolidated debt less unrestricted cash and cash equivalents (up to $500.0 million) to the trailing 12-month consolidated EBITDA (each as defined in the agreement). The Revolving Credit Facility also requires the Issuer to maintain a minimum level of fee-paying assets under management of at least $66.0 billion as of June 30, 2024, plus 50% of any new fee-paying assets under management as a result of any future acquisitions.

 

68


Table of Contents

MATERIAL U.S. FEDERAL INCOME TAX CONSIDERATIONS

The following summary describes certain U.S. federal income tax consequences of exchanging Original Notes for Exchange Notes in the exchange offers. Except where noted, this summary deals only with notes that are held as “capital assets” within the meaning of Section 1221 of the Internal Revenue Code of 1986, as amended (the “Code”). This summary is based upon provisions of the Code, the United States Treasury Regulations issued thereunder, Internal Revenue Service (“IRS”) rulings and judicial decisions as of the date hereof. Those authorities may be changed, perhaps retroactively, so as to result in U.S. federal income tax consequences different from those summarized below. This summary does not address the alternative minimum tax consequences or all of the U.S. federal income tax considerations that may be relevant to holders in light of their personal circumstances or to holders subject to special rules, such as banks and other financial institutions, U.S. expatriates, controlled foreign corporations, passive foreign investment companies, insurance companies, real estate investment trusts, regulated investment companies, brokers, dealers in securities or currencies, traders in securities, partnerships or other pass-through entities or investors therein, U.S. holders (as defined below) whose functional currency is not the U.S. dollar, tax-exempt entities and persons holding the notes as part of a “straddle,” “hedge,” “conversion transaction” or other integrated transaction. In addition, this discussion is limited to persons purchasing the notes issued hereunder for cash at the offer price indicated on the cover page. Prospective acquirors of the notes subject to special tax accounting rules under Section 451(b) of the Code may be subject to special rules not discussed below, and such prospective acquirors are encouraged to consult with their own tax advisors regarding the application and federal income tax consequences of these rules. Moreover, the effect of any applicable state, local or foreign tax laws, the unearned income Medicare contribution tax or any U.S. federal tax law other than income tax law (such as estate and gift tax law) is not discussed. We cannot assure you that a change in law will not alter significantly the tax considerations that we describe in this summary. We have not sought and will not seek any rulings from the IRS regarding the matters discussed below. There can be no assurance the IRS or a court will not take a contrary position to that discussed below regarding the tax consequences of the purchase, ownership and disposition of the notes.

If an entity or arrangement treated as a partnership for U.S. federal income tax purposes holds Original Notes or Exchange Notes, the U.S. federal income tax treatment of a partner in the partnership generally will depend on the status of the partner, the activities of the partnership and certain determinations made at the partner level. Accordingly, entities or arrangements classified as partnerships for U.S. federal income tax holding Original Notes or Exchange Notes and the partners in such partnerships should consult their tax advisors regarding the U.S. federal income tax consequences to them of the exchange offers.

An exchange of Original Notes for Exchange Notes pursuant to the exchange offers will not be a taxable event for U.S. federal income tax purposes. Accordingly, a beneficial owner of an Original Note will not recognize any gain or loss upon the receipt of an Exchange Note pursuant to the exchange offers, will be required to include interest on the Exchange Note in income in the same manner and to the same extent as on the Original Note and will have the same tax basis and holding period in the Exchange Note immediately after the exchange as its tax basis and holding period in the Original Note exchanged therefor.

THIS DISCUSSION IS FOR INFORMATION PURPOSES ONLY AND IS NOT TAX ADVICE. EACH INVESTOR SHOULD CONSULT ITS TAX ADVISOR WITH RESPECT TO THE SPECIFIC U.S. FEDERAL INCOME TAX CONSEQUENCES OF THE EXCHANGE OFFERS IN ITS PARTICULAR SITUATIONS AS WELL AS ANY TAX CONSEQUENCE ARISING UNDER OTHER U.S. FEDERAL, STATE, LOCAL OR NON-U.S. TAX LAWS.

 

69


Table of Contents

PLAN OF DISTRIBUTION

Based on interpretations of the staff of the SEC, as described in no-action letters issued to third parties that are not related to us, we believe that the Exchange Notes will be freely transferable by holders other than our affiliates after the exchange offers without further registration under the Securities Act if the holder of the Exchange Notes represents to us in the exchange offers that it is acquiring the Exchange Notes in the ordinary course of its business, that it has no arrangement or understanding with any person to participate in the distribution of the Exchange Notes and that it is not our affiliate, as such terms are interpreted by the SEC; provided, however, that broker-dealers receiving Exchange Notes in the exchange offers will have a prospectus delivery requirement with respect to resales of such Exchange Notes as further discussed below. We also believe that such broker-dealers may fulfill their prospectus delivery requirements with respect to Exchange Notes (other than a resale of an unsold allotment from the sale of the Original Notes) with this prospectus. We have not entered into any arrangement or understanding with any person who will receive Exchange Notes in the exchange offers to distribute those securities following completion of the exchange offers. We are not aware of any person that will participate in the exchange offers with a view to distribute the Exchange Notes.

We believe that you may not transfer Exchange Notes issued in the exchange offers without further compliance with such requirements or an exemption from such requirements if you are:

 

   

our affiliate within the meaning of Rule 405 under the Securities Act; or

 

   

a broker-dealer that acquired Original Notes as a result of market-making or other trading activities.

The information described above concerning interpretations of and positions taken by the SEC staff is not intended to constitute legal advice. Broker-dealers should consult their own legal advisors with respect to these matters.

If you wish to exchange your Original Notes for Exchange Notes in the exchange offers, you will be required to make representations to us as described in “The Exchange Offers—Procedures for Tendering” and “The Exchange Offers—Procedures for Tendering—Your Representations to Us” of this prospectus and in the letter of transmittal.

Each broker-dealer that receives Exchange Notes for its own account pursuant to the exchange offers must acknowledge that it will deliver a prospectus meeting the requirements of the Securities Act (or, to the extent permitted by law, make available a prospectus meeting the requirements of the Securities Act to purchasers) in connection with any resale of such Exchange Notes. This prospectus, as it may be amended or supplemented from time to time, may be used by a broker-dealer in connection with resales of Exchange Notes received in exchange for Original Notes where such Original Notes were acquired as a result of market-making or other trading activities. We have agreed that, for a period ending on the earlier of (i) 120 days from the date on which the registration statement is declared effective and (ii) the date on which a broker-dealer is no longer required to deliver a prospectus in connection with market-making or other trading activities.

We will not receive any proceeds from any sale of Exchange Notes by broker-dealers. Exchange Notes received by broker-dealers for their own accounts pursuant to the exchange offers may be sold from time to time in one or more transactions in the over-the-counter market, in negotiated transactions, through the writing of options on the Exchange Notes or a combination of such methods of resale, at market prices prevailing at the time of resale, at prices related to such prevailing market prices or negotiated prices. Any such resale may be made directly to purchasers or to or through brokers or dealers who may receive compensation in the form of commissions or concessions from any such broker-dealer or the purchasers of any such Exchange Notes. Any broker-dealer that resells Exchange Notes that were received by it for its own account pursuant to the exchange offers and any broker or dealer that participates in a distribution of such Exchange Notes may be deemed to be an “underwriter” within the meaning of the Securities Act and any profit on any such resale of Exchange Notes and any commissions or concessions received by any such persons may be deemed to be underwriting compensation

 

70


Table of Contents

under the Securities Act. The letter of transmittal states that, by acknowledging that it will deliver and by delivering a prospectus, a broker-dealer will not be deemed to admit that it is an “underwriter” within the meaning of the Securities Act.

We have agreed to pay expenses incident to the exchange offers other than commissions or concessions of any brokers or dealers and will indemnify the holders of the Original Notes (including any broker-dealers) against certain liabilities, including liabilities under the Securities Act.

 

71


Table of Contents

INFORMATION INCORPORATED BY REFERENCE

The SEC allows us to “incorporate by reference” into this prospectus the information we provide in other documents filed by us with the SEC. The information incorporated by reference is an important part of this prospectus and any prospectus supplement. We incorporate by reference the following documents that we have filed with the SEC (other than portions of these documents that are either (i) described in paragraph (e) of Item 201 of Registration S-K or paragraphs (d)(1)-(3) and (e)(5) of Item 407 of Regulation S-K or (ii) deemed to have been furnished and not filed in accordance with SEC rules, including pursuant to Item 2.02 or Item 7.01 of any Current Report on Form 8-K (including any financial statements or exhibits relating thereto furnished pursuant to Item 9.01), unless otherwise indicated therein):

We incorporate by reference into this prospectus the following documents or information filed with the SEC:

 

   

Our Annual Report on Form 10-K for the fiscal year ended December 31, 2023, filed with the SEC on February 23, 2024 (the “Annual Report”);

 

   

Our Quarterly Reports on Form 10-Q for the quarter ended March 31, 2024, filed with the SEC on May 3, 2024 and for the quarter ended June 30, 2024, filed with the SEC on August 1, 2024;

 

   

Our Current Reports on Form 8-K, filed with the SEC on February 9, 2024 (excluding Item 2.02 and Exhibits 99.1 and 99.2 thereof), April  3, 2024 (excluding Exhibit 99.1), April  9, 2024 (as amended on June  7, 2024), April  12, 2024 (excluding Exhibit 99.1 and 99.2), April  18, 2024, May  2, 2024 (excluding Item 2.02 and Exhibits 99.1 and 99.2 thereof), May  31, 2024 (excluding Exhibit 99.1), June  6, 2024, June  7, 2024, June  14, 2024 (as amended on June  20, 2024), June  20, 2024, July  2, 2024 (excluding Exhibit 99.1), July  16, 2024, July  23, 2024, August  1, 2024 (excluding Item 2.02 and Exhibits 99.1 and 99.2 thereof) and September 10, 2024;

 

   

The description of our securities filed as Exhibit 4.1 to our Annual Report; and

 

   

All documents filed, but not furnished, by Blue Owl Capital Inc. under Sections 13(a), 13(c), 14 or 15(d) of the Exchange Act after the date of the initial registration statement and before the termination of the offering to which this prospectus relates.

In addition, all documents subsequently filed by us with the SEC under Sections 13(a), 13(c), 14 or 15(d) of the Exchange Act (other than portions of these documents that are either (i) described in paragraph (e) of Item 201 of Registration S-K or paragraphs (d)(1)-(3) and (e)(5) of Item 407 of Regulation S-K or (ii) deemed to have been furnished and not filed in accordance with SEC rules, including pursuant to Item 2.02 or Item 7.01 of any Current Report on Form 8-K (including any financial statements or exhibits relating thereto furnished pursuant to Item 9.01), unless otherwise indicated therein), until all offerings under the Registration Statement of which this prospectus is a part are completed or terminated, will be considered to be incorporated by reference into this prospectus and to be a part of this prospectus from the dates of the filing of such documents. The most recent information that we file with the SEC automatically updates and supersedes more dated information.

We will provide without charge to each person, including any beneficial owner, to whom this prospectus is delivered, upon his or her written or oral request, a copy of any or all documents referred to above which have been or may be incorporated by reference into this prospectus, excluding exhibits to those documents unless they are specifically incorporated by reference into those documents.

 

72


Table of Contents

You may request a copy of these filings, at no cost, by writing or calling us at the following address:

Blue Owl Capital Inc.

399 Park Avenue, 37th Floor

New York, New York 10022

(212) 419-3000

Attn: Office of the Secretary

Our website and the information contained on our website are not a part of this prospectus, and you should not rely on any such information in making your decision whether to invest in the securities covered by this prospectus.

 

73


Table of Contents

WHERE YOU CAN FIND MORE INFORMATION

We are subject to the information requirements of the Exchange Act. Accordingly, we file annual, quarterly and current reports, proxy statements and other information with the SEC, and filed a registration statement on Form S-4 under the Securities Act relating to the securities offered by this prospectus. This prospectus, which forms part of the registration statement, does not contain all of the information included in the registration statement. For further information, you should refer to the registration statement and its exhibits.

You can also review our filings by accessing the website maintained by the SEC at www.sec.gov. The site contains reports, proxy and information statements and other information regarding issuers that file electronically with the SEC. In addition, to the foregoing, we maintain a website at www.blueowl.com. Our website content is made available for informational purposes only. It should neither be relied upon for investment purposes nor is it incorporated by reference into this prospectus. We make available on our website copies of our Annual Reports on Form 10-K, Quarterly Reports on Form 10-Q, Current Reports on Form 8-K, and any amendments to such document as soon as practicable after such documents or materials are electronically filed with or furnished to the SEC.

 

74


Table of Contents

LEGAL MATTERS

The validity of the Exchange Notes will be passed upon for us by Kirkland & Ellis LLP, Los Angeles, California. An investment vehicle comprised of certain partners of Kirkland & Ellis LLP and their related persons owns interests representing less than 1% of the capital commitments of funds affiliated with Blue Owl.

 

75


Table of Contents

EXPERTS

The consolidated and combined financial statements of Blue Owl Capital Inc. and the effectiveness of internal control over financial reporting incorporated by reference from Blue Owl Capital Inc.’s Annual Report on Form 10-K for the year ended December 31, 2023 have been audited by KPMG LLP, independent registered public accounting firm, as set forth in their report thereon, included therein. Such consolidated and combined financial statements are incorporated herein by reference in this prospectus in reliance upon such report given on the authority of such firm as experts in accounting and auditing.

 

76


Table of Contents

 

 

Blue Owl Finance LLC

OFFERS TO EXCHANGE ITS

7.397% Senior Notes due 2028, 3.125% Senior Notes due 2031, 4.375% Senior Notes due 2032, 6.250% Senior Notes due 2034 and 4.125% Senior Notes due 2051

that have been registered under the Securities Act,

FOR AN EQUAL AMOUNT OF ITS OUTSTANDING

7.397% Senior Notes due 2028, 3.125% Senior Notes due 2031, 4.375% Senior Notes due 2032, 6.250% Senior Notes due 2034 and 4.125% Senior Notes due 2051

as applicable, that were issued and sold in transactions exempt from registration under the Securities Act.

 

 

PRELIMINARY PROSPECTUS

 

 

, 2024

Until     , 2024, all dealers that effect transactions in these securities, whether or not participating in the exchange offers, may be required to deliver a prospectus. This is in addition to the dealers’ obligation to deliver a prospectus when acting as underwriters and with respect to their unsold allotments or subscriptions.

 

 

 


Table of Contents

PART II

INFORMATION NOT REQUIRED IN PROSPECTUS

Item 20. Indemnification of Directors and Officers

Corporations

Blue Owl is governed by the DGCL.

Section 102(b)(7) of the DGCL allows a corporation to provide in its certificate of incorporation that a director of the corporation will not be personally liable to the corporation or its shareholders for monetary damages for breach of fiduciary duty as a director, except where the director breached the duty of loyalty, failed to act in good faith, engaged in intentional misconduct or knowingly violated a law, authorized the payment of a dividend or approved a stock repurchase in violation of Delaware corporate law or obtained an improper personal benefit.

Section 145 of the DGCL (“Section 145”) provides that a Delaware corporation shall have a power to indemnify any person who was or is a party or is threatened to be made a party to any threatened, pending or completed action, suit or proceeding, whether civil, criminal, administrative or investigative (other than an action by or in the right of such corporation) by reason of the fact that such person is or was a director, officer, employee or agent of such corporation, or is or was serving at the request of such corporation as a director, officer, employee or agent of another corporation, partnership, joint venture, trust or other enterprise. The indemnification may include expenses (including attorneys’ fees), judgments, fines and amounts paid in settlement actually and reasonably incurred by such person in connection with such action, suit or proceeding, provided such person acted in good faith and in a manner he or she reasonably believed to be in or not opposed to the corporation’s best interests and, with respect to any criminal action or proceeding, had no reasonable cause to believe that his conduct was unlawful. Section 145 also provides that a Delaware corporation may indemnify any person who was or is a party or is threatened to be made a party to any threatened, pending or completed action or suit by or in the right of such corporation, under the same conditions, except that such indemnification is limited to expenses (including attorneys’ fees) actually and reasonably incurred by such person, and except that no indemnification is permitted without judicial approval if such person is adjudged to be liable to such corporation. Where an officer or director of a corporation is successful, on the merits or otherwise, in the defense of any action, suit or proceeding referred to above, or any claim, issue or matter therein, the corporation must indemnify that person against the expenses (including attorneys’ fees) which such officer or director actually and reasonably incurred in connection therewith.

Section 145 further authorizes a corporation to purchase and maintain insurance on behalf of any person who is or was a director, officer, employee or agent of the corporation, or is or was serving at the request of the corporation as a director, officer, employee or agent of another corporation, partnership, joint venture, trust or other enterprise, against any liability asserted against such person and incurred by such person in any such capacity, or arising out of such person’s status as such, whether or not the corporation would otherwise have the power to indemnify such person against such liability under Section 145.

Our certificate of incorporation and bylaws provide that Blue Owl will indemnify to the fullest extent permitted by law any person made or threatened to be made a party to an action or proceeding, whether criminal, civil, administrative or investigative, by reason of the fact that he, his testator or intestate is or was a director, officer or employee of Blue Owl or any predecessor of Blue Owl, or serves or served at any other corporation, partnership, joint venture, trust or other enterprise as a director, officer, employee or agent at the request of Blue Owl or any predecessor of Blue Owl.

 

II-1


Table of Contents

Our bylaws provide for mandatory indemnification to the fullest extent permitted by DGCL against all expenses (including attorney’s fees), judgments, fines, ERISA excise taxes or penalties and amounts paid in settlements. Our certificate of incorporation eliminates the liability of a director of Blue Owl to the fullest extent under applicable law. Pursuant to Section 102(b)(7) of the DGCL, a corporation may eliminate the personal liability of a director to the corporation or its stockholders for monetary damages for breach of fiduciary duty as a director, except for liabilities arising (i) from any breach of the director’s duty of loyalty to the corporation or its stockholders, (ii) from acts or omissions not in good faith or which involve intentional misconduct or a knowing violation of law, (iii) under Section 174 of the DGCL, or (iv) from any transaction from which the director derived an improper personal benefit. These provisions may be held not to be enforceable for certain violations of the federal securities laws of the United States.

The Registrant’s directors and executive officers are covered by insurance maintained by Blue Owl against specified liabilities for actions taken in their capacities as such, including liabilities under the Securities Act. In addition, Blue Owl has entered into contracts with its directors and executive officers providing indemnification of such directors and executive officers by Blue Owl to the fullest extent permitted by law, subject to certain limited exceptions.

Limited Partnerships

Section 17-108 of the Delaware Revised Uniform Limited Partnership Act provides that a limited partnership may, and shall have the power to, indemnify and hold harmless any partner or other person from and against any and all claims and demands whatsoever, subject to such standards and restrictions set forth in the partnership agreement.

The Second Amended and Restated Limited Partnership Agreement of Blue Owl Capital Carry LP, as amended, Second Amended and Restated Limited Partnership Agreement of Blue Owl Capital Holdings LP, as amended, Limited Partnership Agreement of Blue Owl Capital GP Holdings LP, as amended, and Agreement of Limited Partnership of Blue Owl Real Estate Holdings LP, as amended (each of Blue Owl Capital Carry LP, Blue Owl Capital Holdings LP and Blue Owl Real Estate Holdings LP, an “LP Guarantor”), provides for indemnification of its current and former partners, including, limited partners, and general partner, its affiliates and its partners’ or its affiliates’ director, officer, directors, liquidators, partners, shareholders, equityholders, members, managers, fiduciaries, controlling persons and employees, current and former employee officer or member of any management or advisory board or committee of the partnership, current and former members of the board of directors of the general partner, partnership representatives and any other party who the general partner, reasonably in good faith, designates as an indemnitee, to the fullest extent permitted by law, for any loss, damage or claim incurred, except in cases of bad faith or outside the scope of authority, and must also pay expenses incurred in defending any proceeding in advance of its final disposition, upon presentation of an undertaking on behalf of such indemnified person to repay such amount if it shall ultimately be determined that such indemnified person is not entitled to be indemnified.

Limited Liability Companies

Section 18-108 of the Delaware Limited Liability Company Act authorizes a limited liability company to indemnify and hold harmless any member or manager or other person from and against any and all claims and demands whatsoever, subject to such standards and restrictions, if any, as are set forth in its limited liability company agreement.

Amended and Restated Limited Liability Company Agreement of Blue Owl Capital GP LLC, as amended, Amended and Restated Limited Liability Company Agreement of Blue Owl GPSC Holdings LLC, as amended, Third Amended and Restated Limited Liability Company Agreement of Blue Owl GP Stakes GP Holdings LLC, as amended, Third Amended and Restated Limited Liability Company Agreement of Blue Owl Capital Holdings LLC, as amended, Limited Liability Company Agreement of Blue Owl Real Estate GP Holdings LLC, as

 

II-2


Table of Contents

amended, and Limited Liability Company Agreement of Blue Owl Capital GP Holdings LLC, as amended (each of Blue Owl Finance LLC, Blue Owl Capital Group LLC, Blue Owl GPSC Holdings LLC and Blue Owl GP Stakes GP Holdings LLC, an “LLC Guarantor”) provide that each such LLC Guarantor, as applicable, must indemnify its members, managers, its officers, directors, employees, shareholders, partners, managers or members and its respective affiliates to the fullest extent permitted by applicable law, for any loss, damage or claim incurred, except in cases of bad faith or outside the scope of authority, and must also pay expenses incurred in defending any proceeding in advance of its final disposition, upon presentation of an undertaking on behalf of such indemnified person to repay such amount if it shall ultimately be determined that such indemnified person is not entitled to be indemnified.

Item 21. Exhibits

 

Exhibit
Number
  

Exhibit Description

  2.1†    Business Combination Agreement, dated as of December  23, 2020, as amended from time to time, by and among Altimar, Owl Rock Capital Group LLC, Owl Rock Capital Feeder LLC, Owl Rock Capital Partners LP and Neuberger Berman Group LLC (incorporated by reference to Annex C of Altimar Acquisition Corporation Proxy Statement/Prospectus on Form S-4 filed on April 22, 2021)
  2.2†    Amendment to Business Combination Agreement, dated as of January  4, 2021, among Altimar Acquisition Corporation, Owl Rock Capital Group LLC, Owl Rock Capital Feeder LLC, Owl Rock Capital Partners LP and Neuberger Berman Group LLC (incorporated by reference to Annex C of Altimar Acquisition Corporation Proxy Statement/Prospectus on Form S-4 filed on April 22, 2021)
  2.3†    Second Amendment to Business Combination Agreement, dated as of March  25, 2021, among Altimar Acquisition Corporation, Owl Rock Capital Group LLC, Owl Rock Capital Feeder LLC, Owl Rock Capital Partners LP and Neuberger Berman Group LLC (incorporated by reference to Annex C of Altimar Acquisition Corporation Proxy Statement/Prospectus on Form S-4 filed on April 22, 2021)
  2.4†    Third Amendment to Business Combination Agreement, dated as of April  11, 2021, among Altimar Acquisition Corporation, Owl Rock Capital Group LLC, Owl Rock Capital Feeder LLC, Owl Rock Capital Partners LP and Neuberger Berman Group LLC (incorporated by reference to Annex C of Altimar Acquisition Corporation Proxy Statement/Prospectus on Form S-4 filed on April 22, 2021)
  2.5    Agreement and Plan of Merger, dated October  17, 2021, by and among Blue Owl Capital Inc., Blue Owl Capital GP LLC, Blue Owl Capital Holdings LP, Blue Owl Capital Carry LP, Flyer Merger Sub I, LLC, Flyer Merger Sub II, LP, OSREC GP Holdings, LP, Oak Street Real Estate Capital, LLC, SASC Feeder, LP and Augustus, LLC (incorporated by reference to Exhibit 2.1 of Blue Owl Capital Inc. Current Report on Form 8-K filed on October 18, 2021)
  2.6    First Amendment to the Agreement and Plan of Merger, dated as of December  23, 2021, by and among Blue Owl Capital Inc., Blue Owl Capital GP LLC, Blue Owl Capital Holdings LP, Blue Owl Capital Carry LP, Flyer Merger Sub I, LLC, Flyer Merger Sub II, LP, OSREC, GP Holdings, LP, Oak Street Real Estate Capital, LLC, SASC Feeder, LP and Augustus, LLC (incorporated by reference to Exhibit 2.1 of Blue Owl Capital Inc. Current Report on Form 8-K filed on December 30, 2021)
  3.1    Certificate of Domestication of Altimar Acquisition Corporation (incorporated by reference to Exhibit 3.1 of Blue Owl Capital Inc. Current Report on Form 8-K filed on May 21, 2021)
  3.2    Certificate of Incorporation of Blue Owl Capital Inc., as amended (incorporated by reference to Exhibit 3.1 of Blue Owl Capital Inc. Quarterly Report on Form 10-Q filed on May 5, 2022)

 

II-3


Table of Contents
Exhibit
Number
  

Exhibit Description

  3.3    Amended and Restated Bylaws of Blue Owl Capital Inc. (incorporated by reference to Exhibit 3.2 of Blue Owl Capital Inc. Quarterly Report on Form 10-Q filed on November 9, 2021)
  4.1    Amended and Restated Warrant Agreement, dated as of May  19, 2021, by and among Blue Owl Capital Inc., Computershare Trust Company, N.A. and Computershare Inc. and Continental Stock Transfer & Trust Company (incorporated by reference to Exhibit 4.1 of Blue Owl Capital Inc. Current Report on Form 8-K filed on May 21, 2021)
  4.2    Indenture, dated as of June  10, 2021, by and among Blue Owl Finance LLC, the guarantors named therein and Wilmington Trust, National Association, as trustee (incorporated by reference to Exhibit 4.1 of Blue Owl Capital Inc. Current Report on Form 8-K filed on June 10, 2021)
  4.3    First Supplemental Indenture, dated as of June  10, 2021, by and among Blue Owl Finance LLC, the guarantors named therein and Wilmington Trust, National Association, as trustee (incorporated by reference to Exhibit 4.2 of Blue Owl Capital Inc. Current Report on Form 8-K filed on June 10, 2021)
  4.4    Form of 3.125% Senior Note due 2031 (incorporated by reference to Exhibit 4.2 of Blue Owl Capital Inc. Current Report on Form 8-K filed on June 10, 2021)
  4.5    Second Supplemental Indenture, dated as of October  7, 2021, among Blue Owl Finance LLC, as issuer, the guarantors named therein and Wilmington Trust, National Association, as trustee (incorporated by reference to Exhibit 4.2 of Blue Owl Capital Inc. Current Report on Form 8-K filed on October 7, 2021)
  4.6    Form of 4.125% Senior Note due 2051 (incorporated by reference to Exhibit 4.3 of Blue Owl Capital Inc. Current Report on Form 8-K filed on October 7, 2021)
  4.7    Third Supplemental Indenture, dated as of February  15, 2022, among Blue Owl Finance LLC, as issuer, the guarantors named therein and Wilmington Trust, National Association, as trustee (incorporated by reference to Exhibit 4.2 of Blue Owl Capital Inc. Current Report on Form 8-K filed on February 15, 2022)
  4.8    Form of 4.375% Senior Note due 2032 (incorporated by reference to Exhibit 4.3 of Blue Owl Capital Inc. Current Report on Form 8-K filed on February 15, 2022)
  4.9    Fourth Supplemental Indenture, dated as of May  26, 2023, among Blue Owl Finance LLC, as issuer, the guarantors named therein and Wilmington Trust, National Association, as trustee (incorporated by reference to Exhibit 4.2 of Blue Owl Capital Inc. Quarterly Report on Form 10-Q filed on August 8, 2022)
  4.10    Form of 7.397% Senior Note due 2028 (incorporated by reference to Exhibit 4.2 of Blue Owl Capital Inc. Quarterly Report on Form 10-Q filed on August 8, 2022)
  4.11    Fifth Supplemental Indenture, dated as of April  18, 2024, among Blue Owl Finance LLC, as issuer, the guarantors named therein and Wilmington Trust, National Association, as trustee (incorporated by reference to Exhibit 4.5 of Blue Owl Capital Inc. Current Report on Form 8-K filed on April 18, 2024)
  4.12    Sixth Supplemental Indenture, dated as of September  10, 2024, among Blue Owl Finance LLC, as issuer, the guarantors named therein and Wilmington Trust, National Association, as trustee (incorporated by reference to Exhibit 4.2 of Blue Owl Capital Inc. Current Report on Form 8-K filed on September  10, 2024)
  4.13    Indenture, dated as of April  18, 2024, by and among Blue Owl Finance LLC, the guarantors named therein and Wilmington Trust, National Association, as trustee (incorporated by reference to Exhibit 4.1 of Blue Owl Capital Inc. Current Report on Form 8-K filed on April 18, 2024)

 

II-4


Table of Contents
Exhibit
Number
  

Exhibit Description

  4.14    First Supplemental Indenture, dated as of April  18, 2024, among Blue Owl Finance LLC, as issuer, the guarantors named therein and Wilmington Trust, National Association, as trustee (incorporated by reference to Exhibit 4.2 of Blue Owl Capital Inc. Current Report on Form 8-K filed on April 18, 2024)
  4.15    Form of 6.250% Senior Notes due 2034 (incorporated by reference to Exhibit 4.3 of Blue Owl Capital Inc. Current Report on Form 8-K filed on April 18, 2024)
  4.16    Form of Indenture between Blue Owl Capital Inc. and the trustee (incorporated by reference included within Exhibit 4.11 of Blue Owl Capital Inc.’s Registration Statement on Form S-3 filed on June 16, 2022 (File No. 333-265660))
  4.17    Form of Subsidiary Issuer Indenture among (i) Blue Owl Capital Inc., as guarantor, (ii)  Blue Owl Capital GP Holdings LLC, Blue Owl Capital GP LLC, Blue Owl Capital Holdings LP, Blue Owl Capital Carry LP, Blue Owl Finance LLC, Blue Owl Capital Group LLC, Blue Owl GPSC Holdings LLC, Blue Owl Capital GP Holdings LP, Blue Owl GP Stakes GP Holdings LLC, Blue Owl Real Estate Holdings LP, Blue Owl Real Estate GP Holdings LLC and Blue Owl Capital Holdings LLC, as subsidiary issuer or guarantor; and (iii) the trustee (incorporated by reference included within Exhibit 4.5 of Blue Owl Capital Inc.’s Registration Statement on Form S-3 filed on May 20, 2024)
  5.1**    Opinion of Kirkland & Ellis LLP
 10.1    Amended and Restated Tax Receivable Agreement, dated as of October  22, 2021, by and among Blue Owl Capital Inc., Blue Owl Capital GP LLC, Blue Owl Capital Holdings LP, Blue Owl Capital Carry LP, and each of the Partners (as defined therein) party thereto (incorporated by reference to Exhibit 10.2 of Blue Owl Capital Inc. Annual Report on Form 10-K filed on February 27, 2023)
 10.2    Investor Rights Agreement, dated as of December  29, 2021, by and among Blue Owl Capital Inc., Blue Owl Capital GP LLC, Blue Owl Capital Holdings LP, Blue Owl Capital Carry LP, Douglas Ostrover, Marc Lipschultz, Michael Rees and Marc Zahr (incorporated by reference to Exhibit 10.1 of Blue Owl Capital Inc. Current Report on Form 8-K filed on December 30, 2021)
 10.3    Amended & Restated Investor Rights Agreement, dated as of August  7, 2023, by and among Blue Owl Capital Inc., the ORC Sellers (as defined therein) party thereto, the Dyal Sellers (as defined therein) party thereto and the other parties from time to time party thereto (incorporated by reference to Exhibit 10.2 of Blue Owl Capital Inc. Quarterly Report on Form 10-Q filed on August 8, 2023)
 10.4    First Amendment to Amended and Restated Investor Rights Agreement, dated as of June  13, 2024 among Blue Owl Capital Inc. and the other parties thereto (incorporated by reference to Exhibit 10.4 of Blue Owl Capital Inc. Quarterly Report on Form 10-Q filed on August 1, 2024
 10.5    Amended and Restated Limited Liability Company Agreement of Blue Owl Capital GP LLC (incorporated by reference to Exhibit 10.3 of Blue Owl Capital Inc. Current Report on Form 8-K filed on May 21, 2021)
 10.6    Second Amended and Restated Limited Partnership Agreement of Blue Owl Capital Holdings LP (incorporated by reference to Exhibit 10.3 of Blue Owl Capital Inc. Current Report on Form 8-K filed on October 25, 2021)
 10.7    Second Amended and Restated Limited Partnership Agreement of Blue Owl Capital Carry LP (incorporated by reference to Exhibit 10.2 of Blue Owl Capital Inc. Current Report on Form 8-K filed on October 25, 2021)
 10.8    First Amendment to the Second Amended and Restated Limited Partnership Agreement of Blue Owl Capital Holdings LP, dated December  20, 2023 (incorporated by reference to Exhibit 10.6 of Blue Owl Capital Inc. Annual Report on Form 10-K filed on February 23, 2024)

 

II-5


Table of Contents
Exhibit
Number
  

Exhibit Description

 10.9    First Amendment to the Second Amended and Restated Limited Partnership Agreement of Blue Owl Capital Carry LP, dated December  20, 2023 (incorporated by reference to Exhibit 10.7 of Blue Owl Capital Inc. Annual Report on Form 10-K filed on February 23, 2024)
 10.10+    Amended and Restated Blue Owl Capital Inc. 2021 Omnibus Equity Incentive Plan (incorporated by reference to Exhibit 10.1 of Blue Owl Capital Inc. Current Report on Form 8-K/A filed on June 20, 2024)
 10.11+    Form of Incentive Unit Grant Agreement (incorporated by reference to Exhibit 10.4 of Blue Owl Capital Inc. Current Report on Form 8-K filed on October 25, 2021)
 10.12+    Form of RSU Award Agreement for Directors (incorporated by reference to Exhibit 10.5 of Blue Owl Capital Inc. Current Report on Form 8-K filed on October 25, 2021)
 10.13+    Form of RSU Award Agreement for Employees (incorporated by reference to Exhibit 10.6 of Blue Owl Capital Inc. Current Report on Form 8-K filed on October 25, 2021)
 10.14    Exchange Agreement, dated as of May  19, 2021, by and among Blue Owl Capital Inc., Blue Owl Capital Holdings LP, Blue Owl Capital Carry LP and the Blue Owl Limited Partners (as defined therein) from time to time party thereto (incorporated by reference to Exhibit 10.7 of Blue Owl Capital Inc. Current Report on Form 8-K filed on May 21, 2021)
 10.15    Second Amended and Restated Exchange Agreement, dated as of February  21, 2024, by and among Blue Owl Capital Inc., Blue Owl Capital Holdings LP, Blue Owl Capital Carry LP and the Blue Owl Limited Partners (as defined therein) from time to time party thereto (incorporated by reference included within Exhibit 10.14 of Blue Owl Capital Inc. Annual Report on Form 10-K filed on February 23, 2024)
 10.16    Form of Indemnification Agreement (incorporated by reference to Exhibit 10.8 of Blue Owl Capital Inc. Current Report on Form 8-K filed on May 21, 2021)
 10.17    Transition Services Agreement, dated as of May  19, 2021, by and between Blue Owl Capital Inc. and Neuberger Berman Group LLC (incorporated by reference to Exhibit 10.9 of Blue Owl Capital Inc. Current Report on Form 8-K filed on May 21, 2021)
 10.18+    Employment and Restrictive Covenant Agreement, dated as of December  23, 2020, by and between Blue Owl Capital Inc. (f/k/a Altimar Acquisition Corporation) and Doug Ostrover (incorporated by reference to Exhibit 10.4 of Altimar Acquisition Corporation Current Report on Form 8-K filed on December 28, 2020)
 10.19+    Employment and Restrictive Covenant Agreement, dated as of December  23, 2020, by and between Blue Owl Capital Inc. (f/k/a Altimar Acquisition Corporation) and Marc Lipschultz (incorporated by reference to Exhibit 10.5 of Altimar Acquisition Corporation Current Report on Form 8-K filed on December 28, 2020)
 10.20+    Employment and Restrictive Covenant Agreement, dated as of December  23, 2020, by and between Blue Owl Capital Inc. (f/k/a Altimar Acquisition Corporation) and Michael D. Rees (incorporated by reference to Exhibit 10.6 of Altimar Acquisition Corporation Current Report on Form 8-K filed on December 28, 2020)
 10.21    Agreement of Purchase and Sale, dated as of September  20, 2021, by and among Blue Owl Capital Inc., Blue Owl Capital Holdings LP and Illiquid Markets 1888 Fund, LLC (incorporated by reference to Exhibit 10.1 of Blue Owl Capital Inc. Current Report on Form 8-K filed on September 20, 2021)
 10.22    Agreement of Purchase and Sale, dated as of September  20, 2021, by and among Blue Owl Capital Inc., Blue Owl Capital Holdings LP and Koch Financial Assets III, LLC (incorporated by reference to Exhibit 10.2 of Blue Owl Capital Inc. Current Report on Form 8-K filed on September 20, 2021)

 

II-6


Table of Contents
Exhibit
Number
  

Exhibit Description

 10.23    Agreement of Purchase and Sale, dated as of September  20, 2021, by and among Blue Owl Capital Inc., Blue Owl Capital Holdings LP and Koch Companies Defined Benefit Master Trust (incorporated by reference to Exhibit 10.3 of Blue Owl Capital Inc. Current Report on Form 8-K filed on September 20, 2021)
 10.24    Registration Rights Agreement, dated as of September  20, 2021, by and between Blue Owl Capital Inc. and Koch Financial Assets III, LLC (incorporated by reference to Exhibit 10.4 of Blue Owl Capital Inc. Current Report on Form 8-K filed on September  20, 2021)
 10.25    Registration Rights Agreement, dated as of September  20, 2021, by and between Blue Owl Capital Inc. and Koch Companies Defined Benefit Master Trust (incorporated by reference to Exhibit 10.5 of Blue Owl Capital Inc. Current Report on Form 8-K filed on September 20, 2021)
 10.26    Registration Rights Agreement, dated as of September  20, 2021, by and between Blue Owl Capital Inc. and Illiquid Markets 1888 Fund, LLC (incorporated by reference to Exhibit 10.6 of Blue Owl Capital Inc. Current Report on Form 8-K filed on September  20, 2021)
 10.27    Amended and Restated Credit Agreement, dated as of June  15, 2022, by and among Blue Owl Finance LLC, Blue Owl Capital Holdings LP, Blue Owl Capital Carry LP, the subsidiary guarantors party thereto, the several banks and other financial institutions or entities party thereto and MUFG Bank, Ltd. (incorporated by reference to Exhibit 1.1 of Blue Owl Capital Inc. Current Report on Form 8-K filed on June 15, 2022)
 10.28    First Amendment to the Amended and Restated Credit Agreement, dated as of June  29, 2023, by and among Blue Owl Finance LLC, Blue Owl Capital Holdings LP, Blue Owl Capital Carry LP, the subsidiary guarantors party thereto, the several banks and other financial institutions or entities party thereto and MUFG Bank, Ltd. (incorporated by reference to Exhibit 1.1 of Blue Owl Capital Inc. Current Report on Form 8-K filed on June 29, 2023)
 10.29    Second Amendment to the Amended and Restated Credit Agreement, dated as of July  23, 2024, by and among Blue Owl Finance LLC, the guarantors party thereto, the several banks and other financial institutions or entities party thereto and MUFG Bank, Ltd. (incorporated by reference to Exhibit 10.1 of Blue Owl Capital Inc. Current Report on Form 8-K filed on July 23, 2024)
 10.30    Registration Rights Agreement, dated as of December  29, 2021, by and among Blue Owl Capital Inc., Marc Zahr and Augustus, LLC (incorporated by reference to Exhibit 10.2 of Blue Owl Capital Inc. Current Report on Form 8-K filed on December 30, 2021)
 10.31+    Amended and Restated Employment and Restrictive Covenant Agreement, dated as of December  29, 2021, by and between Blue Owl Capital Inc. and Marc Zahr (incorporated by reference to Exhibit 10.3 of Blue Owl Capital Inc. Current Report on Form 8-K filed on December 30, 2021)
 10.32+    First Amendment to Employment and Restrictive Covenant Agreement, dated as of December  23, 2020, by and between Blue Owl Capital Inc. (f/k/a Altimar Acquisition Corporation) and Douglas I. Ostrover (incorporated by reference to Exhibit 10.22 of Blue Owl Capital Inc. Annual Report on Form 10-K filed on February 28, 2022)
 10.33+    First Amendment to Employment and Restrictive Covenant Agreement, dated as of December  23, 2020, by and between Blue Owl Capital Inc. (f/k/a Altimar Acquisition Corporation) and Marc S. Lipschultz (incorporated by reference to Exhibit 10.23 of Blue Owl Capital Inc. Annual Report on Form 10-K filed on February 28, 2022)
 10.34+    First Amendment to Amended and Restated Employment and Restrictive Covenant Agreement, dated as of December  29, 2021, by and between Blue Owl Capital Holdings LLC and Marc Zahr (incorporated by reference to Exhibit 10.24 of Blue Owl Capital Inc. Annual Report on Form 10-K filed on February 28, 2022)

 

II-7


Table of Contents
Exhibit
Number
  

Exhibit Description

 10.35+†    Amended and Restated Employment and Restrictive Covenant Agreement, dated as of August  7, 2023, by and between Blue Owl Capital Inc. and Michael D. Rees (incorporated by reference to Exhibit 10.3 of Blue Owl Capital Inc. Quarterly Report on Form 10-Q filed on August 8, 2023)
 10.36+†    Principals Agreement, dated as of August  7, 2023, by and among Blue Owl Capital Inc. and each of Douglas Ostrover, Marc Lipschultz, Craig Packer, Alan Kirshenbaum, Marc Zahr, Michael Rees, Sean Ward and Andrew Laurino (incorporated by reference to Exhibit 10.4 of Blue Owl Capital Inc. Quarterly Report on Form 10-Q filed on August 8, 2023)
 10.37    Amendment No. 1 to Amended and Restated Tax Receivable Agreement, dated as of February  21, 2024, by and among Blue Owl Capital Inc., Blue Owl Capital GP LLC, Blue Owl Capital Holdings LP, Blue Owl Capital Carry LP and each of the Partners (as defined therein) party thereto (incorporated by reference to Exhibit 10.36 of Blue Owl Capital Inc. Annual Report on Form 10-K filed on February 23, 2024)
 10.38    Registration Rights Agreement, dated as of April  18, 2024, among Blue Owl Finance LLC, as issuer, the guarantors named therein, BofA Securities, Inc. and Goldman Sachs  & Co. LLC, as representatives of the initial purchasers, and Wilmington Trust, National Association, as trustee (incorporated by reference to Exhibit 10.1 of Blue Owl Capital Inc. Current Report on Form 8-K filed on April 18, 2024)
 10.39    Registration Rights Agreement, dated as of June  6, 2024 among Blue Owl Finance LLC, as issuer, the guarantors named therein, BofA Securities, Inc. and Goldman Sachs  & Co. LLC, as representatives of the initial purchasers, and Wilmington Trust, National Association, as trustee (incorporated by reference to Exhibit 10.1 of Blue Owl Capital Inc. Current Report on Form 8-K filed on June 6, 2024)
 21.1    Subsidiaries of Blue Owl Capital Inc. (incorporated by reference to Exhibit 21.1 of Blue Owl Capital Inc. Annual Report on Form 10-K filed on February 23, 2024)
 23.1**    Consent of Kirkland & Ellis LLP (included in Exhibit 5.1)
 23.2**    Consent of KPMG LLP
 24.1**    Power of Attorney (included on signature page)
 25.1**    Statement of Eligibility on Form T-1 of Trustee under the Trust Indenture Act
 99.1**    Form of Letter of Transmittal
107.1**    Filing Fee Table

 

Certain of the exhibits and schedules to this Exhibit have been omitted in accordance with Regulation S-K Item 601(a)(5). The Registrant agrees to furnish a copy of all omitted exhibits and schedules to the SEC upon its request.

+

Compensatory arrangements

**

Filed herewith.

Item 22. Undertakings

The undersigned registrant hereby undertakes:

 

  (1)

To file, during any period in which offers or sales are being made, a post-effective amendment to this registration statement:

 

  (i)

To include any prospectus required by Section 10(a)(3) of the Securities Act of 1933;

 

II-8


Table of Contents
  (ii)

To reflect in the prospectus any facts or events arising after the effective date of the registration statement (or the most recent post-effective amendment thereof) which, individually or in the aggregate, represent a fundamental change in the information set forth in the registration statement. Notwithstanding the foregoing, any increase or decrease in volume of securities offered (if the total dollar value of securities offered would not exceed that which was registered) and any deviation from the low or high end of the estimated maximum offering range may be reflected in the form of prospectus filed with the SEC pursuant to Rule 424(b) if, in the aggregate, the changes in volume and price represent no more than a 20% change in the maximum aggregate offering price set forth in the “Calculation of Registration Fee” table in the effective registration statement; and

 

  (iii)

To include any material information with respect to the plan of distribution not previously disclosed in the registration statement or any material change to such information in the registration statement.

 

  (2)

That, for the purpose of determining any liability under the Securities Act of 1933, each such post-effective amendment shall be deemed to be a new registration statement relating to the securities offered therein, and the offering of such securities at that time shall be deemed to be the initial bona fide offering thereof.

 

  (3)

To remove from registration by means of a post-effective amendment any of the securities being registered which remain unsold at the termination of the offering.

 

  (4)

That, for purposes of determining liability under the Securities Act of 1933 to any purchaser, each prospectus filed pursuant to Rule 424(b) as part of a registration statement relating to an offering, other than registration statements relying on Rule 430B or other than prospectuses filed in reliance on Rule 430A, shall be deemed to be part of and included in the registration statement as of the date it is first used after effectiveness; provided, however, that no statement made in a registration statement or prospectus that is part of the registration statement or made in a document incorporated or deemed incorporated by reference into the registration statement or prospectus that is part of the registration statement will, as to a purchaser with a time of contract of sale prior to such first use, supersede or modify any statement that was made in the registration statement or prospectus that was part of the registration statement or made in any such document immediately prior to such date of first use.

 

  (5)

That, for the purpose of determining liability of the registrant under the Securities Act of 1933 to any purchaser in the initial distribution of the securities:

The undersigned registrant undertakes that in a primary offering of securities of the undersigned registrant pursuant to this registration statement, regardless of the underwriting method used to sell the securities to the purchaser, if the securities are offered or sold to such purchaser by means of any of the following communications, the undersigned registrant will be a seller to the purchaser and will be considered to offer or sell such securities to such purchaser:

 

  (i)

Any preliminary prospectus or prospectus of the undersigned registrant relating to the offering required to be filed pursuant to Rule 424;

 

  (ii)

Any free writing prospectus relating to the offering prepared by or on behalf of the undersigned registrant or used or referred to by the undersigned registrant;

 

  (iii)

The portion of any other free writing prospectus relating to the offering containing material information about the undersigned registrant or its securities provided by or on behalf of the undersigned registrant; and

 

  (iv)

Any other communication that is an offer in the offering made by the undersigned registrant to the purchaser.

 

  (6)

That, for purposes of determining any liability under the Securities Act of 1933, each filing of the registrant’s annual report pursuant to Section 13(a) or 15(d) of the Securities Exchange Act of 1934 (and, where applicable, each filing of an employee benefit plan’s annual report pursuant to

 

II-9


Table of Contents
  Section 15(d) of the Securities Exchange Act of 1934) that is incorporated by reference in the registration statement shall be deemed to be a new registration statement relating to the securities offered therein, and the offering of such securities at that time shall be deemed to be the initial bona fide offering thereof.

 

  (7)

Insofar as indemnification for liabilities arising under the Securities Act of 1933 may be permitted to directors, officers and controlling persons of the registrant pursuant to the provisions described under Item 20 above, or otherwise, the registrant has been advised that in the opinion of the Securities and Exchange Commission, such indemnification is against public policy as expressed in the Securities Act of 1933 and is, therefore, unenforceable. In the event that a claim for indemnification against such liabilities (other than the payment by the registrant of expenses incurred or paid by a director, officer or controlling person of the registrant in the successful defense of any action, suit or proceeding) is asserted by such director, officer or controlling person in connection with the securities being registered, the registrant will, unless in the opinion of its counsel the matter has been settled by controlling precedent, submit to a court of appropriate jurisdiction the question whether such indemnification by it is against public policy as expressed in the Securities Act of 1933 and will be governed by the final adjudication of such issue.

 

  (8)

To respond to requests for information that is incorporated by reference into the prospectus pursuant to Items 4, 10(b), 11, or 13 of this form, within one business day of receipt of such request, and to send the incorporated documents by first class mail or other equally prompt means. This includes information contained in documents filed subsequent to the effective date of the registration statement through the date of responding to the request.

 

  (9)

To supply by means of a post-effective amendment all information concerning a transaction, and the company being acquired involved therein, that was not the subject of and included in the registration statement when it became effective.

 

II-10


Table of Contents

SIGNATURES

Pursuant to the requirements of the Securities Act of 1933, the registrant certifies that it has reasonable grounds to believe that it meets all of the requirements for filing on Form S-4 and has duly caused this registration statement to be signed on its behalf by the undersigned, thereunto duly authorized, in the City of New York, State of New York, on the 10th day of September, 2024.

 

BLUE OWL CAPITAL INC.

By:

 

/s/ Neena A. Reddy

 

Name: Neena A. Reddy

 

Title: General Counsel and Secretary

 

II-11


Table of Contents

POWER OF ATTORNEY

Each person whose signature appears below constitutes and appoints Neena A. Reddy and Alan Kirshenbaum, each of them acting alone or together with another attorney-in-fact, as his or her true and lawful attorneys-in-fact and agent, with full power of substitution and re-substitution, for such person and in his or her name, place and stead, in any and all capacities, to sign any or all further amendments (including post-effective amendments) to this registration statement, and to file the same, with all exhibits thereto, and other documents in connection therewith, with the Securities and Exchange Commission, granting unto said attorneys-in-fact and agents, and each of them, full power and authority to do and perform each and every act and thing requisite and necessary to be done in and about the premises, as fully to all intents and purposes as he or she might or could do in person, hereby ratifying and confirming all that said attorneys-in-fact and agent, or his or her substitute or substitutes, may lawfully do or cause to be done by virtue hereof.

Pursuant to the requirements of the Securities Act of 1933, as amended, this Registration Statement has been signed by the following persons in the capacities indicated on the 10th day of September, 2024.

 

Name

  

Position

 

Date

/s/ Douglas I. Ostrover

Douglas I. Ostrover

  

Co-Chief Executive Officer and Chairman of the Board

(Principal Executive Officer)

  September 10, 2024

/s/ Marc S. Lipschultz

Marc S. Lipschultz

   Co-Chief Executive Officer and Director
(Principal Executive Officer)
  September 10, 2024

/s/ Michael Rees

Michael Rees

   Co-President and Director   September 10, 2024

/s/ Alan Kirshenbaum

Alan Kirshenbaum

   Chief Financial Officer
(Principal Financial Officer and Principal Accounting Officer)
  September 10, 2024

/s/ Marc Zahr

Marc Zahr

  

Co-President and Director

  September 10, 2024

/s/ Sean Ward

Sean Ward

   Director   September 10, 2024

/s/ Craig W. Packer

Craig W. Packer

   Co-President and Director   September 10, 2024

/s/ Dana Weeks

Dana Weeks

   Director   September 10, 2024

/s/ Claudia Holz

Claudia Holz

   Director   September 10, 2024

/s/ Andrew S. Komaroff

Andrew S. Komaroff

   Director   September 10, 2024

/s/ Stacy Polley

Stacy Polley

   Director   September 10, 2024

 

II-12


Table of Contents

SIGNATURES

Pursuant to the requirements of the Securities Act of 1933, each guarantor registrant certifies that it has reasonable grounds to believe that it meets all of the requirements for filing on Form S-4 and has duly caused this registration statement to be signed on its behalf by the undersigned, thereunto duly authorized, in the City of New York, State of New York, on the 10th day of September, 2024.

 

BLUE OWL CAPITAL GP HOLDINGS LLC

By:

  /s/ Neena A. Reddy

Name:

  Neena A. Reddy

Title:

  General Counsel and Secretary

 

BLUE OWL CAPITAL GP LLC

by: Blue Owl Capital GP Holdings LLC, its sole member

By:

  /s/ Neena A. Reddy

Name:

  Neena A. Reddy

Title:

  General Counsel and Secretary

 

BLUE OWL FINANCE LLC

by: Blue Owl Capital Holdings LP, its sole member

 

by: Blue Owl Capital GP LLC, its general partner

By:

  /s/ Neena A. Reddy

Name:

  Neena A. Reddy

Title:

  General Counsel and Secretary

 

BLUE OWL CAPITAL HOLDINGS LP

by: Blue Owl Capital GP LLC, its general partner

By:

  /s/ Neena A. Reddy

Name:

  Neena A. Reddy

Title:

  General Counsel and Secretary

 

BLUE OWL CAPITAL CARRY LP

by: Blue Owl Capital GP LLC, its general partner

By:

  /s/ Neena A. Reddy

Name:

  Neena A. Reddy

Title:

  General Counsel and Secretary

 

II-13


Table of Contents

BLUE OWL CAPITAL GROUP LLC

by: Blue Owl Capital Holdings LP, its sole member

 

by: Blue Owl Capital GP LLC, its general partner

By:

  /s/ Neena A. Reddy

Name:

  Neena A. Reddy

Title:

  General Counsel and Secretary

 

BLUE OWL GPSC HOLDINGS LLC

by: Blue Owl Capital Holdings LP, its sole member

 

by: Blue Owl Capital GP LLC, its general partner

By:

  /s/ Neena A. Reddy

Name:

  Neena A. Reddy

Title:

  General Counsel and Secretary

 

BLUE OWL CAPITAL GP HOLDINGS LP

by: Blue Owl Capital GP LLC, its general partner

By:

  /s/ Neena A. Reddy

Name:

  Neena A. Reddy

Title:

  General Counsel and Secretary

 

BLUE OWL GP STAKES GP HOLDINGS LLC

by: Blue Owl Capital Carry LP, its sole member

 

by: Blue Owl Capital GP LLC, its general partner

By:

  /s/ Neena A. Reddy

Name:

  Neena A. Reddy

Title:

  General Counsel and Secretary

 

BLUE OWL REAL ESTATE GP HOLDINGS LLC

by: Blue Owl Capital Carry LP, its sole member

 

by: Blue Owl Capital GP LLC, its general partner

By:

  /s/ Neena A. Reddy

Name:

  Neena A. Reddy

Title:

  General Counsel and Secretary

 

II-14


Table of Contents
BLUE OWL CAPITAL HOLDINGS LLC
by: Blue Owl Capital Group LLC, its sole member

By:

  /s/ Neena A. Reddy

Name:

  Neena A. Reddy

Title:

  General Counsel and Secretary

 

BLUE OWL REAL ESTATE HOLDINGS LP
by: Blue Owl Capital GP LLC, its general partner

By:

  /s/ Neena A. Reddy

Name:

  Neena A. Reddy

Title:

  General Counsel and Secretary

 

II-15


Table of Contents

POWER OF ATTORNEY

Each person whose signature appears below constitutes and appoints Neena A. Reddy and Alan Kirshenbaum, each of them acting alone or together with another attorney-in-fact, as his or her true and lawful attorney-in-fact and agent, with full power of substitution and re-substitution, for such person and in his or her name, place and stead, in any and all capacities, to sign any or all further amendments (including post-effective amendments) to this registration statement (and any additional registration statement related hereto permitted by Rule 462(b) promulgated under the Securities Act of 1933 (and all further amendments, including post-effective amendments, thereto)), and to file the same, with all exhibits thereto, and other documents in connection therewith, with the Securities and Exchange Commission, granting unto said attorneys-in-fact and agents, and each of them, full power and authority to do and perform each and every act and thing requisite and necessary to be done in and about the premises, as fully to all intents and purposes as he might or could do in person, hereby ratifying and confirming all that said attorney-in-fact and agent, or his or her substitute or substitutes, may lawfully do or cause to be done by virtue hereof.

Pursuant to the requirements of the Securities Act of 1933, as amended, this Registration Statement has been signed by the following persons in the capacities and on the dates indicated below on behalf of each of Blue Owl Capital GP Holdings LLC, Blue Owl Capital GP LLC, Blue Owl Finance LLC, Blue Owl Capital Holdings LP, Blue Owl Capital Carry LP, Blue Owl Capital Group LLC, Blue Owl GPSC Holdings LLC, Blue Owl Capital GP Holdings LP, Blue Owl GP Stakes GP Holdings LLC, Blue Owl Real Estate Holdings LP, Blue Owl Real Estate GP Holdings LLC and Blue Owl Capital Holdings LLC.

 

Name

  

Position

 

Date

/s/ Douglas I. Ostrover

Douglas I. Ostrover

  

Co-Chief Executive Officer and Chairman of the Board

(Principal Executive Officer)

  September 10, 2024

/s/ Marc S. Lipschultz

Marc S. Lipschultz

   Co-Chief Executive Officer and Director
(Principal Executive Officer)
  September 10, 2024

/s/ Alan Kirshenbaum

Alan Kirshenbaum

   Chief Financial Officer
(Principal Financial Officer and Principal Accounting Officer)
  September 10, 2024

 

II-16

EX-5.1

Exhibit 5.1

 

LOGO

 

  

2049 Century Park East

Los Angeles, CA 90067
United States

  

To Call Writer Directly:

+1 310 552 4200

     

Facsimile:

+1 310 552 5900

+1 310 552 4200

www.kirkland.com

September 10, 2024

Blue Owl Capital Inc.

399 Park Avenue

37th Floor

New York, NY 10022

 

  Re:

Registration Statement on Form S-4

We have acted as counsel to Blue Owl Finance LLC, a Delaware limited liability company (the “Issuer”), Blue Owl Capital Inc., a Delaware corporation (the “Company”), as a guarantor, and the subsidiaries of the Company, in their capacities as guarantors, listed on Schedule I hereto (together with the Company, the “Guarantors”) in connection with the Issuer’s offer to exchange $59.8 million of its 7.397% Senior Notes due 2028 (the “2028 Original Notes”), $700.0 million of its 3.125% Senior Notes due 2031 (the “2031 Original Notes”), $400.0 million of its 4.375% Senior Notes due 2032 (the “2032 Original Notes”), $1.0 billion of its 6.250% Senior Notes due 2034 (the “2034 Original Notes”) and $350.0 million of its 4.125% Senior Notes due 2051 (the “2051 Original Notes” and, together with the 2028 Original Notes, the 2031 Original Notes, the 2032 Original Notes and the 2034 Original Notes, the “Original Notes”), that are validly tendered and not validly withdrawn for an equal principal amount of the respective series of the Issuer’s 7.397% Senior Notes due 2028 (the “2028 Exchange Notes”), 3.125% Senior Notes due 2031 (the “2031 Exchange Notes”), 4.375% Senior Notes due 2032 (the “2032 Exchange Notes”), 6.250% Senior Notes due 2034 (the “2034 Exchange Notes”) and 4.125% Senior Notes due 2051 (the “2051 Exchange Notes” and, together with the 2028 Exchange Notes, the 2031 Exchange Notes, the 2032 Exchange Notes and the 2034 Exchange Notes, the “Exchange Notes”) and in each case the guarantees of the Guarantors with respect thereto pursuant to the Registration Statement on Form S-4 filed with the Securities and Exchange Commission on September 10, 2024 (the “Registration Statement”).

The 2028 Original Notes, the 2031 Original Notes, the 2032 Original Notes and the 2051 Original Notes were issued, and the 2028 Exchange Notes, the 2031 Exchange Notes, the 2032 Exchange Notes and the 2051 Exchange Notes will be issued, under a base indenture (the “2021 Base Indenture”), dated as of June 10, 2021, among the Issuer, the guarantors party thereto and Wilmington Trust, National Association, as trustee (the “Trustee”), as amended and supplemented by (i) the First Supplemental Indenture, dated as of June 10, 2021, by and among the Issuer, the guarantors party thereto and the Trustee, pursuant to which the Issuer issued the 2031 Original Notes (the “First Supplemental Indenture”), (ii) the Second Supplemental Indenture, dated as of October 7, 2021, by and among the Issuer, the guarantors party thereto and the Trustee, pursuant to which the Issuer issued the 2051 Original Notes (the “Second Supplemental Indenture”), (iii) the Third Supplemental Indenture, dated as of February 15, 2022, by and among the Issuer, the guarantors party thereto and the Trustee, pursuant to which the Issuer issued the 2032 Original Notes (the “Third Supplemental Indenture”), (iv) the Fourth Supplemental Indenture, dated as of May 26, 2023, by and among the Issuer, the guarantors party thereto and the Trustee, pursuant to which the Issuer issued the 2028 Original Notes (the “Fourth Supplemental Indenture”), (v) the Fifth Supplemental Indenture, dated as of April 18, 2024, by and among the Issuer, the guarantors party thereto and the Trustee (the “Fifth Supplemental Indenture”), and (vi) the Sixth Supplemental Indenture, dated as of September 10, 2024, by and among the Issuer and the Trustee (the “Sixth Supplemental Indenture” and, together with the 2021 Base Indenture, the First Supplemental Indenture, the Second Supplemental Indenture, the Third Supplemental Indenture, the Fourth Supplemental Indenture and the Fifth Supplemental Indenture, the “2021 Indenture”).

 

 

Austin  Bay Area  Beijing  Boston  Brussels  Chicago  Dallas  Frankfurt  Hong Kong  Houston  London  Los Angeles  Miami  Munich  Paris  Riyadh  Salt Lake City  Shanghai  Washington, D.C.


LOGO

Blue Owl Capital Inc.

September 10, 2024

Page 2

 

The 2034 Original Notes were issued, and the 2034 Exchange Notes will be issued, under a base indenture (the “2024 Base Indenture”), dated as of April 18, 2024, among the Issuer, the guarantors party thereto and Wilmington Trust, National Association, as Trustee, as supplemented by the First Supplemental Indenture, dated as of April 18, 2024, by and among the Issuer, the guarantors party thereto and the Trustee, pursuant to which the Issuer issued the 2034 Original Notes (the “2024 First Supplemental Indenture” and, together with the 2024 Base Indenture, the “2024 Indenture” and, together with the 2021 Indenture, the “Indentures”).

Pursuant to the Indentures, the Original Notes are, and the Exchange Notes will be, fully and unconditionally guaranteed, jointly and severally, on the terms and subject to the conditions set forth in the Indentures (the “Original Guarantees” and the “Exchange Guarantees,” respectively).

In connection with this opinion, we have (i) investigated such questions of law, (ii) examined originals or certified, conformed, electronic or reproduction copies of such agreements, instruments, documents and records of the Issuer and the Guarantors, such certificates of public officials and such other documents and (iii) received such information from officers and representatives of the Issuer, the Guarantors and others, in each case as we have deemed necessary or appropriate for the purposes of this opinion. We have examined, among other documents, the following:

 

  (a)

the 2021 Base Indenture;

 

  (b)

the First Supplemental Indenture;

 

  (c)

the Second Supplemental Indenture;

 

  (d)

the Third Supplemental Indenture;

 

  (e)

the Fourth Supplemental Indenture;

 

  (f)

the Fifth Supplemental Indenture;

 

  (g)

the Sixth Supplemental Indenture;

 

  (h)

the 2024 Base Indenture;

 

  (i)

the 2024 First Supplemental Indenture;

 

  (j)

the form of the Original Notes;

 

  (k)

the form of the Exchange Notes;

 

  (l)

the notations of guarantee evidencing the Original Guarantees; and

 

  (m)

the forms of notations of guarantee evidencing the Exchange Guarantees.


LOGO

Blue Owl Capital Inc.

September 10, 2024

Page 3

 

The documents referred to in items (a) through (m) above, inclusive, are referred to herein collectively as the “Documents.”

For purposes of this opinion, we have assumed the authenticity of all documents submitted to us as originals, the conformity to the originals of all documents submitted to us as copies and the authenticity of the originals of all documents submitted to us as copies. We have also assumed the legal capacity of all natural persons, the genuineness of the signatures of persons signing all documents in connection with which this opinion is rendered, the authority of such persons signing on behalf of the parties thereto other than the Issuer and the Guarantors and the due authorization, execution and delivery of all documents by the parties thereto other than the Issuer and the Guarantors. We have not independently established or verified any facts relevant to the opinions expressed herein, but have relied upon statements and representations of the officers and other representatives of the Issuer and the Guarantors.

We have also assumed that:

 

1.

all of the parties to the Documents (other than the Issuer and the Guarantors) are validly existing and in good standing under the laws of their respective jurisdictions of organization;

 

2.

the parties to the Documents (other than the Issuer and the Guarantors) have the power and authority to:

 

  (a)

execute and deliver the Documents,

 

  (b)

perform their obligations thereunder and

 

  (c)

consummate the transactions contemplated thereby;

 

3.

each of the Documents has been duly authorized, executed and delivered by each of the parties thereto (other than the Issuer and the Guarantors);

 

4.

each of the Documents constitutes a valid and binding obligation of all of the parties thereto (other than as expressly addressed in the opinions below as to the Issuer and the Guarantors), enforceable against such parties in accordance with their respective terms;

 

5.

all of the parties to the Documents will comply with all of their obligations under the Documents and all laws applicable thereto;

 

6.

the Exchange Notes will be duly authenticated and delivered by the Trustee in accordance with the terms of the Indentures, against receipt of the Original Notes surrendered in exchange therefor; and

 

7.

the Exchange Notes and the notations of guarantee evidencing the Exchange Guarantees will conform to the specimens thereof examined by us.


LOGO

Blue Owl Capital Inc.

September 10, 2024

Page 4

 

Based upon the foregoing, and subject to the limitations, qualifications, exceptions and assumptions expressed herein, we are of the opinion, assuming no change in the applicable law or pertinent facts after the Registration Statement is declared effective, that:

 

  1.

The Exchange Notes, when executed, issued and delivered by the Issuer in accordance with the terms of the Indentures in exchange for the Original Notes in the manner contemplated by the Registration Statement, will constitute valid and binding obligations of the Issuer, enforceable against the Issuer in accordance with their terms.

 

  2.

The Exchange Note Guarantees, when the Exchange Notes have been duly executed, issued and delivered in accordance with the terms of the Indentures in exchange for the Original Notes in the manner contemplated by the Registration Statement, will constitute valid and binding obligations of each of the Guarantors, enforceable against the Guarantors in accordance with their terms.

Our opinions expressed above are subject to the qualifications that we express no opinion as to the applicability of, compliance with, or effect of (i) any bankruptcy, insolvency, reorganization, fraudulent transfer, fraudulent conveyance, moratorium or other similar law affecting the enforcement of creditors’ rights generally, (ii) general principles of equity (regardless of whether enforcement is considered in a proceeding in equity or at law), (iii) other commonly recognized statutory and judicial constraints as to enforceability, including statutes of limitations, and (iv) public policy considerations which may limit the rights of parties to obtain certain remedies.

This opinion is also based upon and expressly limited in all respects to the Delaware General Corporation Law, the Delaware Limited Liability Company Act and the Delaware Revised Uniform Limited Partnership Act, and we do not purport to be experts on, or to express any opinion with respect to the applicability thereto, or to the effect of, the laws of any other jurisdiction or as to matters of local law or the laws of local governmental departments or agencies within the State of Delaware. The reference and limitation to the “Delaware General Corporation Law,” the “Delaware Limited Liability Company Act” and the “Delaware Revised Uniform Limited Partnership Act,” includes all applicable Delaware statutory provisions of law and reported judicial decisions interpreting these laws. We do not find it necessary for the purposes of this opinion, and accordingly we do not purport to cover herein, the application of the securities or “Blue Sky” laws of the various states to the sale of the Securities.

This opinion is limited to the specific issues addressed herein, and no opinion may be inferred or implied beyond that expressly stated herein. We assume no obligation to revise or supplement this opinion should the present federal securities laws of the United States or the Delaware General Corporation Law, the Delaware Limited Liability Company Act or the Delaware Revised Uniform Limited Partnership Act be changed by legislative action, judicial action or otherwise.

We hereby consent to the filing of this opinion letter as Exhibit 5.1 to the Registration Statement and to the reference to our firm under the caption “Legal Matters” in the Prospectus contained in the Registration Statement. In giving the foregoing consent, we do not admit that we are in the category of persons whose consent is required under Section 7 of the Securities Act or the rules and regulations of the SEC promulgated thereunder.


LOGO

Blue Owl Capital Inc.

September 10, 2024

Page 5

 

The opinion is furnished to you in connection with the filing of the Registration Statement and is not to be used, circulated, quoted or otherwise relied upon for any other purpose.

 

Very truly yours,
/s/ Kirkland & Ellis LLP
KIRKLAND & ELLIS LLP


LOGO

Blue Owl Capital Inc.

September 10, 2024

Page 6

 

 

Schedule I

Subsidiary Guarantors

 

1.

Blue Owl Capital GP Holdings LLC, a Delaware limited liability company

 

2.

Blue Owl Capital GP LLC, a Delaware limited liability company

 

3.

Blue Owl Capital Holdings LP, a Delaware limited partnership

 

4.

Blue Owl Capital Carry LP, a Delaware limited partnership

 

5.

Blue Owl Capital Group LLC, a Delaware limited liability company

 

6.

Blue Owl GPSC Holdings LLC, a Delaware limited liability company

 

7.

Blue Owl Capital GP Holdings LP, a Delaware limited partnership

 

8.

Blue Owl GP Stakes GP Holdings LLC, a Delaware limited liability company

 

9.

Blue Owl Real Estate Holdings LP, a Delaware limited partnership

 

10.

Blue Owl Real Estate GP Holdings LLC, a Delaware limited liability company

 

11.

Blue Owl Capital Holdings LLC, a Delaware limited liability company

EX-23.2

Exhibit 23.2

 

LOGO   
  

KPMG LLP

345 Park Avenue

New York, NY 10154-0102

Consent of Independent Registered Public Accounting Firm

We consent to the use of our report dated February 23, 2024, with respect to the consolidated and combined financial statements and the effectiveness of internal control over financial reporting of Blue Owl Capital Inc. and subsidiaries, incorporated herein by reference, and to the reference to our firm under the heading “Experts” in the prospectus.

/s/ KPMG LLP

New York, New York

September 10, 2024

 

KPMG LLP, a Delaware limited liability partnership and a member firm of

the KPMG global organization of independent member firms affiliated with

KPMG International Limited, a private English company limited by guarantee.

EX-25.1

Exhibit 25.1

 

 

UNITED STATES

SECURITIES AND EXCHANGE COMMISSION

Washington, D.C. 20549

 

 

FORM T-1

 

 

 

Check if an Application to Determine Eligibility of a Trustee Pursuant to Section 305(b)(2)

 

 

WILMINGTON TRUST, NATIONAL ASSOCIATION

(Exact name of trustee as specified in its charter)

 

 

16-1486454

(I.R.S. employer identification no.)

1100 North Market Street

Wilmington, DE 19890-0001

(Address of principal executive offices)

Kyle Barry

Senior Vice President

Wilmington Trust Company

285 Delaware Ave.

Buffalo, NY 14202

(716) 839-6909

(Name, address and telephone number of agent for service)

 

 

Blue Owl Finance LLC1

(Exact name of obligor as specified in its charter)

 

 

 

Delaware   87-0858890
(State or other jurisdiction of
incorporation or organization)
  (I.R.S. Employer
Identification No.)

399 Park Avenue

37th Floor

New York, New York 10022

(Address of principal executive offices, including zip code)

 

 

7.397% Senior Notes due 2028

3.125% Senior Notes due 2031

4.375% Senior Notes due 2032

6.250% Senior Notes due 2034

4.125% Senior Notes due 2051

(Title of the indenture securities)

 

 

1 

See Table of Additional Obligors

 

 

 


TABLE OF ADDITIONAL OBLIGORS

 

Exact Name of Obligor as Specified in its
Charter (or other Organizational
Document)(1)
   State or Other Jurisdiction of
Incorporation or Organization
  

I.R.S. Employer

Identification Number (if none write N/A)

Blue Owl Capital Inc.

   Delaware    86-3906032

Blue Owl Capital GP Holdings LLC

   Delaware    87-3640343

Blue Owl Capital GP LLC

   Delaware    86-1649155

Blue Owl Capital Holdings LP

   Delaware    85-3708472

Blue Owl Capital Carry LP

   Delaware    86-1683192

Blue Owl Capital Group LLC

   Delaware    47-5449904

Blue Owl GPSC Holdings LLC

   Delaware    N/A

Blue Owl Capital GP Holdings LP

   Delaware    85-1939243

Blue Owl GP Stakes GP Holdings LLC

   Delaware    N/A

Blue Owl Real Estate Holdings LP

   Delaware    N/A

Blue Owl Real Estate GP Holdings LLC

   Delaware    87-3417829

Blue Owl Capital Holdings LLC

   Delaware    92-0919727

 

(1)

The address of each additional obligor’s principal executive office is 399 Park Avenue, 37th Floor, New York, NY 10022, and the telephone number for each additional obligor’s principal executive office is (212) 419-3000.


ITEM 1. GENERAL INFORMATION.

Furnish the following information as to the trustee:

 

  (a)

Name and address of each examining or supervising authority to which it is subject.

Comptroller of Currency, Washington, D.C.

Federal Deposit Insurance Corporation, Washington, D.C.

 

  (b)

Whether it is authorized to exercise corporate trust powers.

The trustee is authorized to exercise corporate trust powers.

ITEM 2. AFFILIATIONS WITH THE OBLIGOR.

If the obligor is an affiliate of the trustee, describe each affiliation:

Based upon an examination of the books and records of the trustee and information available to the trustee, the obligor is not an affiliate of the trustee.

ITEM 3 – 15. Not applicable.

ITEM 16. LIST OF EXHIBITS.

Listed below are all exhibits filed as part of this Statement of Eligibility and Qualification.

 

  1.

A copy of the Charter for Wilmington Trust, National Association.

 

  2.

The authority of Wilmington Trust, National Association to commence business was granted under the Charter for Wilmington Trust, National Association, incorporated herein by reference to Exhibit 1 above.

 

  3.

The authorization to exercise corporate trust powers was granted under the Charter for Wilmington Trust, National Association, incorporated herein by reference to Exhibit 1 above.

 

  4.

A copy of the existing By-Laws of Trustee, as now in effect, incorporated herein by reference to Exhibit 4 of this Form T-1.

 

  5.

Not applicable.

 

  6.

The consent of Wilmington Trust, National Association as required by Section 321(b) of the Trust Indenture Act of 1939, as amended, attached hereto as Exhibit 6 of this Form T-1.

 

  7.

Current Report of the Condition of Wilmington Trust, National Association, published pursuant to law or the requirements of its supervising or examining authority, attached hereto as Exhibit 7 of this Form T-1.

 

  8.

Not applicable.

 

  9.

Not applicable.


SIGNATURE

Pursuant to the requirements of the Trust Indenture Act of 1939, as amended, the trustee, Wilmington Trust, National Association, a national banking association organized and existing under the laws of the United States of America, has duly caused this Statement of Eligibility to be signed on its behalf by the undersigned, thereunto duly authorized, all in the Town of Wethersfield and State of Connecticut on the 10th day of September, 2024.

 

WILMINGTON TRUST, NATIONAL ASSOCIATION
By:   /s/ Nedine P. Sutton
Name:   Nedine P. Sutton
Title:   Vice President


EXHIBIT 1

CHARTER OF WILMINGTON TRUST, NATIONAL ASSOCIATION


ARTICLES OF ASSOCIATION

OF

WILMINGTON TRUST, NATIONAL ASSOCIATION

For the purpose of organizing an association to perform any lawful activities of national banks, the undersigned do enter into the following articles of association:

FIRST. The title of this association shall be Wilmington Trust, National Association.

SECOND. The main office of the association shall be in the City of Wilmington, County of New Castle, State of Delaware. The general business of the association shall be conducted at its main office and its branches.

THIRD. The board of directors of this association shall consist of not less than five nor more than twenty-five persons, unless the OCC has exempted the bank from the 25-member limit. The exact number is to be fixed and determined from time to time by resolution of a majority of the full board of directors or by resolution of a majority of the shareholders at any annual or special meeting thereof. Each director shall own common or preferred stock of the association or of a holding company owning the association, with an aggregate par, fair market or equity value $1,000. Determination of these values may be based as of either (i) the date of purchase or (ii) the date the person became a director, whichever value is greater. Any combination of common or preferred stock of the association or holding company may be used.

Any vacancy in the board of directors may be filled by action of a majority of the remaining directors between meetings of shareholders. The board of directors may not increase the number of directors between meetings of shareholders to a number which:

 

  1)

exceeds by more than two the number of directors last elected by shareholders where the number was 15 or less; or

 

  2)

exceeds by more than four the number of directors last elected by shareholders where the number was 16 or more, but in no event shall the number of directors exceed 25, unless the OCC has exempted the bank from the 25-member limit.

Directors shall be elected for terms of one year and until their successors are elected and qualified. Terms of directors, including directors selected to fill vacancies, shall expire at the next regular meeting of shareholders at which directors are elected, unless the directors resign or are removed from office. Despite the expiration of a director’s term, the director shall continue to serve until his or her successor is elected and qualifies or until there is a decrease in the number of directors and his or her position is eliminated.

Honorary or advisory members of the board of directors, without voting power or power of final decision in matters concerning the business of the association, may be appointed by resolution of a majority of the full board of directors, or by resolution of shareholders at any annual or special meeting. Honorary or advisory directors shall not be counted to determine the number of directors of the association or the presence of a quorum in connection with any board action, and shall not be required to own qualifying shares.

FOURTH. There shall be an annual meeting of the shareholders to elect directors and transact whatever other business may be brought before the meeting. It shall be held at the main office or any other convenient place the board of directors may designate, on the day of each year specified therefor in the bylaws, or, if that day falls on a legal holiday in the state in which the association is located, on the next following banking day. If no election is held on the day fixed, or in the event of a legal holiday on the following banking day, an election may be held on any subsequent day within 60 days of the day fixed, to be


designated by the board of directors, or, if the directors fail to fix the day, by shareholders representing two-thirds of the shares issued and outstanding. In all cases at least 10 days advance notice of the time, place and purpose of a shareholders’ meeting shall be given to the shareholders by first class mail, unless the OCC determines that an emergency circumstance exists. The sole shareholder of the bank is permitted to waive notice of the shareholders’ meeting.

In all elections of directors, the number of votes each common shareholder may cast will be determined by multiplying the number of shares such shareholder owns by the number of directors to be elected. Those votes may be cumulated and cast for a single candidate or may be distributed among two or more candidates in the manner selected by the shareholder. If, after the first ballot, subsequent ballots are necessary to elect directors, a shareholder may not vote shares that he or she has already fully cumulated and voted in favor of a successful candidate. On all other questions, each common shareholder shall be entitled to one vote for each share of stock held by him or her.

Nominations for election to the board of directors may be made by the board of directors or by any stockholder of any outstanding class of capital stock of the association entitled to vote for election of directors. Nominations other than those made by or on behalf of the existing management shall be made in writing and be delivered or mailed to the president of the association not less than 14 days nor more than 50 days prior to any meeting of shareholders called for the election of directors; provided, however, that if less than 21 days notice of the meeting is given to shareholders, such nominations shall be mailed or delivered to the president of the association not later than the close of business on the seventh day following the day on which the notice of meeting was mailed. Such notification shall contain the following information to the extent known to the notifying shareholder:

 

  1)

The name and address of each proposed nominee.

 

  2)

The principal occupation of each proposed nominee.

 

  3)

The total number of shares of capital stock of the association that will be voted for each proposed nominee.

 

  4)

The name and residence address of the notifying shareholder.

 

  5)

The number of shares of capital stock of the association owned by the notifying shareholder.

Nominations not made in accordance herewith may, in his/her discretion, be disregarded by the chairperson of the meeting, and the vote tellers may disregard all votes cast for each such nominee. No bylaw may unreasonably restrict the nomination of directors by shareholders.

A director may resign at any time by delivering written notice to the board of directors, its chairperson, or to the association, which resignation shall be effective when the notice is delivered unless the notice specifies a later effective date.

A director may be removed by shareholders at a meeting called to remove the director, when notice of the meeting stating that the purpose or one of the purposes is to remove the director is provided, if there is a failure to fulfill one of the affirmative requirements for qualification, or for cause; provided, however, that a director may not be removed if the number of votes sufficient to elect the director under cumulative voting is voted against the director’s removal.


FIFTH. The authorized amount of capital stock of this association shall be ten thousand shares of common stock of the par value of one hundred dollars ($100) each; but said capital stock may be increased or decreased from time to time, according to the provisions of the laws of the United States.

No holder of shares of the capital stock of any class of the association shall have any preemptive or preferential right of subscription to any shares of any class of stock of the association, whether now or hereafter authorized, or to any obligations convertible into stock of the association, issued, or sold, nor any right of subscription to any thereof other than such, if any, as the board of directors, in its discretion, may from time to time determine and at such price as the board of directors may from time to time fix. Preemptive rights also must be approved by a vote of holders of two-thirds of the bank’s outstanding voting shares. Unless otherwise specified in these articles of association or required by law, (1) all matters requiring shareholder action, including amendments to the articles of association, must be approved by shareholders owning a majority voting interest in the outstanding voting stock, and (2) each shareholder shall be entitled to one vote per share.

Unless otherwise specified in these articles of association or required by law, all shares of voting stock shall be voted together as a class, on any matters requiring shareholder approval. If a proposed amendment would affect two or more classes or series in the same or a substantially similar way, all the classes or series so affected must vote together as a single voting group on the proposed amendment.

Shares of one class or series may be issued as a dividend for shares of the same class or series on a pro rata basis and without consideration. Shares of one class or series may be issued as share dividends for a different class or series of stock if approved by a majority of the votes entitled to be cast by the class or series to be issued, unless there are no outstanding shares of the class or series to be issued. Unless otherwise provided by the board of directors, the record date for determining shareholders entitled to a share dividend shall be the date authorized by the board of directors for the share dividend.

Unless otherwise provided in the bylaws, the record date for determining shareholders entitled to notice of and to vote at any meeting is the close of business on the day before the first notice is mailed or otherwise sent to the shareholders, provided that in no event may a record date be more than 70 days before the meeting.

If a shareholder is entitled to fractional shares pursuant to a stock dividend, consolidation or merger, reverse stock split or otherwise, the association may: (a) issue fractional shares; (b) in lieu of the issuance of fractional shares, issue script or warrants entitling the holder to receive a full share upon surrendering enough script or warrants to equal a full share; (c) if there is an established and active market in the association’s stock, make reasonable arrangements to provide the shareholder with an opportunity to realize a fair price through sale of the fraction, or purchase of the additional fraction required for a full share; (d) remit the cash equivalent of the fraction to the shareholder; or (e) sell full shares representing all the fractions at public auction or to the highest bidder after having solicited and received sealed bids from at least three licensed stock brokers; and distribute the proceeds pro rata to shareholders who otherwise would be entitled to the fractional shares. The holder of a fractional share is entitled to exercise the rights for shareholder, including the right to vote, to receive dividends, and to participate in the assets of the association upon liquidation, in proportion to the fractional interest. The holder of script or warrants is not entitled to any of these rights unless the script or warrants explicitly provide for such rights. The script or warrants may be subject to such additional conditions as: (1) that the script or warrants will become void if not exchanged for full shares before a specified date; and (2) that the shares for which the script or warrants are exchangeable may be sold at the option of the association and the proceeds paid to scriptholders.

The association, at any time and from time to time, may authorize and issue debt obligations, whether or not subordinated, without the approval of the shareholders. Obligations classified as debt, whether or not subordinated, which may be issued by the association without the approval of shareholders, do not carry voting rights on any issue, including an increase or decrease in the aggregate number of the securities, or the exchange or reclassification of all or part of securities into securities of another class or series.


SIXTH. The board of directors shall appoint one of its members president of this association, and one of its members chairperson of the board and shall have the power to appoint one or more vice presidents, a secretary who shall keep minutes of the directors’ and shareholders’ meetings and be responsible for authenticating the records of the association, and such other officers and employees as may be required to transact the business of this association.

A duly appointed officer may appoint one or more officers or assistant officers if authorized by the board of directors in accordance with the bylaws.

The board of directors shall have the power to:

 

  1)

Define the duties of the officers, employees, and agents of the association.

 

  2)

Delegate the performance of its duties, but not the responsibility for its duties, to the officers, employees, and agents of the association.

 

  3)

Fix the compensation and enter into employment contracts with its officers and employees upon reasonable terms and conditions consistent with applicable law.

 

  4)

Dismiss officers and employees.

 

  5)

Require bonds from officers and employees and to fix the penalty thereof.

 

  6)

Ratify written policies authorized by the association’s management or committees of the board.

 

  7)

Regulate the manner in which any increase or decrease of the capital of the association shall be made, provided that nothing herein shall restrict the power of shareholders to increase or decrease the capital of the association in accordance with law, and nothing shall raise or lower from two-thirds the percentage required for shareholder approval to increase or reduce the capital.

 

  8)

Manage and administer the business and affairs of the association.

 

  9)

Adopt initial bylaws, not inconsistent with law or the articles of association, for managing the business and regulating the affairs of the association.

 

  10)

Amend or repeal bylaws, except to the extent that the articles of association reserve this power in whole or in part to shareholders.

 

  11)

Make contracts.

 

  12)

Generally perform all acts that are legal for a board of directors to perform.

SEVENTH. The board of directors shall have the power to change the location of the main office to any other place within the limits of Wilmington, Delaware, without the approval of the shareholders, or with a vote of shareholders owning two-thirds of the stock of such association for a relocation outside such limits and upon receipt of a certificate of approval from the Comptroller of the Currency, to any other location within or outside the limits of Wilmington Delaware, but not more than 30 miles beyond such limits. The board of directors shall have the power to establish or change the location of any branch or branches of the association to any other location permitted under applicable law, without approval of shareholders, subject to approval by the Comptroller of the Currency.


EIGHTH. The corporate existence of this association shall continue until termination according to the laws of the United States.

NINTH. The board of directors of this association, or any one or more shareholders owning, in the aggregate, not less than 50 percent of the stock of this association, may call a special meeting of shareholders at any time. Unless otherwise provided by the bylaws or the laws of the United States, a notice of the time, place, and purpose of every annual and special meeting of the shareholders shall be given at least 10 days prior to the meeting by first-class mail, unless the OCC determines that an emergency circumstance exists. If the association is a wholly-owned subsidiary, the sole shareholder may waive notice of the shareholders’ meeting. Unless otherwise provided by the bylaws or these articles, any action requiring approval of shareholders must be effected at a duly called annual or special meeting.

TENTH. For purposes of this Article Tenth, the term “institution-affiliated party” shall mean any institution-affiliated party of the association as such term is defined in 12 U.S.C. 1813(u).

Any institution-affiliated party (or his or her heirs, executors or administrators) may be indemnified or reimbursed by the association for reasonable expenses actually incurred in connection with any threatened, pending or completed actions or proceedings and appeals therein, whether civil, criminal, governmental, administrative or investigative, in accordance with and to the fullest extent permitted by law, as such law now or hereafter exists; provided, however, that when an administrative proceeding or action instituted by a federal banking agency results in a final order or settlement pursuant to which such person: (i) is assessed a civil money penalty, (ii) is removed from office or prohibited from participating in the conduct of the affairs of the association, or (iii) is required to cease and desist from or to take any affirmative action described in 12 U.S.C. 1818(b) with respect to the association, then the association shall require the repayment of all legal fees and expenses advanced pursuant to the next succeeding paragraph and may not indemnify such institution-affiliated parties (or their heirs, executors or administrators) for expenses, including expenses for legal fees, penalties or other payments incurred. The association shall provide indemnification in connection with an action or proceeding (or part thereof) initiated by an institution-affiliated party (or by his or her heirs, executors or administrators) only if such action or proceeding (or part thereof) was authorized by the board of directors.

Expenses incurred by an institution-affiliated party (or by his or her heirs, executors or administrators) in connection with any action or proceeding under 12 U.S.C. 164 or 1818 may be paid by the association in advance of the final disposition of such action or proceeding upon (a) a determination by the board of directors acting by a quorum consisting of directors who are not parties to such action or proceeding that the institution-affiliated party (or his or her heirs, executors or administrators) has a reasonable basis for prevailing on the merits, (b) a determination that the indemnified individual (or his or her heirs, executors or administrators) will have the financial capacity to reimburse the bank in the event he or she does not prevail, (c) a determination that the payment of expenses and fees by the association will not adversely affect the safety and soundness of the association, and (d) receipt of an undertaking by or on behalf of such institution-affiliated party (or by his or her heirs, executors or administrators) to repay such advancement in the event of a final order or settlement pursuant to which such person: (i) is assessed a civil money penalty, (ii) is removed from office or prohibited from participating in the conduct of the affairs of the association, or (iii) is required to cease and desist from or to take any affirmative action described in 12 U.S.C. 1818(b) with respect to the association. In all other instances, expenses incurred by an institution-affiliated party (or by his or her heirs, executors or administrators) in connection with any action or proceeding as to which indemnification may be given under these articles of association may be paid by the association in advance of the final disposition of such action or proceeding upon (a) receipt of an undertaking by or on behalf of such institution-affiliated party (or by or on behalf of his or her heirs, executors or administrators) to repay such advancement in the event that such institution-affiliated party (or his or her heirs, executors or administrators) is ultimately found not to be entitled to indemnification as authorized by these articles of association and (b) approval by the board of directors acting by a quorum


consisting of directors who are not parties to such action or proceeding or, if such a quorum is not obtainable, then approval by stockholders. To the extent permitted by law, the board of directors or, if applicable, the stockholders, shall not be required to find that the institution-affiliated party has met the applicable standard of conduct provided by law for indemnification in connection with such action or proceeding.

In the event that a majority of the members of the board of directors are named as respondents in an administrative proceeding or civil action and request indemnification, the remaining members of the board may authorize independent legal counsel to review the indemnification request and provide the remaining members of the board with a written opinion of counsel as to whether the conditions delineated in the first four paragraphs of this Article Tenth have been met. If independent legal counsel opines that said conditions have been met, the remaining members of the board of directors may rely on such opinion in authorizing the requested indemnification.

In the event that all of the members of the board of directors are named as respondents in an administrative proceeding or civil action and request indemnification, the board shall authorize independent legal counsel to review the indemnification request and provide the board with a written opinion of counsel as to whether the conditions delineated in the first four paragraphs of this Article Tenth have been met. If legal counsel opines that said conditions have been met, the board of directors may rely on such opinion in authorizing the requested indemnification.

To the extent permitted under applicable law, the rights of indemnification and to the advancement of expenses provided in these articles of association (a) shall be available with respect to events occurring prior to the adoption of these articles of association, (b) shall continue to exist after any restrictive amendment of these articles of association with respect to events occurring prior to such amendment, (c) may be interpreted on the basis of applicable law in effect at the time of the occurrence of the event or events giving rise to the action or proceeding, or on the basis of applicable law in effect at the time such rights are claimed, and (d) are in the nature of contract rights which may be enforced in any court of competent jurisdiction as if the association and the institution-affiliated party (or his or her heirs, executors or administrators) for whom such rights are sought were parties to a separate written agreement.

The rights of indemnification and to the advancement of expenses provided in these articles of association shall not, to the extent permitted under applicable law, be deemed exclusive of any other rights to which any such institution affiliated party (or his or her heirs, executors or administrators) may now or hereafter be otherwise entitled whether contained in these articles of association, the bylaws, a resolution of stockholders, a resolution of the board of directors, or an agreement providing such indemnification, the creation of such other rights being hereby expressly authorized. Without limiting the generality of the foregoing, the rights of indemnification and to the advancement of expenses provided in these articles of association shall not be deemed exclusive of any rights, pursuant to statute or otherwise, of any such institution-affiliated party (or of his or her heirs, executors or administrators) in any such action or proceeding to have assessed or allowed in his or her favor, against the association or otherwise, his or her costs and expenses incurred therein or in connection therewith or any part thereof.

If this Article Tenth or any part hereof shall be held unenforceable in any respect by a court of competent jurisdiction, it shall be deemed modified to the minimum extent necessary to make it enforceable, and the remainder of this Article Tenth shall remain fully enforceable.


The association may, upon affirmative vote of a majority of its board of directors, purchase insurance to indemnify its institution-affiliated parties to the extent that such indemnification is allowed in these articles of association; provided, however, that no such insurance shall include coverage to pay or reimburse any institution-affiliated party for the cost of any judgment or civil money penalty assessed against such person in an administrative proceeding or civil action commenced by any federal banking agency. Such insurance may, but need not, be for the benefit of all institution-affiliated parties.

ELEVENTH. These articles of association may be amended at any regular or special meeting of the shareholders by the affirmative vote of the holders of a majority of the stock of this association, unless the vote of the holders of a greater amount of stock is required by law, and in that case by the vote of the holders of such greater amount. The association’s board of directors may propose one or more amendments to the articles of association for submission to the shareholders.


EXHIBIT 4

BY-LAWS OF WILMINGTON TRUST, NATIONAL ASSOCIATION


WILMINGTON TRUST, NATIONAL ASSOCIATION

AMENDED AND RESTATED BYLAWS

(Effective as of March 7, 2024)


AMENDED AND RESTATED BYLAWS OF

WILMINGTON TRUST, NATIONAL ASSOCIATION

ARTICLE I

Meetings of Shareholders

Section 1. Annual Meeting. The annual meeting of shareholders shall be held on such date and at such time as may be designated by the chair of the Board of Directors, the chief executive officer, the president, the chief operating officer, the secretary, or the Board of Directors for the purpose of the election of directors and for the transaction of such other business as may properly come before the meeting, except such date shall not be a legal holiday in Delaware. Notice of the meeting shall be mailed by first class mail, postage prepaid, at least 10 days and no more than 60 days prior to the date thereof, addressed to each shareholder at his or her address appearing on the books of the association. If, for any cause, an election of directors is not made on that date, an election may be held on any subsequent day within 60 days of the date fixed, to be designated by the Board of Directors, or, if the directors fail to fix the date, by shareholders representing two-thirds of the shares. In these circumstances, at least 10 days’ notice must be given by first class mail to shareholders.

Section 2. Special Meetings. The chair of the Board of Directors, the president, the chief executive officer, the secretary, or the Board of Directors may call a special meeting of the shareholders. A special meeting shall be called to act on any matter that may properly be considered at a meeting of shareholders upon the written request of shareholders entitled to cast not less than a majority of all the votes entitled to be cast on such matter at the meeting. Every such special meeting, unless otherwise provided by law, shall be called by mailing, postage prepaid, not less than 10 days nor more than 60 days prior to the date fixed for the meeting, to each shareholder at the address appearing on the books of the association a notice stating the purpose of the meeting.

The Board of Directors may fix a record date for determining shareholders entitled to notice and to vote at any meeting, in reasonable proximity to the date of giving notice to the shareholders of such meeting. The record date for determining shareholders entitled to demand a special meeting is the date the first shareholder signs a demand for the meeting describing the purpose or purposes for which it is to be held.

Section 3. Adjournment. If an annual or special shareholders’ meeting is adjourned to a different date, time, or place, notice need not be given of the new date, time or place, if the new date, time or place is announced at the meeting before adjournment, unless any additional items of business are to be considered, or the association becomes aware of an intervening event materially affecting any matter to be voted on more than 10 days prior to the date to which the meeting is adjourned. If a new record date for the adjourned meeting is fixed, however, notice of the adjourned meeting must be given to persons who are shareholders as of the new record date. If, however, the meeting to elect the directors is adjourned before the election takes place, at least ten days’ notice of the new election must be given to the shareholders by first-class mail.

 

- 1 -


Section 4. Nominations of Directors. Nominations for election to the Board of Directors may be made by the Board of Directors or by any shareholder of any outstanding class of capital stock of the association entitled to vote for the election of directors. Nominations, other than those made by or on behalf of the existing management of the association, shall be made in writing and shall be delivered or mailed to the president of the association, not less than 14 days nor more than 50 days prior to any meeting of shareholders called for the election of directors; provided, however, that if less than 21 days’ notice of the meeting is given to shareholders, such nomination shall be mailed or delivered to the president of the association not later than the close of business on the seventh day following the day on which the notice of meeting was mailed. Such notification shall contain the following information to the extent known to the notifying shareholder:

 

  (1)

The name and address of each proposed nominee;

 

  (2)

The principal occupation of each proposed nominee;

 

  (3)

The total number of shares of capital stock of the association that will be voted for each proposed nominee;

 

  (4)

The name and residence of the notifying shareholder; and

 

  (5)

The number of shares of capital stock of the association owned by the notifying shareholder

Nominations not made in accordance herewith may, in his/her discretion, be disregarded by the chair of the meeting, and upon his/her instructions, all votes cast for each such nominee may be disregarded.

Section 5. Proxies. Shareholders may vote at any meeting of the shareholders by proxies duly authorized in writing, but no officer or employee of this association shall act as proxy. A director or an attorney of the association may act as proxy for shareholders voting if they are not also employed as an officer of the association. Proxies shall be valid only for one meeting, to be specified therein, and any adjournments of such meeting. Proxies shall be dated and filed with the records of the meeting. Proxies with facsimile signatures may be used and unexecuted proxies may be counted upon receipt of a written confirmation from the shareholder. Proxies meeting the above requirements submitted at any time during a meeting shall be accepted.

Section 6. Quorum. A majority of the outstanding capital stock, represented in person or by proxy, shall constitute a quorum at any meeting of shareholders, unless otherwise provided by law, but less than a quorum may adjourn any meeting, from time to time, and the meeting may be held, as adjourned, without further notice. A majority of the votes cast shall decide every question or matter submitted to the shareholders at any meeting, unless otherwise provided by law or by the articles of association. If a meeting for the election of directors is not held on the fixed date, at least 10 days’ notice must be given by first-class mail to the shareholders.

 

- 2 -


ARTICLE II

Directors

Section 1. Board of Directors. The Board of Directors shall have the power to manage and administer the business and affairs of the association. Except as expressly limited by law, all corporate powers of the association shall be vested in and may be exercised by the Board of Directors.

Section 2. Number. The Board of Directors shall consist of not less than five nor more than twenty-five members, unless the OCC has exempted the association from the 25-member limit. The exact number within such minimum and maximum limits is to be fixed and determined from time to time by resolution of a majority of the full Board of Directors or by resolution of a majority of the shareholders at any meeting thereof. The Board of Directors may not increase the number of directors between meetings of shareholders to a number which: (a) exceeds by more than 2 the number of directors last elected by shareholders where the number was 15 or less; or (b) exceeds by more than 4 the number of directors last elected by shareholders where the number was 16 or more, but in no event shall the number of directors exceed 25, unless the OCC has exempted the association from the 25-member limit.

Section 3. Qualifications. Each director must be a citizen of the United States and must own in his or her own right either shares of the capital stock of the association or a company that controls the association that has not less than an aggregate par value of $1,000, an aggregate shareholders’ equity of $1,000, or an aggregate fair market value of $1,000. The value of the common or preferred stock held by a director is valued as of the date purchased or the date on which the individual became a director, whichever is greater.

Section 4. Organization Meeting. After each annual meeting of shareholders at which directors shall have been elected, the Board of Directors shall meet as soon as practicable for the purpose of organization and the transaction of other business. Such first regular meeting shall be held at any place as may be designated by the chair, the president or the Board of Directors for such first regular meeting or, in default of such designation, where the immediately preceding meeting of shareholders was held.

Section 5. Regular Meetings. Regular meetings of the Board of Directors shall be held on such dates and at such places as may be designated from time to time by the chair. No notice of regular meetings shall be necessary.

Section 6. Special Meetings. Special meetings of the Board of Directors may be called at any time by the chair, the chief executive officer, the president or by a majority of the then- acting directors by vote at a meeting or in writing, or by a majority of the members of the executive committee, if one is constituted, by vote at a meeting or in writing. A special meeting of the Board of Directors shall be held on such date and at any place as may be designated from time to time by the Board of Directors. In the absence of such designation, such meeting shall be held at such place as may be designated in the call. Each member of the Board of Directors shall be given notice stating the date, time and place, by letter, electronic delivery or in person, of each special meeting not less than one day before the meeting. Such notice need not specify the purpose for which the meeting is called, unless required by the Articles of Association or the bylaws.

 

- 3 -


Section 7. Quorum. A majority of the entire Board then in office shall constitute a quorum at any meeting, except when otherwise provided by law or these Bylaws, but a lesser number may adjourn any meeting, from time to time, and the meeting may be held, as adjourned, without further notice. If the number of directors present at the meeting is reduced below the number that would constitute a quorum, no business may be transacted, except selecting directors to fill vacancies in conformance with Article II, Section 11. If a quorum is present, the board of directors may take action through the vote of a majority of the directors who are in attendance. No director may vote by proxy.

Section 8. Attendance by Electronic, Telephonic or Similar Means. Any one or more members of the Board of Directors or any committee thereof may participate in a regular or special meeting of such board or committee by, or conduct the meeting through the use of, conference telephone or other communications equipment by which all directors or committee members participating may simultaneously hear each other during the meeting. Participation in a meeting by these means constitutes presence in person at a meeting.

Section 9. Procedures. The order of business and all other matters of procedure at every meeting of the Board of Directors may be determined by the person presiding at the meeting.

Section 10. Removal of Directors. Any director may be removed for cause at any meeting of shareholders, notice of which shall have referred to the proposed action, by vote of the shareholders. Any director may be removed without cause at any meeting of shareholders, notice of which shall have referred to the proposed action, by the vote of the holders of a majority of the shares of the association entitled to vote. Any director may be removed for cause at any meeting of the directors, notice of which shall have referred to the proposed action, by vote of a majority of the entire Board of Directors.

Section 11. Vacancies. When any vacancy occurs among the directors, a majority of the remaining members of the Board of Directors may appoint a director to fill such vacancy until the next election at any regular meeting of the Board of Directors, or at a special meeting called for that purpose at which a quorum is present, or if the directors remaining in office constitute fewer than a quorum of the Board of Directors, by the affirmative vote of a majority of all the directors remaining in office, or by shareholders at a special meeting called for that purpose in conformance with Section 2 of Article I. A vacancy that will occur at a specific later date (by reason of a resignation effective at a later date) may be filled before the vacancy occurs but the new director may not take office until the vacancy occurs.

Section 12. Consent of Directors without a Meeting. Any action required or permitted to be taken at any meeting of the Board of Directors may be taken without a meeting if the action is taken by all members of the Board. The action may be evidenced by one or more written consents signed by each director before or after such action, describing the action taken, and included in the minutes or filed with the corporate records. A director’s consent to action taken without a meeting may be in electronic form and delivered by electronic means.

 

- 4 -


Section 13. Ratification. The board of directors may ratify and make binding on the association any action or inaction by the association or its officers to the extent that the Board of Directors or the shareholders could have originally authorized the matter and as permitted by law. Moreover, any action or inaction questioned in any shareholders’ derivative proceeding or any other proceeding on the ground of lack of authority, defective or irregular execution, adverse interest of a director, officer or shareholder, non-disclosure, miscomputation, the application of improper principles or practices of accounting or otherwise, may be ratified, before or after judgment, by the Board of Directors or by the shareholders, and if so ratified, shall have the same force and effect as if the questioned action or inaction had been originally duly authorized, and such ratification shall be binding upon the shareholders and shall constitute a bar to any claim or execution of any judgment in respect of such questioned action or inaction.

ARTICLE III

Committees

Section 1. Executive Committee. The Board of Directors may appoint an Executive Committee, which shall have and may exercise, during the intervals between meetings of the Board of Directors, all the powers of the Board of Directors in the management of the business, properties and affairs of the association except as prohibited by law, the Articles of Association or these Bylaws. All acts done and powers conferred by the Executive Committee shall be deemed to be and may be certified as being, done or conferred under authority of the Board of Directors.

Section 2. Trust Audit Committee. Unless delegated pursuant to Section 5 of this Article III, there shall be a Trust Audit Committee composed of not less than 2 directors, appointed by the Board of Directors, which shall, at least once during each calendar year make suitable audits of the association’s fiduciary activities or cause suitable audits to be made by auditors responsible only to the Board, and at such time shall ascertain whether fiduciary powers have been administered according to law, Part 9 of the Regulations of the Comptroller of the Currency, and sound fiduciary principles. Such committee: (1) must not include any officers of the association or an affiliate who participate significantly in the administration of the association’s fiduciary activities; and (2) must consist of a majority of members who are not also members of any committee to which the Board of Directors has delegated power to manage and control the fiduciary activities of the bank.

Section 3. Examining Committee. Unless delegated pursuant to Section 5 of this Article III, there shall be an examining committee composed of not less than 2 directors, exclusive of any active officers, appointed by the board of directors annually or more often. The duty of that committee shall be to examine at least once during each calendar year and within 15 months of the last examination the affairs of the association or cause suitable examinations to be made by auditors responsible only to the board of directors and to report the result of such examination in writing to the board of directors at the next regular meeting thereafter. Such report shall state whether the association is in a sound condition, and whether adequate internal controls and procedures are being maintained and shall recommend to the board of directors such changes in the manner of conducting the affairs of the association as shall be deemed advisable.

 

- 5 -


Section 4. Other Committees. The Board of Directors may from time to time by resolution adopted by affirmative vote of a majority of the Board of Directors, appoint other committees of the Board of Directors which shall have such powers and duties as the Board of Directors may properly determine. No such other committee of the Board of Directors shall be composed of fewer than three (3) directors. The Board of Directors may also appoint one or more directors as alternative members of a committee. All acts done and powers conferred by the Board of Directors on committees of the Board of Directors shall be deemed to be and may be certified as being, done or conferred under that authority of the Board of Directors.

Section 5. Delegation of Responsibility and Authority. The responsibility, authority and constitution of any committee under this Article III may, if authorized by law, be given over to a duly constituted committee of the association’s parent corporation by resolution adopted by the Board of Directors.

ARTICLE IV

Officers and Employees

Section 1 Officers. The Board of Directors shall annually, at the Annual Reorganization Meeting of the Board of Directors following the annual meeting of shareholders, appoint or elect a chair of the Board, a chief executive officer, a president, one (1) or more senior executive vice presidents, a corporate secretary, a treasurer, a chief auditor, and such other officers as it may determine, each to hold office until the next Annual Reorganization meeting.

The officers below the level of senior executive vice president may be elected as follows: the head of the Human Resources Department of M&T Bank, or his or her designee, may appoint officers up to and including (without limitation as to title or number) one (1) or more executive vice presidents, senior vice presidents, vice presidents, assistant vice presidents, assistant secretaries, assistant treasurers, and assistant auditors, and any other officer positions as they deem necessary and appropriate, except the chair of the board, chief executive officer, president, any “Executive Officer” of the association for the purposes of Regulation O (codified at 12 C.F.R. §215.2(e)(1)), and any “Senior Executive Officer” within the meaning of 12 C.F.R.

§5.51(c)(4) may only be appointed by the Board of Directors.

Section 2. Chair of the Board. The Board of Directors shall appoint one of its members to be the chair of the Board to serve at its pleasure. Such person shall preside at all meetings of the Board of Directors. The chair of the Board shall supervise the carrying out of the policies adopted or approved by the Board of Directors; shall have general executive powers, as well as the specific powers conferred by these Bylaws; and shall also have and may exercise such further powers and duties as from time to time may be conferred upon or assigned by the Board of Directors.

 

- 6 -


Section 3. President. The Board of Directors shall appoint one of its members to be the president of the association. The president shall be a member of the Board of Directors. In the absence of the chair, the president shall preside at any meeting of the Board of Directors. The president shall have general executive powers and shall have and may exercise any and all other powers and duties pertaining by law, regulation, or practice to the office of president, or imposed by these Bylaws. The president shall also have and may exercise such further powers and duties as from time to time may be conferred or assigned by the Board of Directors.

Section 4. Vice President. The Board of Directors may appoint one or more vice presidents. Each vice president shall have such powers and duties as may be assigned by the Board of Directors. One vice president shall be designated by the Board of Directors, in the absence of the president, to perform all the duties of the president.

Section 5. Secretary. The Board of Directors shall appoint a secretary or other designated officer who shall be secretary of the Board of Directors and of the association and who shall keep accurate minutes of all meetings. The secretary shall attend to the giving of all notices required by these Bylaws; shall be custodian of the corporate seal, records, documents and papers of the association; shall provide for the keeping of proper records of all transactions of the association; shall have and may exercise any and all other powers and duties pertaining by law, regulation or practice, or imposed by these bylaws; and shall also perform such other duties as may be assigned from time to time, by the Board of Directors.

Section 6. Other Officers. The Board of Directors may appoint one or more assistant vice presidents, one or more trust officers, one or more officers, one or more assistant secretaries, one or more assistant treasurers, one or more managers and assistant managers of branches and such other officers and attorneys in fact as from time to time may appear to the Board of Directors to be required or desirable to transact the business of the association. Such officers shall respectively exercise such powers and perform such duties as pertain to their several offices, or as may be conferred upon or assigned to them by the Board of Directors, the chair of the Board, or the president. The Board of Directors may authorize an officer to appoint one or more officers or assistant officers.

Section 7. Resignation. An officer may resign at any time by delivering notice to the association. A resignation is effective when the notice is given unless the notice specifies a later effective date.

ARTICLE V

Stock and Stock Certificates

Section 1. Transfers. Shares of stock shall be transferable on the books of the association, and a transfer book shall be kept in which all transfers of stock shall be recorded. Every person becoming a shareholder by such transfer shall in proportion to such shareholder’s shares, succeed to all rights of the prior holder of such shares. The Board of Directors may impose conditions upon the transfer of the stock reasonably calculated to simplify the work of the association with respect to stock transfers, voting at shareholder meetings and related matters and to protect it against fraudulent transfers.

 

- 7 -


Section 2. Stock Certificates. Certificates of stock shall bear the signature of the president (which may be engraved, printed or impressed) and shall be signed manually, by facsimile process, or electronic means by the secretary, assistant secretary, treasurer, assistant treasurer, or any other officer appointed by the Board of Directors for that purpose, to be known as an authorized officer, and the seal of the association shall be engraved thereon. Each certificate shall recite on its face that the stock represented thereby is transferable only upon the books of the association properly endorsed and otherwise comply with the requirements of 12 U.S.C. 52 and 12 C.F.R. §7.2016(b).

Section 3. Lost, Stolen or Destroyed Certificates. In case any certificate representing shares shall be lost, stolen or destroyed, the Board of Directors, in its discretion, or any officer or officers thereunder duly authorized by the Board of Directors, may authorize the issue of a substitute certificate or substitute shares in uncertificated form in the place of the certificate so lost, stolen or destroyed.

Section 4. Fixing of Record Date. The Board of Directors may set, in advance, a record date for the purpose of determining shareholders entitled to notice of or to vote at any meeting of shareholders or determining shareholders entitled to receive payment of any dividend or the allotment of any other rights, in order to make a determination of shareholders for any other proper purpose. Such date, in any case, shall be the close of business on the day before the first notice is mailed or otherwise sent to the shareholders, provided that in no event may a record date be more than 10 days before the meeting.

ARTICLE VII

Corporate Seal

Section 1. Seal. The seal of the association shall be in such form as may be determined from time to time by the Board of Directors. The president, the treasurer, the secretary or any assistant treasurer or assistant secretary, or other officer thereunto designated by the Board of Directors shall have authority to affix the corporate seal to any document requiring such seal and to attest the same. The seal on any corporate obligation for the payment of money may be facsimile.

ARTICLE VIII

Miscellaneous Provisions

Section 1. Fiscal Year. The fiscal year of the association shall be the calendar year.

Section 2. Execution of Instruments. All agreements, indentures, mortgages, deeds, conveyances, transfers, certificates, declarations, receipts, discharges, releases, satisfactions, settlements, petitions, schedules, accounts, affidavits, bonds, undertakings, proxies and other instruments or documents may be signed, executed, acknowledged, verified, delivered or accepted on behalf of the association by any officer elected or appointed pursuant to Article IV of these Bylaws. Any such instruments may also be executed, acknowledged, verified, delivered or accepted on behalf of the association in such other manner and by such other officers as the Board of Directors may from time to time direct. The provisions of this Section 2 are supplementary to any other provision of these Bylaws.

 

- 8 -


Section 3. Records. The Articles of Association, the Bylaws and the proceedings of all meetings of the shareholders, the Board of Directors, and standing committees of the Board of Directors shall be recorded in appropriate minute books provided for that purpose. The minutes of each meeting shall be signed by the secretary, treasurer or other officer appointed to act as secretary of the meeting.

Section 4. Corporate Governance Procedures. To the extent not inconsistent with federal banking statutes and regulations, or safe and sound banking practices, the association may follow the Delaware General Corporation Law, Del. Code Ann. tit. 8 (1991, as amended 1994, and as amended thereafter) with respect to matters of corporate governance procedures.

Section 5. Indemnification. For purposes of this Section 5 of Article VIII, the term “institution-affiliated party” shall mean any institution-affiliated party of the association as such term is defined in 12 U.S.C. 1813(u).

Any institution-affiliated party (or his or her heirs, executors or administrators) may be indemnified or reimbursed by the association for reasonable expenses actually incurred in connection with any threatened, pending or completed actions or proceedings and appeals therein, whether civil, criminal, governmental, administrative or investigative, in accordance with and to the fullest extent permitted by law, as such law now or hereafter exists; provided, however, that when an administrative proceeding or action instituted by a federal banking agency results in a final order or settlement pursuant to which such person: (i) is assessed a civil money penalty, (ii) is removed from office or prohibited from participating in the conduct of the affairs of the association, or (iii) is required to cease and desist from or to take any affirmative action described in 12 U.S.C. 1818(b) with respect to the association, then the association shall require the repayment of all legal fees and expenses advanced pursuant to the next succeeding paragraph and may not indemnify such institution-affiliated parties (or their heirs, executors or administrators) for expenses, including expenses for legal fees, penalties or other payments incurred. The association shall provide indemnification in connection with an action or proceeding (or part thereof) initiated by an institution-affiliated party (or by his or her heirs, executors or administrators) only if such action or proceeding (or part thereof) was authorized by the Board of Directors.

Expenses incurred by an institution-affiliated party (or by his or her heirs, executors or administrators) in connection with any action or proceeding under 12 U.S.C. 164 or 1818 may be paid by the association in advance of the final disposition of such action or proceeding upon (a) a determination by the Board of Directors acting by a quorum consisting of directors who are not parties to such action or proceeding that the institution-affiliated party (or his or her heirs, executors or administrators) has a reasonable basis for prevailing on the merits, (b) a determination that the indemnified individual (or his or her heirs, executors or administrators) will have the financial capacity to reimburse the association in the event he or she does not prevail, (c) a determination that the payment of expenses and fees by the association will not adversely affect the safety and soundness of the association, and (d) receipt of an undertaking by

 

- 9 -


or on behalf of such institution-affiliated party (or by his or her heirs, executors or administrators) to repay such advancement in the event of a final order or settlement pursuant to which such person: (i) is assessed a civil money penalty, (ii) is removed from office or prohibited from participating in the conduct of the affairs of the association, or (iii) is required to cease and desist from or to take any affirmative action described in 12 U.S.C. 1818(b) with respect to the association. In all other instances, expenses incurred by an institution-affiliated party (or by his or her heirs, executors or administrators) in connection with any action or proceeding as to which indemnification may be given under the Articles of Association may be paid by the association in advance of the final disposition of such action or proceeding upon (a) receipt of an undertaking by or on behalf of such institution-affiliated party (or by or on behalf of his or her heirs, executors or administrators) to repay such advancement in the event that such institution- affiliated party (or his or her heirs, executors or administrators) is ultimately found not to be entitled to indemnification as authorized by these Bylaws and (b) approval by the Board of Directors acting by a quorum consisting of directors who are not parties to such action or proceeding or, if such a quorum is not obtainable, then approval by shareholders. To the extent permitted by law, the Board of Directors or, if applicable, the shareholders, shall not be required to find that the institution-affiliated party has met the applicable standard of conduct provided by law for indemnification in connection with such action or proceeding.

In the event that a majority of the members of the Board of Directors are named as respondents in an administrative proceeding or civil action and request indemnification, the remaining members of the Board may authorize independent legal counsel to review the indemnification request and provide the remaining members of the Board with a written opinion of counsel as to whether the conditions delineated in the first four paragraphs of this Section 5 of Article VIII have been met. If independent legal counsel opines that said conditions have been met, the remaining members of the Board of Directors may rely on such opinion in authorizing the requested indemnification.

In the event that all of the members of the Board of Directors are named as respondents in an administrative proceeding or civil action and request indemnification, the Board shall authorize independent legal counsel to review the indemnification request and provide the Board with a written opinion of counsel as to whether the conditions delineated in the first four paragraphs of this Section 5 of Article VIII have been met. If legal counsel opines that said conditions have been met, the Board of Directors may rely on such opinion in authorizing the requested indemnification.

To the extent permitted under applicable law, the rights of indemnification and to the advancement of expenses provided in the Articles of Association (a) shall be available with respect to events occurring prior to the adoption of these Bylaws, (b) shall continue to exist after any restrictive amendment of these Bylaws with respect to events occurring prior to such amendment, (c) may be interpreted on the basis of applicable law in effect at the time of the occurrence of the event or events giving rise to the action or proceeding, or on the basis of applicable law in effect at the time such rights are claimed, and (d) are in the nature of contract rights which may be enforced in any court of competent jurisdiction as if the association and the institution-affiliated party (or his or her heirs, executors or administrators) for whom such rights are sought were parties to a separate written agreement.

 

- 10 -


The rights of indemnification and to the advancement of expenses provided in these Bylaws shall not, to the extent permitted under applicable law, be deemed exclusive of any other rights to which any such institution-affiliated party (or his or her heirs, executors or administrators) may now or hereafter be otherwise entitled whether contained in the association’s Articles of Association, these Bylaws, a resolution of shareholders, a resolution of the Board of Directors, or an agreement providing such indemnification, the creation of such other rights being hereby expressly authorized. Without limiting the generality of the foregoing, the rights of indemnification and to the advancement of expenses provided in these Bylaws shall not be deemed exclusive of any rights, pursuant to statute or otherwise, of any such institution-affiliated party (or of his or her heirs, executors or administrators) in any such action or proceeding to have assessed or allowed in his or her favor, against the association or otherwise, his or her costs and expenses incurred therein or in connection therewith or any part thereof.

If this Section 5 of Article VIII or any part hereof shall be held unenforceable in any respect by a court of competent jurisdiction, it shall be deemed modified to the minimum extent necessary to make it enforceable, and the remainder of this Section 5 of Article VIII shall remain fully enforceable.

The association may, upon affirmative vote of a majority of its Board of Directors, purchase insurance to indemnify its institution-affiliated parties to the extent that such indemnification is allowed in these Bylaws; provided, however, that no such insurance shall include coverage for a final order assessing civil money penalties against such persons by a bank regulatory agency. Such insurance may, but need not, be for the benefit of all institution- affiliated parties.

ARTICLE IX

Inspection and Amendments

Section 1. Inspection. A copy of the bylaws of the association, with all amendments, shall at all times be kept in a convenient place at the main office of the association, and shall be open for inspection to all shareholders during banking hours.

Section 2. Amendments. The Board of Directors shall have the power, at any regular or special meeting thereof, to amend, alter or repeal the bylaws of the association, or to make and adopt new bylaws. These Bylaws may be amended, altered or repealed and new bylaws may be adopted by the shareholders of the association to the extent and as permitted in the Articles of Association or applicable law.


EXHIBIT 6

Section 321(b) Consent

Pursuant to Section 321(b) of the Trust Indenture Act of 1939, as amended, Wilmington Trust, National Association hereby consents that reports of examinations by Federal, State, Territorial or District authorities may be furnished by such authorities to the Securities and Exchange Commission upon requests therefor.

 

    WILMINGTON TRUST, NATIONAL ASSOCIATION

Dated: September 10th, 2024

    By:   /s/ Nedine P. Sutton
     

Name: Nedine P. Sutton

     

Title: Vice President


EXHIBIT 7

R E P O R T  O F  C O N D I T I O N

WILMINGTON TRUST, NATIONAL ASSOCIATION

As of the close of business on June 30, 2024

 

ASSETS

     Thousands of Dollars  

Cash and balances due from depository institutions:

     561,395  

Securities:

     5,762  

Federal funds sold and securities purchased under agreement to resell:

     0  

Loans and leases held for sale:

     0  

Loans and leases net of unearned income, allowance:

     38,657  

Premises and fixed asset

     34,699  

Other real estate owned:

     368  

Investments in unconsolidated subsidiaries and associated companies:

     0  

Direct and indirect investments in real estate ventures:

     0  

Intangible assets:

     0  

Other assets:

     57,926  

Total Assets:

     698,807  

LIABILITIES

     Thousands of Dollars  

Deposits

     5,851  

Federal funds purchased and securities sold under agreements to repurchase

     0  

Other borrowed money:

     0  

Other Liabilities:

     86,637  

Total Liabilities

     92,488  

EQUITY CAPITAL

     Thousands of Dollars  

Common Stock

     1,000  

Surplus

     350,045  

Retained Earnings

     255,523  

Accumulated other comprehensive income

     (249

Total Equity Capital

     606,319  

Total Liabilities and Equity Capital

     698,807  
EX-99.1

Exhibit 99.1

 

LOGO

Blue Owl Finance LLC

LETTER OF TRANSMITTAL

Offer to Exchange the Exchange Notes Set Forth Below

Registered Under the Securities Act of 1933

for

Any and All Corresponding Original Notes Set Forth Opposite Below

 

Exchange Notes

  

CUSIP No.

  

Original Notes

  

CUSIP No.

$59.8 million of 7.397% Senior

Notes due 2028

   09581J AQ9   

$59.8 million 7.397% Senior

Notes due 2028

  

09581J AJ5, U0942J AE6,

09581J AK2

$700.0 million of 3.125% Senior

Notes due 2031

   09581J AR7   

$700.0 million 3.125% Senior

Notes due 2031

  

09581J AA4, U0942J AA4,

09581J AB2

$400.0 million of 4.375% Senior

Notes due 2032

   09581J AS5   

$400.0 million 4.375% Senior

Notes due 2032

   09581J AG1, U0942J AD8

$1.0 billion of 6.250% Senior

Notes due 2034

   09581J AT3   

$1.0 billion 6.250% Senior

Notes due 2034

   09581JAM8, U0942JAG1

$350.0 million 4.125% Senior

Notes due 2051

   09581J AU0   

$350.0 million 4.125% Senior

Notes due 2051

   09581JAC0, U0942JAB2

 

THE EXCHANGE OFFERS AND WITHDRAWAL RIGHTS WILL EXPIRE AT 5:00 P.M., NEW YORK CITY TIME, ON
    , 2024 (THE “EXPIRATION DATE”) UNLESS EXTENDED.


The Exchange Agent is:

WILMINGTON TRUST, NATIONAL ASSOCIATION

Please email all inquiries to:

DTC@wilmingtontrust.com

To Confirm by Telephone:

(302) 636-6470

By Mail, Overnight Mail or Courier:

Wilmington Trust, National Association

Rodney Square North

1100 North Market Street

Wilmington, DE 19890-1626

Attn: Workflow Management – 5th Floor

Delivery of this Letter of Transmittal to an address other than as set forth above will not constitute a valid delivery. Only hard copies of this Letter of Transmittal or presentations via The Depository Trust Company’s (“DTC”) Automated Tender Offer Program (“ATOP”) will be accepted.

Questions and requests for assistance or for additional copies of the Prospectus or of the Letter of Transmittal and or related materials must be directed to the Exchange Agent at DTC@wilmingtontrust.com.

The undersigned acknowledges receipt of the Prospectus, dated     , 2024 (the “Prospectus”) of Blue Owl Finance LLC (the “Issuer”), Blue Owl Capital Inc., Blue Owl Capital GP Holdings LLC, Blue Owl Capital GP LLC, Blue Owl Capital Holdings LP, Blue Owl Capital Carry LP, Blue Owl Capital Group LLC, Blue Owl GPSC Holdings LLC, Blue Owl Capital GP Holdings LP, Blue Owl GP Stakes GP Holdings LLC, Blue Owl Real Estate Holdings LP, Blue Owl Real Estate GP Holdings LLC and Blue Owl Capital Holdings LLC (collectively, the “Guarantors”), and this Letter of Transmittal (the “Letter of Transmittal”), which together describe the Issuer’s offers (the “Exchange Offers”) to exchange all outstanding unregistered 7.397% Senior Notes due 2028 (the “2028 Original Notes”), 3.125% Senior Notes due 2031 (the “2031 Original Notes”), 4.375% Senior Notes due 2032 (the “2032 Original Notes”), 6.250% Senior Notes due 2034 (the “2034 Original Notes”) and 4.125% Senior Notes due 2051 (the “2051 Original Notes” and, together with the 2028 Original Notes, the 2031 Original Notes, the 2032 Original Notes and the 2034 Original Notes, the “Original Notes”) and in each case the guarantees of the Guarantors with respect thereto (such guarantees collectively with the Original Notes, the “Original Securities”) that are validly tendered and not validly withdrawn for an equal principal amount of the respective series of the Issuer’s 7.397% Senior Notes due 2028 (the “2028 Exchange Notes”), 3.125% Senior Notes due 2031 (the “2031 Exchange Notes”), 4.375% Senior Notes due 2032 (the “2032 Exchange Notes”), 6.250% Senior Notes due 2034 (the “2034 Exchange Notes”) and 4.125% Senior Notes due 2051 (the “2051 Exchange Notes” and, together with the 2028 Exchange Notes, the 2031 Exchange Notes, the 2032 Exchange Notes and the 2034 Exchange Notes, the “Exchange Notes”) and in each case the guarantees of the Guarantors with respect thereto (such guarantees collectively with the Exchange Notes, the “Exchange Securities”), the offers of which have been registered under the Securities Act of 1933, as amended (the “Securities Act”). The Issuer and the Guarantors are registering the Exchange Offers in reliance on the position of the staff of the U.S. Securities and Exchange Commission (the “Staff”) enunciated in Exxon Capital Holdings Corporation (April 13, 1989), Morgan Stanley & Co. Incorporated (June 5, 1991) and Shearman & Sterling (July 2, 1993).

The terms of the Exchange Notes to be issued in the Exchange Offers are substantially identical in all material respects to the Original Notes, except that the Exchange Notes will be registered under the Securities Act and, therefore, will not bear legends restricting their transfer, and with respect to the 2034 Exchange Notes, will not contain terms providing for additional interest if the Issuer and the Guarantors fail to perform their registration obligations with respect to the 2034 Original Notes and, with limited exceptions, will not be entitled to registration rights. The Issuer is not making the Exchange Offers to holders of the Original Notes in any jurisdiction in which the Exchange Offers or the acceptance of the Exchange Offers would not be in compliance with the securities or Blue Sky laws of such jurisdiction. Nor will the Issuer also accept surrenders for exchange from holders of the Original Notes in any jurisdiction in which the Exchange Offers or the acceptance of the Exchange Offers would not be in compliance with the securities or Blue Sky laws of such jurisdiction.

Capitalized terms used but not defined herein shall have the same meaning given them in the Prospectus.


YOUR BANK OR BROKER CAN ASSIST YOU IN COMPLETING THIS FORM. THE INSTRUCTIONS INCLUDED WITH THIS LETTER OF TRANSMITTAL MUST BE FOLLOWED. QUESTIONS RELATING TO THE PROCEDURE FOR TENDERING AND REQUESTS FOR ASSISTANCE OR FOR ADDITIONAL COPIES OF THE PROSPECTUS AND THIS LETTER OF TRANSMITTAL MAY BE DIRECTED TO THE EXCHANGE AGENT.


The undersigned has checked the appropriate boxes below and signed this Letter of Transmittal to indicate the action the undersigned desires to take with respect to the Exchange Offers.

PLEASE READ THE ENTIRE

LETTER OF TRANSMITTAL AND THE PROSPECTUS

CAREFULLY BEFORE CHECKING ANY BOX BELOW.

List below the Original Notes to which this Letter of Transmittal relates. If the space provided below is inadequate, the certificate numbers and aggregate principal amounts should be listed on a separate signed schedule affixed hereto.

 

DESCRIPTION OF ORIGINAL NOTES TENDERED HEREWITH

 

Name(s) and Address(es) of Registered Holder(s) (Please fill in)

   Certificate
Number(s)*
     Aggregate
Principal
Amount
Represented by
Original
Notes*
     Principal
Amount
Tendered**
 
        
        
        
        
        
        
     Total:        

 

*

Need not be completed by book-entry holders.

**

Unless otherwise indicated, the holder will be deemed to have tendered the full aggregate principal amount represented by such Original Notes. See instruction 2.

Unless the context otherwise requires, the term “holder” for purposes of this Letter of Transmittal means any person in whose name Original Notes are registered or any other person who has obtained a properly completed bond power from the registered holder or any person whose Original Notes are held of record by DTC.

 

CHECK HERE IF EXCHANGE NOTES ARE TO BE ISSUED TO A PERSON OTHER THAN THE PERSON SIGNING THIS LETTER OF TRANSMITTAL:

Name:

Address:

 

CHECK HERE IF EXCHANGE NOTES ARE TO BE DELIVERED TO AN ADDRESS DIFFERENT FROM THAT LISTED ELSEWHERE IN THIS LETTER OF TRANSMITTAL:

Name:

Address:

 

CHECK HERE IF YOU ARE A BROKER-DEALER THAT ACQUIRED ORIGINAL NOTES FOR YOUR OWN ACCOUNT AS A RESULT OF MARKET MAKING OR OTHER TRADING ACTIVITIES AND WISH TO RECEIVE 10 ADDITIONAL COPIES OF THE PROSPECTUS AND 10 COPIES OF ANY AMENDMENTS OR SUPPLEMENTS THERETO.

Name:

Address:


The undersigned or any beneficial owner represents that it is not engaged in, and does not intend to engage in, a distribution of Exchange Securities. If the undersigned or any beneficial owner is a broker-dealer that will receive Exchange Securities for its own account in exchange for Original Securities that were acquired as a result of market-making activities or other trading activities, the undersigned or such beneficial owner acknowledges that (i) it has not entered into any arrangement or understanding with the Issuer, the Guarantors or any of their affiliates to distribute the Exchange Securities; and (ii) it will deliver a prospectus meeting the requirements of the Securities Act, in connection with any resale of Exchange Securities received in respect of such Original Securities pursuant to the Exchange Offers. By so acknowledging and by delivering a prospectus, a broker-dealer will not be deemed to admit that it is an “underwriter” within the meaning of the Securities Act. A broker-dealer may not participate in the Exchange Offers with respect to Original Securities acquired other than as a result of market-making activities or other trading activities. Any holder who is an “affiliate” of the Issuer or any Guarantor or who has an arrangement or understanding with respect to the distribution of the Exchange Securities to be acquired pursuant to the Exchange Offers, or any broker-dealer that purchased Original Securities from the Issuer to resell pursuant to Rule 144A under the Securities Act or any other available exemption under the Securities Act must comply with the registration and prospectus delivery requirements under the Securities Act.

PLEASE READ THE ACCOMPANYING INSTRUCTIONS CAREFULLY

Ladies and Gentlemen:

Upon the terms and subject to the conditions of the Exchange Offers, the undersigned hereby tenders to the Issuer the principal amount of the Original Notes indicated above. Unless otherwise indicated above, the undersigned will be deemed to have tendered the full aggregate principal amount represented by the Original Notes. Subject to, and effective upon, the acceptance for exchange of any portion of the Original Notes tendered herewith in accordance with the terms and conditions of the Exchange Offers (including, if the Exchange Offers are extended or amended, the terms and conditions of any such extension or amendment), the undersigned hereby exchanges, assigns and transfers to, or upon the order of, the Issuer all right, title and interest in and to such Original Notes as are being tendered herewith. The undersigned hereby irrevocably constitutes and appoints the Exchange Agent as the true and lawful agent and attorney-in-fact of the undersigned (with full knowledge that the Exchange Agent also acts as the agent of the Issuer, in connection with the Exchange Offers) to cause the Original Notes to be assigned, transferred and exchanged.

The undersigned represents and warrants that it has full power and authority to tender, exchange, assign and transfer the Original Notes and to acquire Exchange Notes issuable upon the exchange of such tendered Original Notes, and that, when the same are accepted for exchange, the Issuer will acquire good and unencumbered title to the tendered Original Notes, free and clear of all liens, restrictions, charges and encumbrances and not subject to any adverse claim. The undersigned also warrants that it will, upon request, execute and deliver any additional documents deemed by the Exchange Agent or the Issuer to be necessary or desirable to complete the exchange, assignment and transfer of the tendered Original Notes or transfer ownership of such Original Notes on the account books maintained by the book-entry transfer facility. The undersigned further agrees that acceptance of any and all validly tendered 2034 Original Notes by the Issuer and the issuance of 2034 Exchange Notes in exchange therefor shall constitute performance in full by the Issuer of its obligations under the registration rights agreements dated as of April 18, 2024 and June 6, 2024, in connection with the issuance of the 2034 Original Notes (the “Registration Rights Agreements”), and that the Issuer shall have no further obligations or liabilities thereunder. The undersigned will comply with its obligations under the Registration Rights Agreements.

The undersigned understands that tenders of Original Notes pursuant to any one of the procedures described in the Prospectus and in the instructions attached hereto will, upon the Issuer’s acceptance for exchange of such tendered Original Notes, constitute a binding agreement between the undersigned and the Issuer upon the terms and subject to the conditions of the Exchange Offers. The undersigned recognizes that, under circumstances set forth in the Prospectus, the Issuer may not be required to accept for exchange any of the Original Notes.


By tendering Original Notes and executing this Letter of Transmittal, the undersigned represents that (i) the holder is not an “affiliate” of the Issuer or any Guarantor within the meaning of Rule 405 under the Securities Act or, if such an affiliate, will comply with the registration and prospectus delivery requirements of the Securities Act to the extent applicable in connection with the resale of the Exchange Securities; (ii) the holder is not participating or engaged in, and does not intend to participate or engage in, and has no arrangement or understanding with any person to participate or engage in, the distribution (within the meaning of the Securities Act) of the Exchange Securities; (iii) the holder is acquiring the Exchange Securities in its ordinary course of business; and (iv) if the holder is a broker-dealer that will receive the Exchange Securities for its own account in exchange for the Original Securities that were acquired as a result of market-making activities or other trading activities, such holder has not entered into any arrangement or understanding with the Issuer, the Guarantors or any of their affiliates to distribute the Exchange Securities and such holder will deliver a prospectus (or, to the extent permitted by law, make available a prospectus) meeting the requirements of the Securities Act in connection with any resales of the Exchange Securities. If the undersigned or the person receiving such Exchange Securities, whether or not such person is the undersigned, is a broker-dealer that will receive Exchange Securities for its own account in exchange for Original Securities that were acquired as a result of market-making activities or other trading activities, it acknowledges that it will deliver a prospectus in connection with any resale of such Exchange Securities; however, by so acknowledging and by delivering a prospectus, the undersigned will not be deemed to admit that it is an “underwriter” within the meaning of the Securities Act.

The undersigned understands that all resales of the Exchange Securities must be made in compliance with applicable state securities or Blue Sky laws. If a resale does not qualify for an exemption from these laws, the undersigned acknowledges that it may be necessary to register or qualify the Exchange Securities in a particular state or to make the resale through a licensed broker-dealer in order to comply with these laws. The undersigned further understands that the Issuer, the Exchange Agent and the Guarantors assume no responsibility regarding compliance with state securities or Blue Sky laws in connection with resales.

Any holder of Original Securities using the Exchange Offers to participate in a distribution of the Exchange Securities (i) cannot rely on the position of the Staff of the Securities and Exchange Commission enunciated in its interpretive letter with respect to Exxon Capital Holdings Corporation (April 13, 1989) or similar interpretive letters and (ii) must comply with the registration and prospectus requirements of the Securities Act in connection with a secondary resale transaction.

All authority herein conferred or agreed to be conferred shall survive the death or incapacity of the undersigned and every obligation of the undersigned hereunder shall be binding upon the heirs, personal representatives, successors and assigns of the undersigned. Except as stated in the Prospectus, this tender is irrevocable but tendered Original Notes may be withdrawn at any time prior to the Expiration Date in accordance with the terms of this Letter of Transmittal.

Certificates for all Exchange Notes delivered in exchange for tendered Original Notes and any Original Notes delivered herewith but not exchanged, in each case if registered in the name of the undersigned, shall be delivered to the undersigned at the address shown below the signature of the undersigned.

The undersigned, by completing the box entitled “Description of Original Notes Tendered Herewith” above and signing this letter, will be deemed to have tendered the Original Notes as set forth in such box.


TENDERING HOLDER(S) SIGN HERE
(Complete accompanying IRS Form W-9 or IRS Form W-8, as applicable)

 

Must be signed by registered holder(s) exactly as name(s) appear(s) on certificate(s) for Exchange Notes hereby tendered or in whose name Exchange Notes are registered on the books of DTC or one of its participants, or by any person(s) authorized to become the registered holder(s) by endorsements and documents transmitted herewith. If signature is by a trustee, executor, administrator, guardian, attorney-in-fact, officer of a corporation or other person acting in a fiduciary or representative capacity, please set forth the full title of such person. See Instruction 3.

 

(Signature(s) of Holder(s))
Date     
Name(s)     
(Please Print)
Capacity (full title)     
Address     
(Including Zip Code)
Daytime Area Code and Telephone No.     
Taxpayer Identification No.     
GUARANTEE OF SIGNATURE(S)
(If Required-See Instruction 3)
Authorized Signature     
Date     
Name     
Title     
Name of Firm     
Address of Firm     
(Include Zip Code)
Area Code and Telephone No.     


SPECIAL ISSUANCE INSTRUCTIONS

(See Instructions 3 and 4)

(Complete accompanying IRS Form W-9 or

IRS Form W-8, as applicable)

 

To be completed ONLY if Exchange Notes or Original Notes not tendered are to be issued in the name of someone other than the registered holder of the Original Notes whose name(s) appear(s) above.

 

Issue:    ☐ Original Notes not tendered to:
   ☐ Exchange Notes to:
Name(s):     
(Please Print)
Address:     
(Including Zip Code)

Daytime Area Code and Telephone No.

  
Taxpayer Identification No.

 

SPECIAL DELIVERY INSTRUCTIONS

(See Instructions 3 and 4)

 

To be completed ONLY if Exchange Notes or Original Notes not tendered are to be delivered to the registered holder(s) at an address other than that shown above.

 

Deliver:    ☐ Original Notes not tendered to:
   ☐ Exchange Notes to:
Name(s):     
Address:     
(Including Zip Code)

Daytime Area Code and Telephone No.

    
Taxpayer Identification No.


INSTRUCTIONS

FORMING PART OF THE TERMS AND CONDITIONS OF THE EXCHANGE OFFERS

 

  1.

Delivery of this Letter of Transmittal and Certificates.

A holder of Original Notes may tender the same by (i) properly completing and signing this Letter of Transmittal and delivering the same, together with the certificate or certificates, if applicable, representing the Original Notes being tendered and any required signature guarantees and any other documents required by this Letter of Transmittal, to the Exchange Agent at its address set forth above on or prior to the Expiration Date or (ii) complying with the procedure for book-entry transfer described below.

Holders of Original Notes may tender Original Notes by book-entry transfer by crediting the Original Notes to the Exchange Agent’s account at DTC in accordance with ATOP and by complying with applicable ATOP procedures with respect to the Exchange Offers. DTC participants that are accepting the Exchange Offers should transmit their acceptance to DTC, which will edit and verify the acceptance and execute a book-entry delivery to the Exchange Agent’s account at DTC. DTC will then send a computer-generated message (an “Agent’s Message”) to the Exchange Agent for its acceptance in which the holder of the Original Notes acknowledges and agrees to be bound by the terms of, and makes the representations and warranties contained in, this Letter of Transmittal or the DTC participant confirms, on behalf of itself and the beneficial owners of such Original Notes, all provisions of this Letter of Transmittal (including any representations and warranties) applicable to it as if such beneficial owners had fully completed the information required herein and executed and transmitted this Letter of Transmittal to the Exchange Agent. Delivery of the Agent’s Message by DTC will satisfy the terms of the Exchange Offers as to execution and delivery of a Letter of Transmittal by the participants identified in the Agent’s Message.

The method of delivery of this Letter of Transmittal, the Original Notes and any other required documents is at the election and risk of the holder, and except as otherwise provided below, the delivery will be deemed made only when actually received or confirmed by the Exchange Agent. If such delivery is by mail, it is suggested that registered mail with return receipt requested, properly insured, be used. In all cases, sufficient time should be allowed to permit timely delivery. No Original Notes or Letters of Transmittal should be sent to the Issuer. The Issuer reserves the right to reject any particular Original Note not properly tendered, or any acceptance that might, in the Issuer’s judgment, be unlawful. The Issuer also reserves the right to waive any defects or irregularities with respect to the form of, or procedures applicable to, the tender of any particular Original Note before the expiration date. Unless waived, any defects or irregularities in connection with tenders of Original Notes must be cured before the expiration date.

The Exchange Agent must receive the certificates for all physically tendered Original Notes, in proper form for transfer, or a book-entry confirmation, as the case may be, together with this properly completed and duly executed Letter of Transmittal or Agent’s Message with any required signature guarantees and any other documents required by this Letter of Transmittal, prior to the Expiration Date, all as provided in the Prospectus.

No alternative, conditional, irregular or contingent tenders will be accepted. All tendering holders, by execution of this Letter of Transmittal, shall waive any right to receive notice of the acceptance of the Original Notes for exchange.

 

  2.

Partial Tenders (not applicable to holders that tender by book-entry transfer); Withdrawals.

If less than the entire principal amount of Original Notes evidenced by a submitted certificate is tendered, the tendering holder must fill in the aggregate principal amount of Original Notes tendered in the box entitled “Description of Original Notes Tendered Herewith.” A newly issued certificate for the Original Notes submitted but not tendered will be sent to such holder as soon as practicable after the Expiration Date. All Original Notes delivered to the Exchange Agent will be deemed to have been tendered unless otherwise clearly indicated.

If not yet accepted, a tender pursuant to the Exchange Offers may be withdrawn prior to the Expiration Date.


To be effective with respect to the tender of Original Notes, a written notice of withdrawal must specify the name of the person who tendered the Original Notes to be withdrawn, identify the Original Notes to be withdrawn (including the principal amount of such Original Notes and, if applicable, the registration numbers and total principal amount of such Original Notes), where certificates for Original Notes have been transmitted, and specify the name in which such Original Notes were registered if different from that of the withdrawing holder. Any such notice of withdrawal must also be signed by the person having tendered the Original Notes to be withdrawn in the same manner as the original signature on the letter of transmittal by which these Original Notes were tendered, including any required signature guarantees, or be accompanied by documents of transfer sufficient to permit the trustee for the Original Notes to register the transfer of these Original Notes into the name of the person having made the original tender and withdrawing the tender and, if applicable because the Original Notes have been tendered through the book-entry procedure, specify the name and number of the participant’s account at DTC to be credited if different than that of the person having tendered the Original Notes to be withdrawn.

If certificates for Original Notes have been delivered or otherwise identified to the Exchange Agent, then, prior to the release of such certificates, the withdrawing holder must also submit the serial numbers of the particular certificates to be withdrawn and a signed notice of withdrawal with signatures guaranteed by an Eligible Guarantor Institution (as defined below) unless such holder is an Eligible Guarantor Institution.

If Original Notes have been tendered pursuant to the procedure for book-entry transfer described above, any notice of withdrawal must specify the name and number of the account at DTC to be credited with the withdrawn Original Notes and otherwise comply with the procedures of such facility. The Issuer will determine all questions as to the validity, form and eligibility (including time of receipt) of such notices, and the Issuer’s determination shall be final and binding on all parties. The Issuer will deem any Original Notes so withdrawn not to have been validly tendered for exchange for purposes of the Exchange Offers. Any Original Notes that have been tendered for exchange but that are not exchanged for any reason will be returned to their holder without cost to the holder (or, in the case of Original Notes tendered by book-entry transfer into the Exchange Agent’s account of DTC according to the procedures described above, such Original Notes will be credited to an account maintained with DTC for Original Notes) promptly after withdrawal, rejection of tender or termination of the Exchange Offers. Properly withdrawn Original Notes may be retendered by following one of the procedures described under “The Exchange Offer—Procedures for Tendering” in the Prospectus at any time prior to the expiration time.

 

  3.

Signature on this Letter of Transmittal; Written Instruments and Endorsements; Guarantee of Signatures.

If this Letter of Transmittal is signed by the registered holder(s) of the Original Notes tendered hereby, the signature must correspond with the name(s) as written on the face of the certificates without alteration, enlargement or any change whatsoever. If any of the Original Notes tendered hereby are owned of record by two or more joint owners, all such owners must sign this Letter of Transmittal.

If a number of Original Notes registered in different names are tendered, it will be necessary to complete, sign and submit as many separate copies of this Letter of Transmittal as there are different registrations of Original Notes.

When this Letter of Transmittal is signed by the registered holder or holders (which term, for the purposes described herein, shall include the book-entry transfer facility whose name appears on a security listing as the owner of the Original Notes) of Original Notes listed and tendered hereby, no endorsements of certificates or separate written instruments of transfer or exchange are required.

If this Letter of Transmittal is signed by a person other than the registered holder or holders of the Original Notes listed, such Original Notes must be endorsed or accompanied by separate written instruments of transfer or exchange in form satisfactory to the Issuer and duly executed by the registered holder, in either case signed exactly as the name or names of the registered holder or holders appear(s) on the Original Notes.

If this Letter of Transmittal, any certificates or separate written instruments of transfer or exchange are signed by trustees, executors, administrators, guardians, attorneys-in-fact, officers of corporations or others acting in a fiduciary or representative capacity, such persons should so indicate when signing, and, unless waived by the Issuer, proper evidence satisfactory to the Issuer of their authority so to act must be submitted.


Endorsements on certificates or signatures on separate written instruments of transfer or exchange required by this Instruction 3 must be guaranteed by an Eligible Guarantor Institution.

Signatures on this Letter of Transmittal must be guaranteed by an Eligible Guarantor Institution, unless Original Notes are tendered: (i) by a holder who has not completed the box entitled “Special Issuance Instructions” or “Special Delivery Instructions” on this Letter of Transmittal; or (ii) for the account of an Eligible Guarantor Institution. In the event that the signatures in this Letter of Transmittal or a notice of withdrawal, as the case may be, are required to be guaranteed, such guarantees must be by an Eligible Guarantor Institution which is a member of a firm of a registered national securities exchange or of the Financial Industry Regulatory Authority, a commercial bank or trust company having an office or correspondent in the United States or another “eligible guarantor institution” within the meaning of Rule 17Ad-15 under the Securities Exchange Act of 1934, as amended (an “Eligible Guarantor Institution”). If Original Notes are registered in the name of a person other than the signer of this Letter of Transmittal, the Original Notes surrendered for exchange must be endorsed by, or be accompanied by a written instrument or instruments of transfer or exchange, in satisfactory form as determined by the Issuer, in its sole discretion, duly executed by the registered holder with the signature thereon guaranteed by an Eligible Guarantor Institution.

 

  4.

Special Issuance and Delivery Instructions.

Tendering holders should indicate, as applicable, the name and address to which the Exchange Notes or certificates for Original Notes not exchanged are to be issued or delivered, if different from the name or address of the person signing this Letter of Transmittal. In the case of issuance in a different name, the taxpayer identification number of the person named must also be indicated and, as described in Instruction 8, a duly completed Internal Revenue Service (“IRS”) Form W-9 or IRS Form W-8, as applicable, must be provided. Holders tendering Original Notes by book-entry transfer may request that Original Notes not exchanged be credited to such account maintained at the book-entry transfer facility as such holder may designate.

 

  5.

Transfer Taxes

If certificates representing Exchange Notes or Original Notes for principal amounts not tendered or accepted for exchange are to be registered or issued in the name of any person other than the registered holder of the Original Notes tendered, or if tendered Original Notes or Exchange Notes are to be registered in the name of any person other than the person signing this Letter of Transmittal, or if a transfer tax is imposed for any other reason, the amount of any such transfer taxes (whether imposed on the registered holder or any other person) will be payable by the applicable holder. If satisfactory evidence of payment of such taxes or exemption therefrom is not submitted herewith, the amount of such transfer taxes will be billed directly to such applicable holder.

 

  6.

Waiver of Conditions.

The Issuer reserves the absolute right to waive, in whole or in part, any of the conditions to the Exchange Offers set forth in the Prospectus.

 

  7.

Mutilated, Lost, Stolen or Destroyed Securities.

Any holder whose Original Notes have been mutilated, lost, stolen or destroyed, should contact the Exchange Agent at the address indicated above for further instructions.

 

  8.

Taxpayer Information; IRS Form W-9; IRS Form W-8.

Under U.S. federal income tax law, a tendering holder whose Original Notes are accepted for exchange for Exchange Notes may be subject to backup withholding on reportable payments made on the Exchange Notes unless the holder provides the Exchange Agent, Issuer, or other payor with its correct taxpayer identification number (“TIN”) and certain other information on IRS Form W-9, which is provided below, or otherwise establishes an exemption. If the Exchange Agent, Issuer or other payor is not provided with the correct TIN or an adequate basis for an exemption, a holder may be subject to a penalty imposed by the IRS, and backup withholding (currently, at a rate of 24%) may apply to any reportable payments on the Exchange Notes made to such holder. Such reportable payments generally will be subject to information reporting, even if the Exchange Agent, Issuer or other payor is provided with a TIN.


Backup withholding is not an additional tax. Rather, the U.S. federal income tax liability of a person subject to backup withholding will be reduced by the amount withheld. If withholding results in an overpayment of taxes, a refund may be obtained, provided that the required information is timely provided to the IRS.

To prevent backup withholding on reportable payments made on the Exchange Notes, each holder that is a “United States person” for U.S. federal income tax purposes should provide a properly completed and executed IRS Form W-9. Please see the instructions to the enclosed IRS Form W-9 for further information.

Certain holders (including, among others, generally all corporations and certain non-U.S. persons) are not subject to backup withholding. Exempt U.S. holders may establish their exempt status on IRS Form W-9. A non-U.S. holder may establish an exemption from backup withholding by submitting a properly completed IRS Form W-8BEN, W-8BEN-E, W-8ECI, W-8EXP or W-8IMY, as the case may be, together with any required attachments, signed under penalties of perjury, attesting to that holder’s non-U.S. status. The applicable IRS Form W-8 can be obtained from the IRS website at www.irs.gov.

 

  9.

Requests for Assistance or Additional Copies.

Questions relating to the procedure for tendering, as well as requests for additional copies of the Prospectus and this Letter of Transmittal, may be directed to the Exchange Agent at the address and telephone number set forth above. In addition, all questions relating to the Exchange Offers, as well as requests for assistance or additional copies of the Prospectus and this Letter of Transmittal, may be directed to the Exchange Agent at the address and telephone number indicated above.

IMPORTANT: This Letter of Transmittal (together with certificates of Original Notes or confirmation of book-entry transfer and all other required documents) must be received by the Exchange Agent on or prior to the Expiration Date.


LOGO

FW-9 October 2015 Department of the Tанауown on your incomeRequest for Taxpayer Identification Number and CertificationGo to www.irs.gov/FormWD for instructions and the latest information.Name in required on this the die not leave these2 Business rameldisregandad snitty name, if different from aboveGive Form to the requester. Do not send to the IRS.Print or type. See Specific Instructions on page 3.he personfollowing sevenproprieCorporationCorporshansingle-menther LCheck onlyPatresheLimited liability company. Finter the tax classification corporation, Si corporation, PaPartnershipi Note: Check the appropriateIna above for the tax classification of the single-member awrer. Do not check LLC if the LLC is classified as a single-member LLC that is disregarded from the dener unless the owner of the LLC is another LLC that is not daregarded from the owner for US. federal purposes. Otherwise, a single-member LLC that is daregarced from the owner shoad check the appropriate box for classification of oOther (see instructionaj AkbCity state, and ZIP code4 Exemptiona podes applyinstructione on pageExempt payve code (if any)Exeration tom FATCA pertinghere onPart 1 Taxpayer Identification Number (TIN)Enter your TIN in the appropriate box. The TIN provided must match the name given on line 1 to avoid backup withholding. For individuais, this is generally your social security number (SSN). However, for a resident alien, sole proprietor, or disregarded entity, see the instructions for Part 1, later. For other entities, it is your employer identification number (EIN). If you do not have a number, see How to got a TIN, IsterNote: If the account is in more than one name, see the instructions for Ine 1. Also see What Name and Number To Give the Requester for guidelines on whose number to enterPart CertificationSocial securityUnder penalties of perjury, 1 certify thatThe number shown on this form is my correct taxpayer identification number for I am waiting for a number to be issued to mej; and 2.1 am not subject to backup withholding because: (a) I am exempt from backup withholding, or (b) I have not been notified by the Internal Revenue Service (RS) that I am subject to backup withholding as a result of a tallure to report all efterest or dividends, or (0) the IRS has notified me that I am no longer subject to backup withholding and3.1 am a US citizen or other US person (defined below andYOU Certification instructions. You must cross out item 2 above If you have been modified by the IRS that you are currently subject to backup withholding because you have failed d to to report report all all interest and dividends on your tax retum For real estate estate transactione, term 2 does not apply. For mortgage mortgage interest paid acquisition or abandonment of secured property, cancellation of debt, contributions to an individual retirement arrangement (A), and generally, poverenita other then interest and dividends, you are not required to sign the certificatum, but you must provide your corect TIN. See the instructions for Part, later.4. The FATCA codes) entered on this form of arry) Indicating that tam exempt from FATCA reporting is comect.Sign Here Signature of US, personDisteGeneral InstructionsSection references are to the Intermal Revenus Code unless otherwisenotedFuture developments. For the latest information about developmentsrelated to Form W- and its instructions, such as legislation enacted after they published, go to www.is.gov/FormW9Purpose of FormAn individual or entity Form W-9 requester) who is required to tile an Information retum with the IRS must obtain your correct taxpayer iclentification number (TIN) which may be your social security number(SSN), Individual taxpayer icient fication number (TIN), adoption taxpayer identification number (ATIN), or employee identifloatice sumber (EIN), to report on an information return the amount paid to you, or other amount reportable on an information return. Fuemples of information retums include, but are not limited to, the foliowingForm 1099-INT (nterest earned or paidForm 1099-DIV dividends, including those from stocks or mutual fundsForm 1989-MISC (vanous types of income, prizes, awards, or gros proceeds)Forms 1099-5 stock or mutual fund sales and certain othertransactions by beokanForm 1000-8 proceeds from real estate transactions)Form 1099-K merchant card and third party network transactions Form 1098 (home mortgage interest), 1096-E (student loan interest), 1098-T (tuition)Form 1099-0 canceled debitoForm 1090-A (acquisition or abandonment of secured property) Use Form W- only if you are a US. person jintluding a residentallenj, to provide your correct TIN.If you do not retum Form W-9 to the requester with a TIN, you might be subject to backup withholding. See What is bacicup withholding,857832-001Cat. No. 10231X04Sep24 23:32


LOGO

Form W- Rav 10-2018)By signing the filled-out form, you1. Certify that the TIN you are giving is correct (or you are waiting for a number to be issued.2. Certify that you are not subject to backup withholding, or3. Clam exarmption trom backup withholding if you are a U.S.xm payee, applicable, you are e also al certifying that as a U.S. person, your altocable share of any partnership income from a US, trade or business la not subject to the withholding tax on foreign partners’ shwe of effectively connected income, and4. Certify that FATCA cockered on this form of any) indicating that you are exempt from the FATCA reporting, is correct fiee What is FATCA reporting, later, for further informationNotec If you are a UB. person and a requester gives you a form other than Form W-9 to request your TIN, you must use the requester’s form f It is substantialy similar to this Form W-8.Definition of a U.S. person. For lederai tas purposes, you are considered a US. person if you are: An individual who is a US citizen or U.S. resident enA partnership, corporation, company, or association created or organized in the United States or under the An estate (other than a foreign estate or laws of the United States; domestic trust pas defined in Regulations section 301.7701-7)Special rules for partnerships. Partnerships that conduct a trade of business in the United States are generally required to pay a withholding tax under section 1446 on any foreign partners share of effectively connected taxable income from such business, Further, in certain cenes where a Form W-Ghas not been receivect, the rules under section 1440 require a partnership to presume that a partner is a foreign pemon, and pay the section 1448 withholding tax. Therefore, If you are a US. person that is a partner in a parthenship conducting a trade or business in the United States, provide Form W-9 to US, us statue and avoid section partnership income menshin 1445 hebatnership to establish your 1445 withholding on your share ofIn the cates below, the following person must give Form W-9 to the partnership for purposes of establishing its U.S. status and avoiding withholding on its alocatie share of net income from the partriership conducting a trade or business in the United States.the case of a disregarded entity with a U.S. owner, the U.S. owner of the disregarded entity and not the entity: the case of a granitor trust with a US, grantor or other US, owner,generally, the US. grantor or other US owner of the grantor trust and not the trust; and In the case of a UB. trust jother than a grantor treat), the U.8. trut(other than a grantor biosty and not the beneficiates of the trust.Foreign person. If you a are foreign persion or the US branch of a foreign bank that has elected to be breited as a a US t person, do not use Form W-9. Instead, use the appropriate Form W-9 or Form 1233 Pub. 515, Withholding of Tax on Nonresident Aliens and Foreign EntitiesNoriresident alien who becomes a resident alien, Genensly, only anonresicient allen individual may use the terms of a tax treaty to reduce or eliminate US tax on certain types of income. However, most tax treatties contain a provision nknown as “saving cleuse” Exceptions specified in the saving clause may permit extemption from tτακτα continue certain types of income even after the payee become a resident alien for purposes otherwiseIf you are a U.5, resident alien who is relying on an exception contained in the saning clause of a tax treaty to claim an exemption from U.S. tax on certain types of income, you must attach a statement to Form W-9 that specifies the following five starts.1. The treaty country. Generally, this must be the same treaty under which you claimed exer ned xemption from tax as as a nomasident alien, 2. The treaty article addressing the income3. The article sumber for location) in the tax treaty that contains the saving clause and its exceptions.The type and amount of income that quathes for the exemption from tas5. Sufficient facts to justify the exemption from tax snder the terms of the treaty article.Page 2Examplo, Article 20 of the U.S.-China income tax treaty allows an exemption from tax for scholarstip income received by a Chinese student temporarily present in the United States. Lindor U.S. law, this student will become a resident allen for tax purposes if his or her stay in the United States exceeds 5 calendar years. However, paragraph 2 of the first Protocel to the U.S.-China treaty (dated April 30, 1964) w the provisions of Article 20 to continue to apply even after the Chinese the Ch student student becom becomes a resident alien of the United States. Steak A & C student who qualties for this exception (under paragraph 2 of the first protocol) and is relying on this exception to claim an exemption from to on his or her actiolanship or fellowship income would attach to Form W- a statement that includes the information described above tosupport that exemptionIf you are nonewsident alien or foreign entity, цімм appropriate completeci Farm W-8 or Form 8233 the requester theBackup WithholdingWhat is backup withholding? Persons making certain payments to you must under certain conditions withhold and pay to the IRS 24% of such payments. This is called “backup withholding Payments that may be tax-exeript interest beckup withholding include og include interest, ta dividende, broker and barter exchange transactions, rents, royaltes nanemployes pay, payments made in settlement of payenent card and third party network transactions, and certain payments from fishing boat operators. Real estate transactions are not subject to backup withholding. tax-exenipt interestYou will not be subject to backup withholding on payments you receive if you give the requester your conect TIN, make the proper you give certifications and report report all all your return taxable interest and dhidends on on yourPayments you receive will be subject to backup withholding if 1. You do not fumish your TIN to the requester,2. You do not cartify your TIN when required see the instructions for Part It for detail3. The IRS tells the requester that you furnished an incorrect TIN,4. The IRS tels you that you are subject to backup withholding because you did not report all your interest and dividends on your tax retum for reportable interest and dividends only), or5. You do not ortify to the requester that you are not subject to backup withholding under & above for reportable interest and dividend accounts opened after 1963 onlCertain payees and payments are exempt from backup withholding See Exempt payee code, later, and the separate instructions for the Requester of Form W-9 for more information.Also see Special rules for partnershipe, earlierWhat is FATCA Reporting?The Foreign Account Tax Compliance Act (FATCA requires participating foreign financial instituiton to report all inted States account holders that are specified United States persons. Certainpayees are exempt from FATCA reporting. Bee Exemption from FATCA reporting co code, later, and W-9 for more information. Instructions for the Requester of FormUpdating Your InformationYou must provide updated information to any person to whors you claimed to be an exempt payes you are no longer an exempt payse and anticipate receiving reportable payments in the future from this person, For example, you may need to provide updated information if you are a corporation that elects to be an 5 corporation, or if you no longer are tax exempt. In addition, you must fumish a new Form W-9 the name or TIN changes for the account, for example, if the grantor of agrantor Irust dies,PenaltiesFallure to furnish TIN, If you fall to fumish your correct TIN to a requester, you are subject to a penalty of 550 for each such talken Unleas your failure is due to reasonable cause and not to willful neglect Civil penalty for faise information with respect to withholding. If you rake a false statement with no reasonable base that results in no backup withholding, you are subject to a $600 penalty.


LOGO

Form W-B10-2018)Criminal penalty for falsifying information. Willfully falsifying certifications or affionations may subject you to criminal penalties including fines and/or imprisonment.Misuse of TINS. If the requester discloses or uses Tiles in violation of federal low quester may be subject to ovil and criminal penalties.Specific InstructionsLine 1You must enter one of the following on this do not leave this line biank. The name shotad match the name on your tax rotum,thes Form W-9 is for a joint acpount other than an account maintained by a foreign francial institution (PPT), st first, and then circle the name of t the person or entity whose num the person or entity whose number you ent stered in Part of Form W-9. If you are providing Form W-9 to en FFI to document a joint account, each holder of the account that is a US. person must provide a Form W-Ba. Individual, Generally, enter the name shown on your tax retum. If you have changed your last name without informing the Social Security Administration (SSA) of the name change, enter your fest name, the name as shown on your social security card, and your new last name. Note: ITIN applicant: Enter your individus name as it was entered on your Form W-7 application, ine la. The should also be the same as the name you entered on the Form 1040/1040A/1040EZ you fled with your applicationb. Sole proprietor or single-member LLC. Enter your individualname as shown your 1040/10404/1040EZ on line 1. You may enter your business, trade, or “doing business as” (DBA) name on line 2. Partnership, LLC that is not a single-member LLC, C corporation, or $ corporation. Enter the entity’s name as shown on the entity’s tax return on line 1 and any business, trade, or DBA name ond. Other entities. Enter your name as shown on required U.S. federat tax documents on line 1. This name should match the name shown on the charter or other legal document creating the entity. You may enter any business, trade, or DBA name on Ine 2.. Disregarded entity. For U.S. federal tax purposes, an entity that is disregarded as an entity separate from te owner is treated as a “disregarded entity. See Regulations section 301.7701-2002). Enter The owner’s name on ine 1. The name of the entity entered on line 1 should never be a disregarded entity. The name on line 1 should be the name shown on the income tax retum on which the income should be reported. For example, if a foreign LLC that is treated as a disregarded entity for U.S. federal tax purposes has a single owner that is a US person, the U.S. owner’s name is required to be provided on line 1. the direct owner of the entity is also a disregarded entity, enter the first owner that is disregarded not disreganck tax purposes Enter tax purposes. Enter the deregarded entity’s name name/disregarded entity name, if the owner of the disregarded entity as a foreign person, the oerer must complete an appropriate Form W-B instead of a Form W-9. This is the case even it the foreign person has a US. TIN for federal tax on line 2, “BusinessLine 2If you have a business name, trade name, DBA name, or disregardedentity name, you may enter it on line 2.Line 3Check the appropriate box on line 3 for the LLS. federal taoc classification of the person whose name is entered on line 1. Check only one box on line 3Page 3IF the entity/person on line 1 isTHEN check the box for....CorporationIndividualSole proprietorship, orSingle-member limited liability company (LLC) owned by an disregarded for Individual federal ferteral tax tux and and disregarded USpurposes.altax purposes, LLC treated as a partnership for US federal •LLC that han flied Form 8632 or 2563 to be taxed as a corporation,CorporationIndividual/sole propnator or single member LLCLimited liability company and erite the appropnate tax classification. IP Partnership: CCcorporation or S corporation)LLC that is regarded as an entity separate from its owner bot the owner is another LLC that in not disregarded fo arded for US. federal tax purposesPartnership Trust/estateLine 4, ExemptionsPartrenstip Trust/estateIf you are exempt from backup withholding andior FATCA reporting, enter in the appropriate space on line 4 any code) that may apply to youExempt payee code.Generally, individuals including sole pecprietors are not exempt trom backup withholdingExcept as provided below, corporations are exempt from backup withholding for certain payments, including interest and dividends. Corporations are not exempt from backup withholding for paymentsmade in setterment of payment card or third party network transactions Corporations are not exempt Bom backup withholding with respect to attomeys’ fees or gross proceeds paici to attomeys, and corporations that provide medical or health care services are not exempt with respect to payments reportable on Form 1099-MISC The following codes identify payees that are exempt from backupwithholding. Enter appropriate code in the space in line 4. 1- An organization exempt from tax ander section 501(a) any IRA, or a custodial account under section 403(b)(7) if the account satisfies the requirements of section 401(2)2-The United States or any of its agencies or instrumentalities 3-A state, the District of Columbia, a US commonwealth or possession, or any of their political subdivisions or instrumentalities4-A foreign govemment or or instrumentalties any of its political subdivisions, agencies.5-A corporationA dealer in secunties or commodities required to register in the United States, the District of Columbia, or a U.S. commonwealth orpossession 7-A futures cassion mennt registered with the Commodity Futures Trading Commission-Aras estate investment trastAn unity registered at all times during the tax year under the Investment Company Act of 194010-A common trust fund operated by a bank ander section 58400)11-Ananci intitution 12-A middleman known in the investment community as a nominee or custodian13-A trust exempt from tax under section 64 or described in section 4947


LOGO

Form W- Rav 10-2018)The following chart shows types of payments that may be exempt from backup withholding. The chart applies to the exempt payées listed above, 1 through 13.IF the payment is for...Interest and dividend paymentsBroker bhansactionsBarter exchan hange trane nge transactions and patronage dividendsPayments over 5000 required to be reported and direct sales over $5,000Payments in settlement of ayment card or third party network Dayn transactionsTHEN the payment is exempt forAll exempt payees except for 7Exempt payees 1 through 4 and 6 through 11 and all C corporations 8 corporations must not enter an exempt payee code because they are exempt only for sales of noncovered securities acquired prior to 2012Exempt payees 1 through 4Generally, exempt payees 1 throughExempt payees 1 through 4on However, the following paynerita made to a corporation and exempt from backup withnoiding: meclical and health care payments, aftomeys’ fees, gross proceeds paid to an attorney reportable uncier section 60451 and payments for services paid by a federal executive agency Exemption from FATCA reporting code. The following owing codes codes identity payees that are exempt from reporting un under FATCA A. These codes apply to persons submitting this forrs for accounts maintained outside of the United States by certain forsigs financial insitutions. Therefore, if you are only subenitting this form for an account you hold in the United States, you may leave this field blank. Consult with the person requesting this form if you are uncertain if the financial institution is subject to these requirements. A requester may indicate that a code is not required by providing you with a Form W-9 with “Not Applicable” (or any similar indication) written or printed on the itne for a FATICA exemption code.See Form 1099-MISC. Miscellaneous income, and its instructions.A-An organization exempt from tax under section 501(a) or anyIndividual netzement plan as defined in section 7701(3) 8-The Unifled States or any of its agencies or instrumentalitiesC-A state, the District of Columbia, a US. commonwealth or possession, or any of their political subdivisions or instrumentalities D-A corporation the stock of which is regularly traded on one or more established securities markets, as described in Regulations section 1.1472-1(0(1E-A corporation that is a member of the same expanded affiliated group as a corporation clescribed in Regulations section 1.1472-1(c)(1) F-A -A dealer in securities, commodities, or cerivative financial instruments (including notional principal contracts, futures, forwards, and options) that is registered as such under the laws of the United Matem or any stateG-A real estate awestment trustH-A regulatedt investment company as defined in section 851 or an entity registered at all times during the tax year sunder the Investment Company Act of 19401-A common trust find as defined in section 584(8) J-A bark as defined in section 581K-A brokerL-A trust exempt from tax under section 664 or described in section4947)(1)Page 4M-A tax exempt trust under a section 403 plan or section 457g)planNotes You may wish to consult with the financial institution nstitution requesting requesting This fo form to determine whether the FATCA code and/or exempt payee code should be completedLine 5 Enter your address (number, street, and apartment or suite number). This is where the requester of this Form W-9 will mall your informationretums. If this acichess differs from the one the requester already hes on fie, write NEW at the top. I a new address is provided, there is solla chance the old address will be used until the peyor clanges your address in thair necords.Line 6Enter your olby, state, and ZIP code,Part I. Taxpayer Identification Number (TIN)Enter your TIN in the appropriate box. you are a resident alien and you do not thavs and are not eligible to get an SSN your TIN in your IRS Individual taxpayer identification number (ITIN). Enter it in the social security number box. If you do not have an ITIN, see How to get a TINbelow. you are a sole proprietor and you have an EIN, you may enter ether your SSN or EINIf you are a single-member LLC that is disregarded as an entity separate from its owner, enter the owner’s SSN (or EIN, if the owner has onej. Do not enter the daregarded entity’s EIN. If the LLC is cinsified as a corporation or partnership, enter the antity’s EINNote: See What Name and Number To Give the i Requester, later, for further clarification of name and TIN combinationsHow to get a TIN. If you do not trave a TIN, apply for one immediately. To apply for an SSN, get Form 55-5. Application for a Social Security Card, from your local SSA office or get this form online at www.SSA.gov. You may also get this form by calling 1-800-772-1213 Use Form W-7. Application for IRS individual Taxpayer identification Applica cation Namber to Number, to apply for an an ITIN ITIN, or Form SS-4, S Application for for Empic Employer Identification Number, to apply for an EIN, You c can apply for an EIN online by accessing the IRS website at www.irs.gov/Businesses and otoking os Emproyer Identification Number (EIN under Starting aBusiness. Go to www.irs.gov/Forms to View, dowload, or print Form W-7 and/or Form 58-4. Or, you can go to www.irs.gov/OrderForms to place an order and have Form W-7 and/or SS-4 mailed to you within 10business daysyou are anked to complete Form W but do not have a TIN, apply for a TIN and write “Applied For” in the space for the TIN, sign and date the form, and give it to the requester. For interest and dividend payments, and certain payments made with respect to readily traciable instruments, generally you will have 60 days to get a TIN and give it to the requester before you are subject to backup withholding on payments. The 60-day rule does not apply to other types of payments. You will the subject to backup withholding on at such payments unti you provide your TIN to the requester.Notat Entering “Applied For” means that you have already applied for a TIN or that you intend to apply for one soon Caution: A disregarded U.S. entity that has a foreign owner must usethe appropriate Form W-aPart II. CertificationTo establish to the withholding agent that you are a US, person, or resident see, sign Form W-9. You may be requested to sign by the withholding agent even if term 1,4, or 5 below inclicales otherwise. For a joint account, only the person whose TIN is sitown in Part I should sign when required. In the case of a disregarded entity, the person identified on line 1 must sign. Exempt payees, see Exempt payee code, earlier.Signature requirements. Complete the certification as indicated in items 1 through 5 below.


LOGO

Form W- Rav 10-2018)1. Interest, dividend, and barter exchange accounts opened before 1964 and broker accounts considered active during 1983. You must give your comect TIN, but you do not have to sign tha certification.2. Interest, dividend, broker, and barter exchange accounts opened after 1903 and broker accounts considered inactive during 1003. You must sign the certification or backup withholding will apply. you are subject to backup withholding and you are merely providing your correct TIN to the requester, you must cross out item 2 in the certification before signing the form3. Real estate estate transactions. You must sign the certification. You may cross cut item 2 of the certification.4. Other payments. You must give your correct TIN, but you do not have to sign the certification unless you have been notified that you have previously given an incorrect TIN, “Other payments include payments made in the course of the requester’s trade or business for rents, royalties, coods other than bits for merchandise), medical and health care services (in health care services (includ including payments to corporations), p payments to payments to anonemployee for services, payments made in settlement of payment card and third party network transactions, payments to certain fishing boat crew members and fishermen, and gross proceeds paid to attomeys (including payments to corporations5. Mortgage interest paid by you, acquisition or abandonment of secured property, cancellation of debt, qualified tuition program payments funder section 528, ABLE accounts (under section 52A)IRA, Coverdell ESA, Archer MSA or HSA contributions or distributions, and pension distributions. You must give your correct but you thave to sign the certification.What Name and Number To Give the RequesterFor this type of account:Indivodos2. Two or more individuais joint socount other than an account maintained by an FF3. Two or mon UB persone sint account maintained by an4. Custodial account of a minor (Unitere Gift to Menorm Act)Give name and SSN of The indi dalThe acted owner of the conted funds on the accounEach hotdel of the accountThe minor5. a. The usual revocable savings trust gotoral trusteeThe grantor-trusteeb. So-called trust accoure a legal or valid trust underThe actual owner6. Sole proprietorship or daregardedThe owneroumed by an individuGantar Busting under Optional Fumm 1000 Filing Method se Faguntuns section 1871-428The gruntoGive name and EIN ofFor this type of accountmity not cemed by anThe ownerindadual persion thastLagal aristyCorporation or LLC electing corporalle status on Farm 8832 orThe corporationAssociation chartable, educational, or other ationThe organization12. Partrenship or mu-member LLC 13. A broker of registered nursneeThe partnership The broker oFor this type of account:14. Account with the Department of Agricuture in the name of a public entity such as a state local government, school disbict, on piter that receives agrotundprogram paymer15. Grantor trust fång under the Form 1041 Filing Method or Option Form 1000 Fing Mat 2Give name and EIN of: The public ernityThe pustPage 5List finst and circle the name of the person whose number you fumish. If only one person on a joint account has an SSN, that person’s nur must be furnvahecCircle the minor’s and fumish the minor’s 88%. You must w Individual narne and you also enterbusiness or DBA name on the name line. You may use alther your IRS encourages you to use your SSN. SSN or EIN (If you have one), but theList first and circle the name of the trust, estate, or pension trust. (Do not fumish the TIN of the personal representative or bustee unless the legal entity itself is not designated in the account title) Also see Special rules for partnerships, narlor,“Note: The grantor also must provide a Form W-9 to trustee of trust. Note: If no name is circled when more than one name is listed, the number will be considered to be that of the first name listed.Secure Your Tax Records From Identity TheftIdentity theft occurs when someone uses your personal informationsuch as your name, 85N, or other identifying information, without your permission, to commit fraud or other crimes. An identity thief may use your SSN to get a job or may file a tax return using your SSN to receive a refundTo reduce your kProtect your 88N,Ensure your employer is protecting your SSN, andBe careful when choosing a fax preparer.If your tax records are affected by identity theft and you receive a notice from the IRS, respond night away to the name and phone numberprinted on the IRS notice or letter If your tax records are not currently affected by identity theft but youthink you are at risk clue to a lost or stolen purse or wallet, ques credit card acthity or credit report, contact the IRS Identity Theft Hotline at 1-800-008-4400 or submit Form 14030 For more information, see Pub. 5027, Identity Theft Informatice for Taxpayers Victims of identity theft who are experiencing economic harm or a systemic problem, or ans seeking help in resolving tas problems thathave not been masived through normal channais, may be eligible for Taxpayer Adrocats Service (TAS) assistance. You can reach TAS by calling the TAS toll-free case intake line at 1-877-777-4778 or TTY/TDD1-800-829-4069 Protect yourself from suspicious emails or phishing schemes. Phishing is the creation and Phishing is the creation and use of email and websites nd use of email designed to mimic legitimate business emails a and websites The most common act is sending an email to a user falsely claiming to be an establishedlegitariate enterprise atteript to scam the asar to surrenderingprivate information that will be used for identity theft.


LOGO

Form W- (Rav 10-2018)The IRS does not initiale contacts with taxpayers via emals. Also, the IRS does not request personal detalieci antarmustion through emall or ask taxpayers for the PIN numbers, passwords, or similar secret nocess Information for their credit card, bank, or other financial accounts.If you receive an unsolicited email ularning to be from the IRS forward this message to phishinglés gou. You may also report misuse of the IRS name, logo, or other IRS property to the Treasury Inspector General for Tax Administration (TIGTA) at 1-800-366-4464, You can forward suspicious emails to the Federal Trade Commission at spam@uce.gov or report them at www.ftc.gov/complaint. You can contact the FTC at www.ftc.gov/idtheft or 877-IDTHEFT (877-438-43316. If you have been the victim of identity theft, se www.dentity Theft.gov and Pub 5027Visit www.irs.gov/Identity Theft to learn more about identity theft and how to reduce your nak.Pape 6Privacy Act NoticeSection $100 of the Intermal Revenue Code mquires you to provide your correct TIN to persons (including federsil agencies) who are required to file information returns with the IRS to report interest, diviciends, or certain other income paid to you, mortgage interest you paid; the acquisition or abandonment of secured property, the cancellation of debt, or contributions you made to an IFIA, Archer MSA, or HSA. The person collecting this form uses the information on the form to fhe information returns with the IRS, reporting the above information. Rouane yees of the raportoing t Information ing Routine uses of this information include giving it to the Department of Justice for civil and criminal litigation and to cibes, states, the District of Columbia, and U.S. commonwealths and possessions for use in aciministering their laws. The information also may be disclosed to other countries under a treaty, to federal anci state agencies to enforce civil and criminal laws, or to feciersi law enforcement and intelligence agencies to combat terrorism. You must provide your TIN whether or not you are required to file a tax return. Under section 3406, payersmust generally withhold a percentage of taxable interest, dividend, and certain other payments to a payee who does not give a TIN to the payer. Certain etan penalties penalties may also information.

EX-FILING FEES
0001823945EX-FILING FEES111110000000000 0001823945 2024-09-10 2024-09-10 0001823945 6 2024-09-10 2024-09-10 0001823945 7 2024-09-10 2024-09-10 0001823945 8 2024-09-10 2024-09-10 0001823945 9 2024-09-10 2024-09-10 0001823945 10 2024-09-10 2024-09-10 0001823945 1 2024-09-10 2024-09-10 0001823945 2 2024-09-10 2024-09-10 0001823945 3 2024-09-10 2024-09-10 0001823945 4 2024-09-10 2024-09-10 0001823945 5 2024-09-10 2024-09-10 iso4217:USD xbrli:pure xbrli:shares
Exhibit 107.1
Calculation of Filing Fee Table
Form
S-4
(Form Type)
Issuer:
BLUE OWL FINANCE LLC
Guarantors:
BLUE OWL CAPITAL INC.
BLUE OWL CAPITAL GP HOLDINGS LLC
BLUE OWL CAPITAL GP LLC
BLUE OWL CAPITAL HOLDINGS LP
BLUE OWL CAPITAL CARRY LP
BLUE OWL CAPITAL GROUP LLC
BLUE OWL GPSC HOLDINGS LLC
BLUE OWL CAPITAL GP HOLDINGS LP
BLUE OWL GP STAKES GP HOLDINGS LLC
BLUE OWL REAL ESTATE HOLDINGS LP
BLUE OWL REAL ESTATE GP HOLDINGS LLC
BLUE OWL CAPITAL HOLDINGS LLC
(Exact Name of Registrant as Specified in its Charter)

Table 1: Newly Registered and Carry Forward Securities
 
                         
    
Security
Type
 
Security
Class
Title
 
Fee
Calculation
or Carry
Forward
Rule
 
Amount
Registered
 
Proposed
Maximum
Offering
Price Per
Unit
 
Maximum
Aggregate
Offering
Price
 
Fee
Rate
 
Amount of
Registration
Fee
 
Carry
Forward
Form
Type
 
Carry
Forward
File
Number
 
Carry
Forward
Initial
Effective
Date
 
Filing Fee
Previously
Paid in
Connection
with Unsold
Securities to
be Carried
Forward
 
Newly Registered Securities
                         
Fees to be Paid
  Debt   7.397% Senior Notes due 2028(2)   457(f); 457(a)   $59,800,000     $59,800,000(1)   0.00014760   $8,826.48          
                         
    Debt   Guarantees of the 7.397% Senior Notes due 2028(3)   457(n)   $59,800,000                  
                         
    Debt   3.125% Senior Notes due 2031(2)   457(f); 457(a)   $700,000,000     $700,000,000(1)   0.00014760   $103,320.00          
                         
    Debt   Guarantees of the 3.125% Senior Notes due 2031(3)   457(n)   $700,000,000                  
                         
    Debt   4.375% Senior Notes due 2032(2)   457(f); 457(a)   $400,000,000     $400,000,000(1)   0.00014760   $59,040.00          
                         
    Debt   Guarantees of the 4.375% Senior Notes due 2032(3)   457(n)   $400,000,000                  
                         
    Debt   6.250% Senior Notes due 2034(2)   457(f); 457(a)   $1,000,000,000     $1,000,000,000(1)   0.00014760   $147,600.00          
                         
    Debt   Guarantees of the 6.250% Senior Notes due 2034(3)   457(n)   $1,000,000,000                  
                         
    Debt   4.125% Senior Notes due 2051(2)   457(f); 457(a)   $350,000,000     $350,000,000(1)   0.00014760   $51,660.00          
                         
    Debt   4.125% Senior Notes due 2051(3)   457(n)   $350,000,000                  
                         
Fees Previously Paid
                         
 
Carry Forward Securities
                         
Carry Forward Securities
                       
                   
   
Total Offering Amounts
    $2,509,800,000     $370,446.48          
                   
   
Total Fees Previously Paid
                 
                   
   
Total Fee Offsets
                 
                   
   
Net Fee Due
              $370,446.48                
 
(1)
Estimated solely for the purpose of calculating the registration fee pursuant to Rule 457(f)(2) under the Securities Act of 1933, as
amended
.
(2)
The 7.397% Senior Notes due 2028, the 3.125% Senior Notes due 2031, the 4.375% Senior Notes due 2032, the 6.250% Senior Notes due 2034 and the 4.125% Senior Notes due 2051 will be the obligations of Blue Owl Finance LLC.
(3)
Blue Owl Capital Inc. and the registrants listed on the Table of Additional Registrants will guarantee the obligations of Blue Owl Finance LLC under the 7.397% Senior Notes due 2028, the 3.125% Senior Notes due 2031, the 4.375% Senior Notes due 2032, the 6.250% Senior Notes due 2034 and the 4.125% Senior Notes due 2051. The guarantees are not traded separately. Pursuant to Rule 457(n) under the Securities Act of 1933, as amended, no additional registration fee is due with respect to the guarantees.