Filed Pursuant to 424(b)(3)
Registration No. 333-280791
| PROSPECTUS |
|
Up to 61,313,874 Common Shares
TANTECH HOLDINGS LTD
This prospectus relates to the resale, from time to time, by the Selling Shareholders (the “Selling Shareholders”) identified in this prospectus under the caption “Selling Shareholders,” of up to 61,313,874 common shares, no par value (the “Common Shares”), of Tantech Holdings Ltd, consisting of (i) 3,750,000 Common Shares held by the Selling Shareholders, (ii) up to 450,000 Common Shares issuable upon the exercise of pre-funded warrants, or the Pre-Funded Warrants, to purchase Common Shares held by the Selling Shareholders, (iii) up to a maximum of 45,985,404 Common Shares issuable upon the exercise of Series A warrants, or the Series A Warrants, to purchase Common Shares, including Common Shares that may become issuable pursuant to certain anti-dilution adjustments described more fully in the Series A Warrants, and (iv) up to a maximum of 11,128,470 Common Shares issuable upon the exercise of Series B warrants, or the Series B Warrants, to purchase Common Shares.
We are registering the Common Shares on behalf of the Selling Shareholders to be sold by them from time to time.
We are not selling any Common Shares under this prospectus and will not receive any proceeds from the sale of Common Shares by the Selling Shareholders. We may receive cash proceeds equal to the total exercise price of the Pre-Funded Warrants, Series A Warrants and the Series B Warrants, or the Warrants, to the extent that the Warrants are exercised using cash. The exercise price of each Pre-Funded Warrant or Series B Warrant is $0.0001 per Common Share and the exercise price of the Series A Warrant is $0.75 per Common Share, subject to adjustments. See “Use of Proceeds.”
The Selling Shareholders may sell the Common Shares offered by this prospectus from time to time on terms to be determined at the time of sale through ordinary brokerage transactions or through any other means described in this prospectus under the caption “Plan of Distribution.” The Common Shares may be sold at fixed prices, at prevailing market prices at the time of sale, at prices related to the prevailing market price, at varying prices determined at the time of sale, or at negotiated prices.
Our Common Shares are listed on the Nasdaq Capital Market (“Nasdaq”) under the symbol “TANH.” On July 11, 2024, the last reported sale price of our Common Shares was $0.7358 per share. There is no established market for the Warrants and we do not intend to apply to list the Warrants on any securities exchange or other nationally recognized trading system.
We are not a Chinese operating company but a British Virgin Islands holding company with operations conducted by our subsidiaries established in People’s Republic of China (“PRC” or “China”), Hong Kong Special Administrative Region of the People’s Republic of China (“HKSAR” or “Hong Kong”) and United States. Therefore, investing in our securities being offered pursuant to this prospectus involves unique and a high degree of risk. You should carefully read and consider the “Risk Factors” beginning on page 41 of this prospectus and those included in the periodic and other reports we file with the Securities and Exchange Commission for more information before you make your investment decision.
| i |
| Table of Contents |
The securities offered in this offering are of the offshore holding company Tantech Holdings Ltd (the “Company”), which owns equity interests, directly or indirectly, of the operating subsidiaries. Subsidiaries conduct most of the Company’s business operations in China and the holding company does not conduct operations in China. Unless otherwise stated, as used in this prospectus and in the context of describing our operations and consolidated financial information, “Tantech” “we,” “us,” “Company,” or “our,” refers to Tantech Holdings Ltd, a British Virgin Islands business company. “PRC Subsidiaries” refer to our subsidiaries incorporated in mainland China, and “Hong Kong Subsidiaries” refer to our subsidiaries incorporated in Hong Kong. We will also refer to all of our subsidiaries, “Subsidiaries”.
We are also subject to legal and operational risks associated with being based in and having the majority of the company’s operations in PRC. The Chinese government may intervene or influence the operation of our PRC operating entities and exercise significant oversight and discretion over the conduct of their business and may intervene in or influence their operations at any time, or may exert more control over offerings conducted overseas and/or foreign investment in China-based issuers, which could result in a material change in our operations and/or the value of our Common Shares. Further, any actions by the Chinese government to exert more oversight and control over offerings that are conducted overseas and/or foreign investment in China-based issuers could significantly limit or completely hinder our ability to offer or continue to offer securities to investors and cause the value of such securities to significantly decline or be worthless.
Recently, the PRC government initiated a series of regulatory actions and statements to regulate business operations in China with little advance notice, including cracking down on illegal activities in the securities market, adopting new measures to extend the scope of cybersecurity reviews, and expanding the efforts in anti-monopoly enforcement.
On July 6, 2021, the General Office of the Central Committee of the Communist Party of China and the General Office of the State Council jointly released the Opinions on Severely Cracking Down on Illegal Securities Activities According to Law, or the Opinions. The Opinions emphasized the need to strengthen the administration over illegal securities activities, and the need to strengthen the supervision over overseas listings by Chinese companies. Effective measures, such as promoting the construction of relevant regulatory systems will be taken to deal with the risks and incidents of China-concept overseas listed companies, and cybersecurity and data privacy protection requirements, etc. The Opinions and any related implementing rules to be enacted may subject us to compliance requirement in the future.
On February 17, 2023, with the approval of the State Council, China Securities Regulatory Commission (the “CSRC”) issued the relevant system and rules for the management of overseas listing records, which has been implemented from March 31, 2023. A total of six institutional rules (the “Listing Records Rules”) have been issued this time, including the Trial Measures for the Administration of Overseas Issuance and Listing of Securities by Domestic Enterprises (hereinafter referred to as the “Trial Measures”) and five supporting guidelines. Under the Listing Records Rules, a company established in mainland China seeking securities offering and listing, by both direct or indirect means, in an overseas market is required to undertake filing procedures with the CSRC for its overseas offering and listing activities. The Trial Measures also set forth a list of circumstance under which overseas offering and listing by domestic companies established in mainland China is prohibit, including: (i) where such securities offering and listing is explicitly prohibited by the PRC laws; (ii) where the intended securities offering and listing may endanger national security as reviewed and determined by competent PRC authorities under the State Council in accordance with PRC laws; (iii) where the domestic company established in mainland China, or its controlling shareholders and the actual controller, have committed crimes such as corruption, bribery, embezzlement, misappropriation of property or undermining the order of the socialist market economy during the latest three (3) years; (iv) where the domestic company established in mainland China seeking securities offering and listing is suspected of committing crimes or major violations of laws and regulations, and is under investigation according to law, and no conclusion has yet been made thereof; and (v) where there are material ownership disputes over equity held by the controlling shareholder of the company established in mainland China or by other shareholders that are controlled by the controlling shareholder and/or actual controller. In accordance with the Trial Measures, the listing and trading of our Common Shares on Nasdaq is deemed as an indirect overseas offering and listing by domestic companies established in mainland China, and thus, we are subject to the Listing Records Rules and the relevant filing procedures as required. Further, we believe, as of the date of this annual report, none of the circumstances prohibiting the overseas offering and listing by domestic companies established in mainland China as listed above applies to us, and we can offer and continue to offer our Common Shares on Nasdaq.
| ii |
| Table of Contents |
In accordance with the Notice on the Arrangement for the Filing of Overseas Offering and Listing by Domestic Companies issued by the CSRC along with the Listing Records Rules on the same day, we are deemed as an “Existing Issuer” because we had been listed overseas before March 31, 2023. Under such Notice, we are not required to undertake the initial filing procedure immediately. However, we shall carry out filing procedures as required in a timely manner for the subsequent events, including any further follow-up offerings on Nasdaq, dual and/or secondary offering and listing on different overseas markets, and occurrence of material events including change of control, investigations or sanctions imposed by overseas securities regulatory agencies or other relevant competent authorities, change of listing status or transfer of listing segment, and voluntary or mandatory delisting. If we or our Mainland China Subsidiaries in future fail to undertake filing procedures as stipulated in the Trial Measures, or offer and list securities in an overseas market in violation of the Trial Measures, the CSRC may order rectification, issue warnings to us and/or our Mainland China Subsidiaries, and impose a fine of between RMB 1,000,000 yuan and RMB 10,000,000 yuan. The CSRC may also inform its regulatory counterparts in the overseas jurisdictions, such as the SEC, via cross-border securities regulatory cooperation mechanisms.
Further, on February 24, 2023, the CSRC, together with Ministry of Finance, National Administration of State Secrets Protection, and National Archives Administration of China, released the Provisions on Strengthening the Confidentiality and Archives Administration Related to the Overseas Securities Offering and Listing by Domestic Enterprises (the “Confidentiality Provisions”), which has come into effect on March 31, 2023 with the Trial Measures. Under the Confidentiality Provisions, domestic companies established in mainland China seeking overseas offering and listing, by both direct and indirect means, are required to institute a sound confidentiality and archives system. If such domestic companies established in mainland China intend to, either directly or through its overseas listed entity, publicly disclose or provide to relevant individuals or entities including securities companies, securities service providers and overseas regulators, any documents and materials that contain state secrets or working secrets of government agencies, they shall obtain approval from competent authorities and complete the relevant filing procedure with the competent secrecy administrative department prior to their disclosure or provision of such documents and materials. Further, if they provide or publicly disclose documents and materials which may adversely affect national security or public interests, they shall strictly follow the corresponding procedures in accordance with relevant laws and regulations. Any failure or perceived failure by us or our subsidiaries to comply with the above confidentiality and archives administration requirements under the Confidentiality Provisions and other relevant PRC laws and regulations may cause relevant entities to be held legally liable by competent authorities, and referred to the judicial organ to be investigated for criminal liability if suspected of committing a crime. As of the date of this prospectus, we believe that we and our subsidiaries have not provided or publicly disclosed any documents or materials involving state secrets or work secrets of PRC government agencies or any of which may adversely affect national security or public interests, to relevant securities companies, securities service institutions, overseas regulatory agencies and other entities and individuals. We intend to strictly comply with the Confidentiality Provisions and other relevant PRC laws and regulations in our offering and listing on Nasdaq in future.
However, any failure of us or our mainland China subsidiaries to fully comply with the Listing Records Rules and/or the Confidentiality Provisions, may significantly limit or completely hinder our ability to offer or continue to offer our Common Shares on Nasdaq, cause significant disruption to our business operations, severely damage our reputation, materially and adversely affect our financial condition and results of operations and cause our Common Shares to significantly decline in value or become worthless. See “Risk Factor — Risks Related to Doing Business in China — The filing with the CSRC is required, and the approval of, filing or other procedures with other Chinese regulatory authorities may be required, in connection with issuing securities to foreign investors under PRC law, and, if required, we cannot predict whether we will be able, or how long it will take us, to obtain such approval or complete such filing or other procedures.
We or our Subsidiaries may also be subject to PRC laws relating to the use, sharing, retention, security and transfer of confidential and private information, such as personal information and other data. On November 14, 2021, the Cyberspace Administration of China (“CAC”) released the Regulations on the Network Data Security Management (Draft for Comments), or the Data Security Management Regulations Draft, to solicit public opinion and comments till December 13, 2021, which has not been promulgated as of the date of this prospectus. Pursuant to the Data Security Management Regulations Draft, data processors holding more than one million users/users’ individual information shall be subject to cybersecurity review before listing abroad. Data processing activities refers to activities such as the collection, retention, use, processing, transmission, provision, disclosure, or deletion of data. According to the latest amended Cybersecurity Review Measures, which was promulgated on November 16, 2021, and became effective on February 15, 2022, an online platform operator holding more than one million users/users’ individual information shall be subject to cybersecurity review before listing abroad. As of the date of this prospectus, we have not been informed by any PRC governmental authority of any requirement that we or our Subsidiaries file for approval for this offering. We don’t believe that we or any of our Subsidiaries will be subject to either the amended Cybersecurity Review Measures or the Data Security Management Regulations Draft since none of us hold more than one million users/users’ individual information. However, it is uncertain how the above-mentioned new laws or regulations will be enacted, interpreted or implemented, and whether it will affect us. Since the regulatory actions are new, it is highly uncertain how soon legislative or administrative regulation making bodies will respond and what existing or new laws or regulations or detailed implementations and interpretations will be modified or promulgated, if any, and the potential impact such modified or new laws and regulations will have on our Subsidiaries’ daily business operation, their ability to accept foreign investments, and our ability to continue to list or offer securities on an U.S. exchange. See “Risk Factor — The Chinese government exerts substantial influence over the manner in which we must conduct our business activities and may intervene or influence our operations at any time, which could result in a material change in our operations and the value of our Common Shares.”
| iii |
| Table of Contents |
On February 7, 2021, the Anti-Monopoly Committee of the State Council promulgated the Anti-monopoly Guidelines for the Platform Economy Sector, or the Anti-monopoly Guideline, aiming to improve anti-monopoly administration on online platforms. The Anti-monopoly Guideline, operating as the compliance guidance under the then-existing PRC anti-monopoly regulatory regime for platform economy operators, specifically prohibits certain acts of the platform economy operators that may have the effect of eliminating or limiting market competition, such as concentration of undertakings.
The PRC anti-monopoly regulatory regime started with the Anti-Monopoly Law promulgated by the Standing Committee of the National People’s Congress of China (“SCNPC”) on August 30, 2007 and effective on August 1, 2008, which requires that transactions which are deemed concentrations and involve parties with specified turnover thresholds must be cleared by the Ministry of Commerce of China (“MOFCOM”) before they can be completed. In addition, on February 3, 2011, the General Office of the State Council promulgated a Notice on Establishing the Security Review System for Mergers and Acquisitions of Domestic Enterprises by Foreign Investors, or Circular 6, which officially established a security review system for mergers and acquisitions of domestic enterprises by foreign investors. Further, on August 25, 2011, MOFCOM promulgated the Regulations on Implementation of Security Review System for the Merger and Acquisition of Domestic Enterprises by Foreign Investors, or the MOFCOM Security Review Regulations, which became effective on September 1, 2011, to implement Circular 6. Under Circular 6, a security review is required for mergers and acquisitions by foreign investors having “national defense and security” concerns and mergers and acquisitions by which foreign investors may acquire the “de facto control” of domestic enterprises with “national security” concerns. Under the MOFCOM Security Review Regulations, MOFCOM will focus on the substance and actual impact of the transaction when deciding whether a specific merger or acquisition is subject to security review. If MOFCOM decides that a specific merger or acquisition is subject to security review, it will submit it to the Inter-Ministerial Panel, an authority established under the Circular 6 led by the NDRC, and MOFCOM under the leadership of the State Council, to carry out the security review. The regulations prohibit foreign investors from bypassing the security review by structuring transactions through trusts, indirect investments, leases, loans, control through contractual arrangements or offshore transactions.
As a holding company, we may rely upon dividends paid to us by our subsidiaries in the PRC to pay dividends and to finance any debt we may incur. As of the date of this prospectus, none of our subsidiaries has issued any dividends or distributions to us and we have not made any dividends or distributions to our shareholders. Our subsidiaries in the PRC generate and retain cash generated from operating activities and re-invest it in our business.
Under BVI law, we may pay a dividend on our shares out of either profit, provided that in no circumstances may a dividend be paid if this would result in us being unable to pay our debts due in the ordinary course of business. If we determine to pay dividends, as a holding company, we will be dependent on receipt of funds from our subsidiaries in PRC through our Hong Kong subsidiaries.
| iv |
| Table of Contents |
Current PRC regulations permit our subsidiary in mainland China to pay dividends to the Company only out of its accumulated profits, if any, determined in accordance with Chinese accounting standards and regulations. Under our current corporate structure, we rely on dividend payments or other distributions from our subsidiaries to fund any cash and financing requirements we may have, including the funds necessary to pay dividends and other cash distributions to our shareholders or to service any debt we may incur. If any subsidiary incurs debt on its own behalf in the future, the instruments governing such debt may restrict its ability to pay dividends to us. In addition, under PRC laws and regulations, each of our Chinese subsidiaries is required to set aside a portion of their net income each year to fund a statutory surplus reserve until such reserve reaches 50% of its registered capital. This reserve is not distributable as dividends. As a result, our PRC subsidiaries are restricted in their ability to transfer a portion of its net assets to us in the form of dividends, loans or advances. Further, the PRC government also imposes controls on the conversion of RMB into foreign currencies and the remittance of currencies out of the PRC. Therefore, we may experience difficulties in completing the administrative procedures necessary to obtain and remit foreign currency for the payment of dividends from our profits, if any. If we are unable to receive funds from our subsidiaries, we may be unable to pay cash dividends on our common shares.
Cash dividends, if any, on our common shares will be paid in U.S. dollars. If we are considered a PRC tax resident enterprise for tax purposes, any dividends we pay to our overseas shareholders may be regarded as China-sourced income and as a result may be subject to PRC withholding tax at a rate of up to 10%. A 10% PRC withholding tax is applicable to dividends payable to investors that are non-resident enterprises. Any gain realized on the transfer of common shares by such investors is also subject to PRC tax at a current rate of 10% which in the case of dividends will be withheld at source if such gain is regarded as income derived from sources within the PRC.
Pursuant to the Arrangement between Mainland China and the Hong Kong Special Administrative Region for the Avoidance of Double Taxation and Tax Evasion on Income, or the Double Tax Avoidance Arrangement, the 10% withholding tax rate may be lowered to 5% if a Hong Kong resident enterprise owns no less than 25% of a PRC resident enterprise. However, the 5% withholding tax rate does not automatically apply and certain requirements must be satisfied, including without limitation that (a) the Hong Kong resident enterprise must be the beneficial owner of the relevant dividends; and (b) the Hong Kong resident enterprise must directly hold no less than 25% share ownership in a PRC entity during the 12 consecutive months preceding its receipt of the dividends. In current practice, a Hong Kong entity must obtain a tax resident certificate from the Hong Kong tax authority to apply for the 5% lower PRC withholding tax rate. As the Hong Kong tax authority will issue such a tax resident certificate on a case-by-case basis, we cannot be certain that we will be able to obtain the tax resident certificate from the relevant Hong Kong tax authority and enjoy the preferential withholding tax rate of 5% under the Double Taxation Arrangement with respect to dividends to be paid by our PRC subsidiaries to our Hong Kong subsidiaries. As of the date of this prospectus, we have not applied for the tax resident certificate from the relevant Hong Kong tax authority. Our Hong Kong subsidiaries intend to apply for the tax resident certificate when our subsidiaries in mainland China plan to declare and pay dividends to their Hong Kong parent companies.
As an offshore holding company, we will be permitted under PRC laws and regulations to provide funding from the proceeds of our offshore fund-raising activities to our subsidiaries in China only through loans or capital contributions, subject to the satisfaction of the applicable government registration and approval requirements. Before providing loans to our PRC subsidiaries, we will be required to make filings about details of the loans with the State Administration of Foreign Exchange of the PRC (the “SAFE”) in accordance with relevant PRC laws and regulations. Our PRC subsidiaries that receive the loans are only allowed to use the loans for the purposes set forth in these laws and regulations. Under regulations of the SAFE, Renminbi is not convertible into foreign currencies for capital account items, such as loans, repatriation of investments and investments outside of China, unless the prior approval of the SAFE is obtained and prior registration with the SAFE is made. In addition, in accordance with the Notice on the Arrangement for the Filing of Overseas Offering and Listing by Domestic Companies issued by the CSRC along with the Listing Records Rules on the same day, we are deemed as an “Existing Issuer” because we have been listed overseas before March 31, 2023. Under such Notice, we are not required to undertake the initial filing procedure immediately. However, we shall carry out filing procedures as required in a timely manner for the subsequent events, including any further follow-up offerings on Nasdaq, dual and/or secondary offering and listing on different overseas markets, and occurrence of material events including change of control, investigations or sanctions imposed by overseas securities regulatory agencies or other relevant competent authorities, change of listing status or transfer of listing segment, and voluntary or mandatory delisting. If we or our mainland China subsidiaries in future fail to undertake filing procedures as stipulated in the Trial Measures, or offer and list securities in an overseas market in violation of the Trial Measures, the CSRC may order rectification, issue warnings to us and/or our mainland China subsidiaries, and impose a fine of between RMB 1,000,000 yuan and RMB 10,000,000 yuan. The CSRC may also inform its regulatory counterparts in the overseas jurisdictions, such as the SEC, via cross-border securities regulatory cooperation mechanisms.
| v |
| Table of Contents |
Under PRC law, we may provide funding to our PRC subsidiaries only through capital contributions or loans, and prior to the dismantling of our PRC consolidated affiliated entities only through loans to our former consolidated affiliated entities, subject to satisfaction of applicable government registration and approval requirements.
For the years ended December 31, 2021, the Company provided working capital loans of $12.0 million to our wholly owned subsidiary, USCNHK Group Limited, and $7.0 million to our wholly owned subsidiary, Zhejiang Tantech Bamboo Charcoal Co., Ltd.
For the years ended December 31, 2022, the Company provided working capital loans of $8.9 million to our wholly owned subsidiary, USCNHK Group Limited, $350,000 to our wholly owned subsidiary, EPakia Inc., $20,000 to our wholly owned subsidiary EPakia Canada Inc., and $2,000 to our wholly owned subsidiary, EAG International Vantage Capitals Limited.
For the years ended December 31, 2023, the Company provided working capital loans of $5.9 million to Tantech Bamboo Charcoal Co., Ltd., a wholly owned subsidiary; $890,000 to EPakia Inc., a wholly owned subsidiary, and $30,000 to EPakia Canada Inc., a wholly owned subsidiary.
We have not declared or paid any cash dividends, nor do we have any present plan to pay any cash dividends on our common shares in the foreseeable future. We currently intend to retain most, if not all, of our available funds and any future earnings to operate and expand our business.
As of the date of this prospectus, we do not anticipate any difficulties on our ability to transfer cash between subsidiaries. We have not installed any cash management policies that dictate the amount of such funds and how such funds are transferred.
Our common shares may be prohibited from trading on a national exchange or “over-the-counter” markets under the Holding Foreign Companies Accountable Act (the “HFCAA”) if the PCAOB determines it is unable to inspect or investigate completely our auditors for two consecutive years. Pursuant to the HFCAA, the PCAOB issued a Determination Report on December 16, 2021 which found that the PCAOB was unable to inspect or investigate completely registered public accounting firms headquartered in mainland China and Hong Kong. In addition, the PCAOB’s report identified the specific registered public accounting firms which are subject to these determinations. Our auditor, YCM CPA Inc., headquartered in Irvine, California, has been inspected by the PCAOB on a regular basis. Our auditor was not among the PCAOB-registered public accounting firms headquartered in the PRC or Hong Kong that were subject to PCAOB’s determination. On December 15, 2022, the PCAOB removed mainland China and Hong Kong from the list of jurisdictions where it is unable to inspect or investigate completely registered public accounting firms. Notwithstanding the foregoing, in the future, if it is determined that the PCAOB is unable to inspect or investigate our auditor completely, or if there is any regulatory change or step taken by PRC regulators that does not permit our auditor to provide audit documentations to the PCAOB for inspection or investigation, or the PCAOB expands the scope of the Determination so that we are subject to the HFCAA, as the same may be amended, you may be deprived of the benefits of such inspection. Any audit reports not issued by auditors that are completely inspected or investigated by the PCAOB, or a lack of PCAOB inspections of audit work undertaken in China that prevents the PCAOB from regularly evaluating our auditor’s audits and their quality control procedures, could result in a lack of assurance that our financial statements and disclosures are adequate and accurate, which could result in limitation or restriction to our access to the U.S. capital markets and trading of our securities, including trading on the national exchange or “over-the-counter” markets, may be prohibited under the HFCAA. See “Risk Factors — Our shares may be delisted under the Holding Foreign Companies Accountable Act if the PCAOB is unable to inspect our auditors for two consecutive years” for more information.
Investing in our securities being offered pursuant to this prospectus involves a high degree of risk. You should carefully read and consider the risk factors beginning on page 41 of this prospectus, as well as those included in the periodic and other reports we file with the Securities and Exchange Commission before you make your investment decision.
Neither the Securities and Exchange Commission, any United States state securities commission, the British Virgin Islands Monetary Authority, nor any state securities commission has approved or disapproved of these securities or determined if this prospectus is truthful or complete. Any representation to the contrary is a criminal offense.
The date of this prospectus is July 26, 2024
| vi |
| Table of Contents |
|
|
| Page |
|
|
| 1 |
| |
|
|
|
|
|
|
| 2 |
| |
|
|
|
|
|
|
| 17 |
| |
|
|
|
|
|
|
| 18 |
| |
|
|
|
|
|
|
| 41 |
| |
|
|
|
|
|
|
| 80 |
| |
|
|
|
|
|
|
| 80 |
| |
|
|
|
|
|
|
| 81 |
| |
|
|
|
|
|
|
| 85 |
| |
|
|
|
|
|
|
| 86 |
| |
|
|
|
|
|
|
| 92 |
| |
|
|
|
|
|
|
| 92 |
| |
|
|
|
|
|
|
| 92 |
| |
|
|
|
|
|
|
| 92 |
| |
|
|
|
|
|
|
| 93 |
| |
|
|
|
|
|
|
| 93 |
| |
|
|
|
|
|
| Disclosure of Commission Position on Indemnification for Securities Act Liabilities |
| 95 |
|
| vii |
| Table of Contents |
SPECIAL NOTE REGARDING FORWARD-LOOKING STATEMENTS
This prospectus and our SEC filings that are incorporated by reference into this prospectus contain or incorporate by reference forward-looking statements within the meaning of Section 27A of the Securities Act and Section 21E of the Exchange Act. All statements other than statements of historical fact are “forward-looking statements,” including any projections of earnings, revenue or other financial items, any statements of the plans, strategies and objectives of management for future operations, any statements concerning proposed new projects or other developments, any statements regarding future economic conditions or performance, any statements of management’s beliefs, goals, strategies, intentions and objectives, and any statements of assumptions underlying any of the foregoing. The words “believe,” “anticipate,” “estimate,” “plan,” “expect,” “intend,” “may,” “could,” “should,” “potential,” “likely,” “projects,” “continue,” “will,” and “would” and similar expressions are intended to identify forward-looking statements, although not all forward-looking statements contain these identifying words. Forward-looking statements reflect our current views with respect to future events, are based on assumptions and are subject to risks and uncertainties. We cannot guarantee that we actually will achieve the plans, intentions or expectations expressed in our forward-looking statements and you should not place undue reliance on these statements. There are a number of important factors that could cause our actual results to differ materially from those indicated or implied by forward-looking statements. These important factors include those discussed under the heading “Risk Factors” contained or incorporated by reference in this prospectus and in the applicable prospectus supplement and any free writing prospectus we may authorize for use in connection with a specific offering. These factors and the other cautionary statements made in this prospectus should be read as being applicable to all related forward-looking statements whenever they appear in this prospectus. Except as required by law, we undertake no obligation to update publicly any forward-looking statements, whether as a result of new information, future events or otherwise.
| 1 |
| Table of Contents |
This prospectus describes the general manner in which the Selling Shareholders may offer from time to time up to an aggregate of 61,313,874 Common Shares, consisting of 3,750,000 Common Shares held by the Selling Shareholders, up to 450,000 Common Shares issuable upon the exercise of the Pre-Funded Warrants, up to a maximum of 45,985,404 Common Shares issuable upon the exercise of the Series A Warrants, including Common Shares that may become issuable pursuant to certain anti-dilution adjustments, and up to a maximum of 11,128,470 Common Shares issuable upon the exercise of the Series B Warrants. You should rely only on the information contained in this prospectus and the related exhibits, any prospectus supplement or amendment thereto and the documents incorporated by reference, or to which we have referred you, before making your investment decision. Neither we nor the Selling Shareholders have authorized anyone to provide you with different information. If anyone provides you with different or inconsistent information, you should not rely on it. This prospectus, any prospectus supplement or amendments thereto do not constitute an offer to sell, or a solicitation of an offer to purchase, the Common Shares offered by this prospectus, any prospectus supplement or amendments thereto in any jurisdiction to or from any person to whom or from whom it is unlawful to make such offer or solicitation of an offer in such jurisdiction. You should not assume that the information contained in this prospectus, any prospectus supplement or amendments thereto, as well as information we have previously filed with the U.S. Securities and Exchange Commission (the “SEC”), is accurate as of any date other than the date on the front cover of the applicable document.
If necessary, the specific manner in which the Common Shares may be offered and sold will be described in a supplement to this prospectus, which supplement may also add, update or change any of the information contained in this prospectus. To the extent there is a conflict between the information contained in this prospectus and the prospectus supplement, you should rely on the information in the prospectus supplement, provided that if any statement in one of these documents is inconsistent with a statement in another document having a later date-for example, a document incorporated by reference in this prospectus or any prospectus supplement-the statement in the document having the later date modifies or supersedes the earlier statement.
Neither the delivery of this prospectus nor any distribution of Common Shares pursuant to this prospectus shall, under any circumstances, create any implication that there has been no change in the information set forth or incorporated by reference into this prospectus or in our affairs since the date of this prospectus. Our business, financial condition, results of operations and prospects may have changed since such date.
As permitted by SEC rules and regulations, the registration statement of which this prospectus forms a part includes additional information not contained in this prospectus. You may read the registration statement and the other reports we file with the SEC at its website or at its offices described below under “Where You Can Find More Information.”
Except as otherwise indicated by the context, references in this prospectus to:
|
| · | “we,” “us,” “the Company,” “our,” “THL” and “Tantech” are to Tantech Holdings Ltd, a British Virgin Islands company limited by shares (formerly, Sinoport Enterprises Limited); |
|
|
|
|
|
| · | USCNHK are to USCNHK Group Limited, a Hong Kong limited company, which is a wholly owned subsidiary of THL; |
|
|
|
|
|
| · | EAG are to EAG International Vantage Capitals Limited, a Hong Kong limited company, which is a wholly owned subsidiary of THL; |
|
|
|
|
|
| · | China East are to China East Trade Co., Limited., a Hong Kong company, which is a wholly owned subsidiary of Eurasia. |
|
|
|
|
|
| · | EPakia are to EPakia Inc., a Delaware corporation, which is a wholly owned subsidiary of THL; |
|
|
|
|
|
| · | “PRC Subsidiaries” and “Operating Subsidiaries” are to our subsidiaries established and operated in mainland China, including: |
|
|
|
|
|
| · | Tantech Holdings (Lishui) Co., Ltd. (“Lishui Tantech”), which is a wholly owned subsidiary of USCNHK ; |
| 2 |
| Table of Contents |
|
| · | Euroasia New Energy Automotive (Jiangsu) Co., Ltd. (“Euroasia New Energy”), which is a wholly owned subsidiary of EAG; |
|
|
|
|
|
| · | Shanghai Jiamu Investment Management Co., Ltd. (“Jiamu”), which is a wholly owned subsidiary of EAG; |
|
|
|
|
|
| · | Lishui Xincai Industrial Co., Ltd. (“Lishui Xincai”), which is a wholly owned subsidiary of Lishui Tantech; |
|
|
|
|
|
| · | Lishui Smart New Energy Automobile Co., Ltd. (“Lishui Smart”), which is a wholly owned subsidiary of Lishui Tantech; |
|
|
|
|
|
| · | Zhejiang Shangnilai Technology Co., Ltd. (“Shangnilai,” formerly Zhejiang Shangchi New Energy Automobile Co., Ltd.), which is a wholly owned subsidiary of Lishui Tantech; |
|
|
|
|
|
| · | Lishui Jikang Energy Technology Co., Ltd. (“Jikang Energy”), which is a wholly owned subsidiary of Lishui Xincai; |
|
|
|
|
|
| · | Hangzhou Tanbo Technology Co., Ltd., a PRC company (“Tanbo Tech”), which is a wholly owned subsidiary of Lishui Xincai; |
|
|
|
|
|
| · | Hanzhou Wangbo Investment Management Co., Ltd (“Wangbo”), which is a wholly owned subsidiary of Jiamu; |
|
|
|
|
|
| · | Hangzhou Jiyi Investment Management Co., Ltd. (“Jiyi”), which is a wholly owned subsidiary of Jiamu: |
|
|
|
|
|
| · | Shangchi Automobile Co., Ltd. (“Shangchi Automobile”), which is 51% owned by Wangbo, 19% owned by Jiyi, and 30% owned by an unrelated third party; |
|
|
|
|
|
| · | Shenzhen Yimao New Energy Sales Co., Ltd. (“Shenzhen Yimao”), which is a wholly owned subsidiary of Shangchi Automobile. |
|
|
|
|
|
| · | Eurasia Holdings (Zhejiang) Co., Ltd. (“Eurasia Zhejiang”), which is a wholly owned subsidiary of EAG; |
|
|
|
|
|
| · | Hangzhou Eurasia Supply Chain Co., Ltd. (“Hangzhou Eurasia”), which is a wholly owned subsidiary of Eurasia Zhejiang; |
|
|
|
|
|
| · | Gangyu Trading (Jiangsu) Co., Ltd., which is a wholly owned subsidiary of Euroasia New Energy; |
|
|
|
|
|
| · | Shangchi (Zhejiang) Intelligent Equipment Co., Ltd (“Shangchi Intelligent Equipment”), which is a wholly owned subsidiary of Euroasia; |
|
|
|
|
|
| · | Shanghai Wangju Industrial Group Co., Ltd. (“Shanghai Wangju”), which is a wholly owned subsidiary of Jiamu; |
|
|
|
|
|
| · | Shenzhen Shangdong Trading Co., Ltd. (“Shenzhen Shangdong”), which is a wholly owned subsidiary of Shanghai Wangju; |
|
|
|
|
|
| · | First International Commercial Factoring (Shenzhen) Co., Ltd., which is 75% owned by Shenzhen Shangdong and 25% by China East; and |
|
|
|
|
|
| · | Zhejiang Shangchi Medical Equipment Co., Ltd., which is a wholly owned subsidiary of Shangchi Intelligent Equipment. |
|
|
|
|
|
| · | all references to “RMB,” “Renminbi” and “¥” are to the legal currency of China and all references to “USD,” “U.S. dollars,” “dollars,” and “$” are to the legal currency of the United States; and |
|
|
|
|
|
| · | “China” and “PRC” refer to the People’s Republic of China, and for the purpose of this prospectus only, excluding Taiwan, Hong Kong and Macau. |
| 3 |
| Table of Contents |
ABOUT TANTECH HOLDINGS LTD
Tantech is not a PRC operating company but a holding company incorporated in the British Virgin Islands. As a holding company, we own equity interests, directly or indirectly, in our Subsidiaries based in mainland China, Hong Kong and the U.S. The vast majority of the business operations are conducted by our Subsidiaries based in mainland China.
Investors in Tantech’s securities are not purchasing an equity interest in our operating subsidiaries in mainland China, but instead are purchasing an equity interest in a British Virgin Islands holding company.
This summary highlights selected information that is presented in greater detail elsewhere, or incorporated by reference, in this prospectus. It does not contain all of the information that may be important to you and your investment decision. Before investing in the securities that we are offering, you should carefully read this entire prospectus, including the matters set forth under the section of this prospectus captioned “Risk Factors,” “Cautionary Note Regarding Forward-Looking Statements” and the financial statements and related notes and other information that we incorporate by reference herein, including, but not limited to, our 2023 Annual Report and our other SEC reports.
Overview
Our PRC Subsidiaries develop and manufacture bamboo-based charcoal products for industrial energy applications and household cooking, heating, purification, agricultural and cleaning uses. We have grown over the past decade to become a pioneer in charcoal products industry made from carbonized bamboo. We are a highly specialized high-tech enterprise producing, researching and developing bamboo charcoal-based products with an established domestic and international sales and distribution network. On July 12, 2017, we completed the acquisition of Suzhou E Motors Co, which became known as Shangchi Automobile, a specialty electric vehicles manufacturer based in Zhangjiagang City, Jiangsu Province. Manufacturing and sale of electric vehicles and specialty vehicles are a major segment of our business operations. Two of our PRC Subsidiaries focus on production and sale of electric vehicles.
| 4 |
| Table of Contents |
The following diagram depicts our main business segments and lines of products:

We oversee a national sales network that has a presence in 19 cities throughout China for our charcoal products. Through distributors, our charcoal products are also sold in Japan, South Korea, Taiwan, the Middle East and Europe. In addition to our bamboo charcoal products, we also derive revenues from our trading activities, which primarily relate to industrial purchases and sales of charcoal.
Further, we own an indirect 18% interest in Libo Haokun Stone Co., Ltd., a marble mining operating company, and an indirect 14.76% interest in Fuquan Chengwang, a basalt mining company.
Shangchi Automobile has to date developed a full range of electric buses and specialty vehicles. Its products include electric buses, electric logistics cars, and electric specialty vehicles, such as high-speed brushless cleaning cars, electric cleaning cars, special emergency vehicles, and funeral cars.
Since 2022, we expanded into two new lines of business—biodegradable packaging business and commercial factoring service. Biodegradable packaging is a type of packaging that is designed to break down naturally in the environment, without leaving behind harmful pollutants or waste. The market for biodegradable packaging has been growing rapidly in recent years, driven by increased awareness of environmental issues and the desire to reduce plastic waste. We generated approximately $0.7 million and $4.0 million revenue from biodegradable packaging business in fiscal 2023 and 2022, respectively.
We offer commercial factoring services to customers seeking financing for their receivables. We generated approximately $2.2 million and $1.4 million financing interest income in fiscal 2023 and 2022, respectively.
We rely on a combination of patent, trademark and trade secret laws and non-disclosure agreements and other methods to protect our intellectual property rights. We currently own six patents and fifty-eight trademarks in China with respect to our bamboo charcoal production and two patents and fifteen trademarks in China with respect to our vehicle production.
| 5 |
| Table of Contents |
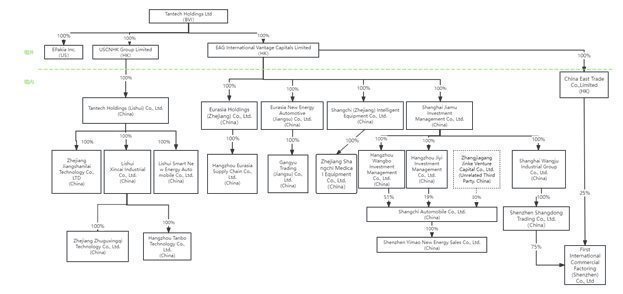
Corporate Structure
The following diagram illustrates our current corporate structure:

Holding Company Structure
Tantech is a British Virgin Islands holding company incorporated on November 9, 2010 under the BVI Companies Act, 2004, as a company limited by shares. Tantech is currently not actively engaging in any business. You may never hold equity interests in the operating PRC Subsidiaries. As of the date of this prospectus, Tantech is authorized to issue unlimited number of common shares, no par value each. As of the date of this prospectus, there are 8,343,755 common shares issued and outstanding. Tantech controls and receives the economic benefits of the business operations of our PRC subsidiaries through equity ownership. USCNHK was formed on October 17, 2008 under the Companies Ordinance (Chapter 32) of Hong Kong. Euroasia was formed on April 27, 2015 as a limited company in Hong Kong. USCNHK and Euroasiais are each a holding company owning equity interests in our subsidiaries based in mainland China. We currently do not have a VIE in our corporate structure.
Summary of Risk Factors
Investing in our Common Shares involves significant risks. You should carefully consider all of the information in this prospectus before making an investment in our Common Shares. Below please find a summary of the principal risks we face, organized under relevant headings. These risks are discussed more fully in the section titled “Risk factors.”
Risks Related To This Offering
|
| · | A large number of Common Shares may be sold in the market following this offering, which may significantly depress the market price of our Common Shares. |
|
|
|
|
|
| · | We cannot assure you that our Common Shares will remain listed on Nasdaq or any other securities exchange. |
|
|
|
|
|
| · | There has been and may continue to be significant volatility in the volume and price of our Common Shares on Nasdaq. |
|
|
|
|
|
| · | We have not paid and do not intend to pay dividends on our Common Shares and investors may never receive a return on their investment. |
| 6 |
| Table of Contents |
Risks Related to Doing Business in China
We are based in China and have the majority of our operations in China, and as a result, we face risks and uncertainties related to doing business in China. Such risks include, without limitation:
|
| · | Uncertainties with respect to the PRC legal system could have a material adverse effect on us. |
|
|
|
|
|
| · | If the Chinese government determines that our corporate structure does not comply with Chinese regulations, or if Chinese regulations change or are interpreted differently in the future, the value of our ordinary shares may decline in value or become worthless. |
|
|
|
|
|
| · | China’s economic, political and social conditions, as well as government policies, laws and regulations may change quickly with little advance notice, and any such sudden changes could have a material adverse effect on our business and the value of our Common Shares. |
|
|
|
|
|
| · | The Chinese government exerts substantial influence over the manner in which we may conduct our business activities and may intervene or influence our operations at any time, which could result in a material change in our operations and the value of our Common Shares. |
|
|
|
|
|
| · | We are required to complete filing procedures with the CSRC in connection with securities issuance and may be subject to approval, filing or other procedures with other Chinese regulatory authorities under PRC law; we cannot predict whether we will be able, or how long it will take us, to obtain such approval or complete such filing or other procedures. |
|
|
|
|
|
| · | The PRC government exerts substantial influence over the manner in which we conduct our business through our subsidiaries in China and may intervene in or influence the operations of our subsidiaries at any time, which could result in a material change in our operations and cause the value of our ordinary shares to significantly decline or become worthless. |
|
|
|
|
|
| · | The Chinese government may exert more oversight and control over offerings that are conducted overseas and foreign investment in China-based issuers. As a result, we face uncertainty about future actions by the PRC government that could significantly affect our ability to offer or continue to offer securities to investors and cause the value of our securities to significantly decline or be worthless. |
|
|
|
|
|
| · | Trading in our securities may be prohibited under the Holding Foreign Companies Accountable Act if the PCAOB determines that it cannot inspect or investigate completely our auditors for two consecutive years. |
|
|
|
|
|
| · | We may be classified as a PRC “resident enterprise” for PRC enterprise income tax purposes. Such classification would likely result in unfavorable tax consequences to us and our non-PRC shareholders and have a material adverse effect on our results of operations and the value of your investment. |
|
|
|
|
|
| · | Our PRC subsidiaries are subject to restrictions on paying dividends or making other payments to us, which may restrict our ability to satisfy our liquidity requirements. |
Implication of Being a Foreign Private Issuer
We are a foreign private issuer within the meaning of the rules under the Securities Exchange Act of 1934, as amended (the “Exchange Act”). As such, we are exempt from certain provisions applicable to United States domestic public companies. For example:
|
| · | we are not required to provide as many Exchange Act reports or provide periodic and current reports as frequently as a domestic public company; |
| 7 |
| Table of Contents |
|
| · | we are exempt from certain U.S. federal securities law provisions applicable to U.S. domestic issuers and are also permitted to rely on exemptions from certain Nasdaq corporate governance standards applicable to U.S. issuers, and such exemptions may afford less protection to shareholders; |
|
|
|
|
|
| · | we are not required to provide the same level of disclosure on certain issues, such as executive compensation; |
|
|
|
|
|
| · | we are exempt from certain provisions of Regulation FD aimed at preventing issuers from making selective disclosures of material information; and |
|
|
|
|
|
| · | we are not required to comply with the sections of the Exchange Act regulating the solicitation of proxies, consents or authorizations in respect of a security registered under the Exchange Act. |
Permission Required from the PRC Authorities for the Company’s Operation and Securities Issuance
We conduct our business in China through our subsidiaries, and prior to August 2021, also through our VIEs in China. Our operations in China are governed by PRC laws and regulations. We are required to obtain certain permissions from the PRC authorities to operate, issue securities to foreign investors, and transfer certain data. The PRC government has exercised, and may continue to exercise, substantial influence or control over virtually every sector of the Chinese economy through regulation and state ownership. Our ability to operate in China may be undermined if our PRC subsidiaries are not able to obtain or maintain approvals to operate in China. The central or local governments could impose new, stricter regulations or interpretations of existing regulations that could require additional expenditures, and efforts on our part to ensure our compliance with such regulations or interpretations. To operate our general business activities currently conducted in mainland China, each of our PRC subsidiaries is required to obtain a business license from the local counterpart of the State Administration for Market Regulation, or SAMR. Each of our PRC subsidiaries has obtained a valid business license from the local SAMR, and no application for any such license has been denied. Our PRC subsidiaries are also required to obtain certain licenses and permits, including but not limited to the following material licenses and permits: the Wood and Bamboo Operation and Processing Approval Certificate issued by Zhejiang provincial government for our consumer product segment and our electric vehicles (EVs) and fuel vehicles being listed in the Announcement of the Vehicle Manufacturers and Products issued by the Ministry of Industry and Information Technology of PRC, or the MIIT, which is the entry approval for Shangchi Automobile to become a qualified manufacturer of vehicles and for the manufacturing and sales of our EVs and other vehicles. As of the date of this prospectus, as advised by our PRC legal counsel, Zhejiang Zhengbiao Law Firm, we and our PRC subsidiaries have received all requisite permits, approvals and certificates from the PRC government authorities to conduct our business operations in China. To our knowledge, no permission or approval has been denied or revoked. However, given the uncertainties of interpretation and implementation of relevant laws and regulations and the enforcement practice by government authorities, we cannot be certain that relevant policies in this regard will not change in the future, which may require us or our subsidiaries to obtain additional licenses, permits, filings or approvals for conducting our business in the PRC. If we or our subsidiaries do not receive or maintain required permissions or approvals, or inadvertently conclude that such permissions or approvals are not required, we may be subject to governmental investigations or enforcement actions, fines, penalties, suspension of operations, or be prohibited from engaging in relevant business or conducting securities offering, and these risks could result in a material adverse change in our operations, significantly limit or completely hinder our ability to offer or continue to offer securities to investors, or cause such securities to significantly decline in value or become worthless.
In connection with our previous issuance of securities to foreign investors, under current PRC laws, regulations and regulatory rules, as of the date of this prospectus, we and our PRC subsidiaries, (i) are not required to obtain permissions from the China Securities Regulatory Commission, or the CSRC, (ii) are not required to go through cybersecurity review by the Cyberspace Administration of China, or the CAC, and (iii) have not received or were denied such requisite permissions by any PRC authority. However, the PRC government has recently indicated an intent to exert more oversight and control over offerings that are conducted overseas and/or foreign investment in China-based issuers.
| 8 |
| Table of Contents |
On February 17, 2023, with the approval of the State Council, China Securities Regulatory Commission (the “CSRC”) issued the relevant system and rules for the management of overseas listing records, which will be implemented from March 31, 2023. A total of six institutional rules (the “Listing Records Rules”) have been issued this time, including the Trial Measures for the Administration of Overseas Issuance and Listing of Securities by Domestic Enterprises (hereinafter referred to as the “Trial Measures”) and five supporting guidelines. Under the Listing Records Rules, a company established in mainland China seeking securities offering and listing, by both direct or indirect means, in an overseas market is required to undertake filing procedures with the CSRC for its overseas offering and listing activities. The Trial Measures also set forth a list of circumstance under which overseas offering and listing by domestic companies established in mainland China is prohibit, including: (i) where such securities offering and listing is explicitly prohibited by the PRC laws; (ii) where the intended securities offering and listing may endanger national security as reviewed and determined by competent PRC authorities under the State Council in accordance with PRC laws; (iii) where the domestic company established in mainland China, or its controlling shareholders and the actual controller, have committed crimes such as corruption, bribery, embezzlement, misappropriation of property or undermining the order of the socialist market economy during the latest three (3) years; (iv) where the domestic company established in mainland China seeking securities offering and listing is suspected of committing crimes or major violations of laws and regulations, and is under investigation according to law, and no conclusion has yet been made thereof; and (v) where there are material ownership disputes over equity held by the controlling shareholder of the company established in mainland China or by other shareholders that are controlled by the controlling shareholder and/or actual controller. In accordance with the Trial Measures, the listing and trading of our Common Shares on Nasdaq is deemed as an indirect overseas offering and listing by domestic companies established in mainland China, and thus, we are subject to the Listing Records Rules and the relevant filing procedures as required. Further, we believe, as of the date of this prospectus, none of the circumstances prohibiting the overseas offering and listing by domestic companies established in mainland China as listed above applies to us, and we can offer and continue to offer our Common Shares on Nasdaq.
In accordance with the Notice on the Arrangement for the Filing of Overseas Offering and Listing by Domestic Companies issued by the CSRC along with the Listing Records Rules on the same day, we are deemed as an “Existing Issuer” because we had been listed overseas before March 31, 2023. Under such Notice, we are not required to undertake the initial filing procedure immediately. However, we shall carry out filing procedures as required in a timely manner for the subsequent events, including any further follow-up offerings on Nasdaq, dual and/or secondary offering and listing on different overseas markets, and occurrence of material events including change of control, investigations or sanctions imposed by overseas securities regulatory agencies or other relevant competent authorities, change of listing status or transfer of listing segment, and voluntary or mandatory delisting. If we or our Mainland China Subsidiaries in future fail to undertake filing procedures as stipulated in the Trial Measures, or offer and list securities in an overseas market in violation of the Trial Measures, the CSRC may order rectification, issue warnings to us and/or our Mainland China Subsidiaries, and impose a fine of between RMB 1,000,000 yuan and RMB 10,000,000 yuan. The CSRC may also inform its regulatory counterparts in the overseas jurisdictions, such as the SEC, via cross-border securities regulatory cooperation mechanisms.
Further, on February 24, 2023, the CSRC, together with Ministry of Finance, National Administration of State Secrets Protection, and National Archives Administration of China, released the Provisions on Strengthening the Confidentiality and Archives Administration Related to the Overseas Securities Offering and Listing by Domestic Enterprises (the “Confidentiality Provisions”), which will come into effect on March 31, 2023 with the Trial Measures. Under the Confidentiality Provisions, domestic companies established in mainland China seeking overseas offering and listing, by both direct and indirect means, are required to institute a sound confidentiality and archives system. If such domestic companies established in mainland China intend to, either directly or through its overseas listed entity, publicly disclose or provide to relevant individuals or entities including securities companies, securities service providers and overseas regulators, any documents and materials that contain state secrets or working secrets of government agencies, they shall obtain approval from competent authorities and complete the relevant filing procedure with the competent secrecy administrative department prior to their disclosure or provision of such documents and materials. Further, if they provide or publicly disclose documents and materials which may adversely affect national security or public interests, they shall strictly follow the corresponding procedures in accordance with relevant laws and regulations. Once effective, any failure or perceived failure by us or our subsidiaries to comply with the above confidentiality and archives administration requirements under the Confidentiality Provisions and other relevant PRC laws and regulations may cause relevant entities to be held legally liable by competent authorities, and referred to the judicial organ to be investigated for criminal liability if suspected of committing a crime. As of the date of this prospectus, we believe that we and our subsidiaries have not provided or publicly disclosed any documents or materials involving state secrets or work secrets of PRC government agencies or any of which may adversely affect national security or public interests, to relevant securities companies, securities service institutions, overseas regulatory agencies and other entities and individuals. We intend to strictly comply with the Confidentiality Provisions and other relevant PRC laws and regulations in our offering and listing on Nasdaq in future.
| 9 |
| Table of Contents |
However, any failure of us or our mainland China subsidiaries to fully comply with the Listing Records Rules and/or the Confidentiality Provisions, once effective, may significantly limit or completely hinder our ability to offer or continue to offer our Common Shares on Nasdaq, cause significant disruption to our business operations, severely damage our reputation, materially and adversely affect our financial condition and results of operations and cause our Common Shares to significantly decline in value or become worthless.
On July 10, 2021, the CAC published a revised draft revision to the Cybersecurity Review Measures for public comment, or the Revised Cybersecurity Measures. Under these measures, an operator having more than one million users shall be subject to cybersecurity review before listing abroad. The cybersecurity review will evaluate the risk of critical information infrastructure, core data, important data, or a large amount of personal information being influenced, controlled or maliciously used by foreign governments after going public overseas. The procurement of network products and services, data processing activities and overseas listing should also be subject to cybersecurity review if they concern or potentially pose risks to national security. According to the effective Cybersecurity Review Measures, online platform/website operators of certain industries may be identified as critical information infrastructure operators by the CAC, once they meet standard as stated in the National Cybersecurity Inspection Operation Guide, and such operators may be subject to cybersecurity review. On December 28, 2021, the CAC, the National Development and Reform Commission (“NDRC”), and other government agencies jointly issued the final version of the Revised Measures for Cybersecurity Review, or the Measures, which took effect on February 15, 2022 and replaced the previously issued Revised Cybersecurity Review Measures. Under the Measures, an “online platform operator” in possession of personal data of more than one million users must apply for a cybersecurity review if it intends to list its securities on a foreign stock exchange. The operators of critical information infrastructure and the online platform operators (collectively, the “Operators”) carrying out data processing activities that affect or may affect national security, shall conduct a cybersecurity review, and any online platform operator who controls more than one million users’ personal information must go through a cybersecurity review by the cybersecurity review office if it seeks to be listed in a foreign country. Pursuant to the Measures, we believe we are not subject to the cybersecurity review by the CAC, given that (i) we possess personal information of a relatively small number of users in our business operations as of the date of this prospectus, significantly less than one million users; and (ii) data processed in our business does not have a bearing on national security and thus shall not be classified as core or important data by the PRC authorities. We don’t believe that we are an Operator within the meaning of the Measures, nor do we control more than one million users’ personal information, and as such, we should not be required to apply for a cybersecurity review under the Revised Measures. Further, an expert interpretation of the Measures published at the CAC’s website on February 17, 2022 indicated no application review is required for operators that have been listed abroad before the implementation of the Revised Cybersecurity Measures. However, the Measures were just recently released and there is a general lack of guidance and substantial uncertainties exist with respect to their interpretation and implementation. For example, certain terms used in the Measures are not defined and require further clarification on their meaning. Whether the data processing activities carried out by traditional enterprises (such as food, medicine, manufacturing, and merchandise sales enterprises) are subject to such review and the scope of the review remain to be further clarified by the regulatory authorities in the subsequent implementation process.
The PRC government recently initiated a series of regulatory actions and statements to regulate business operations in China, including adopting new measures to extend the scope of cybersecurity reviews, cracking down on illegal activities in the securities market, and expanding the efforts in anti-monopoly enforcement. The PRC government is increasingly focused on data security. In July 2021, the CAC opened cybersecurity probes into several U.S.-listed technology companies focusing on anti-monopoly regulation, and how companies collect, store, process and transfer data. On November 14, 2021, the CAC published the Draft Regulations on Network Data Security Management in November 2021 for public comments, which among other things, stipulates that a data processor listed overseas must conduct an annual data security review by itself or by engaging a data security service provider and submit the annual data security review report for a given year to the municipal cybersecurity department before January 31 of the following year. If the Draft Regulations on Network Data Security Management are enacted in the current form, we, as an overseas listed company, would be required to carry out an annual data security review and comply with the relevant reporting obligations. As of the date of this prospectus, the draft regulations have been released for public comment only and have not been formally adopted. The final provisions and the timeline for its adoption are subject to changes and uncertainties. We have been closely monitoring the regulatory development in China, particularly regarding the requirements of approvals, annual data security review or other procedures that may be imposed on us. If any approval, review or other procedure is in fact required, we cannot assure our investors that we will be able to obtain such approval or complete such review or other procedure timely or at all. For any approval that we may be able to obtain, it could nevertheless be revoked and the terms of its issuance may impose restrictions on our operations and/or securities offerings. The PRC regulatory requirements with respect to cybersecurity and data security are constantly evolving and can be subject to varying interpretations and significant changes, resulting in uncertainties about the scope of our responsibilities in that regard. Failure to comply with these cybersecurity and data privacy requirements in a timely manner, or at all, may subject us to government enforcement actions and investigations, fines, penalties, suspension or disruption of our operations.
| 10 |
| Table of Contents |
Because we are relying on advice of our PRC counsel with regard to PRC laws, there is uncertainty inherent in relying on an opinion of counsel in connection with whether we are required to obtain permissions from a governmental agency that is required to approve of our operations and/or listings. In the event that an government approval is required, we cannot assure our investor that we will be able to receive clearance in a timely manner, or at all. Any failure of us to fully comply with new regulatory requirements may significantly limit or completely hinder our ability to offer or continue to offer our common shares, cause significant disruption to our business operations, severely damage our reputation, materially and adversely affect our financial condition and results of operations and cause our shares to significantly decline in value or become worthless.
For more detailed information, see “Risk Factors-Risks Relating to Doing Business in China.”
The Holding Foreign Companies Accountable Act (“HFCAA”)
Our common shares may be prohibited from trading on a national exchange or “over-the-counter” markets under the HFCAA if the Public Company Accounting Oversight Board of the United States (“PCAOB”) determines it is unable to inspect or investigate completely our auditors for two consecutive years.
In recent years, U.S. regulatory authorities have continued to express their concerns about challenges in their oversight of financial statement audits of U.S.-listed companies with significant operations in China. As part of a continued regulatory focus in the United States on access to audit and other information, the Holding Foreign Companies Accountable Act, or the HFCAA, was enacted on December 18, 2020. The HFCAA includes requirements for the SEC to identify issuers whose audit work is performed by auditors that the PCAOB is unable to inspect or investigate completely because of a restriction imposed by a non-U.S. authority in the auditor’s local jurisdiction. The HFCAA also requires that, to the extent that the PCAOB has been unable to inspect an issuer’s auditor for three consecutive years since 2021, the SEC shall prohibit its securities registered in the United States from being traded on any national securities exchange or over-the-counter markets in the United States.
Pursuant to the HFCAA, the PCAOB issued a Determination Report on December 16, 2021 which found that the PCAOB is unable to inspect or investigate completely registered public accounting firms headquartered in mainland China and Hong Kong. In addition, the PCAOB’s report identified the specific registered public accounting firms which are subject to these determinations. On August 26, 2022, the CSRC, the Ministry of Finance of the PRC (the “MOF”), and the PCAOB signed a Statement of Protocol (the “Protocol”), governing inspections and investigations of audit firms based in mainland China and Hong Kong. On December 15, 2022, the PCAOB determined that it was able to secure complete access to inspect and investigate registered public accounting firms headquartered in mainland China and Hong Kong and vacated its previous Determinations to the contrary. However, should PRC authorities obstruct or otherwise fail to facilitate the PCAOB’s access in the future, the PCAOB may consider the need to issue a new determination. On December 29, 2022, the Accelerating Holding Foreign Companies Accountable Act was signed into law as part of the Consolidated Appropriations Act, 2023, reducing the number of consecutive non-inspection years required for triggering the prohibitions under the HFCAA from three years to two. Our current auditor, YCM CPA Inc., headquartered in Irvine, California, is a firm registered with the PCAOB and is required by the laws of the U.S. to undergo regular inspections by the PCAOB to assess its compliance with the laws of the U.S. and professional standards. YCM CPA Inc. has been subjected to PCAOB inspections. Notwithstanding the foregoing, in the future, if it is later determined that the PCAOB is unable to inspect or investigate our auditor completely, or if there is any regulatory change or step taken by PRC regulators that does not permit our auditors to provide audit documentations to the PCAOB for inspection or investigation, you may be deprived of the benefits of such inspection. Any audit reports not issued by auditors that are completely inspected or investigated by the PCAOB, or a lack of PCAOB inspections of audit work undertaken in China that prevents the PCAOB from regularly evaluating our auditors’ audits and their quality control procedures, could result in a lack of assurance that our financial statements and disclosures are adequate and accurate, which could result in limitation or restriction to our access to the U.S. capital markets and trading of our securities, including trading on the national exchange or “over-the-counter” markets, may be prohibited under the HFCAA.
| 11 |
| Table of Contents |
Cash Transfer among Tantech and the Subsidiaries
As a holding company, we may rely upon dividends paid to us by our subsidiaries in the PRC to pay dividends and to finance any debt we may incur. As of the date of this prospectus, none of our subsidiaries has issued any dividends or distributions to us and we have not made any dividends or distributions to our shareholders. Our subsidiaries in the PRC generate and retain cash generated from operating activities and re-invest it in our business.
Under BVI law, we may pay a dividend on our shares out of either profit, provided that in no circumstances may a dividend be paid if this would result in us being unable to pay our debts due in the ordinary course of business. If we determine to pay dividends, as a holding company, we will be dependent on receipt of funds from our subsidiaries in PRC through our Hong Kong subsidiaries.
Current PRC regulations permit our subsidiary in mainland China to pay dividends to the Company only out of its accumulated profits, if any, determined in accordance with Chinese accounting standards and regulations. Under our current corporate structure, we rely on dividend payments or other distributions from our subsidiaries to fund any cash and financing requirements we may have, including the funds necessary to pay dividends and other cash distributions to our shareholders or to service any debt we may incur. If any subsidiary incurs debt on its own behalf in the future, the instruments governing such debt may restrict its ability to pay dividends to us. In addition, under PRC laws and regulations, each of our Chinese subsidiaries is required to set aside a portion of their net income each year to fund a statutory surplus reserve until such reserve reaches 50% of its registered capital. This reserve is not distributable as dividends. As a result, our PRC subsidiaries are restricted in their ability to transfer a portion of its net assets to us in the form of dividends, loans or advances. Further, the PRC government also imposes controls on the conversion of RMB into foreign currencies and the remittance of currencies out of the PRC. Therefore, we may experience difficulties in completing the administrative procedures necessary to obtain and remit foreign currency for the payment of dividends from our profits, if any. If we are unable to receive funds from our subsidiaries, we may be unable to pay cash dividends on our common shares.
Cash dividends, if any, on our common shares will be paid in U.S. dollars. If we are considered a PRC tax resident enterprise for tax purposes, any dividends we pay to our overseas shareholders may be regarded as China-sourced income and as a result may be subject to PRC withholding tax at a rate of up to 10%. A 10% PRC withholding tax is applicable to dividends payable to investors that are non-resident enterprises. Any gain realized on the transfer of common shares by such investors is also subject to PRC tax at a current rate of 10% which in the case of dividends will be withheld at source if such gain is regarded as income derived from sources within the PRC.
Pursuant to the Arrangement between Mainland China and the Hong Kong Special Administrative Region for the Avoidance of Double Taxation and Tax Evasion on Income, or the Double Tax Avoidance Arrangement, the 10% withholding tax rate may be lowered to 5% if a Hong Kong resident enterprise owns no less than 25% of a PRC resident enterprise. However, the 5% withholding tax rate does not automatically apply and certain requirements must be satisfied, including without limitation that (a) the Hong Kong resident enterprise must be the beneficial owner of the relevant dividends; and (b) the Hong Kong resident enterprise must directly hold no less than 25% share ownership in a PRC entity during the 12 consecutive months preceding its receipt of the dividends. In current practice, a Hong Kong entity must obtain a tax resident certificate from the Hong Kong tax authority to apply for the 5% lower PRC withholding tax rate. As the Hong Kong tax authority will issue such a tax resident certificate on a case-by-case basis, we cannot be certain that we will be able to obtain the tax resident certificate from the relevant Hong Kong tax authority and enjoy the preferential withholding tax rate of 5% under the Double Taxation Arrangement with respect to dividends to be paid by our PRC subsidiaries to our Hong Kong subsidiaries. As of the date of this prospectus, we have not applied for the tax resident certificate from the relevant Hong Kong tax authority. Our Hong Kong subsidiaries intend to apply for the tax resident certificate when our subsidiaries in mainland China plan to declare and pay dividends to their Hong Kong parent companies.
| 12 |
| Table of Contents |
As an offshore holding company, we will be permitted under PRC laws and regulations to provide funding from the proceeds of our offshore fund-raising activities to our subsidiaries in China only through loans or capital contributions, subject to the satisfaction of the applicable government registration and approval requirements. Before providing loans to our PRC subsidiaries, we will be required to make filings about details of the loans with the State Administration of Foreign Exchange of the PRC (the “SAFE”) in accordance with relevant PRC laws and regulations. Our PRC subsidiaries that receive the loans are only allowed to use the loans for the purposes set forth in these laws and regulations. Under regulations of the SAFE, Renminbi is not convertible into foreign currencies for capital account items, such as loans, repatriation of investments and investments outside of China, unless the prior approval of the SAFE is obtained and prior registration with the SAFE is made. In addition, in accordance with the Notice on the Arrangement for the Filing of Overseas Offering and Listing by Domestic Companies issued by the CSRC along with the Listing Records Rules on the same day, we are deemed as an “Existing Issuer” because we have been listed overseas before March 31, 2023. Under such Notice, we are not required to undertake the initial filing procedure immediately. However, we shall carry out filing procedures as required in a timely manner for the subsequent events, including any further follow-up offerings on Nasdaq, dual and/or secondary offering and listing on different overseas markets, and occurrence of material events including change of control, investigations or sanctions imposed by overseas securities regulatory agencies or other relevant competent authorities, change of listing status or transfer of listing segment, and voluntary or mandatory delisting. If we or our mainland China subsidiaries in future fail to undertake filing procedures as stipulated in the Trial Measures, or offer and list securities in an overseas market in violation of the Trial Measures, the CSRC may order rectification, issue warnings to us and/or our mainland China subsidiaries, and impose a fine of between RMB 1,000,000 yuan and RMB 10,000,000 yuan. The CSRC may also inform its regulatory counterparts in the overseas jurisdictions, such as the SEC, via cross-border securities regulatory cooperation mechanisms.
Under PRC law, we may provide funding to our PRC subsidiaries only through capital contributions or loans, and prior to the dismantling of our PRC consolidated affiliated entities only through loans to our former consolidated affiliated entities, subject to satisfaction of applicable government registration and approval requirements.
For the years ended December 31, 2021, the Company provided working capital loans of $12.0 million in aggregate to our wholly owned subsidiary, USCNHK Group Limited, and provided working loans of $7.0 million in aggregate to our wholly owned subsidiary, Zhejiang Tantech Bamboo Charcoal Co., Ltd.
For the years ended December 31, 2022, the Company provided working capital loans of $8.9 million in aggregate to our wholly owned subsidiary, USCNHK Group Limited, provided working loans of $350,000 in aggregate to our wholly owned subsidiary, EPakia Inc., provided working loans of $20,000 in aggregate to our wholly owned subsidiary EPakia Canada Inc., and provided working loans of $2,000 in aggregate to our wholly owned subsidiary EAG International Vantage Capitals Limited.
For the years ended December 31, 2023, the Company provided working capital loans of $5.9 million in aggregate to our wholly owned subsidiary, Tantech Bamboo Charcoal Co., Ltd.; $890,000 in aggregate to our wholly owned subsidiary, EPakia Inc.; and $30,000 in aggregate to our wholly owned subsidiary, EPakia Canada Inc.
We have not declared or paid any cash dividends, nor do we have any present plan to pay any cash dividends on our common shares in the foreseeable future. We currently intend to retain most, if not all, of our available funds and any future earnings to operate and expand our business.
As of the date of this prospectus, we do not anticipate any difficulties on our ability to transfer cash between subsidiaries. We have not installed any cash management policies that dictate the amount of such funds and how such funds are transferred.
Selected Consolidated Financial Information
In the table below, we provide you with selected consolidated statements of operations data for the fiscal years ended December 31, 2023, 2022 and 2021 and the selected consolidated balance sheets data as of December 31, 2023 and 2022. Our historical results do not necessarily indicate results expected for any future periods. The selected consolidated financial data should be read in conjunction with, and are qualified in their entirety by reference to, our audited consolidated financial statements and related notes.
| 13 |
| Table of Contents |
Consolidated Statements of Operations Information
The tables below disaggregated the Consolidated Statements of Operations and Comprehensive Income (Loss) of the Company into Tantech, its non-PRC Subsidiaries and PRC Subsidiaries that are consolidated for the fiscal years ended December 31, 2023, 2022 and 2021.
|
|
| For the year ended December 31, 2023 |
| |||||||||||||||||
|
|
| Tantech |
|
| Non-PRC |
|
| PRC |
|
|
|
| Consolidated |
| ||||||
|
|
| Holding |
|
| Subsidiaries |
|
| Subsidiaries |
|
| Eliminations |
|
| Total |
| |||||
| Revenues |
| $ | - |
|
| $ | 1,583 |
|
| $ | 46,172 |
|
| $ | (437 | ) |
| $ | 47,318 |
|
| Income for equity method investment |
| $ | 6,677 |
|
| $ | - |
|
| $ | - |
|
| $ | (6,677 | ) |
| $ | - |
|
| Net income |
| $ | 5,583 |
|
| $ | (834 | ) |
| $ | 6,931 |
|
| $ | (6,662 | ) |
| $ | 5,018 |
|
| Comprehensive income |
| $ | 1,361 |
|
| $ | (834 | ) |
| $ | 4,965 |
|
| $ | (4,694 | ) |
| $ | 798 |
|
|
|
| For the year ended December 31, 2022 |
| |||||||||||||||||
|
|
| Tantech |
|
| Non-PRC |
|
| PRC |
|
|
|
| Consolidated |
| ||||||
|
|
| Holding |
|
| Subsidiaries |
|
| Subsidiaries |
|
| Eliminations |
|
| Total |
| |||||
| Revenues |
| $ | - |
|
| $ | 14 |
|
| $ | 53,613 |
|
| $ | (137 | ) |
| $ | 53,490 |
|
| Income for equity method investment |
| $ | 4,243 |
|
| $ | - |
|
| $ | - |
|
| $ | (4,243 | ) |
| $ | - |
|
| Net income |
| $ | 3,021 |
|
| $ | (288 | ) |
| $ | 4,118 |
|
| $ | (4,265 | ) |
| $ | 2,586 |
|
| Comprehensive loss |
| $ | (6,293 | ) |
| $ | (288 | ) |
| $ | (1,235 | ) |
| $ | 1,099 |
|
| $ | (6,717 | ) |
|
|
|
|
|
| For the year ended December 31, 2021 |
| ||||||||||
|
|
| Tantech |
|
| PRC |
|
|
|
| Consolidated |
| |||||
|
|
| Holding |
|
| Subsidiaries |
|
| Eliminations |
|
| Total |
| ||||
| Revenues |
| $ | - |
|
| $ | 55,264 |
|
| $ | - |
|
| $ | 55,264 |
|
| Loss for equity method investment |
| $ | (5,898 | ) |
| $ | - |
|
| $ | 5,898 |
|
| $ | - |
|
| Net loss |
| $ | (8,358 | ) |
| $ | (8,233 | ) |
| $ | 5,898 |
|
| $ | (10,693 | ) |
| Comprehensive loss |
| $ | (5,794 | ) |
| $ | (6,553 | ) |
| $ | 4,190 |
|
| $ | (8,157 | ) |
| 14 |
| Table of Contents |
|
|
| As of December 31, 2023 | ||||||||||||||||||
|
|
| Tantech |
|
| Non-PRC |
|
| PRC |
|
|
|
| Consolidated |
| ||||||
|
|
| Holding |
|
| Subsidiaries |
|
| Subsidiaries |
|
| Eliminations |
|
| Total |
| |||||
| Cash and restricted cash |
| $ | 9 |
|
| $ | 3 |
|
| $ | 29,113 |
|
| $ | - |
|
| $ | 29,125 |
|
| Total current assets |
| $ | 59,794 |
|
| $ | 744 |
|
| $ | 114,915 |
|
| $ | (59,782 | ) |
| $ | 115,671 |
|
| Investments in subsidiaries |
| $ | 68,808 |
|
| $ | - |
|
| $ | - |
|
| $ | (68,808 | ) |
| $ | - |
|
| Total non-current assets |
| $ | 68,808 |
|
| $ | - |
|
| $ | 17,356 |
|
| $ | (60,148 | ) |
| $ | 26,016 |
|
| Total assets |
| $ | 128,602 |
|
| $ | 744 |
|
| $ | 132,271 |
|
| $ | (119,930 | ) |
| $ | 141,687 |
|
| Total liabilities |
| $ | 2,884 |
|
| $ | 1,866 |
|
| $ | 67,938 |
|
| $ | (54,006 | ) |
| $ | 18,682 |
|
| Total shareholders’ equity |
| $ | 125,718 |
|
| $ | (1,122 | ) |
| $ | 64,333 |
|
| $ | (65,924 | ) |
| $ | 123,005 |
|
| Total liabilities and shareholders’ equity |
| $ | 128,602 |
|
| $ | 744 |
|
| $ | 132,271 |
|
| $ | (119,930 | ) |
| $ | 141,687 |
|
|
|
| As of December 31, 2022 |
| |||||||||||||||||
|
|
| Tantech |
|
| Non-PRC |
|
| PRC |
|
|
|
| Consolidated |
| ||||||
|
|
| Holding |
|
| Subsidiaries |
|
| Subsidiaries |
|
| Eliminations |
|
| Total |
| |||||
| Cash and restricted cash |
| $ | 11 |
|
| $ | 11 |
|
| $ | 18,960 |
|
| $ | - |
|
| $ | 18,982 |
|
| Total current assets |
| $ | 52,721 |
|
| $ | 202 |
|
| $ | 106,556 |
|
| $ | (52,722 | ) |
| $ | 106,757 |
|
| Investments in subsidiaries |
| $ | 66,352 |
|
| $ | - |
|
| $ | - |
|
| $ | (66,352 | ) |
| $ | - |
|
| Total non-current assets |
| $ | 66,352 |
|
| $ | - |
|
| $ | 18,715 |
|
| $ | (57,692 | ) |
| $ | 27,375 |
|
| Total assets |
| $ | 119,073 |
|
| $ | 202 |
|
| $ | 125,271 |
|
| $ | (110,414 | ) |
| $ | 134,132 |
|
| Total liabilities |
| $ | 989 |
|
| $ | 490 |
|
| $ | 65,902 |
|
| $ | (49,184 | ) |
| $ | 18,197 |
|
| Total shareholders’ equity |
| $ | 118,084 |
|
| $ | (288 | ) |
| $ | 59,369 |
|
| $ | (61,230 | ) |
| $ | 115,935 |
|
| Total liabilities and shareholders’ equity |
| $ | 119,073 |
|
| $ | 202 |
|
| $ | 125,271 |
|
| $ | (110,414 | ) |
| $ | 134,132 |
|
|
|
| For the year ended December 31, 2023 |
| |||||||||||||||||
|
|
| Tantech |
|
| Non-PRC |
|
| PRC |
|
|
|
| Consolidated |
| ||||||
|
|
| Holding |
|
| Subsidiaries |
|
| Subsidiaries |
|
| Eliminations |
|
| Total |
| |||||
| Net cash provided by (used in) operating activities |
| $ | (1,027 | ) |
| $ | (1,053 | ) |
| $ | 7,340 |
|
| $ | - |
|
| $ | 5,260 |
|
| Net cash provided by (used in) investing activities |
| $ | (6,820 | ) |
| $ | - |
|
| $ | (2,575 | ) |
| $ | 6,820 |
|
| $ | (2,575 | ) |
| Net cash provided by (used in) financing activities |
| $ | 7,824 |
|
| $ | 1,023 |
|
| $ | 5,403 |
|
| $ | (6,820 | ) |
| $ | 7,430 |
|
| 15 |
| Table of Contents |
|
|
| For the year ended December 31, 2022 |
| |||||||||||||||||
|
|
| Tantech |
|
| Non-PRC |
|
| PRC |
|
|
|
| Consolidated |
| ||||||
|
|
| Holding |
|
| Subsidiaries |
|
| Subsidiaries |
|
| Eliminations |
|
| Total |
| |||||
| Net cash provided by (used in) operating activities |
| $ | (1,251 | ) |
| $ | (450 | ) |
| $ | 9,994 |
|
| $ | - |
|
| $ | 8,293 |
|
| Net cash provided by (used in) investing activities |
| $ | (9,265 | ) |
| $ | - |
|
| $ | (44,999 | ) |
| $ | 9,265 |
|
| $ | (44,999 | ) |
| Net cash provided by (used in) financing activities |
| $ | 10,116 |
|
| $ | 460 |
|
| $ | 13,981 |
|
| $ | (9,265 | ) |
| $ | 15,292 |
|
|
|
| For the year ended December 31, 2021 |
| |||||||||||||
|
|
| Tantech |
|
| PRC |
|
|
|
| Consolidated |
| |||||
|
|
| Holding |
|
| Subsidiaries |
|
| Eliminations |
|
| Total |
| ||||
| Net cash provided by (used in) operating activities |
| $ | (1,848 | ) |
| $ | (6,242 | ) |
| $ | - |
|
| $ | (8,090 | ) |
| Net cash provided by (used in) investing activities |
| $ | (19,004 | ) |
| $ | 524 |
|
| $ | 19,004 |
|
| $ | 524 |
|
| Net cash provided by (used in) financing activities |
| $ | 21,203 |
|
| $ | 10,606 |
|
| $ | (19,004 | ) |
| $ | 12,805 |
|
Corporate Information
Our principal executive offices are located at c/o Tantech Holdings (Lishui) Co., Ltd., No. 10 Cen Shan Road, Shuige Industrial Zone, Lishui City, Zhejiang Province 323000, People’s Republic of China. Our telephone number at this address is +86-578-226-2305. Our Common Shares are traded on Nasdaq under the symbol “TANH.”
Our Internet website, http://ir.tantech.cn, provides a variety of information about our Company. We do not incorporate by reference into this prospectus any of the information on, or accessible through, our website, and you should not consider it as part of this prospectus. Our annual reports on Form 20-F and current reports on Form 6-K filed and furnished with the SEC are available, as soon as practicable after filing, at http://ir.tantech.cn/SEC-Filings, or by a direct link to its filings on the SEC’s free website.
| 16 |
| Table of Contents |
| Common Shares outstanding immediately before this offering |
| 8,343,755 Common Shares. |
|
|
|
|
| Common Shares offered by the Selling Shareholders |
| Up to 61,313,874 Common Shares consisting of (i) 3,750,000 Common Shares held by the Selling Shareholders, (ii) up to 450,000 Common Shares issuable upon the exercise of the Pre-Funded Warrants, (iii) up to a maximum of 45,985,404 Common Shares issuable upon the exercise of the Series A Warrants, and (iv) up to a maximum of 11,128,470 Common Shares issuable upon the exercise of the Series B Warrants. |
|
|
|
|
| Terms of the offering |
| The Selling Shareholders, including their transferees, donees, pledgees, assignees and successors-in-interest, may sell, transfer or otherwise dispose of any or all of the Common Shares offered by this prospectus from time to time on Nasdaq or any other stock exchange, market or trading facility on which the shares are traded or in private transactions. The Common Shares may be sold at fixed prices, at market prices prevailing at the time of sale, at prices related to prevailing market price or at negotiated prices. |
|
|
|
|
| Use of proceeds |
| The Selling Shareholders will receive all of the proceeds from the sale of any Common Shares sold by them pursuant to this prospectus. We will not receive any proceeds from the sale of the Common Shares by the Selling Shareholders. However, we will receive cash proceeds equal to the total exercise price of the Warrants to the extent that the Warrants are exercised using cash. Any proceeds that we receive from the exercise of the Warrants will be used for working capital and other general corporate purposes. See “Use of Proceeds” in this prospectus. |
|
|
|
|
| Listing
|
| Our Common Shares are listed on Nasdaq under the symbol “TANH.” There is no established trading market for the Warrants and we do not intend to list the Warrants on any exchange or other trading system. |
|
|
|
|
| Risk factors
|
| Investing in our securities involves a high degree of risk. See “Risk Factors” below, beginning on page 41, and in our Annual Report on Form 20-F for the year ended December 31, 2023, which is incorporated by reference herein, to read about the risks you should consider before investing in our securities. |
The number of our Common Shares issued and outstanding as of July 11, 2024 and after this offering as shown above excludes:
|
| · | Up to 45,985,404 Common Shares issuable upon the exercise of the Series A Warrants; |
|
| · | Up to 11,128,470 Common Shares issuable upon the exercise of the Series B Warrants; |
|
| · | Up to 450,000 Common Shares issuable upon the exercise of the Pre-Funded Warrants; |
|
| · | 169,000 Common Shares reserved for issuance and available for future grant under our Share Incentive Option Plan; |
|
| · | Up to 660,094 Common Shares issuable upon the conversion of the remaining outstanding balance of the convertible note issued on June 29, 2023 (the “June 2023 Note”) of $792,112; |
|
| · | 11,477 Common Shares issuable upon the exercise of registered warrants and 13,773 Common Shares issuable upon the exercise of unregistered warrants issued on November 24, 2020 (collectively, the “Outstanding Warrants”). |
| 17 |
| Table of Contents |
Our Company
We develop and manufacture bamboo-based charcoal products for industrial energy applications and household cooking, heating, purification, agricultural and cleaning uses. We have grown over the past decade to become a pioneer in the charcoal products industry made from carbonized bamboo. We are a highly specialized high-tech enterprise producing, researching and developing bamboo charcoal-based products with an established domestic and international sales and distribution network. On July 12, 2017, we completed the acquisition of Suzhou E Motors Co, which was later renamed as Shangchi Automobile, a vehicle manufacturer based in Zhangjiagang City, Jiangsu Province, and our business includes the manufacture and sale of vehicles. In April 2024, we established two subsidiaries in Zhejiang Province with the plan of producing and selling specialty electric vehicles such as driverless street sweepers. In May and July 2022, we established two subsidiaries in United States and Canada with the plan of developing biodegradable packaging business.
Below is a chart representing our current corporate structure as of date of this prospectus:

| 18 |
| Table of Contents |
We provide our products in the following areas:

We oversee a national sales network that has a presence in 19 cities throughout China. Through wholesalers, our products are also sold in Japan, South Korea, Taiwan, the Middle East and Europe.
In addition to our bamboo charcoal products, we also derive revenues from our trading activities, which primarily relate to industrial purchases and sales of charcoal.
Further, we own an indirect 18% interest in Libo Haokun Stone Co., Ltd., a marble mining operating company, and an indirect 14.76% interest in Fuquan Chengwang Mining Co., Ltd. (“Fuquan Chengwang”), a basalt mining company.
We are headquartered in the bamboo rich southwest of Zhejiang Province, in the city of Lishui. Zhejiang province, located in southeastern coastal China, is China’s seventh largest province in population, with 66.27 million residents as of the end of 2023. The first province in China without any counties in the poverty-county list of the central government, Zhejiang has become one of the wealthiest and most commercial provinces in China. Its province-wide GDP of approximately RMB 8.25 trillion in 2023 places it as the fourth highest in China in absolute amount.
Lishui is a prefecture-level city located in southwest Zhejiang province. Approximately 2.528 million residents live in the city as the end of 2023, and city-wide GDP is approximately RMB 196.4 billion in 2023. Lishui’s primary industries include wood and bamboo production, ore smelting, textile, clothes making, construction materials, pharmaceutical chemistry, electronic machinery and food processing. As to wood and bamboo production, approximately 81.7% of Lishui prefecture is covered with forest, giving it the nickname “The Foliage Ocean of Zhejiang.”
| 19 |
| Table of Contents |
| Zhejiang Province |
| City of Lishui |
|
|
|
|
We rely on a combination of patent, trademark and trade secret laws and non-disclosure agreements and other methods to protect our intellectual property rights. We currently own six patents and fifty-eight trademarks in China covering our bamboo charcoal production and two patents and fifteen trademarks in China covering our vehicle production.
For the years ended December 31, 2023, 2022 and 2021, three major suppliers accounted for approximately 70%, three major suppliers accounted for approximately 68% and three major suppliers accounted for approximately 69% of the Company’s total purchases, respectively. Because we purchase a material amount of our raw materials from these suppliers, the loss of any such suppliers could result in increased expenses for our company and result in adverse impact on our business, financial condition and results of operations.
Bamboo and Bamboo Charcoal
As a company primarily focused on bamboo charcoal, our business is in a sub-part of China’s bamboo industry. Government policies that encourage the use of bamboo also benefit the bamboo charcoal industry. Accordingly, we provide a brief overview of bamboo and those elements of China’s bamboo industry, insofar as they have an effect on the bamboo charcoal industry in general and our company in particular.
Bamboo
Bamboo plants are some of the fastest growing plants in the world, with some varieties growing more than three feet per day. Moreover, Bamboo can be re-grown quickly following harvesting, ensuring high frequency utilization without shortages. Unlike trees, individual bamboo culms emerge from the ground at their full diameter and grow to their full height in a single growing season of three to four months. Over the next 2-5 years, fungus begins to form on the outside of the culm, which eventually penetrates and overcomes the culm. Eventually the fungal growths cause the culm to collapse and decay. As a result, bamboo culms generally have life cycles of up to ten years, at which point they must be cut down in order to preserve the environment of the surrounding forest. Optimal quality bamboo culms for carbonization are cut at five years of age. Additional bamboo can be grown in the same area where previous culms grew.
Bamboo is considered environmentally friendly because it takes in substantial amounts of carbon dioxide and gives off oxygen as it grows. Indeed, bamboo sequesters more carbon dioxide than an equivalent region of plantation trees. Moreover, harvesting of bamboo is considered more environmentally friendly than allowing it to live through the full life cycle, as such harvesting maximizes the amount of carbon dioxide the bamboo can sequester because of the effects of fungus noted above.
According to the Opinions on Accelerating the Innovation and Development of the Bamboo Industry jointly issued by ten departments including the State Forestry and Grassland Administration of China in2021, by 2035, the total value of China bamboo industry will exceed 1 trillion yuan. The total value of China’s bamboo industry was approximately RMB415.3 billion yuan, as of 2022. As of 2022, it employs more than 17 million people and has become a pillar industry of development of economic society of China’s bamboo main producing area and major income source of peasants’ families. Given bamboo’s importance in China, we believe that favorable government policies and regulations encouraging the advancement of bamboo technology in China generally will create an environment favorable to our increased production of bamboo-based charcoal products. The Chinese government is also working to develop its bamboo industry to meet its goals in environmental protection and green economic development, as planting bamboo is both profitable and environmentally-friendly, according to the International Network for Bamboo and Rattan (“INBAR”). Moreover, given the central government’s goal to reduce carbon dioxide emissions per unit of GDP by 60 to 65 percent by 2030 compared to 2005, we expect the bamboo technology industry to continue to be important to the country’s long-term planning.
| 20 |
| Table of Contents |
According to statistics from INBAR, China has more than 6 million hectares for bamboo production and over 500 bamboo species.
In 2022, for example, the domestic industry was worth 415.3 billion yuan and employed more than 17 million people.
During a period of rampant deforestation, China put in place restrictions on harvesting of natural wood and encouraged the country to make more use of bamboo. Under the National Forest Protection Program (“NFPP”), China implemented natural forest logging bans that covered 17 provinces in China. These bands required consumers of charcoal to look to other sources for creation of charcoal than the natural trees they were most familiar with using. During this time, bamboo charcoal became a viable alternative in the country.
Bamboo has many desirable characteristics compared to timber based products:
|
| · | Culms are ideally allowed to reach 5-7 years of maturity prior to full capacity harvesting. The clearing out or thinning of culms, particularly older decaying culms, helps to ensure adequate light and resources for new growth; |
|
|
|
|
|
| · | Commercial growers can annually harvest between one-quarter and one-third of a bamboo grove that is at least three years old. Harvesting at such rates allows continuous, sustainable harvesting; |
|
|
|
|
|
| · | Bamboo will re-grow from same rootstalk (rhizome); |
|
|
|
|
|
| · | Plant tends to be drought tolerant; and |
|
|
|
|
|
| · | Bamboo minimizes carbon dioxide gases and generates up to 35% more oxygen than an equivalent area of trees. One hectare of bamboo can sequester 62 tons of CO2 /year, while one hectare of young forest can sequester 15 tons of CO2 /year. |
The global bamboos market size was valued at $61.52 billion in 2022 and is expected to reach over USD $105.22 billion by 2032, growing at a CAGR of around 5% during the forecast period from 2023 to 2032. There are about 39 genera of bamboo and more than 857 species in China with more than 7.01 million hectares of pure bamboo forest, which accounts for one third of the bamboo area in the world in 2022. China is leading the world’s bamboo industry in its number of varieties, amount of bamboo reserves, as well as production output, said Zehui Jiang, co-chair of INBAR’s board of trustees.
Zhejiang province is situated on the shore of the East China Sea and has about thirty genera and four hundred varieties of bamboo. Bamboo products made there are sold all around the world, with an annual output of RMB53.7 billion ($8.3 billion) in 2021. Zhejiang province has almost one sixth of the whole bamboo forest area in China.
| 21 |
| Table of Contents |
Bamboo Charcoal
Bamboo charcoal has been documented in China as early as 1486 AD during the Ming Dynasty in China. Bamboo charcoal has traditionally been used as a heating source, in replacement of wood, coal or wood charcoal. As a source of heat, bamboo charcoal has a calorific value approximately half that of an equivalent weight of oil, and similar to the calorific value of wood. In addition to being an efficient source of heat, bamboo charcoal is considered by the International Tree Foundation less polluting than wood charcoal, because it burns more cleanly due to a lower percentage of volatile matter. Smoke and pollution in charcoal burning relate largely to moisture content and volatile matter. While careful processing can control the moisture content, the ratio of volatile matter is affected by the source of charcoal.
Because of the relatively higher pollution levels in wood charcoal, it is estimated that the burning of wood fuel claims the lives of an estimated 4 million people every year who inhale the smoke. Moreover, it takes between seven and ten tons of wood to produce one ton of wood charcoal, compared with four tons of bamboo to produce one ton of bamboo charcoal.
In addition to use as a heating source, bamboo charcoal has applications as an adsorbent, deodorizer, dehumidifier, purifier and electrical conductor. Nonactivated bamboo charcoal is a versatile mineral matter with great porosity and consequently high absorption ability. Bamboo charcoal’s porous surface area makes it an ideal air and water purifying agent, odor absorbent, additive, dehumidifier and electromagnetic wave absorber (electromagnetic waves from computers, mobile telephones and other electronics can be conducted through bamboo charcoal to dissipate their energy in the charcoal pores). While wood charcoal’s surface area may be as low as 20 m 2 /g, bamboo charcoal generally ranges from 300-600 m 2 /g.
While bamboo charcoal has a high absorptive capacity after carbonization, it becomes even more effective after activation. Activated bamboo carbon is bamboo charcoal that has been taken through an extra step greatly increasing its absorptive abilities. Activated bamboo charcoal can be used for cleaning the environment, absorbing excess moisture and producing medicines.
The carbonization process occurs in the absence of oxygen and produces a brown-black liquid containing more than 200 organic compounds known as bamboo vinegar, or pyroligneous acid. Following sedimentation two distinct layers appear: a light yellow-brown liquid (clarified bamboo vinegar) which can be refined to produce acetic acid, propionic acid, butyric acid, carbinol and organic solvents, and a viscid oily liquid (bamboo tar) containing large amounts of phenol substances. Bamboo vinegar is found in sanitary and health products as well as a range of horticultural fertilizers and organic solutions.
Our Products
Before acquisition of Shangchi Automobile, we primarily produced and sold three categories of products (including EDLC carbon products which were divested in 2017), all of which are produced from bamboo charcoal or bamboo charcoal byproducts. Because of the lifespan and fast growth rate of bamboo, our products are considered environmentally friendly. Moreover, our facilities have received ISO 14001:2004 certification, which reflects our focus on measuring and managing our environmental impact.
BBQ Charcoal Products
We sell pressed and formed charcoal briquettes for use in grills, incense burners, and other applications for which the primary purpose of the charcoal is burning for heat or fuel. These products are sold in China and internationally under the Algold brand. Previously we produced most of these products by ourselves. Since 2019, we stopped producing BBQ charcoal products due to the stricter environmental requirements by the local government and started to purchase them from third party manufacturers., Because of too few profits, the company stopped selling the BBQ in 2020.
Our charcoal briquettes are processed from carbonized bamboo and wood into charcoal and pressed into shapes appropriate for our customers’ preferred use. These products include barbecue grill briquettes, disposable all-in-one barbecue grills (including charcoal), and fuel for incense and tobacco burners.
We expect revenues generated from our charcoal briquette products in oversea market will increase, however we expect total revenue in our charcoal briquette will keep current relevant level in comparison to these other segments and in absolute terms.
| 22 |
| Table of Contents |
Charcoal Doctor Products
Our primary consumer brand is Charcoal Doctor (“Tan Boshi” or “Dr. Tan” in Chinese). In processing the charcoal products, the primary byproducts are solid charcoal and charcoal vinegar. We make use of both the solid and liquid byproducts in our Charcoal Doctor products.
Our Charcoal Doctor brand products have been the primary source of our revenue over the last few years. Charcoal Doctor products are sold throughout China and stocked by many supermarkets and specialty shops in Zhejiang Province and other provinces. Several years ago, we sought to protect and grow our market share by pricing our products aggressively, often offering them at rates 10-15% below those of our competitors. As our brand visibility improved, our pricing aligned with that of our competitors. Our Charcoal Doctor products’ gross profit margins average 26%, largely due to our industrialized and automated production processes. We plan to expand product lines in the coming years to take advantage of the many uses of bamboo charcoal and vinegar. Charcoal Doctor products can be categorized according to their physical state: liquid or solid:
Our solid charcoal products are primarily used for purification and deodorization. These consumer products are made from dry distilled carbonized bamboo, and have the ability to absorb harmful substances and foul odors from the air, including benzene, toluene, ammonia and carbon tetrachloride. The primary ingredient of these products, activated charcoal, is an adsorbent. Our solid Charcoal Doctor products generally fit within three categories: (1) charcoal bags, primarily used as air purifiers and humidifiers, (2) charcoal deodorants and (3) toilet cleaning disks. Our primary Charcoal Doctor solid products include the following:
|
| · | Air purifiers and humidifiers |
|
|
|
|
|
| · | Automotive accessories for air purification |
|
|
|
|
|
| · | Underfloor humidity control |
|
|
|
|
|
| · | Pillows and mattresses |
|
|
|
|
|
| · | Wardrobe deodorizers |
|
|
|
|
|
| · | Mouse pads and wrist mats |
|
|
|
|
|
| · | Refrigerator deodorant |
|
|
|
|
|
| · | Charcoal toilet cleaner disks |
|
|
|
|
|
| · | Liquid charcoal cleaner |
|
|
|
|
|
| · | Shoe insoles |
|
|
|
|
|
| · | Decorative charcoal gifts |
| 23 |
| Table of Contents |
Samples of the range of solid Charcoal Doctor products are pictured below.

| 24 |
| Table of Contents |
In addition to providing solid charcoal, the carbonization process also results in a liquid byproduct called bamboo vinegar. Bamboo vinegar is used in disinfectants, detergents, lotions, specialized soaps, toilet cleaners and fertilizers. We have also adapted our bamboo vinegar for use in a variety of agricultural applications:
|
| · | Fruit, vegetable, and other plant fertilizers |
|
|
|
|
|
| · | Soil conditioners and sweeteners |
|
|
|
|
|
| · | Flower nutrients |
|
|
|
|
|
| · | Toilet cleaning liquid detergent and solid disks |
|
|
|
|
|
| · | Hand washing sanitation |
Samples of the range of liquid Charcoal Doctor products are pictured below.

| 25 |
| Table of Contents |
We believe liquid products are crucial to maintaining close ties with the agricultural industry, which we expect will be a key area for growth in the coming years. We have expanded in this area by adding production lines for daily health products, such as toilet-cleaning products, hand washing products, as well as other everyday household items based on silver ion anti-bacterial nanotechnology.
We use this silver ion nanotechnology for sterilization to improve the effectiveness of our sanitation and purification products. We purchase silver ion nano powder from third parties to add into our products. We use our own formulas for the purification and sanitation products that incorporate such powder.
We have developed two kinds of products that use our silver ion nanotechnology. Our detergent products are based on bamboo vinegar and are supplemented by the introduction of silver ion nano powder. These products are used for washing clothes and are in the trial stage. We began trial sales of our silver nano detergent products in Yantai (Shangdong Province), Lishui (Zhejiang Province), Chengdu (Sichuan Province) and Zhengzhou (Henan Province) in November 2012. We have concluded our trial sales in Lishui and Chengdu (and plan to conclude sales in Yantai upon the exhaustion of current trial sales inventory), and our preliminary conclusions are that customers liked the product but were less enthusiastic about the packaging. As a result, we adjusted our packaging in preparation for full-scale sales. At the same time as we have sold such products under our Charcoal Doctor brand name in China, we also sold these products to Africa and the Middle East. Because silver nano decomposes and turns black after encountering light, it will turn black in the detergent, which is not good in appearance, but the washing effect is very good. In addition, the company needs to invest a lot of money in brand development. Considering comprehensively, silver ion laundry detergent will no longer be produced.
Our silver ion bamboo charcoal bag products are used for odor absorption and air purification. We combine our charcoal powder products with silver ion nano powder to achieve a charcoal bag that may be stored in a wider variety of locations. If our traditional bags are stored in conditions that are too damp and warm, mold or mildew may grow. Our silver ion nano products are able to fight the growth of mold and mildew, allowing them to be used in damp conditions without problem. We have begun to promote and sell limited numbers of such bags in connection with our sales of traditional charcoal bags. We are promoting these bags in anticipation of adding such products to our portfolio of products for sale in supermarkets and other stores. Our distributors typically invite us to apply in June or July to update the products we will offer for sale in their customer stores, and we are required to pay a fee for shelf space at such time. Accordingly, we plan to increase demand for our silver ion nano products in anticipation for adding them to the list of products we sell this year. As we will make these silver ion nano charcoal bags available everywhere we offer our traditional charcoal bags, we will leverage our existing sales and distribution channels to introduce these products to the market.
Vehicles
On July 12, 2017, the Company acquired a 70% equity interest of Shangchi Automobile, formerly Suzhou E-Motors. Suzhou E-Motors develops, manufactures, and sells electric vehicles and fuel vehicles. The company also offers solar cells, lithium-ion batteries, auto parts, and electric control systems in China. Its manufacturing facility, located in Zhangjiagang City, Jiangsu Province, is 15,000 square meters. Shangchi Automobile has been approved by the Ministry of Industry and Information Technology (“MIIT”) as qualified to manufacture vehicles. It is also entitled to both central and local government subsidies with any approved EV models. As of the date of this report, Shangchi Automobile has seventeen fuel vehicle and one EV vehicle model approved by MIIT.
Shangchi Automobile has to date developed a full range of electric buses and a variety of specialty vehicles. It has developed ten models of electric buses, electric logistics cars, and electric specialty vehicles, such as high-speed brushless cleaning cars, electric cleaning cars, special emergency vehicles, and funeral cars. The sale region for current products is mainly within Jiangsu Province where the Shangchi Automobile locates. In 2018, we sold 110 electric logistic vehicles to Southern China. In 2019, we sold 117 electric logistic cars on behalf of other vehicle manufacturers for commission income. In 2020, we produced 10 fuel midibuses and exported them to Singapore. In addition, we sold 85 fuel midibuses and 59 electric specialty vehicles in fiscal 2020 on behalf of other vehicle manufacturers for commission income. In 2021, we produced 7 fuel midibuses to export, and we sold 477 fuel midibuses on behalf of other vehicle manufacturers for commission income. In 2022, we produced 264 fuel midibuses of which 212 were sold domestically and 52 were exported, and we also sold 360 fuel midibuses on behalf of other vehicle manufacturers for commission income.In 2023, we produced 436 fuel midibuses of which 270 were sold domestically and 166 were exported, and we also sold 321 fuel midibuses on behalf of other vehicle manufacturers for commission income.
| 26 |
| Table of Contents |
Below are examples of the vehicles produced by Shangchi Automobile.
Tourist Buses. The tourist buses are 12-meter-long and 7-meter-long lithium-battery-based buses whose interior noise is less than 76 dBs and off vehicle acceleration noise is less than 82 dbs.

| 27 |
| Table of Contents |
Logistic Vehicles. The electric logistic vehicles are 4.2-meter-long, 810 kg standard load weight fully charged vehicles. Each is a 100% electricity-driven vehicle specially designed for logistics companies. The batteries for this vehicle can be charged and discharged quickly, and each vehicle is made of high-quality steel stamping body which is highly durable. The internal structure and the design of the car doors are both made for the deliverers’ convenience.


| 28 |
| Table of Contents |
Urban Sanitary Vehicles. The urban sanitary vehicles work with high efficiency and with low operating expenses. They travel (clean) around 20~30 km/hr with fuel consumption rates of approximately 3.33 km/liter. The vehicles are equipped with professional sanitary vehicle chasses, with front axle drives & front axle steering to strengthen their operations’ stability and smoothness; the whole vehicle is made of strengthened steel plates and pipes, making it more durable and anti-collusive.

Below are the major vehicle components we purchase for assembling the EVs:
|
| · | Vehicle chassis |
|
|
|
|
|
| · | Electric motors |
|
|
|
|
|
| · | Lithium-ion battery packs |
|
|
|
|
|
| · | Three-in-One electric control systems |
|
|
|
|
|
| · | Vehicle carriage |
In general, the purchase of the vehicle chassis, electric motors, lithium-ion battery pack and three-in-one electric control system have covered two-thirds of EVs’ production cost. We purchase these components from three different but well-established suppliers in China.
We currently rely on local EV distributors to sell our EVs to end-users. The primary reason for such a sales channel is the dependence on local government subsidy policies. In general, local governments only allow the locally-licensed EV distributors to sell EV vehicles, which are entitled to EV road permits and subsidies.
Over the years, Shangchi Automobile has had more than 20 EV core technologies and patents, including nanotechnology for raw materials for power lithium electronics, group technology of power lithium electronics and battery management technology.
Fuel Buses. In addition to EVs including electric buses, Shangchi Automobile also produces fuel buses. Our major fuel bus products are sleek, diesel midibuses which have an overall length of 7 meters, two doors and have seats for 23 passengers, with a total capacity of 50. Featuring a manual 5 speed transmission and all the luxuries of a high-end bus, the midibus boasts an efficient, luxury travel experience with comfortable seating, USB charging ports, powerful air conditioning and a state-of-the-art air purification system. We can also assemble fuel buses based on the customers’ customized requirements.
| 29 |
| Table of Contents |
Autonomous Electric Street Sweepers.
We have developed three driverless and autonomous street sweeper models. They are designed for closed areas and therefore do not require any vehicle manufacturing license. All of them are electric. The Shangchi SC-120A model features unmanned, automatic sweeping, the Shangchi SC-120B model features manned, autonomous, intelligent sweeping, and the Shangchi SC-100A features unmanned, automatic sweeping, autonomous learning, and remote control. These street sweepers are designed for quieter operation and improved cleaning performance, with the ability to reduce or eliminate the 7 to 8 humans required for typical sweeper vehicle operation. We have sold 37 driverless street sweepers during 2021, and we established two companies, Lishui Smart and Shangnilai, to produce and sell street sweepers, respectively.
New Lines of Business
During the year ended December 31, 2022, we have started two new lines of business—biodegradable packaging business and commercial factoring service. Biodegradable packaging is a type of packaging that is designed to break down naturally in the environment, without leaving behind harmful pollutants or waste. The market for biodegradable packaging has been growing rapidly in recent years, driven by increased awareness of environmental issues and the desire to reduce plastic waste. We generated approximately $0.7 million and $ $4.0 million revenue from biodegradable packaging business in fiscal 2023 and 2022, respectively.
We offer commercial factoring services to customers seeking financing for their receivables. We generated approximately $2.2 million and $1.4 million financing interest income in fiscal 2023 and 2022, respectively.
| 30 |
| Table of Contents |
Our Processing Workflow of Bamboo Charcoal Products
We develop and manufacture our bamboo charcoal products using the following processing workflow:
| 31 |
| Table of Contents |
We develop and manufacture our electric vehicles using the following processing workflow:

| 32 |
| Table of Contents |
Raw Materials
Our primary raw material for charcoal products is bamboo charcoal. Each year, we purchase bamboo charcoal locally that has been prepared to our specifications from between 15 and 20 suppliers located in and around Lishui. The majority of such purchases comes from approximately two suppliers. In recent years, due to the rising awareness of environmental protection, the Zhejiang province is taking a series of measures to improve water environment, which has led to a massive closure of small-sized bamboo charcoal manufacturers, In addition, we were unable to purchase wood charcoal briquettes from a large supplier, Tahe Xingzhongda Carbon Co. in 2016, due to shortage of supply. However, we have taken actions to remedy such matters, in particular to our primary raw material, bamboo charcoal. Therefore, we do not expect any shortage supply from bamboo charcoal in coming years.
We also purchase bamboo vinegar for use in our liquid products. Our bamboo vinegar suppliers in some but not all cases are the same as our bamboo charcoal suppliers. As the supply of bamboo vinegar is directly related to the supply of bamboo charcoal, we believe we have a steady supply of bamboo vinegar given the prevalence of bamboo in the Lishui area. Accordingly, we do not anticipate any lack of availability of bamboo vinegar for our liquid products.
We purchased wood charcoal briquettes from a supplier in Heilongjiang province for use in our OEM BBQ charcoal products before. As such products have low technical requirements and are typically used for heating and cooking purposes, we have found that competing on price makes purchasing wood-based charcoal for such purposes suit our customers’ requirements. Our primary source for wood charcoal briquettes, which we rebrand under our Algold brand for sale in China, is Tahe Xingzhongda Carbon Co. in Daxing Anling, Heilongjiang province. In 2016, we were unable to purchase raw material from Tahe Xingzhongda Carbon Co. It caused major decline in our domestic charcoal briquettes sale. While we have adjusted our purchasing strategies to look for alternatives, due to tightening environmental control in local authority, we expect the cost of wood charcoal briquettes would increase in the coming years., Because of too few profits, the Company stopped selling the BBQ in 2020.
In addition to our primary raw materials, we also purchase small amounts of other raw materials, such as silver ion nano powder, fabric for charcoal bags, packaging materials, and coconut charcoal. We do not anticipate any difficulty in replacing the suppliers of any of such minor raw materials.
The prices of our primary raw materials have not historically been volatile. We have generally experienced differences in price of less than 5% over the course of a year for our primary raw materials.
Vehicles
We do not produce major vehicles components directly from raw material. In general, we purchase major parts directly from three major suppliers. The suppliers for parts are shown below:
|
| · | Changzhou Ruiyue Automobile Co., Ltd. - SKD |
|
|
|
|
|
| · | Jiangsu King Power Technology Co., Ltd. - Engine |
|
|
|
|
|
| · | Danyang City Bona Vehicle Industry Co., Ltd.- automobile wire harness |
Distribution Channels and Methods of Competition
International Markets and Customers
Our bamboo charcoal products are also sold directly or indirectly through distributors to international markets. Such exported products include bamboo vinegar, bamboo charcoal and purification product. The majority of our export items are for non-energy use. We estimate that with respect to our charcoal products that the percentage of goods sold for export is less than 5%, with the majority destined for Japan, South Korea and Taiwan.
Domestic Markets and Customers
Currently, our consumer products and vehicles are sold via our distributors’ networks. In addition, we have a logistics center in Lishui and relationships with third-party warehousing companies in Jinan. Starting from 2016, we have been selling our products mainly through distributors instead of operating logistics and warehousing facilities internally. In addition, we have significantly cut our charcoal product sales to supermarket customers.
| 33 |
| Table of Contents |
We are in the process of expanding our charcoal product line to include toilet cleaning and kitchen cleaning products, among others. We believe there will be a high demand for these types of products because of growing awareness of cleanliness and environmental protection, as well as antibacterial products and disinfectants. In addition, we are in the process of restructuring our distribution network in an effort to cut both overall time and costs relating to the sale cycle.
Geographic Distribution of Revenues
Beginning in 2017, our charcoal products are sold via distributors instead of direct distribution to supermarkets and chain stores. As all of our sales are completed in China, with title transferring to our customers in the country, we estimate most of our products are sold and used in China. We have divested our EDLC line of business, which had contributed greatly to our international sales.
Electric Vehicles
Supported by the Chinese government’s endorsement and driven by its focus on petroleum resource independence, environmental protection and the “Made in China 2025” industrial upgrade, we believe the electric vehicle sector is the most promising segment in the Chinese auto industry. China has become the largest new energy vehicle market in the world. According to equal ocean’s forecast, a well-known research institution in China, China’s new energy vehicle sales are projected to grow to 11.3 million units in 2025, and its penetration rate is expected to reach 35% by 2025.
Our specialty vehicles have a variety of uses in many areas. Each of these vehicles integrate the advanced technology of mechanical, electronic, hydraulic, chemical, environmental protection and other fields into a special vehicle chassis to realize its specific function. Specialty vehicles are widely used in the highway transportation, engineering construction, oil fields, mines, electricity, telecommunications, postal, medical, environmental sanitation, agriculture, water conservancy, aviation, food, public security, fire protection, justice and national defense construction markets.
In general, our EV product faces two group of competitors: manufacturers of conventional fuel vehicles and EV manufactures. In terms of competitors specializing in conventional fuel vehicles, many of them are much larger in terms of size, have greater manufacturing capabilities, and have larger customer bases than we do. However, the conventional fuel vehicle manufacturers face many challenges, including environmental pollution and energy scarcity, which provides great opportunities for the rapid development of the EV industry in China. In addition, conventional fuel vehicle manufacturers have begun focusing their attention on developing and producing EV, and we expect that we may face tougher competition in the future from these manufacturers.
There are many companies in China that engage in the research, production and distribution of electric vehicles. Competition within the electric vehicle market is intense as we have to compete with many domestic and global companies, established and new EV manufactures, some of which have greater brand recognition and resources than we do. As a brand new player in the Chinese electric vehicle industry, we hope our focus on developing specialty vehicles might give us advantages in a niche market, rather than facing strong competition from similar vehicles on the consumer vehicle market.
Methods of Competition
The primary market for our Charcoal Doctor line of products is household hygiene use. Our air purification, deodorizing, and other health promoting products such as our charcoal pillow, cater to a niche but growing market of health-conscious customers. Customers in this sector have a particular affinity to brands. Notwithstanding this loyalty, product-switching costs are low, so manufacturers must compete on price.
We conducted a marketing survey in Guangzhou in October 2013 for our charcoal bag products. According to the survey, we found that a decrease in package weight of 10% or an increase in price of 5% resulted in a loss of sales of less than 1%, showing that the market could absorb minor changes. By contrast, when the price increase reached 10% or the package weight decrease reached 15%, we saw that 30% of respondents were willing to choose alternate brands or forego a purchase. We further found that for cleaning and purification products, 85% of respondents cared about design attractiveness and approximately 65% made purchasing decisions based on attractiveness, causing us to conclude that demand for our products is more heavily influenced by such products than by minor (but not major) economic fluctuations.
| 34 |
| Table of Contents |
Because the household hygiene sector has enjoyed relatively strong growth in the last few years as a result of increases in disposable urban income and an increased awareness of healthy lifestyle products, we have focused on growing our market share in this industry. In order to do this, compete by pricing our products aggressively, often at a discount of 10 - 20% below our competitors. In addition, we pride ourselves on providing a high quality product, so that our customers believe they have received value for the price they pay.
With regard to household carbonized bamboo products, the Charcoal Doctor brand is one of the largest and most famous. Our Charcoal Doctor brand name has been recognized as a “China Well-known Brand” by the China Brand Strategy Management Association, and our products have been recognized as a “Zhejiang Famous Forest Product” by the Zhejiang Famous Forest Product Affirmation Committee and have been awarded “The Fifth China Yiwu International Forestry Product Expo Gold Award” by the Fifth China Yiwu International Forestry Product Expo Committee. Moreover, the 2014 - 2018 China Bamboo Charcoal Products Market Research and Corporate Strategy Analysis Report notes high brand recognition for Charcoal Doctor products in China.
The industry is geographically concentrated in the South East of China in the provinces of Anhui, Zhejiang and Fujian where bamboo is more prominent, the bamboo charcoal industry is also fragmented since it is subject to relatively low barriers of entry; low initial capital expenditure, low technical requirements (excluding high end EDLC carbon compounds), highly homogenous products and few substitutes.
We face competition from a number of companies operating in the vicinity. Many of these companies have similar profiles in terms of size, number of employees and product ranges. One of the largest competitors is Zhejiang Maitanweng Ecology Development Co. Ltd. (“Zhejiang Maitanweng”), a local company also from Zhejiang Province.
Zhejiang Maitanweng has the largest franchise in the industry with a presence in over 100 cities in China. Like our Company, Zhejiang Maitanweng has an extensive product portfolio of 200 household, automotive and health related bamboo charcoal-based products.
Zhejiang Jiejiegao Charcoal Industry Ltd. Co. (“Jiejiegao”) is another company with a similar product portfolio. Also located in the Lishui vicinity, it also holds many awards, and its products are stocked by Walmart, Hualian, Century Mart and other supermarkets like our products are. Jiejiegao is also one of the founding members of INBAR - International Network for Bamboo and Rattan.
Due to product homogeneity and low barriers to entry branding is an important differentiator in the industry. We are not aware of any foreign competitors in this specific segment.
Awards and Recognition
The Company is fully ISO 9000 and ISO 14000 certified and has received a number of national, provincial and local honors, awards and certifications for its quality products and scientific research efforts. In addition, our subsidiary Tantech Charcoal participated in the creation of Part 1, Part 2 and Part 3 of ISO 21626, an international standard for bamboo charcoal.
2004
|
| · | Lishui High-Tech Product Company Certification for its Bamboo Vinegar |
2005
|
| · | Zhejiang Province High Tech Product Award for its Bamboo Vinegar 62 |
|
|
|
|
|
| · | Zhejiang Science and Technology Award (Third Class) for R&D of a continuous distillation process during the bamboo carbonization process |
| 35 |
| Table of Contents |
2006
|
| · | Zhejiang Science and Technology Award (Third Class) for its Liquid Bamboo Vinegar Products |
|
|
|
|
|
| · | Forestry Industry Award for Excellence in Forestry - Liquid Bamboo Vinegar Products (6th Anniversary) |
|
|
|
|
|
| · | Lishui City Forestry Industry Key Enterprise in Forestry Award |
|
|
|
|
|
| · | Liandu District High Tech Prize (Second Class) for R&D in Carbonization of Bamboo |
2007
|
| · | Zhejiang New Forestry High Tech Company Industrialization Project Award for R&D efforts in super capacitors using bamboo charcoal |
|
|
|
|
|
| · | Zhejiang Provincial-Level Key Enterprise in Forestry Award |
|
|
|
|
|
| · | Lishui Science and Technology Award (First Class) for its Liquid Bamboo Vinegar Products |
2008
|
| · | Official China High Tech Industry Enterprise Certificate (this award entitles the company to preferential enterprise income tax rates of 15% rather than 25%) |
2009
|
| · | National Torch Plan Project Certificate for Liquid Bamboo Products |
|
|
|
|
|
| · | National Science and Technology Progress Award (Second Class) for Bamboo Carbonization |
2011
|
| · | Zhejiang Science and Technology Award (Second Class) for its Activated Carbon Production Technology and Equipment Research |
|
|
|
|
|
| · | Garden Unit Recognition for beautification and ecological efforts |
2012
|
| · | Lishui City Recognition for Patent Grants |
2013
|
| · | Zhejiang Province High Technology Enterprise Recognition |
2014
|
| · | Lishui City Doctoral Working Station |
2020
|
| · | Obtain 3 international standard certifications of bamboo charcoal for participating in the creation of Part 1, Part 2 and Part 3 of ISO 21626, |
| 36 |
| Table of Contents |
Research and Development
We are committed to researching and developing applications of bamboo charcoal, activated bamboo charcoal and EVs such as street sweepers. We believe scientific and technological innovations will help the Company achieve its long-term strategic objectives. R&D is an integral part of our operations and the crux of its competitive advantage and differentiation strategy.
Our R&D team is well educated and has far-reaching research capabilities. The R&D team has 3 dedicated researchers and analysts, with one focusing on Charcoal Doctor product development and applications, and two focusing on developing vehicle products such as street sweepers. Quality control is an important aspect of the team’s work and ensuring quality at every stage of the process has been a key driver in maintaining and developing brand value for the Company.
In 2021, we cooperated with technology companies and consulting companies to develop specialty EVs. Due to the high costs of research and development in this field and the fierce competition at the market, the Company decided to prioritize other areas of expenses in the year of 2023 and will look for further cooperation in the future when there is a suitable opportunity
We have also collaborated with a number of top domestic universities and institutions for the advancement of bamboo charcoal research and process technology. Recent efforts and collaborations cover a wide range of areas including but not limited to: bamboo vinegar applications, bamboo yield and quality improvements, bamboo’s natural characteristics, bamboo carbonization process optimization and engineering initiatives to optimize and integrate production processes. It is through these collaborations that the company has managed to secure important breakthroughs resulting in proprietary knowledge and patents. Research has been carried out in cooperation with the following notable institutions:
|
| · | China National Bamboo Research and Development Center |
|
|
|
|
|
| · | Zhejiang University of Agriculture and Forestry |
|
|
|
|
|
| · | Zhejiang Academy of Forestry & Zhejiang Forestry Institute |
| 37 |
| Table of Contents |
Our Research Projects
We have led or participated in numerous scientific projects that have led to important technological breakthroughs and advances. The following list does not include EDLC research projects which we transferred in December 2017 to Zhejiang Apeikesi Energy Co., Ltd, a PRC start-up company controlled by Dr. Zaihua Chen, our former Chief Technology Officer.
| Project Description |
| Time Period |
| Project Level |
| Bamboo carbonization technology R&D for tobacco product manufacturing |
| 12/2007-06/2010 |
| Zhejiang Provincial Government funded scientific agricultural project |
|
|
|
|
|
|
| Development of dry distillation of bamboo wood |
| 06/2007-05/2009 |
| Central government funded high-tech agricultural project |
|
|
|
|
|
|
| Technological innovations to be able to produce bamboo vinegar in a continuous process |
| 04/2006-04/2008 |
| Zhejiang Provincial Government funded scientific agricultural project |
|
|
|
|
|
|
| Bamboo vinegar spontaneous combustion automation production technology |
| 08/2004-12/2006 |
| Central Government funded high-tech agricultural project |
|
|
|
|
|
|
| Bamboo R&D for lithium-ion battery anodes |
| 08/2004-02/2006 |
| Zhejiang Provincial Government funded scientific project |
|
|
|
|
|
|
| The research and demonstration for technology of agricultural waste carbonization and low ignition point molding charcoal fuel preparation |
| 01/2016-12/2018 |
| Zhejiang Provincial Government directly funded scientific project |
|
|
|
|
|
|
| Demonstration and promotion of green combustible carbon manufacturing technology using epicarps residue |
| 08/2015-12/2017 |
| Central Government funded forestry technology promotion project |
|
|
|
|
|
|
| R&D for driverless street sweepers |
| 10/2020-present |
| Cooperate with other companies |
During the years ended December 31, 2023, 2022 and 2021, we spent $471,194, $227,829, and $8,053,400, respectively, on R&D. We had year-over-year increase on R&D expenses primarily due to more R&D activities in connection with our EV segment. During fiscal 2021, we increased our investment significantly for smart electric sanitation vehicles designed to be used in closed industrial parks and residential communities. We have successfully manufactured sanitation vehicles.
| 38 |
| Table of Contents |
Our Patents
We rely on our technology patents to protect our domestic business interests and ensure our position as a bamboo carbon technology pioneer in our industry. We have placed a high priority on the management of our intellectual property. Some products that are material to our operating results incorporate patented technology. Patented technology is critical to the continued success of our products. However, we do not believe that our business, as a whole, is dependent on, or that its profitability would be materially affected by the revocation, termination, expiration or infringement upon any particular patent. We currently hold six patents on charcoal products and two patents on vehicles.
Patents on Charcoal Products
|
Patent Description |
| Holder |
| Patent Type |
| Application |
| Expiration |
| Patent Number | |
|
|
|
|
|
|
|
|
|
|
|
|
|
| A Filling and fixing device for Bottles of Plant nutrient solution |
| Shangnilai |
| Utility Model |
| 30-Dec-15 |
| 29-Dec-25 |
| 201521127995.4 | |
|
|
|
|
|
|
|
|
|
|
|
|
|
| The invention relates to a grinding machine and an operation method thereof |
| Shangnilai |
| Innovation |
| 15-Sep-23 |
| 14-Sep-43 |
| 202311190159X | |
|
|
|
|
|
|
|
|
|
|
|
|
|
| An automatic weighing machine |
| Shangnilai |
| Utility Model |
| 28-Jul-23 |
| 27-Jul-33 |
| 202322017177X | |
|
|
|
|
|
|
|
|
|
|
|
|
|
| The utility model relates to environmental dust removal equipment |
| Shangnilai |
| Utility Model |
| 15-Sep-23 |
| 14-Sep-33 |
| 2023225190847 | |
|
|
|
|
|
|
|
|
|
|
|
|
|
| A kind of barbecue charcoal oven |
| Shangnilai |
| Utility Model |
| 28-Jul-23 |
| 20-Aug-33 |
| 2023222568492 | |
|
|
|
|
|
|
|
|
|
|
|
|
|
| A agitator |
| Shangnilai |
| Utility Model |
| 15-Sep-23 |
| 7-Aug-33 |
| 202322123247X | |
| 39 |
| Table of Contents |
Patents on Vehicles
| Patent Description |
|
Holder |
| Patent Type |
| Application |
| Expiration |
| Patent Number | |
|
|
|
|
|
|
|
|
|
|
|
|
|
| Road Sweeper |
| Shangchi Automobile |
| Patent for Invention |
| 28-Aug-12 |
| 27-Aug-32 |
| ZL201210311790.6 | |
|
|
|
|
|
|
|
|
|
|
|
|
|
| The utility model relates to an EVA type electric vehicle safety body structure |
| Shangchi Automobile |
| Patent for Invention |
| 29-May-18 |
| 28-May-38 |
| 201810530725.X | |
Our Trademarks and Domain Names
We rely on trademarks and service marks to protect our branding. As of the date of this report, we hold over 70 registered trademarks about or related to “Charcoal Doctor” and “Shangchi” in different applicable trademark categories in China. We also own a domain name of tantech.cn, the registration of which will expire on March 11, 2034. This website is not part of this report and is not incorporated by reference herein.
Corporate Information
Our principal executive offices are located at c/o Tantech Holdings (Lishui) Co., Ltd., No. 10 Cen Shan Road, Shuige Industrial Zone, Lishui City, Zhejiang Province 323000, People’s Republic of China. Our telephone number at this address is +86-578-226-2305. Our Common Shares are traded on Nasdaq under the symbol “TANH.”
Our Internet website, http://ir.tantech.cn, provides a variety of information about our Company. We do not incorporate by reference into this prospectus any of the information on, or accessible through, our website, and you should not consider it as part of this prospectus. Our annual reports on Form 20-F and current reports on Form 6-K filed and furnished with the SEC are available, as soon as practicable after filing, at http://ir.tantech.cn/SEC-Filings, or by a direct link to its filings on the SEC’s free website.
| 40 |
| Table of Contents |
Before you make a decision to invest in our securities, you should consider carefully the risks described below, together with other information in this prospectus and the information incorporated by reference herein and therein, including our Annual Report on Form 20-F for the fiscal year ended December 31, 2023. If any of the following events actually occur, our business, operating results, prospects or financial condition could be materially and adversely affected. This could cause the trading price of our Common Shares to decline and you may lose all or part of your investment. The risks described below are not the only ones that we face. Additional risks not presently known to us or that we currently deem immaterial may also significantly impair our business operations and could result in a complete loss of your investment.
Risks Related To This Offering
A large number of Common Shares may be sold in the market following this offering, which may significantly depress the market price of our Common Shares.
We are registering for resale up to 61,313,874 of our Common Shares issued and issuable to the selling shareholders pursuant to the Purchase Agreement (as defined below). Sales of a substantial number of our Common Shares in the public market, including resale of the Common Shares issued or issuable to the selling shareholders, or the perception that these sales might occur, could depress the market price of our Common Shares and could impair our ability to raise capital through the sale of additional equity securities. The Common Shares sold in this offering will be freely tradable without restriction or further registration under the Securities Act. As a result, a substantial number of our Common Shares may be sold in the public market following this offering. If there are significantly more Common Shares offered for sale than buyers are willing to purchase, then the market price of our Common Shares may decline to a market price at which buyers are willing to purchase the offered Common Shares and sellers remain willing to sell our Common Shares.
You may experience significant dilution to the extent that our Common Shares are issued upon the exercise of the Warrants held by the Selling Shareholders, other Outstanding Warrants or securities that we may issue in the future.
You may experience dilution to the extent that our Common Shares are issued upon the exercise of the Warrants held by the Selling Shareholders and outstanding exercisable or convertible securities existing prior to the 2024 PIPE, and if we issue additional equity securities, or there are any issuances and subsequent exercises of stock options issued in the future. These warrants also bear anti-dilution protections in the event of stock dividends or splits, business combination, sale of assets, similar recapitalization transactions, or other similar transactions. Substantial dilution may further significantly depress the market price of our Common Shares.
We cannot assure you that our Common Shares will remain listed on Nasdaq or any other securities exchange.
On February 27, 2024, we received a written notice from Nasdaq that we were not in compliance with the minimum bid price requirement for continued listing set forth in Nasdaq Listing Rule 5550(a)(2), which requires listed securities to maintain a minimum bid price of $1.00 per share. Under Nasdaq Listing Rule 5810(c)(3)(A), we were granted a period of 180 calendar days, or until August 26, 2024 (the “Compliance Period”), to regain compliance with the minimum bid price requirement. While Nasdaq’s notice does not result in the immediate delisting of our Common Shares, and we intend to regain compliance with Nasdaq’s minimum bid price requirement during the Compliance Period, there can be no assurances, however, that we will be successful in satisfying the minimum bid price requirement or the continued listing requirement for market value of publicly held shares and all other initial listing standards for Nasdaq. It is possible that we will fail to comply with the continued listing requirement of Nasdaq Marketplace Rule 5550(a)(2) again or any other listing requirements. In the event that we fail to satisfy applicable listing standards or if we cannot regain compliance timely, Nasdaq may delist our shares which would in turn cause the value of our Common Shares to significantly decline or be worthless.
There has been and may continue to be significant volatility in the volume and price of our Common Shares on Nasdaq.
The market price of our Common Shares has been and may continue to be highly volatile. Factors, including changes in the Chinese bamboo industry and electronic vehicles industry, changes in the Chinese economy, potential infringement of our intellectual property, competition, concerns about our financial position, operations results, litigation, government regulation, developments or disputes relating to agreements, patents or proprietary rights, may have a significant impact on the market volume and price of our stock. Unusual trading volume in our shares occurs from time to time.
| 41 |
| Table of Contents |
We have not paid and do not intend to pay dividends on our Common Shares. Investors in this offering may never obtain a return on their investment.
We have not paid dividends on our Common Shares since inception, and do not intend to pay any dividends on our Common Shares in the foreseeable future. We intend to reinvest earnings, if any, in the development and expansion of our business. Accordingly, you will need to rely on sales of your Common Shares after price appreciation, which may never occur, in order to realize a return on your investment.
Risks Related to Doing Business in China
Adverse changes in political, economic and other policies of the Chinese government could have a material adverse effect on the overall economic growth of China, which could materially and adversely affect the growth of our business and our competitive position.
The majority of our business operations are conducted in China. Accordingly, our business, financial condition, results of operations and prospects are affected significantly by economic, political and legal developments in China. China’s economy differs from the economies of most developed countries in many respects, including with respect to the amount of government involvement, level of development, growth rate, control of foreign exchange, and allocation of resources. The PRC government exercises significant control over China’s economic growth through strategical allocation of resources, controlling the payment of foreign currency-denominated obligations, setting monetary policy, and providing preferential treatment to particular industries or companies. While the Chinese economy has experienced significant growth in the past decades, growth has been uneven, both geographically and among various sectors of the economy. The growth of the Chinese economy may not continue at a rate experienced in the past. Any prolonged slowdown in the Chinese economy may reduce the demand for our services and materially and adversely affect our business and results of operations. Furthermore, any adverse change in the economic conditions in China, in policies of the PRC government or in laws and regulations in China could have a material adverse effect on the overall economic growth of China and market demand for our outsourcing services. Such developments could adversely affect our businesses, lead to reduction in demand for our services and adversely affect our competitive position.
Uncertainties with respect to the PRC legal system could have a material adverse effect on us.
The PRC legal system is based on written statutes. Prior court decisions may be cited for reference but have limited precedential value. We conduct our business primarily through our PRC Subsidiaries, and therefore these Subsidiaries are generally subject to laws and regulations applicable to foreign investment in China. However, since these laws and regulations are relatively new and the PRC legal system continues to rapidly evolve, the interpretations of many laws, regulations and rules are not always uniform and enforcement of these laws, regulations and rules involves uncertainties, which may limit legal protections available to us. The General Office of the Central Committee of the Communist Party of China and the General Office of the State Council jointly issued the “Opinions on Severely Cracking Down on Illegal Securities Activities According to Law,” or the Opinions, which was made available to the public on July 6, 2021. The Opinions emphasized the need to strengthen the administration over illegal securities activities, and the need to strengthen the supervision over overseas listings by Chinese companies. Effective measures, such as promoting the construction of relevant regulatory systems will be taken to deal with the risks and incidents of China-concept overseas listed companies, and cybersecurity and data privacy protection requirements, etc. The Opinions and any related implementing rules to be enacted may subject us to compliance requirement in the future. In addition, some regulatory requirements issued by certain PRC government authorities may not be consistently applied by other government authorities (including local government authorities), thus making strict compliance with all regulatory requirements impractical, or in some circumstances impossible. For example, we may have to resort to administrative and court proceedings to enforce the legal protection that we enjoy either by law or contract. However, since PRC administrative and court authorities have discretion in interpreting and implementing statutory and contractual terms, it may be more difficult to predict the outcome of administrative and court proceedings and the level of legal protection we enjoy than in more developed legal systems. These uncertainties may impede our ability to enforce the contracts we have entered into with our business partners, customers and suppliers. In addition, such uncertainties, including any inability to enforce our contracts, together with any development or interpretation of PRC law that is adverse to us, could materially and adversely affect our business and operations. Furthermore, intellectual property rights and confidentiality protections in China may not be as effective as in the United States or other more developed countries. We cannot predict the effect of future developments in the PRC legal system, including the promulgation of new laws, changes to existing laws or the interpretation or enforcement thereof, or the preemption of local regulations by national laws. These uncertainties could limit the legal protections available to us and other foreign investors, including you. In addition, any litigation in China may be protracted and result in substantial costs and diversion of our resources and management attention.
| 42 |
| Table of Contents |
China’s economic, political and social conditions, as well as government policies, laws and regulations may change quickly with little advance notice, and why such sudden changes could have a material adverse effect on our business and the value of our Common Shares.
Our business, financial condition, results of operations and prospects are subject, to a significant extent, to economic, political and legal developments in China. For example, as a result of recent proposed changes in the cybersecurity regulations in China that would require certain Chinese technology firms to undergo a cybersecurity review before being allowed to list on foreign exchanges, this may have a material adverse effect on our business and the value of our Common Share.
China’s economy differs from the economies of most developed countries in many respects, including the amount of government involvement, level of development, growth rate, control of foreign exchange and allocation of resources. While the PRC economy has experienced significant growth in the past two to three decades, growth has been uneven, both geographically and among various sectors of the economy. Demand for target services and products depends, in large part, on economic conditions in China. Any slowdown in China’s economic growth may cause our potential customers to delay or cancel their plans to purchase our services and products, which in turn could reduce our net revenues.
Although China’s economy has been transitioning from a planned economy to a more market oriented economy since the late 1970s, the PRC government continues to play a significant role in regulating industry development by imposing industrial policies. The PRC government also exercises significant control over China’s economic growth through allocating resources, controlling the incurrence and payment of foreign currency-denominated obligations, setting monetary policy and providing preferential treatment to particular industries or companies. Changes in any of these policies, laws and regulations may be quick with little advance notice and could adversely affect the economy in China and could have a material adverse effect on our business and the value of our Common Shares.
The PRC government has implemented various measures to encourage foreign investment and sustainable economic growth and to guide the allocation of financial and other resources. However, we cannot assure you that the PRC government will not repeal or alter these measures or introduce new measures that will have a negative effect on us, or more specifically, we cannot assure you that the PRC government will not initiate possible governmental actions or scrutiny to us, which could substantially affect our operation and the value of our Common Shares may depreciate quickly. China’s social and political conditions may change and become unstable. Any sudden changes to China’s political system or the occurrence of widespread social unrest could have a material adverse effect on our business and results of operations.
The Chinese government exerts substantial influence over the manner in which we must conduct our business activities and may intervene or influence our operations at any time, which could result in a material change in our operations and the value of our Common Shares.
The Chinese government has exercised and continues to exercise substantial control over virtually every sector of the Chinese economy through regulation and state ownership. Our ability to operate in China may be harmed by changes in its laws and regulations, including those relating to securities regulation, data protection, cybersecurity and mergers and acquisitions and other matters. The central or local governments of these jurisdictions may impose new, stricter regulations or interpretations of existing regulations that would require additional expenditures and efforts on our part to ensure our compliance with such regulations or interpretations.
Government actions in the future could significantly affect economic conditions in China or particular regions thereof and could require us to materially change our operating activities or divest ourselves of any interests we hold in Chinese assets. Our business may be subject to various government and regulatory interference in the provinces in which we operate. We may incur increased costs necessary to comply with existing and newly adopted laws and regulations or penalties for any failure to comply. Our operations could be adversely affected, directly or indirectly, by existing or future laws and regulations relating to our business or industry.
| 43 |
| Table of Contents |
Given recent statements by the Chinese government indicating an intent to exert more oversight and control over offerings that are conducted overseas and/or foreign investment in China-based issuers, any such action could significantly limit or completely hinder our ability to offer or continue to offer securities to investors and cause the value of such securities to significantly decline or become worthless.
The General Office of the Central Committee of the Communist Party of China and the General Office of the State Council jointly issued the Opinions on Severely Cracking Down on Illegal Securities Activities According to Law, or the Opinions, which was made available to the public on July 6, 2021. The Opinions emphasized the need to strengthen the administration over illegal securities activities, and the need to strengthen the supervision over overseas listings by Chinese companies. Effective measures, such as promoting the construction of relevant regulatory systems, will be taken to deal with the risks and incidents of China-concept overseas listed companies. As of the date of this prospectus , we have not received any inquiry, notice, warning, or sanctions from PRC government authorities in connection with the Opinions.
On June 10, 2021, the Standing Committee of the National People’s Congress of China, or the SCNPC, promulgated the PRC Data Security Law, which took effect in September 2021. The PRC Data Security Law imposes data security and privacy obligations on entities and individuals carrying out data activities, and introduces a data classification and hierarchical protection system based on the importance of data in economic and social development, and the degree of harm it will cause to national security, public interests, or legitimate rights and interests of individuals or organizations when such data is tampered with, destroyed, leaked, illegally acquired or used. The PRC Data Security Law also provides for a national security review procedure for data activities that may affect national security and imposes export restrictions on certain data an information.
In early July 2021, regulatory authorities in China launched cybersecurity investigations with regard to several China-based companies that are listed in the United States. The Chinese cybersecurity regulator announced on July 2 that it had begun an investigation of Didi Global Inc. (NYSE: DIDI) and two days later ordered that the company’s app be removed from smartphone app stores. On July 5, 2021, the Chinese cybersecurity regulator launched the same investigation on two other Internet platforms, China’s Full Truck Alliance of Full Truck Alliance Co. Ltd. (NYSE: YMM) and Boss of KANZHUN LIMITED (Nasdaq: BZ). On July 24, 2021, the General Office of the Communist Party of China Central Committee and the General Office of the State Council jointly released the Guidelines for Further Easing the Burden of Excessive Homework and Off-campus Tutoring for Students at the Stage of Compulsory Education, pursuant to which foreign investment in such firms via mergers and acquisitions, franchise development, and variable interest entities are banned from this sector.
On November 14, 2021, the CAC released the Regulations on the Network Data Security Management (Draft for Comments), or the Data Security Management Regulations Draft, to solicit public opinion and comments. Pursuant to the Data Security Management Regulations Draft, data processor holding more than one million users/users’ individual information shall be subject to cybersecurity review before listing abroad. Data processing activities refers to activities such as the collection, retention, use, processing, transmission, provision, disclosure, or deletion of data. According to the latest amended Cybersecurity Review Measures, which was promulgated on December 28, 2021, and became effective on February 15, 2022 and replace the Cybersecurity Review Measures promulgated on April 13, 2020, an online platform operator holding more than one million users/users’ individual information shall be subject to cybersecurity review before listing abroad. Since the Cybersecurity Review Measures is new, the implementation and interpretation thereof is not yet clear. As of the date of this prospectus, we have not been informed by any PRC governmental authority of any requirement that we file for approval for this offering.
On August 17, 2021, the State Council promulgated the Regulations on the Protection of the Security of Critical Information Infrastructure, or the Regulations, which took effect on September 1, 2021. The Regulations supplement and specify the provisions on the security of critical information infrastructure as stated in the Cybersecurity Review Measures. The Regulations provide, among others, that protection department of certain industry or sector shall notify the operator of the critical information infrastructure in time after the identification of certain critical information infrastructure.
| 44 |
| Table of Contents |
On August 20, 2021, the SCNPC promulgated the Personal Information Protection Law of the PRC, or the Personal Information Protection Law, which took effect in November 2021. As the first systematic and comprehensive law specifically for the protection of personal information in the PRC, the Personal Information Protection Law provides, among others, that (i) an individual’s consent shall be obtained to use sensitive personal information, such as biometric characteristics and individual location tracking, (ii) personal information operators using sensitive personal information shall notify individuals of the necessity of such use and impact on the individual’s rights, and (iii) where personal information operators reject an individual’s request to exercise his or her rights, the individual may file a lawsuit with a People’s Court. Given that the above mentioned newly promulgated laws, regulations and policies were recently promulgated or issued, and have not yet taken effect (as applicable), their interpretation, application and enforcement are subject to substantial uncertainties.
We are required to complete filing procedures with the CSRC in connection with securities issuance and may be subject to approval, filing or other procedures with other Chinese regulatory authorities under PRC law; we cannot predict whether we will be able, or how long it will take us, to obtain such approval or complete such filing or other procedures.
The Chinese government has exercised, and may continue to exercise, substantial influence or control over virtually every sector of the Chinese economy through regulation and state ownership. Our ability to operate in mainland China could be undermined if our Chinese subsidiaries are not able to obtain or maintain approvals to operate in mainland China. The central or local governments could impose new, stricter regulations or interpretations of existing regulations that could require additional expenditures and efforts on our part to ensure our compliance with such regulations or interpretations.
The Regulations on Mergers and Acquisitions of Domestic Enterprises by Foreign Investors, or the M&A Rules, appear to require that offshore special purpose vehicles, controlled by Chinese companies or individuals formed for the purpose of seeking a public listing on an overseas stock exchange through acquisitions of Chinese domestic companies or assets in exchange for the shares of the offshore special purpose vehicles, obtain CSRC approval prior to publicly listing their securities on an overseas stock exchange.
Further, on July 6, 2021, the General Office of the Communist Party of China Central Committee and the General Office of the State Council jointly promulgated the Opinions on Strictly Cracking Down on Illegal Securities Activities in Accordance with the Law, pursuant to which Chinese regulators are required to accelerate rulemaking related to the overseas issuance and listing of securities, and update the existing laws and regulations related to data security, cross-border data flow, and management of confidential information. Numerous regulations, guidelines and other measures have been or are expected to be adopted in addition to the Cyber Security Law and Data Security Law.
On February 17, 2023, with the approval of the State Council, the CSRC issued the Listing Records Rules, including the Trial Measures, for the administration of overseas listing filing system, which will be implemented from March 31, 2023. Under the Listing Records Rules, a company established in mainland China seeking securities offering and listing, by both direct or indirect means, in an overseas market are required to undertake filing procedures with the CSRC for its overseas offering and listing activities. Further, the Trial Measures set forth a list of circumstance under which overseas offering and listing by PRC domestic companies is prohibit, including: (i) where such securities offering and listing is explicitly prohibited by the PRC laws; (ii) where the intended securities offering and listing may endanger national security as reviewed and determined by competent PRC authorities under the State Council in accordance with PRC laws; (iii) where the company established in mainland China , or its controlling shareholders and the actual controller, have committed crimes such as corruption, bribery, embezzlement, misappropriation of property or undermining the order of the socialist market economy during the latest three (3) years; (iv) where the company established in mainland China seeking securities offering and listing is suspected of committing crimes or major violations of laws and regulations, and is under investigation according to law, and no conclusion has yet been made thereof; and (v) where there are material ownership disputes over equity held by the controlling shareholder of company established in mainland China or by other shareholders that are controlled by the controlling shareholder and/or actual controller. In accordance with the Trial Measures, the listing and trading of our Common Shares on Nasdaq is deemed as an indirect overseas offering and listing by companies established in China, and thus, we are subject to the Listing Records Rules and the relevant filing procedures as required. Further, we believe, as of the date of this prospectus, none of the circumstances prohibiting the overseas offering and listing by companies established in China as listed above applies to us, and we can offer and continue to offer our Common Shares on Nasdaq.
| 45 |
| Table of Contents |
In accordance with the Notice on the Arrangement for the Filing of Overseas Offering and Listing by Domestic Companies issued by the CSRC along with the Listing Records Rules on the same day, we are deemed as an “Existing Issuer” because we had been listed overseas before March 31, 2023. Under such Notice, we are not required to undertake the initial filing procedure immediately. However, we shall carry out filing procedures as required by the Trial Measures in a timely manner for the subsequent events, including any further follow-up offerings on Nasdaq, dual and/or secondary offering and listing on different overseas markets, and occurrence of material events including change of control, investigations or sanctions imposed by overseas securities regulatory agencies or other relevant competent authorities, change of listing status or transfer of listing segment, and voluntary or mandatory delisting. If we or our Mainland China Subsidiaries in future fail to undertake filing procedures as stipulated in the Trial Measures, or offer and list securities in an overseas market in violation of the Trial Measures, the CSRC may order rectification, issue warnings to us and/or our Mainland China Subsidiaries, and impose a fine of between RMB 1,000,000 yuan and RMB 10,000,000 yuan. The CSRC may also inform its regulatory counterparts in the overseas jurisdictions, such as the SEC, via cross-border securities regulatory cooperation mechanisms.
Further, on February 24, 2023, the CSRC, together with Ministry of Finance, National Administration of State Secrets Protection, and National Archives Administration of China, released the Provisions on Strengthening the Confidentiality and Archives Administration Related to the Overseas Securities Offering and Listing by Domestic Enterprises (the “Confidentiality Provisions”), which came into effect on March 31, 2023 with the Trial Measures. Under the Confidentiality Provisions, companies established in China seeking overseas offering and listing, by both direct and indirect means, are required to institute a sound confidentiality and archives system. If such companies established in China intend to, either directly or through its overseas listed entity, publicly disclose or provide to relevant individuals or entities including securities companies, securities service providers and overseas regulators, any documents and materials that contain state secrets or working secrets of government agencies, they shall obtain approval from competent authorities and complete the relevant filing procedure with the competent secrecy administrative department prior to their disclosure or provision of such documents and materials. Further, if they provide or publicly disclose documents and materials which may adversely affect national security or public interests, they shall strictly follow the corresponding procedures in accordance with relevant laws and regulations. Once effective, any failure or perceived failure by us or our subsidiaries to comply with the above confidentiality and archives administration requirements under the Confidentiality Provisions and other relevant PRC laws and regulations may cause relevant entities to be held legally liable by competent authorities, and referred to the judicial organ to be investigated for criminal liability if suspected of committing a crime.
Any failure of us or our Mainland China Subsidiaries to fully comply with the Listing Records Rules, may significantly limit or completely hinder our ability to offer or continue to offer our Common Shares on Nasdaq, cause significant disruption to our business operations, severely damage our reputation, materially and adversely affect our financial condition and results of operations and cause our Common Shares to significantly decline in value or become worthless.
To operate our general business activities currently conducted in mainland China, each of our Chinese subsidiaries is required to obtain a business license from the local counterpart of the State Administration for Market Regulation, or SAMR. Each of our Chinese subsidiaries has obtained a valid business license from the local counterpart of the SAMR, and no application for any such license has been denied.
Tantech may be subject to approval or other requirement from PRC authorities in connection with this offering, and, if required, we cannot assure you that we will be able to obtain such approval or satisfy such requirement. If we failed to obtain such approval or satisfy such requirement, we may not be able to continue listing on U.S. exchange, continue to offer securities to investors, or materially affect the interest of the investors and the value of our Common Shares may decrease or become worthless.
As of the date of this prospectus, neither we nor our Subsidiaries have received any requirement to obtain permission or approval from CSRC or CAC. However, the General Office of the Central Committee of the Communist Party of China and the General Office of the State Council jointly issued the “Opinions on Severely Cracking Down on Illegal Securities Activities According to Law,” or the Opinions, which was made available to the public on July 6, 2021. The Opinions emphasized the need to strengthen the administration over illegal securities activities, and the need to strengthen the supervision over overseas listings by Chinese companies. Effective measures, such as promoting the construction of relevant regulatory systems will be taken to deal with the risks and incidents of China-concept overseas listed companies, and cybersecurity and data privacy protection requirements and similar matters. The Opinions and any related implementing rules to be enacted may subject us to compliance requirement in the future.
| 46 |
| Table of Contents |
Given the current regulatory environment in the PRC, we and our Subsidiaries are still subject to the uncertainty of interpretation and enforcement of the rules and regulations in the PRC, which can change quickly with little advance notice, and any future actions of the PRC authorities. It is uncertain when and whether the Company will be required to obtain permission from the PRC government to list on U.S. exchanges (including retroactively), and even if such permission is obtained, whether it will be denied or rescinded. As a result, our Subsidiaries’ operations in China could be adversely affected, directly or indirectly, by existing or future laws and regulations relating to the business or industry.
PRC laws and regulations governing our current business operations are sometimes vague and uncertain and any changes in such laws and regulations may impair our ability to operate profitably.
There are substantial uncertainties regarding the interpretation and application of PRC laws and regulations including, but not limited to, the laws and regulations governing our business and the enforcement and performance of our arrangements with customers in certain circumstances. The laws and regulations are sometimes vague and may be subject to future changes, and their official interpretation and enforcement may involve substantial uncertainty. The effectiveness and interpretation of newly enacted laws or regulations, including amendments to existing laws and regulations, may be delayed, and our business may be affected if we rely on laws and regulations which are subsequently adopted or interpreted in a manner different from our understanding of these laws and regulations. New laws and regulations that affect existing and proposed future businesses may also be applied retroactively. We cannot predict what effect the interpretation of existing or new PRC laws or regulations may have on our business.
The PRC legal system is a civil law system based on written statutes. Unlike the common law system, prior court decisions under the civil law system may be cited for reference but have limited precedential value. Since these laws and regulations are relatively new and the PRC legal system continues to rapidly evolve, the interpretations of many laws, regulations and rules are not always uniform and the enforcement of these laws, regulations and rules involves uncertainties.
In 1979, the PRC government began to promulgate a comprehensive system of laws and regulations governing economic matters in general. The overall effect of legislation over the past three decades has significantly enhanced the protections afforded to various forms of foreign investments in China. However, China has not developed a fully integrated legal system, and recently enacted laws and regulations may not sufficiently cover all aspects of economic activities in China. In particular, the interpretation and enforcement of these laws and regulations involve uncertainties. Since PRC administrative and court authorities have significant discretion in interpreting and implementing statutory provisions and contractual terms, it may be difficult to evaluate the outcome of administrative and court proceedings and the level of legal protection we enjoy. These uncertainties may affect our judgment on the relevance of legal requirements and our ability to enforce our contractual rights or tort claims. In addition, the regulatory uncertainties may be exploited through unmerited or frivolous legal actions or threats in attempts to extract payments or benefits from us.
Furthermore, the PRC legal system is based in part on government policies and internal rules, some of which are not published on a timely basis or at all and may have retroactive effect. As a result, we may not be aware of our violation of any of these policies and rules until sometime after the violation. In addition, any administrative and court proceedings in China may be protracted, resulting in substantial costs and diversion of resources and management attention.
From time to time, we may have to resort to administrative and court proceedings to enforce our legal rights. However, since PRC administrative and court authorities have significant discretion in interpreting and implementing statutory and contractual terms, it may be more difficult to evaluate the outcome of administrative and court proceedings and the level of legal protection we enjoy than in more developed legal systems. Furthermore, the PRC legal system is based in part on government policies and internal rules (some of which are not published in a timely manner or at all) that may have retroactive effect. As a result, we may not be aware of our violation of these policies and rules until sometime after the violation. Such uncertainties, including uncertainty over the scope and effect of our contractual, property (including intellectual property) and procedural rights, and any failure to respond to changes in the regulatory environment in China could materially and adversely affect our business and impede our ability to continue our operations.
| 47 |
| Table of Contents |
The General Office of the Central Committee of the Communist Party of China and the General Office of the State Council jointly issued the “Opinions on Severely Cracking Down on Illegal Securities Activities According to Law,” or the Opinions, which was made available to the public on July 6, 2021. The Opinions emphasized the need to strengthen the administration over illegal securities activities, and the need to strengthen the supervision over overseas listings by Chinese companies. Effective measures, such as promoting the construction of relevant regulatory systems will be taken to deal with the risks and incidents of China-concept overseas listed companies, and cybersecurity and data privacy protection requirements and similar matters. The Opinions and any related implementing rules to be enacted may subject us to compliance requirement in the future.
The Ministry of Agriculture and Rural Affairs of the People's Republic of China has issued a new administrative regulation, the Administrative Measures for Comprehensive Administrative Law Enforcement of Agriculture, which will add more administrative supervision and uncertainty to the relevant agricultural products and business areas of the company.
Recently, on the basis of the Catalogue for the Guidance of Comprehensive Administrative Law Enforcement Matters in Agriculture (2020 Edition), the Ministry of Agriculture and Rural Affairs of the People's Republic of China issued new administrative rules, the Administrative Measures for Comprehensive Administrative Law Enforcement of Agriculture (Order No. 9 of 2022 of the Ministry of Agriculture and Rural Affairs), which came into effect on January 1, 2023. The rules give the local law enforcement power on administrative punishment, administrative inspection and administrative compulsion, aiming to strengthen the administrative law enforcement of agriculture and rural areas and to carry out routine law enforcement inspections and treat illegal cases on matters such as the quality and safety of agricultural products, the quality of agricultural materials, the quality of cultivated land, the prevention and control of animal and plant diseases, agricultural machinery, the ecological protection of agricultural resources, and the protection of the rights associated with new varieties of plants, which will add more administrative supervision and uncertainty to the company’s agricultural products related business.
Regulation and censorship of information distribution over the Internet in China may adversely affect our business, and we may be liable for information displayed on, retrieved from or linked to our website.
China has enacted laws and regulations governing Internet access and the distribution of products, services, news, information, audio-video programs and other content through the Internet. The PRC government has prohibited the distribution of information through the Internet that it deems to be in violation of PRC laws and regulations. If any of the content on our website is deemed to violate any content restrictions by the PRC government, we would not be able to continue to display such content and could become subject to penalties, including confiscation of income, fines, suspension of business and revocation of required licenses, which could materially and adversely affect our business, financial condition and results of operations. We may also be subject to potential liability for any unlawful actions of our customers or customers of our website or for content we distribute that is deemed inappropriate. It may be difficult to determine the type of content that may result in liability to us, and if we are found to be liable, we may be prevented from operating our website in China.
CSRC and other Chinese government agencies may exert more oversight and control over offerings that are conducted overseas and foreign investment in China-based issuers, especially those in the technology filed. Additional compliance procedures may be required in connection with this offering, and, if required, we cannot predict whether we will be able to obtain such approval. If we are required to obtain PRC governmental permissions to commence the sale of the securities, we will not commence the offering until we obtain such permissions. As a result, we face uncertainty about future actions by the PRC government that could significantly affect our ability to offer or continue to offer securities to investors and cause the value of our securities to significantly decline or be worthless.
On July 6, 2021, the General Office of the Communist Party of China Central Committee and the General Office of the State Council jointly issued a document to crack down on illegal activities in the securities market and promote the high-quality development of the capital market, which, among other things, requires the relevant governmental authorities to strengthen cross-border oversight of law-enforcement and judicial cooperation, to enhance supervision over China-based companies listed overseas, and to establish and improve the system of extraterritorial application of the PRC securities laws. Since this document is relatively new, uncertainties still exist in relation to how soon legislative or administrative regulation making bodies will respond and what existing or new laws or regulations or detailed implementations and interpretations will be modified or promulgated, if any, and the potential impact such modified or new laws and regulations will have on our future business, results of operations, and the value of our securities.
| 48 |
| Table of Contents |
Further, Chinese government continues to exert more oversight and control over Chinese technology firms. On July 2, 2021, Chinese cybersecurity regulator announced, that it had begun an investigation of Didi Global Inc. (NYSE: DIDI) and two days later ordered that the company’s application be removed from smartphone application stores. On July 5, 2021, the Chinese cybersecurity regulator launched the same investigation on two other Internet platforms, China’s Full Truck Alliance of Full Truck Alliance Co. Ltd. (NYSE: YMM) and Boss of KANZHUN LIMITED (Nasdaq: BZ).
Therefore, CSRC and other Chinese government agencies may exert more oversight and control over offerings that are conducted overseas and foreign investment in China-based issuers, especially those in the technology filed. As of the date of this prospectus, we have not received any requirement to obtain approval of CSRC to list on U.S. exchanges. Further, however, given the current regulatory environment in the PRC, we and our Subsidiaries are still subject to the uncertainty of interpretation and enforcement of the rules and regulations in the PRC, which can change quickly with little advance notice, and any future actions of the PRC authorities, additional compliance procedures may be required in connection with this offering and our business operations. If such compliance procedures were required in the future in connection with this offering or our Subsidiaries’ business operations, we cannot predict whether we will be able to obtain such approval. If we are unable to obtain such permission we may be forced to abandon this offering. As a result, we face uncertainty about future actions by the PRC government that could significantly affect our ability to offer or continue to offer securities to investors and cause the value of our Common Shares to significantly decline or be worthless.
We or our Subsidiaries may be subject to PRC laws relating to the use, sharing, retention, security and transfer of confidential and private information, such as personal information and other data. These laws continue to develop, and the PRC government may adopt other rules and restrictions in the future. Non-compliance could result in penalties or other significant legal liabilities.
The Cybersecurity Law, which was adopted by the National People’s Congress on November 7, 2016 and came into force on June 1, 2017, and the Cybersecurity Review Measures, or the “Review Measures,” which were promulgated on April 13, 2020, amended on December 28, 2021 and became effective on February 15, 2022, provide that personal information and important data collected and generated by a critical information infrastructure operator in the course of its operations in China must be stored in China, and if a critical information infrastructure operator purchases internet products and services that affect or may affect national security, it should be subject to cybersecurity review by the CAC. In addition, a cybersecurity review is required where critical information infrastructure operators, or the “CIIOs,” purchase network-related products and services, which products and services affect or may affect national security. Due to the lack of further interpretations, the exact scope of what constitute a “CIIO” remains unclear. Further, the PRC government authorities may have wide discretion in the interpretation and enforcement of these laws. In addition, Review Measures stipulates that an online platform operator holding more than one million users/users’ individual information shall be subject to cybersecurity review before listing abroad. Cybersecurity Review Measures does not provide a definition of “online platform operator”, therefore, we cannot assure you that we will not be deemed as an “online platform operator”. As of the date of this prospectus, we or our Subsidiaries have not received any notice from any authorities identifying us as a CIIO or requiring us to undertake a cybersecurity review by the CAC. Further, as of the date of this prospectus, we or our Subsidiaries have not been subject to any penalties, fines, suspensions, investigations from any competent authorities for violation of the regulations or policies that have been issued by the CAC. On June 10, 2021, the Standing Committee of the National People’s Congress promulgated the Data Security Law which took effect on September 1, 2021. The Data Security Law requires that data shall not be collected by theft or other illegal means, and it also provides that a data classification and hierarchical protection system shall be established. The data classification and hierarchical protection system protects data according to its importance in economic and social development, and the damages it may cause to national security, public interests, or the legitimate rights and interests of individuals and organizations if the data is falsified, damaged, disclosed, illegally obtained or illegally used, which protection system is expected to be built by the state for data security in the near future. On November 14, 2021, CAC published the Regulations on the Network Data Security Management (Draft for Comments), or the Data Security Management Regulations Draft to solicit public opinion and comments. Under the Data Security Management Regulations Draft, which provides that an overseas initial public offering to be conducted by a data processor processing the personal information of more than one million individuals shall apply for a cybersecurity review. Data processor means an individual or organization that independently makes decisions on the purpose and manner of processing in data processing activities, and data processing activities refers to activities such as the collection, retention, use, processing, transmission, provision, disclosure, or deletion of data. We may be deemed as a data processor under the Data Security Management Regulations Draft. However, the Data Security Management Regulations Draft has not been formally adopted. It is uncertain when the final regulation will be issued and take effect, how it will be enacted, interpreted or implemented, and whether it will affect us. There remains uncertainty as to how the Review Measures and the Data Security Management Regulations Draft will be interpreted or implemented and whether the PRC regulatory agencies, including the CAC, may adopt new laws, regulations, rules, or detailed implementation and interpretation related to the Review Measures and the Data Security Regulations Draft. If any such new laws, regulations, rules, or implementation and interpretation come into effect, we and our Subsidiaries expect to take all reasonable measures and actions to comply. We cannot assure you that PRC regulatory agencies, including the CAC, would take the same view as we do, and there is no assurance that we and our Subsidiaries can fully or timely comply with such laws should they be deemed applicable to our operations. Any cybersecurity review could also result in negative publicity with respect to our company and diversion of our managerial and financial resources. There is no certainty as to how such review or prescribed actions would impact our operations and we cannot guarantee that any clearance can be obtained or any actions that may be required for our listing on the Nasdaq capital market and the offering as well can be taken in a timely manner, or at all.
| 49 |
| Table of Contents |
In addition, according to the Personal Information Protection Law, where the purpose of the activity is to provide a product or service to that natural person located within China, such activity shall comply with the Personal Information Protection Law. Further, the Data Security Law provides that where any data handling activity carried out outside of the territory of China harms the national security, public interests, or the legitimate rights and interests of citizens or organizations of China, legal liability shall be investigated in accordance with such law. However, the Personal Information Protection Law and the Data Security Law are relatively new, there remains uncertainty as to how the laws will be interpreted or implemented and whether the PRC regulatory agencies, including the CAC, may adopt new laws, regulations, rules, or detailed implementation and interpretation related to the two laws.
The regulatory requirements with respect to cybersecurity and data privacy are constantly evolving and can be subject to varying interpretations, and significant changes, resulting in uncertainties about the scope of our responsibilities in that regard. Failure to comply with the cybersecurity and data privacy requirements in a timely manner, or at all, may subject us to government enforcement actions and investigations, fines, penalties, suspension, or disruption of our PRC Subsidiaries’ operations, among other things.
We may be liable for improper use or appropriation of personal information provided by our customers.
Our business can potentially involve collecting and retaining certain internal and customer data. We also maintain information about various aspects of our operations as well as regarding our employees. The integrity and protection of our customer, employee and company data is critical to our business. Our customers and employees expect that we will adequately protect their personal information. We are required by applicable laws to keep strictly confidential the personal information that we collect, and to take adequate security measures to safeguard such information.
The PRC Criminal Law, as amended by its Amendment 7 (effective on February 28, 2009) and Amendment 9 (effective on November 1, 2015), prohibits institutions, companies, and their employees from selling or otherwise illegally disclosing a citizen’s personal information obtained in performing duties or providing services or obtaining such information through theft or other illegal ways. On November 7, 2016, the SCNPC issued the Cyber Security Law of the PRC, or Cyber Security Law, which became effective on June 1, 2017. Pursuant to the Cyber Security Law, network operators must not, without users’ consent, collect their personal information, and may only collect users’ personal information necessary to provide their services. Providers are also obliged to provide security maintenance for their products and services and shall comply with provisions regarding the protection of personal information as stipulated under the relevant laws and regulations.
The Civil Code of the PRC (issued by the PRC National People’s Congress on May 28, 2020 and effective from January 1, 2021) provides legal basis for privacy and personal information infringement claims under the Chinese civil laws. PRC regulators, including the CAC, the Ministry of Industry and Information Technology, or MIIT, and the Ministry of Public Security, have been increasingly focused on regulation in data security and data protection.
| 50 |
| Table of Contents |
The PRC regulatory requirements regarding cybersecurity are evolving. For instance, various regulatory bodies in China, including the CAC, the Ministry of Public Security and the State Administration for Market Regulation, or the SAMR (formerly known as State Administration for Industry and Commerce, or the SAIC), have enforced data privacy and protection laws and regulations with varying and evolving standards and interpretations. In April 2020, the Chinese government promulgated Cybersecurity Review Measures, which came into effect on June 1, 2020, was amended on December 28, 2021, and became effective on February 15, 2022. According to the Cybersecurity Review Measures, (i) operators of critical information infrastructure must pass a cybersecurity review when purchasing network products and services which do or may affect national security; (ii) online platform operators who are engaged in data processing are also subject to the regulatory scope; (iii) the CSRC is included as one of the regulatory authorities for purposes of jointly establishing the state cybersecurity review working mechanism; (iv) online platform operators holding more than one million users/users’ individual information and seeking a listing outside China shall file for cybersecurity review; and (v) the risks of core data, material data or large amounts of personal information being stolen, leaked, destroyed, damaged, illegally used or illegally transmitted to overseas parties and the risks of critical information infrastructure, core data, material data or large amounts of personal information being influenced, controlled or used maliciously shall be collectively taken into consideration during the cybersecurity review process.
Certain internet platforms in China have been reportedly subject to heightened regulatory scrutiny in relation to cybersecurity matters. As of the date of this prospectus, we and our Subsidiaries have not been informed by any PRC governmental authority of any requirement that we file for a cybersecurity review. However, if any of us is deemed to be a critical information infrastructure operator or a company that is engaged in data processing and holds personal information of more than one million users, we could be subject to PRC cybersecurity review.
As of the date hereof, we are of the view that we and our Subsidiaries are in compliance with the applicable PRC laws and regulations governing the data privacy and personal information in all material respects, including the data privacy and personal information requirements of the CAC, and we and our Subsidiaries have not received any complaints from any third party, or been investigated or punished by any PRC competent authority in relation to data privacy and personal information protection. However, as there remains significant uncertainty in the interpretation and enforcement of relevant PRC cybersecurity laws and regulations, we or our Subsidiaries could be subject to cybersecurity review, and if so, we may not be able to pass such review in relation to this offering. In addition, we or our Subsidiaries could become subject to enhanced cybersecurity review or investigations launched by PRC regulators in the future. Any failure or delay in the completion of the cybersecurity review procedures or any other non-compliance with the related laws and regulations may result in fines or other penalties, including suspension of business, website closure, removal of our app from the relevant app stores, and revocation of prerequisite licenses, as well as reputational damage or legal proceedings or actions against us, which may have material adverse effect on our business, financial condition or results of operations.
On June 10, 2021, the SCNPC promulgated the PRC Data Security Law, which took effect in September 2021. The PRC Data Security Law imposes data security and privacy obligations on entities and individuals carrying out data activities, and introduces a data classification and hierarchical protection system based on the importance of data in economic and social development, and the degree of harm it will cause to national security, public interests, or legitimate rights and interests of individuals or organizations when such data is tampered with, destroyed, leaked, illegally acquired or used. The PRC Data Security Law also provides for a national security review procedure for data activities that may affect national security and imposes export restrictions on certain data an information.
As uncertainties remain regarding the interpretation and implementation of these laws and regulations, we cannot assure you that we and our Subsidiaries will comply with such regulations in all respects and we or our Subsidiaries may be ordered to rectify or terminate any actions that are deemed illegal by regulatory authorities. We or our Subsidiaries may also become subject to fines and/or other sanctions which may have material adverse effect on our business, operations and financial condition.
While we and our Subsidiaries take various measures to comply with all applicable data privacy and protection laws and regulations, the current security measures and those of our third-party service providers may not always be adequate for the protection of our customer, employee or company data. We or our Subsidiaries may be a target for computer hackers, foreign governments or cyber terrorists in the future.
| 51 |
| Table of Contents |
Unauthorized access to our proprietary internal and customer data may be obtained through break-ins, sabotage, breach of our secure network by an unauthorized party, computer viruses, computer denial-of-service attacks, employee theft or misuse, breach of the security of the networks of our third-party service providers, or other misconduct. Because the techniques used by computer programmers who may attempt to penetrate and sabotage our proprietary internal and customer data change frequently and may not be recognized until launched against a target, we may be unable to anticipate these techniques.
Unauthorized access to our proprietary internal and customer data may also be obtained through inadequate use of security controls. Any of such incidents may harm our reputation and adversely affect our business and results of operations. In addition, we may be subject to negative publicity about our security and privacy policies, systems, or measurements. Any failure to prevent or mitigate security breaches, cyber-attacks or other unauthorized access to our systems or disclosure of our customers’ data, including their personal information, could result in loss or misuse of such data, interruptions to our service system, diminished customer experience, loss of customer confidence and trust, impairment of our technology infrastructure, and harm our reputation and business, resulting in significant legal and financial exposure and potential lawsuits.
We must remit the offering proceeds to China before they may be used to benefit our business in China, the process of which may be time-consuming, and we cannot assure that we can finish all necessary governmental registration processes in a timely manner.
The proceeds of this offering may be sent back to the PRC, and the process for sending such proceeds back to the PRC may be time-consuming after the closing of this offering. We may be unable to use these proceeds to grow our business until our PRC Subsidiaries receive such proceeds in the PRC. Any transfer of funds by us to our PRC Subsidiaries, either as a shareholder loan or as an increase in registered capital, are subject to approval by or registration or filing with relevant governmental authorities in China. Any foreign loans procured by our PRC Subsidiaries is required to be registered with China’s State Administration of Foreign Exchange (“SAFE”) or its local branches or satisfy relevant requirements, and our PRC Subsidiaries may not procure loans which exceed the difference between their respective total project investment amount and registered capital or 2 times (which may be varied year by year due to the change of PRC’s national macro-control policy) of the net worth of our PRC Subsidiary. According to the relevant PRC regulations on foreign-invested enterprises in China, capital contributions to our PRC Subsidiaries are subject to the approval of or filing with State Administration for Market Regulation in its local branches, the Ministry of Commerce in its local branches and registration with a local bank authorized by SAFE.
To remit the proceeds of the offering, we must take the steps legally required under the PRC laws, for example, we will open a special foreign exchange account for capital account transactions, remit the offering proceeds into such special foreign exchange account and apply for settlement of the foreign exchange. The timing of the process is difficult to estimate because the efficiencies of different SAFE branches can vary materially.
In light of the various requirements imposed by PRC regulations on loans to, and direct investment in, PRC entities by offshore holding companies, we cannot assure you that we will be able to complete the necessary government registrations or obtain the necessary government approvals on a timely basis, if at all, with respect to future loans by us to our PRC Subsidiary or with respect to future capital contributions by us to our PRC Subsidiaries. If we fail to complete such registrations or obtain such approvals, our ability to use the proceeds from this offering and to capitalize or otherwise fund our PRC operations may be negatively affected, which could materially and adversely affect our liquidity, our ability to fund and expand our business and our Common Shares.
U.S. regulators’ ability to conduct investigations or enforce rules in China is limited.
Our Subsidiaries conduct a significant portion of our operations in China. As a result, it may not be possible for the U.S. regulators to conduct investigations or inspections, or to effect service of process within the U.S. or elsewhere outside China on us, our Subsidiaries, officers, directors and shareholders, and others, including with respect to matters arising under U.S. federal or state securities laws. China does not have treaties providing for reciprocal recognition and enforcement of judgments of courts with the U.S. and many other countries. As a result, recognition and enforcement in China of these judgments in relation to any matter, including U.S. securities laws and the laws of the Cayman Islands, may be difficult or impossible.
| 52 |
| Table of Contents |
You may experience difficulties in effecting service of legal process, enforcing foreign judgments or bringing original actions in China against us or Hong Kong or other foreign laws, and the ability of U.S. authorities to bring actions in China may also be limited.
We are an exempted company with limited liability incorporated under the laws of the British Virgin Island, our Subsidiaries conduct a significant portion of our operations in China and the majority of our assets are located in China. In addition, all of our senior executive officers reside within China for a significant portion of the time and many are PRC nationals. As a result, it may be difficult for our Shareholders to effect service of process upon us, our Subsidiaries or those persons inside mainland China. In addition, our PRC legal counsel has advised us that China does not have treaties providing for the reciprocal recognition and enforcement of judgments of courts with the Cayman Islands and many other countries and regions. Therefore, recognition and enforcement in China of judgments of a court in any of these non-PRC jurisdictions in relation to any matter not subject to a binding arbitration provision may be difficult or impossible.
On July 14, 2006, Hong Kong and the PRC entered into the Arrangement on Reciprocal Recognition and Enforcement of Judgments in Civil and Commercial Matters by the Courts of the PRC and of the Hong Kong Special Administrative Region Pursuant to Choice of Court Agreements Between Parties Concerned, or the 2006 Arrangement, pursuant to which a party with a final court judgment rendered by a Hong Kong court requiring payment of money in a civil and commercial case pursuant to a choice of court agreement in writing may apply for recognition and enforcement of the judgment in the PRC. Similarly, a party with a final judgment rendered by a PRC court requiring payment of money in a civil and commercial case pursuant to a choice of court agreement in writing may apply for recognition and enforcement of the judgment in Hong Kong. A choice of court agreement in writing is defined as any agreement in writing entered into between parties after the effective date of the 2006 Arrangement in which a Hong Kong court or a PRC court is expressly designated as the court having sole jurisdiction for the dispute. Therefore, it is not possible to enforce a judgment rendered by a Hong Kong court in the PRC if the parties in dispute have not agreed to enter into a choice of court agreement in writing. The 2006 Arrangement became effective on August 1, 2008.
Subsequently on January 18, 2019, Hong Kong and the PRC entered into the Arrangement on Reciprocal Recognition and Enforcement of Judgments in Civil and Commercial Matters between the Courts of the Mainland and of the Hong Kong Special Administrative Region, or the Arrangement, pursuant to which, among other things, the scope of application was widened to cover both monetary and non-monetary judgments in most civil and commercial matters, including effective judgments on civil compensation in criminal cases. In addition, the requirement of a choice of court agreement in writing has been removed. It is no longer necessary for parties to agree to enter into a choice of court agreement in writing, as long as it can be shown that there is a connection between the dispute and the requesting place, such as place of the defendant’s residence, place of the defendant’s business or place of performance of the contract or tort. The 2019 Arrangement shall apply to judgments in civil and commercial matters made on or after its effective date by the courts of both sides. The 2006 Arrangement shall be terminated on the same day when the 2019 Arrangement comes into effect. If a “written choice of court agreement” has been signed by parties according to the 2006 Arrangement prior to the effective date of the 2019 Arrangement, the 2006 Arrangement shall still apply. Although the 2019 Arrangement has been signed, its effective date has yet to be announced. Therefore, there are still uncertainties about the outcomes and effectiveness of enforcement or recognition of judgments under the 2019 Arrangement.
Furthermore, shareholder claims that are common in the U.S., including securities law class actions and fraud claims, generally are difficult to pursue as a matter of law or practicality in China. For example, in China, there are significant legal and other obstacles to obtaining information needed for shareholder investigations or litigation outside China or otherwise with respect to foreign entities. Although the local authorities in China may establish a regulatory cooperation mechanism with the securities regulatory authorities of another country or region to implement cross-border supervision and administration, such regulatory cooperation with the securities regulatory authorities in the U.S. have not been efficient in the absence of mutual and practical cooperation mechanism. According to Article 177 of the PRC Securities Law which became effective in March 2020, no overseas securities regulator is allowed to directly conduct investigation or evidence collection activities within the territory of the PRC. Accordingly, without the consent of the competent PRC securities regulators and relevant authorities, no organization or individual may provide the documents and materials relating to securities business activities to overseas parties.
| 53 |
| Table of Contents |
We face uncertainty regarding the PRC tax reporting obligations and consequences for certain indirect transfers of the stock of our operating company.
Pursuant to the Notice on Strengthening Administration of Enterprise Income Tax for Share Transfers by Non-PRC Resident Enterprises issued by the PRC State Administration of Taxation (“SAT”) on December 10, 2009, or Circular 698, where a foreign investor transfers the equity interests of a PRC resident enterprise indirectly by way of the sale of equity interests of an overseas holding company, or an Indirect Transfer, and such overseas holding company is located in a tax jurisdiction that: (i) has an effective tax rate less than 12.5% or (ii) does not tax foreign income of its residents, the foreign investor should report such Indirect Transfer to the competent tax authority of the PRC resident enterprise.
On February 3, 2015, the SAT issued the Announcement of the State Administration of Taxation on Several Issues Concerning the Enterprise Income Tax on Indirect Property Transfer by Non-Resident Enterprises, or SAT Bulletin 7. SAT Bulletin 7 supersedes the rules with respect to the Indirect Transfer under SAT Circular 698. SAT Bulletin 7 has introduced a new tax regime that is significantly different from the previous one under SAT Circular 698. SAT Bulletin 7 extends the PRC’s tax jurisdiction to not only Indirect Transfers set forth under SAT Circular 698 but also transactions involving transfer of other taxable assets through offshore transfer of a foreign intermediate holding company. In addition, SAT Bulletin 7 provides clearer criteria than SAT Circular 698 for assessment of reasonable commercial purposes and has introduced safe harbors for internal group restructurings and the purchase and sale of equity through a public securities market. SAT Bulletin 7 also brings challenges to both foreign transferor and transferee (or other person who is obligated to pay for the transfer) of taxable assets. Where a non-resident enterprise transfers taxable assets indirectly by disposing of the equity interests of an overseas holding company, which is an Indirect Transfer, the non-resident enterprise, being the transferor, or the transferee, or the PRC entity that directly owns the taxable assets, may report such Indirect Transfer to the relevant tax authority. Using a “substance over form” principle, the PRC tax authority may disregard the existence of the overseas holding company if it lacks a reasonable commercial purpose and was established for the purpose of reducing, avoiding or deferring PRC tax. As a result, gains derived from such Indirect Transfer may be subject to PRC enterprise income tax, and the transferee or other person who is obligated to pay for the transfer is obligated to withhold the applicable taxes, currently at a rate of 10% for the transfer of equity interests in a PRC resident enterprise. Both the transferor and the transferee may be subject to penalties under PRC tax laws if the transferee fails to withhold the taxes and the transferor fails to pay the taxes.
On October 17, 2017, the SAT issued the Announcement of the State Administration of Taxation on Matters Concerning Withholding of Income Tax of Non-resident Enterprises at Source, or SAT Bulletin 37, which, among others, repealed the SAT Circular 698 on December 1, 2017. SAT Bulletin 37 further details and clarifies the tax withholding methods in respect of income of non-resident enterprises under SAT Circular 698. And certain rules stipulated in SAT Bulletin 7 are replaced by SAT Bulletin 37. Where the non-resident enterprise fails to declare the tax payable pursuant to Article 39 of the PRC Enterprise Income Tax Law, the tax authority may order it to pay the tax due within required time limits, and the non-resident enterprise shall declare and pay the tax payable within such time limits specified by the tax authority; however, if the non-resident enterprise voluntarily declares and pays the tax payable before the tax authority orders it to do so within required time limits, it shall be deemed that such enterprise has paid the tax in time.
We face uncertainties as to the reporting and other implications of certain past and future transactions where PRC taxable assets are involved, such as offshore restructuring. Our company may be subject to filing obligations or taxed if our company is transferor in such transactions and may be subject to withholding obligations if our company is transferee in such transactions, under SAT Bulletin 7 and SAT Bulletin 37. For transfer of shares in our company by investors who are non-PRC resident enterprises, our PRC subsidiary may be requested to assist in the filing under SAT Bulletin 7 and SAT Bulletin 37. As a result, we may be required to expend valuable resources to comply with SAT Bulletin 7 and SAT Bulletin 37 or to request the relevant transferors from whom we purchase taxable assets to comply with these circulars, or to establish that our company should not be taxed under these circulars, which may have a material adverse effect on our financial condition and results of operations.
| 54 |
| Table of Contents |
PRC regulations relating to the establishment of offshore special purpose companies by PRC residents may subject our PRC resident shareholders to personal liability and limit our ability to acquire PRC companies or to inject capital into our PRC subsidiary, limit our PRC subsidiary ability to distribute profits to us, or otherwise materially and adversely affect us.
In July 2014, SAFE has promulgated the Circular on Relevant Issues Concerning Foreign Exchange Control on Domestic Residents’ Offshore Investment and Financing and Roundtrip Investment Through Special Purpose Vehicles, or SAFE Circular 37, to replace the Notice on Relevant Issues Concerning Foreign Exchange Administration for Domestic Residents’ Financing and Roundtrip Investment Through Offshore Special Purpose Vehicles, or SAFE Circular 75, which ceased to be effective upon the promulgation of SAFE Circular 37. SAFE Circular 37 requires PRC residents (including PRC individuals and PRC corporate entities as well as foreign individuals that are deemed as PRC residents for foreign exchange administration purpose) to register with SAFE or its local branches in connection with their direct or indirect offshore investment activities. SAFE Circular 37 further requires amendment to the SAFE registrations in the event of any changes with respect to the basic information of the offshore special purpose vehicle, such as change of a PRC individual shareholder, name and operation term, or any significant changes with respect to the offshore special purpose vehicle, such as increase or decrease of capital contribution, share transfer or exchange, or mergers or divisions. SAFE Circular 37 is applicable to our shareholders who are PRC residents and may be applicable to any offshore acquisitions that we make in the future.
If any PRC shareholder who makes direct or indirect investments in offshore special purpose vehicles, or SPV, fails to make the required registration or to update the previously filed registration, the subsidiaries of such SPV in China may be prohibited from distributing its profits or the proceeds from any capital reduction, share transfer or liquidation to the SPV, and the SPV may also be prohibited from making additional capital contribution into its subsidiary in China. On February 28, 2015, the SAFE promulgated a Notice on Further Simplifying and Improving Foreign Exchange Administration Policy on Direct Investment, or SAFE Notice 13, which became effective on June 1, 2015. Under SAFE Notice 13, applications for foreign exchange registration of inbound foreign direct investment and outbound overseas direct investment, including those required under the SAFE Circular 37, will be filed with qualified banks instead of the SAFE. The qualified banks will directly examine the applications and accept registrations under the supervision of the SAFE.
Furthermore, as the interpretation and implementation of these foreign exchange regulations has been constantly evolving, it is unclear how these regulations, and any future regulation concerning offshore or cross-border transactions, will be interpreted, amended and implemented by the relevant governmental authorities. For example, we may be subject to a more stringent review and approval process with respect to our foreign exchange activities, such as remittance of dividends and foreign-currency-denominated borrowings, which may adversely affect our financial condition and results of operations. In addition, if we decide to acquire a PRC domestic company, we cannot assure you that we or the owners of such company, as the case may be, will be able to obtain the necessary approvals or complete the necessary filings and registrations required by the foreign exchange regulations. This may restrict our ability to implement our acquisition strategy and could adversely affect our business and prospects.
PRC regulation of loans and direct investment by offshore holding companies to PRC entities may delay or prevent us from using the proceeds of this Offering to make loans or additional capital contributions to our PRC subsidiary, which could materially and adversely affect our liquidity and our ability to fund and expand our business.
We are an offshore holding company conducting majority our operations in China through our subsidiaries established in China and Hong Kong. We may make loans to our PRC subsidiaries subject to the approval from governmental authorities and limitation of amount, or we may make additional capital contributions to our wholly foreign-owned subsidiaries in China.
Any loans to our wholly foreign-owned subsidiaries in China, which are treated as foreign-invested enterprises under PRC law, are subject to PRC regulations and foreign exchange loan registrations. For example, loans by us to our wholly foreign-owned subsidiaries in China to finance their activities must be registered with the local counterpart of SAFE. In addition, a foreign invested enterprise shall use its capital pursuant to the principle of authenticity and self-use within its business scope. The capital of a foreign invested enterprise shall not be used for the following purposes: (i) directly or indirectly used for payment beyond the business scope of the enterprises or the payment prohibited by relevant laws and regulations; (ii) directly or indirectly used for investment in securities or investments other than banks’ principal-secured products unless otherwise provided by relevant laws and regulations; (iii) the granting of loans to non-affiliated enterprises, except where it is expressly permitted in the business license; and (iv) paying the expenses related to the purchase of real estate that is not for self-use (except for the foreign-invested real estate enterprises).
| 55 |
| Table of Contents |
SAFE promulgated the Notice of the State Administration of Foreign Exchange on Reforming the Administration of Foreign Exchange Settlement of Capital of Foreign-invested Enterprises, or SAFE Circular 19, effective June 2015, in replacement of the Circular on the Relevant Operating Issues Concerning the Improvement of the Administration of the Payment and Settlement of Foreign Currency Capital of Foreign-Invested Enterprises, the Notice from the State Administration of Foreign Exchange on Relevant Issues Concerning Strengthening the Administration of Foreign Exchange Businesses, and the Circular on Further Clarification and Regulation of the Issues Concerning the Administration of Certain Capital Account Foreign Exchange Businesses. According to SAFE Circular 19, the flow and use of the RMB capital converted from foreign currency-denominated registered capital of a foreign-invested company is regulated such that RMB capital may not be used for the issuance of RMB entrusted loans, the repayment of inter-enterprise loans or the repayment of banks loans that have been transferred to a third party. Although SAFE Circular 19 allows RMB capital converted from foreign currency-denominated registered capital of a foreign-invested enterprise to be used for equity investments within China, it also reiterates the principle that RMB converted from the foreign currency-denominated capital of a foreign-invested company may not be directly or indirectly used for purposes beyond its business scope. SAFE promulgated the Notice of the State Administration of Foreign Exchange on Reforming and Standardizing the Foreign Exchange Settlement Management Policy of Capital Account, or SAFE Circular 16, effective on June 9, 2016, which reiterates some of the rules set forth in SAFE Circular 19, but changes the prohibition against using RMB capital converted from foreign currency-denominated registered capital of a foreign-invested company to issue RMB entrusted loans to a prohibition against using such capital to issue loans to non-associated enterprises. Violations of SAFE Circular 19 and SAFE Circular 16 could result in administrative penalties. SAFE Circular 19 and SAFE Circular 16 may significantly limit our ability to transfer any foreign currency we hold, including the net proceeds from this offering, to our PRC subsidiaries, which may adversely affect our liquidity and our ability to fund and expand our business in China. On October 23, 2019, the SAFE promulgated the Notice of the State Administration of Foreign Exchange on Further Promoting the Convenience of Cross-border Trade and Investment, or the SAFE Circular 28, which, among other things, allows all foreign-invested companies to use Renminbi converted from foreign currency-denominated capital for equity investments in China, as long as the equity investment is genuine, does not violate applicable laws, and complies with the negative list on foreign investment. However, since the SAFE Circular 28 is newly promulgated, it is unclear how SAFE and competent banks will carry this out in practice.
In light of the various requirements imposed by PRC regulations on loans to and direct investment in PRC entities by offshore holding companies, we cannot assure you that we will be able to complete the necessary government registrations or obtain the necessary government approvals on a timely basis, if at all, with respect to future loans to our PRC subsidiaries or future capital contributions by us to our wholly foreign-owned subsidiaries in China. As a result, uncertainties exist as to our ability to provide prompt financial support to our PRC subsidiaries when needed. If we fail to complete such registrations or obtain such approvals, our ability to use the proceeds we expect to receive from this offering and to capitalize or otherwise fund our PRC operations may be negatively affected, which could materially and adversely affect our liquidity and our ability to fund and expand our business.
Governmental control of currency conversion may limit our ability to use our revenues effectively and the ability of our PRC subsidiaries to obtain financing.
The PRC government imposes control on the convertibility of the RMB into foreign currencies and, in certain cases, the remittance of currency out of China. We receive a majority of our revenues in Renminbi, which currently is not a freely convertible currency. Restrictions on currency conversion imposed by the PRC government may limit our ability to use revenues generated in Renminbi to fund our expenditures denominated in foreign currencies or our business activities outside China. Under China’s existing foreign exchange regulations, Renminbi may be freely converted into foreign currency for payments relating to current account transactions, which include among other things dividend payments and payments for the import of goods and services, by complying with certain procedural requirements. Our PRC subsidiaries are able to pay dividends in foreign currencies to us without prior approval from SAFE, by complying with certain procedural requirements. Our PRC subsidiaries may also retain foreign currency in their respective current account bank accounts for use in payment of international current account transactions. However, we cannot assure you that the PRC government will not at its discretion take measures in the future to restrict access to foreign currencies for current account transactions.
| 56 |
| Table of Contents |
Conversion of Renminbi into foreign currencies, and of foreign currencies into Renminbi, for payments relating to capital account transactions, which principally includes investments and loans, generally requires the approval of SAFE and other relevant PRC governmental authorities. Restrictions on the convertibility of the Renminbi for capital account transactions could affect the ability of our PRC subsidiaries to make investments overseas or to obtain foreign currency through debt or equity financing, including by means of loans or capital contributions from us. We cannot assure you that the registration process will not delay or prevent our conversion of Renminbi for use outside of China.
We may be classified as a “resident enterprise” for PRC enterprise income tax purposes; such classification could result in unfavorable tax consequences to us and our non-PRC shareholders.
The Enterprise Income Tax Law provides that enterprises established outside of China whose “de facto management bodies” are located in China are considered PRC tax resident enterprises and will generally be subject to the uniform 25% PRC enterprise income tax rate on their global income. In 2009, the SAT issued the Circular of the State Administration of Taxation on Issues Concerning the Identification of Chinese-Controlled Overseas Registered Enterprises as Resident Enterprises in Accordance with the Actual Standards of Organizational Management, known as SAT Circular 82, which was partially amended by Announcement on Issues concerning the Determination of Resident Enterprises Based on the Standards of Actual Management Institutions issued by SAT on January 29, 2014, and further partially amended by Decision on Issuing the Lists of Invalid and Abolished Tax Departmental Rules and Taxation Normative Documents issued by SAT on December 29, 2017. SAT Circular 82, as amended, provides certain specific criteria for determining whether the “de facto management body” of a Chinese-controlled offshore-incorporated enterprise is located in China, which include all of the following conditions: (i) the location where senior management members responsible for an enterprise’s daily operations discharge their duties; (ii) the location where financial and human resource decisions are made or approved by organizations or persons; (iii) the location where the major assets and corporate documents are kept; and (iv) the location where more than half (inclusive) of all directors with voting rights or senior management have their habitual residence. SAT Circular 82 further clarifies that the identification of the “de facto management body” must follow the substance over form principle. In addition, SAT issued SAT Bulletin 45 on July 27, 2011, effective from September 1, 2011 and partially amended on April 17, 2015, June 28, 2016, and June 15, 2018, respectively, providing more guidance on the implementation of SAT Circular 82. SAT Bulletin 45 clarifies matters including resident status determination, post-determination administration and competent tax authorities. Although both SAT Circular 82 and SAT Bulletin 45 only apply to offshore enterprises controlled by PRC enterprises or PRC enterprise groups, not those controlled by PRC individuals or foreign individuals, the determining criteria set forth in SAT Circular 82 and SAT Bulletin 45 may reflect SAT’s general position on how the “de facto management body” test should be applied in determining the tax resident status of offshore enterprises, regardless of whether they are controlled by PRC enterprises or PRC enterprise groups or by PRC or foreign individuals.
Currently, there are no detailed rules or precedents governing the procedures and specific criteria for determining de facto management bodies which are applicable to our company or our overseas subsidiaries. We do not believe that Tantech meets all of the conditions required for PRC resident enterprise. The Company is a company incorporated outside the PRC. As a holding company, its key assets are its ownership interests in its subsidiaries, and its key assets are located, and its records (including the resolutions of its board of directors and the resolutions of its shareholders) are maintained, outside the PRC. For the same reasons, we believe our other entities outside of China are not PRC resident enterprises either. However, the tax resident status of an enterprise is subject to determination by the PRC tax authorities and uncertainties remain with respect to the interpretation of the term “de facto management body.” There can be no assurance that the PRC government will ultimately take a view that is consistent with ours.
However, if the PRC tax authorities determine that Tantech is a PRC resident enterprise for enterprise income tax purposes, we may be required to withhold a 10% withholding tax from dividends we pay to our shareholders that are non-resident enterprises. Such 10% tax rate could be reduced by applicable tax treaties or similar arrangements between China and the jurisdiction of our shareholders. For example, for shareholders eligible for the benefits of the tax treaty between China and Hong Kong, the tax rate is reduced to 5% for dividends if relevant conditions are met. In addition, non-resident enterprise shareholders may be subject to a 10% PRC tax on gains realized on the sale or other disposition of Common Shares, if such income is treated as sourced from within the PRC. It is unclear whether our non-PRC individual shareholders would be subject to any PRC tax on dividends or gains obtained by such non-PRC individual shareholders in the event we are determined to be a PRC resident enterprise. If any PRC tax were to apply to such dividends or gains, it would generally apply at a rate of 20% unless a reduced rate is available under an applicable tax treaty. However, it is also unclear whether non-PRC shareholders of the Company would be able to claim the benefits of any tax treaties between their country of tax residence and the PRC in the event that the Company is treated as a PRC resident enterprise.
| 57 |
| Table of Contents |
Provided that our British Virgin Islands holding company, Tantech, is not deemed to be a PRC resident enterprise, our shareholders who are not PRC residents will not be subject to PRC income tax on dividends distributed by us or gains realized from the sale or other disposition of our shares. However, under Circular 7, where a non-resident enterprise conducts an “indirect transfer” by transferring taxable assets, including, in particular, equity interests in a PRC resident enterprise, indirectly by disposing of the equity interests of an overseas holding company, the non-resident enterprise, being the transferor, or the transferee or the PRC entity which directly owned such taxable assets may report to the relevant tax authority such indirect transfer. Using a “substance over form” principle, the PRC tax authority may disregard the existence of the overseas holding company if it lacks a reasonable commercial purpose and was established for the purpose of reducing, avoiding or deferring PRC tax. As a result, gains derived from such indirect transfer may be subject to PRC enterprise income tax, and the transferee would be obligated to withhold the applicable taxes, currently at a rate of 10% for the transfer of equity interests in a PRC resident enterprise. We and our non-PRC resident investors may be at risk of being required to file a return and being taxed under Circular 7, and we may be required to expend valuable resources to comply with Bulletin 37, or to establish that we should not be taxed under Circular 7 and Bulletin 37.
In addition to the uncertainty in how the new resident enterprise classification could apply, it is also possible that the rules may change in the future, possibly with retroactive effect. If we are required under the Enterprise Income Tax law to withhold PRC income tax on our dividends payable to our foreign shareholders, or if you are required to pay PRC income tax on the transfer of our shares under the circumstances mentioned above, the value of your investment in our shares may be materially and adversely affected. These rates may be reduced by an applicable tax treaty, but it is unclear whether, if we are considered a PRC resident enterprise, holders of our shares would be able to claim the benefit of income tax treaties or agreements entered into between China and other countries or areas. Any such tax may reduce the returns on your investment in our shares.
Any failure to comply with PRC regulations regarding the registration requirements for employee stock incentive plans may subject the PRC plan participants or us to fines and other legal or administrative sanctions.
In February 2012, SAFE promulgated the Notices on Issues Concerning the Foreign Exchange Administration for Domestic Individuals Participating in Stock Incentive Plans of Overseas Publicly-Listed Companies, replacing earlier rules promulgated in March 2007. Pursuant to these rules, PRC citizens and non-PRC citizens who reside in China for a continuous period of not less than one year who participate in any stock incentive plan of an overseas publicly listed company, subject to a few exceptions, are required to register with SAFE through a domestic qualified agent, which could be the PRC subsidiary of such overseas-listed company, and complete certain other procedures. In addition, an overseas-entrusted institution must be retained to handle matters in connection with the exercise or sale of stock options and the purchase or sale of shares and interests. We and our executive officers and other employees who are PRC citizens or who have resided in the PRC for a continuous period of not less than one year and who are granted options or other awards under our equity incentive plan will be subject to these regulations when our company becomes an overseas listed company upon the completion of this offering. Failure to complete the SAFE registrations may subject them to fines and legal sanctions and may also limit our ability to contribute additional capital into our PRC subsidiary and limit our PRC subsidiary’ ability to distribute dividends to us. We also face regulatory uncertainties that could restrict our ability to adopt additional incentive plans for our directors, executive officers and employees under PRC law.
In addition, SAT has issued certain circulars concerning employee share options and restricted shares. Under these circulars, our employees working in China who exercise share options or are granted restricted shares will be subject to PRC individual income tax. Our PRC subsidiaries have obligations to file documents related to employee share options or restricted shares with relevant tax authorities and to withhold individual income taxes of those employees who exercise their share options. If our employees fail to pay or we fail to withhold their income taxes according to relevant laws and regulations, we may face sanctions imposed by the tax authorities or other PRC government authorities.
| 58 |
| Table of Contents |
Failure to make adequate contributions to various mandatory social security plans as required by PRC regulations may subject us to penalties.
Under the PRC Social Insurance Law and the Administrative Measures on Housing fund, Our PRC Subsidiaries are required to participate in various government sponsored employee benefit plans, including certain social insurance, housing funds and other welfare-oriented payment obligations, and contribute to the plans in amounts equal to certain percentages of salaries, including bonuses and allowances, of the employees up to a maximum amount specified by the local government from time to time at locations where they operate the businesses. The requirement of employee benefit plans has not been implemented consistently by the local governments in China given the different levels of economic development in different locations. If the local governments deem our PRC Subsidiaries’ contribution to be not sufficient, they may be subject to late contribution fees or fines in relation to any underpaid employee benefits, and our financial condition and results of operations may be adversely affected.
Currently, certain of our affiliated entities are making contributions to the plans based on the basic salary of the employees which may not be adequate in strict compliance with the relevant regulations. As of the prospectus date, the accumulated impact in this regard was immaterial to our financial condition and results of operations. We or our Subsidiaries have not received any order or notice from the local authorities nor any claims or complaints from the current and former employees regarding our current practice in this regard. As the interpretation of implementation of labor-related laws and regulations are still involving, we cannot assure you that this practice in this regard will not be in violation of any labor-related laws and regulations regarding including those relating to the obligations to make social insurance payments and contribute to the housing funds and other welfare-oriented payments. If this practice is deemed to have violated relevant labor laws and regulations, our Subsidiaries could be required to provide additional compensation to the employees and subject to penalties, and our business, financial condition and results of operations will be adversely affected.
Enforcement of stricter labor laws and regulations may increase our labor costs as a result.
China’s overall economy and the average wage have increased in recent years and are expected to continue to grow. The average wage level for our employees has also increased in recent years. We expect that our labor costs, including wages and employee benefits, will continue to increase. Unless we are able to pass on these increased labor costs to our customers who pay for our services, our profitability and results of operations may be materially and adversely affected. The PRC Labor Contract Law and its implementing rules impose requirements concerning contracts entered into between an employer and its employees and establishes time limits for probationary periods and for how long an employee can be placed in a fixed-term labor contract. We cannot assure you that our or our Subsidiaries’ employment policies and practices do not, or will not, violate the Labor Contract Law or its implementing rules and that we will not be subject to related penalties, fines or legal fees. If we or our Subsidiaries are subject to large penalties or fees related to the Labor Contract Law or its implementing rules, our business, financial condition and results of operations may be materially and adversely affected In addition, according to the Labor Contract Law and its implementing rules, if we intend to enforce the non-compete provision with an employee in a labor contract or non-competition agreement, we have to compensate the employee on a monthly basis during the term of the restriction period after the termination or ending of the labor contract, which may cause extra expenses to us. Furthermore, the Labor Contract Law and its implementation rules require certain terminations to be based upon seniority rather than merit, which significantly affects the cost of reducing workforce for employers. In the event we decide to significantly change or decrease our workforce in the PRC, the Labor Contract Law could adversely affect our ability to enact such changes in a manner that is most advantageous to our circumstances or in a timely and cost-effective manner, thus our results of operations could be adversely affected.
If the chops of our PRC subsidiaries are not kept safely, are stolen or are used by unauthorized persons or for unauthorized purposes, the corporate governance of these entities could be severely and adversely compromised.
In China, a company chop or seal serves as the legal representation of the company towards third parties even when unaccompanied by a signature. Each legally registered company in China is required to maintain a company chop, which must be registered with the local Public Security Bureau. In addition to this mandatory company chop, companies may have several other chops which can be used for specific purposes. The chops of our PRC Subsidiaries are generally held securely by personnel designated or approved by us in accordance with our internal control procedures. To the extent those chops are not kept safely, are stolen or are used by unauthorized persons or for unauthorized purposes, the corporate governance of these entities could be severely and adversely compromised and those corporate entities may be bound to abide by the terms of any documents so chopped, even if they were chopped by an individual who lacked the requisite power and authority to do so. In addition, if the chops are misused by unauthorized persons, our PRC Subsidiaries could experience disruption to our normal business operations. We may have to take corporate or legal action, which could involve significant time and resources to resolve while distracting management from our operations.
| 59 |
| Table of Contents |
RISKS RELATED TO OUR BUSINESS AND INDUSTRY
We face risks related to health epidemics that could impact our sales and operating results.
Our business could be adversely affected by the effects of a widespread outbreak of contagious disease. Any outbreak of contagious diseases, and other adverse public health developments, particularly in China, could have a material and adverse effect on our business operations. These could include disruptions or restrictions on our ability to produce our products, as well as temporary closures of our facilities or the facilities of our customers and third-party service providers. Any disruption or delay of our customers or third-party service providers would likely impact our operating results and the ability of the Company to continue as a going concern. In addition, a significant outbreak of contagious diseases in the human population could result in a widespread health crisis that could adversely affect the economies and financial markets of China and many other countries, resulting in an economic downturn that could affect demand for our services and significantly impact our operating results.
The coronavirus disease 2019 (COVID-19) has had a significant impact on our operations since January 2020 and could materially adversely affect our business and financial results for the fiscal year 2023.
Our ability to manufacture and/or sell our products may be impaired by damage or disruption to our manufacturing, warehousing or distribution capabilities, or to the capabilities of our suppliers, logistics service providers or distributors as a result of the impact from COVID-19. This damage or disruption could result from events or factors that are impossible to predict or are beyond our control, such as raw material scarcity, pandemics, government shutdowns, disruptions in logistics, supplier capacity constraints, adverse weather conditions, natural disasters, fire, terrorism or other events. Since late 2019, COVID-19 has had a significant adverse impact on our business and operations. The effect was reduced in fiscal year 2021 when the spread of the disease has gradually been under control in China. However, in fiscal year 2022, some instances of COVID-19 infections have emerged in various regions of China, including infections caused by the Omicron variant. For example, a wave of infections caused by the Omicron variant emerged in Shanghai in early 2022, and a series of restrictions and quarantines were implemented to contain the spread. The logistics was affected to certain extent, and the plan for the employees to come back to work was delayed as well.
Since December 2022, the Chinese government has modified its COVID-19 control policy, lifting most travel restrictions and quarantine requirements. However, we cannot be assured that more lockdowns and other restrictive measures will not be implemented in the future due to a resurgence of the virus, which could negatively affect our sales, the collection of payments from accounts receivable, and the utilization of advances to suppliers. The impact of the COVID-19 pandemic on us in the future will depend on developments that are highly unpredictable and beyond our control, such as the frequency, duration, and severity of COVID-19 resurgences and the emergence of new variants. Additionally, it will depend on the measures taken by governments worldwide in response to these developments, the impact of the pandemic on the global economy, and the actions taken by governments to stimulate the economy. Therefore, we cannot guarantee that the pandemic will not continue to have a material adverse effect on our business and results of operations in the future.
A weakening of the Chinese economy could hurt demand for our Charcoal Doctor products and vehicle products.
Our Charcoal Doctor products are generally considered “household use and decorative items,” meaning that these products are used for beautification and decoration purposes in addition to purification purposes. For example, consumers tend to purchase charcoal products for their value in absorbing odors and tend to purchase some of our bamboo charcoal products for these purposes and also for the perceived attractiveness of our products. We seek to design bamboo charcoal products that our customers want to display throughout their homes. As such, we have relied on consumer spending to drive sales in this product line. Since 2010, China’s GDP growth rate has slowed from more than 10% to 5.2% in 2023. If China’s economy slows, or if customer spending for household items decreases, demand for our charcoal products may be reduced, which would negatively affect sales of our Charcoal Doctor products.
| 60 |
| Table of Contents |
The demand for our vehicle products, such as electric vehicles (EVs) and fuel midibuses, is also impacted by the Chinese economy. As a result, a slowed Chinese economy will negatively affect the sales of our vehicle products.
If we are unable to develop products that meet the demands of our customers, sales of our products could decrease.
As a company that focuses primarily on consumer products in our Charcoal Doctor line of products, and to a lesser extent vehicles and mining, we rely on our ability to predict the needs and desires of customers several months before fulfilling orders for distributors. If we are unable to accurately forecast our customers’ preferences, we may lose market share to our competitors.
Our two largest competitors are significantly larger than our company.
Although our company is one of the largest providers of bamboo charcoal-based products of their kind, we compete with companies that make products that have equivalent function but that are not bamboo charcoal-based, and some of these competitors are much larger than we are. Charcoal Doctor’s two largest such competitors are Guangzhou Blue Moon Industry Co., Ltd, which makes Blue Moon branded products (“Blue Moon”), and Shanghai SC Johnson Wax Co., Ltd, which makes Mr. Muscle branded products (“Mr. Muscle”). Blue Moon and Mr. Muscle are substantially larger than Charcoal Doctor. We believe that they have a much greater customer recognition level than Charcoal Doctor. Charcoal Doctor has not historically spent substantial resources on television or print advertising. As a result, we expect that such competitors are likely to continue efforts to improve their brand recognition, while we may be unable to do so without changing our business plan to increase spending on such advertisements.
As a charcoal-based provider of household products, we are subject to supply risks that some of our competitors do not face.
Some of our largest competitors in the provision of household products such as our bamboo vinegar products rely on chemical solutions, rather than charcoal and derivatives of charcoal, to create their products. As a result, we do not believe they are subject to business risk in the event bamboo or wood charcoal supplies are compromised. On the other hand, if we were unable to procure bamboo or wood charcoal products or unable to procure them on attractive terms, our product line could become substantially more expensive or our growth rate could be limited, resulting in us becoming less competitive than others in our industry.
In summer 2012, we faced a supply shortage based on local government initiatives to reduce the risk of fire caused by charcoal. As a result, the local government in Daxing Anlin, where one of our main suppliers of wood-based OEM BBQ charcoal is located, restricted the production of charcoal during June, July and August 2012. At that time, our stock of OEM BBQ charcoal was insufficient to avoid demand pressures. As a result, our revenues declined during this period. If local governments similarly reduce production of charcoal in the future, we could be negatively impacted by the lack of supply, either as to our ability to obtain suitable product or by our ability to obtain such product at a reasonable price.
Our suppliers’ bamboo is subject to risks related to fire, flooding, disease and pests.
While bamboo is considered a relatively hardy plant, it remains a plant that can be burned in fires or damaged by prolonged flooding or exposure to diseases, fungus and pests. If our suppliers’ bamboo resources were affected by such natural risks, it could be more difficult or expensive to source the bamboo charcoal for our products.
Increases in bamboo charcoal costs may negatively affect our operating results.
While bamboo is a renewable resource (and thus bamboo products like bamboo charcoal may be considered renewable), the price of raw materials may be inelastic when we wish to purchase supplies. While we have attempted to mitigate this risk by taking advantage of decreases in other expenses (due to better transportation infrastructure reducing the cost of bringing materials to our company and from our company to our customers) and improving efficiency, we cannot guarantee that we will be able to control our material expenses. In addition, as we are competing based upon low price, we will risk losing customers by increasing our selling prices. To the extent our expenses increase beyond the price we can charge our customers, our operating results could be harmed.
| 61 |
| Table of Contents |
We face competition from smaller competitors that may be able to provide similar charcoal briquette products at lower prices.
Our charcoal briquette products are valued primarily for their ability to burn and create heat. As result, our competitors in this line of business do not require the same high technology as our competitors for our Charcoal Doctor products. For this reason, our charcoal briquette business is subject to competition from a variety of small producers, which may be able to provide similar product for a much lower price. To the extent our customers discriminate based on price, we may find that we lose market share to such producers. Moreover, we may be required to reduce our price in order to maintain or slow loss of market share for such products. As charcoal briquette products make up a substantial percentage of revenues, even at a lower profit margin, the reduction of sales of such products could hurt our company.
Our electric vehicle (EV) business of Shangchi Automobile Co., Ltd. (“Shangchi Automobile”) does not meet our expectation when we acquired it, and we do not know if such business will grow in the future.
We acquired 70% of Shangchi Automobile, formerly known as Suzhou E-Motors Co., Ltd. (“Suzhou E-Motors”), in 2017 due to its potential in the EV business. While the overall EV market in China is growing, Shangchi Automobile’s EV business has not met our original expectations. In 2020, the impact of COVID-19 prevented Shangchi Automobile from maintaining normal operations, with all sales and marketing events disrupted by travel restrictions and other government regulations. In 2021, the company’s vehicle sales returned to normal. However, in 2022, lockdowns affected logistics and delayed the return of employees to work. Although the spread of COVID-19 has gradually been brought under control in China, and most travel restrictions and quarantine requirements have been lifted since December 2022, a resurgence could still adversely affect the Company’s business in the future. Currently, Shangchi Automobile has no immediate business plan to start manufacturing electric vehicles. Consequently, the electric vehicle manufacturing license was fully impaired by fiscal 2021, as its carrying amount was deemed unrecoverable and exceeded its fair value based on management’s assessment.
Our future growth in the EV business is highly dependent on customer adoption of alternative fuel vehicles, particularly electric vehicles (EVs). We face the risk of reduced demand for these vehicles. The market for alternative fuel vehicles, including EVs, is relatively new and rapidly evolving. It is characterized by rapidly changing technologies, price competition, evolving government regulations and industry standards both domestically and internationally, frequent new vehicle announcements, and changing consumer demands and behaviors. If the market for EVs in China does not develop as we expect, or develops more slowly than anticipated, our business, prospects, financial condition, and operating results will be negatively impacted.
Our high concentration of vehicle sales to relatively few customers may result in significant impact on our liquidity, business, results of operations and financial condition.
For the year ended December 31, 2023, one customer accounted for 95% of vehicle sales for Shangchi Automobile. For the year ended December 31, 2022, one customer accounted for 78% of vehicle sales, and for the year ended December 31, 2021, one customer accounted for 77% of vehicle sales. Due to the concentration of sales to relatively few customers, the loss of one customer would have a significant impact on our operational results. We expect this trend to continue for the foreseeable future. Any unfavorable changes in our business relationships with these significant customers could have a material adverse effect on our business and financial results.
Our vehicle models are highly dependent on the approvals from the Ministry of Industry and Information Technology of the People’s Republic China (the “MIIT”). A failure to obtain approval quickly or at all might cause significant delays in production and sales, results of operations and financial conditions.
Through Shangchi Automobile, we submit certain vehicle models’ application to the MITT from time to time. The MIIT’s approval of our application is the key for us to produce and sell any related vehicle products. Any delays or rejections in our applications will have significant negative impact on our Shangchi Automobile’s operations and financial conditions.
| 62 |
| Table of Contents |
Our EVs make use of lithium-ion battery cells, which have the potential to catch fire or vent smoke and flame. This may lead to additional concerns about batteries used in automotive applications.
The battery packs in our EV products make use of lithium-ion cells. On rare occasions, lithium-ion cells can rapidly release the energy they contain by venting smoke and flames in a manner that can ignite nearby materials as well as other lithium-ion cells. Extremely rare incidents of laptop computers, cell phones and EV battery packs catching fire have focused consumer attention on the safety of these lithium-ion cells. These events have raised concerns about batteries used in automotive applications. To address these questions and concerns, a number of battery cell manufacturers are pursuing alternative lithium-ion battery cell chemistries to improve safety. We may have to recall our vehicles or participate in a recall of a vehicle that contains our battery packs, or redesign our battery packs, which would be time consuming and expensive. Also, negative public perceptions regarding the suitability of lithium-ion cells for automotive applications or any future incident involving lithium-ion cells such as a vehicle or other fire, even if such incident does not involve us, could seriously harm our business.
Compliance with environmental regulations can be expensive, and noncompliance with these regulations may result in adverse publicity and potentially significant monetary damages and fines.
Our various business operations generate noise, waste water, gaseous byproduct and other industrial waste. We are required to comply with all national and local regulations regarding the protection of the environment. We are in compliance with current environmental protection requirements and have all necessary environmental permits to conduct our business. However, if more stringent regulations are adopted in the future, the costs of compliance with these new regulations could be substantial. Additionally, if we fail to comply with present or future environmental regulations, we may be required to pay substantial fines, suspend production or cease operations. Any failure by us to control the use of, or to adequately restrict the unauthorized discharge of, hazardous substances could subject us to potentially significant monetary damages and fines or suspensions to our business operations. Certain laws, ordinances and regulations could limit our ability to develop, use, or sell our products.
Developments in alternative technologies or improvements in the internal combustion engine may materially adversely affect the demand for our EV products.
Significant developments in alternative technologies, such as advanced diesel, ethanol, fuel cells or compressed natural gas, or improvements in the fuel economy of the internal combustion engine, may materially and adversely affect our business and prospects in ways we do not currently anticipate. Any failure by us to develop new or enhanced technologies or processes, or to react to changes in existing technologies, could materially delay our development and introduction of new and enhanced EV products, which could result in the loss of competitiveness of our EVs, decreased revenue and a loss of market share to competitors.
Our strategy of developing driverless street sweepers may fail and as a result, our future results of operations and growth prospects may be materially and adversely affected.
We have been focusing on developing driverless street sweepers. While we believe the potential market of these products could be considerable, there are chances that our driverless street sweepers do not have competitive strengths, the demand is not as much as we expect, or the revenue is not high enough to cover our costs including R&D expenses. Accordingly, our strategy of developing driverless street sweepers may fail and we may lose all of our investments. Our future results of operations and growth prospects may be materially and adversely affected.
If we are unable to keep up with advances in EV technology, we may suffer a decline in our competitive position.
We may be unable to keep up with changes in EV technology, and we may suffer a resulting decline in our competitive position. Any failure to keep up with advances in EV technology would result in a decline in our competitive position which would materially and adversely affect our business, prospects, operating results and financial condition. Our research and development efforts may not be sufficient to adapt to changes in EV technology. As technologies change, we plan to upgrade or adapt the vehicles and introduce new models in order to continue to provide vehicles with the latest technology, in particular battery cell technology. However, our vehicles may not compete effectively with alternative vehicles if we are not able to source and integrate the latest technology into our vehicles. For example, we do not manufacture battery cells, which makes us dependent upon other suppliers of battery cell technology for our battery packs.
| 63 |
| Table of Contents |
Changes to the Chinese government’s subsidy/rebate support policies and further delays in subsidy/rebate payments may have further negative impacts on our EV segment.
The Company sells electric vehicles in China and is eligible for a government manufacturing rebate on each qualifying electric vehicle sold. The Chinese central government subsidy support policies, or rebate policies, have been changing every year. The policy changes have caused certain uncertainties and negative impacts on our EV operations and may cause further negative impacts on our EV segment. For example, the Chinese central government subsidy support policies effective as of January 1, 2017, called for a 20% of reduction in central government subsidies per electric car in 2017 from its 2016 level and the total local government subsidy matched to be not more than 50% of the total central government subsidies per electric car. For example, the support policies effective as of January 1, 2021 required that Commercial EV only can get subsidies when the single declare more than 1,000, and the support policies effective as of January 1, 2021, called for a 20% of reduction in central government subsidies per electric car in 2021 from its 2020 level. The support policies effective as of January 1, 2022, called for a 30% of reduction in central government subsidies per electric car in 2022 from its 2021 level, and the subsidies was terminated after December 31,2022. The reduction and termination of subsidies from both the central government and local governments inevitably increased the costs to the consumers to purchase our EVs, which caused temporary pressure for us to expand our EV sales. The change in subsidy payment methods in 2017 from paid-in-advance to paid post-sale and further delay in releasing subsidy payments for the EVs manufactured and sold in the prior years also caused the potential delay in collection of the accounts receivable from our business partners, which temporarily increased the pressure on our working capital for continuing operations. Since 2018, the rebate policies required all the EVs manufactured since 2016 to install the national platform so the government could monitor the mileage and other information. Accordingly, we installed the platform on our EVs manufactured since 2016. Since 2019, the rebate policies required the battery capacity attenuation can’t exceed 20%. Accordingly, we plan to inspect the batteries of our EVs. In addition, we decided to pause EV productions as our costs would not be covered when we are not able to receive the government rebates to EV manufacturers timely because of the much stricter new government rebate policy issued in 2019 which has become stricter in 2020, 2021 and 2022. The Company determined that there is remote possibility to successfully claim the manufacturing rebate under the newly implemented policy. As a result, the Company recorded 100% allowance against the manufacturing rebate receivable as of December 31, 2021
The unavailability, reduction or elimination of government and economic incentives could have a material adverse effect on our business, financial condition, operating results and prospects.
We do not own 100% of our electric vehicle subsidiary, and we are a minority investor in Libo Haokun and Fuquan Chengwang, our mining investments.
We only own 70% of Shangchi Automobile. Zhangjiagang Jinke Chuangtou Co., Ltd. (“Jinke”) holds the remaining 30% equity interest in Shangchi Automobile and has significant influence on its operation. The potential for differences between us and Jinke may result in ineffective operation of Shangchi Automobile and our operating results would be materially negatively affected.
Further, we own an indirect 18% interest in Libo Haokun Stone Co., Ltd. (“Libo Haokun”), a marble mining operating company, and an indirect 14.76% interest in Fuquan Chengwang Mining Co., Ltd. (“Fuquan Chengwang”), a basalt mining company. As a result, we are unable to control or significantly influence the management and operations of Libo Haokun and Fuquan Chengwang. If we believe that Libo Haokun and Fuquan Chengwang are being managed or operated ineffectively, our options are limited.
Outstanding bank loans may reduce our available funds.
As of December 31, 2023, we have approximately $2.3 million in outstanding bank loans. We also have approximately $29.1 million in cash and approximately $115.7 million in current assets available to pay this debt. However, there is no guarantee that we will be able to pay all amounts when due or refinance the amounts on terms that are acceptable to us, or at all.
| 64 |
| Table of Contents |
While we do not believe they will impact our liquidity, the terms of the debt agreements impose significant operating and financial restrictions on us. These restrictions could also have a negative impact on our business, financial condition and results of operations by significantly limiting or prohibiting us from engaging in certain transactions, including but not limited to: incurring or guaranteeing additional indebtedness; transferring or selling assets currently held by us; and transferring ownership interests in certain of our subsidiaries. The failure to comply with any of these covenants could cause a default under our other debt agreements. Any of these defaults, if not waived, could result in the acceleration of all of our debt, in which case the debt would become immediately due and payable. If this occurs, we may not be able to repay our debt or borrow sufficient funds to refinance it on favorable terms, if any.
If our expansions into new businesses are not successful, our future results of operations and growth prospects may be materially and adversely affected.
We are a holding company incorporated in the British Virgin Islands. Prior to August 3, 2021, we conduct a substantial part of our operations through Shanghai Jiamu Investment Management Co., Ltd (“Jiamu”) and the Variable Interest Entity (“VIE”) and their subsidiaries in China providing certain technical and consultation services.
On January 27, 2016, we entered into a framework agreement to acquire Suzhou E-Motors which is now known as Shangchi Automobile, a specialty electric vehicles manufacturer. Pursuant to the Call Option Agreement executed on May 2, 2016, Supplemental Agreement I signed on December 22, 2016 and Supplemental Agreement II signed on July 12, 2017, the Company acquired a 70% equity interest of Shangchi Automobile with total cash consideration of RMB 103,200,000 (approximately $15.9 million) and a share consideration of 10,417 restricted shares of the Company’s common stock.
Our 70% equity interest in Shangchi Automobile comprises a 19% equity interest owned directly through Hangzhou Jiyi Investment Management Co., Ltd (“Jiyi”) and a 51% equity interest owned through a series of contractual agreements with the owners of Hangzhou Wangbo Investment Management Co., Ltd (“Wangbo”). Jiyi is 100% owned through Jiamu, which is, in turn, wholly owned by Euroasia International Vantage Capital Limited (“Euroasia”), a 100% owned subsidiary of the Company. These agreements include an Exclusive Management Consulting and Technology Agreement, two Equity Pledge Agreements, two Exclusive Call Option Agreements, two Proxy Agreements and two Powers of Attorney (collectively, the “VIE Agreements”). Pursuant to the VIE Agreements, Jiamu has the exclusive right to provide to Wangbo consulting services related to business operations including technical and management consulting services. All the above contractual agreements obligate Jiamu to absorb a majority of the risk of loss from Wangbo’s activities and entitle Jiamu to receive a majority of their residual returns. In essence, Jiamu has gained effective control over Wangbo. Therefore, the Company believes that Wangbo should be considered as a VIE under the Statement of Financial Accounting Standards Board (“FASB”) Accounting Standards Codification (“ASC”) 810 “Consolidation.”
On August 3, 2021, the Company completed dismantling its VIE structure and began controlling Wangbo, Shangchi Automobile and its subsidiary, Shenzhen Yimao New Energy Sales Co., Ltd. (“Shenzhen Yimao”) through direct equity ownership instead of a series of contractual arrangements.
The Company had originally negotiated to acquire 100% of Shangchi Automobile; however, following initial discussions, Shangchi Automobile’s minority shareholder, Jinke, a local government-led venture capital fund, opted to retain its 30% interest.
We may face competition from existing leading players in this business. If we cannot successfully address the new challenges and compete effectively against the existing leading players in the new businesses, we may not be able to develop a sufficiently large customer and user base, recover costs incurred for investing in, developing and marketing new businesses, and eventually achieve profitability from these businesses, and our future results of operations and growth prospects may be materially and adversely affected.
| 65 |
| Table of Contents |
We face risks and uncertainties associated with our recent investment in mining and processing operations.
In January 2018, we made a purchase of an indirect 18% interest in Libo Haokun, a marble mining operating company. In November 2019, we made a purchase of an indirect 18% interest in Fuquan Chengwang, a basalt mining company. The Company’s indirect interest in Fuquan Chengwang was diluted from 18% to 14.76% in April 2020 after a third party signed an investment agreement with Jingning Meizhongkuang Industry Co., Ltd. to invest in Fuquan Chengwang by paying $7.13 million (RMB 46.5 million) to exchange 18% of the interest of Fuquan Chengwang. Libo Haokun’s and Fuquan Chengwang’s mining and processing operations are subject to a number of operating risks and hazards, some of which are beyond our control. These operating risks and hazards include:
(i) unexpected maintenance or technical problems; (ii) periodic interruptions of its mining operations due to inclement or hazardous weather conditions and natural disasters; (iii) industrial accidents; (iv) power or fuel supply interruptions; (v) critical equipment failures; and (vi) unusual or unexpected variations in the quarry and geological or mining conditions, such as instability of the slopes and subsidence of the working areas. These risks and hazards may result in personal injury, damage to, or destruction of, properties or production facilities, environmental damages, business interruptions and damage to Libo Haokun’s and Fuquan Chengwang’s business reputation. In addition, the breakdown of machinery and equipment, difficulties or delays in obtaining replacement machinery and equipment, natural disasters, industrial accidents or other events could temporarily disrupt its operations. Any disruption for a sustained period to the operations of Libo Haokun’s and Fuquan Chengwang’s quarry or supporting infrastructure, or any change to the natural environment surrounding its quarry may have a material adverse effect on our investment in Libo Haokun and Fuquan Chengwang.
In addition, while LiboHaokun has received a renewed government-issued continuation mining permit right with a term from October 2023 to October 2028, we cannot be certain if the government will permit us to renew it when the permit expires.
We may experience increased costs or losses resulting from the hazards and uncertainties associated with mining operations.
The exploration for natural resources and the development and production of mining operations are activities that involve a high level of uncertainty. These can be difficult to predict and are often affected by risks and hazards outside of our control. These factors include, but are not limited to:
|
| · | Industrial accidents, including in connection with the operation of mining transportation equipment and accidents associated with the preparation and ignition of any blasting operations, milling equipment, conveyor systems and transportation of chemicals, explosions or other materials; |
|
|
|
|
|
| · | Environmental hazards, including discharge of metals, concentrates, pollutants or hazardous chemicals; |
|
|
|
|
|
| · | Surface or underground fires or floods; |
|
|
|
|
|
| · | Unexpected geological formations or conditions (whether in mineral or gaseous form); |
|
|
|
|
|
| · | Ground and water conditions; |
|
|
|
|
|
| · | Fall-of-ground accidents in underground operations; |
|
|
|
|
|
| · | Seismic activity; and |
|
|
|
|
|
| · | Other natural phenomena, such as lightning, cyclonic or tropical storms, floods or other inclement weather conditions. |
The occurrence of one or more of these events in connection with Libo Haokun’s and Fuquan Chengwang’s exploration activities and development and production of mining operations may result in the death of, or personal injury to, its employees, other personnel or third parties, the loss of mining equipment, damage to or destruction of mineral properties or production facilities, monetary losses, deferral or unanticipated fluctuations in production, environmental damage and potential legal liabilities, all of which may adversely affect Libo Haokun’s, Fuquan Chengwang’s and our reputation, business, prospects, results of operations and financial position.
| 66 |
| Table of Contents |
Mining companies are increasingly required to consider and provide benefits to the communities and countries in which they operate, and are subject to extensive environmental, health and safety laws and regulations.
As a result of public concern about the real or perceived detrimental effects of economic globalization and global climate impacts, businesses generally and corporations in natural resources industries, such as Libo Haokun and Fuquan Chengwang, in particular, face increasing public scrutiny of their activities. These businesses are under pressure to demonstrate that, as they seek to generate satisfactory returns on investment to shareholders, other stakeholders, including employees, governments, communities surrounding operations and the countries in which they operate, benefit and will continue to benefit from their commercial activities. Such pressures tend to be particularly focused on companies whose activities are perceived to have a high impact on their social and physical environment. The potential consequences of these pressures include reputational damage, legal suits, increasing social investment obligations and pressure to increase taxes and royalties payable to governments and communities.
In addition, Libo Haokun’s and Fuquan Chengwang’s ability to successfully obtain key permits and approvals to explore for, develop and operate mines and to successfully operate in communities in China will likely depend on its ability to develop, operate and close mines in a manner that is consistent with the creation of social and economic benefits in the surrounding communities, which may or may not be required by law. Libo Haokun’s and Fuquan Chengwang’s ability to obtain permits and approvals and to successfully operate in particular communities may be adversely impacted by real or perceived detrimental events associated with its activities or those of other mining companies affecting the environment, human health and safety of communities in which we operate. Delays in obtaining or failure to obtain government permits and approvals may adversely affect Libo Haokun’s, Fuquan Chengwang’s and our operations, including Libo Haokun’s and Fuquan Chengwang’s ability to explore or develop properties, commence production or continue operations. Key permits and approvals may be revoked or suspended or may be varied in a manner that adversely affects Libo Haokun’s and Fuquan Chengwang’s operations, including our ability to explore or develop properties, commence production or continue operations.
Libo Haokun’s and Fuquan Chengwang’s exploration, development, mining and processing operations are subject to extensive laws and regulations governing worker health and safety and land use and the protection of the environment, which generally apply to air and water quality, protection of endangered, protected or other specified species, hazardous waste management and reclamation. Libo Haokun and Fuquan Chengwang have made, and expects to make in the future, significant expenditures to comply with such laws and regulations. Compliance with these laws and regulations imposes substantial costs and burdens, and can cause delays in obtaining, or failure to obtain, government permits and approvals which may adversely impact Libo Haokun’s and Fuquan Chengwang’s closure processes and operations.
Future changes in applicable laws, regulations, permits and approvals or changes in their enforcement or regulatory interpretation could substantially increase costs to achieve compliance, lead to the revocation of existing or future exploration or mining rights or otherwise have an adverse impact on Libo Haokun’s, Fuquan Chengwang’s and our results of operations and financial position. Increased global attention or regulation on consumption of water by industrial activities, as well as water quality discharge, and on restricting or prohibiting the use of hazardous substances in processing activities could similarly have an adverse impact on Libo Haokun’s and Fuquan Chengwang’s results of operations and financial position due to increased compliance and input costs.
Libo Haokun’s and Fuquan Chengwang’s business requires substantial capital investment and it may be unable to raise additional funding on favorable terms.
The construction and operation of potential future mining projects and various exploration projects will require significant funding. Libo Haokun’s and Fuquan Chengwang’s operating cash flow and other sources of funding may become insufficient to meet all of these requirements, depending on the timing and costs of development of these and other projects. As a result, new sources of capital may be needed to meet the funding requirements of these investments, fund its ongoing business activities and pay dividends. Libo Haokun’s and Fuquan Chengwang’s ability to raise and service significant new sources of capital will be a function of macroeconomic conditions, future marble prices, its operational performance and its current cash flow and debt position, among other factors. In the event of lower marble prices, unanticipated operating or financial challenges, or a further dislocation in the financial markets as experienced in recent years, Libo Haokun’s and Fuquan Chengwang’s ability to pursue new business opportunities, invest in existing and new projects, fund its ongoing operations, retire or service all of our outstanding debt and pay dividends could be significantly constrained, all of which could have an adverse effect on our minority investment.
| 67 |
| Table of Contents |
Competition from other natural resource companies may harm Libo Haokun’s and Fuquan Chengwang’s business.
Libo Haokun and Fuquan Chengwang compete with other natural resource companies to attract and retain key executives, skilled labor, contractors and other employees. They also compete with other natural resource companies for specialized equipment, components and supplies necessary for exploration and development. They may be unable to continue to attract and retain skilled and experienced employees, or to obtain the services of skilled personnel and contractors or specialized equipment or supplies.
We may require additional financing in the future and our operations could be curtailed if we are unable to obtain required additional financing when needed.
We may need to obtain additional debt or equity financing to fund future capital expenditures. While we do not anticipate seeking additional financing in the immediate future, any additional equity may result in dilution to the holders of our outstanding shares of capital stock. Additional debt financing may include conditions that would restrict our freedom to operate our business, such as conditions that:
|
| · | limit our ability to pay dividends or require us to seek consent for the payment of dividends; |
|
|
|
|
|
| · | increase our vulnerability to general adverse economic and industry conditions; |
|
|
|
|
|
| · | require us to dedicate a portion of our cash flow from operations to payments on our debt, thereby reducing the availability of our cash flow to fund capital expenditures, working capital and other general corporate purposes; and |
|
|
|
|
|
| · | limit our flexibility in planning for, or reacting to, changes in our business and our industry. |
We cannot guarantee that we will be able to obtain any additional financing on terms that are acceptable to us, or at all.
The loss of any of our key charcoal product customers could reduce our revenues and our profitability.
Our key charcoal product customers are principally third-party distributors in the PRC. For the year ended December 31, 2023, three major customers accounted for approximately 28%, 26% and 26% of the Company’s total charcoal product sales, respectively. There can be no assurance that we will maintain or improve the relationships with these customers, or that we will be able to continue to supply these customers at current levels or at all. Any failure to pay by these customers could have a material negative effect on our company’s business. In addition, having a relatively small number of customers may cause our quarterly results to be inconsistent, depending upon when these customers pay for outstanding invoices.
If we cannot maintain long-term relationships with these major customers, the loss of our sales to them could have an adverse effect on our business, financial condition and results of operations.
We rely on third-party distributors for a substantial portion of our sales, which could affect our ability to efficiently and profitably distribute and market our products, maintain our existing markets and expand our business into other geographic markets.
Sales of our products through distributors constituted approximately 97%, 95% and 95% of our total sales in 2023, 2022 and 2021, respectively. To the extent our distributors are distracted from selling our products or do not expend sufficient efforts in managing and selling our products, our sales will be adversely affected. Our ability to maintain our distribution network and attract additional distributors will depend on a number of factors. Some of these factors include: (i) the level of demand for our brand and products in a particular market; (ii) our ability to maintain current distribution relationships or establish and maintain successful relationships with distributors in new geographic areas. These factors are partially outside our control because consumers ultimately determine what they purchase and we cannot control the actions of our distributors. Our inability to achieve any of these factors in a geographic distribution area will have a material adverse effect on our relationships with our third-party distributors in that particular geographic area, thus limiting our ability to maintain and expand our market, which will likely adversely affect our revenues and financial results.
| 68 |
| Table of Contents |
We buy our supplies from a relatively limited number of suppliers, and disruption in supply may increase our production cost.
For the years ended December 31, 2023, three major suppliers accounted for approximately 70% of the Company’s total purchases. For the years ended December 31, 2022, three major suppliers accounted for approximately 68% of the Company’s total purchases. For the year ended December 31, 2021, two major suppliers accounted for approximately 65% of the Company’s total purchases.
The loss of any such suppliers could result in increased expenses for our company and result in adverse impact on our business, financial condition and results of operations.
Our bank accounts are not insured or protected against loss.
We maintain most of our cash with various banks located in the PRC. Our cash accounts are not insured or otherwise protected. Should any bank or trust company holding our cash deposits become insolvent, or if we are otherwise unable to withdraw funds, we would lose the cash on deposit with that particular bank or trust company.
We are subject to risks relating to the banking facilities we use to overcome cash flow issues.
We generate a large proportion of our sales revenue through wholesale channels and distribution networks requiring us to extend net 90 days payment terms in most cases. These payment terms are difficult to negotiate given the significant bargaining power of the counterparties to the agreements. For this reason, we rely on banking facilities to overcome cash flow shortfalls between delivery and payment collection. Although we engage third-party debt collection agencies when required to manage counterparty risk, we cannot guarantee that we will receive payment in a timely fashion from our customers. To the extent we fail to receive payment in time to service our banking facilities, our business to be materially impacted.
We are substantially dependent upon our senior management and key research and development personnel.
We are highly dependent on our senior management to manage our business and operations and our key research and development personnel for the development of new products and the enhancement of our existing products and technologies. In particular, we rely on our CEO, Mr. Wangfeng Yan to manage our operations to some extent. Mr. Yan has been involved in the bamboo charcoal industry by working at our subsidiaries for almost ten years. Due to his experience in the industry in general and our company in particular for such a long period of time, he would be difficult to replace.
While we provide the legally required personal insurance for the benefit of our employees, we do not maintain key man life insurance on any of our senior management or key personnel. The loss of any one of them would have a material adverse effect on our business and operations. Competition for senior management and our other key personnel is intense, and the pool of suitable candidates is limited. We may be unable to quickly locate a suitable replacement for any senior management or key personnel that we lose. In addition, if any member of our senior management or key personnel joins a competitor or forms a competing company, they may compete with us for customers, business partners and other key professionals and staff members of our company. Although each of our senior management and key personnel has signed a confidentiality and non-competition agreement in connection with his employment with us, we cannot assure you that we will be able to successfully enforce these provisions in the event of a dispute between us and any member of our senior management or key personnel.
| 69 |
| Table of Contents |
We compete for qualified personnel with other technology companies and research institutions. Intense competition for these personnel could cause our compensation costs to increase, which could have a material adverse effect on our results of operations. Our future success and ability to grow our business will depend in part on the continued service of these individuals and our ability to identify, hire and retain additional qualified personnel. If we are unable to attract and retain qualified employees, we may be unable to meet our business and financial goals.
We are heavily dependent upon the services of experienced personnel who possess skills that are valuable in our industry, and we may have to actively compete for their services.
We are heavily dependent upon our ability to attract, retain and motivate skilled personnel to serve our customers. Many of our personnel possess skills that would be valuable to all companies engaged in our industry. Consequently, we expect that we will have to actively compete for these employees. Some of our competitors may be able to pay our employees more than we are able to pay to retain them. Our ability to profitably operate is substantially dependent upon our ability to locate, hire, train and retain our personnel. Moreover, our pool of available labor in Lishui is limited, as Lishui is a relatively small city in China. Accordingly, it may be difficult to recruit personnel to move to Lishui to work and to keep talented individuals from moving to other employers who recruit them. There can be no assurance that we will be able to retain our current personnel, or that we will be able to attract and assimilate other personnel in the future. If we are unable to effectively obtain and maintain skilled personnel, the development and quality of our services could be materially impaired.
Failure to manage our growth could strain our management, operational and other resources, which could materially and adversely affect our business and prospects.
Our growth strategy includes building our brand, increasing market penetration of our existing products, developing new products, increasing our targeting of the home respiratory market in China, and increasing our exports. Pursuing these strategies has resulted in, and will continue to result in substantial demands on management resources. In particular, the management of our growth will require, among other things:
|
| · | continued enhancement of our research and development capabilities; |
|
|
|
|
|
| · | information technology system enhancement; |
|
|
|
|
|
| · | stringent cost controls and sufficient liquidity; |
|
|
|
|
|
| · | strengthening of financial and management controls and information technology systems; and |
|
|
|
|
|
| · | increased marketing, sales and support activities; and hiring and training of new personnel. |
If we are not able to manage our growth successfully, our business and prospects would be materially and adversely affected.
We have not yet implemented advanced logistical management techniques, which may hamper our efficiency and growth.
We have not yet implemented digital logistic management solutions and have not applied any advanced management techniques, such as enterprise resource planning or any structured logistical system and procedures, which may result in a loss of efficiency and require investment at a later stage. We have not yet committed to implement such systems and cannot guarantee that we will do so in the near future. To the extent we do not implement such techniques in a timely or efficient manner, we may be at a competitive disadvantage to those of our competitors who do.
| 70 |
| Table of Contents |
Our business may be negatively affected by adverse publicity.
Failure or perceived failure by us to comply with legal, regulatory and compliance requirements could result in adverse publicity. In September 2015, we were subject to significant negative publicity resulting from reports published by a short seller of our shares. This negative publicity resulted in significant volatility in the trading price of our shares. Such adverse publicity could result in reputational harm, lead to increased regulatory supervision, affect our ability to attract and retain customers, affect our ability to attract and retain key personnel, affect our ability to maintain access to the capital markets, or have other material adverse effects on us in ways that are not predictable.
Our business may be negatively affected by low share prices in the stock market.
The trading price of our shares has been fluctuated over the past year. And we encountered an over 90% decline in market value since 2015. The continued decline in our share price could continue to harm investor confidence, affect our ability to retain existing investors, affect our ability to attract potential investors, affect our ability to maintain access to the capital market, or have other material adverse effects on us in ways that are not predictable.
We may be affected by disruptions to our production facilities.
Our production facilities are subject to breakdown or failure of equipment, power supplies or processes, performance below expected levels of output or efficiency, obsolescence, labor disputes, natural disasters and the need to comply with relevant regulatory and requirements. From time to time, we may need to carry out planned shutdowns of our production plants for routine maintenance, statutory inspections and testing and may need to shut down various plants for capacity expansions and equipment upgrades. Moreover, our production processes are continuously being modified and updated. As a result of manufacturing process updates and improvements, from time to time, we may experience shutdowns, and disruptions to the operations. The occurrence of any of the above events may cause us to stop or suspend our production operations and we may not be able to deliver the products to our customers on a timely basis, which would have an adverse impact on its business, financial position and profitability.
If we fail to protect our intellectual property rights, it could harm our business and competitive position.
We rely on a combination of patent, trademark and trade secret laws and non-disclosure agreements and other methods to protect our intellectual property rights. We currently hold six patents on charcoal products and two patents on vehicles.
The process of seeking patent protection can be lengthy and expensive, our patent applications may fail to result in patents being issued, and our existing and future patents may be insufficient to provide us with meaningful protection or commercial advantage. Our patents and patent applications may also be challenged, invalidated or circumvented.
We also rely on trade secret rights to protect our business through non-disclosure provisions in employment agreements with employees. If our employees breach their non-disclosure obligations, we may not have adequate remedies in China, and our trade secrets may become known to our competitors.
Implementation of PRC intellectual property-related laws has historically been lacking, primarily because of ambiguities in the PRC laws and enforcement difficulties, according to our PRC counsel, though China has paid more and more attention to the protection of intellectual property rights, it is still in early stage. Accordingly, intellectual property rights and confidentiality protections in China may not be as effective as in the United States or other western countries. Furthermore, policing unauthorized use of proprietary technology is difficult and expensive, and we may need to resort to litigation to enforce or defend patents issued to us or to determine the enforceability, scope and validity of our proprietary rights or those of others. Such litigation and an adverse determination in any such litigation, if any, could result in substantial costs and diversion of resources and management attention, which could harm our business and competitive position.
| 71 |
| Table of Contents |
We may be exposed to intellectual property infringement and other claims by third parties which, if successful, could disrupt our business and have a material adverse effect on our financial condition and results of operations.
Our success depends, in large part, on our ability to use and develop our technology and know-how without infringing third party intellectual property rights. If we sell our branded products internationally, and as litigation becomes more common in China, we face a higher risk of being the subject of claims for intellectual property infringement, invalidity or indemnification relating to other parties’ proprietary rights. Our current or potential competitors, many of which have substantial resources and have made substantial investments in competing technologies, may have or may obtain patents that will prevent, limit or interfere with our ability to make, use or sell our branded products in either China or other countries, including the United States and other countries in Asia. The validity and scope of claims relating to patents in our industry involve complex scientific, legal and factual questions and analysis and, as a result, may be highly uncertain. In addition, the defense of intellectual property suits, including patent infringement suits, and related legal and administrative proceedings can be both costly and time consuming and may significantly divert the efforts and resources of our technical and management personnel. Furthermore, an adverse determination in any such litigation or proceedings to which we may become a party could cause us to:
|
| · | pay damage awards; |
|
|
|
|
|
| · | seek licenses from third parties; |
|
|
|
|
|
| · | pay ongoing royalties; |
|
|
|
|
|
| · | redesign our branded products; or |
|
|
|
|
|
| · | be restricted by injunctions, |
each of which could effectively prevent us from pursuing some or all of our business and result in our customers or potential customers deferring or limiting their purchase or use of our branded products, which could have a material adverse effect on our financial condition and results of operations.
We are dependent on our brand and trademarks.
We rely on our “Charcoal Doctor” brand in the marketing and distribution of a majority of our bamboo charcoal products. We believe that we have built significant goodwill in our brand in terms of the quality of products and services and it is widely recognized by the industry in the PRC. We consider our “Charcoal Doctor” brand to be vital in promoting product recognition and customer loyalty. Hence, if there are any major defects in our products or adverse publicity on our brand, the goodwill in our “Charcoal Doctor” brand will be adversely affected and our customers may lose confidence in our products. This will adversely affect our sales of charcoal products, hence affecting our business and financial performance.
Our charcoal briquette products have relatively low technical requirements; therefore, barriers to entry are minimal.
We expect to face competition for our charcoal briquette products because competitors can create similar products at a relatively low cost because there are minimal barriers of entry. If competitors enter our market to create similar products, they may be able to do so for a much lower price. To the extent our customers discriminate based on price, we may find that we lose market share to such producers. Moreover, we may be required to reduce our price in order to maintain or slow loss of market share for such products. As charcoal briquette products make up a substantial percentage of our revenues, even at a lower profit margin, the reduction of sales of such products could hurt our company.
Risks Related to Our Corporate Structure and Operation
We incur additional costs as a public company, which could negatively impact our net income and liquidity.
As a public company, we incur significant legal, accounting and other expenses that we did not incur as a private company. In addition, Sarbanes-Oxley and rules and regulations implemented by the SEC and The Nasdaq Capital Market (the “Nasdaq”) require significantly heightened corporate governance practices for public companies. We expect that these rules and regulations to increase our legal, accounting and financial compliance costs and make many corporate activities more time-consuming and costly.
| 72 |
| Table of Contents |
We do not expect to incur materially greater costs as a public company than those incurred by similarly sized U.S. public companies. If we fail to comply with these rules and regulations, we could become the subject of a governmental enforcement action, investors may lose confidence in us and the market price of our common shares could decline.
We have guaranteed the bank loan and share repurchase obligation of related parties and share purchase obligation of an unrelated party; if any such party fails to pay the bank loan or the share purchase obligation, our property may be subject to foreclosure or enforcement.
In July 2020, we provided a guaranty on a line of credit on behalf of a related party, Zhejiang Forasen Food Co., Ltd. (“Forasen Food”). Forasen Food’s outstanding line of credit of RMB 10 million (approximately $1.4 million) have expired on July 8, 2023. In connection with this guaranty, we pledged our building and land’s rights as collateral for Forasen Food’s loans.
At the time we offered these guarantees, we believed Forasen Food would be able to repay (and would in fact repay) such loans and bank acceptance notes. Forasen Food, like our Company, is controlled by Ms. Yefang Zhang. For this reason, we are aware that Forasen Food has historically maintained a strong credit history with the banks it conducts business
We also guaranteed the share repurchase obligation of a related party in 2018 and that guaranty has been replaced by a guaranty for the share purchase obligation of an unrelated party in 2019. In May 2018, our wholly owned subsidiary Zhejiang Tantech Bamboo Technology Co., Ltd. (“Tantech Bamboo”) signed an agreement with other co-guarantors to jointly and severally guarantee the share repurchase obligation of Forasen Group Co., Ltd. (“Forasen Group”), in favor of an unrelated third party. Such third party filed a complaint to claim a payment of $4.6 million (RMB 29.50 million) against Forasen Group, together with the guarantors on January 9, 2019. On August 30, 2019, the court issued a settlement by which another unrelated third party agreed to purchase the shares from the plaintiff by paying approximately $14.1 million (RMB 90 million), and all the co-guarantors including Tantech Bamboo jointly and severally guarantee the payment obligation regarding the $14.1 million (RMB 90 million) and other possible fees, for three years from June 30, 2020, the due date of the share purchase payment obligation. On June 11, 2021, a new settlement agreement was reached by all parties. As of the settlement date, total payment obligation increased to approximately $16.5 million (RMB 105.36 million) due to accrued interest for unpaid portion. The accused third party has paid approximately $5.6 million (RMB 35.86 million) and approximately $10.9 million (RMB 69.50 million) remains unpaid including accrued interest. As of the date of this filing, all outstanding payments were fully paid by the accused third party and dispute was settled.
The obligation to disclose information publicly may put us at a disadvantage to competitors that are private companies.
As a publicly listed company, we are required to file periodic reports with the SEC upon the occurrence of matters that are material to our company and shareholders. In some cases, we need to disclose material agreements or results of financial operations that we would not be required to disclose if we were a private company. Our competitors may have access to this information, which would otherwise be confidential. This may give them advantages in competing with our company. Similarly, as a U.S.-listed public company, we are governed by U.S. laws that our competitors, which are mostly private Chinese companies, are not required to follow. To the extent compliance with U.S. laws increases our expenses or decreases our competitiveness against such companies, our public listing could affect our results of operations.
We are a “foreign private issuer,” and our disclosure obligations differ from those of U.S. domestic reporting companies. As a result, we may not provide you the same information as U.S. domestic reporting companies or we may provide information at different times, which may make it more difficult for you to evaluate our performance and prospects.
We are a foreign private issuer and, as a result, we are not subject to the same requirements as U.S. domestic issuers. Under the Securities Exchange Act of 1934, as amended (the “Exchange Act”), we are subject to reporting obligations that, to some extent, are more lenient and less frequent than those of U.S. domestic reporting companies. For example, we are not required to issue quarterly reports or proxy statements. We are not required to disclose detailed individual executive compensation information. Furthermore, our directors and executive officers are not required to report equity holdings under Section 16 of the Exchange Act and are not subject to the insider short-swing profit disclosure and recovery regime.
| 73 |
| Table of Contents |
As a foreign private issuer, we will also be exempt from the requirements of Regulation FD (Fair Disclosure) which, generally, are meant to ensure that select groups of investors are not privy to specific information about an issuer before other investors. However, we will still be subject to the anti-fraud and anti-manipulation rules of the SEC, such as Rule 10b-5 under the Exchange Act. Since many of the disclosure obligations imposed on us as a foreign private issuer differ from those imposed on U.S. domestic reporting companies, you should not expect to receive the same information about us and at the same time as the information provided by U.S. domestic reporting companies.
We may lose our foreign private issuer status in the future, which could result in significant additional costs and expenses.
The determination of our status as a foreign private issuer is made annually on the last business day of our most recently completed second fiscal quarter and, accordingly, the next determination will be made with respect to us on or after June 30, 2024. We would lose our foreign private issuer status if(1) a majority of our outstanding voting securities are directly or indirectly held of record by U.S. residents, and (2) a majority of our shareholders or a majority of our directors or management are U.S. citizens or residents, a majority of our assets are located in the United States, or our business is administered principally in the United States. If we were to lose our foreign private issuer status, the regulatory and compliance costs to us under U.S. securities laws as a U.S. domestic issuer may be significantly higher. We may also be required to modify certain of our policies to comply with corporate governance practices associated with U.S. domestic issuers, which would involve additional costs.
Our directors’ and executive officers’ other business activities may pose conflicts of interest.
Our directors and executive officers have other business interests outside the company that could potentially give rise to conflicts of interest. For example, our Chairman, Zhengyu Wang, and his wife and our director, Yefang Zhang, collectively own all of Forasen Group. The Forasen Group’s primary business areas are investment, rubber trading, foodstuff production, and financial management. We also have historically engaged in rubber trading. Although we have significantly reduced our trading in rubber at Tantech to immaterial levels, both businesses were for a time trading similar products. Mr. Wang and Ms. Zhang work with the Forasen Group’s rubber trading department and other advisors to locate opportunities that meet the Forasen Group’s investment criteria. As Tantech has significantly reduced its rubber trading activities, they anticipate that any rubber trading opportunities would be presented to and considered by the Forasen Group rather than by Tantech.
Yefang Zhang is also the Chairman and Chief Executive Officer of Farmmi, Inc. (“Farmmi”), another Nasdaq listed company, and Zhengyu Wang is a director of Farmmi. Mr. Wang has historically devoted approximately 15% of his time to matters concerning Farmmi, approximately 15% of his time to matters for Tantech, and approximately 70% of his time to matters concerning Forasen Group. As Ms. Zhang and Mr. Wang devote considerable time and efforts to Farmmi and Forasen Group, these sort of business activities could both distract them from focusing on Tantech and pose an issue of time commitment.
Ms. Zhang also indirectly controls 62.07% of CN Energy Group. Inc. (“CN Energy”), another Nasdaq-listed company. CN Energy is a manufacturer and supplier of wood-based activated carbon and a producer of biomass electricity. Neither Ms. Zhang nor Mr. Wang currently holds any position at CN Energy.
Mr. Wang and Ms. Zhang signed a Non-Competition Agreement with our company, Farmmi and CN Energy which provides that Mr. Wang and Ms. Zhang shall not vote in favor or otherwise cause Farmmi or CN Energy to engage in the business that we conduct. Although, because of this non-competition agreement, we do not believe that there are business activities of Mr. Wang and Ms. Zhang that will compete directly with our business operations, it is possible that the enforceability of this agreement may be challenged and a conflict of interest may occur.
| 74 |
| Table of Contents |
An insufficient amount of insurance could expose us to significant costs and business disruption.
While we have purchased insurance to cover our certain assets and property of our business, the amounts and scope of coverage could leave our business inadequately protected from loss. If we were to incur substantial losses or liabilities due to fire, explosions, floods, other natural disasters or accidents or business interruption, our results of operations could be materially and adversely affected.
Risks Related to Ownership of Our Common Shares
A recent joint statement by the SEC and the Public Company Accounting Oversight Board (United States), or the “PCAOB,” proposed rule changes submitted by The Nasdaq Stock Market LLC (“NASDAQ”), and an act passed by the U.S. Senate all call for additional and more stringent criteria to be applied to emerging market companies upon assessing the qualification of their auditors, especially the non-U.S. auditors who are not inspected by the PCAOB. These developments could add uncertainties to our continued listing on NASDAQ in the future.
On April 21, 2020, the SEC and PCAOB released a joint statement highlighting the risks associated with investing in companies based in or having substantial operations in emerging markets including China. The joint statement emphasized the risks associated with lack of access for the PCAOB to inspect auditors and audit work papers in China and higher risks of fraud in emerging markets.
On May 18, 2020, NASDAQ filed three proposals with the SEC to (i) apply a minimum offering size requirement for companies primarily operating in a “Restrictive Market,” (ii) adopt a new requirement relating to the qualification of management or the board of directors for Restrictive Market companies, and (iii) apply additional and more stringent criteria to an applicant or listed company based on the qualifications of the company’s auditor.
On May 20, 2020, the U.S. Senate passed an act requiring a foreign company to certify it is not owned or manipulated by a foreign government if the PCAOB is unable to audit specified reports because the company uses a foreign auditor not subject to PCAOB inspection. If the PCAOB is unable to inspect the company’s auditor for three consecutive years, the issuer’s securities are prohibited to trade on a national exchange.
On June 4, 2020, the U.S. President issued a memorandum ordering the President’s working group on financial markets, or the “PWG” to submit a report to the President within 60 days of the date of the memorandum that should include recommendations for actions that can be taken by the executive branch and by the SEC or PCAOB to enforce U.S. regulatory requirements on Chinese companies listed on U.S. stock exchanges and their audit firms. However, it remains unclear what further actions, if any, the U.S. executive branch, the SEC, and PCAOB will take to address the problem.
On August 6, 2020, the PWG released a report recommending that the SEC take steps to implement the five recommendations outlined in the report. In particular, to address companies from jurisdictions that do not provide the PCAOB with sufficient access to fulfill its statutory mandate, or “NCJs”, the PWG recommends enhanced listing standards on U.S. stock exchanges. This would require, as a condition to initial and continued exchange listing, PCAOB access to work papers of the principal audit firm for the audit of the listed company. Companies unable to satisfy this standard as a result of governmental restrictions on access to audit work papers and practices in NCJs may satisfy this standard by providing a co-audit from an audit firm with comparable resources and experience where the PCAOB determines it has sufficient access to audit work papers and practices to conduct an appropriate inspection of the co-audit firm. The report permits the new listing standards to provide for a transition period until January 1, 2022 for listed companies, but would apply immediately to new listings once the necessary rulemakings and/or standard-setting are effective.
On August 10, 2020, the SEC announced that SEC Chairman had directed the SEC staff to prepare proposals in response to the PWG Report, and that the SEC was soliciting public comments and information with respect to these proposals. Since we are listed on the Nasdaq Capital Market, if we fail to meet the new listing standards before the deadline specified thereunder due to factors beyond our control, we could face possible de-listing from the Nasdaq Capital Market, deregistration from the SEC, and/or other risks, which may materially and adversely affect, or effectively terminate, the trading of our shares of common stock in the United States.
On November 23, 2020, the Division of Corporation Finance of SEC released a report regarding disclosure considerations for China-Based issuers. The report recommended that China-based Issuers must disclose material risks related to their operations in China. The recommended risk factors including i) providing clear and prominent disclosure of PCAOB inspection limitation and lack of enforcement mechanisms; ii) using VIEs in its organizational structure; (iii) disclose risks relating to the regulatory environment in China; (iv) disclosing about differing shareholder rights and remedies in the company’s country of organization and/or based on where a company’s operations are located; and (vi) if the company is a foreign private issuer, disclosing corporate governance differences pursuant to Item 16G of Form 20-F, and difference in reporting requirements between U.S. domestic issuers and foreign private issuers.
| 75 |
| Table of Contents |
On December 14, 2020, the Division of Investment Management’s Disclosure Review and Accounting office reported an Accounting and Disclosure Information-Disclosure Regarding Investments in Emerging Markets, encouraging funds to provide tailored disclosures of risks in the emerging markets in which the funds invest and related risks, so that investors are able to make informed investment decisions about the among funds.
The Holding Foreign Companies Accountable Act, or the HFCA Act, was enacted on December 18, 2020. The HFCA Act states if the SEC determines that a company has filed audit reports issued by a registered public accounting firm that has not been subject to inspection by the PCAOB for three consecutive years beginning in 2021, the SEC shall prohibit such shares from being traded on a national securities exchange or in the over the counter trading market in the U.S.
On March 24, 2021, the SEC adopted interim final rules relating to the implementation of certain disclosure and documentation requirements of the HFCA Act. A company will be required to comply with these rules if the SEC identifies it as having a “non-inspection” year under a process to be subsequently established by the SEC. The SEC is assessing how to implement other requirements of the HFCA Act, including the listing and trading prohibition requirements described above.
On June 22, 2021, the U.S. Senate passed a bill titled as the Accelerating Holding Foreign Companies Accountable Act, or AHFCA Act which, if passed by the U.S. House of Representatives and signed into law, would reduce the number of consecutive non-inspection years required for triggering the prohibitions under the Holding Foreign Companies Accountable Act from three years to two.
Further, the PCAOB adopted a final rule on September 22, 2021 implementing the HFCA Act. Such final rule, however, remains subject to the SEC’s approval and it remains when the SEC will complete its rulemaking and when such rules will become effective and what, if any, of the PWG recommendations and or PCAOB’s rule will be adopted.
On December 2, 2021, the SEC adopted amendments to finalize rules implementing the submission and disclosure requirements in the Holding Foreign Companies Accountable Act.
On December 16, 2021, the PCAOB issued a report on its determinations that it is unable to inspect or investigate completely PCAOB-registered public accounting firms headquartered in mainland China and in Hong Kong because of positions taken by PRC and Hong Kong authorities in those jurisdictions.
On August 26, 2022, the CSRC, the Ministry of Finance of the PRC (the “MOF”), and the PCAOB signed a Statement of Protocol (the “Protocol”), governing inspections and investigations of audit firms based in China and Hong Kong. On December 15, 2022, the PCAOB determined that it was able to secure complete access to inspect and investigate registered public accounting firms headquartered in mainland China and Hong Kong and vacated its previous Determinations to the contrary. However, should PRC authorities obstruct or otherwise fail to facilitate the PCAOB’s access in the future, the PCAOB may consider the need to issue a new determination. On December 29, 2022, the Accelerating Holding Foreign Companies Accountable Act was signed into law as part of the “Consolidated Appropriations Act, 2023” (the “Consolidated Appropriations Act”), reducing the number of consecutive non-inspection years required for triggering the prohibitions under the HFCA Act from three years to two.
However, the recent developments would add uncertainties to our listing and we cannot assure you whether Nasdaq or regulatory authorities would apply additional and more stringent criteria to us after considering the effectiveness of our auditor’s audit procedures and quality control procedures, adequacy of personnel and training, or sufficiency of resources, geographic reach or experience as related to the audit of our financial statements. Furthermore, there is a risk that our auditor cannot be inspected by the PCAOB in the future. The lack of inspection could cause trading in our securities to be prohibited on a national exchange or in the over-the-counter trading market under the HFCA Act and related regulations, and, as a result, Nasdaq may determine to delist our securities, which may cause the value of our securities to decline or become worthless.
| 76 |
| Table of Contents |
Our auditor, YCM CPA Inc., is an independent registered public accounting firm with the PCAOB, and as an auditor of publicly traded companies in the U.S., is subject to laws in the U.S. pursuant to which the PCAOB conducts regular inspections to assess its compliance with the applicable professional standards. Our auditor has been inspected by the PCAOB on a regular basis. However, the above recent developments have added uncertainties to our continued listing on NASDAQ in the future, to which NASDAQ may apply additional and more stringent criteria after considering the effectiveness of our auditor’s audit and quality control procedures, adequacy of personnel and training, sufficiency of resources, geographic reach, and experience as related to our audit.
If we continue to be unable to implement and maintain effective internal control over financial reporting in the future, investors may lose confidence in the accuracy and completeness of our financial reports and the market price of our common shares may decline.
As a public company, we are required to maintain internal control over financial reporting and to report any material weaknesses in such internal control. In addition, we are required to furnish a report by management on the effectiveness of our internal control over financial reporting pursuant to Section 404 of the Sarbanes-Oxley Act. If we continue to identify material weaknesses in our internal control over financial reporting, if we are unable to comply with the requirements of Section 404 in a timely manner or assert that our internal control over financial reporting is effective, investors may lose confidence in the accuracy and completeness of our financial reports and the market price of our common shares could be negatively affected, and we could become subject to investigations by the stock exchange on which our securities are listed, the SEC, or other regulatory authorities, which could require additional financial and management resources.
The requirements of being a public company may strain our resources and divert management’s attention.
As a public company, we are subject to the reporting requirements of the Exchange Act, the Sarbanes-Oxley Act, the Dodd-Frank Act, the listing requirements of the securities exchange on which we list, and other applicable securities rules and regulations. Despite recent reforms made possible by the JOBS Act, compliance with these rules and regulations will nonetheless increase our legal and financial compliance costs, make some activities more difficult, time-consuming or costly and increase demand on our systems and resources, particularly as we have ceased to be an “emerging growth company.” The Exchange Act requires, among other things, that we file annual, quarterly, and current reports with respect to our business and operating results.
As a result of disclosure of information in this annual report and in filings required of a public company, our business and financial condition become more visible, which we believe may result in threatened or actual litigation, including by competitors and other third parties. If such claims are successful, our business and operating results could be harmed, and even if the claims do not result in litigation or are resolved in our favor, these claims, and the time and resources necessary to resolve them, could divert the resources of our management and adversely affect our business, brand and reputation and results of operations.
We also expect that being a public company and these rules and regulations make it more expensive for us to obtain director and officer liability insurance, and we may be required to accept reduced coverage or incur substantially higher costs to obtain coverage. These factors could also make it more difficult for us to attract and retain qualified members of our board of directors, particularly to serve on our audit committee and compensation committee, and qualified executive officers.
| 77 |
| Table of Contents |
The market price of our common shares may be volatile or may decline regardless of our operating performance, and you may not be able to resell your shares at or above the price you paid.
The trading prices for our common shares have fluctuated since we first listed our common shares. Since our common shares became listed on the Nasdaq on March 24, 2015, the trading price of our common shares has ranged from $0.54 to $7461.00 per common share, and the last reported trading price on July 11, 2024 was $0.7358 per common share. The market price of our common shares may fluctuate significantly in response to numerous factors, many of which are beyond our control, including:
|
| · | actual or anticipated fluctuations in our revenue and other operating results; |
|
|
|
|
|
| · | the financial projections we may provide to the public, any changes in these projections or our failure to meet these projections; |
|
|
|
|
|
| · | actions of securities analysts who initiate or maintain coverage of us, changes in financial estimates by any securities analysts who follow our company, or our failure to meet these estimates or the expectations of investors; |
|
|
|
|
|
| · | announcements by us or our competitors of significant products or features, technical innovations, acquisitions, strategic partnerships, joint ventures, or capital commitments; |
|
|
|
|
|
| · | price and volume fluctuations in the overall stock market, including as a result of trends in the economy as a whole; |
|
|
|
|
|
| · | lawsuits threatened or filed against us; and |
|
|
|
|
|
| · | other events or factors, including those resulting from war or incidents of terrorism, or responses to these events. |
|
|
|
|
|
| · | announcements by us or our competitors of significant products or features, technical innovations, acquisitions, strategic partnerships, joint ventures, or capital commitments; |
In addition, the stock markets have experienced extreme price and volume fluctuations that have affected and continue to affect the market prices of equity securities of many companies. Stock prices of many companies have fluctuated in a manner unrelated or disproportionate to the operating performance of those companies. In the past, stockholders have filed securities class action litigation following periods of market volatility. If we were to become involved in securities litigation, it could subject us to substantial costs, divert resources and the attention of management from our business, and adversely affect our business.
We do not intend to pay dividends for the foreseeable future.
We currently intend to retain any future earnings to finance the operation and expansion of our business, and we do not expect to declare or pay any dividends in the foreseeable future. As a result, you may only receive a return on your investment in our common shares if the market price of our common shares increases.
We incur significant costs as a result of being a public company.
As a public company, we incur legal, accounting and other expenses that we did not incur as a private company. For example, we must now engage U.S. securities law counsel and U.S. auditors that we did not require as a private company, and we have annual payments for listing on Nasdaq. In addition, the Sarbanes-Oxley Act, as well as new rules subsequently implemented by the SEC and NASDAQ, have required changes in corporate governance practices of public companies. We expect these new rules and regulations to increase our legal, accounting and financial compliance costs and to make certain corporate activities more time-consuming and costly. In addition, we incur additional costs associated with our public company reporting requirements. While it is impossible to determine the amounts of such expenses, we expect that we incur expenses of between $500,000 and $1 million per year that we did not experience as a private company.
| 78 |
| Table of Contents |
U.S. tax authorities could treat us as a “passive foreign investment company,” which could have adverse U.S. federal income tax consequences to U.S. shareholders.
A non-U.S. entity treated as a corporation for U.S. federal income tax purposes will be treated as a “passive foreign investment company,” or a PFIC, for any taxable year for which either (i) at least 75% of its gross income consists of certain types of “passive income” or (ii) at least 50% of the average value of the corporation’s assets produce, or are held for the production of, those types of passive income. For purposes of these tests, passive income includes rents and royalties (other than rents and royalties that are received from unrelated parties in connection with the active conduct of a trade or business) and does not include income derived from the performance of services.
If we are treated as a PFIC, U.S. Holders would ordinarily be able to mitigate certain of the negative tax consequences if they are able to make: (i) a timely qualified electing fund (“QEF”) election; (ii) a protective QEF election; or (iii) a mark to market election with respect to the first taxable year in which we are considered a PFIC during the U.S. Holder’s holding period in its shares.
We are not committing to provide our U.S. Holders with the information required for making a QEF election or protective QEF election. If we fail to provide such information, a QEF election with respect to such entity generally will not be available. In such event, the rules described in the next paragraph generally will apply.
If we are treated as a PFIC, a U.S. Holder that does not make a QEF election generally will be subject to a special tax and an interest charge upon the sale of its shares or receipt of an “excess distribution” with respect to its shares. A U.S. Holder will be treated as receiving an “excess distribution” if the amount of the distributions received by the U.S. Holder in any taxable year is more than 125% of the average annual distributions paid by the Company with respect to its shares during the three preceding taxable years (or the period in which the U.S. Holder held such shares if shorter).
In addition, a portion of any gain recognized by a U.S. Holder upon the sale of our shares may be recharacterized as ordinary income. Further, any dividends received from the Company, if the Company is treated as a PFIC, will not constitute qualified dividend income and will not be eligible for the reduced 20% rate of tax even if such rate would be available otherwise. If a U.S. Holder holds our shares during any taxable year in which we are treated as PFICs, such shares will generally be treated as stock in a PFIC for all subsequent years.
We are subject to liability risks stemming from our foreign status, which could make it more difficult for investors to sue or enforce judgments against our company.
Our operations and assets are located in the PRC. In addition, most of our executive officers and directors are non-residents of the U.S., and substantially all the assets of such persons are located outside the U.S. As a result, it could be difficult for investors to effect service of process in the U.S., or to enforce a judgment obtained in the U.S. against us or any of these persons.
In addition, British Virgin Islands companies may not have standing to initiate a shareholder derivative action in a federal court of the United States. The circumstances in which any such action may be brought, and the procedures and defenses that may be available in respect to any such action, may result in the rights of shareholders of a British Virgin Islands company being more limited than those of shareholders of a company organized in the United States. Accordingly, shareholders may have fewer alternatives available to them if they believe that corporate wrongdoing has occurred. The British Virgin Islands courts are also unlikely to recognize or enforce against us judgments of courts in the United States based on certain liability provisions of U.S. securities law; and to impose liabilities against us, in original actions brought in the British Virgin Islands, based on certain liability provisions of U.S. securities laws that are penal in nature. There is no statutory recognition in the British Virgin Islands of judgments obtained in the United States, although the courts of the British Virgin Islands will generally recognize and enforce the non-penal judgment of a foreign court of competent jurisdiction without retrial on the merits. This means that even if shareholders were to sue us successfully, they may not be able to recover anything to make up for the losses suffered.
Lastly, under the law of the British Virgin Islands, there is little statutory law for the protection of minority shareholders other than the provisions of the Companies Act dealing with shareholder remedies. The principal protection under statutory law is that shareholders may bring an action to enforce the constituent documents of the corporation, our amended and restated memorandum and articles of association. Shareholders are entitled to have the affairs of the company conducted in accordance with the general law and the articles and memorandum.
There are common law rights for the protection of shareholders that may be invoked, largely dependent on English company law, since the common law of the British Virgin Islands for business companies is limited. Under the general rule pursuant to English company law known as the rule in Foss v. Harbottle, a court will generally refuse to interfere with the management of a company at the insistence of a minority of its shareholders who express dissatisfaction with the conduct of the company’s affairs by the majority or the board of directors. However, every shareholder is entitled to have the affairs of the company conducted properly according to law and the constituent documents of the corporation. As such, if those who control the company have persistently disregarded the requirements of company law or the provisions of the company’s memorandum and articles of association, then the courts will grant relief. Generally, the areas in which the courts will intervene are the following: (1) an act complained of which is outside the scope of the authorized business or is illegal or not capable of ratification by the majority; (2) acts that constitute fraud on the minority where the wrongdoers control the company; (3) acts that infringe on the personal rights of the shareholders, such as the right to vote; and (4) where the company has not complied with provisions requiring approval of a special or extraordinary majority of shareholders, which are more limited than the rights afforded minority shareholders under the laws of many states in the United States.
| 79 |
| Table of Contents |
The Selling Shareholders will receive all of the proceeds from the sale of the Common Shares under this prospectus. We will not receive any of the proceeds from the sale of the Common Shares by the Selling Shareholders pursuant to this prospectus. We may receive cash proceeds equal to the total exercise price of the Warrants to the extent that they are exercised using cash. Any proceeds we receive from the exercise of the Warrants will be used to for working capital and general corporate purposes.
The Selling Shareholders will pay any agent’s commissions and expenses they incur for brokerage, accounting, tax or legal services or any other expenses that they incur in disposing of such Common Shares. We will bear all other costs, fees and expenses incurred in effecting the registration of such Common Shares covered by this prospectus and any prospectus supplement. These may include, without limitation, all registration and filing fees, and expenses of compliance with state securities or “blue sky” laws.
We cannot predict when or if the Warrants will be exercised, and it is possible that the Warrants may expire and never be exercised. As a result, we may never receive meaningful, or any, cash proceeds from the exercise of the Warrants, and we cannot plan on any specific uses of any proceeds we may receive beyond the purposes described herein.
See “Plan of Distribution” elsewhere in this prospectus for more information.
The following table sets forth our capitalization:
|
| ● | on an actual basis as of December 31, 2023; |
|
| ● | on a pro forma basis to give effect to: (a) the issuance and sale of (i) 3,750,000 Common Shares, (ii) 450,000 Pre-Funded Warrants to purchase Common Shares, (iii) 8,400,000 Common Shares issuable upon the exercise of Series A Warrants which, subject to certain conditions, may be exercisable into a maximum of 45,985,404 Common Shares in accordance with the terms therein, and (iv) 0 Common Shares issuable upon the exercise of Series B Warrants, which Series B Warrants, subject to certain conditions, may be exercisable into a maximum of 11,128,470 Common Shares in accordance with the terms therein pursuant to the Purchase Agreement for aggregate net proceeds of approximately $1.76 million, after deducting placement agent discounts and commissions and offering expenses payable by us, excluding the proceeds, if any, from the exercise of the Pre-Funded Warrants, Series A Warrants and Series B Warrants issued pursuant to the Purchase Agreement; and (b) an aggregate of 796,666 common shares issued upon the conversion of partial outstanding balance of approximately $1.0 million of the June 2023 Note; and |
|
|
|
|
|
| ● | on a pro forma as adjusted basis to give further effect to the full exercise of the Pre-Funded Warrants, Series A Warrants and Series B Warrants and the issuance of Common Shares underlining the Warrants . |
| 80 |
| Table of Contents |
The information set forth in the following table should be read in conjunction with, and is qualified in its entirety by, reference to our audited financial statements and the notes thereto incorporated by reference into this prospectus.
|
|
| As of December 31, 2023 |
| |||||||||
|
|
| Actual |
|
| Pro Forma |
|
| Pro Forma As Adjusted |
| |||
|
|
|
|
|
|
|
| ||||||
|
|
| (in U.S. dollars) |
| |||||||||
| Cash |
| $ | 29,091,098 |
|
| $ | 30,853,598 |
|
| $ | 37,153,598 |
|
| Total Current Assets |
|
| 115,670,579 |
|
|
| 117,433,079 |
|
|
| 123,733,079 |
|
| Total Assets |
|
| 141,686,597 |
|
|
| 143,449,097 |
|
|
| 149,749,097 |
|
|
|
|
|
|
|
|
|
|
|
|
|
|
|
| Current Liabilities |
|
| 17,608,160 |
|
|
| 16,652,160 |
|
|
| 16,652,160 |
|
| Total Liabilities |
|
| 18,681,365 |
|
|
| 17,725,365 |
|
|
| 17,725,365 |
|
|
|
|
|
|
|
|
|
|
|
|
|
|
|
| Shareholders’ Equity: |
|
|
|
|
|
|
|
|
|
|
|
|
| Common stock, no par value, unlimited shares authorized, 3,797,089, 8,343,755 and 17,193,755 shares issued and outstanding - actual, pro forma and pro forma as adjusted |
|
|
|
|
|
|
|
|
|
|
|
|
| Additional paid-in capital |
|
| 86,018,933 |
|
|
| 88,737,433 |
|
|
| 95,037,433 |
|
| Statutory reserves |
|
| 7,490,398 |
|
|
| 7,490,398 |
|
|
| 7,490,398 |
|
| Retained earnings |
|
| 44,672,926 |
|
|
| 44,672,926 |
|
|
| 44,672,926 |
|
| Accumulated other comprehensive income |
|
| (12,464,273 | ) |
|
| (12,464,273 | ) |
|
| (12,464,273 | ) |
| Total Shareholders’ Equity attributable to the Company |
|
| 125,717,984 |
|
|
| 128,436,484 |
|
|
| 134,736,484 |
|
| Noncontrolling Interest |
|
| (2,712,752 | ) |
|
| (2,712,752 | ) |
|
| (2,712,752 | ) |
| Total Equity |
|
| 123,005,232 |
|
|
| 125,723,732 |
|
|
| 132,023,732 |
|
| Total Liabilities and Equity |
| $ | 141,686,597 |
|
|
| 143,449,097 |
|
| $ | 149,749,097 |
|
The preceding table is based on 3,797,089 Common Shares issued and outstanding as of December 31, 2023, which excludes:
|
| · | Up to 45,985,404 Common Shares issuable upon the exercise of the Series A Warrants; |
|
| · | Up to 11,128,470 Common Shares issuable upon the exercise of the Series B Warrants; |
|
| · | Up to 450,000 Common Shares issuable upon the exercise of the Pre-Funded Warrants; |
|
| · | 169,000 Common Shares reserved for issuance and available for future grant under our 2014 Share Incentive Plan; |
|
| · | Up to 660,094 Common Shares issuable upon the conversion of the remaining outstanding balance of the June 2023 Note of $792,112, convertible into Common Shares at a conversion price equal to $1.20, and |
|
| · | 11,477 Common Shares issuable upon the exercise of the registered Outstanding Warrants, and 13,773 Common Shares issuable upon the exercise of the unregistered Outstanding Warrants, issued on November 24, 2020. |
On April 22, 2024, we entered into a definitive securities purchase agreement, or the Purchase Agreement, with the Selling Shareholders providing for the issuance in a private placement of the Offered Securities, or the April 2024 PIPE. The closing of the transaction was completed on May 1, 2024.
The Pre-Funded Warrants were immediately exercisable at an exercise price of $0.0001 per Common Share and will not expire until exercised in full. The Series A Warrants were exercisable upon issuance, have an exercise price of $0.75 per Common Share (subject to certain anti-dilution and share combination event protections) and have a term of 5.5 years from the date of issuance. The Series B Warrants will be exercisable following the Reset Date (as defined below), have an exercise price of $0.0001 per Common Share and have a term of 5.5 years from the date of issuance. The exercise price and number of Common Shares issuable under the Series A Warrants are subject to adjustment and the number of Common Shares issuable under the Series B Warrant will be determined following the earliest to occur (the “Reset Date”) of: (i) the date on which a resale registration statement covering the resale of all Registrable Securities (as defined in the Series B Warrant) has been declared effective for 11 consecutive trading days, (ii) the date on which the Purchasers may sell the Registrable Securities pursuant to Rule 144 under the Securities Act of 1933, as amended (the “Act”) for a period of 11 consecutive trading days, and (iii) twelve months and 30 days following the issuance date of the Series B Warrants to be determined pursuant to the lowest daily average trading price of the Common Shares during a period of 10 trading days, subject to a pricing floor of $0.137.
| 81 |
| Table of Contents |
In connection with the Purchase Agreement and pursuant to a registration rights agreement between us and the Selling Shareholders dated April 22, 2024, or the Registration Rights Agreement, we agreed to file the registration statement of which this prospectus forms a part, to register the resale of the Common Shares offered pursuant to this prospectus in accordance with the Registration Rights Agreement.
The Common Shares being offered by the Selling Shareholders are those previously issued to the Selling Shareholders, and those issuable to the Selling Shareholders, upon exercise of the Warrants pursuant to the Purchase Agreement in the April 2024 PIPE. We are registering the Common Shares in order to permit the Selling Shareholders to offer the shares for resale from time to time. Except for the ownership of the Common Shares and the Warrants, the Selling Shareholders have not had any material relationship with us within the past three years.
The following table sets forth certain information with respect to each Selling Shareholder, including (i) the Common Shares beneficially owned by the Selling Shareholder prior to this offering, (ii) the number of Common Shares to be sold by the Selling Shareholder pursuant to this prospectus, and (iii) the Selling Shareholder’s beneficial ownership after completion of this offering. The registration of the Common Shares does not necessarily mean that the Selling Shareholders will sell all or any of such Common Shares, but the number of Common Shares and percentages set forth in the final two columns below assume that all Common Shares being offered by the Selling Shareholders pursuant to this prospectus are sold. The final two columns also assume the exercise of all of the Warrants held by the Selling Shareholders as of July 11, 2024, without regard to any limitations on exercise described in this prospectus or in the Warrants. See “Plan of Distribution.”
In accordance with the terms of the Registration Rights Agreement, this prospectus generally covers the resale of at least the sum of (i) the maximum number of Common Shares issued and (ii) the maximum number of Common Shares issuable upon exercise of the Warrants, determined as if the outstanding Warrants were exercised in full as of the trading day immediately preceding the date the registration statement of which this prospectus forms a part was initially filed with the SEC, each as of the trading day immediately preceding the applicable date of determination and all subject to adjustment as provided in the Registration Rights Agreement, without regard to any limitations on the exercise of the Warrants.
| 82 |
| Table of Contents |
| Selling Shareholder |
| Number of Common Shares Beneficially Owned Prior to This Offering(1)(2) |
|
| Maximum Number of Common Shares to be Sold Pursuant to this Prospectus(3) |
|
| Common Shares Owned Immediately Following Sale of Maxim Number of Shares in This Offering(4) |
|
| Percentage of Common Shares Owned After This Offering |
| ||||
| Intracoastal Capital, LLC(5) |
|
| 1,506,313 |
|
|
| 7,299,271 |
|
|
| 6,313 |
|
| * |
| |
| SHN Financial Investments Ltd.(6) |
|
| 1,200,000 |
|
|
| 5,839,416 |
|
|
| - |
|
|
| - |
|
| L1 Capital Global Opportunities Master Fund(7) |
|
| 1,200,000 |
|
|
| 5,839,416 |
|
|
| - |
|
|
| - |
|
| Altium Growth Fund, LP(8) |
|
| 1,800,000 |
|
|
| 8,759,124 |
|
|
| - |
|
|
| - |
|
| Anson Investments Master Fund LP(9) |
|
| 1,500,000 |
|
|
| 7,299,271 |
|
|
| - |
|
|
| - |
|
| Generating Alpha Ltd.(10) |
|
| 1,500,000 |
|
|
| 7,299,271 |
|
|
| - |
|
|
| - |
|
| Obsidian Strategies Fund LLC(11) |
|
| 900,000 |
|
|
| 4,379,563 |
|
|
| - |
|
|
| - |
|
| Firstfire Global Opportunities Fund, LLC(12) |
|
| 1,500,000 |
|
|
| 7,299,271 |
|
|
| - |
|
|
| - |
|
| Bigger Capital Fund, LP(13) |
|
| 1,500,000 |
|
|
| 7,299,271 |
|
|
| - |
|
|
| - |
|
| * | Less than 1% |
|
|
|
| (1) | Beneficial ownership is determined in accordance with SEC rules and generally includes voting or investment power with respect to securities. Common Shares subject to warrants currently exercisable, or exercisable within 60 days of July 11, 2024 are counted as outstanding for computing the percentage of each of the Selling Shareholders holding such options or warrants but are not counted as outstanding for computing the percentage of any other Selling Shareholders. Percentage of shares beneficially owned is based on 8,343,755 Common Shares outstanding on July 11, 2024. |
|
|
|
| (2) | Represents the number of Common Shares beneficially owned by each Selling Shareholder as of July 11, 2024, based on its previous ownership of Common Shares, outstanding warrants and other instruments exercisable into Common Shares, and ownership of the Common Shares and the Warrants issued in the April 2024 PIPE, assuming exercise of the Outstanding Warrants, Warrants and any other instruments exercisable into Common Shares held by the Selling Shareholders on that date, without regard to any limitations on exercises. |
|
|
|
| (3) | Represents the number of Common Shares being offered by this prospectus by the Selling Shareholders. |
|
|
|
| (4) | Represents the number of common shares issuable upon the exercise of Outstanding Warrants issued prior to the April 2024 PIPE. |
|
|
|
| (5) | Holds the following securities issued in the April 2024 PIPE: (i) 500,000 Common Shares; (ii) 1,000,000 Common Shares issuable upon the exercise of the Series A Warrants, which, subject to certain conditions, may be exercisable into a maximum of 5,474,453 Common Shares; (iii) 0 Common Shares issuable upon the exercise of the Series B Warrants which, subject to certain conditions, may be exercisable into a maximum of 1,324,818 Common Shares; and (iv) 6,313 common shares issuable upon the exercise of the registered and unregistered Outstanding Warrants issued in the Company’s November 2020 Offering. Mitchell P. Kopin (“Mr. Kopin”) and Daniel B. Asher (“Mr. Asher”), each of whom are managers of Intracoastal Capital LLC (“Intracoastal”), have shared voting control and investment discretion over the securities reported herein that are held by Intracoastal. As a result, each of Mr. Kopin and Mr. Asher may be deemed to have beneficial ownership (as determined under Section 13(d) of the Securities Exchange Act of 1934, as amended (the “Exchange Act”) of the securities reported herein that are held by Intracoastal. The address of Intracoastal Capital, LLC is 245 Palm Trail, Delray Beach, FL 33483. |
|
|
|
| (6) | Holds the following securities issued in the April 2024 PIPE: (i) 390,000 Common Shares; (ii) 800,000 Common Shares issuable upon the exercise of the Series A Warrants, which, subject to certain conditions, may be exercisable into a maximum of 4,379,562 Common Shares; (iii) 0 Common Shares issuable upon the exercise of the Series B Warrants which, subject to certain conditions, may be exercisable into a maximum of 1,059,854 Common Shares, and (iv) 10,000 Common Shares issuable upon the exercise of the Pre-Funded Warrants. Mr. Hadar Shamir and Mr. Nir Shamir are deemed to beneficially own such securities and are the control persons for SHN Financial Investments Ltd. The address for SHN Financial Investments Ltd is 3 Arik Einstein Street, Herziliya 4610301, Israel. |
|
|
|
| (7) | Holds the following securities issued in the April 2024 PIPE: (i) 390,000 Common Shares; (ii) 800,000 Common Shares issuable upon the exercise of the Series A Warrants, which, subject to certain conditions, may be exercisable into a maximum of 4,379,562 Common Shares; (iii) 0 Common Shares issuable upon the exercise of the Series B Warrants which, subject to certain conditions, may be exercisable into a maximum of 1,059,854 Common Shares, and (iv) 10,000 Common Shares issuable upon the exercise of the Pre-Funded Warrants. David Feldman and Joel Arber are the control persons of L1 Capital Global Opportunities Master Fund. The address for L1 Capital Global Opportunities Master Fund is 1688 Meridian Ave, Level 6, Miami Beach, FL, 33139. |
| 83 |
| Table of Contents |
| (8) | Holds the following securities issued in the April 2024 PIPE: (i) 390,000 Common Shares; (ii) 1,200,000 Common Shares issuable upon the exercise of the Series A Warrants, which, subject to certain conditions, may be exercisable into a maximum of 6,569,343 Common Shares; (iii) 0 Common Shares issuable upon the exercise of the Series B Warrants which, subject to certain conditions, may be exercisable into a maximum of 1,589,781 Common Shares, and (iv) 210,000 Common Shares issuable upon the exercise of the Pre-Funded Warrant. Altium Capital Management, LP, the investment manager of Altium Growth Fund, LP, has voting and investment power over these securities. Jacob Gottlieb is the managing member of Altium Capital Growth GP, LLC, which is the general partner of Altium Growth Fund, LP. Each of Altium Growth Fund, LP and Jacob Gottlieb disclaims beneficial ownership over these securities. The principal address of Altium Capital Management, LP is 152 West 57th Street, 20th Floor, New York, NY 10019. |
|
|
|
| (9) | Holds the following securities issued in the April 2024 PIPE: (i) 500,000 Common Shares; (ii) 1,000,000 Common Shares issuable upon the exercise of the Series A Warrants, which, subject to certain conditions, may be exercisable into a maximum of 5,474,453 Common Shares and (iii) 0 Common Shares issuable upon the exercise of the Series B Warrants which, subject to certain conditions, may be exercisable into a maximum of 1,324,818 Common Shares. Tony Moore is the managing member of Anson Management GP LLC, which is the general partner of Anson Funds Management LP. Moez Kassam and Amin Nathoo are directors of Anson Advisors Inc. Mr. Moore, Mr. Kassam and Mr. Nathoo each disclaim beneficial ownership of these Common Shares except to the extent of their pecuniary interest therein. The address of Anson is 181 Bay Street, Suite 4200, Toronto, ON M5J 2T3. |
|
|
|
| (10) | Holds the following securities issued in the April 2024 PIPE: (i) 390,000 Common Shares; (ii) 1,000,000 Common Shares issuable upon the exercise of the Series A Warrants, which, subject to certain conditions, may be exercisable into a maximum of 5,474,453 Common Shares; (iii) 0 Common Shares issuable upon the exercise of the Series B Warrants which, subject to certain conditions, may be exercisable into a maximum of 1,324,818 Common Shares, and (iv) 110,000 Common Shares issuable upon the exercise of the Pre-Funded Warrants. Maria Cano is the control person of Generating Alpha Ltd. The address of Generating Alpha Ltd. is Hunkins Waterfront Plaza, Suite 556, Main Street, Charlestown, KN0802, Saint Kitts and Nevis. |
|
|
|
| (11) | Holds the following securities issued in the April 2024 PIPE: (i) 300,000 Common Shares; (ii) 600,000 Common Shares issuable upon the exercise of the Series A Warrants, which, subject to certain conditions, may be exercisable into a maximum of 3,284,672 Common Shares and (iii) 0 Common Shares issuable upon the exercise of the Series B Warrants which, subject to certain conditions, may be exercisable into a maximum of 794,891 Common Shares. Ari Morris is the control person of Obsidian Strategies Fund LLC. The address of Obsidian Strategies Fund LLC is 108-22 72nd Avenue, Forest Hills, NY 11375. |
|
|
|
| (12) | Holds the following securities issued in the April 2024 PIPE: (i) 390,000 Common Shares; (ii) 1,000,000 Common Shares issuable upon the exercise of the Series A Warrants, which, subject to certain conditions, may be exercisable into a maximum of 5,474,453 Common Shares; (iii) 0 Common Shares issuable upon the exercise of the Series B Warrants which, subject to certain conditions, may be exercisable into a maximum of 1,324,818 Common Shares, and (iv) 110,000 Common Shares issuable upon the exercise of the Pre-Funded Warrants. Eli Fireman is the control person of Firstfire Global Opportunities Fund, LLC. The address of Firstfire Global Opportunities Fund, LLC is 1040 1st Ave, New York, NY 10022 |
|
|
|
| (13) | Holds the following securities issued in the April 2024 PIPE: (i) 500,000 Common Shares; (ii) 1,000,000 Common Shares issuable upon the exercise of the Series A Warrants, which, subject to certain conditions, may be exercisable into a maximum of 5,474,453 Common Shares and (iii) 0 Common Shares issuable upon the exercise of the Series B Warrants which, subject to certain conditions, may be exercisable into a maximum of 1,324,818 Common Shares. Michael Bigger is the control person of Bigger Capital Fund, LP. The address of Bigger Capital Fund, LP is 11700 W Charleston Blvd 170-659, Las Vegas, NV 89135. |
| 84 |
| Table of Contents |
We are registering the Common Shares offered by this prospectus on behalf of the Selling Shareholders. The Selling Shareholders, which, as used herein, includes donees, pledgees, transferees, or other successors-in-interest selling Common Shares or interests in Common Shares received after the date of this prospectus from the Selling Shareholders as a gift, pledge, partnership distribution, or other non-sale related transfer, may, from time to time, sell, transfer, or otherwise dispose of any or all of their Common Shares on any stock exchange, market or trading facility on which the shares are traded or in private transactions. These dispositions may be at fixed prices, at prevailing market prices at the time of sale, at prices related to the prevailing market price, at varying prices determined at the time of sale, or at negotiated prices.
The Selling Shareholders may, from time to time, pledge or grant a security interest in some or all of the Common Shares owned by such shareholder and, if he defaults in the performance of his secured obligations, the pledgees or secured parties may offer and sell the Common Shares, from time to time, under this prospectus, or under an amendment to this prospectus under Rule 424(b)(3) or other applicable provision of the Securities Act amending the list of Selling Shareholders to include the pledgee, transferee, or other successors in interest as Selling Shareholders under this prospectus. The Selling Shareholders may use any one or more of the following methods when disposing of their shares:
|
| · | ordinary brokerage transactions and transactions in which the broker-dealer solicits purchasers; |
|
| · | block trades in which the broker-dealer will attempt to sell the shares as agent, but may position and resell a portion of the block as principal to facilitate the transaction; |
|
| · | purchases by a broker-dealer as principal and resale by the broker-dealer for its account; |
|
| · | an exchange distribution in accordance with the rules of the applicable exchange; |
|
| · | privately negotiated transactions; |
|
| · | short sales effected after the effective date of the registration statement of which this prospectus forms a part; |
|
| · | through the writing or settlement of options or other hedging transactions, whether through an options exchange or otherwise; |
|
| · | broker-dealers may agree with the Selling Shareholders to sell a specified number of such shares at a stipulated price per share; |
|
| · | a combination of any such methods of sale; and |
|
| · | any other method permitted pursuant to applicable law. |
In connection with the sale of Common Shares or interests therein, the Selling Shareholders may enter into hedging transactions with broker-dealers or other financial institutions, which may in turn engage in short sales of the Common Shares in the course of hedging the positions they assume. The Selling Shareholders may also sell Common Shares short and deliver these securities to close out their short positions, or loan or pledge the Common Shares to broker-dealers that in turn may sell these securities. The Selling Shareholders may also enter into option or other transactions with broker-dealers or other financial institutions or the creation of one or more derivative securities which require the delivery to such broker-dealer or other financial institution of shares offered by this prospectus, which shares such broker-dealer or other financial institution may resell pursuant to this prospectus (as amended to reflect such transaction).
If the Common Shares are sold through broker dealers, the Selling Shareholders will be responsible for discounts or commissions or agent’s commissions. The aggregate proceeds to the Selling Shareholders from the sale of the Common Shares offered by them will be the purchase price of the Common Shares less discounts or commissions, if any. The Selling Shareholders reserve the right to accept and, together with their respective agents from time to time, to reject, in whole or in part, any proposed purchase of Common Shares to be made directly or through agents. We will not receive any of the proceeds from this offering.
The Selling Shareholders also may resell all or a portion of the Common Shares in open market transactions in reliance upon Rule 144 under the Securities Act, provided that they meet the criteria and conform to the requirements of that rule.
| 85 |
| Table of Contents |
The Selling Shareholders and any underwriters, broker-dealers, or agents that participate in the sale of our Common Shares or interests therein may be deemed to be “underwriters” within the meaning of Section 2(a)(11) of the Securities Act. Any discounts, commissions, concessions, or profit they earn on any resale of the shares may be deemed to be underwriting discounts and commissions under the Securities Act. If a Selling Shareholder is deemed an “underwriter” within the meaning of Section 2(a)(11) of the Securities Act, he will be subject to the prospectus delivery requirements of the Securities Act. We will make copies of this prospectus (as it may be amended from time to time) available to the Selling Shareholders for the purpose of satisfying the prospectus delivery requirements of the Securities Act.
To the extent required, the Common Shares to be sold, the respective purchase prices and public offering prices, the names of any agents, dealers, or underwriters, and any applicable commissions or discounts with respect to a particular offer will be set forth, if appropriate, in a post-effective amendment to the registration statement that includes this prospectus.
In order to comply with the securities laws of some states, if applicable, the Common Shares may be sold in these jurisdictions only through registered or licensed brokers or dealers. In addition, in some states the Common Shares may not be sold unless they have been registered or qualified for sale or an exemption from registration or qualification requirements is available and is complied with.
The Selling Shareholders and any other person participating in a distribution of the Common Shares covered by this prospectus will be subject to the applicable provisions of the Securities Exchange Act of 1934, as amended, or the Exchange Act, and the rules and regulations thereunder, including Regulation M, which may limit the timing of purchases and sales of any of the Common Shares by the Selling Shareholders and any other such person. To the extent applicable, Regulation M may also restrict the ability of any person engaged in the distribution of the Common Shares to engage in market-making activities with respect to the Common Shares.
Tantech was incorporated on November 9, 2010 under the BVI Companies Act, 2004 as a company limited by shares under the name “SINOPORT ENTERPRISES LIMITED中港企業有限公司.” On April 15, 2013, SINOPORT ENTERPRISES LIMITED中港企業有限公司was renamed “TANTECH HOLDINGS LTD 炭博士控股有限公司.” On March 4, 2016, TANTECH HOLDINGS LTD 炭博士控股有限公司 was renamed “TANTECH HOLDINGS LTD.” Our affairs are governed by our memorandum and articles of association, as amended (the “Amended and Restated Memorandum and Articles of Association”) and the Business Companies Act (As Revised) of British Virgin Islands (the “Companies Act”).
As of the date of the prospectus, the Company is authorized to issue an unlimited number of shares of no par value each, and 8,343,755 common shares are issued and outstanding, 169,000 shares are reserved for issuance pursuant to the Company’s 2014 and 2021 Share Incentive Plan, and 3,525,253 shares are reserved for issuance pursuant to securities (other than the aforementioned Incentive Plan and Warrants) exercisable or exchangeable for, or convertible into, Common Shares. No Common Shares are held in treasury. All of such outstanding shares are duly authorized and have been, or upon issuance will be, validly issued, fully paid and nonassessable. Of the Company’s issued and outstanding Common Shares, 45,826 are owned by persons who are “affiliates.”
Incentive Securities Pool
We have established a pool for shares and share options for our employees. As of the date of this prospectus, this pool contain shares and options to purchase 169,000 of our common shares.
Any options granted will vest at a rate of 20% per year for five years and have a per share exercise price equal to the fair market value of one of our common shares on the date of grant. We expect to grant shares and/or options under this pool to certain employees. We have not yet determined the recipients of any such grants.
November 2020 Offering Warrants
In connection with and upon closing of the offering on November 24, 2020, the Company issued registered warrants to purchase up to 11,477 common shares and unregistered warrants to purchase up to 13,773 common shares. Such registered and unregistered warrants were immediately exercisable, expire five years from the date of issuance and have an exercise price of $0.50 per share. The exercise price of such warrants was reduced from $434.4 per share to $0.50 per share by virtue of the Company’s issuance and sale of the Offered Securities in the April 2024 PIPE Offering. As of the date of this prospectus, the total number of common shares underlying registered and unregistered Outstanding Warrants are 13,773 and 11,477, respectively.
| 86 |
| Table of Contents |
June 2023 Convertible Note
Pursuant to a securities purchase agreement entered into on June 29, 2023, the Company issued to an investor an unsecured promissory note on the same date in the original principal amount of $2,160,000 (the “June 2023 Note”), convertible into Common Shares of the Company, for $2,000,000 in gross proceeds. The June 2023 Note bears interest at a rate of 7% per annum compounding daily. Pursuant to the agreement, the conversion price is 80% the lower of: (i) the closing price on the trading day immediately preceding the date the redemption conversion price is measured; or (ii) the average closing price of the common shares for the five trading days immediately preceding the date the redemption conversion price is measured, but not lower than $1.2. All outstanding principal and accrued interest on the note will become due and payable twelve months after the purchase price was delivered by the investor to the Company. As of the date of the prospectus, the Note was partially converted into 1,135,849 common shares of the Company, and up to 661,505 Common Shares are issuable upon the conversion of the outstanding balance remaining under the note.
April 2024 PIPE Offering
Pursuant to the Purchase Agreement entered into with the Selling Shareholders on April 22, 2024, we sold an aggregate of 4,200,000 units and pre-funded units at a purchase price of $0.50 per unit (less $0.0001 per pre-funded unit) for aggregate gross proceeds of $2.1 million. Each unit consists of (i) one Common Share (or one Pre-Funded Warrant), (ii) two Series A Warrants each to purchase one Common Shares and (iii) one Series B warrant to purchase such amount of Common Shares as determined on the Reset Date (defined below).
Exercisability. The Pre-Funded Warrants are immediately exercisable, have an exercise price of $0.0001 per Common Share and will not expire until exercised in full. The Series A Warrants were exercisable upon issuance, have an exercise price of $0.75 per Common Share (subject to certain anti-dilution and share combination event protections) and have a term of 5.5 years from the date of issuance. The Series B Warrants will be exercisable following the Reset Date (as defined below), have an exercise price of $0.0001 per Common Share and have a term of 5.5 years from the date of issuance. The exercise price and number of Common Shares issuable under the Series A Warrants are subject to adjustment and the number of Common Shares issuable under the Series B Warrant will be determined following the earliest to occur (the “Reset Date”) of: (i) the date on which a resale registration statement covering the resale of all Registrable Securities (as defined in the Series B Warrant) has been declared effective for 11 consecutive trading days, (ii) the date on which the Purchasers may sell the Registrable Securities pursuant to Rule 144 under the Securities Act of 1933, as amended (the “Act”) for a period of 11 consecutive trading days, and (iii) twelve months and 30 days following the issuance date of the Series B Warrants to be determined pursuant to the lowest daily average trading price of the Common Shares during a period of 10 trading days, subject to a pricing floor of $0.137.
Exercise Limitation. A holder will not have the right to exercise any portion of the Series A Warrants, Series B Warrants and Pre-Funded Warrant if the holder (together with its affiliates) would beneficially own in excess of 4.99% of the number of our Common Shares outstanding immediately after giving effect to the exercise, as such percentage ownership is determined in accordance with the terms of the Warrants. Any holder may increase or decrease such percentage, but in no event may such percentage be increased to more than 9.99%, provided that any increase will not be effective until the 61st day after such election.
Exercise Price Adjustment. The exercise price of the Warrants is subject to appropriate adjustment in the event of certain stock dividends and distributions, stock splits, stock combinations, reclassifications or similar events affecting our Common Shares and also upon any distributions of assets, including cash, stock or other property to our shareholder.
| 87 |
| Table of Contents |
Exchange Listing. There is no established trading market for the Warrants and we do not expect a market to develop. In addition, we do not intend to apply for the listing of the Warrants on any national securities exchange or other trading market.
Participation Rights. If at any time we grant, issue or sell any Common Shares or Common Share equivalents or rights to purchase stock, warrants, securities or other property pro rata to the record holders of any Common Shares (the “Purchase Rights”), the holder of the Warrants will be entitled to acquire, upon the terms applicable to such Purchase Rights, subject to the beneficial ownership limitations, the aggregate Purchase Rights which the holder of the Warrants could have acquired if the holder had held the full number of the Common Shares underlying the Warrants.
Fundamental Transactions. In the event of a Fundamental Transaction (as defined in the Warrants) and generally including any reorganization, recapitalization or reclassification of our Common Shares, the sale, transfer or other disposition of all or substantially all of our properties or assets, our consolidation or merger with or into another person, the acquisition of more than 50% of our outstanding Common Shares, or any person or group becoming the beneficial owner of 50% of the voting power represented by our outstanding Common Shares, the holders of the Warrants will be entitled to receive upon exercise of the Warrants the number of Common Shares of the successor or acquiring corporation or of the Company, if it is the surviving corporation, or depositary shares representing those shares, and any additional consideration receivable as a result of such Fundamental Transaction by holders of the number of Common Shares for which the Warrants are exercisable immediately prior to such Fundamental Transaction without regard to any limitations on exercise contained in the Warrants. The holders of the Warrants may also require us or any successor entity to purchase the Warrants from the holders by paying to the holder an amount in cash (or other types or form of consideration in special circumstances listed in the Warrant) equal to the Black Scholes value of the remaining unexercised portion of the Warrant on the date of the fundamental transaction.
Rights as a Shareholder. Except as otherwise provided in the Warrants or by virtue of such holder’s ownership of our Common Shares, the holder of an Warrant will not have the rights or privileges of a holder of our Common Shares, including any voting rights, until the holder exercises such warrant.
Preference Shares
Pursuant to the Companies Act, and our Amended and Restated Memorandum and Articles of Association, our board of directors by resolution may authorize establishment of one or more classes of preference shares having such number of shares, designations, dividend rates, relative voting rights, conversion or exchange rights, redemption rights, liquidation rights and other relative participation, optional or other special rights, qualifications, limitations or restrictions as may be fixed by the board of directors without any further shareholder approval. Such rights, preferences, powers and limitations as may be established could have the effect of discouraging an attempt to obtain control of us.
Common Shares
Under our Amended and Restated Memorandum and Articles of Association, the Company is currently authorized to issue an unlimited number of shares of no par value each. As of the date of the prospectus, a total of 8,343,755 common shares were issued and outstanding. Our common shares are registered for trading on the NASDAQ Capital Market under the trading symbol “TANH”.
All of our issued common shares are fully paid and non-assessable. Certificates representing the common shares are issued in registered form. Our shareholders who are non-residents of the British Virgin Islands may freely hold and vote their common shares.
The following are summaries of the material provisions of our Amended and Restated Memorandum and Articles of Association, insofar as they relate to the material terms of our Common Shares. The following summaries do not purport to be complete and are qualified in their entirety by reference to our Amended and Restated Memorandum and Articles of Association, which are filed as exhibits to the registration statement of which this prospectus forms a part.
| 88 |
| Table of Contents |
Dividend Distributions
The holders of our common shares are entitled to such dividends as may be declared by our board of directors subject to the Companies Act. The holders of our preferred shares have no right to share in any dividend paid by the Company and no right to share in the distribution of the surplus assets of the Company on its liquidation.
Voting rights
Any action required or permitted to be taken by the shareholders may be approved at a duly convened and constituted meeting of the shareholders by the affirmative vote of a majority of in excess of 50 percent of the votes of the shares present at the meeting and entitled to vote on the proposed matters; or may be consented to in writing by a majority of in excess of 50 percent of the votes of shares entitled to vote on the proposed matters. Each shareholder who is present in person or by proxy (or, in the case of a shareholder being a corporation, by its duly authorized representative) will have one vote for each common share which such shareholder holds.
Election of directors
Under the Amended and Restated Memorandum and Articles of Association, the directors can either be elected by a resolutions of shareholders or by a resolution of directors. A director may be removed from office, (a) with or without cause, by resolution of shareholders passed at a meeting of shareholders called for the purposes of removing the director or for purposes including the removal of the director or by a written resolution passed by at least 75 percent of the votes of the shareholders entitled to vote; or (b) with cause, by resolution of directors passed at a meeting of directors called for the purpose of removing the director or for purposes including the removal of the director.
Meetings
The board of directors must provide written notice of all meetings of shareholders, stating the time, place at least 7 days before the date of the proposed meeting to those persons whose names appear as shareholders in the register of members on the date of the notice and are entitled to vote at the meeting. The board of directors shall call a meeting upon the written request of shareholders holding at least 30% of the voting rights in respect of the matter for which the meeting is requested. In addition, the board of directors may call a meeting of shareholders on its own motion. A meeting of shareholders may be called on short notice: (a) if it is so agreed by shareholders holding not less than 90% of the total voting rights on all the matters to be considered at the meeting have waived notice of the meeting and, for this purpose. The presence of a shareholder at the meeting constitutes waiver in relation to all the shares which that shareholder holds.
At any meeting of shareholders, a quorum will be present if there are shareholders present in person or by proxy representing not less than one-third (1/3) of the votes of the shares entitled to vote on the resolutions to be considered at the meeting. Such quorum may be represented by only a single shareholder or proxy. If no quorum is present within two hours of the start time of the meeting, the meeting shall be dissolved if it was convened on the requested of shareholders. In any other case, the meeting shall be adjourned to the next business day, and if shareholders representing not less than one-third of the votes of the common shares or each class of shares entitled to vote on the matters to be considered at the meeting are present within one hour of the start time of the adjourned meeting, a quorum will be present. If not, the meeting will be dissolved. No business may be transacted at any general meeting unless a quorum is present at the commencement of business. If present, the chair of the board of directors shall be the chair presiding at any meeting of the shareholders.
We would normally expect British Virgin Islands courts to follow English case law precedents, which permit a minority shareholder to commence a representative action, or derivative actions in our name, to challenge (1) an act which is ultra vires or illegal, (2) an act which constitutes a fraud against the minority by parties in control of us, (3) the act complained of constitutes an infringement of individual rights of shareholders, such as the right to vote and pre-emptive rights and (4) an irregularity in the passing of a resolution which requires a special or extraordinary majority of the shareholders.
A corporation that is a shareholder shall be deemed for the purpose of our memorandum and articles of association to be present in person if represented by its duly authorized representative. This duly authorized representative shall be entitled to exercise the same powers on behalf of the corporation which he represents as that corporation could exercise if it were our individual shareholder.
| 89 |
| Table of Contents |
Protection of minority shareholders
The Companies Act provides for protection of minority shareholders in certain circumstances. Outside of this, we would normally expect British Virgin Islands courts to follow English case law precedents, which permit a minority shareholder to commence a representative action, or derivative actions in our name, to challenge (1) an act which is ultra vires or illegal, (2) an act which constitutes a fraud against the minority by parties in control of us, (3) the act complained of constitutes an infringement of individual rights of shareholders, such as the right to vote and pre-emptive rights and (4) an irregularity in the passing of a resolution which requires a majority of the shareholders.
Pre-emptive rights
The memorandum and articles of association of the Company disapply the statutory pre-emptive rights applicable to the issue by us of new common shares.
Transfer of common shares
Subject to the restrictions in our memorandum and articles of association and applicable securities laws, any of our shareholders may transfer all or any of his or her common shares by written instrument of transfer signed by the transferor and containing the name and address of the transferee. Our board of directors may resolve by resolution to refuse or delay the registration of the transfer of any common share. If our board of directors resolves to refuse or delay any transfer, it shall specify the reasons for such refusal in the resolution. Our directors may not resolve or refuse or delay the transfer of a common share unless the person transferring the shares has failed to pay any amount due in respect of any of those shares.
Liquidation
The Company may by a resolution of shareholders appoint a voluntary liquidator. Each common share confers upon the shareholder the right to an equal share in the distribution of the surplus assets of the Company on its liquidation. Generally under BVI law, a liquidator may divide among the shareholders in specie or kind the whole or any part of our assets (whether they shall consist of property of the same kind or not) and may, for such purpose, set such value as the liquidator deems fair upon any property to be divided.
Calls on common shares and forfeiture of common shares
All shares are issued fully paid. Shares that are not fully paid on issue are subject to the forfeiture provisions set forth in the memorandum and articles of association, Our board of directors may from time to time make calls upon shareholders for any amounts unpaid on their common shares in a notice served to such shareholders at least 14 days prior to the specified time of payment. The common shares that have been called upon and remain unpaid will be liable to be forfeited .
Redemption of common shares
The Company may by a resolution of directors redeem, repurchase or otherwise acquire its shares generally with the consent of the relevant shareholders on such terms as the directors may agree with the relevant shareholders, and subject to the memorandum and articles of association and any applicable requirements imposed from time to time by, the Companies Act, the SEC, the Nasdaq Capital Market, or by any recognized stock exchange on which our securities are listed.
Modifications of rights
All or any of the rights attached to any class of shares may, subject to the provisions of the Companies Act, be amended only with the consent in writing of or by a resolution passed at a meeting by the holders of not less than 50 percent of the issued shares in that class.
| 90 |
| Table of Contents |
Changes in the number of shares we are authorized to issue and those in issue
We may from time to time by resolution of our board of directors:
|
| · | amend our memorandum of association to increase or decrease the maximum number of shares we are authorized to issue; |
|
|
|
|
|
| · | amend our memorandum of association to create additional classes of shares with on such terms and in such manner as they may determine in their sole discretion at any time; |
|
|
|
|
|
| · | subject to our memorandum and articles of of association, divide our authorized and issued shares into a larger number of shares; and |
|
|
|
|
|
| · | subject to our memorandum and articles of of association, combine our authorized and issued shares into a smaller number of shares. |
Untraceable shareholders
We are entitled to sell any shares of a shareholder who is untraceable, provided that:
|
| · | all checks or warrants in respect of dividends of these shares, not being less than three in number, for any sums payable in cash to the holder of such shares have remained uncashed for a period of twelve years prior to the publication of the notice and during the three months referred to in the third bullet point below; |
|
|
|
|
|
| · | we have not during that time received any indication of the whereabouts or existence of the shareholder or person entitled to these shares by death, bankruptcy or operation of law; and |
|
|
|
|
|
| · | we have caused a notice to be published in newspapers in the manner stipulated by our memorandum and articles of association, giving notice of our intention to sell these shares, and a period of three months has elapsed since such notice. |
The net proceeds of any such sale shall belong to us, and when we receive these net proceeds we shall become indebted to the former shareholder for an amount equal to the net proceeds.
Inspection of books and records
Under British Virgin Islands law, holders of our common shares are entitled, upon giving written notice to us, to inspect (i) our memorandum and articles of association, (ii) the register of members, (iii) the register of directors and (iv) minutes of meetings and resolutions of members, and to make copies and take extracts from the documents and records. However, our directors can refuse access if they are satisfied that to allow such access would be contrary to our interests.
Rights of non-resident or foreign shareholders
There are no limitations imposed by our memorandum and articles of association on the rights of non-resident or foreign shareholders to hold or exercise voting rights on our shares. In addition, there are no provisions in our memorandum and articles of association governing the ownership threshold above which shareholder ownership must be disclosed.
Issuance of additional common shares
Our memorandum and articles of association authorizes our board of directors to issue additional common shares from authorized but unissued shares, to the extent available, from time to time as our board of directors shall determine.
| 91 |
| Table of Contents |
Registration Rights
In connection with the Purchase Agreement and pursuant to a registration rights agreement between us and the Selling Shareholders dated April 22, 2024, or the Registration Rights Agreement, we agreed to file the registration statement, of which this prospectus forms a part, to register the resale of the registrable securities. And we shall use its reasonable best efforts to have the registration statement declared effective by the SEC as soon as practicable, but not later than the effectiveness deadline, which is the earlier of (i) in the event that the registration statement is not subject to a full review by the SEC, thirty (30) calendar days after the Initial Filing Deadline (defined therein), (ii) in the event that the registration statement is subject to a full review by the SEC or in the event that the Company is notified by the SEC to refile the registration statement on Form F-1 or F-3, sixty (60) calendar days after the Initial Filing Deadline and the fifth (5th) Business Day after the date the Company is notified (orally or in writing, whichever is earlier) by the SEC that such registration statement will not be reviewed or will not be subject to further review. If the registration statement is not declared effective by the SEC pursuant to the Registration Rights Agreement, subject to certain permitted exceptions, we will be required to pay liquidated damages to the Selling Shareholders.
Transfer Agent and Registrar
The transfer agent and registrar for our Common Shares is VStock Transfer, LLC.
Kaufman & Canoles, P.C., is acting as counsel for our company regarding United States securities law. The validity of the securities being offered herein is being passed upon for us by Campbells Legal (BVI) Limited. The address of Campbells Legal (BVI) Limited in the British Virgin Islands is Floor 4, Banco Popular Building, Road Town, Tortola VG1110. Certain legal matters as to PRC law will be passed upon for us by ZheJiang Zhengbiao Law Firm.
The consolidated financial statements of our Company appearing in our annual report on Form 20-F for the fiscal year ended December 31, 2023 have been audited by YCM CPA, Inc., independent registered public accounting firm, as set forth in the reports thereon included therein and incorporated herein by reference. Such consolidated financial statements are incorporated herein by reference in reliance upon such reports given on the authority of such firms as experts in accounting and auditing.
INTERESTS OF NAMED EXPERTS AND COUNSEL
No expert or counsel named in this prospectus as having prepared or certified any part of this prospectus or having given an opinion upon the validity of the securities being registered or upon other legal matters in connection with the registration or offering of the Common Shares was employed on a contingency basis, or had, or is to receive, in connection with the offering, a substantial interest, direct or indirect, in the Registrant. Nor was any such person connected with the Registrant as a promoter, managing or principal underwriter, voting trustee, director, officer, or employee.
INFORMATION INCORPORATED BY REFERENCE
The SEC allows us to “incorporate by reference” into this prospectus the information we file with the SEC. The information we incorporate by reference into this prospectus is an important part of this prospectus. Any statement in a document we have filed with the SEC prior to the date of this prospectus and which is incorporated by reference into this prospectus will be considered to be modified or superseded to the extent a statement contained in this prospectus or any other subsequently filed document that is incorporated by reference into this prospectus modifies or supersedes that statement. The modified or superseded statement will not be considered to be a part of this prospectus, except as modified or superseded.
We incorporate by reference into this prospectus the information contained in the following documents that we have filed with the SEC pursuant to the Securities Exchange Act of 1934, as amended (the “Exchange Act”), which is considered to be a part of this prospectus:
|
| (1) | the Company’s Annual Report on Form 20-F for the year ended December 31, 2023, filed on June 11, 2024; |
|
|
|
|
|
| (2) | the Company’s Current Reports on Form 6-K, furnished with the SEC on June 17, 2024; |
|
|
|
|
|
| (3) | the description of the Common Shares contained in the Company’s registration statement on Form 8-A filed on March 17, 2015, and as it may be further amended from time to time; and |
| 92 |
| Table of Contents |
We also incorporate by reference in this prospectus any future filings we make with the SEC under Sections 13(a), 13(c), 14 or 15(d) of the Exchange Act after the date hereof but before the completion or termination of this offering.
Any statement contained in a document that we incorporate by reference herein will be modified or superseded for all purposes to the extent that a statement contained in this prospectus (or in any other document that is subsequently filed with the SEC and incorporated by reference herein prior to the termination of this offering) modifies or is contrary to that previous statement. Any statement so modified or superseded will not be deemed a part of this prospectus except as so modified or superseded.
You may obtain a copy of these filings and documents, without charge, by writing or calling us at:
Tantech Holdings Ltd
c/o Tantech Holdings (Lishui) Co., Ltd.
No. 10 Cen Shan Road, Shuige Industrial Zone
Lishui City, Zhejiang Province 323000
People’s Republic of China
+86-578-226-2305
Attn: Investor Relations
WHERE YOU CAN FIND MORE INFORMATION
This prospectus is part of a registration statement on Form F-1 that we have filed with the SEC relating to the securities offered by this prospectus, which includes additional information. You should refer to the registration statement and its exhibits for additional information. Whenever we make reference in this prospectus to any of our contracts, agreements or other documents, the references are not necessarily complete and you should refer to the exhibits attached to the registration statement for copies of the actual contract, agreements or other document.
We are subject to the informational requirements of the Exchange Act applicable to foreign private issuers. As a “foreign private issuer,” we are exempt from the rules under the Exchange Act prescribing certain disclosure and procedural requirements for proxy solicitations, and our officers, directors and principal shareholders are exempt from the reporting and “short-swing” profit recovery provisions contained in Section 16 of the Exchange Act, with respect to their purchases and sales of shares. In addition, we are not required to file annual, quarterly and current reports and financial statements with the SEC as frequently or as promptly as U.S. companies whose securities are registered under the Exchange Act. However, we will file with the SEC, within 120 days after the end of each fiscal year, or such applicable time as required by the SEC, an annual report on Form 20-F containing financial statements audited by an independent registered public accounting firm, and may furnish to the SEC, on Form 6-K, unaudited interim financial information.
The SEC maintains an Internet site that contains reports, proxy and information statements, and other information regarding issuers that file electronically with the SEC at http://www.sec.gov. The public may read our SEC filings, including the registration statement of which this prospectus is a part and the exhibits filed as a part of that registration statement, over the Internet at http://www.sec.gov.
Our filings with the SEC are also available to the public through the SEC’s Internet site at http://www.sec.gov.
ENFORCEABILITY OF CIVIL LIABILITIES
UNDER UNITED STATES FEDERAL SECURITIES LAWS AND OTHER MATTERS
We are incorporated under the laws of the British Virgin Islands with limited liability. We are incorporated in the British Virgin Islands because of certain benefits associated with being a British Virgin Islands corporation, such as political and economic stability, an effective judicial system, a favorable tax system, the absence of exchange control or currency restrictions and the availability of professional and support services. However, the British Virgin Islands has a less developed body of securities laws as compared to the United States and provides protections for investors to a lesser extent. In addition, British Virgin Islands companies may not have standing to sue before the federal courts of the United States.
| 93 |
| Table of Contents |
Substantially all of our assets are located outside the United States. In addition, a majority of our directors and officers are nationals and/or residents of countries other than the United States, and all or a substantial portion of such persons’ assets are located outside the United States. As a result, it may be difficult for investors to effect service of process within the United States upon us or such persons or to enforce against them or against us, judgments obtained in United States courts, including judgments predicated upon the civil liability provisions of the securities laws of the United States or any state thereof.
We have appointed CT Corporation System as our agent to receive service of process with respect to any action brought against us in the United States District Court for the Southern District of New York under the federal securities laws of the United States or of any State of the United States or any action brought against us in the Supreme Court of the State of New York in the County of New York under the securities laws of the State of New York.
Zhejiang Zhengbiao Law Firm, our counsel as to Chinese law, has advised us that there is uncertainty as to whether the courts of China would (1) recognize or enforce judgments of United States courts obtained against us or such persons predicated upon the civil liability provisions of the securities laws of the United States or any state thereof, or (2) be competent to hear original actions brought in each respective jurisdiction, against us or such persons predicated upon the securities laws of the United States or any state thereof.
Zhejiang Zhengbiao Law Firm has advised us that the recognition and enforcement of foreign judgments are provided for under the Chinese Civil Procedure Law. Chinese courts may recognize and enforce foreign judgments in accordance with the requirements of the Chinese Civil Procedure Law based either on treaties between China and the country where the judgment is made or in reciprocity between jurisdictions. China does not have any treaties or other agreements with the British Virgin Islands or the United States that provide for the reciprocal recognition and enforcement of foreign judgments. As a result, it is uncertain whether a Chinese court would enforce a judgment rendered by a court in either of these two jurisdictions.
We have been advised by Campbells, our counsel as to British Virgin Islands law, that the United States and the British Virgin Islands do not have a treaty providing for reciprocal recognition and enforcement of judgments of courts of the United States in commercial matters. In the case of a final and conclusive judgment obtained in a court of a foreign country (with which no reciprocal arrangements exist or extend), such as the United States, for either a liquidated sum (not in respect of penalties or taxes or a fine or similar fiscal or revenue obligations), or in certain circumstances, for in personam non-money relief, such judgment will be recognized and enforced in the British Virgin Islands courts without any re-examination of the merits at common law, by an action commenced on the foreign judgment in the British Virgin Islands courts. The courts would enforce the relevant judgment, provided that:
|
| - | the judgment had not been wholly satisfied; |
|
|
|
|
|
| - | United States court had jurisdiction in the matter and the Company either submitted to the jurisdiction of the foreign court or was resident or carrying on business within such jurisdiction and was duly served with process; |
|
|
|
|
|
| - | in obtaining judgment there was no fraud on the part of the person in whose favor judgment was given or on the part of a court; |
|
|
|
|
|
| - | recognition or enforcement of the judgment in the British Virgin Islands would not be contrary to public policy or for some other similar reason the judgment could not have been entertained by the British Virgin Islands courts; and |
|
|
|
|
|
| - | the proceedings pursuant to which judgment was obtained were not contrary to natural justice. |
| 94 |
| Table of Contents |
DISCLOSURE OF COMMISSION POSITION ON INDEMNIFICATION FOR SECURITIES ACT LIABILITIES
Insofar as indemnification for liabilities arising under the Securities Act may be permitted to directors, officers or persons controlling us pursuant to the foregoing provisions, we have been informed that in the opinion of the SEC such indemnification is against public policy as expressed in the Securities Act and is therefore unenforceable.

TANTECH HOLDINGS LTD
PROSPECTUS
Up to 61,313,874 Common Shares