424B3 false 0001370755 0001370755 2024-05-22 2024-05-22 0001370755 2022-06-30 0001370755 2022-09-22 0001370755 tcpc:RiskRelatedToOfferingMember 2024-05-22 2024-05-22 0001370755 tcpc:RiskRelatedToCommonStockMember 2024-05-22 2024-05-22 0001370755 us-gaap:CommonStockMember 2024-05-22 2024-05-22 0001370755 us-gaap:PreferredStockMember 2024-05-22 2024-05-22 0001370755 tcpc:SeniorUnsecuredNotesMatureIn2024Member 2024-05-22 2024-05-22 0001370755 tcpc:SeniorUnsecuredNotesMatureIn2026Member 2024-05-22 2024-05-22 0001370755 tcpc:CommittedLeverageFromTheSBAMember 2024-05-22 2024-05-22 0001370755 tcpc:SubscriptionRightsMember 2024-05-22 2024-05-22 0001370755 tcpc:WarrantsMember 2024-05-22 2024-05-22 iso4217:USD xbrli:shares iso4217:USD xbrli:shares xbrli:pure

TABLE OF CONTENTS

Filed pursuant to Rule 424(B)(3)
File No. 333-267593
Information contained herein is subject to completion or amendment. An effective registration statement relating to these securities has been filed with and declared effective by the Securities and Exchange Commission. This prospectus supplement shall not constitute an offer to sell or the solicitation of an offer to buy nor shall there be any sale of these securities in any jurisdiction in which such offer, solicitation or sale would be unlawful prior to registration or qualification under the securities laws of any such jurisdiction.
Subject to Completion, dated May 22, 2024
PRELIMINARY PROSPECTUS SUPPLEMENT
(To prospectus dated September 23, 2022)
$   
BlackRock TCP Capital Corp.


   % Notes due 2029
We are offering $    in aggregate principal amount of    % notes due 2029 (the “Notes”). The Notes will mature on    , 2029. We will pay interest on the Notes on     and     of each year, beginning on    , 2024. In our sole discretion, we may redeem the Notes in whole or in part at any time or from time to time at the redemption price set forth under “Description of the Notes—Optional Redemption” in this prospectus supplement. In addition, holders may require us to repurchase the Notes for 100% of their principal amount upon the occurrence of a Change of Control Repurchase Event (as defined herein). The Notes will be issued in minimum denominations of $2,000 and integral multiples of $1,000 in excess thereof.
The Notes will be our direct unsecured obligations and will be pari passu, or equally in right of payment, with all outstanding and future unsubordinated indebtedness issued by us. Because the Notes will not be secured by any of our assets or any of the assets of our subsidiaries, they will be effectively junior to all of our existing and future secured indebtedness (including indebtedness that is initially unsecured to which we subsequently grant security), to the extent of the value of the assets securing such indebtedness. The Notes will be structurally subordinated to all existing and future indebtedness and other obligations of any of our subsidiaries since the Notes will be exclusively our obligations and not that of any of our subsidiaries. None of our existing subsidiaries is or will be a guarantor of the Notes and the Notes will not be required to be guaranteed by any subsidiary we may acquire or create in the future. In any liquidation, dissolution, bankruptcy or other similar proceeding, the holders of any of our existing or future secured indebtedness may assert rights against the assets pledged to secure that indebtedness in order to receive full payment of their indebtedness before the assets may be used to pay other creditors, including the holders of the Notes, and any assets of our subsidiaries will not be directly available to satisfy the claims of our creditors, including holders of the Notes.
Tennenbaum Capital Partners, LLC (the “Advisor”) serves as our investment advisor. Our Advisor is a wholly-owned, indirect subsidiary of BlackRock, Inc. (together with its subsidiaries, “BlackRock”). BlackRock is a leading publicly traded investment management firm, with approximately $10.5 trillion of assets under management as of March 31, 2024. Series H of SVOF/MM, LLC, an affiliate of our Advisor, provides the administrative services necessary for us to operate.
You should read this prospectus supplement and the accompanying prospectus carefully before you invest in the Notes. We may not sell the Notes through agents, underwriters or dealers without delivery of the prospectus and a prospectus supplement describing the method and terms of the offering of the Notes.
Investing in our securities involves a high degree of risk, including credit risk and the risk of the use of leverage. Before buying any of our securities, you should read the discussion of the material risks of investing in our securities in “Risks” beginning on page S-8 of this prospectus supplement and, on page 9 of the accompanying prospectus, “Risk Factors” in our most recent Annual Report on Form 10-K and our Quarterly Report for the fiscal quarter ended March 31, 2024, in any of our other filings with the Securities and Exchange Commission (“SEC”) incorporated by reference herein and in any related free writing prospectus.
Neither the SEC nor any state securities commission has approved or disapproved of these securities or determined if this prospectus supplement or the accompanying prospectus is truthful or complete. Any representation to the contrary is a criminal offense.
 
Per Note
Total
Public offering price(1)
   %
$   
Underwriting discount (sales load)
%
$
Proceeds, before expenses, to the Company(1)(2)
%
$
(1)
The public offering price set forth above does not include accrued interest, if any. Interest on the Notes will accrue from    , 2024.
(2)
We estimate that we will incur expenses of approximately $    in connection with this offering, resulting in net proceeds, after expenses and underwriting discount, to us of approximately $    .
BlackRock TCP Capital Corp. (the “Company”) is an externally managed, closed-end, non-diversified management investment company that has elected to be regulated as a business development company (“BDC”) under the Investment Company Act of 1940 (the “1940 Act”). Our investment objective is to achieve high total returns through current income and capital appreciation, with an emphasis on principal protection. We seek to achieve this investment objective primarily through investments in debt securities of middle-market companies as well as small businesses. Our primary investment focus is investing in and originating leveraged loans to performing middle-market companies as well as small businesses.
This prospectus supplement and the accompanying prospectus contain important information you should know before investing in the Notes. We may also authorize one or more free writing prospectuses to be provided to you in connection with this offering. You should carefully read this prospectus supplement, the accompanying prospectus, any related free writing prospectus, and the documents incorporated by reference herein or therein, as applicable, before you invest and keep such documents for future reference. We file annual, quarterly and current reports, proxy statements and other information about us with the SEC. We maintain a website at http://www.tcpcapital.com and we make all of our annual, quarterly and current reports, proxy statements and other publicly filed information available, free of charge, on or through this website. You may also obtain free copies of our annual and quarterly reports and make inquiries by contacting us at BlackRock TCP Capital Corp., 2951 28th Street, Suite 1000, Santa Monica, CA 90405, Attention: Investor Relations or by calling us collect at (310) 566-1000. The SEC maintains a website at http://www.sec.gov where such information is available without charge upon request. Information contained on our website is not incorporated by reference into this prospectus supplement or the accompanying prospectus, and you should not consider information contained on our website to be part of this prospectus supplement or the accompanying prospectus.
The debt securities in which we typically invest are either rated below investment grade by independent rating agencies or would be rated below investment grade if such securities were rated by rating agencies. Below investment grade securities, which are often referred to as “hybrid securities,” “junk bonds” or “leveraged loans” are regarded as having predominantly speculative characteristics with respect to the issuer’s capacity to pay interest and repay principal. They may be illiquid and difficult to value and typically do not require repayment of principal prior to maturity, which potentially heightens the risk that we may lose all or part of our investment. In addition, a substantial majority of the Company’s debt investments include interest reset provisions that may make it more difficult for the borrowers to make debt repayments to the Company if the reset provision has the effect of increasing the applicable interest rate.
Delivery of the Notes in book-entry form only through The Depository Trust Company will be made on or about    , 2024.
THE NOTES ARE NOT DEPOSITS OR OTHER OBLIGATIONS OF A BANK AND ARE NOT INSURED BY THE FEDERAL DEPOSIT INSURANCE CORPORATION OR ANY OTHER GOVERNMENT AGENCY.
Book-Running Manager
Morgan Stanley
Prospectus Supplement dated    , 2024.

TABLE OF CONTENTS

INCORPORATION BY REFERENCE
This prospectus supplement is part of a registration statement that we have filed with the SEC. Pursuant to the Small Business Credit Availability Act, we are allowed to “incorporate by reference” the information that we file with the SEC, which means that we can disclose important information to you by referring you to those documents. We incorporate by reference into this prospectus supplement the documents listed below and any future filings we make with the SEC under Sections 13(a), 13(c), 14 or 15(d) of the Securities Exchange Act of 1934 (the “Exchange Act”), including any filings on or after the date of this prospectus supplement from the date of filing (excluding any information furnished, rather than filed), until we have sold all of the offered securities to which this prospectus relates or the offering is otherwise terminated. The information incorporated by reference is an important part of this prospectus. Any statement in a document incorporated by reference into this prospectus will be deemed to be automatically modified or superseded to the extent a statement contained in (1) this prospectus or (2) any other subsequently filed document that is incorporated by reference into this prospectus modifies or supersedes such statement. The documents incorporated by reference herein include:
the Financial Highlights in Note 10 to the audited financial statements in our Annual Report on Form 10-K for the fiscal year ended December 31, 2018, filed with the SEC on February 28, 2019;
our Annual Report on Form 10-K for the fiscal year ended December 31, 2023, filed with the SEC on February 29, 2024 (the “Annual Report”);
our Quarterly Report on Form 10-Q for the fiscal quarter ended March 31, 2024, filed with the SEC on May 1, 2024;
our Current Reports on Form 8-K filed with the SEC on January 11, 2024, February 23, 2024, February 29, 2024 (solely with respect to Item 8.01), March 7, 2024 (solely with respect to Item 5.07), March 8, 2024, March 13, 2024, March 18, 2024 (solely with respect to Items 1.01, 2.01, 2.03 and 5.02), April 26, 2024, May 3, 2024 and May 10, 2024;
our Definitive Proxy Statement on Schedule 14A, filed with the SEC on April 3, 2024; and
Item 8 in the Annual Report on Form 10-K of BlackRock Capital Investment Corporation, a Delaware corporation (“BCIC”), setting forth BCIC’s consolidated financial statements for the fiscal year ended December 31, 2023, filed with the SEC on March 5, 2024.
To obtain copies of these filings, see “Additional Information.” We will also provide without charge to each person, including any beneficial owner, to whom this prospectus supplement is delivered, upon written or oral request, a copy of any and all of the documents that have been or may be incorporated by reference in this prospectus supplement. You should direct requests for documents by writing to:
BlackRock TCP Capital Corp.
2951 28th Street, Suite 1000
Santa Monica, California 90405
Tel.: (310) 566-1000
Attention: Investor Relations
S-i

TABLE OF CONTENTS

SPECIAL NOTE REGARDING FORWARD-LOOKING STATEMENTS
This prospectus supplement and the accompanying prospectus, including the documents incorporated by reference herein and therein, and any related free writing prospectus, may contain forward-looking statements within the meaning of the Private Securities Litigation Reform Act, which relate to future events or the future performance or financial condition of the Company. In addition to factors previously identified elsewhere in this prospectus supplement and the accompanying prospectus, or the documents incorporated by reference herein and therein, including the “Risks” section of this prospectus supplement, the accompanying prospectus and any related free writing prospectus, and factors identified in the “Risk Factors” section of the Annual Report, the following factors, among others, could cause actual results to differ materially from forward-looking statements or historical performance:
our, or our portfolio companies’, future business, operations, operating results or prospects;
the return or impact of current and future investments;
the impact of a protracted decline in the liquidity of credit markets on our business;
the impact of fluctuations in interest rates on our business;
the impact of changes in laws or regulations governing our operations or the operations of our portfolio companies;
our contractual arrangements and relationships with third parties;
the general economy and its impact on the industries in which we invest;
the financial condition of and ability of our current and prospective portfolio companies to achieve their objectives;
our expected financings and investments;
the adequacy of our financing resources and working capital;
the ability of our investment advisor to locate suitable investments for us and to monitor and administer our investments;
the timing of cash flows, if any, from the operations of our portfolio companies;
the timing, form and amount of any dividend distributions;
our ability to maintain our qualification as a regulated investment company and as a BDC;
the ability to realize benefits anticipated by the Merger (as defined herein); and
the impact of information technology system failures, data security breaches, data privacy compliance, network disruptions and cybersecurity attacks.
We use words such as “anticipate,” “believe,” “expect,” “intend,” “will,” “should,” “could,” “may,” “plan” and similar words to identify forward-looking statements. The forward-looking statements contained in this prospectus supplement and the accompanying prospectus, including the documents incorporated by reference herein and therein, involve risks and uncertainties, which change over time. Forward-looking statements speak only as of the date they are made, and we assume no duty to and do not undertake to update forward-looking statements. These forward-looking statements do not meet the safe harbor for forward-looking statements pursuant to Section 27A of the Securities Act of 1933 (the “Securities Act”) or Section 21E of the Exchange Act. Our actual results could differ materially from those implied or expressed in the forward-looking statements for any reason.
Statistical and market data used or incorporated by reference into this prospectus supplement, the accompanying prospectus and any related free writing prospectus has been obtained from governmental and independent industry sources and publications. We have not independently verified the data obtained from these sources. Forward-looking information obtained from these sources is subject to the same qualifications and the additional uncertainties regarding the other forward-looking statements contained in this prospectus supplement, the accompanying prospectus and any related free writing prospectus, for which the safe harbor provided in Section 27A of the Securities Act and Section 21E of the Exchange Act is not available.
S-ii

TABLE OF CONTENTS

It is important for you to read and consider all of the information contained in this prospectus supplement and the accompanying prospectus, including the documents incorporated by reference herein and therein, and any related free writing prospectus, in making your investment decision. You should also read and consider the information to which we have referred you in the sections entitled “Incorporation by Reference” and “Additional Information.”
We have not, and the underwriters have not, authorized any other person to provide you with different information. If anyone provides you with different or inconsistent information, you should not rely on it. We are not, and the underwriters are not, making an offer to sell these securities in any jurisdiction where the offer or sale is not permitted. You should assume that the information in this prospectus supplement, the accompanying prospectus and any related free writing prospectus is accurate only as of the date on the front of this prospectus supplement, the accompanying prospectus or any related free writing prospectus, as applicable, and the documents incorporated by reference herein or in the accompanying prospectus is accurate only as of their respective dates. Our business, financial condition and prospects may have changed since that date. To the extent the information contained in this prospectus supplement differs from the information contained in the accompanying prospectus, the information in this prospectus supplement shall control. You should carefully read this entire prospectus supplement, the accompanying prospectus, any free writing prospectus relating to this offering and the documents incorporated by reference in this prospectus supplement and the accompanying prospectus before investing in the Notes.
S-iii

TABLE OF CONTENTS


TABLE OF CONTENTS

PROSPECTUS SUMMARY
This summary highlights information included elsewhere or incorporated by reference in this prospectus supplement or the accompanying prospectus. This summary is not complete and may not contain all of the information that you may want to consider before investing in the Notes. To understand the terms of the Notes offered in this prospectus supplement before making your investment decision, you should carefully read this entire prospectus supplement, the accompanying prospectus, any free writing prospectus relating to this offering and the documents incorporated by reference in this prospectus supplement and the accompanying prospectus. This prospectus supplement may update or supersede information in the accompanying prospectus. In the case of inconsistencies, this prospectus supplement will apply. Terms used but not defined in this prospectus supplement have the meanings indicated in the accompanying prospectus.
Throughout this prospectus supplement, unless the context otherwise requires, a reference to:
“Administrator” refers to Series H of SVOF/MM, LLC, a series of a Delaware limited liability company, an affiliate of our Advisor and administrator of the Company;
“Advisor” refers to Tennenbaum Capital Partners, LLC, a Delaware limited liability company and the investment manager;
“BCIC” refers to BlackRock Capital Investment Corporation, a Delaware corporation;
“BCIC Merger Sub” refers to BCIC Merger Sub, LLC, a Delaware limited liability company, the successor company to BCIC following the Merger;
“Company,” “we,” “us” and “our” refer to BlackRock TCP Capital Corp., formerly known as TCP Capital Corp.;
“SVCP” refers to Special Value Continuation Partners LLC, a Delaware limited liability company;
“TCPC Funding” refers to TCPC Funding I, LLC, a Delaware limited liability company;
“TCPC Funding II” refers to TCPC Funding II, LLC, a Delaware limited liability company; and
“TCPC SBIC” refers to TCPC SBIC, LP, a Delaware limited partnership.
For simplicity, references in this prospectus supplement to the “Company,” “we,” “us” and “our” includes, where appropriate in the context, SVCP, TCPC Funding, TCPC Funding II, TCPC SBIC and BCIC Merger Sub and the Company’s other subsidiaries on a consolidated basis.
The Company
We are an externally managed, closed-end, non-diversified management investment company that has elected to be regulated as a BDC under the 1940 Act. Our investment objective is to achieve high total returns through current income and capital appreciation, with an emphasis on principal protection. We seek to achieve our investment objective primarily through investments in debt securities of middle-market companies, which we typically define as those with enterprise values between $100 million and $1.5 billion. While we intend to primarily focus on privately negotiated investments in debt of middle-market companies, we may make investments of all kinds and at all levels of the capital structure, including in equity interests such as preferred or common stock and warrants or options received in connection with our debt investments. Our investment activities will benefit from what we believe are the competitive advantages of our Advisor, including its diverse in-house skills, proprietary deal flow, and consistent and rigorous investment process focused on established, middle-market companies. We expect to generate returns through a combination of the receipt of contractual interest payments on debt investments and origination and similar fees, and, to a lesser extent, equity appreciation through options, warrants, conversion rights or direct equity investments. See the accompanying prospectus under “Prospectus Summary—The Company.”
Investment operations are conducted through the Company’s wholly-owned subsidiaries, SVCP, TCPC Funding, TCPC Funding II, TCPC SBIC and BCIC Merger Sub. The managing member of SVOF/MM, LLC is the Advisor, which serves as the investment manager to the Company, TCPC Funding, TCPC Funding II, TCPC SBIC and BCIC Merger Sub. On August 1, 2018, the Advisor merged with and into a wholly-owned subsidiary of BlackRock Capital Investment Advisors, LLC, an indirect wholly-owned subsidiary of BlackRock, with the Advisor as the surviving entity.
S-1

TABLE OF CONTENTS

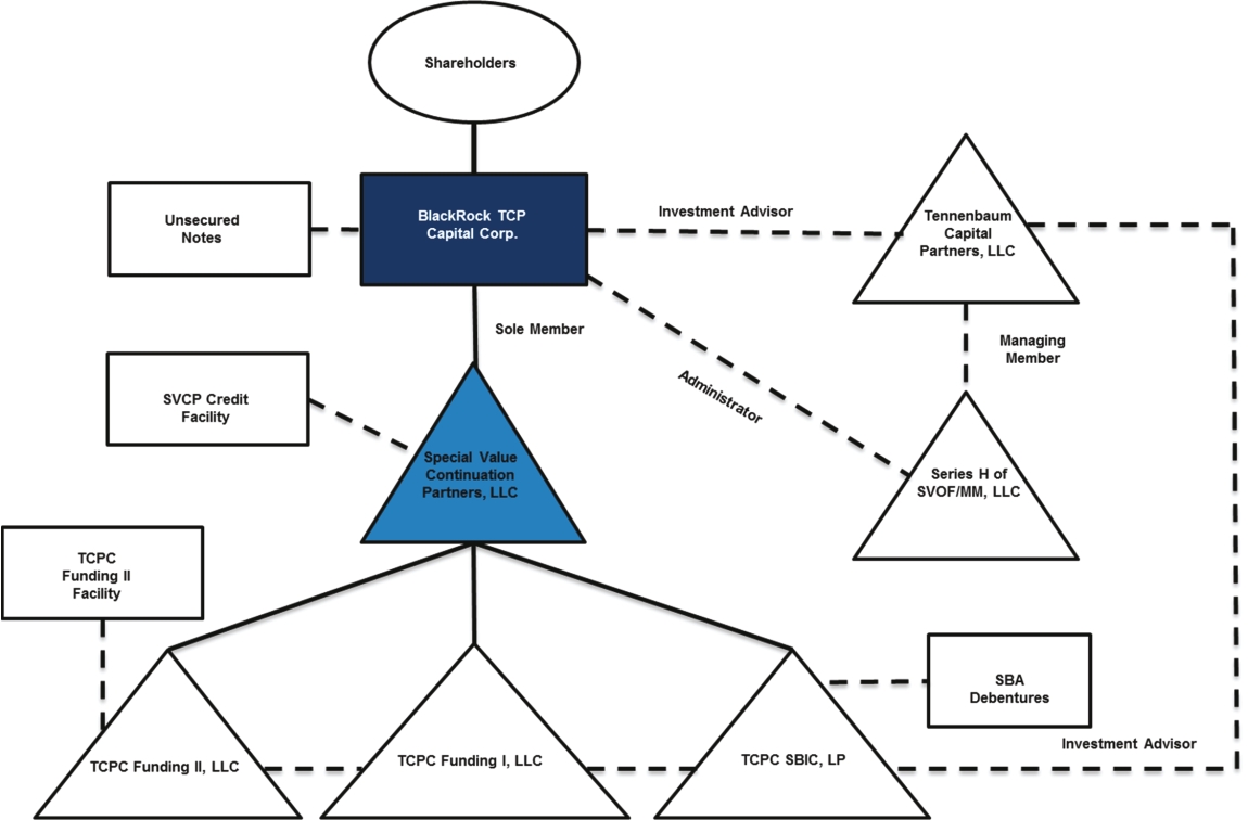
An organizational structure diagram showing our simplified organizational structure is set forth below:

The Company’s management consists of our Advisor and board of directors. The Company has entered into an investment management agreement with our Advisor, under which our Advisor, subject to the overall supervision of our board of directors, manages the day-to-day operations of, and provides investment advisory services to, the Company. Our board of directors has overall responsibility for the management of the Company, including deciding upon matters of general policy and reviewing the actions of our Advisor. The majority of the members of the board of directors of the Company are independent of our Advisor. Our Advisor serves as the investment advisor of each of the Company, TCPC Funding, TCPC Funding II, TCPC SBIC and BCIC Merger Sub.
Investment Portfolio
At March 31, 2024, our consolidated investment portfolio of $2,116.4 million (at fair value) consisted of 157 portfolio companies and was invested 92.3% in debt investments, primarily in senior secured debt. In aggregate, our investment portfolio was invested 89.0% in senior secured loans, 2.4% in senior secured notes, 0.9% in unsecured debt and 7.7% in equity investments. Our average portfolio company investment at fair value was approximately $13.5 million. Our largest portfolio company investment based on fair value was approximately 4.7% of our portfolio and our five largest portfolio company investments based on fair value comprised approximately 16.4% of our portfolio at March 31, 2024.
Recent Developments
On March 18, 2024, the Company completed its previously announced acquisition of BCIC pursuant to that certain Amended and Restated Agreement and Plan of Merger, dated as of January 10, 2024 (the “Merger Agreement”), by and among the Company, BCIC, BCIC Merger Sub and, solely for the limited purposes set forth therein, BlackRock Capital Investment Advisors, LLC, a Delaware limited liability company and investment adviser to BCIC (“BCIA”), and the Advisor, a wholly-owned subsidiary of BCIA. Pursuant to the Merger Agreement, BCIC was merged with and into BCIC Merger Sub, with BCIC Merger Sub continuing as the surviving company and as a subsidiary of SVCP (the “Merger”).
S-2

TABLE OF CONTENTS

Company Information
Our administrative and executive offices are located at 2951 28th Street, Suite 1000, Santa Monica, CA 90405, and our telephone number is (310) 566-1000.
Risks
See “Risks” beginning on page S-8 of this prospectus supplement and page 9 of the accompanying prospectus, “Risk Factors” in the Annual Report and in our Quarterly Report on Form 10-Q for the fiscal quarter ended March 31, 2024, and the risks sections in any of our other filings with the SEC incorporated by reference herein and in any related free writing prospectus to read about risks that you should consider before investing in the Notes.
S-3

TABLE OF CONTENTS

Specific Terms of the Notes and the Offering
This prospectus supplement sets forth certain terms of the Notes that we are offering pursuant to this prospectus supplement and supplements the accompanying prospectus that is attached to the back of this prospectus supplement. This section outlines the specific legal and financial terms of the Notes. You should read this section together with the more general description of the Notes under the heading “Description of the Notes” in this prospectus supplement and in the accompanying prospectus under the heading “Description of Our Debt Securities” before investing in the Notes. Capitalized terms used in this prospectus supplement and not otherwise defined shall have the meanings ascribed to them in the accompanying prospectus or in the indenture governing the Notes.
Issuer
BlackRock TCP Capital Corp.
Title of the Securities
   % Notes due 2029
Initial Aggregate Principal Amount Being Offered
$   
Public Offering Price
   % of the aggregate principal amount of Notes
Interest Rate
   %
Yield to Maturity
   %
Trade Date
   , 2024
Issue Date
   , 2024
Maturity Date
   , 2029, unless earlier repurchased or redeemed
Interest Payment Dates
    and    , commencing    , 2024
Priority
The Notes are our direct unsecured obligations and will be:

pari passu (meaning equal in right of payment) with our other outstanding and future senior indebtedness, including, without limitation, the $250.0 million aggregate principal amount of our 3.900% notes due 2024 (the “2024 Notes”) and $325.0 million aggregate principal amount of our 2.850% notes due 2026 (“2026 Notes”);

senior to any of our future indebtedness that expressly provides it is subordinated to the Notes (none of which is currently subordinated to the Notes);

effectively junior to all our existing and future secured indebtedness (including indebtedness that is initially unsecured to which we subsequently grant security), to the extent of the value of the assets securing such indebtedness; and

structurally subordinated to all existing and future indebtedness and other obligations of any of our subsidiaries, including, without limitation, $168.0 million of indebtedness of SVCP, $100.0 million of indebtedness of TCPC Funding II, $150.0 million of indebtedness of TCPC SBIC and $313.0 million of indebtedness of BCIC Merger Sub, in each case outstanding as of March 31, 2024.
S-4

TABLE OF CONTENTS

As of March 31, 2024, our total consolidated indebtedness was approximately $1,306.4 million. After giving effect to the issuance of the Notes and assuming the full repayment of the 2024 Notes at maturity with the net proceeds of the issuance of the Notes our total consolidated indebtedness, would have been approximately $    million as of March 31, 2024. See “Capitalization.”
Use of Proceeds
We estimate that the net proceeds we will receive from the sale of the Notes in this offering will be approximately $    , after deducting the underwriting discount of $     payable by us and estimated offering expenses of approximately $     payable by us.
We intend to use the net proceeds from this offering to repay the 2024 Notes at or before maturity. Prior to such repayment, we may temporarily repay other indebtedness. We may also invest the net proceeds of this offering in accordance with our investment objective and/or use the net proceeds of this offering for other general corporate purposes, including payment of operating expenses.
As of March 31, 2024, we had outstanding an aggregate principal amount of $250.0 million of 2024 Notes. The 2024 Notes are general unsecured obligations of the Company. The 2024 Notes bear interest at an annual rate of 3.900%, payable semi-annually. See “Use of Proceeds.”
Denominations
We will issue the Notes in denominations of $2,000 and integral multiples of $1,000 in excess thereof.
Optional Redemption
At our option, we may redeem any or all of the Notes, in whole at any time or in part from time to time, at a redemption price equal to the greater of 100% of the principal amount of the Notes to be redeemed and a “make-whole” redemption price, plus, in either case, accrued and unpaid interest thereon, if any, to the redemption date; provided, however, that if the Company redeems any Notes on or after    , 2029 (the date that is one month prior to the maturity date of the Notes) the redemption price for the Notes will be equal to 100% of the principal amount of the Notes being redeemed, plus accrued and unpaid interest thereon, if any, to the redemption date. For more detailed information on the calculation of the redemption price, see “Description of the Notes—Optional Redemption.”
Sinking Fund
The Notes will not be subject to any sinking fund.
S-5

TABLE OF CONTENTS

Offer to Purchase upon a Change of Control Repurchase Event
If a Change of Control Repurchase Event occurs prior to maturity, holders will have the right, at their option, to require us to repurchase for cash some or all of the Notes at a repurchase price equal to 100% of the principal amount of the Notes being repurchased, plus accrued and unpaid interest to, but excluding, the repurchase date.
Form of Notes
The Notes will be represented by global securities that will be deposited and registered in the name of The Depository Trust Company (“DTC”) or its nominee. This means that, except in limited circumstances, you will not receive certificates for the Notes. Beneficial interests in the Notes will be represented through book-entry accounts of financial institutions acting on behalf of beneficial owners as direct and indirect participants in DTC. Investors may elect to hold interests in the Notes through either DTC, if they are a participant, or indirectly through organizations that are participants in DTC.
Trustee, Paying Agent, Registrar and Transfer Agent
U.S. Bank Trust Company, National Association
Events of Default
If an event of default (as described herein under “Description of the Notes”) on the Notes occurs, the principal amount of the Notes, plus accrued and unpaid interest, may be declared immediately due and payable, subject to conditions set forth in the indenture. These amounts automatically become due and payable in the case of certain types of bankruptcy or insolvency events involving us.
Other Covenants
In addition to the covenants described in the accompanying prospectus, the following covenants shall apply to the Notes:

We agree that for the period of time during which the Notes are outstanding, we will not violate, whether or not we are subject to, Section 18(a)(1)(A) as modified by Section 61(a)(1) of the 1940 Act or any successor provisions (giving effect to any exemptive relief granted to us by the SEC).

If, at any time, we are not subject to the reporting requirements of Sections 13 or 15(d) of the Exchange Act to file any periodic reports with the SEC, we agree to furnish to holders of the Notes and the trustee, for the period of time during which the Notes are outstanding, our audited annual consolidated financial statements, within 90 days of our fiscal year end, and unaudited interim consolidated financial statements, within 45 days of our fiscal quarter end (other than our fourth fiscal quarter). All such financial statements
S-6

TABLE OF CONTENTS

will be prepared, in all material respects, in accordance with applicable United States generally accepted accounting principles (“GAAP”).
Trading Market
The Notes are a new issue of securities with no established trading market. The Notes will not be listed on any securities exchange or quoted on any automated dealer quotation system. Although the underwriters have informed us that they intend to make a market in the Notes, as permitted by applicable laws and regulations, they are not obligated to do so and may discontinue any such market making activities at any time without notice. See “Underwriting.” Accordingly, we cannot assure you that a liquid market for the Notes will develop or be maintained.
Global Clearance and Settlement Procedures
Interests in the Notes will trade in DTC’s Same Day Funds Settlement System, and any permitted secondary market trading activity in such Notes will, therefore, be required by DTC to be settled in immediately available funds. None of the Company, the trustee or the paying agent will have any responsibility for the performance by DTC or its participants or indirect participants of their respective obligations under the rules and procedures governing their operations.
Governing Law
The Notes and the indenture will be governed by and construed in accordance with the laws of the State of New York.
S-7

TABLE OF CONTENTS

RISKS
Investing in the Notes involves a high degree of risk. Before deciding whether to invest in the Notes, you should carefully consider the following supplementary risk factors together with the risk factors set forth in the accompanying prospectus and as described in the section titled “Risk Factors” in the Annual Report and in our Quarterly Report on Form 10-Q for the fiscal quarter ended March 31, 2024, as well as in subsequent filings with the SEC, which are incorporated by reference into this prospectus supplement. The risks described below and in these documents are not the only risks we face. Additional risks and uncertainties not presently known to us might also impair our operations and performance. If any of the events described herein or in such documents occur, our business, financial condition and results of operations could be materially and adversely affected. Past financial performance may not be a reliable indicator of future performance, and historical trends should not be used to anticipate results or trends in future periods. If any of these risks actually occurs, our business, reputation, financial condition, results of operations, revenue and future prospects could be seriously harmed. Please also read carefully the section titled “Special Note Regarding Forward-Looking Statements” in this prospectus supplement.
The Notes will be unsecured and therefore will be effectively junior to any secured indebtedness we have currently incurred or may incur in the future.
The Notes will not be secured by any of our assets or any of the assets of our subsidiaries. As a result, the Notes are effectively junior to any secured indebtedness we have currently incurred and may incur in the future (or any indebtedness that is initially unsecured to which we subsequently grant security) to the extent of the value of the assets securing such indebtedness. In any liquidation, dissolution, bankruptcy or other similar proceeding, the holders of any of our existing or future secured indebtedness and the secured indebtedness of our subsidiaries may assert rights against the assets pledged to secure that indebtedness in order to receive full payment of their indebtedness before such assets may be used to pay other creditors, including the holders of the Notes.
As of March 31, 2024, our total consolidated indebtedness was $1,306.4 million of which $667.4 million ranks pari passu in right of payment with the Notes and $639.0 million is effectively or structurally senior to the Notes. After giving effect to the issuance of the Notes and assuming the full repayment of the 2024 Notes at maturity with the net proceeds of the issuance of the Notes, our total consolidated indebtedness, would have been approximately $    million as of March 31, 2024.
The Notes will be structurally subordinated to the indebtedness and other liabilities of our subsidiaries.
The Notes will be exclusively our obligations and not that of any of our subsidiaries. None of our existing subsidiaries is or will be a guarantor of the Notes and the Notes are not required to be guaranteed by any subsidiaries we may acquire or create in the future. As a result, the Notes will be structurally subordinated to any existing and future liabilities and other indebtedness of our subsidiaries. The Notes do not restrict us or our subsidiaries from incurring indebtedness, in the future, nor do they limit the amount of indebtedness we can issue that is equal in right of payment to the Notes. As of March 31, 2024, we had $168.0 million aggregate principal amount of outstanding indebtedness under the revolving, multi-currency credit facility issued by SVCP (“SVCP Credit Facility”), $100.0 million aggregate principal amount of outstanding indebtedness under the senior secured revolving credit facility issued by TCPC Funding II (“TCPC Funding II Facility”), $221.0 million aggregate principal amount of outstanding indebtedness under the senior secured revolving credit facility originally issued by BCIC and assumed by BCIC Merger Sub (the “BCIC Credit Facility”), $92.0 million aggregate principal amount of senior unsecured notes originally issued by BCIC and assumed by BCIC Merger Sub (the “BCIC Notes”) and $150.0 million aggregate principal amount of the debentures guaranteed by the Small Business Administration (the “SBA Debentures”) issued and outstanding. All of such indebtedness is structurally senior to the Notes. In addition, our subsidiaries may incur substantial additional indebtedness in the future, all of which would be structurally senior to the Notes.
S-8

TABLE OF CONTENTS

The indenture under which the Notes will be issued contains limited protection for holders of the Notes.
The indenture under which the Notes will be issued contains limited protection to holders of the Notes. The terms of the indenture and the Notes do not restrict our or any of our subsidiaries’ ability to engage in, or otherwise be a party to, a variety of corporate transactions, circumstances or events that could have a material adverse impact on your investment in the Notes. In particular, the terms of the indenture and the Notes will not place any restrictions on our or our subsidiaries’ ability to:
issue securities or otherwise incur additional indebtedness or other obligations, including (1) any indebtedness or other obligations that would be equal in right of payment to the Notes, (2) any indebtedness or other obligations that would be secured and therefore rank effectively senior in right of payment to the Notes to the extent of the values of the assets securing such debt, (3) indebtedness of ours that is guaranteed by one or more of our subsidiaries and which therefore is structurally senior to the Notes and (4) securities, indebtedness or obligations issued or incurred by our subsidiaries that would be senior to our equity interests in our subsidiaries and therefore rank structurally senior to the Notes with respect to the assets of our subsidiaries, in each case other than an incurrence of indebtedness or other obligation that would cause a violation of Section 18(a)(1)(A) as modified by Section 61(a)(1) of the 1940 Act or any successor provisions, whether or not we continue to be subject to such provisions of the 1940 Act, but giving effect, in either case, to the exemptive relief granted to us by the SEC on July 13, 2015, permitting us to exclude the debt of TCPC SBIC guaranteed by the SBA from our 150% asset coverage test under such provisions;
pay dividends on, or purchase or redeem or make any payments in respect of, capital stock or other securities ranking junior in right of payment to the Notes, including subordinated indebtedness;
sell assets (other than certain limited restrictions on our ability to consolidate, merge or sell all or substantially all of our assets); enter into transactions with affiliates;
create liens (including liens on the shares of our subsidiaries) or enter into sale and leaseback transactions;
make investments; or
create restrictions on the payment of dividends or other amounts to us from our subsidiaries.
Furthermore, the terms of the indenture and the Notes do not protect holders of the Notes in the event that we experience changes (including significant adverse changes) in our financial condition, results of operations or credit ratings, as they do not require that we or our subsidiaries adhere to any financial tests or ratios or specified levels of net worth, revenues, income, cash flow or liquidity. Our ability to recapitalize, incur additional debt and take a number of other actions that are not limited by the terms of the Notes may have important consequences for you as a holder of the Notes, including making it more difficult for us to satisfy our obligations with respect to the Notes or negatively affecting the trading value of the Notes. Certain of our current debt instruments include more protections for their holders than the indenture and the Notes. In addition, other debt we issue or incur in the future could contain more protections for its holders than the indenture and the Notes, including additional covenants and events of default.
A downgrade, suspension or withdrawal of the rating assigned by a rating agency to us or the Notes, if any, could cause the liquidity or market value of the Notes to decline significantly.
Our credit ratings are an assessment by rating agencies of our ability to pay our debts when due. Consequently, real or anticipated changes in our credit ratings will generally affect the market value of the Notes. These credit ratings may not reflect the potential impact of risks relating to the structure or marketing of the Notes. Credit ratings are not a recommendation to buy, sell or hold any security, and may be revised or withdrawn at any time by the issuing organization in its sole discretion. Neither we nor any underwriter undertakes any obligation to maintain the ratings or to advise holders of Notes of any changes in ratings.
The Notes will be rated by Fitch Ratings, Inc. (“Fitch”) and Moody’s Investor Service, Inc. (“Moody’s”). There can be no assurance that Fitch and Moody’s ratings will remain for any given period of time or that such ratings will not be lowered or withdrawn entirely by Fitch and Moody’s if in its judgment future circumstances relating to the basis of the rating, such as adverse changes in our company, so warrant.
S-9

TABLE OF CONTENTS

Our credit ratings may not reflect all risks of an investment in the Notes.
Our credit ratings are an assessment by third parties of our ability to pay our obligations. Consequently, real or anticipated changes in our credit ratings will generally affect the market value of the Notes. Our credit ratings, however, may not reflect the potential impact of risks related to market conditions generally or other factors discussed above on the market value of or trading market for the Notes.
We may or may not have the ability to raise the funds necessary to repurchase the Notes upon a Change of Control Repurchase Event, and our debt may contain limitations on our ability to pay cash upon repurchase of the Notes.
Holders of the Notes will have the right to require us to repurchase their Notes upon the occurrence of a Change of Control Repurchase Event, as defined in the indenture governing the Notes, subject to certain conditions, at a repurchase price equal to 100% of their principal amount, plus accrued and unpaid interest, if any, as described under “Description of the Notes—Offer to Repurchase Upon a Change of Control Repurchase Event.” However, we may not have enough available cash or be able to obtain financing at the time we are required to make repurchases of Notes surrendered therefor. In addition, our ability to repurchase the Notes may be limited by law, by regulatory authority or by agreements governing our other indebtedness. Our failure to repurchase Notes at a time when the repurchase is required by the indenture would constitute a default under the indenture.
In addition, pursuant to the terms of the agreements governing each of the SVCP Credit Facility, the TCPC Funding II Facility and the BCIC Credit Facility, certain change of control or early repayment events, including the repurchase of the Notes upon a Change of Control Repurchase Event, will constitute an event of default thereunder entitling the lenders to accelerate any indebtedness outstanding under the SVCP Credit Facility, the TCPC Funding II Facility and/or the BCIC Credit Facility, as the case may be, and to terminate the agreements governing any such facility. In addition, the note purchase agreement governing the BCIC Notes contain a provision that would require BCIC Merger Sub, a subsidiary of the Company, to offer to purchase the BCIC Notes upon the occurrence of a change in control event, and the failure to comply therewith, shall result in an event of default thereunder. As a result, an event of default under any of the SVCP Credit Facility, the TCPC Funding II Facility and the BCIC Credit Facility and/or the indenture governing the BCIC Notes, to the extent not cured within their prescribed periods, as applicable, will result in a cross-default under each of the foregoing agreements, as well as the indenture governing the Notes.
There is currently no public market for the Notes, and an active trading market may not develop for the Notes. The failure of a market to develop for the Notes could adversely affect the liquidity and value of your Notes.
The Notes are a new issue of securities, and there is no existing market for the Notes. We do not intend to apply for listing of the Notes on any securities exchange or for quotation of the Notes on any automated dealer quotation system. We have been advised by the underwriters that following the completion of the offering, the underwriters currently intend to make a market in the Notes. However, the underwriters are not obligated to do so and any market-making activities with respect to the Notes may be discontinued by them at any time in their sole discretion and without notice. In addition, any market-making activity will be subject to limits imposed by law. A market may not develop for the Notes, and there can be no assurance as to the liquidity of any market that may develop for the Notes. If an active, liquid market does not develop for the Notes, the market price and liquidity of the Notes may be adversely affected. If any of the Notes are traded after their initial issuance, they may trade at a discount from their initial discounted offering price. The liquidity of the trading market, if any, and future trading prices of the Notes will depend on many factors, including, among other things, prevailing interest rates, our operating results, financial performance and prospects, the market for similar securities and the overall securities market, and may be adversely affected by unfavorable changes in these factors. Accordingly, you may be required to bear the financial risk of an investment in the Notes for an indefinite period of time.
The optional redemption provision may materially adversely affect your return on the Notes.
We may choose to redeem the Notes at times when prevailing interest rates are lower than the interest rate paid on the Notes. In this circumstance, you may not be able to reinvest the redemption proceeds in a comparable security at an effective interest rate as high as the Notes being redeemed.
S-10

TABLE OF CONTENTS

Because the Notes will initially be held in book-entry form, holders of the Notes must rely on DTC’s procedures to exercise their rights and remedies.
We will initially issue the Notes in the form of one or more “global notes” registered in the name of Cede & Co., as nominee of DTC. Beneficial interests in global notes will be shown on, and transfers of global notes will be effected only through, the records maintained by DTC. Except in limited circumstances, we will not issue certificated notes. See “Description of Notes—Book Entry, Settlement and Clearance.” Accordingly, if you own a beneficial interest in a global note, then you will not be considered an owner or holder of the Notes. Instead, DTC or its nominee will be the sole holder of the Notes. Payments of principal, interest and other amounts on global notes will be made to the paying agent, who will remit the payments to DTC. We expect that DTC will then credit those payments to the DTC participant accounts that hold book-entry interests in the global notes and that those participants will credit the payments to indirect DTC participants. Unlike persons who have certificated notes registered in their names, owners of beneficial interests in global notes will not have the direct right to act on our solicitations for consents or requests for waivers or other actions from holders of the Notes. Instead, those beneficial owners will be permitted to act only to the extent that they have received appropriate proxies to do so from DTC or, if applicable, a DTC participant. The applicable procedures for the granting of these proxies may not be sufficient to enable owners of beneficial interests in global notes to vote on any requested actions on a timely basis.
S-11

TABLE OF CONTENTS

USE OF PROCEEDS
We estimate that the net proceeds we will receive from the sale of the Notes in this offering will be approximately $    , after deducting the underwriting discount of $     payable by us and estimated offering expenses of approximately $     payable by us.
We intend to use the net proceeds from this offering to repay the 2024 Notes at or before maturity. Prior to such repayment, we may temporarily repay other indebtedness. We may also invest the net proceeds of this offering in accordance with its investment objective and/or use the net proceeds of this offering for other general corporate purposes, including payment of operating expenses.
As of March 31, 2024, we had outstanding an aggregate principal amount of $250.0 million of 2024 Notes. The 2024 Notes are general unsecured obligations of the Company. The 2024 Notes bear interest at an annual rate of 3.900%, payable semi-annually.
An affiliate of Morgan Stanley & Co. LLC is a lender and the administrative agent under the TCPC Funding II Facility and a lender under the BCIC Credit Facility. Accordingly, to the extent any proceeds of this offering are used to repay outstanding indebtedness under the TCPC Funding II Facility or the BCIC Credit Facility, an affiliate of Morgan Stanley & Co. LLC may receive more than 5% of the proceeds of this offering. See “Underwriting—Other Relationships” for additional information.
S-12

TABLE OF CONTENTS

CAPITALIZATION
The following table sets forth our capitalization at March 31, 2024:
on an actual basis; and
on an as-adjusted basis to give effect to the sale of $    aggregate principal amount of the Notes, after deducting the underwriting discount of $    payable by us and estimated offering expenses of approximately $    payable by us, and the application of the net proceeds from the offering as described under “Use of Proceeds.”
You should read this table together with “Use of Proceeds” described in this prospectus supplement and our most recent balance sheet included elsewhere in this prospectus supplement or the accompanying prospectus.
 
As of March 31, 2024
 
Actual
As adjusted
Assets:
 
 
Cash and cash equivalents
$120,572,710
$   
Investments
2,116,419,296
 
Other assets
46,540,132
Total assets
$2,283,532,138
$   
Liabilities:
 
 
SVCP Credit Facility
$167,985,035
$   
2024 Notes(1)
249,750,603
 
2026 Notes(1)
325,693,658
 
Notes offered hereby(2)
 
TCPC Funding II Facility
100,000,000
 
SBA Debentures(2)
150,000,000
 
BCIC Credit Facility(2)(3)
221,000,000
 
BCIC Notes(2)(3)
92,000,000
 
Deferred debt issuance costs
(3,616,588)
 
Other liabilities
27,237,003
Total liabilities
$1,330,049,711
$
Stockholders’ equity:
 
 
Common stock, par value $0.001 per share; 200,000,000 shares of common stock authorized; 85,591,134 common stock issued and outstanding(4)
$85,591
$   
Paid-in capital in excess of par
1,248,080,041
 
Distributable earnings (loss)
(294,683,205)
Net assets applicable to common shareholders
$953,482,427
$   
Total capitalization
$2,283,532,138
$      
(1)
As of March 31, 2024, there were $250.0 million aggregate principal amount of 2024 Notes and $325.0 million aggregate principal amount of 2026 Notes outstanding.
(2)
Represents the aggregate principal amount and excludes the original issue discount or premium, if any, and omits financing fees and expenses, as applicable.
(3)
Originally issued by BCIC before the Merger.
(4)
As a result of the Merger, the Company issued an aggregate of approximately 27,824,069 additional shares of its common stock to former stockholders of BCIC.
S-13

TABLE OF CONTENTS

DESCRIPTION OF OUR CAPITAL STOCK
The following are our outstanding shares of capital stock as of May 1, 2024.
Title of Class
Amount
Authorized
Amount Held by
Registrant or for
its Account
Amount
Outstanding
Common Stock
200,000,000
85,591,134
(1)
As a result of the Merger, the Company issued an aggregate of approximately 27,824,069 additional shares of its common stock to former stockholders of BCIC.
S-14

TABLE OF CONTENTS

DESCRIPTION OF THE NOTES
The following description of the particular terms of the   % Notes due 2029 supplements and, to the extent inconsistent with, replaces the description of the general terms and provisions of the debt securities set forth in the accompanying prospectus.
We will issue the Notes under a base indenture, dated as of August 11, 2017, between us and U.S. Bank Trust Company, National Association, as trustee (the “trustee”), as supplemented by a separate supplemental indenture, to be dated as of the settlement date for the Notes. We may issue additional Notes (“additional Notes”) from time to time under the indenture, subject to the terms and conditions of the indenture. As used in this prospectus supplement, all references to the indenture mean the base indenture as supplemented by the supplemental indenture. The terms of the Notes include those expressly set forth in the indenture and those made part of the indenture by reference to the Trust Indenture Act of 1939 (the “TIA”).
The following description is a summary of the material provisions of the Notes and the indenture and does not purport to be complete. This summary is subject to and is qualified by reference to all the provisions of the Notes and the indenture, including the definitions of certain terms used in the indenture. We urge you to read these documents because they, and not this description, define your rights as a holder of the Notes. You may request a copy of the indenture from us by making a written request to BlackRock TCP Capital Corp., 2951 28th Street, Suite 1000, Santa Monica, California 90405, Attention: Investor Relations or by calling us at (310) 566-1000.
For purposes of this description, references to “we,” “our” and “us” refer only to BlackRock TCP Capital Corp. and not to any of its current or future subsidiaries and references to “subsidiaries” refer only to our consolidated subsidiaries and exclude any investments held by BlackRock TCP Capital Corp. in the ordinary course of business which are not, under GAAP, consolidated on the financial statements of BlackRock TCP Capital Corp. and its subsidiaries.
General
The Notes:
will be our general unsecured obligations;
will initially be issued in an aggregate principal amount of $    million;
will mature on     , 2029, unless earlier redeemed or repurchased, as discussed below;
will bear cash interest from    , 2024, at an annual rate of   % payable semiannually on    and     of each year, beginning on   , 2024;
will be subject to redemption at our option as described under “—Optional Redemption”;
will be subject to repurchase by us at the option of the holders following a Change of Control Repurchase Event (as defined below under “—Offer to Repurchase Upon a Change of Control Repurchase Event”), at a repurchase price equal to 100% of the principal amount of the Notes to be repurchased, plus accrued and unpaid interest to, but excluding, the date of repurchase;
will be issued in denominations of $2,000 and integral multiples of $1,000 thereof; and
will be represented by one or more registered Notes in global form, but in certain limited circumstances may be represented by Notes in definitive form. See “—Book Entry, Settlement and Clearance.”
The indenture does not limit the amount of debt that may be issued by us or our subsidiaries under the indenture or otherwise. The indenture does not contain any financial covenants and does not restrict us from paying dividends or issuing or repurchasing our other securities. Other than restrictions described under “—Offer to Repurchase Upon a Change of Control Repurchase Event” and “—Merger, Consolidation or Sale of Assets” below, the indenture does not contain any covenants or other provisions designed to afford holders of the Notes protection in the event of a highly leveraged transaction involving us or in the event of a decline in our credit rating as the result of a takeover, recapitalization, highly leveraged transaction or similar restructuring involving us that could adversely affect such holders.
We may, without the consent of the holders, issue additional Notes under the indenture with the same terms (except for the issue date, public offering price and, if applicable, the initial interest payment date) and with the
S-15

TABLE OF CONTENTS

same CUSIP numbers as the Notes offered hereby in an unlimited aggregate principal amount; provided that such additional Notes must be part of the same issue as the Notes offered hereby for U.S. federal income tax purposes.
We do not intend to list the Notes on any securities exchange or any automated dealer quotation system.
Payments on the Notes; Paying Agent and Registrar; Transfer and Exchange
We will pay the principal of, and interest on, Notes in global form registered in the name of or held by DTC or its nominee in immediately available funds to DTC or its nominee, as the case may be, as the registered holder of such Global Note (as defined herein).
Payment of principal of (and premium, if any) and any such interest on the Notes will be made at the corporate trust office of the trustee in such coin or currency of the United States of America as at the time of payment is legal tender for payment of public and private debts; provided, however, that at our option payment of interest may be made by check mailed to the address of the person entitled thereto as such address shall appear in the security register.
A holder of Notes may transfer or exchange Notes at the office of the registrar in accordance with the indenture. The registrar and the trustee may require a holder, among other things, to furnish appropriate endorsements and transfer documents. No service charge will be imposed by us, the trustee or the registrar for any registration of transfer or exchange of Notes, but we may require a holder to pay a sum sufficient to cover any transfer tax or other similar governmental charge required by law or permitted by the indenture.
The registered holder of a Note will be treated as its owner for all purposes.
The trustee, registrar and transfer agent shall have no obligation or duty to monitor, determine or inquire as to compliance with any restrictions on transfer or exchange imposed under the indenture or under applicable law with respect to any transfer or exchange of any interest in any note (including any transfers between or among participants or other beneficial owners of interests in any Global Note) other than to require delivery of such certificates and other documentation or evidence as are expressly required by, and to do so if and when expressly required by the terms of, the indenture, and to examine the same to determine substantial compliance as to form with the express requirements hereof.
Interest
The Notes will bear cash interest at a rate of   % per year until maturity. Interest on the Notes will accrue from   , 2024 or from the most recent date on which interest has been paid or duly provided for. Interest will be payable semiannually in arrears on      and      of each year, beginning on   , 2024 with respect to the Notes offered hereby.
Interest will be paid to the person in whose name a Note is registered at 5:00 p.m. New York City time (the “close of business”) on     or    , as the case may be, immediately preceding the relevant interest payment date. Interest on the Notes will be computed on the basis of a 360-day year composed of twelve 30-day months.
If any interest payment date, redemption date, the maturity date or any earlier required repurchase date upon a Change of Control Repurchase Event of a Note falls on a day that is not a business day, the required payment will be made on the next succeeding business day and no interest on such payment will accrue in respect of the delay. The term “business day” means, with respect to any Note, any day other than a Saturday, a Sunday or a day on which banking institutions in New York are authorized or obligated by law or executive order to close.
Priority
The Notes will be our direct unsecured obligations and will be pari passu, or equally in right of payment, with all outstanding and future unsubordinated indebtedness issued by us. Because the Notes will not be secured by any of our assets or any of the assets of our subsidiaries, they will be effectively junior to all of our existing and future secured indebtedness (including indebtedness that is initially unsecured to which we subsequently grant security), to the extent of the value of the assets securing such indebtedness. The Notes will be structurally subordinated to all existing and future indebtedness and other obligations of any of our subsidiaries since the Notes will be exclusively our obligations and not that of any of our subsidiaries. None of our existing
S-16

TABLE OF CONTENTS

subsidiaries is or will be a guarantor of the Notes and the Notes will not be required to be guaranteed by any subsidiary we may acquire or create in the future. In any liquidation, dissolution, bankruptcy or other similar proceeding, the holders of any of our existing or future secured indebtedness may assert rights against the assets pledged to secure that indebtedness in order to receive full payment of their indebtedness before the assets may be used to pay other creditors, including the holders of the Notes, and any assets of our subsidiaries will not be directly available to satisfy the claims of our creditors, including holders of the Notes.
As of March 31, 2024, our total consolidated indebtedness was $1,306.4 million of which $667.4 million ranks pari passu in right of payment with the Notes and 639.0 million is effectively or structurally senior to the Notes. After giving effect to the issuance of the Notes and assuming the full repayment of the 2024 Notes at maturity with the net proceeds of the issuance of the Notes, our total consolidated indebtedness, would have been approximately $   million as of March 31, 2024. See “Capitalization.”
Optional Redemption
Prior to     (one month prior to their maturity date) (the “Par Call Date”), we may redeem the Notes at our option, in whole or in part, at any time and from time to time, at a redemption price (expressed as a percentage of principal amount and rounded to three decimal places) equal to the greater of:
(1)
(a) the sum of the present values of the remaining scheduled payments of principal and interest thereon discounted to the redemption date (assuming the Notes matured on the Par Call Date) on a semi-annual basis (assuming a 360-day year consisting of twelve 30-day months) at the Treasury Rate plus    basis points less (b) interest accrued to the date of redemption, and
(2)
100% of the principal amount of the Notes to be redeemed,
plus, in either case, accrued and unpaid interest thereon to the redemption date.
On or after the Par Call Date, we may redeem the Notes, in whole or in part, at any time and from time to time, at a redemption price equal to 100% of the principal amount of the Notes being redeemed plus accrued and unpaid interest thereon to the redemption date.
“Treasury Rate” means, with respect to any redemption date, the yield determined by us in accordance with the following two paragraphs.
The Treasury Rate shall be determined by us after 4:15 p.m., New York City time (or after such time as yields on U.S. government securities are posted daily by the Board of Governors of the Federal Reserve System), on the third business day preceding the redemption date based upon the yield or yields for the most recent day that appear after such time on such day in the most recent statistical release published by the Board of Governors of the Federal Reserve System designated as “Selected Interest Rates (Daily) - H.15” (or any successor designation or publication) (“H.15”) under the caption “U.S. government securities–Treasury constant maturities–Nominal” (or any successor caption or heading) (“H.15 TCM”). In determining the Treasury Rate, we shall select, as applicable: (1) the yield for the Treasury constant maturity on H.15 exactly equal to the period from the redemption date to the Par Call Date (the “Remaining Life”); or (2) if there is no such Treasury constant maturity on H.15 exactly equal to the Remaining Life, the two yields – one yield corresponding to the Treasury constant maturity on H.15 immediately shorter than and one yield corresponding to the Treasury constant maturity on H.15 immediately longer than the Remaining Life – and shall interpolate to the Par Call Date on a straight-line basis (using the actual number of days) using such yields and rounding the result to three decimal places; or (3) if there is no such Treasury constant maturity on H.15 shorter than or longer than the Remaining Life, the yield for the single Treasury constant maturity on H.15 closest to the Remaining Life. For purposes of this paragraph, the applicable Treasury constant maturity or maturities on H.15 shall be deemed to have a maturity date equal to the relevant number of months or years, as applicable, of such Treasury constant maturity from the redemption date.
If on the third business day preceding the redemption date H.15 TCM is no longer published, we shall calculate the Treasury Rate based on the rate per annum equal to the semi-annual equivalent yield to maturity at 11:00 a.m., New York City time, on the second business day preceding such redemption date of the United States Treasury security maturing on, or with a maturity that is closest to, the Par Call Date, as applicable. If there is no United States Treasury security maturing on the Par Call Date but there are two or more United States Treasury securities with a maturity date equally distant from the Par Call Date, one with a maturity date preceding the Par
S-17

TABLE OF CONTENTS

Call Date and one with a maturity date following the Par Call Date, we shall select the United States Treasury security with a maturity date preceding the Par Call Date. If there are two or more United States Treasury securities maturing on the Par Call Date or two or more United States Treasury securities meeting the criteria of the preceding sentence, we shall select from among these two or more United States Treasury securities the United States Treasury security that is trading closest to par based upon the average of the bid and asked prices for such United States Treasury securities at 11:00 a.m., New York City time. In determining the Treasury Rate in accordance with the terms of this paragraph, the semi-annual yield to maturity of the applicable United States Treasury security shall be based upon the average of the bid and asked prices (expressed as a percentage of principal amount) at 11:00 a.m., New York City time, of such United States Treasury security, and rounded to three decimal places.
Our actions and determinations in determining the redemption price shall be conclusive and binding for all purposes, absent manifest error.
Notice of any redemption will be mailed or electronically delivered (or otherwise transmitted in accordance with the depositary’s procedures) at least 10 days but not more than 60 days before the redemption date to each holder of Notes to be redeemed.
In the case of a partial redemption, selection of the Notes for redemption will be made by lot or by such other method in accordance with the policies and procedures of the Trustee. No notes of a principal amount of $2,000 or less will be redeemed in part. If any Note is to be redeemed in part only, the notice of redemption that relates to the Note will state the portion of the principal amount of the note to be redeemed. A new Note in a principal amount equal to the unredeemed portion of the Note will be issued in the name of the holder of the Note upon surrender for cancellation of the original Note. For so long as the Notes are held by DTC (or another depositary), the redemption of the Notes shall be done in accordance with the policies and procedures of the depositary.
Any notice of redemption may, at our discretion, be subject to one or more conditions precedent, including completion of a corporate transaction. In such event, the related notice of redemption shall describe each such condition and, if applicable, shall state that, at our discretion, the date of redemption may be delayed until such time (including more than 60 days after the notice of redemption was given) as any or all such conditions shall be satisfied or waived, or such redemption may not occur and such notice may be rescinded in the event that any or all such conditions shall not have been satisfied (or waived by us in our sole discretion) by the date of redemption, or by the date of redemption as so delayed.
Unless we default in payment of the redemption price, on and after the redemption date interest will cease to accrue on the notes or portions thereof called for redemption.
Offer to Repurchase Upon a Change of Control Repurchase Event
If a Change of Control Repurchase Event occurs, unless we have exercised our right to redeem the Notes in full, we will make an offer to each holder of Notes to repurchase all or any part (in minimum denominations of $2,000 and integral multiples of $1,000 principal amount) of that holder’s Notes at a repurchase price in cash equal to 100% of the aggregate principal amount of Notes repurchased plus any accrued and unpaid interest on the Notes repurchased to, but excluding, the date of purchase. Within 30 days following any Change of Control Repurchase Event or, at our option, prior to any Change of Control, but after the public announcement of the Change of Control, we will mail a notice to each holder describing the transaction or transactions that constitute or may constitute the Change of Control Repurchase Event and offering to repurchase Notes on the payment date specified in the notice, which date will be no earlier than 30 days and no later than 60 days from the date such notice is mailed. The notice shall, if mailed prior to the date of consummation of the Change of Control, state that the offer to purchase is conditioned on the Change of Control Repurchase Event occurring on or prior to the payment date specified in the notice. We will comply with the requirements of Rule 14e-1 under the Exchange Act and any other securities laws and regulations thereunder to the extent those laws and regulations are applicable in connection with the repurchase of the Notes as a result of a Change of Control Repurchase Event. To the extent that the provisions of any securities laws or regulations conflict with the Change of Control Repurchase Event provisions of the Notes, we will comply with the applicable securities laws and regulations and will not be deemed to have breached our obligations under the Change of Control Repurchase Event provisions of the Notes by virtue of such conflict.
S-18

TABLE OF CONTENTS

On the Change of Control Repurchase Event payment date, subject to extension if necessary to comply with the provisions of the 1940 Act, we will, to the extent lawful:
(1)
accept for payment all Notes or portions of Notes properly tendered pursuant to our offer;
(2)
deposit with the paying agent an amount equal to the aggregate purchase price in respect of all Notes or portions of Notes properly tendered; and
(3)
deliver or cause to be delivered to the trustee the Notes properly accepted, together with an officers’ certificate stating the aggregate principal amount of Notes being purchased by us.
The paying agent will promptly remit to each holder of Notes properly tendered the purchase price for the Notes, and the trustee will promptly authenticate and mail (or cause to be transferred by book-entry) to each holder a new Note equal in principal amount to any unpurchased portion of any Notes surrendered; provided that each new Note will be in a minimum principal amount of $2,000 or an integral multiple of $1,000 in excess thereof.
We will not be required to make an offer to repurchase the Notes upon a Change of Control Repurchase Event if a third party makes an offer in the manner, at the times and otherwise in compliance with the requirements for an offer made by us and such third party purchases all Notes properly tendered and not withdrawn under its offer.
The source of funds that will be required to repurchase Notes in the event of a Change of Control Repurchase Event will be our available cash or cash generated from our operations or other potential sources, including funds provided by a purchaser in the Change of Control transaction, borrowings, sales of assets or sales of equity. We cannot assure you that sufficient funds from such sources will be available at the time of any Change of Control Repurchase Event to make required repurchases of Notes tendered. The terms of the SVCP Credit Facility, the TCPC Funding II Facility and the BCIC Credit Facility provide that certain change of control and early repayment events, including the offer to repurchase the Notes or certain other indebtedness upon a change of control, will constitute an event of default thereunder entitling the lenders to accelerate any indebtedness outstanding under the SVCP Credit Facility, the TCPC Funding II Facility and/or the BCIC Credit Facility at that time and to terminate the SVCP Credit Facility, the TCPC Funding II Facility and/or the BCIC Credit Facility. In addition, the note purchase agreement governing the BCIC Notes contain a provision that would require BCIC Merger Sub to offer to purchase the BCIC Notes upon the occurrence of a change in control. A failure to purchase any tendered BICIC Notes would constitute an event of default under the note purchase agreement for the BCIC Notes, which would, in turn, also constitute a default under the SVCP Credit Facility, the TCPC Funding II Facility and the BCIC Credit Facility and the indenture governing the Notes. See “Management’s Discussion and Analysis of Financial Condition and Results of Operations—Liquidity and capital resources” in our Quarterly Report on Form 10-Q for the fiscal quarter ended March 31, 2024 for a general discussion of our indebtedness. Our future debt instruments may contain similar restrictions and provisions. It is possible that we will not have sufficient funds at the time of the Change of Control Repurchase Event to make the required repurchase of the Notes and/or our other debt. See “Risks—We may or may not have the ability to raise the funds necessary to repurchase the Notes upon a Change of Control Repurchase Event, and our debt may contain limitations on our ability to pay cash upon repurchase of the Notes.”
The definition of “Change of Control” includes a phrase relating to the direct or indirect sale, transfer, conveyance or other disposition of “all or substantially all” of our properties or assets and those of our subsidiaries taken as a whole. Although there is a limited body of case law interpreting the phrase “substantially all,” there is no precise, established definition of the phrase under applicable law. Accordingly, the ability of a holder of Notes to require us to repurchase the Notes as a result of a sale, transfer, conveyance or other disposition of less than all of our assets and the assets of our subsidiaries taken as a whole to another person or group may be uncertain.
S-19

TABLE OF CONTENTS

For purposes of the Notes:
“Below Investment Grade Rating Event” means the Notes are downgraded below Investment Grade by both Rating Agencies during the period commencing on the date of the public notice of an arrangement that results in a Change of Control and terminating on the date that is 60 days following public notice of the occurrence of a Change of Control (which period shall be extended so long as the rating of the Notes is under publicly announced consideration for possible downgrade by a Rating Agency); provided that a Below Investment Grade Rating Event otherwise arising by virtue of a particular reduction in rating shall not be deemed to have occurred in respect of a particular Change of Control (and thus shall not be deemed a Below Investment Grade Rating Event for purposes of the definition of Change of Control Repurchase Event hereunder) if the Rating Agency making the reduction in rating to which this definition would otherwise apply does not announce or publicly confirm or inform the trustee in writing at its request that the reduction was the result, in whole or in part, of any event or circumstance comprised of or arising as a result of, or in respect of, the applicable Change of Control (whether or not the applicable Change of Control shall have occurred at the time of the Below Investment Grade Rating Event).
“Change of Control” means the occurrence of any of the following:
(1)
the direct or indirect sale, lease, transfer, conveyance or other disposition (other than by way of merger or consolidation) in one or a series of related transactions, of all or substantially all of the assets of BlackRock TCP Capital Corp. and its Controlled Subsidiaries taken as a whole to any “person” or “group” (as those terms are used in Section 13(d)(3) of the Exchange Act), other than to any Permitted Holders; provided that, for the avoidance of doubt, a pledge of assets pursuant to any secured debt instrument of BlackRock TCP Capital Corp. or its Controlled Subsidiaries shall not be deemed to be any such sale, lease, transfer, conveyance or disposition;
(2)
the consummation of any transaction (including, without limitation, any merger or consolidation) the result of which is that any “person” or “group” (as those terms are used in Section 13(d)(3) of the Exchange Act) (other than any Permitted Holders) becomes the “beneficial owner” (as defined in Rules 13d-3 and 13d-5 under the Exchange Act), directly or indirectly, of more than 50% of the outstanding Voting Stock of BlackRock TCP Capital Corp., measured by voting power rather than number of shares; or
(3)
the approval by BlackRock TCP Capital Corp.’s stockholders of any plan or proposal relating to the liquidation or dissolution of BlackRock TCP Capital Corp.
“Change of Control Repurchase Event” means the occurrence of a Change of Control and a Below Investment Grade Rating Event.
“Controlled Subsidiary” means any subsidiary of BlackRock TCP Capital Corp., 50% or more of the outstanding equity interests of which are owned by BlackRock TCP Capital Corp. and its direct or indirect subsidiaries and of which BlackRock TCP Capital Corp. possesses, directly or indirectly, the power to direct or cause the direction of the management or policies, whether through the ownership of voting equity interests, by agreement or otherwise.
“Fitch” means Fitch Ratings, Inc., and its successors.
“Investment Grade” means, as applicable, a rating of BBB- or better by Fitch (or its equivalent under any successor rating categories of Fitch) or Baa3 or better by Moody’s (or its equivalent under any successor rating categories of Moody’s) (or, in each case, if such Rating Agency ceases to rate the Notes for reasons outside of our control, the equivalent investment grade credit rating from any Rating Agency selected by us as a replacement Rating Agency).
“Moody’s” means Moody’s Investor Service, Inc. and its successors.
“Permitted Holders” means (i) us, (ii) one or more of our Controlled Subsidiaries and (iii) Tennenbaum Capital Partners, LLC or any affiliate of Tennenbaum Capital Partners, LLC that is organized under the laws of a jurisdiction located in the United States of America and in the business of managing or advising clients.
“Rating Agencies” means:
(1)
each of Fitch and Moody’s; and
S-20

TABLE OF CONTENTS

(2)
if either Fitch or Moody’s ceases to rate the Notes or fails to make a rating of the Notes publicly available for reasons outside of our control, a “nationally recognized statistical rating organization” as defined in Section (3)(a)(62) of the Exchange Act selected by us as a replacement agency for Fitch or Moody’s, or either of them, as the case may be.
“Voting Stock” as applied to stock of any person, means shares, interests, participations or other equivalents in the equity interest (however designated) in such person having ordinary voting power for the election of a majority of the directors (or the equivalent) of such person, other than shares, interests, participations or other equivalents having such power only by reason of the occurrence of a contingency.
Covenants
In addition to the covenants described in the base indenture, the following covenants shall apply to the Notes. To the extent of any conflict or inconsistency between the base indenture and the following covenants, the following covenants shall govern:
Merger, Consolidation or Sale of Assets
The indenture provides that we will not merge or consolidate with or into any other person (other than a merger of a wholly owned subsidiary into us), or sell, transfer, lease, convey or otherwise dispose of all or substantially all our property (provided that, for the avoidance of doubt, a pledge of assets pursuant to any secured debt instrument of BlackRock TCP Capital Corp. or its Controlled Subsidiaries shall not be deemed to be any such sale, transfer, lease, conveyance or disposition) in any one transaction or series of related transactions unless:
we are the surviving person (the “Surviving Person”) or the Surviving Person (if other than us) formed by such merger or consolidation or to which such sale, transfer, lease, conveyance or disposition is made shall be a corporation or limited liability company organized and existing under the laws of the United States of America or any state or territory thereof;
the Surviving Person (if other than us) expressly assumes, by supplemental indenture in form reasonably satisfactory to the trustee, executed and delivered to the trustee by such Surviving Person, the due and punctual payment of the principal of, and premium, if any, and interest on, all the Notes outstanding, and the due and punctual performance and observance of all the covenants and conditions of the indenture to be performed by us;
immediately before and immediately after giving effect to such transaction or series of related transactions, no default or event of default shall have occurred and be continuing; and
we shall deliver, or cause to be delivered, to the trustee, an officers’ certificate and an opinion of counsel, each stating that such transaction and the supplemental indenture, if any, in respect thereto, comply with this covenant and that all conditions precedent in the indenture relating to such transaction have been complied with.
For the purposes of this covenant, the sale, transfer, lease, conveyance or other disposition of all the property of one or more of our subsidiaries, which property, if held by us instead of such subsidiaries, would constitute all or substantially all of our property on a consolidated basis, shall be deemed to be the transfer of all or substantially all of our property.
Although there is a limited body of case law interpreting the phrase “substantially all,” there is no precise established definition of the phrase under applicable law. Accordingly, in certain circumstances there may be a degree of uncertainty as to whether a particular transaction would involve “all or substantially all” of the properties or assets of a person. As a result, it may be unclear as to whether the merger, consolidation or sale of assets covenant would apply to a particular transaction as described above absent a decision by a court of competent jurisdiction. Although these types of transactions are permitted under the indenture, certain of the foregoing transactions could constitute a Change of Control that results in a Change of Control Repurchase Event permitting each holder to require us to repurchase the Notes of such holder as described above.
An assumption by any person of obligations under the Notes and the indenture might be deemed for U.S. federal income tax purposes to be an exchange of the Notes for new Notes by the holders thereof, resulting in recognition of gain or loss for such purposes and possibly other adverse tax consequences to the holders. Holders should consult their own tax advisors regarding the tax consequences of such an assumption.
S-21

TABLE OF CONTENTS

Other Covenants
We agree that for the period of time during which the Notes are outstanding, we will not violate, whether or not we are subject to, Section 18(a)(1)(A) as modified by Section 61(a)(1) of the 1940 Act or any successor provisions (giving effect to any exemptive relief granted to us by the SEC).
If, at any time, we are not subject to the reporting requirements of Sections 13 or 15(d) of the Exchange Act to file any periodic reports with the SEC, we agree to furnish to holders of the Notes and the trustee, for the period of time during which the Notes are outstanding, our audited annual consolidated financial statements, within 90 days of our fiscal year end, and unaudited interim consolidated financial statements, within 45 days of our fiscal quarter end (other than our fourth fiscal quarter). All such financial statements will be prepared, in all material respects, in accordance with GAAP, as applicable.
Events of Default
Each of the following is an event of default:
(1)
default in the payment of any interest upon any Note when due and payable and the default continues for a period of 30 days;
(2)
default in the payment of the principal of (or premium, if any, on) any Note when it becomes due and payable at its maturity including upon any redemption date or required repurchase date;
(3)
our failure for 60 consecutive days after written notice from the trustee or the holders of at least 25% in principal amount of the Notes then outstanding has been received to comply with any of our other agreements contained in the Notes or indenture;
(4)
default by us or any of our significant subsidiaries, as defined in Article 1, Rule 1-02 of Regulation S-X under the Exchange Act (but excluding any subsidiary which is (a) a non-recourse or limited recourse subsidiary, (b) a bankruptcy remote special purpose vehicle or (c) is not consolidated with BlackRock TCP Capital Corp. for purposes of GAAP), with respect to any mortgage, agreement or other instrument under which there may be outstanding, or by which there may be secured or evidenced, any indebtedness for money borrowed in excess of $50 million in the aggregate of us and/or any such subsidiary, whether such indebtedness now exists or shall hereafter be created (i) resulting in such indebtedness becoming or being declared due and payable or (ii) constituting a failure to pay the principal or interest of any such debt when due and payable at its stated maturity, upon required repurchase, upon declaration of acceleration or otherwise, unless, in either case, such indebtedness is discharged, or such acceleration is rescinded, stayed or annulled, within a period of 30 calendar days after written notice of such failure is given to us by the trustee or to us and the trustee by the holders of at least 25% in aggregate principal amount of the Notes then outstanding;
(5)
pursuant to Section 18(a)(1)(C)(ii) and Section 61 of the Investment Company Act, on the last business day of each of 24 consecutive calendar months, any class of securities shall have an asset coverage (as such term is used in the Investment Company Act) of less than 100%; or
(6)
certain events of bankruptcy, insolvency or reorganization involving us occur and remain undischarged or unstayed for a period of 60 days.
If an event of default occurs and is continuing, then and in every such case (other than an event of default specified in item (6) above) the trustee or the holders of at least 25% in principal amount of the outstanding Notes may declare the entire principal amount of Notes to be due and immediately payable, by a notice in writing to us (and to the trustee if given by the holders), and upon any such declaration such principal or specified portion thereof shall become immediately due and payable. Notwithstanding the foregoing, in the case of the event of default described in item (6) above, 100% of the principal of and accrued and unpaid interest on the Notes will automatically become due and payable.
At any time after a declaration of acceleration with respect to the Notes has been made and before a judgment or decree for payment of the money due has been obtained by the trustee, the holders of a majority in principal amount of the outstanding Notes, by written notice to us and the trustee, may rescind and annul such declaration and its consequences if (i) we have paid or deposited with the trustee a sum sufficient to pay all overdue installments of interest, if any, on all outstanding Notes, the principal of (and premium, if any, on) all
S-22

TABLE OF CONTENTS

outstanding Notes that have become due otherwise than by such declaration of acceleration and interest thereon at the rate or rates borne by or provided for in such Notes, to the extent that payment of such interest is lawful interest upon overdue installments of interest at the rate or rates borne by or provided for in such Notes, and all sums paid or advanced by the trustee and the reasonable compensation, expenses, disbursements and advances of the trustee, its agents and counsel, and (ii) all events of default with respect to the Notes, other than the nonpayment of the principal of (or premium, if any, on) or interest on such Notes that have become due solely by such declaration of acceleration, have been cured or waived. No such rescission will affect any subsequent default or impair any right consequent thereon.
No holder of Notes will have any right to institute any proceeding, judicial or otherwise, with respect to the indenture, or for the appointment of a receiver or trustee, or for any other remedy under the indenture, unless:
(i)
such holder has previously given written notice to the trustee of a continuing event of default with respect to the Notes;
(ii)
the holders of not less than 25% in principal amount of the outstanding Notes shall have made written request to the trustee to institute proceedings in respect of such event of default;
(iii)
such holder or holders have offered to the trustee indemnity against the costs satisfactory to the trustee, expenses and liabilities to be incurred in compliance with such request;
(iv)
the trustee for 60 days after its receipt of such notice, request and offer of indemnity has failed to institute any such proceeding; and
(v)
no direction inconsistent with such written request has been given to the trustee during such 60-day period by the holders of a majority in principal amount of the outstanding Notes.
Notwithstanding any other provision in the indenture, the holder of any Note shall have the right, which is absolute and unconditional, to receive payment of the principal of (and premium, if any, on) and interest, if any, on such Note on the stated maturity or maturity expressed in such Note (or, in the case of redemption, on the redemption date or, in the case of repayment at the option of the holders, on the repayment date) and to institute suit for the enforcement of any such payment, and such rights shall not be impaired without the consent of such holder.
The trustee shall be under no obligation to exercise any of the rights or powers vested in it by the indenture at the request or direction of any of the holders of the Notes unless such holders shall have offered to the trustee security or indemnity satisfactory to the trustee against the costs, expenses and liabilities which might be incurred by it in compliance with such request or direction. Subject to the foregoing, the holders of a majority in principal amount of the outstanding Notes shall have the right to direct the time, method and place of conducting any proceeding for any remedy available to the trustee or exercising any trust or power conferred on the trustee with respect to the Notes; provided that (i) such direction shall not be in conflict with any rule of law or with this indenture, (ii) the trustee may take any other action deemed proper by the trustee that is not inconsistent with such direction and (iii) the trustee need not take any action that it determines in good faith may involve it in personal liability or be unjustly prejudicial to the holders of Notes not consenting.
The holders of not less than a majority in principal amount of the outstanding Notes may on behalf of the holders of all of the Notes waive any past default under the indenture with respect to the Notes and its consequences, except a default (i) in the payment of (or premium, if any, on) or interest, if any, on any Note, or (ii) in respect of a covenant or provision of the indenture which cannot be modified or amended without the consent of the holder of each outstanding Note affected. Upon any such waiver, such default shall cease to exist, and any event of default arising therefrom shall be deemed to have been cured, for every purpose, but no such waiver shall extend to any subsequent or other default or event of default or impair any right consequent thereto.
We are required to deliver to the trustee, within 120 days after the end of each fiscal year, an officers’ certificate stating that to the knowledge of the signers whether we are in default in the performance of any of the terms, provisions or conditions of the indenture.
Within 90 days after the occurrence of any default under the indenture with respect to the Notes, the trustee shall transmit notice to the holders of the Notes of any such default that is actually known to the trustee, unless such default shall have been cured or waived; provided, however, that, except in the case of a default in the payment of the principal of (or premium, if any, on) or interest, if any, on any Note, the trustee shall be
S-23

TABLE OF CONTENTS

protected in withholding such notice if and so long as the board of directors, the executive committee or a trust committee of directors of the trustee in good faith determines that withholding of such notice is in the interest of the holders of the Notes. The trustee shall not be deemed to have knowledge or notice of the occurrence of any default or event of default, unless a responsible trust officer of the trustee shall have received written notice from the us or a holder describing such default or event of default, and stating that such notice is a notice of default or event of default.
Satisfaction and Discharge; Defeasance
We may satisfy and discharge our obligations under the indenture that have not already been delivered to the trustee for cancellation and which have either become due and payable or are by their terms due and payable within one year (or scheduled for redemption within one year) by irrevocably depositing with the trustee money in an amount sufficient to pay and discharge the entire indebtedness on the Notes not previously delivered to the trustee for cancellation, for principal and any premium and interest to the date of such deposit (in the case of Notes which have become due and payable) or to the stated maturity or redemption date, as the case may be and we have paid all other sums payable under the applicable indenture. Such discharge is subject to terms contained in the indenture.
In addition, the Notes are subject to defeasance and covenant defeasance, in each case, in accordance with the terms of the indenture. Defeasance means that, subject to the satisfaction of certain conditions, including, but not limited to, (i) depositing in trust for the benefit of the holders of the Notes a combination of money and U.S. government or U.S. government agency notes or bonds that will generate enough cash to make interest, principal and any other payments on the Notes on their various due date and (ii) delivering to the Trustee an opinion of counsel stating that (a) we have received from, or there has been published by, the Internal Revenue Service (the “IRS”) a ruling, or (b) since the date of execution of the indenture, there has been a change in the applicable federal income tax law, in either case to the effect that, and based thereon, the holders of the Notes and any coupons appertaining thereto will not recognize income, gain or loss for federal income tax purposes as a result of such defeasance and will be subject to federal income tax on the same amounts, in the same manner and at the same times as would have been the case if such defeasance had not occurred, we can legally release ourselves from all payment and other obligations on the Notes. Covenant defeasance means that, subject to the satisfaction of certain conditions, including, but not limited to, (i) depositing in trust for the benefit of the holders of the Notes a combination of money and U.S. government or U.S. government agency notes or bonds that will generate enough cash to make interest, principal and any other payments on the Notes on their various due dates and (ii) delivering to the Trustee an opinion of counsel to the effect that the holders of the Notes and any coupons appertaining thereto will not recognize income, gain or loss for federal income tax purposes as a result of such covenant defeasance and will be subject to federal income tax on the same amounts, in the same manner and at the same times as would have been the case if such covenant defeasance had not occurred, we will be released from some of the restrictive covenants in the indenture.
Trustee
U.S. Bank Trust Company, National Association is the trustee, security registrar and paying agent. U.S. Bank Trust Company, National Association, in each of its capacities, including, without limitation, as trustee, security registrar and paying agent, assumes no responsibility for the accuracy or completeness of the information concerning us or our affiliates or any other party contained in this document or the related documents or for any failure by us or any other party to disclose events that may have occurred and may affect the significance or accuracy of such information, or for any information provided to it by us, including, but not limited to, settlement amounts and any other information.
We may maintain banking relationships in the ordinary course of business with the trustee and its affiliates.
Governing Law
The indenture provides that it and the Notes shall be governed by and construed in accordance with the laws of the State of New York, without regard to principles of conflicts of laws that would cause the application of laws of another jurisdiction.
S-24

TABLE OF CONTENTS

Book Entry, Settlement and Clearance
Global Notes
The Notes will be initially issued in the form of one or more registered Notes in global form, without interest coupons (the “Global Notes”). Upon issuance, each of the Global Notes will be deposited with the trustee as custodian for DTC and registered in the name of Cede & Co., as nominee of DTC.
Ownership of beneficial interests in a Global Note will be limited to persons who have accounts with DTC (“DTC participants”) or persons who hold interests through DTC participants. We expect that under procedures established by DTC:
upon deposit of a Global Note with DTC’s custodian, DTC will credit portions of the principal amount of the Global Note to the accounts of the DTC participants designated by the underwriters; and
ownership of beneficial interests in a Global Note will be shown on, and transfer of ownership of those interests will be effected only through, records maintained by DTC (with respect to interests of DTC participants) and the records of DTC participants (with respect to other owners of beneficial interests in the Global Note).
Beneficial interests in Global Notes may not be exchanged for Notes in physical, certificated form except in the limited circumstances described below.
Book-Entry Procedures for Global Notes
All interests in the Global Notes will be subject to the operations and procedures of DTC. We provide the following summary of those operations and procedures solely for the convenience of investors. The operations and procedures of DTC are controlled by that settlement system and may be changed at any time. Neither we nor the underwriters are responsible for those operations or procedures.
DTC has advised us that it is:
a limited purpose trust company organized under the laws of the State of New York;
a “banking organization” within the meaning of the New York State Banking Law;
a member of the Federal Reserve System;
a “clearing corporation” within the meaning of the Uniform Commercial Code; and
a “clearing agency” registered under Section 17A of the Exchange Act.
DTC was created to hold securities for its participants and to facilitate the clearance and settlement of securities transactions between its participants through electronic book-entry changes to the accounts of its participants. DTC’s participants include securities brokers and dealers, including the underwriters; banks and trust companies; clearing corporations and other organizations. Indirect access to DTC’s system is also available to others such as banks, brokers, dealers and trust companies; these indirect participants clear through or maintain a custodial relationship with a DTC participant, either directly or indirectly. Investors who are not DTC participants may beneficially own securities held by or on behalf of DTC only through DTC participants or indirect participants in DTC.
So long as DTC’s nominee is the registered owner of a Global Note, that nominee will be considered the sole owner or holder of the Notes represented by that Global Note for all purposes under the indenture. Except as provided below, owners of beneficial interests in a Global Note:
will not be entitled to have Notes represented by the Global Note registered in their names;
will not receive or be entitled to receive physical, certificated Notes; and
will not be considered the owners or holders of the Notes under the indenture for any purpose, including with respect to the giving of any direction, instruction or approval to the trustee under the indenture.
S-25

TABLE OF CONTENTS

As a result, each investor who owns a beneficial interest in a Global Note must rely on the procedures of DTC to exercise any rights of a holder of Notes under the indenture (and, if the investor is not a participant or an indirect participant in DTC, on the procedures of the DTC participant through which the investor owns its interest).
Payments of principal and interest with respect to the Notes represented by a Global Note will be made by the trustee to DTC’s nominee as the registered holder of the Global Note. Neither we nor the Trustee will have any responsibility or liability for the payment of amounts to owners of beneficial interests in a Global Note, for any aspect of the records relating to or payments made on account of those interests by DTC, or for maintaining, supervising or reviewing any records of DTC relating to those interests.
Payments by participants and indirect participants in DTC to the owners of beneficial interests in a Global Note will be governed by standing instructions and customary industry practice and will be the responsibility of those participants or indirect participants and DTC.
Transfers between participants in DTC will be effected under DTC’s procedures and will be settled in same day funds.
Certificated Notes
Notes in physical, certificated form will be issued and delivered to each person that DTC identifies as a beneficial owner of the related Notes only if:
DTC notifies us at any time that it is unwilling or unable to continue as depositary for the Global Notes and a successor depositary is not appointed within 90 days;
DTC ceases to be registered as a clearing agency under the Exchange Act and a successor depositary is not appointed within 90 days; or
an event of default with respect to the Notes has occurred and is continuing and such beneficial owner requests that its Notes be issued in physical, certificated form.
S-26

TABLE OF CONTENTS

U.S. FEDERAL INCOME TAX CONSIDERATIONS FOR NON-U.S. HOLDERS
The following is a general summary of U.S. federal income tax considerations generally applicable to the ownership and disposition of the Notes by Non-U.S. Holders (as defined herein). This discussion is based upon the Internal Revenue Code of 1986, as amended (the “Code”), Treasury Regulations and judicial decisions and administrative interpretations thereof, all as of the date hereof and all of which are subject to change or differing interpretations, possibly with retroactive effect. No ruling from the IRS has been or will be sought regarding any matter discussed herein. No assurance can be given that the IRS would not assert, or that a court would not sustain, a position contrary to any of the tax aspects set forth below.
This discussion applies only to a Non-U.S. Holder that acquires the Notes for cash pursuant to this offering at the issue price of the Notes (i.e., the first price at which a substantial amount of the Notes is sold for cash other than to bond houses, brokers or similar persons or organizations acting in the capacity of underwriters, placement agents or wholesalers) and that holds the Notes as a capital asset (generally, property held for investment) under the Code. This discussion does not address any U.S. federal estate or gift tax consequences or any state, local or non-U.S. tax consequences. In addition, this discussion does not address all aspects of U.S. federal income taxation that may be applicable to investors in light of their particular circumstances, or to investors subject to special treatment under U.S. federal income tax law, including:
banks, insurance companies or other financial institutions;
pension plans or trusts;
real estate investment trusts;
regulated investment companies;
persons subject to the alternative minimum tax;
cooperatives;
tax-exempt organizations;
dealers in securities;
traders in securities that have elected the mark-to-market method of accounting for their securities;
former U.S. citizens or former long-term residents of the United States;
persons deemed to sell the Notes under the constructive sale provisions of the Code; or
persons that hold the Notes as part of a straddle, hedge, conversion transaction or other integrated investment.
For purposes of this summary, the term “Non-U.S. Holder” means a beneficial owner of a Note that, for U.S. federal income tax purposes, is neither a partnership nor any of the following:
an individual who is a citizen or resident of the United States;
a corporation, or other entity treated as a corporation for U.S. federal income tax purposes, that is created or organized under the laws of the United States, any of the States or the District of Columbia;
an estate the income of which is subject to U.S. federal income taxation regardless of its source; or
a trust (A) if a court within the United States is able to exercise primary supervision over its administration and one or more United States persons have the authority to control all substantial decisions of such trust, or (B) that has made a valid election to be treated as a United States person for U.S. federal income tax purposes.
If a partnership (including any entity or arrangement treated as a partnership for U.S. federal income tax purposes) owns Notes, the tax treatment of a partner in the partnership will depend upon the status of the partner and the activities of the partnership. Partners in a partnership that owns the Notes should consult their tax advisors as to the particular U.S. federal income tax consequences applicable to them.
S-27

TABLE OF CONTENTS

We encourage investors to consult their tax advisors regarding the specific consequences of an investment in the Notes, including tax reporting requirements, the applicability of U.S. federal, state or local and foreign tax laws, eligibility for the benefits of any applicable tax treaty and the effect of any possible changes in the tax laws.
Interest on the Notes
Interest paid or accrued to a Non-U.S. Holder generally will not be subject to U.S. federal income or withholding tax if the interest is not effectively connected with the Non-U.S. Holder’s conduct of a trade or business within the United States and the Non-U.S. Holder:
does not own, actually or constructively, 10% or more of the total combined voting power of all classes of our stock entitled to vote;
is not a “controlled foreign corporation” (within the meaning of the Code) with respect to which we are, directly or indirectly, a “related person”; and
provides its name and address, and certifies, under penalties of perjury, that it is not a United States person and that no withholding is required pursuant to the Foreign Account Tax Compliance Act (discussed below) on a properly executed IRS Form W-8BEN or W-8BEN-E or other applicable form.
If a Non-U.S. Holder does not qualify for an exemption under these rules, interest paid on the Notes will generally be subject to withholding tax at the rate of 30% (or lower applicable treaty rate). Interest effectively connected with a Non-U.S. Holder’s conduct of a U.S. trade or business (and, if required by an applicable income tax treaty, which is attributable to a U.S. permanent establishment), however, would not be subject to the withholding tax so long as the Non-U.S. Holder provides us or our paying agent with a valid certification (currently on IRS Form W-8ECI), and instead such interest income would generally be subject to U.S. federal income tax on a net basis at the tax rates applicable to United States persons generally. In addition, if a Non-U.S. Holder is a foreign corporation and the interest is effectively connected with its conduct of a U.S. trade or business, it may also be subject to a 30% (or lower applicable treaty rate) branch profits tax on its effectively connected earnings and profits for the taxable year, subject to adjustments. To claim the benefit of a tax treaty, a Non-U.S. Holder must provide a properly executed IRS Form W-8BEN or W-8BEN-E (or other applicable form) to us or our paying agent before the payment of interest and may be required to obtain a U.S. taxpayer identification number and provide documentary evidence issued by foreign governmental authorities to prove residence in the foreign country.
Sale, exchange, retirement, redemption or other taxable disposition of the Notes
Any gain recognized by a Non-U.S. Holder on the sale, exchange, retirement, redemption or other taxable disposition of the Notes (except with respect to accrued and unpaid interest, which would be taxed as described under “Interest on the Notes” above) generally will not be subject to U.S. federal income tax unless:
the Non-U.S. Holder’s gain is effectively connected with its conduct of a U.S. trade or business (and, if required under an applicable income tax treaty, is attributable to a U.S. permanent establishment); or
the Non-U.S. Holder is a nonresident alien individual present in the United States for 183 or more days in the taxable year within which the sale, exchange, retirement, redemption or other disposition takes place and certain other requirements are met.
If a Non-U.S. Holder is a holder described in the first bullet point above, the gain derived from the sale, exchange, retirement, redemption or other taxable disposition of its Notes generally will be subject to U.S. federal income tax on a net basis at the tax rates applicable to United States persons generally. In addition, if such Non-U.S. Holder is a foreign corporation, it may also be subject to a 30% (or lower applicable treaty rate) branch profits tax on its effectively connected earnings and profits for the taxable year, subject to adjustments. If a Non-U.S. Holder is a holder described in the second bullet point above, it will be subject to a flat 30% U.S. federal income tax rate (or lower applicable treaty rate) on the gain derived from the sale, exchange, retirement, redemption or other taxable disposition of its Notes, which may be offset by U.S.-source capital losses.
S-28

TABLE OF CONTENTS

Foreign Account Tax Compliance Act
U.S. federal withholding at a rate of 30% will be required on interest in respect of Notes held by or through “foreign financial institutions” (as defined in the Code), including investment funds, unless such institution enters into an agreement with the Secretary of the Treasury to report, on an annual basis, information with respect to interests in, and accounts maintained by, the institution to the extent such interests or accounts are held by certain United States persons or by certain non-U.S. entities that are wholly or partially owned by United States persons and to withhold on certain payments. Accordingly, the entity through which Notes are held will affect the determination of whether such withholding is required. Similarly, interest in respect of Notes held by an investor that is a “non-financial foreign entity” (as defined in the Code) will be subject to U.S. federal withholding tax at a rate of 30%, unless such entity either (i) certifies to us that such entity does not have any “substantial United States owners” (as defined in the Code) or (ii) provides certain information regarding the entity’s “substantial United States owners” (generally by providing a properly executed IRS Form W-8BEN-E), which the applicable withholding agent will in turn provide to the Secretary of the Treasury. An intergovernmental agreement between the United States and an applicable foreign country, or future guidance, may modify these requirements. Non-U.S. Holders are encouraged to consult with their tax advisors regarding the possible implications of these requirements on their investment in the Notes.
NON-U.S. HOLDERS SHOULD CONSULT ANY APPLICABLE INCOME TAX TREATIES THAT MAY PROVIDE FOR DIFFERENT RULES. IN ADDITION, NON-U.S. HOLDERS ARE URGED TO CONSULT THEIR TAX ADVISORS REGARDING THE TAX CONSEQUENCES OF THE OWNERSHIP AND DISPOSITION OF THE NOTES. THE DISCUSSION SET FORTH HEREIN DOES NOT CONSTITUTE TAX ADVICE, AND POTENTIAL INVESTORS SHOULD CONSULT THEIR OWN TAX ADVISORS CONCERNING THE TAX CONSIDERATIONS RELEVANT TO THEIR PARTICULAR SITUATION.
S-29

TABLE OF CONTENTS

UNDERWRITING
Subject to the terms and conditions contained in an underwriting agreement, dated as of the date of this prospectus supplement between the Company and the underwriters named below, for whom Morgan Stanley & Co. LLC is acting as representative, the Company has agreed to sell to each underwriter, and each underwriter has severally and not jointly agreed to purchase from the Company, the principal amount of Notes that appears opposite its name in the table below:
Underwriter
Principal
Amount of
Notes
Morgan Stanley & Co. LLC
$   
Total
$
The underwriters are offering the Notes subject to their acceptance and receipt of the Notes from the Company, subject to prior sale, and subject to the underwriters’ right to reject any order in whole or in part. The underwriting agreement provides that the obligations of the several underwriters to pay for and accept delivery of the Notes offered by this prospectus supplement are subject to certain conditions, such as the receipt by the underwriters of legal opinions. The underwriters are obligated to take and pay for all of the Notes offered by this prospectus supplement if any such Notes are taken.
Notes sold by the underwriters to the public will initially be offered at the initial public offering price set forth on the cover of this prospectus supplement. Any Notes sold by the underwriters to securities dealers may be sold at a discount from the initial public offering price of up to     % of the principal amount of the Notes. Any such securities dealers may resell any Notes purchased from the underwriters to certain other brokers or dealers at a discount from the initial public offering price of up to     % of the principal amount of the Notes. If all the Notes are not sold at the initial offering price, the underwriters may change the offering price and the other selling terms. The underwriters may offer and sell notes through certain of their affiliates.
The Notes are new issues of securities with no established trading markets. We do not intend to apply for the Notes to be listed on any securities exchange or to arrange for the Notes to be quoted on any quotation system. Certain of the underwriters have advised us that they intend to make markets in the Notes, but they are not obligated to do so. The underwriters may discontinue any market making in the Notes at any time without notice at their sole discretion. Accordingly, we cannot assure you that a liquid trading market will develop for the Notes, that you will be able to sell your Notes at a particular time or that the prices you receive when you sell will be favorable. If the Notes are traded, they may trade at a discount from their initial offering price, depending on prevailing interest rates, the market for similar securities, our operating performance and financial condition, general economic conditions and other factors.
We estimate that our share of the total expenses of the offering, excluding underwriting discounts, will be approximately $     . We have agreed to indemnify the several underwriters against, or contribute to payments that the underwriters may be required to make in respect of, certain liabilities, including certain liabilities under the Securities Act.
We expect to deliver the Notes against payment for the Notes on     , 2024, which is the   business day following the date of the pricing of the Notes (“T+ ”). Under Rule 15c6-1 promulgated under the Exchange Act, trades in the secondary market generally are required to settle in two business days, unless the parties to any such trade expressly agree otherwise. Accordingly, purchasers who wish to trade the Notes offered hereby prior to the date that is two business days preceding the settlement date will be required, by virtue of the fact that the Notes offered hereby initially will settle in T+  business days, to specify an alternate settlement arrangement at the time of any such trade to prevent a failed settlement.
No Sales of Similar Securities
Subject to certain exceptions, we have agreed not to, directly or indirectly, offer, pledge, sell, contract to sell, grant any option to purchase, make any short sale, or otherwise transfer or dispose of any securities that are substantially similar to the Notes or file any registration statement under the Securities Act relating to such securities until the settlement date of this offering without first obtaining the written consent of the representatives. This consent may be given at any time without public notice.
S-30

TABLE OF CONTENTS

Stabilization and Short Positions
In connection with the offering of the Notes, the underwriters may purchase and sell Notes in the open market. These transactions may include short sales, stabilizing transactions and purchases to cover positions created by short sales. Short sales involve the sale by the underwriters of a greater number of Notes than they are required to purchase in the offering. Stabilizing transactions consist of certain bids or purchases made for the purpose of preventing or retarding a decline in the market prices of the Notes while the offering is in progress.
These activities by the underwriters, as well as other purchases by the underwriters for their own accounts, may stabilize, maintain or otherwise affect the market prices of the Notes. As a result, the prices of the Notes may be higher than the prices that otherwise might exist in the open market. If these activities are commenced, they may be discontinued by the underwriters at any time without notice. Neither we nor any of the underwriters make any representation or prediction as to the direction or magnitude of any effect that the transactions described above may have on the prices of the Notes. These transactions may be effected in the over-the-counter market or otherwise.
Other Relationships
The underwriters and their respective affiliates are full service financial institutions engaged in various activities, which may include sales and trading, commercial and investment banking, advisory, investment management, investment research, principal investment, hedging, market making, brokerage and other financial and non-financial activities and services. Certain of the underwriters and their respective affiliates have provided, and may in the future provide, a variety of these services to us and to persons and entities with relationships with us, for which they received or will receive customary fees and expenses.
Proceeds of this offering may be used to repay outstanding indebtedness, including indebtedness under the SVCP Credit Facility, the TCPC Funding II Facility and/or the BCIC Credit Facility. An affiliate of Morgan Stanley & Co. LLC, is a lender and the administrative agent under the TCPC Funding II Facility and a lender under the BCIC Credit Facility. Accordingly, to the extent any proceeds of this offering are used to repay outstanding indebtedness under the BCIC Credit Facility or the TCPC Funding II Facility, an affiliate of Morgan Stanley & Co. LLC may receive more than 5% of the proceeds of this offering.
In addition, in the ordinary course of their various business activities, the underwriters and their respective affiliates, officers, directors and employees may purchase, sell or hold a broad array of investments and actively traded securities, derivatives, loans, commodities, currencies, credit default swaps and other financial instruments for their own account and for the accounts of their customers, and such investment and trading activities may involve or relate to assets, securities and/or instruments of ours or our affiliates (directly, as collateral securing other obligations or otherwise) and/or persons and entities with relationships with us or our affiliates. Certain of the underwriters or their affiliates that have a lending relationship with us routinely hedge, and certain other underwriters or their affiliates may hedge, their credit exposure to us consistent with their customary risk management policies. Typically, such underwriters and their affiliates would hedge such exposure by entering into transactions which consist of either the purchase of credit default swaps or the creation of short positions in our securities, including potentially the Notes offered hereby. Any such credit default swaps or short positions could adversely affect future trading prices of the Notes offered hereby. The underwriters and their respective affiliates may also communicate independent investment recommendations, market color or trading ideas and/or publish or express independent research views in respect of such assets, securities or instruments and may at any time hold, or recommend to clients that they should acquire, long and/or short positions in such assets, securities and instruments.
Selling Restrictions
Canada
The Notes may be sold only to purchasers purchasing, or deemed to be purchasing, as principal that are accredited investors, as defined in National Instrument 45-106 Prospectus Exemptions or subsection 73.3(1) of the Securities Act (Ontario), and are permitted clients, as defined in National Instrument 31-103 Registration Requirements, Exemptions and Ongoing Registrant Obligations. Any resale of the Notes must be made in accordance with an exemption from, or in a transaction not subject to, the prospectus requirements of applicable securities laws.
S-31

TABLE OF CONTENTS

Securities legislation in certain provinces or territories of Canada may provide a purchaser with remedies for rescission or damages if this prospectus supplement and accompanying prospectus (including any amendment thereto) contain a misrepresentation, provided that the remedies for rescission or damages are exercised by the purchaser within the time limit prescribed by the securities legislation of the purchaser’s province or territory. The purchaser should refer to any applicable provisions of the securities legislation of the purchaser’s province or territory for particulars of these rights or consult with a legal advisor.
Pursuant to section 3A.3 of National Instrument 33-105 Underwriting Conflicts (NI 33-105), the underwriters are not required to comply with the disclosure requirements of NI 33-105 regarding underwriter conflicts of interest in connection with this offering.
Dubai International Financial Centre
This prospectus supplement and the accompanying prospectus relate to an Exempt Offer in accordance with the Offered Securities Rules of the Dubai Financial Services Authority (“DFSA”). This prospectus supplement and the accompanying prospectus are intended for distribution only to persons of a type specified in the Offered Securities Rules of the DFSA. It must not be delivered to, or relied on by, any other person. The DFSA has no responsibility for reviewing or verifying any documents in connection with Exempt Offers. The DFSA has not approved this prospectus supplement or the accompanying prospectus nor taken steps to verify the information set forth herein and has no responsibility for the prospectus. The Notes to which this prospectus supplement and the accompanying prospectus relate may be illiquid and/or subject to restrictions on their resale. Prospective purchasers of the Notes offered should conduct their own due diligence on the Notes. If you do not understand the contents of this prospectus supplement or the accompanying prospectus you should consult an authorized financial advisor.
In relation to its use in the Dubai International Finance Center (“DIFC”), this document is strictly private and confidential and is being distributed to a limited number of investors and must not be provided to any person other than the original recipient, and may not be reproduced or used for any other purpose. The interests in the Notes may not be offered or sold directly or indirectly to the public in the DIFC.
European Economic Area
The Notes are not intended to be offered, sold or otherwise made available to and should not be offered, sold or otherwise made available to any retail investor in the European Economic Area (the “EEA”). For these purposes, a retail investor means a person who is one (or more) of: (a) a retail client as defined in point (11) of Article 4(1) of Directive 2014/65/EU (as amended, “MiFID II”); (b) a customer within the meaning of Directive (EU) 2016/97 (as amended, the “Insurance Distribution Directive”), where that customer would not qualify as a professional client as defined in point (10) of Article 4(1) of MiFID II; or (c) not a qualified investor as defined in Regulation (EU) 2017/1129 (as amended, the “Prospectus Regulation”). Consequently, no key information document required by Regulation (EU) No 1286/2014 (as amended, the “PRIIPs Regulation”) for offering or selling the Notes or otherwise making them available to retail investors in the EEA has been prepared and therefore offering or selling the Notes or otherwise making them available to any retail investor in the EEA may be unlawful under the PRIIPs Regulation. This prospectus supplement has been prepared on the basis that any offer of Notes in any Member State of the EEA will be made pursuant to an exemption under the Prospectus Regulation from the requirement to publish a prospectus for offers of Notes. This prospectus supplement is not a prospectus for the purposes of the Prospectus Regulation.
United Kingdom
The Notes are not intended to be offered, sold or otherwise made available to and should not be offered, sold or otherwise made available to any retail investor in the United Kingdom (the “U.K.”). For these purposes, a retail investor means a person who is one (or more) of (a) a retail client, as defined in point (8) of Article 2 of Regulation (EU) 2017/565 as it forms part of domestic law by virtue of the European Union (Withdrawal) Act 2018 (the “EUWA”); (b) a customer within the meaning of the provisions of the Financial Services and Markets Act 2000 (as amended, the “FSMA”) and any rules or regulations made under the FSMA to implement Directive (EU) 2016/97, where that customer would not qualify as a professional client, as defined in point (8) of Article 2(1) of Regulation (EU) 600/2014 as it forms part of domestic law by virtue of the EUWA; or (c) not a qualified investor as defined in Regulation (EU) 2017/1129 as it forms part of domestic law by virtue of the
S-32

TABLE OF CONTENTS

EUWA (the “U.K. Prospectus Regulation”). Consequently, no key information document required by Regulation (EU) 1286/2014 as it forms part of domestic law by virtue of the EUWA (the “U.K. PRIIPs Regulation”) for offering or selling the Notes or otherwise making them available to retail investors in the U.K. has been prepared and therefore offering or selling the Notes or otherwise making them available to any retail investor in the U.K. may be unlawful under the U.K. PRIIPs Regulation. This prospectus supplement has been prepared on the basis that any offer of Notes in the U.K. will be made pursuant to an exemption under the U.K. Prospectus Regulation and the FSMA from the requirement to publish a prospectus for offers of Notes. This prospectus supplement is not a prospectus for the purposes of the U.K. Prospectus Regulation or the FSMA.
Switzerland
This prospectus supplement and the accompanying prospectus are not not intended to constitute an offer or solicitation to purchase or invest in the Notes. The Notes may not be publicly offered, directly or indirectly, in Switzerland within the meaning of the Swiss Financial Services Act (“FinSA”) and no application has or will be made to admit the Notes to trading on any trading venue (exchange or multilateral trading facility) in Switzerland. Neither this prospectus supplement, the accompany prospectus nor any other offering or marketing material relating to the Notes constitutes a prospectus pursuant to the FinSA, and neither this prospectus supplement, the accompanying prospectus nor any other offering or marketing material relating to the Notes may be publicly distributed or otherwise made publicly available in Switzerland.
S-33

TABLE OF CONTENTS

LEGAL MATTERS
Certain legal matters in connection with the Notes have been passed upon for the Company by Skadden, Arps, Slate, Meagher & Flom LLP, New York, New York and for the underwriters by Kirkland & Ellis LLP, Los Angeles, California and New York, New York.
EXPERTS
The financial statements of BlackRock TCP Capital Corp. and subsidiaries as of December 31, 2023 and 2022, and for each of the three years in the period ended December 31, 2023, incorporated by reference in this prospectus supplement, and the effectiveness of BlackRock TCP Capital Corp. and subsidiaries internal control over financial reporting have been audited by Deloitte & Touche LLP, an independent registered public accounting firm, as stated in their reports. Such financial statements are incorporated by reference in reliance upon the reports of such firm given their authority as experts in accounting and auditing.
The financial statements of BlackRock Capital Investment Corporation and subsidiaries as of December 31, 2023 and 2022, and for each of the three years in the period ended December 31, 2023, incorporated by reference in this prospectus supplement, have been audited by Deloitte & Touche LLP, an independent registered public accounting firm, as stated in their report. Such financial statements are incorporated by reference in reliance upon the report of such firm given their authority as experts in accounting and auditing.
ADDITIONAL INFORMATION
We have filed with the SEC a universal shelf registration statement on Form N-2, together with all amendments and related exhibits, under the Securities Act, with respect to the securities offered by this prospectus supplement and the accompanying prospectus. The registration statement contains additional information about us and the securities being registered by this prospectus supplement and the accompanying prospectus. This prospectus supplement and the accompanying prospectus do not contain all of the information set forth in the registration statement, including any exhibits and schedules it may contain. For further information concerning us or the securities we are offering, please refer to the registration statement. Statements contained in this prospectus supplement and the accompanying prospectus as to the contents of any contract or other document referred to describe the material terms thereof but are not necessarily complete and in each instance reference is made to the copy of any contract or other document filed as an exhibit to the registration statement. Each statement is qualified in all respects by this reference.
We file with or submit to the SEC annual, quarterly and current periodic reports, proxy statements and other information meeting the informational requirements of the Exchange Act. The SEC maintains an Internet website that contains reports, proxy and information statements and other information filed electronically by us with the SEC at http://www.sec.gov.
No dealer, salesperson or other individual has been authorized to give any information or to make any representation other than those contained in this prospectus supplement, the accompanying prospectus and any related free writing prospectus and, if given or made, such information or representations must not be relied upon as having been authorized by us or the underwriters. This prospectus supplement, the accompanying prospectus and any related free writing prospectus do not constitute an offer to sell or a solicitation of an offer to buy any securities in any jurisdiction in which such an offer or solicitation is not authorized or in which the person making such offer or solicitation is not qualified to do so, or to any person to whom it is unlawful to make such offer or solicitation. The information contained in this prospectus supplement, the accompanying prospectus and any related free writing prospectus, as well as information incorporated by reference, is current only as of the date of that information. Our business, financial condition, results of operations and prospects may have changed since that date. Neither the delivery of this prospectus supplement, the accompanying prospectus or any related free writing prospectus nor any sale made hereunder shall, under any circumstances, create any implication that there has been no change in our affairs or that information contained herein is current as of any time subsequent to the date hereof.
S-34

TABLE OF CONTENTS

PROSPECTUS

Common Stock
Preferred Stock
Debt Securities
Subscription Rights
Warrants
We (the “Company”) are an externally managed, closed-end, non-diversified management investment company that has elected to be regulated as a business development company under the Investment Company Act of 1940 (the “1940 Act”). Our investment objective is to achieve high total returns through current income and capital appreciation, with an emphasis on principal protection. We seek to achieve our investment objective primarily through investments in debt securities of middle-market companies, which we typically define as those with enterprise values between $100 million and $1.5 billion. While we intend to primarily focus on privately negotiated investments in debt of middle-market companies, we may make investments of all kinds and at all levels of the capital structure, including in equity interests such as preferred or common stock and warrants or options received in connection with our debt investments. Our investment activities will benefit from what we believe are the competitive advantages of our Advisor, including its diverse in-house skills, proprietary deal flow, and consistent and rigorous investment process focused on established, middle-market companies. We expect to generate returns through a combination of the receipt of contractual interest payments on debt investments and origination and similar fees, and, to a lesser extent, equity appreciation through options, warrants, conversion rights or direct equity investments.
Our common stock, preferred stock, debt securities, subscription rights to purchase our securities or warrants representing rights to purchase our securities (collectively, the “Securities”) may be offered at prices and on terms to be disclosed in one or more supplements to this prospectus. You should read this prospectus and the applicable prospectus supplement carefully before you invest in our Securities.
Neither the SEC nor any state securities commission has approved or disapproved of these securities or determined if this prospectus is truthful or complete. Any representation to the contrary is a criminal offense.
This prospectus contains important information you should know before investing in our Securities. Please read it carefully before you invest and keep it for future reference. We file annual, quarterly and current reports, proxy statements and other information about us with the Securities and Exchange Commission (the “SEC”). We maintain a website at http://www.tcpcapital.com and we make all of our annual, quarterly and current reports, proxy statements and other publicly filed information available, free of charge, on or through this website. You may also obtain free copies of our annual and quarterly reports and make stockholder inquiries by contacting us at Tennenbaum Capital Partners, LLC, c/o Investor Relations, 2951 28th Street, Suite 1000, Santa Monica, California 90405 or by calling us collect at (310) 566-1094. The SEC maintains a website at http://www.sec.gov where such information is available without charge upon request. Information contained on our website is not incorporated by reference into this prospectus, and you should not consider information contained on our website to be part of this prospectus.
The debt securities in which we typically invest are either rated below investment grade by independent rating agencies or would be rated below investment grade if such securities were rated by rating agencies. Below investment grade securities, which are often referred to as “hybrid securities,” “junk bonds” or “leveraged loans” are regarded as having predominantly speculative characteristics with respect to the issuer’s capacity to pay interest and repay principal. They may be illiquid and difficult to value and typically do not require repayment of principal prior to maturity, which potentially heightens the risk that we may lose all or part of our investment. In addition, a substantial majority of the Company’s debt investments include interest reset provisions that may make it more difficult for the borrowers to make debt repayments to the Company if the reset provision has the effect of increasing the applicable interest rate.
Shares of closed-end investment companies, including business development companies, frequently trade at a discount from their net asset value. If our shares trade at a discount to our net asset value, it will likely increase the risk of loss for purchasers in the offerings. Investing in our securities involves a high degree of risk, including credit risk and the risk of the use of leverage. Before buying any securities, you should read the discussion of the material risks of investing in our securities in “Risks” beginning on page 9 of this prospectus.
This prospectus may not be used to consummate sales of shares of our securities unless accompanied by a prospectus supplement.
The date of this prospectus is September 23, 2022.

TABLE OF CONTENTS

Our Securities may be offered directly to one or more purchasers, or through agents designated from time to time by us, or to or through underwriters or dealers. The prospectus supplement relating to the offering will identify any agents, underwriters or dealers involved in the sale of our Securities, and will disclose any applicable purchase price, fee, commission or discount arrangement between us and our agents, underwriters or dealers, or the basis upon which such amount may be calculated. We may not sell any of our Securities through agents, underwriters or dealers without delivery of the prospectus and a prospectus supplement describing the method and terms of the offering of such Securities. Our common stock is traded on The NASDAQ Global Select Market under the symbol “TCPC.” As of September 22, 2022, the last reported sales price for our common stock was $12.14. Our net asset value per share of our common stock at June 30, 2022 was $13.97.
Tennenbaum Capital Partners, LLC (the “Advisor”) serves as our investment advisor. Our Advisor is a wholly-owned, indirect subsidiary of BlackRock, Inc. (together with its subsidiaries, “BlackRock”). BlackRock is a leading publicly traded investment management firm (NYSE:BLK), with approximately $8.5 trillion of assets under management as of June 30, 2022. Series H of SVOF/MM, LLC, an affiliate of our Advisor, provides the administrative services necessary for us to operate.
We may offer shares of common stock, subscription rights, warrants, options or rights to acquire shares of common stock, at a discount to net asset value per share in certain circumstances. Sales of common stock at prices below net asset value per share dilute the interests of existing stockholders, have the effect of reducing our net asset value per share and may reduce our market price per share. At our 2022 annual meeting, held on May 24, 2022, subject to the condition that the maximum number of shares salable below net asset value pursuant to this authority in any particular offering that could result in such dilution is limited to 25% of our then outstanding common stock immediately prior to each such offering, our stockholders approved our ability to sell or otherwise issue shares of our common stock at any level of discount from net asset value per share for a twelve month period expiring on the anniversary of the date of stockholder approval. We intend to seek stockholder approval at our 2023 annual meeting to continue for an additional year our ability to issue shares of common stock below net asset value, subject to the condition that the maximum number of shares salable below net asset value pursuant to this authority in any particular offering that could result in such dilution is limited to 25% of our then outstanding common stock immediately prior to each such offering.

TABLE OF CONTENTS

TABLE OF CONTENTS
Statistical and market data used in this prospectus has been obtained from governmental and independent industry sources and publications. We have not independently verified the data obtained from these sources. Forward-looking information obtained from these sources is subject to the same qualifications and the additional uncertainties regarding the other forward-looking statements contained in this prospectus, for which the safe harbor provided in Section 27A of the Securities Act and Section 21E of the Securities Exchange Act of 1934 is not available.
You should rely only on the information contained, or incorporated by reference, in this prospectus and any accompanying prospectus supplement. We have not, and the underwriters have not, authorized any other person to provide you with different information. If anyone provides you with different or inconsistent information, you should not rely on it. We are not, and no underwriters are, making offers to sell these securities in any jurisdiction where such offer or sale is not permitted. You should assume that the information in this prospectus is accurate only as of the date on the front of this prospectus and the information in any accompanying prospectus supplement is accurate only as of the date on the front of the accompanying prospectus supplement. Our business, financial condition and prospects may have changed since that date. To the extent required by applicable law, we will update this prospectus during the offering period to reflect material changes to the disclosure herein. See also “Incorporation by Reference” and “Additional Information.”
i

TABLE OF CONTENTS

INCORPORATION BY REFERENCE
This prospectus is part of a registration statement that we have filed with the SEC. We are allowed to “incorporate by reference” the information that we file with the SEC, which means that we can disclose important information to you by referring you to those documents. We incorporate by reference into this prospectus the documents listed below and any future filings we make with the SEC under Sections 13(a), 13(c), 14 or 15(d) of the Exchange Act, including any filings on or after the date of this prospectus from the date of filings (excluding any information furnished, rather than filed), until we have sold all of the offered securities to which this prospectus and any accompanying prospectus supplement relates or the offering is otherwise terminated. The information incorporated by reference is an important part of this prospectus. Any statement in a document incorporated by reference into this prospectus will be deemed to be automatically modified or superseded to the extent a statement contained in (1) this prospectus or (2) any other subsequently filed document that is incorporated by reference into this prospectus modifies or supersedes such statement. The documents incorporated by reference herein include:
our Annual Report on Form 10-K for the year ended December 31, 2021 filed with the SEC on February 24, 2022;
The Financial Highlights in our Annual Report on Form 10-K for the fiscal year ended December 31, 2016, filed with the SEC on February 28, 2017;
our Quarterly Report on Form 10-Q for the quarter ended June 30, 2022 filed with the SEC on August 3, 2022, as amended on September 20, 2022;
our Quarterly Report on Form 10-Q for the quarter ended March 31, 2022 filed with the SEC on May 4, 2022;
our Current Report on Form 8-K filed with the SEC on May 26, 2022;
our definitive Proxy Statement on Schedule 14A filed with the SEC on April 2, 2022; and
the description of our common stock contained in our Registration Statement on Form 8-A (File No. 001-35494) filed with the SEC on April 3, 2012, including any amendment or report filed for the purpose of updating such description prior to the termination of the offering registered hereby.
To obtain copies of these filings, see “Additional Information.” We will also provide without charge to each person, including any beneficial owner, to whom this prospectus is delivered, upon written or oral request, a copy of any and all of the documents that have been or may be incorporated by reference in this prospectus. You should direct requests for documents by writing to:
Katie McGlynn
Tennenbaum Capital Partners, LLC
2951 28th Street, Suite 1000
Santa Monica, California 90405

Phone number: (310) 566-1000
This prospectus is also available on our website at http://www.tcpcapital.com. Information contained on our website is not incorporated by reference into this prospectus and should not be considered to be part of this prospectus.
ii

TABLE OF CONTENTS

ABOUT THIS PROSPECTUS
This prospectus is part of a registration statement that we have filed with the SEC, using the “shelf” registration process as a “well-known seasoned issuer,” as defined in Rule 405 under the Securities Act. Under the shelf registration process, we may offer, from time to time on a delayed basis over a three year period, shares of our common stock, shares of our preferred stock, debt securities, subscription rights to purchase shares of our securities or warrants representing rights to purchase our securities. The Securities may be offered at prices and on terms described in one or more supplements to this prospectus. This prospectus provides you with a general description of the Securities that we may offer. Each time we use this prospectus to offer Securities, we will provide an accompanying prospectus supplement that will contain specific information about the terms of that offering. This prospectus and any accompanying prospectus supplement will together constitute the prospectus for an offering of our Securities. The accompanying prospectus supplement may also add, update or change information contained in this prospectus. Please carefully read this prospectus and any accompanying prospectus supplement together with any exhibits and the additional information described under the headings “Incorporation by Reference” and “Additional Information” and the section under the heading “Risks” before you make an investment decision. You should rely only on the information contained, or incorporated by reference, collectively, in this prospectus and any accompanying prospectus supplement.
iii

TABLE OF CONTENTS

PROSPECTUS SUMMARY
This summary highlights some of the information in this prospectus. This summary is not complete and may not contain all of the information that you may want to consider before investing in our Securities. You should read the entire prospectus, including “Risks.”
Throughout this prospectus, unless the context otherwise requires, a reference to:
“Company,” “we,” “us” and “our” refer to Special Value Continuation Fund, LLC, a Delaware limited liability company, for the periods prior to the consummation of the Conversion (as defined below) described elsewhere in this prospectus and to BlackRock TCP Capital Corp., formerly known as TCP Capital Corp., for the periods after the consummation of the Conversion;
“SVCP” refers to Special Value Continuation Partners LLC, a Delaware limited liability company;
“TCPC Funding” refers to TCPC Funding I, LLC, a Delaware limited liability company;
“TCPC Funding II” refers to TCPC Funding II, LLC, a Delaware limited liability company;
The “TCPC SBIC” refers to TCPC SBIC, LP, a Delaware limited partnership;
The “Advisor” refers to Tennenbaum Capital Partners, LLC, a Delaware limited liability company and the investment manager; and
“Administrator” refers to Series H of SVOF/MM, LLC, a series of a Delaware limited liability company, an affiliate of the Advisor and administrator of the Company.
For simplicity, references in this prospectus to the “Company,” “we,” “us” and “our” includes, where appropriate in the context, SVCP, TCPC Funding, TCPC Funding II and TCPC SBIC on a consolidated basis.
The Company
The Company is a Delaware corporation formed on April 2, 2012 and is an externally managed, closed-end, non-diversified management investment company. We have elected to be regulated as a business development company (“BDC”) under the Investment Company Act of 1940, as amended (the “1940 Act”). Our investment objective is to achieve high total returns through current income and capital appreciation, with an emphasis on principal protection. We seek to achieve our investment objective primarily through investments in debt securities of middle-market companies, which we typically define as those with enterprise values between $100 million and $1.5 billion. While we intend to primarily focus on privately negotiated investments in debt of middle-market companies, we may make investments of all kinds and at all levels of the capital structure, including in equity interests such as preferred or common stock and warrants or options received in connection with our debt investments. Our investment activities will benefit from what we believe are the competitive advantages of our Advisor, including its diverse in-house skills, proprietary deal flow, and consistent and rigorous investment process focused on established, middle-market companies. We expect to generate returns through a combination of the receipt of contractual interest payments on debt investments and origination and similar fees, and, to a lesser extent, equity appreciation through options, warrants, conversion rights or direct equity investments.
Investment operations are conducted through the Company’s wholly-owned subsidiaries, SVCP, TCPC Funding, TCPC Funding II and TCPC SBIC. SVCP was organized as a limited partnership and had elected to be regulated as a BDC under the 1940 Act through July 31, 2018. On August 1, 2018, SVCP withdrew its election to be regulated as a BDC under the 1940 Act and withdrew the registration of its common limited partner interests under Section 12(g) of the Securities Exchange Act of 1934 and, on August 2, 2018, terminated its general partner, Series H of SVOF/MM, LLC, and converted to a Delaware limited liability company. The managing member of SVOF/MM is Tennenbaum Capital Partners, LLC (the “Advisor”), which serves as the investment manager to the Company, TCPC Funding, TCPC Funding II and TCPC SBIC. On August 1, 2018, the Advisor merged with and into a wholly-owned subsidiary of BlackRock Capital Investment Advisors, LLC, an indirect wholly-owned subsidiary of BlackRock, Inc. with the Advisor as the surviving entity. BlackRock, Inc., along with its subsidiaries is referred to herein as “BlackRock”.
The Company has elected to be treated as a regulated investment company (“RIC”) for U.S. federal income tax purposes. As a RIC, we will not be taxed on our income to the extent that we distribute such income each
1

TABLE OF CONTENTS

year and satisfy other applicable income tax requirements. SVCP was treated as a partnership for U.S. federal income tax purposes through August 1, 2018, and upon its conversion to a limited liability company on August 2, 2018 and thereafter is and will be treated as a disregarded entity.
On April 2, 2012, the Company converted from a limited liability company to a corporation. At the time of the conversion, all limited liability company interests of Special Value Continuation Fund, LLC (“SVCF”) were exchanged for 15,725,635 shares of common stock in the Company. As a result of the conversion, the books and records of SVCF became the books and records of the Company. In this prospectus, we refer to such transactions as the “Conversion.” Unless otherwise indicated, the disclosure in this prospectus gives effect to the Conversion.
On April 3, 2012, the Company priced its initial public offering (the “Offering”), selling 5,750,000 shares of its common stock at a public offering price of $14.75 per share.
An organizational structure diagram showing our organizational structure is set forth below:


The Company’s management consists of our Advisor and board of directors. The Company has entered into an investment management agreement with our Advisor, under which our Advisor, subject to the overall supervision of our board of directors, manages the day-to-day operations of, and provides investment advisory services to, the Company. Our board of directors has overall responsibility for the management of the Company, including deciding upon matters of general policy and reviewing the actions of our Advisor. The majority of the members of the board of directors of the Company are independent of our Advisor. Our Advisor serves as the investment advisor of each of the Company, TCPC Funding, TCPC Funding II and TCPC SBIC.
Company Information
Our administrative and executive offices are located at 2951 28th Street, Suite 1000, Santa Monica, CA 90405, and our telephone number is (310) 566-1094. We maintain a website at http://www.tcpcapital.com. Information contained on this website is not incorporated by reference into this prospectus, and you should not consider information contained on our website to be part of this prospectus.
Risks
Investing in the Company and the Securities offered by this prospectus involves a high degree of risk. See “Risks” beginning on page 9 of this prospectus for a discussion of certain material risks you should carefully consider before deciding to invest in our Securities.
2

TABLE OF CONTENTS

THE OFFERING
We may offer, from time to time, in one or more offerings or series, together or separately, our Securities, which we expect to use to repay amounts outstanding under the revolving, multi-currency credit facility issued by SVCP (the “SVCP Credit Facility”) and the senior secured revolving credit facility issued by TCPC Funding II (the “TCPC Funding Facility II”) if any, (which will increase the funds under the SVCP Credit Facility and the TCPC Funding Facility II available to us to make additional investments in portfolio companies) and to use the remainder to make investments in portfolio companies in accordance with our investment objective and for other general corporate purposes, including payment of operating expenses.
Our Securities may be offered directly to one or more purchasers, through agents designated from time to time by us, or to or through underwriters or dealers. The prospectus supplement relating to a particular offering will disclose the terms of that offering, including the name or names of any agents, underwriters or dealers involved in the sale of our Securities, the purchase price, and any fee, commission or discount arrangement between us and our agents, underwriters or dealers, or the basis upon which such amount may be calculated. We may not sell our Securities through agents, underwriters or dealers without delivery of a prospectus supplement describing the method and terms of the offering of such Securities.
Set forth below is additional information regarding the offering of our Securities:
The Nasdaq Global Select Market Symbol
“TCPC”
Use of Proceeds
Unless otherwise specified in a prospectus supplement, we intend to use the net proceeds to reduce our borrowings outstanding under the SVCP Credit Facility and TCPC Funding Facility II, if any, and to make investments in portfolio companies in accordance with our investment objective and for other general corporate purposes, including payment of operating expenses. Pending investment, we may invest the remaining net proceeds of the offerings primarily in cash, cash equivalents, U.S. Government securities and other high-quality debt investments that mature in one year or less. These securities may have lower yields than our other investments and accordingly may result in lower distributions, if any, during such period. See “Use of Proceeds.”
Investment Management Arrangements
The Company has entered into an investment management agreement with our Advisor, under which our Advisor, subject to the overall supervision of our board of directors, manages the day-to-day operations of and provides investment advisory services to the Company. For providing these services, the Advisor receives a base management fee and may receive incentive compensation. Prior to August 1, 2018, SVCP was regulated as a BDC and was also party to an investment management agreement with the Advisor. On January 29, 2018, SVCP amended and restated its limited partnership agreement (the “LPA”), effective as of January 1, 2018, to convert its then existing incentive compensation structure from a profit allocation and distribution to its general partner into a fee payable to the Advisor pursuant to such investment management agreement. The amendment had no impact on the amount of the incentive compensation paid or services received by the Company. Accordingly, prior to January 1, 2018, incentive compensation was allocated to SVCP’s general partner
3

TABLE OF CONTENTS

as a distribution. Under the then-existing investment management agreements and the limited partnership agreement of SVCP (pursuant to which incentive compensation was distributed to SVCP’s general partner prior to January 1, 2018), no incentive compensation was incurred until after January 1, 2013.
Under the then-existing investment management agreements and limited partnership agreement of SVCP (pursuant to which incentive compensation was distributed to SVCP’s general partner prior to January 1, 2018), no incentive compensation was incurred until after January 1, 2013.
Incentive Compensation pursuant to investment management agreements prior to February 9, 2019
The incentive compensation had two components, ordinary income and capital gains. Each component was payable or distributable quarterly in arrears (or upon termination of the Advisor as the investment manager or SVCP’s general partner as its general partner, as of the termination date) beginning January 1, 2013 and calculated as follows:
Each of the two components of incentive compensation was separately subject to a total return limitation. Thus, notwithstanding the following provisions, we were not obligated to pay or distribute any ordinary income incentive compensation or any capital gains incentive compensation if our cumulative total return did not exceed an 8% annual return on daily weighted average contributed common equity. If our cumulative annual total return was above 8%, the total cumulative incentive compensation we paid was not more than 20% of our cumulative total return, or, if lower, the amount of our cumulative total return that exceeded the 8% annual rate.
Subject to the above limitation, the ordinary income component was the amount, if positive, equal to 20% of the cumulative ordinary income before incentive compensation, less cumulative ordinary income incentive compensation previously paid or distributed.
Subject to the above limitation, the capital gains component was the amount, if positive, equal to 20% of the cumulative realized capital gains (computed net of cumulative realized losses and cumulative net unrealized capital depreciation), less cumulative capital gains incentive compensation previously paid or distributed. For assets held on January 1, 2013, capital gain, loss and depreciation are measured on an asset by asset basis against the value thereof as of December 31, 2012. The capital gains component was paid or distributed in full prior to payment or distribution of the ordinary income component.
4

TABLE OF CONTENTS

Incentive Compensation pursuant to the current investment management agreement
Under the current investment management agreement, dated February 9, 2019, the incentive compensation equals the sum of (1) 20% of all ordinary income since January 1, 2013 through February 8, 2019 and 17.5% thereafter and (2) 20% of all net realized capital gains (net of any net unrealized capital depreciation) since January 1, 2013 through February 8, 2019 and 17.5% thereafter, less ordinary income incentive compensation and capital gains incentive compensation previously paid. However, incentive compensation will only be paid to the extent the cumulative total return of the Company after incentive compensation and including such payment would equal or exceed a 7% annual return on daily weighted average contributed common equity.
The incentive compensation is payable quarterly in arrears (or upon termination of the Advisor as the investment manager, as of the termination date).
Distributions
We intend to make quarterly distributions to our stockholders out of assets legally available for distribution. The timing and amount of our quarterly distributions, if any, are determined by our board of directors. Any distributions to our stockholders are declared out of assets legally available for distribution. We cannot assure you that we will achieve investment results that will allow us to make a specified level of cash distributions or year-to-year increases in cash distributions. Our ability to pay distributions might be adversely affected by the impact of one or more of the risk factors described in, or incorporated by reference into, this filing. Due to the asset coverage test applicable to us under the 1940 Act as a BDC, we may be limited in our ability to make distributions. While it is intended that we will have sufficient assets to enable us to pay quarterly distributions to our stockholders and maintain our status as a RIC, there can be no assurances that we will be able pay distributions to our stockholders in the future.
Taxation
The Company currently is a RIC for U.S. federal income tax purposes and intends to continue to qualify each year as a RIC. In order to qualify as a RIC, the Company generally must satisfy certain income, asset diversification and distribution requirements. As long as it so qualifies, the Company will generally not be subject to U.S. federal income tax to the extent that it distributes its investment company taxable income and net capital gain on a timely basis. See “Distributions” and “U.S. Federal Income Tax Matters.”
Custodian
Wells Fargo Bank, National Association, or the Custodian, serves as our custodian. See “Custodian.”
5

TABLE OF CONTENTS

Transfer and Dividend Paying Agent
Equiniti Trust Company, serves as our Transfer and Dividend Paying Agent. See “Transfer Agent.”
Borrowings
We expect to use leverage, including through the SVCP Credit Facility and TCPC Funding Facility II, to make investments. We are exposed to the risks of leverage, which include that leverage may be considered a speculative investment technique. The use of leverage magnifies the potential for gain and loss on amounts invested by us and therefore increases the risks associated with investing in our Securities. The Company will comply with the asset coverage and other requirements relating to the issuance of senior securities under the 1940 Act. Because the base investment advisory fee we pay our Advisor is calculated by reference to our total assets, our Advisor may have an incentive to increase our leverage in order to increase its fees. See “Risks.”
Trading at a Discount
Shares of closed-end investment companies, including business development companies, frequently trade at a discount from their net asset value. We are not generally able to issue and sell our common stock at a price below our net asset value per share unless we have stockholder approval. At our annual meeting, held on May 24, 2022, subject to the condition that the maximum number of shares salable below net asset value pursuant to this authority in any particular offering that could result in such dilution is limited to 25% of our then outstanding common stock immediately prior to each such offering, our stockholders approved our ability to sell or otherwise issue shares of our common stock at any level of discount from net asset value per share for a twelve month period expiring on the anniversary of the date of stockholder approval. The possibility that our shares may trade at a discount to our net asset value is separate and distinct from the risk that our net asset value per share may decline. Our net asset value immediately following an offering will reflect reductions resulting from the sales load and the amount of such offering expenses paid by us. This risk may have a greater effect on investors expecting to sell their shares soon after completion of such offering, and our shares may be more appropriate for long-term investors than for investors with shorter investment horizons. We cannot predict whether our shares will trade above, at or below net asset value. See “Risks.”
Anti-Takeover Provisions
Our certificate of incorporation, as well as certain statutory and regulatory requirements, contains certain provisions that may have the effect of discouraging a third party from making an acquisition proposal for us. These anti-takeover provisions may inhibit a change in control in circumstances that could give the holders of
6

TABLE OF CONTENTS

our common stock the opportunity to realize a premium over the market price for our common stock. See “Description of Our Capital Stock.”
Administrator
Our Administrator oversees our financial records, prepares reports to our stockholders and reports filed with the SEC, leases office space to us, provides us with equipment and office services and generally monitors the payment of our expenses and provides or supervises the performance of administrative and professional services used by us. We reimburse the Administrator for its costs in providing these services without paying any separate administration fee, markup or other profit in excess of fully allocated costs. There is no predetermined limit on such expenses, however, reimbursement for any such expenses are subject to the review and approval of our board of directors.
License Agreement
We have entered into a royalty-free license agreement with BlackRock and the Advisor, pursuant to which each of BlackRock and the Advisor has agreed to grant us a non-exclusive, royalty-free license to use the name “BlackRock” and “TCP.”
Available Information
We have filed with the SEC a registration statement on Form N-2 under the Securities Act of 1933, as amended, or the Securities Act, which contains additional information about us and our Securities being offered by this prospectus. We are obligated to file annual, quarterly and current reports, proxy statements and other information with the SEC. This information is available at the SEC’s public reference room in Washington, D.C. and on the SEC’s website at http://www.sec.gov.
We maintain a website at http://www.tcpcapital.com and we make all of our annual, quarterly and current reports, proxy statements and other publicly filed information available, free of charge, on or through this website. You may also obtain such information by contacting us at 2951 28th Street, Suite 1000, Santa Monica, CA 90405, or by calling us collect at (310) 566-1094. Information contained on our website is not incorporated by reference into this prospectus, and you should not consider information contained on our website to be part of this prospectus.
We incorporate by reference into this prospectus the documents listed in “Incorporation by Reference” in this prospectus and any future filings we make with the SEC under Sections 13(a), 13(c), 14 or 15(d) of the Exchange Act, including any filings on or after the date of this prospectus from the date of filing (excluding any information furnished, rather than filed), until we have sold all of the offered securities to which this prospectus relates or the offering is otherwise terminated. The information incorporated by reference is an important part of this prospectus. Any
7

TABLE OF CONTENTS

statement in a document incorporated by reference into this prospectus will be deemed to be automatically modified or superseded to the extent a statement contained in (1) this prospectus or (2) any other subsequently filed document that is incorporated by reference into this prospectus modifies or supersedes such statement.
We will provide without charge to each person, including any beneficial owner, to whom this prospectus is delivered, upon written or oral request, a copy of any and all of the documents that have been or may be incorporated by reference in this prospectus. Please refer to “Incorporation by Reference” and “Additional Information”
See “Incorporation by Reference” and “Additional Information” in this prospectus for further information on where to access, or how to request, copies of documents or further information in connection with the Company, this prospectus or an offering of Securities to which this prospectus relates.
8

TABLE OF CONTENTS

RISKS
Before you invest in our Securities, you should be aware of various risks, including those described in our Annual Report on Form 10-K for the year ended December 31, 2021, the risk factors described under the caption “Risks” in any applicable prospectus supplement, any risk factors set forth in our other filings with the SEC, pursuant to Sections 13(a), 13(c), 14 or 15(d) of the Exchange Act, and those described below. You should carefully consider such risk factors, together with all of the other information included or incorporated by reference in this prospectus, including our consolidated financial statements and the related notes thereto, before you decide whether to make an investment in our Securities. Such risks are not the only risks we face, but they are the principal risks associated with an investment in the Company as well as generally associated with investment in a company with investment objectives, investment policies, capital structure or trading markets similar to the Company’s. Such risk factors also describe the special risks of investing in a business development company, including the risks associated with investing in a portfolio of small and developing or financially troubled businesses. Additional risks and uncertainties not currently known to us or that are currently immaterial also may materially adversely affect our business, financial condition and/or operating results. If any of the events described in any such risks occur, our business, financial condition and results of operations could be materially adversely affected. In such case, our net asset value and the trading price of our common stock could decline, or the value of our preferred stock, debt securities and warrants, if any are outstanding, may decline, and you may lose all or part of your investment. You should also carefully review the cautionary statement in this prospectus referred to under “Special Note Regarding Forward-Looking Statements” below. See also “Incorporation by Reference” and “Additional Information” in this prospectus.
Risks relating to the offerings pursuant to this prospectus
We may use proceeds of future offerings in a way with which you may not agree.
We will have significant flexibility in applying the proceeds of the offerings and may use the net proceeds from the offerings in ways with which you may not agree, or for purposes other than those contemplated at the time of such offerings. We will also pay operating expenses, and may pay other expenses such as due diligence expenses of potential new investments, from the net proceeds of future offerings. Our ability to achieve our investment objective may be limited to the extent that net proceeds of such offerings, pending full investment, are used to pay expenses rather than to make investments.
We cannot assure you that we will be able to successfully deploy the proceeds of offerings within the timeframe we have contemplated.
We currently anticipate that a portion of the net proceeds of future offerings will be invested in accordance with our investment objective within six to twelve months following completion of any such offering. We cannot assure you, however, that we will be able to locate a sufficient number of suitable investment opportunities to allow us to successfully deploy in that timeframe that portion of net proceeds of such future offerings. To the extent we are unable to invest within our contemplated timeframe after the completion of an offering, our investment income, and in turn our results of operations, will likely be adversely affected.
Our most recent NAV was calculated as of June 30, 2022 and our NAV when calculated as of any date thereafter may be higher or lower.
Our most recent NAV per share is $13.97 determined by us as of June 30, 2022. NAV per share as of September 31, 2022, may be higher or lower than $13.97 based on potential changes in valuations, issuances of securities and earnings for the quarter then ended. Our board of directors has not yet approved the fair value of portfolio investments as of any date subsequent to June 30, 2022. The fair value of our portfolio investments is determined using a consistently applied valuation process in accordance with our documented valuation policy that has been reviewed and approved by our board of directors, who also approve in good faith the valuation of such securities on a quarterly basis in connection with the preparation of quarterly financial statements and based on input from independent valuation firms, our Advisor, the Administrator and the audit committee of our board of directors.
9

TABLE OF CONTENTS

Risks related to our common stock
Senior securities, including debt, expose us to additional risks, including the typical risks associated with leverage and could adversely affect our business, financial condition and results of operations.
We currently use our SVCP Credit Facility and TCPC Funding Facility II to leverage our portfolio and we expect in the future to borrow from and issue senior debt securities to banks and other lenders.
With certain limited exceptions, as a BDC, we are only allowed to borrow amounts or otherwise issue senior securities such that our asset coverage ratio, as defined in the 1940 Act, is at least 150% after such borrowing or other issuance. The amount of leverage that we employ will depend on our Advisor’s and our board of directors’ assessment of market conditions and other factors at the time of any proposed borrowing. There is no assurance that a leveraging strategy will be successful. Leverage involves risks and special considerations for stockholders, any of which could adversely affect our business, financial condition and results of operations, including the following:
A likelihood of greater volatility in the net asset value and market price of our common stock;
Diminished operating flexibility as a result of asset coverage or investment portfolio composition requirements required by lenders or investors that are more stringent than those imposed by the 1940 Act;
The possibility that investments will have to be liquidated at less than full value or at inopportune times to comply with debt covenants or to pay interest or dividends on the leverage;
Increased operating expenses due to the cost of leverage, including issuance and servicing costs;
Convertible or exchangeable securities may have rights, preferences and privileges more favorable than those of our common stock;
Subordination to lenders’ superior claims on our assets as a result of which lenders will be able to receive proceeds available in the case of our liquidation before any proceeds will be distributed to our stockholders;
Increased difficulty for us to meet our payment and other obligations under our outstanding debt;
The occurrence of an event of default if we fail to comply with the financial and/or other restrictive covenants contained in our debt agreements, including the credit agreements relating to the SVCP Credit Facility and the TCPC Funding Facility II, which event of default could result in all or some of our debt becoming immediately due and payable;
Reduced availability of our cash flow to fund investments, acquisitions and other general corporate purposes, and limiting our ability to obtain additional financing for these purposes;
The risk of increased sensitivity to interest rate increases on our indebtedness with variable interest rates, including the borrowings described under “Description of our Capital Stock-Leverage Program” (the “Leverage Program”); and
Reduced flexibility in planning for, or reacting to, and increasing our vulnerability to, changes in our business, the industry in which we operate and the general economy.
For example, the amount we may borrow under our SVCP Credit Facility and TCPC Funding Facility II is determined, in part, by the fair value of our investments. If the fair value of our investments declines, we may be forced to sell investments at a loss to maintain compliance with our borrowing limits. Other debt facilities we may enter into in the future may contain similar provisions. Any such forced sales would reduce our net asset value and also make it difficult for the net asset value to recover. Our Advisor and our board of directors in their best judgment nevertheless may determine to use leverage if they expect that the benefits to our stockholders of maintaining the leveraged position will outweigh the risks.
In addition, our ability to meet our payment and other obligations of the Leverage Program depends on our ability to generate significant cash flow in the future. This, to some extent, is subject to general economic, financial, competitive, legislative and regulatory factors as well as other factors that are beyond our control. We cannot assure you that our business will generate cash flow from operations, or that future borrowings will be available to us under our existing credit facilities or otherwise, in an amount sufficient to enable us to meet our payment obligations any debt we may issue and to fund other liquidity needs. If we are not able to generate
10

TABLE OF CONTENTS

sufficient cash flow to service our debt obligations, we may need to refinance or restructure our debt, including sell assets, reduce or delay capital investments, or seek to raise additional capital. If we are unable to implement one or more of these alternatives, we may not be able to meet our payment obligations under any debt we may issue.
Holders of any preferred stock we might issue would have the right to elect members of the board of directors and class voting rights on certain matters.
Holders of any preferred stock we might issue, voting separately as a single class, would have the right to elect two members of the board of directors at all times and in the event dividends become two full years in arrears would have the right to elect a majority of the directors until such arrearage is completely eliminated. In addition, preferred stockholders would have class voting rights on certain matters, including changes in fundamental investment restrictions and conversion to open-end status, and accordingly could veto any such changes. Restrictions imposed on the declarations and payment of dividends or other distributions to the holders of our common stock and any preferred stock we might issue, both by the 1940 Act and by requirements imposed by rating agencies or the terms of our credit facilities, might impair our ability to maintain our qualification as a RIC for federal income tax purposes. While we would intend to redeem any such preferred stock to the extent necessary to enable us to distribute our income as required to maintain our qualification as a RIC, there can be no assurance that such actions could be effected in time to meet the tax requirements.
The trading market or market value of any publicly issued debt securities that we may issue may fluctuate.
If we issued public debt securities, such debt securities may or may not have an established trading market. We cannot assure any future noteholders that a trading market for any publicly issued debt securities we may issue will ever develop or be maintained if developed. In addition to our creditworthiness, many factors may materially adversely affect the trading market for, and market value of, our publicly issued debt securities. These factors include, but are not limited to, the following:
the time remaining to the maturity of these debt securities;
the outstanding principal amount of debt securities with terms identical to these debt securities;
the ratings assigned by national statistical ratings agencies;
the general economic environment;
the supply of debt securities trading in the secondary market, if any;
the redemption or repayment features, if any, of these debt securities;
the level, direction and volatility of market interest rates generally; and
market rates of interest higher or lower than rates borne by the debt securities.
Our potential noteholders should also be aware that there may be a limited number of buyers when they decide to sell their debt securities. This too may materially adversely affect the market value of the debt securities or the trading market for the debt securities.
Investing in our Securities may involve a high degree of risk and is highly speculative.
The investments we make in accordance with our investment objective may result in a higher amount of risk than alternative investment options and a higher risk of volatility or loss of principal. Our investments in portfolio companies involve higher levels of risk, and therefore, an investment in our Securities may not be suitable for someone with lower risk tolerance.
Certain provisions of the Delaware General Corporation Law and our certificate of incorporation and bylaws and certain aspects of our structure could deter takeover attempts and have an adverse impact on the price of our common stock.
The Delaware General Corporation Law, our certificate of incorporation and our bylaws contain provisions that may have the effect of discouraging a third party from making an acquisition proposal for us. These anti-takeover provisions may inhibit a change in control in circumstances that could give the holders of our common stock the opportunity to realize a premium over the market price of our common stock.
11

TABLE OF CONTENTS

For example, to convert us to a closed-end or open-end investment company, to merge or consolidate us with any entity or sell all or substantially all of our assets to any entity in a transaction as a result of which the governing documents of the surviving entity do not contain substantially the same anti-takeover provisions as are provided in our certificate of incorporation or to liquidate and dissolve us other than in connection with a qualifying merger, consolidation or sale of assets or to amend certain of the provisions relating to these matters, our certificate of incorporation requires either (i) the favorable vote of a majority of our continuing directors followed by the favorable vote of the holders of a majority of our then outstanding shares of each affected class or series of our shares, voting separately as a class or series or (ii) the favorable vote of at least 80% of the then outstanding shares of our capital stock, voting together as a single class.
Our stockholders may receive shares of our common stock as dividends, which could result in adverse tax consequences to stockholders.
To satisfy the annual distribution requirement applicable to RICs, we have the ability to declare a large portion of a dividend in shares of our common stock instead of in cash. As long as 20% of such dividend is paid in cash and certain requirements are met, the entire distribution will be treated as a dividend for U.S. federal income tax purposes. As a result, a stockholder would be taxed on 100% of the dividend in the same manner as a cash dividend, even though most of the dividend was paid in shares of our common stock.
Sales of substantial amounts of our common stock in the public market may have an adverse effect on the market price of our common stock.
Sales of substantial amounts of our common stock, or the availability of such common stock for sale, could adversely affect the prevailing market prices for our common stock. If this occurs and continues, it could impair our ability to raise additional capital through the sale of securities should we desire to do so.
Future transactions and these offerings may limit our ability to use our capital loss carryforwards.
We have capital loss carryforwards for U.S. federal income tax purposes. Subject to certain limitations, capital loss carryforwards may be used to offset future recognized capital gains. Section 382 of the Internal Revenue Code (the “Code”) imposes an annual limitation on the ability of a corporation, including a RIC, that undergoes an “ownership change” to use its capital loss carryforwards. Generally, an ownership change occurs if certain five percent shareholders and public groups increase their ownership in us by 50 percent or more during a three-year period. We do not expect that the offerings will result in an ownership change for Section 382 purposes. However, the offerings will make it more likely that future transactions involving our common stock, including transfers by existing shareholders, could result in such an ownership change. Accordingly, there can be no assurance that an ownership change limiting our ability to use our capital loss carryforwards (and built-in, unrecognized losses, if any) will not occur in the future. Such a limitation would, for any given year, have the effect of potentially increasing the amount of our U.S. federal net capital gains for such year and, hence, the amount of capital gains dividends we would need to distribute to remain a RIC and to avoid U.S. income and excise tax liability.
A trading market or market value of our debt securities may fluctuate.
In the event we issue debt securities, they may or may not have an established trading market. We cannot assure you that a trading market for debt securities will ever develop or be maintained if developed. In addition to our creditworthiness, many factors may materially adversely affect the trading market for, and market value of, debt securities we may issue. These factors include, but are not limited to, the following:
the time remaining to the maturity of these debt securities;
the outstanding principal amount of debt securities with terms identical to these debt securities;
the ratings assigned by national statistical ratings agencies;
the general economic environment;
the supply of debt securities trading in the secondary market, if any;
the redemption or repayment features, if any, of these debt securities;
12

TABLE OF CONTENTS

the level, direction and volatility of market interest rates generally; and
market rates of interest higher or lower than rates borne by the debt securities.
You should also be aware that there may be a limited number of buyers if and when you decide to sell your debt securities. This too may materially adversely affect the market value of the debt securities or the trading market for the debt securities.
Terms relating to redemption may materially adversely affect your return on any debt securities that we may issue.
If your debt securities are redeemable at our option, we may choose to redeem your debt securities at times when prevailing interest rates are lower than the interest rate paid on your debt securities. In addition, if your debt securities are subject to mandatory redemption, we may be required to redeem your debt securities also at times when prevailing interest rates are lower than the interest rate paid on your debt securities. In this circumstance, you may not be able to reinvest the redemption proceeds in a comparable security at an effective interest rate as high as your debt securities being redeemed.
Our credit ratings may not reflect all risks of an investment in our debt securities.
Our credit ratings are an assessment by third parties of our ability to pay our obligations. Consequently, real or anticipated changes in our credit ratings will generally affect the market value of our debt securities. Our credit ratings, however, may not reflect the potential impact of risks related to market conditions generally or other factors discussed above on the market value of or trading market for the publicly issued debt securities.
We may initially invest a portion of the net proceeds of offerings pursuant to this prospectus primarily in high-quality short-term investments, which will generate lower rates of return than those expected from the interest generated on first and second lien senior secured loans and mezzanine debt.
We may initially invest a portion of the net proceeds of offerings pursuant to this prospectus primarily in cash, cash equivalents, U.S. government securities and other high-quality short-term investments. These securities generally earn yields substantially lower than the income that we anticipate receiving once we are fully invested in accordance with our investment objective. As a result, we may not, for a time, be able to achieve our investment objective and/or we may need to, for a time, decrease the amount of any dividend that we may pay to our stockholders to a level that is substantially lower than the level that we expect to pay when the net proceeds of offerings are fully invested in accordance with our investment objective. If we do not realize yields in excess of our expenses, we may incur operating losses and the market price of our shares may decline.
 
13

TABLE OF CONTENTS

SPECIAL NOTE REGARDING FORWARD-LOOKING STATEMENTS
In addition to factors previously identified elsewhere in this prospectus, including the “Risks” section of this prospectus, the following factors, among others, could cause actual results to differ materially from forward-looking statements or historical performance:
our, or our portfolio companies’, future business, operations, operating results or prospects;
the return or impact of current and future investments;
the impact of a protracted decline in the liquidity of credit markets on our business;
the impact of fluctuations in interest rates on our business;
the impact of changes in laws or regulations governing our operations or the operations of our portfolio companies;
our contractual arrangements and relationships with third parties;
the general economy and its impact on the industries in which we invest;
the financial condition of and ability of our current and prospective portfolio companies to achieve their objectives;
our expected financings and investments;
the adequacy of our financing resources and working capital;
the ability of our investment advisor to locate suitable investments for us and to monitor and administer our investments;
the timing of cash flows, if any, from the operations of our portfolio companies;
the timing, form and amount of any dividend distributions; and
our ability to maintain our qualification as a regulated investment company and as a business development company.
This prospectus contains, and other statements that we may make may contain, forward-looking statements with respect to future financial or business performance, strategies or expectations. Forward-looking statements are typically identified by words or phrases such as “trend,” “opportunity,” “pipeline,” “believe,” “comfortable,” “expect,” “anticipate,” “current,” “intention,” “estimate,” “position,” “assume,” “potential,” “outlook,” “continue,” “remain,” “maintain,” “sustain,” “seek,” “achieve” and similar expressions, or future or conditional verbs such as “will,” “would,” “should,” “could,” “may” or similar expressions.
Forward-looking statements are subject to numerous assumptions, risks and uncertainties, which change over time. Forward-looking statements speak only as of the date they are made, and we assume no duty to and do not undertake to update forward-looking statements. These forward-looking statements do not meet the safe harbor for forward-looking statements pursuant to Section 27A of the Securities Act or Section 21E of the Exchange Act. Actual results could differ materially from those anticipated in forward-looking statements and future results could differ materially from historical performance.
14

TABLE OF CONTENTS

USE OF PROCEEDS
Unless otherwise specified in a prospectus supplement, we intend to use the net proceeds from any offering to repay amounts outstanding under the SVCP Credit Facility and TCPC Funding Facility II, if any, (which will increase the funds under the SVCP Credit Facility and TCPC Funding Facility II available to us to make additional investments in portfolio companies) and to make investments in portfolio companies in accordance with our investment objective and for other general corporate purposes, including payment of operating expenses. We anticipate that substantially all of such remainder of the net proceeds of an offering will be invested in accordance with our investment objective within six to twelve months following completion of such offering, depending on the availability of appropriate investment opportunities consistent with our investment objective and market conditions. We cannot assure you that we will achieve our targeted investment pace.
As of September 21, 2022, we had $161.4 million outstanding under the SVCP Credit Facility, with advances generally bearing interest LIBOR plus 1.75% or 2.00% per annum, depending on a ratio of the borrowing base to the facility commitments. The SVCP Credit Facility matures May 6, 2026, subject to extension by the lenders at our request.
As of September 21, 2022, we had $107 million outstanding under the TCPC Funding Facility II, with advances generally bearing interest at LIBOR plus 2.00% per annum, subject to certain limitations. The TCPC Funding Facility II matures on August 4, 2025, subject to extension by the lender at our request.
Pending investments in portfolio companies by the Company, the Company will invest the remaining net proceeds of an offering primarily in cash, cash equivalents, U.S. Government securities and other high-quality debt investments that mature in one year or less. These securities may have lower yields than our other investments and accordingly may result in lower distributions, if any, during such period.
15

TABLE OF CONTENTS

THE COMPANY
Competition
Our primary competitors to provide financing to middle-market companies include public and private funds, commercial and investment banks, commercial finance companies and private equity and hedge funds. Many of our competitors are substantially larger and have considerably greater financial and marketing resources than we do. For example, some competitors may have access to funding sources that are not available to us. In addition, some of our competitors may have higher risk tolerances or different risk assessments, which could allow them to consider a wider variety of investments and establish more relationships than us. Furthermore, many of our competitors are not subject to the regulatory restrictions that the 1940 Act imposes on us as a BDC or to the distribution and other requirements we must satisfy to maintain our favorable RIC tax status.
Properties
We do not own any real estate or other physical properties materially important to our operation. Our headquarters are currently located at 2951 28th Street, Suite 1000, Santa Monica, CA 90405. The Advisor furnishes us office space and we reimburse it for such costs on an allocated basis.
Legal Proceedings
From time to time, in the normal course of business, we and the Advisor are party to certain lawsuits. Furthermore, third parties may try to seek to impose liability on us in connection with the activities of our portfolio companies. While the outcome of any such open legal proceedings cannot at this time be predicted with certainty, we do not expect these matters will have a material adverse impact on the financial condition or results of operations of the Company or our Advisor.
Distributions
We intend to make distributions on a quarterly basis to our stockholders out of assets legally available for distribution. The timing and amount of our quarterly distributions, if any, are determined by our board of directors. Any distributions to our stockholders are declared out of assets legally available for distribution. We intend to pay quarterly distributions to our stockholders in an amount, and on a timely basis, sufficient to maintain our status as a RIC. There can be no assurances that the Company will have sufficient funds to pay distributions to our stockholders in the future to maintain our status as a RIC.
We are a RIC under the Code. To continue to obtain RIC tax benefits, we generally must distribute at least 90% of our ordinary income and net short-term capital gain in excess of net long-term capital loss, if any, out of the assets legally available for distribution. In order to avoid certain excise taxes imposed on RICs, we currently intend to distribute during each calendar year an amount at least equal to the sum of (1) 98% of our ordinary income (not taking into account any capital gains or losses) for the calendar year, (2) 98.2% of the amount by which our capital gains exceed our capital losses (adjusted for certain ordinary losses) for the one-year period generally ending on October 31 of the calendar year and (3) certain undistributed amounts from previous years on which we paid no U.S. federal income tax. In addition, although we currently intend to distribute net capital gain (i.e., net long-term capital gain in excess of net short-term capital loss), if any, at least annually, out of the assets legally available for such distributions, we may in the future decide to retain such capital gain for investment. In such event, the consequences of our retention of net capital gain are as described under “U.S. Federal Income Tax Matters.” We can offer no assurance that the Company will achieve results that will permit the payment of any cash distributions to our stockholders. In addition, the Leverage Program prohibits us from making distributions if doing so would cause us to fail to maintain the asset coverage ratios stipulated by the 1940 Act or the Leverage Program. See “Risks,” “U.S. Federal Income Tax Matters” and “Senior Securities” in the prospectus.
Regulation
Exemptive Order
Our Advisor and we believe that, in certain circumstances, it may be in our best interests to be able to co-invest with registered funds, unregistered funds and business development companies managed now or in the future by our Advisor and its affiliates in order to be able to participate in a wider range of transactions.
16

TABLE OF CONTENTS

Currently, SEC regulations and interpretations would permit us to co-invest with registered and unregistered funds that are affiliated with our Advisor in publicly traded securities and also in private placements where (i) our Advisor negotiates only the price, interest rate and similar price-related terms of the securities and not matters such as covenants, collateral or management rights and (ii) each relevant account acquires and sells the securities at the same time in pro rata amounts (subject to exceptions approved by compliance personnel after considering the reasons for the requested exception). Such regulations and interpretations also permit us to co-invest in other private placements with registered investment funds affiliated with our Advisor in certain circumstances, some of which would require certain findings by our independent directors and the independent directors of each other eligible registered fund. However, current SEC regulations and interpretations would not permit co-investment by us with unregistered funds affiliated with our Advisor in private placements where our Advisor negotiates non-pricing terms such as covenants, collateral and management rights. Accordingly, under current SEC regulations, in the absence of an exemption we may be prohibited from co-investing in certain private placements with any unregistered fund or account managed now or in the future by our Advisor or its affiliates.
Our Advisor and various funds managed by our Advisor have received an exemption from such regulations. Under the SEC order granting such exemption, each time our Advisor proposes that an unregistered fund, business development company or registered fund acquire private placement securities that are suitable for us, our Advisor will prepare a recommendation as to the proportion to be allocated to us taking into account a variety of factors such as the investment objectives, size of transaction, investable assets, alternative investments potentially available, prior allocations, liquidity, maturity, expected holding period, diversification, lender covenants and other limitations. Our independent directors will review the proposed transaction and may authorize co-investment by us of up to our pro rata amount of such securities based on our total available capital if a majority of them conclude that: (i) the transaction is consistent with our investment objective and policies; (ii) the terms of co-investment are fair to us and our stockholders and do not involve overreaching; and (iii) participation by us would not disadvantage us or be on a basis different from or less advantageous than that of the participating unregistered accounts and other registered funds. If our Advisor determines that we should not participate in the co-investment opportunity that would otherwise be suitable in light of our investment objective, this determination must also be submitted to the independent directors for their approval. The directors may also approve a lower amount or determine that we should not invest. The directors may also approve a higher amount to the extent that other accounts managed by our Advisor decline to participate. In addition, private placement follow-on investments and disposition opportunities must be made available in the same manner on a pro rata basis and no co-investment (other than permitted follow-on investments) is permitted where we, on the one hand, or any other account advised by our Advisor or an affiliate, on the other hand, already hold securities of the issuer.
Our Advisor and its affiliates may spend substantial time on other business activities, including investment management and advisory activities for entities with the same or overlapping investment objectives, investing for their own account with us or any investor us, financial advisory services (including services for entities in which we invest), and acting as directors, officers, creditor committee members or in similar capacities. Subject to the requirements of the 1940 Act, our Advisor and its affiliates and associates intend to engage in such activities and may receive compensation from third parties for their services. Subject to the same requirements, such compensation may be payable by entities in which we invest in connection with actual or contemplated investments, and our Advisor may receive fees and other compensation in connection with structuring investments which they will share.
Our Advisor and its partners, officers, directors, stockholders, members, managers, employees, affiliates and agents may be subject to certain potential or actual conflicts of interest in connection with the activities of, and investments by, us. Affiliates and employees of our Advisor are equity investors in us.
Relief from Registration as a Commodity Pool Operator
We may engage in “commodity interest” transactions (generally, transactions in futures, certain options, certain currency transactions and certain types of swaps) only for bona fide hedging, yield enhancement and risk management purposes, in each case in accordance with the rules and regulations of the Commodity Futures Trading Commission (“CFTC”). With respect to the Company, our Advisor relies on an exclusion from the definition of “commodity pool operator” pursuant to CFTC Rule 4.5 which imposes certain commodity interest trading restrictions on the Company. These trading restrictions permit the Company to engage in commodity
17

TABLE OF CONTENTS

interest transactions that include (i) “bona fide hedging” transactions, as that term is defined and interpreted by the CFTC and its staff, without regard to the percentage of the Company’s assets committed to margin and option premiums and (ii) non-bona fide hedging transactions, provided that the Company does not enter into such non-bona fide hedging transactions if, immediately thereafter, (a) the sum of the amount of initial margin and premiums required to establish the Company’s commodity interest positions would exceed 5% of the Company’s liquidation value, after taking into account unrealized profits and unrealized losses on any such transactions, and (b) the aggregate net notional value of the Company’s commodity interest positions would exceed 100% of the Company’s liquidation value, after taking into account unrealized profits and unrealized losses on any such positions. In addition to meeting one of the foregoing trading limitations, interests in the Company may not be marketed as or in a commodity pool or otherwise as a vehicle for trading in the futures, options or swaps markets. If our Advisor was required to register as a commodity pool operator with respect to the Company, compliance with additional registration and regulatory requirements would increase the Company expenses. Other potentially adverse regulatory initiatives could also develop.
Other
We may also be prohibited under the 1940 Act from knowingly participating in certain transactions with our affiliates without the prior approval of our board of directors who are not interested persons and, in some cases, prior approval by the SEC.
We are subject to periodic examination by the SEC for compliance with the 1940 Act.
We are required to provide and maintain a bond issued by a reputable fidelity insurance company to protect us against larceny and embezzlement. Furthermore, as a BDC, we are prohibited from protecting any director or officer against any liability to us or our stockholders arising from willful misfeasance, bad faith, gross negligence or reckless disregard of the duties involved in the conduct of such person’s office.
Brokerage Allocations and other Practices
Subject to the supervision of the board of directors, decisions to buy and sell securities and bank debt for the Company and decisions regarding brokerage commission rates are made by our Advisor. Transactions on stock exchanges involve the payment by the Company of brokerage commissions. In certain instances the Company may make purchases of underwritten issues at prices which include underwriting fees.
In selecting a broker to execute each particular transaction, our Advisor will take the following into consideration: the best net price available; the reliability, integrity and financial condition of the broker; the size and difficulty in executing the order, and the value of the expected contribution of the broker to the investment performance of the Company on a continuing basis. Accordingly, the cost of the brokerage commissions to the Company in any transaction may be greater than that available from other brokers if the difference is reasonably justified by other aspects of the portfolio execution services offered. The aggregate amount of brokerage commission paid by the Company over the previous three fiscal years was $0.0 million. The extent to which our Advisor makes use of statistical, research and other services furnished by brokers may be considered by our Advisor in the allocation of brokerage business, but there is not a formula by which such business is allocated. Our Advisor does so in accordance with its judgment of the best interests of the Company and its stockholders.
One or more of the other investment funds or accounts which our Advisor manages may own from time to time some of the same investments as the Company. When two or more companies or accounts seek to purchase or sell the same securities, the securities actually purchased or sold and any transaction costs will be allocated among the companies and accounts on a good faith equitable basis by our Advisor in its discretion in accordance with the accounts’ various investment objectives, subject to the allocation procedures adopted by the board of directors related to privately placed securities (including an implementation of any co-investment exemptive relief obtained by the Company and our Advisor). In some cases, this system may adversely affect the price or size of the position obtainable for the Company. In other cases, however, the ability of the Company to participate in volume transactions may produce better execution for the Company. It is the opinion of the board of directors that this advantage, when combined with the other benefits available due to our Advisor’s organization, outweighs any disadvantages that may be said to exist from exposure to simultaneous transactions.
18

TABLE OF CONTENTS

PORTFOLIO COMPANIES
The following is a listing of each portfolio company investment, together referred to as our investment portfolio, at June 30, 2022. Percentages shown for class of securities held by us represent percentage of the class owned and do not necessarily represent voting ownership or economic ownership. Percentages shown for equity securities other than warrants or options represent the actual percentage of the class of security held before dilution. Percentages shown for warrants and options held represent the percentage of class of security we may own on a fully diluted basis assuming we exercise our warrants or options. Each variable rate debt investment that is determined by a reference to LIBOR resets either monthly, quarterly, semi-annually or annually.
On July 28, 2022, our board of directors approved the valuation of our investment portfolio at fair value as determined in good faith using a consistently applied valuation process in accordance with our documented valuation policy that has been reviewed and approved by our board of directors, who also approve in good faith the valuation of such securities as of the end of each quarter. For more information relating to our investments, see our schedules of investments included in our financial statements incorporated by reference in this prospectus.
Issuer
Company Address
Instrument
Ref
Floor
Spread
Total Coupon
Maturity
Principal
Cost
Fair Value
% of Total
Cash and
Investments
Notes
Debt Investments(A)
Aerospace and Defense
Unanet, Inc.
22970 Indian Creek Drive, Suite 200, Dulles, VA 20166
First Lien Delayed Draw Term Loan
LIBOR (M)
6.25%
7.88%
5/31/2024
$5,127,551
$5,103,318
$5,127,551
0.28%
N
Unanet, Inc.
22970 Indian Creek Drive, Suite 200, Dulles, VA 20166
First Lien Term Loan
LIBOR (M)
6.25%
7.94%
5/31/2024
$19,897,959
19,813,510
19,897,959
1.08%
N
Unanet, Inc.
22970 Indian Creek Drive, Suite 200, Dulles, VA 20166
Sr Secured Revolver
LIBOR (M)
6.25%
7.94%
5/31/2024
$2,448,980
2,439,271
2,448,980
0.13%
N
27,356,099
27,474,490
1.49%
Airlines
Epic Aero, Inc.
355 Richmond Rd Cleveland, OH 44143
Unsecured Notes
Fixed
2.00%
12/31/2022
$3,233,572
3,233,572
3,162,433
0.17%
E/N
Mesa Airlines, Inc.
410 North 44th Street, Suite 700 Phoenix Arizona 85008
First Lien Incremental Term Loan
LIBOR (M)
2.00%
5.00%
7.00%
9/27/2023
$885,040
881,399
875,305
0.05%
N
Mesa Airlines, Inc.
410 North 44th Street, Suite 700 Phoenix Arizona 85008
First Lien Term Loan
LIBOR (M)
2.00%
5.00%
7.00%
6/5/2023
$6,195,282
6,175,001
6,151,915
0.33%
N
10,289,972
10,189,653
0.55%
Automobiles
ALCV Purchaser, Inc. (AutoLenders)
305 W Lincoln Hwy Exton, PA 19341
First Lien Term Loan
LIBOR (M)
1.00%
6.75%
8.38%
4/15/2026
$6,819,161
6,738,881
6,819,161
0.37%
G/N
ALCV Purchaser, Inc. (AutoLenders)
305 W Lincoln Hwy Exton, PA 19341
First Lien Revolver
LIBOR (M)
1.00%
6.75%
8.38%
4/15/2026
$513,805
506,236
513,805
0.03%
G/N
Autoalert, LLC
9050 Irvine Center Dr. Irvine, CA 92618
First Lien Incremental Term Loan
SOFR (Q)
8.75% Cash
+ 0.25% PIK
9.80%
1/1/2023
$59,393,472
59,318,554
53,365,035
2.89%
N
66,563,671
60,698,001
3.29%
Building Products
Porcelain Acquisition Corporation (Paramount)
18000 NE 5th Ave Miami, FL 33162
First Lien Term Loan
LIBOR (Q)
1.00%
5.75%
8.00%
4/30/2027
$6,206,968
6,101,986
6,200,761
0.34%
N
Porcelain Acquisition Corporation (Paramount)
18000 NE 5th Ave Miami, FL 33162
First Lien Delayed Draw Term Loan
LIBOR (Q)
1.00%
5.75%
8.00%
4/30/2027
$967,320
951,498
966,352
0.05%
N
7,053,484
7,167,113
0.39%
Capital Markets
Pico Quantitative Trading, LLC
32 Old Slip, 16th Floor, New York, NY 10005
First Lien Term Loan (1.0% Exit Fee)
LIBOR (Q)
1.50%
7.25%
9.00%
2/7/2025
$21,791,007
21,240,089
22,008,917
1.19%
L/N
Pico Quantitative Trading, LLC
32 Old Slip, 16th Floor, New York, NY 10005
First Lien Incremental Term Loan
LIBOR (S)
1.50%
7.25%
8.75%
2/7/2025
$24,415,870
23,364,870
24,415,870
1.32%
N
44,604,959
46,424,787
2.51%
Commercial Services & Supplies
Thermostat Purchaser III, Inc. (Reedy Industries)
2440 Ravine Way # 200, Glenview, IL 60025
Second Lien Term Loan
LIBOR (Q)
0.75%
7.25%
8.82%
8/31/2029
$7,767,802
7,660,264
7,457,090
0.40%
N
Thermostat Purchaser III, Inc. (Reedy Industries)
2440 Ravine Way # 200, Glenview, IL 60025
Second Lien Delayed Draw Term Loan
LIBOR (Q)
0.75%
7.25%
8.82%
8/31/2029
$
(8,931)
(53,170)
K/N
7,651,333
7,403,920
0.40%
19

TABLE OF CONTENTS

Issuer
Company Address
Instrument
Ref
Floor
Spread
Total Coupon
Maturity
Principal
Cost
Fair Value
% of Total
Cash and
Investments
Notes
Debt Investments (continued)(A)
Communications Equipment
Plate Newco 1 Limited (Avanti) (United Kingdom)
20 Black Friars Lane, London EC4V 6EB
Subordinated E1 Term Loan
LIBOR (M)
12.50% PIK
12.50%
10/13/2023
$80,021
40,942
80,021
H/N
Plate Newco 1 Limited (Avanti) (United Kingdom)
20 Black Friars Lane, London EC4V 6EB
Subordinated E2 Term Loan
LIBOR (M)
12.50% PIK
12.50%
10/13/2023
$240,064
124,533
240,064
0.02%
H/N
Plate Newco 1 Limited (Avanti) (United Kingdom)
20 Black Friars Lane, London EC4V 6EB
Subordinated F Term Loan
LIBOR (M)
12.50% PIK
12.50%
10/13/2023
$968,913
502,622
227,404
0.01%
C/H/N
Plate Newco 1 Limited (Avanti) (United Kingdom)
20 Black Friars Lane, London EC4V 6EB
Subordinated G Term Loan
LIBOR (M)
12.50% PIK
12.50%
10/13/2023
$285,131
147,911
28,513
C/H/N
816,008
576,002
0.03%
Construction and Engineering
CSG Buyer, Inc. (Core States)
201 South Maple Avenue Suite 300
Ambler, PA 19002
Sr Secured Revolver
SOFR (Q)
1.00%
6.00%
7.03%
3/31/2028
$584,233
555,021
547,719
0.03%
N
CSG Buyer, Inc. (Core States)
201 South Maple Avenue Suite 300
Ambler, PA 19002
First Lien Term Loan
SOFR (Q)
1.00%
6.00%
7.00%
3/31/2028
$8,960,128
8,780,925
8,736,125
0.47%
N
CSG Buyer, Inc. (Core States)
201 South Maple Avenue Suite 300
Ambler, PA 19002
First Lien Delayed Draw Term Loan
SOFR (Q)
1.00%
6.00%
7.00%
3/31/2028
$
(58,423}
(73,029)
K
Homerenew Buyer, Inc. (Project Dream)
101 Huntington Avenue, Boston, MA 02199
First Lien Delayed Draw Term Loan
SOFR (Q)
1.00%
6.50%
8.66%
8/10/2027
$1,286,299
1,202,726
1,127,655
0.06%
N
Homerenew Buyer, Inc. (Project Dream)
101 Huntington Avenue, Boston, MA 02199
First Lien Term Loan
SOFR (Q)
1.00%
6.50%
8.70%
8/10/2027
$1,702,669
1,664,831
1,639,671
0.09%
N
Homerenew Buyer, Inc. (Project Dream)
101 Huntington Avenue, Boston, MA 02199
First Lien Delayed Draw Term Loan
SOFR (Q)
1.00%
6.50%
8.69%
8/10/2027
$815,851
797,261
785,664
0.04%
N
Homerenew Buyer, Inc. (Project Dream)
101 Huntington Avenue, Boston, MA 02199
Sr Secured Revolver
SOFR (Q)
1.00%
6.50%
8.70%
11/23/2027
$
(14,511)
(25,548)
K/N
Hylan Intermediate Holding II, LLC
850 NEW BURTON ROAD SUITE 201, DOVER, Kent, DE, 19904
Second Lien Term Loan
SOFR (M)
1.00%
10.00%
11.00%
3/11/2027
$4,534,436
4,483,267
4,528,995
0.25%
N
Hylan Intermediate Holding II, LLC
850 NEW BURTON ROAD SUITE 201, DOVER, Kent, DE, 19904
First Lien Term Loan
SOFR (S)
1.00%
8.00%
9.00%
2/22/2026
$4,983,707
4,983,707
4,977,727
0.27%
N
PHRG Intermediate, LLC (Power Home)
2501 Seaport Drive Fourth Floor, Chester, PA 19013
First Lien Term Loan
LIBOR (M)
0.75%
6.00%
7.60%
12/16/2026
$2,484,375
2,426,907
2,409,844
0.13%
N
Sunland Asphalt & Construction, LLC
1625 E Northern Ave, Phoenix, Arizona, 85020, United States
First Lien Delayed Draw Term Loan
LIBOR (S)
1.00%
6.00%
8.88%
1/13/2026
$2,173,018
2,141,056
2,120,866
0.11%
N
Sunland Asphalt & Construction, LLC
1625 E Northern Ave, Phoenix, Arizona, 85020, United States
First Lien Term Loan
LIBOR (S)
1.00%
6.00%
8.88%
1/13/2026
$6,462,507
6,368,609
6,307,407
0.34%
N
33,331,376
33,083,096
1.79%
Consumer Finance
Barri Financial Group, LLC
9800 Centre Parkway, Houston, TX 77036
First Lien Term Loan
LIBOR (M)
1.00%
7.75%
9.11%
6/30/2026
$25,168,478
$24,692,458
$25,420,162
1.38%
N
Containers & Packaging
BW Holding, Inc. (Brook & Whittle)
20 Carter Drive, Guilford, CT 06437
Second Lien Term Loan
SOFR (Q)
0.75%
7.50%
9.05%
12/14/2029
$5,574,414
5,450,200
5,295,693
0.29%
N
BW Holding, Inc. (Brook & Whittle)
20 Carter Drive, Guilford, CT 06437
Second Lien Term Loan
SOFR (Q)
0.75%
7.50%
8.68%
12/14/2029
$6,395,163
6,258,927
6,075,405
0.32%
N
BW Holding, Inc. (Brook & Whittle)
20 Carter Drive, Guilford, CT 06437
Second Lien Delayed Draw Term Loan
SOFR (Q)
0.75%
7.50%
9.05%
12/14/2029
$1,110,271
1,086,560
1,054,758
0.06%
N
12,795,687
12,425,856
0.67%
Distributors
Colony Display, LLC
2500 Galvin Drive, Elgin, IL 60123
First Lien Term Loan
LIBOR (Q)
1.00%
6.50%
8.75%
6/30/2026
$7,005,742
6,892,180
6,641,443
0.36%
N
20

TABLE OF CONTENTS

Issuer
Company Address
Instrument
Ref
Floor
Spread
Total Coupon
Maturity
Principal
Cost
Fair Value
% of Total
Cash and
Investments
Notes
Debt Investments (continued)(A)
Diversified Consumer Services
Elevate Brands OpCo, LLC
815 Brazos St, Suite 900, Austin, Texas 78701, US
First Lien Delayed Draw Term Loan
SOFR (Q)
1.00%
8.50%
10.70%
3/15/2027
$20,800,000
20,414,616
20,240,000
1.10%
N
Razor Group GmbH (Germany)
Prinzessinnenstr. 19-20 10969, Berlin Germany
First Lien Delayed Draw Term Loan
LIBOR (M)
1.00%
9.00%
11.07%
9/30/2025
$39,269,210
39,537,913
39,269,210
2.12%
H/N
Razor Group GmbH (Germany)
Prinzessinnenstr. 19-20 10969, Berlin Germany
First Lien Sr Secured Convertible Term Loan
Fixed
3.50% Cash
+ 3.50% PIK
7.00%
10/2/2023
$4,571,803
4,571,803
7,744,634
0.42%
H/N
SellerX Germany Gmbh & Co. Kg (Germany)
Koppenstr. 93, 10243 Berlin Germany
First Lien Delayed Draw Term Loan
LIBOR (Q)
1.00%
8.00%
10.15%
11/23/2025
$17,660,326
17,295,579
16,895,326
0.92%
H/N
Thras.io, LLC
85 West St #4, Walpole, MA 02081
First Lien Delayed Draw Term Loan
LIBOR (Q)
1.00%
7.00%
9.25%
12/18/2026
$9,839,862
9,608,048
8,629,074
0.47%
Thras.io, LLC
85 West St #4, Walpole, MA 02081
First Lien Term Loan
LIBOR (Q)
1.00%
7.00%
9.25%
12/18/2026
$23,533,670
23,200,256
22,003,981
1.19%
Whele, LLC (Perch)
667 Boylston Street, 3rd Floor, Boston, MA 02116, US
First Lien Incremental Term Loan
LIBOR (S)
1.00%
8.50%
10.61%
10/15/2025
$20,323,258
20,461,730
19,550,974
1.06%
N
135,089,945
134,333,199
7.28%
Diversified Financial Services
2-10 Holdco, Inc.
13900 E Harvard Avenue, Aurora, CO 80014, US
First Lien Term Loan
LIBOR (M)
0.75%
6.00%
7.67%
3/26/2026
$8,250,841
8,220,517
8,128,729
0.44%
N
2-10 Holdco, Inc.
13900 E Harvard Avenue, Aurora, CO 80014, US
Sr Secured Revolver
LIBOR (M)
0.75%
6.00%
7.67%
3/26/2026
$
(1,403)
(10,710)
K/N
36th Street Capital Partners Holdings, LLC
129 Summit Avenue, Suite 1000 Summit, NJ 07901
Senior Note
Fixed
12.00%
11/30/2025
$41,381,437
41,381,437
41,381,437
2.24%
E/F/N
Credit Suisse AG (Cayman Islands)
600 Lexington Avenue, 7th Floor New York, NY 10022
Asset-Backed Credit Linked Notes
LIBOR (Q)
9.50%
9.50%
4/12/2025
$1,573,042
1,573,042
1,415,738
0.08%
E/H/I/N
Oasis Financial, LLC
9525 W Bryn Mawr Ave #900, Rosemont, IL 60018
Second Lien Term Loan
LIBOR (M)
1.00%
8.50%
10.01%
7/5/2026
$17,633,544
17,362,583
17,210,339
0.93%
N
Wealth Enhancement Group, LLC
505 North Highway 169, Suite 900,
Plymouth, MN
Sr Secured Revolver
SOFR (S)
1.00%
6.00%
7.00%
10/4/2027
$8,947
8,815
8,490
N
Wealth Enhancement Group, LLC
505 North Highway 169, Suite 900,
Plymouth, MN
First Lien Delayed Draw Term Loan
SOFR (S)
1.00%
6.00%
7.00%
10/4/2027
$
(2,295)
(7,994)
K/N
Worldremit Group Limited (United Kingdom)
62 Buckingham Gate LONDON, SW1E 6AJ United Kingdom
First Lien Term Loan (3.0% Exit Fee)
LIBOR (Q)
1.00%
9.25%
10.76%
2/11/2025
$43,629,951
43,040,837
42,713,722
2.31%
H/L/N
111,583,533
110,839,751
6.00%
Diversified Telecommunication Services
Aventiv Technologies, Inc. (Securus)
14651 Dallas Parkway, Dallas, TX 75254
Second Lien Term Loan
LIBOR (Q)
1.00%
8.25%
9.25%
11/1/2025
$25,846,154
25,723,034
23,915,834
1.30%
MetroNet Systems Holdings, LLC
3701 Communications Way, Evansville, IN 47715
Second Lien Term Loan
LIBOR (M)
0.75%
7.00%
8.63%
6/2/2029
$4,016,257
3,962,558
3,980,512
0.22%
N
MetroNet Systems Holdings, LLC
3701 Communications Way, Evansville, IN 47715
Second Lien Delayed Draw Term Loan
LIBOR (M)
0.75%
7.00%
8.63%
6/2/2029
$8,268,764
8,120,822
8,195,172
0.44%
N
37,806,414
36,091,518
1.96%
Electric Utilities
Conergy Asia & ME Pte. Ltd. (Singapore)
8 Shenton Way #32-03 AXA Tower Singapore 068811
First Lien Term Loan
Fixed
12/31/2022
$2,110,141
2,110,141
46,845
D/F/H/N
Kawa Solar Holdings Limited (Conergy) (Cayman Islands)
Hutchins Drive GEORGE TOWN, GRAND CAYMAN Cayman Island
Bank Guarantee Credit Facility
Fixed
12/31/2022
$6,578,877
6,578,877
101,315
0.01%
D/F/H/N
Kawa Solar Holdings Limited (Conergy) (Cayman Islands)
Hutchins Drive GEORGE TOWN, GRAND CAYMAN Cayman Island
Revolving Credit Facility
Fixed
12/31/2022
$5,535,517
5,535,517
1,914,182
0.10%
D/F/H/N
14,224,535
2,062,342
0.11%
21

TABLE OF CONTENTS

Issuer
Company Address
Instrument
Ref
Floor
Spread
Total Coupon
Maturity
Principal
Cost
Fair Value
% of Total
Cash and
Investments
Notes
Debt Investments (continued)(A)
Health Care Technology
Appriss Health, LLC (PatientPing)
9901 Linn Station Road Suite 500 Louisville KY 40223
First Lien Term Loan
LIBOR (Q)
1.00%
7.25%
8.25%
5/6/2027
$8,167,961
$8,040,785
$7,849,410
0.43%
N
Appriss Health, LLC (PatientPing)
9901 Linn Station Road Suite 500 Louisville KY 40223
First Lien Revolver
LIBOR (Q)
1.00%
7.25%
8.25%
5/6/2027
$
(8,815)
(21,237)
K/N
CareATC, Inc.
4500 S 129th E Ave, Suite 191, Tulsa, OK 74134
First Lien Term Loan
LIBOR (Q)
1.00%
7.25%
9.25%
3/14/2024
$14,132,480
13,978,205
14,104,215
0.76%
N
CareATC, Inc.
4500 S 129th E Ave, Suite 191, Tulsa, OK 74134
Sr Secured Revolver
LIBOR (Q)
1.00%
7.25%
8.29%
3/14/2024
$607,288
602,941
606,073
0.03%
N
ESO Solutions, Inc.
11500 Alterra Pkwy #100, Austin, TX 78758
First Lien Term Loan
SOFR (M)
1.00%
7.00%
9.06%
5/3/2027
$23,802,071
23,369,995
23,492,644
1.27%
N
ESO Solutions, Inc.
11500 Alterra Pkwy #100, Austin, TX 78758
First Lien Revolver
SOFR (Q)
1.00%
7.00%
9.06%
5/3/2027
$
(28,291)
(22,754)
K/N
Edifecs, Inc.
1756 114th AVE SE,, Bellevue, WA 98004, US
First Lien Term Loan
LIBOR (Q)
1.00%
7.50%
9.76%
9/21/2026
$1,368,056
1,342,556
1,385,840
0.08%
N
Gainwell Acquisition Corp.
1775 Tysons Blvd Suite 900 Tysons, VA 22102 United States
Second Lien Term Loan
LIBOR (Q)
1.00%
8.00%
9.00%
10/2/2028
$5,727,820
5,702,555
5,515,890
0.30%
N
Sandata Technologies, LLC
26 Harbor Park Drive, Port Washington, NY 11050
First Lien Term Loan
LIBOR (Q)
6.00%
8.31%
7/23/2024
$20,250,000
20,112,427
20,452,500
1.11%
N
Sandata Technologies, LLC
26 Harbor Park Drive, Port Washington, NY 11050
Sr Secured Revolver
LIBOR (Q)
6.00%
7.54%
7/23/2024
$1,350,000
1,335,547
1,350,000
0.07%
N
74,447,905
74,712,581
4.05%
Healthcare Providers and Services
INH Buyer, Inc. (IMS Health)
6675 Westwood Boulevard Suite 475 Orlando, FL 32821
First Lien Term Loan
LIBOR (Q)
1.00%
6.00%
8.25%
6/28/2028
$4,466,250
4,385,015
3,925,834
0.21%
N
PHC Buyer, LLC (Patriot Home Care)
5700 N. Broad Street, 3rd Floor Philadelphia, PA 190006
First Lien Term Loan
SOFR (M)
0.75%
6.00%
7.13%
5/4/2028
$10,392,563
10,187,666
10,141,063
0.55%
N
PHC Buyer, LLC (Patriot Home Care)
5700 N. Broad Street, 3rd Floor Philadelphia, PA 190006
First Lien Delayed Draw Term Loan
SOFR (M)
0.75%
6.00%
7.13%
5/4/2028
$
(77,122)
(95,810)
-0.01%
K/N
Team Services Group, LLC
3131 Camino del Rio North Suite 650 San Diego, CA 92108 United States
Second Lien Term Loan
LIBOR (M)
1.00%
9.00%
10.67%
11/13/2028
$27,855,847
27,140,243
27,438,010
1.49%
G/N
41,635,802
41,409,097
2.24%
Hotels, Restaurants and Leisure
Fishbowl, Inc.
2475 Hanover St. Palo Alto, CA 94304
First Lien Term Loan
SOFR (Q)
1.00%
5.00%
7.32%
5/27/2027
$12,089,579
12,089,579
12,089,579
0.66%
F/N
OCM Luxembourg Baccarat BidCo S.À R.L. (Interblock) (Slovenia)
1106 Palms Airport Drive, Las Vegas, NV 89119
First Lien Term Loan
SOFR (Q)
0.75%
6.25%
7.68%
6/3/2027
$231,481
226,889
226,852
0.01%
H/N
OCM Luxembourg Baccarat BidCo S.À R.L. (Interblock) (Slovenia)
1106 Palms Airport Drive, Las Vegas, NV 89119
Sr Secured Revolver
SOFR (Q)
0.75%
6.25%
7.68%
6/3/2027
$
(365)
(370)
H/K/N
12,316,103
12,316,061
0.67%
Insurance
AmeriLife Holdings, LLC
2650 McCormick Dr Clearwater, FL, 33759-1005 United States
Second Lien Term Loan
LIBOR (M)
1.00%
8.50%
9.56%
3/18/2028
$28,810,993
28,367,329
28,724,560
1.54%
N
IT Parent, LLC (Insurance Technologies)
2 South Cascade Avenue, Suite 200
Colorado Springs, CO 80903
First Lien Term Loan
LIBOR (M)
1.00%
6.25%
7.90%
10/1/2026
$4,858,790
4,787,548
4,606,134
0.25%
N
IT Parent, LLC (Insurance Technologies)
2 South Cascade Avenue, Suite 200
Colorado Springs, CO 80903
Sr Secured Revolver
LIBOR (M)
1.00%
6.25%
7.87%
10/1/2026
$166,667
157,687
134,167
0.01%
N
Peter C. Foy & Associates Insurance Services, LLC (PCF Insurance)
2500 W. Executive Parkway, Suite 200 Lehi, UT, 84043
First Lien Term Loan
SOFR (M)
0.75%
6.00%
7.39%
11/1/2028
$857,143
844,376
834,000
0.05%
N
Peter C. Foy & Associates Insurance Services, LLC (PCF Insurance)
2500 W. Executive Parkway, Suite 200 Lehi, UT, 84043
First Lien Delayed Draw Term Loan
SOFR (M)
0.75%
6.00%
7.39%
11/1/2028
$
(31,921)
(57,857)
K/N
34,125,019
34,241,004
1.85%
Internet and Catalog Retail
Syndigo, LLC
141 W. Jackson Blvd, Ste 1220
Chicago, IL 60604
Second Lien Term Loan
LIBOR (S)
0.75%
8.00%
10.51%
12/14/2028
$12,141,870
11,986,670
11,534,776
0.62%
G/N
22

TABLE OF CONTENTS

Issuer
Company Address
Instrument
Ref
Floor
Spread
Total Coupon
Maturity
Principal
Cost
Fair Value
% of Total
Cash and
Investments
Notes
Debt Investments (continued)(A)
Internet Software and Services
Acquia, Inc.
53 State Street, 10th Floor Boston, MA 02109 United States
First Lien Term Loan
LIBOR (Q)
1.00%
7.00%
8.79%
10/31/2025
$25,299,735
$24,959,325
$25,489,484
1.38%
N
Acquia, Inc.
53 State Street, 10th Floor Boston, MA 02109 United States
Sr Secured Revolver
LIBOR (Q)
1.00%
7.00%
8.79%
10/31/2025
$226,959
205,997
226,959
0.01%
N
Astra Acquisition Corp. (Anthology)
1111 19th St NW, Washington, DC 20036
Second Lien Term Loan
LIBOR (M)
0.75%
8.88%
10.54%
10/25/2029
$20,715,038
20,322,291
19,264,985
1.04%
Domo, Inc.
772 East Utah Valley Drive, Amer
First Lien Delayed Draw Term Loan (7.0% Exit Fee)
LIBOR (M)
1.50%
5.50% Cash
+ 2.50% PIK
9.50%
4/1/2025
$55,531,977
55,372,326
55,420,913
3.02%
L/N
Domo, Inc.
772 East Utah Valley Drive, Amer
First Lien PIK Term Loan
Fixed
9.50% PIK
9.50%
4/1/2025
$2,963,871
473,994
2,842,353
0.15%
N
Foursquare Labs, Inc.
568 Broadway, 10th FL, New York, NY 10012
First Lien Term Loan (5.0% Exit Fee)
LIBOR (M)
2.19%
7.25%
9.56%
10/1/2022
$33,750,000
33,729,566
33,682,500
1.82%
L/N
Foursquare Labs, Inc.
568 Broadway, 10th FL, New York, NY 10012
First Lien Incremental Term Loan
LIBOR (M)
2.19%
7.25%
9.56%
10/1/2022
$7,500,000
7,466,628
7,477,500
0.40%
N
Foursquare Labs, Inc.
568 Broadway, 10th FL, New York, NY 10012
First Lien Incremental Term Loan
LIBOR (M)
2.19%
7.25%
9.56%
5/1/2023
$2,500,000
2,496,864
2,502,500
0.14%
N
InMoment, Inc.
10355 South Jordan Gateway Suite 600
South Jordan, UT 84095
First Lien Term Loan
SOFR (M)
0.75%
5.50% cash
+ 2.00% PIK
8.66%
6/8/2028
$7,500,000
7,351,787
7,350,000
0.40%
N
Magenta Buyer, LLC (McAfee)
6220 America Ctr Dr, San Jose, CA, 95002
Second Lien Term Loan
LIBOR (Q)
0.75%
8.25%
9.48%
7/27/2029
$20,000,000
19,741,428
18,383,300
1.00%
G
MetricStream, Inc.
6201 America Center Drive, Suite 240, San Jose, CA 95002
First Lien Term Loan
LIBOR (Q)
1.00%
8.00%
10.23%
9/28/2024
$23,104,483
22,831,164
22,526,871
1.22%
N
MetricStream, Inc.
6201 America Center Drive, Suite 240, San Jose, CA 95002
First Lien Incremental Term Loan (3.25% Exit Fee)
LIBOR (Q)
1.00%
8.00%
10.23%
9/28/2024
$3,554,536
3,506,609
3,465,673
0.19%
L/N
MetricStream, Inc.
6201 America Center Drive, Suite 240, San Jose, CA 95002
First Lien Incremental Term Loan (3.25% Exit Fee)
LIBOR (Q)
1.00%
8.00%
10.25%
9/28/2024
$3,554,536
3,491,789
3,579,773
0.19%
L/N
Persado, Inc.
11 East 26th St New York, NY 10010
First Lien Delayed Draw Term Loan (6.575% Exit Fee)
SOFR (M)
1.80%
7.00%
8.80%
6/10/2027
$8,782,078
8,722,118
8,608,168
0.47%
L/N
Persado, Inc.
11 East 26th St New York, NY 10010
First Lien Term Loan (6.575% Exit Fee)
SOFR (M)
1.80%
7.00%
8.80%
6/10/2027
$8,608,961
8,489,569
8,522,871
0.46%
L/N
Pluralsight, Inc.
42 Future Way Draper, UT 84020
First Lien Term Loan
LIBOR (S)
1.00%
8.00%
9.00%
4/6/2027
$32,582,872
32,039,940
31,540,220
1.71%
N
Pluralsight, Inc.
42 Future Way Draper, UT 84020
First Lien Revolver
LIBOR (Q)
1.00%
8.00%
9.00%
4/6/2027
$
(38,462)
(77,348)
K/N
Quartz Holding Company (Quick Base)
150 Cambridge Park Drive #500, Cambridge, MA 02140
Second Lien Term Loan
LIBOR (M)
8.00%
9.67%
4/2/2027
$9,903,019
9,765,044
9,893,116
0.54%
N
ResearchGate GmBH (Germany)
Chausseestr. 20 10115 Berlin Germany
First Lien Term Loan (4.0% Exit Fee)
EURIBOR (Q)
8.55%
8.55%
10/1/2022
7,500,000
8,254,604
7,653,931
0.41%
H/L/N/O
Reveal Data Corporation et al
145 S Wells St. Ste 500
Chicago, IL 60606, USA
First Lien Term Loan
SOFR (S)
1.00%
6.50%
7.50%
3/9/2028
$7,476,672
7,297,758
7,289,755
0.39%
N
Suited Connector, LLC
8123 Interport Blvd, Englewood, CO 80112
Sr Secured Revolver
LIBOR (M)
1.00%
6.00%
7.12%
12/1/2027
$113,637
103,283
90,909
N
Suited Connector, LLC
8123 Interport Blvd, Englewood, CO 80112
First Lien Term Loan
LIBOR (Q)
1.00%
6.00%
7.60%
12/1/2027
$3,534,801
3,469,226
3,393,409
0.18%
N
Suited Connector, LLC
8123 Interport Blvd, Englewood, CO 80112
First Lien Delayed Draw Term Loan
LIBOR (Q)
1.00%
6.00%
7.60%
12/1/2027
$
(15,408)
(34,091)
K/N
280,037,440
279,093,751
15.12%
IT Services
Ensono, Inc.
3333 Finley Rd, Downers Grove, IL 60515
Second Lien Term Loan B
LIBOR (M)
8.00%
9.67%
5/28/2029
$15,000,000
14,868,346
14,760,000
0.80%
N
Xactly Corporation
300 Park Avenue, Suite 1700 San Jose, CA 95110
First Lien Incremental Term Loan B
LIBOR (S)
1.00%
7.25%
8.49%
7/31/2022
$14,671,682
14,665,815
14,671,682
0.79%
N
Xactly Corporation
300 Park Avenue, Suite 1700 San Jose, CA 95110
Sr Secured Revolver
LIBOR (Q)
1.00%
7.25%
8.49%
7/31/2022
$524,337
524,056
524,338
0.03%
N
30,058,217
29,956,020
1.62%
Leisure Products
Blue Star Sports Holdings, Inc.
5360 Legacy Drive, Suite 150 Plano, TX 75024
First Lien Delayed Draw Term Loan
LIBOR (Q)
1.00%
5.75% cash
+ 3.50% PIK
10.26%
6/15/2024
$63,053
62,639
60,833
N
Blue Star Sports Holdings, Inc.
5360 Legacy Drive, Suite 150 Plano, TX 75024
First Lien Revolver
LIBOR (Q)
1.00%
5.75% cash
+ 3.50% PIK
10.49%
6/15/2024
$126,174
125,387
121,733
0.01%
N
Blue Star Sports Holdings, Inc.
5360 Legacy Drive, Suite 150 Plano, TX 75024
First Lien Term Loan
LIBOR (M)
1.00%
5.75% cash
+ 3.50% PIK
10.92%
6/15/2024
$1,757,122
1,744,918
1,695,271
0.09%
N
Peloton Interactive, Inc.
441 Ninth Ave, 6th Floor
New York, NY 10001
First Lien Term Loan
SOFR (S)
0.50%
6.50%
8.35%
5/25/2027
$100,000
96,347
95,563
0.01%
J
2,029,291
1,973,400
0.11%
23

TABLE OF CONTENTS

Issuer
Company Address
Instrument
Ref
Floor
Spread
Total Coupon
Maturity
Principal
Cost
Fair Value
% of Total
Cash and
Investments
Notes
Debt Investments (continued)(A)
Machinery
Sonny’s Enterprises, LLC
5605 Hiatus Road, Tamarac, FL 33321
First Lien Term Loan
LIBOR (M)
1.00%
6.75%
8.42%
8/5/2026
$3,734,680
3,675,697
3,772,027
0.20%
N
Sonny’s Enterprises, LLC
5605 Hiatus Road, Tamarac, FL 33321
First Lien Delayed Draw Term Loan
LIBOR (M)
1.00%
6.75%
8.42%
8/5/2026
$10,067,730
9,909,747
10,168,407
0.56%
N
13,585,444
13,940,434
0.76%
Media
Khoros, LLC (Lithium)
225 Bush St., 15th Floor, San Francisco, CA 94104
First Lien Incremental Term Loan
LIBOR (S)
1.00%
8.00%
9.03%
10/3/2022
$28,016,636
$27,979,995
$27,736,470
1.50%
N
Khoros, LLC (Lithium)
225 Bush St., 15th Floor, San Francisco, CA 94104
Sr Secured Revolver
LIBOR (S)
1.00%
8.00%
9.03%
10/3/2022
$661,122
658,690
641,287
0.03%
N
NEP II, Inc.
2 Beta Drive, Pittsburg, PA 15238
Second Lien Term Loan
LIBOR (M)
7.00%
8.67%
10/19/2026
$14,500,000
14,066,945
13,403,510
0.73%
G
Quora, Inc.
650 Castro Street, Suite 450, Mountain View, CA 94041
First Lien Term Loan (4.0% Exit Fee)
Fixed
10.10%
5/1/2024
$12,819,528
12,722,348
12,351,679
0.67%
L/N
Terraboost Media Operating Company, LLC
2232 Dell Range Blvd, Suite 202 Cheyenne, WY 82009
First Lien Term Loan
SOFR (Q)
1.00%
6.50%
7.72%
8/23/2026
$10,547,117
10,351,272
10,177,968
0.55%
N
65,779,250
64,310,914
3.48%
Oil, Gas and Consumable Fuels
Iracore International Holdings, Inc.
3516 13th Ave E, Hibbing, MN 55746
First Lien Term Loan
LIBOR (Q)
1.00%
9.00%
11.38%
4/12/2024
$1,324,140
1,324,140
1,324,140
0.07%
B/N
Paper and Forest Products
Alpine Acquisition Corp II (48Forty)
3650 Mansell Road, Suite 100 Alpharetta, GA 30022
First Lien Term Loan
SOFR (Q)
1.00%
6.00%
7.22%
11/30/2026
$20,286,424
19,896,089
19,872,796
1.08%
N
Alpine Acquisition Corp II (48Forty)
3650 Mansell Road, Suite 100 Alpharetta, GA 30022
First Lien Delayed Draw Term Loan
SOFR (Q)
1.00%
6.00%
7.22%
11/30/2026
$107,443
102,372
103,843
0.01%
N
Alpine Acquisition Corp II (48Forty)
3650 Mansell Road, Suite 100 Alpharetta, GA 30022
Sr Secured Revolver
SOFR (Q)
1.00%
6.00%
7.22%
11/30/2026
$
(5,033)
(3,599)
K/N
19,993,428
19,973,040
1.09%
Professional Services
Applause App Quality, Inc.
100 Pennsylvania Ave. Framingham, MA 01701
First Lien Term Loan
SOFR (Q)
1.00%
5.00%
6.40%
9/20/2022
$15,361,396
15,349,972
15,361,396
0.83%
N
Applause App Quality, Inc.
100 Pennsylvania Ave. Framingham, MA 01701
Sr Secured Revolver
LIBOR (Q)
1.00%
5.00%
6.00%
9/20/2022
$
(1,005)
—  
K/N
CIBT Solutions, Inc.
1600 International Drive Suite 600 McLean, VA 22102
Second Lien Term Loan
LIBOR (Q)
1.00%
1.00% Cash + 6.75% PIK
8.75%
6/1/2025
$8,146,376
7,567,314
4,284,505
0.23%
C/G
Dude Solutions Holdings, Inc.
11000 Regency Pkwy, Suite 110, Carry, NC 27518
First Lien Term Loan
LIBOR (Q)
1.00%
6.25%
8.50%
6/13/2025
$25,432,262
25,059,579
25,076,211
1.36%
N
Dude Solutions Holdings, Inc.
11000 Regency Pkwy, Suite 110, Carry, NC 27518
Sr Secured Revolver
LIBOR (Q)
1.00%
6.25%
8.50%
6/13/2025
$1,177,545
1,152,360
1,146,634
0.06%
N
DTI Holdco, Inc. (Epiq Systems, Inc.)
777 Third Avenue
11th and 12th Floors
New York, NY 10017
Second Lien Term Loan
SOFR (M)
0.75%
7.75%
9.28%
4/26/2030
$7,500,000
7,352,766
6,862,500
0.37%
N
GI Consilio Parent, LLC
1828 L St. NW Suite 1070 Washington D.C. 20036
Second Lien Term Loan
LIBOR (M)
0.50%
7.50%
9.17%
5/14/2029
$10,000,000
9,915,424
9,320,000
0.50%
N
iCIMS, Inc.
101 Crawfords Corner Road Suite 3-100 Holmdel, NJ 07733
Sr Secured Revolver
LIBOR (S)
1.00%
6.50%
7.50%
9/12/2024
$121,678
120,731
121,131
0.01%
N
iCIMS, Inc.
101 Crawfords Corner Road Suite 3-100 Holmdel, NJ 07733
First Lien Term Loan
LIBOR (Q)
1.00%
6.50%
7.72%
9/12/2024
$2,704,323
2,677,585
2,692,155
0.15%
N
JobandTalent USA, Inc. (United Kingdom)
199 Bishopgate, Spitalfields, London EC2M 3TY United Kingdom
First Lien Delayed Draw Term Loan
SOFR (M)
1.00%
8.75%
10.34%
2/17/2025
$18,590,586
18,316,782
18,255,956
0.99%
H/N
JobandTalent USA, Inc. (United Kingdom)
199 Bishopgate, Spitalfields, London EC2M 3TY United Kingdom
First Lien Term Loan
SOFR (M)
1.00%
8.75%
10.34%
2/17/2025
$26,409,413
26,010,816
25,934,044
1.40%
H/N
RigUp, Inc.
111 Congress Ave, Suite 900, Austin, Texas 78701
First Lien Delayed Draw Term Loan (4.0% Exit Fee)
LIBOR (Q)
1.50%
7.00%
8.63%
3/1/2024
$29,000,000
28,737,857
28,565,000
1.55%
L/N
VT TopCo, Inc. (Veritext)
290 West Mt. Pleasant Avenue Suite 3200, Livingston, NJ 07039
Second Lien Term Loan
LIBOR (M)
0.75%
6.75%
8.42%
8/4/2026
$2,666,667
2,651,672
2,520,000
0.14%
N
144,911,853
140,139,532
7.59%
24

TABLE OF CONTENTS

Issuer
Company Address
Instrument
Ref
Floor
Spread
Total Coupon
Maturity
Principal
Cost
Fair Value
% of Total
Cash and
Investments
Notes
Debt Investments (continued)(A)
Real Estate Management and Development
Greystone Affordable Housing Initiatives, LLC
152 West 57th St. 60th Floor, New York, NY 10019
First Lien Delayed Draw Term Loan
LIBOR (S)
1.25%
6.00%
7.25%
3/2/2026
$4,666,667
4,666,667
4,615,333
0.25%
I/N
Greystone Select Company II, LLC (Passco)
152 West 57th St. 60th Floor
New York, NY 10019
First Lien Term Loan
SOFR (M)
1.50%
6.50%
8.11%
3/21/2027
$8,181,818
8,023,923
8,016,545
0.43%
N
Greystone Select Company II, LLC (Passco)
152 West 57th St. 60th Floor
New York, NY 10019
First Lien Delayed Draw Term Loan
SOFR (M)
1.50%
6.50%
8.11%
3/21/2027
$
(223,357)
(238,727)
-0.01%
K/N
12,467,233
12,393,151
0.67%
Road and Rail
Keep Truckin, Inc.
5 Hawthorne St 4th floor, San Francisco, CA 94105
First Lien Term Loan
SOFR (S)
1.00%
7.25%
8.37%
4/8/2025
$40,000,000
$39,521,928
$39,560,000
2.14%
N
Semiconductors and Semiconductor Equipment
Emerald Technologies (U.S.) AcquisitionCo, Inc.
One Stiles Road Salem, NH 03079
First Lien Term Loan
SOFR (M)
1.00%
6.25%
7.88%
12/29/2027
$5,564,915
5,458,174
5,397,967
0.30%
Emerald Technologies (U.S.) AcquisitionCo, Inc.
One Stiles Road Salem, NH 03079
Sr Secured Revolver
SOFR (M)
1.00%
6.25%
7.88%
12/29/2026
$
(234,473)
(119,718)
-0.01%
K/N
5,223,701
5,278,249
0.29%
Software
Aerospike, Inc.
2525 E Charleston Rd #201, Mountain View, CA 94043
First Lien Term Loan
LIBOR (M)
1.00%
7.50%
9.17%
12/29/2025
$6,933,486
6,872,763
6,844,737
0.37%
N
AlphaSense, Inc.
24 Union Square East, 5th Floor New York, NY 10003
First Lien Term Loan
SOFR (M)
1.00%
7.00%
8.36%
3/11/2027
$25,095,612
24,849,578
24,844,656
1.35%
N
Aras Corporation
100 Brickstone Square, Andover, MA 01810
First Lien 2021 add on Incremental Term Loan
LIBOR (Q)
1.00%
3.25% Cash + 3.75% PIK
8.02%
4/13/2027
$12,380,496
12,191,601
12,095,745
0.66%
N
Aras Corporation
100 Brickstone Square, Andover, MA 01810
First Lien Revolver
LIBOR (Q)
1.00%
6.50%
7.50%
4/13/2027
$
(13,936)
(20,064)
K/N
Backoffice Associates Holdings, LLC (Syniti)
115 4th Ave #205, Needham Heights, MA 02494
First Lien Revolver
PRIME
6.75%
11.50%
4/30/2026
$1,354,523
1,314,627
1,337,377
0.07%
N
Backoffice Associates Holdings, LLC (Syniti)
115 4th Ave #205, Needham Heights, MA 02494
First Lien Term Loan
LIBOR (Q)
1.00%
7.75%
8.99%
4/30/2026
$13,081,668
12,772,543
12,950,851
0.70%
N
SEP Eiger BidCo Ltd. (Beqom) (Switzerland)
Rue de la Colombiere 28, 1260 Nyon
First Lien Term Loan
SOFR (Q)
1.00%
6.00%
7.00%
5/9/2028
$14,949,590
14,650,598
14,650,598
0.79%
H/N
SEP Eiger BidCo Ltd. (Beqom) (Switzerland)
Rue de la Colombiere 28, 1260 Nyon
Sr Secured Revolver
SOFR (Q)
1.00%
6.00%
7.00%
5/9/2028
$
(31,273)
(32,035)
H/K/N
Certify, Inc.
20 York Street, Suite 201 Portland, Maine 04101
First Lien Delayed Draw Term Loan
LIBOR (M)
1.00%
5.50%
6.56%
2/28/2024
$3,188,631
3,168,442
3,176,514
0.17%
N
Certify, Inc.
20 York Street, Suite 201 Portland, Maine 04101
First Lien Term Loan
LIBOR (M)
1.00%
5.50%
6.56%
2/28/2024
$23,383,293
23,352,308
23,294,436
1.26%
N
Certify, Inc.
20 York Street, Suite 201 Portland, Maine 04101
Sr Secured Revolver
LIBOR (M)
1.00%
5.50%
6.56%
2/28/2024
$265,719
252,014
261,680
0.01%
N
CyberGrants Holdings, LLC
300 Brickstone Square, Suite 601, Andover, MA 01810
First Lien Term Loan
LIBOR (Q)
0.75%
6.50%
8.75%
9/8/2027
$2,833,333
2,795,367
2,805,850
0.15%
N
CyberGrants Holdings, LLC
300 Brickstone Square, Suite 601, Andover, MA 01810
First Lien Delayed Draw Term Loan
LIBOR (Q)
0.75%
6.50%
8.75%
9/8/2027
$8,389
4,781
5,694
N
CyberGrants Holdings, LLC
300 Brickstone Square, Suite 601, Andover, MA 01810
First Lien Revolver
LIBOR (Q)
0.75%
6.50%
8.75%
9/8/2027
$169,467
165,813
166,772
0.01%
N
Elastic Path Software, Inc. (Canada)
16th Floor
555 Burrard Street
Vancouver, British Columbia V7X 1M8 Canada
First Lien Term Loan
SOFR (Q)
1.00%
7.50%
8.50%
1/6/2026
$5,432,783
5,386,131
5,370,849
0.29%
H/N
Grey Orange Incorporated
660 Hembree Parkway Suite 120
Roswell, GA 30076
First Lien Term Loan (3.75% Exit Fee)
SOFR (S)
1.00%
7.25%
9.31%
5/6/2026
$4,190,378
4,126,526
4,121,656
0.22%
L/N
Grey Orange Incorporated
660 Hembree Parkway Suite 120
Roswell, GA 30076
First Lien Delayed Draw Term Loan (3.75% Exit Fee)
SOFR (S)
1.00%
7.25%
9.31%
5/6/2026
$
(40,289)
(68,722)
K/L/N
Integrate.com, Inc. (Infinity Data, Inc.)
111 West Monroe Street 19th Floor Phoenix, AZ 85003
First Lien Term Loan
LIBOR (Q)
1.00%
3.00% Cash + 3.00% PIK
7.04%
12/17/2027
$3,795,231
3,723,934
3,711,356
0.20%
N
Integrate.com, Inc. (Infinity Data, Inc.)
111 West Monroe Street 19th Floor Phoenix, AZ 85003
First Lien Delayed Draw Term Loan
LIBOR (Q)
1.00%
3.00% Cash + 3.00% PIK
7.04%
12/17/2027
$
(12,149)
(14,733)
K/N
25

TABLE OF CONTENTS

Issuer
Company Address
Instrument
Ref
Floor
Spread
Total Coupon
Maturity
Principal
Cost
Fair Value
% of Total
Cash and
Investments
Notes
Debt Investments (continued)(A)
Integrate.com, Inc. (Infinity Data, Inc.)
111 West Monroe Street 19th Floor Phoenix, AZ 85003
Sr Secured Revolver
LIBOR (Q)
1.00%
6.00%
7.04%
12/17/2027
$
(6,074)
(7,367)
K/N
Nvest, Inc. (SigFig)
2443 Fillmore Street, #380-1512, San Francisco, California 94115, US
First Lien Term Loan
SOFR (S)
1.00%
7.50%
8.71%
9/15/2025
$6,798,242
6,688,548
6,686,071
0.36%
N
Oversight Systems, Inc.
360 Interstate North Pkwy, Suite 300 Atlanta, GA 30339
First Lien Term Loan
LIBOR (M)
1.00%
7.00%
8.67%
9/24/2026
$4,535,932
4,458,152
4,397,586
0.24%
N
Kaseya, Inc.
701 Brickell Avenue, Suite 400, Miami, FL 33131
First Lien Term Loan
SOFR (S)
0.75%
5.75%
8.29%
6/25/2029
$1,635,938
1,611,431
1,611,398
0.09%
N
Kaseya, Inc.
701 Brickell Avenue, Suite 400, Miami, FL 33131
First Lien Delayed Draw Term Loan
SOFR (S)
0.75%
5.75%
8.29%
6/25/2029
$
(1,495)
(1,500)
K/N
Kaseya, Inc.
701 Brickell Avenue, Suite 400, Miami, FL 33131
Sr Secured Revolver
SOFR (S)
0.75%
5.75%
8.29%
6/25/2029
$
(1,495)
(1,500)
K/N
SEP Raptor Acquisition, Inc. (Loopio) (Canada)
40 King Street West, Suite 2100, Toronto, ON M5H 3C2 Canada
First Lien Term Loan
LIBOR (Q)
1.00%
4.50% Cash + 3.00% PIK
9.81%
3/31/2027
$10,627,994
10,455,120
10,426,062
0.56%
H/N
SEP Raptor Acquisition, Inc. (Loopio) (Canada)
40 King Street West, Suite 2100, Toronto, ON M5H 3C2 Canada
First Lien Revolver
LIBOR (Q)
1.00%
4.50% Cash + 3.00% PIK
9.81%
3/31/2027
$
(18,447)
(22,102)
H/K/N
Superman Holdings, LLC (Foundation Software)
17800 Royalton Rd, Strongsville, OH 44136
First Lien Term Loan
LIBOR (M)
1.00%
6.50%
8.75%
8/31/2027
$10,227,976
10,033,728
10,115,469
0.55%
N
Superman Holdings, LLC (Foundation Software)
17800 Royalton Rd, Strongsville, OH 44136
Sr Secured Revolver
LIBOR (Q)
1.00%
6.50%
8.75%
8/31/2026
$
(21,876)
(13,816)
K/N
Syntellis Performance Solutions, Inc. (Axiom Software)
320 N Sangamon St., Suite 700,
Chicago, Illinois 60607
First Lien Term Loan
LIBOR (Q)
1.00%
7.00%
8.24%
8/2/2027
$21,080,460
20,591,804
21,291,264
1.16%
N
Zilliant Incorporated
720 Brazos Street, Suite 600, Austin, TX 78701
First Lien Term Loan
LIBOR (S)
0.75%
2.00% Cash + 4.50% PIK
9.25%
12/21/2027
$1,515,377
1,487,980
1,471,431
0.08%
N
Zilliant Incorporated
720 Brazos Street, Suite 600, Austin, TX 78701
First Lien Delayed Draw Term Loan
LIBOR (S)
0.75%
2.00% Cash + 4.50% PIK
9.25%
12/21/2027
$
(6,763)
(10,741)
K/N
Zilliant Incorporated
720 Brazos Street, Suite 600, Austin, TX 78701
Sr Secured Revolver
LIBOR (Q)
0.75%
6.00%
6.75%
12/21/2027
$
(2,705)
(4,296)
K/N
170,797,287
171,441,176
9.29%
Specialty Retail
Calceus Acquisition, Inc. (Cole Haan)
150 Ocean Rd., Greenland, US-NH, 03840, US
First Lien Term Loan B
LIBOR (Q)
5.50%
7.07%
2/12/2025
$422,176
$408,026
$340,380
0.02%
Calceus Acquisition, Inc. (Cole Haan)
150 Ocean Rd., Greenland, US-NH, 03840, US
First Lien Sr Secured Notes
Fixed
9.75%
9.75%
2/19/2025
$20,000,000
19,624,709
17,140,000
0.93%
E/N
Hanna Andersson, LLC
608 NE 19th Ave, Portland, OR 97232
First Lien Term Loan
LIBOR (M)
1.00%
6.25%
7.19%
7/2/2026
$4,906,250
4,825,327
4,813,031
0.26%
N
24,858,062
22,293,411
1.21%
Technology Hardware, Storage & Peripherals
SumUp Holdings Luxembourg S.A.R.L. (United Kingdom)
41, Avenue de la Gare, L-1611 Luxembourg United Kingdom
First Lien Delayed Draw Term Loan
LIBOR (Q)
1.00%
7.00%
9.18%
2/17/2026
$17,726,865
17,176,882
16,917,893
0.92%
H/N
Textiles, Apparel and Luxury Goods
James Perse Enterprises, Inc.
7373 Flores Street, Downey CA 90242
First Lien Term Loan
SOFR (M)
1.00%
6.25%
7.78%
9/8/2027
$15,555,556
15,346,853
15,653,556
0.85%
N
James Perse Enterprises, Inc.
7373 Flores Street, Downey CA 90242
First Lien Revolver
SOFR (M)
1.00%
6.25%
7.78%
9/8/2027
$
(25,236)
K/N
PSEB, LLC (Eddie Bauer)
10401 NE 8th Street, Suite 500 Bellevue, Washington 98004
First Lien Term Loan
LIBOR (M)
1.00%
6.50%
8.17%
10/12/2023
$24,937,500
24,748,408
23,690,625
1.28%
N
40,070,025
39,344,181
2.13%
Tobacco Related
Juul Labs, Inc.
560 20th Street, San Francisco, CA 94107
First Lien Term Loan
LIBOR (Q)
1.50%
7.00%
8.50%
8/2/2023
$25,927,995
25,855,254
22,583,283
1.22%
N
Trading Companies & Distributors
Blackbird Purchaser, Inc. (Ohio Transmission Corp.)
1900 Jetway Blvd, Columbus, OH 43219
Second Lien Term Loan
LIBOR (M)
0.75%
7.50%
9.17%
4/8/2027
$10,153,647
9,971,081
9,819,592
0.54%
N
Blackbird Purchaser, Inc. (Ohio Transmission Corp.)
1900 Jetway Blvd, Columbus, OH 43219
Second Lien Delayed Draw Term Loan
LIBOR (M)
0.75%
7.50%
9.17%
4/8/2027
$
(60,781)
(111,352)
-0.01%
K/N
9,910,300
9,708,240
0.53%
26

TABLE OF CONTENTS

Issuer
Company Address
Instrument
Ref
Floor
Spread
Total Coupon
Maturity
Principal
Cost
Fair Value
% of Total
Cash and
Investments
Notes
Debt Investments (continued)(A)
Wireless Telecommunication Services
OpenMarket, Inc. (Infobip) (United Kingdom)
35 - 38 New Bridge Street, London EC4V 6BW United Kingdom
First Lien Term Loan
LIBOR (Q)
0.75%
6.25%
8.50%
9/17/2026
$9,925,000
9,708,245
9,652,063
0.52%
H/N
Total Debt Investments - 197.6% of Net Assets
1,628,571,133
1,594,927,730
86.39%
27

TABLE OF CONTENTS

Issuer
Company Address
Instrument
Expiration
Shares
Cost
FairValue
% of Total
Cash and
Investments
Notes
Equity Securities
Automobiles
Autoalert Acquisition Co, LLC
9050 Irvine Center Dr. Irvine, CA 92618
Warrants to Purchase LLC Interest
6/28/2030
7
$2,910,423
$
D/E/N
Capital Markets
Pico Quantitative Trading Holdings, LLC
32 Old Slip, 16th Floor, New York, NY 10005
Warrants to Purchase Membership Units
2/7/2030
287
645,121
2,074,561
0.11%
D/E/N
Chemicals
AGY Equity, LLC
2556 Wagener Road Aiken, SC 29801
Class A Preferred Stock
1,786,785
485,322
D/E/N
AGY Equity, LLC
2556 Wagener Road Aiken, SC 29801
Class B Preferred Stock
1,250,749
D/E/N
AGY Equity, LLC
2556 Wagener Road Aiken, SC 29801
Class C Common Stock
982,732
D/E/N
485,322
Communications Equipment
Plate Newco 1 Limited (Avanti) (United Kingdom)
20 Black Friars Lane, London EC4V 6EB
Common Stock
364
5,358
D/H/N/O
Construction & Engineering
Hylan Datacom & Electrical, LLC
950 Holmdel Road Holmdel, NJ 07733
Class A Units
117,124
13,817,817
10,735,586
0.58%
D/E/N
Diversified Consumer Services
Razor Group GmbH (Germany)
Prinzessinnenstr. 19-20 10969, Berlin Germany
Warrants to Purchase Preferred Series A1 Shares
4/28/2028
516
5,563,060
0.30%
D/E/H/N
MXP Prime Platform GmbH (SellerX) (Germany)
Koppenstr. 93, 10243 Berlin Germany
Warrants to Purchase Preferred Series B Shares
11/23/2028
135
430,927
0.02%
D/E/H/N
TVG-Edmentum Holdings, LLC
5600 W 83rd Street, Suite 300, Bloomington, MN, 55437
Series B-1 Common Units
17,858,122
16,511,297
41,011,418
2.23%
B/E/N
TVG-Edmentum Holdings, LLC
5600 W 83rd Street, Suite 300, Bloomington, MN, 55437
Series B-2 Common Units
17,858,122
13,421,162
41,011,418
2.22%
B/D/E/N
29,932,459
88,016,823
4.77%
Diversified Financial Services
36th Street Capital Partners Holdings, LLC
129 Summit Avenue, Suite 1000 Summit, NJ 07901
Membership Units
25,652,397
25,652,397
38,400,000
2.07%
E/F/N
Conventional Lending TCP Holdings, LLC
2951 28th Street, Suite 1000, Santa Monica, CA 90405
Membership Units
17,285,591
17,160,790
16,939,880
0.92%
E/F/I/N
GACP I, LP (Great American Capital)
11100 Santa Monica Blvd., Ste. 800 Los Angeles, CA 90025
Membership Units
460,486
460,486
1,574,780
0.09%
E/I/N
GACP II, LP (Great American Capital)
11100 Santa Monica Blvd., Ste. 800 Los Angeles, CA 90025
Membership Units
10,608,096
10,608,096
10,948,560
0.59%
E/I/N
Worldremit Group Limited (United Kingdom)
62 Buckingham Gate LONDON, SW1E 6AJ United Kingdom
Warrants to Purchase Series D Stock
2/11/2031
34,820
876,419
0.05%
D/E/H/N
53,881,769
68,739,639
3.72%
Ecommerce Consumer Sales
Elevate Brands Holdco, Inc.
815 Brazos St, Suite 900, Austin, Texas 78701, US
Warrants to Purchase Common Stock
3/14/2032
174,897
202,239
0.01%
D/E/N
Elevate Brands Holdco, Inc.
815 Brazos St, Suite 900, Austin, Texas 78701, US
Warrants to Purchase Preferred Stock
3/14/2032
87,449
133,280
0.01%
D/E/N
335,519
0.02%
Electric Utilities
Conergy Asia Holdings Limited (United Kingdom)
21 St. Thomas Street Bristol, BS1 6JS United Kingdom
Class B Shares
1,000,000
1,000,000
D/E/F/H/N
Conergy Asia Holdings Limited (United Kingdom)
21 St. Thomas Street Bristol, BS1 6JS United Kingdom
Ordinary Shares
5,318,860
7,833,333
D/E/F/H/N
Kawa Solar Holdings Limited (Conergy) (Cayman Islands)
Hutchins Drive GEORGE TOWN, GRAND CAYMAN Cayman Island
Ordinary Shares
2,332,594
D/E/F/H/N
Kawa Solar Holdings Limited (Conergy) (Cayman Islands)
Hutchins Drive GEORGE TOWN, GRAND CAYMAN Cayman Island
Series B Preferred Shares
93,023
1,395,349
D/E/F/H/N
Utilidata, Inc.
245 Chapman St Providence, RI 02905
Common Stock
29,094
216,336
14,000
D/E/N
28

TABLE OF CONTENTS

Issuer
Company Address
Instrument
Expiration
Shares
Cost
FairValue
% of Total
Cash and
Investments
Notes
Equity Securities (continued)
Utilidata, Inc.
245 Chapman St Providence, RI 02905
Series C Preferred Stock
257,369
153,398
252,000
0.01%
D/E/N
Utilidata, Inc.
245 Chapman St Providence, RI 02905
Series CC Preferred Stock
500,000
500,000
279,000
0.02%
D/E/N
11,098,416
545,000
0.03%
Electronic Equipment, Instruments and Components
Soraa, Inc.
6500 Kaiser Dr. Fremont, CA 94555
Warrants to Purchase Preferred Stock
8/29/2024
3,071,860
478,899
D/E/N
Energy Equipment and Services
GlassPoint, Inc.
1502 Mill Raock Way, Suite 170, Bakersfield, CA 93311
Warrants to Purchase Common Stock
9/12/2029
16
275,200
2,879,978
0.16%
D/E/N
Hotels, Restaurants and Leisure
Fishbowl, Inc.
2475 Hanover St. Palo Alto, CA 94304
Common Membership Units
5/27/2027
604,479
$787,032
$787,032
0.04%
D/F/N
Internet Software and Services
Domo, Inc.
772 East Utah Valley Drive, Amer
Common Stock
49,792
1,543,054
1,384,218
0.07%
D
FinancialForce.com, Inc.
595 Market St. Suite 2000,  San Francisco, CA 94105
Warrants to Purchase Series C Preferred Stock
1/30/2029
1,125,000
287,985
564,000
0.03%
D/E/N
Foursquare Labs, Inc.
568 Broadway, 10th FL, New York, NY 10012
Warrants to Purchase Series E Preferred Stock
5/4/2027
2,062,500
508,805
1,074,299
0.06%
D/E/N
InMobi, Inc. (Singapore)
30 Cecil Street, # 19-08 Prudential Tower Singapore 04912
Warrants to Purchase Common Stock
8/15/2027
1,327,869
212,360
1,834,665
0.10%
D/E/H/N
InMobi, Inc. (Singapore)
30 Cecil Street, # 19-08 Prudential Tower Singapore 04912
Warrants to Purchase Series E Preferred Stock
9/18/2025
1,049,996
276,492
1,518,114
0.08%
D/E/H/N
InMobi, Inc. (Singapore)
30 Cecil Street, # 19-08 Prudential Tower Singapore 04912
Warrants to Purchase Series E Preferred Stock
10/3/2028
1,511,002
93,407
1,918,471
0.10%
D/E/H/N
ResearchGate Corporation (Germany)
Chausseestr. 20 10115 Berlin Germany
Warrants to Purchase Series D Preferred Stock
10/30/2029
333,370
202,001
91,000
D/E/H/N/O
SnapLogic, Inc.
1825 S. Grant St., 5th Floor, San Mateo, CA 94402
Warrants to Purchase Series Preferred Stock
3/19/2028
1,860,000
377,722
5,000,000
0.29%
D/E/N
3,501,826
13,384,767
0.73%
IT Services
Fidelis (SVC), LLC
4500 East West Highway, Suite 400
Bethesda, MD 20814
Preferred Unit-C
657,932
2,001,384
80,249
D/E/N
Media
Quora, Inc.
650 Castro Street, Suite 450, Mountain View, CA 94041
Warrants to Purchase Series D Preferred Stock
4/11/2029
507,704
65,245
92,956
0.01%
D/E/N
SoundCloud, Ltd. (United Kingdom)
c/o Jag Shaw Baker, Berners House 47-48 Berners Street, London W1T 3NF
Warrants to Purchase Preferred Stock
4/29/2025
946,498
79,082
45,143
D/E/H/N
144,327
138,099
0.01%
Oil, Gas and Consumable Fuels
Iracore Investments Holdings, Inc.
3516 13th Ave E, Hibbing, MN 55746
Class A Common Stock
16,207
4,177,710
4,679,123
0.25%
B/D/E/N
Pharmaceuticals
Inotiv, Inc.
2701 Kent Avenue
West Lafayette, IN 47906
United States
Common Stock
14,578
139,949
0.01%
D/E
Professional Services
Anacomp, Inc.
15378 Avenue of Science, San Diego, CA 92128
Class A Common Stock
1,255,527
26,711,048
477,100
0.03%
D/E/F/N
Semiconductors and Semiconductor Equipment
Nanosys, Inc.
233 South Hillview Dr. Milpitas, CA 95035
Warrants to Purchase Preferred Stock
3/29/2023
800,000
605,266
962,482
0.05%
D/E/N
Software
Grey Orange International Inc.
660 Hembree Parkway Suite 120
Roswell, GA 30076
Warrants to Purchase Common Stock
5/6/2032
222,928
21,958
21,958
D/N
Tradeshift, Inc.
612 Howard Street, San Francisco, CA 94105
Warrants to Purchase Series D Preferred Stock
3/26/2027
1,712,930
577,843
1,096,193
0.06%
D/E/N
599,801
1,118,151
0.06%
29

TABLE OF CONTENTS

Issuer
Company Address
Instrument
Expiration
Shares
Cost
FairValue
% of Total
Cash and
Investments
Notes
Equity Securities (continued)
Trading Companies & Distributors
Blackbird Holdco, Inc. (Ohio Transmission Corp.)
1900 Jetway Blvd, Columbus, OH 43219
Preferred Stock
12.50% PIK
7,108
7,453,196
6,850,619
0.37%
E/N
Total Equity Securities - 25.0% of Net Assets
159,507,016
201,950,035
10.94%
Total Investments - 222.7% of Net Assets
$1,788,078,149
$1,796,877,765
97.32%
Cash and Cash Equivalents - 6.1% of Net Assets
$49,427,039
2.68%
Total Cash and Investments - 228.8% of Net Assets
$1,846,304,804
100.00%
M
Notes to Consolidated Schedule of Investments:
A.
Debt investments include investments in bank debt that generally are bought and sold among institutional investors in transactions not subject to registration under the Securities Act of 1933. Such transactions are generally subject to contractual restrictions, such as approval of the agent or borrower.
B.
Non-controlled affiliate – as defined under the Investment Company Act of 1940 (ownership of between 5% and 25% of the outstanding voting securities of this issuer). See Consolidated Schedule of Changes in Investments in Affiliates.
C.
Non-accruing debt investment.
D.
Non-income producing investment.
E.
Restricted security. (See Note 2)
F.
Controlled issuer – as defined under the Investment Company Act of 1940 (ownership of 25% or more of the outstanding voting securities of this issuer). Investment is not more than 50% of the outstanding voting securities of the issuer nor deemed to be a significant subsidiary. See Consolidated Schedule of Changes in Investments in Affiliates.
G.
Investment has been segregated to collateralize certain unfunded commitments.
H.
Non-U.S. company or principal place of business outside the U.S. and as a result the investment is not a qualifying asset under Section 55(a) of the Investment Company Act. Under the Investment Company Act, the Company may not acquire any non-qualifying asset unless, at the time such acquisition is made, qualifying assets represent at least 70% of the Company’s total assets.
I.
Deemed an investment company under Section 3(c) of the Investment Company Act and as a result the investment is not a qualifying asset under Section 55(a) of the Investment Company Act. Under the Investment Company Act, the Company may not acquire any non-qualifying asset unless, at the time such acquisition is made, qualifying assets represent at least 70% of the Company’s total assets.
J.
Publicly traded company with a market capitalization greater than $250 million and as a result the investment is not a qualifying asset under Section 55(a) of the Investment Company Act. Under the Investment Company Act, the Company may not acquire any non-qualifying asset unless, at the time such acquisition is made, qualifying assets represent at least 70% of the Company’s total assets.
K.
Negative balances relate to an unfunded commitment that was acquired and/or valued at a discount.
L.
In addition to the stated coupon, investment has an exit fee payable upon repayment of the loan in an amount equal to the percentage of the original principal amount shown.
M.
All cash and investments, except those referenced in Notes G above, are pledged as collateral under certain debt as described in Note 4 to the Consolidated Financial Statements.
30

TABLE OF CONTENTS

N.
Inputs in the valuation of this investment included certain unobservable inputs that were significant to the valuation as a whole.
O.
Investment denominated in foreign currency. Amortized cost and fair value converted from foreign currency to US dollars. Foreign currency denominated investments are generally hedged for currency exposure.
LIBOR or EURIBOR resets monthly (M), quarterly (Q), semiannually (S), or annually (A).
Aggregate acquisitions and aggregate dispositions of investments, other than government securities, totaled $215,074,981 and $235,621,774, respectively, for the six months ended June 30, 2022. Aggregate acquisitions includes investment assets received as payment in kind. Aggregate dispositions includes principal paydowns on and maturities of debt investments. The total value of restricted securities and bank debt as of June 30, 2022 was $1,794,679,199 or 97.2% of total cash and investments of the Company. As of June 30, 2022, approximately 14.3% of the total assets of the Company were not qualifying assets under Section 55(a) of the 1940 Act.
See accompanying notes to the consolidated financial statements.
31

TABLE OF CONTENTS

MANAGEMENT OF THE COMPANY
Directors and officers
Our business and affairs are managed under the direction of our Board of Directors. The Board of Directors currently consists of six members, five of whom are not “interested persons” of the Company or of the Advisor as defined in Section 2(a)(19) of the 1940 Act. We refer to these individuals as our independent directors. No independent director owns beneficially or of record any security of the Advisor or any person (other than a RIC or portfolio company) directly or indirectly controlling, controlled by or under common control with the Advisor. Our Board of Directors elects our officers, who serve at the discretion of the Board of Directors. Each director holds office until his or her successor is elected and qualified or until his or her term as a director is terminated as provided in our bylaws. The address for each director and officer is c/o BlackRock TCP Capital Corp., 2951 28th Street, Suite 1000, Santa Monica, California 90405.
Investment Committee
The Advisor’s investment process is organized around the Investment Committee that provides for a centralized, repeatable decision process. The Investment Committee meets weekly and, with respect to each fund the Advisor advises, certain members of the Investment Committee are voting members. The voting members of the Investment Committee for the Company are currently Philip M. Tseng, Rajneesh Vig, Rob DiPaulo, Jason Mehring, and Dan Worrell. Approval by a simple majority vote of the voting members of the Investment Committee is required for the purchase or sale of any investment, with certain de-minimis exceptions. No voting member has veto power. The Advisor’s investment process is designed to maximize risk-adjusted returns and preserve downside protection.
Voting Members
Philip M. Tseng: Prior to joining BlackRock, Mr. Tseng was a Managing Partner at Tennenbaum Capital Partners (TCP), where he was also a member of the Management Committee. Prior to joining TCP, Mr. Tseng was a member of the Credit Suisse First Boston technology investment banking group focusing on technology and business services. While at CSFB, he advised on and executed M&A, public and private equity and structured debt transactions for a broad range of small and large cap companies. He also spent time covering technology services companies as an equity research analyst. Prior to that, he spent time in investment banking at Deutsche Banc Alex Brown. Mr. Tseng currently serves as a Director on the board of the California Science Center Foundation, and previously served as a Director on the boards of First Advantage, Connexity Inc., and Anacomp, Inc.., and also as a Director on the board of the United States Tennis Association (USTA) Southern California section. He received an A.B. in Economics Harvard College and an M.B.A from the Harvard Business School. From 2021 to present, Mr. Tseng has served as the Chief Operating Officer of BlackRock TCP Capital Corp.
Rajneesh Vig: Prior to joining our Advisor, Mr. Vig worked for Deutsche Bank in New York as a member of the bank’s Principal Finance Group. Prior to that, Mr. Vig was a Director in the Technology Investment Banking group in San Francisco where he advised a broad range of growth and large cap technology companies on merger, acquisition and public/private financing transactions. Prior to his time at Deutsche Bank, Mr. Vig was a Manager in Price Waterhouse’s Shareholder Value Consulting group, and he began his career in Arthur Andersen’s Financial Markets/Capital Markets group. From 2021 to present, Mr. Vig has served as the Chief Executive Officer and Chair of the Board of Directors of BlackRock TCP Capital Corp. From 2013 to 2021, Mr. Vig has served as a Director and the Chief Operating Officer of BlackRock TCP Capital Corp. Mr. Vig is also as an executive officer of other consolidated funds managed by the Investment Adviser. Since 2011, Mr. Vig has been a Managing Partner of the Investment Adviser. From 2009 to 2010, he was a Partner of the Investment Adviser. From 2006 to 2008, he was a Managing Director of the Investment Adviser. He has served on the board of 36th Street Capital since 2015 and Edmentum since 2016, and on the Board of Trustees and as the Finance Committee Chair for Connecticut College since 2020.He received a B.A. with highest honors in Economics and Political Science from Connecticut College and an M.B.A. in Finance from New York University.
Rob DiPaolo: He has been at BlackRock and its predecessor, Tennenbaum Capital Partners, since 1999. Prior to his current role, Mr. DiPaolo was the firm’s Chief Financial Officer and was responsible for building Tennenbaum’s financial reporting, processes and controls and operating infrastructure. Preceding Tennenbaum, Mr. DiPaolo was Vice President at Trust Company of the West, spent seven years at Arthur Andersen as a
32

TABLE OF CONTENTS

Business Advisory and Consulting Manager and began his career in 1989, spending five years at May Department Stores as a profit improvement specialist and control division accountant. He earned a B.S. from the University of California, Riverside and is a CPA in the State of California.
Jason Mehring: Mr. Mehring has over 26 years’ experience in middle market investing including his 15 years’ experience with the USPC team. Mr. Mehring previously spent more than ten years at Banc of America Capital Investors (BACI), an affiliate of Bank of America, Inc., in Chicago, where he held positions of increasing responsibility, becoming a principal of the firm in 2000. At BACI, Mr. Mehring focused on mezzanine and private equity investing in middle market companies. Prior to joining BACI in 1994, he worked at Firstar Bank, a predecessor to U.S. Bank. Mr. Mehring received a B.B.A., summa cum laude, in Finance and Economics from the University of Wisconsin Eau Claire, where he also graduated with University Honors, an M.B.A. from the Kellogg School of Management at Northwestern University, and he has served on a variety of private corporate boards.
Dan Worrell: Prior to joining BlackRock, Mr. Worrell was a Managing Director at Tennenbaum Capital Partners (TCP), which he joined in 2007, where he headed multiple industry sectors. TCP with its more than $9 billion in committed capital was acquired by BlackRock in 2018. Mr. Worrell has been on the Board of Directors of several portfolio companies in the Consumer and Healthcare industries. Prior to his current role, Mr. Worrell was a High Yield Portfolio Manager with Mulholland Capital Advisors, where he analyzed and invested in high yield credit opportunities, capital structure arbitrage and special situations. He has also previously invested in distressed companies and special situations at Gruss Partners, JP Morgan and as an Investment Manager at a Central Asia-focused private equity fund based in Kazakhstan. Mr. Worrell earned an M.B.A. from Columbia University in 1991.
The voting members of our Advisor’s Investment Committee for each other advisor account are primarily responsible for the day-to-day management of such other advisor account. Messrs. Tseng and Vig are voting members of the Investment Committee for a majority of the other advisor accounts. The advisory compensation of each of these accounts is based in part on the performance of the account during periods where such account meets minimum performance requirements.
Material conflicts of interest that may arise in connection with the Voting Members’ management of the Company’s investments, on the one hand, and the investments of the other advisor accounts, on the other.
Each Voting Member receives a fixed salary from our Advisor. Additionally, each Voting Member may receive a performance-based discretionary bonus, the opportunity to participate in various benefits programs and the opportunity to participate in one or more of the incentive compensation programs established by BlackRock.
The discussion below describes the Voting Members’ compensation as of December 31, 2021.
BlackRock’s financial arrangements with its Voting Members, its competitive compensation and its career path emphasis at all levels reflect the value senior management places on key resources. Compensation may include a variety of components and may vary from year to year based on a number of factors. The principal components of compensation include a base salary, a performance-based discretionary bonus, participation in various benefits programs and one or more of the incentive compensation programs established by BlackRock.
Base compensation. Generally, Voting Members receive base compensation based on their position with the firm.
Discretionary Incentive Compensation. Discretionary incentive compensation is a function of several components: the performance of BlackRock, Inc., the performance of the Voting Member’s group within BlackRock, the investment performance, including risk-adjusted returns, of the firm’s assets under management or supervision by that Voting Member relative to predetermined benchmarks, and the individual’s performance and contribution to the overall performance of these portfolios and BlackRock. In most cases, these benchmarks are the same as the benchmark or benchmarks against which the performance of the funds or other accounts managed by the Voting Members are measured. Among other things, BlackRock’s Chief Investment Officers make a subjective determination with respect to each Voting Member’s compensation based on the performance of the funds and other accounts managed by each Voting Member relative to the various benchmarks.
Distribution of Discretionary Incentive Compensation. Discretionary incentive compensation is distributed to Voting Members in a combination of cash deferred BlackRock, Inc. stock awards, and/or deferred cash awards that notionally track the return of certain BlackRock investment products.
33

TABLE OF CONTENTS

Voting Members receive their annual discretionary incentive compensation in the form of cash. Voting Members whose total compensation is above a specified threshold also receive deferred BlackRock, Inc. stock awards annually as part of their discretionary incentive compensation. Paying a portion of discretionary incentive compensation in the form of deferred BlackRock, Inc. stock puts compensation earned by a Voting Member for a given year “at risk” based on BlackRock’s ability to sustain and improve its performance over future periods. In some cases, additional deferred BlackRock, Inc. stock may be granted to certain key employees as part of a long-term incentive award to aid in retention, align interests with long-term shareholders and motivate performance. Deferred BlackRock, Inc. stock awards are generally granted in the form of BlackRock, Inc. restricted stock units that vest pursuant to the terms of the applicable plan and, once vested, settle in BlackRock, Inc. common stock. The Voting Members of this Fund are eligible to receive deferred BlackRock, Inc. stock awards.
For certain Voting Members, a portion of the discretionary incentive compensation is also distributed in the form of deferred cash awards that notionally track the returns of select BlackRock investment products they manage, which provides direct alignment of Voting Member discretionary incentive compensation with investment product results. Deferred cash awards vest ratably over a number of years and, once vested, settle in the form of cash. Only Voting Members who manage specified products and whose total compensation is above a specified threshold are eligible to participate in the deferred cash award program.
Other Compensation Benefits. In addition to base salary and discretionary incentive compensation, Voting Members may be eligible to receive or participate in one or more of the following:
Incentive Savings Plans - BlackRock, Inc. has created a variety of incentive savings plans in which BlackRock employees are eligible to participate, including a 401(k) plan, the BlackRock Retirement Savings Plan (RSP), and the BlackRock Employee Stock Purchase Plan (ESPP). The employer contribution components of the RSP include a company match equal to 50% of the first 8% of eligible pay contributed to the plan capped at $5,000 per year, and a company retirement contribution equal to 3-5% of eligible compensation up to the Internal Revenue Service (“IRS”) limit ($280,000 for 2019). The RSP offers a range of investment options, including registered investment companies and collective investment funds managed by the firm. BlackRock contributions follow the investment direction set by participants for their own contributions or, absent participant investment direction, are invested into a target date fund that corresponds to, or is closest to, the year in which the participant attains age 65. The ESPP allows for investment in BlackRock common stock at a 5% discount on the fair market value of the stock on the purchase date. Annual participation in the ESPP is limited to the purchase of 1,000 shares of common stock or a dollar value of $25,000 based on its fair market value on the purchase date. All of the eligible Voting Members are eligible to participate in these plans.
The dollar range of equity securities in the Company beneficially owned at December 31, 2021 by each person who is a Voting Member is as follows:
Philip M. Tseng
$100,001 – $ 500,000
Rajneesh Vig
$500,001 – $ 1,000,000
Rob DiPaolo
0
Jason Mehring
0
Dan Worrell
$100,001 – $ 500,000
34

TABLE OF CONTENTS

Other Accounts Managed
The information below lists the number of other accounts for which each Voting Member was primarily responsible for the day-to-day management as of the fiscal year ended December 31, 2021.
Name of Investment
Committee Voting
Member
Type of Accounts
Total No.
of Other
Assets
(in millions)
Total
Other Assets
(in millions)
No. of Other
Accounts
where
Advisory Fee
is Based on
Performance
Total Assets in
Other Accounts
where Advisory
Fee is Based
on Performance
(in millions)
Philip M. Tseng
Registered Investment Companies:
4
$3,690
3
$3,122
 
Other Pooled Investment Vehicles:
32
$12,780
30
$11,958
 
Other Accounts:
8
$4,028
5
$2,452
Rajneesh Vig
Registered Investment Companies:
4
$3,690
3
$3,122
 
Other Pooled Investment Vehicles:
32
$12,780
30
$11,958
 
Other Accounts:
8
$4,028
5
$2,452
Rob DiPaolo
Registered Investment Companies:
4
$3,690
3
$3,122
 
Other Pooled Investment Vehicles:
32
$12,780
30
$11,958
 
Other Accounts:
8
$4,028
5
$2,452
Jason Mehring
Registered Investment Companies:
4
$3,690
3
$3,122
 
Other Pooled Investment Vehicles:
32
$12,780
30
$11,958
 
Other Accounts:
8
$4,028
5
$2,452
Dan Worrell
Registered Investment Companies:
4
$3,690
3
$3,122
 
Other Pooled Investment Vehicles:
32
$12,780
30
$11,958
 
Other Accounts:
8
$4,028
5
$2,452
Determination of Net Asset Value in Connection with Offerings
In connection with certain offerings of shares of our common stock, our board of directors or an authorized committee thereof may be required to make the determination that we are not selling shares of our common stock at a price below the then current net asset value of our common stock at the time at which the sale is made. Our board of directors or an authorized committee thereof will consider the following factors, among others, in making such determination:
the net asset value of our common stock most recently disclosed by us in the most recent periodic report that we filed with the SEC;
our Advisor’s assessment of whether any material change in the net asset value of our common stock has occurred (including through the realization of gains on the sale of our portfolio securities) during the period beginning on the date of the most recently disclosed net asset value of our common stock and ending as of a time within 48 hours (excluding Sundays and holidays) of the sale of our common stock; and
the magnitude of the difference between (i) a value that our board of directors or an authorized committee thereof has determined reflects the current (as of a time within 48 hours, excluding Sundays and holidays) net asset value of our common stock, which is based upon the net asset value of our common stock disclosed in the most recent periodic report that we filed with the SEC, as adjusted to reflect our Advisor’s assessment of any material change in the net asset value of our common stock since the date of the most recently disclosed net asset value of our common stock, and (ii) the offering price of the shares of our common stock in the proposed offering.
Moreover, if such a determination is required to be made and to the extent that there is even a remote possibility that we may issue shares of our common stock at a price below the then current net asset value of our common stock at the time at which the sale is made, our board of directors will elect either to postpone the offering until such time that there is no longer the possibility of the occurrence of such event or to undertake to determine the net asset value of our common stock within two days prior to any such sale to ensure that such sale will not be below our then current net asset value.
These processes and procedures are part of our compliance policies and procedures. Records will be made contemporaneously with all determinations described in this section and these records will be maintained with other records that we are required to maintain under the 1940 Act.
35

TABLE OF CONTENTS

CONTROL PERSONS AND PRINCIPAL STOCKHOLDERS
To our knowledge as of September 23, 2022, there were no persons that owned more than 25% of our outstanding voting securities, and no person would be presumed to control us, as such term is defined in the 1940 Act.
Our Directors are divided into two groups - interested directors and independent directors. Interested directors are those who are “interested persons” of the Company, as defined in the 1940 Act.
The following table sets forth, as of September 23, 2022, certain ownership information with respect to the Company’s shares for those persons who may, insofar as is known to us, directly or indirectly own, control or hold with the power to vote, 5% or more of our outstanding common shares and the beneficial ownership of each current Director and executive officers, and the executive officers and Directors as a group. As of September 23, 2022, all Directors and officers as a group owned less than 1% of the Company’s outstanding common shares.
Ownership information for those persons, if any, who own, control or hold the power to vote, 5% or more of our shares is based upon Schedule 13D or Schedule 13G filings by such persons with the SEC and other information obtained from such persons, if available. Such ownership information is as of the date of the applicable filing and may no longer be accurate.
Unless otherwise indicated, we believe that each person set forth in the table below has sole voting and investment power with respect to all shares of the Company he or she beneficially owns and has the same address as the Company. The Company’s address is 2951 28th Street, Suite 1000, Santa Monica, California 90405.
Title of Class
Name and Address of
Beneficial Owner
Amount and Nature of
Beneficial Ownership
Percent of
Class
5% or more holders
 
 
 
None
 
 
 
Interested Directors
 
 
 
Common Stock
Rajneesh Vig
67,250
*
Independent Directors
 
 
 
Common Stock
Eric J. Draut
52,532
*
Common Stock
Andrea L. Petro
6,823
*
Common Stock
M. Freddie Reiss
25,000
*
Common Stock
Peter E. Schwab
8,500
*
Common Stock
Karyn L. Williams
725
*
Executive Officers
 
 
 
Common Stock
Philip M. Tseng
9,471
*
Common Stock
Erik Cuellar
250
*
Common Stock
Charles C.S. Park
*
*
Represents less than 1%.
36

TABLE OF CONTENTS

The following table sets out the dollar range of our equity securities beneficially owned by each of our Directors as of September 21, 2022. We are not part of a “family of investment companies,” as that term is defined in the 1940 Act.
Name of Director
Dollar Range of Equity
Securities in the Company(1)
Interested Directors
 
Rajneesh Vig
Over $100,000
 
 
Independent Directors
 
Eric J. Draut(2)
Over $100,000
Andrea L. Petro
$50,001-$100,000
M. Freddie Reiss(2)
Over $100,000
Peter E. Schwab(2)
Over $100,000
Karyn L. Williams
$10,000-$50.000
(1)
Dollar ranges are as follows: none, $1 - $10,000, $10,001 - $50,000, $50,001 - $100,000, or over $100,000.
(2)
Mr. Draut has a capital commitment of $750,000 in Tennenbaum Opportunities Fund VI, LLC (“TOF VI”), and $500,000 in Tennenbaum Special Situations Fund IX, LLC (“Fund IX”), two private investment funds advised by the Advisor. Mr. Reiss has capital commitments of $250,000 in TOF VI, $250,000 in Fund IX, $250,000 in Tennenbaum Opportunities Fund V, LLC, and $150,000 in Special Value Opportunities Fund, LLC (“SVOF LLC”), two additional private investment funds advised by the Advisor. Mr. Schwab has a capital commitment of $250,000 in Fund IX.
37

TABLE OF CONTENTS

DESCRIPTION OF OUR CAPITAL STOCK
The following description is based on relevant portions of the Delaware General Corporation Law, our charter and bylaws and the 1940 Act. This summary is not complete, and we refer you to the Delaware General Corporation Law, our charter and bylaws and the 1940 Act for a more detailed description of the provisions summarized below.
General
Under the terms of our certificate of incorporation, our authorized stock consists of 200,000,000 shares of common stock, par value $0.001 per share, and 100,000,000 shares of preferred stock, par value $0.001 per share. We will only offer shares of our common stock under this prospectus. When we offer shares of our common stock under this prospectus, we will issue an appropriate prospectus supplement. Our common stock is traded on The Nasdaq Global Select Market under the ticker symbol “TCPC.” There are currently no outstanding options or warrants to purchase our stock. No stock has been authorized for issuance under any equity compensation plans. Under Delaware law, our stockholders generally are not personally liable for our debts or obligations.
The following are our outstanding classes of securities as of September 23, 2022:
(1)
Title of Class
(2)
Amount
Authorized
(3)
Amount Held
by us or
for Our Account
(4)
Amount Outstanding
Exclusive of Amounts
Shown Under(3)
Common Stock
200,000,000
57,767,264
Preferred Stock
100,000,000
Common stock
Under the terms of our certificate of incorporation, holders of common stock are entitled to one vote for each share held on all matters submitted to a vote of stockholders and do not have cumulative voting rights. Holders of a plurality of the votes of the shares present in person or represented by proxy at the meeting to elect directors and entitled to vote on the election of directors may elect all of the directors standing for election. Holders of common stock are entitled to receive proportionately any dividends declared by our board of directors, subject to any preferential dividend rights of outstanding preferred stock. Upon our liquidation, dissolution or winding up, the holders of common stock are entitled to receive ratably our net assets available after the payment of all debts and other liabilities and subject to the prior rights of any outstanding preferred stock. Holders of common stock have no preemptive, subscription, redemption or conversion rights. The rights, preferences and privileges of holders of common stock are subject to the rights of the holders of any series of preferred stock which we may designate and issue in the future. In addition, holders of our common stock may participate in our dividend reinvestment plan. Our common stock is junior to our indebtedness and other liabilities.
Preferred stock
Under the terms of our certificate of incorporation, our board of directors is authorized to issue shares of preferred stock in one or more series without stockholder approval. The board has discretion to determine the rights, preferences, privileges and restrictions, including voting rights, dividend rights, conversion rights, redemption privileges and liquidation preferences of each series of preferred stock. The 1940 Act limits our flexibility as to certain rights and preferences of the preferred stock that our certificate of incorporation may provide and requires, among other things, that immediately after issuance and before any distribution is made with respect to common stock, we meet a coverage ratio of total assets to total senior securities, which include all of our borrowings and our preferred stock, of at least 150%, and the holders of shares of preferred stock, if any are issued, must be entitled as a class to elect two directors at all times and to elect a majority of the directors if dividends on the preferred stock are unpaid in an amount equal to two full years of dividends on the preferred stock until all arrears are cured. The features of the preferred stock will be further limited by the requirements applicable to regulated investment companies under the Code. The purpose of authorizing our board to issue preferred stock and determine its rights and preferences is to eliminate delays associated with a
38

TABLE OF CONTENTS

stockholder vote on specific issuances. The issuance of preferred stock, while providing desirable flexibility in connection with providing leverage for our investment program, possible acquisitions and other corporate purposes, could make it more difficult for a third party to acquire, or could discourage a third party from acquiring, a majority of our outstanding voting stock.
Long-Term Debt
We are permitted, under specified conditions, to issue multiple classes of indebtedness if our asset coverage ratio, as defined in the 1940 Act, is at least equal to 150% immediately after each such issuance. In addition, while any publicly traded debt securities are outstanding, we must make provisions to prohibit any distribution to our stockholders or the repurchase of such securities unless we meet the applicable asset coverage ratios at the time of the distribution or repurchase. We may also borrow amounts up to 5% of the value of our total assets for temporary or emergency purposes without regard to asset coverage.
Delaware law and certain charter and bylaw provisions; anti-takeover measures
Our certificate of incorporation and bylaws, together with the rules of The Nasdaq Global Select Market, provide that:
the board of directors be organized in a single class with all directors standing for election each year
directors may be removed by the affirmative vote of the holders of 75% of the then outstanding shares of our capital stock entitled to vote; and
subject to the rights of any holders of preferred stock, any vacancy on the board of directors, however the vacancy occurs, including a vacancy due to an enlargement of the board, may only be filled by vote of a majority of the directors then in office.
Our certificate of incorporation also provides that special meetings of the stockholders may only be called by our board of directors, Chairman, Vice-Chairman (if any), Chief Executive Officer or President.
Delaware’s corporation law provides generally that the affirmative vote of a majority of the shares entitled to vote on any matter is required to amend a corporation’s certificate of incorporation or bylaws, unless a corporation’s certificate of incorporation or bylaws requires a greater percentage. Our certificate of incorporation permits our board of directors to amend or repeal the by-laws or adopt new by-laws at any time. Stockholders may amend or repeal the by-laws or adopt new by-laws with the affirmative vote of 80% of the then outstanding shares.
Limitations of liability and indemnification
Under our certificate of incorporation, we fully indemnify any person who was or is involved in any actual or threatened action, suit or proceeding by reason of the fact that such person is or was one of our directors or officers; provided, however, that, except for proceedings to enforce rights to indemnification, we will not be obligated to indemnify any director or officer in connection with a proceeding initiated by such person unless such proceeding was authorized or consented to by our board of directors. So long as we are regulated under the 1940 Act, the above indemnification and limitation of liability is limited by the 1940 Act or by any valid rule, regulation or order of the SEC thereunder. The 1940 Act provides, among other things, that a company may not indemnify any director or officer against liability to it or its security holders to which he or she might otherwise be subject by reason of his or her willful misfeasance, bad faith, gross negligence or reckless disregard of the duties involved in the conduct of his or her office.
Delaware law also provides that indemnification permitted under the law shall not be deemed exclusive of any other rights to which the directors and officers may be entitled under the corporation’s bylaws, any agreement, a vote of stockholders or otherwise.
We have obtained liability insurance for our officers and directors.
Anti-takeover provisions
Our certificate of incorporation includes provisions that could have the effect of limiting the ability of other entities or persons to acquire control of us or to change the composition of our board of directors. This could have the effect of depriving stockholders of an opportunity to sell their shares at a premium over prevailing
39

TABLE OF CONTENTS

market prices by discouraging a third party from seeking to obtain control over us. Such attempts could have the effect of increasing our expenses and disrupting our normal operation. A director may be removed from office only for cause by a vote of the holders of at least 75% of the shares then entitled to vote for the election of the respective director.
In addition, our certificate of incorporation requires the favorable vote of a majority of our board of directors followed by the favorable vote of the holders of at least 80% of our outstanding shares of each affected class or series, voting separately as a class or series, to approve, adopt or authorize certain transactions with 10% or greater holders of a class or series of shares and their associates, unless the transaction has been approved by at least 80% of our directors, in which case “a majority of the outstanding voting securities” (as defined in the 1940 Act) will be required. For purposes of these provisions, a 10% or greater holder of a class or series of shares, or a principal stockholder, refers to any person who, whether directly or indirectly and whether alone or together with its affiliates and associates, beneficially owns 10% or more of the outstanding shares of our voting securities.
The 10% holder transactions subject to these special approval requirements are: the merger or consolidation of us or any subsidiary of ours with or into any principal stockholder; the issuance of any of our securities to any principal stockholder for cash, except pursuant to any automatic dividend reinvestment plan; the sale, lease or exchange of all or any substantial part of our assets to any principal stockholder, except assets having an aggregate fair market value of less than 5% of our total assets, aggregating for the purpose of such computation all assets sold, leased or exchanged in any series of similar transactions within a twelve-month period; or the sale, lease or exchange to us or any subsidiary of ours, in exchange for our securities, of any assets of any principal stockholder, except assets having an aggregate fair market value of less than 5% of our total assets, aggregating for purposes of such computation all assets sold, leased or exchanged in any series of similar transactions within a twelve-month period.
To convert us to a closed-end or open-end investment company, to merge or consolidate us with any entity or sell all or substantially all of our assets to any entity in a transaction as a result of which the governing documents of the surviving entity do not contain substantially the same anti-takeover provisions as are provided in our certificate of incorporation or to liquidate and dissolve us other than in connection with a qualifying merger, consolidation or sale of assets or to amend certain of the provisions relating to these matters, our certificate of incorporation requires either (i) the favorable vote of a majority of our continuing directors followed by the favorable vote of the holders of a majority of our then outstanding shares of each affected class or series of our shares, voting separately as a class or series or (ii) the favorable vote of at least 80% of the then outstanding shares of our capital stock, voting together as a single class. As part of any such conversion to an open-end investment company, substantially all of our investment policies and strategies and portfolio would have to be modified to assure the degree of portfolio liquidity required for open-end investment companies. In the event of our conversion to an open-end investment company, the common stock would cease to be listed on any national securities exchange or market system. Stockholders of an open-end investment company may require the company to redeem their shares at any time, except in certain circumstances as authorized by or under the 1940 Act, at their net asset value, less such redemption charge, if any, as might be in effect at the time of a redemption. You should assume that it is not likely that our board of directors would vote to convert us to an open-end fund.
The 1940 Act defines “a majority of the outstanding voting securities” as the lesser of a majority of the outstanding shares and 67% of a quorum of a majority of the outstanding shares. For the purposes of calculating “a majority of the outstanding voting securities” under our certificate of incorporation, each class and series of our shares will vote together as a single class, except to the extent required by the 1940 Act or our certificate of incorporation, with respect to any class or series of shares. If a separate class vote is required, the applicable proportion of shares of the class or series, voting as a separate class or series, also will be required.
40

TABLE OF CONTENTS

DESCRIPTION OF OUR PREFERRED STOCK
In addition to shares of common stock, our charter authorizes the issuance of preferred stock. If we offer preferred stock under this prospectus, we will issue an appropriate prospectus supplement. We may issue preferred stock from time to time in one or more series, without stockholder approval. Our board of directors is authorized to fix for any series of preferred stock the number of shares of such series and the designation, relative powers, preferences and rights, and the qualifications, limitations, or restrictions of such series; except that, such an issuance must adhere to the requirements of the 1940 Act, Delaware law and any other limitations imposed by law.
The 1940 Act requires, among other things, that (1) immediately after issuance and before any distribution is made with respect to common stock, the liquidation preference of the preferred stock, together with all other senior securities, must not exceed an amount equal to 66 2/3% of our total assets (taking into account such distribution) and (2) the holders of shares of preferred stock, if any are issued, must be entitled as a class to elect two directors at all times and to elect a majority of the directors if dividends on the preferred stock are in arrears by two years or more.
For any series of preferred stock that we may issue, our board of directors will determine and the prospectus supplement relating to such series will describe:
the designation and number of shares of such series;
the rate and time at which, and the preferences and conditions under which, any dividends will be paid on shares of such series, the cumulative nature of such dividends and whether such dividends have any participating feature;
any provisions relating to convertibility or exchangeability of the shares of such series;
the rights and preferences, if any, of holders of shares of such series upon our liquidation, dissolution or winding up of our affairs;
the voting powers of the holders of shares of such series;
any provisions relating to the redemption of the shares of such series;
any limitations on our ability to pay dividends or make distributions on, or acquire or redeem, other securities while shares of such series are outstanding;
any conditions or restrictions on our ability to issue additional shares of such series or other securities;
if applicable, a discussion of certain U.S. Federal income tax considerations; and
any other relative power, preferences and participating, optional or special rights of shares of such series, and the qualifications, limitations or restrictions thereof.
All shares of preferred stock that we may issue will be identical and of equal rank except as to the particular terms thereof that may be fixed by our board of directors, and all shares of each series of preferred stock will be identical and of equal rank except as to the dates from which cumulative dividends thereon will be cumulative.
41

TABLE OF CONTENTS

DESCRIPTION OF OUR DEBT SECURITIES
We currently have $250.0 million in senior unsecured notes issued by the Company maturing in 2024, $325.0 million in senior unsecured notes issued by the Company maturing in 2026 and $160.0 million in committed leverage from the SBA. The specific terms of each series of debt securities will be described in the particular prospectus supplement relating to that series. The prospectus supplement may or may not modify the general terms found in this prospectus and will be filed with the SEC. For a complete description of the terms of a particular series of debt securities, you should read both this prospectus and the prospectus supplement relating to that particular series. The description below is a summary with respect to future debt securities we may issue and not a summary of our existing debt securities.
We may issue additional debt securities in one or more series in the future which, if publicly offered, will be under an indenture to be entered into between us and a trustee. The specific terms of each series of debt securities we publicly offer will be described in the particular prospectus supplement relating to that series. The prospectus supplement may or may not modify the general terms found in this prospectus and will be filed with the SEC. For a complete description of the terms of a particular series of debt securities, you should read both this prospectus and the prospectus supplement relating to that particular series. The description below is a summary with respect to future debt securities we may issue.
As required by federal law for all bonds and notes of companies that are publicly offered, the debt securities are governed by a document called an “indenture.” The indenture is subject to and governed by the Trust Indenture Act of 1939, as amended. The trustee has two main roles. First, the trustee can enforce your rights against us if we default. There are some limitations on the extent to which the trustee acts on your behalf, described in the second paragraph under “Events of Default - Remedies if an Event of Default Occurs.” Second, the trustee performs certain administrative duties for us.
This section includes a description of the material terms and provisions of the indenture. Because this section is a summary, however, it does not describe every aspect of the debt securities and the indenture. We urge you to read the indenture because it, and not this description, defines your rights as a holder of debt securities. We will file a supplemental indenture with the SEC in connection with any debt offering, at which time the supplemental indenture would be publicly available and the applicable prospectus supplement for such debt offering will define the material terms and provisions of such supplemental indenture. We have filed the form of the indenture with the SEC. See “Incorporation by Reference” and “Additional Information” for information on how to obtain a copy of the indenture.
The prospectus supplement, which will accompany this prospectus, will describe the particular series of debt securities being offered by including:
the designation or title of the series of debt securities;
the total principal amount of the series of debt securities;
the percentage of the principal amount at which the series of debt securities will be offered;
the date or dates on which principal will be payable;
the rate or rates (which may be either fixed or variable) and/or the method of determining such rate or rates of interest, if any;
the date or dates from which any interest will accrue, or the method of determining such date or dates, and the date or dates on which any interest will be payable;
the terms for redemption, extension or early repayment, if any;
the currencies in which the series of debt securities are issued and payable;
whether the amount of payments of principal, premium or interest, if any, on a series of debt securities will be determined with reference to an index, formula or other method (which could be based on one or more currencies, commodities, equity indices or other indices) and how these amounts will be determined;
the place or places, if any, other than or in addition to The City of New York, of payment, transfer, conversion and/or exchange of the debt securities;
42

TABLE OF CONTENTS

the denominations in which the offered debt securities will be issued;
the provision for any sinking fund;
any restrictive covenants;
any events of default;
whether the series of debt securities are issuable in certificated form;
any provisions for defeasance or covenant defeasance;
any special federal income tax implications, including, if applicable, federal income tax considerations relating to original issue discount;
whether and under what circumstances we will pay additional amounts in respect of any tax, assessment or governmental charge and, if so, whether we will have the option to redeem the debt securities rather than pay the additional amounts (and the terms of this option);
any provisions for convertibility or exchangeability of the debt securities into or for any other securities;
whether the debt securities are subject to subordination and the terms of such subordination;
the listing, if any, on a securities exchange; and
any other terms.
The debt securities may be secured or unsecured obligations. Under the provisions of the 1940 Act, we are permitted, as a BDC, to issue debt only in amounts such that our asset coverage, as defined in the 1940 Act, equals at least 150% after each issuance of debt. Unless the prospectus supplement states otherwise, principal (and premium, if any) and interest, if any, will be paid by us in immediately available funds.
General
The indenture provides that any debt securities proposed to be sold under this prospectus and the attached prospectus supplement (“offered debt securities”) and any debt securities issuable upon the exercise of warrants or upon conversion or exchange of other offered securities (“underlying debt securities”), may be issued under the indenture in one or more series.
For purposes of this prospectus, any reference to the payment of principal of or premium or interest, if any, on debt securities will include additional amounts if required by the terms of the debt securities.
The indenture limits the amount of debt securities that may be issued thereunder from time to time. Debt securities issued under the indenture, when a single trustee is acting for all debt securities issued under the indenture, are called the “indenture securities.” The indenture also provides that there may be more than one trustee thereunder, each with respect to one or more different series of indenture securities. See “Resignation of Trustee” below. At a time when two or more trustees are acting under the indenture, each with respect to only certain series, the term “indenture securities” means the one or more series of debt securities with respect to which each respective trustee is acting. In the event that there is more than one trustee under the indenture, the powers and trust obligations of each trustee described in this prospectus will extend only to the one or more series of indenture securities for which it is trustee. If two or more trustees are acting under the indenture, then the indenture securities for which each trustee is acting would be treated as if issued under separate indentures.
The indenture does not contain any provisions that give you protection in the event we issue a large amount of debt.
We refer you to the prospectus supplement for information with respect to any deletions from, modifications of or additions to the Events of Default or our covenants that are described below, including any addition of a covenant or other provision providing event risk or similar protection.
We have the ability to issue indenture securities with terms different from those of indenture securities previously issued and, without the consent of the holders thereof, to reopen a previous issue of a series of indenture securities and issue additional indenture securities of that series unless the reopening was restricted when that series was created.
43

TABLE OF CONTENTS

Conversion and Exchange
If any debt securities are convertible into or exchangeable for other securities, the prospectus supplement will explain the terms and conditions of the conversion or exchange, including the conversion price or exchange ratio (or the calculation method), the conversion or exchange period (or how the period will be determined), if conversion or exchange will be mandatory or at the option of the holder or us, provisions for adjusting the conversion price or the exchange ratio and provisions affecting conversion or exchange in the event of the redemption of the underlying debt securities. These terms may also include provisions under which the number or amount of other securities to be received by the holders of the debt securities upon conversion or exchange would be calculated according to the market price of the other securities as of a time stated in the prospectus supplement.
Issuance of Securities in Registered Form
We may issue the debt securities in registered form, in which case we may issue them either in book-entry form only or in “certificated” form. Debt securities issued in book-entry form will be represented by global securities. We expect that we will usually issue debt securities in book-entry only form represented by global securities.
Book-Entry Holders
We will issue registered debt securities in book-entry form only, unless we specify otherwise in the applicable prospectus supplement. This means debt securities will be represented by one or more global securities registered in the name of a depositary that will hold them on behalf of financial institutions that participate in the depositary’s book-entry system. These participating institutions, in turn, hold beneficial interests in the debt securities held by the depositary or its nominee. These institutions may hold these interests on behalf of themselves or customers.
Under the indenture, only the person in whose name a debt security is registered is recognized as the holder of that debt security. Consequently, for debt securities issued in book-entry form, we will recognize only the depositary as the holder of the debt securities and we will make all payments on the debt securities to the depositary. The depositary will then pass along the payments it receives to its participants, which in turn will pass the payments along to their customers who are the beneficial owners. The depositary and its participants do so under agreements they have made with one another or with their customers; they are not obligated to do so under the terms of the debt securities.
As a result, investors will not own debt securities directly. Instead, they will own beneficial interests in a global security, through a bank, broker or other financial institution that participates in the depositary’s book-entry system or holds an interest through a participant. As long as the debt securities are represented by one or more global securities, investors will be indirect holders, and not holders, of the debt securities.
Street Name Holders
In the future, we may issue debt securities in certificated form or terminate a global security. In these cases, investors may choose to hold their debt securities in their own names or in “street name.” Debt securities held in street name are registered in the name of a bank, broker or other financial institution chosen by the investor, and the investor would hold a beneficial interest in those debt securities through the account he or she maintains at that institution.
For debt securities held in street name, we will recognize only the intermediary banks, brokers and other financial institutions in whose names the debt securities are registered as the holders of those debt securities and we will make all payments on those debt securities to them. These institutions will pass along the payments they receive to their customers who are the beneficial owners, but only because they agree to do so in their customer agreements or because they are legally required to do so. Investors who hold debt securities in street name will be indirect holders, and not holders, of the debt securities.
Legal Holders
Our obligations, as well as the obligations of the applicable trustee and those of any third parties employed by us or the applicable trustee, run only to the legal holders of the debt securities. We do not have obligations to
44

TABLE OF CONTENTS

investors who hold beneficial interests in global securities, in street name or by any other indirect means. This will be the case whether an investor chooses to be an indirect holder of a debt security or has no choice because we are issuing the debt securities only in book-entry form.
For example, once we make a payment or give a notice to the holder, we have no further responsibility for the payment or notice even if that holder is required, under agreements with depositary participants or customers or by law, to pass it along to the indirect holders but does not do so. Similarly, if we want to obtain the approval of the holders for any purpose (for example, to amend an indenture or to relieve us of the consequences of a default or of our obligation to comply with a particular provision of an indenture), we would seek the approval only from the holders, and not the indirect holders, of the debt securities. Whether and how the holders contact the indirect holders is up to the holders.
When we refer to you, we mean those who invest in the debt securities being offered by this prospectus, whether they are the holders or only indirect holders of those debt securities. When we refer to your debt securities, we mean the debt securities in which you hold a direct or indirect interest.
Special Considerations for Indirect Holders
If you hold debt securities through a bank, broker or other financial institution, either in book-entry form or in street name, we urge you to check with that institution to find out:
how it handles securities payments and notices,
whether it imposes fees or charges,
how it would handle a request for the holders’ consent, if ever required,
whether and how you can instruct it to send you debt securities registered in your own name so you can be a holder, if that is permitted in the future for a particular series of debt securities,
how it would exercise rights under the debt securities if there were a default or other event triggering the need for holders to act to protect their interests, and
if the debt securities are in book-entry form, how the depositary’s rules and procedures will affect these matters.
Global Securities
As noted above, we usually will issue debt securities as registered securities in book-entry form only. A global security represents one or any other number of individual debt securities. Generally, all debt securities represented by the same global securities will have the same terms.
Each debt security issued in book-entry form will be represented by a global security that we deposit with and register in the name of a financial institution or its nominee that we select. The Depository Trust Company (“DTC”), New York, NY, will act as securities depository for the debt securities. The debt securities will be issued as fully-registered securities registered in the name of Cede & Co. (DTC’s partnership nominee) or such other name as may be requested by an authorized representative of DTC. One fully-registered certificate will be issued for the debt securities, in the aggregate principal amount of such issue, and will be deposited with DTC. If, however, the aggregate principal amount of any issue exceeds $500 million, one certificate will be issued with respect to each $500 million of principal amount, and an additional certificate will be issued with respect to any remaining principal amount of such issue.
DTC, the world’s largest securities depository, is a limited-purpose trust company organized under the New York Banking Law, a “banking organization” within the meaning of the New York Banking Law, a member of the Federal Reserve System, a “clearing corporation” within the meaning of the New York Uniform Commercial Code, and a “clearing agency” registered pursuant to the provisions of Section 17A of the Exchange Act. DTC holds and provides asset servicing for over 3.5 million issues of U.S. and non-U.S. equity, corporate and municipal debt issues, and money market instruments from over 100 countries that DTC’s participants (“Direct Participants”) deposit with DTC. DTC also facilitates the post-trade settlement among Direct Participants of sales and other securities transactions in deposited securities through electronic computerized book-entry transfers and
45

TABLE OF CONTENTS

pledges between Direct Participants’ accounts. This eliminates the need for physical movement of securities certificates. Direct Participants include both U.S. and non-U.S. securities brokers and dealers, banks, trust companies, clearing corporations, and certain other organizations. DTC is a wholly-owned subsidiary of The Depository Trust & Clearing Corporation (“DTCC”).
DTCC is the holding company for DTC, National Securities Clearing Corporation and Fixed Income Clearing Corporation, all of which are registered clearing agencies. DTCC is owned by the users of its regulated subsidiaries. Access to the DTC system is also available to others such as both U.S. and non-U.S. securities brokers and dealers, banks, trust companies and clearing corporations that clear through or maintain a custodial relationship with a Direct Participant, either directly or indirectly (“Indirect Participants”). DTC has a Standard & Poor’s rating of AA+. The DTC Rules applicable to its Participants are on file with the SEC. More information about DTC can be found at www.dtcc.com.
Purchases of debt securities under the DTC system must be made by or through Direct Participants, which will receive a credit for the debt securities on DTC’s records. The ownership interest of each actual purchaser of each security (“Beneficial Owner”) is in turn to be recorded on the Direct and Indirect Participants’ records. Beneficial Owners will not receive written confirmation from DTC of their purchase. Beneficial Owners are, however, expected to receive written confirmations providing details of the transaction, as well as periodic statements of their holdings, from the Direct or Indirect Participant through which the Beneficial Owner entered into the transaction. Transfers of ownership interests in the debt securities are to be accomplished by entries made on the books of Direct and Indirect Participants acting on behalf of Beneficial Owners. Beneficial Owners will not receive certificates representing their ownership interests in debt securities, except in the event that use of the book-entry system for the debt securities is discontinued.
To facilitate subsequent transfers, all debt securities deposited by Direct Participants with DTC are registered in the name of DTC’s partnership nominee, Cede & Co., or such other name as may be requested by an authorized representative of DTC. The deposit of debt securities with DTC and their registration in the name of Cede & Co. or such other DTC nominee do not effect any change in beneficial ownership. DTC has no knowledge of the actual Beneficial Owners of the debt securities; DTC’s records reflect only the identity of the Direct Participants to whose accounts such debt securities are credited, which may or may not be the Beneficial Owners. The Direct and Indirect Participants will remain responsible for keeping account of their holdings on behalf of their customers.
Conveyance of notices and other communications by DTC to Direct Participants, by Direct Participants to Indirect Participants, and by Direct Participants and Indirect Participants to Beneficial Owners will be governed by arrangements among them, subject to any statutory or regulatory requirements as may be in effect from time to time.
Redemption notices shall be sent to DTC. If less than all of the debt securities within an issue are being redeemed, DTC’s practice is to determine by lot the amount of the interest of each Direct Participant in such issue to be redeemed.
Neither DTC nor Cede & Co. (nor any other DTC nominee) will consent or vote with respect to the debt securities unless authorized by a Direct Participant in accordance with DTC’s Procedures. Under its usual procedures, DTC mails an Omnibus Proxy to us as soon as possible after the record date. The Omnibus Proxy assigns Cede & Co.’s consenting or voting rights to those Direct Participants to whose accounts the debt securities are credited on the record date (identified in a listing attached to the Omnibus Proxy).
Redemption proceeds, distributions, and dividend payments on the debt securities will be made to Cede & Co., or such other nominee as may be requested by an authorized representative of DTC. DTC’s practice is to credit Direct Participants’ accounts upon DTC’s receipt of funds and corresponding detail information from us or the trustee on the payment date in accordance with their respective holdings shown on DTC’s records. Payments by Participants to Beneficial Owners will be governed by standing instructions and customary practices, as is the case with securities held for the accounts of customers in bearer form or registered in “street name,” and will be the responsibility of such Participant and not of DTC or its nominee, the trustee, or us, subject to any statutory or regulatory requirements as may be in effect from time to time. Payment of redemption proceeds, distributions,
46

TABLE OF CONTENTS

and dividend payments to Cede & Co. (or such other nominee as may be requested by an authorized representative of DTC) is the responsibility of us or the trustee, but disbursement of such payments to Direct Participants will be the responsibility of DTC, and disbursement of such payments to the Beneficial Owners will be the responsibility of Direct and Indirect Participants.
DTC may discontinue providing its services as depository with respect to the debt securities at any time by giving reasonable notice to us or the trustee. Under such circumstances, in the event that a successor depository is not obtained, certificates are required to be printed and delivered. We may decide to discontinue use of the system of book-entry-only transfers through DTC (or a successor securities depository). In that event, certificates will be printed and delivered to DTC.
The information in this section concerning DTC and DTC’s book-entry system has been obtained from sources that we believe to be reliable, but we take no responsibility for the accuracy thereof.
A global security may not be transferred to or registered in the name of anyone other than the depositary or its nominee, unless special termination situations arise. We describe those situations below under “Special Situations when a Global Security Will Be Terminated”. As a result of these arrangements, the depositary, or its nominee, will be the sole registered owner and holder of all debt securities represented by a global security, and investors will be permitted to own only beneficial interests in a global security. Beneficial interests must be held by means of an account with a broker, bank or other financial institution that in turn has an account with the depositary or with another institution that has an account with the depositary. Thus, an investor whose security is represented by a global security will not be a holder of the debt security, but only an indirect holder of a beneficial interest in the global security.
Special Considerations for Global Securities
As an indirect holder, an investor’s rights relating to a global security will be governed by the account rules of the investor’s financial institution and of the depositary, as well as general laws relating to securities transfers. The depositary that holds the global security will be considered the holder of the debt securities represented by the global security.
If debt securities are issued only in the form of a global security, an investor should be aware of the following:
An investor cannot cause the debt securities to be registered in his or her name, and cannot obtain certificates for his or her interest in the debt securities, except in the special situations we describe below.
An investor will be an indirect holder and must look to his or her own bank or broker for payments on the debt securities and protection of his or her legal rights relating to the debt securities, as we describe under “Issuance of Securities in Registered Form” above.
An investor may not be able to sell interests in the debt securities to some insurance companies and other institutions that are required by law to own their securities in non-book-entry form.
An investor may not be able to pledge his or her interest in a global security in circumstances where certificates representing the debt securities must be delivered to the lender or other beneficiary of the pledge in order for the pledge to be effective.
The depositary’s policies, which may change from time to time, will govern payments, transfers, exchanges and other matters relating to an investor’s interest in a global security. We and the trustee have no responsibility for any aspect of the depositary’s actions or for its records of ownership interests in a global security. We and the trustee also do not supervise the depositary in any way.
If we redeem less than all the debt securities of a particular series being redeemed, DTC’s practice is to determine by lot the amount to be redeemed from each of its participants holding that series.
An investor is required to give notice of exercise of any option to elect repayment of its debt securities, through its participant, to the applicable trustee and to deliver the related debt securities by causing its participant to transfer its interest in those debt securities, on DTC’s records, to the applicable trustee.
47

TABLE OF CONTENTS

DTC requires that those who purchase and sell interests in a global security deposited in its book-entry system use immediately available funds. Your broker or bank may also require you to use immediately available funds when purchasing or selling interests in a global security.
Financial institutions that participate in the depositary’s book-entry system, and through which an investor holds its interest in a global security, may also have their own policies affecting payments, notices and other matters relating to the debt securities. There may be more than one financial intermediary in the chain of ownership for an investor. We do not monitor and are not responsible for the actions of any of those intermediaries.
Special Situations when a Global Security will be Terminated
In a few special situations described below, a global security will be terminated and interests in it will be exchanged for certificates in non-book-entry form (certificated securities). After that exchange, the choice of whether to hold the certificated debt securities directly or in street name will be up to the investor. Investors must consult their own banks or brokers to find out how to have their interests in a global security transferred on termination to their own names, so that they will be holders. We have described the rights of legal holders and street name investors under “Issuance of Securities in Registered Form” above.
The special situations for termination of a global security are as follows:
if the depositary notifies us that it is unwilling, unable or no longer qualified to continue as depositary for that global security, and we do not appoint another institution to act as depositary within 60 days,
if we notify the trustee that we wish to terminate that global security, or
if an event of default has occurred with regard to the debt securities represented by that global security and has not been cured or waived; we discuss defaults later under “Events of Default.”
The prospectus supplement may list situations for terminating a global security that would apply only to the particular series of debt securities covered by the prospectus supplement. If a global security is terminated, only the depositary, and not we or the applicable trustee, is responsible for deciding the names of the institutions in whose names the debt securities represented by the global security will be registered and, therefore, who will be the holders of those debt securities.
Payment and Paying Agents
We will pay interest to the person listed in the applicable trustee’s records as the owner of the debt security at the close of business on a particular day in advance of each due date for interest, even if that person no longer owns the debt security on the interest due date. That day, usually about two weeks in advance of the interest due date, is called the “record date.” Because we will pay all the interest for an interest period to the holders on the record date, holders buying and selling debt securities must work out between themselves the appropriate purchase price. The most common manner is to adjust the sales price of the debt securities to prorate interest fairly between buyer and seller based on their respective ownership periods within the particular interest period. This prorated interest amount is called “accrued interest.”
Payments on Global Securities
We will make payments on a global security in accordance with the applicable policies of the depositary as in effect from time to time. Under those policies, we will make payments directly to the depositary, or its nominee, and not to any indirect holders who own beneficial interests in the global security. An indirect holder’s right to those payments will be governed by the rules and practices of the depositary and its participants, as described under “- Special Considerations for Global Securities.”
Payments on Certificated Securities
We will make payments on a certificated debt security as follows. We will pay interest that is due on an interest payment date by check mailed on the interest payment date to the holder at his or her address shown on the trustee’s records as of the close of business on the regular record date. We will make all payments of principal and premium, if any, by check at the office of the applicable trustee in New York, NY and/or at other offices that may be specified in the prospectus supplement or in a notice to holders against surrender of the debt security.
48

TABLE OF CONTENTS

Alternatively, if the holder asks us to do so, we will pay any amount that becomes due on the debt security by wire transfer of immediately available funds to an account at a bank in New York City, on the due date. To request payment by wire, the holder must give the applicable trustee or other paying agent appropriate transfer instructions at least 15 business days before the requested wire payment is due. In the case of any interest payment due on an interest payment date, the instructions must be given by the person who is the holder on the relevant regular record date. Any wire instructions, once properly given, will remain in effect unless and until new instructions are given in the manner described above.
Payment When Offices Are Closed
If any payment is due on a debt security on a day that is not a business day, we will make the payment on the next day that is a business day. Payments made on the next business day in this situation will be treated under the indenture as if they were made on the original due date, except as otherwise indicated in the attached prospectus supplement. Such payment will not result in a default under any debt security or the indenture, and no interest will accrue on the payment amount from the original due date to the next day that is a business day.
Book-entry and other indirect holders should consult their banks or brokers for information on how they will receive payments on their debt securities.
Events of Default
You will have rights if an Event of Default occurs in respect of the debt securities of your series and is not cured, as described later in this subsection.
The term “Event of Default” in respect of the debt securities of your series means any of the following:
We do not pay the principal of, or any premium on, a debt security of the series on its due date.
We do not pay interest on a debt security of the series within 30 days of its due date.
We do not deposit any sinking fund payment in respect of debt securities of the series on its due date.
We remain in breach of a covenant in respect of debt securities of the series for 90 days after we receive a written notice of default stating we are in breach. The notice must be sent by either the trustee or holders of at least 25% of the principal amount of debt securities of the series.
We file for bankruptcy or certain other events of bankruptcy, insolvency or reorganization occur.
Any other Event of Default in respect of debt securities of the series described in the prospectus supplement occurs.
An Event of Default for a particular series of debt securities does not necessarily constitute an Event of Default for any other series of debt securities issued under the same or any other indenture. The trustee may withhold notice to the holders of debt securities of any default, except in the payment of principal, premium or interest, if it considers the withholding of notice to be in the best interests of the holders.
Remedies if an Event of Default Occurs
If an Event of Default has occurred and has not been cured, the trustee or the holders of at least 25% in principal amount of the debt securities of the affected series may declare the entire principal amount of all the debt securities of that series to be due and immediately payable. This is called a declaration of acceleration of maturity. A declaration of acceleration of maturity may be canceled by the holders of a majority in principal amount of the debt securities of the affected series under certain circumstances.
Except in cases of default, where the trustee has some special duties, the trustee is not required to take any action under the indenture at the request of any holders unless the holders offer the trustee reasonable protection from expenses and liability (called an “indemnity”). (Section 315 of the Trust Indenture Act of 1939) If reasonable indemnity is provided, the holders of a majority in principal amount of the outstanding debt securities of the relevant series may direct the time, method and place of conducting any lawsuit or other formal legal action seeking any remedy available to the trustee. The trustee may refuse to follow those directions in certain circumstances. No delay or omission in exercising any right or remedy will be treated as a waiver of that right, remedy or Event of Default.
49

TABLE OF CONTENTS

Before you are allowed to bypass your trustee and bring your own lawsuit or other formal legal action or take other steps to enforce your rights or protect your interests relating to the debt securities, the following must occur:
You must give your trustee written notice that an Event of Default has occurred and remains uncured.
The holders of at least 25% in principal amount of all outstanding debt securities of the relevant series must make a written request that the trustee take action because of the default and must offer reasonable indemnity to the trustee against the cost and other liabilities of taking that action.
The trustee must not have taken action for 60 days after receipt of the above notice and offer of indemnity.
The holders of a majority in principal amount of the debt securities must not have given the trustee a direction inconsistent with the above notice during that 60-day period.
However, you are entitled at any time to bring a lawsuit for the payment of money due on your debt securities on or after the due date.
Holders of a majority in principal amount of the debt securities of the affected series may waive any past defaults other than:
the payment of principal, any premium or interest or
in respect of a covenant that cannot be modified or amended without the consent of each holder.
Book-entry and other indirect holders should consult their banks or brokers for information on how to give notice or direction to or make a request of the trustee and how to declare or cancel an acceleration of maturity.
Each year, we will furnish to each trustee a written statement of certain of our officers certifying that to their knowledge we are in compliance with the indenture and the debt securities or else specifying any default.
Merger or Consolidation
Under the terms of the indenture, we are generally permitted to consolidate or merge with another entity. We are also permitted to sell all or substantially all of our assets to another entity. However, we may not take any of these actions unless all the following conditions are met:
Where we merge out of existence or sell our assets, the resulting entity must agree to be legally responsible for our obligations under the debt securities.
The merger or sale of assets must not cause a default on the debt securities and we must not already be in default (unless the merger or sale would cure the default). For purposes of this no-default test, a default would include an Event of Default that has occurred and has not been cured, as described under “Events of Default” above. A default for this purpose would also include any event that would be an Event of Default if the requirements for giving us a notice of default or our default having to exist for a specific period of time were disregarded.
Under the indenture, no merger or sale of assets may be made if as a result any of our property or assets or any property or assets of one of our subsidiaries, if any, would become subject to any mortgage, lien or other encumbrance unless either (i) the mortgage, lien or other encumbrance could be created pursuant to the limitation on liens covenant in the indenture without equally and ratably securing the indenture securities or (ii) the indenture securities are secured equally and ratably with or prior to the debt secured by the mortgage, lien or other encumbrance.
We must deliver certain certificates and documents to the trustee.
We must satisfy any other requirements specified in the prospectus supplement relating to a particular series of debt securities.
Modification or Waiver
There are three types of changes we can make to the indenture and the debt securities issued thereunder.
50

TABLE OF CONTENTS

Changes Requiring Your Approval
First, there are changes that we cannot make to your debt securities without your specific approval. The following is a list of those types of changes:
change the stated maturity of the principal of, or interest on, a debt security;
reduce any amounts due on a debt security;
reduce the amount of principal payable upon acceleration of the maturity of a security following a default;
adversely affect any right of repayment at the holder’s option;
change the place (except as otherwise described in the prospectus or prospectus supplement) or currency of payment on a debt security;
impair your right to sue for payment;
adversely affect any right to convert or exchange a debt security in accordance with its terms;
modify the subordination provisions in the indenture in a manner that is adverse to holders of the debt securities;
reduce the percentage of holders of debt securities whose consent is needed to modify or amend the indenture;
reduce the percentage of holders of debt securities whose consent is needed to waive compliance with certain provisions of the indenture or to waive certain defaults;
modify any other aspect of the provisions of the indenture dealing with supplemental indentures, modification and waiver of past defaults, changes to the quorum or voting requirements or the waiver of certain covenants; and
change any obligation we have to pay additional amounts.
Changes Not Requiring Approval
The second type of change does not require any vote by the holders of the debt securities. This type is limited to clarifications and certain other changes that would not adversely affect holders of the outstanding debt securities in any material respect. We also do not need any approval to make any change that affects only debt securities to be issued under the indenture after the change takes effect.
Changes Requiring Majority Approval
Any other change to the indenture and the debt securities would require the following approval:
If the change affects only one series of debt securities, it must be approved by the holders of a majority in principal amount of that series.
If the change affects more than one series of debt securities issued under the same indenture, it must be approved by the holders of a majority in principal amount of all of the series affected by the change, with all affected series voting together as one class for this purpose.
In each case, the required approval must be given by written consent.
The holders of a majority in principal amount of all of the series of debt securities issued under an indenture, voting together as one class for this purpose, may waive our compliance with some of our covenants in that indenture. However, we cannot obtain a waiver of a payment default or of any of the matters covered by the bullet points included above under “- Changes Requiring Your Approval.”
51

TABLE OF CONTENTS

Further Details Concerning Voting
When taking a vote, we will use the following rules to decide how much principal to attribute to a debt security:
For original issue discount securities, we will use the principal amount that would be due and payable on the voting date if the maturity of these debt securities were accelerated to that date because of a default.
For debt securities whose principal amount is not known (for example, because it is based on an index), we will use a special rule for that debt security described in the prospectus supplement.
For debt securities denominated in one or more foreign currencies, we will use the U.S. dollar equivalent.
Debt securities will not be considered outstanding, and therefore not eligible to vote, if we have deposited or set aside in trust money for their payment or redemption. Debt securities will also not be eligible to vote if they have been fully defeased as described later under “Defeasance - Full Defeasance.”
We will generally be entitled to set any day as a record date for the purpose of determining the holders of outstanding indenture securities that are entitled to vote or take other action under the indenture. If we set a record date for a vote or other action to be taken by holders of one or more series, that vote or action may be taken only by persons who are holders of outstanding indenture securities of those series on the record date and must be taken within eleven months following the record date.
Book-entry and other indirect holders should consult their banks or brokers for information on how approval may be granted or denied if we seek to change the indenture or the debt securities or request a waiver.
Defeasance
The following provisions will be applicable to each series of debt securities unless we state in the applicable prospectus supplement that the provisions of covenant defeasance and full defeasance will not be applicable to that series.
Covenant Defeasance
Under current United States federal tax law, we can make the deposit described below and be released from some of the restrictive covenants in the indenture under which the particular series was issued. This is called “covenant defeasance.” In that event, you would lose the protection of those restrictive covenants but would gain the protection of having money and government securities set aside in trust to repay your debt securities. In order to achieve covenant defeasance, we must do the following:
If the debt securities of the particular series are denominated in U.S. dollars, we must deposit in trust for the benefit of all holders of such debt securities a combination of money and United States government or United States government agency notes or bonds that will generate enough cash to make interest, principal and any other payments on the debt securities on their various due dates.
We must deliver to the trustee a legal opinion of our counsel confirming that, under current United States federal income tax law, we may make the above deposit without causing you to be taxed on the debt securities any differently than if we did not make the deposit and just repaid the debt securities ourselves at maturity.
We must deliver to the trustee a legal opinion of our counsel stating that the above deposit does not require registration by us under the 1940 Act, as amended, and a legal opinion and officers’ certificate stating that all conditions precedent to covenant defeasance have been complied with.
52

TABLE OF CONTENTS

Full Defeasance
If there is a change in United States federal tax law, as described below, we can legally release ourselves from all payment and other obligations on the debt securities of a particular series (called “full defeasance”) if we put in place the following other arrangements for you to be repaid:
If the debt securities of the particular series are denominated in U.S. dollars, we must deposit in trust for the benefit of all holders of such debt securities a combination of money and United States government or United States government agency notes or bonds that will generate enough cash to make interest, principal and any other payments on the debt securities on their various due dates.
We must deliver to the trustee a legal opinion confirming that there has been a change in current United States federal tax law or an IRS ruling that allows us to make the above deposit without causing you to be taxed on the debt securities any differently than if we did not make the deposit and just repaid the debt securities ourselves at maturity. Under current United States federal tax law, the deposit and our legal release from the debt securities would be treated as though we paid you your share of the cash and notes or bonds at the time the cash and notes or bonds were deposited in trust in exchange for your debt securities and you would recognize gain or loss on the debt securities at the time of the deposit.
We must deliver to the trustee a legal opinion of our counsel stating that the above deposit does not require registration by us under the 1940 Act, as amended, and a legal opinion and officers’ certificate stating that all conditions precedent to defeasance have been complied with.
Form, Exchange and Transfer of Certificated Registered Securities
If registered debt securities cease to be issued in book-entry form, they will be issued:
only in fully registered certificated form, and
unless we indicate otherwise in the prospectus supplement, in denominations of $1,000 and amounts that are multiples of $1,000.
Holders may exchange their certificated securities for debt securities of smaller denominations or combined into fewer debt securities of larger denominations, as long as the total principal amount is not changed.
Holders may exchange or transfer their certificated securities at the office of their trustee. We have appointed the trustee to act as our agent for registering debt securities in the names of holders transferring debt securities. We may appoint another entity to perform these functions or perform them ourselves.
Holders will not be required to pay a service charge to transfer or exchange their certificated securities, but they may be required to pay any tax or other governmental charge associated with the transfer or exchange. The transfer or exchange will be made only if our transfer agent is satisfied with the holder’s proof of legal ownership.
If we have designated additional transfer agents for your debt security, they will be named in your prospectus supplement. We may appoint additional transfer agents or cancel the appointment of any particular transfer agent. We may also approve a change in the office through which any transfer agent acts.
If any certificated securities of a particular series are redeemable and we redeem less than all the debt securities of that series, we may block the transfer or exchange of those debt securities during the period beginning 15 days before the day we mail the notice of redemption and ending on the day of that mailing, in order to freeze the list of holders to prepare the mailing. We may also refuse to register transfers or exchanges of any certificated securities selected for redemption, except that we will continue to permit transfers and exchanges of the unredeemed portion of any debt security that will be partially redeemed.
If a registered debt security is issued in book-entry form, only the depositary will be entitled to transfer and exchange the debt security as described in this subsection, since it will be the sole holder of the debt security.
Resignation of Trustee
Each trustee may resign or be removed with respect to one or more series of indenture securities provided that a successor trustee is appointed to act with respect to these series. In the event that two or more persons are acting as trustee with respect to different series of indenture securities under the indenture, each of the trustees will be a trustee of a trust separate and apart from the trust administered by any other trustee.
53

TABLE OF CONTENTS

Indenture Provisions - Subordination
Upon any distribution of our assets upon our dissolution, winding up, liquidation or reorganization, the payment of the principal of (and premium, if any) and interest, if any, on any indenture securities denominated as subordinated debt securities is to be subordinated to the extent provided in the indenture in right of payment to the prior payment in full of all Senior Indebtedness (as defined below), but our obligation to you to make payment of the principal of (and premium, if any) and interest, if any, on such subordinated debt securities will not otherwise be affected. In addition, no payment on account of principal (or premium, if any), sinking fund or interest, if any, may be made on such subordinated debt securities at any time unless full payment of all amounts due in respect of the principal (and premium, if any), sinking fund and interest on Senior Indebtedness has been made or duly provided for in money or money’s worth.
In the event that, notwithstanding the foregoing, any payment or distribution of our assets by us is received by the trustee in respect of subordinated debt securities or by the holders of any of such subordinated debt securities before all Senior Indebtedness is paid in full, such payment or distribution (whether received by the trustee or any holders of subordinated debt securities) must be paid over, upon written notice to the Trustee, to the holders of the Senior Indebtedness or on their behalf for application to the payment of all the Senior Indebtedness remaining unpaid until all the Senior Indebtedness has been paid in full, after giving effect to any concurrent payment or distribution to the holders of the Senior Indebtedness. Subject to the payment in full of all Senior Indebtedness upon this distribution by us, the holders of such subordinated debt securities will be subrogated to the rights of the holders of the Senior Indebtedness to the extent of payments made to the holders of the Senior Indebtedness out of the distributive share of such subordinated debt securities.
By reason of this subordination, in the event of a distribution of our assets upon our insolvency, certain of our senior creditors may recover more, ratably, than holders of any subordinated debt securities. The indenture provides that these subordination provisions will not apply to money and securities held in trust under the defeasance provisions of the indenture.
Senior Indebtedness is defined in the indenture as the principal of (and premium, if any) and unpaid interest on:
our indebtedness (including indebtedness of others guaranteed by us), whenever created, incurred, assumed or guaranteed, for money borrowed (other than indenture securities issued under the indenture and denominated as subordinated debt securities), unless in the instrument creating or evidencing the same or under which the same is outstanding it is provided that this indebtedness is not senior or prior in right of payment to the subordinated debt securities, and
renewals, extensions, modifications and refinancings of any of this indebtedness.
If this prospectus is being delivered in connection with the offering of a series of indenture securities denominated as subordinated debt securities, the accompanying prospectus supplement will set forth the approximate amount of our Senior Indebtedness outstanding as of a recent date. The debt securities of the Company, as applicable, will rank structurally junior to all existing and future indebtedness (including trade payables) and preferred interest of its subsidiaries, financing vehicles or similar entities. For example, the holders of unsecured indebtedness of SVCP would be entitled to payment of current interest and principal, if any, prior to even secured indebtedness of the Company being entitled to any payment out of the assets of SVCP.
The Trustee under the Indenture
U.S. Bank National Association has been approved by our board of directors to serve as trustee under the indenture.
Certain Considerations Relating to Foreign Currencies
Debt securities denominated or payable in foreign currencies may entail significant risks. These risks include the possibility of significant fluctuations in the foreign currency markets, the imposition or modification of foreign exchange controls and potential illiquidity in the secondary market. These risks will vary depending upon the currency or currencies involved and will be more fully described in the applicable prospectus supplement.
54

TABLE OF CONTENTS

DESCRIPTION OF OUR SUBSCRIPTION RIGHTS
General
We may issue subscription rights to the holders of the class of securities to whom the subscription rights are being distributed, or the holders to purchase our Securities. Subscription rights may be issued independently or together with any other offered security and may or may not be transferable by the person purchasing or receiving the subscription rights. In connection with a subscription rights offering to the holders, we would distribute certificates evidencing the subscription rights and a prospectus supplement to the holders on the record date that we set for receiving subscription rights in such subscription rights offering.
The applicable prospectus supplement would describe the following terms of subscription rights in respect of which this prospectus is being delivered:
the period of time the offering would remain open (which shall be open a minimum number of days such that all record holders would be eligible to participate in the offering and shall not be open longer than 120 days);
the title of such subscription rights;
the exercise price for such subscription rights (or method of calculation thereof);
the ratio of the offering (which, in the case of transferable rights issued to holders of our common stock to acquire shares of common stock, will require a minimum of three shares to be held of record before a person is entitled to purchase an additional share);
the number of such subscription rights issued to each Holder;
the extent to which such subscription rights are transferable and the market on which they may be traded if they are transferable;
if applicable, a discussion of certain U.S. federal income tax considerations applicable to the issuance or exercise of such subscription rights;
the date on which the right to exercise such subscription rights shall commence, and the date on which such right shall expire (subject to any extension);
the extent to which such subscription rights include an over-subscription privilege with respect to unsubscribed securities and the terms of such over-subscription privilege;
any termination right we may have in connection with such subscription rights offering; and
any other terms of such subscription rights, including exercise, settlement and other procedures and limitations relating to the transfer and exercise of such subscription rights.
Exercise of Subscription Rights
Each subscription right would entitle the holder of the subscription right to purchase for cash such amount of our Securities at such exercise price as shall in each case be set forth in, or be determinable as set forth in, the prospectus supplement relating to the subscription rights offered thereby. Subscription rights may be exercised at any time up to the close of business on the expiration date for such subscription rights set forth in the prospectus supplement. After the close of business on the expiration date, all unexercised subscription rights would become void.
Subscription rights may be exercised as set forth in the prospectus supplement relating to the subscription rights offered thereby. Upon receipt of payment and the subscription rights certificate properly completed and duly executed at the corporate trust office of the subscription rights agent or any other office indicated in the prospectus supplement we will forward, as soon as practicable, the Securities purchasable upon such exercise. To the extent permissible under applicable law, we may determine to offer any unsubscribed offered securities directly to persons other than stockholders, to or through agents, underwriters or dealers or through a combination of such methods, as set forth in the applicable prospectus supplement.
55

TABLE OF CONTENTS

DESCRIPTION OF OUR WARRANTS
The following is a general description of the terms of the warrants we may issue from time to time. Particular terms of any warrants we offer will be described in the prospectus supplement relating to such warrants.
We may issue warrants to purchase shares of our common stock, preferred stock or debt securities from time to time. Such warrants may be issued independently or together with one of our Securities and may be attached or separate from such securities. We will issue each series of warrants under a separate warrant agreement to be entered into between us and a warrant agent. The warrant agent will act solely as our agent and will not assume any obligation or relationship of agency for or with holders or beneficial owners of warrants.
A prospectus supplement will describe the particular terms of any series of warrants we may issue, including the following:
the title of such warrants;
the aggregate number of such warrants;
the price or prices at which such warrants will be issued;
the currency or currencies, including composite currencies, in which the price of such warrants may be payable;
the number of shares of common stock, preferred stock or debt securities issuable upon exercise of such warrants;
the price at which and the currency or currencies, including composite currencies, in which the shares of common stock, preferred stock or debt securities purchasable upon exercise of such warrants may be purchased;
the date on which the right to exercise such warrants will commence and the date on which such right will expire;
whether such warrants will be issued in registered form or bearer form;
if applicable, the minimum or maximum amount of such warrants which may be exercised at any one time;
if applicable, the number of such warrants issued with each share of common stock, preferred stock or debt securities;
if applicable, the date on and after which such warrants and the related shares of common stock, preferred stock or debt securities will be separately transferable;
information with respect to book-entry procedures, if any;
if applicable, a discussion of certain U.S. federal income tax considerations; and
any other terms of such warrants, including terms, procedures and limitations relating to the exchange and exercise of such warrants.
We and the warrant agent may amend or supplement the warrant agreement for a series of warrants without the consent of the holders of the warrants issued thereunder to effect changes that are not inconsistent with the provisions of the warrants and that do not materially and adversely affect the interests of the holders of the warrants.
Under the 1940 Act, we may generally only offer warrants provided that (1) the warrants expire by their terms within ten years; (2) the exercise or conversion price is not less than the current market value at the date of issuance; (3) our stockholders authorize the proposal to issue such warrants, and our board of directors approves such issuance on the basis that the issuance is in our best interests and the best interest of our stockholders; and (4) if the warrants are accompanied by other securities, the warrants are not separately transferable unless no class of such warrants and the securities accompanying them has been publicly distributed. The 1940 Act also provides that the amount of our voting securities that would result from the exercise of all outstanding warrants at the time of issuance may not exceed 25% of our outstanding voting securities.
 
 
56

TABLE OF CONTENTS

U.S. FEDERAL INCOME TAX MATTERS
The following is a summary of U.S. federal income tax considerations generally applicable to a stockholder who purchases our common stock pursuant to a future offering under this prospectus. This summary is subject to change by legislative or administrative action, and any change may be retroactive. The discussion does not purport to deal with all of the U.S. federal income tax consequences applicable to us, or which may be important to particular stockholders in light of their individual investment circumstances or to some types of stockholders subject to special tax rules, such as stockholders subject to the alternative minimum tax, financial institutions, broker-dealers, insurance companies, tax-exempt organizations, partnerships or other pass-through entities, persons holding our common stock in connection with a hedging, straddle, conversion or other integrated transaction, persons engaged in a trade or business in the United States or persons who have ceased to be U.S. citizens or to be taxed as resident aliens or stockholders who contribute assets to us in exchange for our shares. This discussion assumes that the stockholders hold their common stock as capital assets for U.S. federal income tax purposes (generally, assets held for investment). No attempt is made to present a detailed explanation of all U.S. federal income tax aspects affecting us and our stockholders, and the discussion set forth herein does not constitute tax advice. No ruling has been or will be sought from the Internal Revenue Service (the “IRS”) regarding any matter discussed herein. No assurance can be given that the IRS would not assert, or that a court would not sustain, a position contrary to any of the tax aspects set forth below. Stockholders are urged to consult their tax advisors to determine the U.S. federal, state, local and foreign tax consequences to them of investing in our shares.
The discussion set forth herein does not constitute tax advice and potential investors are urged to consult their tax advisers to determine the specific U.S. federal, state, local and foreign tax consequences to them of investing in us.
The discussion does not discuss the consequences of an investment in shares of preferred stock, debt securities, subscription rights to purchase our securities or warrants representing rights to purchase our securities. The tax consequences of such an investment will be discussed in a relevant prospectus supplement.
Taxation of the company
We have elected, and we intend to continue, to qualify to be taxed as a RIC under the Code. To continue to qualify as a RIC, we must, among other things, (a) derive in each taxable year at least 90 percent of our gross income from dividends, interest (including tax-exempt interest), payments with respect to certain securities loans, gains from the sale or other disposition of stock, securities or foreign currencies, other income (including but not limited to gain from options, futures and forward contracts) derived with respect to our business of investing in stock, securities or currencies, or net income derived from an interest in a “qualified publicly traded partnership” (a “QPTP”); and (b) diversify our holdings so that, at the end of each quarter of each taxable year (i) at least 50 percent of the market value of our total assets is represented by cash and cash items, U.S. Government securities, the securities of other regulated investment companies and other securities, with other securities limited, in respect of any one issuer, to an amount not greater than five percent of the value of our total assets and not more than 10 percent of the outstanding voting securities of such issuer, and (ii) not more than 25 percent of the market value of our total assets is invested in the securities (other than U.S. Government securities and the securities of other RICs) (A) of any issuer, (B) of any two or more issuers that we control and that are determined to be engaged in the same business or similar or related trades or businesses, or (C) of one or more QPTPs. We may generate certain income that might not qualify as good income for purposes of the 90% annual gross income requirement described above. We will monitor our transactions to endeavor to prevent our disqualification as a RIC.
For purposes of determining whether we satisfy the 90% gross income test described in clause (a) above, the character of our distributive share of items of income, gain and loss derived through any subsidiary or investment that is classified as a partnership for U.S. federal income tax purposes (other than a QPTP) generally will be determined as if we realized such tax items directly. Similarly, for purposes of determining whether we satisfy the asset diversification test described in clause (b) above, we generally intend to “look through” any subsidiary or investment that is classified as a partnership for U.S. federal income tax purposes (other than a QPTP).
If we fail to satisfy the 90% annual gross income requirement or the asset diversification requirements discussed above in any taxable year, we may be eligible for relief provisions if the failures are due to reasonable
57

TABLE OF CONTENTS

cause and not willful neglect and if a penalty tax is paid with respect to each failure to satisfy the applicable requirements. Additionally, relief is provided for certain de minimis failures of the asset diversification requirements where we correct the failure within a specified period. If the applicable relief provisions are not available or cannot be met, all of our income would be subject to corporate-level U.S. federal income tax as described below. We cannot provide assurance that we would qualify for any such relief should we fail the 90% annual gross income requirement or the asset diversification requirements discussed above.
As a RIC, in any taxable year with respect to which we timely distribute at least 90% of the sum of our (i) investment company taxable income (which includes, among other items, dividends, interest and the excess of any net short-term capital gain over net long-term capital loss and other taxable income (other than any net capital gain), reduced by deductible expenses) determined without regard to the deduction for dividends and distributions paid and (ii) net tax exempt interest income (which is the excess of our gross tax exempt interest income over certain disallowed deductions) (the “Annual Distribution Requirement”), we (but not our stockholders) generally will not be subject to U.S. federal income tax on investment company taxable income and net capital gain (generally, net long-term capital gain in excess of short-term capital loss) that we distribute to our stockholders. We intend to distribute annually all or substantially all of such income on a timely basis. To the extent that we retain our net capital gain for investment or any investment company taxable income, we will be subject to U.S. federal income tax at regular corporate income tax rates. We may choose to retain our net capital gains for investment or any investment company taxable income, and pay the associated U.S. federal corporate income tax, including the U.S. federal excise tax described below.
We will be dependent on SVCP, TCPC Funding, TCPC Funding II and TCPC SBIC for cash distributions to enable us to meet the Annual Distribution Requirements. TCPC SBIC may be limited by the Small Business Investment Act of 1958, and SBA regulations governing SBICs, from making certain distributions that may be necessary to maintain our status as a RIC. We may have to request a waiver of the SBA’s restrictions for TCPC SBIC to make certain distributions to maintain our RIC status. If TCPC SBIC is unable to obtain a waiver, compliance with the SBA regulations may cause us to fail to meet the Annual Distribution Requirement, which would cause us to fail to qualify as a RIC and would subject us to tax at regular corporate rates, as discussed below.
Amounts not distributed on a timely basis in accordance with a calendar year distribution requirement are subject to a nondeductible four percent U.S. federal excise tax payable by us. To avoid this tax, we must distribute (or be deemed to have distributed) during each calendar year an amount equal to the sum of:
(1)
at least 98% of our ordinary income (not taking into account any capital gains or losses) for the calendar year;
(2)
at least 98.2% of the amount by which our capital gains exceed our capital losses (adjusted for certain ordinary losses) for a one-year period generally ending on October 31 of the calendar year (unless an election is made by us to use our taxable year); and
(3)
certain undistributed amounts from previous years on which we paid no U.S. federal income tax.
While we intend to distribute any income and capital gains in the manner necessary to minimize imposition of the four percent U.S. federal excise tax, sufficient amounts of our taxable income and capital gains may not be distributed to avoid entirely the imposition of the tax. In that event, we will be liable for the tax only on the amount by which we do not meet the foregoing distribution requirement.
If, in any particular taxable year, we do not satisfy the Annual Distribution Requirement or otherwise were to fail to qualify as a RIC (for example, because we fail the 90% annual gross income requirement described above), and relief is not available as discussed above, all of our taxable income (including our net capital gains) will be subject to tax at regular corporate rates without any deduction for distributions to stockholders, and distributions generally will be taxable to the stockholders as ordinary dividends to the extent of our current and accumulated earnings and profits.
We may decide to be taxed as a regular corporation even if we would otherwise qualify as a RIC if we determine that treatment as a corporation for a particular year would be in our best interests. Except as otherwise expressly indicated, the remainder of this discussion assumes we will continue to qualify as a RIC.
58

TABLE OF CONTENTS

As a RIC, we are permitted to carry forward a net capital loss realized in a taxable year to offset our capital gain, if any, realized in future years. If future capital gain is offset by carried forward capital losses, such future capital gain is not subject to corporate-level U.S. federal income tax, regardless of whether they are distributed to stockholders. Accordingly, we do not expect to distribute any such offsetting capital gain. A RIC cannot carry back or carry forward any net operating losses.
Company investments
Certain of our investment practices are subject to special and complex U.S. federal income tax provisions that may, among other things, (i) disallow, suspend or otherwise limit the allowance of certain losses or deductions, including the dividends received deduction, (ii) convert lower taxed long-term capital gain and qualified dividend income into higher taxed short-term capital gain or ordinary income, (iii) convert ordinary loss or a deduction into capital loss (the deductibility of which is more limited), (iv) cause us to recognize income or gain without a corresponding receipt of cash, (v) adversely affect the time as to when a purchase or sale of stock or securities is deemed to occur, (vi) adversely alter the characterization of certain complex financial transactions and (vii) produce income that will not qualify as “good income” for purposes of the 90% annual gross income requirement described above. We will monitor our transactions and may make certain tax elections and may be required to borrow money or dispose of securities to mitigate the effect of these rules and prevent disqualification of us as a RIC.
Investments we make in securities issued at a discount or providing for deferred interest or PIK interest are subject to special tax rules that will affect the amount, timing and character of distributions to stockholders. For example, with respect to securities issued at a discount, we will generally be required to accrue daily as income a portion of the discount and to distribute such income on a timely basis each year to maintain our qualification as a RIC and to avoid U.S. federal income and excise taxes. Since in certain circumstances we may recognize income before or without receiving cash representing such income, we may have difficulty making distributions in the amounts necessary to satisfy the requirements for maintaining RIC status and for avoiding U.S. federal income and excise taxes. Accordingly, we may have to sell some of our investments at times we would not consider advantageous, raise additional debt or equity capital or reduce new investment originations to meet these distribution requirements. If we are not able to obtain cash from other sources, we may fail to qualify as a RIC and thereby be subject to corporate-level income tax.
Furthermore, a portfolio company in which we invest may face financial difficulty that requires us to work-out, modify or otherwise restructure our investment in the portfolio company. Any such restructuring may result in unusable capital losses and future non-cash income. Any such restructuring may also result in our recognition of a substantial amount of non-qualifying income for purposes of the 90% gross income requirement or our receiving assets that would not count toward the asset diversification requirements.
Gain or loss recognized by us from warrants acquired by us as well as any loss attributable to the lapse of such warrants generally will be treated as capital gain or loss. Such gain or loss generally will be long-term or short-term, depending on how long we held a particular warrant.
In the event we invest in foreign securities, we may be subject to withholding and other foreign taxes with respect to those securities. Stockholders will generally not be entitled to claim a U.S. foreign tax credit or deduction with respect to foreign taxes paid by us.
If we purchase shares in a “passive foreign investment company” (a “PFIC”), we may be subject to U.S. federal income tax on a portion of any “excess distribution” or gain from the disposition of such shares even if such income is distributed as a taxable dividend by us to our stockholders. Additional charges in the nature of interest may be imposed on us in respect of deferred taxes arising from such distributions or gains. If we invest in a PFIC and elect to treat the PFIC as a “qualified electing fund” under the Code (a “QEF”), in lieu of the foregoing requirements, we will be required to include in income each year a portion of the ordinary earnings and net capital gain of the QEF, even if such income is not distributed to us. Alternatively, we can elect to mark-to-market at the end of each taxable year our shares in a PFIC; in this case, we will recognize as ordinary income any increase in the value of such shares, and as ordinary loss any decrease in such value to the extent it does not exceed prior increases included in income. Our ability to make either election will depend on
59

TABLE OF CONTENTS

factors beyond our control. Under either election, we may be required to recognize in a year income in excess of our distributions from PFICs and our proceeds from dispositions of PFIC stock during that year, and such income will nevertheless be subject to the Annual Distribution Requirement and will be taken into account for purposes of the 4% excise tax.
Our functional currency is the U.S. dollar for U.S. federal income tax purposes. Under Section 988 of the Code, gains or losses attributable to fluctuations in exchange rates between the time we accrue income, expenses or other liabilities denominated in a foreign currency and the time we actually collect such income or pay such expenses or liabilities are generally treated as ordinary income or loss. Similarly, gains or losses on foreign currency forward contracts and the disposition of debt denominated in a foreign currency, to the extent attributable to fluctuations in exchange rates between the acquisition and disposition dates, are also treated as ordinary income or loss.
If we borrow money, we may be prevented by loan covenants from declaring and paying dividends in certain circumstances. Limits on our payment of dividends may prevent us from meeting the Annual Distribution Requirement, and may, therefore, jeopardize our qualification for taxation as a RIC, or subject us to the 4% excise tax.
Even if we are authorized to borrow funds and to sell assets in order to satisfy distribution requirements, under the Investment Company Act, we are not permitted to make distributions to our stockholders while our debt obligations and senior securities are outstanding unless certain “asset coverage” tests are met. This may also jeopardize our qualification for taxation as a RIC or subject us to the 4% excise tax.
Moreover, our ability to dispose of assets to meet our distribution requirements may be limited by (1) the illiquid nature of our portfolio and (2) other requirements relating to our status as a RIC, including the asset diversification requirements. If we dispose of assets to meet the Annual Distribution Requirement, the asset diversification requirements, or the 4% excise tax, we may make such dispositions at times that, from an investment standpoint, are not advantageous.
Some of the income that we might otherwise earn, such as lease income, management fees, or income recognized in a work-out or restructuring of a portfolio investment, may not satisfy the 90% gross income requirement. To manage the risk that such income might disqualify us as a RIC for a failure to satisfy the 90% gross income requirement, one or more of our subsidiaries treated as U.S. corporations for U.S. federal income tax purposes may be employed to earn such income. Such corporations will be required to pay U.S. corporate income tax on their earnings, which ultimately will reduce the yield to investors on such income and fees.
Taxation of U.S. stockholders
For purposes of this discussion, a “U.S. stockholder” (or in this section, a “stockholder”) is a holder or a beneficial holder of shares which is for U.S. federal income tax purposes (1) an individual who is a citizen or resident of the United States, (2) a corporation (or other entity taxable as a corporation for U.S. federal income tax purposes) created or organized in or under the laws of the United States, any State thereof, or the District of Columbia, (3) an estate whose income is subject to U.S. federal income tax regardless of its source, or (4) a trust if (a) a U.S. court is able to exercise primary supervision over the trust’s administration and one or more U.S. persons are authorized to control all substantial decisions of the trust or (b) the trust has in effect a valid election to be treated as a domestic trust for U.S. federal income tax purposes. If a partnership or other entity or arrangement classified as a partnership for U.S. tax purposes holds the shares, the tax treatment of the partnership and each partner generally will depend on the activities of the partnership and the activities of the partner. Partnerships acquiring shares, and partners in such partnerships, should consult their own tax advisors. Prospective investors that are not U.S. stockholders should refer to the section “Non-U.S. Stockholders” below and are urged to consult their tax advisors with respect to the U.S. federal income tax consequences of an investment in our shares, including the potential application of U.S. withholding taxes.
Distributions we pay to you from our ordinary income or from an excess of net short-term capital gain over net long-term capital loss (together referred to hereinafter as “ordinary income dividends”) are generally taxable to you as ordinary income to the extent of our earnings and profits. Due to our expected investments, in general, distributions will not be eligible for the dividends received deduction allowed to corporate stockholders and will not qualify for the reduced rates of tax for qualified dividend income allowed to individuals. Distributions made to you from an excess of net long-term capital gain over net short-term capital loss (“capital gain dividends”),
60

TABLE OF CONTENTS

including capital gain dividends credited to you but retained by us, are taxable to you as long-term capital gain if they have been properly reported by us, regardless of the length of time you have owned our shares. For non-corporate stockholders, long-term capital gains are currently taxed at preferential rates. Generally, following the end of each taxable year, you will be provided with a written notice of the amount of any ordinary income dividends and capital gain dividends or other distributions. Distributions in excess of our earnings and profits will first reduce the adjusted tax basis of your shares and, after the adjusted tax basis is reduced to zero, will constitute capital gain to you (assuming the shares are held as a capital asset).
In the event that we retain any net capital gain, we may designate the retained amounts as undistributed capital gain in a notice to our stockholders. If a designation is made, stockholders would include in income, as long-term capital gain, their proportionate share of the undistributed amounts, but would be allowed a credit or refund, as the case may be, for their proportionate share of the corporate tax paid by us. A stockholder that is not subject to U.S. federal income tax or otherwise is not required to file a U.S. federal income tax return would be required to file a U.S. federal income tax return on the appropriate form in order to claim a refund for the taxes we paid. In addition, the tax basis of shares owned by a stockholder would be increased by an amount equal to the difference between (i) the amount included in the stockholder’s income as long-term capital gain and (ii) the stockholder’s proportionate share of the corporate tax paid by us.
Dividends and other taxable distributions are taxable to you even though they are reinvested in additional shares of our common stock. We have the ability to declare a large portion of a dividend in shares of our stock. Under current guidance, as long as 20% of such dividend is available to be paid in cash and certain requirements are met, the entire distribution will be treated as a dividend for U.S. federal income tax purposes. As a result, our stockholders will be taxed on 100% of the dividend in the same manner as a cash dividend, even though most of the dividend was paid in shares of our stock.
If we pay you a dividend in January which was declared in the previous October, November or December to stockholders of record on a specified date in one of these months, then the dividend will be treated for tax purposes as being paid by us and received by you on December 31 of the year in which the dividend was declared.
A stockholder will recognize gain or loss on the sale or exchange of our common stock in an amount equal to the difference between the stockholder’s adjusted basis in the shares sold or exchanged and the amount realized on their disposition. Generally, gain recognized by a stockholder on the sale or other disposition of our common stock will result in capital gain or loss to you, and will be a long-term capital gain or loss if the shares have been held for more than one year at the time of sale. Any loss upon the sale or exchange of our shares held for six months or less will be treated as a long-term capital loss to the extent of any capital gain dividends received (including amounts credited as an undistributed capital gain dividend) by you. A loss realized on a sale or exchange of our shares will be disallowed if other substantially identical shares are acquired (whether through the automatic reinvestment of dividends or otherwise) within a 61-day period beginning 30 days before and ending 30 days after the date that the shares are disposed of. In this case, the basis of the shares acquired will be adjusted to reflect the disallowed loss. Present law taxes both long-term and short-term capital gains of corporations at the rates applicable to ordinary income.
Noncorporate stockholders with income in excess of certain thresholds are, in general, subject to an additional tax on their “net investment income,” which ordinarily includes taxable distributions from us and taxable gain on the disposition of our common stock.
We may be required to withhold U.S. federal income tax (“backup withholding”), from all taxable distributions to any non-corporate stockholder (1) who fails to furnish us with a correct taxpayer identification number or a certificate that such stockholder is exempt from backup withholding or (2) with respect to whom the IRS notifies us that such stockholder has failed to properly report certain interest and dividend income to the IRS and to respond to notices to that effect. An individual’s taxpayer identification number is his or her social security number. Any amount withheld under backup withholding is allowed as a credit against the stockholder’s U.S. federal income tax liability and may entitle such stockholder to a refund, provided that proper information is timely provided to the IRS.
Under U.S. Treasury regulations, if a stockholder recognizes a loss with respect to shares of $2 million or more for a non-corporate stockholder or $10 million or more for a corporate stockholder in any single taxable year (or a greater loss over a combination of years), the stockholder must file with the IRS a disclosure statement
61

TABLE OF CONTENTS

on Form 8886. Direct stockholders of portfolio securities in many cases are excepted from this reporting requirement, but under current guidance, stockholders of a RIC are not excepted. Future guidance may extend the current exception from this reporting requirement to stockholders of most or all RICs. The fact that a loss is reportable under these regulations does not affect the legal determination of whether the taxpayer’s treatment of the loss is proper. Significant monetary penalties apply to a failure to comply with this reporting requirement. States may also have a similar reporting requirement. Stockholders should consult their own tax advisors to determine the applicability of these regulations in light of their individual circumstances.
Stockholders should consult their tax advisors with respect to the U.S. federal income tax and withholding tax, and state, local and foreign tax consequences of an investment in our shares.
Taxation of non-U.S. stockholders
The following discussion only applies to non-U.S. stockholders. A “non-U.S. stockholder” is a holder, other than a partnership (or other entity or arrangement treated as a partnership for U.S. federal income tax purposes), that is not a U.S. stockholder for U.S. federal income tax purposes. Whether an investment in the shares is appropriate for a non-U.S. stockholder will depend upon that person’s particular circumstances. An investment in the shares by a non-U.S. stockholder may have adverse tax consequences. Non-U.S. stockholders should consult their tax advisors before investing in our shares.
Distributions of ordinary income dividends to non-U.S. stockholders, subject to the discussion below, will generally be subject to withholding of U.S. federal tax at a 30% rate (or lower rate provided by an applicable treaty) to the extent of our current and accumulated earnings and profits. Different tax consequences may result if the non-U.S. stockholder is engaged in a trade or business in the United States (and, if an income tax treaty applies, if the distributions are attributable to a permanent establishment maintained by the non-U.S. stockholder in the United States). Special certification requirements apply to a non-U.S. stockholder that is a foreign partnership or a foreign trust, and such entities are urged to consult their own tax advisors.
Actual or deemed distributions of our net capital gain to a non-U.S. stockholder, and gain recognized by a non-U.S. stockholder upon the sale of our common stock, generally will not be subject to U.S. federal withholding tax and will not be subject to U.S. federal income tax unless the distributions or gain, as the case may be, are effectively connected with a U.S. trade or business of the non-U.S. stockholder (and, if an income tax treaty applies, are attributable to a permanent establishment maintained by the non-U.S. stockholder in the United States) or, in the case of an individual, the individual is present in the United States for 183 days or more during a taxable year and certain other conditions are met.
Under certain legislation, no U.S. source withholding taxes will generally be imposed on dividends paid by RICs to non-U.S. stockholders to the extent the dividends are properly reported as “interest-related dividends” or “short-term capital gain dividends.” Under this exemption, interest-related dividends and short-term capital gain dividends generally represent distributions of interest or short-term capital gain that would not have been subject to U.S. withholding tax at the source if they had been received directly by a non-U.S. stockholder, and that satisfy certain other requirements. No assurance can be given that we will distribute any interest-related or short-term capital gain dividends.
If we distribute our net capital gains in the form of deemed rather than actual distributions (which we may do in the future), a non-U.S. stockholder will be entitled to a U.S. federal income tax credit or tax refund equal to the stockholder’s allocable share of the tax we pay on the capital gains deemed to have been distributed. In order to obtain the refund, the non-U.S. stockholder must obtain a U.S. taxpayer identification number and file a U.S. federal income tax return even if the non-U.S. stockholder is not otherwise required to obtain a U.S. taxpayer identification number or file a U.S. federal income tax return. For a corporate non-U.S. stockholder, distributions (both actual and deemed) and gains realized upon the sale of our common stock that are effectively connected with a U.S. trade or business (or, where an applicable treaty applies, are attributable to a permanent establishment in the United States) may, under certain circumstances, be subject to an additional “branch profits tax” at a 30% rate (or at a lower rate if provided for by an applicable tax treaty). Accordingly, investment in the shares may not be appropriate for certain non-U.S. stockholders.
Certain provisions of the Code referred to as “FATCA” require withholding at a rate of 30% on dividends in respect of our common stock held by or through certain foreign financial institutions (including investment funds), unless such institution enters into an agreement with the Treasury to report, on an annual basis,
62

TABLE OF CONTENTS

information with respect to interests in, and accounts maintained by, the institution to the extent such interests or accounts are held by certain U.S. persons and by certain non-U.S. entities that are wholly or partially owned by U.S. persons and to withhold on certain payments. Accordingly, the entity through which our common stock is held will affect the determination of whether such withholding is required. Similarly, dividends in respect of our common stock held by an investor that is a non-financial non-U.S. entity that does not qualify under certain exemptions will be subject to withholding at a rate of 30%, unless such entity either (i) certifies to us that such entity does not have any “substantial United States owners” or (ii) provides certain information regarding the entity’s “substantial United States owners,” which we will in turn provide to the Secretary of the Treasury. An intergovernmental agreement between the United States and an applicable foreign country, or future Treasury regulations or other guidance, may modify these requirements. We will not pay any additional amounts to stockholders in respect of any amounts withheld. Stockholders are encouraged to consult their tax advisors regarding the possible implications of the legislation on their investment in our common stock.
A non-U.S. stockholder who is a non-resident alien individual, and who is otherwise subject to withholding of U.S. federal income tax, may be subject to backup withholding of U.S. federal income tax on dividends unless the non-U.S. stockholder provides us or the dividend paying agent with an IRS Form W-8BEN or IRS Form W-8BEN-E (or an acceptable substitute form) or otherwise meets documentary evidence requirements for establishing that it is a non-U.S. stockholder or otherwise establishes an exemption from backup withholding. Backup withholding is not an additional tax. Any amounts withheld from payments made to you may be refunded or credited against your U.S. federal income tax liability, if any, provided that the required information is furnished to the IRS. Non-U.S. stockholders may also be subject to information reporting.
Failure to Qualify as a RIC
If we were unable to qualify for treatment as a RIC, and relief is not available as discussed above, we would be subject to tax on all of our taxable income at regular corporate rates. We would not be able to deduct distributions to stockholders nor would we be required to make distributions for tax purposes. Distributions would generally be taxable to our stockholders as ordinary dividend income (eligible for reduced maximum rates in the case of individual stockholders, subject to certain holding period and other requirements) to the extent of our current and accumulated earnings and profits. Subject to certain limitations under the Code, corporate U.S. stockholders would be eligible for the dividends received deduction. Distributions in excess of our current and accumulated earnings and profits would be treated first as a return of capital to the extent of the stockholder’s tax basis, and any remaining distributions would be treated as a capital gain. If we were to fail to meet the RIC requirements for more than two consecutive years and then to seek to requalify as a RIC, we would be required to recognize gain to the extent of any unrealized appreciation in our assets unless we made a special election to pay corporate level tax on any such unrealized appreciation recognized during the succeeding five-year period.
63

TABLE OF CONTENTS

CONFLICTS OF INTEREST
Certain activities of BlackRock, Inc., the Advisor and the other subsidiaries of BlackRock, Inc. (collectively referred to in this section as “BlackRock”) and their respective directors, officers or employees, with respect to the Company and/or other accounts managed by BlackRock, may give rise to actual or perceived conflicts of interest such as those described below.
BlackRock is one of the world’s largest asset management firms. BlackRock, its subsidiaries and their respective directors, officers and employees, including the business units or entities and personnel who may be involved in the investment activities and business operations of the Company, are engaged worldwide in businesses, including managing equities, fixed-income securities, cash and alternative investments, and other financial services, and have interests other than that of managing the Company. These are considerations of which investors in the Company should be aware, and which may cause conflicts of interest that could disadvantage the Company and its shareholders. These businesses and interests include potential multiple advisory, transactional, financial and other relationships with, or interests in companies and interests in securities or other instruments that may be purchased or sold by the Company.
BlackRock has proprietary interests in, and may manage or advise with respect to, accounts or funds (including separate accounts and other funds and collective investment vehicles) that have investment objectives similar to those of the Company and/or that engage in transactions in the same types of securities, currencies and instruments as the Company. BlackRock is also a major participant in the global currency, equities, swap and fixed-income markets, in each case, for the accounts of clients and, in some cases, on a proprietary basis. As such, BlackRock is or may be actively engaged in transactions in the same securities, currencies, and instruments in which the Company invests. Such activities could affect the prices and availability of the securities, currencies, and instruments in which the Company invests, which could have an adverse impact on the Company’s performance. Such transactions, particularly in respect of most proprietary accounts or client accounts, will be executed independently of the Company’s transactions and thus at prices or rates that may be more or less favorable than those obtained by the Company.
When BlackRock seeks to purchase or sell the same assets for client accounts, including the Company, the assets actually purchased or sold may be allocated among the accounts on a basis determined in its good faith discretion to be equitable. In some cases, this system may adversely affect the size or price of the assets purchased or sold for the Company. In addition, transactions in investments by one or more other accounts managed by BlackRock may have the effect of diluting or otherwise disadvantaging the values, prices or investment strategies of the Company, particularly, but not limited to, with respect to small capitalization, emerging market or less liquid strategies. This may occur with respect to BlackRock-advised accounts when investment decisions regarding the Company are based on research or other information that is also used to support decisions for other accounts. When BlackRock implements a portfolio decision or strategy on behalf of another account ahead of, or contemporaneously with, similar decisions or strategies for the Company, market impact, liquidity constraints, or other factors could result in the Company receiving less favorable trading results and the costs of implementing such decisions or strategies could be increased or the Company could otherwise be disadvantaged. BlackRock may, in certain cases, elect to implement internal policies and procedures designed to limit such consequences, which may cause the Company to be unable to engage in certain activities, including purchasing or disposing of securities, when it might otherwise be desirable for it to do so.
Conflicts may also arise because portfolio decisions regarding the Company may benefit other accounts managed by BlackRock. For example, the sale of a long position or establishment of a short position by the Company may impair the price of the same security sold short by (and therefore benefit) BlackRock or its other accounts or funds, and the purchase of a security or covering of a short position in a security by the Company may increase the price of the same security held by (and therefore benefit) BlackRock or its other accounts or funds.
BlackRock, on behalf of other client accounts, on the one hand, and the Company, on the other hand, may invest in or extend credit to different parts of the capital structure of a single issuer. BlackRock may pursue rights, provide advice or engage in other activities, or refrain from pursuing rights, providing advice or engaging in other activities, on behalf of other clients with respect to an issuer in which the Company has invested, and such actions (or refraining from action) may have a material adverse effect on the Company. In situations in which clients of BlackRock (including the Company) hold positions in multiple parts of the capital structure of an issuer, BlackRock may not pursue certain actions or remedies that may be available to the Company, as a
64

TABLE OF CONTENTS

result of legal and regulatory requirements or otherwise. BlackRock addresses these and other potential conflicts of interest based on the facts and circumstances of particular situations. For example, BlackRock may determine to rely on information barriers between different business units or portfolio management teams. BlackRock may also determine to rely on the actions of similarly situated holders of loans or securities rather than, or in connection with, taking such actions itself on behalf of the Company.
In addition, to the extent permitted by applicable law, the Company may invest its assets in other funds advised by BlackRock, including funds that are managed by one or more of the same portfolio managers, which could result in conflicts of interest relating to asset allocation, timing of Company purchases and redemptions, and increased remuneration and profitability for BlackRock and/or its personnel, including portfolio managers.
In certain circumstances, BlackRock, on behalf of the Company, may seek to buy from or sell securities to another fund or account advised by BlackRock. BlackRock may (but is not required to) effect purchases and sales between BlackRock clients (“cross trades”), including the Company, if BlackRock believes such transactions are appropriate based on each party’s investment objectives and guidelines, subject to applicable law and regulation. There may be potential conflicts of interest or regulatory issues relating to these transactions which could limit BlackRock’s decision to engage in these transactions for the Company. BlackRock may have a potentially conflicting division of loyalties and responsibilities to the parties in such transactions.
BlackRock and its clients may pursue or enforce rights with respect to an issuer in which the Company has invested, and those activities may have an adverse effect on the Company. As a result, prices, availability, liquidity and terms of the Company’s investments may be negatively impacted by the activities of BlackRock or its clients, and transactions for the Company may be impaired or effected at prices or terms that may be less favorable than would otherwise have been the case.
The results of the Company’s investment activities may differ significantly from the results achieved by BlackRock for its proprietary accounts or other accounts (including investment companies or collective investment vehicles) which it manages or advises. It is possible that one or more accounts managed or advised by BlackRock and such other accounts will achieve investment results that are substantially more or less favorable than the results achieved by the Company. Moreover, it is possible that the Company will sustain losses during periods in which one or more proprietary or other accounts managed or advised by BlackRock achieve significant profits. The opposite result is also possible.
From time to time, the Company may be restricted from purchasing or selling securities, or from engaging in other investment activities because of regulatory, legal or contractual requirements applicable to BlackRock or other accounts managed or advised by BlackRock, and/or the internal policies of BlackRock designed to comply with such requirements. As a result, there may be periods, for example, when BlackRock will not initiate or recommend certain types of transactions in certain securities or instruments with respect to which BlackRock is performing services or when position limits have been reached. For example, the investment activities BlackRock for its proprietary accounts and accounts under its management may limit the investment opportunities for the Company in certain emerging and other markets in which limitations are imposed upon the amount of investment, in the aggregate or in individual issuers, by affiliated foreign investors.
In connection with its management of the Company, BlackRock may have access to certain fundamental analysis and proprietary technical models developed by BlackRock. BlackRock will not be under any obligation, however, to effect transactions on behalf of the Company in accordance with such analysis and models. In addition, BlackRock will not have any obligation to make available any information regarding its proprietary activities or strategies, or the activities or strategies used for other accounts managed by them, for the benefit of the management of the Company and it is not anticipated that BlackRock will have access to such information for the purpose of managing the Company. The proprietary activities or portfolio strategies of BlackRock, or the activities or strategies used for accounts managed by BlackRock or other client accounts could conflict with the transactions and strategies employed by BlackRock in managing the Company.
The Company may be included in investment models developed by BlackRock for use by clients and financial advisors. To the extent clients invest in these investment models and increase the assets under management of the Company, the investment management fee amounts paid by the Company to BlackRock may also increase. The liquidity of the Company may be impacted by redemptions of the Company by model-driven investment portfolios.
65

TABLE OF CONTENTS

In addition, certain principals and certain employees of the Advisor are also principals or employees of other business units or entities within BlackRock. As a result, these principals and employees may have obligations to such other business units or entities or their clients and such obligations to other business units or entities or their clients may be a consideration of which investors in the Company should be aware.
BlackRock may enter into transactions and invest in securities, instruments and currencies on behalf of the Company in which clients of BlackRock, or, to the extent permitted by the SEC and applicable law, BlackRock, serves as the counterparty, principal or issuer. In such cases, such party’s interests in the transaction will be adverse to the interests of the Company, and such party may have no incentive to assure that the Company obtains the best possible prices or terms in connection with the transactions. In addition, the purchase, holding and sale of such investments by the Company may enhance the profitability of BlackRock.
BlackRock may also create, write or issue derivatives for its clients, the underlying securities, currencies or instruments of which may be those in which the Company invests or which may be based on the performance of the Company. BlackRock has entered into an arrangement with Markit Indices Limited, the index provider for underlying fixed-income indexes used by certain iShares ETFs, related to derivative fixed-income products that are based on such iShares ETFs. BlackRock will receive certain payments for licensing intellectual property belonging to BlackRock and for facilitating provision of data in connection with such derivative products, which may include payments based on the trading volumes of, or revenues generated by, the derivative products. The Company and other accounts managed by BlackRock may from time to time transact in such derivative products where permitted by the Company’s investment strategy, which could contribute to the viability of such derivative products by making them more appealing to funds and accounts managed by third parties, and in turn lead to increased payments to BlackRock. Trading activity in these derivative products could also potentially lead to greater liquidity for such products, increased purchase activity with respect to these iShares ETFs and increased assets under management for BlackRock.
The Company may, subject to applicable law, purchase investments that are the subject of an underwriting or other distribution by BlackRock and may also enter into transactions with other clients BlackRock where such other clients have interests adverse to those of the Company.
At times, these activities may cause business units or entities of BlackRock to give advice to clients that may cause these clients to take actions adverse to the interests of the Company. To the extent such transactions are permitted, the Company will deal with BlackRock on an arms-length basis.
To the extent authorized by applicable law, BlackRock may act as broker, dealer, agent, lender or adviser or in other commercial capacities for the Company. It is anticipated that the commissions, mark-ups, mark-downs, financial advisory fees, underwriting and placement fees, sales fees, financing and commitment fees, brokerage fees, other fees, compensation or profits, rates, terms and conditions charged by BlackRock will be in its view commercially reasonable, although BlackRock, including its sales personnel, will have an interest in obtaining fees and other amounts that are favorable to BlackRock and such sales personnel, which may have an adverse effect on the Company.
Subject to applicable law, BlackRock (and its personnel and other distributors) will be entitled to retain fees and other amounts that they receive in connection with their service to the Company as broker, dealer, agent, lender, adviser or in other commercial capacities. No accounting to the Company or its shareholders will be required, and no fees or other compensation payable by the Company or its shareholders will be reduced by reason of receipt by BlackRock of any such fees or other amounts.
When BlackRock acts as broker, dealer, agent, adviser or in other commercial capacities in relation to the Company, BlackRock may take commercial steps in its own interests, which may have an adverse effect on the Company. The Company will be required to establish business relationships with its counterparties based on the Company’s own credit standing. BlackRock will not have any obligation to allow its credit to be used in connection with the Company’s establishment of its business relationships, nor is it expected that the Company’s counterparties will rely on the credit of BlackRock in evaluating the Company’s creditworthiness.
Purchases and sales of securities and other assets for the Company may be bunched or aggregated with orders for other BlackRock client accounts, including with accounts that pay different transaction costs solely due
66

TABLE OF CONTENTS

to the fact that they have different research payment arrangements. BlackRock, however, is not required to bunch or aggregate orders if portfolio management decisions for different accounts are made separately, or if they determine that bunching or aggregating is not practicable or required, or in cases involving client direction.
Prevailing trading activity frequently may make impossible the receipt of the same price or execution on the entire volume of securities purchased or sold. When this occurs, the various prices may be averaged, and the Company will be charged or credited with the average price. Thus, the effect of the aggregation may operate on some occasions to the disadvantage of the Company. In addition, under certain circumstances, the Company will not be charged the same commission or commission equivalent rates in connection with a bunched or aggregated order.
BlackRock, unless prohibited by applicable law, may cause the Company or account to pay a broker or dealer a commission for effecting a transaction that exceeds the amount another broker or dealer would have charged for effecting the same transaction in recognition of the value of brokerage and research services provided by that broker or dealer.
Subject to applicable law, BlackRock may select brokers that furnish BlackRock, the Company, other BlackRock client accounts or personnel, directly or through correspondent relationships, with research or other appropriate services which provide, in BlackRock’s view, appropriate assistance to BlackRock in the investment decision-making process (including with respect to futures, fixed-price offerings and OTC transactions). Such research or other services may include, to the extent permitted by law, research reports on companies, industries and securities; economic and financial data; financial publications; proxy analysis; trade industry seminars; computer data bases; research-oriented software and other services and products.
Research or other services obtained in this manner may be used in servicing any or all of the Company and other BlackRock client accounts, including in connection with BlackRock client accounts other than those that pay commissions to the broker relating to the research or other service arrangements. Such products and services may disproportionately benefit other BlackRock client accounts relative to the Company based on the amount of brokerage commissions paid by the Company and such other BlackRock client accounts. For example, research or other services that are paid for through one client’s commissions may not be used in managing that client’s account. In addition, other BlackRock client accounts may receive the benefit, including disproportionate benefits, of economies of scale or price discounts in connection with products and services that may be provided to the Company and to such other BlackRock client accounts. To the extent that BlackRock uses soft dollars, it will not have to pay for those products and services itself.
BlackRock, unless prohibited by applicable law, may endeavor to execute trades through brokers who, pursuant to such arrangements, provide research or other services in order to ensure the continued receipt of research or other services BlackRock believes are useful in its investment decision-making process. BlackRock may from time to time choose not to engage in the above-described arrangements to varying degrees. BlackRock, unless prohibited by applicable law, may also enter into commission sharing arrangements under which BlackRock may execute transactions through a broker-dealer and request that the broker-dealer allocate a portion of the commissions or commission credits to another firm that provides research to BlackRock. To the extent that BlackRock engages in commission sharing arrangements, many of the same conflicts related to traditional soft dollars may exist.
BlackRock may utilize certain electronic crossing networks (“ECNs”) (including, without limitation, ECNs in which BlackRock has an investment or other interest, to the extent permitted by applicable law) in executing client securities transactions for certain types of securities. These ECNs may charge fees for their services, including access fees and transaction fees. The transaction fees, which are similar to commissions or markups/markdowns, will generally be charged to clients and, like commissions and markups/markdowns, would generally be included in the cost of the securities purchased. Access fees may be paid by BlackRock even though incurred in connection with executing transactions on behalf of clients, including the Company. In certain circumstances, ECNs may offer volume discounts that will reduce the access fees typically paid by BlackRock. BlackRock will only utilize ECNs consistent with its obligation to seek to obtain best execution in client transactions.
67

TABLE OF CONTENTS

BlackRock owns a minority interest in, and is a member of, Members Exchange (“MEMX”), a newly created U.S. stock exchange. Transactions for a Fund may be executed on MEMX if third party brokers select MEMX as the appropriate venue for execution of orders placed by BlackRock traders on behalf of client portfolios.
BlackRock has adopted policies and procedures designed to prevent conflicts of interest from influencing proxy voting decisions that it makes on behalf of advisory clients, including the Company, and to help ensure that such decisions are made in accordance with BlackRock’s fiduciary obligations to its clients. Nevertheless, notwithstanding such proxy voting policies and procedures, actual proxy voting decisions of BlackRock may have the effect of favoring the interests of other clients or businesses of other divisions or units of BlackRock, provided that BlackRock believes such voting decisions to be in accordance with its fiduciary obligations.
It is possible that the Company may invest in securities of, or engage in transactions with, companies in which BlackRock has significant debt or equity investments or other interests. The Company may also invest in issuances (such as structured notes) by entities for which BlackRock provides and is compensated for cash management services relating to the proceeds from the sale of such issuances. In making investment decisions for the Company, BlackRock is not permitted to obtain or use material non-public information acquired by any unit of BlackRock, in the course of these activities. In addition, from time to time, the activities of BlackRock may limit the Company’s flexibility in purchases and sales of securities. As indicated below, BlackRock may engage in transactions with companies in which BlackRock-advised funds or other clients of BlackRock have an investment.
BlackRock may provide valuation assistance to certain clients with respect to certain securities or other investments and the valuation recommendations made for such clients’ accounts may differ from the valuations for the same securities or investments assigned by the Company’s pricing vendors, especially if such valuations are based on broker-dealer quotes or other data sources unavailable to the Company’s pricing vendors. While BlackRock will generally communicate its valuation information or determinations to the Company’s pricing vendors and/or fund accountants, there may be instances where the Company’s pricing vendors or fund accountants assign a different valuation to a security or other investment than the valuation for such security or investment determined or recommended by BlackRock.
When market quotations are not readily available or are believed by BlackRock to be unreliable, the Company’s investments are valued at fair value by BlackRock’s Valuation Committee (the “Valuation Committee”), in accordance with policies and procedures approved by the Board (the “Valuation Procedures”). When determining a “fair value price,” Valuation Committee seeks to determine the price that the Company might reasonably expect to receive from the current sale of that asset or liability in an arm’s-length transaction. The price generally may not be determined based on what the Company might reasonably expect to receive for selling an asset or liability at a later time or if it holds the asset or liability to maturity. While fair value determinations will be based upon all available factors that BlackRock deems relevant at the time of the determination, and may be based on analytical values determined by BlackRock using proprietary or third party valuation models, fair value represents only a good faith approximation of the value of an asset or liability. The fair value of one or more assets or liabilities may not, in retrospect, be the price at which those assets or liabilities could have been sold during the period in which the particular fair values were used in determining the Company’s NAV. As a result, the Company’s sale or repurchase of its shares at NAV, at a time when a holding or holdings are valued by the Valuation Committee at fair value, may have the effect of diluting or increasing the economic interest of existing shareholders and may affect the amount of revenue received by BlackRock with respect to services for which it receives an asset-based fee.
To the extent permitted by applicable law, the Company may invest all or some of its short-term cash investments in any money market fund or similarly-managed private fund advised or managed by BlackRock. In connection with any such investments, the Company, to the extent permitted by the Investment Company Act, may pay its share of expenses of a money market fund or other similarly-managed private fund in which it invests, which may result in the Company bearing some additional expenses.
BlackRock and its directors, officers and employees, may buy and sell securities or other investments for their own accounts and may have conflicts of interest with respect to investments made on behalf of the Company. As a result of differing trading and investment strategies or constraints, positions may be taken by directors, officers and employees of BlackRock that are the same, different from or made at different times than
68

TABLE OF CONTENTS

positions taken for the Company. To lessen the possibility that the Company will be adversely affected by this personal trading, the Company and the Advisor each have adopted a Code of Ethics in compliance with Section 17(j) of the Investment Company Act that restricts securities trading in the personal accounts of investment professionals and others who normally come into possession of information regarding the Company’s portfolio transactions. Each Code of Ethics is also available on the EDGAR Database on the SEC’s Internet site at http://www.sec.gov, and copies may be obtained, after paying a duplicating fee, by e-mail at publicinfo@sec.gov.
BlackRock will not purchase securities or other property from, or sell securities or other property to, the Company, except that the Company may in accordance with rules or guidance adopted under the Investment Company Act engage in transactions with another fund or accounts that are affiliated with the Company as a result of common officers, directors, or investment advisers or pursuant to exemptive orders granted to the Company and/ or BlackRock by the SEC. These transactions would be effected in circumstances in which BlackRock determined that it would be appropriate for the Company to purchase and another client of BlackRock to sell, or the Company to sell and another client of BlackRock to purchase, the same security or instrument on the same day. From time to time, the activities of the Company may be restricted because of regulatory requirements applicable to BlackRock and/or BlackRock’s internal policies designed to comply with, limit the applicability of, or otherwise relate to such requirements. A client not advised by BlackRock would not be subject to some of those considerations. There may be periods when BlackRock may not initiate or recommend certain types of transactions, or may otherwise restrict or limit its advice in certain securities or instruments issued by or related to companies for which BlackRock is performing advisory or other services or has proprietary positions. For example, when BlackRock is engaged to provide advisory or risk management services for a company, BlackRock may be prohibited from or limited in purchasing or selling securities of that company on behalf of the Company, particularly where such services result in BlackRock obtaining material non-public information about the company (e.g., in connection with participation in a creditors’ committee). Similar situations could arise if personnel of BlackRock serve as directors of companies the securities of which the Company wishes to purchase or sell. However, if permitted by applicable law, and where consistent with BlackRock’s policies and procedures (including the necessary implementation of appropriate information barriers), the Company may purchase securities or instruments that are issued by such companies, are the subject of an advisory or risk management assignment by BlackRock, or where personnel of BlackRock are directors or officers of the issuer.
The investment activities of BlackRock for its proprietary accounts and for client accounts may also limit the investment strategies and rights of the Company. For example, in certain circumstances where the Company invests in securities issued by companies that operate in certain regulated industries, in certain emerging or international markets, or are subject to corporate or regulatory ownership restrictions, or invest in certain futures and derivative transactions, there may be limits on the aggregate amount invested by BlackRock for its proprietary accounts and for client accounts (including the Company) that may not be exceeded without the grant of a license or other regulatory or corporate consent, or, if exceeded, may cause BlackRock, the Company or other client accounts to suffer disadvantages or business restrictions. If certain aggregate ownership thresholds are reached or certain transactions undertaken, the ability of BlackRock on behalf of clients (including the Company) to purchase or dispose of investments, or exercise rights or undertake business transactions, may be restricted by regulation or otherwise impaired. As a result, BlackRock on behalf of its clients (including the Company) may limit purchases, sell existing investments, or otherwise restrict, forgo or limit the exercise of rights (including transferring, outsourcing or limiting voting rights or foregoing the right to receive dividends) when BlackRock, in its sole discretion, deems it appropriate in light of potential regulatory or other restrictions on ownership or other consequences resulting from reaching investment thresholds.
In those circumstances where ownership thresholds or limitations must be observed, BlackRock seeks to allocate limited investment opportunities equitably among clients (including the Company), taking into consideration benchmark weight and investment strategy. When ownership in certain securities nears an applicable threshold, BlackRock may limit purchases in such securities to the issuer’s weighting in the applicable benchmark used by BlackRock to manage the Company. If client (including Company) holdings of an issuer exceed an applicable threshold and BlackRock is unable to obtain relief to enable the continued holding of such investments, it may be necessary to sell down these positions to meet the applicable limitations. In these cases, benchmark overweight positions will be sold prior to benchmark positions being reduced to meet applicable limitations.
69

TABLE OF CONTENTS

In addition to the foregoing, other ownership thresholds may trigger reporting requirements to governmental and regulatory authorities, and such reports may entail the disclosure of the identity of a client or BlackRock’s intended strategy with respect to such security or asset.
BlackRock may maintain securities indices. To the extent permitted by applicable laws, the Company may seek to license and use such indices as part of their investment strategy. Index based funds that seek to track the performance of securities indices also may use the name of the index or index provider in the fund name. Index providers, including BlackRock (to the extent permitted by applicable law), may be paid licensing fees for use of their index or index name. BlackRock is not obligated to license its indices to the Company and the Company is under no obligation to use BlackRock indices. The Company cannot be assured that the terms of any index licensing agreement with BlackRock will be as favorable as those terms offered to other licensees.
BlackRock may enter into contractual arrangements with third-party service providers to the Company (e.g., custodians, administrators and index providers) pursuant to which BlackRock receives fee discounts or concessions in recognition of BlackRock’s overall relationship with such service providers. To the extent that BlackRock is responsible for paying these service providers out of its management fee, the benefits of any such fee discounts or concessions may accrue, in whole or in part, to BlackRock.
BlackRock owns or has an ownership interest in certain trading, portfolio management, operations and/or information systems used by Company service providers. These systems are, or will be, used by the Company service provider in connection with the provision of services to accounts managed by BlackRock and funds managed and sponsored by BlackRock, including the Company, that engage the service provider (typically the custodian). The Company’s service provider remunerates BlackRock for the use of the systems. The Company service provider’s payments to BlackRock for the use of these systems may enhance the profitability of BlackRock.
BlackRock’s receipt of fees from a service provider in connection with the use of systems provided by BlackRock may create an incentive for BlackRock to recommend that the Company enter into or renew an arrangement with the service provider.
In recognition of a BlackRock client’s overall relationship with BlackRock, BlackRock may offer special pricing arrangements for certain services provided by BlackRock. Any such special pricing arrangements will not affect Company fees and expenses applicable to such client’s investment in the Company.
Present and future activities of BlackRock and its directors, officers and employees, in addition to those described in this section, may give rise to additional conflicts of interest.
70

TABLE OF CONTENTS

CUSTODIAN
Wells Fargo Bank, National Association provides custodian services to us pursuant to a custodian services agreement. For the services provided to us by the Custodian, the Custodian is entitled to fees as agreed upon from time to time. The address of Wells Fargo Bank, National Association is 9062 Old Annapolis Rd., Columbia, MD 21045-1951.
TRANSFER AGENT
Computershare Inc. provides transfer agency support to us and serves as our dividend paying agent under a transfer agency agreement. The address of Computershare Inc. is 150 Royall St, Canton, MA 02021 United States.
LEGAL MATTERS
Certain legal matters in connection with the Securities will be passed upon for us by Skadden, Arps, Slate, Meagher & Flom LLP, New York, New York.
INDEPENDENT REGISTERED PUBLIC ACCOUNTING FIRM
The consolidated financial statements of the Company and its subsidiaries, incorporated in this prospectus by reference from the Company’s Annual Report on Form 10-K as of December 31, 2021, and the effectiveness of the Company’s internal control over financial reporting, have been audited by Deloitte & Touche LLP, an independent registered public accounting firm, as stated in their reports incorporated by reference, and included elsewhere in this Registration Statement.
The address of Deloitte & Touche LLP is 555 West 5th Street, Suite 2700, Los Angeles, California 90013.
ADDITIONAL INFORMATION
We have filed a registration statement with the SEC on Form N-2, including amendments, relating to the shares we are offering. This prospectus does not contain all of the information set forth in the registration statement, including any exhibits and schedules it may contain. For further information concerning us or the shares we are offering, please refer to the registration statement. Statements contained in this prospectus as to the contents of any contract or other document referred to describe the material terms thereof but are not necessarily complete and in each instance reference is made to the copy of any contract or other document filed as an exhibit to the registration statement. Each statement is qualified in all respects by this reference.
We file with or submit to the SEC annual, quarterly and current periodic reports, proxy statements and other information meeting the informational requirements of the Exchange Act. You may inspect and copy these reports, proxy statements and other information, as well as the registration statement of which this prospectus forms a part and the related exhibits and schedules, at the Public Reference Room of the SEC at 100 F Street, N.E., Washington, D.C. 20549. You may obtain information on the operation of the Public Reference Room by calling the SEC at 1-800-SEC-0330. Copies of these reports, proxy and information statements and other information may be obtained, after paying a duplicating fee, by electronic request at the following e-mail address: publicinfo@sec.gov, or by writing the SEC’s Public Reference Section, 100 F Street, N.E., Washington, D.C. 20549-0102. In addition, the SEC maintains an Internet website that contains reports, proxy and information statements and other information filed electronically by us with the SEC at http://www.sec.gov.
We maintain a website at http://www.tcpcapital.com and we make all of our annual, quarterly and current reports, proxy statements and other publicly filed information available, free of charge, on or through this website. Information contained on our website is not incorporated by reference into this prospectus and should not be considered to be part of this prospectus.
No person is authorized to give any information or represent anything not contained in this prospectus, any accompanying prospectus supplement and any applicable pricing supplement. We are only offering the securities in places where sales of those securities are permitted. The information contained in this prospectus, any accompanying prospectus supplement and any applicable pricing supplement, as well as information incorporated by reference, is current only as of the date of that information. Our business, financial condition, results of operations and prospects may have changed since that date.
71

TABLE OF CONTENTS

PRIVACY PRINCIPLES
We are committed to maintaining the privacy of stockholders and to safeguarding our non-public personal information. The following information is provided to help you understand what personal information we collect, how we protect that information and why, in certain cases, we may share information with select other parties.
Generally, we do not receive any nonpublic personal information relating to our stockholders, although certain nonpublic personal information of our stockholders may become available to us. We do not disclose any nonpublic personal information about our stockholders or former stockholders to anyone, except as permitted by law or as is necessary in order to service stockholder accounts (for example, to a transfer agent or third party administrator).
We restrict access to nonpublic personal information about our stockholders to the Advisor’s employees and advisors with a legitimate business need for the information. We maintain physical, electronic and procedural safeguards designed to protect the nonpublic personal information of our stockholders.
72

TABLE OF CONTENTS

$   
BlackRock TCP Capital Corp.

   % Notes due 2029
PROSPECTUS SUPPLEMENT
Book-Running Manager
Morgan Stanley
The dated of this prospectus supplement is    , 2024.