UNITED STATES

SECURITIES AND EXCHANGE COMMISSION

Washington, D.C. 20549

 

 

FORM 6-K

 

 

Report of Foreign Issuer

Pursuant to Rule 13a-16 or 15d-16

of the Securities Exchange Act of 1934

For the month of August, 2023

Commission File Number: 001-15276

 

 

Itaú Unibanco Holding S.A.

(Exact name of registrant as specified in its charter)

Itaú Unibanco Holding S.A.

(Translation of Registrant’s Name into English)

 

 

Praça Alfredo Egydio de Souza Aranha, 100-Torre Conceicao

CEP 04344-902 São Paulo, SP, Brazil

(Address of principal executive office)

 

 

Indicate by check mark whether the registrant files or will file annual reports under cover Form 20-F or Form 40-F.

Form 20-F  ☒            Form 40-F  ☐

Indicate by check mark if the registrant is submitting the Form 6-K in paper as permitted by Regulation S-T Rule 101(b)(1):

Yes  ☐                No  ☒

Indicate by check mark if the registrant is submitting the Form 6-K in paper as permitted by Regulation S-T Rule 101(b)(7):

Yes  ☐                No  ☒

Indicate by check mark whether by furnishing the information contained in this Form, the registrant is also thereby furnishing information to the Commission pursuant to Rule 12g3-2(b) under the Securities Exchange Act of 1934.

Yes  ☐                No  ☒

If “Yes” is marked, indicate below the file number assigned to the registrant in connection with Rule 12g3-2(b):

82–                         

 

 

 


EXHIBIT INDEX

 

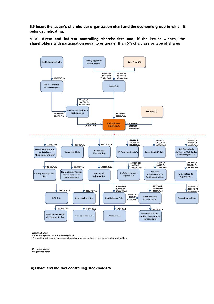
99.1    ITAÚ UNIBANCO - REFERENCE FORM


SIGNATURES

Pursuant to the requirements of the Securities Exchange Act of 1934, the registrant has duly caused this report to be signed on its behalf by the undersigned, thereunto duly authorized.

Date: August 7, 2023.

 

Itaú Unibanco Holding S.A.
By:  

/s/ Renato Lulia Jacob

Name:   Renato Lulia Jacob
Title:   Group Head of Investor Relations and Market Intelligence
By:  

/s/ Alexsandro Broedel

Name:   Alexsandro Broedel
Title:   Chief Financial Officer