UNITED STATES
SECURITIES AND EXCHANGE COMMISSION
Washington, D. C. 20549
FORM
(Mark One)
For
the fiscal year ended
OR
Commission
file number
(Exact name of registrant as specified in its charter)
(State or other jurisdiction of incorporation or organization) |
(I.R.S. Employer Identification No.) |
(Address of principal executive offices) (Zip Code)
Registrant’s
telephone number, including area code
Securities registered pursuant to Section 12(b) of the Act:
| Title of each class | Trading Symbol(s) | Name of each exchange on which registered | ||
| American, LLC | ||||
| American, LLC |
Securities registered pursuant to Section 12(g) of the Act: None
Indicate
by check mark if the registrant is a well-known seasoned issuer, as defined in Rule 405 of the Securities Act. Yes ☐
Indicate
by check mark if the registrant is not required to file reports pursuant to Section 13 or Section 15(d) of the Act. Yes ☐
Indicate by check mark whether the registrant (1) has filed all reports required to be filed by Section 13 or 15(d) of the Securities Exchange Act of 1934 during the preceding 12 months (or for such shorter period that the registrant was required to file such reports), and (2) has been subject to such filing requirement for the past 90 days.
Indicate by check mark whether the registrant has submitted electronically every Interactive Data File required to be submitted pursuant to Rule 405 of Regulation S-T (§232.405 of this chapter) during the preceding 12 months (or for such shorter period that the registrant was required to submit such files).
Indicate by check mark whether the registrant is a large accelerated filer, an accelerated filer, a non-accelerated filer, a smaller reporting company or an emerging growth company. See definitions of “large accelerated filer”, “accelerated filer”, “smaller reporting company” and “emerging growth company” in Rule 12b-2 of the Exchange Act.
| Large accelerated filer | ☐ | Accelerated filer | ☐ |
| ☒ | Smaller reporting company | ||
| Emerging growth company |
If an emerging growth company, indicate by check mark if the registrant has elected not to use the extended transition period for complying with any new or revised financial accounting standards provided pursuant to Section 13(a) of the Exchange Act. ☐
Indicate
by check mark whether the registrant has filed a report on and attestation to its management’s assessment of the effectiveness
of its internal control over financial reporting under Section 404(b) of the Sarbanes-Oxley Act (15 U.S.C. 7262(b)) by the registered
public accounting firm that prepared or issued its audit report.
If securities are registered pursuant to Section 12(b) of the Act, indicate by check mark whether the financial statements of the registrant included in the filing reflect the correction of an error to previously issued financial statements. ☐
Indicate by check mark whether any of those error corrections are restatements that required a recovery analysis of incentive- based compensation received by any of the registrant’s executive officers during the relevant recovery period pursuant to §240.10D-1(b). ☐
Indicate by check mark whether the registrant is a shell company (as defined in Rule 12b-2 of the Act).
Yes
☐
The
aggregate market value of the voting and non-voting common equity of the Registrant held by non-affiliates as of June 30, 2022, the Registrant’s
most recently completed second fiscal quarter, was approximately $
As of March 31, 2023, there were common shares outstanding.
DOCUMENTS INCORPORATED BY REFERENCE
TABLE OF CONTENTS
POWER REIT AND SUBSIDIARIES
| 2 |
FORWARD-LOOKING STATEMENTS
This Annual Report on Form 10-K (this “Annual Report”) document contains forward-looking statements within the meaning of the Securities Act of 1933, as amended (the “Securities Act”), and the Securities Exchange Act of 1934, as amended (the “Exchange Act”). Forward-looking statements are those that predict or describe future events or trends and that do not relate solely to historical matters. You can generally identify forward-looking statements by the use of words such as “believe,” “expect,” “will,” “anticipate,” “intend,” “estimate,” “would,” “should,” “project,” “plan,” “assume” or other similar words or expressions, or negatives of such words or expressions, although not all forward-looking statements can be identified in this way. All statements contained in this document regarding strategy, plans, future operations, projected financial condition or results of operations, prospects, the future of Power REIT’s industries and markets, outcomes that might be obtained by pursuing management’s plans and objectives, and similar subjects, are forward-looking statements. Over time, Power REIT’s actual performance, results, financial condition and achievements may differ from the anticipated performance, results, financial condition and achievements that are expressed or implied by Power REIT’s forward-looking statements, and such differences may be significant and materially adverse to Power REIT and its security holders.
All forward-looking statements reflect Power REIT’s good-faith beliefs, assumptions and expectations, but they are not guarantees of future performance. Furthermore, Power REIT disclaims any obligation to publicly update or revise any forward-looking statements to reflect changes in underlying assumptions or factors, new information, data or methods, future events or other changes. For a further discussion of factors that could cause Power REIT’s future performance, results, financial condition or achievements to differ materially from that which is expressed or implied in Power REIT’s forward-looking statements, see “Risk Factors” under Item 1A of this document.
| 3 |
Summary Risk Factors
The following is a summary of the risks relating to Power REIT. A more detailed description of each of the risks can be found below under the section captioned “Risk Factors”.
Risks Related to our Operations
| ● | The COVID-19 pandemic, or the future outbreak of any other highly infectious or contagious diseases, could materially and adversely impact or cause disruption to our tenants and their operations, and in turn our performance, financial condition, results of operations and cash flows. | |
| ● | We have a limited operating history and operate in an industry in its very early stages of development. | |
| ● | Our tenants have limited operating histories and may be more susceptible to payment and other lease defaults. | |
| ● | Our tenants operate in a nascent industry that has experienced pricing gyrations which may impact their ability to pay rent. | |
| ● | Our tenants may be unable to operate their businesses and default on their lease payments to us. | |
| ● | Our business activities and the business activities of our cannabis tenants are currently illegal under U.S. federal law. | |
| ● | The failure to implement our business strategy could be negatively affect our operations. | |
| ● | Even if we are able to execute our business strategy, that strategy may not be successful. | |
| ● | We operate in a highly competitive market for investment opportunities. | |
| ● | The properties we have or do acquire that are acquired, “as-is” are subject to risk. | |
| ● | We will continue to need additional capital to make new investments. | |
| ● | The investment portfolio is concentrated in a relatively few number of investments, industries and lessees. | |
| ● | Our property portfolio has a high concentration of properties located in certain states. | |
| ● | If our acquisitions or our overall business performance fail to meet expectations, the amount of cash available to us to pay dividends may decrease and we could default on our secured loans. | |
| ● | Our operating results may be negatively affected by development and construction delays and cost overruns. | |
| ● | The valuation and accounting treatment of certain long-lived assets could result in future asset impairments. | |
| ● | The illiquidity of real estate investments might delay or prevent us from selling properties at times desired. | |
| ● | We have substantial debt and preferred shares outstanding with substantial liquidation preference, which could adversely affect our overall financial health and our operating flexibility. | |
| ● | If we are unable to comply with the covenants in our Credit Agreements, we might be adversely affected. | |
| ● | We may incur significant debt, which may subject us to restrictive covenants and increased risk of loss. | |
| ● | Secured indebtedness exposes us to the possibility of foreclosure. | |
| ● | Many factors, including changes in interest rates and the negative perceptions of the cannabis sector generally, can have an adverse effect on the market value of our securities. | |
| ● | Individual taxpayers might perceive REIT securities as less desirable relative to the securities of other corporations because of the lower tax rate on certain dividends from such corporations. | |
| ● | Our securities with claims that are senior to our common shares may limit or prevent us from paying dividends. | |
| ● | We are dependent upon Mr. David H. Lesser for our success. | |
| ● | Our management team may have interests that conflict with the Trust’s interests. | |
| ● | Our lessees ability to pay us is expected to be dependent solely on the revenues of a specific project. | |
| ● | Some losses related to our real property assets may not be covered by insurance. | |
| ● | Discovery of environmentally hazardous conditions may adversely affect our operating results. | |
| ● | Legislative, regulatory, accounting or tax rules, and any changes to them could adversely affect us. | |
| ● | Changes in interest rates may negatively affect the value of our assets and securities and access to financing. | |
| ● | Our quarterly results may fluctuate. | |
| ● | The assets in our portfolio may be subject to impairment charges. | |
| ● | We may fail to remain qualified as a REIT. | |
| ● | We could lose our status as a REIT which would subject us to U.S. federal income tax and applicable state and local taxes. | |
| ● | If we are deemed to be subject to Section 280E of the Code that could cause us to incur U.S. federal income tax and jeopardize our REIT status. |
| 4 |
| ● | If we are deemed to be subject to Section 280E of the Code because of the business activities of our tenants, the resulting disallowance of tax deductions could cause us to incur U.S. federal income tax and jeopardize our REIT status. | |
| ● | Legislative, regulatory or administrative changes could adversely affect us or our stockholders. | |
| ● | If we were deemed to be an investment company under the Investment Company Act of 1940, applicable restrictions could make it impractical for us to continue our business as contemplated. | |
| ● | Net leases may not result in fair market lease rates over time. | |
| ● | If a sale-leaseback transaction is recharacterized in a lessee’s bankruptcy proceeding, our financial condition could be adversely affected. | |
| ● | Provisions of the Maryland General Corporation Law and our Declaration of Trust and Bylaws could deter takeover attempts. |
Risks Related to Our Investments
| ● | Certain properties in our portfolio could be considered special purpose use assets which may impact market value and the ability to lease to generate income. | |
| ● | Our investments in greenhouse properties may be difficult to sell or re-lease. | |
| ● | Our focus on non-traditional real estate asset classes will subject us to more risks than if we were broadly diversified to include other assets classes. | |
| ● | Renewable energy resources are complex, and our investments in them rely on long-term projections. | |
| ● | Infrastructure assets may be subject to the risk of fluctuations in commodity prices and supply. | |
| ● | Infrastructure investments are subject to obsolescence risks. | |
| ● | Renewable energy investments may be adversely affected by variations in weather patterns. | |
| ● | Investments in renewable energy may be dependent on equipment or manufacturers that have limited operating histories or financial or other challenges. |
Risks Related to our Securities
| ● | There is a 9.9% limit on the amount of our equity securities that any one person or entity may own. | |
| ● | Factors could lead to the Trust losing one or both of its NYSE American listings. | |
| ● | Low trading volumes in our listed securities may adversely affect holders’ ability to resell their securities. | |
| ● | Our stock price has fluctuated in the past and has recently been volatile. | |
| ● | Our ability to issue Preferred Stock could adversely affect the rights of existing holders of our equity securities. | |
| ● | The issuance of additional equity securities may dilute existing equity holders. | |
| ● | Our Preferred Stock is subject to interest rate risk. | |
| ● | Inflation may negatively affect the value of our equity securities. | |
| ● | Our Series A Preferred Stock has not been rated and is junior to our existing and future debt. | |
| ● | Holders of Series A Preferred Stock have limited voting rights. | |
| ● | Dividends on our Series A Preferred Stock can be suspended and not paid on a current basis. | |
| ● | The change of control conversion, delisting conversion and redemption features of our Series A Preferred Stock may make it more difficult for a party to take over our trust. | |
| ● | We may issue additional Series A Preferred Stock at a discount to liquidation value. | |
| ● | Ownership limitations may restrict change in control or business combination opportunities in which our stockholders might receive a premium for their shares. |
Risks Related to Regulation
| ● | We cannot assure you that our securities will remain listed on the NYSE American. | |
| ● | The U.S. federal government’s approach towards cannabis laws may be subject to change. | |
| ● | We cannot predict the impact that future regulations may have on us. | |
| ● | We may be subject to anti-money laundering laws and regulations in the United States. | |
| ● | Litigation, complaints, enforcement actions and governmental inquiries could have a material adverse effect on our business, financial condition and results of operations. | |
| ● | State and local regulation of cannabis may negatively impact our properties and the viability of tenant operations related thereto. | |
| ● | We and our cannabis tenant may have difficulty accessing the service of banks. |
| 5 |
PART I
Item 1. Business.
General
Power REIT (the “Registrant” or the “Trust”, and together with its consolidated subsidiaries, “we”, “us”, or “Power REIT”, unless the context requires otherwise) is a Maryland-domiciled, internally-managed real estate investment trust (a “REIT”) that owns a portfolio of real estate assets related to transportation, energy infrastructure and Controlled Environment Agriculture (“CEA”) in the United States.
The Trust is structured as a holding company and owns its assets through twenty-five direct and indirect wholly-owned, special purpose subsidiaries that have been formed in order to hold real estate assets, obtain financing and generate lease revenue. As of December 31, 2022, the Trust’s assets consisted of approximately 112 miles of railroad infrastructure and related real estate which is owned by its subsidiary Pittsburgh & West Virginia Railroad (“P&WV”), approximately 601 acres of fee simple land leased to a number of utility scale solar power generating projects with an aggregate generating capacity of approximately 108 Megawatts (“MW”) and approximately 263 acres of land with approximately 2,211,000 square feet of existing or under construction CEA properties in the form of greenhouses.
In 2019, we expanded the focus of our real estate activities to include CEA properties in the form of greenhouses in the United States. CEA is an innovative method of growing plants that involves creating optimized growing environments for a given crop indoors. Power REIT is focused on CEA in the form of greenhouses which use approximately 70% less energy than indoor growing, 95% less water usage than outdoor growing, and does not have any agricultural runoff of fertilizers or pesticides. We believe greenhouse cultivation represents a sustainable solution from both a business and environmental perspective. Certain of our greenhouse properties are operated for the cultivation of cannabis by state-licensed operators. During 2022 we acquired a greenhouse focused on the cultivation of tomatoes. Unfortunately, the market for tomatoes compressed and the tenant was unable to meet its financial obligations and has vacated the property. We typically enter into long-term “triple net” leases where our tenants are responsible for all costs related to the property, including insurance, taxes and maintenance.
Corporate Structure
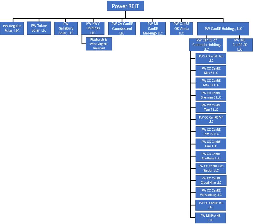
Power REIT was formed as part of a reorganization and reverse triangular merger of P&WV that closed on December 2, 2011. P&WV survived the reorganization as a wholly-owned subsidiary of the Registrant. Currently, the Trust is structured as a holding company and owns its assets through twenty-five wholly-owned, special purpose subsidiaries that have been formed in order to hold real estate assets, obtain financing and generate lease revenue.
The chart below shows the organizational structure of the Trust as of December 31, 2022.
| 6 |

Properties
As of December 31, 2022, the Trust’s assets consisted of a total of approximately 112 miles of railroad infrastructure plus branch lines and related real estate, approximately 601 acres of fee simple land leased to seven utility scale solar power generating projects with an aggregate generating capacity of approximately 108 Megawatts (“MW”), and approximately 263 acres of land with 2,211,000 square feet of existing or under construction greenhouse/processing space.
| 7 |
Below is a chart that summarizes our properties as of December 31, 2022:
| Property Type/Name | Acres | Size1 | Lease Start | Term (yrs)2 | Gross Book Value3 | Gross Book Value Per SF | ||||||||||||||||
| Railroad Property | ||||||||||||||||||||||
| P&WV - Norfolk Southern | 112 miles | Oct-64 | 99 | $ | 9,150,000 | $ | - | |||||||||||||||
| Solar Farm Land | ||||||||||||||||||||||
| Massachusetts | ||||||||||||||||||||||
| PWSS | 54 | 5.7 | Dec-11 | 22 | 1,005,538 | - | ||||||||||||||||
| California | ||||||||||||||||||||||
| PWTS7 | 18 | 4.0 | Mar-13 | 25 | 310,000 | - | ||||||||||||||||
| PWTS7 | 18 | 4.0 | Mar-13 | 25 | 310,000 | - | ||||||||||||||||
| PWTS7 | 10 | 4.0 | Mar-13 | 25 | 310,000 | - | ||||||||||||||||
| PWTS7 | 10 | 4.0 | Mar-13 | 25 | 310,000 | - | ||||||||||||||||
| PWTS7 | 44 | 4.0 | Mar-13 | 25 | 310,000 | - | ||||||||||||||||
| PWRS | 447 | 82.0 | Apr-14 | 20 | 9,183,548 | - | ||||||||||||||||
| Solar Total | 601 | 107.7 | $ | 11,739,086 | $ | - | ||||||||||||||||
| Greenhouse - Cannabis | ||||||||||||||||||||||
| Colorado | ||||||||||||||||||||||
| JAB - Mav 15,6 | 5.20 | 16,416 | Jul-19 | 20 | 1,594,582 | 97 | ||||||||||||||||
| Jackson Farms - Tam 184,5,6 | 2.11 | 12,996 | Jul-19 | 20 | 1,075,000 | 83 | ||||||||||||||||
| Mav 144,5,6 | 5.54 | 26,940 | Feb-20 | 20 | 1,908,400 | 71 | ||||||||||||||||
| Green Street (Chronic) - Sherman 65,6 | 5.00 | 26,416 | Feb-20 | 20 | 1,995,101 | 76 | ||||||||||||||||
| Fifth Ace - Tam 75,6 | 4.32 | 18,000 | Sep-20 | 20 | 1,364,585 | 76 | ||||||||||||||||
| Tam 194,5,6 | 2.11 | 18,528 | Dec-20 | 20 | 1,311,116 | 71 | ||||||||||||||||
| Apotheke - Tam 85,6 | 4.31 | 21,548 | Jan-21 | 20 | 2,061,542 | 96 | ||||||||||||||||
| Tam 144,5,6 | 2.09 | 24,360 | Oct-20 | 20 | 2,252,187 | 92 | ||||||||||||||||
| Elevate & Bloom - Tam 135,6 | 2.37 | 9,384 | May-22 | 20 | 1,031,712 | 110 | ||||||||||||||||
| Gas Station - Tam 35,6 | 2.20 | 24,512 | Feb-21 | 20 | 2,080,414 | 85 | ||||||||||||||||
| Tam 27 and 284,5,6 | 4.00 | 38,440 | Apr-21 | 20 | 1,872,340 | 49 | ||||||||||||||||
| Walsenburg Cannabis (Greenhouse)4,5,6,7 | 35.00 | 102,800 | May-21 | 20 | 4,219,170 | 41 | ||||||||||||||||
| Walsenburg Cannabis (MIP)5,6 | Jan-22 | 10 | 636,351 | |||||||||||||||||||
| Sherman 21 and 224,5,6 | 10.00 | 24,880 | Jun-21 | 20 | 1,782,136 | 72 | ||||||||||||||||
| Jackson Farms - Mav 55,6 | 5.20 | 15,000 | Nov-21 | 20 | 1,358,634 | 91 | ||||||||||||||||
| Tam 4 and 54,5,6 | 4.41 | 27,988 | Jan-22 | 20 | 2,239,870 | 80 | ||||||||||||||||
| Maine | ||||||||||||||||||||||
| Sweet Dirt6,7 | 6.64 | 48,238 | May-20 | 20 | 9,082,731 | 188 | ||||||||||||||||
| California4,6,7 | 0.85 | 37,000 | Jan-21 | 5 | 7,685,000 | 208 | ||||||||||||||||
| Oklahoma4,6 | 9.35 | 40,000 | Jun-21 | 20 | 2,593,313 | 65 | ||||||||||||||||
| Michigan4,6 | 61.14 | 556,146 | Sep-21 | 20 | 24,171,151 | 43 | ||||||||||||||||
| Greenhouse - Produce | ||||||||||||||||||||||
| Nebraska4 | 90.88 | 1,121,153 | Apr-22 | 10 | 9,350,000 | 8 | ||||||||||||||||
| Greenhouse Total | 262.72 | 2,210,745 | $ | 81,665,335 | $ | 37 | ||||||||||||||||
| Total Portfolio | $ | 102,554,421 | ||||||||||||||||||||
| Impairment | $ | 16,739,040 | ||||||||||||||||||||
| Gross Book Value Net of Impairment | $ | 85,815,381 | ||||||||||||||||||||
1 Solar Farm Land size represents Megawatts and CEA property size represents greenhouse square feet
2 Not including renewal options
3 Gross Book Value for our Greenhouse Portfolio represents purchase price (excluding capitalized acquisition costs) plus improvements costs - does not include outstanding capital commitments
4Property is vacant
5Tenant is not current on rent/in default
6An impairment has been taken against this asset
7Asset held for sale
| 8 |
Power REIT’s Business
We are primarily engaged in the ownership, leasing, acquisition, development, and disposition of special purpose real estate assets. Our typical approach is to lease the properties on a long-term “triple net” basis whereby the tenant pays all property related costs including real estate taxes, insurance, and other operating costs including the maintenance of the property.
2022 and 2023 Acquisitions and Transactions
On March 31, 2022, we completed our first acquisition with the focus on the cultivation of food crops, through a newly formed wholly owned subsidiary, PW MillPro NE LLC, (“PW MillPro”), and acquired a 1,121,513 square foot greenhouse cultivation facility (the “MillPro Facility”) on an approximately 86-acre property and a separate approximately 4.88-acre property with a 21-room employee housing building (the “Housing Facility”) for $9,350,000 and closing costs of approximately $91,000 located in O’Neill, Nebraska (collectively the “Property”). On April 1, 2022, we announced that we entered into a 10-year triple-net lease with a wholly owned subsidiary of Millennium Sustainable Ventures Corp. (ticker: MILC) related to the Property. The MillPro property is configured for the cultivation of tomatoes and during 2022 grew a preliminary crop. Unfortunately, the market for tomatoes compressed and the tenant was unable to meet its financial obligations and has vacated the property. We remain optimistic that we acquired this property at an attractive basis and that a new tenant can be secured to put the facility back into operation in the future.
On January 6, 2023, one of our wholly owned subsidiaries sold its interest in five ground leases related to utility scale solar farms located in Tulare County, California for gross proceeds of $2.5 million. The properties were acquired by our subsidiary in 2013 for $1,550,000.
The sale of the Tulare solar ground leases is part of a strategic review as we continue to evaluate alternatives to enhance liquidity and improve our opportunities. We have shifted our focus to Controlled Environment Agriculture in the form of greenhouses as a technology based real estate opportunity.
Business Strategy
Our primary objective is to maximize the long-term value of the Trust for our shareholders. To that end, our business goals are to obtain the best possible rental income at our properties in order to maximize our cash flows, net operating income, funds from operations, funds available for distribution to shareholders and other operating measures and results, and ultimately to maximize the values of our properties.
To achieve this primary goal, we have developed a business strategy focused on increasing the values of our properties, and ultimately of the Trust, which includes:
● Raising capital by monetizing the embedded value in our portfolio to enhance our liquidity position and, as appropriate reducing debt levels to strengthen our balance sheet;
● Selling off non-core properties and underperforming assets;
● Seeking to re-lease properties that are vacant or have non-performing tenants
● Raising the overall level of quality of our portfolio and of individual properties in our portfolio;
● Improving the operating results of our properties; and
● Taking steps to position the Company for future growth opportunities.
| 9 |
Improving Our Balance Sheet by Reducing Debt and Leverage; Maintaining Liquidity
Leverage
We continue to seek ways to reduce our leverage by improving our operating performance and through a variety of other means available to us. These means might include selling properties, raising capital or through other actions.
Liquidity
As of December 31, 2022, our consolidated balance sheet reflected $2.85 million in cash and cash equivalents and $1 million restricted cash. We believe that this amount and future net cash provided by operations, property sales, and other sources of capital, should provide sufficient liquidity to meet our liquidity requirements in the short term, including for one year from the filing of this Annual Report.
Capital Recycling
In the later part of 2022, we commenced property reviews to establish a plan for the portfolio and, if appropriate, will seek to dispose of properties that we do not believe meet financial and strategic criteria given economic, market and other circumstances. Disposing of these properties can enable us to redeploy or recycle our capital to other uses, such as to repay debt, to reinvest in other real estate assets and development and redevelopment projects, and for other corporate purposes. Along these lines, in early 2023 we completed sales of assets for total gross proceeds of $2.5 million (See Subsequent Events). We also have several properties that we are marketing for sale and/or lease which have been classified as “Assets Held for Sale.”
Improving Our Portfolio
We are currently seeking to refine our property holdings by selling properties and/or re-leasing them in an effort to improve the overall performance going forward.
Taking Steps to Position the Company for Future Growth Opportunities
We are taking steps designed to position the Trust to create shareholder value. In connection therewith, we have implemented processes designed to ensure strong internal discipline in the use, harvesting and recycling of our capital, and these processes will be applied in connection with seeking to reposition properties.
We may continue to seek to acquire, in an opportunistic, selective and disciplined manner, properties that have operating metrics that are better than or equal to our existing portfolio averages, and that we believe have strong potential for increased cash flows and appreciation in value. Taking advantage of any acquisition opportunities would likely involve some use of debt or equity capital. We will pursue transactions that we expect can meet the financial and strategic criteria we apply, given economic, market and other circumstances. In addition, we are exploring the potential to use our existing corporate structure for strategic transactions including potentially merging assets or companies with the Trust.
| 10 |
Financial Results for the years ended December 31, 2022 and 2021
| Year Ended December 31, | ||||||||
| 2022 | 2021 | |||||||
| Revenue | $ | 8,517,720 | $ | 8,547,914 | ||||
| Net Income Attributable to Common Shareholders (before impairment) | $ | 1,832,730 | $ | 4,491,656 | ||||
| Net Income per Common Share (basic) (before impairment) | 0.54 | 1.41 | ||||||
| Net Income (Loss) Attributable to Common Shareholders (after impairment) | $ | (14,906,310 | ) | $ | 4,491,656 | |||
| Net Income (Loss) per Common Share (basic) (after impairment) | (4.41 | ) | 1.41 | |||||
| Core FFO Available to Common Shareholders | $ | 4,449,917 | $ | 6,139,903 | ||||
| Core FFO per Common Share | 1.32 | 1.93 | ||||||
Growth and Investment Strategies - CEA
In 2019, we expanded the focus of our real estate acquisitions to include CEA properties in the United States. CEA is an innovative method of growing plants that involves creating optimized growing environments for a given crop indoors. Power REIT is focused on CEA in the form of a greenhouse which uses dramatically less energy than indoor growing, 95% less water usage than outdoor growing, and does not have any agricultural runoff of fertilizers or pesticides. We believe greenhouse cultivation represents a sustainable solution from both a business and environmental perspective. Certain of our greenhouse properties are operated for the cultivation of cannabis by state-licensed operators. During 2022 we acquired a greenhouse focused on the cultivation of tomatoes. Unfortunately, the market for tomatoes compressed and the tenant was unable to meet its financial obligations and has vacated the property. We continue to explore greenhouse transactions for the cultivation of other plants and food crops. We typically enter into long-term triple net leases where our tenants are responsible for all costs related to the property, including insurance, taxes and maintenance.
Regulated Cannabis Industry - Market Opportunity
Cannabis Overview
We believe that a convergence of changing public attitudes and increased legalization momentum in various states toward regulated cannabis, and medical-use cannabis in particular, is generating interest investment in regulated cannabis related opportunities. The cannabis industry is still emerging but increasingly, state-licensed cannabis cultivation, processing and dispensing facilities are becoming sophisticated business enterprises that use state-of-the-art technologies, well-honed business, operational processes to produce and dispense at scale high-quality, high-consistency cannabis products that should drive improved financial performance.
In the United States, the development and growth of the regulated cannabis industry has generally been driven by state law and regulation. Accordingly, market conditions vary on a state-by-state basis. State laws that legalize and regulate medical-use cannabis allow patients to consume cannabis for medicinal reasons with a designated healthcare provider’s recommendation, subject to various requirements and limitations. States have authorized numerous medical conditions as qualifying conditions for treatment with medical-use cannabis, which vary significantly from state to state and may include, among others, treatment for cancer, glaucoma, HIV/AIDs, wasting syndrome, pain, nausea, seizures, muscle spasms, multiple sclerosis, post-traumatic stress disorder (PTSD), migraines, arthritis, Parkinson’s disease, Alzheimer’s, lupus, residual limb pain, spinal cord injuries, inflammatory bowel disease and terminal illness. As of December 31, 2022, 37 states, the District of Columbia, and four of five U.S. territories have passed laws allowing their citizens to use medical cannabis.
| 11 |
Cannabis Industry Growth and Trends
The cannabis industry over the past several years has experienced dramatic growth. As the cannabis industry continues to evolve and mature, innovative products are being developed for consumers. In addition to smoking and vaporizing of dried leaves, cannabis can be incorporated into a variety of edibles, vaporizers, spray products, transdermal patches and topicals. These additional form factors are driving a significant portion of the growth.
Shifting Public Attitudes and State Law
The changing public attitudes surrounding cannabis has been a catalyst for the growth of the United State regulated cannabis industry. According to a 2021 poll conducted by Pew Research Center, 91% of U.S. adults say that marijuana should be legal, while only 9% say that it should not. Additionally, regardless of political affiliation, the majority of participants indicate they are in favor of legalization.
As legalization is currently on a state-by-state basis, expansion of the cannabis industry is impacted by the regulatory processes of each state. States may restrict the number of cannabis licenses (cultivation, distribution, rental processing) permitted; impose significant taxes on cannabis products; and even limit the medical conditions that are eligible for cannabis treatment. As such, it is difficult to predict economic potential and trajectory of new markets. Accordingly, it is important to evaluate each State regulatory structure as part of evaluating investment opportunities.
Cannabis Industry Access to Capital
Currently, the illegal status of cannabis under federal law limits the ability of industry participants to fully access the U.S. banking system, public capital markets and other traditional sources of financing. The banking industry’s reluctance to finance cannabis operations may provide opportunities for us continue to grow our portfolio on attractive risk adjusted terms. Power REIT can deploy a form of non-dilutive capital to companies seeking to finance licensed cannabis cultivation facilities through the ownership of the real estate.
Investment Opportunity
Within the broader cannabis related investment opportunity, we believe the ownership of real estate has the potential to provide an attractive risk adjusted investment area of focus. Given the regulatory hurdles including the impact on access to traditional forms of capital, a potential opportunity exists to generate higher investment yields than traditional real estate asset classes.
We have focused on CEA cultivation assets in the form of greenhouses. We believe that acquiring CEA greenhouse cultivation properties, where we construct or rehabilitate existing structures, should provide a competitive advantage that will become increasingly apparent as the cannabis industry expands and matures. Currently, most of the cannabis cultivation, nationally, occurs in industrial, warehouse-style facilities. This cultivation method is resource and energy intensive compared to greenhouse cultivation which should use dramatically less energy when compared to industrial facilities. As the cannabis industry continues to expand and prices compress, we believe that industrial, warehouse-style cultivation of cannabis may not be economically competitive. Under our sustainable business model, our tenants should have the potential to become high-quality, low-cost producers of medical cannabis in their respective states.
During 2022, the cannabis industry faced significant headwinds that had a dramatic impact on cultivation focused companies such as our tenants. The wholesale prices in most markets compressed dramatically and in many cases were below the cost of cultivation and many cultivation companies have shut down. Due to the significant price compression in the wholesale cannabis market, many of our cannabis related tenants are experiencing significant financial challenges which has impacted their ability to pay rent. The Trust has offered certain of its cannabis tenants’ relief by amending leases to several of its tenants whereby monthly cash payments are restructured over the course of the lease to lower rent payments during 2022 and increase rent payments in the future. Unfortunately, in many cases this has not been enough to solve the issues and many of the cannabis tenants have shut down or continue to try to operate but have limited ability to pay rent at this time.
| 12 |
Food Cultivation Market Opportunity
There is a growing trend towards cultivation of certain crops in CEA greenhouse cultivation facilities. Climate change is accelerating the depletion of water and traditional agricultural land resources and adapting to these intensifying trends is critical to achieve food security. Simultaneously, demand for locally grown, fresh produce is increasing. Many traditional agricultural areas of the U.S. are experiencing drought and CEA’s lower water demand combined with increased potential yields represent an important part of the solution. Greenhouse technology is an economically and environmentally sustainable solution for these secular issues.
Relative to outdoor (field) production, greenhouse production is more predictable and consistent and produces a crop that is more uniform in appearance and quality. CEA allows for an average of 20x higher yield compared to outdoor cultivation, using 90% less water with no fertilizer runoff. Additionally, the specialized improvements needed for food crop production create higher asset value than farmland.
Management and Trustees - Human Capital
Mr. David H. Lesser serves as a member and Chairman of our Board of Trustees. He also serves as our Chief Executive Officer, Chief Financial Officer, Secretary and Treasurer. Mr. Lesser has over 35 years of experience in real estate investment and finance. His expertise informs our process in all aspects of our business including acquisitions, project management, development, and finance. Mr. Lesser’s significant ownership stake in Power REIT provides strong alignment and incentives to focus on creation of shareholder value. Susan Hollander serves our Chief Accounting Officer with responsibility for all strategic accounting, compliance and financial reporting functions. Accordingly, Power REIT currently has two full-time employees and several consultants but does not have any other employees or officers. As Power REIT’s business grows, we will continue to evaluate our staffing and third-party service needs and adjust as necessary. Employee levels are managed to align with the pace of business and management believes it has sufficient human capital to operate its business successfully.
We believe that our success depends on our ability to retain our key personnel, primarily David Lesser, our Chairman and Chief Executive Officer, Chief Financial Officer, Secretary and Treasurer.
The Trust has a Board of Trustees that has four Independent Trustees in addition to Mr. Lesser. Power REIT does not have a staggered board; accordingly, the current policy is that each Trustee serves for one-year terms.
Employee health and safety in the workplace is one of our core values. The COVID-19 pandemic has underscored for us the importance of keeping our employees safe and healthy. In response to the pandemic, we have taken actions aligned with the World Health Organization and the Centers for Disease Control and Prevention in an effort to protect our workforce so they can more safely and effectively perform their work.
ESG the “Triple Bottom Line”
With a focus on the “Triple Bottom Line” and a commitment to Profit, Planet and People, Power REIT is committed to best-in-class focus on Environment, Social and Governance (“ESG”) factors.
Environmental
Our asset base is environmentally friendly. We currently own a railroad ground lease which is an environmentally friendly form of transportation. We also own a portfolio of ground leases for utility scale solar farms. Our recent focus on CEA greenhouse properties consumes dramatically less energy than indoor growing, 95% less water, and do not generate the agricultural runoff associated with traditional fertilizers or pesticides.
Social
Our CEA tenant/operator roster is diverse and engaged with their local communities. A number of our CEA facilities will produce cannabis which is considered an alternative medical solution for a variety of ailments including, but not limited to, multiple sclerosis, PTSD, arthritis, and seizures. To date, the FDA has not approved a marketing application for cannabis for the treatment of any disease or condition.
| 13 |
Governance
We are an internally managed REIT with a Board comprised of four independent Trustees and one insider Trustee. Each Trustee serves a one-year term and as such, we do not have a staggered board. In addition, we do not have any other management protection structures such as “poison pills” or “golden parachutes.” Power REIT management has strong alignment with shareholders through significant insider ownership and both the Board and CEO receive compensation entirely in the form of equity. We believe that our corporate governance is a strong component of our ESG profile.
As our ESG story and portfolio expand, our investor engagement efforts will continue to build alongside, driving our commitment to the planet, its people, and generating returns for our shareholders.
Revenue Concentration
Historically, the Trust’s revenue has been concentrated to a relatively limited number of investments, industries and lessees. During the twelve months ended December 31, 2022, Power REIT collected approximately 57% of its consolidated revenue from four properties. The tenants are NorthEast Kind Assets, LLC (“Sweet Dirt”), Fiore Management LLC (“Canndescent”), Norfolk Southern Railway and JAB Industries, Ltd (“JAB”) which represent 22%, 10%, 11% and 14% of consolidated revenue respectively.
Dividends
During the year ended December 31, 2022, the Trust paid quarterly cash dividends during the first three quarters of 2022 of approximately $490,000 ($0.484375 per share per quarter) to holders of Power REIT’s 7.75% Series A Cumulative Redeemable Perpetual Preferred Stock and accrued the fourth quarter dividend amount.
Distributions declared by us will be authorized by our Board of Trustees in its sole discretion out of funds legally available therefor and will be dependent upon a number of factors, including the capital requirements for our business plans and meeting the distribution requirements necessary to maintain our qualification as a REIT. We cannot assure that our intended distributions will be made or sustained or that our Board of Trustees will not change our distribution policy in the future. Under some circumstances, we may be required to fund distributions from working capital, liquidate assets at prices or times that we regard as unfavorable or borrow to provide funds for distributions, or we may make distributions in the form of a taxable stock dividend.
Tax Status as a REIT
We have elected to be treated for tax purposes as a REIT, which means that we are exempt from U.S. federal income tax if a sufficient portion of our annual income is distributed to our shareholders, and if certain other requirements are met. In order for us to maintain our REIT qualification, at least 90% of our ordinary taxable annual income must be distributed to shareholders. As of December 31, 2021, our last tax return completed to date, we currently have a net operating loss of $24.8 million, which may reduce or eliminate this requirement.
Certain Restrictions on Size of Holdings and Transferability
In order to assist us in complying with the limitations on the concentration of ownership of REIT stock imposed by the Internal Revenue Code of 1986, as amended (the “Code”), among other purposes, our Declaration of Trust provides that no person or entity may own, directly or indirectly, more than 9.9% in economic value of the aggregate of the outstanding common shares of Power REIT. However, our charter authorizes our Board of Trustees to exempt from time to time the ownership limits applicable to certain named individuals or entities. This provision or other provisions in our Declaration of Trust or By-laws, or provisions that we may adopt in the future, may limit the ability of our shareholders to sell their shares at a premium over then-current market prices by discouraging a third party from seeking to obtain control of us. On April 28, 2014, our Board of Trustees granted an exemption to Hudson Bay Partners, LP, on behalf of itself, and its affiliates, including David H. Lesser from the 9.9% ownership limit.
Our charter also prohibits any person from (1) beneficially or constructively owning shares of our capital stock that would result in our being “closely held” under Section 856(h) of the Code at any time during the taxable year, (2) transferring shares of our capital stock if such transfer would result in our stock being beneficially or constructively owned by fewer than 100 persons and (3) beneficially or constructively owning shares of our capital stock if such ownership would cause us otherwise to fail to qualify as a REIT.
| 14 |
This provision or other provisions in our governing documents or provisions that we may adopt in the future, may limit the ability of our shareholders to sell their shares at a premium over then-current market prices by discouraging a third party from seeking to obtain control of us. See “Risk Factors” and our Description of Capital Stock, included as Exhibit 4.1.
Our principal executive offices are located at 301 Winding Road, Old Bethpage, New York 11804, and our telephone number is (212) 750-0371. Our website address is www.pwreit.com. Information contained in our website does not form part of this Annual Report and is intended for informational purposes only. The Securities and Exchange Commission (“SEC”) maintains an internet site that contains reports, proxy and information statements, and other information regarding issuers that file electronically with the SEC. The address of that website is www.sec.gov.
Item 1A. Risk Factors.
An investment in Power REIT’s securities involves significant risks. Anyone who is making an investment decision regarding Power REIT’s securities should, before making that decision, carefully consider the following risk factors, together with all of the other information included in, or incorporated by reference into, this document. Additional risks and uncertainties not currently known to us or that we currently deem immaterial may also have a material adverse effect on our business, operations and future performance. If any of the circumstances contemplated in the following risk factors were to occur, Power REIT’s business, financial condition, results of operations and prospects could all be materially adversely affected. In any such case, you could lose all or part of your investment.
Risks Related to our Operations
Changes in general economic conditions, geopolitical conditions, domestic and foreign trade policies, monetary policies and other factors beyond our control may adversely impact our business and operating results.
Our operations and performance depend on global, regional and U.S. economic and geopolitical conditions. General worldwide economic conditions have experienced significant instability in recent years including the recent global economic uncertainty and financial market conditions.
The uncertain financial markets, disruptions in supply chains, mobility restraints, and changing priorities as well as volatile asset values could impact our business in the future. The COVID-19 outbreak and government measures taken in response to the pandemic have also had a significant impact, both direct and indirect, on businesses and commerce, as worker shortages have occurred; supply chains have been disrupted; facilities and production have been suspended; and demand for certain goods and services, have spiked, while demand for other goods and services, such as travel, have fallen. The future progression of the pandemic and its effects on our business and operations are uncertain.
Further increasing inflation has raised operating costs for many businesses and, in the future, could impact demand or pricing manufacturing of our drug candidates or services providers, foreign exchange rates or employee wages. Inflation rates, particularly in the United States, have increased recently to levels not seen in years, and increased inflation may result in increases in our operating costs (including our labor costs), reduced liquidity and limits on our ability to access credit or otherwise raise capital. In addition, the Federal Reserve has raised, and may again raise, interest rates in response to concerns about inflation, which coupled with reduced government spending and volatility in financial markets may have the effect of further increasing economic uncertainty and heightening these risks.
Actual events involving reduced or limited liquidity, defaults, non-performance or other adverse developments that affect financial institutions or other companies in the financial services industry or the financial services industry generally, or concerns or rumors about any events of these kinds, have in the past and may in the future lead to market-wide liquidity problems. For example, on March 10, 2023, Silicon Valley Bank, was closed by the California Department of Financial Protection and Innovation, which appointed the Federal Deposit Insurance Corporation as receiver. Although we did not have any cash or cash equivalent balances on deposit with Silicon Valley Bank, uncertainty and liquidity concerns in the broader financial services industry remain and the failure of Silicon Valley Bank and its potential near- and long-term effects on the biotechnology industry and its participants such as our vendors, suppliers, and investors, may also adversely affect our operations and stock price.
| 15 |
We are actively monitoring the effects these disruptions and increasing inflation could have on our operations.
These conditions make it extremely difficult for us to accurately forecast and plan future business activities.
In addition, the outbreak of a pandemic could disrupt our operations and could have material and adverse effects on our tenants and their operations, and in turn on our performance, financial condition, results of operations and cash flows due to, among other factors:
| ● | a complete or partial closure of, or other operational issues at, one or more of our properties resulting from government or tenant actions; | |
| ● | the temporary inability of consumers and patients to purchase our tenant’s cannabis products due to a number of factors, including but limited to illness, dispensary closures or limitations on operations (including but not limited to shortened operating hours, social distancing requirements and mandated “curbside only” pickup), quarantine, financial hardship, and “stay at home” orders, could severely impact our tenants’ businesses, financial condition and liquidity and may cause one or more of our tenants to be unable to meet their obligations to us in full, or at all, or to otherwise seek modifications of such obligations; | |
| ● | difficulty accessing equity and debt capital on attractive terms, or at all, and a severe disruption and instability in the global financial markets | |
| ● | Difficulty obtaining capital necessary to fund business operations and our tenants’ ability to fund their business operations and meet their obligations to us; | |
| ● | because of the federal regulatory uncertainty relating to the regulated cannabis industry, our tenants may not be eligible for financial relief | |
| ● | delays in construction at our properties may adversely impact our tenants’ ability to commence operations and generate revenues from projects, including |
| ○ | construction moratoriums by local, state or federal government authorities; | |
| ○ | delays by applicable governmental authorities in providing the necessary authorizations to continue construction or commence operations; | |
| ○ | reductions in construction team sizes to effectuate social distancing and other requirements; | |
| ○ | infection by one or more members of a construction team necessitating a partial or full shutdown of construction; and | |
| ○ | manufacturing and supply chain disruptions for materials sourced from other geographies which may be experiencing shutdowns and shipping delays. |
| ● | a general decline in business activity in the regulated cannabis industry would adversely affect our ability to grow our portfolio of regulated | |
| ● | the potential negative impact on the health of our personnel, particularly if a significant number of them are impacted, would result in a deterioration in our ability |
We have a limited operating history and operate in an industry in its very early stages of development.
In July 2019, we announced our new investment focus of CEA and our first greenhouse property acquisition. As our greenhouse portfolio has expanded, we continue to be subject to many of the business risks and uncertainties associated with any new business enterprise. Furthermore, our tenants and properties are concentrated in the regulated cannabis industry, an industry in its very early stages of development with significant uncertainties, and we cannot predict how tenant demand and competition for these properties will change over time. We cannot assure you that we will be able to operate our business successfully or profitably or find additional suitable investments. There can be no assurance that we will be able to continue to generate sufficient revenue from operations to pay our operating expenses and make distributions to stockholders. The results of our operations and the execution on our business plan depend on the availability of additional opportunities for investment, the performance of our existing properties and tenants, the evolution of tenant demand for regulated cannabis facilities, competition, the evolution of alternative capital sources for potential tenants, the availability of adequate equity and debt financing, the federal and state regulatory environment relating to the regulated cannabis industry, and conditions in the financial markets and economic conditions.
| 16 |
Our tenants have limited operating histories and may be more susceptible to payment and other lease defaults, which could materially and adversely affect our business
Single tenants currently occupy our properties, and we expect that our properties will continue to be operated by single tenants. Therefore, the success of our investments will be dependent on the financial stability of these tenants. We rely on our management team to perform due diligence investigations of our potential tenants, related guarantors and their properties, operations and prospects, of which there is often very little public operating and financial information. We may not learn all of the material information we need to know regarding these businesses through our investigations, and these businesses are subject to numerous risks and uncertainties, including but not limited to regulatory risks and the rapidly evolving market dynamics of each state’s regulated cannabis market. As a result, it is possible that we could enter into leases with tenants that ultimately are unable to pay rent to us, which could adversely impact our business.
In addition, in general, our tenants are more vulnerable to adverse conditions resulting from federal and state regulations affecting their businesses or industries or other changes in the marketplace for their products and have limited access to traditional forms of financing. The success of our tenants will heavily depend on the growth and development of the state markets in which the tenants operate, many of which have a very limited history or are still in the stages of establishing the regulatory framework.
Any lease payment defaults by a tenant could adversely affect our cash flows and cause us to reduce the amount of distributions to stockholders. In the event of a default by a tenant, we may also experience delays in enforcing our rights as landlord and may incur substantial costs in protecting our investment and re-leasing our property as cannabis operators are generally subject to extensive state licensing requirements.
Our tenants may be unable to renew or maintain their licenses and authorizations for their cannabis operations, which may result in such tenants not being able to operate their businesses and defaulting on their lease payments.
We rely on our tenants to renew or otherwise maintain the required state and local cannabis licenses and other authorizations on a continuous basis. If one or more of our tenants are unable to remain compliant, such tenants may default on their lease payments and may also subject us, as the owner of such properties, to potential penalties, fines or other liabilities.
Our business activities, and the business activities of our cannabis tenants, while believed to be compliant with applicable U.S. state and local laws, are currently illegal under U.S. federal law.
While certain states in the U.S. have legalized “medical cannabis,” “adult-use cannabis” or both, medical and adult-use cannabis remains illegal under federal law. The U.S. Controlled Substances Act (the “CSA”) classifies “marijuana” as a Schedule I drug. Under U.S. federal law, a drug or other substance is placed on Schedule I if:
| ● | “[t]he drug or other substance has a high potential for abuse”; | |
| ● | “[t]he drug or other substance has no accepted medical use in the United States”; and | |
| ● | “[t]here is a lack of safety for the use of the drug or other substance under medical supervision.” |
As such, cannabis-related business activities, including, without limitation, the cultivation, manufacture, importation, possession, use or distribution of cannabis, remains illegal under U.S. federal law. Although we believe our cannabis-related activities are compliant with the laws and regulations of the states in which the properties are located, strict compliance with state and local rules and regulations with respect to cannabis neither absolves us of liability under U.S. federal law, nor provides a defense to any proceeding that may be brought against us under U.S. federal law. Furthermore, we cannot give any assurance that our cannabis tenants, and any future cannabis tenants, are currently operating, and will continue to operate, in strict compliance with state and local rules and regulations in which they operate. Any proceeding that may be brought against us could have a material adverse effect on our business, financial condition and results of operations.
| 17 |
Violations of any U.S. federal laws and regulations could result in significant fines, penalties, administrative sanctions, convictions or settlements, arising from either civil or criminal proceedings brought by either the U.S. federal government or private citizens, including, but not limited to, property seizures, disgorgement of profits, cessation of business activities or divestiture. Such fines, penalties, administrative sanctions, convictions or settlements could have a material adverse effect on us, including, but not limited to:
| ● | our reputation and our ability to conduct business and/or maintain our current business relationships; | |
| ● | the listing of our securities on the NYSE American, LLC (the “NYSE American”); and | |
| ● | the market price of our common shares. |
Our business strategy includes growth plans. Our financial condition and results of operations could be negatively affected if we fail to grow or fail to manage our growth or investments effectively.
Power REIT is pursuing a growth strategy focused on non-traditional asset classes that qualify as real estate for REIT purposes. Our prospects must be considered in light of the risks, expenses and difficulties frequently encountered by companies in significant growth stages of development. We cannot assure you that we will be able to expand our market presence in our existing markets or successfully enter new markets or that any such expansion will not adversely affect our results of operations. Failure to manage potential transactions to successful conclusions, or failure more generally to manage our growth effectively, could have a material adverse effect on our business, future prospects, financial condition or results of operations and could adversely affect our ability to successfully implement our business strategy or pay dividends in the future.
Even if we are able to execute our business strategy, that strategy may not be successful.
Even if we are able to expand our business as we intend, our investments may not be successful due to a variety of factors, including but not limited to asset under-performance, higher than forecast expenses, failure or delinquency on the part of our lessees, changes in market conditions or other factors, any of which may result in lower returns than expected and may adversely affect our financial condition, results of operations and ability to pay dividends.
We operate in a highly competitive market for investment opportunities and we may be unable to identify and complete acquisitions of real property assets.
We compete with public and private funds, commercial and investment banks, commercial financing companies and public and private REITs to make the types of investments that we plan to make. Many of our competitors are substantially larger and have considerably greater financial, technical and marketing resources than us. For example, some competitors may have a lower cost of funds and access to funding sources that are currently not available to us. In addition, some of our competitors may have higher risk tolerances or different risk assessments, allowing them to pay higher consideration, consider a wider variety of investments and establish more effective relationships than us. Furthermore, many of our competitors are not subject to the restrictions that our REIT status imposes on us. These competitive conditions could adversely affect our ability to make investments in the infrastructure sector and could adversely affect our distributions to stockholders. Moreover, our ability to close transactions will be subject to our ability to access financing within stipulated contractual time frames, and there is no assurance that we will have access to such financing on terms that are favorable to us, if at all.
We acquired some of our properties, and expect to acquire other properties, “as-is” or otherwise with limited recourse to the prior owner, which significantly increases the risk of an investment.
We acquired some of our properties, and expect to acquire other real estate properties, “as is” or otherwise with limited recourse to the prior owner and with only limited representations and warranties from such prior owner regarding matters affecting the condition, use and ownership of the property. There may also be environmental or other conditions associated with properties we acquire of which we are unaware despite our diligence efforts or that we have identified during diligence If environmental contamination exists on properties we acquire or develops after acquisition, we could become subject to liability for the contamination. If defects in the property (including any building on the property) or other matters adversely affecting the property are discovered or otherwise subject us to unknown claims or liabilities, we may not be able to pursue a claim for any or all damages against the property seller. Such a situation could materially harm our business.
| 18 |
Because we may distribute a significant portion of our income to our stockholders or lenders, we will continue to need additional capital to make new investments. If additional funds are unavailable or not available on favorable terms, our ability to make new investments will be impaired.
Because we may distribute a significant portion of our income to our shareholders or lenders, our business may from time to time require substantial amounts of new capital if we are to achieve our growth plans. In addition, in order to continue making acquisitions, we would require additional capital. We may acquire additional capital from the issuance of securities senior to our common shares, including additional borrowings or other indebtedness, preferred shares (such as our Series A Preferred Stock) or the issuance of other securities. We may also acquire additional capital through the issuance of additional common shares. However, we may not be able to raise additional capital in the future, on favorable terms or at all. Unfavorable business, market or general economic conditions could increase our funding costs, limit our access to capital markets or result in a decision by lenders not to extend credit to us.
To the extent we issue debt securities, other instruments of indebtedness or additional preferred stock, or borrow additional money from banks or other financial institutions, we will be additionally exposed to risks associated with leverage, including increased risk of loss. If we issue additional preferred securities that rank senior to our common shares in our capital structure, the holders of such preferred securities may have separate voting rights and other rights, preferences or privileges, economic and otherwise, more favorable than those of our common shares, and the issuance of such preferred securities could have the effect of delaying, deferring or preventing a transaction or a change of control that might involve a premium price for common shareholders.
Any inability to access additional financing on terms that are favorable to us may adversely affect our ability to grow and our business generally.
The investment portfolio is, and in the future may continue to be, concentrated in its exposure to a relatively few numbers of investments, industries and lessees.
As of December 31, 2022, we owned twenty-five property investments, through our ownership of our twenty-five subsidiaries: Pittsburgh & West Virginia Railroad, PW PWV Holdings LLC, PW Salisbury Solar, LLC, PW Tulare Solar, LLC, PW Regulus Solar, LLC, PW CO CanRE JAB LLC, PW CanRE of Colorado Holdings LLC, PW CO CanRE Mav 5 LLC, PW CO CanRE Mav 14 LLC, PW CO CanRE Sherm 6 LLC, PW ME CanRE SD LLC, PW CO CanRE Tam 7 LLC, PW CO CanRE MF LLC, PW CO CanRE Grail LLC, PW CO CanRE Tam 19 LLC, PW CO CanRE Apotheke LLC, PW CA CanRE Canndescent LLC, PW CO CanRE Gas Station LLC, PW CO CanRE Cloud Nine LLC, PW CO CanRE Walsenburg LLC, PW CanRE OK Vinita LLC, PW CO CanRE JKL LLC, PW MI CanRE Marengo LLC, PW NE MillPro LLC and PW CanRE Holdings LLC.
Historically, the Trust’s revenue has been concentrated to a relatively limited number of investments, industries and lessees. During the twelve months ended December 31, 2022, Power REIT collected approximately 57% of its consolidated revenue from four properties. The tenants are NorthEast Kind Assets, LLC (“Sweet Dirt”), Fiore Management LLC (“Canndescent”), Norfolk Southern Railway and JAB Industries, Ltd (“JAB”) which represent 22%, 10%, 11% and 14% of consolidated revenue respectively.
We are exposed to risks inherent in this sort of investment concentration. Financial difficulty or poor business performance on the part of any single lessee or a default on any single lease will expose us to a greater risk of loss than would be the case if we were more diversified and holding numerous investments, and the underperformance or non-performance of any of its assets may severely adversely affect our financial condition and results from operations. Our lessees could seek the protection of bankruptcy, insolvency or similar laws, which could result in the rejection and termination of our lease agreements and could cause a reduction in our cash flows. Furthermore, we intend to concentrate our investment activities in the CEA sector, which will subject us to more risks than if we were diversified across many sectors. At times, the performance of the infrastructure sector may lag the performance of other sectors or the broader market as a whole.
| 19 |
Our property portfolio has a high concentration of properties located in certain states.
Certain of our properties are located in areas that may experience catastrophic weather and other natural events from time to time, including hurricanes or other severe weather, flooding fires, snow or ice storms, windstorms or earthquakes. These adverse weather and natural events could cause substantial damages or losses to our properties which could exceed our insurance coverage. In the event of a loss in excess of insured limits, we could lose our capital invested in the affected property, as well as anticipated future revenue from that property. We could also continue to be obligated to repay any mortgage indebtedness or other obligations related to the property. Any such loss could materially and adversely affect our business and our financial condition and results of operations.
To the extent that significant changes in the climate occur, we may experience extreme weather and changes in precipitation and temperature and rising sea levels, all of which may result in physical damage to or a decrease in demand for properties located in these areas or affected by these conditions. Should the impact of climate change be material in nature, including destruction of our properties, or occur for lengthy periods of time, our financial condition or results of operations may be adversely affected. In addition, changes in federal and state legislation and regulation on climate change could result in increased capital expenditures to improve the energy efficiency of our existing properties or to protect them from the consequence of climate change.
If our acquisitions or our overall business performance fail to meet expectations, the amount of cash available to us to pay dividends may decrease and we could default on our loans, which are secured by collateral in our properties and assets.
We may not be able to achieve operating results that will allow us to pay dividends at a specific level or to increase the amount of these dividends from time to time. Also, restrictions and provisions in any credit facilities we enter into or any debt securities we issue may limit our ability to pay dividends. We cannot assure you that you will receive dividends at a particular time, or at a particular level, or at all.
PW Regulus Solar, LLC (“PWRS”), one of our subsidiaries, entered into the 2015 PWRS Loan Agreement (as defined below) that is secured by all of PWRS’ interest in the land and intangibles. As of December 31, 2022, the balance of the 2015 PWRS Loan was approximately $7,393,000 (net of unamortized debt costs of approximately $258,000). PW Salisbury Solar, LLC (“PWSS”), one of our subsidiaries, borrowed $750,000 from a regional bank which loan is secured by PWSS’ real estate assets and is secured by a parent guarantee from the Trust. The balance of the PWSS term loan as of December 31, 2022 is approximately $490,000 (net of approximately $1,400 of capitalized debt costs which are being amortized over the life of the financing). Pittsburgh & West Virginia Railroad (“PWV”), one of our subsidiaries, entered into a Loan Agreement in the amount of $15,500,000 that is secured by our equity interest in our subsidiary PWV which is pledged as collateral. The balance of the loan as of December 31, 2022 is $14,615,000 (net of approximately $285,000 of capitalized debt costs). Power REIT entered into a Debt Facility with initial availability of $20 million. The facility is non-recourse to Power REIT and is structured without initial collateral but has springing liens to provide security against a significant number of Power REIT CEA portfolio properties in the event of default. As of December 31, 2022, $16,000,000 has been drawn against this Debt Facility. If we should fail to generate sufficient revenue to pay our outstanding secured debt obligations, the lenders could foreclose on the security pledged. In addition, Maryland law prohibits the payment of dividends if we are unable to pay our debts as they come due.
Our operating results may be negatively affected by potential development and construction delays and cost overruns.
Several of our CEA properties are under construction. We have acquired and are constructing properties upon which we will construct improvements. In connection with our development activities, we are subject to uncertainties associated with re-zoning for development, environmental concerns of governmental entities or community groups and our builder or partner’s ability to build in conformity with plans, specifications, budgeted costs, and timetables. Performance also may be affected or delayed by conditions beyond our control. We may incur additional risks when we make periodic progress payments or other advances to builders before they complete construction. If a builder or development partner fails to perform, we may resort to legal action to rescind the purchase or the construction contract or to compel performance, but there can be no assurance any legal action would be successful. These and other factors can result in increased costs of a project or loss of our investment. In addition, we will be subject to normal lease-up risks relating to newly constructed projects. We also must rely on rental income and expense projections and estimates of the fair market value of property upon completion of construction when agreeing upon a price at the time we acquire the property. If our projections are inaccurate, we may pay too much for a property, and our return on our investment could suffer.
| 20 |
The valuation and accounting treatment of certain long-lived assets, such as real estate, or of intangible assets, such as goodwill, could result in future asset impairments, which would be recorded as operating losses.
Real estate investments and related intangible assets are reviewed for impairment whenever events or changes in circumstances, such as a decrease in net operating income, the loss of a tenant or an agreement of sale at a price below book value, indicate that the carrying amount of the property might not be recoverable. An operating property to be held and used is considered impaired under applicable accounting authority only if management’s estimate of the aggregate future cash flows to be generated by the property, undiscounted and without interest charges, is less than the carrying value of the property. In addition, this estimate may consider a probability weighted cash flow estimation approach when alternative courses of action to recover the carrying amount of a long-lived asset are under consideration or when a range of possible values is estimated. This estimate takes into consideration factors such as expected future net operating income, trends and prospects, and upcoming lease maturities, as well as the effects of demand, competition and other factors. If we find that the carrying value of real estate investments and related intangible assets has been impaired, we will recognize impairment with respect to such assets. Applicable accounting principles require that goodwill and certain intangible assets be tested for impairment annually or earlier upon the occurrence of certain events or substantive changes in circumstances. If we find that the carrying value of goodwill or certain intangible assets exceeds estimated fair value, we will reduce the carrying value of the real estate investment or goodwill or intangible asset to the estimated fair value, and we will recognize impairment with respect to such investments or goodwill or intangible assets.
Impairment of long-lived assets is required to be recorded as a non-cash operating expense. During the fourth quarter of 2022, the Trust concluded that an impairment of value of certain assets within its greenhouse portfolio was appropriate based on market conditions. The impairment also takes into account assets held for sale and the write off of the lease of any associated lease intangible. In 2022, we recorded approximately $16.7 million in non-cash impairment charges. We did not record any noncash impairment charges on our long-lived assets in 2021. Any decline in the estimated fair values of our assets could result in impairment charges in the future. It is possible that such impairments, if required, could be material.
The illiquidity of real estate investments might delay or prevent us from selling properties that we determine no longer meet the strategic and financial criteria we apply and could significantly affect our ability to respond in a timely manner to adverse changes in the performance of our properties and harm our financial condition.
Substantially all of our assets consist of investments in real properties, and we review our portfolio regularly. Because real estate investments are relatively illiquid, our ability to quickly sell one or more properties in our portfolio in response to our evaluation or to changing economic and financial conditions is limited. The real estate market is affected by many factors that are beyond our control, such as general economic conditions, the availability of financing, interest rates, the supply and demand for space, and since our assets are special purpose, the underlying market for the use of such assets can further affect its liquidity. We cannot predict whether we will be able to sell any property for the price or on the terms we set, or whether any price or other terms offered by a prospective purchaser would be acceptable to us. The number of prospective buyers interested in purchasing greenhouse assets is limited. We also cannot predict the length of time needed to find a willing purchaser and to close the sale of a property. In addition, prospective buyers might experience increased costs of debt financing or other difficulties in obtaining debt financing, which might make it more difficult for us to sell properties or might adversely affect the price we receive for properties that we do sell.
We have debt and preferred shares outstanding with a liquidation preference, which could adversely affect our overall financial health and our operating flexibility. We require cash flows to satisfy our debt service. These obligations may prevent us from using our cash flows for other purposes. If we are unable to satisfy these obligations, we might default on our debt and our financial condition and results of operations would be adversely affected.
We have a substantial amount of debt (including debt secured by properties) and preferred shares outstanding, including indebtedness secured by properties which could impact our financial condition.
As of the fourth quarter of 2002, we did not declare the dividend on our preferred shares in an effort to conserve liquidity and create financial flexibility. As a result, unpaid dividends are accruing and increasing the liquidation preference for our preferred shares. As of December 31, 2022, the amount of unpaid dividends on the outstanding preferred shares is approximately $163,000.
| 21 |
Our obligations arising from our indebtedness could have other negative consequences to our shareholders, including the acceleration of debt if we are not in compliance with the terms of such debt. If we fail to meet our obligations under our debt, we could lose assets due to foreclosure or sale on unfavorable terms. Also, our indebtedness and debt service might limit our ability to refinance existing debt or to do so at a reasonable cost, might make us more vulnerable to adverse economic and market conditions, might limit our ability to take advantage of opportunities, and might discourage business partners from working with us.
Furthermore, since a significant percentage of our assets are used to secure our debt, this reduces the amount of collateral available for future secured debt or credit support and reduces our flexibility in how we handle these secured assets. This level of debt and related security could also limit our ability to borrow additional amounts for working capital, capital expenditures, debt service requirements, execution of our business strategy or other purposes and could limit our ability to use operating cash flow in other areas of our business because we must dedicate a substantial portion of these funds to service debt.
In addition to our current debt, we might incur additional debt in the future in order to finance improvement or development of properties, acquisitions or for other general corporate purposes, which could exacerbate the risks described above. These consequences could have a material adverse effect on our business, financial condition and results of operations.
If we are unable to comply with the covenants in our loan agreements, we might be adversely affected.
As of December 31, 2022, we were in compliance with all the financial covenants in our loan agreements, however, a material decline in future operating results could affect our ability to comply with these covenants. We expect the current conditions in the economy and the cannabis industry, including the COVID-19 pandemic, to continue to materially affect our operating results. Furthermore, to determine our compliance with our loan agreements, including the covenants, we must apply our judgment to our facts, taking into account our past practice, and interpret the contractual provisions in the agreements. To the extent that our lenders interpret these differently than us, we may have disagreements or disputes, and if we are unable to resolve them, these disagreements may result in material limitations on our ability to access funding under the facility, protracted negotiations, and/or legal proceedings.
We engage in discussions with our lenders to explore alternatives and ensure that we will remain in compliance with our financial covenants, which alternatives may include waivers or amendments. There is no assurance that we could obtain such agreements, waivers or amendments, and even if obtained, we would likely incur additional costs. Our inability to comply with the terms of our loan agreements or to obtain any such agreement, waiver or amendment could result in a breach and a possible event of default under loan agreements, which could allow the lenders to declare amounts outstanding to be immediately due and payable, and/or take possession of properties securing such debt. If a default were to occur, we might have to refinance the debt through secured or unsecured debt financing or private or public offerings of debt or equity securities. If we are unable to do so, we might have to liquidate assets, potentially on unfavorable terms. No assurance can be provided that we would be able to liquidate assets in a timely fashion or in satisfaction of our obligations.
We may incur significant debt, which may subject us to restrictive covenants and increased risk of loss and may reduce cash available for distributions to our stockholders.
We currently have secured debt against properties in our portfolio, and we may incur additional debt. The percentage of leverage we employ will vary depending on our available capital, our ability to obtain and access financing arrangements with lenders, debt restrictions contained in financing arrangements. We may significantly increase the amount of leverage we utilize at any time which could materially and adversely affect us, including the risk that:
| ● | our cash flow from operations may be insufficient to make required payments of principal and interest on the debt or we may fail to comply with all of the other covenants contained in the debt, which is likely to result in (i) acceleration of such debt that we may be unable to repay from internal funds or to refinance on favorable terms, or at all, and/or (ii) the loss of some or all of our assets to foreclosure or sale; | |
| ● | we may be unable to borrow additional funds as needed or on favorable terms, or at all; |
| 22 |
| ● | to the extent we borrow debt that bears interest at variable rates, increases in interest rates could materially increase our interest expense; | |
| ● | our debt may increase our vulnerability to adverse economic and industry conditions with no assurance that investment yields will increase with higher financing costs; | |
| ● | we may be required to dedicate a substantial portion of our cash flow from operations to payments on our debt, thereby reducing funds available for operations, future business opportunities, shareholder distributions, including distributions currently contemplated or necessary to satisfy the requirements for REIT qualification or other purposes; and | |
| ● | we may be unable to refinance debt that matures prior to the investment it was used to finance on favorable terms, or at all. There can be no assurance that a leveraging strategy will be successful. |
If any one of these events were to occur, our business (including our financial performance and condition) and our ability to make distributions to our stockholders could be materially and adversely affected.
Secured indebtedness exposes us to the possibility of foreclosure, which could result in the loss of our investment in certain of our subsidiaries or in a property or group of properties or other assets subject to indebtedness.
We have granted lenders security interests in certain of our assets. Incurring secured indebtedness, including mortgage indebtedness, increases our risk of asset and property losses because defaults on indebtedness secured by our assets, may result in foreclosure actions initiated by lenders and ultimately our loss of the property or other assets securing any loans for which we are in default. Any foreclosure on a mortgaged property or group of properties could have a material adverse effect on the overall value of our portfolio of properties and more generally on our business.
Many factors, including changes in interest rates and the negative perceptions of the cannabis sector generally, can have an adverse effect on the market value of our securities.
As is the case with other publicly traded companies, a number of factors might adversely affect the price of our securities, many of which are beyond our control. These factors include:
| ● | Increases in market interest rates, which could cause certain prospective purchasers to invest elsewhere. Higher market interest rates would not, however, result in more funds being available for us to distribute to shareholders and, to the contrary, would likely increase our borrowing costs and potentially decrease funds available for distribution to our shareholders, if any. Thus, higher market interest rates could cause the market price of our shares to decrease; | |
| ● | A decline in the anticipated benefits of an investment in our securities as compared to an investment in securities of companies in other industries (including benefits associated with the tax treatment of any dividends and distributions); | |
| ● | Perception, by market professionals and participants, of REITs generally and REITs in the cannabis sector, in particular. Our portfolio of properties includes significant exposure to cannabis related properties; | |
| ● | Perception by market participants of our potential for growth; | |
| ● | Relatively low trading volumes in our securities; | |
| ● | Our results of operations and financial condition; and | |
| ● | Investor confidence in the stock market, the real estate sector generally, and the cannabis sector generally. |
Individual taxpayers might perceive REIT securities as less desirable relative to the securities of other corporations because of the lower tax rate on certain dividends from such corporations to the extent we pay dividends in the future, which might have an adverse effect on the market value of our securities.
Currently, the maximum federal income tax rate on dividends, excluding tax on net investment income, from most publicly traded corporations is 20%. Dividends from REITs, however, do not qualify for this favorable tax treatment, and the maximum federal income tax rate on dividends from REITs is 29.6% (which excludes tax on new investment income). It is possible also that tax legislation enacted in subsequent years might increase this rate differential. Our credit facilities limit our ability to pay dividends on our common and preferred shares, subject to certain exceptions, and thus we have deferred payments on our preferred shares and suspended payments on our common shares. To the extent we pay dividends in the future, the differing treatment of dividends received from REITs and other corporations might cause individual investors to view an investment in REITs as less attractive relative to other corporations, which might negatively affect the value of our shares.
| 23 |
The issuance of securities with claims that are senior to those of our common shares, including our Series A Preferred Stock, may limit or prevent us from paying dividends on its common shares. There is no limitation on our ability to issue securities senior to the Trust’s common shares or incur indebtedness.
Our common shares are equity interests that rank junior to our indebtedness and other non-equity claims with respect to assets available to satisfy claims against us, and junior to our preferred securities that by their terms rank senior to our common shares in our capital structure, including our Series A Preferred Stock. As of December 31, 2022, we had outstanding debt in the principal amount of $39.1 million and had issued approximately $8.7 million of our Series A Preferred Stock. This debt and these preferred securities rank senior to the Trust’s common shares in our capital structure. It is possible that we may incur more debt, and issue additional preferred securities as we pursue our business strategy.
In the case of indebtedness, specified amounts of principal and interest are customarily payable on specified due dates. In the case of preferred securities, such as our Series A Preferred Stock, holders are provided with a senior claim to distributions, according to the specific terms of the securities. In contrast, however, in the case of common shares, dividends are payable only when, as and if declared by the Trust’s board of trustees and depend on, among other things, the Trust’s results of operations, financial condition, debt service requirements, obligations to pay distributions to holders of preferred securities, such as the Series A Preferred Stock, other cash needs and any other factors that the board of trustees may deem relevant or that they are required to consider as a matter of law. The incurrence by the Trust of additional debt, and the issuance by the Trust of additional preferred securities, may limit or eliminate the amounts available to the Trust to pay dividends on our Series A Preferred Stock and common shares.
We are dependent upon Mr. David H. Lesser for our success.
We are dependent on the diligence, expertise and business relationships of our management team, particularly Mr. David H. Lesser our Chairman and Chief Executive Officer and Susan Hollander our Chief Accounting Officer, to implement our strategy of acquiring and benefitting from the ownership of infrastructure-related real property assets. If Mr. Lesser or Ms. Hollander were unable to function on behalf of the Trust, the Trust’s business and prospects would be adversely affected. Moreover, Mr. Lesser has other business interests to which he dedicates a portion of his time that are unrelated to Power REIT. Although Mr. Lesser is one of our major shareholders, on occasion, those other interests of his may conflict with his interests in Power REIT, and such conflicts may be unfavorable to us.
From time to time, our management team may own interests in our lessees or other counterparties, and may thereby have interests that conflict or appear to conflict with the Trust’s interests.
On occasion, our management may have financial interests that conflict, or appear to conflict with the Trust’s interests. For example, as of December 31, 2021 three of Power REIT’s properties are leased by tenants in which Millennium Sustainable Ventures Corp., formerly Millennium Investment & Acquisition Company (ticker: MILC) has controlling interests. David H Lesser, Power REIT’s Chairman and CEO, is also Chairman and CEO of MILC. MILC established cannabis cultivation projects in Colorado, Oklahoma, and Michigan which are related to our May 21, 2021, June 11, 2021, and September 3, 2021 acquisitions as mentioned in Note 4 of the Notes to the Consolidated Financial Statements. Total rental income recognized for the twelve months ended December 31, 2022 from the affiliated tenants in Colorado, Oklahoma, Nebraska and Michigan was $260,296, $125,695, $193,000 and $0, respectively. Although our Declaration of Trust permits this type of business relationship and a majority of our disinterested trustees must approve, and in those instances did approve, Power REIT’s involvement in such transactions, in any such circumstance, there may be conflicts of interest between Power REIT on one hand, and MILC, Mr. Lesser and his affiliates and interests on the other hand, and such conflicts may be unfavorable to us.
| 24 |
Our lessees and many future lessees will likely be structured as special purpose vehicles (“SPVs”), and therefore their ability to pay us is expected to be dependent solely on the revenues of a specific project, without additional credit support.
Most of our lessees will likely be structured as SPVs whose only source of cash flow will be from the operations of a single property. If the property fails to perform as projected, the SPV lessee might not have sufficient cash flow to make lease or interest payments to us. While we would expect the lenders or other parties connected to such SPVs to step in and continue to make payments to us, there can be no assurance that such parties would do so, rather than, for example, liquidating the facility. Further, if the property materially underperforms or if energy supply contracts or other contracts are cancelled, there may be little value in such SPV lessees, and our investments in real estate may become impaired.
Some losses related to our real property assets may not be covered by insurance or indemnified by our lessees, and so could adversely affect us.
Our new leases will generally require our lessees to carry insurance on our properties against risks customarily insured against by other companies engaged in similar businesses in the same geographic region, and to indemnify us against certain losses. However, there are some types of losses, including catastrophic acts of nature, acts of war or riots, for which we or our lessees cannot obtain insurance at an acceptable cost. If there is an uninsured loss or a loss in excess of insurance limits, we could lose the revenues generated by the affected property and the capital we have invested in the property, assuming our lessee fails to pay us the casualty value in excess of such insurance limit, if any, or to indemnify us for such loss. Nevertheless, in such a circumstance we might still remain obligated to repay any secured indebtedness or other obligations related to the property. Any of the foregoing could adversely affect our financial condition or results of operations.
Discovery of previously undetected environmentally hazardous conditions may adversely affect our operating results.
We are subject to various federal, state and local laws and regulations that (a) regulate certain activities and operations that may have environmental or health and safety effects, such as the management, generation, release or disposal of regulated materials, substances or wastes, (b) impose liability for the costs of cleaning up, and damages to natural resources from, past spills, waste disposals on and off-site, or other releases of hazardous materials or regulated substances, and (c) regulate workplace safety. Compliance with these laws and regulations could increase our operational costs. Violation of these laws may subject us to significant fines, penalties or disposal costs, which could negatively impact our results of operations, financial position and cash flows. Under various federal, state and local environmental laws (including those of foreign jurisdictions), a current or previous owner or operator of currently or formerly owned, leased or operated real property may be liable for the cost of removal or remediation of hazardous or toxic substances on, under or in such property. The costs of removal or remediation could be substantial. Such laws often impose liability whether or not the owner or operator knew of, or was responsible for, the presence of such hazardous or toxic substances. Certain environmental laws and common law principles could be used to impose liability for release of and exposure to hazardous substances, including asbestos-containing materials into the air, and third parties may seek recovery from owners or operators of real properties for personal injury or property damage associated with exposure to released hazardous substances. In addition, when excessive moisture accumulates in buildings or on building materials, mold growth may occur, particularly if the moisture problem remains undiscovered or is not addressed over a period of time. Some molds may produce airborne toxins or irritants. Concern about indoor exposure to mold has been increasing, as exposure to mold may cause a variety of adverse health effects and symptoms, including allergic or other reactions. As a result, the presence of significant mold at any of our properties could require us to undertake a costly remediation program to contain or remove the mold from the affected property or development project.
Accordingly, we may incur significant costs to defend against claims of liability, to comply with environmental regulatory requirements, to remediate any contaminated property, or to pay personal injury claims.
Moreover, environmental laws also may impose liens on property or other restrictions on the manner in which property may be used or businesses may be operated, and these restrictions may require substantial expenditures or prevent us or our lessees from operating such properties. Compliance with new or more stringent laws or regulations or stricter interpretation of existing laws may require us to incur material expenditures. Future laws, ordinances or regulations or the discovery of currently unknown conditions or non-compliances may impose material liability under environmental laws.
| 25 |
Legislative, regulatory, accounting or tax rules, and any changes to them or actions brought to enforce them, could adversely affect us.
We and our lessees are subject to a wide range of legislative, regulatory, accounting and tax rules. The costs and efforts of compliance with these laws, or of defending against actions brought to enforce them, could adversely affect us, either directly if we are subject to such laws or actions, or indirectly if our lessees are subject to them.
In addition, if there are changes to the laws, regulations or administrative decisions and actions that affect us, we may have to incur significant expenses in order to comply, or we may have to restrict or change our operations. For example, changes to the accounting treatment of leases by both lessors and lessees under accounting principles generally accepted in the United States (“GAAP”) could change the presentation of information in our financial statements and as a result affect the perception of our business and our growth plans. Changes to Internal Revenue Service interpretations of “real assets” or changes to the REIT portion of the Internal Revenue Code could affect our plans, operations, financial condition and share price.
We have invested, and expect to continue to invest, in real property assets which are subject to laws and regulations relating to the protection of the environment and human health and safety. These laws and regulations generally govern wastewater discharges, noise levels, air emissions, the operation and removal of underground and above-ground storage tanks, the use, storage, treatment, transportation and disposal of solid and hazardous materials and the remediation of contamination associated with disposals. Environmental laws and regulations may impose joint and several liabilities on tenants, owners or operators for the costs to investigate and remediate contaminated properties, regardless of fault or whether the acts causing the contamination were legal. This liability could be substantial. In addition, the presence of hazardous substances, or the failure to properly remediate these substances, could adversely affect our ability to sell, rent or pledge an affected property as collateral for future borrowings. We intend to take commercially reasonable steps when we can to protect ourselves from the risks of environmental law liability; however, we will not obtain independent third-party environmental assessments for every property we acquire. In addition, any such assessments that we do obtain may not reveal all environmental liabilities, or whether a prior owner of a property created a material environmental condition not known to us. In addition, there are various local, state and federal fire, health, safety and similar regulations with which we or our lessees may be required to comply, and that may subject us or them to liability in the form of fines or damages. In all events, our lessees’ operations, the existing condition of land when we buy it, operations in the vicinity of our properties or activities of unrelated third parties could all affect our properties in ways that lead to costs being imposed on us.
Any material expenditures, fines, damages or forced changes to our business or strategy resulting from any of the above could adversely affect our financial condition and results of operations.
Changes in interest rates may negatively affect the value of our assets, our access to debt financing and the trading price of our securities.
The value of our investments in certain assets may decline if long-term interest rates increase. If interest rates were to rise from their current historically low levels, it may affect the perceived or actual values of our assets and dividends, and consequently the prices of our securities may decline.
Furthermore, to the extent the Trust has borrowed funds, a rise in interest rates may result in re-financing risk when those borrowings become due, and the Trust may be required to pay higher interest rates or issue additional equity to refinance its borrowings, which could adversely affect the Trust’s financial condition and results of operations.
Our quarterly results may fluctuate.
We could experience fluctuations in our quarterly operating results due to a number of factors, including variations in the returns on our current and future investments, the interest rates payable on our debt, the level of our expenses, the levels and timing of the recognition of our realized and unrealized gains and losses, the degree to which we encounter competition in our markets and other business, market and general economic conditions. Consequently, our results of operations for any current or historical period should not be relied upon as being indicative of performance in any future period.
| 26 |
The assets in our portfolio may be subject to impairment charges.
We periodically evaluate the real estate investments and other assets for impairment indicators. The judgment regarding the existence of impairment indicators is based upon factors such as market conditions, tenant performance and legal structure. For example, the termination of a lease by a tenant may lead to an impairment charge. If we determine that an impairment has occurred, we would be required to make an adjustment to the net carrying value of the asset which could have an adverse effect on our results of operations in the period in which the impairment charge is recorded.
We may not be able to sell our real property assets when we desire. In particular, in order to maintain our status as a REIT, we may be forced to borrow funds or sell assets during unfavorable market conditions.
Investments in real property are relatively illiquid compared to other investments. Accordingly, we may not be able to sell real property assets when we desire or at prices acceptable to us. This could substantially reduce the funds available for satisfying our obligations, including any debt or preferred share obligations, and for distributions to our common shareholders.
As a REIT, we must distribute at least 90% of our annual REIT taxable income, subject to certain adjustments, such as net operating losses, to our shareholders. To the extent that we satisfy the REIT distribution requirement but distribute less than 100% of our taxable income, we will be subject to federal corporate income tax on our undistributed taxable income. In addition, we will be subject to a 4% nondeductible excise tax if the actual amount that we pay to our shareholders in a calendar year is less than a minimum amount specified under federal tax laws. In addition to applicable federal taxation, we may be subject to state taxation.
From time to time, we may have taxable income greater than our cash flow available for distribution to our shareholders (for example, due to substantial non-deductible cash outlays, such as capital expenditures or principal payments on debt). If we did not have other funds available in these situations, we could be required to borrow funds, sell investments at disadvantageous prices or find alternative sources of funds in order to make distributions sufficient to enable us to pay out enough of our taxable income to satisfy the REIT distribution requirement and avoid income and excise taxes in a particular year. Any of these outcomes could increase our operating costs and diminish our available cash flows or ability to grow.
We may fail to remain qualified as a REIT, which would reduce the cash available for distribution to our shareholders and may have other adverse consequences.
Qualification as a REIT for federal income tax purposes is governed by highly technical and complex provisions of the Internal Revenue Code, for which there are only limited judicial or administrative interpretations. Our qualification as a REIT also depends on various facts and circumstances that are not entirely within our control. In addition, legislation, new regulations, administrative interpretations and court decisions might all change the tax laws with respect to the requirements for qualification as a REIT or the federal income tax consequences of qualification as a REIT.
If, with respect to any taxable year, we were to fail to maintain our qualification as a REIT, we would not be able to deduct distributions to our shareholders in computing our taxable income and would have to pay federal corporate income tax (including any applicable alternative minimum tax) on our taxable income. If we had to pay federal income tax, the amount of money available to distribute to our shareholders would be reduced for the year or years involved. In addition, we would be disqualified from treatment as a REIT for the four taxable years following the year during which qualification was lost and thus our cash available for distribution to our shareholders would be reduced in each of those years, unless we were entitled to relief under relevant statutory provisions. Failure to qualify as a REIT could result in additional expenses or additional adverse consequences, which may include the forced liquidation of some or all of our investments.
| 27 |
Although we currently intend to operate in a manner designed to allow us to continue to qualify as a REIT, future economic, market, legal, tax or other considerations might cause us to lose our REIT status, which could have a material adverse effect on our business, prospects, financial condition and results of operations, and could adversely affect our ability to successfully implement our business strategy and pay dividends.
If an investment that was initially believed to be a real property asset is later deemed not to have been a real property asset at the time of investment, we could lose our status as a REIT or be precluded from investing according to our current business plan.
Power REIT must meet income and asset tests to qualify as a REIT. If an investment that was originally believed to be a real asset is later deemed not to have been a real asset at the time of investment, our status as a REIT could be jeopardized or we could be precluded from investing according to our current business plan, either of which would have a material adverse effect on our business, financial condition and results of operations. Further, we may not seek a private letter ruling from the Internal Revenue Service with respect to some or all of our infrastructure investments. The lack of such private letter rulings may increase the risk that an investment believed to be a real asset could later be deemed not to be a real asset. In the event that an investment is deemed to not be a real asset, we may be required to dispose of such investment, which could have a material adverse effect on us, because even if we were successful in finding a buyer, we might have difficulty finding a buyer on favorable terms or in a sufficient time frame.
Our failure to remain qualified as a REIT would subject us to U.S. federal income tax and applicable state and local taxes, which would reduce the amount of cash available for distribution to our stockholders and have significant adverse consequences on the market price of our common stock.
We elected to be taxed as a REIT under Sections 856 through 860 of the U.S. Code commencing with our taxable year ended December 31, 2019. We believe that we have been organized and operated in such a manner as to remain qualified for taxation as a REIT under the Code for such taxable year and all subsequent taxable years to date and intend to continue to operate in such a manner in the future. We have not requested and do not intend to request a ruling from the Internal Revenue Service (the “Service”) that we remain qualified as a REIT, and the statements in this report are not binding on the Service or any court. Qualification as a REIT involves the application of highly technical and complex Code provisions and regulations promulgated by the U.S. Treasury Department thereunder (“Treasury Regulations”) for which there are limited judicial and administrative interpretations. Accordingly, we cannot provide assurance that we will remain qualified as a REIT.
To remain qualified as a REIT, we must meet, on an ongoing basis, various tests regarding the nature and diversification of our assets and our income, the ownership of our outstanding stock, and the amount of our distributions to stockholders. Our ability to satisfy these asset tests depends upon the characterization and fair market values of our assets, some of which are not susceptible to a precise determination, and for which we will not obtain independent appraisals. Our compliance with the REIT income and quarterly asset requirements also depends upon our ability to manage successfully the composition of our income and assets on an ongoing basis. Moreover, new legislation, court decisions or administrative guidance, in each case possibly with retroactive effect, may make it more difficult or impossible for us to remain qualified as a REIT. Thus, while we intend to operate in a manner to remain qualified as a REIT, in view of the highly complex nature of the rules governing REITs, the ongoing importance of factual determinations, and the possibility of future changes in our circumstances, we cannot provide assurance that we will so qualify for any particular year. These considerations also might restrict the types of income we can realize, or assets that we can acquire in the future.
If we fail to remain qualified as a REIT in any taxable year, and we do not qualify for certain statutory relief provisions, we would be required to pay U.S. federal income tax on our taxable income at regular corporate rates (and possibly increased state and local taxes). We will not be able to deduct distributions to our stockholders in any year in which we fail to qualify, nor will we be required to make distributions to our stockholders. In such a case, we might need to borrow money, sell assets, or reduce or even cease making distributions in order to pay our taxes. Our payment of income tax would reduce significantly the amount of cash available for distribution to our stockholders. If we fail to remain qualified as a REIT, all distributions to stockholders, to the extent of current and accumulated earnings and profits, will be taxable to the stockholders as dividend income (which may be subject to tax at preferential rates) and corporate distributions may be eligible for the dividends received deduction if they satisfy the relevant provisions of the Code. Furthermore, if we fail to remain qualified as a REIT, we no longer would be required to distribute substantially all of our net taxable income to our stockholders. In addition, unless we were eligible for certain statutory relief provisions, we could not re-elect to qualify as a REIT until the fifth calendar year following the year in which we failed to qualify. We might not be entitled to the statutory relief described in this paragraph in all circumstances.
| 28 |
If we are deemed to be subject to Section 280E of the Code because of the business activities of our tenants, the resulting disallowance of tax deductions could cause us to incur U.S. federal income tax and jeopardize our REIT status.
Section 280E of the Code provides that, with respect to any taxpayer, no deduction or credit is allowed for expenses incurred during a taxable year “in carrying on any trade or business if such trade or business (or the activities which comprise such trade or business) consists of trafficking in controlled substances (within the meaning of Schedule I and II of the Controlled Substance Act) which is prohibited by federal law or the law of any State in which such trade or business is conducted.” Because cannabis is a Schedule I controlled substance under the CSA, Section 280E of the Code by its terms applies to the purchase and sale of medical-use and adult-use cannabis products. Although we will not be engaged in the purchase, sale, growth, cultivation, harvesting, or processing of medical-use and adult-use cannabis products, we will lease our properties to tenants who will engage in such activities, and therefore our tenants likely will be subject to Section 280E of the Code. If the Service were to take the position that, through our rental agreements with our state-licensed cannabis tenants, we are primarily or vicariously liable under federal law for “trafficking” a Schedule 1 substance (cannabis) under Section 280E of the Code or for any other violations of the CSA, the Service may seek to apply the provisions of Section 280E of the Code to our company and disallow certain tax deductions, including for employee salaries, depreciation or interest expense. If such tax deductions are disallowed, it might impact our ability to meet the distribution requirements applicable to REITs under the Code, which could cause us to incur U.S. federal income tax and fail to remain qualified as a REIT. Because we are not engaged in the purchase or sale of a controlled substance, we do not believe that we will be subject to the disallowance provisions of Section 280E of the Code, and neither we nor our tax advisors are aware of any tax court cases or guidance from the Service in which a taxpayer not engaged in the purchase or sale of a controlled substance was disallowed deductions under Section 280E of the Code. However, there is no assurance that the Service will not take such a position either currently or in the future.
Dividends payable by REITs do not qualify for the reduced tax rates on dividend income from regular corporations, which could adversely affect the value of our common stock.
Qualified dividend income payable to U.S. investors that are individuals, trusts, and estates is subject to the reduced maximum tax rate applicable to long- term capital gains. Dividends (other than capital gain dividends) payable by REITs, however, generally are not eligible for the reduced rates. Although the reduced U.S. federal income tax rate applicable to dividend income from regular corporate dividends does not adversely affect the taxation of REITs or dividends paid by REITs, the more favorable rates applicable to regular corporate dividends could cause investors who are individuals, trusts and estates to perceive investments in REITs to be relatively less attractive than investments in the stocks of non-REIT corporations that pay dividends, which could adversely affect the value of the shares of our common stock.
Non-corporate stockholders, including individuals, generally may deduct 20% of “qualified REIT dividends” (generally, dividends received by a REIT shareholder that are not designated as capital gain dividends or qualified dividend income), for taxable years beginning before January 1, 2026, subject to certain limitations. If we fail to remain qualified as a REIT, such stockholders may not claim this deduction with respect to dividends paid by us.
Legislative, regulatory or administrative changes could adversely affect us or our stockholders.
At any time, the U.S. federal income tax laws or Treasury Regulations governing REITs or the administrative interpretations of those laws or regulations may be changed, possibly with retroactive effect, and may adversely affect us and our stockholders. We cannot predict if or when any new U.S. federal income tax law, regulation or administrative interpretation, or any amendment to any existing U.S. federal income tax law, regulation or administrative interpretation, will be adopted, promulgated or become effective or whether any such law, regulation or interpretation may take effect retroactively.
| 29 |
In addition, several proposals have been made that would make substantial changes to the federal income tax laws generally. We cannot predict whether any of these proposed changes will become law. We cannot predict the long-term effect of any recent or future tax law changes on REITs and their stockholders. Prospective investors are urged to consult with their tax advisors regarding the effect of potential changes to the federal tax laws on an investment in our stock.
If we were deemed to be an investment company under the Investment Company Act of 1940, applicable restrictions could make it impractical for us to continue our business as contemplated and could have a material adverse effect on the price of our securities.
A company such as ours would be considered an investment company under the Investment Company Act of 1940, as amended (the “1940 Act”), if, among other things, it owned investment securities (including minority ownership interests in subsidiaries or other entities) that have an aggregate value exceeding 40% of the value of its total assets on an unconsolidated basis, or it failed to qualify under the exemption from investment company status available to companies primarily engaged in the business of purchasing or otherwise acquiring mortgages and other liens on and interests in real estate.
We do not believe that we are, or are likely to become, an investment company under the 1940 Act. Nevertheless, if we were deemed to be an investment company, restrictions imposed by the 1940 Act, including limitations on our capital structure, could make it impractical for us to continue our business as contemplated and could have a material adverse effect on our operations and the price of our common shares.
Net leases may not result in fair market lease rates over time.
We expect a portion of our future income to come from net leases, whereby the lessee is responsible for all the costs, insurance and taxes of a property, including maintenance. Net leases typically have longer lease terms and, thus, there is an increased risk that if market rental rates increase in future years, the rates under our net leases will be less than fair market rental rates during those years. As a result, our income and distributions could be lower than they would otherwise be if we did not enter into net leases. When appropriate, we will seek to include a clause in each lease that provides increases in rent over the term of the lease, but there can be no assurance that we will be successful in securing such a clause. Some of our investments may include “percentage of gross revenue” lease payments, which may result in positive or negative outcomes depending on the performance of the acquired asset.
If a sale-leaseback transaction is recharacterized in a lessee’s bankruptcy proceeding, our financial condition could be adversely affected.
In certain cases, we intend to enter into sale-leaseback transactions, whereby we would purchase a property and then simultaneously lease the same property back to the seller. In the event of the bankruptcy of a lessee company, a transaction structured as a sale-leaseback may be recharacterized as either a financing or a joint venture, either of which outcomes could adversely affect our business. If the sale-leaseback were recharacterized as a financing, we might not be considered the owner of the property, and as a result would have the status of a creditor in relation to the lessee company. In that event, we would no longer have the right to sell or encumber our ownership interest in the property. Instead, we would have a claim against the lessee company for the amounts owed under the lease, with the claim arguably secured by the property, and the lessee company/debtor might have the ability to restructure the terms, interest rate and amortization schedule of its outstanding balance. If new terms were confirmed by the bankruptcy court, we could be bound by them, and prevented from foreclosing on the property. If the sale-leaseback were recharacterized as a joint venture, we and the lessee company could be treated as co-venturers with regard to the property. As a result, we could be held liable, under some circumstances, for debts incurred by the lessee company relating to the property. Either of these outcomes could adversely affect our financial condition and results of operations.
Provisions of the Maryland General Corporation Law and our Declaration of Trust and Bylaws could deter takeover attempts and have an adverse impact on the price of our common shares.
The Maryland General Corporation Law and our Declaration of Trust and Bylaws contain provisions that may have the effect of discouraging, delaying or making difficult a change in control of Power REIT. The business combination provisions of Maryland law (if our Board of Trustees decides to make them applicable to us), the control share acquisition provisions of Maryland law (if the applicable provisions in our Bylaws are rescinded), the limitations on removal of Trustees, the restrictions on the acquisition of our common shares, the power to issue additional shares and the advance notice provisions of our Bylaws could have the effect of delaying, deterring or preventing a transaction or a change in control that might involve a premium price for holders of the common shares or might otherwise be in their best interests.
| 30 |
In order to assist us in complying with limitations on the concentration of ownership of REIT stock imposed by the Internal Revenue Code, among other purposes, our charter provides that no natural person or entity may, directly or indirectly, beneficially or constructively own more than 9.9% (in value or number of shares, whichever is more restrictive) of the aggregate amount of our outstanding shares of all classes. In addition, our Board of Trustees may, without stockholder action, authorize the issuance of shares of stock in one or more classes or series, including preferred stock. Our Board of Trustees may, without stockholder action, amend our charter to increase the number of shares of stock of any class or series that we have authority to issue. The existence of these provisions, among others, may have a negative impact on the price of our common shares and may discourage third party bids for ownership of our Trust. These provisions may prevent any premiums being offered to holders of common shares.
Risks Related to our Investment Strategy
Each property in our portfolio could be considered a special purpose use asset which may impact market value and the ability to lease to generate income.
Our properties span across the special purposes of solar power production, railroad, and CEA facilities in the form of greenhouses. As special purpose assets they cannot be easily pivoted to alternative uses and tend to support industry-specific tenants (i.e. greenhouse with a cultivator). This specialization can work against the marketability of the asset and in the case that the tenant or the under-lying industry experiences default or downturn, the value of the asset could fall accordingly. We can provide no assurance that the industries utilizing our assets will succeed and if a tenant fails there is no visibility as to when we would find a replacement tenant or if there are any potential solutions in the broader market.
Our real estate investments are concentrated in greenhouse properties suitable for the cultivation of cannabis, and a decrease in demand for such facilities could materially and adversely affect our business. These properties may be difficult to sell or re-lease upon tenant defaults or lease terminations, either of which could adversely affect our business.
Our portfolio of properties is concentrated in greenhouse properties suitable for the cultivation of cannabis used therefore, we are subject to risks inherent in investments heavily in a single industry. A decrease in the demand for cannabis cultivation, processing and dispensary facilities would have a greater adverse effect on our rental revenues than if we owned a more diversified real estate portfolio. Demand for cannabis cultivation and processing facilities has been and could be adversely affected by changes in state or local laws or any change in the federal government’s current enforcement posture with respect to state-licensed cannabis operations, among others. To the extent that any of these conditions occur, they are likely to affect demand and market rents for cannabis cultivation and processing and dispensary facilities, which could materially and adversely affect our business.
In addition, if we are forced to sell or re-lease a property, we may have difficulty finding qualified purchasers who are willing to buy the property or tenants who are willing to lease the property on terms that we expect, or at all. As our tenants and properties are concentrated in the regulated cannabis industry, a shift in property preferences by regulated cannabis operators, including but not limited to changing preferences regarding location and types of improvements, could have a significant negative impact on the desirability of our properties to prospective tenants when we need to re-lease them, in addition to other challenges, such as obtaining the necessary state and local authorizations for a new tenant to commence operations at the property. These and other limitations may affect our ability to sell or re-lease properties, which may materially and adversely affect our business.
| 31 |
Our focus on non-traditional real estate asset classes including CEA, alternative energy and transportation infrastructure sectors will subject us to more risks than if we were broadly diversified to include other asset classes.
Because we specifically focus on non-traditional real estate assets, investments in our securities may present more risks than if we were broadly diversified over numerous sectors of the economy. For example, a downturn in the U.S. energy or transportation infrastructure sectors would have a larger impact on us than on a trust that does not concentrate in one sector of the economy. Factors that may adversely affect our investments include, but are not limited to, changes in supply and demand for infrastructure consumption, prices of national and global commodities, government regulation, world and regional events and general economic conditions.
Renewable energy resources are complex, and our investments in them rely on long-term projections of resource and equipment availability and capital and operating costs; if our or our lessees’ projections are incorrect, we may suffer losses.
Although the projection of renewable energy resource availability has been analyzed for decades across different geographies, technologies and topologies, long-term projections of renewable resource availability at a particular site, the availability of generating equipment and the operating costs of harvesting such renewable energy are subject to various uncertainties and in many cases must rely on estimates at best. If any such projections are materially incorrect, our lessees could suffer financial losses, which could adversely affect our investments. In addition, investments based on a percentage of gross revenue could under-perform our investment projections, leading to adverse effects on our financial condition and results of operations.
Infrastructure assets may be subject to the risk of fluctuations in commodity prices and in the supply of and demand for infrastructure consumption.
The operations and financial performance of companies in the infrastructure sector may be directly or indirectly affected by commodity prices and fluctuations in infrastructure supply and demand. Commodity prices and infrastructure demand fluctuate for several reasons, including changes in market and economic conditions, the impact of weather on demand or supply, levels of domestic production and imported commodities, energy conservation, domestic and foreign governmental regulation and taxation and the availability of local, intrastate and interstate transportation systems. Fluctuations in commodity prices may increase costs for consumers of energy-related infrastructure assets and therefore reduce demand for such infrastructure. Further, extreme price fluctuation upwards or downwards could lead to the development of alternatives to existing energy-related infrastructure and could impair the value of our investments.
Volatility in commodity prices or in the supply of and demand for infrastructure assets may make it more difficult for companies in the infrastructure sector to raise capital to the extent the market perceives that their performance may be tied directly or indirectly to commodity prices. Historically, commodity prices have been cyclical and have exhibited significant volatility. Should infrastructure companies experience variations in supply and demand, the resulting decline in operating or financial performance could adversely affect the value or quality of our assets.
Infrastructure investments are subject to obsolescence risks.
Infrastructure assets are subject to obsolescence risks that could occur as a result of changing supply and demand, new types of construction, changing demographics, changing weather patterns and new technologies. In any such event, there might be few alternative uses for our investments, and our investments might drop in value.
Renewable energy investments may be adversely affected by variations in weather patterns.
Renewable energy investments may be adversely affected by variations in weather patterns, including shifting wind or solar resources and including variations brought about by climate changes, which would cause earnings volatility for our lessees or borrowers and which could affect their ability to make lease or other contractual payments to us. Lease payments that are structured as a percentage of gross revenue typically fluctuate from period to period. Although we believe these fluctuations tend to average out over time, to the extent that our projections are incorrect because weather patterns change significantly, our financial condition and results of operations could be adversely affected.
| 32 |
Investments in renewable energy may be dependent on equipment or manufacturers that have limited operating histories or financial or other challenges.
Although most wind, solar and other renewable energy projects use technologies that are well understood by the market, many technologies are undergoing rapid changes and improvements and many have not been tested in operating environments for the expected durations of our investments. Some manufacturers are new or relatively new and may not have the financial ability to support their extended warranties. As a result, if the future performance of equipment that is a basis for a lessee’s revenues is lower than projected, such a lessee may have difficulty making its lease payments to us and our business could suffer.
Risks Related to our Securities
There is a 9.9% limit on the amount of our equity securities that any one person or entity may own.
In order to assist us in complying with limitations on the concentration of ownership of REIT stock imposed by the Internal Revenue Code, among other purposes, our charter provides that no natural person or entity may, directly or indirectly, beneficially or constructively own more than 9.9% (in value or number of shares, whichever is more restrictive) of the aggregate amount of our outstanding shares of all classes. If a person were found to own more than this amount, whether as a result of intentionally purchasing our securities, developments outside such person’s control or otherwise – for example, as a result of changes in the Trust’s capital structure, the inheritance of securities, or otherwise – then, among other things, the transfers leading to the violation of the 9.9% limit would be void and the Board of Trustees would be authorized to take such actions as it deemed advisable to insure the undoing of the transfers.
Factors could lead to the Trust losing one or both of its NYSE listings.
The Trust could lose its common shares listing or its Series A Preferred Stock listing, both on the NYSE American, depending on a number of factors, including a failure by us to continue to qualify as a REIT, a failure to meet the NYSE American ongoing listing requirements, including those relating to the number of shareholders, the price of the Trust’s securities and the amount and composition of the Trust’s assets, changes in NYSE American ongoing listing requirements and other factors.
Low trading volumes in the Trust’s listed securities may adversely affect holders’ ability to resell their securities at prices that are attractive, or at all.
Power REIT’s common shares are traded on the NYSE American under the ticker “PW”. The average daily trading volume of Power REIT’s common shares is less than that of the listed securities of many other companies, including larger companies. During the 12 months ended December 31, 2021, the average daily trading volume for the Trust’s common shares was approximately 28,244 shares. Power REIT’s Series A Preferred Stock is traded on the NYSE American under the ticker “PW PRA”. The Series A Preferred Stock has been listed since March 18, 2014. Because the Series A Preferred Stock has no maturity date, investors seeking liquidity may be limited to selling their shares of Series A Preferred Stock in the secondary market. In part due to the relatively small trading volume of the Trust’s listed securities, any material sales of such securities by any person may place significant downward pressure on the market price of the Trust’s listed securities. In general, as a result of low trading volumes, it may be difficult for holders of the Trust’s listed securities to sell their securities at prices they find attractive, or at all.
Our stock price has fluctuated in the past, has recently been volatile and may be volatile in the future, and as a result, investors in our common shares could incur substantial losses.
Our stock price has fluctuated in the past, has recently been volatile and may be volatile in the future. On December 28, 2022, the reported low sale price of our common shares was $3.85, while the reported high sales price was $80.05, on January 13, 2022. We may incur rapid and substantial decreases in our stock price in the foreseeable future that are unrelated to our operating performance or prospects. The stock market in general and the market for telehealth companies in particular have experienced extreme volatility that has often been unrelated to the operating performance of particular companies. For example, the recent outbreak of the COVID-19 coronavirus has caused broad stock market and industry fluctuations. In addition, sales of substantial amounts of our common shares, or the perception that such sales might occur, could adversely affect prevailing market prices of our common shares and our stock price may decline substantially in a short period of time. As a result of this volatility, investors may experience losses on their investment in our common shares. The market price for our common shares may be influenced by many factors, including the following:
| ● | sale of our common shares by our stockholders, executives, and directors; | |
| ● | volatility and limitations in trading volumes of our securities; |
| 33 |
| ● | our ability to obtain financings to implement our business plans; | |
| ● | our ability to attract new customers; | |
| ● | The impact of COVID-19; | |
| ● | changes in our capital structure or dividend policy, future issuances of securities and sales of large blocks of securities by our stockholders; | |
| ● | our cash position; | |
| ● | announcements and events surrounding financing efforts, including debt and equity securities; | |
| ● | reputational issues; | |
| ● | our inability to successfully manage our business or achieve profitability; | |
| ● | changes in general economic, political and market conditions in any of the regions in which we conduct our business; | |
| ● | changes in industry conditions or perceptions; | |
| ● | analyst research reports, recommendation and changes in recommendations, price targets, and withdrawals of coverage; | |
| ● | departures and additions of key personnel; | |
| ● | disputes and litigation related to intellectual properties, proprietary rights, and contractual obligations; | |
| ● | changes in applicable laws, rules, regulations, or accounting practices and other dynamics; | |
| ● | market conditions or trends in our industry; and | |
| ● | other events or factors, many of which may be out of our control. |
These broad market and industry factors may seriously harm the market price of our common shares, regardless of our operating performance. Since the stock price of our common shares has fluctuated in the past, has been recently volatile and may be volatile in the future, investors in our common shares could incur substantial losses. In the past, following periods of volatility in the market, securities class-action litigation has often been instituted against companies. Such litigation, if instituted against us, could result in substantial costs and diversion of management’s attention and resources, which could materially and adversely affect our business, financial condition, results of operations and growth prospects. There can be no guarantee that our stock price will remain at current prices or that future sales of our common shares will not be at prices lower than those sold to investors.
Additionally, recently, securities of certain companies have experienced significant and extreme volatility in stock price due short sellers of common shares, known as a “short squeeze.” These short squeezes have caused extreme volatility in those companies and in the market and have led to the price per share of those companies to trade at a significantly inflated rate that is disconnected from the underlying value of the company. Many investors who have purchased shares in those companies at an inflated rate face the risk of losing a significant portion of their original investment as the price per share has declined steadily as interest in those stocks have abated. While we have no reason to believe our shares would be the target of a short squeeze, there can be no assurance that we won’t be in the future, and you may lose a significant portion or all of your investment if you purchase our shares at a rate that is significantly disconnected from our underlying value.
Our ability to issue preferred stock in the future could adversely affect the rights of existing holders of our equity securities.
Our charter permits our Board of Trustees to increase the number of authorized shares of our capital stock without the approval of holders of our common shares or Series A Preferred Stock. In addition, our charter permits our Board of Trustees to reclassify any or all of our unissued authorized shares as shares of preferred stock in one or more new series on terms determinable by our Board of Trustees, without the approval of holders of our common shares or Series A Preferred Stock. Future reclassifications or issuances by us of preferred stock, whether Series A Preferred Stock or some new series of preferred stock, could effectively diminish our ability to pay dividends or other distributions to existing equity security holders, including distributions upon our liquidation, dissolution or winding up.
| 34 |
The issuance of additional equity securities may dilute existing equity holders.
The issuance of additional equity securities may result in the dilution of existing equity securities holders. Although the Trust expects to deploy additional equity capital principally for the purpose of seeking to make accretive transactions, and in such cases seeks to not dilute the economic value of equity securities held by existing holders, such additional issuances may dilute existing equity securities holders’ percentage ownership of the Trust, and the percentage of voting power they hold, depending on the terms of the newly issued equity securities.
Our Preferred Stock is subject to interest rate risk.
Distributions payable on our Series A Preferred Stock are subject to interest rate risk. Because dividends on our Series A Preferred Stock are fixed, our costs may increase upon maturity or redemption of the securities. This might require us to sell investments at a time when we would otherwise not do so, which could affect adversely our ability to generate cash flow. To the extent that our Series A Preferred Stock may have call or conversion provisions that are in our favor at a given time, such provisions may be detrimental to the returns experienced by the holders of the securities.
Inflation may negatively affect the value of our preferred stock and the dividends we pay.
Inflation is the reduction in the purchasing power of money, resulting from an increase in the price of goods and services. Inflation risk is the risk that the inflation-adjusted, or “real”, value of an investment will be worth less in the future. If and when the economy experiences material rates of inflation, the real value of our Series A Preferred Stock and the dividends payable to holders will decline.
Our Series A Preferred Stock has not been rated and is junior to our existing and future debt, and the interests of holders of Series A Preferred Stock could be diluted by the issuance of additional parity-preferred securities and by other transactions.
Our Series A Preferred Stock has not been rated by any nationally recognized statistical rating organization, which may negatively affect its market value and a holder’s ability to sell it. It is possible that one or more rating agencies might independently determine to issue such a rating and that such a rating, if issued, could adversely affect the market price of our Series A Preferred Stock. In addition, we may elect in the future to obtain a rating of our Series A Preferred Stock, which could adversely affect its market price. Ratings reflect only the views of the rating agency or agencies issuing the ratings, and they could be revised downward or withdrawn entirely at the discretion of the issuing rating agency if in its judgment circumstances so warrant. Any such downward revision or withdrawal of a rating could have an adverse effect on the market price of our Series A Preferred Stock.
The payment of amounts due on the Series A Preferred Stock will be junior in payment preference to all of our existing and future debt and any securities we may issue in the future that have rights or preferences senior to those of the Series A Preferred Stock. We may issue additional shares of Series A Preferred Stock or additional shares of preferred stock in the future which are on a parity with (or, upon the affirmative vote or consent of the holders of two-thirds of the outstanding shares of Series A Preferred Stock, senior to) the Series A Preferred Stock with respect to the payment of dividends and the distribution of assets upon liquidation, dissolution or winding up. Additional issuance of preferred securities or other transactions could reduce the pro-rata assets available for distribution upon liquidation and you may not receive your full liquidation preference if there are not sufficient assets. In addition, issuance of additional preferred securities or other transactions could dilute your voting rights with respect to certain matters that require votes or the consent of holders of our Series A Preferred Stock.
Holders of Series A Preferred Stock have limited voting rights.
The voting rights of a holder of Series A Preferred Stock are limited. Our common shares are the only class of our securities carrying full voting rights. Voting rights for holders of Series A Preferred Stock exist only with respect to amendments to our charter (whether by merger, consolidation or otherwise) that materially and adversely affect the terms of the Series A Preferred Stock, the authorization or issuance of classes or series of equity securities that are senior to the Series A Preferred Stock and, if we fail to pay dividends on the Series A Preferred Stock for six or more quarterly periods (whether or not consecutive), the election of additional trustees. Holders would not, however, have any voting rights if we amend, alter or repeal the provisions of our charter or the terms of the Series A Preferred Stock in connection with a merger, consolidation, transfer or conveyance of all or substantially all of our assets or otherwise, so long as the Series A Preferred Stock remains outstanding and its terms remain materially unchanged or holders receive stock of the successor entity with substantially identical rights, taking into account that, upon the occurrence of an event described in this sentence, we may not be the surviving entity. Furthermore, if holders receive the greater of the full trading price of the Series A Preferred Stock on the last date prior to the first public announcement of an event described in the preceding sentence, or the $25.00 liquidation preference per share of Series A Preferred Stock plus accrued and unpaid dividends (whether or not declared) to, but not including, the date of such event, pursuant to the occurrence of any of the events described in the preceding sentence, then holders will not have any voting rights with respect to the events described in the preceding sentence.
| 35 |
Dividends on our Series A Preferred Stock can be suspended and not paid on a current basis.
The Trust is not obligated to distribute a dividend on its Series A Preferred Stock on a current basis. During 2022, the Trust paid a quarterly dividend of $0.484375 per share on Power REIT’s 7.75% Series A Cumulative Redeemable Perpetual Preferred Stock for the first, second, and third quarters but did not declare the dividend as of yet for the fourth quarter. Dividends not declared accumulate and are added to the liquidation preference.
The change of control conversion and delisting conversion features of our Series A Preferred Stock may not adequately compensate a holder of such securities upon a Change of Control or Delisting Event (as such terms as defined in regard to our Series A Preferred Stock), and the change of control conversion, delisting conversion and redemption features of our Series A Preferred Stock may make it more difficult for a party to take over our trust or may discourage a party from taking over our trust.
Upon a Change of Control or Delisting Event, holders of our Series A Preferred Stock will have the right (subject to our special optional redemption rights) to convert all or part of their Series A Preferred Stock into shares of our common stock (or equivalent value of alternative consideration). If our common share price were less than $5.00 subject to adjustment, holders will receive a maximum of 5 shares of our common stock per share of Series A Preferred Stock, which may result in a holder receiving value that is less than the liquidation preference of the Series A Preferred Stock. In addition, the foregoing features of our Series A Preferred Stock may have the effect of inhibiting a third party from making an acquisition proposal for our trust or of delaying, deferring or preventing a change in control of our trust under circumstances that otherwise could provide the holders of our common shares and Series A Preferred Stock with the opportunity to realize a premium over the then current market prices of those securities, or that holders may otherwise believe is in their best interests.
We may issue additional Series A Preferred Stock at a discount to liquidation value or at a discount to the issuance value of shares of Series A Preferred Stock already issued.
We may offer additional Series A Preferred Stock at prices or yields that represent a discount to liquidation value, or that represent a discount to the price paid for or the yield applicable to shares of Series A Preferred Stock previously issued and sold. Such sales could adversely affect the market price of the Series A Preferred Stock.
Ownership limitations may restrict change in control or business combination opportunities in which our stockholders might receive a premium for their shares.
To qualify as a REIT under the Code, shares of our stock must be owned by 100 or more persons during at least 335 days of a taxable year of 12 months (other than the first year for which an election to be a REIT has been made) or during a proportionate part of a shorter taxable year. Also, not more than 50% of the value of the outstanding shares of our stock may be owned, directly or indirectly, by five or fewer individuals (as defined in the Code to include certain entities) during the last half of a taxable year (other than the first year for which an election to be a REIT has been made). In order for us to remain qualified as a REIT under the Code, the relevant sections of our charter provide that, subject to certain exceptions, no person or entity may own, or be deemed to own, by virtue of the applicable constructive ownership provisions of the Code, more than 7.5% (in value or number of shares, whichever is more restrictive) of the aggregate of our outstanding shares of stock or more than 7.5% (in value or number of shares, whichever is more restrictive) of our outstanding common stock or any class or series of our outstanding preferred stock. These ownership limits and other restrictions could have the effect of discouraging a takeover or other transaction in which holders of our common stock might receive a premium for their shares over the then prevailing market price or which holders might believe to be otherwise in their best interests.
| 36 |
Risks Related to Regulation
We cannot assure you that our common shares will remain listed on the NYSE American, or that our Series A Preferred Stock will obtain listing on the NYSE American.
Our common shares and our Series A Preferred shares are currently listed on the NYSE. To our knowledge, The NYSE American has not approved for listing any other U.S.-based REITs engaged in the ownership of cannabis-related properties, other than Innovative Industrial Properties, Inc. (NYSE: IIPR), a cannabis-focused real estate investment trust listed in late 2016 just prior to the nomination of former Attorney General Sessions. Although we currently meet the maintenance listing standards of the NYSE American, we cannot assure you that we will continue to meet those standards, or that the NYSE American will not seek to delist our common shares or Series A Preferred shares as a result of our entry into lease agreements with licensed U.S. cannabis cultivators. If our common shares or Preferred shares are delisted from the NYSE American, then our common shares and our Series A Preferred Stock will trade, if at all, only on the over-the-counter market, such as the OTCQB or OTCQX trading platforms, and then only if one or more registered broker-dealer market makers comply with quotation requirements. Any potential delisting of our common shares from the NYSE American could, among other things, depress our share price, substantially limit liquidity of our common shares and materially adversely affect our ability to raise capital on terms acceptable to us, or at all.
The U.S. federal government’s approach towards cannabis laws may be subject to change or may not proceed as previously outlined.
In an effort to provide guidance to U.S. federal law enforcement, under former President Barak Obama, the U.S. Department of Justice (the “DOJ”), released a memorandum on August 29, 2013 entitled “Guidance Regarding Marijuana Enforcement” from former Deputy Attorney General James Cole (the “Cole Memorandum”). The Cole Memorandum sought to limit the use of the U.S. federal government’s prosecutorial resources by providing United States attorneys (“U.S. Attorneys”) with certain priorities (the “Cole Priorities”) on which to focus their attention in states that have established cannabis programs with regulatory enforcement systems. U.S. Attorneys were required to adhere to the Cole Priorities until the rescission of the Cole Memorandum in January 2018.
While the rescission of the Cole Memorandum did not create a change in U.S. federal law, as the Cole Memorandum was policy guidance and not law, the revocation removed the DOJ’s guidance to U.S. Attorneys that state-regulated cannabis industries substantively in compliance with the Cole Memorandum’s guidelines should not be a prosecutorial priority. Accordingly, the rescission added to the uncertainty of U.S. federal enforcement of the CSA in states where cannabis use is regulated. Pursuant to his rescission of the Cole Memorandum, former Attorney General Jeffrey B. Sessions also issued a one-page memorandum known as the “Sessions Memorandum.” According to the Sessions Memorandum, the Cole Memorandum was “unnecessary” due to existing general enforcement guidance adopted in the 1980s, as set forth in the U.S. Attorney’s Manual (the “USAM”). The USAM enforcement priorities, like those of the Cole Memorandum, are also based on the U.S. federal government’s limited resources, and include “law enforcement priorities set by the Attorney General,” the “seriousness” of the alleged crimes, the “deterrent effect of criminal prosecution,” and “the cumulative impact of particular crimes on the community.” To date, U.S. Attorney General William Barr has not issued statements or guidance in his official capacity since becoming Attorney General with respect to the medical or adult-use of cannabis, although in his confirmation hearings he indicated that he believed that rescinding the Cole Memorandum was a mistake.
The United States House of Representatives passed an amendment to the Commerce, Justice, Science, and Related Agencies Appropriations Bill (currently known as the “Joyce Amendment” and formerly known as the “Rohrabacher-Blumenauer Amendment”), which funds the DOJ. Under the Joyce Amendment, the DOJ is prohibited from using federal funds to prevent states “from implementing their own State laws that authorize the use, distribution, possession, or cultivation of medical marijuana.” In particular, the Joyce Amendment only prohibits the use of federal funds to prosecute individuals and businesses operating cannabis companies in compliance with state laws regulating the medical use of cannabis and does not apply to adult-use cannabis operations. The Joyce Amendment must be renewed each federal fiscal year and was subsequently renewed by the U.S. Congress (“Congress”). There can be no assurance that Congress will further renew the Joyce Amendment in the future.
| 37 |
The U.S. federal government’s approach towards cannabis and cannabis-related activities remains uncertain. If the Joyce Amendment is not renewed in the future, and/or until the U.S. federal government amends the laws and its enforcement policies with respect to cannabis, there is a risk that the DOJ and other U.S. federal agencies may utilize U.S. federal funds to enforce the CSA in states with a medical and adult-use cannabis program, which could have a material adverse effect on our current and future cannabis tenants.
Furthermore, while we have acquired and may acquire additional cannabis facilities with the intent to lease those facilities for the cultivation and processing of medical-use cannabis facilities, our lease agreements do not prohibit our cannabis tenant from cultivating and processing cannabis for adult use, provided that such tenant complies with all applicable state and local rules and regulations. Certain of our tenants may opt to cultivate adult-use cannabis in our medical-use cannabis facilities, which may in turn subject our cannabis tenant, us and our properties to federal enforcement actions.
Laws, regulations and the policies with respect to the enforcement of such laws and regulations affecting the cannabis industry in the United States are constantly changing, and we cannot predict the impact that future regulations may have on us.
Medical and adult-use cannabis laws and regulations in the United States are complex, broad in scope, and subject to evolving interpretations. As a result, compliance with such laws and regulations could require us to incur substantial costs or alter certain aspects of our business. Violations of these laws, or allegations of such violations, could disrupt certain aspects of our business plan and may have a material adverse effect on certain aspects of our planned operations. Further, regulations may be enacted in the future that will be directly applicable to certain aspects of our cannabis-related activities. We cannot predict the nature of any future laws, regulations, interpretations or applications, especially in the United States, nor can we determine what effect additional governmental regulations or administrative policies and procedures, when and if promulgated, could have on our business.
Currently, there are 33 states plus the District of Columbia and certain U.S. territories that have laws and/or regulations that recognize, in one form or another, consumer use of cannabis in connection with medical treatment. Of those, 11 states plus the District of Columbia and certain U.S. territories have laws and/or regulations that permit the adult-use of cannabis. As cannabis is classified as a Schedule I substance under the CSA, U.S. federal laws and regulations prohibit a range of activities regarding cannabis. Unless and until Congress amends the CSA with respect to cannabis (the timing and scope of which is not assured and hard to predict), there is a risk that governmental authorities in the United States may enforce current U.S. federal law, and we may, through our business activities, be deemed to be operating in direct violation of U.S. federal law. Accordingly, active enforcement of the current U.S. federal regulatory position on cannabis could have a material adverse effect on us. The risk of strict enforcement of the CSA in light of Congressional activity, judicial holdings, and stated policy remains uncertain, and any regulations prohibiting the use of cannabis, or prohibiting cannabis-related activities, could have an adverse effect on our business, financial condition and results of operations.
In addition, relevant state or local rules and regulations may be amended or repealed, or new rules and regulations may be enacted in the future to eliminate prohibiting the cultivation, processing and dispensing of cannabis. If our cannabis tenants, or any future cannabis tenants, are forced to cease operations, we would be required to replace such tenant with one that is not engaged in the cannabis industry, who may pay significantly lower rents. Any changes in state or local laws that reduce or eliminate the ability to cultivate and produce cannabis would likely result in a high vacancy rate for the kinds of properties that we seek to acquire, which would depress our lease rates and property values. In addition, we would realize an economic loss on any and all improvements made to properties that were to be used in connection with cannabis cultivation and processing.
We may be subject to anti-money laundering laws and regulations in the United States.
Financial transactions involving proceeds generated by cannabis-related activities can form the basis for prosecution under the U.S. money laundering, financial recordkeeping and proceeds of crime, including the U.S. Currency and Foreign Transactions Reporting Act of 1970 (the “Bank Secrecy Act”), as amended by Title III of the Uniting and Strengthening America by Providing Appropriate Tools Required to Intercept and Obstruct Terrorism Act of 2001.
| 38 |
The Financial Crimes Enforcement Network (“FinCEN”), a bureau within the U.S. Department of the Treasury primarily charged with administering and enforcing the Bank Secrecy Act, previously issued a memorandum providing instructions to banks seeking to provide services to cannabis-related businesses (the “FinCEN Memorandum”). The FinCEN Memorandum states that in some circumstances, it is permissible for banks to provide services to cannabis-related businesses without risking prosecution for violation of U.S. federal money laundering laws, and explicitly refers to the Cole Priorities. As discussed above, the Cole Memorandum was rescinded in January 2018 and the decision to prosecute was left to the discretion of each U.S. Attorney in each district. As a result, it is unclear at this time whether the current administration will follow the guidelines of the FinCEN Memorandum and whether Attorney General Barr will reinstate the Cole Priorities, adopt a different enforcement policy or take no action at all. Treasury Secretary Steven Mnuchin did state, following rescission of the Cole Memorandum, that the FinCEN Memorandum remains in place. If any of our investments, or any proceeds thereof, any dividends or distributions therefrom, or any profits or revenues accruing from such investments in the United States were found to be in violation of anti-money laundering laws or otherwise, such transactions may be viewed as proceeds of crime, including under one or more of the statutes discussed above. Any property, real or personal, and its proceeds, involved in or traceable to such a crime is subject to seizure by and forfeiture to governmental authorities. Any such seizure, forfeiture or other action by law enforcement regarding our assets could restrict or otherwise jeopardize our ability to declare or pay dividends or effect other distributions, and could have a material adverse effect on our business, financial condition and results of operations.
Litigation, complaints, enforcement actions and governmental inquiries could have a material adverse effect on our business, financial condition and results of operations.
Our participation in the cannabis industry may lead to litigation, formal or informal complaints, enforcement actions and governmental inquiries. Litigation, complaints, enforcement actions and governmental inquiries could consume considerable amounts of our financial and other resources, which could have a material adverse effect on our sales, revenue, profitability, and growth prospects.
Litigation, complaints, enforcement actions and governmental inquiries could result from cannabis-related activities in violation of federal law, including, but not limited to, the Racketeer Influenced Corrupt Organizations Act (“RICO”). RICO is a U.S. federal statute providing criminal penalties in addition to a civil cause of action for acts performed as part of an ongoing criminal organization. Under RICO, it is unlawful for any person who has received income derived from a pattern of racketeering activity, to use or invest any of that income in the acquisition of any interest, or the establishment or operation of, any enterprise that is engaged in interstate commerce. RICO also authorizes private parties whose properties or businesses are harmed by such patterns of racketeering activity to initiate a civil action against the individuals involved. Recently, a number of RICO lawsuits have been brought by neighbors of state-licensed cannabis farms, who allege they are bothered by noise and odor associated with cannabis production, which has also led to decreased property values. By alleging that the smell of cannabis interferes with the enjoyment of their property and drives down their property value, plaintiffs in these cases have effectively elevated common law nuisance claims into federal RICO lawsuits. These lawsuits have named not only the cannabis operator, but also supply chain partners and vendors that do not directly handle or otherwise “touch” cannabis. To our knowledge, none of these cases has been entirely dismissed at the pleadings stage, and we cannot be certain how the courts will rule on cannabis-related RICO lawsuits in the future. If a property owner were to assert such a claim against us, we may be required to devote significant resources and costs to defending ourselves against such a claim, and if a property owner were to be successful on such a claim, our cannabis tenant may be unable to continue to operate its business in its current form at the property, which could materially adversely impact such tenant’s business and the value of our property, our business and, financial condition and results of operations.
Further, although we are not currently subject to any litigation, from time to time in the normal course of our business operations, we, or any of our subsidiaries, may become subject to litigation, complaints, enforcement actions and governmental inquiries that may result in liability material to our financial statements as a whole or may negatively affect our operating results if changes to our business operations are required. The cost to defend such litigation, complaints, actions or inquiries may be significant and may require a diversion of our resources. There also may be adverse publicity associated with such litigation, complaints, actions or inquiries that could negatively affect customer perception of our business, regardless of whether the allegations are valid or whether we are ultimately found liable. Insurance may not be available at all or in sufficient amounts to cover any liabilities with respect to these or other matters. A judgment or other liability in excess of our insurance coverage for any claims could have a material adverse effect on our business, financial condition and results of operations.
| 39 |
State and local regulation of cannabis may negatively impact our properties and the viability of tenant operations related thereto.
Due to the illegal status of cannabis at the national level, the power to regulate the market through licensing, taxes, and other instruments lies with state and local governments. Increasing licensing costs and permitting requirements, excise tax, and limiting plant count are just a few of the ways that the viability of our tenants can be threatened, and, in turn, the value of our properties could fall.
We and our cannabis tenants may have difficulty accessing the service of banks, which may make it difficult for us and for them to operate.
Financial transactions involving proceeds generated by cannabis-related activities can form the basis for prosecution under the U.S. federal anti-money laundering statutes, unlicensed money transmitter statutes and the Bank Secrecy Act. As noted above, guidance issued by FinCEN clarifies how financial institutions can provide services to cannabis-related businesses consistent with their obligations under the Bank Secrecy Act. Furthermore, since the rescission by U.S. Attorney General Jefferson B. Sessions on January 4, 2018 of the Cole Memorandum, U.S. federal prosecutors have had greater discretion when determining whether to charge institutions or individuals with any of the financial crimes described above based upon cannabis-related activity. As a result, given these risks and their own related disclosure requirements, despite the guidance provided in the FinCEN Memorandum, most banks remain hesitant to offer banking services to cannabis-related businesses. Consequently, those businesses involved in the cannabis industry continue to encounter difficulty establishing or maintaining banking relationships.
While we do not presently have challenges with our banking relationships, should we have an inability to maintain our current bank accounts, or the inability of our cannabis tenants to maintain their current banking relationships, it would be difficult for us to operate our business, may increase our operating costs, could pose additional operational, logistical and security challenges and could result in our inability to implement our business plan.
Item 1B. Unresolved Staff Comments.
None
Item 2. Properties.
As of December 31, 2022, our portfolio consisted of a total of approximately 112 miles of railroad infrastructure plus branch lines and related real estate, approximately 601 acres of fee simple land leased to a number of utility scale solar power generating projects with an aggregate generating capacity of approximately 108 Megawatts (“MW”), and approximately 263 acres of land with 2,211,000 square feet of existing or under construction greenhouse/processing space.
As of December 31, 2022, the Trust considered Tulare, Sweet Dirt, Canndescent, Walsenburg as Assets Held for Sale. See Note 7 of our Financial Statements for discussion of impairments and of our assets held for sale. Tulare was sold in January 2023 for gross sales proceeds of $2,500,000.
| 40 |
Below is a chart that summarizes our properties owned as of December 31, 2022:
| Property Type/Name | Acres | Size1 | Lease Start | Term (yrs)2 | Gross Book Value3 | Gross Book Value Per SF | ||||||||||||||||
| Railroad Property | ||||||||||||||||||||||
| P&WV - Norfolk Southern | 112 miles | Oct-64 | 99 | $ | 9,150,000 | $ | - | |||||||||||||||
| Solar Farm Land | ||||||||||||||||||||||
| Massachusetts | ||||||||||||||||||||||
| PWSS | 54 | 5.7 | Dec-11 | 22 | 1,005,538 | - | ||||||||||||||||
| California | ||||||||||||||||||||||
| PWTS7 | 18 | 4.0 | Mar-13 | 25 | 310,000 | - | ||||||||||||||||
| PWTS7 | 18 | 4.0 | Mar-13 | 25 | 310,000 | - | ||||||||||||||||
| PWTS7 | 10 | 4.0 | Mar-13 | 25 | 310,000 | - | ||||||||||||||||
| PWTS7 | 10 | 4.0 | Mar-13 | 25 | 310,000 | - | ||||||||||||||||
| PWTS7 | 44 | 4.0 | Mar-13 | 25 | 310,000 | - | ||||||||||||||||
| PWRS | 447 | 82.0 | Apr-14 | 20 | 9,183,548 | - | ||||||||||||||||
| Solar Total | 601 | 107.7 | $ | 11,739,086 | $ | - | ||||||||||||||||
| Greenhouse - Cannabis | ||||||||||||||||||||||
| Colorado | ||||||||||||||||||||||
| JAB - Mav 15,6 | 5.20 | 16,416 | Jul-19 | 20 | 1,594,582 | 97 | ||||||||||||||||
| Jackson Farms - Tam 184,5,6 | 2.11 | 12,996 | Jul-19 | 20 | 1,075,000 | 83 | ||||||||||||||||
| Mav 144,5,6 | 5.54 | 26,940 | Feb-20 | 20 | 1,908,400 | 71 | ||||||||||||||||
| Green Street (Chronic) - Sherman 65,6 | 5.00 | 26,416 | Feb-20 | 20 | 1,995,101 | 76 | ||||||||||||||||
| Fifth Ace - Tam 75,6 | 4.32 | 18,000 | Sep-20 | 20 | 1,364,585 | 76 | ||||||||||||||||
| Tam 194,5,6 | 2.11 | 18,528 | Dec-20 | 20 | 1,311,116 | 71 | ||||||||||||||||
| Apotheke - Tam 85,6 | 4.31 | 21,548 | Jan-21 | 20 | 2,061,542 | 96 | ||||||||||||||||
| Tam 144,5,6 | 2.09 | 24,360 | Oct-20 | 20 | 2,252,187 | 92 | ||||||||||||||||
| Elevate & Bloom - Tam 135,6 | 2.37 | 9,384 | May-22 | 20 | 1,031,712 | 110 | ||||||||||||||||
| Gas Station - Tam 35,6 | 2.20 | 24,512 | Feb-21 | 20 | 2,080,414 | 85 | ||||||||||||||||
| Tam 27 and 284,5,6 | 4.00 | 38,440 | Apr-21 | 20 | 1,872,340 | 49 | ||||||||||||||||
| Walsenburg Cannabis (Greenhouse)4,5,6,7 | 35.00 | 102,800 | May-21 | 20 | 4,219,170 | 41 | ||||||||||||||||
| Walsenburg Cannabis (MIP)5,6 | Jan-22 | 10 | 636,351 | |||||||||||||||||||
| Sherman 21 and 224,5,6 | 10.00 | 24,880 | Jun-21 | 20 | 1,782,136 | 72 | ||||||||||||||||
| Jackson Farms - Mav 55,6 | 5.20 | 15,000 | Nov-21 | 20 | 1,358,634 | 91 | ||||||||||||||||
| Tam 4 and 54,5,6 | 4.41 | 27,988 | Jan-22 | 20 | 2,239,870 | 80 | ||||||||||||||||
| Maine | ||||||||||||||||||||||
| Sweet Dirt6,7 | 6.64 | 48,238 | May-20 | 20 | 9,082,731 | 188 | ||||||||||||||||
| California4,6,7 | 0.85 | 37,000 | Jan-21 | 5 | 7,685,000 | 208 | ||||||||||||||||
| Oklahoma4,6 | 9.35 | 40,000 | Jun-21 | 20 | 2,593,313 | 65 | ||||||||||||||||
| Michigan4,6 | 61.14 | 556,146 | Sep-21 | 20 | 24,171,151 | 43 | ||||||||||||||||
| Greenhouse - Produce | ||||||||||||||||||||||
| Nebraska4 | 90.88 | 1,121,153 | Apr-22 | 10 | 9,350,000 | 8 | ||||||||||||||||
| Greenhouse Total | 262.72 | # | 2,210,745 | $ | 81,665,335 | $ | 37 | |||||||||||||||
| Total Portfolio | $ | 102,554,421 | ||||||||||||||||||||
| Impairment | $ | 16,739,040 | ||||||||||||||||||||
| Gross Book Value Net of Impairment | $ | 85,815,381 | ||||||||||||||||||||
| 1 | Solar Farm Land size represents Megawatts and CEA property size represents greenhouse square feet | |
| 2 | Not including renewal options | |
| 3 | Gross Book Value for our Greenhouse Portfolio represents purchase price (excluding capitalized acquisition costs) plus improvement costs - does not include outstanding capital commitments | |
| 4 | Property is vacant | |
| 5 | Tenant is not current on rent/in default | |
| 6 | An impairment has been taken against this asset | |
| 7 | Asset held for sale |
| 41 |
Railway Property
Pittsburgh & West Virginia Railroad (“P&WV”) is a business trust organized under the laws of Pennsylvania for the purpose of owning railroad assets that are currently leased to Norfolk Southern Railway (“NSC”) pursuant to a 99-year lease that became effective in 1964 and is subject to an unlimited number of 99-year renewal periods under the same terms and conditions, including annual rent payments, at the option of NSC (the “Railroad Lease”). Norfolk Southern Corporation has an investment grade rating of Baa1 by Moody’s Investor Services. P&WV’s assets consist of a railroad line of approximately 112 miles in length plus branch lines, extending through Connellsville, Washington and Allegheny Counties in the Commonwealth of Pennsylvania, through Brooke County in the State of West Virginia and through Jefferson and Harrison Counties in the State of Ohio, to Pittsburgh Junction in Harrison County, Ohio. There are also branch lines that total approximately 20 miles in length located in Washington and Allegheny Counties in Pennsylvania and Brooke County in West Virginia. NSC pays P&WV base cash rent of $915,000 per year, payable in quarterly installments.
Solar Properties
PW Salisbury Solar, LLC (“PWSS”) is a Massachusetts limited liability company and a wholly owned subsidiary of the Trust, that owns approximately 54 acres of land located in Salisbury, Massachusetts that is leased to a 5.7 Megawatts (MW) utility scale solar farm. Pursuant to the lease agreement, PWSS’ tenant was required to pay PWSS rent of $80,800 cash for the year December 1, 2012 to November 30, 2013, with a 1.0% escalation in each corresponding year thereafter. Rent is payable quarterly in advance and is recorded by Power REIT for accounting purposes on a straight-line basis with $89,494 having been recorded during the year ended December 31, 2022. At the end of the 22-year lease period, which commenced on December 1, 2011 (prior to being assumed by PWSS), the tenant has certain renewal options, with terms to be mutually agreed upon.
PW Regulus Solar, LLC (“PWRS”) is a California limited liability company and a wholly owned subsidiary of the Trust that owns approximately 447 acres of land leased to a utility scale solar farm with an aggregate generating capacity of approximately 82 Megawatts in Kern County, California near Bakersfield. PWRS’s lease was structured to provide it with initial quarterly rental payments until the solar farm achieved commercial operation which occurred on November 11, 2014. During the primary term of the lease which extends for 20 years from achieving commercial operations, PWRS receives an initial annual rent of approximately $735,000 per annum which grows at 1% per annum. The lease is a “triple net” lease with all expenses to be paid by the tenant. At the end of the primary term of the lease, the tenant has three options to renew the lease for 5-year terms in the first two options, and 4 years and 11 months in the third renewal option. Rent during the renewal option periods is to be calculated as the greater of a minimum stated rental amount or a percentage of the total project-level gross revenue. The acquisition price, not including transaction and closing costs, was approximately $9.2 million. For the twelve months ended December 31, 2022, PWRS recorded rental income of $803,117.
PW Tulare Solar, LLC (“PWTS”) is a California limited liability company and a wholly owned subsidiary of the Trust, that owns approximately 100 acres of land leased to five (5) utility scale solar farms, with an aggregate generating capacity of approximately 20MW, located near Fresno, California. The solar farm tenants pay PWTS gross cash rent of $157,500, payable annually in advance, and without escalation during the 25-year term of the leases. The tenants have up to two renewal options, the first of which is for 5 years, and the second of which is for 4 years and 11 months. The PWTS property is considered held for sale as of December 31, 2022. As previously disclosed, the PWTS assets were sold on January 6, 2023, for gross sales proceeds of $2.5 million (see Subsequent Events).
| 42 |
CEA Greenhouse Properties
Colorado
In July 2019, through a newly formed wholly owned indirect subsidiary, PW CO CanRE JAB, LLC (“PW JAB”), we acquired two properties (the “JAB Properties”) in southern Colorado that have approximately 7.3 acres with 18,612 square feet of greenhouse cultivation and processing space. At the time of the acquisition, PW JAB entered into two cross-collateralized and cross-defaulted triple-net leases with JAB Industries Ltd. (doing business as Wildflower Farms) (the “JAB Tenant”) for the JAB Properties. Power REIT’s total capital as of December 31, 2022 was approximately $1.6 million. The leases provide that the JAB Tenant is responsible for paying all expenses related to the JAB Properties, including maintenance expenses, insurance and taxes. The term of each of the leases is 20 years and provides two options to extend for additional five-year periods. The leases also have financial guarantees from affiliates of the JAB Tenant and we are evaluating collectability related to the guaranties. The JAB Tenant intends to operate the JAB Properties as licensed medical cannabis cultivation and processing facilities. The rent for each of the leases was structured whereby after a six-month free-rent period, the rental payments provide PW JAB a full return of invested capital over the next three years in equal monthly payments. Thereafter, rent was structured to provide a 12.5% return on invested capital, which increases at a 3% rate per annum. At any time after year six, if cannabis is legalized at the federal level, the rent will be adjusted down to an amount equal to a 9% return on the original invested capital amount and will increase at a 3% rate per annum based on a starting date of the start of year seven. The JAB Tenant is an affiliate of a company that owns and operates two indoor cannabis cultivation facilities and five dispensary locations in the State of Colorado along with several other cannabis related projects under development. The leases require the JAB Tenant to maintain a medical cannabis license and operate in accordance with all Colorado and local regulations with respect to its operations. The leases prohibit the retail sale of the JAB Tenant’s cannabis and cannabis-infused products from the JAB Properties. The straight-line annual rent of approximately $331,000 represents an estimated yield of over 18% on Power REIT’s invested capital. During the fourth quarter of 2022, a security deposit in the amount of $93,297 was recognized as a rent payment, and rent and revenue recognition is being handled on a cash-basis.
On November 1, 2019, PW JAB, entered into an agreement with the JAB Tenant to expand the greenhouse at the 5.2-acre property from approximately 5,616 rentable square feet of greenhouse to approximately 16,416 square feet. Our investment in the expansion was $900,000 and the lease amendment is structured to provide rent on similar economics to the original leases and provides additional straight-line annual rent of approximately $165,000, representing an estimated yield of over 18%. The completion of this expansion occurred in July 2020. In 2022, the JAB Tenant’s lease was amended to restructure the timing of the rent payments but the total straight-line rent over the life of the lease is unchanged.
On May 7, 2021, PW JAB assigned its lease for one property with PW CO CanRE JAB LLC (“PW JAB”) to 19977 LLC. On September 7, 2022, PW JAB assigned its lease for the property previous leased to 19977 LLC to Jackson Farms, LLC (the “Tam 18 Assignment”). Simultaneous with the assignment, the lease was amended to restructure the timing of the rent payments but the total straight-line rent over the life of the lease is unchanged, and an additional guarantor was added to the lease. The construction on the project is largely complete but as of December 31, 2022, the property is vacant and the tenant has defaulted on the lease. Revenue recognition is currently being handled on a cash-basis but no rental income is expected as the tenant has ceased operations at the property and we are evaluating collectability related to the guaranties. During the fourth quarter of 2022, a security deposit in the amount of $69,690 was recognized as a rent payment.
The Trust has established a depreciable life for the JAB Properties greenhouses of 20 years and has recognized depreciation expense of approximately $128,000 and $128,000 for the years ended December 31, 2022 and 2021, respectively.
On January 31, 2020, through a newly formed wholly owned indirect subsidiary, PW CO CanRe Mav 14, LLC (“PW Mav 14”), we acquired 5.54 acres of land in Colorado (the “Mav 14 Property”) with an existing greenhouse and processing facility totaling 9,300 square-feet for the cultivation of cannabis for $850,000. Concurrent with the closing, PW Mav 14 entered into a triple-net lease (the “Mav 14 Lease”) with a tenant (the “Mav 14 Tenant”) who is responsible for paying all expenses related to the Mav 14 Property including maintenance expenses, insurances and taxes. As part of the transaction, PW Mav 14 agreed to fund the construction of 15,120 square feet of greenhouse space for $1,058,400 and the Mav 14 Tenant agreed to fund the construction of approximately 2,520 additional square feet of head-house/processing space on the Mav 14 Property. The Trust’s total capital commitment in the Mav 14 Property is approximately $1.9 million. The term of the Mav 14 Lease is 20 years and provides two options to extend for additional five-year periods. The Mav 14 Lease also has financial guarantees from affiliates of the Mav 14 Tenant. The Mav 14 Tenant intended to operate as a licensed medical cannabis cultivation and processing facility. The rent for the Mav 14 Lease was structured whereby after a six-month deferred-rent period, the rental payments provide PW Mav 14 a full return of invested capital over the next three years in equal monthly payments. Thereafter, rent was structured to provide a 12.5% return based on invested capital with annual rent increases of 3% rate per annum. At any time after year six, if cannabis is legalized at the federal level, the rent would be adjusted down to an amount equal to a 9% return on the invested amount and will increase at a 3% rate per annum based on a starting date of the start of year seven. The Mav 14 Lease requires the Mav 14 Tenant to maintain a medical cannabis license and operate in accordance with all Colorado and local regulations with respect to its operations. The Mav 14 Lease prohibits the retail sale of cannabis and cannabis-infused products from the Mav 14 Property. The straight-line annual rent of approximately $354,000 represents an estimated yield of over 18% on Power REIT’s invested capital. In 2022, the Mav 14 Lease was amended to restructure the timing of the rent payments but the total straight-line rent over the life of the lease is unchanged. The construction on the project is complete but as of December 31, 2022 the property is vacant and the tenant has defaulted on the lease and we are evaluating collectability related to the guaranties. During the fourth quarter of 2022, the Trust recognized revenue of $122,000 related to a security deposit from the tenant. Revenue recognition is currently being handled on a cash-basis but no rental income is expected as the tenant has ceased operations at the property.
| 43 |
The Trust has established a depreciable life for the PW Mav 14 Property greenhouse of 20 years and has recognized depreciation expense of approximately $88,000 and $88,000 for the years ended December 31, 2022 and 2021, respectively.
On February 20, 2020, through a newly formed wholly owned indirect subsidiary, PW CO CanRe Sherman 6, LLC (“PW Sherm 6”), we acquired 5.0 acres of vacant land in Colorado (the “Sherman 6 Property”) for $150,000. As part of the transaction, PW Sherm 6 agreed to fund the construction of 15,120 square feet of greenhouse space and 8,776 square feet of head-house/processing space on the Sherman 6 Property for $1,693,800. Power REIT’s total capital commitment was approximately $2.0 million. On February 1, 2020, PW Sherm 6 entered into a triple-net lease (the “Initial Sherman Lease”) with its tenant (the “Sherman 6 Tenant”) such that the Sherman 6 Tenant is responsible for paying all expenses related to the Sherman 6 Property including maintenance expenses, insurances and taxes. The term of the Initial Sherman Lease is 20 years and provides two options to extend for additional five-year periods. The Initial Sherman Lease also has personal guarantees from affiliates of the tenants. The tenant intends to operate as a licensed cannabis cultivation and processing facility. The rent for the Initial Sherman Lease is structured whereby after a nine-month deferred-rent period, the rental payments provide PW Sherm 6 a full return of invested capital over the next three years in equal monthly payments. Thereafter, rent is structured to provide a 12.9% return based on invested capital with annual rent increases of 3% rate per annum. At any time after year six, if cannabis is legalized at the federal level, the rent will be adjusted down to an amount equal to a 9% return on the original invested capital amount and will increase at a 3% rate per annum based on a starting date of the start of year seven. The Initial Sherman Lease requires the tenant to maintain a medical cannabis license and operate in accordance with all Colorado and local regulations with respect to its operations. The Initial Sherman Lease prohibits the retail sale of the tenant’s cannabis and cannabis-infused products from the Sherman 6 Property. The straight-line annual rent of approximately $346,000 represents an estimated yield of over 18% on Power REIT’s invested capital
On August 25, 2020, PW Sherm 6 entered into an agreement (as amended, the “Sherman Lease”) for the expansion of the Sherman 6 Property with the Sherman 6 Tenant. The expansion consists of approximately 2,520 square feet of additional greenhouse/headhouse space. The Sherman 6 Tenant was responsible for implementing the expansion and PW Sherm 6 funded the cost of such expansion of approximately $150,000, with any additional amounts funded by the Sherman 6 Tenant. Power REIT’s total investment in the Sherman 6 Property is approximately $2.0 million. As part of the agreement, PW Sherm 6 and the Sherman 6 Tenant have amended the Lease whereby after a nine-month period, the additional rental payments provide PW Sherm 6 with a full return of its additional invested capital over the next three years and thereafter, provide a 12.9% return increasing 3% rate per annum. The additional straight-line rent of approximately $29,000 represents an estimated yield of over 18% on Power REIT’s invested capital. The construction for the entire project is complete and the property is operational.
In 2022, the Sherman Lease was amended to restructure the timing of the rent payments but the total straight-line rent over the life of the lease and amendment was not changed. As of December 31, 2022 the tenant is not current on rent and revenue recognition is being handled on a cash-basis and we are evaluating collectability related to the guaranties.
The Trust has established a depreciable life for the Sherm 6 Property greenhouse of 20 years and has recognized depreciation expense of approximately $92,000 for both the years ended December 31, 2022 and 2021, respectively.
| 44 |
On March 19, 2020, through a newly formed wholly owned indirect subsidiary, PW CO CanRe Mav 5, LLC (“PW Mav 5”), we purchased a 5.2 acre of vacant land in Colorado for $150,000 (the “Mav 5 Property”). As part of the acquisition, the Trust agreed to fund the construction of 5,040 square feet of greenhouse space and 4,920 square feet of head-house/processing space for $868,125. Concurrent with the closing, PW Mav 5 entered into a triple-net lease (the “OCG Lease”) with Original Cannabis Growers (“OCG”) who was responsible for paying all expenses related to the property including maintenance expenses, insurances and taxes. On May 1, 2020, PW Mav 5, entered into a lease amendment with OCG providing $340,539 additional capital to fund a 5,040 square-foot greenhouse expansion. Accordingly, Power REIT’s total capital commitment was $1,358,664. The construction is complete.
Effective November 5, 2021, PW Mav 5 terminated the OCG Lease with OCG. OCG paid total rent, including a release of its security deposit as part of the termination, of $483,743 which represents 36% of Power REIT’s total investment of approximately $1.4 million. Concurrent with the termination, PW Mav 5 entered into a new 20-year triple-net lease (the “Mav 5 Lease”) with tenant, Green Leaf Lane LLC (“Mav 5 Tenant”). The term of the Mav 5 Lease is 20 years and provides two options to extend for additional five-year periods. The Mav 5 Lease also had financial guarantees from affiliates of the Mav 5 Tenant. The rent for the Mav 5 Lease was structured whereby after a six-month deferred-rent period, the rental payments provide PW Mav 5 a full return of original invested capital over the next three years in equal monthly payments. Thereafter, rent was structured to provide a 13% return based on invested capital with annual rent increases of 3% rate per annum. At any time after year six, if cannabis is legalized at the federal level, the rent would be adjusted down to an amount equal to a 9% return on the original invested capital amount and will increase at a 3% rate per annum based on a starting date of the start of year seven. The lease requires the tenant to maintain a medical cannabis license and operate in accordance with all Colorado and local regulations with respect to its operations. The Mav 5 Lease prohibits the retail sale of cannabis and cannabis-infused products from the Mav 5 Property. The straight-line annual rent of approximately $263,000 represents an estimated yield of over 18% on Power REIT’s invested capital.
On September 8, 2022, Green Leaf Lane, LLC assigned its lease with PW Mav 5 to Jackson Farms, LLC (the “Mav 5 Assignment”). Simultaneous with the assignment, the lease was amended to restructure the timing of the rent payments but the total straight-line rent over the life of the lease was unchanged, and an additional guarantor was added to the lease. As of December 31, 2022 the tenant is operational but is not current on rent and revenue recognition is currently being handled on a cash-basis and we are evaluating collectability related to the guaranties.
The Trust has established a depreciable life for the Mav 5 Property greenhouse of 20 years and has recognized depreciation expense of approximately $60,000 and $52,000 for the years ended December 31, 2022 and 2021, respectively.
On September 18, 2020, through a newly formed wholly owned indirect subsidiary, PW CO CanRE Tam 7, LLC (“Tam 7”), we acquired a 4.32-acre property in Crowley County, Colorado for $150,000 (the “Tam 7 Property”). As part of the transaction, Tam 7 agreed to fund the immediate construction of 18,000 square feet of greenhouse and processing space on the Tam 7 Property for approximately $1.22 million. The Trust’s total capital commitment is approximately $1.4 million. Concurrent with the closing, Tam 7 entered into a triple-net lease (the “Tam 7 Lease”) with tenant (the “Tam 7 Tenant”) who is responsible for paying all expenses related to the Tam 7 Property including maintenance expenses, insurances and taxes. The term of the Tam 7 Lease is 20 years and provides two options to extend for additional five-year periods. The Tam 7 Lease also has financial guarantees from affiliates of the Tam 7 Tenant. The rent for the Tam 7 Lease is structured whereby after a six-month deferred-rent period, the rental payments provide Tam 7 a full return of invested capital over the next three years in equal monthly payments. Thereafter, rent is structured to provide a 12.9% return based on invested capital with annual rent increases of 3% rate per annum. At any time after year six, if cannabis is legalized at the federal level in the United States, the rent will be adjusted down to an amount equal to a 9% return on the original invested capital amount and will increase at a 3% rate per annum based on a starting date of the start of year seven. The Tam 7 Lease requires the Tam 7 Tenant to maintain a medical cannabis license and operate in accordance with all Colorado and local regulations with respect to its operations and prohibits the retail sale of cannabis and cannabis-infused products from the property. The straight-line annual rent of approximately $262,000 represents an estimated yield of over 18.5% on invested capital. The construction is complete.
In 2022, the Tam 7 Lease was amended to restructure the timing of the rent payments but the total straight-line rent over the life of the lease is unchanged. As of December 31, 2022 the is not current on rent and revenue recognition is being handled on a cash-basis and we are evaluating collectability related to the guaranties.
The Trust has established a depreciable life for the Tam 7 Property greenhouse of 20 years and has recognized depreciation expense of approximately $61,000 and $11,000 for the years ended December 31, 2022 and 2021, respectively.
| 45 |
On October 2, 2020, through a newly formed wholly owned indirect subsidiary, PW CO CanRE MF, LLC (“PW MF”), we acquired two properties in Crowley County, Colorado approved for cannabis cultivation for $150,000 (the “PW MF Properties”). One parcel is 2.37 acres, and the other parcel is 2.09 acres. As part of the transaction, the PW MF agreed to fund the construction of 33,744 square feet of greenhouse and processing space on the PW MF Properties for $2,912,300. Accordingly, the Trust’s total capital commitment is approximately $3,062,000.
On October 15, 2020, PW MF entered into a triple-net lease (the “PSP Lease”) with PSP Management LLC (“PSP”) who was responsible for paying all expenses related to the PW MF Properties including maintenance expenses, insurances and taxes. On September 8, 2021, PW MF filed an action to evict PSP from the PW MF Properties. The trial date was set for November 2, 2021 but on November 1, 2021, PSP agreed to turn over possession of the property and thus the hearing was cancelled.
On May 1, 2022, PW MF entered into a new triple-net lease (the “EB Lease”) with Elevate & Bloom, LLC (“EB Tenant”) for the 2.37 acre PW MF property. The term of the EB Lease is 20 years and provides two options to extend for additional five-year periods. Power REIT’s total investment as of December 31, 2022 is approximately $1.0 million and we have additional commitments of approximately $270,000 which we have ceased funding based on the failure of the tenant to meet obligations. The EB Lease also has financial guarantees from affiliates of the EB Tenant. The EB Lease is structured to provide an annual straight-line rent of approximately $239,000. As of December 31, 2022, the tenant has not paid rent and the second half of a security deposit that was due and the tenant did not complete construction in a timely manner. As of December 31, 2022 revenue recognition is currently being handled on a cash-basis and we are evaluating collectability related to the guaranties. Effective December 31, 2022, the Trust has taken an impairment against the PW MF assets.
With respect to the 2.09 acre parcel, construction is largely complete but the property is vacant. Power REIT’s total investment is approximately $2.2 million. Effective December 31, 2022, the Trust has taken an impairment against this asset.
On December 4, 2020, through a newly formed wholly owned indirect subsidiary, PW CO CanRE Tam 19, LLC (“PW Tam 19”), we acquired a 2.11 parcel of land in Crowley County, Colorado approved for cannabis cultivation for $75,000 (the “PW Tam 19 Property”). As part of the transaction, PW Tam 19 agreed to fund the construction of 18,528 square feet of greenhouse and processing space for $1,236,116. The Trust’s total capital commitment was approximately $1.3 million. Concurrent with the closing, PW Tam 19 entered into a triple-net lease (the “Tam 19 Lease”) with Green Mile Cultivation, LLC (“Tam 19 Tenant”) who was responsible for paying all expenses related to PW Tam 19 Property including maintenance expenses, insurances and taxes. The term of the lease is 20 years and provided two options to extend for additional five-year periods. The Tam 19 Lease has financial guarantees from affiliates of Tam 19 Tenant. The rent for the Tam 19 Lease was structured whereby after deferred-rent period, the rental payments provide PW Tam 19 a full return of invested capital over the next three years in equal monthly payments. Thereafter, rent was structured to provide a 12.9% return based on invested capital with annual rent increases of 3% rate per annum. At any time after year six, if cannabis is legalized at the federal level in the United States, the rent would be adjusted down to an amount equal to a 9% return on the invested capital amount and would increase at a 3% rate per annum based on a starting date of the start of year seven. The Tam 19 Lease requires the tenant to maintain a medical cannabis license and operate in accordance with all Colorado and local regulations with respect to its operations. The Tam 19 Lease prohibits the retail sale of the tenant’s cannabis and cannabis-infused products from the PW Tam 19 Property. The straight-line annual rent of approximately $252,000 represents an estimated yield of approximately 18.5% on Power REIT’s invested capital. The construction is complete.
In 2022, the Tam 19 Lease was amended to restructure the timing of the rent payments but the total straight-line rent over the life of the lease is unchanged. As of December 31, 2022 the tenant has defaulted on the lease and the property is vacant. Revenue recognition is currently being handled on a cash-basis but no revenue is expected as the tenant has ceased operations and we are evaluating collectability related to the guaranties.
The Trust has established a depreciable life for the Tam 19 Property greenhouse of 20 years and has recognized depreciation expense of approximately $62,000 and $28,000 for the years ended December 31, 2022 and 2021, respectively.
| 46 |
On January 4, 2021, through a newly formed wholly owned indirect subsidiary, PW CO CanRE Grail, LLC, (“PW Grail”), we acquired two properties totaling 4.41 acres of vacant land (“Grail Properties”) approved for medical cannabis cultivation in southern Colorado for $150,000 plus acquisition costs. As part of the transaction, we agreed to fund the construction of an approximately 21,732 square foot greenhouse and processing facility for approximately $1.69 million. Concurrent with the acquisition, PW Grail entered into a 20-year “triple-net” lease (the “Grail Project Lease”) with The Grail Project LLC (“Grail Tenant”) who was responsible for paying all expenses related to the Grail Properties including maintenance expenses, insurances and taxes. On February 23, 2021, we amended the Grail Project Lease making approximately $518,000 more funds available to construct an additional 6,256 square feet to the cannabis cultivation and processing space and increased the rent accordingly. The construction is mostly complete. PW Grail’s total capital commitment is approximately $2.4 million. On December 8, 2021, the Grail Tenant vacated the premises.
On January 1, 2022, PW Grail entered into a new triple-net lease (the “Sandlot Lease”) with a new tenant, The Sandlot, LLC (“SL Tenant”). The term of the Sandlot Lease is 20 years and provides four options to extend for additional five-year periods and the construction budget PW Grail agreed to fund was increased by $71,000 which was not ultimately funded based on a tenant default. The Sandlot Lease also has financial guarantees from affiliates of the SL Tenant. The SL Tenant intends to operate as a licensed cannabis cultivation and processing facility. The rent for the SL Lease is structured whereby after a five-month deferred-rent period, the rental payments provide PW Grail a full return of original invested capital over the next three years in equal monthly payments. Thereafter, rent is structured to provide a 13% return based on invested capital with annual rent increases of 3% rate per annum. At any time after year six, if cannabis is legalized at the federal level, the rent will be adjusted down to an amount equal to a 9% return on the original invested capital amount and will increase at a 3% rate per annum based on a starting date of the start of year seven. The lease requires the tenant to maintain a medical cannabis license and operate in accordance with all Colorado and local regulations with respect to its operations. The SL Lease prohibits the retail sale of cannabis and cannabis-infused products from the Grail Properties. On June 1, 2022, the lease was amended to restructure the timing of the rent payments but the total straight-line rent over the life of the lease is unchanged, and an additional guarantor was added to the lease. As of December 31, 2022, the property is vacant and revenue recognition for the Sandlot Lease is currently being handled on a cash-basis but no rental income is expected and we are evaluating collectability related to the guaranties. Effective December 31, 2022, the Trust has taken an impairment against this asset.
On January 14, 2021, through a newly formed wholly owned indirect subsidiary, PW CO CanRE Apotheke, LLC, (“PW Apotheke”), we acquired a property totaling 4.31 acres of vacant land (“Apotheke Property”) approved for medical cannabis cultivation in southern Colorado for $150,000 plus acquisition costs. As part of the transaction, we agreed to fund the construction of an approximately 21,548 square foot greenhouse and processing facility for approximately $1.66 million. PW Apotheke’s total capital commitment is approximately $2.2 million. Concurrent with the acquisition, PW Apotheke entered into a 20-year “triple-net” lease (the “Apotheke Lease”) with Dom F, LLC (“Dom F”) which requires Dom F to pay all property related expenses including maintenance, insurance and taxes. After the initial 20-year term, the Apotheke Lease provides two, five-year renewal options. The rent for the Apotheke Lease is structured whereby after an eight-month free-rent period, the rental payments provide Power REIT a full return of invested capital over the next three years in equal monthly payments. After the 44th month, rent is structured to provide a 12.9% return of the original invested capital with increases of 3% rate per annum. At any time after year six, if cannabis is legalized at the federal level, the rent will be readjusted down to an amount equal to a 9% return of the original invested capital and will increase at a 3% rate per annum on a starting date of the start of year seven. The lease requires the tenant to maintain a medical cannabis license and operate in accordance with all Colorado and local regulations with respect to its operations. The lease prohibits the retail sale of the tenant’s cannabis and cannabis-infused products from the Apotheke Property. The lease also has personal guarantees from the owners of Dom F. The Apotheke Lease is structured to provide an annual straight-line rent of approximately $342,000, representing an estimated yield on costs of over 18%. The construction on the property is almost complete.
On June 1, 2022, PW CO CanRE Apotheke LLC (“CanRE Apotheke”) amended its lease with its tenant (the “Apotheke Tenant”) to provide $364,650 for additional improvements to the property leased to the Apotheke Tenant as well as to restructure the timing of lease payments. The additional revenue on an annualized straight-line basis is approximately $62,000. As of December 31, 2022, the tenant is not current on rent and the tenant did not complete construction in a timely manner. Revenue recognition for the Apotheke Tenant is currently being handled on a cash-basis due to rent arrearages and we are no longer funding additional capital commitments and we are evaluating collectability related to the guaranties. Effective December 31, 2022, the Trust has taken an impairment against this asset.
| 47 |
On March 12, 2021, through a newly formed wholly owned indirect subsidiary, PW CO CanRE Gas Station, LLC, (“PW Gas Station”), we purchased a property totaling 2.2 acres of vacant land (“Gas Station Property”) approved for medical cannabis cultivation in southern Colorado for $85,000 plus acquisition costs. As part of the transaction, we agreed to fund the construction of an approximately 24,512 square foot greenhouse and processing facility for approximately $2.03 million. PW Gas Station’s total capital commitment is approximately $2.03 million. Concurrent with the acquisition, PW Gas Station entered into a 20-year “triple-net” lease (the “Gas Station Lease”) with The Gas Station, LLC (“Gas Station”). The lease requires Gas Station to pay all property related expenses including maintenance, insurance and taxes. After the initial 20-year term, the Gas Station’s Lease provides two, five-year renewal options. The rent for the Gas Station Lease is structured whereby after a seven-month free-rent period, the rental payments provide Power REIT a full return of invested capital over the next three years in equal monthly payments. After the 43rd month, rent is structured to provide a 12.9% return of the original invested capital with increases of 3% rate per annum. At any time after year six, if cannabis is legalized at the federal level, the rent will be readjusted down to an amount equal to a 9% return of the original invested capital and will increase at a 3% rate per annum on a starting date of the start of year seven. The lease requires the tenant to maintain a medical cannabis license and operate in accordance with all Colorado and local regulations with respect to its operations. The lease prohibits the retail sale of the tenant’s cannabis and cannabis-infused products from the Gas Station Property. The lease also has personal guarantees from the owners of the Gas Station. The Gas Station Lease is structured to provide an annual straight-line rent of approximately $400,000, representing an estimated yield on costs of over 18%. In 2022, the lease was amended to restructure the timing of the rent payments but the total straight-line rent over the life of the lease is unchanged The construction on the property is incomplete. As of December 31, 2022, the tenant is not current on rent payments. Revenue recognition is currently being handled on a cash-basis and we are evaluating collectability related to the guaranties. Effective December 31, 2022, the Trust has taken an impairment against this asset.
On April 20, 2021, through a newly formed wholly owned indirect subsidiary, PW CO CanRE Cloud Nine, LLC, (“PW Cloud Nine”), we purchased two properties totaling 4.0 acres of land (“Cloud Nine Property”) approved for medical cannabis cultivation in southern Colorado for $300,000 plus acquisition costs. As part of the transaction, we agreed to fund the construction of an approximately 38,440 square foot greenhouse and processing facility for approximately $2.65 million. PW Cloud Nine’s capital commitment is approximately $2.95 million. Concurrent with the acquisition, PW Cloud Nine entered into a 20-year “triple-net” lease (the “Cloud Nine Lease”) with Cloud Nine LLC (“Cloud Nine”) which will operate a cannabis cultivation facility. The lease requires Cloud Nine to pay all property related expenses including maintenance, insurance and taxes. After the initial 20-year term, the Cloud Nine’s Lease provides two, five-year renewal options. The rent for the Cloud Nine Lease is structured whereby after a seven-month free-rent period, the rental payments provide Power REIT a full return of invested capital over the next three years in equal monthly payments. After the 43rd month, rent is structured to provide a 13% return of the original invested capital with increases of 3% rate per annum. At any time after year six, if cannabis is legalized at the federal level, the rent will be readjusted down to an amount equal to a 9% return of the original invested capital and will increase at a 3% rate per annum on a starting date of the start of year seven. The lease requires the tenant to maintain a medical cannabis license and operate in accordance with all Colorado and local regulations with respect to its operations. The lease prohibits the retail sale of the tenant’s cannabis and cannabis-infused products from the Cloud Nine Property. The lease also has personal guarantees from the owners of the Cloud Nine. The Cloud Nine Lease is structured to provide an annual straight-line rent of approximately $553,000, representing an estimated yield on costs of over 18%. The construction on the property is almost complete. On January 15, 2022, PW Cloud Nine filed for the eviction of Cloud Nine for failure to pay rent when due. The Trust applied $83,275 of the $180,000 security deposit for rent due for the month of December 2021. The Trust applied the remaining balance of the security deposit towards rent due in the first quarter of 2022. On February 11, 2022 the court granted a Writ of Restitution for the eviction of Cloud Nine. Cloud Nine has appealed the eviction ruling. The appeal is still pending as of the date of this filing (see Litigation). Revenue recognition is currently being handled on a cash-basis but no rental income is expected as the tenant is not operating the property and we are evaluating collectability related to the guaranties. Effective December 31, 2022, the Trust has taken an impairment against this asset.
On May 21, 2021, through a newly formed wholly owned indirect subsidiary, PW CO CanRE Walsenburg, LLC, (“PW Walsenburg”), we purchased a 35-acre property that includes four greenhouses plus processing/auxiliary facilities (“Walsenburg Property”) approved for medical cannabis cultivation in Huerfano County, Colorado for approximately $2.3 million plus acquisition costs. As part of the transaction, the Trust agreed to provide funding of approximately $1.6 million to upgrade the buildings and construct additional greenhouse space resulting in 102,800 square feet of greenhouse and related space. PW Walsenburg’s total capital investment as of December 31, 2022 is approximately $4.2 million. Concurrent with the acquisition, PW Walsenburg entered into a 20-year “triple-net” lease (the “Walsenburg Lease”) with Walsenburg Cannabis LLC (“WC”). The lease required WC to pay all property related expenses including maintenance, insurance and taxes. After the initial 20-year term, the Walsenburg Lease provided two, five-year renewal options. The rent for the Walsenburg Lease was structured whereby after a sixth-month free-rent period, the rental payments provide Power REIT a full return of invested capital over the next three years in equal monthly payments. After the 43rd month, rent was structured to provide a 13% return of the original invested capital with increases of 3% rate per annum. At any time after year six, if cannabis is legalized at the federal level, the rent would be readjusted down to an amount equal to a 9% return of the original invested capital and will increase at a 3% rate per annum on a starting date of the start of year seven. The lease required the tenant to maintain a medical cannabis license and operate in accordance with all Colorado and local regulations with respect to its operations. The lease prohibits the retail sale of the tenant’s cannabis and cannabis-infused products from the Walsenburg Property. The lease also has personal guarantees from the owners of WC. The Walsenburg Lease was structured to provide an annual straight-line rent of approximately $729,000, representing an estimated yield on costs of over 18%.
| 48 |
On January 1, 2022, the Walsenburg Lease was amended (“Walsenburg Lease Amendment”) to provide funding for the addition of processing space and equipment that is housed on another Power REIT property pursuant to a sublease. The total capital investment as of December 31, 2022 was approximately $636,000. The term of payments in the Walsenburg Lease Amendment is ten years with no renewal options. As of December 31, 2022 the tenant is not current on rent and revenue recognition is being handled on a cash-basis. The tenant has vacated the Walsenburg facility but is still operating the processing equipment. During 2022, the Trust recognized revenue of $250,000 related to a security deposit from the tenant and the Walsenburg Property is considered an asset held for sale as the Trust has initiated an active program to locate a buyer through a third party and the assets are not in operations, therefore, not generating any rental income and we are evaluating collectability related to the guaranties. Effective December 31, 2022, the Trust has taken an impairment against the PW Walsenburg assets.
The Trust has established a depreciable life for the Walsenburg Property greenhouses of 20 years and a depreciable life for the processing equipment of 10 years and recognized depreciation expense of approximately $135,000 and $27,000 for the years ended December 31, 2022 and 2021.
On June 18, 2021, through a newly formed wholly owned indirect subsidiary, PW CO CanRE JKL, LLC, (“PW JKL”), we purchased a property totaling 10 acres of vacant land (“JKL Property”) approved for medical cannabis cultivation in Ordway, Colorado for $400,000 plus acquisition costs. As part of the transaction, the Trust agreed to fund the construction of an approximately 12,000 square feet of greenhouse and 12,880 square feet of support buildings for approximately $2.5 million. PW JKL’s total capital commitment to date is approximately $1.4 million. Concurrent with the acquisition, PW JKL entered into a 20-year “triple-net” lease (the “JKL Lease”) with JKL2 Inc. (“JKL”). The lease requires JKL to pay all property related expenses including maintenance, insurance and taxes. After the initial 20-year term, the JKL Lease provides two, five-year renewal options. The rent for the JKL Lease is structured whereby after an eighth-month free-rent period, the rental payments provide Power REIT a full return of invested capital over the next three years in equal monthly payments. After the 44rd month, rent is structured to provide a 13% return of the original invested capital with increases of 3% rate per annum. At any time after year six, if cannabis is legalized at the federal level, the rent will be readjusted down to an amount equal to a 9% return of the original invested capital and will increase at a 3% rate per annum on a starting date of the start of year seven. The lease requires the tenant to maintain a medical cannabis license and operate in accordance with all Colorado and local regulations with respect to its operations. The lease prohibits the retail sale of the tenant’s cannabis and cannabis-infused products from the JKL Property. The lease also has personal guarantees from the owners of JKL. The JKL Lease is structured to provide an annual straight-line rent of approximately $546,000, representing an estimated yield on costs of over 18%. As of December 31, 2022, the tenant has defaulted on the lease by not paying rent that was due and the tenant did not complete construction in a timely manner. PW JKL is currently involved in litigation with JKL and the guarantors of the JKL Lease (see litigation). During 2022, the Trust recognized revenue of $192,000 related to a security deposit from the tenant. Effective December 31, 2022, the Trust has taken an impairment against this asset.
Maine
On May 15, 2020, through a newly formed wholly owned indirect subsidiary, PW ME CanRe SD, LLC (“PW SD”), we acquired a 3.06-acre property in York County, Maine for $1,000,000 (the “495 Property”). The SD Property included a 32,800 square-foot greenhouse and 2,800 square foot processing/distribution building that were both under active construction. Simultaneous with the acquisition, PW SD entered into a lease (the “SD Lease”) with an operator (“Sweet Dirt”). As part of the acquisition, PW SD reimbursed Sweet Dirt for $950,000 of the approximately $1.5 million Sweet Dirt had incurred related to the construction and agreed to fund costs to complete the construction. Our total capital commitment in the 495 Property was approximately $4.92 million which translated to approximately $138 per square foot for a state-of-the-art Controlled Environment Agriculture Greenhouse (“CEAG”). The rent for the Sweet Dirt Lease is structured whereby after a six-month deferred-rent period, the monthly rental payments over the next three years will provide us with a full return of invested capital. Thereafter, rent is structured to provide a 12.9% return based on invested capital with annual rent increases of 3% rate per annum. At any time after year six, if cannabis is legalized at the federal level, we have agreed to decrease the rent to an amount equal to a 9% return on the original invested capital amount with increases at a 3% rate per annum based on a starting date of the start of year seven. SD Lease is structured to provide straight-line annual rent of approximately $920,000, representing an estimated yield of over 18.5% with the tenant responsible for all operating expenses. The SD Lease requires Sweet Dirt to maintain a medical cannabis license and operate in accordance with all Maine and local regulations with respect to its operations. The construction on the 495 property is complete and is operational. In addition, we received an option to acquire an adjacent 3.58 vacant parcel (the “505 Property”) that was owned by Sweet Dirt for $400,000.
| 49 |
On September 18, 2020, PW SD completed the acquisition of the 505 Property in York County, Maine by exercising its option received at the time of the 495 Property acquisition. The 505 Property is a 3.58-acre property purchased for $400,000 plus closing costs and is adjacent to the 495 Property. Concurrently with the closing of the acquisition of the 505 Property, PW SD and Sweet Dirt entered into an amendment to the SD Lease whereby after a nine-month deferred-rent period, the rental payments provide PW SD a full return of invested capital over the next three years. Thereafter, rent is structured to provide a 13.2% return based on invested capital with annual rent increases of 3% per annum. At any time after year six, if cannabis is legalized at the federal level in the United States, the rent will be adjusted down to an amount equal to a 9% return on the original invested capital amount and will increase at a 3% rate per annum based on a starting date of the start of year seven. The amended SD Lease provides for a straight-line annual rent of approximately $373,000, representing an estimated yield of over 18.5% with the tenant responsible for all operating expenses. As part of the transaction, the Trust agreed to fund the construction of an additional 9,900 square feet of processing space and renovate an existing 2,738 square foot building for approximately $1.56 million. Accordingly, the Trust’s total capital commitment in the 505 Property is approximately $1.96 million and the building is complete.
On March 1, 2022, the SD Lease was amended (the “SD Lease Second Amendment”) to provide funding in the amount of approximately $3.5 million to add additional items to the property improvement budget for the construction of a Cogeneration / Absorption Chiller project to 505 Harold L Dow Highway. The term of the Sweet Dirt Lease Second Amendment is coterminous with the original lease and is structured to provide an annual straight-line rent of approximately $654,000. A portion of the property improvement, amounting to $2,205,000, will be supplied by IntelliGen Power Systems LLC which is owned by HBP, an affiliate of David Lesser, Power REIT’s Chairman and CEO. As of December 31, 2022, $1,102,500 has been paid to IntelliGen Power Systems LLC for equipment supplied. On July 15, 2022, the Sweet Dirt Lease was amended to restructure the timing of rent payments but the annual straight-line rent of the Sweet Dirt Lease did not change. On January 23, 2023, the Sweet Dirt lease was amended to reduce the amount of improvements to be funded by PW SD to eliminate the remaining funding to IntelliGen Power Systems with a corresponding reduction in lease payments to maintain the same overall yield. As of December 31, 2022, the SD Property is considered held for sale (See Subsequent Events). Effective December 31, 2022, the Trust has taken an impairment against this asset.
The Trust has established a depreciable life for the 495 Property greenhouses of 20 years and the processing facility of 39 years and has recognized depreciation expense of approximately $239,000 and $217,000 for the years ended December 31, 2022 and 2021 respectively.
California
On February 3, 2021, through a newly formed wholly owned indirect subsidiary PW CA CanRE Canndescent, LLC (“PW Canndescent”), we acquired a property located in Riverside County, CA (the “Canndescent Property”) and the Trust assumed an existing lease. The purchase price was $7.685 million plus acquisition expenses of $99,789 and we paid for the .85 acre property and 37,000 square foot greenhouse facility with $2.685 million cash on hand and the issuance of 192,308 shares of Power REIT’s Series A Preferred Stock. PW Canndescent received an assignment of a lease (the “Canndescent Lease”) to allow the tenant (“Canndescent”) to operate the 37,000 square foot greenhouse cultivation facility on the Canndescent Property. The Canndescent Lease recognized a lease intangible asset of $807,976 and a lease intangible liability of $178,651. The Canndescent Lease requires Canndescent to pay all property related expenses including maintenance, insurance and taxes. The rent for the Canndescent Lease is structured to provide straight-line annual rent of approximately $1,113,000. Canndescent was current with respect to rent payments through the third quarter of 2022, however, during the fourth quarter of 2002, the tenant defaulted on the lease and the tenant has ceased operations at the property. The rent was current through September 30, 2022 and during the fourth quarter of 2022, the Trust recognized revenue of $100,000 related to a security deposit from the tenant which has vacated the property and is in default on the lease. As of December 31, 2022, the Canndescent Property is considered held for sale as the Trust initiated an active program to locate a buyer through a third party. Effective December 31, 2022, the Trust has taken an impairment against this asset.
| 50 |
The Trust has established a depreciable life for the Canndescent Property greenhouse cultivation facility of 37 years for building improvement and 14 years for site improvements and has recognized depreciation expense of approximately $192,000 and $174,000 for the year ended December 31, 2022 and 2021, respectively. The Trust has established an amortization life of 4.5 years for the lease intangibles to be consistent with the remaining Canndescent Lease term and has recognized an amortization expense of approximately $135,000 and $163,000 and addition to revenue for the intangible lease liability of approximately $30,000 and $36,000 for the years ended December 31, 2022 and 2021, respectively.
Oklahoma
On June 11, 2021, through a new formed wholly owned subsidiary, PW CO CanRE Vinita, LLC, (“PW Vinita”), we purchased a 9.35-acre property that includes approximately 40,000 square feet of greenhouse space, 3,000 square feet of office space and 100,000 square feet of fully fenced outdoor growing space including hoop houses (“Vinita Property”) approved for medical cannabis cultivation in Craig County, OK for $2.1 million plus acquisition costs. As part of the transaction, the Trust, agreed to fund $550,000 to upgrade the facilities. PW Vinita’s capital commitment is approximately $2.65 million. Concurrent with the acquisition, PW Vinita entered into a 20-year “triple-net” lease (the “Vinita Lease”) with VinCann LLC (“VC LLC”) which will operate a cannabis cultivation facility. The lease requires VC LLC to pay all property related expenses including maintenance, insurance and taxes. After the initial 20-year term, the Vinita Lease provides two, five-year renewal options. The rent for the Vinita Lease is structured whereby after a seven-month free-rent period, the rental payments provide Power REIT a full return of invested capital over the next three years in equal monthly payments. After the 43rd month, rent is structured to provide a 13% return of the original invested capital with increases of 3% rate per annum. At any time after year six, if cannabis is legalized at the federal level, the rent will be readjusted down to an amount equal to a 9% return of the original invested capital and will increase at a 3% rate per annum on a starting date of the start of year seven. The lease requires the tenant to maintain a medical cannabis license and operate in accordance with all Oklahoma and local regulations with respect to its operations. The lease prohibits the retail sale of the tenant’s cannabis and cannabis-infused products from the Vinita Property. The lease also has a personal guarantee from a former manager of VC LLC. The Vinita Lease is structured to provide an annual straight-line rent of approximately $503,000, representing an estimated yield on costs of over 18%. As of December 31, 2022 the tenant has defaulted on the lease and revenue recognition is currently being handled on a cash-basis but no revenue is expected as the tenant has ceased operations and we are evaluating collectability related to the guaranties. During 2022, the Trust recognized revenue of $176,000 related to a security deposit from the tenant. Effective December 31, 2022, the Trust has taken an impairment against this asset.
The Trust has established a depreciable life for the Vinita Property facilities of 20 years and has recognized depreciation expense of approximately $107,000 and $50,000 for the years ended December 31, 2022 and 2021, respectively.
Michigan
On September 3, 2021, Power REIT, through a newly formed wholly owned indirect subsidiary, PW MI CanRE Marengo, LLC, (“PW Marengo”), we completed the acquisition of a 556,146 square foot greenhouse cultivation facility on a 61.14-acre property in Marengo Township, Michigan (“Marengo Property”) for $18.392 million plus acquisition costs. As part of the transaction, the Trust agreed to fund $2.9 million worth of improvements and upgrades for the facility. Accordingly, PW Marengo’s total capital commitment is approximately $21.4 million Concurrent with the acquisition, PW Marengo entered into a 20-year “triple-net” lease (the “Marengo Lease”) with Marengo Cannabis, LLC (“MC”) for the operation of a cannabis cultivation facility. The lease requires MC to pay all property related expenses including maintenance, insurance and taxes. After the initial 20-year term, the Marengo Lease provides two, five-year renewal options. The rent for the MC Lease was structured whereby after a ten-month free-rent period, the rental payments provide Power REIT a full return of invested capital over the next three years. After the 46th month, rent is structured to provide a 15% return of the original invested capital with increases of 3% rate per annum. At any time after year six, if cannabis is legalized at the federal level, the rent would be adjusted down to an amount equal to a 9% return of the original invested capital and will increase at a 3% rate per annum on a starting date of the start of year seven. The lease requires the tenant to maintain a medical cannabis license and operate in accordance with all Michigan and local regulations with respect to its operations. The lease prohibits the retail sale of the tenant’s cannabis and cannabis-infused products from the MC Property.
| 51 |
On November 2, 2021, PW Marengo amended the lease (“Marengo Amended Lease”) with MC, making an additional $4.1 million available to fund improvements to the existing greenhouse cultivation facility on the same economic terms as the original lease. Accordingly, the Trust’s total capital commitment is approximately $25.6 million plus acquisition costs. As part of the agreement, after a nine-month period, the additional rental payments provide PW Marengo with a full return of its original invested capital over the next three years and thereafter, provide a 14.7% return increasing 3% rate per annum.
The MC Lease, as amended, was structured to provide an annual straight-line rent which represents an estimated yield on costs of over 20%.
Due to the uncertainty around timing for securing the necessary regulatory approvals for marijuana cultivation, the lease with Marengo Cannabis LLC (the “MarCann Tenant”) was amended on June 27, 2022 to restructure monthly rent payments over the course of the lease such that cash rent payment were scheduled to begin in January 2023. An adjustment to future rent was made such that the total amount of rent due under the lease did not change. Revenue recognition for the MarCann Tenant is currently being handled on a cash-basis. The MarCann Tenant was unable to pay the restructured rent as scheduled to commence in January, 2023 as contemplated by the amended lease terms.
As previously announced, cannabis licensing at the Marengo Township greenhouse cultivation facility was delayed based on a dispute with Marengo Township Building Official (“BO”). The BO has taken the position that changing the plant grown in the greenhouse to cannabis would require building permits and a Certificate of Occupancy for the existing structure which previously did not require any. On November 21, 2022, representatives of Power REIT met with the Marengo Township Construction Board of Appeals which has agreed to allow the project to proceed as follows:
| ● | The existing greenhouse portion of the facility was granted the following variances: |
| ◌ | A variance from the Energy Code requirements | |
| ◌ | A variance from fire suppression consistent with the conclusion of the Michigan Bureau of Fire Services | |
| ◌ | A variance related to egress requirements consistent with the conclusion of the Michigan Bureau of Fire Services |
| ● | Building permits may be required for modifications to the structure but not for the pre-existing structure itself |
Based on the outcome of the CBA hearing, the project is positioned to move forward with securing state and local cannabis licensing. We are working on a strategy related to seeking the required permits for some work that has been completed or is in process after which we could receive a Certificate of Occupancy. Unfortunately, the market for cannabis has compressed dramatically in Michigan over the course of 2022. This greenhouse property would be the largest cultivation facility in Michigan if put into operation for cannabis and would have the potential to produce a significant percentage of the overall Michigan cannabis market opportunity. The Trust is currently evaluating alternatives for this asset included but not limited to: (i) restructuring the lease with the MarCann Tenant, (ii) finding a replacement tenant interested in the cultivation of cannabis at the property, or (iii) finding a replacement tenant interested in the cultivation of produce at the property. There can be no assurance as to how long this process will take.
Nebraska
On March 31, 2022, Power REIT, completed its first acquisition with the focus on the cultivation of food crops, through a newly formed wholly owned subsidiary, PW MillPro NE LLC, (“PW MillPro”), and acquired a 1,121,513 square foot greenhouse cultivation facility (the “MillPro Facility”) on an approximately 86-acre property and a separate approximately 4.88-acre property with a 21-room employee housing building (the “Housing Facility”) for $9,350,000 and closing costs of approximately $91,000 located in O’Neill, Nebraska. Simultaneous with the acquisition, PW MillPro entered into a 10-year “triple-net” lease (the “MillPro Lease”) with Millennium Produce of Nebraska LLC (“MillPro”), a subsidiary of Millennium Sustainable Ventures Corp., of which David Lesser is CEO and Chairman. During 2022, MillPro operated the Facility for the cultivation of tomatoes. The lease required MillPro to pay all property related expenses including maintenance, insurance and taxes. The MillPro Lease was structured to provide an annual straight-line rent of approximately $1,099,387, representing an estimated yield on costs of 11%. After the initial 10-year term, the MillPro Lease provides four, five-year renewal options. The rent for the MillPro Lease is structured whereby after the initial 10-year term, the monthly rent increases by 10% at the first renewal option, and 5% at each successive renewal option (second, third, and fourth).
| 52 |
Unfortunately, the market for tomatoes compressed and the tenant was unable to meet its financial obligations. As of December 31, 2022 the tenant has defaulted on the lease by not paying rent that was due and revenue recognition is currently being handled on a cash-basis but no rental income is expected as the tenant has ceased operations at the property. During 2022, the Trust recognized revenue of $193,000 related to a security deposit from the tenant. The Trust believes that it acquired the property at an attractive basis and that should create an opportunity to secure a new operator to put the facility back into operation for the cultivation of tomatoes.
The following table summarizes the preliminary allocation of the purchase consideration for the PW MillPro properties based on the relative fair values of the assets acquired:
| Greenhouse | Housing Facility | |||||||
| Land | $ | 344,000 | $ | 19,520 | ||||
| Assets subject to depreciation | ||||||||
| Improvements (Greenhouses/Processing Facilities | 8,794,445 | 283,399 | ||||||
| Total Assets Acquired | $ | 9,138,445 | $ | 302,919 | ||||
The Trust has established a depreciable life for the MillPro Facility of 20 years and has recognized depreciation expense of approximately $340,000 for the year ended December 31, 2022.
Revenue Concentration
The Trust’s revenue is highly concentrated. For the fiscal year ended 2022, Power REIT collected approximately 57% of its consolidated revenue from four properties. The tenants are NorthEast Kind Assets, LLC (“Sweet Dirt”), Fiore Management LLC (“Canndescent”), Norfolk Southern Railway and JAB Industries, Ltd (“JAB”), which represent 22%, 10%, 11% and 14% of consolidated revenue respectively. During the twelve months ended December 31, 2021, Power REIT collected approximately 48% of its consolidated revenue from four properties. The tenants are NorthEast Kind Assets, LLC (“Sweet Dirt”), Fiore Management LLC (“Canndescent”), Norfolk Southern Railway and Regulus Solar LLC which represented approximately 15%, 12%, 11% and 10% of consolidated revenue respectively.
Item 3. Legal Proceedings.
We are, from time to time, the subject of claims and suits arising out of matters related to our business. In general, litigation claims can be expensive, and time consuming to bring or defend against and could result in settlements or damages that could significantly affect financial results. It is not possible to predict the final resolution of the current litigation to which we are party to, and the impact of certain of these matters on our business, results of operations, and financial condition could be material. Regardless of the outcome, litigation has adversely impacted our business because of defense costs, diversion of management resources and other factors.
On August 11, 2021, our wholly owned subsidiary, PW CO CanRe MF LLC (“CanRe MF”), filed a breach of contract claim against PSP Management LLC (“PSP”) which is our tenant at a property (the “MF Property”) owned by CanRe MF in Ordway, CO pursuant to a lease (the “MF Lease”) in the District Court, Crowley County, Colorado, Case #2021CV30015. CanRe MF also named a principal owner individually as guarantor of the MF Lease in the litigation. PSP did not complete the construction of the MF Property in a timely manner as required by the MF Lease. CanRE MF is seeking damages related to cost over-runs and failure to pay rent as well as costs of collection and interest. PSP has failed to pay rent due in the amount of $87,841 per month since July 2021. On November 1, 2021, PSP agreed to turn over possession of the property to CanRe MF. CanRe MF is seeking to mitigate its damages by completing the construction and finding a replacement tenant for the MF Property. A portion of the property was re-leased during the Second quarter of 2022 to a new tenant – Elevate and Bloom LLC. Also, during the Second quarter 2022, CanRe MF entered into settlement agreements with one guarantor that was a named party in the litigation. Unfortunately, to date, the guarantor has not performed on his obligations related to the settlement agreement.
| 53 |
On January 15, 2022, Power REIT’s subsidiary, PW CanRe Cloud Nine LLC (“PW Cloud Nine”), filed for the eviction of its tenant Cloud Nine for failure to pay rent when due. On February 11, 2022 the court granted a Writ of Restitution for the eviction of Cloud Nine LLC. Cloud Nine LLC has appealed the eviction ruling. The appeal is still pending as of the date of this filing. The case is pending in Crowley County Colorado District Court (Case Number: 222cv30004). Cloud Nine has deposited $25,000 cash bond with the court and on April 29,2022 PW Cloud Nine LLC filed a motion to increase the bond amount to reflect the full amount of unpaid rent and continuing rent obligations of $83,275.15 per month. On September 16, 2022, PW Cloud Nine LLC filed an additional motion seeking to increase the bond amount to reflect the full amount of unpaid rent.
On April 1, 2022, Power REIT’s wholly owned subsidiary, PW CanRe Marengo LLC (“PW Marengo”), filed a Complaint, Petition for Writ of Mandamus and Jury Demand against the Township of Marengo, Michigan (the “Complaint”). The Complaint was filed in the United States District Court – Western District of Michigan – Southern Division and the Case Number is: 1:22-cv-00321. The Complaint is an action for equitable, declaratory and injunctive relief arising out of Township’s false promises, constitutional violations by the Township’s deprivation of Plaintiffs’ civil rights through its refusal and failure to comply with its own ordinances and state law as well as a common dispute resolution mechanism. On April 7, 2022, the Trust filed a Motion for expedited trial and on April 21, 2022, the Township of Marengo, Michigan filed a reply brief related thereto. On June 6, 2022, the Township of Marengo, Michigan filed its answer to the Complaint. On July 5, 2022 the court held a status conference which required the parties to participate in a mediation to occur within 30 days. On August 1, 2022, PW Marengo filed a Stipulation dismiss the Complaint, but the parties agreed to continue the court ordered mediation and extend the deadline for mediation while working to finalize an agreed upon mediator.
On June 30, 2022, PW Marengo, filed a Verified Complaint in Calhoun County Michigan, (the “Calhoun Complaint”) and the Case Number is 22-1760-AW. The Complaint was an action to compel the Township to allow PW Marengo to appear before the Marengo Township Zoning Board of Appeals (“ZBA”). On June 10, 2022, PW Marengo filed an application to the ZBA to secure an affirmation that, because the greenhouse property is zoned as Agricultural, it is exempt from requirements of seeking building permits and a Certificate of Occupancy. On June 24, 2022, two representatives of the Township indicated that they were rejecting the application to the ZBA because the property is zoned agricultural and exempt from requiring a Certificate of Occupancy and therefore there is no reason to hold the meeting. Unfortunately, when pressed, the representatives were unwilling to put this in writing which we believe would have been sufficient to resolve the requirements for the State of Michigan cannabis licensing. PW Marengo was seeking documentation that is necessary to secure cannabis licenses from the State of Michigan which has agreed to accept in the form of a simple two sentence statement from Marengo Township that because the property is zoned Agricultural it is exempt from requiring a Certificate of Occupancy.
After commencement of the litigation process, we ultimately secured the CO Letter from the Marengo Township Supervisor confirming that the property does not need a CO. The CO Letter is in the form that the CRA previously agreed to accept. Based on the receipt of the CO Letter, the CRA licensing process moved forward and on August 9, 2022, CRA performed a pre-licensure inspection and identified that no deficiencies existed. In addition to the CRA approval we received, we are required to secure the approval of the Michigan Bureau of Fire Services (“BFS”). The BFS process is currently underway but there is no certainty as to the timing to complete this process. Unfortunately, after receiving the CRA pre-approval for the property, the attorney for the Township sent an email to the CRA indicating the facility was not in compliance with the Township requirements. Based on this, we once again sought to convene the ZBA which occurred on September 7, 2022. Unfortunately, the ZBA did not vote on what was requested in the application but rather “denied a change of zoning” which was not sought. Accordingly, on September 27, 2022, PW Marengo filed a Claim of Appeal of the outcome of the ZBA in the Circuit Court for the County of Calhoun in the State of Michigan (Case Number 20222609AA). Despite having to withdraw the application to the CRA, we have been able to continue the process with the BFS. The process was fairly involved and required justifying the level of the hazards as reasonable for operation. On November 4, 2022, we received an approval of our plans from BFS which is subject to a final physical inspection which will take place once we are finalizing the license.
On October 17, 2022, the Calhoun Complaint (Case Number is 22-1760-AW) was amended in its entirety seeking equitable, declaratory and injunctive relief arising out of the Township’s false promises, and constitutional violations arising from the Township’s deprivation of Plaintiff’s civil rights through its refusal and failure to comply with state law and its own ordinances.
| 54 |
On October 24, 2022, PW Marengo submitted an application to the Marengo Township Construction Board of Appeals (“CBA”) as another potential path towards the resolution of the dispute. On November 21, 2022, representatives of Power REIT met with the Marengo Township Construction Board of Appeals which has agreed to allow the project to proceed as follows:
| - | The existing greenhouse portion of the facility was granted the following variances: |
| ◌ | A variance from the Energy Code requirements | |
| ◌ | A variance from fire suppression consistent with the conclusion of the Michigan Bureau of Fire Services | |
| ◌ | A variance related to egress requirements consistent with the conclusion of the Michigan Bureau of Fire Services |
| - | Building permits may be required for modifications to the structure but not for the pre-existing structure itself |
Based on the outcome of the CBA hearing, the project is positioned to move forward with securing state and local cannabis licensing. We are working on a strategy related to seeking the required permits for some work that has been completed or is in process after which we could receive a Certificate of Occupancy for cannabis cultivation purposes. We are also working on a strategy related to the overall path forward related to this project that may or may not include the cultivation of cannabis.
We continue to try to work with the Township to establish a path forward but will continue to pursue a parallel track in litigation including the potential for a court ordered mediation process.
On April 8, 2022, JKL2 Inc., Chelsey Joseph, Alan Kane and Jill Lamoureux (collectively the “JKL Parties”) filed a complaint in District Court, Crowley County Colorado (Case Number: 2022CV30009) against PW CO CanRe JKL LLC (“PW JKL”), Power REIT and David H. Lesser (the “Power REIT parties”) and Crowley County Builders, LLC and Dean Hiatt (the “CC Parties”). The JKL Parties are owners of JKL 2 Inc. and have provided personal guaranties of the lease between PW JKL, a wholly owned subsidiary of Power REIT, and JKL 2, Inc. The complaint is seeking a judgement against the Power REIT Parties for (i) fraudulent inducement and (ii) breach of duty of good faith and fair dealing and (iii) civil conspiracy and (iv) unjust enrichment. On May 2, 2022, PW CO CanRe JKL LLC commenced an eviction process against JKL2 Inc. for failure to pay rent when due and has filed counter-claims seeking damages for unpaid rent including against the guarantors of the lease. The Trust does not believe it has material exposure to the claims brought by the JKL Parties beyond the costs associated with the litigation.
Item 4. Mine Safety Disclosures.
Not Applicable.
PART II
Item 5. Market for Registrant’s Common Equity, Related Stockholder Matters and Issuer Purchases of Equity Securities.
Trading Market and Historical Prices
Our common shares of $0.001 par value are listed for trading on the NYSE American under the symbol “PW” and our shares of Series A Preferred Stock are listed for trading on the NYSE American under the symbol “PW. A”. As of March 31, 2023, there were approximately 385 registered holders of registrant’s common shares.
| 55 |
Registrar, Transfer Agent and Disbursing Agent
The transfer agent and registrar for our common shares is Broadridge Corporate Issuer Solutions, Inc.
The registrar, transfer agent and disbursing agent for dividends and other distributions in respect of our Series A Preferred Stock is Broadridge Corporate Issuer Solutions, Inc.
Stock Issued for Cash
During the twelve months ended December 31, 2022, we did not issue any securities.
In 2021, the Trust raised gross proceeds of approximately $36.7 million and issued an additional 1,383,394 common shares through a rights offering that closed on February 5, 2021. Offering expenses of $165,075 were incurred in connection with the offering and recorded as contra-equity netting against the proceeds of offering. Hudson Bay Partner, LP (“HBP”) which is 100% owned by David Lesser, is the Managing Member of PW RO Holdings LLC (“ROH”) which participated in the rights offering and acquired 132,074 shares. On December 31, 2021, ROH distributed 116,617 shares to investors in ROH and currently owns 15,458 shares. HBP is the Managing Member of PW RO Holdings 2 LLC (“ROH2”) which participated in the rights offering and acquired 155,000 shares. On October 8, 2021, ROH2 distributed 136,344 shares to an investor in ROH2 and currently owns 18,656 shares. HBP is the Managing Member of PW RO Holdings 3 LLC (“ROH3”) which participated in the rights offering and acquired 123,020 shares. On December 17, 2021, ROH3 distributed 108,610 shares to investors in ROH3 and currently owns 14,410 shares. HBP became a Co-Managing Member of 13310 LMR2A (“13310”) which participated in the rights offering and acquired 68,679 shares.
Increase in Authorized Preferred Stock
On January 7, 2021, the Trust filed Articles Supplementary with the State of Maryland to classify an additional 1,500,000 unissued shares of beneficial interest, par value $0.001 per share, 7.75% Series A Preferred Stock, such that the Trust shall now have authorized an aggregate of 1,675,000 shares of Series A Preferred Stock, all of which shall constitute a single series of Series A Preferred Stock. On February 3, 2021, as part of the closing for the Canndescent acquisition, the Trust issued 192,308 shares of Power REIT’s Series A Preferred Stock with a fair value of $5,000,008 less $2,205 of costs.
Distributions
U.S. federal income tax law generally requires that a REIT distribute annually to its shareholders at least 90% of its REIT taxable income, without regard to any deduction for dividends paid and excluding net capital gains, and pay tax at regular corporate rates on any taxable income that it does not distribute. As of December 31, 2021, our last tax return completed to date, we have a net operating loss of $24.8 million which reduces our taxable net income, thereby reducing the amount we are required to distribute to our shareholders as dividends, until such Net Operating Losses are exhausted.
The timing and frequency of our distributions are authorized and declared by our Board of Trustees based upon a number of factors, including:
| ● | our funds from operations; | |
| ● | our debt service requirements; | |
| ● | our taxable income, combined with the annual distribution requirements necessary to maintain REIT qualification; | |
| ● | tax loss carryforwards | |
| ● | requirements of Maryland law; | |
| ● | our overall financial condition; and | |
| ● | other factors deemed relevant by our Board of Trustees. |
Any distributions that we make will be at the discretion of our Board of Trustees, and there can be no assurance that dividends will be paid in any particular period or at any particular level, or sustained in future periods based on past timing of payments and payments levels. Dividends on our Series A Preferred Stock are cumulative and must be paid in full and on a current basis in order for the Trust to pay dividends on it common shares.
| 56 |
Issuer Purchases of Equity Securities
On January 19, 2017, the board of trustees approved a stock repurchase program of up to $750,000 and which is approved for both common shares and preferred shares of the Trust. Purchases made pursuant to the stock repurchase program will be made in the open market, in privately negotiated transactions, or pursuant to any trading plan that may be adopted in accordance with Rule 10b-18 of the Exchange Act. The authorization of the stock repurchase program does not obligate the Trust to acquire any particular amount of common or preferred stock. The timing, manner, price and amount of any repurchases will be determined by the Trust in its discretion and will be subject to economic and market conditions, stock price, applicable legal requirements and other factors. The stock repurchase program may be suspended or discontinued by us at any time and without prior notice.
As of December 31, 2022, the Company has not repurchased any shares of stock under the stock repurchase program.
Sales of Unregistered Equity Securities
There were no unregistered sales of equity securities by us during the year ended December 31, 2022 or 2021 other than the issuance of 192,308 shares of Power REIT’s Series A Preferred Stock on February 3, 2021, as part of the closing for the Canndescent acquisition that were disclosed in Power REIT’s Current report on Form 8-K filed with the SEC on February 4, 2021. The shares were issued in a transaction exempt from registration under the Securities Act in reliance on Section 4(a)(2) thereof. The entities receiving the shares represented that they each were an “accredited investor,” as defined in Regulation D, and were acquiring the securities described herein for investment only and not with a view towards, or for resale in connection with, the public sale or distribution thereof.
Securities Authorized for Issuance Under Equity Compensation Plans
Power REIT’s 2020 Equity Incentive Plan, which superseded the 2012 Equity Incentive Plan, was adopted by the Board on May 27, 2020 and approved by shareholders on June 24, 2020. It provides for the grant of the following awards: (i) Incentive Stock Options; (ii) Nonstatutory Stock Options; (iii) SARs; (iv) Restricted Stock Awards; (v) RSU Awards; (vi) Performance Awards; and (vii) Other Awards. The Plan’s purpose is to secure and retain the services of Employees, Directors and Consultants, to provide incentives for such persons to exert maximum efforts for the success of the Trust and to provide a means by which such persons may be given an opportunity to benefit from increases in value of the common shares through the granting of awards.
The following table provides information regarding our equity compensation plans as of December 31, 2022:
Number of securities to be issued upon exercise of outstanding options, warrants and rights | Weighted average exercise price of outstanding options, warrants and rights | Number of securities remaining available for future issuance under Plan (excluding securities in first column) | ||||||||||
| Equity compensation plans approved by security holders | 205,000 | 13.44 | 150,917 | |||||||||
| Equity compensation plans not approved by security holders | n/a | n/a | n/a | |||||||||
| Total | 205,000 | 13.44 | 150,917 | |||||||||
Performance Graph
We are a smaller reporting company as defined by Rule 12b-2 of the Exchange Act and are not required to provide the information required under this item.
Item 6. [Reserved]
| 57 |
Item 7. Management’s Discussion and Analysis of Financial Condition and Results of Operations.
The following discussion and analysis is based on, and should be read in conjunction with, the Consolidated and Combined Consolidated Financial Statements and the related notes thereto of the Trust as of and for the years ended December 31, 2022 and December 31, 2021.
We are an internally managed real estate investment trust (“REIT”) that owns a portfolio of real estate assets related to transportation, energy infrastructure and Controlled Environment Agriculture (“CEA”) in the United States. In 2019, we expanded the focus of our real estate activities to include CEA properties in the form of greenhouses in the United States. CEA is an innovative method of growing plants that involves creating optimized growing environments for a given crop indoors. Power REIT is focused on CEA in the form of a greenhouse which use approximately 70% less energy than indoor growing, 95% less water usage than outdoor growing, and does not have any agricultural runoff of fertilizers or pesticides. We believe greenhouse cultivation represents a sustainable solution from both a business and environmental perspective. Certain of our greenhouse properties are operated for the cultivation of cannabis by state-licensed operators. During 2022, we acquired a greenhouse focused on the cultivation of tomatoes. We typically enter into long-term “triple net” leases where our tenants are responsible for all costs related to the property, including insurance, taxes and maintenance.
As of December 31, 2022, the Trust’s assets consisted of a total of approximately 112 miles of railroad infrastructure plus branch lines and related real estate, approximately 601 acres of fee simple land leased to seven utility scale solar power generating projects with an aggregate generating capacity of approximately 108 Megawatts (“MW”), and approximately 263 acres of land with 2,211,000 square feet of existing or under construction greenhouse/processing space.
On March 31, 2022, Power REIT completed its first acquisition with the focus on the cultivation of food crops, through a newly formed wholly owned subsidiary, PW MillPro NE LLC, (“PW MillPro”), and acquired a 1,121,513 square foot greenhouse cultivation facility (the “MillPro Facility”) on an approximately 86-acre property and a separate approximately 4.88-acre property with a 21-room employee housing building (the “Housing Facility”) for $9,350,000 and closing costs of approximately $91,000 located in O’Neill, Nebraska. The MillPro property is configured for the cultivation of tomatoes and during 2022 grew a preliminary crop. Unfortunately, the market for tomatoes compressed and the tenant was unable to meet its financial obligations. We remain optimistic that we acquired this property at an attractive basis and that a new tenant can be secured to put the facility back into operation in the future.
Our primary objective is to maximize the long-term value of the Trust for our shareholders. To that end, our business goals are to obtain the best possible rental income at our properties in order to maximize our cash flows, net operating income, funds from operations, funds available for distribution to shareholders and other operating measures and results, and ultimately to maximize the values of our properties.
To achieve this primary goal, we have developed a business strategy focused on increasing the values of our properties, and ultimately of the Trust, which includes:
● Raising capital by monetizing the embedded value in our portfolio to enhance our liquidity position and, as appropriate reducing debt levels to strengthen our balance sheet;
● Selling off non-core properties and underperforming assets;
● Seeking to re-lease properties that are vacant or have non-performing tenants
● Raising the overall level of quality of our portfolio and of individual properties in our portfolio;
● Improving the operating results of our properties; and
●Taking steps to position the Company for future growth opportunities.
Improving Our Balance Sheet by Reducing Debt and Leverage; Maintaining Liquidity
| 58 |
Leverage
We continue to seek ways to reduce our leverage by improving our operating performance and through a variety of other means available to us. These means might include selling properties, raising capital or through other actions.
Liquidity
As of December 31, 2022, our consolidated balance sheet reflected $2.85 million (after taking out $1million restricted cash) in cash and cash equivalents. We believe that this amount and future net cash provided by operations, property sales, and other sources of capital, should provide sufficient liquidity to meet our liquidity requirements in the short term, including for one year from the filing of this Annual Report.
Capital Recycling
In the later part of 2022, we commenced property reviews to establish a plan for the portfolio and, if appropriate, will seek to dispose of properties that we do not believe meet financial and strategic criteria given economic, market and other circumstances. Disposing of these properties can enable us to redeploy our capital to other uses, such as to repay debt, to reinvest in other real estate assets and development and redevelopment projects, and for other corporate purposes. Along these lines, in early 2023 we completed sales of assets for total gross proceeds of $2.5 million (See Subsequent Events). We also have several properties that we are marketing for sale and/or lease which have been classified as “Assets Held for Sale.”
Improving Our Portfolio
We are currently seeking to refine our property holdings by selling properties and/or re-leasing them in an effort to improve the overall performance going forward.
Taking Steps to Position the Company for Future Growth Opportunities
We are taking steps designed to position the Trust to create shareholder value. In connection therewith, we have implemented processes designed to ensure strong internal discipline in the use, harvesting and recycling of our capital, and these processes will be applied in connection with seeking to reposition properties.
We may continue to seek to acquire, in an opportunistic, selective and disciplined manner, properties that have operating metrics that are better than or equal to our existing portfolio averages, and that we believe have strong potential for increased cash flows and appreciation in value. Taking advantage of any acquisition opportunities would likely involve some use of debt or equity capital. We will pursue transactions that we expect can meet the financial and strategic criteria we apply, given economic, market and other circumstances. In addition, we are exploring the potential to use our existing corporate structure for strategic transactions including potentially merging assets or companies with the Trust.
Results of Operations
Results of Operations for the Year ended December 31, 2022 as compared to the year ended December 31, 2021
Our total revenue for the fiscal years 2022 and 2021 was $8,517,720 and $8,457,914 respectively. Net loss attributed to common shares for the fiscal year 2022 was $14,906,310 compared to net income attributed to common shares of $4,491,656 for 2021. The difference between our 2022 and 2021 consolidated results was principally attributable to an impairment expense in the amount of $16,739,040 related to the challenges within the cannabis cultivation industry and estimating a reduction of property values within our portfolio. Rental income increased $210,311 as a result of converting rent recognition on defaulted leases from a straight line to a cash basis which was offset with decrease in rental income from related parties of $143,135. Other income decreased by $7,370, depreciation expenses increased by $638,439, amortization expense decreased by $27,929 and interest expense increased in the amount of $618,100. The increase in general and administrative expense of $638,021 was primarily due to an increase in payroll, audit and tax, and legal expenses. For the fourth quarter, 2022, we started to incur property maintenance costs including property tax accruals due to the tenants defaulting on leases and ceasing operations at our properties which totaled $878,020.
Our expenses, other than dividend payments on our Series A Preferred Stock, are for general and administrative (“G&A”) expenses, which consist principally of insurance, legal and other professional fees, consultant fees, NYSE American listing fees, shareholder service company fees and auditing costs as well as property related expenses that are not covered by tenants.
| 59 |
During 2022, revenue has been concentrated from certain tenants. For the fiscal year ended 2022, Power REIT collected approximately 57% of its consolidated revenue from four properties. The tenants are NorthEast Kind Assets, LLC (“Sweet Dirt”), Fiore Management LLC (“Canndescent”), Norfolk Southern Railway and JAB Industries, Ltd (“JAB”), which represent 22%, 10%, 11% and 14% of consolidated revenue respectively. During the twelve months ended December 31, 2021, Power REIT collected approximately 48% of its consolidated revenue from four properties. The tenants are NorthEast Kind Assets, LLC (“Sweet Dirt”), Fiore Management LLC (“Canndescent”), Norfolk Southern Railway and Regulus Solar LLC which represented approximately 15%, 12%, 11% and 10% of consolidated revenue respectively.
Liquidity and Capital Resources
To meet our working capital and longer-term capital needs, we rely on cash provided by our operating activities, proceeds received from the issuance of equity securities, proceeds received from borrowings, which may be secured by liens on assets as well as proceeds from the sale of assets.
During 2021, we raised gross proceeds of approximately $36.7 million in proceeds from a non-dilutive Rights Offering of our common shares and entered into a debt financing agreement, as described below:
| ● | On February 5, 2021, we closed our Rights Offering and raised gross proceeds of $36,659,941 by issuing 1,383,394 common shares at the subscription price of $26.50, pursuant to the exercise of rights issued to the holders of our common shares of record on December 28, 2020. |
On December 21, 2021, a wholly owned subsidiary of Power REIT entered into a Debt Facility (the “Debt Facility”) with initial availability of $20 million. On March 13, 2023 we entered into a modification of the terms of the Debt Facility which is summarized as follows:
| - | The total commitment is reduced from $20 million to $16 million. | |
| - | The interest rate is changed to the greater of: (i) 1% above the Prime rate and (ii) 8.75%. | |
| - | Monthly payments on the Debt Facility will be interest only until maturity. | |
| - | A portion of the proceeds from the sale of assets within the Borrowing Base for the Debt Facility will be required to pay the outstanding loan amount. | |
| - | The maturity date of the Debt Facility is changed to December 21, 2025. | |
| - | The Debt Service Coverage ratio will be 1.50 to 1.00 and the test will be performed on an annual basis and is eliminated until the calendar year 2024. | |
| - | The definition of assets included in the Borrowing Base for the Debt Facility no longer eliminates assets where tenants are in default for failure to make timely rent payments. | |
| - | An agreed upon minimum liquidity amount shall be maintained. | |
| - | A $160,000 fee will be charged by the bank for the modification. |
On January 6, 2023, we closed on the sale of an unencumbered portfolio of solar ground leases for gross proceeds of $2.5 million (See Subsequent Events).
Cash Flows
Our cash and cash equivalents and restricted cash totaled $3,847,871 as of December 31, 2022, an increase of $676,570 from December 31, 2021. During the year ended December 31, 2022, the primary use of cash was for working capital requirements and investment activities which was offset by proceeds from a new long term debt facility.
During the year ended December 31, 2022, our net cash generated by operating activities was $6,840,237. During the year ended December 31, 2021, the Trust’s net cash generated by operating activities was $8,000,559. The difference was due to the decrease in net income generated by tenants defaulting on leases.
| 60 |
During the year ended December 31, 2022, our net cash used in investing activities was $20,955,110. During the year ended December 31, 2021, the Trust’s net cash used in investing activities was $42,097,290. The difference was due to a decrease in the amount of acquisitions the Trust made in 2022 compared to 2021.
During the year ended December 31, 2022, our net cash generated in financing activities was $14,791,443 which included $16,000,000 of proceeds from a new debt facility, payments on long-term debt of $674,979, payment of debt issuance costs of $43,958 and payments for dividend payments to the holders of our Series A Preferred Stock of $489,620. During the year ended December 31, 2021, the Trust’s net cash used in financing activities was $31,666,206.
With the cash available as of December 31, 2022 and the sale and potential sale of certain assets, we believe these resources will be sufficient to fund our operations and commitments. Our cash outlays, other than acquisitions, property improvements, dividend payments and interest expense, are for general and administrative (“G&A”) expenses, which consist principally of professional fees, consultant fees, NYSE American listing fees, insurance, shareholder service company fees and auditing costs as well as property related expenses that are not covered by tenants.
To meet our working capital and longer-term capital needs, we rely on cash provided by our operating activities, proceeds received from the issuance of equity securities, proceeds received from borrowings, which may be secured by liens on assets as well as proceeds from the sale of assets. Based on our leases in place as of December 31, 2022, we anticipate generating approximately $1,800,506 in cash rent excluding assets held for sale and approximately $8,500,000 in sales of at least two properties, however there can be no assurance that the properties will be sold or if sold that they will be at favorable prices. At December 31, 2022, we owed debt in the principal amount of $39,100,104, which has debt service due of $1,168,819 over the next twelve months. We anticipate that our cash from operations and property sales should be sufficient to support our operations and our debt service obligations; To the extent we need to raise additional capital to meet our obligations, there can be no assurance that financing will be available when needed on favorable terms.
Preferred Stock
During 2014, the Trust expanded its equity financing activities by offering a series of preferred shares to the public. The Series A Preferred Stock ranks, as to dividend rights and rights upon liquidation, dissolution or winding up, senior to the Trust’s common shares. Voting rights for holders of Series A Preferred Stock exist only with respect to amendments to the Trust’s charter that materially and adversely affect the terms of the Series A Preferred Stock, the authorization or issuance of equity securities that are senior to the Series A Preferred Stock and, if the Trust fails to pay dividends on the Series A Preferred Stock for six or more quarterly periods (whether or not consecutive), the election of two additional trustees to our Board of Trustees. The Trust had previously closed on the sale of approximately $3,492,000 of its Series A $25 Par Value Preferred Stock pursuant to a public offering prospectus supplement dated January 23, 2014.
On January 7, 2021, the Trust filed Articles Supplementary with the State of Maryland to classify an additional 1,500,000 unissued shares of beneficial interest, par value $0.001 per share, 7.75% Series A Preferred Stock, such that the Trust shall now have authorized an aggregate of 1,675,000 shares of Series A Preferred Stock, all of which shall constitute a single series of Series A Preferred Stock.
On February 3, 2021, as part of the closing for the Canndescent acquisition, the Trust issued 192,308 shares of Power REIT’s Series A Preferred Stock with a fair value of $5,000,008 less $2,205 of costs.
The Series A Preferred Shares have no stated maturity, are not subject to any sinking fund or mandatory redemption and will remain outstanding indefinitely unless we redeem or otherwise repurchase them or they are converted.
Preferred Dividend Arrearages
As of December 31, 2022, the Trust has 336,944 aggregate outstanding shares of Series A Preferred Stock of (par value $25.00 per share). During the fourth quarter of 2022, the Trust did not declare a dividend on its Series A Preferred Stock. Dividends on the Series A Preferred Shares are cumulative and therefore will continue to accrue at an annual rate of $0.4844 per share per quarter. As of December 31, 2022, the cumulative amount of unpaid dividends on our issued and outstanding Series A Preferred Shares totaled approximately $163,000 or $0.4844 per share.
| 61 |
Borrowings
On December 31, 2012, as part of the Salisbury land acquisition, PWSS assumed existing municipal financing (“Municipal Debt”). The Municipal Debt has approximately 10 years remaining. The Municipal Debt has a simple interest rate of 5.0% that is paid annually, due on February 1 of each year. The balance of the Municipal Debt as of December 31, 2022 was approximately $58,000.
In July 2013, PWSS borrowed $750,000 from a regional bank (the “PWSS Term Loan”). The PWSS Term Loan carries a fixed interest rate of 5.0% for a term of 10 years and amortizes based on a 20-year principal amortization schedule. The loan is secured by PWSS’ real estate assets and a parent guarantee from the Trust. The balance of the PWSS Term Loan as of December 31, 2022 was approximately $490,000 (net of approximately $1,400 of capitalized debt costs).
On November 6, 2015, PWRS entered into a loan agreement (the “2015 PWRS Loan Agreement”) with a lender for $10,150,000 (the “2015 PWRS Loan”). The 2015 PWRS Loan is secured by land and intangibles owned by PWRS. PWRS issued a note to the benefit of the lender dated November 6, 2015 with a maturity date of October 14, 2034 and a 4.34% interest rate. The balance of the PWRS Bonds as of December 31, 2022 was approximately $7,393,000 (net of approximately $258,000 of capitalized debt costs).
On November 25, 2019, Power REIT, through a newly formed subsidiary, PW PWV Holdings LLC (“PW PWV”), entered into a loan agreement (the “PW PWV Loan Agreement”) with a certain lender for $15,500,000 (the “PW PWV Loan”). The PW PWV Loan is secured by pledge of PW PWV’s equity interest in P&WV, its interest in the Railroad Lease and a security interest in a deposit account (the “Deposit Account”) pursuant to a Deposit Account Control Agreement dated November 25, 2019 into which the P&WV rental proceeds are deposited. Pursuant to the Deposit Account Control Agreement, P&WV has instructed its bank to transfer all monies deposited in the Deposit Account to the escrow agent as a dividend/distribution payment pursuant to the terms of the PW PWV Loan Agreement. The PW PWV Loan is evidenced by a note issued by PW PWV to the benefit of the lender for $15,500,000, with a fixed interest rate of 4.62% and fully amortizes over the life of the financing which matures in 2054 (35 years). The balance of the loan as of December 31, 2022 was $14,615,000 (net of approximately $285,000 of capitalized debt costs).
On December 21, 2021, Power REIT entered into a Debt Facility with initial availability of $20 million. The facility is non-recourse to Power REIT and is structured without initial collateral but has springing liens to provide security against a significant number of Power REIT CEA portfolio properties in the event of default. Debt issuance expenses of approximately $275,000 were capitalized at the origination of the loan and amortization of approximately $53,000 has been recognized during the year ended December 31, 2022. As of December 31, 2022, $16,000,000 has been drawn against this Debt Facility and is outstanding compared to $0 outstanding at December 31, 2021.
Effective October 28, 2022, the terms of the Debt Facility were amended such that the amortization period was extended from 5 years to 10 years for the calculation of debt service coverage ratio and a 6-month debt service payment reserve requirement was established.
On March 13, 2023 the terms of the Debt Facility were amended which is summarized as follows:
| - | The total commitment is reduced from $20 million to $16 million. | |
| - | The interest rate is changed to the greater of: (i) 1% above the Prime rate and (ii) 8.75%. | |
| - | Monthly payments on the Debt Facility will be interest only until maturity. | |
| - | A portion of the proceeds from the sale of assets within the Borrowing Base for the Debt Facility will be required to pay the outstanding loan amount. | |
| - | The maturity date of the Debt Facility is changed to December 21, 2025. | |
| - | The Debt Service Coverage ratio will be 1.50 to 1.00 and the test will be performed on an annual basis and is eliminated until the calendar year 2024. | |
| - | The definition of assets included in the Borrowing Base for the Debt Facility no longer eliminates assets where tenants are in default for failure to make timely rent payments. | |
| - | An agreed upon minimum liquidity amount shall be maintained. | |
| - | A $160,000 fee will be charged by the bank for the modification. |
| 62 |
The amount of principal payments remaining on Power REIT’s long-term debt as of December 31, 2022 is as follows:
| Total Debt | ||||
| 2023 | 1,168,819 | |||
| 2024 | 715,777 | |||
| 2025 | 16,755,634 | |||
| 2026 | 797,628 | |||
| 2027 | 841,452 | |||
| Thereafter | 18,820,794 | |||
| Long term debt | $ | 39,100,104 | ||
Critical Accounting Estimates
Critical accounting policies are those that require the application of management’s most difficult, subjective, or complex judgments, often because of the need to make estimates about the effect of matters that are inherently uncertain and that might change in subsequent periods. In preparing the consolidated financial statements, management has made estimates and assumptions that affect the reported amounts of assets and liabilities at the date of the consolidated financial statements, and the reported amounts of revenue and expenses during the reporting periods. In preparing the consolidated financial statements, management has utilized available information, including our past history, industry standards and the current economic environment, among other factors, in forming its estimates and judgments, giving due consideration to materiality. Management has also considered events and changes in property, market and economic conditions, estimated future cash flows from property operations and the risk of loss on specific accounts or amounts in determining its estimates and judgments. Actual results may differ from these estimates.
The preparation of financial statements in accordance with generally accepted accounting principles requires management to make significant judgments and estimates to develop certain amounts reflected and disclosed. In many cases, there are alternative policies or estimation techniques that could be used. We regularly review the application of our accounting policies and evaluate the appropriateness of the estimates that are required to be made in order to prepare our consolidated financial statements. Typically, estimates may require adjustments from time to time based on, among other things, changing circumstances and new or better information.
The accounting policies that we consider to be our “critical accounting policies” are those that we believe are either the most judgmental or involve the selection or application of alternative accounting policies, and that in each case are material to our consolidated financial statements. We believe that our revenue recognition policies meet these criteria. These policies are as follows:
Asset Impairment
Real estate investments and related intangible assets are reviewed for impairment whenever events or changes in circumstances indicate that the carrying amount of the property might not be recoverable, which is referred to as a “triggering event.” A property to be held and used is considered impaired only if management’s estimate of the aggregate future cash flows, less estimated capital expenditures, to be generated by the property, undiscounted and without interest charges, are less than the carrying value of the property. This estimate takes into consideration factors such as expected future operating income, trends and prospects, as well as the effects of demand, competition and other factors.
If there is a triggering event in relation to a property to be held and used, we will estimate the aggregate future cash flows, less estimated capital expenditures, to be generated by the property, undiscounted and without interest charges. In addition, this estimate may consider a probability weighted cash flow estimation approach when alternative courses of action to recover the carrying amount of a long-lived asset are under consideration or when a range of possible values is estimated.
The determination of undiscounted cash flows requires significant estimates by management, including the expected course of action at the balance sheet date that would lead to such cash flows. Subsequent changes in estimated undiscounted cash flows arising from changes in the anticipated action to be taken with respect to the property could impact the determination of whether an impairment exists and whether the effects could materially affect our net income. To the extent estimated undiscounted cash flows are less than the carrying value of the property, the loss will be measured as the excess of the carrying amount of the property over the estimated fair value of the property.
Assessment of our ability to recover certain lease related costs must be made when we have a reason to believe that the tenant might not be able to perform under the terms of the lease as originally expected. This requires us to make estimates as to the recoverability of such costs.
In 2022, we recorded approximately $16.7 million in non-cash impairment charges. We did not record any noncash impairment charges on our long-lived assets in 2021. Any decline in the estimated fair values of our assets could result in impairment charges in the future. It is possible that such impairments, if required, could be material.
| 63 |
For further information, see Note 2 to the consolidated financial statements appearing following Item 16 of this document, which is incorporated herein by reference.
Funds From Operations – Non-GAAP Financial Measures
We assess and measure our overall operating results based upon an industry performance measure referred to as Core Funds From Operations (“Core FFO”) which management believes is a useful indicator of our operating performance. This Annual Report contains supplemental financial measures that are not calculated pursuant to U.S. GAAP, including the measure identified by us as Core FFO. The following is a definition of this measure, an explanation as to why we present it and, at the end of this section, a reconciliation of Core FFO to the most directly comparable GAAP financial measure. Core FFO is a non-GAAP financial measure and should not be substituted for net income.
Core FFO: Management believes that Core FFO is a useful supplemental measure of the Trust’s operating performance. Management believes that alternative measures of performance, such as net income computed under GAAP, or Funds From Operations computed in accordance with the definition used by the National Association of Real Estate Investment Trusts (“NAREIT”), include certain financial items that are not indicative of the results provided by the Trust’s asset portfolio and inappropriately affect the comparability of the Trust’s period-over-period performance. These items include non-recurring expenses, such as those incurred in connection with litigation, one-time upfront acquisition expenses that are not capitalized under ASC-805 and certain non-cash expenses, including stock-based compensation expense amortization and certain up front financing costs. FFO does not include gains and losses on sales of operating real estate assets or impairment write downs of depreciable real estate, which are included in the determination of net loss in accordance with GAAP. Accordingly, FFO is not a comprehensive measure of our operating cash flows. Therefore, management uses Core FFO and defines it as net income excluding such items. Management believes that, for the foregoing reasons, these adjustments to net income are appropriate. The Trust believes that Core FFO is a useful supplemental measure for the investing community to employ, including when comparing the Trust to other REITs that disclose similarly adjusted FFO figures, and when analyzing changes in the Trust’s performance over time. Readers are cautioned that other REITs may use different adjustments to their GAAP financial measures than we do, and that as a result, the Trust’s Core FFO may not be comparable to the FFO measures used by other REITs or to other non-GAAP or GAAP financial measures used by REITs or other companies.
| 64 |
CORE FUNDS FROM OPERATIONS (FFO)
| Years ended December 31, | ||||||||
| 2022 | 2021 | |||||||
| Revenue | $ | 8,517,720 | $ | 8,547,914 | ||||
| Net Income (Loss) | $ | (14,253,483 | ) | $ | 5,144,490 | |||
| Stock-Based Compensation | 682,259 | 382,328 | ||||||
| Interest Expense - Amortization of Debt Costs | 87,430 | 35,106 | ||||||
| Amortization of Intangible Lease Asset | 371,804 | 399,733 | ||||||
| Amortization of Intangible Lease Liability | (29,776 | ) | (35,951 | ) | ||||
| Depreciation on Land Improvements | 1,505,470 | 867,031 | ||||||
| Impairment Expense | 16,739,040 | - | ||||||
| Core FFO Available to Preferred and Common Stock | 5,102,744 | 6,792,737 | ||||||
| Preferred Stock Dividends | (652,827 | ) | (652,834 | ) | ||||
| Core FFO Available to Common Shares | $ | 4,449,917 | $ | 6,139,903 | ||||
| Weighted Average Shares Outstanding (basic) | 3,377,676 | 3,178,215 | ||||||
| Core FFO per Common Share | 1.32 | 1.93 | ||||||
Item 7A. Quantitative and Qualitative Disclosures about Market Risk.
Not applicable.
Item 8. Financial Statements and Supplementary Data.
This information appears following Item 15 of this document and is incorporated herein by reference.
Item 9. Changes in and Disagreements with Accountants on Accounting and Financial Disclosure.
None
Item 9A. Controls and Procedures.
Evaluation of Disclosure Controls and Procedures
Management is responsible for establishing and maintaining adequate disclosure controls and procedures (as defined in Rules 13a- 15(e) of the Exchange Act) that are designed to ensure that the information required to be disclosed by a company in the reports that it files or submits under the Exchange Act is recorded, processed, summarized and reported, within the time periods specified in the SEC’s rules and forms, and that such information is accumulated and communicated to our management as appropriate, to allow timely decisions regarding required disclosure.
Our management assessed the effectiveness of the design and operation of our disclosure controls and procedures. Based on our evaluation, we believe that our disclosure controls and procedures as of December 31, 2022 were effective. Management and the Audit Committee believe that that they have established appropriate mechanisms for oversight of the Trust’s financial affairs.
| 65 |
Changes in Internal Control over Financial Reporting
Power REIT maintains a system of internal accounting controls that is designed to provide reasonable assurance that its books and records accurately reflect its transactions and that its policies and procedures are followed. There have been no material changes in our internal control during the quarter ended December 31, 2022 or thereafter through the date of filing of this document that have materially affected, or are reasonably likely to materially affect, such controls.
Management’s Annual Report on Internal Control over Financial Reporting
The management of Power REIT is responsible for establishing and maintaining adequate internal control over financial reporting. The Registrant’s internal control system was designed to provide reasonable assurance to management and the trustees regarding the reliability of financial reporting and the preparation of financial statements for external purposes in accordance with generally accepted accounting principles.
All internal control systems, no matter how well designed, have inherent limitations. Even those systems determined to be effective can provide only reasonable assurance with respect to financial statement presentation and preparation. Further, because of changes in conditions, the effectiveness of internal control may vary over time.
Management conducted an evaluation of the effectiveness of the Registrant’s internal control over financial reporting based on the framework in the 2013 Internal Control - Integrated Framework issued by the Committee of Sponsoring Organizations of the Treadway Commission. Based on this evaluation, management concluded that the Trust’s internal control over financial reporting was effective as of December 31, 2022.
This Annual Report does not include an attestation report of the Trust’s independent registered public accounting firm regarding internal control over financial reporting. Management’s report was not subject to attestation by the Trust’s registered public accounting firm to pursuant Section 989G of the Dodd-Frank Wall Street and Consumer Protection Act and Section 404(c) of the Sarbanes-Oxley Act of 2002, as adopted and amended by the SEC, which provides that Section 404(b) of the Sarbanes-Oxley Act is not applicable with respect to any audit report prepared for an issuer that is neither an accelerated filer nor a large accelerated filer as defined in Rule 12b-2 under the Exchange Act. Pursuant to Rule 12b-2 the Trust is a smaller reporting company and not subject to the internal control over financial reporting attestation requirements by the Trust’s registered independent public accounting firm.
Item 9B. Other Information.
None
Item 9C. Disclosure Regarding Foreign Jurisdictions that Prevent Inspections.
Not Applicable.
PART III
Item 10. Directors, Executive Officers and Corporate Governance.
BOARD OF TRUSTEES AND EXECUTIVE OFFICERS OF THE TRUST
The following table sets forth information concerning our trustees and executive officers, including their ages as of December 31, 2022. There are no family relationships among any of our trustees or executive officers.
| Name | Age | Trustee Since |
Trust Position | |||
David H. Lesser |
57 |
2009* |
Chairman of Board of Trustee, Chief Executive Officer, Chief Financial Officer, Secretary | |||
| Susan P. Hollander | 54 | 2020 | Chief Accounting Officer | |||
| Virgil E. Wenger | 92 | 1991* | Trustee Chairman of Audit Committee Member of Special Committee – Related Party Transactions | |||
| William S. Susman | 59 | 2010* | Trustee Chairman of Compensation Committee Chairman of Nominating Committee Chairman of Special Committee – Related Party Transactions | |||
| Patrick R. Haynes, III | 39 | 2011* | Trustee Member of Nominating Committee Member of Compensation Committee Member of Special Committee – Related Party Transactions | |||
| Dionisio J. D’Aguilar | 58 | 2022 | Trustee Member of Nominating Committee Member of Audit Committee Member of Special Committee – Related Party Transactions |
| * | Trustees of Power REIT since December 2011 and are and have been trustees of Pittsburgh & Virginia Railroad, a wholly owned subsidiary of Power REIT, since the dates listed in the table above. |
David H. Lesser has over 35 years of experience in real estate, including substantial experience creating shareholder value in REITs. Mr. Lesser is currently, and has been for more than the past 25 years, President of Hudson Bay Partners, LP (“HBP”), an investment firm focused on real estate, real estate-related situations and alternative energy. Since October 2013, Mr. Lesser has served as Chairman, CEO and CFO of Millennium Sustainable Ventures Corp., formerly Millennium Investment and Acquisition Company (ticker: MILC). Mr. Lesser is co-founder and CEO of IntelliStay Hospitality Management, LLC a sponsor of investments in hotels. Mr. Lesser has previously held leadership roles with public REITs, having served as a Senior Vice President of Crescent Real Estate Equities and as a Trustee of Keystone Property Trust. Prior to his time at Crescent, Mr. Lesser was a Director of Investment Banking at Merrill Lynch & Co. within the real estate finance group.
| 66 |
Since 1995, Mr. Lesser has, through HBP, invested in numerous real estate and alternative energy transactions, including a reverse merger transaction in 1997 that led to the formation of Keystone Property Trust (NYSE: KTR) (“Keystone”). Mr. Lesser, as president of HBP, led an investor group and structured a reverse merger transaction with American Real Estate Investment Corporation (AMEX: REA) to ultimately form Keystone. The transaction involved an investment of $30 million of cash, the merger of a property management company and the acquisition of a family-owned portfolio of industrial properties for ownership in the REIT. In addition to initial structuring and equity investment by HBP, Mr. Lesser served on Keystone’s board of trustees until June 2000. Keystone was acquired by Prologis (NYSE: PLD) in 2004 for a total enterprise value of $1.4 billion, delivering a compound annual shareholder return of 16.5% from the initial transaction.
HBP currently owns Intelligen Power Systems, LLC (“IPS”) which is an alternative energy business focused on the manufacturing of cogeneration equipment and the development of distributed energy related to cogeneration, wind, solar and biofuel. HBP acquired IPS through the bankruptcy reorganization of California-based Coast Intelligen (“Coast”), which was acquired as a portfolio company by an affiliate of Mr. Lesser’s in 2001. As a consequence of misdeeds by Coast’s former owners and management team, which did not involve Mr. Lesser, Coast was reorganized through a Chapter 11 bankruptcy filing, the ultimate result of which was (i) Coast winding down its operations; and (ii) IPS, which was a subsidiary of Coast, successfully emerging from the reorganization. IPS continues to operate today with a focused business plan providing cogeneration and other energy solutions to owners of real estate properties.
Mr. Lesser holds an M.B.A. from Cornell University and a B.S. in Applied Management and Economics from Cornell University.
Mr. Lesser has been Chairman of Power REIT’s Board of Trustees, our Chief Executive Officer since December 2011, and our Chief Financial Officer, Secretary and Treasurer since February 2014. Mr. Lesser has been a trustee of Pittsburgh & West Virginia Railroad, a wholly owned subsidiary of Power REIT (“P&WV”), from 2009 to the present, Chairman of P&WV’s Board of Trustees from December 2010 to the present and CEO of P&WV from February 2011 to the present.
We believe that Mr. Lesser’s years of experience as a real estate investor, as a board director and in creating shareholder value for REITs provide significant benefits to the Trust.
Susan P. Hollander is the Chief Accounting Officer of Power REIT and is responsible for strategic accounting, compliance and financial functions including SEC and statutory filings. She has been working with our CEO, David Lesser, since 2017 as Controller for Intelligen Power Systems, Millennium Sustainable Ventures Corp., formerly Millennium Investment and Acquisition Company and IntelliStay Hospitality Management, LLC, and is increasingly focusing her efforts on Power REIT. Prior to that Ms. Hollander was Controller at Boston Provident, LP, a long-short, multi asset hedge fund specializing in the financial services industry for over 22 years where she focused primarily on financial reporting, trading operations, fund accounting and performance reporting. Ms. Hollander has more than 30 years of accounting, finance and tax experience, primarily within the financial services/real estate industry. In addition, Ms. Hollander has public company reporting expertise. Ms. Hollander graduated from Binghamton University, State University of New York with a Bachelor of Science in Economics.
Virgil E. Wenger, CPA, is currently, and has for the past nine years been, an independent consultant who primarily works with new startup ventures that need accounting services and financial planning assistance to determine investment and working capital needs. He also serves as chief financial officer for two private companies: Shareholder Intelligence Services, a provider of information to publicly traded client companies concerning shareholder ownership, broker activity and related analytics; and Econergy Corporation, a manufacturer and marketer of proprietary air conditioning systems. Mr. Wenger was previously a partner at Ernst & Young LLP for over 25 years. He is a graduate of the University of Kansas, with a B.S. in Business Administration, and of the Harvard Business School Advanced Management Program.
Mr. Wenger has been a Trustee and Power REIT’s Audit Committee Chairman since December 2011. Mr. Wenger has been a Trustee of P&WV from 1991 to the present and was P&WV’s Audit Committee Chairman from 2005 to December 2011. Mr. Wenger has been a member of the Special Committee – Related Party Transaction since March 2022.
We believe that Mr. Wenger’s many years of experience at Ernst & Young LLP, significant financial expertise and leadership as Chairman of the Audit Committee provide significant benefits to the Trust.
William S. Susman has over 30 years of investment banking experience, including significant experience in the transportation and railroad industry. As the former head of Merrill Lynch’s Transportation and Consumer Group, Mr. Susman advised numerous railroad clients, including Burlington Northern, CSX, Kansas City Southern, Norfolk Southern Railways, TMM and Union Pacific. Mr. Susman is currently founder and CEO of a boutique investment advisory firm, Threadstone Advisors, and has held such position since 2011. Prior to founding Threadstone Advisors, he was President of Financo, an investment bank focused on retail and consumer goods, where he worked from 2004-2011. Mr. Susman began his investment banking career at Salomon Brothers, in their transportation group. Mr. Susman sits on the boards of two private companies: Preferred Fragrances and Jonathan Adler Enterprises. Mr. Susman is a graduate of the University of Michigan, with a B.S. in Business Administration and a Masters from the Kellogg Graduate School of Management at Northwestern University.
Mr. Susman has been a Trustee and Power REIT’s Compensation Committee Chairman since December 2011 and has been a member of the Nominating Committee since August 2012 and in March 2022 was nominated to Chair of the Nominating Committee. Mr. Susman has been a trustee of P&WV from May 2011 to the present and was P&WV’s Compensation Committee Chairperson from August 2011 to December 2011. Mr. Susman has been a member of the Special Committee – Related Party Transaction since March 2022.
| 67 |
We believe that Mr. Susman’s understanding of business, finance and the railroad industry, acquired through over 20 years of investment banking experience, and his leadership as Chairman of the Compensation Committee and in regard to governance matters, provide significant benefits to the Trust.
Patrick R. Haynes, III is a commercial real estate investment professional with over 15 years of direct real estate private equity and investment experience across all asset classes. Mr. Haynes has served in the principal capacity on over $125m of commercial real estate investments and worked on institutional private equity and family office investment teams.
Mr. Haynes is currently the founder and managing principal of Jackson River Capital (“JRC”). JRC is a private commercial real estate holding company that sponsors/co-sponsors commercial real estate investments and platforms seeking to generate attractive risk-adjusted returns.
In 2018, Mr. Haynes co-founded Wellness Real Estate Partners (WREP), a private real estate investment platform focused on acquiring real estate assets NNN leased to behavioral health operators. The model is to provide “PropCo” capital to behavioral health companies, which have historically operated in a non-institutional sector of the healthcare industry constrained by less mature capital markets. As a result, without access to more efficient capital market execution (i.e. lower cost funding), the stronger behavioral health service/care providers have been restricted in their ability to grow. This ultimately hurts the communities they serve.
Immediately prior to founding Wellness Real Estate Partners, Mr. Haynes co-founded and ran a hospitality investment platform focused on aggregating franchised selected service hotels located in secondary and tertiary US markets. Prior to this venture, Mr. Haynes was employed by Alliance Partners HSP (“Alliance”), an opportunistic real estate investment and development company.
Prior to joining Alliance in 2013, Mr. Haynes worked for the Rockefeller Group Investment Management Corp. (“RGIM”). At RGIM he was responsible for the financial analysis for RGIM’s corporate acquisitions and direct real estate investments and supported institutional fundraising and business development. Mr. Haynes began his career at Lehman Brothers in 2007 in the Real Estate Private Equity Group where he performed financial analysis, market research and due diligence for over $2.0 billion in potential real estate acquisitions across all asset classes nationally. Mr. Haynes supported the successful fund management led buyout of Lehman’s real estate private equity funds’ advisory business, responsible for the management of approximately $18 billion in real estate assets globally. Mr. Haynes remained with the go-forward venture created by the fund’s management, Silverpeak Real Estate Partners (“Silverpeak”), until joining RGIM.
Mr. Haynes has over 12 years of experience serving on the board of Power REIT (NYSE MKT Ticker Symbol: PW). He has served as a member of various committees over the years and is considered to be an independent trustee in accordance with the NYSE MKT LLC Company Guide.
Mr. Haynes received a Bachelor of Arts in U.S. History from Brown University.
Mr. Haynes has been a Trustee and a member of Power REIT’s Compensation Committee since December 2011 and a Member of the Nominating Committee since August 2012. Mr. Haynes has been a trustee of P&WV from May 2011 to the present and was a member of P&WV’s Compensation Committee from August 2011 to December 2011 and a member of P&WV’s Audit Committee from 2010 to December 2011. Mr. Haynes has been a member of the of the Special Committee – Related Party Transaction since March 2022.
| 68 |
We believe that Mr. Haynes’ experience and contacts in real estate and his experience in transaction structuring and private equity provide significant benefits to the Trust.
Dionisio J. D’Aguilar has more than 30 years of accounting, finance, and government experience. From March 1993 through May 2017 and from September 2021 to present, Mr. D’Aguilar served as the President and CEO of Superwash Limited, which is the largest chain of self-service laundries in the Bahamas. From May 2017 through September 2021, Mr. D’Aguilar, having been elected to the Bahamian Parliament, served in the Cabinet of The Government of The Bahamas as the Minister of Tourism and Aviation. Mr. D’Aguilar also served as President of The Bahamas Chamber of Commerce from 2007 – 2009 and the Honorary Consul for the Kingdom of The Netherlands in The Bahamas from June 2009 to May 2017. Mr. D’Aguilar has significant board experience having served as Chairman of the Board of AML Foods Limited from 2009 – 2017, Chairman of the Board of Insurance Company of the Bahamas from 2008 – 2017, Director of J.S. Johnson Insurance Agents & Brokers from 2008 – 2017, Director of Millennium Sustainable Ventures Corp., formerly Millennium Investment & Acquisition Company from 2013 – 2017, and Director of Bahamar from 2011 – 2015. Mr. D’Aguilar qualified as a Certified Public Accountant (CPA) in the State of New York during his time at KPMG US. Mr. D’Aguilar holds both a Bachelor of Science (Hotel Administration) and a Master of Business Administration (M.B.A.) from Cornell University.
Mr. D’Aguilar has been a Trustee and member of the Nominating Committee, Audit Committee and Special Committee – Related Party Transaction since March 2022.
We believe that Mr. D’Aguilar’s prior board experience and financial and accounting knowledge experience and contacts provide significant benefits to the Trust.
CORPORATE GOVERNANCE
Overview
In accordance with our Declaration of Trust and Bylaws, our Board of Trustees elects the Chairman of the Board and our executive officers, and each of these positions may be held by the same or separate persons. Our corporate governance guidelines do not include a policy on whether the role of the Chairman and Chief Executive Officer should be separate or, if not, whether a lead independent trustee is to be elected. From February 2011, Mr. Lesser, the Chairman of our Board of Trustees, has also served as our Chief Executive Officer. We believe that this arrangement is suitable for a company of our size. The Board of Trustees shall review the need for any changes to these arrangements from time to time in light of the Trust’s changing business needs.
Risk Oversight; Investments
Our Board of Trustees takes an active role in overseeing the management of our risks. The Board regularly reviews information regarding our liquidity, operations and investment activities, as well as the risks associated with each. The Board is responsible for overseeing the implementation of our investment strategy, the principal goal of which is to enhance long-term shareholder value through increases in earnings, cash flow and net asset value. Currently, each investment transaction is approved by the Board. In the future, the Board may establish an investment committee consisting of trustees to oversee our investment activities, including the review and approval of specific transactions.
Leadership Structure
Our Chief Executive Officer serves as our Chairman of the Board of Trustees. Our Board does not have a lead independent trustee. Our Board has determined its leadership structure is appropriate and effective given the size of the Trust and our stage of development.
Board Committees
Our Board of Trustees has four committees: an Audit Committee, a Compensation Committee, a Nominating Committee and a Special Committee for Related Party Concerns. Each of the four committees consist solely of independent trustees in accordance with the NYSE American Company Guide.
| 69 |
Audit Committee
Our Audit Committee has been established in accordance with section 3(a)(58)(A) of the Exchange Act and consists of two independent trustees, each of whom the Board of Trustees has determined is “financially literate” and “independent” under the rules of the NYSE American Company Guide: Virgil E. Wenger and Dionisio D’Aguilar. Mr. Wenger serves as chairman of the Audit Committee. The Board of Trustees has determined that Mr. Wenger and Mr. D’Aguilar meet the definition of “audit committee financial expert,” as defined in applicable SEC rules. Pursuant to its charter, the Audit Committee, among other purposes, serves to assist the Board of Trustees in overseeing:
| ● | the integrity of our financial statements; | |
| ● | our compliance with legal and regulatory requirements and ethical behavior; | |
| ● | the retention of independent public auditors, including oversight of their performance, qualifications and independence, as well as the terms of their engagement; | |
| ● | our accounting and financial reporting processes, internal control systems and internal audit function, as applicable; | |
| ● | our monitoring of compliance with laws and regulations and our code of business conduct and ethics; and | |
| ● | our investigation of any employee misconduct or fraud. |
During 2022, the Audit Committee met on three occasions, after conferring individually or via writing, took action by written consent. The Audit Committee’s charter is available on the Trust’s website at: www.pwreit.com
Compensation Committee
During 2022, our Compensation Committee consisted of two independent trustees under the rules of the NYSE American Company Guide: William S. Susman and Patrick R. Haynes, III. Mr. Susman serves as chairman of the Compensation Committee. The Compensation Committee, among other purposes, serves to:
| ● | establish and periodically review the adequacy of the compensation plans for our executive officers and other employees; | |
| ● | review the performance of executive officers and adjust compensation arrangements as appropriate; | |
| ● | establish compensation arrangements for our non-executive trustees; and | |
| ● | evaluate and make grants under the Trust’s 2012 Equity Incentive Plan and other stock grants pursuant to authority delegated to it by the Board of Trustees; | |
| ● | review and monitor management developments and succession plans and activities. |
During 2022, the Compensation Committee met on one occasion, after conferring individually or via writing, took action by written consent. All of the Compensation Committee members were in attendance at the meeting. The Compensation Committee charter is available on the Trust’s website at: www.pwreit.com.
Nominating Committee
The Nominating Committee is chaired by William S. Susman with Dionisio D’Aguilar and Patrick Haynes, III serving as members. The Nominating Committee evaluates potential nominees to serve as trustees and makes recommendations to the Board of Trustees for inclusion in the Trust’s annual proxy statement. The Nominating Committee met one time in 2022.
Trustee Nomination Process
The Nominating Committee is responsible for developing and evaluating potential trustee candidates for consideration in the event of a vacancy on the Board of Trustees, and making nominee recommendations to the Board of Trustees. The Nominating Committee seeks candidates for election and appointment that possess the integrity, leadership skills and competency required to direct and oversee the Trust’s management in the best interests of its shareholders, customers and employees, as well as the communities it serves and other affected parties. Nominee candidates must be willing to regularly attend committee and Board of Trustees meetings, to develop a strong understanding of the Trust, its businesses and its requirements, to contribute his or her time and knowledge to the Trust and to be prepared to exercise his or her duties with skill and care. In addition, each candidate should have an understanding of relevant governance concepts and the legal duties of a trustee of a public company.
To propose a nominee, shareholders may contact the Nominating Committee Chairman, the Chairman of the Board or the Trust’s Secretary by writing to them in care of the Trust at its principal executive offices. Such correspondence should include a detailed description of the proposed nominee’s qualifications and a method to contact the nominee if the Nominating Committee so chooses. Candidates viewed by the Nominating Committee as qualified and suitable for service as a trustee will be contacted to determine interest in being considered to serve on the Board of Trustees and, if interested, will be interviewed and have their qualifications established and considered.
| 70 |
The Nominating Committee has established a charter outlining its purpose and the practices it follows. The Nominating Committee charter is available on the Trust’s website at www.pwreit.com.
Special Committee – Related Party Transactions
The Special Committee – Related Party Transactions (“the Special Committee”) was formed with William Susman serving as Chairman, Patrick R. Haynes, III, Virgil E. Wenger, and Dionisio J. Aguilar serving as members. The purpose of this Special Committee is to approve all future transactions that can be considered Related Party Transactions. All such transactions will be presented to the Special Committee which will then meet in an executive session to discuss the proposed transaction and ultimately vote on such transactions. The vote of a majority of the members of the Special Committee will serve to approve transactions that are brought before the Special Committee on behalf of the Board of Trustees. Additionally, the composition of the Special Committee will only include Independent Trustees. The Special Committee met or took action by written consent on thirteen occasions during 2022.
Code of Business Conduct and Ethics
The Trust has a Code of Business Conduct and Ethics, with which all officers and trustees must comply. A copy of the code may be viewed on our website at www.pwreit.com, and printed copies may be requested, without charge, by writing to us at 301 Winding Road, Old Bethpage, NY 11804, Attention: Investor Relations.
Delinquent Section 16(a) Reports
Section 16(a) of the Exchange Act requires that our executive officers and trustees, and persons who own more than 10% of a registered class of our equity securities, file reports of ownership and changes in ownership on Forms 3, 4 and 5 with the SEC and, in our case, the NYSE American. Executive officers, trustees and greater than 10% shareholders are required by the SEC to furnish us with copies of all Forms 3, 4 and 5 that they file. Based on our review of such copies, we believe that our current executive officers, trustees and greater than 10% shareholders complied with all Section 16(a) filing requirements applicable to them with respect to transactions during 2022 other than a late filing by Patrick Haynes which reported the grant of an option to purchase 10,000 common shares and the grant of 600 common shares and a late Form 3 filing by Mr. Dionisio D’Aguilar upon his appointment to the Board.
Item 11. Executive Compensation.
Trustee Compensation
Compensation of our independent trustees for the fiscal year ending December 31, 2022, is listed in the table below.
| Trustee Name | Fees Earned or Paid in Cash | Stock Awards(1) | Option Awards (Shares)(2) | Non-Equity Incentive Plan Compensation | Non-Qualified Deferred Compensation Earnings | All Other Compensation | Total | |||||||||||||||||||||
| Virgil E. Wenger | $ | - | $ | 8,064 | 79,326 | $ | - | $ | - | $ | - | $ | 87,390 | |||||||||||||||
| William S. Susman | $ | - | $ | 8,064 | 79,326 | $ | - | $ | - | $ | - | $ | 87,390 | |||||||||||||||
| Patrick R Haynes, III | $ | - | $ | 8,064 | 79,326 | $ | - | $ | - | $ | - | $ | 87,390 | |||||||||||||||
| Dionisio D’Aguilar | $ | - | $ | 8,064 | 79,326 | $ | - | $ | - | $ | - | $ | 87,390 | |||||||||||||||
| (1) | For all stock awards, the values reflect the aggregate grant date fair value computed in accordance with FASB ASC 718. Shares vest over 4 quarters beginning September 30, 2022. |
| (2) | For all option awards, the value reflects date of grant using the Black-Scholes formula. Options vest monthly in a series of 36 equal monthly installments starting on August 1, 2022. See FN8. |
| 71 |
The table below shows the aggregate number of option and stock awards outstanding at December 31, 2022 for each of our independent trustees.
| Trustee Name | Number of shares Subject to Outstanding Options | Number of Shares Subject to Outstanding Stock Awards | ||||||
| Virgil E. Wenger | 10,000 | 5,900 | ||||||
| William S. Susman | 10,000 | 5,900 | ||||||
| Patrick R Haynes, III | 10,000 | 5,900 | ||||||
| Dionisio D’Aguilar | 10,000 | 600 | ||||||
Executive Officer Compensation
The Trust is managed by David H. Lesser, the Trust’s Chief Executive Officer and Chairman, with oversight from its Board of Trustees.
Summary Compensation Table
Compensation for our principal executive officer and principal accounting officer for the last two fiscal years ending December 31 is set forth in the table below:
| Name and Principal Positions | Year | Salary | Bonus | Stock Awards | Option Awards (Shares)(4) | All Other Compensation | Total | |||||||||||||||||||||
| David H. Lesser, Chairman, CEO and CFO | 2022 | $ | 62,500 | $ | - | $ | 268,800 | (1) | 1,189,895 | $ | - | $ | 1,458,695 | |||||||||||||||
| 2021 | $ | - | $ | - | $ | 743,600 | (2) | - | $ | - | $ | 743,600 | ||||||||||||||||
| Susan Hollander, CAO | 2022 | $ | 63,000 | $ | - | $ | - | 59,494 | $ | - | $ | 122,494 | ||||||||||||||||
| 2021 | $ | - | $ | - | $ | 18,590 | (3) | $ | - | $ | 18,590 | |||||||||||||||||
(1) |
The value reflects the aggregate grant date fair value computed in accordance with FASB ASC 718. Shares vest monthly over 36 months beginning August 1, 2022. |
| (2) | The value reflects the aggregate grant date fair value computed in accordance with FASB ASC 718. Shares vest monthly over 36 months beginning June 1, 2021. |
| (3) | The value reflects the aggregate grant date fair value computed in accordance with FASB ASC 718. Shares vest monthly over 36 months beginning July 1, 2021. |
| (4) | For all option awards, the value reflects date of grant using the Black-Scholes formula. Options vest monthly in a series of 36 equal monthly installments starting on August 1, 2022. |
| 72 |
The following table sets forth outstanding option equity and restricted stock awards granted to the Trust’s principal executive officer and principal accounting officer as of December 31, 2022:
Outstanding Equity Awards at Fiscal Year End
| Option Awards | Stock Awards | |||||||||||||||||||||||||
| Name | Year | Number of shares underlying unexercised options (exercisable) (1) | Number of shares underlying unexercised options (unexercisable)(1) | Option exercise price | Option expiration date | Number of shares that have not vested | Market value of shares that have not vested (6) | |||||||||||||||||||
| David H. Lesser, CEO | 2022 | 20,833 | 129,167 | $ | 13.44 | 7/15/2033 | 17,222 | (2) | $ | 68,026 | ||||||||||||||||
| 2021 | - | - | 9,444 | (3) | 37,303 | |||||||||||||||||||||
| Susan Hollander, CAO | 2022 | 1,042 | 6,458 | $ | 13.44 | 7/15/2033 | ||||||||||||||||||||
| 2021 | - | - | 250 | (4) | 987 | |||||||||||||||||||||
| 2020 | - | - | 67 | (5) | 265 | |||||||||||||||||||||
| (1) | For all option awards, the value reflects date of grant using the Black-Scholes formula. Options vest monthly in a series of 36 equal monthly installments starting on August 1, 2022. | |
| (2) | Shares were granted on May 12, 2021 and vest monthly over 36 months on a pro-rata basis starting June, 2021. | |
| (3) | Shares were granted on July 15, 2022 and vest monthly over 36 months on a pro-rata basis starting August, 2022. | |
| (4) | Shares were granted on May 12, 2021 and vest monthly over 36 months on a pro-rata basis starting July 1, 2021. | |
| (5) | Shares were granted on September 30,2020 and vest quarterly over 12 quarters starting on July 1, 2020. | |
| (6) | Based on the stock price of PW at 12/31/22 which is $3.95. |
COMPENSATION DISCUSSION
The Trust’s compensation program is designed to incentivize key individuals to provide services of value to the Trust, including services in the long-term interest of the Trust. Over the last few years, the Trust has focused on minimizing cash compensation and providing incentive compensation in the form of option and restricted stock grants. The compensation program has consisted primarily of occasional option grants and restricted stock grants to our independent trustees, occasional option grants and restricted stock grants to our CEO and occasional option grants to our CAO in additions to the cash salary paid to our CEO and CAO. The Trust believes this approach provides the Trust with increased flexibility to vary the amounts and types of compensation paid to the Trust’s executive officer, to serve the goals of:
| ● | more strongly aligning the interests of the Trust and the interests of its executive officers and trustees, among others, in support of our business expansion and improvement plans; | |
| ● | rewarding our executive officers in proportion to the increased duties we are imposing on them and the increased levels of performance we are requiring of them; and | |
| ● | rewarding our executive officers and trustees, among others, if and when they achieve substantial successes in expanding and improving our business and prospects, including, without limitation, by creating long-term shareholder value by increasing funds from operations (“FFO”) and dividends per share through accretive acquisitions of energy and transportation infrastructure. |
| 73 |
In furtherance of these compensation goals, the Compensation Committee approved certain stock grants and option during 2022 to our trustees and CEO and an option grant to our CAO. See the “Trustee Compensation” table above, for further information as to these grants and our compensation amounts generally.
Item 12. Security Ownership of Certain Beneficial Owners and Management and Related Stockholder Matters.
SECURITY OWNERSHIP OF CERTAIN BENEFICIAL OWNERS AND MANAGEMENT
The following table sets forth certain information regarding the beneficial ownership and voting power of our common shares as of March 31, 2023, by: (i) each person who owns more than 5% of our shares and who has filed a Schedule 13D with the SEC that is publicly available to the Trust and others at www.sec.gov, (ii) each of our trustees and executive officers and (iii) all of our trustees and executive officers as a group. Unless otherwise indicated, the business address of each person listed is c/o Power REIT, 301 Winding Road, Old Bethpage, NY 11804. Unless otherwise indicated, all shares are owned directly, and the indicated person has sole voting and investment power.
Percentage of ownership is based on 3,389,661 shares of our Common Shares outstanding as of March 31, 2023.
| Owned at March 31, 2023 | ||||||||
| Name of Beneficial Owner | Number of Shares | % of Outstanding Shares | ||||||
| Trustees and Executive Officers | ||||||||
| David H. Lesser (1) | 649,427 | 18.92 | % | |||||
| Susan P. Hollander(2) | 4,383 | * | ||||||
| Virgil E. Wenger(3) | 13,097 | * | ||||||
| William S. Susman(4) | 10,195 | * | ||||||
| Patrick R. Haynes, III(5) | 23,004 | * | ||||||
| Dionisio D’Aguilar(6) | 3,378 | - | ||||||
| All trustees and executive officers as a group | 703,484 | 24.01 | % | |||||
| * | Less than 1% |
(1) Mr. Lesser beneficially owns (i) 649,427 shares of common shares, which includes: (a) 490,557 shares owned directly by Mr. Lesser, (b) 68,679 shares owned indirectly through 13310 LMR2A LLC (“13310”), for which Mr. Lesser acts as the Co-Managing Member, (c) 15,458 shares of common shares owned indirectly through PW RO Holdings LLC (“ROH”) for which Mr. Lesser is the Managing Member, (d) 18,656 shares of common shares owned indirectly through PW RO Holdings 2 LLC (“ROH2”) for which Mr. Lesser acts as the Managing Member, (e) 14,410 shares of common shares owned indirectly through PW RO Holdings 3 LLC (“ROH3”) for which Mr. Lesser acts as Managing member and (ii) 10-year options granted on July 15, 2022 to purchase 41,667 shares of our common stock at $13.44 per share, all of which have vested. The address for each of Mr. Lesser, LMR2A, PW Holdings, PW 2 Holdings, PW 3 Holdings is c/o Power REIT, 301 Winding Road, Old Bethpage, NY 11804. Does not include 68,335 shares of common shares owned by MEL Generation Skipping Trust, an irrevocable trust set up for the children of David H. Lesser, (the “MEL Trust”). Mr. Lesser disclaims any beneficial, pecuniary or residual interest in the shares owned by the MEL Trust, does not serve as trustee of the MEL Trust and does not have the power to revoke the MEL Trust.
(2) Ms. Susan P. Hollander beneficially owns (i) 2,300 shares of common stock and (ii) 10-year options granted on July 15, 2022 to purchase 2,083 shares of our common stock at $7.96 per share, all of which have vested.
(3) Mr. Virgil E. Wenger beneficially owns (i) 10,319 shares of common stock and (ii) 10-year options granted on July 15, 2022 to purchase 2,778 shares of our common stock at $7.96 per share, all of which have vested.
(4) Mr. William S. Susman beneficially owns (i) 7,417 shares of common stock and (ii) 10-year options granted on July 15, 2022 to purchase 2,778 shares of our common stock at $7.96 per share, all of which have vested.
| 74 |
(5) Mr. Haynes beneficially owns (i) 23,004 shares of common shares, which includes: (a) 8,719 shares owned directly by Mr. Haynes, (b) 11,507 shares owned indirectly through JRC Management LLC (“JRC”), for which Mr. Haynes acts as the Managing Member and (ii) 10-year options granted on July 15, 2022 to purchase 2,778 shares of our common stock at $13.44 per share, all of which have vested.
(6) Mr. Dionisio D’Aguilar beneficially owns (i) 600 shares of common stock and (ii) 10-year options granted on July 15, 2022 to purchase 2,778 shares of our common stock at $7.96 per share, all of which have vested.
Changes in Control
None
Equity Compensation Plan Information
See “Securities Authorized for Issuance Under Equity Compensation Plans” in Part II, Item 5 for information regarding our equity compensation plans.
Item 13. Certain Relationships and Related Transactions, and Director Independence.
Transactions with Related Persons
Except as set forth below and except as set forth under Executive Compensation, we had no reportable “related Party Transactions” since January 1, 2021.
A wholly-owned subsidiary of Hudson Bay Partners, LP (“HBP”), an entity associated with our CEO and Chairman of the Trust, David Lesser, provides the Trust and its subsidiaries with office space at no cost. Effective September 2016, the Board of Trustees approved reimbursing an affiliate of HBP $1,000 per month for administrative and accounting support based on a conclusion that it would pay more for such support from a third party. The amount paid has increased over time with the approval of the independent members of the Board of Trustees. Effective February 23, 2021, the monthly amount paid to the affiliate of HBP increased to $4,000. A total of only $8,000 was paid pursuant to this arrangement during the year ended December 31, 2022 compared to $60,000 paid during the year ended December 31, 2021. During the first quarter of 2022, the Trust eliminated this recurring related party transaction and implemented payroll through Power REIT.
Power REIT has a relationship with Millennium Sustainable Ventures Corp., formerly Millennium Investment and Acquisition Company Inc. (“MILC’). David H. Lesser, Power REIT’s Chairman and CEO, is also Chairman and CEO of MILC. MILC, through subsidiaries or affiliates, established cannabis and food crop cultivation projects and entered into leases related to the Trust’s Oklahoma, Michigan and Nebraska properties and MILC is a lender to the tenant of one of the Trust’s Colorado properties. Total rental income recognized for the years ended December 31, 2022 and 2021 from the tenants that are affiliated with MILC in Colorado, Oklahoma, Michigan and Nebraska was $260,296, $125,695, $0 and $193,000 respectively compared to $444,614, 277,512, $0 and $0, respectively.
Effective March 1, 2022, the Sweet Dirt Lease was amended (the “Sweet Dirt Lease Second Amendment”) to provide funding in the amount of $3,508,000 to add additional items to the property improvement budget for the construction of a Cogeneration / Absorption Chiller project to the Sweet Dirt Property. A portion of the property improvement budget, amounting to $2,205,000, will be supplied by IntelliGen Power Systems LLC which is owned by HBP, an affiliate of David Lesser, Power REIT’s Chairman and CEO. As of December 31, 2022, $1,102,500 has been paid to IntelliGen Power Systems LLC for equipment supplied. On January 23, 2023, the Sweet Dirt lease was amended to reduce the amount of improvements to be funded by PW SD to eliminate the remaining funding to IntelliGen Power Systems with a corresponding reduction in lease payments to maintain the same overall yield.
Under the Trust’s Declaration of Trust, the Trust may enter into transactions in which trustees, officers or employees have a financial interest; provided however, that in the case of a material financial interest, the transaction shall be disclosed to the Board of Trustees or the transaction shall be fair and reasonable. After consideration of the conditions and terms of the payment to an affiliate of HBP for accounting and administrative support, the independent trustees approved the agreement with the affiliate of HBP described above, finding the aforementioned arrangements to be fair and reasonable and in the interest of the Trust.
| 75 |
Review, Approval or Ratification of Transactions with Related Persons
The Special Committee – Related Party Transactions was formed for the purpose of approving all future transactions that can be considered Related Party Transactions. All such transactions will be presented to the Special Committee which will then meet in an executive session to discuss the proposed transaction and ultimately vote on such transactions. The vote of a majority of the members of the Special Committee will serve to approve transactions that are brought before the Special Committee on behalf of the Board of Trustees. Additionally, the composition of the Special Committee will only include Independent Trustees and includes all members of the Audit Committee.
Independence of Board of Trustees
The Trust’s common shares and 7.75% Series A Cumulative Redeemable Perpetual Preferred Stock are listed on the NYSE American. Under the NYSE American listing standards, independent trustees must comprise a majority of a listed company’s board of trustees and all members of the Audit Committee, Compensation Committee and Nominating and Corporate Governance Committee must be independent. Audit Committee members must also satisfy the independence criteria set forth in Rule 10A-3 under the Exchange Act and Compensation Committee members must also satisfy the independence criteria set forth in Rule 10C-1 under the Exchange Act. Under the NYSE American listing standards, a trustee will only qualify as an “independent trustee” if, in the opinion of that company’s board of trustees, that person does not have a relationship that would interfere with the exercise of independent judgment in carrying out the responsibilities of a trustee.
In order to be considered to be independent for purposes of Rule 10A-3, a member of an Audit Committee of a listed company may not, other than in his or her capacity as a member of the Audit Committee, the Board of Trustees, or any other board committee: (i) accept, directly or indirectly, any consulting, advisory or other compensatory fee from the listed company or any of its subsidiaries, or (ii) be an affiliated person of the listed company or any of its subsidiaries.
The Trust’s Board of Trustees undertook a review of the independence of the members of the board of directors and considered whether any director has a material relationship with our trust that could compromise his or her ability to exercise independent judgment in carrying out his or her responsibilities. Based upon information requested from and provided by each director concerning their background, employment and affiliations, including family relationships, the Board of Trustees has determined that all of our current Trustees, except Mr. Lesser, due to his position as Chief Executive Officer of our trust, is “independent” as that term is defined under the rules of the NYSE American. As a result, are deemed to be “independent” as that term is defined under the rules of the NYSE American.
In making these determinations, the Board of Trustees considered the current and prior relationships that each non-employee director has with our trust and all other facts and circumstances the Board of Trustees deemed relevant in determining their independence, including the beneficial ownership of capital stock by each non-employee Trustee.
Item 14. Principal Accountant Fees and Services.
Audit Fees
Effective January 20, 2015, the Trust retained MaloneBailey, LLP as its independent registered public accounting firm. MaloneBailey, LLP billed the Trust $146,000 and $130,500 for professional services in the years ended 2022 and 2021, respectively, related to the annual audit of the Trust’s financial statements and the inclusion of financial statements and other financial information in the Trust’s quarterly reports on Form 10-Q, registration statements and other submissions to the SEC.
| 76 |
Audit-Related Fees
The Trust did not pay any Audit Related Fees in the year ended December 31, 2022 and paid a total of $10,000 to MaloneBailey LLP, during 2021 for an audit related to the acquisition of the property located in Desert Hot Springs, CA.
Tax Fees
The Trust has engaged Malone Bailey, LLP to prepare its 2021 and 2020 tax return. The trust paid Malone Bailey, LLP $12,500 and $6,000 in 2022 and 2021 for professional services rendered related to the preparation of tax returns.
All Other Fees
No other fees were paid for 2022 or 2021.
Audit Committee Pre-Approval of Services to be Provided by Independent Auditor
Our policies and procedures require our Audit Committee to review and approve in advance all engagements for services to be rendered by the Trust’s independent auditors. In the case of any non-audit services proposed to be rendered by the Trust’s independent auditors, that review includes consideration by the Audit Committee as to whether the provision of such services would be compatible with maintaining the auditors’ independence.
All of the engagements for services rendered in 2022 and 2021 by the Trust’s independent auditors were pre-approved by the Audit Committee.
PART IV
Item 15. Exhibit and Financial Statement Schedules.
| (1) | Consolidated Financial Statements: |
See Index to Consolidated Financial Statements at page F-1.
| (2) | Financial Statement Schedule: |
All schedules are omitted because they are not required or the required information is included in the consolidated financial statements or notes thereto.
| (3) | Exhibits: |
The exhibits listed in the accompanying index to exhibits are filed as part of, or incorporated by reference into, this Annual Report.
| 77 |
EXHIBIT INDEX
A list of all financial statements, financial statement schedules and related information filed as part of this document is set forth starting on page F-1 hereof.
A list of all exhibits that are filed as a part of this document is set forth below:
| 78 |
| 79 |
| 80 |
| * | Filed herewith. |
| † | Indicates management contract or compensatory plan. |
| 101.INS | Inline XBRL Instance Document |
| 101.SCH | Inline XBRL Taxonomy Extension Schema Document |
| 101.CAL | Inline XBRL Taxonomy Extension Calculation Linkbase Document |
| 101.DEF | Inline XBRL Taxonomy Extension Definition Linkbase Document |
| 101.LAB | Inline XBRL Taxonomy Extension Label Linkbase Document |
| 101.PRE | Inline XBRL Taxonomy Extension Presentation Linkbase Document |
| 104 | Cover Page Interactive Data File (embedded within the Inline XBRL document) |
Item 16. Form 10-K Summary.
Not applicable.
| 81 |
SIGNATURES
Pursuant to the requirements of Section 13 or 15(d) of the Securities Exchange Act of 1934, as amended, the Registrant has duly caused this Report to be signed on its behalf by the undersigned, thereunto duly authorized.
| POWER REIT | ||
| By: | /s/ David H. Lesser | |
| David H. Lesser | ||
| Chairman, CEO, CFO, Secretary and Treasurer | ||
| (Principal executive officer and principal financial officer) | ||
| Date: March 31, 2023 | ||
Pursuant to the requirements of the Securities Exchange Act of 1934, as amended, this Report has been signed below by the following persons on behalf of the Registrant in the capacities and on the dates indicated.
POWER OF ATTORNEY
KNOW ALL PERSONS BY THESE PRESENTS, that each person whose signature appears below constitutes and appoints David H. Lesser, his true and lawful attorneys-in-fact and agents, with full power of substitution and resubstitution, for him and in his name, place and stead, in any and all capacities, to sign any and all amendments to this report, and to file the same, with all exhibits thereto, and other documents in connection therewith, with the Securities and Exchange Commission, granting unto said attorneys-in-fact and agents, and each of them, full power and authority to do and perform each and every act and thing requisite and necessary to be done in connection therewith, as fully to all intents and purposes as he might or could do in person, hereby ratifying and confirming all that said attorneys-in-fact and agents, or either of them, or their or his substitutes or substitute, may lawfully do or cause to be done by virtue hereof.
| Name | Title | Date | ||
| /s/ David H. Lesser | Trustee and Chairman of the Board of Trustees, CEO, | March 31, 2023 | ||
| David H. Lesser | CFO, Secretary and Treasurer | |||
| /s/ Susan Hollander | Chief Accounting Officer | March 31, 2023 | ||
| Susan Hollander | ||||
| /s/ Virgil E. Wenger | Trustee | March 31, 2023 | ||
| Virgil E. Wenger | ||||
| /s/ William S. Susman | Trustee | March 31, 2023 | ||
| William S. Susman | ||||
| /s/ Patrick R. Haynes, III | Trustee | March 31, 2023 | ||
| Patrick R. Haynes, III | ||||
| /s/ Dionisio D’Aguilar | Trustee | March 31, 2023 | ||
| Dionisio D’Aguilar |
| 82 |
INDEX TO CONSOLIDATED FINANCIAL STATEMENTS
| F-1 |
REPORT OF INDEPENDENT REGISTERED PUBLIC ACCOUNTING FIRM
To the Shareholders and Board of Trustees of
Power REIT
Opinion on the Financial Statements
We have audited the accompanying consolidated balance sheets of Power REIT and its subsidiaries (collectively, the “Company”) as of December 31, 2022 and 2021, and the related consolidated statements of operations, changes in shareholders’ equity, and cash flows for the years then ended, and the related notes (collectively referred to as the “financial statements”). In our opinion, the financial statements present fairly, in all material respects, the financial position of the Company as of December 31, 2022 and 2021, and the results of their operations and their cash flows for the years then ended, in conformity with accounting principles generally accepted in the United States of America.
Basis for Opinion
These financial statements are the responsibility of the Company’s management. Our responsibility is to express an opinion on the Company’s financial statements based on our audits. We are a public accounting firm registered with the Public Company Accounting Oversight Board (United States) (“PCAOB”) and are required to be independent with respect to the Company in accordance with the U.S. federal securities laws and the applicable rules and regulations of the Securities and Exchange Commission and the PCAOB.
We conducted our audits in accordance with the standards of the PCAOB. Those standards require that we plan and perform the audits to obtain reasonable assurance about whether the financial statements are free of material misstatement, whether due to error or fraud. The Company is not required to have, nor were we engaged to perform, an audit of its internal control over financial reporting. As part of our audits we are required to obtain an understanding of internal control over financial reporting but not for the purpose of expressing an opinion on the effectiveness of the Company’s internal control over financial reporting. Accordingly, we express no such opinion.
Our audits included performing procedures to assess the risks of material misstatement of the financial statements, whether due to error or fraud, and performing procedures that respond to those risks. Such procedures included examining, on a test basis, evidence regarding the amounts and disclosures in the financial statements. Our audits also included evaluating the accounting principles used and significant estimates made by management, as well as evaluating the overall presentation of the financial statements. We believe that our audits provide a reasonable basis for our opinion.
Critical Audit Matters
The critical audit matter communicated below is a matter arising from the current period audit of the financial statements that was communicated or required to be communicated to the audit committee and that: (1) relates to accounts or disclosures that are material to the financial statements and (2) involved our especially challenging, subjective or complex judgments. The communication of the critical audit matter does not alter in any way our opinion on the consolidated financial statements, taken as a whole, and we are not, by communicating the critical audit matter below, providing a separate opinion on the critical audit matter or on the accounts or disclosures to which it relates.
Impairment of Long-lived assets
Description of the Matter
As described in Notes 2 and 7 to the consolidated financial statements, long-lived assets are evaluated for recoverability when events or changes in circumstances indicate that the asset may have been impaired. As a result of the downturn in the cannabis industry the Company experienced declines in revenue and operating income at certain asset groups. Based on the declines, the Company evaluated its long-lived assets for recoverability and determined that certain assets were not recoverable and were impaired. As a result, the Company recognized a $16.7 million impairment loss for the year ended December 31, 2022. Auditing the Company's recoverability and impairment tests involved a high degree of subjectivity due to the significant estimation required in determining the future cash flows of the asset groups. The Company developed its estimates and significant assumptions such as monthly rental rates, vacancy rates, discount rate, and overall economics of the real estate industry related to each asset group’ future cash flows.
How We Addressed the Matter in Our Audit
Our testing of the Company's recoverability and impairment tests included, among other procedures, evaluating the significant assumptions and operating data used to assess recoverability and estimate fair value of the asset groups. For example, we compared the significant assumptions used to estimate cash flows, including revenue, to the historical results of the asset groups operating results. We also performed sensitivity analyses of the significant assumptions to evaluate the change in the recovery amount and fair value estimates.
| /s/
|
|
| www.malonebailey.com | |
| We have served as the Company’s auditor since 2015. | |
| March 31, 2023 |
| F-2 |
POWER REIT AND SUBSIDIARIES
CONSOLIDATED BALANCE SHEETS
| December 31, 2022 | December 31, 2021 | |||||||
| ASSETS | ||||||||
| Land | $ | $ | ||||||
| Greenhouse cultivation and processing facilities, net of accumulated depreciation | ||||||||
| Greenhouse cultivation and processing facilities - construction in progress | ||||||||
| Net investment in direct financing lease - railroad | ||||||||
| Total real estate assets | ||||||||
| Cash and cash equivalents | ||||||||
| Restricted cash | ||||||||
| Accounts receivable | ||||||||
| Prepaid expenses and deposits | ||||||||
| Intangible lease asset, net of accumulated amortization | ||||||||
| Deferred debt issuance cost, net of amortization | ||||||||
| Deferred rent receivable | ||||||||
| Assets held for sale | ||||||||
| Other assets | ||||||||
| TOTAL ASSETS | $ | $ | ||||||
| LIABILITIES AND EQUITY | ||||||||
| Accounts payable | $ | $ | ||||||
| Accrued property tax | ||||||||
| Accrued interest | ||||||||
| Deferred rent liability | ||||||||
| Tenant security deposits | ||||||||
| Liabilities held for sale | ||||||||
| Current portion of long-term debt, net of unamortized discount | ||||||||
| Long-term debt, net of unamortized discount | ||||||||
| TOTAL LIABILITIES | ||||||||
| Series A | ||||||||
| Equity: | ||||||||
| Common Shares, $ par value ( shares authorized; shares issued and outstanding as of December 31, 2022 and shares issued and outstanding as of December 31, 2021) | ||||||||
| Additional paid-in capital | ||||||||
| Retained earnings (accumulated deficit) | ( | ) | ||||||
| Total Equity | ||||||||
| TOTAL LIABILITIES AND EQUITY | $ | $ | ||||||
The accompanying notes are an integral part of these consolidated financial statements.
| F-3 |
POWER REIT AND SUBSIDIARIES
CONSOLIDATED STATEMENTS OF OPERATIONS
| 2022 | 2021 | |||||||
| REVENUE | ||||||||
| Lease income from direct financing lease – railroad | $ | $ | ||||||
| Rental income | ||||||||
| Rental income - related parties | ||||||||
| Other income | ||||||||
| TOTAL REVENUE | ||||||||
| EXPENSES | ||||||||
| Amortization of intangible assets | ||||||||
| General and administrative | ||||||||
| Property maintenance | ||||||||
| Property taxes | ||||||||
| Depreciation expense | ||||||||
| Impairment expense | ||||||||
| Interest expense | ||||||||
| TOTAL EXPENSES | ||||||||
| NET (LOSS) / INCOME | ( | ) | ||||||
| Preferred Stock Dividends | ( | ) | ( | ) | ||||
| NET (LOSS) / INCOME ATTRIBUTABLE TO COMMON SHAREHOLDERS | $ | ( | ) | $ | ||||
| Income (Loss) Per Common Share: | ||||||||
| Basic | $ | ( | ) | $ | ||||
| Diluted | ( | ) | ||||||
| Weighted Average Number of Shares Outstanding: | ||||||||
| Basic | ||||||||
| Diluted | ||||||||
| Cash dividend per Series A Preferred Share: | $ | $ | ||||||
| Accumulated dividend accrued per Series A Preferred Share: | ||||||||
The accompanying notes are an integral part of these consolidated financial statements.
| F-4 |
POWER REIT AND SUBSIDIARIES
CONSOLIDATED STATEMENTS OF CHANGES IN SHAREHOLDERS’ EQUITY
For the Years Ended December 31, 2022 and 2021
| Additional | Retained Earnings | Total | ||||||||||||||||||
| Common Shares | Paid-in | (Accumulated | Shareholders’ | |||||||||||||||||
| Shares | Amount | Capital | Deficit) | Equity | ||||||||||||||||
| Balance at December 31, 2020 | $ | $ | $ | ( | ) | $ | ||||||||||||||
| Net Income | - | |||||||||||||||||||
| Cash Dividends on Preferred Stock | - | ( | ) | ( | ) | |||||||||||||||
| Issuance of Common Shares for Cash, net of Stock Issuance Costs | ||||||||||||||||||||
| Issuance of Common Shares for Option Exercise | ( | ) | ( | ) | ||||||||||||||||
| Stock-Based Compensation | ||||||||||||||||||||
| Balance at December 31, 2021 | $ | $ | $ | $ | ||||||||||||||||
| Net Loss | - | ( | ) | ( | ) | |||||||||||||||
| Cash Dividends on Preferred Stock | - | ( | ) | ( | ) | |||||||||||||||
| Accrued Dividends on Preferred Stock | - | ( | ) | ( | ) | |||||||||||||||
| Stock-Based Compensation | ||||||||||||||||||||
| Balance at December 31, 2022 | $ | $ | $ | ( | ) | $ | ||||||||||||||
The accompanying notes are an integral part of these consolidated financial statements.
| F-5 |
POWER REIT AND SUBSIDIARIES
CONSOLIDATED STATEMENTS OF CASH FLOWS
| For the Years ended December 31, | ||||||||
| 2022 | 2021 | |||||||
| Operating activities | ||||||||
| Net income (loss) | $ | ( | ) | $ | ||||
| Adjustments to reconcile net income (loss) to net cash provided by operating activities: | ||||||||
| Amortization of intangible lease asset | ||||||||
| Amortization of debt costs | ||||||||
| Amortization of below market lease | ( | ) | ( | ) | ||||
| Stock-based compensation | ||||||||
| Depreciation | ||||||||
| Impairment on asset | ||||||||
| Changes in operating assets and liabilities | ||||||||
| Accounts receivable | ( | ) | ||||||
| Deferred rent receivable | ( | ) | ||||||
| Deferred rent liability | ( | ) | ||||||
| Prepaid expenses and deposits | ( | ) | ||||||
| Other assets | ( | ) | ||||||
| Accounts payable | ( | ) | ||||||
| Tenant security deposits | ( | ) | ||||||
| Accrued interest | ( | ) | ||||||
| Accrued property tax | ||||||||
| Prepaid rent | ( | ) | ||||||
| Net cash provided by operating activities | ||||||||
| Investing activities | ||||||||
| Cash paid for land, greenhouse cultivation and processing facilities | ( | ) | ( | ) | ||||
| Cash paid for greenhouse cultivation and processing facilities - construction in progress | ( | ) | ( | ) | ||||
| Net cash used in investing activities | ( | ) | ( | ) | ||||
| Financing Activities | ||||||||
| Net proceeds from issuance of common stock for stock option exercise | $ | $ | ( | ) | ||||
| Net proceeds from issuance of common stock for cash | ||||||||
| Payment of debt issuance costs | ( | ) | ( | ) | ||||
| Proceeds from long-term debt | ||||||||
| Principal payment on long-term debt | ( | ) | ( | ) | ||||
| Cash dividends paid on preferred stock | ( | ) | ( | ) | ||||
| Net cash provided by financing activities | ||||||||
| Net increase (decrease) in cash and cash equivalents | ( | ) | ||||||
| Cash and cash equivalents and restricted cash, beginning of period | $ | $ | ||||||
| Cash and cash equivalents and restricted cash, end of period | $ | $ | ||||||
| Supplemental disclosure of cash flow information: | ||||||||
| Interest paid | $ | $ | ||||||
| Preferred stock issuance for purchase of greenhouse cultivation and processing facility | ||||||||
| Reclass of deferred debt issuance costs to liability upon loan draw | ||||||||
| Preferred stock dividend accrual | ||||||||
The accompanying notes are an integral part of these consolidated financial statements.
| F-6 |
1 – GENERAL INFORMATION
Power REIT (the “Registrant” or the “Trust”, and together with its consolidated subsidiaries, “we”, “us”, or “Power REIT”, unless the context requires otherwise) is a Maryland-domiciled, internally-managed real estate investment trust (a “REIT”) that owns a portfolio of real estate assets related to transportation, energy infrastructure and Controlled Environment Agriculture (“CEA”) in the United States.
The
Trust is structured as a holding company and owns its assets through twenty-five direct and indirect wholly-owned, special purpose subsidiaries
that have been formed in order to hold real estate assets, obtain financing and generate lease revenue. As of December 31, 2022, the
Trust’s assets consisted of approximately 112 miles of railroad infrastructure and related real estate which is owned by its subsidiary
Pittsburgh & West Virginia Railroad (“P&WV”), approximately 601 acres of fee simple land leased to a number of utility
scale solar power generating projects with an aggregate generating capacity of approximately 108 Megawatts (“MW”) and approximately
263 acres of land with approximately
During
the year ended December 31, 2022, the Trust paid quarterly dividends during the first three quarters of 2022 of approximately $
The
Trust has elected to be treated for tax purposes as a REIT, which means that it is exempt from U.S. federal income tax if a sufficient
portion of its annual income is distributed to its shareholders, and if certain other requirements are met. In order for the Trust to
maintain its REIT qualification, at least % of its ordinary taxable annual income must be distributed to shareholders. As of December
31, 2021, the last tax return completed to date, the Trust has a net operating loss of $
2 – SUMMARY OF SIGNIFICANT ACCOUNTING POLICIES
Basis of Presentation
These consolidated financial statements have been prepared in accordance with accounting principles generally accepted in the United States (“GAAP”).
Cash
The Trust considers all highly liquid investments with original maturity of three months or less to be cash equivalents. Power REIT places its cash and cash equivalents with high-credit quality financial institutions; however, amounts are not insured or guaranteed by the FDIC. Amounts included in restricted cash represents funds held by the Trust related to debt service payment reserve required by the Debt Facility. See Note 6 for further discussion of the debt service payment reserve requirement. The following table provides a reconciliation of the Trust’s cash and cash equivalents and restricted cash that sums to the total of those amounts at the end of the periods presented on the Trust’s accompanying Consolidated Statements of Cash Flow:
| Year Ended | ||||||||
| December 31, | ||||||||
| 2022 | 2021 | |||||||
| Cash and cash equivalents | $ | $ | ||||||
| Restricted cash | ||||||||
| Cash and cash equivalents and restricted cash | $ | $ | ||||||
The Trust records all equity-based incentive grants to Officers and non-employee members of the Trust’s Board of Directors in general and administrative expenses in the Trust’s Consolidated Statement of Operations based on their fair value determined on the date of grant. Stock-based compensation expense is recognized on a straight-line basis over the vesting term of the outstanding equity awards.
| F-7 |
Use of Estimates
The preparation of financial statements in conformity with GAAP requires management to make estimates and assumptions that affect certain reported amounts and disclosures. Accordingly, actual results could differ from those estimates.
Impact of New Accounting Standards
The Trust has evaluated all recent accounting pronouncements and believes either they are not applicable or that none of them will have a significant effect on the Trust’s financial statements.
Principles of Consolidation
The accompanying consolidated financial statements include Power REIT and its wholly-owned subsidiaries. All intercompany balances have been eliminated in consolidation.
Basic net income (loss) per common share is computed by dividing net income (loss) available to common stockholders by the weighted average number of common shares outstanding. Diluted net income (loss) per common share is computed similar to basic net income (loss) per common share except that the denominator is increased to include the number of additional common shares that would have been outstanding if the potential common shares had been issued and if the additional common shares were dilutive. The dilutive effect of the Trust’s options is computed using the treasury stock method.
| Year Ended | ||||||||
| December 31, | ||||||||
| 2022 | 2021 | |||||||
| Numerator: | ||||||||
| Net income (loss) | $ | ( | ) | $ | ||||
| Preferred stock dividends | ( | ) | ( | ) | ||||
| Numerator for basic and diluted EPS - income (loss) available to common shareholders | $ | ( | ) | $ | ||||
| Denominator: | ||||||||
| Denominator for basic EPS - Weighted average shares | ||||||||
| Dilutive effect of options | ||||||||
| Denominator for diluted EPS - Adjusted weighted average shares | ||||||||
| Basic income (loss) per common share | $ | ( | ) | $ | ||||
| Diluted income (loss) per common share | $ | ( | ) | $ | ||||
| F-8 |
Assets Held for Sale
Assets held for sale are measured at the lower of their carrying amount or estimated fair value less cost to sell. At of December 31, 2022, the Trust has four properties that are considered assets held for sale. See Note 7 for discussion of impairments of our assets held for sale.
Real Estate Assets and Depreciation of Investment in Real Estate
The Trust expects that most of its transactions will be accounted for as asset acquisitions. In an asset acquisition, the Trust is required to capitalize closing costs and allocates the purchase price on a relative fair value basis. For the years ended December 31, 2022, and 2021, all acquisitions were considered asset acquisitions. In making estimates of relative fair values for purposes of allocating purchase price, the Trust utilizes a number of sources, including independent appraisals that may be obtained in connection with the acquisition or financing of the respective property, its own analysis of recently acquired and existing comparable properties in our portfolio and other market data. The Trust also considers information obtained about each property as a result of its pre-acquisition due diligence, marketing and leasing activities in estimating the relative fair value of the tangible acquired. The Trust allocates the purchase price of acquired real estate to various components as follows:
| ● | Land – Based on actual purchase if acquired as raw land. When property is acquired with improvements, the land price is established based on market comparables and market research to establish a value with the balance allocated to improvements for the land. | |
| ● | Improvements – When a property is acquired with improvements, the land price is established based on market comparables and market research to establish a value with the balance allocated to improvements for the land. The Trust also evaluates the improvements in terms of replacement cost and condition to confirm that the valuation assigned to improvements is reasonable. Depreciation is calculated on a straight-line method over the useful life of the improvements. | |
| ● | Lease Intangibles – The Trust recognizes lease intangibles when there’s an existing lease assumed with the property acquisitions. In determining the fair value of in-place leases (the avoided cost associated with existing in-place leases) management considers current market conditions and costs to execute similar leases in arriving at an estimate of the carrying costs during the expected lease-up period from vacant to existing occupancy. In estimating carrying costs, management includes reimbursable (based on market lease terms) real estate taxes, insurance, other operating expenses, as well as estimates of lost market rental revenue during the expected lease-up periods. The values assigned to in-place leases are amortized over the remaining term of the lease.
The fair value of above-or-below market leases is estimated based on the present value (using an interest rate which reflected the risks associated with the leases acquired) of the difference between contractual amounts to be received pursuant to the leases and management’s estimate of market lease rates measured over a period equal to the estimated remaining term of the lease. An above market lease is classified as an intangible asset and a below market lease is classified as an intangible liability. The capitalized above-market or below-market lease intangibles are amortized as a reduction of, or an addition to, rental income over the estimated remaining term of the respective leases.
Intangible assets related to leasing costs consist of leasing commissions and legal fees. Leasing commissions are estimated by multiplying the remaining contract rent associated with each lease by a market leasing commission. Legal fees represent legal costs associated with writing, reviewing, and sometimes negotiating various lease terms. Leasing costs are amortized over the remaining useful life of the respective leases. | |
| ● | Construction in Progress (CIP) - The Trust classifies greenhouses or buildings under development and/or expansion as construction-in-progress until construction has been completed and certificates of occupancy permits have been obtained upon which the asset is then classified as an Improvement. The value of CIP is based on actual costs incurred. |
| F-9 |
Impairment of Long-Lived Assets
Real estate investments and related intangible assets are reviewed for impairment whenever events or changes in circumstances indicate that the carrying amount of the property might not be recoverable, which is referred to as a “triggering event.” A property to be held and used is considered impaired only if management’s estimate of the aggregate future cash flows, less estimated capital expenditures, to be generated by the property, undiscounted and without interest charges, are less than the carrying value of the property. This estimate takes into consideration factors such as expected future operating income, trends and prospects, as well as the effects of demand, competition and other factors.
If there is a triggering event in relation to a property to be held and used, we will estimate the aggregate future cash flows, less estimated capital expenditures, to be generated by the property, undiscounted and without interest charges. In addition, this estimate may consider a probability weighted cash flow estimation approach when alternative courses of action to recover the carrying amount of a long-lived asset are under consideration or when a range of possible values is estimated.
The determination of undiscounted cash flows requires significant estimates by management, including the expected course of action at the balance sheet date that would lead to such cash flows. Subsequent changes in estimated undiscounted cash flows arising from changes in the anticipated action to be taken with respect to the property could impact the determination of whether an impairment exists and whether the effects could materially affect our net income. To the extent estimated undiscounted cash flows are less than the carrying value of the property, the loss will be measured as the excess of the carrying amount of the property over the estimated fair value of the property.
Assessment of our ability to recover certain lease related costs must be made when we have a reason to believe that the tenant might not be able to perform under the terms of the lease as originally expected. This requires us to make estimates as to the recoverability of such costs.
In
2022, we recorded approximately $
Depreciation
Depreciation
is computed using the straight-line method over the estimated useful lives of
Covid – 19 Impact
We are monitoring Covid-19 closely. Our operations have been affected by the COVID-19 outbreak due to manufacturing and supply chain disruptions for materials which also may be experiencing delays related to transportation of such materials which is impacting construction timeframes. The ultimate severity of the outbreak and its impact on the economic environment is uncertain at this time.
Revenue Recognition
The Railroad Lease is treated as a direct financing lease. As such, income to P&WV under the Railroad Lease is recognized when received.
| F-10 |
Lease revenue from solar land and CEA properties are accounted for as operating leases. Any such leases with rent escalation provisions are recorded on a straight-line basis when the amount of escalation in lease payments is known at the time Power REIT enters into the lease agreement, or known at the time Power REIT assumes an existing lease agreement as part of an acquisition (e.g., an annual fixed percentage escalation) over the initial lease term, subject to a collectability assessment, with the difference between the contractual rent receipts and the straight-line amounts recorded as “deferred rent receivable” or “deferred rent liability”. Expenses for which tenants are contractually obligated to pay, such as maintenance, property taxes and insurance expenses are not reflected in our consolidated financial statements.
Lease revenue from land that is subject to an operating lease without rent escalation provisions is recorded on a straight-line basis.
Intangibles
A
portion of the acquisition price of the assets acquired by PW Tulare Solar, LLC (“PWTS”) have been allocated on the
Trust’s consolidated balance sheets between Land and Intangibles’ fair values at the date of acquisition. The total
amount of in-place lease intangible assets established was approximately $
A
portion of the acquisition price of the assets acquired by PW Regulus Solar, LLC (“PWRS”) have been allocated on The Trust’s
consolidated balance sheets between Land and Intangibles’ fair values at the date of acquisition. The total amount of in-place
lease intangible assets established was approximately $
A
portion of the acquisition price of the assets acquired by PW CA Canndescent, LLC (“PW Canndescent”) have been allocated
on The Trust’s consolidated balance sheets between Land, Improvements and Intangibles’ fair values at the date of acquisition.
The amount of in-place lease intangible assets established was approximately $
Intangible
assets are evaluated whenever events or circumstances indicate the carrying value of these assets may not be recoverable. As of December
31, 2022, PW Candescent is considered held for sale and the lease intangible asset and liability associated with this property have been
written down to $
The following table provides a summary of the Intangible Assets and Liabilities:
For the Years Ended December 31, 2022 and 2021
Accumulated Amortization / Addition to Revenue Through | Accumulated Amortization / Addition to Revenue | Accumulated Amortization / Addition to Revenue | Impairment on Intangible | Net Book | ||||||||||||||||||||
| Cost | 12/31/20 | 2021 | 2022 | 2022 | Value | |||||||||||||||||||
| Asset Intangibles - PWTS | $ | $ | $ | $ | $ | $ | ||||||||||||||||||
| Asset Intangibles - PWRS | $ | $ | $ | $ | $ | $ | ||||||||||||||||||
| Asset Intangibles - Canndescent | $ | $ | $ | $ | $ | $ | ||||||||||||||||||
| Asset Intangibles Total | $ | $ | $ | $ | $ | $ | ||||||||||||||||||
| Liability Intangible - Canndescent | $ | ( | ) | $ | $ | ( | ) | $ | ( | ) | $ | ( | ) | $ | ||||||||||
| F-11 |
The following table provides a summary of the current estimate of future amortization of Intangible Assets:
| 2023 | $ | |||
| 2024 | $ | |||
| 2025 | $ | |||
| 2026 | $ | |||
| 2027 | $ | |||
| Thereafter | ||||
| Total | $ |
Net Investment in Direct Financing Lease – Railroad
P&WV’s
net investment in its leased railroad property, recognizing the lessee’s perpetual renewal options, was estimated to have a current
value of $
Fair Value
Fair value represents the exchange price that would be received for an asset or paid to transfer a liability (an exit price) in the principal or most advantageous market for the asset or liability in an orderly transaction between market participants on the measurement date. The Trust measures its financial assets and liabilities in three levels, based on the markets in which the assets and liabilities are traded and the reliability of the assumptions used to determine fair value.
| ○ | Level 1 – valuations for assets and liabilities traded in active exchange markets, or interest in open-end mutual funds that allow a company to sell its ownership interest back at net asset value on a daily basis. Valuations are obtained from readily available pricing sources for market transactions involving identical assets, liabilities or funds. | |
| ○ | Level 2 – valuations for assets and liabilities traded in less active dealer, or broker markets, such as quoted prices for similar assets or liabilities or quoted prices in markets that are not active. Level 2 includes U.S. Treasury, U.S. government and agency debt securities, and certain corporate obligations. Valuations are usually obtained from third party pricing services for identical or comparable assets or liabilities. | |
| ○ | Level 3 – valuations for assets and liabilities that are derived from other valuation methodologies, such as option pricing models, discounted cash flow models and similar techniques, and not based on market exchange, dealer, or broker traded transactions. Level 3 valuations incorporate certain assumptions and projections in determining the fair value assigned to such assets or liabilities. |
In determining fair value, the Trust utilizes valuation techniques that maximize the use of observable inputs and minimize the use of unobservable inputs to the extent possible as well as considering counterparty credit risk.
The carrying amounts of Power REIT’s financial instruments, including cash and cash equivalents, prepaid expenses, and accounts payable approximate fair value because of their relatively short-term maturities. The carrying value of long-term debt approximates fair value since the related rates of interest approximate current market rates. There are no financial assets and liabilities carried at fair value on a recurring basis as of December 31, 2022 and 2021.
| F-12 |
3 – CONCENTRATIONS
Historically,
the Trust’s revenue has been concentrated to a relatively limited number of investments, industries and lessees. As the Trust grows,
its portfolio may remain concentrated in a limited number of investments. For the fiscal year ended 2022, Power REIT collected approximately
4 – ACQUISITIONS
2021 Acquisitions
On
January 4, 2021, through a newly formed wholly owned indirect subsidiary, PW CO CanRE Grail, LLC, (“PW Grail”), acquired
two properties totaling
On
January 14, 2021, through a newly formed wholly owned indirect subsidiary, PW CO CanRE Apotheke, LLC, (“PW Apotheke”),
we acquired a property totaling
On
February 3, 2021, through a newly formed wholly owned indirect subsidiary, PW CA CanRE Canndescent LLC (“PW
Canndescent”), we acquired a property located in Riverside County, CA (the “Canndescent Property”) and the Trust
assumed an existing lease. The purchase price was $
The following table summarized the allocation of the purchase consideration for the Canndescent Property based on the relative fair values of the assets when the property was acquired:
| Land | $ | |||
| Assets Subject to Depreciation / Amortization | ||||
| Improvements (Greenhouses / Processing Facilities) | ||||
| Site Improvements | ||||
| Lease Intangible Assets | ||||
| Lease Intangible Liability | ( | ) | ||
| Total Assets Acquired | $ |
| F-13 |
On
March 12, 2021, through a newly formed wholly owned indirect subsidiary, PW CO CanRE Gas Station, LLC, (“PW Gas
Station”), we purchased a property totaling
On
April 20, 2021, through a newly formed wholly owned indirect subsidiary, PW CO CanRE Cloud Nine, LLC, (“PW Cloud Nine”),
we purchased two properties totaling
On
May 21, 2021, through a newly formed wholly owned indirect subsidiary, PW CO CanRE Walsenburg, LLC, (“PW Walsenburg”),
we purchased a
The following table summarizes the allocation of the purchase consideration for the Walsenburg Property based on the relative fair values of the assets when the property was acquired:
| Land | $ | |||
| Improvements (Greenhouses / Processing Facilities) | ||||
| Total Assets Acquired | $ |
On
June 11, 2021, through a newly formed wholly owned subsidiary, PW CO CanRE Vinita, LLC, (“PW Vinita”), we purchased a
The following table summarizes the allocation of the purchase consideration for the Vinita Property based on the relative fair values of the assets when the property was acquired:
| Land | $ | |||
| Improvements (Greenhouses / Processing Facilities) | ||||
| Total Assets Acquired | $ |
| F-14 |
On
June 18, 2021, through a newly formed wholly owned indirect subsidiary, PW CO CanRE JKL, LLC, (“PW JKL”), we purchased a
property totaling
On
September 3, 2021, Power REIT, through a newly formed wholly owned indirect subsidiary, PW MI CanRE Marengo, LLC, (“PW
Marengo”), completed the acquisition of a
The following table summarized the allocation of the purchase consideration for the PW Marengo Property based on the relative fair values of the assets when the property was acquired:
| Land | $ | |||
| Construction in Progress | ||||
| Acquisition Costs Capitalized | $ |
The
acquisitions described above are accounted for as asset acquisitions under ASC 805-50. Power REIT has established a depreciable life
for the greenhouses of
2022 Acquisitions
On
March 31, 2022, Power REIT completed its first acquisition with the focus of cultivation of food crops, through a newly formed
wholly owned indirect subsidiary, PW MillPro NE LLC, (“PW MillPro”), and acquired a
The following table summarizes the preliminary allocation of the purchase consideration for the PW MillPro properties based on the relative fair values of the assets when acquired:
| Greenhouse | Housing Facility | |||||||
| Land | $ | $ | ||||||
| Assets subject to depreciation: | ||||||||
| Improvements (Greenhouses / Processing Facilities) | ||||||||
| Total Assets Acquired | $ | $ | ||||||
| F-15 |
5– DIRECT FINANCING LEASES AND OPERATING LEASES
Information as Lessor Under ASC Topic 842
To
generate positive cash flow, as a lessor, the Trust leases its facilities to tenants in exchange for payments. The Trust’s leases
for its railroad, solar farms and greenhouse cultivation facilities have lease terms ranging between
Direct Financing Leases
The
Railroad Lease provides for a base cash rental of $
The Railroad Lease may be terminated by the lessee at the expiration of the initial term or any renewal term, or by default of NSC. In the event of termination, NSC is obligated to return to P&WV all properties covered by the Railroad Lease, together with sufficient cash and other assets to permit operation of the railroad for a period of one year. In addition, NSC would be obligated upon default or termination, to the extent NSC has not previously paid indebtedness due to P&WV, to settle remaining indebtedness owed to P&WV. The existing indebtedness owed to P&WV, including the ability of P&WV to make an immediate demand for payment of such amounts, was part of the subject of a multi-year litigation which concluded in 2017. Based on the outcome of the litigation, the indebtedness that has accrued on Power REIT’s tax books is deemed uncollectable and was written off for tax purposes in 2017. The amount of this indebtedness has not been reflected on P&WV’s financial statements which are consolidated into Power REIT’s financial statements and therefore for financial reporting purposes there was no change related thereto.
Operating Leases
Lease
revenue from solar land and CEA properties are accounted for as operating leases. Any such leases with rent escalation provisions are
recorded on a straight-line basis when the amount of escalation in lease payments is known at the time Power REIT enters into the lease
agreement, or known at the time Power REIT assumes an existing lease agreement as part of an acquisition (e.g., an annual fixed percentage
escalation) over the initial lease term, subject to a collectability assessment, with the difference between the contractual rent receipts
and the straight-line amounts recorded as “deferred rent receivable” or “deferred rent liability”. Collectability
of contractual rent is assessed at quarter-end for each tenant receivable using various criteria including past collection issues, the
current economic and business environment affecting the tenant and guarantees. If collectability of the contractual rent stream is not
deemed probable, revenue will only be recognized upon receipt of cash from the tenant. During the year ended December 31, 2022, the trust
incurred rental income of approximately $
Due to significant price compression in the wholesale cannabis market, many of our cannabis related tenants are currently experiencing severe financial distress. The Trust has offered certain of its cannabis tenants’ relief by amending leases to several of its tenants whereby monthly cash payments are restructured over the course of the lease to lower rent payments during 2022 and increase rent payments in the future. These amendments were structured to not affect the total amount of rent from these leases. Unfortunately, during the fourth quarter of 2022, collections from the CEA portfolio has diminished to a nominal amount. The Trust is exploring strategic alternatives in respect to the CEA portfolio and has listed some of the assets for sale and may list additional assets.
| F-16 |
Below is a chart of operating leases for Power REIT as of December 31, 2022:
| Property Type/Name | Size1 | Lease Start | Term (yrs) | Renewal Options | Triple Net Lease | Annual Straight-Line Rent ($) | Rent Recorded 2022 ($) | Rent Recorded 2021 ($) | ||||||||||||||||||
| Solar Farm Lease | ||||||||||||||||||||||||||
| PWSS | Dec-11 | |||||||||||||||||||||||||
| PWTS | Mar-13 | |||||||||||||||||||||||||
| PWTS | Mar-13 | |||||||||||||||||||||||||
| PWTS | Mar-13 | |||||||||||||||||||||||||
| PWTS | Mar-13 | |||||||||||||||||||||||||
| PWTS | Mar-13 | |||||||||||||||||||||||||
| PWRS | Apr-14 | |||||||||||||||||||||||||
| CEA Property Lease | ||||||||||||||||||||||||||
| Jackson Farms - Tam 182,4,6 | Jul-19 | |||||||||||||||||||||||||
| JAB - Mav 13,4,6 | Jul-19 | |||||||||||||||||||||||||
| Mav 142,4,6 | Feb-20 | |||||||||||||||||||||||||
| Green Street (Chronic) - Sherman 63,4,6 | Feb-20 | |||||||||||||||||||||||||
| Jackson Farms - Mav 52,4,6 | Nov-21 | |||||||||||||||||||||||||
| Sweet Dirt | May-20 | |||||||||||||||||||||||||
| Fifth Ace - Tam 73,4,6 | Sep-20 | |||||||||||||||||||||||||
| Tam 142,4 | Oct-20 | |||||||||||||||||||||||||
| Tam 192,4 | Dec-20 | |||||||||||||||||||||||||
| Apotheke - Tam 83,4 | Jan-21 | |||||||||||||||||||||||||
| California2,4,6 | Feb-21 | |||||||||||||||||||||||||
| PW Gas Station3,4,6 | Mar-21 | |||||||||||||||||||||||||
| PW Cloud Nine2,4,5 | Apr-21 | |||||||||||||||||||||||||
| Walsenburg Cannabis (Greenhouse)2,4,6 | May-21 | |||||||||||||||||||||||||
| Walsenburg Cannabis (MIP)3,4 | Jan-22 | |||||||||||||||||||||||||
| Oklahoma2,4,6 | Jun-21 | |||||||||||||||||||||||||
| Sherman 21 and 222,4,5,6 | Jun-21 | ( | ) | |||||||||||||||||||||||
| Michigan2,4 | Sep-21 | |||||||||||||||||||||||||
| Tam 4 and 52,4 | Jan-22 | |||||||||||||||||||||||||
| Nebraska2,4,6 | Apr-22 | |||||||||||||||||||||||||
| Elevate & Bloom - Tam 133,4 | May-22 | |||||||||||||||||||||||||
| 1 | |
| 2 | |
| 3 | |
| 4 | |
| 5 | |
| 6 |
| F-17 |
The following is a schedule by years of minimum future rentals on non-cancelable operating leases as of December 31, 2022 for assets and assets held for sale where revenue recognition is considered on a straight-line basis:
| Assets | Assets Held for Sale | |||||||
| 2023 | $ | $ | ||||||
| 2024 | ||||||||
| 2025 | ||||||||
| 2026 | ||||||||
| 2027 | ||||||||
| Thereafter | ||||||||
| Total | $ | $ | ||||||
6 – LONG-TERM DEBT
On
December 31, 2012, as part of the Salisbury land acquisition, PW Salisbury Solar, LLC (“PWSS”) assumed existing municipal
financing (“Municipal Debt”). The Municipal Debt has approximately
In
July 2013, PWSS borrowed $
On
November 6, 2015, PW Regulus Solar, LLC (“PWRS”) entered into a loan agreement (the “2015 PWRS Loan Agreement”)
with a certain lender for $
On
November 25, 2019, Power REIT, through a newly formed subsidiary, PW PWV Holdings LLC (“PW PWV”), entered into a loan agreement
(the “PW PWV Loan Agreement”) with a certain lender for $
On
December 21, 2021, Power REIT entered into a Debt Facility with initial availability of $
| F-18 |
As
of December 31, 2022, $
The amount of principal payments remaining on Power REIT’s long-term debt as of December 31, 2022 including the modified repayment schedule for the Debt Facility is as follows:
| Total Debt | ||||
| 2023 | ||||
| 2024 | ||||
| 2025 | ||||
| 2026 | ||||
| 2027 | ||||
| Thereafter | ||||
| Long term debt | $ | |||
7 – IMPAIRMENTS AND ASSETS HELD FOR SALE
During
the fourth quarter of 2022, the Trust concluded that an impairment of value of certain assets within its greenhouse portfolio was appropriate
based on market conditions. The impairment also takes into account assets held for sale, and the write off of any associated
lease intangible. In 2022, we recorded approximately $
A summary of the Trust’s impairment expense for the year ended December 31, 2022 is below:
| Impairment Expense | ||||
| Assets Held for Sale | $ | |||
| Long-Lived Assets | ||||
| Lease Intangible (net) | ||||
| $ | ||||
The Trust has aggregated and classified the assets and liabilities of this business as held for sale in our Consolidated Balance Sheets as of December 31, 2022. The prior period comparative balance sheet as of December 31, 2021 is recast to achieve comparability. The assets and liabilities of assets held for sale were as follows:
| December 31, 2022 | December 31, 2021 | |||||||
| ASSETS | ||||||||
| Land | $ | $ | ||||||
| Greenhouse cultivation and processing facilities, net of accumulated depreciation | ||||||||
| Greenhouse cultivation and processing facilities – construction in progress | ||||||||
| Intangible lease asset, net of accumulated amortization | ||||||||
| Deferred rent receivable | ||||||||
| TOTAL ASSETS - Held for sale | $ | $ | ||||||
| LIABILITIES | ||||||||
| Accounts payable | ||||||||
| Tenant security deposits | ||||||||
| Prepaid rent | ||||||||
| Intangible lease liability, net of accumulated amortization | ||||||||
| TOTAL LIABILITIES – Held for sale | $ | $ | ||||||
Increase in Authorized Preferred Stock
On
January 7, 2021, the Trust filed Articles Supplementary with the State of Maryland to classify an additional unissued shares
of beneficial interest, par value $ per share, 7.75% Series A Preferred Stock, such that the Trust shall now have authorized an
aggregate of shares of Series A Preferred Stock, all of which shall constitute a single series of Series A Preferred Stock.
On February 3, 2021, as part of the closing for the Canndescent acquisition, the Trust issued shares of Power REIT’s Series
A Preferred Stock with a fair value of $
| F-19 |
Stock Issued for Cash
During
the twelve months ended December 31, 2021, the Trust raised gross proceeds of approximately $
Summary of Stock Based Compensation Activity
Power REIT’s 2020 Equity Incentive Plan, which superseded the 2012 Equity Incentive Plan, was adopted by the Board on May 27, 2020 and approved by shareholders on June 24, 2020. It provides for the grant of the following awards: (i) Incentive Stock Options; (ii) Nonstatutory Stock Options; (iii) SARs; (iv) Restricted Stock Awards; (v) RSU Awards; (vi) Performance Awards; and (vii) Other Awards. The Plan’s purpose is to secure and retain the services of Employees, Directors and Consultants, to provide incentives for such persons to exert maximum efforts for the success of the Trust and to provide a means by which such persons may be given an opportunity to benefit from increases in value of the common Stock through the granting of awards. As of December 31, 2022, the aggregate number of shares of Common Stock that may be issued pursuant to outstanding awards is currently .
Summary of Stock Based Compensation Activity – Options
On July 15, 2022, the Trust granted non-qualified stock options (“options”) to acquire an aggregate 205,000 shares of common stock at a price of $ to its independent trustees and officers. The term of each option is 10 years. The options vest over three years as follows: in a series of thirty-six (36) equal monthly installments measured from the Vesting Commencement Date on the same date of the month as the Vesting Commencement Date which is August 1, 2022.
The Trust accounts for share-based payments using the fair value method. The Trust recognizes all share-based payments in our financial statements based on their grant date fair values and market closing price, calculated using the Black-Scholes option valuation model.
| Expected Volatility | % | |||
| Expected Dividend Yield | % | |||
| Expected Term (in years) | ||||
| Risk Free Rate | % | |||
| Estimate of Forfeiture Rate | % |
The Trust uses historical data to estimate dividend yield and volatility and the “simplified method” as described in the SEC Staff Accounting Bulletin #110 to determine the expected term of the option grants. The risk-free interest rate for the expected term of the options is based on the U.S. treasury yield curve on the grant date. The Trust does not have historical data of forfeiture, and as a policy, has used a 0 percent forfeiture rate in calculating unrecognized share-based compensation expense and will instead, account for forfeitures as they occur.
| F-20 |
The summary of stock-based compensation activity for the year ended December 31, 2022, with respect to the Trust’s stock options, is as follows:
Summary of Activity - Options
| Weighted | ||||||||||||
| Number of | Average | Aggregate | ||||||||||
| Options | Exercise Price | Intrinsic Value | ||||||||||
| Balance as of December 31, 2021 | ||||||||||||
| Plan Awards | $ | - | ||||||||||
| Options Exercised | - | |||||||||||
| Balance as of December 31, 2022 | ||||||||||||
| Options expected to vest December 31, 2022 | ||||||||||||
| Options exercisable as of December 31, 2022 | $ | |||||||||||
The weighted average remaining term of the options is years.
| Weighted | ||||||||||||
| Number of | Average | Aggregate | ||||||||||
| Options | Exercise Price | Intrinsic Value | ||||||||||
| Balance as of December 31, 2020 | - | |||||||||||
| Plan Awards | - | |||||||||||
| Options Exercised | ( | ) | - | |||||||||
| Balance as of December 31, 2021 | ||||||||||||
| Options vested at December 31, 2021 | ||||||||||||
On
December 31, 2021, Power REIT shares were issued as a result of a net exercise transaction connected to the options (strike
price of $) that were granted to an Executive Officer and three Trustees in 2012. The difference of shares were sold back
to the Trust to provide cash in the amount of $
Summary of Stock Based Compensation Activity – Restricted Stock
On July 15, 2022, the Trust granted shares of restricted stock to its officer ( shares) and independent trustees ( shares each). The restricted stock vests over months for the officer and quarterly over four quarters for the trustees and is valued based on the market price of the common stock on the grant date.
| Summary of Activity - Restricted Stock | ||||||||
| Number of | Weighted | |||||||
| Shares of | Average | |||||||
| Restricted | Grant Date | |||||||
| Stock | Fair Value | |||||||
| Balance as of December 31, 2021 | ||||||||
| Plan Awards | ||||||||
| Restricted Stock Forfeited | ( | ) | ||||||
| Restricted Stock Vested | ( | ) | ||||||
| Balance as of December 31, 2022 | ||||||||
| F-21 |
During the year ended December 31, 2022, shares of unvested restricted stock was forfeited upon one previous board member’s resignation from the board.
| Summary of Activity - Restricted Stock | ||||||||
| Number of | Weighted | |||||||
| Shares of | Average | |||||||
| Restricted | Grant Date | |||||||
| Stock | Fair Value | |||||||
| Balance as of December 31, 2020 | ||||||||
| Plan Awards | ||||||||
| Restricted Stock Vested | ( | ) | ||||||
| Balance as of December 31, 2021 | ||||||||
Stock-based Compensation
During 2022, the Trust recorded approximately $ of non-cash expense related to restricted stock and approximately $ of non-cash expense related to options granted compared to approximately $ of non-cash expense related to restricted stock and $ non-cash expense related to options granted for 2021. As of December 31, 2022, there was approximately $ of total unrecognized share-based compensation expense for restricted stock and approximately $ of total unrecognized share-based compensation expense for options, which will be recognized through the third quarter of 2025. The Trust does not currently have a policy regarding the repurchase of shares on the open market related to equity awards.
9 - INCOME TAXES
The
Trust is organized as a Maryland-domiciled real estate investment trust and has elected to be treated under the Internal Revenue Code
as a real estate investment trust. As such, the Trust does not pay Federal taxes on taxable income and capital gains to the extent that
they are distributed to shareholders. In order to maintain qualified status, at least
Under the Railroad Lease, NSC reimburses P&WV, in the form of additional cash rent, for all taxes and governmental charges imposed upon the assets leased by NSC from P&WV, except for taxes relating to cash rent payments made by the lessee. Due to the treatment of the Railroad Lease as a direct financing lease for financial reporting purposes, the tax basis of the leased property is higher than the basis of the leased property as reported in these consolidated financial statements.
The Trust has implemented the accounting guidance for uncertainty in income taxes using the provisions of FASB ASC 740, Income Taxes. Using that guidance, tax positions initially need to be recognized in the financial statements when it is more-likely-than-not the position will be sustained upon examination by the tax authorities.
The Trust is generally no longer subject to examination by income taxing authorities for years ended prior to December 31, 2019.
| F-22 |
10 - RELATED PARTY TRANSACTIONS
A
wholly-owned subsidiary of Hudson Bay Partners, LP (“HBP”), an entity associated with our CEO and Chairman of the Trust,
David Lesser, provides the Trust and its subsidiaries with office space at no cost. Effective September 2016, the Board of Trustees approved
reimbursing an affiliate of HBP $
Power
REIT has a relationship with Millennium Sustainable Ventures Corp., formerly Millennium Investment and Acquisition Company Inc. (“MILC’).
David H. Lesser, Power REIT’s Chairman and CEO, is also Chairman and CEO of MILC. MILC, through subsidiaries or affiliates, established
cannabis and food crop cultivation projects and entered into leases related to the Trust’s Oklahoma, Michigan and Nebraska properties
and MILC is a lender to the tenant of one of the Trust’s Colorado properties. Total rental income recognized for the years ended
December 31, 2022 and 2021 from the tenants that are affiliated with MILC in Colorado, Oklahoma, Michigan and Nebraska was $
Effective
March 1, 2022, the Sweet Dirt Lease was amended (the “Sweet Dirt Lease Second Amendment”) to provide funding in the amount
of $
Under the Trust’s Declaration of Trust, the Trust may enter into transactions in which trustees, officers or employees have a financial interest; provided however, that in the case of a material financial interest, the transaction shall be disclosed to the Board of Trustees or the transaction shall be fair and reasonable. After consideration of the conditions and terms of the payment to an affiliate of HBP for accounting and administrative support, the independent trustees approved the agreement with the affiliate of HBP described above, finding the aforementioned arrangements to be fair and reasonable and in the interest of the Trust.
11 - CONTINGENCY
The Trust’s wholly-owned subsidiary, P&WV, is subject to various restrictions imposed by the Railroad Lease with NSC, including restrictions on share and debt issuance, including guarantees.
12 - SUBSEQUENT EVENTS
On
January 6, 2023, a wholly owned subsidiary of Power REIT, sold its interest in five ground leases related to utility scale solar farms
located in Tulare County, California for gross proceeds of $
On March 13, 2023 a wholly owned subsidiary of Power REIT which is the borrower on the Debt Facility, entered into a modification of the terms which is summarized as follows:
| - | The
total commitment is reduced from $ | |
| - | ||
| - | Monthly payments on the Debt Facility will be interest only until maturity. | |
| - | A portion of the proceeds from the sale of assets within the Borrowing Base for the Debt Facility will be required to pay the outstanding loan amount. | |
| - | The
maturity date of the Debt Facility is changed to | |
| - | The
Debt Service Coverage ratio will be | |
| - | The definition of assets included in the Borrowing Base for the Debt Facility no longer eliminates assets where tenants are in default for failure to make timely rent payments. | |
| - | An
agreed upon minimum liquidity amount shall be maintained in the amount of $ | |
| - |
On
January 23, 2023, the Sweet Dirt lease was amended to restructure the timing of rent payments but maintain the same overall yield and
eliminate the funding of remaining capital improvements for a cogeneration project, which includes payments that were expected to be
paid to Intelligen Power Systems, LLC, a related party. On January 27, 2023, PW SD and Sweet Dirt entered into a Purchase and Sale Agreement
to sell the property leased to Sweet Dirt for total consideration of $
| F-23 |
Exhibit 21.1
The direct and indirect subsidiaries of the Registrant, and their respective states of incorporation or organization, are set forth below:
| Subsidiary | State of Incorporation or Organization | |
| Pittsburgh & West Virginia Railroad | Pennsylvania | |
| PW Salisbury Solar, LLC | Massachusetts | |
| PW Tulare Solar, LLC | California | |
| PW Regulus Solar, LLC | California | |
| PW CanRE of Colorado Holdings, LLC | Colorado | |
| PW CO CanRE JAB LLC | Colorado | |
| PW PWV Holdings LLC | Colorado | |
| PW CO CanRE Mav 5 LLC | Colorado | |
| PW CO CanRE Mav 14 LLC | Colorado | |
| PW CO CanRE Sherm 6 LLC | Colorado | |
| PW ME CanRE SD LLC | Maine | |
| PW CO CanRE Tam 7 LLC | Colorado | |
| PW CO CanRE Grail LLC | Colorado | |
| PW CO CanRE MF LLC | Colorado | |
| PW CO CanRE Tam 19 LLC | Colorado | |
| PW CO CanRE Apotheke LLC | Colorado | |
| PW CA CanRE Canndescent LLC | California | |
| PW CO CanRE Gas Station LLC | Colorado | |
| PW CO CanRE Cloud Nine LLC | Colorado | |
| PW CO Can RE JKL LLC | Colorado | |
| PW CO CanRE Walsenburg LLC | Colorado | |
| PW CanRE OK Vinita LLC | Oklahoma | |
| PW MI CanRE Marengo LLC | Michigan | |
PW CanRE Holdings LLC |
Delaware | |
| PW MillPro NE LLC | Nebraska |
Exhibit 23.1
CONSENT OF INDEPENDENT REGISTERED PUBLIC ACCOUNTING FIRM
We consent to the incorporation by reference in the Registration Statements on Form S-3 (File No. 333-256826) and Form S-8 (File No. 333-239960) of our report dated March 31, 2023, with respect to the audited consolidated financial statements of Power REIT (the “Trust”) appearing in this Annual Report on Form 10-K of the Company for the year ended December 31, 2022.
/s/ MaloneBailey, LLP
Houston, Texas
March 31, 2023
Exhibit 31.1
CERTIFICATION PURSUANT TO SECTION 302 OF THE SARBANES-OXLEY ACT
I, David H. Lesser, certify that:
1. I have reviewed this annual report on Form 10-K of the registrant, Power REIT;
2. Based on my knowledge, this report does not contain any untrue statement of a material fact or omit to state a material fact necessary to make the statements made, in light of the circumstances under which such statements were made, not misleading with respect to the period covered by this report;
3. Based on my knowledge, the financial statements and other financial information included in this report fairly present in all material respects the financial condition, results of operations and cash flows of the registrant as of, and for, the periods presented in this report;
4. I am responsible for establishing and maintaining disclosure controls and procedures (as defined in Exchange Act Rules 13a-15(e) and 15d-15(e)) and internal control over financial reporting (as defined in Exchange Act Rules 13a-15(f) and 15d-15(f)) for the registrant and have:
a) Designed such disclosure controls and procedures, or caused such disclosure controls and procedures to be designed under my supervision, to ensure that material information relating to the registrant, including its consolidated subsidiaries, is made known to us by others within those entities, particularly during the period in which this report is being prepared;
b) Designed such internal control over financial reporting, or caused such internal control over financial reporting to be designed under my supervision, to provide reasonable assurance regarding the reliability of financial reporting and the preparation of financial statements for external purposes in accordance with generally accepted accounting principles;
c) Evaluated the effectiveness of the registrant’s disclosure controls and procedures and presented in this report my conclusions about the effectiveness of the disclosure controls and procedures, as of the end of the period covered by this report, based on such evaluation; and
d) Disclosed in this report any change in the registrant’s internal control over financial reporting that occurred during the registrant’s most recent fiscal quarter (the registrant’s fourth fiscal quarter in the case of an annual report) that has materially affected, or is reasonably likely to materially affect, the registrant’s internal control over financial reporting; and
5. I have disclosed, based on my most recent evaluation of internal control over financial reporting, to the registrant’s auditors and the audit committee of the registrant’s board of directors (or persons performing the equivalent functions):
a) All significant deficiencies and material weaknesses in the design or operation of internal control over financial reporting which are reasonably likely to adversely affect the registrant’s ability to record, process, summarize and report financial information; and
b) Any fraud, whether or not material, that involves management or other employees who have a significant role in the registrant’s internal control over financial reporting.
| Date: March 31, 2023 | /s/ David H. Lesser |
| David H. Lesser | |
| Chairman, CEO, CFO, Secretary and Treasurer | |
| (Principal executive officer and principal financial officer) |
Exhibit 32.1
CERTIFICATION PURSUANT TO SECTION 906 OF THE SARBANES-OXLEY ACT
In connection with the annual report of Power REIT (the “registrant”) on Form 10-K for the period ending December 31, 2022 as furnished with the Securities and Exchange Commission on the date hereof (the “Report”), I, David H. Lesser, Chairman, Chief Executive Officer, Secretary and Treasurer, certify, to the best of my knowledge, pursuant to 18 U.S.C. Section 1350, as adopted pursuant to Section 906 of the Sarbanes-Oxley Act of 2002, that:
(1) The Report fully complies with the requirements of Section 13(a) or 15(d) of the Securities Exchange Act of 1934; and
(2) The information contained in the Report fairly presents, in all material respects, the financial condition and results of operations of the registrant.
| /s/ David H. Lesser | |
| David H. Lesser | |
| Chairman, CEO, CFO, Secretary and Treasurer | |
| (Principal executive officer and principal financial officer) | |
| Date: March 31, 2023 |