UNITED STATES
SECURITIES AND EXCHANGE COMMISSION
WASHINGTON, D.C. 20549
FORM
(Amendment No. 1)
OR
For the fiscal year ended .
OR
For the transition period from___to____.
OR
Date of event requiring this shell company report
Commission file number:
(Exact name of Registrant as specified in its charter)
N/A
(Translation of Registrant’s name into English)
(Jurisdiction of incorporation or organization)
(Address of principal executive offices)
Telephone: +
Email:
(Name, Telephone, E-mail and/or Facsimile number and Address of Company Contact Person)
Securities registered or to be registered pursuant to Section 12(b) of the Act.
Title of each class |
| Trading Symbol(s) |
| Name of each exchange on which registered |
| NYSE: |
| ||
NYSE: |
* Effective on August 16, 2017, the ratio of ADSs to Class A common shares was changed from one ADS representing two Class A common shares to three ADSs representing one Class A common share.
** Not for trading, but only in connection with the listing on The New York Stock Exchange of American depositary shares.
Securities registered or to be registered pursuant to Section 12(g) of the Act.
None
(Title of Class)
Securities for which there is a reporting obligation pursuant to Section 15(d) of the Act.
None
(Title of Class)
Indicate the number of outstanding shares of each of the issuer’s classes of capital or common stock as of the close of the period covered by the annual report.
As of February 28, 2022,
and
Indicate by check mark if the registrant is a well-known seasoned issuer, as defined in Rule 405 of the Securities Act.
⌧
If this report is an annual or transition report, indicate by check mark if the registrant is not required to file reports pursuant to Section 13 or 15(d) of the Securities Exchange Act of 1934.
◻ Yes ⌧
Indicate by check mark whether the registrant (1) has filed all reports required to be filed by Section 13 or 15(d) of the Securities Exchange Act of 1934 during the preceding 12 months (or for such shorter period that the registrant was required to file such reports), and (2) has been subject to such filing requirements for the past 90 days.
⌧
Indicate by check mark whether the registrant has submitted electronically, if any, every Interactive Data File required to be submitted pursuant to Rule 405 of Regulation S-T (§232.405 of this chapter) during the preceding 12 months (or for such shorter period that the registrant was required to submit such files).
⌧
Indicate by check mark whether the registrant is a large accelerated filer, an accelerated filer, a non-accelerated filer, or an emerging growth company. See the definitions of “large accelerated filer,” “accelerated filer,” and “emerging growth company” in Rule 12b-2 of the Exchange Act.
⌧
If an emerging growth company that prepares its financial statements in accordance with U.S. GAAP, indicate by check mark if the registrant has elected not to use the extended transition period for complying with any new or revised financial accounting standards†† provided pursuant to Section 13(a) of the Exchange Act. ◻
Indicate by check mark whether the registrant has filed a report on and attestation to its management’s assessment of the effectiveness of its internal control over financial reporting under Section 404(b) of the Sarbanes-Oxley Act (15 U.S.C. 7262(b)) by the registered public accounting firm that prepared or issued its audit report.
Indicate by check mark which basis of accounting the registrant has used to prepare the financial statements included in this filing:
⌧ | ◻ International Financial Reporting Standards as issued by the International Accounting Standards Board | ◻ Other |
If “Other” has been checked in response to the previous question, indicate by check mark which financial statement item the registrant has elected to follow.
◻ Item 17 ◻ Item 18
If this is an annual report, indicate by check mark whether the registrant is a shell company (as defined in Rule 12b-2 of the Exchange Act).
(APPLICABLE ONLY TO ISSUERS INVOLVED IN BANKRUPTCY PROCEEDINGS DURING THE PAST FIVE YEARS)
Indicate by check mark whether the registrant has filed all documents and reports required to be filed by Sections 12, 13 or 15(d) of the Securities Exchange Act of 1934 subsequent to the distribution of securities under a plan confirmed by a court.
◻ Yes ☐ No
Auditor Name: | Auditor Location: Beijing, the | Auditor Firm ID: |
† The term “new or revised financial accounting standard” refers to any update issued by the Financial Accounting Standards Board to its Accounting Standards Codification after April 5, 2012.
EXPLANATORY NOTE
TAL Education Group (the “Company”) is filing this Amendment No. 1 on Form 20-F/A (this “Amendment No. 1”) to amend its annual report on Form 20-F for the fiscal year ended February 28, 2022 as filed with the Securities and Exchange Commission (the “SEC”) on June 14, 2022 (the “Original Filing”), to address certain comments from the Staff of the SEC in relation to the Original Form 20-F. Accordingly, the Company is restating in their entirety the following sections of the Original Filing: (i) “Part I – Item 3. Key Information” and (ii) “Part III – Item 19. Exhibits” in this Amendment No. 1.
This Amendment No. 1 speaks as of the filing date of the Original Filing, or June 14, 2022. No attempt has been made in this Amendment No. 1 to modify or update in any way the financial statements or any other items or disclosures in the Original Filing, including the disclosure in Item 3 except as required to reflect the amendments in response to the Staff’s comments. Except as specifically noted herein, this Amendment No. 1 does not amend, update or restate any of the information previously included in the Original Filing, nor does this Amendment No. 1 reflect any event that has occurred after the date of the Original Filing. Accordingly, this Amendment No. 1 should be read in conjunction with the Original Filing and the Company’s other filings with the SEC subsequent to June 14, 2022.
As required by Rule 12b-15 of the Securities and Exchange Act of 1934, as amended, the Company is also filing or furnishing the certifications required under Section 302 and Section 906 of the Sarbanes-Oxley Act of 2002 as exhibits to this Amendment No. 1.
1
PART I
Item 3. Key Information
Our Holding Company Structure and Contractual Arrangements with the Consolidated Affiliated Entities
TAL Education Group is not a Chinese operating company but a Cayman Islands holding company with no equity ownership in the Consolidated Affiliated Entities. We conduct our operations in China through (i) our PRC subsidiaries and (ii) the Consolidated Affiliated Entities with which we have maintained contractual arrangements. PRC laws and regulations restrict and impose conditions on foreign investment in the education business and value-added telecommunication services in China. Accordingly, we operate substantially all of our learning business in China through the Consolidated Affiliated Entities and rely on contractual arrangements among our PRC subsidiaries, the Consolidated Affiliated Entities and their nominee shareholders to control the business operations of the Consolidated Affiliated Entities. Net revenues contributed by the Consolidated Affiliated Entities accounted for 93.4%, 94.4%, and 95.5% of our net revenues in the fiscal years ended February 28/29, 2020, 2021 and 2022, respectively. As used in this annual report, “we,” “us,” “our company,” and “our” refers to TAL Education Group, a Cayman Islands company, its subsidiaries, and, in the context of describing our operations and consolidated financial information, the Consolidated Affiliated Entities, including the VIEs and the VIEs’ direct and indirect subsidiaries and schools. Investors of our ADSs are not purchasing equity interest in the Consolidated Affiliated Entities in China but instead are purchasing equity interest in a holding company incorporated in the Cayman Islands, and may never hold equity interests in the Consolidated Affiliated Entities.
A series of contractual agreements, including exclusive business service agreements, call option agreement, equity pledge agreement, letters of undertaking, and power of attorney agreements by and among our PRC subsidiaries, the Consolidated Affiliated Entities and their respective shareholders. These contractual agreements include:
(i) exclusive business service agreements, pursuant to which TAL Beijing or its designated affiliates have the exclusive right to provide the VIEs and their subsidiaries and schools comprehensive intellectual property licensing and various technical and business support services and relevant VIEs agreed to pay service fees annually or regularly to TAL Beijing or its designated affiliates and adjust the service fee rates from time to time at TAL Beijing’s discretion, and TAL Beijing or its designated affiliates is entitled to charge the Consolidated Affiliated Entities service fees regularly that amount to substantially all of the net income of the Consolidated Affiliated Entities before the service fees;
(ii) call option agreements, pursuant to which the respective shareholders of the VIEs unconditionally and irrevocably granted TAL Beijing or its designated party an exclusive option to purchase from the shareholders part or all of the equity interests in the respective VIEs for the minimum amount of consideration permitted by the applicable PRC laws and regulations under the circumstances where TAL Beijing or its designated party is permitted under PRC laws and regulations to own all or part of the equity interests of the respective VIEs or where we otherwise deem it necessary or appropriate to exercise the option, and TAL Beijing has sole discretion to decide when to exercise the option, and whether to exercise the option in part or in full;
(iii) equity pledge agreements, as supplemented, pursuant to which the respective shareholders of the VIEs unconditionally and irrevocably pledged all of their equity interests in the respective VIEs to TAL Beijing to guarantee performance of the obligations of the respective VIEs and their respective subsidiaries and schools under the technology support and service agreements with TAL Beijing;
(iv) letters of undertaking, pursuant to which all shareholders of the VIEs covenanted with and undertook to TAL Beijing that, if, as the respective shareholders of the VIEs, such shareholders receive any dividends, interests, other distributions or remnant assets upon liquidation from the respective VIEs, such shareholders shall, to the extent permitted by applicable laws, regulations and legal procedures, remit all such income after payment of any applicable tax and other expenses required by laws and regulations to TAL Beijing without any compensation therefore; and
(v) power of attorney agreements, pursuant to which each of the shareholders of the VIEs has executed an irrevocable power of attorney appointed TAL Beijing, or any person designated by TAL Beijing as their attorney-in-fact to vote on their behalf on matters of the respective VIEs requiring shareholder approval, and TAL Beijing has the ability to exercise effective control over each of the VIEs respectively through shareholder votes and, through such votes, to also control the composition of the board of directors.
2
In addition, the spouse of each shareholder, who is a natural person, of the VIEs has entered into a spousal consent letter to acknowledge that she is aware of, and consents to, the execution by her spouse of the call option agreement described above. Each such spouse further agrees that she will not take any actions or raise any claims to interfere with performance by her spouse of the obligations under the above mentioned agreements.
Terms contained in each set of contractual arrangements with the Consolidated Affiliated Entities and their respective shareholders are substantially similar. As a result of the contractual arrangements, we have effective control over and are considered the primary beneficiary of the Consolidated Affiliated Entities for accounting purposes, and we have consolidated the financial results of the Consolidated Affiliated Entities in our consolidated financial statements.
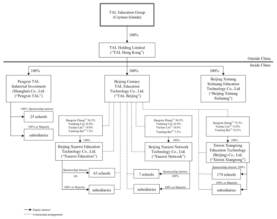
The following diagram sets out details of our significant subsidiaries and Consolidated Affiliated Entities as of February 28, 2022:

| (1) | Mr. Bangxin Zhang is our chairman and chief executive officer who owned 26.3% of the common shares and 71.8% of the voting power of TAL Education Group as of April 30, 2022. |
| (2) | Mr. Yachao Liu is our chief operating officer who owned 4.1% of the common shares and 5.4% of the voting power of TAL Education Group as of April 30, 2022. |
| (3) | Mr. Yunfeng Bai is our director who owned less than 1.0% of the common shares and 0.3% of voting power of TAL Education Group as of April 30, 2022. |
3
| (4) | Among the 63 schools, seven schools’ majority ownership are directly or indirectly held by Xueersi Education, and the remaining minority ownership are directly or indirectly held by Xueersi Network. For the other schools, Xueersi Education held either 100% or majority ownership for which the remaining minority ownership were held by third parties. |
However, the contractual arrangements may not be as effective as direct ownership in providing us with control over the Consolidated Affiliated Entities. If we had direct ownership of the Consolidated Affiliated Entities, we would be able to exercise our rights as a shareholder to effect changes in the board of directors of these entities, which in turn could effect changes, subject to any applicable fiduciary obligations, at the management level. However, under the VIE Contractual Arrangements, we rely on the performance by the Consolidated Affiliated Entities and their respective shareholders of their obligations under the contracts to exercise control over and receive economic benefits from the Consolidated Affiliated Entities. In addition, we cannot assure you that when conflicts of interest arise, any or all of these individuals will act in the best interests of our company or such conflicts will be resolved in our favor. In addition, these individuals may breach, or cause the Consolidated Affiliated Entities to breach, or refuse to renew, the existing VIE Contractual Arrangements. If we cannot resolve any conflict of interest or dispute between us and these individuals, we would have to rely on legal proceedings, which could result in disruption of our business and subject us to substantial uncertainty as to the outcome of any such legal proceedings. As such, we may incur substantial costs to enforce the terms of the arrangements. In addition, our contractual arrangements have not been tested in a court of law as of the date of this annual report. See “Item 3. Key Information—D. Risk Factors—Risks Related to Our Corporate Structure—We rely on the VIE Contractual Arrangements for our PRC operations, which may not be as effective in providing operational control as direct ownership” and “Item 3. Key Information—D. Risk Factors—Risks Related to Our Corporate Structure—The legal owners of the VIEs may have potential conflicts of interest with us, which may materially and adversely affect our business and financial condition” for further details.
Our corporate structure is subject to unique risks associated with our contractual arrangements with the Consolidated Affiliated Entities. If the PRC government deems that our contractual arrangements with the Consolidated Affiliated Entities do not comply with PRC regulatory restrictions on foreign investment in the relevant industries, or if these regulations or the interpretation of existing regulations change or are interpreted differently in the future, we could be subject to severe penalties or be forced to relinquish our interests in those operations. The PRC regulatory authorities could disallow the VIE structure, which would likely result in a material adverse change in our operations, and our ADSs may decline significantly in value or become worthless. Our holding company, our PRC subsidiaries and the Consolidated Affiliated Entities, and investors of our company face uncertainty about potential future actions by the PRC government that could affect the enforceability of the contractual arrangements with the Consolidated Affiliated Entities and, consequently, significantly affect the financial performance of the Consolidated Affiliated Entities and our company as a whole. In addition, our contractual arrangements have not been tested in a court of law as of the date of this annual report. For a detailed description of the risks associated with our corporate structure, please refer to risks disclosed under “Item 3. Key Information—D. Risk Factors—Risks Related to Our Corporate Structure.”
There are also substantial uncertainties regarding the interpretation and application of current and future PRC laws, regulations and rules regarding the status of the rights of our Cayman Islands holding company with respect to its contractual arrangements with the Consolidated Affiliated Entities and their nominee shareholders. It is uncertain whether any new PRC laws or regulations related to variable interest entity structures will be adopted or, if adopted, what they would provide. If we or any of the Consolidated Affiliated Entities is found to be in violation of any existing or future PRC laws or regulations, or fail to obtain or maintain any of the required licenses, permits or approvals, the relevant PRC regulatory authorities would have broad discretion to take action in dealing with such violations or failures. See “Item 3. Key Information—D. Risk Factors—Risks Related to Our Corporate Structure—If the PRC government determines that the agreements that establish the structure for operating our business in China are not in compliance with applicable PRC laws and regulations, we could be subject to severe penalties” and “Item 3. Key Information—D. Risk Factors—Risks Related to Doing Business in China—Uncertainties exist with respect to the interpretation and implementation of the newly enacted Foreign Investment Law and how it may impact our business, financial condition and results of operations.”
We face various risks and uncertainties related to doing business in China. Our business operations are primarily conducted in China, and we are subject to complex and evolving PRC laws and regulations. For example, we face risks associated with regulatory approvals on offshore offerings, anti-monopoly regulatory actions, regulations on the use of variable interest entities, and oversight on cybersecurity and data privacy, as well as the lack of inspection on our auditors by the Public Company Accounting Oversight Board, or the PCAOB, which may impact our ability to conduct certain businesses, accept foreign investments, or list and conduct offerings on a United States or other foreign exchange. These risks could result in a material adverse change in our operations and the value of our ADSs, significantly limit or completely hinder our ability to continue to offer securities to investors, or cause the
4
value of such securities to significantly decline. For a detailed description of risks related to doing business in China, “Item 3.D. Key Information—Risk Factors—Risks Related to Doing Business in China.”
The PRC government’s significant authority in regulating our operations and its oversight and control over offerings conducted overseas by, and foreign investment in, China-based issuers could significantly limit or completely hinder our ability to offer or continue to offer securities to investors. Implementation of industry-wide regulations in this nature may cause the value of such securities to significantly decline. For more details, see “Item 3. Key Information—D. Risk Factors—Risks Related to Doing Business in China—The PRC government’s oversight and discretions over our business operation could result in a material adverse change in our operations and the value of our ADSs.”
Risks and uncertainties arising from the legal system in China, including risks and uncertainties regarding the enforcement of laws and quickly evolving rules and regulations in China, could result in a material adverse change in our operations and the value of our ADSs. For more details, see “Item 3. Key Information—D. Risk Factors—Risks Related to Doing Business in China—Uncertainties with respect to the PRC legal system could have a material adverse effect on us.”
The Holding Foreign Companies Accountable Act
Our ADSs will be delisted and our ADSs and shares will be prohibited from trading in the over-the-counter market in 2024 under the Holding Foreign Companies Accountable Act, or the HFCAA, if the PCAOB is unable to inspect or fully investigate auditors located in China, or in 2023 if proposed changes to the law are enacted. The PCAOB has been unable, and is currently unable, to inspect our auditor in relation to their audit work performed for our financial statements. On December 16, 2021, the PCAOB issued a report to notify the SEC of its determination that the PCAOB is unable to inspect or investigate completely registered public accounting firms headquartered in Mainland China and Hong Kong. The PCAOB identified our auditor, Deloitte Touche Tohmatsu Certified Public Accountants LLP, as one of the registered public accounting firms that the PCAOB is unable to inspect or investigate completely. Under the current law, delisting and prohibition from over-the-counter trading in the United States could take place in 2024. In July 2022, the SEC conclusively listed TAL Education Group as a Commission-Identified Issuer under the HFCAA following the filing of our annual report on Form 20-F for the fiscal year ended February 28, 2022. On August 26, 2022, the PCAOB signed a Statement of Protocol with the Chinese authorities governing inspections and investigations of audit firms based in Mainland China and Hong Kong, which marks the first step toward providing access for the PCAOB to inspect and investigate registered public accounting firms in Mainland China and Hong Kong. The delisting of our ADSs, or the threat of their being delisted, may materially and adversely affect the value of your investment. In addition, the proposed changes to the law would decrease the number of non-inspection years from three years to two, thus reducing the time period before our ADSs may be prohibited from over-the-counter trading or delisted. If the proposed provision is enacted, our ADS could be delisted from the exchange and prohibited from over-the-counter trading in the United States in 2023. See “Item 3. Key Information—D. Risk Factors—Risk Factors Related to Doing Business in China—Our ADSs will be prohibited from trading in the United States under the HFCAA in 2024 if the PCAOB is unable to inspect or fully investigate auditors located in China, or in 2023 if proposed changes to the law are enacted. The delisting of our ADSs, or the threat of their being delisted, may materially and adversely affect the value of your investment.”
Permissions Required from the PRC Authorities for Our Operations
We conduct our business primarily through our subsidiaries and Consolidated Affiliated Entities in China. Our operations in China are governed by PRC laws and regulations. As of the date of this annual report, other than disclosed in “Item 3. Key Information—D. Risk Factors—Risks Related to Doing Business in China—We are required to obtain various operating licenses and permits and to make registrations and filings for our current business in China; failure to comply with these requirements may materially and adversely affect our business and results of operations” and “If we fail to obtain and maintain the licenses and approvals as well as registrations and filings required under the uncertain regulatory environment for online education in China, our business, financial condition and results of operations may be materially and adversely affected,” based on the advice of our PRC counsel, we believe our PRC subsidiaries and Consolidated Affiliated Entities have obtained the requisite licenses and permits from the PRC government authorities that are necessary for the business operations of our PRC subsidiaries and the Consolidated Affiliated Entities in China, including, among others, the Permit for Operating a Private School, license for internet information services, or ICP license, the License for the Production and Operation of Radio and Television Program, and the Permit for Operating Publications Business. Given the uncertainties of interpretation and implementation of relevant laws and regulations and the enforcement practice by relevant government authorities, we may be required to obtain additional licenses, permits, filings, or approvals for our business operations.
5
Furthermore, in connection with our issuance of securities to foreign investors in the past, under current PRC laws, regulations, and rules, as of the date of this annual report, we, our PRC subsidiaries, and the Consolidated Affiliated Entities (i) have not been required to obtain permissions from or complete filings with the China Securities Regulatory Commission, or the CSRC, (ii) have not been required to go through cybersecurity review by the Cyberspace Administration of China, or the CAC, and (iii) have not received or have not been denied such requisite permissions by the CSRC or the CAC. Our PRC counsel has consulted the relevant government authorities, which acknowledged that, under the currently effective PRC laws and regulations, a company already listed in a foreign stock exchange before promulgation of the latest Cybersecurity Review Measures is not required to go through a cybersecurity review by the CAC to conduct a securities offering or maintain its listing status on the foreign stock exchange on which its securities have been listed. Therefore, we believe that under the currently effective PRC laws and regulations, we are not required to go through a cybersecurity review by the CAC for conducting a securities offering or maintain our listing status on the NYSE. In addition, on December 24, 2021, the CSRC issued the Provisions of the State Council on the Administration of Overseas Securities Offering and Listing by Domestic Companies (Draft for Comments), or the Draft Overseas Listing Provisions, and the Administrative Measures for the Filing of Overseas Securities Offering and Listing by Domestic Companies (Draft for Comments), or the Draft Filing Measures, for public comments. Pursuant to these drafts, PRC domestic companies that directly or indirectly seek to offer or list their securities on an overseas stock exchange, including a PRC company limited by shares and an offshore company whose main business operations are in China and who intends to offer securities or be listed on an overseas stock exchange based on its onshore equities, assets, or similar interests, are required to file with the CSRC within three business days after submitting their application documents. The Draft Filing Measures also provides that a PRC domestic company must file with the CSRC within three business days for its follow-on offering of securities or issue of securities to purchase assets after it is listed in an overseas market. Our PRC counsel has advised us that, as of the date of this annual report, the Draft Overseas Listing Provisions and the Draft Filing Measures were released for public comments only and the final version and effective date of such regulations are subject to change with substantial uncertainty. As such, we believe that under the currently effective PRC laws and regulations, we are not required to obtain permissions from or complete filings with the CSRC in connection with any offering of securities to foreign investors as of the date of this annual report.
However, the PRC government has recently indicated an intent to exert more oversight over offerings that are conducted overseas and/or foreign investment in China-based issuers like us and published a series of proposed rules for public comments in this regard, the enaction timetable, final content, interpretation and implementation of most of which remains uncertain. Therefore, there are substantial uncertainties as to how PRC governmental authorities will regulate overseas listing in general and whether we are required to complete filing or obtain any specific regulatory approvals from the CSRC, CAC or any other PRC governmental authorities for our future offshore offerings. If we had inadvertently concluded that such approvals were not required, or if applicable laws, regulations or interpretations change in a way that requires us to obtain such approval in the future, we may be unable to obtain such necessary approvals in a timely manner, or at all, and such approvals may be rescinded even if obtained. Any such circumstance could subject us to penalties, including fines, suspension of business and revocation of required licenses, significantly limit or completely hinder our ability to continue to offer securities to investors and cause the value of such securities to significantly decline or be worthless. For more detailed information, see “Item 3. Key Information—D. Risk Factors—Risks Related to Doing Business in China—The PRC government’s oversight and discretion over our business operations could result in a material adverse change in our operations and the value of our ADSs.”
Cash and Asset Flows Through Our Organization
TAL Education Group is a holding company with no operations of its own. We conduct our operations in China primarily through our subsidiaries and the Consolidated Affiliated Entities in China. As a result, although other means are available for us to obtain financing at the holding company level, TAL Education Group’s ability to pay dividends to the shareholders and to service any debt it may incur depends upon dividends paid by our PRC subsidiaries and license and service fees paid by the Consolidated Affiliated Entities. If any of our subsidiaries incurs debt on its own behalf in the future, the instruments governing such debt may restrict its ability to pay dividends to TAL Education Group. In addition, to the extent cash or assets in our business is in the PRC or Hong Kong or a PRC or Hong Kong entity, such cash or assets may not be available to fund operations or for other use outside of the PRC or Hong Kong due to interventions in, or the imposition of restrictions and limitations on, the ability of our holding company, our PRC subsidiaries, or the Consolidated Affiliated Entities by the PRC government to transfer cash or assets. Cash may be transferred within our organization in the following manners:
(i) Under PRC law, TAL Education Group may directly provide funding to our PRC subsidiaries through capital contributions, loans and cross-border RMB fund pool established under applicable PRC laws and regulations, and to the Consolidated Affiliated Entities through loans and cross-border RMB fund pool established under applicable PRC laws and regulations, subject to
6
satisfaction of applicable government registration and approval requirements. With respect to the cross-border RMB fund pool, TAL Education Group, Pengxin TAL Industrial Investment (Shanghai) Co., Ltd. (a wholly-owned subsidiary), five of our wholly-owned subsidiaries and one VIE as a Multinational Enterprise Group, started a Round-way Cross-border RMB Fund Pool Business and opened a special deposit account, where the Multinational Enterprise Group can optimize and balance cross-border RMB funds among its domestic and foreign members.
For the years ended February 28/29, 2020, 2021 and 2022, TAL Education Group, through its intermediate holding companies, provided capital contribution of $20.0 million, $10.0 million and $110.2 million to its subsidiaries in China, respectively. TAL Education Group provided $194.7 million, $0.4 million and $70.8 million, respectively, to other members in the Multinational Enterprise Group, for the years ended February 28/29, 2020, 2021 and 2022. For the years ended February 28/29, 2020, 2021 and 2022, there was no repayment from other members in the Multinational Enterprise Group to TAL Education Group.
(ii) Our subsidiaries, including our PRC subsidiaries, could declare dividends or other distributions to their shareholders and eventually to TAL Education Group. As of the date of this annual report, no dividends or distributions have been made to TAL Education Group by our PRC subsidiaries or other subsidiaries. Our PRC subsidiaries are permitted to pay dividends to their shareholders and eventually to TAL Education Group only out of their retained earnings, if any, as determined in accordance with PRC accounting standards and regulations. Such payment of dividends by entities registered in China is subject to limitations, which could result in limitations on the availability of cash to fund dividends or make distributions to shareholders of our securities. The amount of dividends paid by our PRC subsidiaries to us primarily depends on the service fees paid to our PRC subsidiaries from the Consolidated Affiliated Entities, and, to a lesser degree, our PRC subsidiaries’ retained earnings. For any amounts owed by the Consolidated Affiliated Entities to our PRC subsidiaries under the VIE agreements, unless otherwise required by the PRC tax authorities, we are able to have such amounts settled without limitations under the currently effective PRC laws and regulations, provided that the Consolidated Affiliated Entities have sufficient funds to do so. In the fiscal years ended February 28/29, 2020, 2021 and 2022, our relevant PRC subsidiaries collectively charged $726.7 million, $1,123.5 million and $1,174.6 million in service fees, respectively, to the Consolidated Affiliated Entities. The Consolidated Affiliated Entities collectively paid $776.3 million, $784.4 million and $839.9 million in service fees to relevant PRC subsidiaries in the fiscal years ended February 28/29, 2020, 2021 and 2022, respectively. As of February 28/29, 2020, 2021 and 2022, the balance of the amount payable for the service fees was $78.4 million, $417.5 million and $752.2 million, respectively. The Consolidated Affiliated Entities provided net funds to relevant PRC subsidiaries of $1,531.5 million in the fiscal year ended February 29, 2020 and collected net proceeds of $1,762.4 million and $1,536.3 million in the fiscal year ended February 28, 2021 and 2022, respectively.
For the details of the financial position, cash flows and results of operation of the Consolidated Affiliated Entities, please refer to the “Item 3. Key information—Financial Information Related to the Consolidated Affiliated Entities.”
Our PRC subsidiaries and the Consolidated Affiliated Entities are required to make appropriations to certain statutory reserve funds or may make appropriations to certain discretionary funds, which are not distributable as cash dividends except in the event of a solvent liquidation of the companies. For more details, see “Item 5. Operating and Financial Review and Prospects—B. Liquidity and Capital Resources—Holding Company Structure” and “Item 3. Key Information—D. Risk Factors—Risks Related to Doing Business in China—We may rely on dividends paid by our subsidiaries for our cash needs, and any limitation on the ability of our subsidiaries to make payments to us could limit our ability to pay dividends to holders of our ADSs and common shares.”
In November 2010, we paid a $30 million cash dividend to our shareholders of record as of September 29, 2010, the date we declared this dividend out of our cash balance. In December 2012, we paid a $39.0 million cash dividend with $0.25 per share to our shareholders of record at the close of business on December 7, 2012 out of our cash balance. In May 2017, we paid $41.2 million special cash dividend with $0.25 per share to our shareholders of record at the close of business on May 11, 2017 out of our cash balance. No dividends or distributions have been made to the holding company by WFOEs, the Consolidated Affiliated Entities or other subsidiaries. See “Item 8. Financial Information—A. Consolidated Statements and Other Financial Information—Dividend Policy.” For PRC and United States federal income tax considerations of an investment in our ADSs, see “Item 10. Additional Information—E. Taxation.”
We currently do not have cash management policies in place that dictate how funds are transferred between TAL Education Group, our subsidiaries, the Consolidated Affiliated Entities and the investors. Rather, the funds can be transferred in accordance with the applicable PRC laws and regulations. For purposes of illustration, the following discussion reflects the hypothetical taxes that
7
might be required to be paid within mainland China, assuming that: (i) we have taxable earnings, and (ii) we determine to pay a dividend in the future:
| Tax calculation (1) |
| |
Hypothetical pre-tax earnings(2) |
| 100 | % |
Tax on earnings at statutory rate of 25%(3) |
| (25) | % |
Net earnings available for distribution |
| 75 | % |
Withholding tax at standard rate of 10%(4) |
| (7.5) | % |
Net distribution to Parent/Shareholders |
| 67.5 | % |
Notes:
| (1) | For purposes of this example, the tax calculation has been simplified. The hypothetical book pre-tax earnings amount, not considering timing differences, is assumed to equal taxable income in China. |
| (2) | Under the terms of the VIE agreements, our PRC subsidiaries may charge the VIEs for services provided to VIEs. These service fees shall be recognized as cost and expenses of the VIEs, with a corresponding amount as service income by our PRC subsidiaries and eliminate in consolidation. For income tax purposes, our PRC subsidiaries and VIEs file income tax returns on a separate company basis. The service fees paid are recognized as a tax deduction by our VIEs and as income by our PRC subsidiaries and are tax neutral. |
| (3) | Certain of our subsidiaries and Consolidated Affiliated Entities qualify for a preferential income tax rate which is lower than the statutory rate of 25% in China. However, such rate is subject to qualification, is temporary in nature, and may not be available in a future period when distributions are paid. For purposes of this hypothetical example, the table above reflects a maximum tax scenario under which the full statutory rate would be effective. |
| (4) | The PRC Enterprise Income Tax Law imposes a withholding income tax of 10% on dividends distributed by a foreign invested enterprise, or FIE, to its immediate holding company outside of China. A lower withholding income tax rate of 5% is applied if the FIE’s immediate holding company is registered in Hong Kong or other jurisdictions that have a tax treaty arrangement with China, subject to a qualification review at the time of the distribution. For purposes of this hypothetical example, the table above assumes a maximum tax scenario under which the full withholding tax would be applied. |
The table above has been prepared under the assumption that all profits of the Consolidated Affiliated Entities will be distributed as fees to TAL Beijing under tax neutral contractual arrangements. If, in the future, the accumulated earnings of the Consolidated Affiliated Entities exceed the service fees paid to TAL Beijing (or if the current and contemplated fee structure between the intercompany entities is determined to be non-substantive and disallowed by Chinese tax authorities), the Consolidated Affiliated Entities could make a non-deductible transfer to our PRC subsidiaries for the amounts of the stranded cash in the Consolidated Affiliated Entities. This would result in such transfer being non-deductible expenses for the Consolidated Affiliated Entities but still taxable income for our PRC subsidiaries. Such a transfer and the related tax burdens would reduce our after-tax income to approximately 50.6% of the pre-tax income. Our management believes that there is only a remote possibility that this scenario would happen.
Financial Information Related to the Consolidated Affiliated Entities
The following table presents the condensed consolidating schedule of financial position for the Consolidated Affiliated entities and other entities as of the dates presented.
8
Selected Condensed Consolidated Statements of Operations Information
For the Year Ended February 28, 2022 | ||||||||||||
Consolidated | ||||||||||||
Affiliated | Consolidated | |||||||||||
The Company | WFOEs(1) | Entities | Others | Eliminations | Total | |||||||
US$ | ||||||||||||
(In thousands) | ||||||||||||
Third-party net revenues |
| — |
| 177,551 |
| 4,193,212 |
| 20,144 |
| — |
| 4,390,907 |
Inter-company revenues |
| — |
| 1,173,049 |
| 11,449 |
| 5,175 |
| (1,189,673) |
| — |
Total costs and operating expenses |
| (521,184) |
| (812,986) |
| (4,812,029) |
| (70,319) |
| 1,190,283 |
| (5,026,235) |
(Loss)/income from government subsidies and non-operations |
| (125,514) |
| 9,534 |
| (20,547) |
| 2,157 |
| (8,432) |
| (142,802) |
Loss from subsidiaries and VIEs |
| (501,143) |
| (918,903) |
| — |
| (452,185) |
| 1,872,231 |
| — |
Loss before income tax expenses |
| (1,147,841) |
| (371,755) |
| (627,915) |
| (495,028) |
| 1,864,409 |
| (778,130) |
Less: income tax (expenses)/benefits |
| — |
| (80,454) |
| (316,832) |
| 294 |
| — |
| (396,992) |
Income/(loss) from equity method investments |
| 11,726 |
| — |
| (939) |
| — |
| — |
| 10,787 |
Net loss |
| (1,136,115) |
| (452,209) |
| (945,686) |
| (494,734) |
| 1,864,409 |
| (1,164,335) |
For the Year Ended February 28, 2021 | ||||||||||||
Consolidated | ||||||||||||
Affiliated | Consolidated | |||||||||||
The Company | WFOEs(1) | Entities | Others | Eliminations | Total | |||||||
US$ | ||||||||||||
(In thousands) | ||||||||||||
Third-party net revenues |
| — |
| 236,916 |
| 4,244,907 |
| 13,932 |
| — |
| 4,495,755 |
Inter-company revenues |
| — |
| 1,141,716 |
| 12,272 |
| 14,547 |
| (1,168,535) |
| — |
Total costs and operating expenses |
| (216,782) |
| (657,460) |
| (5,182,473) |
| (65,157) |
| 1,168,402 |
| (4,953,470) |
Income/(loss) from government subsidies and non-operations |
| 10,772 |
| 76,857 |
| 145,836 |
| (806) |
| 433 |
| 233,092 |
Income/(loss) from subsidiaries and VIEs |
| 83,269 |
| (594,633) |
| — |
| 120,898 |
| 390,466 |
| — |
(Loss)/income before income tax expenses |
| (122,741) |
| 203,396 |
| (779,458) |
| 83,414 |
| 390,766 |
| (224,623) |
Less: income tax (expenses)/benefits |
| (63) |
| (82,518) |
| 152,361 |
| 117 |
| — |
| 69,897 |
Income from equity method investments |
| 6,814 |
| — |
| 4,862 |
| — |
| — |
| 11,676 |
Net (loss)/income |
| (115,990) |
| 120,878 |
| (622,235) |
| 83,531 |
| 390,766 |
| (143,050) |
For the Year Ended February 29, 2020 | ||||||||||||
Consolidated | ||||||||||||
Affiliated | Consolidated | |||||||||||
The Company | WFOEs(1) | Entities | Others | Eliminations | Total | |||||||
US$ | ||||||||||||
(In thousands) | ||||||||||||
Third-party net revenues |
| — |
| 204,527 |
| 3,058,285 |
| 10,496 |
| — |
| 3,273,308 |
Inter-company revenues |
| — |
| 637,999 |
| 7,036 |
| 682 |
| (645,717) |
| — |
Total costs and operating expenses |
| (115,065) |
| (494,754) |
| (3,199,492) |
| (26,617) |
| 690,596 |
| (3,145,332) |
(Loss)/income from government subsidies and non-operations |
| (247,320) |
| 31,631 |
| 37,183 |
| (127) |
| 4 |
| (178,629) |
Income/(loss) from subsidiaries and VIEs |
| 253,884 |
| (107,762) |
| — |
| 224,888 |
| (371,010) |
| — |
(Loss)/income before income tax expenses |
| (108,501) |
| 271,641 |
| (96,988) |
| 209,322 |
| (326,127) |
| (50,653) |
Less: income tax (expenses)/benefits |
| (2,689) |
| (46,749) |
| (20,035) |
| 145 |
| — |
| (69,328) |
Income/(loss) from equity method investments |
| 995 |
| — |
| (8,665) |
| — |
| — |
| (7,670) |
Net (loss)/income |
| (110,195) |
| 224,892 |
| (125,688) |
| 209,467 |
| (326,127) |
| (127,651) |
9
Selected Condensed Consolidated Balance Sheets Information
As of February 28, 2022 | ||||||||||||
Consolidated | ||||||||||||
Affiliated | Consolidated | |||||||||||
The Company | WFOEs(1) | Entities | Others | Eliminations | Total | |||||||
US$ | ||||||||||||
(In thousands) | ||||||||||||
Assets |
|
|
|
|
|
|
| |||||
Cash and cash equivalents |
| 812,377 |
| 456,595 |
| 359,208 |
| 10,009 |
| — |
| 1,638,189 |
Amount due from Group companies |
| 612,066 |
| 3,256,687 |
| 480,722 |
| 44,309 |
| (4,393,784) |
| — |
Other current assets |
| 1,657,282 |
| 54,842 |
| 276,804 |
| 2,259 |
| — |
| 1,991,187 |
Total current assets |
| 3,081,725 |
| 3,768,124 |
| 1,116,734 |
| 56,577 |
| (4,393,784) |
| 3,629,376 |
Investment in subsidiaries and VIEs |
| 882,221 |
| — |
| — |
| 1,145,901 |
| (2,028,122) |
| — |
Property and equipment, net |
| — |
| 79,995 |
| 206,030 |
| 3,587 |
| (8,386) |
| 281,226 |
Other non-current assets |
| 251,808 |
| 26,479 |
| 883,759 |
| 9,880 |
| — |
| 1,171,926 |
Total assets |
| 4,215,754 |
| 3,874,598 |
| 2,206,523 |
| 1,215,945 |
| (6,430,292) |
| 5,082,528 |
Liabilities |
|
|
|
|
|
|
|
|
|
|
|
|
Deferred revenue-current |
| — |
| 19 |
| 182,337 |
| 5,362 |
| — |
| 187,718 |
Amount due to Group companies |
| 182,926 |
| 736,275 |
| 3,165,700 |
| 300,368 |
| (4,385,269) |
| — |
Other current liabilities |
| 2,677 |
| 123,887 |
| 583,051 |
| 5,251 |
| — |
| 714,866 |
Total current liabilities |
| 185,603 |
| 860,181 |
| 3,931,088 |
| 310,981 |
| (4,385,269) |
| 902,584 |
Deficits of investment in subsidiaries and VIEs |
| — |
| 1,858,676 |
| — |
| — |
| (1,858,676) |
| — |
Other non-current liabilities |
| — |
| 9,834 |
| 164,169 |
| 3,679 |
| — |
| 177,682 |
Total liabilities |
| 185,603 |
| 2,728,691 |
| 4,095,257 |
| 314,660 |
| (6,243,945) |
| 1,080,266 |
Total equity |
| 4,030,151 |
| 1,145,907 |
| (1,888,734) |
| 901,285 |
| (186,347) |
| 4,002,262 |
Total liabilities and equity |
| 4,215,754 |
| 3,874,598 |
| 2,206,523 |
| 1,215,945 |
| (6,430,292) |
| 5,082,528 |
As of February 28, 2021 | ||||||||||||
Consolidated | ||||||||||||
The | Affiliated | Consolidated | ||||||||||
| Company |
| WFOEs(1) |
| Entities |
| Others |
| Eliminations |
| Total | |
US$ | ||||||||||||
(In thousands) | ||||||||||||
Assets | ||||||||||||
Cash and cash equivalents |
| 1,572,459 |
| 840,656 |
| 820,301 |
| 9,537 |
| — |
| 3,242,953 |
Amount due from Group companies |
| 397,443 |
| 2,647,724 |
| 1,465,330 |
| 51,963 |
| (4,562,460) |
| — |
Other current assets |
| 3,902,729 |
| 684,751 |
| 324,568 |
| 1,834 |
| — |
| 4,913,882 |
Total current assets |
| 5,872,631 |
| 4,173,131 |
| 2,610,199 |
| 63,334 |
| (4,562,460) |
| 8,156,835 |
Investment in subsidiaries and VIEs |
| 1,362,415 |
| — |
| — |
| 1,464,664 |
| (2,827,079) |
| — |
Property and equipment, net |
| — |
| 76,121 |
| 430,137 |
| 5,169 |
| (12) |
| 511,415 |
Other non-current assets |
| 744,837 |
| 129,506 |
| 2,555,459 |
| 14,257 |
| — |
| 3,444,059 |
Total assets |
| 7,979,883 |
| 4,378,758 |
| 5,595,795 |
| 1,547,424 |
| (7,389,551) |
| 12,112,309 |
Liabilities |
|
|
|
|
|
|
|
|
|
|
|
|
Deferred revenue-current |
| — |
| 56,024 |
| 1,328,473 |
| 2,996 |
| — |
| 1,387,493 |
Amount due to Group companies |
| 185,229 |
| 1,705,250 |
| 2,506,654 |
| 160,324 |
| (4,557,457) |
| — |
Other current liabilities |
| 292,825 |
| 197,676 |
| 1,488,763 |
| 7,094 |
| — |
| 1,986,358 |
Total current liabilities |
| 478,054 |
| 1,958,950 |
| 5,323,890 |
| 170,414 |
| (4,557,457) |
| 3,373,851 |
Deficits of investment in subsidiaries and VIEs |
| — |
| 889,120 |
| — |
| — |
| (889,120) |
| — |
Other non-current liabilities |
| 2,300,000 |
| 66,051 |
| 1,163,622 |
| 4,229 |
| — |
| 3,533,902 |
Total liabilities |
| 2,778,054 |
| 2,914,121 |
| 6,487,512 |
| 174,643 |
| (5,446,577) |
| 6,907,753 |
Redeemable noncontrolling interests |
| — |
| — |
| — |
| — |
| 1,775 |
| 1,775 |
Total equity |
| 5,201,829 |
| 1,464,637 |
| (891,717) |
| 1,372,781 |
| (1,944,749) |
| 5,202,781 |
Total liabilities, mezzanine equity and equity |
| 7,979,883 |
| 4,378,758 |
| 5,595,795 |
| 1,547,424 |
| (7,389,551) |
| 12,112,309 |
10
Selected Condensed Consolidated Cash Flows Information
For the Year Ended February 28, 2022 | ||||||||||||
Consolidated | ||||||||||||
The | Affiliated | Consolidated | ||||||||||
| Company |
| WFOEs(1) |
| Entities |
| Others |
| Eliminations |
| Total | |
US$ | ||||||||||||
(In thousands) | ||||||||||||
Net cash provided by / (used in) operating activities | 74,281 | 433,808 | (1,418,908) | (28,365) | — | (939,184) | ||||||
Loan and fund pool to entities within the Group |
| (212,542) |
| (1,538,343) |
| — |
| — |
| 1,750,885 |
| — |
Repayment of loan to entities within the Group |
| 2,352 |
| 2,085 |
| — |
| — |
| (4,437) |
| — |
Investment in entities within the Group |
| — |
| — |
| — |
| (110,200) |
| 110,200 |
| — |
Other investing activities |
| 994,197 |
| 569,214 |
| (194,349) |
| (346) |
| — |
| 1,368,716 |
Net cash provided by / (used in) investing activities |
| 784,007 |
| (967,044) |
| (194,349) |
| (110,546) |
| 1,856,648 |
| 1,368,716 |
Net proceeds from loan and fund pool from entities within the Group |
| — |
| 70,757 |
| 1,538,343 |
| 141,785 |
| (1,750,885) |
| — |
Repayment of loan to entities within the Group |
| — |
| — |
| (2,085) |
| (2,352) |
| 4,437 |
| — |
Proceeds from group capital contribution |
| — |
| 110,200 |
| — |
| — |
| (110,200) |
| — |
Other financing activities |
| (2,766,679) |
| — |
| — |
| — |
| — |
| (2,766,679) |
Net cash (used in) / provided by financing activities |
| (2,766,679) |
| 180,957 |
| 1,536,258 |
| 139,433 |
| (1,856,648) |
| (2,766,679) |
| For the Year Ended February 28, 2021 | |||||||||||
Consolidated | ||||||||||||
The | Affiliated | Consolidated | ||||||||||
Company |
| WFOEs(1) |
| Entities |
| Others |
| Eliminations |
| Total | ||
US$ | ||||||||||||
(In thousands) | ||||||||||||
Net cash (used in) / provided by operating activities |
| (11,253) |
| 2,053,596 |
| (1,034,695) |
| (52,916) |
| — |
| 954,732 |
Loan and fund pool to entities within the Group |
| (79,469) |
| (1,762,356) |
| — |
| — |
| 1,841,825 |
| — |
Repayment of loan to entities within the Group |
| 11,083 |
| — |
| — |
| — |
| (11,083) |
| — |
Investment in entities within the Group |
| — |
| — |
| — |
| (10,000) |
| 10,000 |
| — |
Other investing activities |
| (1,842,514) |
| (574,720) |
| (224,235) |
| — |
| — |
| (2,641,469) |
Net cash used in investing activities |
| (1,910,900) |
| (2,337,076) |
| (224,235) |
| (10,000) |
| 1,840,742 |
| (2,641,469) |
Net proceeds from loan and fund pool from entities within the Group |
| — |
| 367 |
| 1,762,356 |
| 79,102 |
| (1,841,825) |
| — |
Repayment of loan to entities within the Group |
| — |
| — |
| — |
| (11,083) |
| 11,083 |
| — |
Proceeds from group capital contribution |
| — |
| 10,000 |
| — |
| — |
| (10,000) |
| — |
Other financing activities |
| 4,798,331 |
| — |
| (3,518) |
| — |
| — |
| 4,794,813 |
Net cash provided by financing activities |
| 4,798,331 |
| 10,367 |
| 1,758,838 |
| 68,019 |
| (1,840,742) |
| 4,794,813 |
11
| For the Year Ended February 29, 2020 | |||||||||||
Consolidated | ||||||||||||
The | Affiliated | Consolidated | ||||||||||
Company |
| WFOEs(1) |
| Entities |
| Others |
| Eliminations |
| Total | ||
US$ | ||||||||||||
(In thousands) | ||||||||||||
Net cash provided by / (used in) operating activities |
| 29,115 |
| (905,998) |
| 1,747,371 |
| (14,638) |
| — |
| 855,850 |
Loan and fund pool to entities within the Group |
| (234,757) |
| (8,244) |
| (1,539,722) |
| — |
| 1,782,723 |
| — |
Repayment of loan to entities within the Group |
| 4,496 |
| — |
| — |
| — |
| (4,496) |
| — |
Investment in entities within the Group |
| (500) |
| — |
| — |
| (20,000) |
| 20,500 |
| — |
Other investing activities |
| (207,544) |
| 5,907 |
| (134,936) |
| (2,242) |
| — |
| (338,815) |
Net cash used in investing activities |
| (438,305) |
| (2,337) |
| (1,674,658) |
| (22,242) |
| 1,798,727 |
| (338,815) |
Net proceeds from loan and fund pool from entities within the Group |
| — |
| 1,734,441 |
| 8,244 |
| 40,038 |
| (1,782,723) |
| — |
Repayment of loan to entities within the Group |
| — |
| — |
| — |
| (4,496) |
| 4,496 |
| — |
Proceeds from group capital contribution |
| — |
| 20,000 |
| — |
| 500 |
| (20,500) |
| — |
Other financing activities |
| 150,713 |
| (14,306) |
| (5,173) |
| (3) |
| — |
| 131,231 |
Net cash provided by financing activities |
| 150,713 |
| 1,740,135 |
| 3,071 |
| 36,039 |
| (1,798,727) |
| 131,231 |
Notes:
| (1) | As used in this section, “WFOEs” include WFOEs that are the primary beneficiary of the VIEs, their designated affiliates, also being WFOEs, which charged service fees on the VIEs and other PRC subsidiaries. |
Cessation of K9 Academic AST Services in mainland China
In compliance with regulatory policies promulgated in 2021, including the Opinions on Further Alleviating the Burden of Homework and After-School Tutoring for Students in Compulsory Education published in July 2021 by the General Office of the CPC Central Committee and the General Office of the State Council, or the Alleviating Burden Opinion Regarding Compulsory Education, we ceased offering the K9 Academic AST Services in mainland China at the end of 2021. The cessation of K9 Academic AST Services in mainland China has had a significantly negative impact on our financial performance for the fiscal year ended February 28, 2022 since revenues from offering K9 Academic AST Services in mainland China accounted for a substantial majority of our total revenues prior to the cessation, and is expected to have a significantly negative impact on our financial performance for the fiscal year ending February 28, 2023 and subsequent periods, compared with that of previous years. More specifically, the impact of cessation of K9 Academic AST Services in mainland China includes the following items in our consolidated financial statements:
Net Revenues
Our total net revenues decreased by 2.3% to $4,390.9 million for the fiscal year ended February 28, 2022 from $4,495.8 million for the fiscal year ended February 28, 2021. The decrease was mainly driven by the cessation of the K9 Academic AST Services in mainland China by the end of December 2021. Furthermore, the Company estimated that for the fiscal years ended February 28, 2021 and 2022, the ceased revenue streams, primarily including K9 Academic AST Services in mainland China, accounted for approximately 80% to 85% of our total revenues. Such percentages represent estimates based on the fees charged for various classes historically as the Company did not maintain discrete financial information for its K9 Academic AST services in mainland China in the past.
Property and Equipment
$256.0 million impairment loss was recorded for certain property and equipment and the leasehold improvements of certain learning centers and offices in the fiscal year ended February 28, 2022, mostly due to the downsize of learning centers as result of regulatory changes and the cessation of K9 Academic AST Services in mainland China.
12
Intangible Assets
For the fiscal year ended February 28, 2022, an impairment loss of $51.5 million was recorded on our acquired intangible assets as a result of the changes in business outlook primarily due to the regulatory development which led to the cessation of K9 Academic AST Services in mainland China.
Goodwill
Due to regulatory developments over the after-school tutoring services, we noted impairment indicators during the fiscal year ended February 28, 2022. As a result, an impairment loss totaled at $453.6 million was recorded for the year. Goodwill was fully impaired as of February 28, 2022 as a result of changes in the regulatory and the operating environment which led to the changes of our business outlook. The fair value of the reporting units was determined by us with the assistance of independent valuation appraisers using the income-based valuation methodology.
Leases
Certain of our leases were terminated before the expiration of the lease term due to the downsized capacity relating to the cessation of K9 Academic AST Services in mainland China during the fiscal year ended February 28, 2022, and the relevant right-of-use asset, with a carrying amount totaled at $1.1 billion, and the corresponding lease liability were derecognized upon the effectiveness of the early termination.
A. [Reserved]
Selected Financial Data
The following selected consolidated statement of operations data for our company for the fiscal years ended February 28/29, 2020, 2021 and 2022 and the selected consolidated balance sheet data as of February 28, 2021 and 2022 are derived from our audited consolidated financial statements included elsewhere in this annual report. The selected consolidated statement of operations data for our company for the fiscal years ended February 28, 2018 and 2019 and the selected consolidated balance sheet data as of February 28/29, 2018, 2019 and 2020 are derived from our audited consolidated financial statements not included in this annual report.
The selected consolidated financial data should be read in conjunction with, and are qualified in their entirety by reference to, our consolidated financial statements and related notes and “Item 5. Operating and Financial Review and Prospects” included elsewhere in this annual report. Our consolidated financial statements are prepared and presented in accordance with U.S. GAAP.
13
Our historical results are not necessarily indicative of results to be expected in any future period.
| For the Years Ended February 28/29, | ||||||||||||||
| 2018 |
| 2019 |
| 2020 |
| 2021 |
| 2022 | ||||||
(in thousands of $, except for share, per share and per ADS data) | |||||||||||||||
Consolidated Statements of Operations Data: |
|
|
|
|
|
|
|
|
|
| |||||
Net revenues | $ | 1,715,016 | $ | 2,562,984 | $ | 3,273,308 | $ | 4,495,755 | $ | 4,390,907 | |||||
Cost of revenues(1) |
| (882,316) |
| (1,164,454) |
| (1,468,569) |
| (2,048,561) |
| (2,203,336) | |||||
Gross profit |
| 832,700 |
| 1,398,530 |
| 1,804,739 |
| 2,447,194 |
| 2,187,571 | |||||
Operating expenses |
|
|
|
|
|
|
|
| |||||||
Selling and marketing (1) |
| (242,102) |
| (484,000) |
| (852,808) |
| (1,680,050) |
| (1,118,141) | |||||
General and administrative (1) |
| (386,287) |
| (579,672) |
| (794,957) |
| (1,117,324) |
| (1,199,708) | |||||
Impairment loss on intangible assets and goodwill |
| (358) |
| — |
| (28,998) |
| (107,535) |
| (505,050) | |||||
Total operating expenses |
| (628,747) |
| (1,063,672) |
| (1,676,763) |
| (2,904,909) |
| (2,822,899) | |||||
Government subsidies |
| 4,651 |
| 6,724 |
| 9,467 |
| 19,491 |
| 20,812 | |||||
Income/(loss) from operations |
| 208,604 |
| 341,582 |
| 137,443 |
| (438,224) |
| (614,516) | |||||
Interest income |
| 39,837 |
| 59,614 |
| 72,991 |
| 114,232 |
| 103,179 | |||||
Interest expense |
| (16,640) |
| (17,628) |
| (11,820) |
| (16,946) |
| (7,871) | |||||
Other income/(expense) |
| 17,406 |
| 131,727 |
| (95,297) |
| 140,878 |
| 16,950 | |||||
Impairment loss on long-term investments |
| (2,213) |
| (58,091) |
| (153,970) |
| (24,563) |
| (275,872) | |||||
Income/(loss) before income tax (expense)/benefit and (loss)/income from equity method investments |
| 246,994 |
| 457,204 |
| (50,653) |
| (224,623) |
| (778,130) | |||||
Income tax (expense)/benefit |
| (44,653) |
| (76,504) |
| (69,328) |
| 69,897 |
| (396,992) | |||||
(Loss)/income from equity method investments |
| (7,678) |
| (16,186) |
| (7,670) |
| 11,676 |
| 10,787 | |||||
Net income/(loss) |
| 194,663 |
| 364,514 |
| (127,651) |
| (143,050) |
| (1,164,335) | |||||
Add: Net loss attributable to noncontrolling interest |
| 3,777 |
| 2,722 |
| 17,456 |
| 27,060 |
| 28,220 | |||||
Net income/(loss) attributable to shareholders of TAL Education Group |
| 198,440 |
| 367,236 |
| (110,195) |
| (115,990) |
| (1,136,115) | |||||
Net income /(loss) per common share attributable to shareholders of TAL Education Group |
|
|
|
|
|
|
|
| |||||||
Basic | $ | 1.13 | $ | 1.93 | $ | (0.56) | $ | (0.57) | $ | (5.29) | |||||
Diluted | $ | 1.03 | $ | 1.83 | $ | (0.56) | $ | (0.57) | $ | (5.29) | |||||
Net income /(loss) per ADS attributable to shareholders of TAL Education Group (2) |
|
|
|
|
|
|
|
| |||||||
Basic | $ | 0.38 | $ | 0.64 | $ | (0.19) | $ | (0.19) | $ | (1.76) | |||||
Diluted | $ | 0.34 | $ | 0.61 | $ | (0.19) | $ | (0.19) | $ | (1.76) | |||||
Cash dividends per common share(3) | $ | 0.25 | — | — | — |
| — | ||||||||
Weighted average shares used in calculating net income/(loss) per common share attributable to shareholders of TAL Education Group |
|
|
|
|
|
|
|
| |||||||
Basic |
| 174,979,574 |
| 189,951,643 |
| 198,184,370 |
| 203,603,391 |
| 214,825,470 | |||||
Diluted |
| 194,331,305 |
| 200,224,934 |
| 198,184,370 |
| 203,603,391 |
| 214,825,470 | |||||
| (1) | Includes share-based compensation expenses as follows: |
| For the Years Ended February 28/29 | ||||||||||||||
| 2018 |
| 2019 |
| 2020 |
| 2021 |
| 2022 | ||||||
(in thousands of $) | |||||||||||||||
Cost of revenues | $ | 366 | $ | 706 | $ | 1,074 | $ | 1,803 | $ | 1,134 | |||||
Selling and marketing expenses |
| 5,037 |
| 10,454 |
| 19,356 |
| 56,609 |
| 53,850 | |||||
General and administrative expenses |
| 41,747 |
| 66,117 |
| 97,513 |
| 146,533 |
| 119,848 | |||||
Total |
| 47,150 |
| 77,277 |
| 117,943 |
| 204,945 |
| 174,832 | |||||
14
| (2) | Each three ADSs represent one Class A common share. Effective on August 16, 2017, we adjusted the ratio of our ADSs to Class A common shares from one ADS representing two Class A common shares to three ADSs representing one Class A common share. All earnings per ADS figures in this report give effect to the foregoing ADS to share ratio change. |
| As of February 28/29 | ||||||||||||||
| 2018 |
| 2019 |
| 2020 |
| 2021 |
| 2022 | ||||||
(in thousands of $) | |||||||||||||||
Summary Consolidated Balance Sheet Data: |
|
|
|
|
|
|
|
|
|
| |||||
Cash and cash equivalents | $ | 711,519 | $ | 1,247,140 | $ | 1,873,866 | $ | 3,242,953 | $ | 1,638,189 | |||||
Total assets |
| 3,054,560 |
| 3,735,091 |
| 5,571,246 |
| 12,112,309 |
| 5,082,528 | |||||
Deferred revenue |
| 842,256 |
| 436,107 |
| 781,000 |
| 1,417,498 |
| 187,732 | |||||
Total liabilities |
| 1,414,096 |
| 1,204,614 |
| 3,027,049 |
| 6,907,753 |
| 1,080,266 | |||||
Total mezzanine equity | — | — | — | 1,775 | — | ||||||||||
Total equity |
| 1,640,464 |
| 2,530,477 |
| 2,544,197 |
| 5,202,781 |
| 4,002,262 | |||||
| (3) | Total cash dividends paid for the fiscal year ended February 28, 2018 was $41.2 million. |
B. | Capitalization and Indebtedness |
Not applicable.
C. | Reasons for the Offer and Use of Proceeds |
Not applicable.
D. | Risk Factors |
Summary of Risk Factors
An investment in our ADSs involves significant risks. Below is a summary of material risks we face, organized under relevant headings. These risks are discussed in more details in “Item 3. Key Information—D. Risk Factors.”
Risks Related to Our Business and Industry
| ● | If we are not able to develop new types of learning products or services under the recent regulatory policies in China to successfully attract prospective learners and customers in a timely or cost-effective manner or to continue to attract learners and customers to purchase our existing products or services, our business, results of operations and prospects will continue to be materially and adversely affected. |
| ● | If we fail to successfully design and execute our growth strategies, our business and prospects may be materially and adversely affected. |
| ● | If we are not able to maintain and enhance the value of our brands, our business and operating results may be harmed. |
| ● | Significant uncertainties exist in relation to the interpretation and implementation of, or proposed changes to, the PRC laws, regulations and policies regarding the after-school tutoring industry. In particular, our compliance with the Opinions on Further Alleviating the Burden of Homework and After-School Tutoring for Students in Compulsory Education and the implementation measures issued by the relevant PRC government authorities has had, and could have further, material adverse effect on us. |
| ● | We are required to obtain various operating licenses and permits and to make registrations and filings for our current business in China; failure to comply with these requirements may materially and adversely affect our business and results of operations. |
15
| ● | We face significant competition, and if we fail to compete effectively, we may lose our market share or fail to gain additional market share, and our profitability may be adversely affected. |
| ● | Our historical financial and operating results, growth rates and profitability may not be indicative of future performance. |
| ● | We may not be able to recruit, train and retain qualified and dedicated teachers, who are critical to the success of our business and the effective delivery of our services to learners. |
Risks Related to Our Corporate Structure
| ● | TAL Education Group is not a Chinese operating company but a Cayman Islands holding company with no equity ownership in the Consolidated Affiliated Entities. We conduct our operations in China through (i) our PRC subsidiaries and (ii) the Consolidated Affiliated Entities with which we have maintained contractual arrangements. Investors of our ADSs thus are not purchasing equity interest in the Consolidated Affiliated Entities in China but instead are purchasing equity interest in a Cayman Islands holding company. If the PRC government deems that the contractual arrangements with the Consolidated Affiliated Entities do not comply with PRC regulatory restrictions on foreign investment in the relevant industries, or if these regulations or the interpretation of existing regulations change in the future, we could be subject to severe penalties or be forced to relinquish our interests in those operations. Our holding company, our PRC subsidiaries and the Consolidated Affiliated Entities, and investors of our company face uncertainty about potential future actions by the PRC government that could affect the enforceability of the contractual arrangements with the Consolidated Affiliated Entities and, consequently, significantly affect the financial performance of the Consolidated Affiliated Entities and our company as a group. See “Item 3. Key Information—D. Risk Factors—Risks Related to Our Corporate Structure—If the PRC government determines that the agreements that establish the structure for operating our business in China are not in compliance with applicable PRC laws and regulations, we could be subject to severe penalties” on page 31 for details. |
| ● | We rely on the VIE Contractual Arrangements for our PRC operations, which may not be as effective in providing operational control as direct ownership. See the risk factor on page 33 for details. |
| ● | Any failure by the VIEs or their respective shareholders to perform their obligations under the VIE Contractual Arrangements would have a material adverse effect on our business and financial condition. See the risk factor on page 34 for details. |
| ● | The legal owners of the VIEs may have potential conflicts of interest with us, which may materially and adversely affect our business and financial condition. See the risk factor on page 34 for details. |
Risks Related to Doing Business in China
| ● | Uncertainties with respect to the PRC legal system could have a material adverse effect on us. Certain laws and regulations are relatively new and can change quickly with little advance notice. In addition, the interpretations of many laws, regulations and rules are not always consistent, and enforcement of these laws, regulations and rules involve uncertainties, which may limit the available legal protections. Furthermore, the PRC administrative and court authorities have significant discretion in interpreting and implementing or enforcing statutory rules and contractual terms, and it may be more difficult to predict the outcome of administrative and court proceedings and the level of legal protection we may enjoy in China than under some more developed legal systems. These uncertainties may affect our judgment on the relevance of legal requirements and our decisions on the measures and actions to be taken to fully comply therewith and may affect our ability to enforce our contractual or tort rights. See “Item 3. Key Information—D. Risk Factors—Risks Related to Doing Business in China—Uncertainties with respect to the PRC legal system could have a material adverse effect on us” on page 36 for details. |
| ● | We conduct our business primarily in China. Our operations in China are governed by PRC laws and regulations. The PRC government has significant oversight and discretion over the operation of our business, and it may influence our operations at any time, which could result in a material adverse change in our operation and the value of our ADSs. In addition, implementation of industry-wide regulations directly targeting our operations could cause the value of our securities to significantly decline. Therefore, investors of our company and our business face potential uncertainty from actions taken by the PRC government affecting our business. See “Item 3. Key Information—D. Risk Factors—Risks Related to Doing |
16
| Business in China—The PRC government’s oversight and discretion over our business operations could result in a material adverse change in our operations and the value of our ADSs” on page 36 for details. |
| ● | Our business is subject to various evolving PRC laws and regulations regarding data privacy and cybersecurity. Failure of cybersecurity and data privacy concerns could subject us to penalties, damage our reputation and brand, and harm our business and results of operations. See the risk factor on page 37 for details. |
| ● | The PRC government has recently indicated an intent to exert more oversight over overseas offerings by and foreign investment in China-based issuers like us. On December 24, 2021, the CSRC published the Provisions of the State Council on the Administration of Overseas Securities Offering and Listing by Domestic Companies (Draft for Comments) and the Administrative Measures for the Filing of Overseas Securities Offering and Listing by Domestic Companies (Draft for Comments) for public comments. Pursuant to these drafts, PRC domestic companies that directly or indirectly seek to offer or list their securities on an overseas stock exchange, including a PRC company limited by shares and an offshore company whose main business operations are in China and who intends to offer securities or be listed on an overseas stock exchange based on its onshore equities, assets, or similar interests, are required to file with the CSRC within three business days after submitting their application documents. If the CSRC, CAC or other government authorities later promulgate new rules or explanations requiring that we obtain their approvals for our future overseas offerings, we may be unable to obtain such approvals in a timely manner, or at all, and such approvals may be rescinded even if obtained. Any such circumstance could significantly limit or completely hinder our ability to continue to offer securities to investors and cause the value of such securities to significantly decline or be worthless. See “Item 3. Key Information—D. Risk Factors—Risks Related to Doing Business in China—The approval of or filing with the CSRC or other PRC government authorities may be required in connection with our offshore offerings under PRC law, and, if required, we cannot predict whether or for how long we will be able to obtain such approval or complete such filing” on page 40 for details. |
| ● | The PCAOB is currently unable to inspect our auditor in relation to their audit work performed for our financial statements and the inability of the PCAOB to conduct inspections over our auditor deprives our investors with the benefits of such inspections. See the risk factor on page 42 for details. |
| ● | Our ADSs will be delisted and our ADSs and shares will prohibited from trading in the over-the-counter market under the Holding Foreign Companies Accountable Act, or the HFCAA, if the PCAOB is unable to inspect or fully investigate auditors located in China. On December 16, 2021, PCAOB issued the HFCAA Determination Report, according to which our auditor is subject to the determinations that the PCAOB is unable to inspect or investigate completely. Under the current law, delisting and prohibition from over-the-counter trading in the United States could take place in 2024, or in 2023 if proposed changes to the law are enacted. The delisting of our ADSs, or the threat of their being delisted, may materially and adversely affect the value of your investment. See “Item 3. Key Information—D. Risk Factors—Risks Related to Doing Business in China—Our ADSs will be prohibited from trading in the United States under the HFCAA in 2024 if the PCAOB is unable to inspect or fully investigate auditors located in China, or in 2023 if proposed changes to the law are enacted. The delisting of our ADSs, or the threat of their being delisted, may materially and adversely affect the value of your investment” on page 42 for details. |
| ● | We may rely on dividends paid by our subsidiaries for our cash needs, including the funds necessary to pay dividends and other cash distributions to our shareholders, to service any debt we may incur and to pay our operating expenses. The payment of dividends by entities organized in China is subject to limitations. In particular, regulations in China currently permit payment of dividends only out of accumulated profits as determined in accordance with PRC accounting standards and regulations. PRC companies are also required to set aside at least 10% of their after-tax profit based on PRC accounting standards each year to their statutory surplus reserves until the accumulative amount of such reserves reaches 50% of their registered capital. These reserves are not distributable as cash dividends. Furthermore, if our subsidiaries and the VIEs in China incur debt on their own behalf in the future, the instruments governing the debt may restrict their ability to pay dividends or make other payments to us. To the extent cash or assets in our business is in the PRC or Hong Kong or a PRC or Hong Kong entity, such cash or assets may not be available to fund operations or for other use outside of the PRC or Hong Kong due to interventions in, or the imposition of restrictions and limitations on, the ability of our holding company, our PRC subsidiaries, or the Consolidated Affiliated Entities by the PRC government to transfer cash or assets. See “Item 3. Key Information—D. Risk Factors—Risks Related to Doing Business in China—We may rely on dividends paid by our subsidiaries for our cash needs, and any limitation on the ability of our subsidiaries to make payments to us could limit our ability to pay dividends to holders of our ADSs and common shares” on page 44 for details. |
17
Risks Related to Our ADSs
| ● | The market price for our ADSs may be volatile. |
| ● | Our dual-class voting structure will limit your ability to influence corporate matters and could discourage others from pursuing any change-of-control transactions that holders of our Class A common shares and ADSs may view as beneficial. |
| ● | Our corporate actions are substantially controlled by our officers, directors and their affiliated entities. |
Risks Related to Our Business and Industry
If we are not able to develop new types of learning products or services under the recent regulatory policies in China to successfully attract prospective learners and customers in a timely or cost-effective manner or to continue to attract learners and customers to purchase our existing products or services, our business, results of operations and prospects will continue to be materially and adversely affected.
The success of our business in the future depends primarily on our ability to develop new types of learning products or services to meet market needs while in compliance with the then effective regulatory policies in China. This will depend on several factors, including our ability to adapt existing programs or solutions to respond to changes in regulatory policies, market trends and learner demands, expand our geographic reach, effectively market our services or solutions to a broader base of prospective learners and customers, develop additional high-quality learning content and technology solutions, maintain consistent and high teaching quality and respond effectively to competitive pressures. If we are unable to successfully attract prospective learners and customers with new types of learning products or services in a timely or cost-effective manner or if we are not able to continue to attract learners and customers to purchase our existing products or services and to increase the spending of our learners and customers, there is no guarantee that our revenues may resume or maintain growth in the future, which may have a material adverse effect on our business, financial condition and results of operations.
We also engage in new initiatives from time to time to expand our offerings or market reach. We may devote significant resources to our new initiatives, but fail to achieve expected results from such new initiatives. However, some of those new initiatives may be easily replicable by our competitors in a short timeframe, which may render our efforts less valuable. In addition, if such new initiatives are not well accepted by market, the reputation of our other offerings and our overall brand and reputation may be harmed. As a result, our overall business and results of operations may be materially and adversely affected. In addition, some of these new initiatives have not generated significant or any profit to date. We have limited experience responding quickly to changes and competing successfully for certain of these new areas. In addition, newer offerings may require more financial and managerial resources than available. Furthermore, there is limited operating history on which you can base your evaluation of the business and prospects of these relatively more recent offerings.
If we fail to successfully design and execute our growth strategies, our business and prospects may be materially and adversely affected.
It is paramount that we properly design our growth strategies amidst the current regulatory policies and competitive environment. Our current growth strategies include continuing to enhance learning services with better learning experience and wider offerings, enhancing learning technology solution and content solution businesses, and further investment to strengthen our fundamental capabilities. We may not succeed in executing our growth strategies due to a number of factors, including, without limitation, the following:
| ● | we may fail to promote our current business in existing markets or identify, or market our current business in new markets with sufficient growth potential; |
| ● | we may fail to obtain the requisite licenses and permits necessary to operate our business at our desired locations from local authorities or face risks in opening without the requisite licenses and permits; |
| ● | we may not be able to further expand our existing content library or learning technology solutions; |
| ● | we may not be able to retain core talents that are critical to our business; |
18
| ● | we may fail to maintain our competitive advantages in the market; |
| ● | we may not be able to expand the scale of our current business in a cost-effective and timely manner; |
| ● | we may not be able to successfully replicate or adapt our business model in overseas markets; and |
| ● | we may not be able to successfully identify new business opportunities, if any, or integrate acquired businesses and may not be able to achieve the benefits we expect from recent and future acquisitions or investments. |
If we fail to successfully execute our growth strategies, we may not be able to maintain our growth rate and our business and prospects may be materially and adversely affected as a result.
If we are not able to maintain and enhance the value of our brands, our business and operating results may be harmed.
We believe that market awareness of our “Xueersi” brand has contributed significantly to the success of our business, and that maintaining and enhancing the value of this brand is critical to maintaining and enhancing our competitive advantage. If we are unable to successfully promote and market our brands and services, our ability to attract new learners could be adversely impacted and, consequently, our financial performance could suffer. We mainly rely on word-of-mouth referrals to attract prospective learners and we also use integrated marketing tools and tactics to promote our brands. We have also sought to strengthen recognition for our other brands, such as our “Haoweilai” brand, which is the umbrella brand for all our brands, our “Xueersi” brand, through which we offer learning services and content solutions, and our “Think Academy,” through which we provide our overseas offerings. A number of factors could prevent us from successfully promoting our brands, including learner dissatisfaction with our services, the failure of our marketing tools and strategies to attract prospective learners. In addition, our brands may be adversely affected by misconduct and non-compliance, including those related to licensing or qualification requirements, of our business partners who purchase our services and solutions. If we are unable to maintain and enhance our existing brands, successfully develop additional brands, or utilize marketing tools in a cost-effective manner, our revenues and profitability may suffer. See “—Our brand image, business and results of operations may be adversely impacted by illegal, fraudulent or collusive activities or other wrongdoings by our employees and third parties acting on our behalf.”
Furthermore, we cannot assure you that our sales and marketing efforts will be successful in further promoting our brands in a cost-effective manner. If we are unable to further enhance our brand recognition and increase awareness of our services, or if we incur excessive sales and marketing expenses, our business and results of operations may be materially and adversely affected.
Significant uncertainties exist in relation to the interpretation and implementation of, or proposed changes to, the PRC laws, regulations and policies regarding the after-school tutoring industry. In particular, our compliance with the Opinions on Further Alleviating the Burden of Homework and After-School Tutoring for Students in Compulsory Education and the implementation measures issued by the relevant PRC government authorities has had, and could have further, material adverse effect on us.
The regulatory environment with respect to the industry that we have been operating in China is changing rapidly for the past years and therefore is subject to substantial uncertainties. Prior to the end of December 2021, we primarily operate the K9 Academic AST Services in China. In July 2021, the General Office of the CPC Central Committee and the General Office of the State Council promulgated the Opinions on Further Alleviating the Burden of Homework and After-School Tutoring for Students in Compulsory Education, or the Alleviating Burden Opinion Regarding Compulsory Education, which contains high-level policy directives in terms of the requirements and restrictions on after-school tutoring institutions, including, among other things, (i) institutions providing after-school tutoring services on academic subjects in China, or Academic AST Institutions, need to be registered as non-profit institutions and foreign ownership in Academic AST Institutions is prohibited, including through contractual arrangements, and companies with existing foreign ownership need to rectify the situation; (ii) listing or raising capital from capital markets to invest in or acquiring Academic AST Institutions is prohibited and local government authorities shall no longer approve any new Academic AST Institutions; (iii) online Academic AST Institutions that have filed with the local education administration authorities shall be re-approved; (iv) for non-academic tutoring, local authorities shall identify corresponding competent authorities for different tutoring categories, set forth standards and approve relevant non-academic tutoring institutions; and (v) other compliance requirements for the operation of after-school tutoring institutions, including without limitation that after-school tutoring institutions shall not provide tutoring services during national holidays, weekends and school breaks, and requirements on risk management and control over the pre-collection of fees by after-school tutoring institutions. See “Item 4. Information on the Company—B. Business Overview—PRC
19
Regulation—Regulations on Private Education—Regulations on After-school Tutoring Institutions and Online Education” for more details.
The Alleviating Burden Opinion Regarding Compulsory Education also provides that administration over academic tutoring services for high school students, which do not fall within China’s compulsory education system, shall be implemented by reference to the relevant provisions of the Alleviating Burden Opinion Regarding Compulsory Education, however, it remains uncertain as to how and to what extent such implementation by reference will be. Therefore, we cannot assure you that we would not be required to take further actions regarding our high-school academic tutoring services to comply with the Alleviating Burden Opinion Regarding Compulsory Education and its implementation measures. Further, the Ministry of Education of the PRC, or the MOE, together with other government authorities, issued several implementation regulations and rules, including without limitation, a circular requiring all Academic AST Institutions providing K9 Academic AST Services to complete registration as non-profit by the end of 2021 and a circular requiring all online Academic AST Institutions that have filed with the local education administration authorities providing tutoring services on academic subjects to obtain the private school operating permit by the end of 2021. See “Item 4. Information on the Company—B. Business Overview—PRC Regulation—Regulations on Private Education—Regulations on After-school Tutoring Institutions and Online Education” for more details.
We have been closely monitoring the evolving regulatory environment and are making efforts to seek guidance from and cooperate with the government authorities to comply with the Alleviating Burden Opinion and its implementation measures. In compliance with the Alleviating Burden Opinion Regarding Compulsory Education and applicable rules, regulations and measures, we ceased offering K9 Academic AST Services in mainland China by the end of December 2021. Such cessation has had a significant negative impact on our financial performance for the fiscal year ended February 28, 2022 since revenues from offering K9 Academic AST Services accounted for a substantial majority of our total revenues prior to our cessation of such business, and is expected to have a significant negative impact on our financial performance for the fiscal year ending February 28, 2023 and subsequent periods, compared with that of previous years. Due to the complexity and substantial uncertainty of the regulatory environment, we cannot assure you that our operations would be in full compliance with applicable laws, regulations and policies, including the Alleviating Burden Opinion and its implementation measures, in a timely manner, or at all. We may become subject to fines or other penalties or be required to terminate certain operations or incur material costs and expenses to comply with such applicable laws, regulations and policies, in which case our business, financial condition and results of operations could be materially and adversely affected further. We also cannot assure you that there will not be any new rules or regulations in China on the business we currently operate, or such new rules and regulations will not subject our business operations to further adjustments and in the event of such changes, our business operations may be adversely impacted.
We are required to obtain various operating licenses and permits and to make registrations and filings for our current business in China; failure to comply with these requirements may materially and adversely affect our business and results of operations.
We are required to obtain and maintain various licenses and permits and fulfill registration and filing requirements in order to operate our current offerings, or the current business. For instance, pursuant to the Alleviating Burden Opinion Regarding Compulsory Education and the Opinion on Supervising After-School Tutoring Institutions issued by the State Council on August 22, 2018, or the State Council Circular 80, institutions providing after-school tutoring services on academic subjects shall obtain the private school operation permit. The State Council Circular 80 and the Amended Implementation Rules for the Private Education Law, or the Amended Implementation Rules, effective on September 1, 2021, further require the learning centers of after-school tutoring institutions to make filings with the relevant education authorities. As of February 28, 2022, substantially all of our schools engaging in high-school academic tutoring services have obtained and maintained valid private school operating permits and substantially all of our learning centers have completed the required filings with relevant education authorities.
For our enrichment learning services, a few local governments have issued rules or recently released draft rules for public comments requiring the providers of enrichment learning service to obtain private school operating permit and to comply with relevant implementation measures, whereas the local government authorities in most of the provinces and cities where we operate enrichment learning business have not published rules that subject our enrichment learning services to private school operating permit requirements or have not provided specific rules for application of private school operating permits regarding our enrichment learning services. We have obtained the private school operating permits as required or are otherwise in the process of applying for such operating permits in accordance with newly promulgated rules.
We follow internal guidelines to make necessary registrations and filings and obtain necessary licenses and permits on a timely basis. However, we may not be able to obtain and maintain all requisite licenses, permits, approvals and filings or pass all requisite assessments. Besides, we are also subject to various compliance requirements under applicable laws and regulations
20
regarding our current business. See “Item 4. Information on the Company—B. Business Overview—PRC Regulation” for more details. We are closely monitoring the evolving regulatory environment and making efforts to seek guidance from and cooperate with the competent local government authorities to comply with relevant administrative measures regarding our current business. However, we cannot assure you that the operations of our current business would be in full compliance with applicable laws, regulations and policies, in a timely manner, or at all as relevant governmental authorities have significant discretion in interpreting and implementing such laws and regulations and their related local rules. We also cannot assure you that there will not be new rules or regulations in China on the current business we operate, or such new rules and regulations will not subject our business operations to additional license or filing requirements. If we fail to comply with applicable legal requirements, we may be subject to fines, confiscation of the gains derived from our noncompliant operations or the suspension of our noncompliant operations, which may materially and adversely affect our business and results of operations.
We face significant competition, and if we fail to compete effectively, we may lose our market share or fail to gain additional market share, and our profitability may be adversely affected.
The learning solutions market in China is rapidly evolving, highly fragmented and competitive, and we expect competition to persist and intensify. We face competition in each type of products or services we offer and in each geographic market where we operate. Our competitors include providers of learning services, learning technology solutions and content solutions.
Our learner enrollments and sales of products or solutions may decrease due to intense competition. Some of our competitors may be able to devote greater resources than we can to the development, promotion and sale of their solutions, programs, services and products, respond more quickly than we can to changes in learner needs, market trends or new technologies and have gained more experience in certain areas than we do due to their longer operating history. Moreover, the increasing use of the internet and advances in internet, mobile internet, computer-related technologies, such as online live broadcasting technologies, are eliminating geographic and physical facility-related entry barriers to providing learning services or solutions. As a result, smaller local companies or internet-content providers may be able to use the internet or mobile internet to offer their programs, services and products quickly and cost-effectively to a large number of learners with less capital expenditure than previously required. Consequently, we may be pressured to reduce course fees or increase spending in response to competition in order to retain or attract learners or pursue new market opportunities, which could result in a decrease in our revenues and profitability. We will also face increased competition as we expand our operations. We cannot assure you that we will be able to compete successfully against current or future competitors. If we are unable to maintain our competitive position or otherwise effectively respond to competition, we may lose our market share or fail to gain additional market share, and our profitability may be adversely affected.
Our historical financial and operating results, growth rates and profitability may not be indicative of future performance.
Our net revenues increased from $3,273.3 million in the fiscal year ended February 29, 2020 to $4,495.8 million in the fiscal year ended February 28, 2021 and decreased to $4,390.9 million in the fiscal year ended February 28, 2022. Any evaluation of our business and our prospects must be considered in light of the risks and uncertainties encountered by companies at our stage of development, especially considering the recent change of regulatory policies on after-school tutoring services market. In addition, our past results may not be indicative of future performance because of the cessation of K9 Academic AST Services in the mainland of China by the end of December 2021 as well as any new businesses developed or acquired by us. Substantial uncertainties exist with respect to the profitability and cash generating capability of such new businesses. Furthermore, our results of operations may vary from period to period in response to a variety of other factors beyond our control, including general economic conditions and regulations or government actions pertaining to the learning solutions market in China, changes in spending on learning solutions and non-recurring charges incurred under unexpected circumstances or in connection with acquisitions, equity investments or other extraordinary transactions. Due to these and other factors, our historical financial and operating results, growth rates and profitability as well as quarter-to-quarter comparisons of our operating results may not be indicative of our future performance and investors should not rely on them to predict our future performance.
We may not be able to recruit, train and retain qualified and dedicated teachers, who are critical to the success of our business and the effective delivery of our services to learners.
Our teachers are critical to the quality of our services and our reputation. We seek to hire qualified and dedicated teachers who are able to deliver effective and inspirational instructions to learners. There is a limited pool of teachers with these attributes, and we must provide competitive compensation packages to attract and retain such teachers. We must also provide continued training to our teachers to ensure that they stay abreast of changes in learner demands and other key trends necessary to teach effectively. We
21
may not be able to recruit, train and retain a sufficient number of qualified teachers in the future to keep pace with our business development while maintaining consistently high teaching quality in the different markets we serve. In addition, PRC laws and regulations require teachers to have requisite licenses if they teach, among others, academic subject such as Chinese, mathematics, English, physics, chemistry, biography, history, geography, and teachers are also required to have relevant qualifications if they teach non-academic subjects. However, we cannot assure you that our teachers can all apply for and obtain the teaching licenses and relevant qualifications in a timely manner or at all due to various reasons, such as the time gap between the recruitment and the newly-recruited teachers taking the exam and ultimately obtaining the teacher license or relevant qualifications, and the cancellation and delay of teacher license examinations and other qualifications examinations in recent years due to COVID-19. If some of our teachers, due to various reasons, are unable to apply for and obtain the requisite teaching licenses or relevant qualifications on a timely basis, or at all, we may be required to rectify such non-compliance and may not be able to continue to retain such teachers. A shortage of qualified teachers or a decrease in the quality of our teachers’ services, whether actual or perceived, or a significant increase in compensation for us to retain qualified teachers, would have a material adverse effect on our business, financial condition and results of operations.
We may not be able to continue to improve our current business to meet the demand of learners, teachers and educational institutions in a cost-effective manner. If the level of satisfaction of our leaners, teachers and educational institutions with our services declines, they may decide to withdraw from our programs and request refunds and our business, financial condition, results of operations and reputation would be adversely affected.
Our current offerings encompass learning services, learning technology solutions and content solutions, striving to meet the demands of learners, teachers and educational institutions. Since we launched certain of our current business relatively recently, such as enrichment learning, we cannot assure you that such business will turn out to be successful in the long term. We have been improving and will continue to improve our service quality and content quality of our current business to better serve the interests of our existing learners, teachers and educational institutions. However, improvements of service and content quality and upgrades of our services and solutions may involve significant costs and we cannot guarantee that the improved services or solutions will meet the demand of learners, teachers and educational institutions more precisely, or at all. If we are not able to continue to improve our current business or not able to do so in a cost-effective manner to meet their demand, our results of operations and financial performance may suffer as a result.
The success of our business largely depends on our ability to deliver a satisfactory learning experience. For instance, our enrichment learning services may fail to arouse or maintain a learner’s interests in the subject, fail to improve a learner’s capacity and a learner may perform below expectations even after using our services, or fail to continually update and enhance our learning materials and teaching methods to accommodate the ever-changing admission and assessment processes. A learner’s learning experience may also suffer if his or her interaction with our teachers does not meet expectations. If a significant number of learners fail to become interested in the subject or fail to improve their capabilities after using our services or if they are not satisfied with our service or their learning experiences, they may decide not to purchase our services or solutions again, and our business, financial condition, results of operations and reputation would be adversely affected.
We derive a significant portion of our revenues from a limited number of cities. Any event negatively affecting the learning solutions market in these cities, or any increase in the level of competition for the types of services we offer in these cities, could have a material adverse effect on our overall business and results of operations.
Although we have expanded our offerings into a broad range of cities in China, we derive a significant portion of our revenues from a limited number of cities. In the fiscal years ended February 28/29, 2020, 2021 and 2022, we derived a significant portion of our total net revenues from service offerings in Beijing, Shanghai, Guangzhou, Shenzhen, and Nanjing. If any of these cities experiences an event negatively affecting its learning solutions market, such as a serious economic downturn, natural disaster or outbreak of contagious disease, adopts regulations relating to private education that place additional restrictions or burdens on us, or experiences an increase in the level of competition for the types of services we offer, our overall business and results of operations may be materially and adversely affected.
We face a number of manufacturing, supply chain, distribution channel and inventory risks as well as product quality risks that, if not properly managed, could harm our financial condition, operating results and prospects.
Our content solutions business provides the development and distribution of next-generation diverse learning content in both paper and digital formats. The offering of content solutions involves various risks in the course of paper content manufacturing,
22
supply chain management, distribution channel identification and maintenance as well as inventory management and sales. For instance, the costs of raw materials and logistics may increase significantly, which may decrease our profit for this business if the sale price could not be lifted. We may also fail to publish our ready-for-publish paper content if we are not able to obtain a valid publish number for such content. In addition, we cannot assure you that we will not be subject to liability claims for any inappropriate or illegal content in our learning content offerings, which could cause us to incur legal costs and damages our reputation. We may also face credit risks from our customers, for instance, our accounts receivables may not be timely collected or cannot be collected at all. If we cannot properly manage these risks, our financial condition, operating results and prospects may be adversely affected.
If we are not able to continue to innovate our technology, our business, financial condition, operating results and prospects could be harmed.
We operate a highly digital, R&D-intensive and tech-enabled business and rely on innovative technology to fuel our growth as a result. For instance, our enrichment learning is empowered by our self-developed intelligent class content development system as well as AI-driven teaching methodologies such as computer vision, speech recognition and natural language processing. We also provide full-stack learning technology solutions premised on our core technology capabilities empowering private learning institutions in China. Therefore, if we cannot continue to innovate our technology, we may not be able to continue to develop our business or empower other industry players, which may harm our business, financial condition, operating results and prospects.
We are subject to risks related to global expansion.
We expect to expand our business globally. Since fiscal year 2020, we have established a new school in the United States and expanded our business into other countries or regions as well, such as Singapore and United Kingdom. Our business and operation are subject to a variety of laws and regulations in these jurisdictions that are constantly evolving and subject to potentially differing interpretations, including the General Data Protection Regulation, or the GDPR, in the European Union, the Data Protection Act 2018 in the United Kingdom and anti-long-arm jurisdiction related laws and regulations such as the one newly promulgated in China. There is no harmonized approach to these laws and regulations globally. Consequently, we could face increased risk and uncertainty of non-compliance with applicable laws by expanding internationally. We may need to change and limit the way we operate our business and may have difficulty maintaining the current operating model that is compliant. As a general matter, compliance with laws and regulations may result in substantial costs and may necessitate changes to our business practices, and otherwise adversely affect our business, financial condition and results of operations.
Our business was materially adversely affected by the COVID-19 pandemic and may be materially adversely affected by a similar outbreak in the future.
The worldwide outbreak of the COVID-19 pandemic has resulted in significant disruptions in the global economy. To contain the spread of COVID-19, the Chinese government has taken certain emergency measures, including implementation of travel bans, blockade of transportation and closure of factories, facilities and businesses, and encouragement of remote working arrangements and cancellation of public activities. Since early 2022, there has been a recurrence of COVID-19 outbreaks in certain provinces of China due to the Delta and Omicron variants. As a result, similar emergency measures have been implemented to contain further spread of COVID-19.
The COVID-19 pandemic affected many aspects of our business since 2020. Our learning centers across the nation also underwent temporary closure, following which, we immediately took measures to effectively move our offline course offerings online and provide our customers that already purchased offline courses with comprehensive remedies such as refunds, exchanges, or compensation for price differences. Despite our initiatives, there could still be cases of customer dissatisfaction and complaints as a result of the drastic changes. The decrease in revenues from offline learning centers was partially offset by the increase in online revenues. In the later part of 2020, we were able to gradually reopen our learning centers. However, we again were required to close our learning centers in certain regions from time to time where new cases of COVID-19 were discovered between the end of 2020 and beginning of 2022. We may be further required from time to time to close our offline learning centers due to restrictive measures to curb the spread of COVID-19. In addition, we have experienced supply chain shortage logistics disruptions for our content solutions business due to the impact of the spread of COVID-19. Moreover, we had two major facilities under construction, the progress of which were delayed due to restrictions on travel, suspension of business activities, and disease control protocols, that were in place. The construction delay may cause, among others, the projects to miss completion deadline, go over budget, or both, and the raw material cost may fluctuate as a result of the pandemic. The potential impact of development of COVID-19 and discovery of new
23
cases can create uncertainty on our financial condition and results of operations. For example, we may have to make fair value adjustments or impairment to our long-term investments and goodwill as a result of such impact.
We cannot assure you that the COVID-19 pandemic can be eliminated completely. Moreover, more waves or a similar outbreak may occur, which could materially and adversely affect our business, financial condition, and results of operations.
Our success depends on the continuing efforts of our senior management team and other key personnel and our business may be harmed if we lose their services.
Our future success depends heavily upon the continuing services of the members of our senior management team. If any member of our senior management team leaves us and we fail to effectively manage a transition to new personnel in the future or if we fail to attract and retain qualified and experienced professionals on acceptable terms, our business, financial condition and results of operations could be adversely affected. Competition for experienced management personnel in the industry we operate is intense, the pool of qualified candidates is very limited, and we may not be able to retain the services of our senior executives or key personnel, or to attract and retain high-quality senior executives or key personnel in the future.
Our success also depends on our having highly trained financial, technological, human resource, sales and marketing staff, management personnel and qualified and dedicated teachers for local markets. We may need to hire additional personnel as our business develops. A shortage in the supply of personnel with requisite skills or our failure to recruit them could impede our ability to increase revenues from our existing courses and services, to launch new course and service offerings and to expand our operations, and would have an adverse effect on our business and financial results.
Our brand image, business and results of operations may be adversely impacted by illegal, fraudulent or collusive activities or other wrongdoings by our employees and third parties acting on our behalf.
Illegal, fraudulent or collusive activities or other wrongdoings by our employees or third parties acting on our behalf could subject us to liability or negative publicity and harm our business. Negative publicity generated as a result of actual or alleged wrongdoings by our employees or the third parties could damage our reputation and diminish the value of our brand, and materially and adversely affect our business, financial condition and results of operations.
We are exposed to the risk of various types of illegal, fraudulent or collusive activities or other wrongdoings, including but not limited to taking kickbacks, forging documentation, etc. It is not always possible to deter or discover wrongdoings, and the precautionary or remedial measures we take may not be effective in controlling unknown or unmanaged risks or losses. An example of such incident is the one related to the “Light Class” business. For more details, see “Item 8. Financial Information—A. Consolidated Statements and Other Financial Information—Legal and Administrative Proceedings.”
Our reputation and the trading price of our ADSs may be negatively affected by adverse publicity or detrimental conduct against us.
Adverse publicity concerning our failure or perceived failure to comply with legal and regulatory requirements, especially the recently promulgated Alleviating Burden Opinion, alleged accounting or financial reporting irregularities, regulatory scrutiny and further regulatory action or litigation could harm our reputation and cause the trading price of our ADSs to decline and fluctuate significantly. For example, after Muddy Waters Capital LLC, an entity unrelated to us, issued a series of reports containing various allegations about us in June and July 2018, the trading price of our ADSs declined sharply and we received numerous investor inquiries. The negative publicity and the resulting decline of the trading price of our ADSs also led to the filing of shareholder class action lawsuits against us and some of our current and former executives.
We may continue to be the target of adverse publicity and detrimental conduct against us, including complaints, anonymous or otherwise, to regulatory agencies regarding our operations, accounting, revenues and regulatory compliance practices. Specifically, we may become the target of anti-competitive, harassing, or other detrimental conduct by third parties. Such conduct includes allegations, anonymous or otherwise, sent to our auditors and/or other third parties regarding our operations, accounting, revenues, business relationships, business prospects and business ethics. Additionally, allegations, directly or indirectly against us, may be posted in internet chat rooms or on blogs or any websites by anyone, whether or not related to us, on an anonymous basis. We may be subject to government or regulatory investigation or inquiries, or shareholder lawsuits, as a result of such third-party conduct and may be required to incur significant time and substantial costs to defend ourselves, and there is no assurance that we will be able to conclusively refute each of the allegations within a reasonable period of time or at all. Our reputation may also be negatively affected
24
as a result of the public dissemination of allegations or malicious statements about us, which in turn may materially and adversely affect the trading price of our ADSs.
We have been and may again be subject to legal proceedings, claims and investigations and could be adversely impacted by unfavorable results of legal proceedings and investigations.
We are subject to various legal proceedings, claims and investigations from time to time in the ordinary course of our business and have not yet been fully resolved, and new legal proceedings, claims, investigations, penalties or actions may arise in the future. The existence of litigation, claims, investigations and proceedings have adversely affected and may continue to adversely affect our reputation, business, results of operations and financial condition.
We have been defending putative shareholder class action lawsuits described in “Item 8. Financial Information—A. Consolidated Statements and Other Financial Information—Legal and Administrative Proceedings—Litigation,” including any appeals of such lawsuits. On June 18, 2018 and July 17, 2018, two putative shareholder class action lawsuits were filed against our company and certain officers of our company in the U.S. District Court for the Southern District of New York, which was later consolidated into one. The plaintiffs sought to represent a class of persons who allegedly suffered damages as a result of their trading activities related to our ADSs from April 26 to June 13, 2018. On June 24, 2021, we reached a stipulation and agreement of settlement with the plaintiffs. On November 30, 2021, the court issued a final judgment approving the parties’ stipulation and agreement of settlement.
Separately, on February 4, 2022, a complaint was filed in the U.S. District Court for the Southern District of New York against our company and certain of our current and former executives, advancing claims under Sections 10(b) and 20(a) of the Securities Exchange Act of 1934, 15 U.S.C. §§ 78(b) and 78t(a), and Rule 10b-5 promulgated thereunder, 17 C.F.R. § 240.10b-5 (2013). The plaintiff seeks to represent all purchasers of our company’s ADSs between April 26, 2018 and July 22, 2021. So far, the court has not appointed a lead plaintiff. The action is in its preliminary stages. We are defending this action vigorously. We are currently unable to estimate the possible loss or possible range of loss, if any, associated with the resolution of these lawsuits. In the event that our initial defense of these lawsuits is unsuccessful, there can be no assurance that we will prevail in any appeal. Any adverse outcome of these cases, including any plaintiff’s appeal, could have a material adverse effect on our business, financial condition, results of operation, cash flows and reputation. In addition, there can be no assurance that our insurance carriers will cover all or part of the defense costs, or any liabilities that may arise from this matter. The litigation process may utilize a significant portion of our cash resources and divert management’s attention from the day-to-day operations of our company, all of which could harm our business. We are also subject to claims for indemnification related to this matter, and we cannot predict the impact that indemnification claims may have on our business or financial results.
In addition, as described in “Item 8. Financial Information—A. Consolidated Statements and Other Financial Information—Legal and Administrative Proceedings,” the SEC’s Division of Enforcement has sought the production of certain documents and information related to the transactions identified in the Muddy Water report, issues related to the “Light Class” business that we announced in April 2020, and the subsequent internal reviews regarding these issues and other related information. We are cooperating with the SEC. We cannot predict or provide any assurance as to the timing, outcome or consequences of the SEC investigation. We have incurred, and may continue to incur, significant expenses related to legal, accounting, and other professional services in connection with matters relating to or arising from the internal review and SEC investigation. Moreover, if the SEC were to determine that legal violations occurred, we could be required to pay significant civil penalties and/or other amounts and we could become subject to other remedies or conditions imposed as part of any resolution.
Besides, claims arising out of actual or alleged violations of law could be asserted against us by learners, teachers, vendors and business partners that utilize our services or solutions, by competitors, or by governmental entities in civil or criminal investigations and proceedings or by other entities. These claims could be asserted under a variety of laws, including but not limited to consumer protection laws, intellectual property laws, unfair competition laws, privacy laws, labor and employment laws, securities laws, real estate laws, tort laws, contract laws, property laws and employee benefit laws. For example, we are subject to ongoing contract disputes and other proceedings in the PRC. We are unable to predict the outcome of these cases, or reasonably estimate a range of possible loss, if any, given the current status of the proceedings. We accrue liability when the loss payment with respect to these cases is probable and reasonably estimable, which is not material to our overall business operations. There is no guarantee that we will be successful in defending ourselves in legal and administrative actions or in asserting our rights under various laws. Even if we are successful in our attempt to defend ourselves in legal and administrative actions or to assert our rights under various laws, enforcing our rights against the various parties involved may be expensive, time-consuming and ultimately futile. These actions could
25
expose us to negative publicity and to substantial monetary damages and legal defense costs, injunctive relief and criminal and civil fines and penalties, including but not limited to suspension or revocation of licenses to conduct business.
Accidents or injuries suffered by our learners or other people caused by us, or perceived to be caused by us, may adversely affect our reputation, subject us to liability and cause us to incur substantial costs.
We have a large number of learners and their parents on our premises to attend classes and/or use our facilities, and they may suffer accidents or injuries or other harm on our premises, including those caused by or otherwise arising from the actions of our employees or contractors. Although we have since enhanced preventive measures to avoid similar incidents, we cannot assure you that there will be no similar incidents in the future.
In the event of accidents or injuries or other harm caused or perceived to be caused by us, our facilities and/or services may be perceived to be unsafe, which may discourage prospective learners and customers from using our services. Although we carry certain liability insurance policies for our learners and their parents, they may not be sufficient to cover all the compensation or even applicable to the accidents or injuries occurred. We could also face claims alleging that we should be liable for the accidents or injuries, or we were negligent, provided inadequate supervision to our employees or contractors and therefore should be held jointly liable for harm caused by them. A material liability claim against us or any of our teachers or independent contractors could adversely affect our reputation, learner enrollment and revenues. Even if unsuccessful, such a claim could create unfavorable publicity, cause us to incur substantial expenses and divert the time and attention of our management.
Our advertising and promotional content may subject us to penalties and other administrative actions and may harm our reputation.
Under PRC advertising, pricing and anti-unfair competition laws and regulations, we are obligated to monitor our advertising and promotional content to ensure that such content is true and accurate and in full compliance with applicable laws and regulations. For example, the PRC Pricing Law provides that an operator is prohibited from using false or misunderstanding pricing methods to induce consumers or other operators into trading with it. In addition, education or training advertisement are further prohibited from containing content such as guarantee of passing of examination or the effect of education or training, recommendation and/or endorsement by scientific research institutes, academic institutions, educational organizations, industry associations, professionals or beneficiaries using their name or image. Further, in accordance with recent regulatory requirements, no advertisements in connection with after-school tutoring services shall be published or broadcasted on the network platforms and billboards displayed on the mainstream media, new media, public space and residential areas. Violation of these laws and regulations may subject us to penalties, including fines, confiscation of our advertising income, orders to cease dissemination of the advertisements and orders to publish an announcement correcting the misleading information. In circumstances of our serious violations, government authorities may force us to terminate our advertising operations or revoke our licenses.
Relevant regulatory authorities have significant discretion in interpreting and implementing the advertising, pricing and anti-unfair competition laws and regulations. We cannot assure you that all the content contained in our advertisements and promotional content is true and accurate as required by, and complies in all aspects with, the advertising, pricing and anti-unfair competition laws and regulations. We also cannot assure you that we can rectify such content which is deemed not in compliance with such laws and regulations in a timely manner or at all, especially given the uncertainty in the interpretation of these PRC laws and regulations. If we are found to be in violation of applicable PRC advertising, pricing and anti-unfair competition laws and regulations, we may be subject to penalties and our reputation may be harmed, which may negatively affect our operations, financial condition and prospects.
Our new products and services may compete with our existing offerings.
We are constantly developing new products, services and solutions to meet changes in demands of learners, teachers and educational institutions, learning materials, admission standards, market trends and technologies. While some of the products, services and solutions that we develop will expand our current offerings and increase learner enrollment and usage of solutions, others may compete with or render obsolete our existing offerings without increasing our total learner enrollment or usage of services or solutions. If we are unable to increase our total learner enrollment, usage of services or solutions or profitability as we expand our product and service offerings, our business and growth may be adversely affected.
26
Failure to control rental costs, obtain leases at desired locations at reasonable prices or protect our leasehold interests could materially and adversely affect our business.
Our office space and service and learning centers are presently mainly located on leased premises. We may not be able to obtain new leases at desirable locations or renew our existing leases on acceptable terms or at all, which could adversely affect our business. We may have to relocate our operations for various other reasons, including increasing rentals, failure in passing the fire inspection in certain locations, the violation of the prescribed usage of the properties we use, and early termination of lease agreements. In addition, if the leased premises do not pass the fire inspection or do not comply with the relevant fire safety regulations, we may have to close such learning centers. We also have not registered most of our lease agreements with the relevant PRC governmental authorities as required by relevant PRC law. We may be required by the relevant governmental authorities to complete such registration, or otherwise be subject to fines ranging from RMB1,000 to RMB10,000 for each lease agreement that has not been registered. However, failure to complete such registration would not affect the enforceability of the relevant lease agreements in practice.
In addition, a few of our lessors have not been able to provide us with document proving completion of the fire inspection of the leased premises, copies of title certificates or other evidentiary documents to prove that they have authorization to lease the properties to us. Our business and legal teams followed an internal guideline to identify and assess risks in connection with leasing the properties, and a final business decision was made after our analysis of the likely impact of the defects on the leasehold interests and the value of the properties to our expansion plan. However, there is no assurance that our decision would always lead to the favorable outcome we expected to achieve. If any of our leases are terminated as a result of challenges by third parties or government authorities for lack of title certificates or proof of authorization to lease, we do not expect to be subject to any fines or penalties but we may be forced to relocate the affected learning centers and incur additional expenses relating to such relocation. Furthermore, a few of our lessors have mortgaged the properties that we are renting. In the event that these properties are foreclosed on due to such lessors’ failure to perform their obligations to the creditors, we may not be able to continue to use such leased properties and may incur additional expenses for relocation. If our use of the leased premises is challenged by relevant government authorities for lack of fire inspection, we may be further subject to fines and also be forced to relocate the affected learning centers and incur additional expenses. If we fail to find suitable replacement sites in a timely manner or on terms acceptable to us, our business and results of operations could be materially and adversely affected.
If we fail to protect our intellectual property rights, our brand and business may suffer.
We consider our copyrights, trademarks, trade names, internet domain names, patents and other intellectual property rights invaluable to our ability to continue to develop and enhance our brand recognition. Unauthorized use of our intellectual property rights may damage our reputation and brands. Our “Xueersi” brand and logo is a registered trademark in China. Our proprietary curricula and course materials are protected by copyrights. However, preventing infringement on or misuse of intellectual property rights could be difficult, costly and time-consuming, particularly in China. The measures we take to protect our intellectual property rights may not be adequate to prevent unauthorized uses. Furthermore, application of laws governing intellectual property rights in China is uncertain and evolving, and could involve substantial risks to us. There have been several incidents in the past where third parties used our brand “Xueersi” without our authorization, and on occasion we have needed to resort to litigation to protect our intellectual property rights. In addition, we are still in the process of applying for the registration in China of the trademarks for our “Haoweilai” brand in certain categories. We cannot assure you that the relevant governmental authorities will grant us the approval to register such trademarks. As a result, we may be unable to prevent third parties from utilizing this brand name, which may have an adverse impact on our brand image. If we are unable to adequately protect our intellectual property rights in the future, we may lose these rights, our brand name may be harmed, and our reputation and business may suffer materially. Furthermore, our management’s attention may be diverted by violations of our intellectual property rights, and we may be required to enter into costly litigation to protect our proprietary rights against any infringement or violation.
We may encounter disputes from time to time relating to our use of the intellectual property of third parties or allegations of infringement of the intellectual properties of third parties and we may be unable to be authorised to use third-party copyrighted materials.
We cannot assure you that our learning materials, marketing materials, products and programs or other intellectual property developed or used by us do not or will not infringe upon valid copyrights or other intellectual property rights held by third parties. We are also authorized to use certain copyrighted materials from third parties. We may encounter disputes from time to time over rights and obligations concerning intellectual property, and we may not prevail in those disputes. We have adopted policies and procedures
27
to prohibit our employees and contractors from infringing upon third-party copyright or intellectual property rights. However, we cannot assure you that our teachers or other personnel will not, against our policies, use third-party copyrighted materials or intellectual property without proper authorization in our classes, on our websites, at any of our locations or via any medium through which we provide our services. Our users may also post unauthorized third-party content on our websites or mobile apps as platforms. We may incur liability for unauthorized use, duplication or distribution of materials posted on our websites or mobile apps or used in our classes. We have been involved in claims against us alleging our infringement of third-party intellectual property rights and we may be subject to such claims in the future. Any such intellectual property infringement claim could result in costly litigation, harm our reputation and divert our management attention and resources and pay substantial damage.
We may fail to successfully make necessary or desirable acquisition or investment, and we may not be able to achieve the benefits we expect from recent and future acquisitions or investments.
We have made and intend to continue to make acquisitions or equity investments in additional businesses that complement our existing business. The valuation of the acquisition or investment targets may not be to our satisfaction or higher than it should be, and the pricing of the transaction may be higher as a result. Although we will conduct thorough and comprehensive due diligence on the acquisition or investment targets, we may be unable to identify certain issues which, when materialized, may deem the acquisition or investment less valuable or less meaningful. Even after we have successfully acquired the targets, we may not be able to successfully integrate our acquired businesses. If the businesses we acquire do not subsequently generate the anticipated financial performance or if any goodwill impairment test triggering event occurs, we may need to revalue or write down the value of goodwill and other intangible assets in connection with such acquisitions or investments, which would harm our results of operations.
We may not have any control over the businesses or operations of our minority equity investments, the value of which may decline over time. For the investments accounted for by the equity method, we book a gain or loss of share of net income or loss of the investments. If the investee’s operation or financial performance deteriorated, we may need to revalue or record impairment to the carrying amount of the long-term investment, which would harm our results of operations.
In addition, we may be unable to identify appropriate acquisition or strategic investment targets when it is necessary or desirable to make such acquisition or investment to remain competitive or to expand our business. Even if we identify an appropriate acquisition or investment target, we may not be able to negotiate the terms of the acquisition or investment successfully, finance the proposed transaction or integrate the relevant businesses into our existing business and operations. Furthermore, as we often do not have control over the companies in which we only have minority stake, we cannot ensure that these companies always will comply with applicable laws and regulations in their business operations. Material non-compliance by our investees may cause substantial harms to our reputations and the value of our investment.
Seasonal and other fluctuations in our results of operations could adversely affect the trading price of our ADSs.
Our business is subject to fluctuations caused by seasonality or other factors beyond our control, which may cause our operating results to fluctuate from quarter to quarter. This may result in volatility and adversely affect the price of our ADSs. We have experienced, and expect to continue to experience, seasonal fluctuations in our revenues and results of operations, primarily due to seasonal changes in learner enrollments. However, our expenses vary, and certain of our expenses do not necessarily correspond with changes in our learner enrollments and revenues. For example, we make investments in marketing and promotion, teacher recruitment and training, and product development throughout the year and we pay rent for our facilities based on the terms of the lease agreements. In addition, other factors beyond our control, such as special events that take place during a quarter when our learner enrollment would normally be high, may have a negative impact on our learner enrollments. We expect quarterly fluctuations in our revenues and results of operations to continue. These fluctuations could result in volatility and adversely affect the price of our ADSs s. As our revenues grow, these seasonal fluctuations may become more pronounced.
If we cannot obtain sufficient cash when we need it, we may not be able to meet our payment obligations under our indebtedness.
We cannot assure you that we will have sufficient funds to fulfill our payment obligations under our indebtedness. Our ability to meet our payment obligations under our indebtedness depends on our ability to generate sufficient cash flow, which is subject to general economic, financial, competitive, legislative and regulatory factors as well as other factors that are beyond our control. In addition, our ability to obtain external financing in the future is subject to a variety of uncertainties, including:
| ● | our financial condition, results of operations and cash flows; |
28
| ● | general market conditions for financing activities; and |
| ● | economic, political and other conditions in China and elsewhere. |
If we are unable to obtain funding in a timely manner or on commercially acceptable terms, we may not be able to meet our payment obligations under our indebtedness.
Moreover, TAL Education Group is a holding company with no material operations of its own. As a result, it relies upon dividends and other cash distributions paid to it by its subsidiaries to meet its payment obligations under indebtedness incurred at the holding company level. The subsidiaries are distinct legal entities and do not have any obligation, legal or otherwise, to provide TAL Education Group with dividends or other distributions. TAL Education Group may face tax or other adverse consequences, or legal limitations, on its ability to obtain funds from these entities.
We have experienced recent fluctuations in our margins and incurred net loss in recent fiscal periods.
In recent years, we have experienced fluctuations in our margins. We incurred net loss in each of the fiscal years ended February 28/29, 2020, 2021 and 2022. Many factors may cause our margins to decline or lead to net losses. For example, costs incurred in the expansion of our business may increase faster than our revenues. New investments and acquisitions may cause our margins to decline before we successfully integrate the acquired businesses into our operations and realize the full benefits of these investments and acquisitions. A significant increase in operating expenses or impairment loss on long-term investments and goodwill may lead to a net loss. Our ability to improve our financial performance is affected by various factors that are beyond our control, such as the COVID-19 pandemic and the regulatory environment. There can be no assurance that our margins will not decline or fluctuate, or that we will not incur net loss again, in the future.
We have limited liability insurance coverage and do not carry business disruption insurance.
We have limited liability insurance coverage for our learners and their parents in our learning centers. A successful liability claim against us due to injuries suffered by our learners or other people on our premises could materially and adversely affect our financial conditions, results of operations and reputation. Even if unsuccessful, such a claim could cause adverse publicity to us, require substantial cost to defend and divert the time and attention of our management. See “—Accidents or injuries suffered by our learners or other people caused by us, or perceived to be caused by us, may adversely affect our reputation, subject us to liability and cause us to incur substantial costs.” In addition, we do not have any business disruption insurance. Any business disruption event could result in substantial cost to us and diversion of our resources.
System disruptions to our websites or information technology systems, any significant cybersecurity incident or a leakage of data could damage our reputation, limit our ability to retain and increase customers or give rise to financial or legal consequences.
The performance and reliability of our online and technology infrastructure is critical to our reputation and ability to retain learners and increase learner enrollment. Any system error or failure, or a sudden and significant increase in online traffic, could disrupt or slow access to our websites. We cannot assure you that we will be able to expand our online infrastructure in a timely and cost-effective manner to meet the increasing demands of our learners and their parents. In addition, our information technology systems store and process important information including, without limitation, class schedules, registration information and customer data and could be vulnerable to interruptions or malfunctions due to events beyond our control, such as natural disasters and technology failures. For instance, we have in the past experienced interruptions to our operations due to temporary information technology system failures.
Although we have a daily backup system that runs on different servers including a combination of internet data center and cloud servers for our operating data, we may still lose important customer data or suffer disruption to our operations if there is a failure of the database system or the backup system. In addition, computer hackers may attempt to penetrate our network security and our website. We have in the past experienced several computer attacks, although they did not materially affect our operations. We may be required to invest significant resources in protecting against the foregoing technological disruptions and/or security breaches, or to remediate problems and damages caused by such incidents, which could increase the cost of our business and in turn adversely affect our financial conditions and results of operations. Unauthorized access to our proprietary business information or customer data may be obtained through break-ins, sabotage, breach of our secure network by an unauthorized party, computer viruses, computer denial-of-service attacks, employee theft or misuse, breach of the security of the networks of our third party providers, or other misconduct.
29
Because the techniques used by computer programmers who may attempt to penetrate and sabotage our network security or our website change frequently and may not be recognized until launched against a target, we may be unable to anticipate these techniques. It is also possible that unauthorized access to customer data may be obtained through inadequate use of security controls by customers. We would suffer economic and reputational damages if a technical failure of our systems or a security breach compromises student data, including identification or contact information, although there has not been any material compromise in the past. Any disruption to our computer systems could therefore have a material adverse effect on our on-site operations and ability to retain learners and increase learner enrollments.
We face risks related to natural and other disasters, including outbreaks of health epidemics, and other extraordinary events, which could significantly disrupt our operations.
In addition to the impact of COVID-19, our business could be materially and adversely affected by natural and other disasters, including earthquakes, fire, floods, environmental accidents, power loss, communication failures and similar events. Additionally, our business could be materially and adversely affected by the outbreak of H7N9 bird flu, H1N1 swine influenza, severe acute respiratory syndrome (SARS), Ebola or another health epidemic. While we have not suffered any material loss or experienced any significant increase in costs as a result of any natural and other disaster or other extraordinary event, our learner attendance and our business could be materially and adversely affected by any such occurrence in any of the cities in which we have major operations.
Failure to maintain effective internal control over financial reporting could cause us to inaccurately report our financial results or fail to prevent fraud and have a material adverse effect on our business, results of operations and the trading price of our ADSs.
We are subject to the reporting obligations under U.S. securities laws. Section 404 of the Sarbanes-Oxley Act of 2002 and related rules require public companies to include a report of management on their internal control over financial reporting in their annual reports. This report must contain an assessment by management of the effectiveness of a public company’s internal control over financial reporting. In addition, an independent registered public accounting firm for a public company must attest to and report on management’s assessment of the effectiveness of the company’s internal control over financial reporting. Our efforts to implement standardized internal control procedures and develop the internal tests necessary to verify the proper application of the internal control procedures and their effectiveness are a key area of focus for our board of directors, our audit committee and senior management.
Our management and our independent registered public accounting firm, which had issued an attestation report, identified one material weakness in our internal control over financial reporting as of February 29, 2020 in accordance with the standards established by the Public Company Accounting Oversight Board of the United States and concluded that our internal control over financial reporting was not effective due to this material weakness as of February 29, 2020. The material weakness identified related to our failure to timely update our design on controls with a sufficient level of precision to prevent and detect misstatements related to our newly developed business. The material weakness resulted in restatement of our unaudited quarterly financial statements for the periods ended May 31, August 31 and November 30, 2019, respectively, to reflect correction of errors which led to reversal of our net revenues and net income attributable to our company for the first nine months of fiscal year 2020 in the aggregate amount of $86.1 million and $26.6 million, respectively. We have taken a number of measures to remedy the material weakness and the deficiencies that have been identified. Our management and our independent registered public accounting firm, which has issued an attestation report, have concluded that our internal control over financial reporting was effective as of February 28, 2021 after the remediation and was effective as of February 28, 2022. However, we cannot assure you that we will not identify any additional material weaknesses or significant deficiencies in the future.
If we fail to maintain effective internal control over financial reporting in the future, our management and our independent registered public accounting firm may not be able to conclude that we have effective internal control over financial reporting at a reasonable assurance level. Moreover, effective internal controls over financial reporting are necessary for us to produce reliable financial reports and are important to help prevent fraud. In addition, we need to continue to evaluate the consolidation of the VIEs and their subsidiaries and schools given the change in the ownership or voting power of the Company by the nominee shareholders of the VIEs. As a result, although we have incurred and anticipate that we will continue to incur considerable costs, management time and other resources in an effort to continue to comply with Section 404 and other requirements of the Sarbanes-Oxley Act of 2002, any failure to maintain effective internal controls over financial reporting could in turn result in the loss of investor confidence in the reliability of our financial statements and negatively impact the trading price of our ADSs.
30
We are subject to anti-corruption laws. Our failure to comply with these laws could result in penalties, which may harm our reputation and have an adverse impact on our business and results of operations.
We are subject to anti-corruption laws, including China’s anti-corruption laws and the U.S. Foreign Corrupt Practices Act, or the FCPA, which generally prohibits companies and anyone acting on their behalf from offering or making improper payments or providing benefits to foreign officials for the purpose of obtaining or keeping business and that requires an “issuer” like us to maintain accurate books and records. Our company policies require that our employees comply with applicable laws. However, there is no assurance that such policies will work effectively or protect us from liability under the FCPA or other anti-corruption laws for actions taken by our employees and intermediaries with respect to our business or any business that we may acquire. If we are found to be not in compliance with the FCPA and other applicable anti-corruption laws, we may be subject to penalties and other remedial measures, which may have an adverse impact on our reputation, business and results of operations. Any investigation of any potential violations of the FCPA or other anti-corruption laws by government authorities may cause us to incur significant expenses, divert management attention, and adversely affect our business and results of operations.
We have granted and will continue to grant restricted shares, share options and other share-based awards in the future, which may materially reduce our net income.
In June 2010, we adopted a 2010 share incentive plan, as amended and restated in August 2013, that permits granting of options to purchase our Class A common shares, restricted shares, restricted share units, share appreciation rights, dividend equivalent rights and other instruments as deemed appropriate by the administrator under the plan. The amended and restated 2010 share incentive plan ceased to be used for grants of future awards upon the effectiveness of the 2020 Share Incentive Plan adopted in June 2020, or the 2020 Plan. Pursuant to the 2020 Plan, the maximum aggregate number of shares that may be issued pursuant to all awards (including incentive share options), or the Award Pool, is initially five percent (5%) of our total issued and outstanding shares as of the effective date of the 2020 Plan, provided that (A) the Award Pool shall be increased automatically if and whenever the number of shares that may be issued pursuant to ungranted awards pursuant to the 2020 Plan, or the Ungranted Portion, accounts for less than one percent (1%) of the then total issued and outstanding shares of our company, so that for each automatic increase, the Ungranted Portion immediately after such increase shall equal five percent (5%) of the then total issued and outstanding shares of our company, and (B) the size of the Award Pool shall be equitably adjusted in the event of any share dividend, subdivision, reclassification, recapitalization, split, reverse split, combination, consolidation or similar transactions. As of April 30, 2022, 9,244,714 non-vested restricted Class A common shares and 992,841 share options to purchase 992,841 Class A common shares under the 2010 Plan and the 2020 Plan previously granted to our employees and directors are outstanding. As a result of the outstanding grants under the 2010 Plan and the 2020 Plan, we have incurred and will continue to incur share-based compensation expenses. We had share-based compensation expenses of $117.9 million, $204.9 million and $174.8 million for the fiscal years ended February 28/29, 2020, 2021 and 2022, respectively. As of February 28, 2022, the unrecognized compensation expenses amounted to $362.1 million related to the non-vested restricted shares, which will be recognized over a weighted-average period of 3.7 years for service based non-vested restricted shares and 3.4 years for performance based non-vested restricted shares, and $6.8 million related to share options, which will be recognized over a weighted-average period of 3.4 years. Expenses associated with share-based compensation awards granted under our share incentive plan may materially reduce our future net income. However, if we limit the size of grants under our share incentive plan to minimize share-based compensation expenses, we may not be able to attract or retain key personnel.
Risks Related to Our Corporate Structure
If the PRC government determines that the agreements that establish the structure for operating our business in China are not in compliance with applicable PRC laws and regulations, we could be subject to severe penalties.
TAL Education Group is not a Chinese operating company but a Cayman Islands holding company with no equity ownership in the Consolidated Affiliated Entities. We conduct our operations in China through (i) our PRC subsidiaries and (ii) the Consolidated Affiliated Entities with which we have maintained contractual arrangements. Investors of our ADSs are not purchasing equity interest in the Consolidated Affiliated Entities in China but instead are purchasing equity interest in a holding company incorporated in the Cayman Islands. If the PRC government deems that our contractual arrangements with the Consolidated Affiliated Entities do not comply with PRC regulatory restrictions on foreign investment in the relevant industries, or if these regulations or the interpretation of existing regulations change or are interpreted differently in the future, we could be subject to severe penalties or be forced to relinquish our interests in those operations. The PRC regulatory authorities could disallow the VIE structure, which would likely result in a material adverse change in our operations, and our ADSs may decline significantly in value or become worthless. Our holding company, our PRC subsidiaries and the Consolidated Affiliated Entities, and investors of our company face uncertainty about
31
potential future actions by the PRC government that could affect the enforceability of the contractual arrangements with the Consolidated Affiliated Entities and, consequently, significantly affect the financial performance of the Consolidated Affiliated Entities and our company as a whole.
PRC laws and regulations currently require any foreign entity that invests in the education business in China to be an educational institution with relevant experience in providing education services outside China. None of our offshore holding companies is an educational institution or provides education services. In addition, foreign ownership in entities that provide value-added telecommunication services, with a few exceptions, is subject to restrictions under the current PRC laws and regulations. Specifically, foreign ownership of an internet information service provider may not exceed 50%. To comply with PRC laws and regulations, we have entered into a series of contractual arrangements among Beijing Century TAL Education Technology Co., Ltd., or TAL Beijing, on the one hand, and Xueersi Education, Xueersi Network, Xinxin Xiangrong and their respective shareholders, subsidiaries and schools, on the other hand. Accordingly, Xueersi Education, Xueersi Network and Xinxin Xiangrong are the VIEs, and we rely on the contractual arrangements with the VIEs and their respective shareholders, subsidiaries and schools, or the VIE Contractual Arrangements, to conduct most of our services in China. The VIEs, together with their respective subsidiaries and schools, are the Consolidated Affiliated Entities.
We have been and are expected to continue to be dependent on the Consolidated Affiliated Entities in China to operate our learning business until we are qualified for direct ownership of such business in China. Pursuant to the VIE Contractual Arrangements, we, through our wholly owned subsidiaries in China, exclusively provide comprehensive intellectual property licensing, technical and business support services to the Consolidated Affiliated Entities in exchange for payments from them. In addition, the VIE Contractual Arrangements provide us with the ability to effectively control the VIEs and their respective existing and future subsidiaries and schools, as applicable, under U.S. GAAP. TAL Education Group is also considered the primary beneficiary of the VIEs for accounting purposes on the conditions that we have consolidated the financial results of the VIEs and their subsidiaries and schools in our consolidated financial statements in accordance with U.S. GAAP. However, neither TAL Education Group nor its investors have an equity ownership in, direct foreign investment in, or control through such ownership or investment of, the VIEs, and the VIE Contractual Arrangements are not equivalent to an equity ownership in the business of the VIEs. As of the date of this annual report, the VIE Contractual Arrangements have not been tested in a court of law.
It is uncertain whether any new PRC laws, rules or regulations relating to variable interest entity structures will be adopted or if adopted, what they would provide. For example, the Alleviating Burden Opinion Regarding Compulsory Education provides, among others, that foreign ownership in Academic AST Institutions is prohibited, including through contractual arrangements, and companies with existing foreign ownership need to rectify the situation. Such regulatory directives also provide that administration over academic tutoring services for high school students shall be implemented by reference to the relevant provisions but it remains uncertain as to how and to what extent the administration over academic tutoring services for high school students will be implemented by reference of the Alleviating Burden Opinion Regarding Compulsory Education. In addition, the Amended Implementation Rules provide that relevant government authorities shall enhance the supervision on the agreements entered into between non-profit private schools and its related party and shall review such transaction on an annual basis. We cannot preclude the possibility that relevant government authorities would determine transactions between our subsidiaries and Consolidated Affiliated Entities that are non-profit private schools to be in violation of any existing or future PRC laws or regulations during such supervision as relevant governmental authorities have significant discretion in interpreting and implementing such laws and regulations.
If the corporate structure and contractual arrangements through which we conduct our business in China are found to be in violation of any existing or future PRC laws or regulations, or such arrangements are determined as illegal and invalid by PRC courts, arbitration tribunals or regulatory authorities, or if we fail to obtain or maintain any of the required permits or approvals, we would be subject to potential actions by the relevant PRC regulatory authorities with broad discretion, which actions could include:
| ● | revoke our business and operating licenses; |
| ● | require us to discontinue or restrict our operations; |
| ● | limit our business expansion in China by way of entering into contractual arrangements; |
| ● | restrict our right to collect revenues or impose fines; |
| ● | block our websites; |
32
| ● | require us to restructure our operations in such a way as to compel us to establish a new enterprise, re-apply for the necessary licenses or relocate our businesses, staff and assets; |
| ● | impose additional conditions or requirements with which we may not be able to comply; or |
| ● | take other regulatory or enforcement actions against us that could be harmful to our business. |
Any of these actions could cause significant disruption to our business operations and severely damage our reputation, which would in turn materially and adversely affect our business, financial condition and results of operations. If any of these actions results in our inability to direct the activities of the Consolidated Affiliated Entities that most significantly impact their economic performance, and/or our failure to receive the economic benefits from the Consolidated Affiliated Entities, we may not be able to consolidate these entities in our consolidated financial statements in accordance with U.S. GAAP. However, we do not believe that such actions would result in the liquidation or dissolution of our company, our wholly owned subsidiaries in China or the Consolidated Affiliated Entities.
We rely on the VIE Contractual Arrangements for our PRC operations, which may not be as effective in providing operational control as direct ownership.
We have relied and expect to continue to rely on the VIE Contractual Arrangements to operate our learning business in China. See “Item 4. Information on the Company—C. Organizational Structure—VIE Contractual Arrangements.” The VIE Contractual Arrangements may not be as effective in providing us with control over the Consolidated Affiliated Entities as direct ownership. If we had direct ownership of the Consolidated Affiliated Entities, we would be able to exercise our rights as a shareholder to effect changes in the board of directors of these entities, which in turn could effect changes, subject to any applicable fiduciary obligations, at the management level. However, under the VIE Contractual Arrangements, we rely on the performance by the Consolidated Affiliated Entities and their respective shareholders of their obligations under the contracts to exercise control over and receive economic benefits from the Consolidated Affiliated Entities.
We have entered into equity pledge agreements with the VIEs and their respective shareholders to guarantee the performance of the obligations of the Consolidated Affiliated Entities under the exclusive business cooperation agreements they have entered into with us. The equity pledge agreements with the shareholders of the VIEs provide that the pledged equity interest shall constitute continuing security for any and all of the indebtedness, obligations and liabilities under all of the principal service agreements and the scope of pledge shall not be limited by the amount of the registered capital of the VIEs. However, it is possible that a PRC court may take the position that the amount listed on the equity pledge registration forms represents the full amount of the collateral that has been registered and perfected. If this is the case, the obligations that are supposed to be secured in the equity pledge agreements in excess of the amount listed on the equity pledge registration forms could be determined by the PRC court as unsecured debt, which takes last priority among creditors.
In addition, we have not entered into agreements with the VIEs that pledge the assets of the Consolidated Affiliated Entities for the benefit of us or our wholly owned subsidiaries. Consequently, the assets of the Consolidated Affiliated Entities are not secured on behalf of our wholly owned subsidiary, and the amounts owed by the Consolidated Affiliated Entities are not collateralized. As a result, if the Consolidated Affiliated Entities fail to pay any amount due to us under, or otherwise breach, the exclusive business service agreements, we will not be able to directly seize the assets of the Consolidated Affiliated Entities. If the nominee shareholders of the VIEs do not act in the best interests of us when conflicts of interest arise, or if they act in bad faith towards us, they may attempt to cause the Consolidated Affiliated Entities to transfer or encumber the assets of the Consolidated Affiliated Entities without our authorization. In such a scenario, we may choose to exercise our option under the call option agreements to demand the shareholders of the VIEs to transfer their respective equity interests in the VIEs to a PRC person designated by us, and we may need to resort to litigation in the PRC courts to effect such an equity interests transfer and prevent the transfer or encumbrance of the VIEs’ assets without our authorization. However, uncertainties in the PRC legal system could limit our ability to enforce the VIE Contractual Arrangements. In the event we are unable to enforce the VIE Contractual Arrangements, we may not be able to have the power to direct the activities that most significantly affect the economic performance of the VIEs and their schools and subsidiaries, and our ability to conduct our business may be negatively affected, and we may not be able to consolidate the financial results of the VIEs and their schools and subsidiaries into our consolidated financial statements in accordance with U.S. GAAP.
33
Any failure by the VIEs or their respective shareholders to perform their obligations under the VIE Contractual Arrangements would have a material adverse effect on our business and financial condition.
If the VIEs or any of their respective subsidiaries or schools or any of their respective shareholders fail to perform its obligations under the VIE Contractual Arrangements, we may have to incur substantial costs and resources to enforce our rights under the contracts, and rely on legal remedies under the PRC law, including seeking specific performance or injunctive relief and claiming damages, which may not be effective. For example, if the shareholders of the VIEs were to refuse to transfer their equity interest in these entities to us or our designee when we exercise the call option pursuant to the VIE Contractual Arrangements, or if they were otherwise to act in bad faith toward us, we may have to take legal actions to compel them to perform their contractual obligations.
All the material agreements under the VIE Contractual Arrangements, which are summarized under “Item 4. Information on the Company—C. Organizational Structure—VIE Contractual Arrangements,” are governed by PRC law and provide for the resolution of disputes under the agreements through arbitration in Beijing. Accordingly, these contracts would be interpreted in accordance with PRC law and any disputes would be resolved in accordance with PRC legal procedures. The legal system in China is constantly evolving and may involve more uncertainty compared to some other jurisdictions. As a result, uncertainties in the PRC legal system could limit our ability to enforce the VIE Contractual Arrangements. Under PRC law, rulings by arbitrators are final, parties cannot appeal the arbitration results in courts, and the prevailing parties may only enforce the arbitration awards in PRC courts through arbitration award recognition proceedings, which would incur additional expenses and delay. In the event we are unable to enforce the VIE Contractual Arrangements, we may not be able to exert effective control over the Consolidated Affiliated Entities, and our ability to conduct our business may be negatively affected.
The legal owners of the VIEs may have potential conflicts of interest with us, which may materially and adversely affect our business and financial condition.
The four legal owners of Xueersi Education and Xueersi Network are Mr. Bangxin Zhang, Mr. Yachao Liu, Mr. Yunfeng Bai and Mr. Yundong Cao, and the three legal owners of Xinxin Xiangrong are Mr. Zhang, Mr. Liu and Mr. Bai. Mr. Zhang, Mr. Liu and Mr. Bai are shareholders and directors or officers of TAL Education Group. The interests of Mr. Zhang, Mr. Liu, Mr. Bai and Mr. Cao as beneficial owners of the VIEs may differ from the interests of our company as a whole, since these parties’ respective equity interests in the VIEs may conflict with their respective equity interests in our company.
We cannot assure you that when conflicts of interest arise, any or all of these individuals will act in the best interests of our company or such conflicts will be resolved in our favor. In addition, these individuals may breach, or cause the Consolidated Affiliated Entities to breach, or refuse to renew, the existing VIE Contractual Arrangements. In June 2013, we entered into a deed of undertaking with Mr. Zhang, which prevents Mr. Zhang from using his majority voting power to remove, replace or appoint any of our directors, and from casting any votes he has as our director or shareholder on any resolutions or matters concerning the deed itself. The deed is irrevocable, and applies to any and all periods during which Mr. Zhang beneficially owns shares representing more than 50% of the aggregate voting power of our then total issued and outstanding shares. However, there can be no assurance that such arrangement is sufficient to address potential conflicts of interests Mr. Zhang may encounter. Other than this deed of undertaking we have entered into with Mr. Zhang, we currently do not have any arrangements to address potential conflicts of interest Mr. Zhang, Mr. Liu and Mr. Bai may encounter in their capacity as direct or indirect nominee shareholders of the VIEs (and, as applicable, as directors of the VIEs), on the one hand, and as beneficial owners of our company (and, as applicable, director and/or officers of our company), on the other hand. To a large extent, we rely on the legal owners of the VIEs to abide by the laws of the Cayman Islands and China, which provide that directors and officers owe a fiduciary duty to our company that requires them to act in good faith and in the best interests of our company and not to use their positions for personal gains. If we cannot resolve any conflict of interest or dispute between us and these individuals, we would have to rely on legal proceedings, which could result in disruption of our business and subject us to substantial uncertainty as to the outcome of any such legal proceedings.
If the custodians or authorized users of our controlling non-tangible assets, including chops and seals, fail to fulfill their responsibilities, or misappropriate or misuse these assets, our business and operations could be materially and adversely affected.
Under PRC law, legal documents for corporate transactions, including agreements and contracts such as the leases and sales contracts that our business relies on, are executed using the chop or seal of the signing entity or with the signature of a legal representative whose designation is registered and filed with the relevant local branch of the SAIC. We generally execute legal documents by affixing chops or seals, rather than having the designated legal representatives sign the documents.
34
We have three major types of chops, corporate chops, contract chops and finance chops. We use corporate chops generally for documents to be submitted to government agencies, such as applications for changing business scope, directors or company name, and for legal letters. We use corporate chops or contract chops for executing leases and commercial contracts. We use finance chops generally for making and collecting payments, including, but not limited to issuing invoices. Use of chops must be approved by the responsible departments and follow our internal procedure. Although we usually utilize chops to execute contracts, the registered legal representatives of our PRC subsidiaries, VIEs and their schools and subsidiaries have the apparent authority to enter into contracts on behalf of such entities without chops.
In order to maintain the physical security of our chops, we generally have them stored in secured locations accessible only to authorized employees. Our designated legal representatives generally do not have access to the chops. Although we monitor such employees and the designated legal representatives, the procedures may not be sufficient to prevent all instances of abuse or negligence. There is a risk that our employees or designated legal representatives could abuse their authority, for example, by binding the relevant subsidiary or Consolidated Affiliated Entity with contracts against our interests, as we would be obligated to honor these contracts if the other contracting party acts in good faith in reliance on the apparent authority of our chops or signatures of our legal representatives. If any designated legal representative obtains control of the chop in an effort to obtain control over the relevant entity, we would need to have a shareholder or board resolution to designate a new legal representative and to take legal action to seek the return of the chop, apply for a new chop with the relevant authorities, or otherwise seek legal remedies for the legal representative’s violation of the duties to us.
If any of the authorized employees or designated legal representatives obtain and misuse or misappropriate our chops and seals or other controlling intangible assets for whatever reason, we could experience disruption to our normal business operations. We may have to take corporate or legal action, which could involve significant time and resources to resolve while distracting management from our operations.
The VIE Contractual Arrangements may be subject to scrutiny by the PRC tax authorities and a finding that we or the Consolidated Affiliated Entities owe additional taxes could substantially reduce our consolidated net income and the value of your investment.
Under PRC laws and regulations, arrangements and transactions among related parties may be subject to audit or challenge by the PRC tax authorities within ten years after the taxable year when the transactions are conducted. We could face material and adverse tax consequences if the PRC tax authorities determine that the VIE Contractual Arrangements do not represent an arm’s-length price and consequently adjust the Consolidated Affiliated Entities’ income in the form of a transfer pricing adjustment. A transfer pricing adjustment could, among other things, result in a reduction, for PRC tax purposes, of expense deductions recorded by the Consolidated Affiliated Entities, which could in turn increase their tax liabilities. In addition, the PRC tax authorities may impose late payment fees and other penalties to the Consolidated Affiliated Entities for unpaid taxes. Our consolidated net income may be materially and adversely affected if the Consolidated Affiliated Entities’ tax liabilities increase or if they are subject to late payment fees or other penalties.
If any of our PRC subsidiaries or Consolidated Affiliated Entities becomes the subject of a bankruptcy or liquidation proceeding, we may lose the ability to use and enjoy certain important assets, which could reduce the size of our operations and materially and adversely affect our business, ability to generate revenue and the market price of our ADSs.
We currently conduct our operations in China mainly through the VIE Contractual Arrangements. As part of these arrangements, the Consolidated Affiliated Entities hold operating permits and licenses and some of the assets that are important to the operation of our business. If any of these entities goes bankrupt and all or part of their assets become subject to liens or rights of third-party creditors, we may be unable to continue some or all of our business activities, which could materially and adversely affect our business, financial condition and results of operations.
We do not have priority pledges and liens against the assets of the Consolidated Affiliated Entities. As a contractual and property right matter, this lack of priority pledges and liens has remote risks. If any of the Consolidated Affiliated Entities undergoes an involuntary liquidation proceeding, third-party creditors may claim rights to some or all of its assets and we may not have priority against such third-party creditors on the assets. If any of the Consolidated Affiliated Entities liquidates, we may take part in the liquidation procedures as a general creditor under the PRC Enterprise Bankruptcy Law and recover any outstanding liabilities owed by the entity to our PRC subsidiaries under the applicable service agreements.
35
If the shareholders of the VIEs were to attempt to voluntarily liquidate the VIEs without obtaining our prior consent, we could effectively prevent such unauthorized voluntary liquidation by exercising our option under the call option agreements to demand such shareholders to transfer their respective equity interests in the VIEs to a PRC person designated by us. In the event that the shareholders of any of the VIEs initiates a voluntary liquidation proceeding without our authorization or attempts to distribute the retained earnings or assets of the relevant VIE without our prior consent, we may need to resort to legal proceedings to enforce the terms of the VIE Contractual Arrangements. Any such litigation may be costly and may divert our management’s time and attention away from the operation of our business, and the outcome of such litigation would be uncertain.
Risks Related to Doing Business in China
Uncertainties with respect to the PRC legal system could have a material adverse effect on us.
The PRC legal system is a civil law system based on written statutes. Unlike the common law system, prior court decisions in a civil law system may be cited for reference but have limited precedential value. Since 1979, PRC legislation and regulations have significantly enhanced the protections afforded to various forms of foreign investments in China. However, since these laws and regulations are relatively new and the PRC legal system continues to rapidly evolve, the interpretations of many laws, regulations and rules are not always consistent, and enforcement of these laws, regulations and rules involve uncertainties, which may limit the available legal protections. In addition, the PRC administrative and court authorities have significant discretion in interpreting and implementing or enforcing statutory rules and contractual terms, and it may be more difficult to predict the outcome of administrative and court proceedings and the level of legal protection we may enjoy in China than under some more developed legal systems. These uncertainties may affect our judgment on the relevance of legal requirements and our decisions on the measures and actions to be taken to fully comply therewith and may affect our ability to enforce our contractual or tort rights. In addition, the regulatory uncertainties may be exploited through unmerited legal actions or threats in an attempt to extract payments or benefits from us. Such uncertainties may therefore increase our operating expenses and costs, and materially and adversely affect our business and results of operations.
The PRC government’s oversight and discretion over our business operations could result in a material adverse change in our operations and the value of our ADSs.
We conduct our business primarily in China. Our operations in China are governed by PRC laws and regulations. The PRC government has significant oversight and discretion over the operation of our business, and it may influence our operations, which could result in a material adverse change in our operation and the value of our ADSs.
The PRC government has recently indicated an intent to exert more oversight over overseas offerings by and foreign investment in China-based issuers like us. For example, on July 6, 2021, relevant PRC government authorities promulgated the Opinions on Lawfully and Strictly Cracking Down Illegal Securities Activities, which stated that the administration and supervision of overseas-listed China-based companies will be strengthened, and the special provisions of the State Council on overseas issuance and listing of shares by such companies will be revised, clarifying the responsibilities of the relevant domestic industry regulatory authorities and other regulatory authorities. On December 24, 2021, the CSRC published the Provisions of the State Council on the Administration of Overseas Securities Offering and Listing by Domestic Companies (Draft for Comments), or the Draft Overseas Listing Provisions, and the Administrative Measures for the Filing of Overseas Securities Offering and Listing by Domestic Companies (Draft for Comments), or the Draft Filing Measures, for public comments. Pursuant to these drafts, PRC domestic companies that directly or indirectly seek to offer or list their securities on an overseas stock exchange, including a PRC company limited by shares and an offshore company whose main business operations are in China and who intends to offer securities or be listed on an overseas stock exchange based on its onshore equities, assets, or similar interests, are required to file with the CSRC within three business days after submitting their application documents. The Draft Filing Measures also provides that a PRC domestic company must file with the CSRC within three business days for its follow-on offering of securities or issue of securities to purchase assets after it is listed in an overseas market. The period for which the CSRC solicits comments on these drafts ended on January 23, 2022, and there is no timetable as to when these drafts will be enacted. As of the date of this annual report, there is no schedule to adopt these drafts, and it remains unclear whether the versions adopted will have any further material changes. There remain substantial uncertainties about how these drafts will be enacted, interpreted, or implemented and how they will affect our operations and future overseas offerings. We cannot assure you that any new rules or regulations promulgated in the future will not impose additional requirements on us.
36
In addition, on December 28, 2021, the CAC, the NDRC, the MIIT, and several other PRC government authorities jointly issued the Cybersecurity Review Measures, which took effect on February 15, 2022. Pursuant to the Cybersecurity Review Measures, in addition to “critical information infrastructure operators,” network platform operators engaging in data processing activities that affect or may affect national security are subject to cybersecurity review. The relevant government authorities may initiate the cybersecurity review against the relevant operators if the authorities believe that the network products or services or data processing activities of such operators affect or may affect national security. In addition, the Cybersecurity Review Measures provides that network platform operators holding personal information of over one million users must apply with the Cybersecurity Review Office for a cybersecurity review before public offering at a foreign stock exchange. The cybersecurity review will evaluate, among others, the risk of critical information infrastructure, core data, important data, or a large amount of personal information being affected, controlled, or maliciously used by foreign government and the network information security risk in connection with the listing. There are substantial uncertainties as to the interpretation, application, and enforcement of the Cybersecurity Review Measures.
Furthermore, in November 2021, the CAC released the Administrative Regulations on Internet Data Security (Draft for Comments), or the Draft Data Security Regulations, which provides that data processors refer to individuals or organizations that, during their data processing activities such as data collection, storage, utilization, transmission, publication and deletion, have autonomy over the purpose and the manner of data processing. In accordance with the Draft Data Security Regulations, data processors shall apply for a cybersecurity review for certain activities, including, among other things, (i) the listing abroad of data processors that process the personal information of more than one million individuals and (ii) any data processing activity that affects or may affect national security. However, there have been no clarifications from the relevant authorities as of the date of this annual report as to the standards for determining whether an activity is one that “affects or may affect national security.” In addition, the Draft Data Security Regulations requires that data processors that process “important data” or are listed overseas must conduct an annual data security assessment by itself or engage a data security service provider to do so, and submit the assessment report of the preceding year to the municipal cybersecurity department by the end of January each year. As of the date of this annual report, the Draft Data Security Regulations was released for public comment only, and their respective provisions and anticipated adoption or effective date may be subject to change with substantial uncertainty. As such, it remains unclear whether the formal version adopted in the future will have any further material changes, it is uncertain how the measures will be enacted, interpreted or implemented and how they will affect us.
It remains uncertain how PRC government authorities will regulate overseas listing in general and whether we are required to complete filing or obtain any specific regulatory approvals from the CSRC, CAC or any other PRC government authorities for our overseas offerings. If the CSRC, CAC or other government authorities later promulgate new rules or explanations requiring that we obtain their approvals for our future overseas offerings, we may be unable to obtain such approvals in a timely manner, or at all, and such approvals may be rescinded even if obtained. Any such circumstance could significantly limit or completely hinder our ability to continue to offer securities to investors and cause the value of such securities to significantly decline or be worthless. In addition, implementation of industry-wide regulations directly targeting our operations could cause the value of our securities to significantly decline. Therefore, investors of our company and our business face potential uncertainty from actions taken by the PRC government affecting our business.
Our business is subject to various evolving PRC laws and regulations regarding data privacy and cybersecurity. Failure of cybersecurity and data privacy concerns could subject us to penalties, damage our reputation and brand, and harm our business and results of operations.
We routinely collect, store and use personal information and other data during the ordinary course of our business. If we are unable to protect the personal information and other data we collect, store and use from unauthorized access, use, disclosure, disruption, modification, or destruction, such problems or security breaches could cause a loss, give rise to our liabilities to the owners or subject of the information, or subject us to fines and other penalties. In addition, complying with various laws and regulations could cause us to incur substantial costs or require us to change our business practices, including our data practices, in a manner adverse to our business.
In general, we expect that data security and data protection compliance will receive greater attention and focus from regulators, both domestically and globally, as well as attract continued or greater public scrutiny and attention going forward, which could increase our compliance costs and subject us to heightened risks and challenges associated with data security and protection. If we are unable to manage these risks, we could become subject to penalties, including fines, suspension of business and revocation of required licenses, and our reputation and results of operations could be materially and adversely affected.
37
The PRC regulatory and enforcement regime with regard to data security and data protection is evolving and may be subject to different interpretations or significant changes. Moreover, different PRC regulatory bodies, including the Standing Committee of the NPC, the Ministry of Industry and Information Technology, or the MIIT, the CAC, the MPS and the SAMR, have enforced data privacy and protections laws and regulations with varying standards and applications. We are subject to PRC laws and regulations governing the collection, storing, sharing, using, processing, disclosure and protection of personal information and other data on the internet and mobile platforms including, without limitation, the PRC Civil Code, the PRC Cybersecurity Law, the PRC Data Security Law and the PRC Personal Information Protection Law. See “Item 4. Information on the Company—B. Business Overview—PRC Regulation—Laws of Protection of Personal Information of Citizen” and “—Cybersecurity and Data Security.” The following are examples of certain recent PRC regulatory activities in this area:
Data Security
| ● | In June 2021, the Standing Committee of the NPC promulgated the PRC Data Security Law, which took effect in September 2021. The PRC Data Security Law, among other things, provides for security review procedure for data-related activities that may affect national security. In January 2022, the CAC, together with other authorities, jointly promulgated the Cybersecurity Review Measures, which became effective on February 15, 2022 and replaces its predecessor regulation. Pursuant to the Cybersecurity Review Measures, critical information infrastructure operators that procure internet products and services and network platform operators engaging in data processing activities must be subject to the cybersecurity review if their activities affect or may affect national security. The Cybersecurity Review Measures further stipulates that network platform operators that hold personal information of over one million users shall apply with the Cybersecurity Review Office for a cybersecurity review before any public offering at a foreign stock exchange. In August 2021, the state council promulgated the Regulations on Critical Information Infrastructure Security Protection, which became effective on September 1, 2021. Pursuant to this regulation, critical information infrastructure means key network facilities or information systems of critical industries or sectors, such as public communication and information service, energy, transportation, water conservation, finance, public services, e-government affairs and national defense science, the damage, malfunction or data leakage of which may endanger national security, people’s livelihoods and the public interest. Relevant governmental authorities of each critical industry and sector shall be responsible for formulating eligibility criteria and determining the scope of critical information infrastructure operator in the respective industry or sector and operators will be informed about the final determination as to whether they are categorized as critical information infrastructure operators. As of the date of this annual report, no detailed rules or implementation rules have been issued by any authority and we have not been informed that we are a critical information infrastructure operator by any government authorities. Furthermore, the exact scope of “critical information infrastructure operators” under the current regulatory regime remains unclear, and the PRC government authorities may have wide discretion in the interpretation and enforcement of the applicable laws. Therefore, it is uncertain whether we would be deemed to be a critical information infrastructure operator under PRC law. If we are deemed to be a critical information infrastructure operator under the PRC cybersecurity laws and regulations, we may be subject to obligations in addition to what we have fulfilled under the PRC cybersecurity laws and regulations. |
| ● | In November 2021, the CAC released the Administrative Regulations on Internet Data Security (Draft for Comments), or the Draft Data Security Regulations, which provides that data processors refer to individuals or organizations that, during their data processing activities such as data collection, storage, utilization, transmission, publication and deletion, have autonomy over the purpose and the manner of data processing. In accordance with the Draft Data Security Regulations, data processors shall apply for a cybersecurity review for certain activities, including, among other things, (i) the listing abroad of data processors that process the personal information of more than one million individuals and (ii) any data processing activity that affects or may affect national security. However, there have been no clarifications from the relevant authorities as of the date of this annual report as to the standards for determining whether an activity is one that “affects or may affect national security.” In addition, the Draft Data Security Regulations requires that data processors that process “important data” or are listed overseas must conduct an annual data security assessment by itself or commission a data security service provider to do so, and submit the assessment report of the preceding year to the municipal cybersecurity department by the end of January each year. As of the date of this annual report, the Draft Data Security Regulations was released for public comment only, and their respective provisions and anticipated adoption or effective date may be subject to change with substantial uncertainty. |
38
Personal Information and Privacy
| ● | The Anti-monopoly Guidelines for the Platform Economy Sector published by the Anti-monopoly Committee of the State Council, effective on February 7, 2021, prohibits collection of user information through coercive means by online platforms operators. |
| ● | In August 2021, the Standing Committee of the NPC promulgated the PRC Personal Information Protection Law, which integrates the scattered rules with respect to personal information rights and privacy protection and took effect on November 1, 2021. We update our privacy policies from time to time to meet the latest regulatory requirements of PRC government authorities and adopt technical measures to protect data and ensure cybersecurity in a systematic way. Nonetheless, the Personal Information Protection Law elevates the protection requirements for personal information processing, and many specific requirements of this law remain to be clarified by the CAC, other regulatory authorities, and courts in practice. We may be required to make further adjustments to our business practices to comply with the personal information protection laws and regulations. |
Many of the data-related legislations are relatively new and certain concepts thereunder remain subject to interpretation by the regulators. If any data that we possess belongs to data categories that are subject to heightened scrutiny, we may be required to adopt stricter measures for protection and management of such data. The Cybersecurity Review Measures and the Draft Data Security Regulations remain unclear on whether the relevant requirements will be applicable to companies that are already listed in the United States, such as us. We cannot predict the impact of the Cybersecurity Review Measures and the Draft Data Security Regulations, if any, at this stage, and we will closely monitor and assess any development in the rule-making process. If the Cybersecurity Review Measures and the enacted version of the Draft Data Security Regulations mandate clearance of cybersecurity review and other specific actions to be taken by issuers like us, we face uncertainties as to whether these additional procedures can be completed by us timely, or at all, which may subject us to government enforcement actions and investigations, fines, penalties, suspension of our non-compliant operations, or removal of our app from the relevant application stores, and materially and adversely affect our business and results of operations. As of the date of this annual report, we have not been involved in any formal investigations on cybersecurity review made by the CAC on such basis.
In general, compliance with the existing PRC laws and regulations, as well as additional laws and regulations that PRC regulatory bodies may enact in the future, related to data security and personal information protection, may be costly and result in additional expenses to us, and subject us to negative publicity, which could harm our reputation and business operations. As advised by our PRC counsel, there are also uncertainties with respect to how such laws and regulations will be implemented and interpreted in practice as they are relatively new. We may need to adjust our business to comply with the data security and cybersecurity requirements from time to time and we have taken measures to comply with applicable data-related laws and regulations.
In addition, regulatory authorities around the world have adopted or are considering a number of legislative and regulatory proposals concerning data protection. These legislative and regulatory proposals, if adopted, and the uncertain interpretations and application thereof could, in addition to the possibility of fines, result in an order requiring that we change our data practices and policies, which could have an adverse effect on our business and results of operations. The European Union General Data Protection Regulation (“GDPR”), which came into effect on May 25, 2018, includes operational requirements for companies that receive or process personal data of residents of the European Economic Area. The GDPR establishes new requirements applicable to the processing of personal data, affords new data protection rights to individuals and imposes penalties for serious data breaches. Individuals also have a right to compensation under the GDPR for financial or non-financial losses. In the event that residents of the European Economic Area access our website or our mobile apps and input protected information, we may become subject to provisions of the GDPR.
Uncertainties exist with respect to the interpretation and implementation of the newly enacted Foreign Investment Law and how it may impact our business, financial condition and results of operations.
On March 15, 2019, the National People’s Congress promulgated the Foreign Investment Law, which came into effect on January 1, 2020 and replaced the previous laws regulating foreign investment in China, namely, the Sino-foreign Equity Joint Venture Enterprise Law, the Sino-foreign Cooperative Joint Venture Enterprise Law and the Wholly Foreign-invested Enterprise Law, together with their implementation rules and ancillary regulations. On December 26, 2019, the State Council published the Implementation Rules of Foreign Investment Law, which came into effect on January 1, 2020. The Foreign Investment Law and its Implementation Rules embody an expected PRC regulatory trend to rationalize its foreign investment regulatory regime in line with prevailing
39
international practice and the legislative efforts to unify the corporate legal requirements for both foreign and domestic investments. The enacted Foreign Investment Law or its Implementation Rules do not mention concepts such as “actual control” and “controlling PRC companies by contracts or trusts” that were included in the previous drafts, nor did it specify regulation on controlling through contractual arrangements, and thus this regulatory topic remains unclear under the Foreign Investment Law. However, since it is relatively new, uncertainties still exist in relation to its interpretation and implementation. For instance, though the Foreign Investment Law or its Implementation Rules do not explicitly classify contractual arrangements as a form of foreign investment, it contains a catch-all provision under the definition of “foreign investment,” which includes investments made by foreign investors in China through means stipulated in laws or administrative regulations or other methods prescribed by the State Council. Therefore, it still leaves leeway for future laws, administrative regulations or provisions promulgated by the State Council to provide for contractual arrangements as a form of foreign investment. Furthermore, if future laws, administrative regulations or provisions prescribed by the State Council mandate further actions to be taken by companies with respect to existing contractual arrangements, such as unwinding our existing contractual arrangements and/or disposal of our related business operations, we may face substantial uncertainties as to whether we can complete such actions in a timely manner, or at all. Failure to take timely and appropriate measures to cope with any of these or similar regulatory compliance challenges could materially and adversely affect our current corporate structure, corporate governance and business operations.
The approval of or filing with the CSRC or other PRC government authorities may be required in connection with our offshore offerings under PRC law, and, if required, we cannot predict whether or for how long we will be able to obtain such approval or complete such filing.
The Regulations on Mergers and Acquisitions of Domestic Enterprises by Foreign Investors, or the M&A Rules, adopted by six PRC regulatory agencies in 2006 and amended in 2009, requires an overseas special purpose vehicle formed for listing purposes through acquisitions of PRC domestic companies and controlled by PRC persons or entities to obtain the approval of the CSRC prior to the listing and trading of such special purpose vehicle’s securities on an overseas stock exchange. The interpretation and application of the regulations remain unclear, and our offshore offerings may ultimately require approval of the CSRC. If the CSRC approval is required, it is uncertain whether we can or how long it will take us to obtain the approval and, even if we obtain such CSRC approval, the approval could be rescinded. Any failure to obtain or delay in obtaining the CSRC approval for any of our offshore offerings, or a rescission of such approval if obtained by us, would subject us to sanctions imposed by the CSRC or other PRC regulatory authorities, which could include fines and penalties on our operations in China, restrictions or limitations on our ability to pay dividends outside of China, and other forms of sanctions that may materially and adversely affect our business, financial condition, and results of operations.
On July 6, 2021, the relevant PRC government authorities issued Opinions on Lawfully and Strictly Cracking Down Illegal Securities Activities. These opinions emphasized the need to strengthen the administration over illegal securities activities and the supervision on overseas listings by China-based companies and proposed to take effective measures, such as promoting the construction of relevant regulatory systems to deal with the risks and incidents faced by China-based overseas-listed companies. As a follow-up, on December 24, 2021, the State Council issued a draft of the Provisions of the State Council on the Administration of Overseas Securities Offering and Listing by Domestic Companies, or the Draft Provisions, and the CSRC issued a draft of Administration Measures for the Filing of Overseas Securities Offering and Listing by Domestic Companies, or the Draft Administration Measures, for public comments.
The Draft Provisions and the Draft Administration Measures propose to establish a new filing-based regime to regulate overseas offerings of stocks, depository receipts, convertible corporate bond, or other equity securities, and overseas listing of these securities for trading, by domestic companies. According to the Draft Provisions and the Draft Administration Measures, an overseas offering and listing by a domestic company, whether directly or indirectly, shall be filed with the CSRC. Specifically, the examination and determination of an indirect offering and listing will be conducted on a substance-over-form basis, and an offering and listing shall be considered as an indirect overseas offering and listing by a domestic company if the issuer meets the following conditions: (i) the operating income, gross profit, total assets, or net assets of the domestic enterprise in the most recent fiscal year was more than 50% of the relevant line item in the issuer’s audited consolidated financial statement for that year; and (ii) senior management personnel responsible for business operations and management are mostly PRC citizens or are ordinarily resident in the PRC, and the main place of business is in the PRC or carried out in the PRC. According to the Draft Administration Measures, the issuer or its affiliated domestic company, as the case may be, shall file with the CSRC for its initial public offering, follow-on offering and other equivalent offering activities. Particularly, the issuer shall submit the filing with respect to its initial public offering and listing within three business days after its initial filing of the listing application, and submit the filing with respect to its follow-on offering within three business days after completion of the follow-on offering. Failure to comply with the filing requirements may result in fines to the relevant domestic companies, suspension of their businesses, revocation of their business licenses and operation permits and fines on
40
the controlling shareholder and other responsible persons. The Draft Administration Measures also sets forth certain regulatory red lines for overseas offerings and listings by domestic enterprises.
As of the date of this annual report, the Draft Provisions and the Draft Administration Measures have been released for public comment only. There are uncertainties as to whether the Draft Provisions and the Draft Administration Measures would be further amended, revised or updated. Substantial uncertainties exist with respect to the enactment timetable and final content of the Draft Provisions and the Draft Administration Measures. As the CSRC may formulate and publish guidelines for filings in the future, the Draft Administration Measures does not provide for detailed requirements of the substance and form of the filing documents. In a Q&A released on its official website, the respondent CSRC official indicated that the CSRS will start applying the filing requirements to new offerings and listings, including new initial public offerings and refinancing by existing overseas listed Chinese companies. As for the filings for the existing companies, the regulator will grant adequate transition period to complete their filing procedures. The Q&A also addressed the contractual arrangements and pointed out that if complying with domestic laws and regulations, companies with VIE structure are eligible to list overseas after filing with the CSRC. Nevertheless, it does not specify what relevant domestic laws and regulations are required to be complied with. Given the substantial uncertainties surrounding the latest CSRC filing requirements at this stage, we cannot assure you that we will be able to complete the filings and fully comply with the relevant new rules on a timely basis, if at all.
In addition, we cannot assure you that any new rules or regulations promulgated in the future will not impose additional requirements on us. If it is determined in the future that approval and filing from the CSRC or other regulatory authorities or other procedures, including the cybersecurity review under the Cybersecurity Review Measures and the Draft Data Security Regulations, are required for our offshore offerings, it is uncertain whether we can or how long it will take us to obtain such approval or complete such filing procedures and any such approval or filing could be rescinded or rejected. Any failure to obtain or delay in obtaining such approval or completing such filing procedures for our offshore offerings, or a rescission of any such approval or filing if obtained by us, would subject us to sanctions by the CSRC or other PRC regulatory authorities for failure to seek CSRC approval or filing or other government authorization for our offshore offerings. These regulatory authorities may impose fines and penalties on our operations in China, limit our ability to pay dividends outside of China, limit our operating privileges in China, delay or restrict the repatriation of the proceeds from our offshore offerings into China or take other actions that could materially and adversely affect our business, financial condition, results of operations, and prospects, as well as the trading price of our ADSs. The CSRC or other PRC regulatory authorities also may take actions requiring us, or making it advisable for us, to halt our offshore offerings before settlement and delivery of the shares offered. Consequently, if investors engage in market trading or other activities in anticipation of and prior to settlement and delivery, they do so at the risk that settlement and delivery may not occur. In addition, if the CSRC or other regulatory authorities later promulgate new rules or explanations requiring that we obtain their approvals or accomplish the required filing or other regulatory procedures for our prior offshore offerings, we may be unable to obtain a waiver of such approval requirements, if and when procedures are established to obtain such a waiver. Any uncertainties or negative publicity regarding such approval requirement could materially and adversely affect our business, prospects, financial condition, reputation, and the trading price of our ADSs.
If we fail to obtain and maintain the licenses and approvals as well as registrations and filings required under the uncertain regulatory environment for online education in China, our business, financial condition and results of operations may be materially and adversely affected.
The online education industry in China is still in its nascent stage. The relevant laws and regulations are relatively new and still evolving, and their interpretation and enforcement involve significant uncertainty. As a result, under certain circumstances, it may be difficult to determine whether a certain license or approval requirement applies to us and what actions or omissions may be deemed to be in violation of applicable laws and regulations for our online education business. If government authorities determine that our operations fall within the scope of business operations that require additional licenses, permits, approvals, registrations or filings, we may not be able to obtain such licenses, permits, approvals, registrations or filings in a timely manner or on commercially reasonable terms or at all. Failure to obtain such licenses, permits, approvals registrations or filings may subject us to fines, legal sanctions or an order to suspend our related operations.
We currently hold Value-added Telecommunications Business Operating Licenses and Licenses for the Production and Operation of Radio and Television Programs by some of the VIEs. We may be required to apply for and obtain additional licenses or permits for our online operations as the interpretation and implementation of current PRC laws and regulations are still evolving, and new laws and regulations may also be promulgated.
41
For example, applicable PRC laws and regulations require any entity engaged in certain audio-visual program services via the internet to hold a License for Online Transmission of Audio-visual Programs, or the AVSP or complete relevant registration procedures with the State Administration of Press, Publication, Radio, Film and Television, or the SAPPRFT (currently known as National Radio and Television Administration) or its local bureaus. As of the date of this document, only wholly state-owned or state-controlled enterprises are eligible to apply for the AVSP. We offer certain online courses on our platforms in live-streaming format and we also offer video recordings of live streaming courses and certain other audio-video contents on our online platforms to our learners. Due to the significant uncertainty regarding the scope of audio-visual program services, we may be required to obtain an AVSP or to complete the relevant registration. However, we may not be able to obtain the AVSP as we are not a wholly state-owned or state-controlled entity. In addition, due to the uncertainty of the definition of “online publishing service,” the online distribution of content, including our course materials, may be regarded as an “online publishing service” and therefore we may be required to obtain an Online Publishing License. If the government authorities deem printing and providing physical learning materials to users as “publishing” or “publication distribution,” we may be required to obtain a Publication License. Further, our online learning contents and products may be deemed to constitute “online education activities” under the Amended Implementation Rules, which may subject our relevant operating entities to obtain a private school operating permit as there is no definition of “online education activities” under the Amended Implementation Rules. Moreover, the Opinions on Guiding and Regulating the Orderly and Healthy Development of Educational Mobile Apps issued jointly by the MoE with certain other PRC government authorities on August 10, 2019, or the Opinions on Educational Apps, require that mobile Apps that provide services for school teaching and management, student learning and student life, or home-school interactions, with school faculty, students or parents as the main users, and with education or learning as the main application scenarios, or the Education Apps, be filed with competent provincial regulatory authorities for education. Following the Opinions on Educational Apps, we filed our Education Apps with relevant government authorities. However, to implement the Alleviating Burden Opinion Regarding Compulsory Education, the MoE require all Educational Apps already filed to be refiled to make sure they comply with relevant compliance requirements under the Alleviating Burden Opinion Regarding Compulsory Education. As of the date of this annual report, we have already refiled or are otherwise in the process of applying for refiling of our Educational Apps and have not been subject to any material fines or other form of material regulatory or administrative penalties or sanctions due to the lack of any the licenses, approvals, permits, registrations and filings.
If the government authorities determine that our online education services fall within the scope of business operations that require additional licenses or other licenses or permits, including without limitation the licenses and permits mentioned above, we may not be able to obtain such licenses or permits on reasonable terms or in a timely manner or at all. Moreover, we may fail to maintain, renew or update any of our existing licenses, permits, approvals, registrations or filings in a timely manner and on commercially reasonable terms, or at all, which could materially and adversely affect our business, results of operations and financial condition. Besides, we may develop new business lines or make changes to the operations of certain of the current business of our PRC subsidiaries or the Consolidated Affiliated Entities, which may require us to obtain additional licenses, approvals, permits, registrations and filings. However, there can be no assurance that we are, or will be, able to successfully obtain such licenses, approvals, permits, registrations and filings in a timely manner, or at all. Government authorities may also from time to time issue new laws, rules and regulations or enhance enforcement of existing laws, rules and regulations, which could also require us to obtain new and additional licenses, permits, approvals, registrations or filings. If we fail to obtain and maintain such required licenses and permit, as well as required registrations and filings, we may be subject to fines, legal sanctions or an order to suspend our online education services and our business, financial condition and operational results may be materially and adversely affected.
The PCAOB is currently unable to inspect our auditor in relation to their audit work performed for our financial statements and the inability of the PCAOB to conduct inspections over our auditor deprives our investors with the benefits of such inspections.
Our auditor, the independent registered public accounting firm that issues the audit report included elsewhere in this annual report, as an auditor of companies that are traded publicly in the United States and a firm registered with the PCAOB, is subject to laws in the United States pursuant to which the PCAOB conducts regular inspections to assess its compliance with the applicable professional standards. Since our auditor is located in China, a jurisdiction where the PCAOB has been unable to conduct inspections without the approval of the PRC authorities, our auditor is not currently inspected by the PCAOB. As a result, we and investors in our ADSs are deprived of the benefits of such PCAOB inspections. The inability of the PCAOB to conduct inspections of auditors in China makes it more difficult to evaluate the effectiveness of our independent registered public accounting firm’s audit procedures or quality control procedures as compared to auditors outside of China that are subject to the PCAOB inspections, which could cause investors and potential investors in our ADSs to lose confidence in our audit procedures and reported financial information and the quality of our financial statements.
42
On August 26, 2022, the PCAOB signed a Statement of Protocol with the CSRC and the PRC Ministry of Finance governing inspections and investigations of audit firms based in Mainland China and Hong Kong, which marks the first step toward providing access for the PCAOB to inspect and investigate registered public accounting firms in Mainland China and Hong Kong. However, uncertainties exist with respect to the implementation of this framework and there is no assurance that the PCAOB will be able to execute, in a timely manner, its future inspections and investigations in a manner that satisfies the Statement of Protocol.
Our ADSs will be prohibited from trading in the United States under the HFCAA in 2024 if the PCAOB is unable to inspect or fully investigate auditors located in China, or in 2023 if proposed changes to the law are enacted. The delisting of our ADSs, or the threat of their being delisted, may materially and adversely affect the value of your investment.
As part of a continued regulatory focus in the United States on access to audit and other information currently protected by national law, in particular China’s, the HFCAA was signed into law on December 18, 2020. The HFCAA states if the SEC determines that we have filed audit reports issued by a registered public accounting firm that has not been subject to inspection for the PCAOB for three consecutive years beginning in 2021, the SEC shall prohibit our shares or ADSs from being traded on a national securities exchange or in the over-the-counter trading market in the United States. On December 2, 2021, the SEC adopted final amendments implementing the disclosure and submission requirements of the HFCAA, pursuant to which the SEC will identify an issuer as a “Commission-Identified Issuer” if the issuer has filed an annual report containing an audit report issued by a registered public accounting firm that the PCAOB has determined it is unable to inspect or investigate completely, and will then impose a trading prohibition on an issuer after it is identified as a Commission-Identified Issuer for three consecutive years. On December 16, 2021, the PCAOB issued a report to notify the SEC of its determination that the PCAOB is unable to inspect or investigate completely registered public accounting firms headquartered in Mainland China and Hong Kong. The PCAOB identified our auditor, Deloitte Touche Tohmatsu Certified Public Accountants LLP, as one of the registered public accounting firms that the PCAOB is unable to inspect or investigate completely. In July 2022, the SEC conclusively listed TAL Education Group as a Commission-Identified Issuer under the HFCAA following the filing of our annual report on Form 20-F for the fiscal year ended February 28, 2022.
On August 26, 2022, the PCAOB signed a Statement of Protocol with the Chinese authorities governing inspections and investigations of audit firms based in Mainland China and Hong Kong, which marks the first step toward providing access for the PCAOB to inspect and investigate registered public accounting firms in Mainland China and Hong Kong. See “—The PCAOB is currently unable to inspect our auditor in relation to their audit work performed for our financial statements and the inability of the PCAOB to conduct inspections over our auditor deprives our investors with the benefits of such inspections.”
Furthermore, by the end of 2022, the PCAOB is required to assess whether China remains a jurisdiction where the PCAOB is not able to inspect and investigate completely auditors registered with the PCAOB. If the PCAOB again concludes that it is not able to inspect and investigate completely audit firms in Mainland China and Hong Kong, we will be identified as a “Commission-Identified Issuer” for the second year after we file our annual report on Form 20-F for the year ending February 28, 2023 which is due by June 30, 2023.
Whether the PCAOB will be able to satisfactorily conduct inspections and investigations of registered public accounting firms headquartered in Mainland China and Hong Kong, including our auditor, before the issuance of our financial statements on the annual report on Form 20-F for the year ending February 29, 2024 which is due by June 30, 2024, or at all, is subject to substantial uncertainty and depends on a number of factors out of our, and our auditor’s, control, including the implementation of the Statement of Protocol signed by the PCAOB and the Chinese authorities. If our ADSs are prohibited from trading in the United States, there is no certainty that we will be able to list on a non-U.S. exchange or that a market for our shares will develop outside of the United States. Such a prohibition would substantially impair your ability to sell or purchase our ADSs when you wish to do so, and the risk and uncertainty associated with delisting would have a negative impact on the price of our ADSs. Also, such a prohibition would significantly affect our ability to raise capital on terms acceptable to us, or at all, which would materially and adversely affect our business, financial condition, and prospects.
On June 22, 2021, the U.S. Senate passed a bill which would reduce the number of consecutive non-inspection years required for triggering the prohibitions under the HFCAA from three years to two. On February 4, 2022, the U.S. House of Representatives passed a bill which contained, among other things, an identical provision. If this provision is enacted into law and the number of consecutive non-inspection years required for triggering the prohibitions under the HFCAA is reduced from three years to two, then our shares and ADSs could be prohibited from trading in the United States in 2023.
43
Regulation and censorship of information disseminated over the internet in China may adversely affect our business and reputation and subject us to liability for information displayed on our websites.
The PRC government has adopted regulations governing internet access and the distribution of news and other information over the internet. Under these regulations, internet content providers and internet publishers are prohibited from posting or displaying over the internet content that, among other things, violates PRC laws and regulations, impairs the national dignity of China, or is reactionary, obscene, superstitious, fraudulent or defamatory. Failure to comply with these requirements may result in, and has previously resulted in, the revocation of licenses to provide internet content and other licenses, and the closure of the concerned websites. The website operator may also be held liable for such censored information displayed on or linked to the websites. If any of our websites, including those used for our online education business, are found to be in violation of any such requirements, we may be penalized by relevant authorities, and our operations or reputation could be adversely affected.
Changes in global or PRC economy, or economic and political conditions or government policies in China, could have a material adverse effect on our business, financial conditions and results of operations.
Substantially all of our business operations are conducted in China. Accordingly, our business, financial condition, results of operations and prospects are influenced by economic, political and legal developments in China. The economy in China differs from the economies of most developed countries in many respects, including the degree of government involvement, level of development, growth rate, control of foreign exchange and currency conversion, access to financing and allocation of resources. The Chinese government continues to play a significant role in regulating industry development by imposing industrial policies. The Chinese government also exercises significant control over China’s economic growth through allocating resources, controlling payment obligations denominated in foreign currencies, setting monetary policy and providing preferential treatment to particular industries or companies. While the Chinese economy has experienced significant growth over the past decades, growth has been uneven, both geographically and among various sectors of the economy. Any adverse changes in economic conditions or policies in China may have a material adverse effect on the overall economic growth of China. The PRC government has implemented various measures to encourage economic development and guide the allocation of resources. While some of these measures benefit the overall PRC economy, they may also have a negative effect on us. For example, our financial condition and results of operations may be adversely affected by government control over capital investments, conversion of foreign exchange into Renminbi or changes in tax regulations and practices that are applicable to us. Continued policies regarding strengthening the management and supervision of the control of foreign currency could adversely affect our business development.
The global macroeconomic environment is facing challenges, especially the challenges due to the COVID-19 pandemic. See also “—Our business was materially adversely affected by the COVID-19 pandemic and may be materially adversely affected by a similar outbreak in the future.” The PRC economy has shown slower growth compared to the previous decade since 2012 and whether this slowdown will continue is still unknown. In addition, there is considerable uncertainty over the long-term effects of the expansionary monetary and fiscal policies adopted by the central banks and financial authorities of some of the world’s leading economies, including the United States and China. Unrest, terrorist threats and potential for war in the Middle East and elsewhere may increase market volatility across the globe. Recently, the Russia-Ukraine conflict has caused, and continues to intensify, significant geopolitical tensions in Europe and across the global. The resulting sanctions are expected to have significant impacts on the economic conditions of the targeted countries and markets. There is significant uncertainty about the future relationship between the United States and China with respect to trade policies, treaties, government regulations and tariffs. There have also been concerns on the relationship between China and other countries, including the surrounding Asian countries, which may potentially have economic effects. Economic conditions in China are sensitive to global economic conditions, as well as changes in domestic economic and political policies and the expected or perceived overall economic growth rate in China. Any severe or prolonged slowdown in the global or PRC economy may materially and adversely affect our business, results of operations and financial condition. In addition, continued turbulence in the international markets may adversely affect our ability to access capital markets to meet liquidity needs.
Increases in labor costs and potential non-compliance with labor laws and regulations may adversely affect our business, financial condition and results of operations.
The economy of China has been experiencing increases in labor costs in recent years, and the average wage in China is expected to continue to grow. The average wage level for our employees has increased in recent years. We expect that our labor costs, including wages and employee benefits, will continue to increase. Unless we are able to pass on these increased labor costs to our learners by increasing prices for our services or improving the utilization of our teachers and our staff, our profitability and results of operations may be materially and adversely affected.
44
In addition, we are required by PRC laws and regulations to pay various statutory employee benefits, including pensions, housing fund, medical insurance, work-related injury insurance, unemployment insurance and maternity insurance to designated government agencies for the benefit of our employees. We have required all of our PRC operating entities to participate in employee benefit plans and make employee benefit payments for our employees pursuant to applicable laws and regulations. However, we cannot assure you that we will be able to make adequate employee benefit payments for every employee in a timely manner. If we fail to make adequate employee benefit payments, we may be subject to fines, late fees and legal sanctions, and our business, financial conditions and results of operations may be adversely affected.
Furthermore, the PRC government has stipulated new laws and regulations to enhance labor protection in recent years, such as the Labor Contract Law and the Social Insurance Law. Given that the interpretation and implementation of these new laws and regulations are still evolving and relevant laws and regulations are becoming stricter, our employment practice may not at all times be deemed in compliance with the new laws and regulations. If we are subject to penalties or incur significant liabilities in connection with labor disputes or investigation, our business and profitability may be adversely affected.
We may rely on dividends paid by our subsidiaries for our cash needs, and any limitation on the ability of our subsidiaries to make payments to us could limit our ability to pay dividends to holders of our ADSs and common shares.
We are a holding company and conduct substantially all of our business through our operating subsidiaries and the Consolidated Affiliated Entities We may rely on dividends paid by our subsidiaries for our cash needs, including the funds necessary to pay dividends and other cash distributions to our shareholders, to service any debt we may incur and to pay our operating expenses. The payment of dividends by entities organized in China is subject to limitations. In particular, regulations in China currently permit payment of dividends only out of accumulated profits as determined in accordance with PRC accounting standards and regulations. PRC companies are also required to set aside at least 10% of their after-tax profit based on PRC accounting standards each year to their statutory surplus reserves until the accumulative amount of such reserves reaches 50% of their registered capital. These reserves are not distributable as cash dividends. Furthermore, if our subsidiaries and the Consolidated Affiliated Entities in China incur debt on their own behalf in the future, the instruments governing the debt may restrict their ability to pay dividends or make other payments to us. To the extent cash or assets in our business is in the PRC or Hong Kong or a PRC or Hong Kong entity, such cash or assets may not be available to fund operations or for other use outside of the PRC or Hong Kong due to interventions in, or the imposition of restrictions and limitations on, the ability of our holding company, our PRC subsidiaries, or the Consolidated Affiliated Entities by the PRC government to transfer cash or assets. The PRC tax authorities may require us to adjust our taxable income under the contractual arrangements we currently have in place in a manner that would materially and adversely affect our subsidiaries’ ability to pay dividends and other distributions to us. Moreover, each of our affiliated schools is required to allocate certain amount of profits to its development fund for the construction or maintenance of school facilities or procurement or upgrade of learning equipment at the end of each fiscal year. See “Item 4. Information on the Company—B. Business Overview—PRC Regulation—Regulations on Private Education—The Private Education Law and the Implementation Rules for Private Education Law” for a discussion on the requirements for private schools to make allocations to school development funds. Any direct or indirect limitation on the ability of our PRC subsidiaries to distribute dividends and other distributions to us could materially and adversely limit our ability to make investments or acquisitions at the holding company level, pay dividends or otherwise fund and conduct our business.
PRC laws and regulations may limit the use of the proceeds we received from our financing activities for our investment or operations in China.
In utilizing the proceeds we received from our financing activities as an offshore holding company with PRC subsidiaries, we may (i) make additional capital contributions to our PRC subsidiaries, (ii) establish new PRC subsidiaries and make capital contributions to these new PRC subsidiaries, (iii) make loans to our PRC subsidiaries or the VIEs, or (iv) acquire offshore entities with business operations in China in an offshore transaction. However, most of these uses are subject to PRC regulations and approvals. For example:
| ● | capital contributions to our subsidiaries in China, whether existing ones or newly established ones, require that the PRC subsidiaries complete the relevant filing and reporting procedures with relevant governmental authorities and register with the local bank authorized by State Administration of Foreign Exchange, or SAFE; |
| ● | loans by us to our subsidiaries in China, each of which is a foreign-invested enterprise, to finance their activities cannot exceed statutory limits and must be registered with local branches of SAFE; and |
45
| ● | loans by us to the Consolidated Affiliated Entities, which are domestic PRC entities, cannot exceed statutory limits and must be registered with the National Development and Reform Commission and must also be registered with SAFE or its local branches. |
SAFE promulgated the Notice of the State Administration of Foreign Exchange on Reforming the Administration of Foreign Exchange Settlement of Capital of Foreign-invested Enterprises, or SAFE Circular 19, effective in June 2015, in replacement of a former regulation. SAFE Circular 19 regulates the flow and use of the RMB capital converted from foreign currency-denominated registered capital of a foreign-invested company. According to SAFE Circular 19, RMB capital may not be used for the issuance of RMB entrusted loans, the repayment of inter-enterprise loans or the repayment of bank loans that have been transferred to a third party. Although SAFE Circular 19 allows RMB capital converted from foreign currency-denominated registered capital of a foreign-invested enterprise to be used for equity investments within China, it also reiterates the principle that RMB converted from the foreign currency-denominated capital of a foreign-invested company may not be directly or indirectly used for purposes beyond its business scope. Thus, it is unclear whether SAFE will permit such capital to be used for equity investments in China. SAFE promulgated the Notice of the State Administration of Foreign Exchange on Reforming and Standardizing the Foreign Exchange Settlement Management Policy of Capital Account, or SAFE Circular 16, effective on June 9, 2016, which reiterates some of the rules set forth in SAFE Circular 19, but changes the prohibition against using RMB capital converted from foreign currency-denominated registered capital of a foreign-invested company to issue RMB entrusted loans to a prohibition against using such capital to issue loans to non-associated enterprises. Violations of SAFE Circular 19 and SAFE Circular 16 could result in administrative penalties. SAFE Circular 19 and SAFE Circular 16 may significantly limit our ability to transfer any foreign currency we hold, including the net proceeds from our offshore offerings, to our PRC subsidiaries, which may adversely affect our liquidity and our ability to fund and expand our business in China. On October 23, 2019, the SAFE promulgated the Notice of the State Administration of Foreign Exchange on Further Promoting the Convenience of Cross-border Trade and Investment, or the SAFE Circular 28, which, among other things, allows all foreign-invested companies to use RMB converted from foreign currency-denominated capital for equity investments in China, as long as the equity investment is genuine, does not violate applicable laws, and complies with the negative list on foreign investment. However, due to lack of sufficient guidance, it is unclear how SAFE and competent banks will carry this out in practice.
We expect that PRC laws and regulations may continue to limit our use of proceeds from offshore offerings. We cannot assure you that we will be able to obtain these government registrations or approvals on a timely basis, if at all, with respect to our future plans to use the U.S. dollar proceeds we receive from offshore offerings for our investments and operations in China. If we fail to receive such registrations or approvals, our ability to use the proceeds of offshore offerings and to capitalize our PRC operations may be negatively affected, which could materially and adversely affect our liquidity and ability to fund and expand our business.
PRC regulations relating to the establishment of offshore special purpose companies by PRC residents may subject our PRC resident beneficial owners to personal liability and limit our ability to acquire PRC companies or to inject capital into our PRC subsidiary, limit our PRC subsidiary’s ability to distribute profits to us, or otherwise materially and adversely affect us.
SAFE promulgated the Circular on Relevant Issues Concerning Foreign Exchange Control on Domestic Residents’ Offshore Investment and Financing and Roundtrip Investment through Special Purpose Vehicles, or SAFE Circular 37, in July 2014. SAFE Circular 37 requires PRC residents to register with local branches of SAFE in connection with their direct establishment or indirect control of an offshore entity, for the purpose of overseas investment and financing, with such PRC residents’ legally owned assets or equity interests in domestic enterprises or offshore assets or interests, referred to in SAFE Circular 37 as a “special purpose vehicle.” The term “control” under SAFE Circular 37 is broadly defined as the operation rights, beneficiary rights or decision-making rights acquired by PRC residents in the offshore special purpose vehicles by such means as acquisition, trust, proxy, voting rights, repurchase, convertible bonds or other arrangements. SAFE Circular 37 further requires amendment to the registration in the event of any changes with respect to the basic information of the special purpose vehicle, such as changes in a PRC resident individual shareholder, name or operation period; or any significant changes with respect to the special purpose vehicle, such as increase or decrease of capital contributed by PRC individuals, share transfer or exchange, merger, division or other material event. If the shareholders of the offshore holding company who are PRC residents do not complete their registration with the local SAFE branches, the PRC subsidiaries may be prohibited from distributing their profits and proceeds from any reduction in capital, share transfer or liquidation to the offshore company, and the offshore company may be restricted in its ability to contribute additional capital to its PRC subsidiaries. Moreover, failure to comply with SAFE registration and amendment requirements described above could result in liability under PRC law for evasion of applicable foreign exchange restrictions. Further, the National Development and Reform Commission, or NDRC, issued the Administrative Measures for Outbound Investment by Enterprises, or Circular 11, on December 26, 2017, which took effect on March 1, 2018, pursuant to which outbound investments via the overseas enterprises controlled by PRC residents are subject to verification and approval, record-filing and reporting to the NDRC. Failure to comply with
46
such verification and approval, record-filing and reporting requirements may subject such PRC Residents to personal liability. See “Item 4. Information on the Company—B. Business Overview—PRC Regulation—Administrative Measures for Outbound Investment by Enterprises” for more detail of Circular 11.
In February 2015, SAFE promulgated SAFE Circular 13, according to which, local banks authorized by the SAFE are the new registration authorities under the SAFE foreign exchange control policies, instead of the local SAFE branches, in order to simplify the procedures of foreign exchange control related to direct investment. And therefore, pursuant to the SAFE Circular 13, the registration and amendment of PRC residents under SAFE Circular 37 should be conducted with local banks authorized by SAFE. The PRC residents are also required to, by themselves or entrusting accounting firms or banks, file with the online information system designated by SAFE with respect to its existing rights under offshore direct investment each year prior to the requisite time.
The failure or inability of our PRC resident beneficial owners to make any required registrations or filings or comply with these requirements may subject such beneficial owners to fines and legal sanctions and may also limit our ability to contribute additional capital into or provide loans to our PRC operations, limit our PRC subsidiary’s ability to pay dividends or otherwise distribute profits to us, or otherwise materially and adversely affect us.
The M&A rules and certain other PRC regulations establish complex procedures for some acquisitions of PRC companies by foreign investors, and the NDRC Circular 11 establishes certain procedures for our offshore investing activities, which could make it more difficult for us to pursue growth through acquisitions in and outside China.
The MOFCOM, the State Assets Supervision and Administration Commission, the State Administration of Taxation, or the SAT, the SAIC, the China Securities Regulatory Commission, or CSRC, and SAFE jointly adopted regulations commonly referred to as the M&A Rules. The M&A Rules establish procedures and requirements that could make some acquisitions of PRC companies by foreign investors more time-consuming and complex, including requirements in some instances that the MOFCOM be notified in advance of any change-of-control transaction in which a foreign investor takes control of a PRC domestic enterprise. Moreover, the Anti-Monopoly Law promulgated by the Standing Committee of the National People’s Congress which became effective in 2008 requires that transactions which are deemed concentrations and involve parties with specified turnover thresholds must be cleared by relevant governmental authorities before they can be completed. In February 2021, the Anti-Monopoly Commission of the State Council published the Anti-Monopoly Guidelines for the Internet Platform Economy Sector that aims at specifying some of the circumstances under which an activity of internet platforms may be identified as monopolistic act as well as classifying that concentrations involving variable interest entities shall also be subject to anti-monopoly review. In addition, the security review rules issued by the MOFCOM that became effective in September 2011 specify that mergers and acquisitions by foreign investors that raise “national defense and security” concerns and mergers and acquisitions through which foreign investors may acquire de facto control over domestic enterprises that raise “national security” concerns are subject to strict review by the MOFCOM, and the rules prohibit any activities attempting to bypass a security review, including by structuring a transaction through a proxy or contractual control arrangement.
Further, pursuant to the Circular 11 issued by NDRC, outbound investment via the overseas enterprises controlled by PRC residents are subject to verification and approval, record-filing and reporting requirements to the NDRC. According to Circular 11, sensitive projects, such as outbound investment in real estate, hotels, news media, cinemas or sports club, carried out by overseas enterprises controlled by PRC residents shall obtain verification and approval from the NDRC prior to the implementation of the project. The non-sensitive projects carried out by overseas enterprises directly controlled by PRC residents, including by means of making asset or equity investment, or providing financing or guarantee, shall complete record-filing with the competent authority prior to the implementation of the Project. The non-sensitive projects carried out by overseas enterprises indirectly controlled by PRC residents with an investment amount over RMB0.3 billion shall be reported to the NDRC of relevant information by submitting an information reporting form for large-amount non-sensitive projects. See “Item 4. Information on the Company—B. Business Overview—PRC Regulation—Administrative Measures for Outbound Investment by Enterprises” for more detail of Circular 11. Through our dual-class share structure, Mr. Bangxin Zhang, a PRC citizen, possesses and controls 71.8% of the voting power of our company as of April 30, 2022, thus our investments outside China are subject to the abovementioned verification and approval, record-filing and reporting requirements to the NDRC under Circular 11.
We may expand our business in part by acquiring complementary businesses. Complying with the requirements of the M&A Rules and Circular 11 to complete such transactions could be time-consuming, and any required verification, approval, record-filing and reporting processes, including obtaining approval from the MOFCOM or NDRC, may delay or inhibit our ability to complete such transactions, which could affect our ability to expand our business or maintain our market share.
47
The discontinuation of any of the preferential tax treatments currently available to us in China could adversely affect our overall results of operations and we face risks relating to the discretion of relevant tax authorities in interpreting and implementing tax related laws and regulations.
Pursuant to the EIT Law, as further clarified by subsequent tax regulations implementing the EIT Law, foreign-invested enterprises and domestic enterprises are subject to EIT at a uniform rate of 25%. Certain enterprises may benefit from preferential tax rate if they qualify as “High and New Technology Enterprises,” or HNTE, “Newly Established Software Enterprise” or “Key Software Enterprise” pursuant to EIT Law and the related regulations. See “Item 5. Operating and Financial Review and Prospects—A. Operating Results—Taxation—PRC Enterprise Income Tax.”
A number of our PRC subsidiaries and Consolidated Affiliated Entities are, or are expected to be, entitled to applicable preferential tax treatment. However, there can be no assurance that any of these entities will continue to enjoy such preferential tax rate. See “Item 5. Operating and Financial Review and Prospects—A. Operating Results—Taxation—PRC Enterprise Income Tax.” The discontinuation of any of the above-mentioned preferential income tax treatments currently available to us in the PRC could have a material and adverse effect on our result of operations and financial condition. We cannot assure you that we will be able to maintain our current effective tax rate in the future.
In addition, relevant tax authorities have broad discretion in interpreting and implementing, and may from time to time conduct inspections on compliance with, tax related laws and regulations and their related local rules. We have been making and will continue to make efforts to comply with such laws and regulations as well as requirements by tax authorities during such inspections. However, we cannot assure you that our practices in dealing with taxes will be acceptable to the tax authorities in every aspect. If we are deemed to have failed to comply with these laws, regulations and requirements, we may be subject to fines, or other regulatory and disciplinary sanctions, which may materially and adversely affect our business and results of operations.
Under the EIT Law, we may be classified as a PRC “resident enterprise.” Such classification could result in unfavorable tax consequences to us and our non-PRC shareholders.
Under the EIT Law, an enterprise established outside China with a “de facto management body” within China is considered a “resident enterprise,” meaning that it can be treated in a manner similar to a PRC enterprise for enterprise income tax purposes, although the dividends paid to one resident enterprise from another may be qualified as “tax-exempt income.” The implementation rules of the EIT Law define de facto management as “substantial and overall management and control over the production and operations, personnel, accounting, and properties” of the enterprise. SAT has issued a circular providing that a foreign enterprise controlled by a PRC company or a PRC company group will be classified as a “resident enterprise” with its “de facto management body” located within China if all of the following requirements are satisfied: (i) the senior management and core management departments in charge of its daily operations function are mainly in China; (ii) its financial and human resources decisions are subject to determination or approval by persons or bodies in China; (iii) its major assets, accounting books, company seals, and minutes and files of its board and shareholders’ meetings are located or kept in China; and (iv) at least half of the enterprise’s directors with voting right or senior management reside in China.
In addition, the SAT issued bulletins to provide more guidance on the implementation of the above circular. These bulletins clarified certain matters relating to resident status determination, post-determination administration and competent tax authorities. It also specifies that when provided with a copy of a PRC tax resident determination certificate from a resident PRC-controlled offshore incorporated enterprise, the payer shall not be required to withhold 10% income tax when paying the PRC-sourced dividends, interest and royalties to the PRC-controlled offshore incorporated enterprise.
In addition, the SAT issued the Bulletin on Issues Concerning the Determination of Resident Enterprises on the Basis of their Actual Management Bodies in January 2014 to provide more guidance on the implementation of the above circular. This bulletin further provided that, among other things, an entity that is classified as a “resident enterprise” in accordance with the circular shall file the application for classifying its status of residential enterprise with the local tax authorities where its main domestic investors are registered. From the year in which the entity is determined as a “resident enterprise,” any dividend, profit and other equity investment gain shall be taxed in accordance with the Article 26 of the EIT law and Article 17 and Article 83 of its implementation rules. Although both the circular and these bulletins only apply to offshore enterprises controlled by PRC enterprises and not those controlled by PRC individuals, the determination criteria set forth in the circular and administration clarification made in the bulletin may reflect the SAT’s general position on how the “de facto management body” test should be applied in determining the tax residency status of offshore enterprises and the administration measures should be implemented, regardless of whether they are controlled by PRC enterprises or PRC individuals.
48
As substantially all of our management members are based in China, it remains unclear how the tax residency rule will apply to our case. We believe that none of our offshore holding companies should be treated as a “resident enterprise” for PRC tax purposes. However, as the tax resident status of an enterprise is subject to determination by the PRC tax authorities, there are uncertainties and risks associated with this issue. If the PRC tax authorities determine that any of our offshore holding companies are “resident enterprises” for PRC enterprise income tax purposes, a number of unfavorable PRC tax consequences could follow. First, we may be subject to enterprise income tax at a rate of 25% on our worldwide taxable income, as well as PRC enterprise income tax reporting obligations. Second, although under the EIT Law and its implementation rules, dividend income between qualified resident enterprises is a “tax-exempt income,” we cannot guarantee that dividends paid to TAL Education Group from our PRC subsidiaries through TAL Holding Limited, or TAL Hong Kong, would qualify as “tax-exempt income” and will not be subject to withholding tax, as the relevant government authorities that enforce the withholding tax, have not yet issued guidance with respect to the processing of outbound remittances to entities that are treated as “resident enterprises” for PRC enterprise income tax purposes. Finally, the “resident enterprise” classification could result in a situation in which a 10% withholding tax is imposed on dividends we pay to our non-PRC enterprise shareholders and with respect to gains derived by our non-PRC and enterprise shareholders from transferring our notes, shares or ADSs, if such income is considered PRC-sourced income by the relevant PRC authorities. This could have the effect of increasing our and our shareholders’ effective income tax rates and may require us to deduct withholding tax from any dividends we pay to our non-PRC shareholders. In addition to the uncertainties regarding how the “resident enterprise” classification may apply, it is also possible that the rules may change in the future, possibly with retroactive effect.
Dividends we receive from our operating subsidiaries located in China may be subject to PRC withholding tax.
Pursuant to the Arrangement between Mainland of China and Hong Kong Special Administrative Region on the Avoidance of Double Taxation and Prevention of Fiscal Evasion, dividends distributed to our Hong Kong subsidiaries by our PRC subsidiaries are subject to withholding tax at a rate of 5%, provided that our Hong Kong subsidiaries are deemed by the relevant PRC tax authorities to be “non-PRC resident enterprises” under the EIT Law and hold at least 25% of the equity interest of our PRC subsidiaries. The SAT promulgated the Announcement on Issues concerning “Beneficial Owners” in Tax Treaties, or SAT Circular 9, which provides guidance for determining whether a resident of a jurisdiction with tax treaties with China is the “beneficial owner” of an item of income under PRC tax treaties and tax arrangements. According to SAT Circular 9, a beneficial owner generally must engage in substantive business activities. An agent or conduit company will not be regarded as a beneficial owner and, therefore, will not qualify for treaty benefits. A conduit company normally refers to a company that is set up for the purpose of avoiding or reducing taxes or transferring or accumulating profits. Although we may use our Hong Kong subsidiary, namely TAL Holding Limited, as a platform to expand our business in the future, our Hong Kong subsidiary currently does not engage in any substantive business activities and thus it is possible that it may not be regarded as “beneficial owner” for the purposes of SAT Circular 9 and the dividends it receives from our PRC subsidiaries would be subject to withholding tax at a rate of 10%.
We face uncertainties with respect to indirect transfers of equity interests in PRC resident enterprises by their non-PRC holding companies.
Pursuant to the Announcement of the State Administration of Taxation on Several Issues Concerning the Enterprise Income Tax on Indirect Property Transfer by Non-Resident Enterprises issued by the SAT in February 2015, or SAT Bulletin 7, where a non-resident enterprise indirectly transfers properties such as equity in PRC resident enterprises without any justifiable business purpose, aiming to avoid the payment of enterprise income tax, such indirect transfer must be reclassified as a direct transfer of equity in PRC resident enterprise, and gains derived from such transfer will be subject to PRC withholding tax at a rate of up to 10%. To assess whether an indirect transfer of PRC taxable properties has reasonable commercial purposes, all arrangements related to the indirect transfer must be considered comprehensively and factors set forth in SAT Bulletin 7 must be comprehensively analyzed in light of the actual circumstances. SAT Bulletin 7 also provides that, where a non-PRC resident enterprise transfers its equity interests in a resident enterprise to its related parties at a price lower than the fair market value, the competent tax authority has the power to make a reasonable adjustment to the taxable income of the transaction.
On October 17, 2017, the SAT issued the Announcement of the State Administration of Taxation on Issues Concerning the Withholding of Non-resident Enterprise Income Tax at Source, or SAT Bulletin 37, which came into effect and superseded Circular 698 on December 1, 2017. The SAT Bulletin 37 further clarifies the practice and procedure of the withholding of nonresident enterprise income tax.
There is uncertainty as to the implementation details of SAT Bulletin 7 and Bulletin 37. It is possible that we or our non-PRC resident investors may become at risk of being taxed under SAT Bulletin 7 and may be required to expend valuable resources to comply with SAT Bulletin 7 and Bulletin 37 or to establish that we or our non-PRC resident investors should not be taxed under SAT
49
Bulletin 7, which may have an adverse effect on our financial condition and results of operations or such non-PRC resident investors’ investment in us. In addition, we may conduct acquisitions involving changes in corporate structures. We cannot assure you that the PRC tax authorities will not, at their discretion, adjust any capital gains and impose tax return filing obligations on us or require us to provide assistance for the investigation of PRC tax authorities with respect thereto. Any PRC tax imposed on a transfer of our shares or any adjustment of such gains would cause us to incur additional costs and may have a negative impact on the value of your investment in us.
Fluctuations in exchange rates could have a material adverse effect on our results of operations and the value of your investment.
Our revenues and costs are mostly denominated in RMB. The value of the RMB against the U.S. dollar and other currencies may fluctuate and is affected by, among other things, changes in China’s political and economic conditions and foreign exchange policies. After the PRC government changed its policy of pegging the value of RMB to the U.S. dollar in 2005, the RMB has fluctuated against the U.S. dollar, at times significantly and unpredictably. With the development of the foreign exchange market and progress towards interest rate liberalization and Renminbi internationalization, the PRC government may in the future announce further changes to the exchange rate system and there is no guarantee that the RMB will not appreciate or depreciate significantly in value against the U.S. dollar in the future. It is difficult to predict how market forces or PRC or U.S. government policy may impact the exchange rate between the RMB and the U.S. dollar in the future.
To the extent that we need to convert U.S. dollars into Renminbi for capital expenditures and working capital and other business purposes, appreciation of the Renminbi against the U.S. dollar would have an adverse effect on the RMB amount we would receive from the conversion. Conversely, if we decide to convert Renminbi into U.S. dollars for the purpose of making payments for dividends on our common shares or ADSs, strategic acquisitions or investments or other business purposes, appreciation of the U.S. dollar against the Renminbi would have a negative effect on the U.S. dollar amount available to us.
We have invested in derivative financial instruments such as the exchange option contracts that may hedge our exposure to foreign currency risks to a certain extent. The availability and effectiveness of hedges may be limited and we may not be able to adequately hedge our exposure or at all. In addition, our currency exchange losses may be magnified by PRC exchange control regulations that restrict our ability to convert Renminbi into foreign currency. As a result, fluctuations in exchange rates may have a material adverse effect on your investment.
Governmental control of currency conversion may affect the value of your investment.
The PRC government imposes controls on the convertibility between the Renminbi and foreign currencies and, in certain cases, the remittance of currency out of China. We received substantially all of our revenues in RMB. Under our current corporate structure, our income at the holding company level may be primarily derived from dividend payments from our PRC subsidiaries. Shortages in the availability of foreign currency may restrict the ability of our PRC subsidiaries to remit sufficient foreign currency to pay dividends or other payments to us, or otherwise satisfy their foreign currency-denominated obligations. Under existing PRC foreign exchange regulations, payments of current account items, including profit distributions, interest payments and expenditures from trade-related transactions, can be made in foreign currencies without prior approval from SAFE by complying with certain procedural requirements. However, for any PRC company, dividends can be declared and paid only out of the retained earnings of that company under PRC law. Furthermore, approval from SAFE or its local branch or prior registrant with banks, is required where Renminbi is to be converted into foreign currency and remitted out of China to pay capital expenses, such as the repayment of loans denominated in foreign currencies. Specifically, under the existing exchange restrictions, without a prior approval of SAFE or prior registrant with banks, cash generated from the operations of our subsidiaries in China may be used to pay dividends by our PRC subsidiaries to TAL Education Group through our Hong Kong subsidiaries and pay employees of our PRC subsidiaries who are located outside China in a currency other than the Renminbi. With a prior approval from SAFE, cash generated from the operations of our PRC subsidiaries and Consolidated Affiliated Entities may be used to pay off debt in a currency other than the Renminbi owed by our subsidiaries and Consolidated Affiliated Entities to entities outside China, and make other capital expenditures outside China in a currency other than the Renminbi. The PRC government may also at its discretion restrict access in the future to foreign currencies for current account transactions. If the foreign exchange control system prevents us from obtaining sufficient foreign currency to satisfy our currency demands, we may not be able to pay dividends in foreign currencies to our shareholders, including holders of our ADSs.
50
Employee participants in our share incentive plan who are PRC citizens may be required to register with SAFE. We also face regulatory uncertainties in China that could restrict our ability to grant share incentive awards to our employees who are PRC citizens.
Pursuant to the Notices on Issues concerning the Foreign Exchange Administration for Domestic Individuals Participating in a Stock Incentive Plan of an Overseas Publicly-Listed Company issued by SAFE, or SAFE Circular 7, a qualified PRC agent (which could be the PRC subsidiary of an overseas-listed company) is required to file, on behalf of “domestic individuals” (both PRC residents and non-PRC residents who reside in China for a continuous period of not less than one year, excluding the foreign diplomatic personnel and representatives of international organizations) who are granted shares or share options by an overseas-listed company according to its stock incentive plan, an application with SAFE to conduct the SAFE registration with respect to such stock incentive plan, and obtain approval for an annual allowance with respect to the purchase of foreign exchange in connection with the stock purchase or stock option exercise. Such PRC individuals’ foreign exchange income received from the sale of stocks and dividends distributed by the overseas listed company and any other income shall be fully remitted into a collective foreign currency account in China opened and managed by the PRC domestic agent before distribution to such individuals. In addition, such domestic individuals must also retain an overseas entrusted institution to handle matters in connection with their exercise of stock options and their purchase and sale of stock. The PRC domestic agent also needs to update registration with SAFE within three months after the overseas-listed company materially changes its stock incentive plan or make any new stock incentive plans.
Prior to the issuance of SAFE Circular 7, we received approval from SAFE’s Beijing branch in regards to applications we had submitted on behalf of certain of our employees who hold a significant number of restricted shares. Upon the issuance of SAFE Circular 7, we renewed our registration on behalf of these employees in accordance with SAFE Circular 7. From time to time, we need to apply for or to update our registration with SAFE or its local branches on behalf of our employees who are granted options or registered shares under our share incentive plan or material changes in our current share incentive plan. We may not always be able to make applications or update our registration on behalf of our employees who hold our restricted shares or other types of share incentive awards in compliance with SAFE Circular 7, nor can we ensure you that such applications or update of registration will be successful. If we or the participants of our share incentive plan who are PRC citizens fail to comply with SAFE Circular 7, we and/or such participants of our share incentive plan may be subject to fines and legal sanctions, there may be additional restrictions on the ability of such participants to exercise their stock options or remit proceeds gained from sale of their stock into China, and we may be prevented from further granting share incentive awards under our share incentive plan to our employees who are PRC citizens. Such events could adversely affect our business operations.
Risks Related to Our ADSs
The market price for our ADSs may be volatile.
The market price for our ADSs has fluctuated significantly since we first listed our ADSs. For the fiscal year ended February 28, 2022, the closing prices of our ADSs have ranged from $2.40 to $79.79 per ADS.
The market price for our ADSs is likely to be highly volatile and subject to wide fluctuations in response to factors such as:
| ● | actual or anticipated fluctuations in our operating results; |
| ● | changes in financial estimates by securities research analysts; |
| ● | changes in the economic performance or market valuation of other companies in our industry; |
| ● | announcements by us or our competitors of significant acquisitions, strategic partnerships, joint ventures or capital commitments; |
| ● | addition or departure of our executive officers and key personnel; |
| ● | detrimental negative publicity about us, our competitors or our industry; |
| ● | intellectual property litigation, regulatory investigation or other governmental proceedings against us; |
51
| ● | substantial sales or perception of sales of our ADSs in the public market; and |
| ● | general economic, regulatory or political conditions in China and the United States. |
In addition, the stock market in general, and the market prices for companies with operations in China in particular, have experienced volatility that often has been unrelated to the operating performance of such companies. The securities of some PRC-based companies that have listed their securities in the United States have experienced significant volatility since their initial public offerings, including, in some cases, substantial price declines in the trading prices of their securities. The trading performances of these PRC-based companies’ securities after their offerings may affect the attitudes of investors toward PRC-based companies listed in the United States, which consequently may impact the trading performance of our ADSs, regardless of our actual operating performance. In addition, any negative news or perceptions about inadequate corporate governance practices or fraudulent accounting, corporate structure or other matters of other PRC-based companies may also negatively affect the attitudes of investors towards PRC-based companies in general, including us, regardless of whether we have conducted any inappropriate activities. Further, the global financial crisis, the ensuing economic recessions in many countries and the slowing PRC economy have contributed and may continue to contribute to extreme volatility in the global stock markets. These broad market and industry fluctuations may adversely affect operating performance. Volatility or a lack of positive performance in our ADS price may also adversely affect our ability to retain key employees, some of whom have been granted share incentive awards under our share incentive plan.
Our dual-class voting structure will limit your ability to influence corporate matters and could discourage others from pursuing any change-of-control transactions that holders of our Class A common shares and ADSs may view as beneficial.
Our common shares are divided into Class A common shares and Class B common shares. Holders of Class A common shares are entitled to one vote per share, while holders of Class B common shares are entitled to ten votes per share. We issued Class A common shares represented by our ADSs in our initial public offering in October 2010. As part of the re-designation of our capital structure at the time of our initial public offering, all of our then-existing shareholders as of September 29, 2010, including our founders, received Class B common shares, and our outstanding preferred shares at the time were automatically converted into Class B common shares immediately prior to the completion of our initial public offering. Each Class B common share is convertible into one Class A common share at any time by the holder thereof. Class A common shares are not convertible into Class B common shares under any circumstances.
Upon any transfer of Class B common shares by a holder thereof to any person or entity which is not an affiliate of such holder, such Class B common shares shall be automatically and immediately converted into the equal number of Class A common shares. In addition, if at any time, any of the persons who held Class B common shares immediately before our initial public offering and their affiliates collectively own less than 5% of the total number of the issued and outstanding Class B common shares, each issued and outstanding Class B common share owned by such Class B holder shall be automatically and immediately converted into one Class A common share, and no Class B common shares shall be issued by us thereafter. Due to the disparate voting powers attached to these two classes, as of April 30, 2022, holders of our Class B common shares (excluding any Class A common shares such holder may hold in the form of ADSs) collectively held approximately 74.6% the voting power of our outstanding shares and have considerable influence over matters requiring shareholder approval, including election of directors and significant corporate transactions, such as a merger or sale of our company or our assets. This concentrated control will limit your ability to influence corporate matters and could discourage others from pursuing any potential merger, takeover or other change-of-control transactions that holders of Class A common shares and ADSs may view as beneficial.
Our corporate actions are substantially controlled by our officers, directors and their affiliated entities.
As of April 30, 2022, our executive officers, directors and their affiliated entities beneficially owned approximately 31.3% of our total outstanding shares, representing 77.5% of our total voting power. These shareholders, if they acted together, could exert substantial influence over matters requiring approval by our shareholders, including electing directors and approving mergers or other business combination transactions and they may not act in the best interests of other minority shareholders. This concentration of ownership may also discourage, delay or prevent a change in control of our company, which could deprive our shareholders of an opportunity to receive a premium for their shares as part of a sale of our company and might reduce the price of our ADSs. These actions may be taken even if they are opposed by our other shareholders.
52
If securities or industry analysts publish negative reports about our business, the price and trading volume of our securities could decline.
The trading market for our securities depends, in part, on the research reports and ratings that securities or industry analysts or ratings agencies publish about us, our business and the market we operate in general. We do not have any control over these analysts or agencies. If one or more of the analysts or agencies who cover us downgrades us or our securities, the price of our securities may decline. If one or more of these analysts cease coverage of our company or fail to regularly publish reports on us, we could lose visibility in the financial markets, which could cause the price of our securities or trading volume to decline.
Substantial future sales or the expectation of substantial sales of our ADSs in the public market could cause the price of our ADSs to decline.
Sales of our ADSs in the public market or the perception that these sales could occur, may cause the market price of our ADSs to decline and could materially impair our ability to raise capital through equity offerings in the future. We have Class A and Class B common shares outstanding, including Class A common shares represented by ADSs. All of our ADSs are freely transferable without restriction or additional registration under the Securities Act of 1933, as amended, or the Securities Act. Class A common shares not represented by ADSs, such as grants of share incentive awards which have vested, and Class B common shares are available for sale subject to volume and other restrictions as applicable under Rule 144 and Rule 701 under the Securities Act. To the extent shares are sold into the market, the market price of our ADSs could decline.
In addition, we may be required by our shareholders to register the sale of their shares under the Securities Act. Registration of these shares under the Securities Act would result in these shares becoming freely tradable without restriction under the Securities Act immediately upon the effectiveness of the registration of these shares. Sales of these registered shares in the public market could cause the price of our ADSs to decline.
Because we do not expect to pay dividends in the foreseeable future, holders of our ADSs must rely on price appreciation of our ADSs for return on their investment.
We currently do not expect to pay any cash dividends in the foreseeable future. Therefore, holders of our ADSs should not rely on an investment in our ADSs as a source for any future dividend income.
Our board of directors has complete discretion as to whether to distribute dividends. In addition, our shareholders may by ordinary resolution declare a dividend, but no dividend may exceed the amount recommended by our board of directors. In either case, the declaration of dividend will be subject to our memorandum and articles of association and certain restrictions under Cayman Islands law. Even if our board of directors decides to declare and pay dividends, the timing, amount and form of future dividends, if any, will depend on, among other things, our future results of operations and cash flow, our capital requirements and surplus, the amount of distributions, if any, received by us from our subsidiaries, our financial condition, contractual restrictions and other factors deemed relevant by our board of directors. Accordingly, the return on the investment in our ADSs will likely depend entirely upon any future price appreciation of our ADSs. There is no guarantee that our ADSs will appreciate in value or even maintain the price at which they are purchased. Holders of our ADSs may not realize a return on the investment in our ADSs and may even lose their entire investment in our ADSs.
Certain judgments obtained against us by our shareholders may not be enforceable.
We are incorporated in the Cayman Islands, and conduct substantially all of our operations in China through our subsidiaries and the Consolidated Affiliated Entities in China. Most of our executive officers and directors do not reside in the United States and some or all of the assets of these persons are not located in the United States. As a result, it may not be possible to effect service of process within the United States or elsewhere outside of China upon our executive officers, including with respect to matters arising under U.S. federal securities laws or applicable state securities laws.
It may also be difficult or impossible for you to bring an action against us or against our directors and executive officers in the Cayman Islands or in China in the event that you believe that your rights have been infringed under the securities laws or otherwise. Even if you are successful in bringing an action of this kind, the laws of the Cayman Islands and of China may render you unable to enforce a judgment against our assets or the assets of our directors and executive officers.
53
Although there is no statutory enforcement in the Cayman Islands of judgments obtained in federal or state courts of the United States (and the Cayman Islands are not a party to any treaties for the reciprocal enforcement or recognition of such judgments), the courts of the Cayman Islands will, at common law, recognize and enforce a foreign monetary judgment of a foreign court of competent jurisdiction without any re-examination of the merits of the underlying dispute based on the principle that a judgment of a competent foreign court imposes upon the judgment debtor an obligation to pay the liquidated sum for which such judgment has been given, provided such judgment (i) is given by a foreign court of competent jurisdiction, (ii) imposes on the judgment debtor a liability to pay a liquidated sum for which the judgment has been given, (iii) is final, (iv) is not in respect of taxes, a fine or a penalty, and (v) was not obtained in a manner and is not of a kind the enforcement of which is contrary to natural justice or the public policy of the Cayman Islands. However, the Cayman Islands courts are unlikely to enforce a judgment obtained from the U.S. courts under civil liability provisions of the U.S. federal securities law if such judgment is determined by the courts of the Cayman Islands to give rise to obligations to make payments that are penal or punitive in nature. Because such a determination has not yet been made by a court of the Cayman Islands, it is uncertain whether such civil liability judgments from the United States would be enforceable in the Cayman Islands.
Our corporate affairs are governed by our memorandum and articles of association and by the Cayman Islands Companies Act (As Revised) and common law of the Cayman Islands. The rights of shareholders to take legal action against our directors and us, actions by minority shareholders and the fiduciary responsibilities of our directors to us under Cayman Islands law are to a large extent governed by the common law of the Cayman Islands. The common law of the Cayman Islands is derived in part from comparatively limited judicial precedent in the Cayman Islands as well as from English common law, which has persuasive, but not binding, authority on a court in the Cayman Islands. The rights of our shareholders and the fiduciary duties of our directors under Cayman Islands law are not as clearly established as they would be under statutes or judicial precedents in the United States. In particular, the Cayman Islands has a less developed body of securities laws as compared to the United States, and provides significantly less protection to investors. In addition, Cayman Islands companies may not have standing to initiate a shareholder derivative action before the federal courts of the United States.
The recognition and enforcement of foreign judgments are provided for under the PRC Civil Procedures Law. PRC courts may recognize and enforce foreign judgments in accordance with the requirements of the PRC Civil Procedures Law based either on treaties between China and the country where the judgment is made or on principles of reciprocity between jurisdictions. China does not have any treaties or other forms of reciprocity with the United States that provide for the reciprocal recognition and enforcement of foreign judgments. In addition, according to the PRC Civil Procedures Law, the PRC courts will not enforce a foreign judgment against us or our director and officers if they decide that the judgment violates the basic principles of PRC laws or national sovereignty, security or public interest. As a result, it is uncertain whether and on what basis a PRC court would enforce a judgment rendered by a court in the United States.
As a result of all of the above, our public shareholders may have more difficulty in protecting their interests through actions against our management, directors or major shareholders than would shareholders of a corporation incorporated in a jurisdiction in the United States.
Our articles of association contain anti-takeover provisions that could discourage a third party from acquiring us, which could limit our shareholders’ opportunity to sell their shares, including Class A common shares represented by our ADSs, at a premium.
Our articles of association contain provisions that limit the ability of others to acquire control of our company or cause us to engage in change-of-control transactions. These provisions could have the effect of depriving our shareholders of an opportunity to sell their shares at a premium over prevailing market prices by discouraging third parties from seeking to obtain control of our company in a tender offer or similar transaction. For example, our board of directors has the authority, without further action by our shareholders, to issue preferred shares. These preferred shares may have better voting rights than our Class A common shares, in the form of ADSs or otherwise, and could be issued quickly with terms calculated to delay or prevent a change in control of our company or make removal of management more difficult. If our board of directors decides to issue preferred shares, the price of our ADSs may fall and the voting rights of the holders of our common shares and ADSs may be diluted.
Holders of ADSs have fewer rights than holders of our common shares and must act through the depositary to exercise those rights.
Holders of ADSs do not have the same rights as our shareholders and may only exercise voting rights with respect to the underlying Class A common shares in accordance with the provisions of the deposit agreement. Under our memorandum and articles
54
of association, the minimum notice period required to convene a general meeting is ten days. When a general meeting is convened, holders of ADSs may not receive sufficient notice of a shareholders’ meeting to permit them to withdraw their common shares to allow them to cast their vote with respect to any specific matter. In addition, the depositary and its agents may not be able to send voting instructions to holders of ADSs or carry out their voting instructions in a timely manner. We will make all reasonable efforts to cause the depositary to extend voting rights to holders of ADSs in a timely manner, but we cannot assure them that they will receive the voting materials in time to ensure that they can instruct the depositary to vote the ADSs. Furthermore, the depositary and its agents will not be responsible for any failure to carry out any instructions to vote, for the manner in which any vote is cast or for the effect of any such vote. As a result, holders of ADSs may not be able to exercise their right to vote and may lack recourse if the votes attaching to the common shares underlying the ADSs are not voted as they requested. In addition, in their capacity as an ADS holder, holders of ADSs will not be able to call a shareholders’ meeting.
Holders of our ADSs may not receive distributions on our common shares or any value for them if such distribution is illegal or if any required government approval cannot be obtained in order to make such distribution available to them.
The depositary of our ADSs has agreed to pay to holders of our ADSs the cash dividends or other distributions it or the custodian receives on common shares or other deposited securities underlying our ADSs, after deducting its fees and expenses. Holders of our ADSs will receive these distributions in proportion to the number of Class A common shares such ADSs represent. However, the depositary is not responsible if it decides that it is unlawful, inequitable or impractical to make a distribution available to any holders of ADSs. For example, it would be unlawful to make a distribution to a holder of ADSs if it consists of securities that require registration under the Securities Act but that are not properly registered or distributed under an applicable exemption from registration. The depositary may also determine that it is not feasible to distribute certain property through the mail. Additionally, the value of certain distributions may be less than the cost of mailing them. In these cases, the depositary may determine not to distribute such property. We have no obligation to register under U.S. securities laws any ADSs, common shares, rights or other securities received through such distributions. We also have no obligation to take any other action to permit the distribution of ADSs, common shares, rights or anything else to holders of ADSs. This means that holders of ADSs may not receive distributions we make on our common shares or any value for them if it is illegal or impractical for us to make them available to holders of ADSs. These restrictions may cause a material decline in the value of our ADSs.
Holders of our ADSs may be subject to limitations on transfers of their ADSs.
In certain cases, our ADSs are transferable on the books of the depositary. However, the depositary may close its transfer books at any time or from time to time when it deems expedient in connection with the performance of its duties. In addition, the depositary may refuse to deliver, transfer or register transfers of ADSs generally when our books or the books of the depositary are closed, or at any time if we or the depositary deem it advisable to do so because of any requirement of law or of any government or governmental body, or under any provision of the deposit agreement, or for any other reason.
The right of holders of our ADSs, and holders of common shares located in the United States, to participate in any future rights offerings may be limited, which may cause dilution to their holdings.
We may from time to time distribute rights to our shareholders, including rights to acquire our securities. However, we cannot make rights available to holders of our ADSs and holders of common shares located in the United States unless we register the rights and the securities to which the rights relate under the Securities Act or an exemption from the registration requirements is available. Also, under the deposit agreement, the depositary will not make rights available to them unless the distribution to ADS holders of both the rights and any related securities are either registered under the Securities Act, or exempted from registration under the Securities Act. We are under no obligation to file a registration statement with respect to any such rights or securities or to endeavor to cause such a registration statement to be declared effective. Moreover, we may not be able to establish an exemption from registration under the Securities Act. Accordingly, holders of ADSs and holders of common shares located in the United States may be unable to participate in our rights offerings and may experience dilution in their holdings.
Since we are a Cayman Islands exempted company, the rights of our shareholders may be more limited than those of shareholders of a company organized in the United States.
Our corporate affairs are governed by our memorandum and articles of association, as amended and restated from time to time, the Companies Act (As Revised) of the Cayman Islands and the common law of the Cayman Islands. The rights of shareholders to take action against the directors, actions by minority shareholders and the fiduciary duties of our directors to us under Cayman
55
Islands law are to a large extent governed by the common law of the Cayman Islands. The common law of the Cayman Islands is derived in part from comparatively limited judicial precedent in the Cayman Islands as well as that from English common law, which has persuasive, but not binding, authority on a court in the Cayman Islands. The rights of our shareholders and the fiduciary duties of our directors under Cayman Islands law are not as clearly established as they would be under statutes or judicial precedent in some jurisdictions in the United States. In particular, the Cayman Islands has a less developed body of securities laws than the United States. In addition, some U.S. states, such as Delaware, have more fully developed and judicially interpreted bodies of corporate law than the Cayman Islands.
As a result of all of the above, public shareholders may have more difficulty in protecting their interests in the face of actions taken by management, members of the board of directors or controlling shareholders than they would as shareholders of a U.S. public company.
It may be difficult for overseas regulators to conduct investigation or collect evidence within China.
Shareholder claims or regulatory investigation that are common in the United States generally are difficult to pursue as a matter of law or practicality in China. For example, in China, there are significant legal and other obstacles to obtaining information needed for regulatory investigations or litigations initiated outside China. Although the authorities in China may establish a regulatory cooperation mechanism with the securities regulatory authorities of another country or region to implement cross-border supervision and administration, such cooperation with the securities regulatory authorities in the Unities States may not be efficient in the absence of mutual and practical cooperation mechanism. Furthermore, according to Article 177 of the PRC Securities Law, or Article 177, which became effective in March 2020, no overseas securities regulator is allowed to directly conduct investigation or evidence collection activities within the territory of the PRC, and no organization or individual may provide documents or materials relating to securities business activities to overseas parties arbitrarily without the consent of the competent securities regulatory authority in China. While detailed interpretation of or implementation rules under Article 177 have yet to be promulgated, the inability for an overseas securities regulator to directly conduct investigation or evidence collection activities within China may further increase the difficulties you face in protecting your interests. See also “—Since we are a Cayman Islands exempted company, the rights of our shareholders may be more limited than those of shareholders of a company organized in the United States” for risks associated with investing in us as a Cayman Islands company.
We are a foreign private issuer within the meaning of the rules under the U.S. Exchange Act, and as such we are exempt from certain provisions applicable to U.S. domestic public companies.
Because we are a foreign private issuer under the Exchange Act, we are exempt from certain provisions of the securities rules and regulations in the United States that are applicable to U.S. domestic issuers, including:
| ● | the rules under the Exchange Act requiring the filing of quarterly reports on Form 10-Q or current reports on Form 8-K with the SEC; |
| ● | the sections of the Exchange Act regulating the solicitation of proxies, consents, or authorizations in respect of a security registered under the Exchange Act; |
| ● | the sections of the Exchange Act requiring insiders to file public reports of their stock ownership and trading activities and liability for insiders who profit from trades made in a short period of time; |
| ● | the selective disclosure rules by issuers of material nonpublic information under Regulation FD; and |
| ● | certain audit committee independence requirements in Rule 10A-3 of the Exchange Act. |
We are required to file an annual report on Form 20-F within four months of the end of each fiscal year. In addition, we intend to publish our results on a quarterly basis through press releases, distributed pursuant to the rules and regulations of NYSE. Press releases relating to financial results and material events will also be furnished to the SEC on Form 6-K. However, the information we are required to file with or furnish to the SEC will be less extensive and less timely compared to that required to be filed with the SEC by U.S. domestic issuers.
56
We may be classified as a passive foreign investment company for U.S. federal income tax purposes, which could result in adverse U.S. federal income tax consequences to U.S. Holders of our ADSs or common shares.
Under U.S. federal income tax law, we will be classified as a PFIC for any taxable year if either (i) at least 75% of our gross income for the taxable year is passive income or (ii) at least 50% of the value of our assets (generally determined on the basis of a quarterly average) is attributable to assets that produce or are held for the production of passive income (the asset test). Although the law in this regard is unclear, we treat the VIEs and their respective subsidiaries and schools as being owned by us for U.S. federal income tax purposes, not only because we control their management decisions but also because we are entitled to substantially all of the economic benefits associated with these entities, and, as a result, we consolidate their operating results in our consolidated U.S. GAAP financial statements. If it were determined, however, that we are not the owner of the VIEs and their respective subsidiaries for U.S. federal income tax purposes, we would likely be treated as a PFIC for our current and any subsequent taxable year.
Assuming that we are the owner of the VIEs and their respective subsidiaries for U.S. federal income tax purposes, and based on our income and assets and the market price of our ADSs, we do not believe that we were a PFIC for the taxable year ended February 28, 2022. However, no assurance can be given on whether we may be or become a PFIC in the current taxable year or the foreseeable future because the determination of whether we will be or become a PFIC is a fact-intensive inquiry made on an annual basis that depends, in part, on the composition of our income and assets. Fluctuations in the market price of our ADSs may cause us to become a PFIC for the current or subsequent taxable years because the value of assets for the purpose of the asset test may be determined by reference to the market price of our ADSs from time to time (which may be volatile). In particular, the recent decline in the market price of our ADSs significantly increased our risk of becoming a PFIC. The composition of our income and assets may also be affected by how, and how quickly, we use our liquid assets. Under circumstances where our revenue from activities that produce passive income significantly increase relative to our revenue from activities that produce non-passive income, or where we determine not to deploy significant amounts of cash or other passive assets for active purposes, our risk of becoming classified as a PFIC may substantially increase.
If we were to be or become classified as a PFIC, a U.S. Holder (as defined in “Item 10. Additional Information—E. Taxation—U.S. Federal Income Tax Considerations—General”) may be subject to reporting requirements and may incur significantly increased U.S. federal income tax on gain recognized on the sale or other disposition of the ADSs or common shares and on the receipt of distributions on the ADSs or common shares to the extent such gain or distribution is treated as an “excess distribution” under the U.S. federal income tax rules. Further, if we were a PFIC for any year during which a U.S. Holder held our ADSs or common shares, we generally would continue to be treated as a PFIC for all succeeding years during which such U.S. Holder held our ADSs or common shares. You are urged to consult your tax advisor concerning the U.S. federal income tax consequences of holding and disposing of ADSs or common shares if we are or become classified as a PFIC. See “Item 10. Additional Information—E. Taxation—U.S. Federal Income Tax Considerations—PFIC Considerations” and “Item 10. Additional Information—E. Taxation—U.S. Federal Income Tax Considerations—PFIC Rules.”
57
PART III
Item 19. Exhibits
Exhibit |
| Description of Document |
|---|---|---|
|
|
|
1.1 |
| |
|
|
|
2.1 |
| |
|
|
|
2.2 |
| |
|
|
|
2.3 |
| |
|
|
|
2.4 | ||
4.1 |
| |
|
|
|
4.2 |
| |
4.3 |
| |
|
|
|
4.4 |
| |
|
|
|
4.5 |
| |
|
|
|
4.6 |
| |
|
|
|
4.7 |
|
58
Exhibit |
| Description of Document |
|---|---|---|
|
|
|
|
|
|
4.8 |
| |
|
|
|
4.13 |
| |
|
|
|
4.15 |
| |
|
|
|
4.16 |
| |
|
|
|
4.18 |
| |
|
|
|
4.19 |
| |
|
|
|
4.20 |
| |
|
|
|
4.21 |
| |
|
|
|
4.22 |
| |
|
|
|
4.23 |
| |
|
|
|
4.24 |
| |
|
|
|
59
Exhibit |
| Description of Document |
|---|---|---|
|
|
|
4.25 | ||
4.26 | ||
4.27 | ||
4.28 | ||
4.29 | ||
4.30† | ||
8.1† |
| |
|
|
|
11.1 |
| |
|
|
|
12.1* |
| |
|
|
|
12.2* |
| |
|
|
|
13.1** |
| |
|
|
|
13.2** |
| |
15.1† |
| |
|
|
|
15.2† |
| Consent of Deloitte Touche Tohmatsu Certified Public Accountants LLP |
|
|
|
15.3† |
| |
|
|
|
101.INS† |
| Inline XBRL Instance Document- The instance document does not appear in the Interactive Data File because its XBRL tags are embedded within the Inline XBRL Document |
|
|
|
101.SCH† |
| Inline XBRL Taxonomy Extension Schema Document |
|
|
|
101.CAL† |
| Inline XBRL Taxonomy Extension Calculation Linkbase Document |
|
|
|
101.DEF† |
| Inline XBRL Taxonomy Extension Definition Linkbase Document |
|
|
|
101.LAB† |
| Inline XBRL Taxonomy Extension Label Linkbase Document |
|
|
|
101.PRE† |
| Inline XBRL Taxonomy Extension Presentation Linkbase Document |
60
Exhibit |
| Description of Document |
|---|---|---|
|
|
|
104† | Cover Page Interactive Data File (formatted as inline XBRL and contained in Exhibit 101) |
† Previously filed with the Original Filing
* Filed herewith
** Furnished herewith
61
SIGNATURES
The registrant hereby certifies that it meets all of the requirements for filing its annual report on Form 20-F/A and that it has duly caused and authorized the undersigned to sign this annual report on its behalf.
| TAL EDUCATION GROUP | |
|
| |
| By: | /s/ Bangxin Zhang |
| Name: Bangxin Zhang | |
| Title: Chairman and Chief Executive Officer | |
Date: November 1, 2022
62
Exhibit 12.1
Certification by the Principal Executive Officer
Pursuant to Section 302 of the Sarbanes-Oxley Act of 2002
I, Bangxin Zhang, certify that:
1. | I have reviewed this annual report on Form 20-F, as amended by Amendment No. 1 thereto, of TAL Education Group; |
2. | Based on my knowledge, this report does not contain any untrue statement of a material fact or omit to state a material fact necessary to make the statements made, in light of the circumstances under which such statements were made, not misleading with respect to the period covered by this report; |
3. | Based on my knowledge, the financial statements, and other financial information included in this report, fairly present in all material respects the financial condition, results of operations and cash flows of the company as of, and for, the periods presented in this report; |
4. | The company’s other certifying officer(s) and I are responsible for establishing and maintaining disclosure controls and procedures (as defined in Exchange Act Rules 13a-15(e) and 15d-15(e)) and internal control over financial reporting (as defined in Exchange Act Rules 13a-15(f) and 15d-15(f)) for the company and have: |
(a) | Designed such disclosure controls and procedures, or caused such disclosure controls and procedures to be designed under our supervision, to ensure that material information relating to the company, including its consolidated subsidiaries, is made known to us by others within those entities, particularly during the period in which this report is being prepared; |
(b) | Designed such internal control over financial reporting, or caused such internal control over financial reporting to be designed under our supervision, to provide reasonable assurance regarding the reliability of financial reporting and the preparation of financial statements for external purposes in accordance with generally accepted accounting principles; |
(c) | Evaluated the effectiveness of the company’s disclosure controls and procedures and presented in this report our conclusions about the effectiveness of the disclosure controls and procedures, as of the end of the period covered by this report based on such evaluation; and |
(d) | Disclosed in this report any change in the company’s internal control over financial reporting that occurred during the period covered by the annual report that has materially affected, or is reasonably likely to materially affect, the company’s internal control over financial reporting; and |
5. | The company’s other certifying officer(s) and I have disclosed, based on our most recent evaluation of internal control over financial reporting, to the company’s auditors and the audit committee of the company’s board of directors (or persons performing the equivalent functions): |
(a) | All significant deficiencies and material weaknesses in the design or operation of internal control over financial reporting which are reasonably likely to adversely affect the company’s ability to record, process, summarize and report financial information; and |
(b) | Any fraud, whether or not material, that involves management or other employees who have a significant role in the company’s internal control over financial reporting. |
Date: November 1, 2022
| By: | /s/ Bangxin Zhang |
| | Name: Bangxin Zhang |
| | Title: Chairman and Chief Executive Officer |
Exhibit 12.2
Certification by the Principal Financial Officer
Pursuant to Section 302 of the Sarbanes-Oxley Act of 2002
I, Alex Zhuangzhuang Peng, certify that:
1. | I have reviewed this annual report on Form 20-F, as amended by Amendment No. 1 thereto, of TAL Education Group; |
2. | Based on my knowledge, this report does not contain any untrue statement of a material fact or omit to state a material fact necessary to make the statements made, in light of the circumstances under which such statements were made, not misleading with respect to the period covered by this report; |
3. | Based on my knowledge, the financial statements, and other financial information included in this report, fairly present in all material respects the financial condition, results of operations and cash flows of the company as of, and for, the periods presented in this report; |
4. | The company’s other certifying officer(s) and I are responsible for establishing and maintaining disclosure controls and procedures (as defined in Exchange Act Rules 13a-15(e) and 15d-15(e)) and internal control over financial reporting (as defined in Exchange Act Rules 13a-15(f) and 15d-15(f)) for the company and have: |
(a) | Designed such disclosure controls and procedures, or caused such disclosure controls and procedures to be designed under our supervision, to ensure that material information relating to the company, including its consolidated subsidiaries, is made known to us by others within those entities, particularly during the period in which this report is being prepared; |
(b) | Designed such internal control over financial reporting, or caused such internal control over financial reporting to be designed under our supervision, to provide reasonable assurance regarding the reliability of financial reporting and the preparation of financial statements for external purposes in accordance with generally accepted accounting principles; |
(c) | Evaluated the effectiveness of the company’s disclosure controls and procedures and presented in this report our conclusions about the effectiveness of the disclosure controls and procedures, as of the end of the period covered by this report based on such evaluation; and |
(d) | Disclosed in this report any change in the company’s internal control over financial reporting that occurred during the period covered by the annual report that has materially affected, or is reasonably likely to materially affect, the company’s internal control over financial reporting; and |
5. | The company’s other certifying officer(s) and I have disclosed, based on our most recent evaluation of internal control over financial reporting, to the company’s auditors and the audit committee of the company’s board of directors (or persons performing the equivalent functions): |
(a) | All significant deficiencies and material weaknesses in the design or operation of internal control over financial reporting which are reasonably likely to adversely affect the company’s ability to record, process, summarize and report financial information; and |
(b) | Any fraud, whether or not material, that involves management or other employees who have a significant role in the company’s internal control over financial reporting. |
Date: November 1, 2022
| By: | /s/ Alex Zhuangzhuang Peng |
| | Name: Alex Zhuangzhuang Peng |
| | Title: President and Chief Financial Officer |
Exhibit 13.1
Certification by the Principal Executive Officer
Pursuant to Section 906 of the Sarbanes-Oxley Act of 2002
In connection with the Annual Report of TAL Education Group (the “Company”) on Form 20-F for the year ended February 28, 2022 as filed with the Securities and Exchange Commission on June 14, 2022, as amended by Amendment No. 1 thereto (the “Report”), I, Bangxin, Zhang, Chief Executive Officer of the Company, certify, pursuant to 18 U.S.C. Section 1350, as adopted pursuant to Section 906 of the Sarbanes-Oxley Act of 2002, that to my knowledge:
(1) | The Report fully complies with the requirements of Section 13(a) or 15(d) of the Securities Exchange Act of 1934; and |
(2) | The information contained in the Report fairly presents, in all material respects, the financial condition and results of operations of the Company. |
Date: November 1, 2022
| By: | /s/ Bangxin Zhang |
| | Name: Bangxin Zhang |
| | Title: Chairman and Chief Executive Officer |
Exhibit 13.2
Certification by the Principal Financial Officer
Pursuant to Section 906 of the Sarbanes-Oxley Act of 2002
In connection with the Annual Report of TAL Education Group (the “Company”) on Form 20-F for the year ended February 28, 2022 as filed with the Securities and Exchange Commission on June 14, 2022, as amended by Amendment No. 1 thereto (the “Report”), I, Alex Zhuangzhuang Peng, Chief Financial Officer of the Company, certify, pursuant to 18 U.S.C. Section 1350, as adopted pursuant to Section 906 of the Sarbanes-Oxley Act of 2002, that to my knowledge:
(1) | The Report fully complies with the requirements of Section 13(a) or 15(d) of the Securities Exchange Act of 1934; and |
(2) | The information contained in the Report fairly presents, in all material respects, the financial condition and results of operations of the Company. |
Date: November 1, 2022
| By: | /s/ Alex Zhuangzhuang Peng |
| | Name: Alex Zhuangzhuang Peng |
| | Title: President and Chief Financial Officer |