Table of Contents

Filed Pursuant to Rule 424(b)(3)

Registration No. 333-257190

PROSPECTUS SUPPLEMENT NO. 2

(to Prospectus dated May 2, 2022)

10,698,180 Class A Shares

 

LOGO

 

 

The selling stockholder is offering 10,698,180 shares of our Class A common stock par value $0.0001 per share (“Class A Shares”). We are not offering any securities pursuant to this prospectus supplement and we will not receive any of the proceeds from the sale of the Class A Shares being sold by the selling stockholder.

Our Class A Shares are listed on the New York Stock Exchange (“NYSE”), under the symbol “OWL.” On May 31, 2022, the last reported sale price of our Class A Shares on NYSE was $12.54 per share.

You should carefully read this prospectus supplement and the accompanying prospectus before you invest in our Class A Shares.

 

 

Investing in our Class A Shares involves risks. See “Risk Factors” beginning on page 21 of the accompanying prospectus to read about risks that you should consider before buying our Class A Shares.

 

 

 

     Per share      Total  

Public offering price

   $ 11.50      $ 123,029,070.00  

Underwriting discounts and commissions

   $ 0.46      $ 4,921,162.80  

Proceeds to selling stockholder before expenses(1)

   $ 11.04      $ 118,107,907.20  

 

(1)

See the section “Underwriting” beginning on page S-31 for additional information regarding underwriting compensation. The selling stockholder has granted the underwriters an option for a period of 30 days to purchase up to 1,604,727 additional shares of our common stock at the public offering price, less underwriting discounts and commissions.

Neither the Securities and Exchange Commission (the “SEC”) nor any state securities commission has approved or disapproved of these securities or passed upon the adequacy or accuracy of this prospectus supplement. Any representation to the contrary is a criminal offense.

 

 

Delivery of the Class A Shares will be made on or about June 6, 2022.

Joint Bookrunning Managers

 

BofA Securities   Citigroup
BMO Capital Markets            Deutsche Bank Securities    Morgan Stanley    MUFG
SMBC Nikko Truist Securities   UBS Investment Bank   Wells Fargo Securities

Co-Managers

 

BNP PARIBAS   SOCIETE GENERALE   Telsey Advisory Group

The date of this prospectus supplement is June 1, 2022.


Table of Contents

TABLE OF CONTENTS

 

PROSPECTUS SUPPLEMENT NO. 2 (TO PROSPECTUS DATED MAY 2, 2022)  

CAUTIONARY STATEMENT REGARDING FORWARD-LOOKING STATEMENTS

     S-2  

SUMMARY

     S-3  

UNAUDITED PRO FORMA CONDENSED COMBINED FINANCIAL INFORMATION

     S-15  

USE OF PROCEEDS

     S-25  

SELLING STOCKHOLDER

     S-26  

UNITED STATES FEDERAL INCOME TAX CONSIDERATIONS

     S-27  

UNDERWRITING

     S-31  

LEGAL MATTERS

     S-37  

EXPERTS

     S-38  

WHERE YOU CAN FIND MORE INFORMATION

     S-39  
PROSPECTUS SUPPLEMENT NO. 1 (TO PROSPECTUS DATED MAY 2, 2022)       

PROSPECTUS SUPPLEMENT NO. 1

     PS-1  

PROSPECTUS NO. 2

 

MARKET AND INDUSTRY DATA

     ii  

TRADEMARKS AND TRADE NAMES

     ii  

SELECTED DEFINITIONS

     iii  

CAUTIONARY STATEMENT REGARDING FORWARD-LOOKING STATEMENTS

     xii  

SUMMARY

     1  

SELECTED HISTORICAL CONSOLIDATED AND COMBINED FINANCIAL INFORMATION OF BLUE OWL

     19  

MARKET PRICE, TICKER SYMBOL, AND DIVIDEND INFORMATION

     20  

RISK FACTORS

     21  

USE OF PROCEEDS

     61  

DIVIDEND POLICY

     62  

BUSINESS OF BLUE OWL

     63  

BLUE OWL’S MANAGEMENT’S DISCUSSION AND ANALYSIS OF FINANCIAL CONDITION AND RESULTS OF OPERATIONS

     77  

MANAGEMENT

     99  

EXECUTIVE COMPENSATION

     106  

DESCRIPTION OF SECURITIES

     118  

BENEFICIAL OWNERSHIP

     133  

SELLING HOLDERS

     139  

CERTAIN RELATIONSHIPS AND RELATED PARTY TRANSACTIONS

     153  

UNITED STATES FEDERAL INCOME TAX CONSIDERATIONS

     161  

PLAN OF DISTRIBUTION

     165  

EXPERTS

     171  

WHERE YOU CAN FIND MORE INFORMATION

     172  

INDEX TO FINANCIAL STATEMENTS

     F-1  
PROSPECTUS NO. 1

 

MARKET AND INDUSTRY DATA

     ii  

TRADEMARKS AND TRADE NAMES

     ii  

SELECTED DEFINITIONS

     iii  

CAUTIONARY STATEMENT REGARDING FORWARD-LOOKING STATEMENTS

     xi  

SUMMARY

     1  

SELECTED HISTORICAL CONSOLIDATED AND COMBINED FINANCIAL INFORMATION OF OWL ROCK

     18  

SELECTED HISTORICAL COMBINED FINANCIAL INFORMATION OF DYAL

     20  

MARKET PRICE, TICKER SYMBOL, AND DIVIDEND INFORMATION

     21  

 

S-i


Table of Contents

RISK FACTORS

     22  

USE OF PROCEEDS

     63  

DIVIDEND POLICY

     64  

UNAUDITED PRO FORMA CONDENSED COMBINED FINANCIAL INFORMATION

     65  

NOTES TO THE UNAUDITED PRO FORMA COMBINED FINANCIAL STATEMENTS

     75  

BUSINESS OF BLUE OWL

     89  

OWL ROCK’S MANAGEMENT’S DISCUSSION AND ANALYSIS OF FINANCIAL CONDITION AND RESULTS OF OPERATIONS

     108  

DYAL’S MANAGEMENT’S DISCUSSION AND ANALYSIS OF FINANCIAL CONDITION AND RESULTS OF OPERATIONS

     136  

MANAGEMENT

     159  

EXECUTIVE COMPENSATION

     165  

DESCRIPTION OF SECURITIES

     168  

BENEFICIAL OWNERSHIP

     185  

SELLING HOLDERS

     191  

CERTAIN RELATIONSHIPS AND RELATED PARTY TRANSACTIONS

     207  

UNITED STATES FEDERAL INCOME TAX CONSIDERATIONS

     215  

PLAN OF DISTRIBUTION

     222  

EXPERTS

     227  

WHERE YOU CAN FIND MORE INFORMATION

     228  

INDEX TO FINANCIAL STATEMENTS

     F-1  

 

S-ii


Table of Contents

ABOUT THIS PROSPECTUS SUPPLEMENT AND PROSPECTUS

This prospectus supplement updates, amends and supplements the prospectus dated May 2, 2022 and the prospectus dated August 2, 2021, which each form a part of our registration statement on Form S-1 (Registration No. 333-257190), as previously supplemented by Prospectus Supplement No. 1, dated May 5, 2022 (collectively, the “prospectus”). Neither we, the selling stockholder nor the underwriters have authorized anyone to provide you with any information or to make any representations other than those contained in this prospectus supplement or the accompanying prospectus, or any subsequent prospectus supplement prepared by or on behalf of us or to which we have referred you. Neither we, the selling stockholder nor the underwriters take any responsibility for, or provides any assurance as to the reliability of, any other information that others may give you.

This prospectus supplement is not complete without the accompanying prospectus. This prospectus supplement should be read in conjunction with the prospectus, which is to be delivered with this prospectus supplement, and is qualified by reference thereto, except to the extent that the information in this prospectus supplement updates or supersedes the information contained in the prospectus. Please keep this prospectus supplement with your prospectus for future reference. The prospectus includes other information about our business, financial condition and risk factors you should consider before making any investment in our securities.

The information contained in this prospectus supplement and the accompanying prospectus is accurate only as of the date of this prospectus supplement or the date of the accompanying prospectus, as applicable, regardless of the time of delivery of this prospectus supplement and the accompanying prospectus or of any sale of our common stock. Our business, financial condition, results of operations and prospects may have changed since those dates. We are responsible for the information contained in this prospectus supplement, the accompanying prospectus and any related free writing prospectus we have authorized for use in connection with this offering. This prospectus supplement may be used only for the purpose for which it has been prepared.

The selling stockholder is not, and the underwriters are not, making an offer to sell our Class A Shares in any jurisdiction where the offer or sale is not permitted. You should not assume that the information appearing in this prospectus supplement, the accompanying prospectus, any free writing prospectus we have authorized for use in connection with this offering is accurate as of any date other than the date of the applicable document. Our business, financial condition, results of operations and prospects may have changed since that date. Neither this prospectus supplement nor the accompanying prospectus constitutes an offer, or an invitation on our behalf or on behalf of the underwriters, to subscribe for and purchase any of the securities, and may not be used for or in connection with an offer or solicitation by anyone, in any jurisdiction in which such an offer or solicitation is not authorized or to any person to whom it is unlawful to make such an offer or solicitation.

 

S-1


Table of Contents

CAUTIONARY STATEMENT REGARDING FORWARD-LOOKING STATEMENTS

This prospectus supplement contains forward-looking statements within the meaning of Section 27A of the Securities Act of 1933, as amended (the “Securities Act”), and Section 21E of the Securities Exchange Act of 1934, as amended (the “Exchange Act”), which reflect our current views with respect to, among other things, future events, operations and financial performance. You can identify these forward-looking statements by the use of forward-looking words such as “outlook,” “believes,” “expects,” “potential,” “continues,” “may,” “will,” “should,” “seeks,” “approximately,” “predicts,” “projects,” “intends,” “plans,” “estimates,” “anticipates” or the negative version of those words, other comparable words or other statements that do not relate to historical or factual matters. The forward-looking statements are based on our beliefs, assumptions and expectations of our future performance, taking into account all information currently available to us. Such forward-looking statements are subject to various risks, uncertainties (some of which are beyond our control) or other assumptions relating to our operations, financial results, financial condition, business prospects, growth strategy and liquidity that may cause actual results or performance to be materially different from those expressed or implied by these forward-looking statements. Some of these factors are described under the sections entitled “Risk Factors” and “ Blue Owl’s Management’s Discussion and Analysis of Financial Condition and Results of Operations” in the accompanying prospectus. These factors should not be construed as exhaustive and should be read in conjunction with the risk factors and other cautionary statements that are included in this prospectus supplement, the accompanying prospectus and our other periodic filings. If one or more of these or other risks or uncertainties materialize, or if our underlying assumptions prove to be incorrect, our actual results may vary materially from those indicated in these forward-looking statements. New risks and uncertainties arise over time, and it is not possible for us to predict those events or how they may affect us. Therefore, you should not place undue reliance on these forward-looking statements. Any forward-looking statement speaks only as of the date on which it is made. We do not undertake any obligation to publicly update or review any forward-looking statement, whether as a result of new information, future developments or otherwise, except as required by law.

 

S-2


Table of Contents

SUMMARY

This summary highlights selected information contained elsewhere in the accompanying prospectus and does not contain all of the information you should consider when making your investment decision. We urge you to read each of this prospectus supplement and the accompanying prospectus in its entirety, including the consolidated financial statements and accompanying notes, carefully to gain a fuller understanding of our business, as well as some of the other considerations that may be important to you, before making your investment decision. You should pay special attention to the “Risk Factors” sections of the accompanying prospectus to determine whether an investment in the Class A Shares is appropriate for you.

Our Company

Blue Owl is a global alternative asset manager with $102.0 billion in AUM as of March 31, 2022. Anchored by a strong permanent capital base, the firm deploys private capital across Direct Lending, GP Capital Solutions and Real Estate strategies on behalf of institutional and private wealth clients. Blue Owl’s flexible, consultative approach helps position the firm as a partner of choice for businesses seeking capital solutions to support their sustained growth. The firm’s management team is comprised of seasoned investment professionals with more than 25 years of experience building alternative investment businesses. Blue Owl employs over 400 people across ten offices globally.

Blue Owl was formed through the combination of Owl Rock and Dyal Capital in May 2021, at which time these businesses merged with and into Altimar Acquisition Corporation (“Altimar”), a blank check, special purpose acquisition company. The combination of Owl Rock and Dyal Capital creates a platform primed to continue servicing these markets. In December 2021, we acquired Oak Street, which expanded our firm’s offerings to include real estate-focused products. On April 1, 2022, we acquired Wellfleet Credit Partners LLC (“Wellfleet”) from affiliates of Littlejohn & Co., LLC, which expanded our existing platform of credit solutions.

Our breadth of offerings and permanent capital base enable us to offer a differentiated, holistic platform of capital solutions to middle market companies, large alternative asset managers and corporate real estate owners and tenants. We provide these solutions through our permanent capital vehicles, as well as long-dated private funds, that we believe provide our business with a high degree of earnings stability and predictability. Our permanent capital vehicles are products that do not have ordinary redemption provisions or a requirement to exit investments after a prescribed period of time to return invested capital to investors, except as required by applicable law or pursuant to redemption requests that can only be made after significant lock-up periods. For the quarter ended March 31, 2022, we had approximately $85.6 billion in permanent capital in our AUM, and approximately 95% of our management fees were earned from permanent capital vehicles.

Our global, high-caliber, investor base includes a diversified mix of institutional investors, including prominent public and private pension funds, endowments, foundations, family offices, private banks, high net worth individuals, asset managers and insurance companies, as well as retail clients, accessed through many well-known wealth management firms. We have continued to grow our investor base and presence in the growing private markets and alternative asset management sector by emphasizing our disciplined investment approach, client service, and portfolio performance.

While we currently offer Direct Lending, GP Capital Solutions and Real Estate products across three divisions (Owl Rock, Dyal Capital and Oak Street), our management takes a one-firm approach when making operating decisions and determining how to allocate resources. As a result, we currently operate as a single reportable segment. Management regularly reviews our revenues by product line and our expenses by type at the total firm level (e.g., compensation and benefits; general, administrative and other expenses), and therefore we have presented details of our operating results throughout this prospectus supplement and the accompanying prospectus consistent with how management reviews our results.

Our revenues are generated primarily from the investment advisory and administrative services agreements we have with our products. See Note 2 to our Financial Statements in the accompanying prospectus for a detailed description of how we earn our revenues and the significant impact that our FPAUM has on the amount of revenues we earn each period. Management’s Discussion and Analysis of Financial Condition and Results of Operations (“MD&A”) in the accompanying prospectus presents additional information on our revenues and operating results, as well as historical AUM and performance information for certain of our products; such information should be read in conjunction with this description of our business.

 

S-3


Table of Contents

Our Products

We have three major product lines: Direct Lending, GP Capital Solutions and Real Estate. We believe our products, while distinct, are complementary to each other and together enable us to provide a differentiated platform of varied capital solutions. All of our products employ a disciplined investment philosophy with a focus on long-term investment horizons and are managed by tenured leadership and investment professionals with significant experience in their respective strategies.

Our products are generally structured as BDCs, REITs and private investments funds that aggregate capital from investors. As the investment manager of our products, we invest that capital with the goal of generating attractive, risk-based returns for the investors in our products. In many of our products, we may use leverage to increase the size of the investments our products are able to make. As further explained in Note 2 to our Financial Statements in the accompanying prospectus, we generally earn management fees on the amount of FPAUM that we manage; therefore, the growth and success of our product offerings is paramount to our success as an alternative asset manager.

Our products create a robust foundation for our holistic platform. We believe the success and growth in our businesses since inception has been driven by a singular, dedicated focus on providing capital solutions and the differentiating competitive features of our platform.

 

Blue Owl

AUM: $102.0 billion

FPAUM: $65.6 billion

Direct Lending Products

AUM: $44.8 billion

FPAUM: $32.7 billion

  

GP Capital Solutions Products

AUM: $41.2 billion

FPAUM: $23.7 billion

  

Real Estate Products

AUM: $16.1 billion

FPAUM: $9.3 billion

Diversified Lending

Commenced 2016

AUM: $30.4 billion

FPAUM: $21.1 billion

  

GP Minority Equity

Commenced 2010

AUM: $39.6 billion

FPAUM: $22.8 billion

  

Net Lease

Commenced 2009

AUM: $16.1 billion

FPAUM: $9.3 billion

Technology Lending

Commenced 2018

AUM: $8.9 billion

FPAUM: $7.7 billion

  

GP Debt Financing

Commenced 2019

AUM: $1.3 billion

FPAUM: $0.7 billion

  

First Lien Lending

Commenced 2018

AUM: $3.5 billion

FPAUM: $2.5 billion

  

Professional Sports Minority Investments

Commenced 2021

AUM: $0.2 billion

FPAUM: $0.2 billion

  

Opportunistic Lending

Commenced 2020

AUM: $2.1 billion

FPAUM: $1.4 billion

     

Direct Lending

Our Direct Lending products offer private credit products to middle-market companies seeking capital solutions. We believe our breadth of offerings establishes us as the lending partner of choice for private-equity sponsored companies, as well as other predominately non-cyclical, recession-resistant businesses. Since the launch of our flagship institutional product, ORCC, we have continued to prudently expand our offerings, focusing on adjacent strategies that are both additive and complementary to our existing product base and have sourced investment opportunities with $56 billion in gross originations since inception. With this expansion, we now have the ability to lead deals in excess of $1 billion. Our Direct Lending products are offered through a mix of BDCs, long-dated private funds and other vehicles across the following investment strategies:

 

   

Diversified Lending: Our Diversified Lending strategy seeks to generate current income and, to a lesser extent, capital appreciation by targeting investment opportunities with favorable risk-adjusted returns across credit cycles with an emphasis on preserving capital primarily through originating and making loans to, and making debt and equity investments in, U.S. middle market companies. We provide a wide range of financing solutions with strong focus on the top of the capital structure and operate this strategy through diversification by borrower, sector, sponsor, and position size. Our Diversified Lending strategy is primarily offered to investors through our BDCs.

 

S-4


Table of Contents
   

Technology Lending: Our Technology Lending strategy seeks to maximize total return by generating current income from our debt investments and other income producing securities, and capital appreciation from our equity and equity-linked investments primarily through originating and making loans to, and making debt and equity investments in, technology related companies based primarily in the United States. We originate and invest in senior secured or unsecured loans, subordinated loans or mezzanine loans, and equity and equity-related securities including common equity, warrants, preferred stock and similar forms of senior equity, which may be convertible into a portfolio company’s common equity. Our Technology Lending strategy invests in a broad range of established and high growth technology companies that are capitalizing on the large and growing demand for technology products and services. This strategy focuses on companies that operate in technology-related industries or sectors which include, but are not limited to, information technology, application or infrastructure software, financial services, data and analytics, security, cloud computing, communications, life sciences, healthcare, media, consumer electronics, semi-conductor, internet commerce and advertising, environmental, aerospace and defense industries and sectors. Our Technology Lending strategy is primarily offered to investors through our technology-focused BDCs.

 

   

First Lien Lending: Our First Lien Lending strategy seeks to realize current income with an emphasis on preservation of capital primarily through originating primary transactions in and, to a lesser extent, secondary transactions of first lien senior secured loans in or related to private-equity sponsored, middle market businesses based primarily in the United States. Our First Lien strategy is offered to investors through our long-dated private funds and managed accounts.

 

   

Opportunistic Lending: Our Opportunistic Lending strategy seeks to generate attractive risk-adjusted returns by taking advantage of credit opportunities in U.S. middle market companies with liquidity needs and market leaders seeking to improve their balance sheets. We focus on high-quality companies that could be experiencing disruption, dislocation, distress or transformational change. We aim to be the partner of choice for companies by being well-equipped to provide a variety of financing solutions to meet a broad range of situations, including the following: (i) rescue financing, (ii) new issuance and recapitalizations, (iii) wedge capital, (iv) debtor-in-possession loans, (v) financing for additional liquidity and covenant relief and (vi) broken syndications. Our Opportunistic Lending strategy is offered to investors through our long-dated private funds and managed accounts.

GP Capital Solutions

Our GP Capital Solutions products position us as a leading capital solutions provider to large private capital managers. We primarily focus on acquiring equity stakes in, or providing debt financing to large, multi-product private equity and private credit firms, which we may refer to as “GPs.” Our GP Capital Solutions division also houses our Business Services Platform, which provides strategic support to our Partner Managers. Our GP As of December 31, 2021 our Fund III and IV managers have an average AUM of $43 billion. Capital Solutions products are offered primarily through permanent capital vehicles across the following investment strategies:

 

   

GP Minority Equity Investments: We build diversified portfolios of minority equity investments in institutionalized alternative asset management firms across multiple strategies, geographies, and asset classes. Our investment objective is to generate compelling cash yield by collecting a set percentage of contractually fixed management fees, a set percentage of carried interest and return on balance sheet investments made by underlying managers. We primarily focus on acquiring minority positions in large, multi-product alternative asset managers who continue to gain a disproportionate proportion of the assets flowing into private investment strategies and exhibit high levels of stability. Our inaugural funds followed a hedge fund manager-focused investment program that has since evolved into a private capital manager-focused investment program in our more recent funds. Our GP Minority Equity Investments strategy is offered to investors through our closed-end, permanent capital funds. A fundamental component of the fundraising efforts for our investment programs is the ability to identify and execute co-investment opportunities for our investors. We may offer, from time-to-time and in our sole discretion, co-investment opportunities in certain fund investments, generally with no management or incentive-based fee.

 

   

GP Debt Financing: The GP Debt Financing strategy focuses on originating and making collateralized, long-term debt investments, preferred equity investments and structured investments in private capital managers. We originate and invest in secured term loans that are collateralized by substantially all of the assets of a manager and subject to repayment on an accelerated basis pursuant to cash flow sweeps of set percentages of management fees, GP realization, carried interest and other fee streams of the management company in the event that certain minimum coverage ratios are not maintained. Our investment objective is to generate current income by targeting investment opportunities with attractive risk-adjusted returns. We expect that the loans will be made to allow borrowers to support business growth, fund GP commitments, and launch new strategies. The GP Debt Financing strategy allows us to offer a comprehensive suite of solutions to private capital managers.

 

S-5


Table of Contents
   

Professional Sports Minority Investments: Our Professional Sports Minority Investments strategy focuses on building diversified portfolios of minority equity investments in professional sport teams. Our first fund in this strategy is NBA-focused.

Real Estate

Our real estate products primarily focus on structuring sale-leaseback transactions, which includes triple net leases.

 

   

Net Lease: Our Net Lease real estate strategy is focused on acquiring properties net-leased, long-term to investment grade and creditworthy tenants. Oak Street’s Net Lease real estate strategies focus on acquiring single tenant properties, across industrial, essential retail and mission critical office sectors. By combining our proprietary origination platform, enhanced lease structures and a disciplined investment criteria, we seek to provide investors with predictable current income, and potential for appreciation, while focusing on limiting downside risk. Since inception, we have produced 147 months of consecutive distributions paid to investors. This has resulted in a 26% closed-end net IRR across fully realized funds, and 28% open-end TWR since inception.

Our History

Blue Owl’s history is predicated on the key milestones of both Owl Rock and Dyal Capital. Owl Rock was founded in 2016 by Doug Ostrover, Marc Lipschultz and Craig Packer to address the evolving need for direct lending solutions by middle-market companies. Dyal Capital was founded in 2010 by Michael Rees to fill the need for flexible capital solutions for private capital managers. In December 2021, we acquired the Oak Street business, which allowed us to further diversify the products we offer our investors. Since its founding in 2009 by Marc Zahr, Oak Street has established itself as a leader in private equity real estate, offering flexible and unique capital solutions to a variety of corporations and other organizations. On April 1, 2022, we acquired Wellfleet from affiliates of Littlejohn & Co., LLC, which expanded our existing platform of credit solutions.

The combination of these businesses creates a platform primed to continue servicing these markets. Blue Owl’s robust and diversified platform offerings will continue to serve as a response to the following sector dynamics:

 

   

shifting allocations by retail institutional investors.

 

   

rotation onto alternatives given the search for yield and reliability of returns.

 

   

rising need for private debt driven by sponsor demand.

 

   

evolving landscape of the private debt market.

 

   

de-leveraging of the global banking system.

 

   

increasing need for flexible capital solutions by private capital managers.

Across our businesses, our presence in the market combined with our constant dialogue with financial sponsors, companies and our investors, has allowed us to identify attractive opportunities in adjacent subsectors over time.

Since inception, Owl Rock, Dyal Capital and Oak Street have launched multiple new strategies and products, exclusively in areas where we believed we could leverage our competitive advantage and expertise, and where we believe we had identified critical mass of lending, capital and real estate solutions opportunities as well as heightened investor interest. We have focused on executing on key adjacencies that are natural extensions of existing core strategies in order to capitalize on the growing dislocations in the market and rising investor demand.

Our Competitive Strengths

 

   

High proportion of permanent capital. We have a high-quality capital base heavily weighted toward permanent capital. For the quarter ended March 31, 2022, approximately 95% of our management fees were earned on AUM that we refer to as permanent capital. Our BDCs, by nature, we had approximately $85.6 billion in permanent capital in our AUM, and are closed-end, permanent (or potentially permanent) funds with no mandatory redemption and potentially unlimited duration once listed. Substantially all of the AUM in our GP Capital Solutions and Real Estate products are also structured as permanent capital vehicles. The high proportion of permanent capital in our AUM provides a stable base and allows for our AUM to grow more predictably without having reductions in our asset levels due to ordinary redemptions. Our permanent capital base also lends stability and flexibility to our portfolio companies and Partner Managers, providing us the opportunity to grow alongside these companies and positioning us to be a preferred source of capital and the incumbent lender for follow-ons and other capital solutions to high-performing companies. As such, we are able to be a compelling partner for these firms as they seek capital to support their long-term vision and business development goals. The stability of our AUM base enables us to focus on generating attractive returns by investing in assets with a long-term focus across different periods in the market cycle.

 

S-6


Table of Contents
   

Significant embedded growth in current AUM with built-in mechanisms for fee revenue increases. While we expect to continue our successful fundraising track record to supplement our existing capital base, our current AUM, predominately permanent capital in nature, already provides for significant embedded growth. Of our $102.0 billion AUM base, $65.6 billion represents our current FPAUM. As of March 31, 2022, we have approximately $7.7 billion in AUM not yet paying fees, providing approximately $105 million of annualized management fees once deployed. In addition, to the extent any of our BDCs become publicly listed, under the advisory agreements the advisory fees from the applicable BDC could potentially increase, subject to any fee waivers or deferral arrangements agreed to by us and the applicable BDC.

 

   

Stable earnings model with attractive margin profile. The majority of our revenues is generated from our stable management fees. Our predictable revenue base translates to a stable earnings model through a disciplined, efficient cost structure, producing strong profit margins and mitigating the risk of volatility in the profit margins. This allows our business model to maintain a disciplined cost structure and stable operating margins.

 

   

Extensive, long-term relationships with a robust and vast network of alternative asset managers. We have extensive alternative asset manager relationships, which allow us to quickly and efficiently source potential investment opportunities for our products. We believe our deep relationships position us to receive “early looks” and “last looks” from alternative asset managers, which in turn, allow us to be highly selective in deciding which investments to pursue. We believe the depth and breadth of our relationships are predicated on several, differentiating features of our platform and that alternative asset managers value our team’s experience and deep focus both within products and across a broad spectrum of capital solutions. Our expansive set of product offerings allows us to provide flexible and creative solutions, and in tandem with our sizeable permanent capital base, enables us to provide access to scaled, sizeable commitments. Partner Managers in our GP Capital Solutions products also value our Business Services Platform, which provides strategic value-added services to our Partner Managers in five key areas: client development and marketing support, business strategy, product development, talent management, and operational advice. We expect our differentiated approach and broad spectrum of capital solution products will continue to strengthen our relationships, and we intend to further expand our network to fortify our position as a preferred partner for alternative asset managers and their portfolio companies.

 

   

Increasing benefits of scale. We believe our robust, scaled platform presents us with a competitive advantage which enables us to provide attractive solutions as a trusted partner and therefore continue to capture market share. Many institutional investors are concentrating their relationships in an effort to partner with dependable, scaled firms with proven track records that they have a high level of comfort with. Our scaled platform enables us to remain a partner of choice not only for borrowers, GPs and tenants, but also for investors. We believe we will not only maintain, but continue to expand our share of the market as a result of the high level of confidence investors have in our scaled capital solutions platform. Our ability to provide diversification and niche access points will continue to attract investor interest as they seek diversification and continue to value lower-correlation portfolio allocations.

Within Direct Lending, there is significant competition for loans below $50 million, but there are much fewer lenders capable of providing solutions over $100 million. Our differentiated approach and scaled direct lending platform allow us to capitalize on opportunities across the sizing spectrum—from loans below $50 million to loans over $1.0 billion. Our platform’s scale has demonstrated the ability to originate larger deals, while also providing diversification in our portfolios. We believe our scale enables us to broaden our deal funnel and provides us access to more investment opportunities than many other direct lenders. We have significant available capital that allows us to provide scaled financing solutions, commit to full capital structures and support capital needs of borrowers. We believe being a total solutions provider also grants us a broader view of market opportunities, which allows us to continue operating as a market leader.

Within GP Capital Solutions, we have also established ourselves as a market leader, with a long track record, greatest amount of aggregate capital raised and largest number of publicly-announced deals. The target size of our current fund being raised, Fund V, is materially larger than the approximately $5 billion fund sizes of our main competitors. Our large base of stable capital not only enables participation in investments across the sizing spectrum, but also creates a competitive advantage by positioning us as a highly qualified buyer for minority stakes in large, established GPs. We believe that we also gain access to proprietary deal flow as a result of the market’s confidence in our ability to execute on large investments expeditiously. We believe our strong reputation in the market combined with our scale will continue to provide us with unique access to the most attractive sectors of the alternative asset management universe.

Within Real Estate, we have a targeted origination strategy that benefits from Oak Street’s strong network and allows us to be competitive with other net lease peers. Oak Street proactively builds and maintains strong relationships with large investment grade-rated and creditworthy companies whose businesses offer essential goods or services and which we believe are generally resistant to e-commerce and economic downside risks, and structures mutually beneficial transactions with long lease durations, and in many cases,

 

S-7


Table of Contents

favorable pricing. We intend to leverage Oak Street’s corporate partnerships to both source unique investment opportunities unavailable to other market participants and negotiate attractive lease terms. We believe our strong origination capabilities, conservative underwriting criteria and strong existing tenant relationships will allow our Real Estate products to purchase properties in the future at attractive terms and pricing, providing significant long-term opportunities for growth and scale.

 

   

Diverse, global and growing high-quality investor base. Our global investor base is composed of long-standing institutional relationships, as well as a quickly growing retail investor base. Our institutional clients include large domestic and international public and private pension funds, endowments, foundations, family offices, sovereign wealth funds, asset managers and insurance companies. Our retail clients include prominent wealth management firms, private banks, and high-net worth investors. As we continue to grow, we expect to retain our existing clients through our breadth of offerings. As of May 2, 2022, approximately 5% of our institutional investors are invested in more than one product, with many increasing their commitment to their initial strategy and additionally committing additional capital across our other strategies. We believe our diligent management of investors’ capital, combined with our strong performance and increasingly diversified product offerings has helped retain and attract investors which has furthered our growth in FPAUM and facilitated further expansion of our strategies. We also believe the global nature of our investor base enables significant cross-selling opportunities between our products and strategies. We are committed to providing our clients with a superior level of service. We believe our client-focused nature, rooted in our culture of transparency will help us continue to retain and attract high quality investors to our platform.

 

   

Industry-leading management team with proven track record. We are led by a team of seasoned executives with significant and diverse experience at the world’s leading financial institutions. Our best-in-class management team has considerable expertise across their respective product strategies, with a long track record of successful investing experience across multiple businesses and credit cycles. Members of our senior management have an average of over 25 years of experience and a strong track record in building successful businesses from the ground up and generating superior returns across market cycles. Additionally, our senior management team has experienced no turnover since the inception of our predecessor businesses which we believe has enabled us to build meaningful long-term relationships and partnerships with alternative asset managers as well as with our investors.

 

   

Alignment of interests with stakeholders. We consider the alignment of interests of our executive management team and other professionals with those of the investors in our products to be core to our business. AUM (inclusive of accrued carried interest) related to our executives and other employees totaled approximately $2.2 billion, which aligns their interests with our clients’ interests by motivating the continued high-performance and retention of our dedicated team of professionals.

Our Growth Strategy

We aim to continue applying our core principles and values that have guided us since inception in order to expand our business through the following strategies:

 

   

Organically grow our core business. We expect to continue to grow AUM in our existing strategies, and intend to launch additional, successor permanent capital vehicles and similar long-dated products in the future. We will benefit from significant embedded growth in our current AUM that is not yet paying fees that can be realized as we continue to deploy and lever our existing capital base and as fee holidays in certain funds expire. We believe these key attributes, in conjunction with our ability to raise successor products in existing strategies, will continue to play a key role in our growth profile. We also expect to enhance our AUM growth by expanding our current investor relationships and also continuing to attract new investors.

 

   

Expand our product offering. We plan to grow our platform by expanding our product offerings. We intend to take a diligent and deliberate approach to expansion, by adding products that are complementary, adjacent or additive to our current strategies. To date, our measured approach to growth through the addition of adjacent strategies has allowed us to continue delivering high performance to our dedicated investor base. We expect that as we continue to grow our existing strategies, there will be additional adjacencies that provide natural expansion opportunities. We believe through the disciplined expansion of our platform, we can continue to develop our breadth of offerings and further our position as a leading solutions provider. As we grow, we expect to attract new investors as well as leverage our existing investor base, as we have done with previous product launches.

 

   

Leverage complementary global distribution networks. We are well positioned to continue to penetrate the growing global market. The success of our Direct Lending and Real Estate products to date has been primarily focused within the United States, while our GP Capital Solutions products have a more global investor base. We intend to continue fundraising both domestically and internationally. The favorable industry tailwinds are global in nature and we believe that there is additional market opportunity across the global landscape. As of March 31, 2022, 77% of capital raised was done so in the United States and Canada. We believe our strong network and track record of global fundraising has

 

S-8


Table of Contents
 

primed us to further extend our fundraising efforts across products and into additional international markets, as institutional investors across the globe are facing the same pressures and seeking the same positive attributes of the sector that have attracted domestic investors thus far. We also believe we have a significant opportunity to leverage Dyal Capital’s global fundraising capabilities and investor relationships to cross-sell our Direct Lending and Real Estate products, as well as utilize Owl Rock’s existing domestic retail channel to cross-sell our GP Capital Solutions products while increasing our global capabilities. The global market represents a large, and relatively untapped opportunity for many of our products that we believe will facilitate our pursuit of international expansion in the coming years, and position us to enter into less-developed markets where we can be a significant first-mover and play a key role in defining the markets.

 

   

Enhance our distribution channels. As investors continue to increase their alternatives allocation in the search for yield, we believe we have the opportunity to continue diversifying our client base by attracting new investors across different channels. We intend to leverage our strong growth within and across our strategies as a means to add new investors to our growing family of funds. We have already begun executing on this strategy, with a notable influx of wealth management platforms and public and private pension fund investors in recent years. These additions helped further diversify our investor base which also includes, but is not limited to, insurance, family offices, endowments and foundations. In addition, we have continued to grow our relationships in the consultant community. We intend to be the premier direct lending and GP minority investing platform for investors across the institutional and retail distribution channels.

 

   

Deepen and expand strong strategic relationships with key institutional investors. We have established invaluable relationships with strategic partners, consultants and large institutional investors who provide us with key market insights, operational advice and facilitate relationship introductions. We pride ourselves on continuing to foster these relationships as they are fundamental to our business and reflect the strong alignment of interests that are highly valued by our partners. As of May 2, 2022, 1% institutional investors have committed at least $1 billion across our strategies, 2% have committed at least $500 million, 4% have committed at least $250 million and 10% have committed at least $100 million. Our strategic partnerships allow us to craft customized solutions tailored to the objectives of our clients, while reflecting the breadth of our capabilities across our strategies. We also have important relationships with sponsors, wealth management firms, banks, corporate advisory firms, industry consultants and other market participants that we believe are of significant value. As we continue to grow, both organically and through product and geographic expansion, we will continue to pursue the addition of incremental key strategic partners.

 

   

Opportunistically pursue accretive acquisitions. In addition to our various avenues of organic growth, we intend to diligently evaluate acquisition opportunities that we believe would be value-enhancing to our current platform. These could include acquisitions that would expand the breadth of our product offerings, further develop our investor base, or facilitate our plans for global expansion. We believe that as the market continues to evolve, there will be numerous opportunities for us to consider, of which we intend to only pursue the most accretive acquisitions.

Competition

The investment management industry is intensely competitive, and we expect it to remain so. We compete globally and on a regional, industry and asset basis. We face competition both in the pursuit of investors for our products and investment opportunities. Generally, our competition varies across product lines, geographies and financial markets. We compete for investors based on a variety of factors, including investment performance, investor perception of investment managers’ drive, focus and alignment of interest, quality of service provided to and duration of relationship with investors, breath of our product offering, business reputation and the level of fees and expenses charged for services. We compete for investment opportunities at our funds based on a variety of factors, including breadth of market coverage and relationships, access to capital, transaction execution skills, the range of products and services offered, innovation and price, and we expect that competition will continue to increase.

Competition is also intense for the attraction and retention of qualified employees. Our ability to continue to compete effectively in our businesses will depend upon our ability to attract new employees and retain and motivate our existing employees. See “Risk Factors—Risks Related to Our Business and OperationsOur future growth depends on our ability to attract, retain and develop human capital in a highly competitive talent market” in the accompanying prospectus.

Direct Lending

Our competition as an asset manager and financing source to middle market companies consists primarily of other asset managers who focus principally on credit funds, including BDCs, and other credit products. We also compete with public and private funds, BDCs, commercial and investment banks, commercial finance companies and, to the extent they provide an alternative form of financing, private equity and hedge funds. Many of our competitors are substantially larger and may have more financial, technical, and marketing resources than we do. Many of these competitors have similar investment objectives to us, which may create additional

 

S-9


Table of Contents

competition for investment opportunities. Some of these competitors may also have a lower cost of capital and access to funding sources that are not available to us, which may create competitive disadvantages for us with respect to investment opportunities. In addition, some of our competitors may have higher risk tolerances or different risk assessments, which could allow them to consider a wider variety of investments and establish more relationships than us. Further, many of our competitors are not subject to the regulatory restrictions that the Investment Company Act imposes on us as a business development company, or to the distribution and other requirements we must satisfy to qualify for RIC tax treatment. Lastly, institutional and individual investors are allocating increasing amounts of capital to alternative investment strategies. Several large institutional investors have announced a desire to consolidate their investments in a more limited number of managers. We expect that this will cause competition in our industry to intensify and could lead to a reduction in the size and duration of pricing inefficiencies that many of our products seek to exploit. See “Risk Factors—Risks Relating to Our Businesses and Operations—The investment management business is intensely competitive” in the accompanying prospectus.

GP Capital Solutions

Our GP Capital Solutions products currently have limited direct competition from organizations dedicated to acquiring stakes in large institutionalized private capital managers. More recently, a limited number of asset managers have begun acquired minority stakes in certain private capital managers. Such institutions may compete with us for similar investments in the future. We believe, however, that this limited number of competitors is likely to persist, as conflicts of interest and regulatory restrictions make purchasing minority stakes in private capital managers challenging for financial institutions and private equity firms.

With respect to our GP Debt Financing strategy, many banks provide revolving lines of credit to private equity managers, but these credit lines are typically short duration, amortize and require blanket personal guarantees. A small number of firms, provide structured or preferred equity to private capital managers, but these investments are also structurally very different from our products’ long-term loans. We believe that this limited amount of competition is likely to persist, as conflicts of interest, regulatory restrictions, capital constraints and other considerations make lending to private capital managers challenging for financial institutions, insurance companies and other private market firms.

Our current GP Capital Solutions strategies compete with among others, a number of private equity funds, specialized funds, hedge funds, corporate buyers, traditional asset managers, real estate companies, commercial banks, investment banks, other investment managers and other financial institutions, including the owners of certain of our stockholders, as well as domestic and international pension funds and sovereign wealth funds, and we expect that competition will continue to increase. See “Risk Factors—Risks Related to Our Business and Operations—The investment management business is intensely competitive” in the accompanying prospectus. We compete globally and on a regional, industry and asset basis.

Real Estate

Oak Street has remained the only net let lease private equity manager dedicated exclusively to transacting with investment grade rated and other creditworthy counterparties. The more stable and predictable nature of the net lease sector has brought additional competition into the space in recent years. Historically, such competition has primarily come from net lease REIT’s (publicly traded and non-traded), other private equity real estate funds, and high net worth buyers.

Competitors in the publicly traded net lease sector generally exhibit less stringent criteria than us with respect to pricing and lease durations, and their portfolios are comprised substantially with non-investment grade credits, shorter average lease terms, and meaningful near-term lease rollover. Additionally, many net lease peers focus on acquiring retail properties with an average deal size of less $10 million, whereas our Real Estate products’ transactions are typically $100 million and greater in size.

Competition from other private equity funds has grown, as many have either shifted their current real estate focus to building net lease teams or acquired existing net lease strategies. Despite this increased activity, competition with our Real Estate products on the deal level has remained relatively low, as those strategies concentrate their efforts in the non-investment grade space, prefer to develop properties themselves, and to deploy capital in sectors that are outside of our traditional focus of: industrial assets, mission critical office properties and essential retail. High net worth buyers have been formidable competitors and active acquirers of retail assets under $8 million; they tend to be less price sensitive and there are usually wide pools of potential buyers for these assets. As the monetization of real estate through sale-leasebacks continues to gain traction as a capital allocation tool for companies, we expect the net lease sector to grow even larger, and that will continue to attract more competition into the space.

Human Capital

As of March 31, 2022, we had approximately 400 full-time employees, including over 100 investment professionals across ten offices globally.

 

S-10


Table of Contents

As an alternative asset manager, our people are the key to the success of our business. We rely significantly on our talented team, leveraging a wide variety of investment, management, business and other skills and expertise, to create value for stockholders and investors in our products. We aim to build a team that is driven and embraces an inclusive culture where our team members are engaged and work collaboratively across the organization.

Compensation and Benefits

We design our compensation programs to motivate and retain employees and align their interests with those of our stockholders. In particular, annual bonuses for our executives and other senior employees involves a combination of cash and deferred equity awards in the form of Incentive Units and RSUs (as defined in Note 1 to the Financial Statements in the accompanying prospectus). The proportion of compensation that is deferred and at risk of forfeiture generally increases as an employee’s level of compensation rises. Employees at higher total compensation levels are generally targeted to receive a greater percentage of their total compensation payable in Incentive Units and RSUs. To further align their interests with those of investors in our products, our employees have the opportunity to make investments in or alongside our products. We also provide our employees robust health and other wellness offerings, as well as a variety of quality of life benefits, including time-off and family planning resources. We believe our approach to compensation and benefits are consistent with companies in the alternative asset management industry and enables us to attract and retain best-in-class talent in our industry. Our senior management periodically reviews the effectiveness and competitiveness of our compensation program.

Diversity, Equity and Inclusion

Blue Owl is committed to fostering, cultivating, and preserving a culture of diversity, equity and inclusion. We prize diversity in our team and seek to create an inclusive, merit-based environment that is supportive of people from all backgrounds.

 

   

Embracing our differences. We embrace and encourage our differences that make us unique. We believe that a team comprised of individuals with diverse backgrounds, experiences, perspectives and insights is critical to the long-term success of our firm.

 

   

Strategic priorities. Continuing to develop as a more diverse, equitable and inclusive firm is a strategic priority for Blue Owl that we believe will further enhance our work environment and overall business. Our commitment to diversity and inclusion is relevant to all areas of the firm’s business.

 

   

Corporate practices. We focus on diversity, equity and inclusion in our corporate practices and policies, including: recruitment and hiring; compensation and benefits; professional development and training; promotions; transfers; and social and recreational programs. We also believe diversity, equity, and inclusion is an important component of any environmental, social, and governance program, and are committed to actively engaging with our investment teams on integrating our corporate philosophy into our investment culture.

 

   

Leadership. While our ongoing efforts are championed at the Blue Owl founder-level and executed upon by senior leaders across all business areas of the firm, we strongly believe that these efforts should be employee led. Our aim is to have diversity, equity and inclusion be part of the very fiber of our entire employee population.

 

MUTUAL RESPECT   EXCELLENCE  

CONSTRUCTIVE

DIALOGUE

   ONE TEAM
BLUE OWL’S CORE VALUES

Organizational Structure

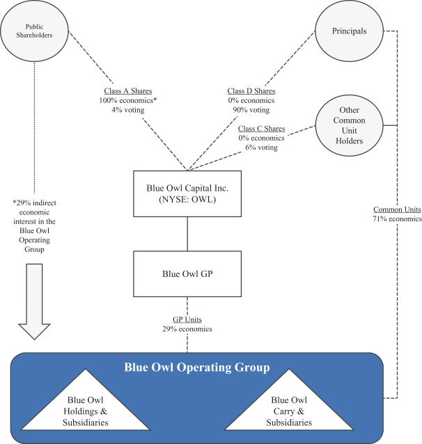
Blue Owl is a publicly traded holding company, and its primary assets are ownership interests in the Blue Owl Operating Partnerships, which are held indirectly through Blue Owl GP. We conduct our business through the Blue Owl Operating Group. See Note 1 to our Financial Statements in the accompanying prospectus for a description of the various share and unit classes outstanding at the Blue Owl and Blue Owl Operating Partnership levels.

 

S-11


Table of Contents

The diagram below depicts a simplified version of our organizational structure as of May 4, 2022. Ownership percentages are based on shares and units that are fully participating in dividends and distributions as of May 4, 2022.

 

LOGO

Economic and voting percentages above do not include the potential dilutive impact of the exercise of warrants to purchase Class A Shares, as well as RSUs, unvested Incentive Units and Oak Street Earnout Units, as these interests do not participate in dividends and distributions (other than to the extent of certain tax distributions on unvested Incentive Units). See Note 1 to our consolidated and combined financial statements in the accompanying prospectus for additional information on these interests.

 

S-12


Table of Contents

Corporation Information

Blue Owl Capital Inc. is a Delaware corporation. Our principal executive offices are located at 399 Park Avenue, 38th Floor, New York, NY 10022 and our telephone number at that address is (212) 419-3000. Our website is located at www.blueowl.com. Our website and the information contained on, or accessed through, our website are not part of this prospectus supplement, and you should rely only on the information contained in this prospectus supplement and the accompanying prospectus when making a decision as to whether to invest in our Class A Shares.

 

S-13


Table of Contents

The Offering

 

Class A Shares offered by the selling stockholder    10,698,180 shares.
Option to purchase additional Class A Shares    The underwriters have an option to purchase up to an additional 1,604,727 Class A Shares from the selling stockholder at the public offering price, less underwriting discounts and commissions. The underwriters can exercise this option at any time within 30 days from the date of this prospectus supplement.
Class A Shares outstanding after completion of this offering    418,462,236 shares.
Use of proceeds    The selling stockholder will receive all of the net proceeds from any sales of its shares. We will not receive any proceeds from the sale of our Class A Shares by the selling stockholder. We will bear a portion of the expenses of the offering of our Class A Shares by the selling stockholder, except that the selling stockholder will pay any applicable underwriting fees, discounts or commissions and certain transfer taxes on the sale of our Class A Shares by the selling stockholder. See “Use of Proceeds” in this prospectus supplement.
Dividends    Our stockholders are entitled to receive dividends on common stock only if, when and as declared by our board of directors from funds legally available therefor under Delaware corporate law. On February 17, 2022, we declared a dividend of $0.10 per Class A Share, which was paid on March 7, 2022 to stockholders of record at the close of business on February 28, 2022, and on May 5, 2022, we declared a dividend of $0.10 per Class A Share, which was paid on May 27, 2022 to stockholders of record at the close of business on May 20, 2022. However, any future determination to declare cash distributions or dividends will be made at the discretion of our board of directors, subject to applicable laws and provisions of our debt instruments and organizational documents, after taking into account our financial condition, results of operations, capital requirements, general business conditions and other factors that our board of directors may deem relevant. See “Dividend Policy” in the accompanying prospectus.
NYSE ticker    “OWL”
Risk Factors    For a discussion of risks relating to the Company, our business and an investment in our common stock, see “Risk Factors” in the accompanying prospectus and all other information set forth in this prospectus supplement and the accompanying prospectus before investing in our Class A Shares.

Unless otherwise indicated, all information in this prospectus supplement relating to the number of shares of common stock to be outstanding immediately after this offering excludes approximately 48,177,821 shares reserved for future issuance under our 2021 Omnibus Incentive Plan or issuable pursuant to currently outstanding equity awards as of March 31, 2022.

 

S-14


Table of Contents

UNAUDITED PRO FORMA CONDENSED COMBINED FINANCIAL INFORMATION

Introduction

The following unaudited pro forma condensed combined statement of operations for the year ended December 31, 2021 gives pro forma effect to the Business Combination as if it was completed on January 1, 2021. The unaudited pro forma condensed combined financial information does not include an unaudited pro forma condensed combined statement of financial condition as of March 31, 2022 as the Business Combination was consummated on May 19, 2021 and is reflected in the Company’s historical audited consolidated and combined statements of financial condition as of March 31, 2022. A pro forma condensed combined statement of operations for the three months ended March 31, 2022, has not been presented as the Company’s quarterly report on Form 10-Q for the three months ended March 31, 2021, reflect the Business Combination and related transactions identified below for the entire period. The unaudited pro forma condensed combined statement of operations does not purport to represent, and is not necessarily indicative of, what the actual operating results of the combined company would have been had the Business Combination taken place on January 1, 2021, nor is it indicative of the future consolidated and combined results of operations of the Company. The unaudited pro forma condensed combined statement of operations has been prepared in accordance with Article 11 of Regulation S-X and is for informational purposes only. It is subject to several uncertainties and assumptions as described in the accompanying notes. The condensed combined statement of operations presents the pro forma effects of the following transactions:

 

   

The reverse recapitalization of Owl Rock;

 

   

The acquisition of Dyal Capital; and

 

   

The issuance of Altimar common stock in the PIPE Investment

Altimar was formed on August 20, 2020. As a special purpose acquisition company (“SPAC”), the Company’s purpose entails efforts to acquire one or more businesses through a merger, capital stock exchange, asset acquisition, stock purchase, recapitalization, reorganization or other similar business combination with one or more businesses or entities. Effective December 23, 2020, Altimar, Owl Rock Group, Owl Rock Feeder, Owl Rock Capital Partners and Neuberger (the “Companies”), entered into an agreement pursuant to which Altimar used cash and issued shares in exchange for the equity and/or assets of Owl Rock and Dyal Capital upon the Closing of the Business Combination. Upon consummation of the Business Combination on May 19, 2021, the successor entity was renamed Blue Owl Capital Inc.

The following describes the two operating businesses:

 

   

Owl Rock is a leading alternative asset management firm focused on providing direct lending solutions to U.S. middle market companies. Owl Rock’s breadth of lending product offerings enables us to offer a holistic platform to the middle market, which establishes Owl Rock as a partner of choice for private-equity sponsored companies as well as other businesses primarily in non-cyclical, recession-resistant businesses. Owl Rock provides these loans primarily by utilizing permanent capital vehicles funded by our high-quality, largely institutional investor base. By utilizing these permanent capital vehicles and long-duration capital funds, Owl Rock believes its business provides a high degree of earnings stability and predictability. Owl Rock investors include a diversified mix of institutional investors, including prominent domestic public and private pension funds, endowments, foundations, institutional-quality family offices, asset managers and insurance companies, as well as high net worth and retail clients, distributed through many well-known wealth management firms.

 

   

Dyal Capital is a leading capital solutions provider to large, multi-product private markets managers. Dyal Capital acquires minority equity stakes in, or provides debt financing to, established alternative asset managers worldwide (the “GP Capital Solutions”). Dyal Capital is expanding its existing GP Capital Solutions strategies to provide capital to its managers’ seasoned portfolio companies through co-investments or structured equity. Dyal Capital is also in the process of leveraging its significant experience in serving as a minority partner to alternative asset management firms by launching a strategy that will seek to acquire minority equity stakes in National Basketball Association (“NBA”) teams. All of its existing or emerging strategies make or will make, as the case may be, investments through long-term capital or permanent capital vehicles with a set of geographically diverse and high-quality investors.

 

S-15


Table of Contents

In the Business Combination, Owl Rock has been determined to be the accounting acquirer. Owl Rock is deemed to be the accounting acquirer because the same party which controlled Owl Rock prior to the Business Combination (Owl Rock Capital Partners) obtained a controlling financial interest in Altimar at the Closing.

The merger between Owl Rock and Altimar has been accounted for as a reverse asset acquisition, which is accounted for similar to a reverse recapitalization, with no goodwill or intangible assets recorded, in accordance with U.S. GAAP. Under this method of accounting, Altimar has been treated as the “acquired” company for financial reporting purposes. Accordingly, for accounting purposes, the reverse asset acquisition has been treated as the equivalent of Owl Rock issuing stock for the net assets of Altimar, accompanied by a recapitalization.

The acquisition of Dyal Capital has been treated as a business combination for which Owl Rock is the accounting acquirer under Accounting Standards Codification (“ASC”) Topic 805, Business Combinations (“ASC 805”) because Dyal Capital meets the definition of a business and Owl Rock Capital Partners indirectly obtains control of Dyal Capital via its acquisition of Altimar and Blue Owl’s consolidation of Blue Owl Holdings (including its wholly owned subsidiaries representing the Dyal Capital business) under ASC 810. As a result, the acquisition of Dyal Capital has been accounted for using the acquisition method whereby Blue Owl will record the fair value of assets and liabilities acquired from Dyal Capital.

The Company determined Owl Rock to be the predecessor entity to the Business Combination based on a number of considerations, including i) Owl Rock former management making up the majority of the management team of Blue Owl, ii) Owl Rock former management nominating or representing the majority of Blue Owl’s board of directors and iii) Owl Rock representing the majority of the continuing operations of Blue Owl. Therefore, operations presented prior to the Business Combination will be those of Owl Rock.

The unaudited pro forma condensed combined financial information should be read in conjunction with the following information contained in this prospectus:

 

   

the accompanying notes to the unaudited pro forma condensed combined financial statements;

 

   

the historical unaudited financial statements of Altimar Acquisition Corporation, as of, and for the three months ended March 31, 2021;

 

   

the historical financial statements of Blue Owl Capital Inc., as of, and for the fiscal year ended December 31, 2021 and three months ended March 31, 2022;

 

   

the historical unaudited financial statements of Dyal Capital, as of, and for the three months ended, March 31, 2021;

 

   

the sections entitled “Blue Owl’s Management’s Discussion and Analysis of Financial Condition and Results of Operations”; and

 

   

“Dyal’s Management’s Discussion and Analysis of Financial Condition and Results of Operations”.

 

S-16


Table of Contents

The following summarizes the pro forma ownership of Class A Shares of the Company (assuming conversion of Class E Shares) and the total economic ownership of the Blue Owl Operating Group (i.e., assuming the exchange of 100% of the Common Units for Class A Shares) immediately following the Business Combination:

 

     Economic Interests in
Blue Owl
    Economic Interests in
Blue Owl Operating
Group (2)
 
     %     %  

Altimar Public Shareholders

     2.8     0.7

Sponsor and Independent Directors

     1.3     0.3

PIPE Investors

     43.6     11.2

Owl Rock and Dyal Equity Holders and other Owl Rock Professionals (1)

     52.3     87.8
  

 

 

   

 

 

 

Closing Shares

     100.0     100.0
  

 

 

   

 

 

 

 

(1)

Represents a cash settled award that converted into 9.05 million Class A Shares upon Closing. Please refer to “Blue Owl Capital Inc. Notes to Consolidated and Combined Financial Statements” included or incorporated by reference in this prospectus supplement.

(2)

Assumes the exchange of 100% of the Common Units that were outstanding at Closing for shares of Blue Owl common stock (inclusive of Earnout Securities). Please refer to “The Business Combination Agreement—Related Agreements—Exchange Agreement” included as Annex C of the Altimar Acquisition Corporation Proxy Statement/Prospectus on Form S-4 filed on April 22, 2021.

The unaudited pro forma condensed combined statements of operations are for illustrative purposes only. You should not rely on the unaudited pro forma condensed combined statement of operations as being indicative of the historical results that would have been achieved had the Business Combination occurred on the dates indicated or the future results that the Company will experience. The pro forma adjustments are based on the information currently available and the assumptions and estimates underlying the pro forma adjustments are described in the accompanying notes. Actual results may differ from the assumptions used to present the accompanying unaudited pro forma condensed combined statement of operations.

 

S-17


Table of Contents

UNAUDITED PRO FORMA CONDENSED CONSOLIDATED STATEMENT OF INCOME

For the Year Ended December 31, 2021

(Dollars in Thousands, Except Per Share Data)

 

    For the Period
from January 1,
2021 to May 18,
2021
    For the Year
Ended
December 31,
2021
              For the Year
Ended
December 31,
2021
    For the Period
from January 1,
2021 to May 18,
2021
                                  For the Year
Ended
December 31,
2021
 
    Altimar
Acquisition
Corporation

(Historical)
(US GAAP)
    Blue Owl
Capital Inc.
(Prior to May 19,
2021, Owl Rock)
(Historical)
(US GAAP)
    Pro Forma
Transaction
Accounting
Adjustments
        Pro Forma
Combined
Altimar and
Blue Owl
    Dyal Capital
Partners
(Historical)
(US GAAP)
    Perimeter
Adjustments
        Dyal PPA
Adjustments
        Dyal Pro
Forma
Transaction
Adjustments
        Pro Forma
Combined
 

Revenues

                         

Management fees (includes BDC Part I fees)

  $ —       $ 667,935     $ —         $ 667,935     $ 114,180     $ —         $ —         $ —         $ 782,115  

Administrative, transaction and other fees

    —         150,037       —           150,037       9,451       —           —           —           159,488  

Realized performance income

    —         5,906       —           5,906       —         —           —           —           5,906  
 

 

 

   

 

 

   

 

 

     

 

 

   

 

 

   

 

 

     

 

 

     

 

 

     

 

 

 

Total Revenues, Net

  $ —       $ 823,878     $ —         $ 823,878     $ 123,631     $ —         $ —         $ —         $ 947,509  

Expenses

                         

Compensation and benefits

    —         1,496,988       —           1,496,988       82,938       —           —           (12,111   (ff)     1,567,815  

Amortization of intangible assets

    —         113,889       —           113,889       —         —           69,549     (dd)     —           183,438  

General, administrative and other expenses

    385       140,268       —           140,653       20,422       —           —           —           161,075  
 

 

 

   

 

 

   

 

 

     

 

 

   

 

 

   

 

 

     

 

 

     

 

 

     

 

 

 

Total Expenses

  $ 385     $ 1,751,145     $ —         $ 1,751,530     $ 103,360     $ —         $ 69,549       $ (12,111     $ 1,912,328  

Other Income (Loss)

                         

Net gains (losses) on investments

    46       (3,526     (46   (gg)     (3,526     3,438       (3,063   (cc)     —           —           (3,151

Net losses on retirement of debt

    —         (17,636     —           (17,636     —         —           —           —           (17,636

Interest expense

    —         (27,275     (245   (ee)     (27,520     —         —           —           —           (27,520

Change in TRA liability

    —         (13,848     —           (13,848     —         —           —           —           (13,848

Change in warrant liability

    13,767       (43,670     —           (29,903     —         —           —           —           (29,903

Change in Earnout Securities liability

    —         (834,255     —           (834,255     —         —           —           —           (834,255
 

 

 

   

 

 

   

 

 

     

 

 

   

 

 

   

 

 

     

 

 

     

 

 

     

 

 

 

Total Other Income (Loss)

    13,813       (940,210     (291       (926,688     3,438       (3,063       —           —           (926,313
 

 

 

   

 

 

   

 

 

     

 

 

   

 

 

   

 

 

     

 

 

     

 

 

     

 

 

 

Income (Loss) Before Income Taxes

  $ 13,428     $ (1,867,477   $ (291     $ (1,854,340   $ 23,709     $ (3,063     $ (69,549     $ 12,111       $ (1,891,132

Income tax expense (benefit)

    —         (65,211     4,558     (aa)     (60,653     3,689       —           —           —           (56,964
 

 

 

   

 

 

   

 

 

     

 

 

   

 

 

   

 

 

     

 

 

     

 

 

     

 

 

 

Consolidated and Combined Net Income (Loss)

  $ 13,428     $ (1,802,266   $ (4,849     $ (1,793,687   $ 20,020     $ (3,063     $ (69,549     $ 12,111       $ (1,834,168

Net (income) loss attributable to noncontrolling interests

    —         1,426,095       (41   (aa)     1,426,054       (111     (208   (cc)     51,645     (bb)     (8,993   (bb)     1,357,233  
        (111,154   (bb)     (111,154                
 

 

 

   

 

 

   

 

 

     

 

 

   

 

 

   

 

 

     

 

 

     

 

 

     

 

 

 

Net Income (Loss) Attributable to Blue Owl Capital Inc.

  $ 13,428     $ (376,171   $ (116,044     $ (478,787   $ 19,909     $ (3,271     $ (17,904     $ 3,118       $ (476,935
 

 

 

   

 

 

   

 

 

     

 

 

   

 

 

   

 

 

     

 

 

     

 

 

     

 

 

 

Pro Forma Net Loss Per Class A Share

                          $ (1.38

Basic and Diluted

                         

Pro Forma Weighted-Average Class A Shares

                            345,159,079  

Basic and Diluted (#)

                         

 

S-18


Table of Contents

NOTES TO UNAUDITED PRO FORMA CONDENSED COMBINED FINANCIAL STATEMENTS

Note 1 — Description of the Business Combination

Description of Business Combination

On December 23, 2020, Altimar entered into the Business Combination Agreement with Owl Rock Group, Owl Rock Feeder, Owl Rock Capital Partners and Neuberger. Subject to the terms of the Business Combination Agreement, the consideration for the Business Combination is funded through a combination of cash from Altimar, proceeds from the PIPE Investment and rollover equity from the Owl Rock Equityholders and the Dyal Equityholders. As a result of the transaction, the Dyal Equityholders and the Owl Rock Equityholders collectively hold a majority of the equity of the combined company, referred to as “Blue Owl”. The Business Combination is structured as a customary Up-C transaction, whereby Blue Owl directly or indirectly owns equity in the Blue Owl Operating Group and holds direct voting rights in Blue Owl Operating Group. Pursuant to and in connection with the Business Combination, the following transactions have occurred:

 

   

Altimar changed its jurisdiction of incorporation by deregistering as an exempted company in the Cayman Islands and continuing and domesticating as a corporation under the laws of the State of Delaware, upon which Altimar changed its name to “Blue Owl Capital Inc.” (referred to herein as “Blue Owl”), and adopted the Blue Owl Charter and the Blue Owl Bylaws;

 

   

Blue Owl’s wholly owned subsidiary, Blue Owl GP, serves as the general partner of Blue Owl Holdings and Blue Owl Carry;

 

   

Blue Owl Holdings acquired (i) the Owl Rock Business and (ii) the Dyal Capital Partners division of Neuberger (i.e., Dyal Capital) (subject to, in each case, interests representing Specified Interests, as defined in this prospectus supplement), and Blue Owl and Blue Owl Holdings are responsible for all liabilities and obligations related to the Owl Rock Business and the Dyal Capital Business except as specifically described herein;

 

   

Blue Owl Carry acquired 15% of the carried interest, incentive fees and any other incentive-based allocations or fees (net of certain investor and third party arrangements) arising in respect of all existing and future Owl Rock and Dyal funds, except that 100% of the fees (net of certain investor and third party arrangements) from the Owl Rock BDCs are being contributed to Blue Owl Holdings as described above. Certain of these amounts acquired by Blue Owl Carry may instead be acquired and/or held by Blue Owl Holdings. Blue Owl has not acquired any portion of the carried interest attributable to the Dyal Equity Funds or any portion of the carried interest attributable to existing or future co-investments or secondary transactions related to the Dyal Equity Funds. For clarity, a secondary-transaction vehicle related to a Dyal Equity Fund includes any continuation fund or other fund whose primary purpose is to acquire directly or indirectly all or a portion of the assets of, or interests in, such fund.

 

   

In exchange for the assets and businesses contributed to Blue Owl and its subsidiaries, (a) the Owl Rock Equityholders were paid an implied equity value of approximately $5,467 million (inclusive of the Owl Rock special incentive award granted on September 15, 2020 (the “Owl Rock Special Incentive Award”)), consisting of (i) $350 million of cash consideration (subject to adjustment) and (ii) the remainder in Class A Shares or Common Units, as applicable, and (b) the Dyal Equityholders were paid an implied equity value of approximately $6,683 million, consisting of (i) $896 million of cash consideration (subject to adjustment) and (ii) the remainder in Common Units;

 

   

Blue Owl contributed all amounts at the Closing then available in Altimar’s Trust Account (plus the proceeds of any equity financing received in connection with the PIPE Investment), net of amounts required (a) to make the cash consideration payments contemplated by the preceding bulleted item and (b) to redeem 17,838,736 shares at a redemption price of $10 per share by Altimar shareholders exercising their respective redemption rights, to Blue Owl GP, which contributed any such amounts to Blue Owl Holdings and Blue Owl Carry to pay the transaction expenses of Altimar, Neuberger and Owl Rock and otherwise for general corporate purposes;

 

S-19


Table of Contents
   

Blue Owl issued 100.0 million Earnout Securities (in the aggregate) to the Owl Rock Equityholders and the Dyal Equityholders;

 

   

Blue Owl adopted the 2021 Equity Incentive Plan (as defined within the accompanying notes to the historical unaudited financial statements of Blue Owl Capital Inc. included or incorporated by reference in this prospectus supplement) for itself and its subsidiaries; and

 

   

Blue Owl, the Blue Owl Operating Partnerships, the Owl Rock Equityholders, the Dyal Equityholders, the Altimar Sponsor and certain other persons entered into the Related Agreement further described in the Business Combination Agreement included as Annex C of the Altimar Acquisition Corporation Proxy Statement/Prospectus on Form S-4 filed on April 22, 2021.

Basis of presentation

The unaudited pro forma condensed combined statement of operations for the year ended December 31, 2021 gives pro forma effect to the Business Combination as if it had occurred on January 1, 2021.

The unaudited pro forma condensed combined statement of operations for the year ended December 31, 2021 has been prepared using the following:

 

   

Altimar’s unaudited condensed statement of operations;

 

   

Blue Owl’s audited consolidated and combined statement of operations; and

 

   

Dyal Capital’s unaudited condensed combined statement of operations.

The merger between Owl Rock and Altimar has been accounted for as a reverse asset acquisition, which is accounted for similar to a reverse recapitalization, with no goodwill or other intangible assets recorded, in accordance with U.S. GAAP. Under this method of accounting, Altimar has been treated as the “acquired” company for financial reporting purposes. Accordingly, for accounting purposes, the reverse asset acquisition has been treated as the equivalent of Owl Rock issuing stock for the net assets of Altimar, accompanied by a recapitalization. The acquisition of Dyal Capital has been treated as a business combination under ASC 805 and is accounted for using the acquisition method. Blue Owl recorded the fair value of assets and liabilities acquired from Dyal Capital.

The unaudited pro forma condensed combined statement of operations does not give effect to any operating efficiencies or cost savings that may be associated with the Business Combination. Certain reclassification adjustments have been made in the unaudited pro forma condensed combined statement of operations to conform the Dyal Capital and Altimar’s historical basis of presentation to that of Owl Rock’s, where applicable.

The pro forma adjustments reflecting the consummation of the Business Combination are based on certain estimates and assumptions. The unaudited pro forma adjustments may be revised as additional information becomes available. Therefore, it is likely that the actual adjustments will differ from the pro forma adjustments and it is possible the difference may be material. Blue Owl believes that assumptions made provide a reasonable basis for presenting all of the significant effects of the Business Combination contemplated based on

 

S-20


Table of Contents

information available to Blue Owl at the time and that the pro forma adjustments give appropriate effect to those assumptions and are properly applied in the pro forma financial information. The unaudited pro forma condensed combined statements of operations are not necessarily indicative of what the actual results of operations would have been had the Business Combination taken place on the date indicated, nor are they indicative of the future consolidated results of operations of the company. They should be read in conjunction with the historical consolidated and combined financial statements and notes thereto of the Companies.

The historical financial statements have been adjusted in the unaudited pro forma condensed combined financial information to give effect to Transaction Accounting Adjustments, which are adjustments that depict in the pro forma condensed combined financial statement the accounting for the transactions required by U.S. GAAP.

The unaudited pro forma condensed combined provision for income taxes does not necessarily reflect the amounts that would have resulted had the Companies filed consolidated income tax returns during the period presented. The pro forma basic and diluted earnings (loss) per share amounts presented in the unaudited pro forma condensed combined statement of operations are based upon the number of the Blue Owl shares outstanding, assuming the transaction occurred on January 1, 2021.

Note 2 — Accounting Policies

Upon consummation of the Business Combination, Blue Owl performed a comprehensive review of Owl Rock and Dyal Capital’s accounting policies. Based on the analysis, Blue Owl did not identify any material differences in accounting policies that would have an impact on the unaudited pro forma condensed combined statement of operations.

Note 3 — Adjustments to Unaudited Pro Forma Condensed Combined Statement of Operations

The pro forma adjustments included in the unaudited pro forma condensed combined statements of operations for the twelve-month period ended December 31, 2021 are as follows:

(aa)    The combined entity of Owl Rock and Dyal Capital will continue to be treated as a partnership for U.S. federal and state income tax purposes. The Blue Owl Operating Group is generally not subject to U.S. federal and state income taxes (although are subject to certain unincorporated business taxes, particularly in New York City). Any taxable income or loss generated by the Blue Owl Operating Group are passed through to and included in the taxable income or loss of its members. Blue Owl is subject to U.S. federal and state income taxes with respect to our allocable share of any taxable income generated by the Blue Owl Operating Group. This adjustment includes the tax effect of recognizing the allocable share of the pro forma taxable income generated by the Blue Owl Operating Group. We estimate that our allocable share of income or loss from the Blue Owl Operating Group will be subject to an effective tax rate of 23%. Further, these pro forma income tax provisions are prepared as if the acquisition of the Dyal Capital business occurred on January 1, 2021. This adjustment also contains the deferred tax benefit that is connected to the post-transaction PPA amortization.

(bb)     Represents the pro forma adjustment to adjust non-controlling interest for the portion of net loss attributable to Blue Owl Operating Group based on the relative ownership. For pro forma purposes, non-controlling interest

 

S-21


Table of Contents

was calculated based on interests outstanding as of the Close of the Transaction, as changes subsequent to the transaction did not have a material effect on the loss attributable to the non-controlling interest. As of May 19, 2021, Blue Owl owned 25.7% of the economic interest of Blue Owl Operating Group, and the continuing members of the Blue Owl Operating Group owned the remaining 74.3%.

 

     Year Ended
December 31,
 
($ in thousands)    2021  

Historical consolidated and combined net income (loss) before NCI

   $ (1,768,818

Less:

  

NCI in lower tiered partnerships

     4,280

Tax distributions for Seller Earnout Units

     165  

Plus:

  

Impact of pro forma adjustments

     (60,547 )
  

 

 

 

Allocable loss

   $ (1,833,810

Continuing members’ economic interest in Blue Owl Partnerships

     74.3 %

Loss allocated to non-controlling interest

   $ (1,361,719 )

Plus:

  

NCI in lower tiered partnerships

     4,280  

Tax distributions for Seller Earnout Units

     165  

Income tax expense adjustment

     41  
  

 

 

 

Total loss attributable to non-controlling interest

   $ (1,357,233

(cc)    Represents the pro forma adjustments to remove activity associated with the economic investments in the Dyal Equity Funds that were not contributed, assigned or transferred and, where applicable, the related non-controlling interests in the entities holding such investments from the historical financial statements of Dyal Capital as certain Dyal Capital economic investments in the Dyal Equity Funds are not being contributed, assigned, or transferred as a part of the acquisition of Dyal Capital.

(dd)    Represents adjustments to incorporate intangible asset amortization for the step-up basis related to the Dyal Acquisition at the Closing. This pro forma adjustment has been calculated assuming the transaction occurred on January 1, 2021. The following table is a summary of information related to certain intangible assets acquired, including information used to calculate the pro forma amortization expense that is accounted for as an adjustment to general, administrative and other expenses.

 

Identifiable Intangible Assets

   Fair
Value
(in
millions)
     Useful life
(in years)
     Amortization
Expense for the
Year Ended
December 31,
2021
 

Trademarks

   $ 66.7        7      $ 9.5  

Investment management agreements

     1,859.9        2-20        144.8  

Institutional investor relationships

     291.4        10        29.1  
  

 

 

       

Total

   $ 2,218.0         $ 183.4  
  

 

 

       

(ee)    Represents the adjustment to record imputed interest expense associated with the Tax Receivable Agreement (see Exhibit 10.1 of the Blue Owl Capital Inc. Current Report on Form 8-K dated May 21, 2021). The agreement requires Blue Owl to pay 85% their tax savings to certain existing direct and indirect

 

S-22


Table of Contents

members of the Blue Owl Operating Group (the “TRA liability”), which is considered contingent consideration associated with the Dyal Acquisition.

(ff)     Represents the impacts to compensation and benefits related to the Executed Employment Agreements for Key Individuals (see the section titled “Employment Agreements” within the Blue Owl Capital Inc. Current Report on Form 8-K dated May 21, 2021) prior to the Closing. The adjustment includes a reversal of compensation expense accrued through May 19, 2021, for the three Key Individuals (as defined in the Blue Owl Capital Inc. Current Report on Form 8-K dated May 21, 2021), and the recalculation and expense for the Key Individuals that have entered into the Executed Employment Agreements in connection with the Business Combination.

(gg)    Represents the elimination of interest earned on marketable securities held in the Trust Account.

Note 4 — Earnings (Loss) per Share

Net (loss) per share is calculated using the historical weighted average shares outstanding, and the issuance of additional shares in connection with the Business Combination, assuming the shares were outstanding at January 1, 2021. As the Business Combination and related transactions are being reflected as if they had occurred at the beginning of the periods presented, the calculation of weighted average shares outstanding for basic and diluted net (loss) per share assumes that the shares issuable relating to the Business Combination have been outstanding for the entire periods presented.

For the purposes of calculating the weighted average number of Class A Shares outstanding, the following factors are considered:

 

  1.

Management determined that the economic shares include 320.0 million Class A Shares and 9.05 million RSUs that were fully vested as of the Closing, as well as 1.89 million RSUs that were granted and fully vested on December 15, 2021.

 

  2.

The 100.0 million Earnout Securities were allocated among the Stockholders on a pro rata basis. The shares will vest in two series, Series E-1 and Series E-2, based on the vesting conditions that follow. If at any time following the Closing, the volume weighted average price (“VWAP”) of Class A Shares of Blue Owl is equal to at least $12.50 per share over any twenty (20) consecutive trading days following the Closing, the Series E-1 Earnout Securities will vest; and (ii) if the VWAP of the Class A Shares of Blue Owl is equal to at least $15.00 per share over any twenty (20) consecutive trading days following the Closing, the Series E-2 Earnout Securities will vest. The Earnout Securities shall be entitled to receive, ratably with participating shares, dividends and other distributions prior to vesting, at which point they become issued common stock. For the avoidance of doubt, if the Series E-1 and Series E-2

 

S-23


Table of Contents
  Earnout Securities expire without vesting, the holders are not entitled to the dividends referenced above. The Series E-1 and E-2 Earnout Securities vested on July 21, 2021 and November 3, 2021, respectively, as they met the vesting conditions described above and are included in the weighted average number of Class A Shares for basic net (loss) per share for the year ended December 31, 2021. The Earnout Securities would not be dilutive for the year ended December 31, 2021.

 

  3.

Existing shareholders have rights to exchange the pre-existing voting units to Class A and B Shares on a one-for-one exchange basis. The exchange would not be dilutive for the year ended December 31, 2021.

 

  4.

The 14.2 million of Public Warrants and Private Placement Warrants with an exercisable price at $11.50 are not converted to Class A Shares at Closing. The warrant effects are excluded from the diluted net (loss) per share calculation, since the inclusion would be anti-dilutive for the year ended December 31, 2021.

 

  5.

On September 20, 2021, the Company issued 29.7 million Class A Shares in relation to the Strategic Revenue Share Purchase, as defined within the accompanying notes to the historical unaudited financial statements of Blue Owl Capital Inc. included or incorporated by reference to this prospectus supplement. These shares are considered in the weighted average number of Class A Shares outstanding for the year ended December 31, 2021.

 

  6.

On December 29, 2021, Blue Owl completed its acquisition of Flyer Merger Sub I, LLC, Flyer Merger Sub II, LP, OSREC GP Holdings, LP, Oak Street Real Estate Capital, LLC (collectively “Oak Street”). In connection with closing, Blue Owl issued 26,074,330 shares of Class C common stock and an equal number of common units. Additionally, the Company issued 26,074,330 Earnout Securities that are subject to certain triggering events. As of December 31, 2021, the triggering events had not been met, and therefore such units have not been included in the calculation of diluted earnings (loss) per share.

The unaudited pro forma condensed combined (loss) per share has been prepared for the year ended December 31, 2021:

 

($ in thousands, except share and per share amounts)    Year Ended
December 31,
2021
 

Basic and Diluted Net Loss Per Class A Share

  

Numerator

  

Net loss

   $ (1,834,168

Less: Net loss attributable to non-controlling interest

     (1,357,233
  

 

 

 

Net loss attributable to Class A common stockholders-basic

   $ (476,935
  

 

 

 

Denominator

  

Weighted-average shares of Class A common stock outstanding-basic

     345,159  

Weighted-average shares of Class A common stock outstanding-diluted

     345,159  

Basic net loss per share

   $ (1.38
  

 

 

 

Diluted net loss per share

   $ (1.38
  

 

 

 

 

S-24


Table of Contents

USE OF PROCEEDS

We will not receive any proceeds from the sale of our Class A Shares by the selling stockholder. We will, however, bear the costs associated with the sale of Class A Shares by the selling stockholder, other than underwriting discounts and commissions. For more information, see “Selling Stockholder” and “Underwriting” in this prospectus supplement.

 

S-25


Table of Contents

SELLING STOCKHOLDER

Unless otherwise indicated, the following table shows information about the beneficial ownership of our Class A Shares, as of the date of this prospectus supplement, of the stockholder selling shares in this offering.

The percentages listed below for Class A Shares owned before and after the offering is based on 1,397,043,208 Class A Shares that are either issued and outstanding or issuable in respect of Common Units currently outstanding. Ownership percentages do not include Class A Shares issuable upon the exercise of warrants or pursuant to the 2021 Omnibus Incentive Plan.

 

Name and Address of

Beneficial Owner(1)

   Class A Shares
owned
before the offering
    Class A Shares
to be
sold in this  offering(3)
     Class A Shares
owned
after the
offering(3)
 
     Number      Percentage     Number      Number      Percentage  

NBSH Blue Investments II, LLC(2)

     12,302,907        0.09     12,302,907        0        0.00

 

(1)

A “beneficial owner” of a security is determined in accordance with Rule 13d-3 under the Exchange Act and generally means any person who, directly or indirectly, through any contract, arrangement, understanding, relationship, or otherwise, has or shares:

 

   

voting power which includes the power to vote, or to direct the voting of, such security; and/or

 

   

investment power which includes the power to dispose, or to direct the disposition of, such security.

Unless otherwise indicated, each person named in the table above has sole voting and investment power with respect to all shares of common stock listed as owned by that person.

(2)

NBSH Blue Investments II, LLC received the 12,302,907 Class A Shares upon the exchange of an equal number of Common Units and the cancellation of the corresponding number of Class C Shares. NBSH Acquisition, LLC, as managing member of NBSH Blue Investments II, LLC, may be deemed to beneficially own the Class A Shares beneficially owned by NBSH Blue Investments II, LLC. Three or more individuals have decision making authority with respect to the Class A Shares held by NBSH Blue Investments II, LLC, and therefore no individual is a beneficial holder of such Class A Shares. The business address for each of NBSH Acquisition, LLC and NBSH Blue Investments II, LLC is 1290 Avenue of the Americas, New York, NY 10104.

(3)

Assumes full exercise of the underwriters’ option to purchase additional Class A Shares.

 

S-26


Table of Contents

UNITED STATES FEDERAL INCOME TAX CONSIDERATIONS

The following is a discussion of certain material U.S. federal income tax consequences of the acquisition, ownership and disposition of our Class A Shares. This discussion is limited to certain U.S. federal income tax considerations to beneficial owners of our Class A Shares that will hold our Class A Shares as capital assets within the meaning of Section 1221 of the U.S. Internal Revenue Code of 1986, as amended (the “Code”). This discussion assumes that any distributions made by us on our Class A Shares and any consideration received by a holder in consideration for the sale or other disposition of our Class A Shares will be in U.S. dollars.

This summary is based upon U.S. federal income tax laws as of the date of this prospectus supplement, which are subject to change or differing interpretation, possibly with retroactive effect. This discussion is a summary only and does not describe all of the tax consequences that may be relevant to you in light of your particular circumstances. In particular, this discussion does not address the effects of the alternative minimum tax, the Medicare tax on certain net investment income, the effects of Section 451 of the Code, or the different consequences that may apply if you are subject to special rules that apply to certain types of investors, including but not limited to:

 

   

financial institutions or financial services entities;

 

   

broker-dealers;

 

   

governments or agencies or instrumentalities thereof;

 

   

regulated investment companies;

 

   

real estate investment trusts;

 

   

expatriates or former long-term residents of the United States;

 

   

persons that actually or constructively own five percent or more (by vote or value) of our shares;

 

   

persons that acquired our common stock pursuant to an exercise of employee share options, in connection with employee share incentive plans or otherwise as compensation;

 

   

insurance companies;

 

   

dealers or traders subject to a mark-to-market method of accounting with respect to our common stock;

 

   

persons holding our common stock as part of a “straddle,” constructive sale, hedge, conversion or other integrated or similar transaction;

 

   

U.S. holders (as defined below) whose functional currency is not the U.S. dollar;

 

   

partnerships (or entities or arrangements classified as partnerships or other pass-through entities for U.S. federal income tax purposes) and any beneficial owners of such entities or arrangements;

 

   

tax-exempt entities;

 

   

controlled foreign corporations; and

 

   

passive foreign investment companies.

If a partnership (including an entity or arrangement treated as a partnership or other pass-through entity for U.S. federal income tax purposes) holds our Class A Shares, the tax treatment of a partner, member or other beneficial owner in such entity will generally depend upon the status of the partner, member or other beneficial owner, the activities of the entity, and certain determinations made at the partner, member or other beneficial owner level. If you are a partner, member or other beneficial owner of a partnership (or other pass-through entity) that holds our Class A Shares, you are urged to consult your own tax advisor regarding the tax consequences of the acquisition, ownership and disposition of our Class A Shares.

This discussion is based on the Code, and administrative pronouncements, judicial decisions and final, temporary and proposed Treasury regulations as of the date hereof, all of which are subject to change or differing interpretation, possibly on a retroactive basis, and changes to any of which subsequent to the date of this prospectus supplement may affect the tax consequences described herein. This discussion does not address any aspect of state, local or non-U.S. taxation, or any U.S. federal taxes other than income taxes (such as gift and estate taxes).

We have not sought, and do not expect to seek, a ruling from the U.S. Internal Revenue Service (the “IRS”) as to any U.S. federal income tax consequence described herein. The IRS may disagree with the discussion herein, and its determination may be upheld by a court. Moreover, there can be no assurance that future legislation, regulations, administrative rulings or court decisions will not adversely affect the accuracy of the statements in this discussion. You are urged to consult your own tax advisor with respect to the application of U.S. federal tax laws to your particular situation, as well as any tax consequences arising under the laws of any state, local or non-U.S. jurisdiction.

 

S-27


Table of Contents

THIS DISCUSSION IS ONLY A SUMMARY OF CERTAIN U.S. FEDERAL INCOME TAX CONSIDERATIONS ASSOCIATED WITH THE ACQUISITION, OWNERSHIP AND DISPOSITION OF OUR CLASS A SHARES. EACH PROSPECTIVE INVESTOR IN OUR CLASS A SHARES IS URGED TO CONSULT ITS OWN TAX ADVISOR WITH RESPECT TO THE PARTICULAR TAX CONSEQUENCES TO SUCH INVESTOR OF THE ACQUISITION, OWNERSHIP AND DISPOSITION OF OUR CLASS A SHARES, INCLUDING THE APPLICABILITY AND EFFECT OF ANY U.S. STATE OR LOCAL TAX LAWS, ANY U.S. FEDERAL NON-INCOME TAX LAWS, AND NON-U.S. TAX LAWS.

U.S. Holders

This section applies to you if you are a “U.S. holder.” A U.S. holder is a beneficial owner of our shares of Class A Shares that is, for U.S. federal income tax purposes:

 

   

an individual who is a citizen or resident of the United States;

 

   

a corporation (or other entity taxable as a corporation) organized in or under the laws of the United States, any state thereof or the District of Columbia;

 

   

an estate the income of which is includible in gross income for U.S. federal income tax purposes regardless of its source; or

 

   

a trust, if (i) a court within the United States is able to exercise primary supervision over the administration of the trust and one or more United States persons (as defined in the Code) have authority to control all substantial decisions of the trust or (ii) it has a valid election in effect under Treasury regulations to be treated as a United States person.

Taxation of Distributions. If we pay distributions in cash or other property (other than certain distributions of our stock or rights to acquire our stock) to U.S. holders of shares of our Class A Shares, such distributions generally will constitute dividends for U.S. federal income tax purposes to the extent paid from our current or accumulated earnings and profits, as determined under U.S. federal income tax principles. Distributions in excess of current and accumulated earnings and profits will constitute a return of capital that will be applied against and reduce (but not below zero) the U.S. holder’s adjusted tax basis in our Class A Shares. Any remaining excess will be treated as gain realized on the sale or other disposition of the Class A Shares and will be treated as described under “U.S. Holders—Gain or Loss on Sale, Taxable Exchange or Other Taxable Disposition of Class A Shares,” below.

Dividends we pay to a U.S. holder that is treated as a corporation for U.S. federal income tax purposes generally will qualify for the dividends received deduction if the requisite holding period is satisfied. With certain exceptions (including, but not limited to, dividends treated as investment income for purposes of investment interest deduction limitations), and provided certain holding period requirements are met, dividends we pay to a non-corporate U.S. holder may constitute “qualified dividend income” that will be subject to tax at the tax rates that apply to long-term capital gains. If the relevant holding period requirements are not satisfied, then a corporate U.S. holder may not be able to qualify for the dividends received deduction and would have taxable income equal to the entire dividend amount and a non-corporate U.S. holder may be subject to tax on such dividend at regular ordinary income tax rates instead of the preferential rate that applies to qualified dividend income.

Gain or Loss on Sale, Taxable Exchange or Other Taxable Disposition of Class A Shares. Upon a sale or other taxable disposition of our Class A Shares, a U.S. holder generally will recognize capital gain or loss in an amount equal to the difference between the amount realized on such sale or other taxable disposition and the U.S. holder’s adjusted tax basis in the Class A Shares subject to such sale or other taxable disposition. Any such capital gain or loss generally will be long-term capital gain or loss if the U.S. holder’s holding period for the Class A Shares so disposed of exceeds one year. If such holding period requirement is not satisfied, any gain on a sale or taxable disposition of the Class A Shares would be subject to short-term capital gain treatment and would be taxed at regular ordinary income tax rates. Long-term capital gains recognized by non-corporate U.S. holders may be eligible to be taxed at reduced rates. The deductibility of capital losses is subject to limitations.

Generally, the amount of gain or loss recognized by a U.S. holder upon a sale or other taxable disposition of Class A Shares will be an amount equal to the difference between (i) the sum of the amount of cash and the fair market value of any property received in such disposition and (ii) the U.S. holder’s adjusted tax basis in the Class A Shares so disposed of or sold. A U.S. holder’s adjusted tax basis in a Class A Share generally will equal the U.S. holder’s acquisition cost for the Class A Share, less any prior distributions treated as a return of capital (as described above) in respect of such Class A Share.

 

S-28


Table of Contents

Information Reporting and Backup Withholding. In general, information reporting requirements will apply to dividends paid to a U.S. holder and to the proceeds of the sale or other disposition of our Class A Shares, unless the U.S. holder is an exempt recipient that properly certifies its exempt status. Backup withholding generally will apply to such payments if the U.S. holder fails to provide a taxpayer identification number, a certification of exempt status or has been notified by the IRS that it is subject to backup withholding (and such notification has not been withdrawn).

Backup withholding is not an additional tax. Any amounts withheld under the backup withholding rules will be allowed as a credit against a U.S. holder’s U.S. federal income tax liability and may entitle such holder to a refund, provided the required information is timely furnished to the IRS.

Non-U.S. Holders

This section applies to you if you are a “non-U.S. holder.” As used herein, the term “non-U.S. holder” means a beneficial owner of our Class A Shares who or that is for U.S. federal income tax purposes:

 

   

a non-resident alien individual;

 

   

a foreign corporation; or

 

   

an estate or trust that is not a U.S. holder;

but generally does not include an individual who is present in the United States for 183 days or more in the taxable year of the disposition of our Class A Shares (even if the non-U.S. Holder is treated as a non-resident alien individual). If you are such an individual, you should consult your own tax advisor regarding the U.S. federal income tax consequences of the acquisition, ownership or sale or other disposition of our Class A Shares.

Taxation of Distributions. In general, any distributions we make to a non-U.S. holder of Class A Shares, to the extent paid out of our current or accumulated earnings and profits (as determined under U.S. federal income tax principles), will constitute dividends for U.S. federal income tax purposes. If such dividends are not effectively connected with the non-U.S. holder’s conduct of a trade or business within the United States, we will be required to withhold tax from the gross amount of the dividend at a rate of 30% unless such non-U.S. holder is eligible for a reduced rate of withholding tax under an applicable income tax treaty and provides proper certification of its eligibility for such reduced rate (usually on an IRS Form W-8BEN or W-8BEN-E). Any distribution not constituting a dividend will be treated first as reducing (but not below zero) the non-U.S. holder’s adjusted tax basis in its Class A Shares and, to the extent such distribution exceeds the non-U.S. holder’s adjusted tax basis in its Class A Shares, as gain realized from the sale or other disposition of the Class A Shares, which will be treated as described under “Non-U.S. Holders—Gain on Sale, Taxable Exchange or Other Taxable Disposition of Class A Shares,” below.

The 30 % withholding tax described above generally does not apply to dividends paid to a non-U.S. holder who provides an IRS Form W-8ECI certifying that the dividends are effectively connected with the non-U.S. holder’s conduct of a trade or business within the United States. Instead, the effectively connected dividends will be subject to regular U.S. federal income tax as if the non-U.S. holder were a U.S. resident, subject to an applicable income tax treaty providing otherwise. A corporate non-U.S. holder receiving dividends that are effectively connected with such holder’s conduct of a U.S. trade or business may also be subject to an additional “branch profits tax” imposed at a rate of 30% (or such lower rate as may apply under an applicable income tax treaty).

Gain on Sale, Taxable Exchange or Other Taxable Disposition of Class A Shares. A non-U.S. holder generally will not be subject to U.S. federal income or withholding tax in respect of gain recognized on a sale, taxable exchange or other taxable disposition of our Class A Shares, unless:

 

   

the gain is effectively connected with the conduct by the non-U.S. holder of a trade or business within the United States (and, under certain income tax treaties, is attributable to a United States permanent establishment or fixed base maintained by the non-U.S. holder); or

 

   

we are or have been a “United States real property holding corporation” for U.S. federal income tax purposes at any time during the shorter of (i) the five-year period ending on the date of disposition or (ii) the period that the non-U.S. holder held our Class A Shares, and, in the case where Class A Shares are regularly traded on an established securities market, the non-U.S. holder has owned, directly or constructively, more than 5% of our Class A Shares at any time within the shorter of the five-year period preceding the disposition or such non-U.S. holder’s holding period for the Class A Shares.

Unless an applicable treaty provides otherwise, gain described in the first bullet point above will be subject to tax at generally applicable U.S. federal income tax rates as if the non-U.S. holder were a U.S. resident. Any gains described in the first bullet point above of a non-U.S. holder that is treated as a non-U.S. corporation for U.S. federal income tax purposes may also be subject to an additional “branch profits tax” imposed at a 30% rate (or such lower rate as may apply under an applicable income tax treaty).

 

S-29


Table of Contents

If the second bullet point above applies to a non-U.S. holder, gain recognized by such holder on the sale, exchange or other disposition of our Class A Shares will be subject to tax at generally applicable U.S. federal income tax rates. In addition, a buyer of our Class A Shares from such holder may be required to withhold U.S. federal income tax at a rate of 15% of the amount realized upon such disposition if such Class A Shares are not treated as regularly traded on an established securities market. We believe that we are not and have not been at any time since our formation a “United States real property holding corporation” and, while no assurances can be given in this regard, we do not expect to be treated as a “United States real property holding corporation” in the future.

Information Reporting and Backup Withholding. Information returns will be filed with the IRS in connection with payments of dividends and the proceeds from a sale or other disposition of our Class A Shares. Copies of these information returns and any withholding also may be made available to the tax authorities in the country in which the non-U.S. holder resides under the provisions of a treaty or agreement. A non-U.S. holder generally will have to comply with certification procedures to establish that it is not a United States person in order to avoid information reporting and backup withholding requirements. The certification procedures required to claim a reduced rate of withholding under a treaty generally will satisfy the certification requirements necessary to avoid the backup withholding as well. Backup withholding is not an additional tax. The amount of any backup withholding from a payment to a non-U.S. holder will be allowed as a credit against such holder’s U.S. federal income tax liability and may entitle such holder to a refund, provided that the required information is timely furnished to the IRS.

FATCA. Provisions commonly referred to as “FATCA” impose withholding of 30% on payments of dividends on our Class A Shares to “foreign financial institutions” (which is broadly defined for this purpose and in general includes investment vehicles and financial intermediaries) and certain other non-U.S. entities unless various U.S. information reporting and due diligence requirements (generally relating to ownership by United States persons of interests in or accounts with those entities) and withholding obligations have been satisfied by, or an exemption applies to, the payee. Any such payee typically certifies as to any such exemption by the delivery of a properly completed applicable IRS Form W-8. Foreign financial institutions located in jurisdictions that have an intergovernmental agreement with the United States governing FATCA may be subject to different rules. Under certain circumstances, a non-U.S. holder might be eligible for refunds or credits of such withholding taxes, and a non-U.S. holder might be required to file a U.S. federal income tax return to claim such refunds or credits. While the above withholding tax under FATCA was scheduled to apply to payments of gross proceeds from the sale or other disposition of property that would produce U.S.-source interest or dividends (including our Class A Shares) beginning on January 1, 2019, the U.S. Department of the Treasury has released proposed regulations that eliminate the obligation to withhold on gross proceeds. Such proposed regulations also delayed withholding on certain other payments received from other foreign financial institutions that are allocable, as provided for under final Treasury regulations, to payments of U.S.-source dividends, and other fixed or determinable annual or periodic income. Although these proposed Treasury regulations are not final, taxpayers generally may rely on them until final Treasury regulations are issued. Prospective investors should consult their own tax advisors regarding the effects of FATCA on their investment in our Class A Shares.

 

S-30


Table of Contents

UNDERWRITING

The company, the selling stockholder and the underwriters named below have entered into an underwriting agreement with respect to the shares being offered. Subject to certain conditions, each underwriter has severally agreed to purchase the number of shares indicated in the following table. BofA Securities, Inc. and Citigroup Global Markets Inc. are the representatives of the underwriters.

 

Underwriters

   Number of
Class A
Shares
 

BofA Securities, Inc.

     4,616,427  

Citigroup Global Markets Inc.

     3,401,578  

BMO Capital Markets Corp.

     305,461  

Deutsche Bank Securities Inc.

     305,461  

Morgan Stanley & Co. LLC

     305,461  

MUFG Securities Americas Inc.

     305,461  

SMBC Nikko Securities America, Inc.

     305,461  

Truist Securities, Inc.

     305,461  

UBS Securities LLC

     305,461  

Wells Fargo Securities, LLC

     305,461  

BNP Paribas Securities Corp.

     78,829  

SG Americas Securities, LLC

     78,829  

Telsey Advisory Group LLC

     78,829  
  

 

 

 

Total

     10,698,180  
  

 

 

 

The underwriters are committed to take and pay for all of the shares being offered, if any are taken, other than the shares covered by the option described below unless and until this option is exercised.

The underwriters have an option to buy up to an additional 1,604,727 shares from the selling stockholder. They may exercise that option for 30 days. If any shares are purchased pursuant to this option, the underwriters will severally purchase shares in approximately the same proportion as set forth in the table above.

The following table shows the per share and total underwriting discounts and commissions to be paid to the underwriters by the selling stockholder. Such amounts are shown assuming both no exercise and full exercise of the underwriters’ option to purchase up to an additional 1,604,727 shares.

 

     Paid by the Selling Stockholder  
     No Exercise      Full Exercise  

Per Class A Share

   $ 0.46      $ 0.46  

Total

   $ 4,921,162.80      $ 5,659,337.22  

Shares sold by the underwriters to the public will initially be offered at the initial public offering price set forth on the cover of this prospectus supplement. Any shares sold by the underwriters to securities dealers may be sold at a discount of up to $0.24150 per share from the initial public offering price. After the initial offering of the shares, the representatives may change the offering price and the other selling terms. The offering of the shares by the underwriters is subject to receipt and acceptance and subject to the underwriters’ right to reject any order in whole or in part.

The company, its directors and officers, the selling stockholder and certain other stockholders have agreed with the underwriters, subject to certain exceptions, not to dispose of or hedge any of their common stock or securities convertible into or exchangeable for shares of common stock during the period from the date of this prospectus supplement continuing through the date 90 days after the date of this prospectus supplement, except with the prior written consent of the representatives. This agreement does not apply to any existing employee benefit plans.

In connection with the offering, the underwriters may purchase and sell shares of common stock in the open market. These transactions may include short sales, stabilizing transactions and purchases to cover positions created by short sales. Short sales involve the sale by the underwriters of a greater number of shares than they are required to purchase in the offering, and a short position represents the amount of such sales that have not been covered by subsequent purchases. A “covered short position” is a short position that is not greater than the amount of additional shares for which the underwriters’ option described above may be exercised. The underwriters may cover any covered short position by either exercising their option to purchase additional shares or purchasing shares in the open market. In determining the source of shares to cover the covered short position, the underwriters will consider, among other things, the price of shares available for purchase in the open market as compared to the price at which they may purchase additional shares pursuant to the option described above. “Naked” short sales are any short sales that create a short position greater than the amount of additional shares for which the option described above may be exercised. The underwriters must cover any such naked short position by purchasing shares in the open market. A naked short position is more likely to be created if the underwriters are concerned that there may be downward pressure on the price of the common stock in the open market after pricing that could adversely affect investors who purchase in the offering. Stabilizing transactions consist of various bids for or purchases of common stock made by the underwriters in the open market prior to the completion of the offering.

 

S-31


Table of Contents

The underwriters may also impose a penalty bid. This occurs when a particular underwriter repays to the underwriters a portion of the underwriting discount received by it because the representatives have repurchased shares sold by or for the account of such underwriter in stabilizing or short covering transactions.

Purchases to cover a short position and stabilizing transactions, as well as other purchases by the underwriters for their own accounts, may have the effect of preventing or retarding a decline in the market price of the company’s stock, and together with the imposition of the penalty bid, may stabilize, maintain or otherwise affect the market price of the common stock. As a result, the price of the common stock may be higher than the price that otherwise might exist in the open market. The underwriters are not required to engage in these activities and may end any of these activities at any time. These transactions may be effected on the NYSE, in the over-the-counter market or otherwise.

The company and the selling stockholder estimate that their share of the total expenses of the offering, excluding underwriting discounts and commissions, will be approximately $400,000. The Company has agreed to pay up to $10,000 of reasonable and documented fees of counsel to the underwriters in connection with any required review by FINRA.

The company and the selling stockholder have agreed to indemnify the several underwriters against certain liabilities, including liabilities under the Securities Act.

The underwriters and their respective affiliates are full service financial institutions engaged in various activities, which may include sales and trading, commercial and investment banking, advisory, investment management, investment research, principal investment, hedging, market making, brokerage and other financial and non-financial activities and services. Certain of the underwriters and their respective affiliates have provided, and may in the future provide, a variety of these services to the company and to persons and entities with relationships with the company, for which they received or will receive customary fees and expenses.

In the ordinary course of their various business activities, the underwriters and their respective affiliates, officers, directors and employees may purchase, sell or hold a broad array of investments and actively trade securities, derivatives, loans, commodities, currencies, credit default swaps and other financial instruments for their own account and for the accounts of their customers, and such investment and trading activities may involve or relate to assets, securities and/or instruments of the company (directly, as collateral securing other obligations or otherwise) and/or persons and entities with relationships with the company. The underwriters and their respective affiliates may also communicate independent investment recommendations, market color or trading ideas and/or publish or express independent research views in respect of such assets, securities or instruments and may at any time hold, or recommend to clients that they should acquire, long and/or short positions in such assets, securities and instruments.

Notice to Prospective Investors in the European Economic Area

In relation to each Member State of the European Economic Area (each a “Relevant State”), no shares of common stock (the “Shares”) have been offered or will be offered pursuant to the offering to the public in that Relevant State prior to the publication of a prospectus in relation to the Shares which has been approved by the competent authority in that Relevant State or, where appropriate, approved in another Relevant State and notified to the competent authority in that Relevant State, all in accordance with the Prospectus Regulation), except that offers of Shares may be made to the public in that Relevant State at any time under the following exemptions under the Prospectus Regulation:

 

  (a)

to any legal entity which is a qualified investor as defined under the Prospectus Regulation;

 

  (b)

to fewer than 150 natural or legal persons (other than qualified investors as defined under the Prospectus Regulation), subject to obtaining the prior consent of the representatives of the underwriters for any such offer ; or

 

  (c)

in any other circumstances falling within Article 1(4) of the Prospectus Regulation,

provided that no such offer of Shares shall require the company or any underwriter to publish a prospectus pursuant to Article 3 of the Prospectus Regulation or supplement a prospectus pursuant to Article 23 of the Prospectus Regulation.

Each person in a Relevant State (other than a Relevant State where there is a Permitted Public Offer) who initially acquires any Shares or to whom any offer is made will be deemed to have represented, acknowledged and agreed to and with the company and the underwriters that it is a qualified investor within the meaning of the Prospectus Regulation.

In the case of any Shares being offered to a financial intermediary as that term is used in Article 5(1) of the Prospectus Regulation, each such financial intermediary will be deemed to have represented, acknowledged and agreed that the Shares acquired by it in the offer have not been acquired on a non-discretionary basis on behalf of, nor have they been acquired with a view to their offer or resale to, persons in circumstances which may give rise to an offer to the public other than their offer or resale in a Relevant State to qualified investors, in circumstances in which the prior consent of the underwriters has been obtained to each such proposed offer or resale.

 

S-32


Table of Contents

The company, the underwriters and their affiliates will rely upon the truth and accuracy of the foregoing representations, acknowledgements and agreements.

For the purposes of this provision, the expression an “offer to the public” in relation to any Shares in any Relevant State means the communication in any form and by any means of sufficient information on the terms of the offer and any Shares to be offered so as to enable an investor to decide to purchase or subscribe for any Shares, and the expression “Prospectus Regulation” means Regulation (EU) 2017/1129.

The above selling restriction is in addition to any other selling restrictions set out below.

In connection with the offering, the underwriters are not acting for anyone other than the company and will not be responsible to anyone other than the company for providing the protections afforded to their clients nor for providing advice in relation to the offering.

Notice to Prospective Investors in the United Kingdom

In relation to the United Kingdom (“UK”), no shares of common stock (the “Shares”) have been offered or will be offered pursuant to the offering to the public in the UK prior to the publication of a prospectus in relation to the Shares which has been approved by the Financial Conduct Authority in the UK in accordance with the UK Prospectus Regulation and the FSMA, except that offers of Shares may be made to the public in the UK at any time under the following exemptions under the UK Prospectus Regulation and the FSMA:

 

  a.

to any legal entity which is a qualified investor as defined under the UK Prospectus Regulation;

 

  b.

to fewer than 150 natural or legal persons (other than qualified investors as defined under the UK Prospectus Regulation), subject to obtaining the prior consent of the representatives of the underwriters for any such offer; or

 

  c.

at any time in other circumstances falling within section 86 of the FSMA,

provided that no such offer of Shares shall require the company or any underwriter to publish a prospectus pursuant to Section 85 of the FSMA or Article 3 of the UK Prospectus Regulation or supplement a prospectus pursuant to Article 23 of the UK Prospectus Regulation.

Each person in the UK who initially acquires any Shares or to whom any offer is made will be deemed to have represented, acknowledged and agreed to and with the company and the underwriters that it is a qualified investor within the meaning of the UK Prospectus Regulation.

In the case of any Shares being offered to a financial intermediary as that term is used in Article 5(1) of the UK Prospectus Regulation, each such financial intermediary will be deemed to have represented, acknowledged and agreed that the Shares acquired by it in the offer have not been acquired on a non-discretionary basis on behalf of, nor have they been acquired with a view to their offer or resale to, persons in circumstances which may give rise to an offer to the public other than their offer or resale in the UK to qualified investors, in circumstances in which the prior consent of the underwriters has been obtained to each such proposed offer or resale.

The company, the underwriters and their affiliates will rely upon the truth and accuracy of the foregoing representations, acknowledgements and agreements.

For the purposes of this provision, the expression an “offer to the public” in relation to any Shares in the UK means the communication in any form and by any means of sufficient information on the terms of the offer and any Shares to be offered so as to enable an investor to decide to purchase or subscribe for any Shares, the expression “UK Prospectus Regulation” means Regulation (EU) 2017/1129 as it forms part of domestic law by virtue of the European Union (Withdrawal) Act 2018, and the expression “FSMA” means the Financial Services and Markets Act 2000.

 

S-33


Table of Contents

In connection with the offering, the underwriters are not acting for anyone other than the company and will not be responsible to anyone other than the company for providing the protections afforded to their clients nor for providing advice in relation to the offering.

This document is for distribution only to persons who (i) have professional experience in matters relating to investments and who qualify as investment professionals within the meaning of Article 19(5) of the Financial Services and Markets Act 2000 (Financial Promotion) Order 2005 (as amended, the “Financial Promotion Order”), (ii) are persons falling within Article 49(2)(a) to (d) (“high net worth companies, unincorporated associations etc.”) of the Financial Promotion Order, (iii) are outside the United Kingdom, or (iv) are persons to whom an invitation or inducement to engage in investment activity (within the meaning of Section 21 of the Financial Services and Markets Act 2000, as amended (“FSMA”)) in connection with the issue or sale of any securities may otherwise lawfully be communicated or caused to be communicated (all such persons together being referred to as “relevant persons”). This document is directed only at relevant persons and must not be acted on or relied on by persons who are not relevant persons. Any investment or investment activity to which this document relates is available only to relevant persons and will be engaged in only with relevant persons.

Notice to Prospective Investors in Hong Kong

The shares of common stock have not been offered or sold and will not be offered or sold in Hong Kong, by means of any document, other than (a) to “professional investors” as defined in the Securities and Futures Ordinance (Cap. 571) of Hong Kong and any rules made under that Ordinance; or (b) in other circumstances which do not result in the document being a “prospectus” as defined in the Companies Ordinance (Cap. 32) of Hong Kong or which do not constitute an offer to the public within the meaning of that Ordinance. No advertisement, invitation or document relating to the shares of common stock has been or may be issued or has been or may be in the possession of any person for the purposes of issue, whether in Hong Kong or elsewhere, which is directed at, or the contents of which are likely to be accessed or read by, the public of Hong Kong (except if permitted to do so under the securities laws of Hong Kong) other than with respect to shares of common stock which are or are intended to be disposed of only to persons outside Hong Kong or only to “professional investors” as defined in the Securities and Futures Ordinance and any rules made under that Ordinance.

Notice to Prospective Investors in Singapore

This prospectus has not been registered as a prospectus with the Monetary Authority of Singapore. Accordingly, the shares of common stock were not offered or sold or caused to be made the subject of an invitation for subscription or purchase and will not be offered or sold or caused to be made the subject of an invitation for subscription or purchase, and this prospectus or any other document or material in connection with the offer or sale, or invitation for subscription or purchase, of the shares, has not been circulated or distributed, nor will it be circulated or distributed, whether directly or indirectly, to any person in Singapore other than (i) to an institutional investor (as defined in Section 4A of the Securities and Futures Act (Chapter 289) of Singapore, as modified or amended from time to time (the “SFA”)) pursuant to Section 274 of the SFA, (ii) to a relevant person (as defined in Section 275(2) of the SFA) pursuant to Section 275(1) of the SFA, or any person pursuant to Section 275(1A) of the SFA, and in accordance with the conditions specified in Section 275 of the SFA, or (iii) otherwise pursuant to, and in accordance with the conditions of, any other applicable provision of the SFA.

 

S-34


Table of Contents

Where the shares of common stock are subscribed or purchased under Section 275 of the SFA by a relevant person which is:

 

  a.

a corporation (which is not an accredited investor (as defined in Section 4A of the SFA)) the sole business of which is to hold investments and the entire share capital of which is owned by one or more individuals, each of whom is an accredited investor; or

 

  b.

a trust (where the trustee is not an accredited investor) whose sole purpose is to hold investments and each beneficiary of the trust is an individual who is an accredited investor,

securities or securities-based derivatives contracts (each term as defined in Section 2(1) of the SFA) of that corporation or the beneficiaries’ rights and interest (howsoever described) in that trust shall not be transferred within six months after that corporation or that trust has acquired the Shares pursuant to an offer made under Section 275 of the SFA except:

 

  a.

to an institutional investor or to a relevant person, or to any person arising from an offer referred to in Section 275(1A) or Section 276(4)(i)(B) of the SFA;

 

  b.

where no consideration is or will be given for the transfer;

 

  c.

where the transfer is by operation of law; or

 

  d.

as specified in Section 276(7) of the SFA.

Notice to Prospective Investors in Japan

The shares of common stock have not been and will not be registered under the Financial Instruments and Exchange Law of Japan (Law No. 25 of 1948, as amended) and, accordingly, will not be offered or sold, directly or indirectly, in Japan, or for the benefit of any Japanese Person or to others for re-offering or resale, directly or indirectly, in Japan or to any Japanese Person, except in compliance with all applicable laws, regulations and ministerial guidelines promulgated by relevant Japanese governmental or regulatory authorities in effect at the relevant time. For the purposes of this paragraph, “Japanese Person” shall mean any person resident in Japan, including any corporation or other entity organized under the laws of Japan.

Notice to Prospective Investors in Australia

No placement document, prospectus, product disclosure statement or other disclosure document has been lodged with the Australian Securities and Investments Commission (“ASIC”), in relation to the offering. This prospectus does not constitute a prospectus, product disclosure statement or other disclosure document under the Corporations Act 2001 (the “Corporations Act”), and does not purport to include the information required for a prospectus, product disclosure statement or other disclosure document under the Corporations Act.

Any offer in Australia of the shares of common stock may only be made to persons (the “Exempt Investors”) who are “sophisticated investors” (within the meaning of section 708(8) of the Corporations Act), “professional investors” (within the meaning of section 708(11) of the Corporations Act) or otherwise pursuant to one or more exemptions contained in section 708 of the Corporations Act so that it is lawful to offer the shares without disclosure to investors under Chapter 6D of the Corporations Act.

The shares of common stock applied for by Exempt Investors in Australia must not be offered for sale in Australia in the period of 12 months after the date of allotment under the offering, except in circumstances where disclosure to investors under Chapter 6D of the Corporations Act would not be required pursuant to an exemption under section 708 of the Corporations Act or otherwise or where the offer is pursuant to a disclosure document which complies with Chapter 6D of the Corporations Act. Any person acquiring shares must observe such Australian on-sale restrictions.

This prospectus contains general information only and does not take account of the investment objectives, financial situation or particular needs of any particular person. It does not contain any securities recommendations or financial product advice. Before making an investment decision, investors need to consider whether the information in this prospectus is appropriate to their needs, objectives and circumstances, and, if necessary, seek expert advice on those matters.

 

S-35


Table of Contents

Notice to Prospective Investors in the Dubai International Financial Centre

This prospectus supplement relates to an Exempt Offer in accordance with the Offered Securities Rules of the Dubai Financial Services Authority (“DFSA”). This prospectus supplement is intended for distribution only to persons of a type specified in the Offered Securities Rules of the DFSA. It must not be delivered to, or relied on by, any other person. The DFSA has no responsibility for reviewing or verifying any documents in connection with Exempt Offers. The DFSA has not approved this prospectus supplement nor taken steps to verify the information set forth herein and has no responsibility for the prospectus supplement. The shares of common stock to which this prospectus supplement relates may be illiquid and/or subject to restrictions on their resale. Prospective purchasers of the shares offered should conduct their own due diligence on the shares. If you do not understand the contents of this prospectus supplement you should consult an authorized financial advisor.

Notice to Prospective Investors in Switzerland

The shares of common stock may not be publicly offered in Switzerland and will not be listed on the SIX Swiss Exchange (“SIX”) or on any other stock exchange or regulated trading facility in Switzerland. This document has been prepared without regard to the disclosure standards for issuance prospectuses under art. 652a or art. 1156 of the Swiss Code of Obligations or the disclosure standards for listing prospectuses under art. 27 ff. of the SIX Listing Rules or the listing rules of any other stock exchange or regulated trading facility in Switzerland. Neither this document nor any other offering or marketing material relating to the shares or the offering may be publicly distributed or otherwise made publicly available in Switzerland.

Neither this document nor any other offering or marketing material relating to the offering, the company, or the shares have been or will be filed with or approved by any Swiss regulatory authority. In particular, this document will not be filed with, and the offer of shares will not be supervised by, the Swiss Financial Market Supervisory Authority FINMA (FINMA), and the offer of shares has not been and will not be authorized under the Swiss Federal Act on Collective Investment Schemes (“CISA”). The investor protection afforded to acquirers of interests in collective investment schemes under the CISA does not extend to acquirers of shares.

 

S-36


Table of Contents

LEGAL MATTERS

Kirkland & Ellis LLP will pass upon the validity of the common stock of Blue Owl offered by this prospectus supplement and certain other legal matters related to this prospectus supplement. Fried, Frank, Harris, Shriver & Jacobson LLP is acting as counsel to the underwriters in this offering. An investment vehicle consisting of some partners of Fried, Frank, Harris, Shriver & Jacobson LLP owns an interest representing less than 1% of the capital commitments of certain funds affiliated with Dyal. Fried, Frank, Harris, Shriver & Jacobson LLP from time to time performs legal services for Dyal and Owl Rock. Skadden, Arps, Slate, Meagher & Flom LLP is acting as counsel to NBSH Blue Investments II, LLC in this offering.

 

S-37


Table of Contents

EXPERTS

The consolidated and combined financial statements of Blue Owl Capital Inc. as of December 31, 2021 and 2020, and for the years ended December 31, 2021, 2020 and 2019, have been included herein in reliance upon the report of KPMG LLP (“KPMG”), independent registered public accounting firm, appearing elsewhere herein, and upon the authority of said firm as experts in accounting and auditing.

The consolidated and combined financial statements of Owl Rock Capital and subsidiaries (a carve-out business of Owl Rock Capital Group LLC) and Owl Rock Capital Securities LLC as of December 31, 2020 and December 31, 2019, and for each of the years in the three-year period ended December 31, 2020, have been included herein in reliance upon the report of KPMG, independent registered public accounting firm, appearing elsewhere herein, and upon the authority of said firm as experts in accounting and auditing.

The combined financial statements of Dyal Capital Partners (a business of Neuberger Berman Group LLC) as of December 31, 2020 and December 31, 2019, and for each of the years in the three-year period ended December 31, 2020, have been included herein in reliance upon the report of KPMG, independent auditors, appearing elsewhere herein, and upon the authority of said firm as experts in accounting and auditing.

 

S-38


Table of Contents

WHERE YOU CAN FIND MORE INFORMATION

We have filed with the SEC a registration statement on Form S-1 under the Securities Act with respect to the securities offered by this prospectus supplement. This prospectus supplement, which forms a part of such registration statement, does not contain all of the information included in the registration statement. For further information pertaining to us and our securities, you should refer to the registration statement and to its exhibits. The registration statement has been filed electronically and may be obtained in any manner listed below. Whenever we make reference in this prospectus supplement to any of our contracts, agreements or other documents, the references are not necessarily complete. If a contract or document has been filed as an exhibit to the registration statement or a report we file under the Exchange Act, you should refer to the copy of the contract or document that has been filed. Each statement in this prospectus supplement relating to a contract or document filed as an exhibit to a registration statement or report is qualified in all respects by the filed exhibit.

We also file annual, quarterly and current reports, proxy statements and other information with the SEC. Our SEC filings are available to the public over the Internet at the SEC’s website at www.sec.gov and on our website at www.blueowl.com. The information contained on, or that may be accessed through, our website is not part of, and is not incorporated into, this prospectus supplement. You may inspect a copy of the registration statement through the SEC’s website, as provided herein.

 

S-39


Table of Contents

STICKER TO RESALE SHELF S-1

BLUE OWL CAPITAL INC.

SUPPLEMENT NO. 4 TO

PROSPECTUS DATED AUGUST 2, 2021

THE DATE OF THIS SUPPLEMENT IS MAY 5, 2022

This prospectus supplement (this “Supplement No. 4”) is part of the prospectus of Blue Owl Capital Inc. (the “Company”), dated August 2, 2021 (as amended from time to time, the “Prospectus”). This Supplement No. 4 is being filed to update and supplement the information contained in the Prospectus with the information contained in our Quarterly Report on Form 10-Q for the quarter ended March 31, 2022, filed with the Securities and Exchange Commission (the “SEC”) on May 5, 2022 (the “Quarterly Report”). Accordingly, we have attached the Quarterly Report to this prospectus supplement.

This prospectus supplement updates and supplements the information in the Prospectus and is not complete without, and may not be delivered or utilized except in combination with, the Prospectus, including any amendments or supplements thereto. This Supplement No. 4 should be read in conjunction with the Prospectus and if there is any inconsistency between the information in the Prospectus and this Supplement No. 4, you should rely on the information in this Supplement No. 4.

Investing in our securities involves a high degree of risk. You should review carefully the risks and uncertainties described under the heading “Risk Factors” beginning on page 21 of the Prospectus and in Section 1A. Risk Factors of our Quarterly Report before buying our common stock and warrants.

Neither the SEC nor any state securities commission has approved or disapproved of these securities or passed upon the adequacy or accuracy of this prospectus supplement or the accompanying prospectus. Any representation to the contrary is a criminal offense.


Table of Contents

 

 

UNITED STATES

SECURITIES AND EXCHANGE COMMISSION

Washington, D.C. 20549

 

 

FORM 10-Q

 

 

(Mark One)

QUARTERLY REPORT PURSUANT TO SECTION 13 OR 15(d) OF THE SECURITIES EXCHANGE ACT OF 1934

For the quarterly period ended March 31, 2022

or

 

TRANSITION REPORT PURSUANT TO SECTION 13 OR 15(d) OF THE SECURITIES EXCHANGE ACT OF 1934

For the transition period from                to

Commission File Number: 001-39653

 

 

 

LOGO

BLUE OWL CAPITAL INC.

(Exact name of registrant as specified in its charter)

 

 

 

Delaware   86-3906032

(State or other jurisdiction of

incorporation or organization)

 

(I.R.S. Employer

Identification No.)

399 Park Avenue, New York, NY 10022

(address of principal executive offices)

(212) 419-3000

(Registrant’s telephone number, including area code)

 

 

Securities registered pursuant to Section 12(b) of the Act:

 

Title of each class

 

Trading

symbol(s)

 

Name of each exchange

on which registered

Class A common stock   OWL   New York Stock Exchange
Warrants to purchase Class A common stock   OWL.WS   New York Stock Exchange

Indicate by check mark whether the registrant: (1) has filed all reports required to be filed by Section 13 or 15(d) of the Securities Exchange Act of 1934 during the preceding 12 months (or for such shorter period that the registrant was required to file such reports), and (2) has been subject to such filing requirements for the past 90 days.    Yes  ☒    No  ☐

Indicate by check mark whether the registrant has submitted electronically every Interactive Data File required to be submitted pursuant to Rule 405 of Regulation S-T (§232.405 of this chapter) during the preceding 12 months (or for such shorter period that the registrant was required to submit and post such files).    Yes  ☒    No  ☐

Indicate by check mark whether the registrant is a large accelerated filer, an accelerated filer, a non-accelerated filer, a smaller reporting company, or an emerging growth company. See the definitions of “large accelerated filer,” “accelerated filer,” “smaller reporting company,” and “emerging growth company” in Rule 12b-2 of the Exchange Act.

 

Large accelerated filer      Accelerated filer  
Non-accelerated filer      Smaller reporting company  
     Emerging growth company  

If an emerging growth company, indicate by check mark if the registrant has elected not to use the extended transition period for complying with any new or revised financial accounting standards provided pursuant to Section 13(a) of the Exchange Act.  ☐

Indicate by check mark whether the registrant is a shell company (as defined in Rule 12b-2 of the Act).    Yes  ☐    No  ☒

Indicate the number of shares outstanding of each of the issuer’s classes of common stock, as of the latest practicable date.

 

Class

 

Outstanding at May 4, 2022

Class A common stock, par value $0.0001   407,682,203
Class B common stock, par value $0.0001  
Class C common stock, par value $0.0001   670,147,025
Class D common stock, par value $0.0001   319,132,127

 

 

 


Table of Contents

TABLE OF CONTENTS

 

     Page  

PART I

  FINANCIAL INFORMATION      6  

Item 1.

  Financial Statements      6  

Item 2.

  Management’s Discussion and Analysis of Financial Condition and Results of Operations      6  

Item 3.

  Quantitative and Qualitative Disclosures About Market Risk      22  

Item 4.

  Controls and Procedures      23  

PART II

  OTHER INFORMATION      24  

Item 1.

  Legal Proceedings      24  

Item 1A.

  Risk Factors      24  

Item 2.

  Unregistered Sales of Equity Securities and Use of Proceeds      24  

Item 3.

  Defaults Upon Senior Securities      24  

Item 4.

  Mine Safety Disclosures      24  

Item 5.

  Other Information      25  

Item 6.

  Exhibits      25  

Signatures

     26  

Index to Financial Statements

     F-1  


Table of Contents

DEFINED TERMS

 

Assets Under Management or AUM    Refers to the assets that we manage, and are generally equal to the sum of (i) net asset value (“NAV”); (ii) drawn and undrawn debt; (iii) uncalled capital commitments; and (iv) total managed assets for certain Real Estate products.
Annual Report    Refers to our annual report for the year ended December 31, 2021, filed with the SEC on Form 10-K on February 28, 2022.
our BDCs    Refers to our business development companies, as regulated under the Investment Company Act of 1940, as amended: Owl Rock Capital Corporation (NYSE: ORCC) (“ORCC”), Owl Rock Capital Corporation II (“ORCC II”), Owl Rock Capital Corporation III (“ORCC III”), Owl Rock Technology Finance Corp. (“ORTF”), Owl Rock Technology Finance Corp. II (“ORTF II”), Owl Rock Core Income Corp. (“ORCIC”) and Owl Rock Technology Income Corp. (“ORTIC”).
Blue Owl, the Company, the firm, we, us, and our    Refers to the Registrant and its consolidated subsidiaries.
Blue Owl Carry    Refers to Blue Owl Capital Carry LP.
Blue Owl GP    Refers collectively to Blue Owl Capital Holdings GP LLC and Blue Owl Capital GP LLC, which are directly or indirectly wholly owned subsidiaries of the Registrant that hold the Registrants interests in the Blue Owl Operating Partnerships.
Blue Owl Holdings    Refers to Blue Owl Capital Holdings LP.
Blue Owl Operating Group    Refers collectively to the Blue Owl Operating Partnerships and their consolidated subsidiaries.
Blue Owl Operating Group Units    Refers collectively to a unit in each of the Blue Owl Operating Partnerships.
Blue Owl Operating Partnerships    Refers to Blue Owl Carry and Blue Owl Holdings, collectively.
Blue Owl Securities    Refers to Blue Owl Securities LLC, a Delaware limited liability company. Blue Owl Securities is a broker-dealer registered with the SEC, a member of FINRA and the SIPC. Blue Owl Securities is wholly owned by Blue Owl and provides distribution services to all Blue Owl Divisions.
Business Combination    Refers to the transactions contemplated by the Business Combination Agreement, which were completed on May 19, 2021.
Business Combination Agreement or BCA    Refers to the agreement dated as of December 23, 2020 (as the same has been or may be amended, modified, supplemented or waived from time to time), by and among Altimar Acquisition Corporation, Owl Rock Capital Group LLC, Owl Rock Capital Feeder LLC, Owl Rock Capital Partners LP and Neuberger Berman Group LLC.
Business Combination Date    Refers to May 19, 2021.
Class A Shares    Refers to the Class A common stock, par value $0.0001 per share, of the Registrant.
Class B Shares    Refers to the Class B common stock, par value $0.0001 per share, of the Registrant.
Class C Shares    Refers to the Class C common stock, par value $0.0001 per share, of the Registrant.
Class D Shares    Refers to the Class D common stock, par value $0.0001 per share, of the Registrant.
Class E Shares    Refers to the Class E common stock, par value $0.0001 per share, of the Registrant.
Direct Lending    Refers to our Direct Lending products, which offer private credit solutions to middle-market companies through four investment strategies: diversified lending, technology lending, first lien lending and opportunistic lending. Direct Lending products are managed by the Owl Rock division of Blue Owl.
Dyal Capital    Refers to the Dyal Capital Partners business, which was acquired from Neuberger Berman Group LLC in connection with the Business Combination, and is now a division of Blue Owl.

 

3


Table of Contents
Fee-Paying AUM or FPAUM    Refers to the AUM on which management fees are earned. For our BDCs, FPAUM is generally equal to total assets (including assets acquired with debt but excluding cash). For our other Direct Lending products, FPAUM is generally equal to NAV or investment cost. FPAUM also includes uncalled committed capital for products where we earn management fees on such uncalled committed capital. For our GP Capital Solutions products, FPAUM for the GP minority equity investments strategy is generally equal to capital commitments during the investment period and the cost of unrealized investments after the investment period. For GP Capital Solutions’ other strategies, FPAUM is generally equal to investment cost. For Real Estate, FPAUM is generally based on total assets (including assets acquired with debt).
Financial Statements    Refers to our consolidated and combined financial statements included in this report.
GP Capital Solutions    Refers to our GP Capital Solutions products, which primarily focus on acquiring equity stakes in, or providing debt financing to, large, multi-product private equity and private credit platforms through three existing investment strategies: GP minority equity investments, GP debt financing and professional sports minority investments. GP Capital Solutions products are managed by the Dyal Capital division of Blue Owl.
NYSE    Refers to the New York Stock Exchange.
Oak Street    Refers to the investment advisory business of Oak Street Real Estate Capital, LLC that was acquired on December 29, 2021, and is now a division of Blue Owl.
Oak Street Acquisition    Refers to the acquisition of Oak Street completed on December 29, 2021.
Owl Rock    Refers collectively to the combined businesses of Owl Rock Capital Group LLC (“Owl Rock Capital Group”) and Blue Owl Securities LLC (formerly, Owl Rock Capital Securities LLC), which was the predecessor of Blue Owl for accounting and financial reporting purposes. References to the Owl Rock division refer to Owl Rock Capital Group and its subsidiaries that manage our Direct Lending products.
Partner Manager    Refers to alternative asset management firms in which the GP Capital Solution products invest.
Part I Fees    Refers to quarterly performance income on the net investment income of our BDCs and similarly structured products, subject to a fixed hurdle rate. These fees are classified as management fees throughout this report, as they are predictable and recurring in nature, not subject to repayment, and cash-settled each quarter.
Part II Fees    Generally refers to fees from our BDCs and similarly structured products that are paid in arrears as of the end of each measurement period when the cumulative aggregate realized capital gains exceed the cumulative aggregate realized capital losses and aggregate unrealized capital depreciation, less the aggregate amount of Part II Fees paid in all prior years since inception. Part II Fees are classified as realized performance income throughout this report.
Principals    Refers to our founders and senior members of management who hold, or in the future may hold, Class B Shares and Class D Shares. Class B Shares and Class D Shares collectively represent 80% of the total voting power of all shares.
Real Estate    Refers, unless context indicates otherwise, to our Real Estate products, which primarily focus on providing investors with predictable current income, and potential for appreciation, while focusing on limiting downside risk through a unique net lease strategy. Real Estate products are managed by the Oak Street division of Blue Owl.
Registrant    Refers to Blue Owl Capital Inc.
SEC    Refers to the U.S. Securities and Exchange Commission.
Tax Receivable Agreement or TRA    Refers to the Amended and Restated Tax Receivable Agreement, dated as of October 22, 2021, as may be amended from time to time by and among the Registrant, Blue Owl Capital GP LLC, the Blue Owl Operating Partnerships and each of the Partners (as defined therein) party thereto.

 

4


Table of Contents

AVAILABLE INFORMATION

We file annual, quarterly and current reports, proxy statements and other information required by the Securities Exchange Act of 1934, as amended (the “Exchange Act”) with the SEC. We make available free of charge on our website (www.blueowl.com) our annual reports on Form 10-K, quarterly reports on Form 10-Q, current reports on Form 8-K, proxy statements and other filing as soon as reasonably practicable after such material is electronically filed with or furnished to the SEC. We also use our website to distribute company information, including assets under management and performance information, and such information may be deemed material. Accordingly, investors should monitor our website, in addition to our press releases, SEC filings and public conference calls and webcasts.

Also posted on our website in the “Investor Relations—Governance” section is the charter for our Audit Committee, as well as our Corporate Governance Guidelines and Code of Business Conduct governing our directors, officers and employees. Information on or accessible through our website is not a part of or incorporated into this report or any other SEC filing. Copies of our SEC filings or corporate governance materials are available without charge upon written request to Blue Owl Capital Inc., 399 Park Avenue, 38th Floor, New York, New York 10022, Attention: Office of the Secretary. Any materials we file with the SEC are also publicly available through the SEC’s website (www.sec.gov).

No statements herein, available on our website or in any of the materials we file with the SEC constitute, or should be viewed as constituting, an offer of any fund.

CAUTIONARY STATEMENT REGARDING FORWARD-LOOKING STATEMENTS

This report contains forward-looking statements within the meaning of Section 27A of the Securities Act of 1933, as amended (the “Securities Act”), and Section 21E of the Exchange Act, which reflect our current views with respect to, among other things, future events, operations and financial performance. You can identify these forward-looking statements by the use of forward-looking words such as “outlook,” “believes,” “expects,” “potential,” “continues,” “may,” “will,” “should,” “seeks,” “approximately,” “predicts,” “projects,” “intends,” “plans,” “estimates,” “anticipates” or the negative version of those words, other comparable words or other statements that do not relate to historical or factual matters. The forward-looking statements are based on our beliefs, assumptions and expectations of our future performance, taking into account all information currently available to us. Such forward-looking statements are subject to various risks, uncertainties (some of which are beyond our control) or other assumptions relating to our operations, financial results, financial condition, business prospects, growth strategy and liquidity that may cause actual results or performance to be materially different from those expressed or implied by these forward-looking statements. Some of these factors are described under the headings “Item 1A. Risk Factors” and “Item 2. Management’s Discussion and Analysis of Financial Condition and Results of Operations.” These factors should not be construed as exhaustive and should be read in conjunction with the risk factors and other cautionary statements that are included in this report and in our other periodic filings. If one or more of these or other risks or uncertainties materialize, or if our underlying assumptions prove to be incorrect, our actual results may vary materially from those indicated in these forward-looking statements. New risks and uncertainties arise over time, and it is not possible for us to predict those events or how they may affect us. Therefore, you should not place undue reliance on these forward-looking statements. Any forward-looking statement speaks only as of the date on which it is made. We do not undertake any obligation to publicly update or review any forward-looking statement, whether as a result of new information, future developments or otherwise, except as required by law.

 

5


Table of Contents

PART I - FINANCIAL INFORMATION

Item 1. Financial Statements.

The information required by this item is included in the Financial Statements set forth in the F-pages of this report.

Item 2. Management’s Discussion and Analysis of Financial Condition and Results of Operations.

The following Management’s Discussion and Analysis of Financial Condition and Results of Operations (“MD&A”), should be read in conjunction with the unaudited consolidated and combined financial statements and the related notes included in this report. For a description of our business, please see “Business of Blue Owl” in the Annual Report.

2022 First Quarter Overview

 

     Three Months Ended March 31,  
(dollars in thousands)    2022      2021  

Net (Loss) Income Attributable to Blue Owl Capital Inc. (After May 19, 2021) / Owl Rock (Prior to May 19, 2021)

   $ (11,815    $ 39,414  

Fee-Related Earnings(1)

   $ 171,383      $ 46,350  

Distributable Earnings(1)

   $ 155,726      $ 40,254  

 

(1)

For the specific components and calculations of these Non-GAAP measures, as well as a reconciliation of these measures to the most comparable measure in accordance with GAAP, see “—Non-GAAP Analysis” and “—Non-GAAP Reconciliations.”

Our results for first quarter of 2021 do not include the results of Dyal Capital or Oak Street; therefore, prior period amounts are not comparable to current period. Please see “—GAAP Results of Operations Analysis” and “—Non-GAAP Analysis” for a detailed discussion of the underlying drivers of our results, including the accretive impacts of the Dyal Acquisition and Oak Street Acquisition.

Assets Under Management

 

Blue Owl

AUM: $102.0 billion

FPAUM: $65.6 billion

Direct Lending Products

AUM: $44.8 billion

FPAUM: $32.7 billion

  

GP Capital Solutions Products

AUM: $41.2 billion

FPAUM: $23.7 billion

  

Real Estate Products

AUM: $16.1 billion

FPAUM: $9.3 billion

Diversified Lending

Commenced 2016

AUM: $30.4 billion

FPAUM: $21.1 billion

  

GP Minority Equity

Commenced 2010

AUM: $39.6 billion

FPAUM: $22.8 billion

  

Net Lease

Commenced 2009

AUM: $16.1 billion

FPAUM: $9.3 billion

Technology Lending

Commenced 2018

AUM: $8.9 billion

FPAUM: $7.7 billion

  

GP Debt Financing

Commenced 2019

AUM: $1.3 billion

FPAUM: $0.7 billion

  

First Lien Lending

Commenced 2018

AUM: $3.5 billion

FPAUM: $2.5 billion

  

Professional Sports Minority Investments

Commenced 2021

AUM: $0.2 billion

FPAUM: $0.2 billion

  

Opportunistic Lending

Commenced 2020

AUM: $2.1 billion

FPAUM: $1.4 billion

     

 

6


Table of Contents

We finished the quarter with $102.0 billion of AUM, which included $65.6 billion of FPAUM. During the first quarter of 2022, approximately 95% of our management fees were earned on AUM that we refer to as permanent capital. As of March 31, 2022, we have approximately $7.7 billion in AUM not yet paying fees, providing approximately $105.0 million of annualized management fees once deployed or upon the expiration of certain fee holidays. See “—Assets Under Management” for additional information, including important information on how we define these metrics.

Business Environment

Our business is impacted by conditions in the financial markets and economic conditions in the U.S., and to a lesser extent, elsewhere in the world.

The public markets have witnessed volatility and dispersion in the first quarter of 2022 resulting from unexpectedly high and persistent inflation, a shifting interest rate environment, geopolitical events, and ongoing impact from COVID-19 globally. Allocations to alternative strategies have unsurprisingly created some near-term headwinds to industry-wide M&A and capital markets activity as investors paused to react to updated information, market expectations, and a changing investment landscape. We have benefited from this market volatility as an increasing number of sponsors and private companies have looked to Direct Lending for flexible and dependable financing, and capital that managers need to expand and diversify their platforms through our GP Capital Solutions products.

Higher than expected inflation has impacted expectations for the pace of rate hikes, driving market volatility and adjusting investors’ views on earnings growth for many public companies. We anticipate a net positive effect on our business from a rising rate environment. We expect our Direct Lending products to be a beneficiary of rising rates, as investor demand increases for senior secured floating rate assets focused on downside protection, and over time, the effect of rising rates would be positive for the net interest income of our Direct Lending products’ loan portfolios. For GP Capital Solutions, market volatility should drive demand for products managed by large, diversified managers, benefiting the types of firms our GP Capital Solutions products have typically taken stakes in. With respect to our Real Estate products, we believe there will continue to be strong demand for real estate strategies with long-term, contractual income that are positively correlated to inflation and backed by investment grade tenants, and that rising corporate borrowing costs will drive incremental demand for our Real Estate net lease solutions.

We believe that our disciplined investment philosophy across our distinct but complementary products contributes to the stability of our performance throughout market cycles. Our products have a stable base of permanent or long-term capital enabling us to invest in assets with a long-term focus over different points in a market cycle.

Assets Under Management

We present information regarding our AUM, FPAUM and various other related metrics throughout this MD&A to provide context around our fee generating revenues results, as well as indicators of the potential for future earnings from existing and new products. Our calculations of AUM and FPAUM may differ from the calculation methodologies of other asset managers, and as a result these measures may not be comparable to similar measures presented by other asset managers. In addition, our calculation of AUM includes amounts that are fee exempt (i.e., not subject to fees).

As of March 31, 2022, our assets under management include approximately $2.2 billion related to us, our executives and other employees. A portion of these assets under management relate to accrued carried interests, as well as investments that are not charged fees.

Composition of Assets Under Management

Our AUM consists of FPAUM, AUM not yet paying fees, fee-exempt AUM and net appreciation and leverage in products on which fees are based on commitments or investment cost. AUM not yet paying fees generally relates to unfunded capital commitments (to the extent such commitments are not already subject to fees), undeployed debt (to the extent we earn fees based on total asset values or investment cost, inclusive of assets purchased using debt) and AUM that is subject to a temporary fee holiday. Fee-exempt AUM represents certain investments by us, our employees, other related parties and third parties, as well as certain co-investment vehicles on which we do not earn fees.

 

7


Table of Contents

Management uses AUM not yet paying fees as an indicator of management fees that will be coming online as we deploy existing assets in products that charge fees based on deployed and not uncalled capital, as well as AUM that is currently subject to a fee holiday that will expire at a predetermined time in the future. AUM not yet paying fees could provide approximately $105.0 million of additional annualized management fees once deployed or upon the expiration of the relevant fee holidays. Approximately $2.2 billion of AUM not yet paying fees moved to FPAUM on January 1, 2022, driven primarily by the expiration of certain fee holidays in Dyal Fund V, which was offset by a decrease in FPAUM for a step down in fee basis in Dyal Fund III of $0.9 billion.

 

LOGO LOGO

Permanency and Duration of Assets Under Management

Our capital base is heavily weighted toward permanent capital. We use the term “permanent capital” to refer to AUM in our products that do not have ordinary redemption provisions or a requirement to exit investments and return the proceeds to investors after a prescribed period of time. Some of these products, however, may be required, or elect, to return all or a portion of capital gains and investment income. Permanent capital includes certain products that are subject to management fee step downs and/or roll-offs over time. Substantially all of our remaining AUM is in what we refer to as “long-dated funds.” These are funds in which the contractual remaining life is five years or more.

 

8


Table of Contents

We view the permanency and duration of the products that we manage as a differentiator in our industry and as a means of measuring the stability of our future revenues stream. The chart below presents the composition of our management fees by remaining product duration. Changes in these relative percentages will occur over time as the mix of products we offer changes. For example, our Real Estate products have a higher concentration in long-dated funds, which in isolation may cause our percentage of management fees from permanent capital to decline.

 

LOGO

Changes in AUM

 

     Three Months Ended March 31, 2022     Three Months Ended March 31, 2021  

(dollars in millions)

   Direct
Lending
    GP Capital
Solutions
    Real Estate     Total     Direct
Lending
    GP Capital
Solutions
    Real Estate      Total  

Beginning Balance

   $ 39,227     $ 39,906     $ 15,362     $ 94,495     $ 27,101     $ 26,220     $ —        $ 53,321  

Acquisition

     —         —         —         —         —         —         —          —    

New capital raised

     1,938       1,566       360       3,864       235       911       —          1,146  

Change in debt

     3,618       —         —         3,618       329       —         —          329  

Distributions

     (284     (758     (165     (1,207     (181     (74     —          (255

Change in value / other

     276       439       533       1,248       293       3,139       —          3,432  
  

 

 

   

 

 

   

 

 

   

 

 

   

 

 

   

 

 

   

 

 

    

 

 

 

Ending Balance

   $ 44,775     $ 41,153     $ 16,090     $ 102,018     $ 27,777     $ 30,196     $ —        $ 57,973  
  

 

 

   

 

 

   

 

 

   

 

 

   

 

 

   

 

 

   

 

 

    

 

 

 

Direct Lending. Increase in AUM was driven by a combination of continued fundraising and debt deployment across the strategy.

 

 

$1.2 billion new capital raised in Diversified Lending, primarily driven by retail fundraising in ORCIC.

 

 

$0.7 billion new capital raised in Technology Lending, driven by continued fundraising in ORTF II, our second technology-focused BDC.

 

 

$3.6 billion of debt deployment across all of Direct Lending, as we continue to opportunistically deploy leverage in our BDCs.

GP Capital Solutions. Increase in AUM was driven by new capital raised, primarily in Dyal Fund V, and overall appreciation across all of our major products.

Real Estate. There was no material increase or decrease in AUM.

 

9


Table of Contents

Changes in FPAUM

 

     Three Months Ended March 31, 2022     Three Months Ended March 31, 2021  

(dollars in millions)

   Direct
Lending
    GP Capital
Solutions
     Real Estate     Total     Direct
Lending
    GP Capital
Solutions
     Real Estate      Total  

Beginning Balance

   $ 32,029     $ 21,212      $ 8,203     $ 61,444     $ 20,862     $ 17,608      $ —        $ 38,470  

Acquisition

     —         —          —         —         —         —          —          —    

New capital raised / deployed

     2,200       1,171        1,077       4,448       482       1,011        —          1,493  

Fee basis change

     —         1,268        —         1,268       —         —          —          —    

Distributions

     (278     —          (161     (439     (149     11        —          (138

Change in value / other

     (1,293     —          156       (1,137     276       —          —          276  
  

 

 

   

 

 

    

 

 

   

 

 

   

 

 

   

 

 

    

 

 

    

 

 

 

Ending Balance

   $ 32,658     $ 23,651      $ 9,275     $ 65,584     $ 21,471     $ 18,630      $ —        $ 40,101  
  

 

 

   

 

 

    

 

 

   

 

 

   

 

 

   

 

 

    

 

 

    

 

 

 

Direct Lending. Increase in FPAUM was driven by a combination of continued fundraising and debt deployment as discussed in the AUM section above, partially offset by a change in methodology that reduced FPAUM by approximately $1.5 billion.

GP Capital Solutions. Increase in FPAUM was driven by new capital raised, primarily in Dyal Fund V, and the expiration of certain fee holidays on January 1, 2022. The expiration of the fee holiday drove an increase in FPAUM of $2.2 billion, which was partially offset by a decrease in FPAUM for a step down in fee basis in Dyal Fund III of $0.9 billion.

Real Estate. There was no material increase or decrease in FPAUM.

Product Performance

Product performance for certain of our products is included throughout this discussion with analysis to facilitate an understanding of our results of operations for the periods presented. The performance information of our products reflected is not indicative of our performance. An investment in Blue Owl is not an investment in any of our products. Past performance is not indicative of future results. As with any investment, there is always the potential for gains as well as the possibility of losses. There can be no assurance that any of these products or our other existing and future products will achieve similar returns. MoIC and IRR data has not been presented for products that have launched within the last two years as such information is generally not meaningful (“NM”).

Direct Lending

 

                                                      MoIC      IRR  
(dollars in millions)    Year of
Inception
     AUM      Capital
Raised
(1)
     Invested
Capital
(2)
     Realized
Proceeds
(3)
     Unrealized
Value
(4)
     Total
Value
     Gross (5)      Net (6)      Gross (7)     Net (8)  

Diversified Lending

                               

ORCC

     2016      $ 14,616      $ 6,018      $ 6,030      $ 2,024      $ 5,871      $ 7,895        1.41x        1.31x        11.8     8.9

ORCC II (9)

     2017      $ 2,614      $ 1,383      $ 1,355      $ 269      $ 1,342      $ 1,611        NM        1.19x        NM       7.0

ORCC III

     2020      $ 3,651      $ 1,709      $ 1,659      $ 101      $ 1,664      $ 1,765        NM        NM        NM       NM  

ORCIC

     2020      $ 8,376      $ 2,810      $ 2,780      $ 71      $ 2,763      $ 2,834        NM        NM        NM       NM  

Technology Lending

                               

ORTF

     2018      $ 7,185      $ 3,195      $ 3,196      $ 278      $ 3,457      $ 3,735        1.22x        1.17x        15.2     11.2

First Lien Lending (10)

                               

Owl Rock First Lien Fund Levered

     2018      $ 2,948      $ 1,161      $ 813      $ 116      $ 836      $ 952        1.22x        1.18x        10.2     8.1

Owl Rock First Lien Fund Unlevered

     2019         $ 150      $ 144      $ 7      $ 147      $ 154        1.11x        1.08x        5.3     3.5

 

(1)

Includes reinvested dividends and share repurchases, if applicable.

(2)

Invested capital includes capital calls, reinvested dividends and periodic investor closes, as applicable.

(3)

Realized proceeds represent the sum of all cash distributions to investors.

(4)

Unrealized value represents the product’s NAV. There can be no assurance that unrealized values will be realized at the valuations indicated.

(5)

Gross multiple of invested capital (“MoIC”) is calculated by adding total realized proceeds and unrealized values of a product’s investments and dividing by the total amount of invested capital. Gross MoIC is before giving effect to management fees (including Part I Fees) and Part II Fees, as applicable.

(6)

Net MoIC measures the aggregate value generated by a product’s investments in absolute terms. Net MoIC is calculated by adding total realized proceeds and unrealized values of a product’s investments and dividing by the total amount of invested capital. Net MoIC is calculated after giving effect to management fees (including Part I Fees) and Part II Fees, as applicable, and all other expenses.

 

10


Table of Contents
(7)

Gross IRR is an annualized since inception gross internal rate of return of cash flows to and from the product and the product’s residual value at the end of the measurement period. Gross IRRs are calculated before giving effect to management fees (including Part I Fees) and Part II Fees, as applicable.

(8)

Net IRRs are calculated consistent with gross IRRs, but after giving effect to management fees (including Part I Fees) and Part II Fees, as applicable, and all other expenses. An individual investor’s IRR may be different to the reported IRR based on the timing of capital transactions.

(9)

For the purposes of calculating Gross IRR, the expense support provided to the fund would be impacted when assuming a performance excluding management fees (including Part I Fees) and Part II Fees, and therefore is not meaningful for ORCC II.

(10)

Owl Rock First Lien Fund is comprised of three feeder funds: Onshore Levered, Offshore Levered and Insurance Unlevered. The gross and net MoIC and IRR presented in the chart are for Onshore Levered and Insurance Unlevered as those are the largest of the levered and unlevered feeder funds. The gross and net MoIC for the Offshore Levered feeder fund is 1.21x and 1.14x, respectively. The gross and net IRR for the Offshore Levered feeder is 9.6% and 6.4%, respectively. All other values for Owl Rock First Lien Fund Levered are for Onshore Levered and Offshore Levered combined. AUM is presented as the aggregate of the three Owl Rock First Lien Fund feeders. Owl Rock First Lien Fund Unlevered Investor equity and note commitments are both treated as capital for all values.

GP Capital Solutions

 

                                                      MoIC      IRR  
(dollars in millions)    Year of
Inception
     AUM      Capital
Raised
     Invested
Capital
(2)
     Realized
Proceeds
(3)
     Unrealized
Value
(4)
     Total
Value
     Gross
(5)
     Net (6)      Gross
(7)
    Net (8)  

GP Minority Equity (1)

                               

Dyal Fund I

     2011      $ 954      $ 1,284      $ 1,248      $ 583      $ 721      $ 1,304        1.19x        1.04x        3.8     0.5

Dyal Fund II

     2014      $ 2,590      $ 2,153      $ 1,846      $ 421      $ 2,028      $ 2,449        1.48x        1.33x        11.9     7.8

Dyal Fund III

     2015      $ 8,174      $ 5,318      $ 3,241      $ 2,591      $ 4,272      $ 6,863        2.54x        2.12x        31.8     23.9

Dyal Fund IV

     2018      $ 14,330      $ 9,041      $ 4,807      $ 2,352      $ 6,667      $ 9,019        2.25x        1.88x        127.3     81.2

Dyal Fund V

     2020      $ 7,798      $ 6,787      $ 926      $ —        $ 1,758      $ 1,758        NM        NM        NM       NM  

 

(1)

Valuation-related amounts and performance metrics are presented on a quarter lag and are exclusive of investments made by us and the related carried interest vehicles of the respective products.

(2)

Invested capital includes capital calls.

(3)

Realized proceeds represent the sum of all cash distributions to investors.

(4)

Unrealized value represents the product’s NAV. There can be no assurance that unrealized values will be realized at the valuations indicated.

(5)

Gross MoIC is calculated by adding total realized proceeds and unrealized values of a product’s investments and dividing by the total amount of invested capital. Gross MoIC is before giving effect to management fees and carried interest, as applicable.

(6)

Net MoIC measures the aggregate value generated by a product’s investments in absolute terms. Net MoIC is calculated by adding total realized proceeds and unrealized values of a product’s investments and dividing by the total amount of invested capital. Net MoIC is calculated after giving effect to management fees and carried interest, as applicable, and all other expenses.

(7)

Gross IRR is an annualized since inception gross internal rate of return of cash flows to and from the product and the product’s residual value at the end of the measurement period. Gross IRRs are calculated before giving effect to management fees and carried interest, as applicable.

(8)

Net IRR is an annualized since inception net internal rate of return of cash flows to and from the product and the product’s residual value at the end of the measurement period. Net IRRs reflect returns to all investors. Net IRRs are calculated after giving effect to management fees and carried interest, as applicable, and all other expenses. An individual investor’s IRR may be different to the reported IRR based on the timing of capital transactions.

Real Estate

 

                                               

MoIC

  

IRR

(dollars in millions)    Year of
Inception
     AUM      Capital
Raised
     Invested
Capital

(2)
    

Realized

Proceeds

(3)

  

Unrealized

Value

(4)

  

Total

Value

  

Gross
(5)

  

Net (6)

  

Gross
(7)

  

Net (8)

Net Lease (1)

                                

Oak Street Real Estate Capital Fund IV

     2017      $ 1,322      $ 1,250      $ 1,239      $923    $883    $1,806    1.60x    1.46x    27.2%    21.4%

Oak Street Real Estate Capital Net Lease Property Fund

     2019      $ 5,671      $ 3,161      $ 2,600      $164    $2,951    $3,115    1.21x    1.20x    22.5%    21.4%

Oak Street Real Estate Capital Fund V

     2020      $ 3,621      $ 2,500      $ 1,147      $304    $1,089    $1,393    NM    NM    NM    NM

Oak Street Asset-Backed Securitization (9)

     2020      $ 3,001      $ 2,713      $ 342      $48    $352    $400    NM    NM    NM    NM

 

(1)

Valuation-related amounts and performance metrics, as well as invested capital and realized proceeds, are presented on a quarter lag where applicable.

(2)

Invested capital includes investments by the general partner, capital calls, dividends reinvested and periodic investors closes, as applicable.

(3)

Realized proceeds represent the sum of all cash distributions to all investors.

(4)

Unrealized value represents the fund’s NAV. There can be no assurance that unrealized values will be realized at the valuations indicated.

(5)

Gross MoIC is calculated by adding total realized proceeds and unrealized values of a product’s investments and dividing by the total amount of invested capital. Gross MoIC is before giving effect to management fees and carried interest, as applicable.

(6)

Net MoIC measures the aggregate value generated by a product’s investments in absolute terms. Net MoIC is calculated by adding total realized proceeds and unrealized values of a product’s investments and dividing by the total amount of invested capital. Net MoIC is calculated after giving effect to management fees and carried interest, as applicable, and all other expenses.

(7)

Gross IRR is an annualized since inception gross internal rate of return of cash flows to and from the product and the product’s residual value at the end of the measurement period. Gross IRRs are calculated before giving effect to management fees and carried interest, as applicable.

(8)

Net IRR is an annualized since inception net internal rate of return of cash flows to and from the product and the product’s residual value at the end of the measurement period. Net IRRs reflect returns to all investors. Net IRRs are calculated after giving effect to management fees and carried interest, as applicable, and all other expenses. An individual investor’s IRR may be different to the reported IRR based on the timing of capital transactions.

 

11


Table of Contents
(9)

Capital raised for this product includes the par value of notes issued in the securitization. Invested capital, realized proceeds, unrealized and total values relate to the subordinated notes/equity of the securitization.

GAAP Results of Operations Analysis

As a result of the Dyal Acquisition and Oak Street Acquisition, prior year amounts are not comparable to current year amounts or expected future trends. Dyal Capital’s and Oak Street’s results of operations are included from the Business Combination Date and December 29, 2021, respectively.

Three Months Ended March 31, 2022, Compared to the Three Months Ended March 31, 2021

 

     Three Months Ended March 31,         
(dollars in thousands)    2022      2021      $ Change  

Revenues

        

Management fees, net (includes Part I Fees of $46,739 and 28,914)

   $ 247,632      $ 94,713      $ 152,919  

Administrative, transaction and other fees

     28,345        13,511        14,834  
  

 

 

    

 

 

    

 

 

 

Total Revenues, Net

     275,977        108,224        167,753  
  

 

 

    

 

 

    

 

 

 

Expenses

        

Compensation and benefits

     193,892        47,984        145,908  

Amortization of intangible assets

     61,526        —          61,526  

General, administrative and other expenses

     43,294        14,860        28,434  
  

 

 

    

 

 

    

 

 

 

Total Expenses

     298,712        62,844        235,868  
  

 

 

    

 

 

    

 

 

 

Other (Loss) Income

        

Net gains on investments

     5        —          5  

Interest expense

     (12,834      (5,858      (6,976

Change in TRA liability

     (9,652      —          (9,652

Change in warrant liability

     17,758        —          17,758  

Change in earnout liability

     (496      —          (496
  

 

 

    

 

 

    

 

 

 

Total Other (Loss) Income

     (5,219      (5,858      639  
  

 

 

    

 

 

    

 

 

 

(Loss) Income Before Income Taxes

     (27,954      39,522        (67,476

Income tax (benefit) expense

     (5,038      188        (5,226
  

 

 

    

 

 

    

 

 

 

Consolidated and Combined Net (Loss) Income

     (22,916      39,334        (62,250

Net loss attributable to noncontrolling interests

     11,101        80        11,021  
  

 

 

    

 

 

    

 

 

 

Net (Loss) Income Attributable to Blue Owl Capital Inc.

   $ (11,815    $ 39,414      $ (51,229
  

 

 

    

 

 

    

 

 

 

Revenues, Net

Management Fees. Management fees increased primarily due to the $96.8 million accretive impact of GP Capital Solution’s management fees and $17.2 million of Real Estate’s management fees as well as overall growth in FPAUM across all of our Diversified Lending product strategies. See Note 5 to our consolidated and combined financial statements for additional details on our GAAP management fees by product and strategy.

Administrative, Transaction and Other Fees. The increase in administrative, transaction and other fees was driven primarily by a $4.8 million increase of dealer manager revenue, a $2.6 million increase of administrative fees related to our Direct Lending products and $3.1 million increase of administrative fees related to our GP Capital Solutions products due to higher compensation and benefits being recovered from our products, which are included from the Business Combination Date. Also contributing to the year-over-year increase was a $4.3 million increase in fee income earned for services provided to portfolio companies.

Expenses

Compensation and Benefits. Compensation and benefits expenses increased by $96.2 million related to amortization of equity grants, $16.1 million related to acquisition related cash earnouts for Oak Street and an additional $33.6 million related to growth in our employee headcount as a result of the Dyal and Oak Street acquisitions as well as organic growth.

Amortization of Intangible Assets. These expenses relate to the amortization of intangible assets acquired in connection with the Dyal Acquisition and the Oak Street Acquisition.

 

12


Table of Contents

General, Administrative and Other Expenses. The increase in general, administrative and other expenses was due to Transaction Expenses of $9.6 million, a $7.6 million increase in distribution costs due to placement fees associated with Dyal Fund V and certain private fund closes in Direct Lending as well as ongoing trail fees for historical fundraise Dyal products which are included from the Business Combination Date. The remaining net increase was driven primarily by our continued growth as a public company and transitioning back to the office from a remote workforce.

Other Loss

Interest expense. The increase in interest expense was driven by higher average debt outstanding, as in 2021 our long-term debt outstanding related to the $250.0 million term loan agreement (the “Term Loan”) that was repaid in the second quarter of 2021 using proceeds from the $700.0 million of 2031 Notes, a larger size facility. Further, we issued the $350.0 million of 2051 Notes during the fourth quarter of 2021 and $400.0 million of 2032 Notes during the first quarter of 2022. The impact of higher average borrowing outstanding in fiscal quarter 2022 was partially offset by lower average borrowing rates on the Notes in 2022 compared to the Term Loan in 2021.

Change in TRA liability. The change in TRA liability in 2022 was due to the impact of the time value of money on the portion of the TRA that is carried at fair value (i.e., Dyal Acquisition contingent consideration). The TRA was entered into in connection with the Business Combination in May 2021.

Change in warrant liability. The change in warrant liability in 2022 was driven by the decrease in the price of our Public Warrants, as such price directly impacts the valuation of our Private Placement Warrants. The warrants were issued in connection with the Business Combination in May 2021.

Change in earnout liability. There was no material change to the earnout liability.

Income Tax Benefit

Prior to the Business Combination, our income was generally subject to New York City Unincorporated Business Tax (“UBT”), as the operating entities are partnerships for U.S. federal income tax purposes. As a result of the Business Combination, the portion of income allocable to the Registrant is now also generally subject to corporate tax rates at the U.S. federal and state and local levels. This resulted in an increase in income tax benefit in the current year period. Please see Note 9 to our Financial Statements for a discussion of the significant tax differences that impacted our effective tax rate.

Net Loss Attributable to Noncontrolling Interest

Net loss attributable to noncontrolling interests in the current year primarily represents the allocation to Common Units of their pro rata share of the Blue Owl Operating Group’s post-Business Combination net loss due to the drivers discussed above. The Common Units represented an approximately 71% weighted average economic interest in the Blue Owl Operating Group during the first quarter of 2022. Prior to the Business Combination, amounts attributable to noncontrolling interests were not significant, and related primarily to third-party interests held in certain of our consolidated investment advisor holding companies.

Non-GAAP Analysis

In addition to presenting our consolidated and combined results in accordance with GAAP, we present certain other financial measures that are not presented in accordance with GAAP. Management uses these measures to assess the performance of our business, and we believe that this information enhances the ability of shareholders to analyze our performance from period to period. These non-GAAP financial measures supplement and should be considered in addition to and not in lieu of our GAAP results, and such measures should not be considered as indicative of our liquidity. Our non-GAAP measures may not be comparable to other similarly titled measured used by other companies. Please see “—Non-GAAP Reconciliations” for reconciliations of these measures to the most comparable measures prepared in accordance with GAAP.

 

13


Table of Contents

Fee-Related Earnings and Related Components

Fee-Related Earnings is a supplemental non-GAAP measure of operating performance used to make operating decisions and assess our operating performance. Fee-Related Earnings excludes certain items that are required for the presentation of our results on a GAAP basis. Management also reviews the components that comprise Fee-Related Earnings (i.e., FRE Revenues and FRE Expenses) on the same basis used to calculate Fee-Related Earnings, and such components are also non-GAAP measures and have been identified with the prefix “FRE” in the tables and discussion below. Management believes that by excluding these items, which are described below, Fee-Related Earnings and its components can be useful as supplemental measures to our GAAP results in assessing our operating performance and focusing on whether our recurring revenues, primarily consisting of management fees, are sufficient to cover our recurring operating expenses.

Fee-Related Earnings exclude various items that are required for the presentation of our results under GAAP, including the following: noncontrolling interests in the Blue Owl Operating Partnerships; equity-based compensation expense; compensation expenses related to capital contributions in certain subsidiary holding companies that are in-turn paid as compensation to certain employees, as such contributions are not included in Fee-Related Earnings or Distributable Earnings; amortization of acquisition-related earnouts; amortization of intangible assets; “Transaction Expenses” as defined below; net gains (losses) on investments, changes in TRA, earnout and warrant liabilities; net losses on retirement of debt; interest and taxes. In addition, management reviews revenues by reducing GAAP administrative, transaction and other fees for certain expenses related to reimbursements from our products, which are presented gross for GAAP but net for non-GAAP measures. Transaction Expenses are expenses incurred in connection with the Business Combination and other acquisitions and strategic transactions, including subsequent adjustments related to such transactions, that were not eligible to be netted against consideration or recognized as acquired assets and assumed liabilities in the relevant transaction. Starting in the first quarter of 2022, Transaction Expenses also include expenses paid on behalf of certain products that are expected to be reimbursed in subsequent periods; such amounts were not material to the prior periods presented, and therefore such periods have not be restated for this change.

Distributable Earnings

Distributable Earnings is a supplemental non-GAAP measure of operating performance that equals Fee-Related Earnings plus or minus, as relevant, realized performance income and related compensation, interest expense, as well as amounts payable for taxes and payments made pursuant to the TRA. Amounts payable for taxes presents the current income taxes payable related to the respective period’s earnings, assuming that all Distributable Earnings were allocated to the Registrant, which would occur following the exchange of all Blue Owl Operating Group Units for Class A Shares. Current income taxes payable and payments made pursuant to the TRA reflect the benefit of tax deductions that are excluded when calculating Distributable Earnings (e.g., equity-based compensation expenses, net losses on retirement of debt, Transaction Expenses, tax goodwill, etc.). If these tax deductions were to be excluded from amounts payable for taxes, Distributable Earnings would be lower and our effective tax rate would appear to be higher, even though a lower amount of income taxes would have been paid or payable for a period’s earnings. We make these adjustments when calculating Distributable Earnings to more accurately reflect the net realized earnings that are expected to be or become available for distribution or reinvestment into our business. Management believes that Distributable Earnings can be useful as a supplemental performance measure to our GAAP results assessing the amount of earnings available for distribution.

Fee-Related Earnings and Distributable Earnings Summary

 

     Three Months Ended March 31,  
(dollars in thousands)    2022      2021  

FRE revenues

   $ 272,598      $ 103,771  

FRE expenses

     (101,735      (57,501

Net loss allocated to noncontrolling interests included in Fee-Related Earnings

     520        80  
  

 

 

    

 

 

 

Fee-Related Earnings

   $ 171,383      $ 46,350  
  

 

 

    

 

 

 

Distributable Earnings

   $ 155,726      $ 40,254  
  

 

 

    

 

 

 

Fee-Related Earnings and Distributable Earnings increased year-over-year as a result of the accretive impact of the Dyal Acquisition and Oak Street Acquisition, as well as higher FRE revenues from our Direct Lending products. These increases were offset by higher FRE expenses, primarily due to compensation and benefits as discussed further below.

 

14


Table of Contents

FRE Revenues

 

     Three Months Ended March 31,  
(dollars in thousands)    2022      2021  

Direct Lending Products

     

Diversified lending

   $ 105,452      $ 76,478  

Technology lending

     23,030        13,857  

First lien lending

     3,681        3,815  

Opportunistic lending

     1,541        563  
  

 

 

    

 

 

 

Management Fees, Net

     133,704        94,713  

Administrative, transaction and other fees

     14,473        9,058  
  

 

 

    

 

 

 

FRE Revenues - Direct Lending Products

     148,177        103,771  
  

 

 

    

 

 

 

GP Capital Solutions Products

     

GP minority equity investments

     102,100        —     

GP debt financing

     3,092        —     

Professional sports minority investments

     500        —     
  

 

 

    

 

 

 

Management Fees, Net

     105,692        —     

Administrative, transaction and other fees

     1,571        —     
  

 

 

    

 

 

 

FRE Revenues - GP Capital Solutions Products

     107,263        —     
  

 

 

    

 

 

 

Real Estate Products

     

Net lease

     17,158        —     
  

 

 

    

 

 

 

Management Fees, Net

     17,158        —     
  

 

 

    

 

 

 

FRE Revenues - Real Estate Products

     17,158        —     
  

 

 

    

 

 

 

Total FRE Revenues

   $ 272,598      $ 103,771  
  

 

 

    

 

 

 

FRE revenues increased due to the accretive impact of the Dyal Capital and Oak Street acquisitions. FRE revenues also increased as a result of overall growth in FPAUM across all of our Diversified Lending product strategies. Also contributing to the increase were higher administrative, transaction and other fees due to higher fee income earned for services provided to portfolio companies.

FRE Expenses

 

     Three Months Ended
March 31,
 
(dollars in thousands)    2022      2021  

FRE compensation and benefits

   $ (74,969    $ (44,530

FRE general, administrative and other expenses

     (26,766      (12,971
  

 

 

    

 

 

 

Total FRE Expenses

   $ (101,735    $ (57,501
  

 

 

    

 

 

 

FRE expenses increased primarily due to higher FRE compensation and benefits as a result of increased headcount, both in the legacy Owl Rock business, as well as due to an increase related to the Dyal Acquisition and Oak Street Acquisition. FRE general, administrative and other expenses increased primarily due to increased distribution costs, increased costs related to being a public company and increased travel and office-related expenses as we transition from working remotely back to the office. See “—GAAP Results of Operations Analysis” for additional information on these drivers.

 

15


Table of Contents

Non-GAAP Reconciliations

The table below presents the reconciliation of the non-GAAP measures presented throughout this MD&A. Please see “—Non-GAAP Analysis” for important information regarding these measures.

 

     Three Months Ended March 31,  
(dollars in thousands)    2022      2021  

GAAP (Loss) Income Before Income Taxes

   $ (27,954    $ 39,522  

Net loss allocated to noncontrolling interests included in Fee-Related Earnings

     520        80  

Strategic Revenue-Share Purchase consideration amortization

     8,922        —     

Equity-based compensation

     96,601        —     

Capital-related compensation

     830        —     

Acquisition-related cash earnout amortization

     16,082        —     

Amortization of intangible assets

     61,526        —     

Transaction Expenses

     9,637        890  

Interest expense

     12,834        5,858  

Net gains on investments

     (5      —     

Change in TRA liability

     9,652        —     

Change in warrant liability

     (17,758      —     

Change in earnout liability

     496        —     
  

 

 

    

 

 

 

Fee-Related Earnings

     171,383        46,350  

Interest expense

     (12,834      (5,858

Taxes and TRA payments

     (2,823      (238
  

 

 

    

 

 

 

Distributable Earnings

     155,726        40,254  

Interest expense

     12,834        5,858  

Taxes and TRA payments

     2,823        238  

Fixed assets depreciation and amortization

     218        131  
  

 

 

    

 

 

 

Adjusted EBITDA

   $ 171,601      $ 46,481  
  

 

 

    

 

 

 

 

     Three Months Ended March 31,  
(dollars in thousands)    2022      2021  

GAAP Revenues

   $ 275,977      $ 108,224  

Strategic Revenue-Share Purchase consideration amortization

     8,922        —     

Administrative and other fees

     (12,301      (4,453
  

 

 

    

 

 

 

FRE Revenues

   $ 272,598      $ 103,771  
  

 

 

    

 

 

 

 

     Three Months Ended March 31,  
(dollars in thousands)    2022      2021  

GAAP Compensation and Benefits

   $ 193,892      $ 47,984  

Equity-based compensation

     (96,188      —     

Capital-related compensation

     (830      —     

Acquisition-related cash earnout amortization

     (16,082      —     

Administrative and other expenses

     (5,823      (3,454
  

 

 

    

 

 

 

FRE Compensation and Benefits

   $ 74,969      $ 44,530  
  

 

 

    

 

 

 

 

     Three Months Ended March 31,  
(dollars in thousands)    2022      2021  

GAAP General, Administrative and Other Expenses

   $ 43,294      $ 14,860  

Transaction Expenses

     (9,637      (890

Equity-based compensation

     (413      —     

Administrative and other expenses

     (6,478      (999
  

 

 

    

 

 

 

FRE General, Administrative and Other Expenses

   $ 26,766      $ 12,971  
  

 

 

    

 

 

 

 

16


Table of Contents

Liquidity and Capital Resources

Overview

We rely on management fees as the primary source of our operating liquidity. From time to time we may rely on the use of revolving credit facilities between management fee collection dates, which generally occur on a quarterly basis. We may also rely on our Revolving Credit Facility for liquidity needed to fund acquisitions, which we may replace with longer-term financing, subject to market conditions. To the extent that we have excess liquidity, we may invest such excess liquidity in corporate bonds, agency securities and other investments.

We ended the first quarter of 2022 with $186.0 million of cash and cash equivalents and $714.8 million available under our Revolving Credit Facility. Based on management’s experience and our current level of liquidity and assets under management, we believe that our current liquidity position and cash generated from management fees will continue to be sufficient to meet our anticipated working capital needs for at least the next 12 months.

Over the short and long term, we may use cash and cash equivalents, issue additional debt or equity securities, or may seek other sources of liquidity to:

 

 

Grow our existing investment management business.

 

 

Expand, or acquire, into businesses that are complementary to our existing investment management businesses or other strategic growth initiatives.

 

 

Pay operating expenses, including cash compensation to our employees.

 

 

Repay debt obligations and interest thereon.

 

 

Opportunistically repurchase Class A Shares pursuant to the Share Repurchase Program (as defined below).

 

 

Pay income taxes and amounts due under the TRA.

 

 

Pay dividends to holders of our Class A Shares, as well as make corresponding distributions to holders of Common Units at the Blue Owl Operating Group level.

 

 

Fund investment commitments to existing or future products.

Debt Obligations

As of March 31, 2022, our long-term debt obligations consisted of $700.0 million of 2031 Notes, $400.0 million of 2032 Notes and $350.0 million of 2051 Notes. We expect to use cash on hand to pay interest and principal due on our financing arrangements over time, which would reduce amounts available for dividends and distributions to our shareholders. We may choose to refinance all or a portion of any amounts outstanding on or prior to their respective maturity dates by issuing new debt, which could result in higher borrowing costs. We may also choose to repay borrowing by using proceeds from the issuance of equity or other securities, which would dilute shareholders. See Note 3 to our consolidated and combined financial statements in this report for additional information regarding our debt obligations.

Management regularly reviews Adjusted EBITDA to assess our ability to service our debt obligations. Adjusted EBITDA is equal to Distributable Earnings plus interest expense, taxes payable and TRA payments, and fixed assets depreciation and amortization. Adjusted EBITDA is a non-GAAP financial measure that supplements and should be considered in addition to and not in lieu of our GAAP results, and such measure should not be considered as indicative of our liquidity. Adjusted EBITDA may not be comparable to other similarly titled measured used by other companies. Adjusted EBITDA was $171.6 million for the quarter ended March 31, 2022. Please see “—Non-GAAP Reconciliations” for reconciliations of Adjusted EBITDA to the most comparable measures prepared in accordance with GAAP.

Tax Receivable Agreement

As discussed in Note 10 to our consolidated and combined financial statements in this report, we may in the future be required to make payments under the TRA. As of March 31, 2022, assuming no material changes in the relevant tax law and that we generate sufficient taxable income to realize the full tax benefit of the increased amortization resulting from the increase in tax basis of certain Blue Owl Operating Group assets, we expect to pay approximately $806.5 million under the TRA. Future cash savings and related payments under the TRA in respect of subsequent exchanges of Blue Owl Operating Group Units for Class A or B Shares would be in addition to these amounts.

 

17


Table of Contents

Payments under the tax receivable agreement are anticipated to increase the tax basis adjustment and, consequently, result in increasing annual amortization deductions in the taxable years of and after such increases to the original basis adjustments, and potentially will give rise to increasing tax savings with respect to such years and correspondingly increasing payments under the TRA.

The obligation to make payments under the tax receivable agreement is an obligation of Blue Owl GP, and any other corporate taxpaying entities that in the future may hold GP Units, and not of the Blue Owl Operating Group. We may need to incur debt to finance payments under the TRA to the extent the Blue Owl Operating Group does not distribute cash to Registrant or Blue Owl GP in an amount sufficient to meet our obligations under the TRA.

The actual increase in tax basis of the Blue Owl Operating Group assets resulting from an exchange or from payments under the TRA, as well as the amortization thereof and the timing and amount of payments under the TRA, will vary based upon a number of factors, including the following:

 

 

The amount and timing of our taxable income will impact the payments to be made under the TRA. To the extent that we do not have sufficient taxable income to utilize the amortization deductions available as a result of the increased tax basis in the Blue Owl Operating Partnerships’ assets, payments required under the TRA would be reduced.

 

 

The price of our Class A Shares at the time of any exchange will determine the actual increase in tax basis of the Blue Owl Operating Partnerships’ assets resulting from such exchange; payments under the TRA resulting from future exchanges, if any, will be dependent in part upon such actual increase in tax basis.

 

 

The composition of the Blue Owl Operating Group assets at the time of any exchange will determine the extent to which we may benefit from amortizing the increased tax basis in such assets and thus will impact the amount of future payments under the TRA resulting from any future exchanges.

 

 

The extent to which future exchanges are taxable will impact the extent to which we will receive an increase in tax basis of the Blue Owl Operating Group assets as a result of such exchanges, and thus will impact the benefit derived by us and the resulting payments, if any, to be made under the TRA.

 

 

The tax rates in effect at the time any potential tax savings are realized, which would affect the amount of any future payments under the TRA.

Depending upon the outcome of these and other factors, payments that we may be obligated to make under the TRA in respect of exchanges could be substantial. In light of the numerous factors affecting our obligation to make payments under the TRA, the timing and amounts of any such actual payments are not reasonably ascertainable.

Warrants

We classify the warrants issued in connection with the Business Combination as liabilities in our consolidated and combined statements of financial condition, as in the event of a change in control, warrant holders have the ability to demand cash settlement from us. In addition, we have the option to cash settle outstanding warrants when certain criteria is met, as described in Note 2 to our Financial Statements. To the extent we have insufficient cash on hand or that we opt to, we may rely on debt or equity financing to facilitate these transactions in the future if needed.

Oak Street Cash Earnout

A portion of the Oak Street Cash Earnout is classified as a liability and represents the fair value of the obligation to make future cash payments that would need to be made if all the respective Oak Street Triggering Events occur. Further, the portion classified as compensation expense will be expensed and a corresponding accrued compensation liability will be recorded over the service period. To the extent we have insufficient cash on hand or that we opt to, we may rely on debt or equity financing to facilitate these transactions in the future. See Note 2 to our Financial Statements for additional information.

 

18


Table of Contents

Dividends and Distributions

We intend to continue to pay to Class A Shareholders (and Class B Shareholders in the future to the extent any Class B Shares are outstanding) a quarterly dividend representing approximately 85% of Distributable Earnings following the end of each quarter. Blue Owl Capital Inc.’s share of Distributable Earnings, subject to adjustment as determined by our Board to be necessary or appropriate to provide for the conduct of our business, to make appropriate investments in our business and products, to comply with applicable law, any of our debt instruments or other agreements, or to provide for future cash requirements such as tax-related payments, operating reserves, clawback obligations and dividends to shareholders for any ensuing quarter. All of the foregoing is subject to the qualification that the declaration and payment of any dividends are at the sole discretion of our Board, and our Board may change our dividend policy at any time, including, without limitation, to reduce or eliminate dividends entirely.

The Blue Owl Operating Partnerships will make cash distributions (“Tax Distributions”) to the partners of such partnerships, including to Blue Owl GP, if we determine that the taxable income of the relevant partnership will give rise to taxable income for its partners. Generally, Tax Distributions will be computed based on our estimate of the taxable income of the relevant partnership allocable to a partner multiplied by an assumed tax rate equal to the highest effective marginal combined U.S. federal, New York State and New York City income tax rates prescribed for an individual or corporate resident in New York City (taking into account certain assumptions set forth in the relevant partnership agreements). Tax Distributions will be made only to the extent distributions from the Blue Owl Operating Partnerships for the relevant year were otherwise insufficient to cover the estimated assumed tax liabilities.

Holders of our Class A and B Shares may not always receive distributions or may receive lower distributions on a per share basis at a time when we, indirectly through Blue Owl GP, and holders of our Common Units are receiving distributions on their interests, as distributions to the Registrant and Blue Owl GP may be used to settle tax and TRA liabilities, if any, and other obligations.

Dividends are expected to be treated as qualified dividends under current law to the extent of the Company’s current and accumulated earnings and profits, with any excess dividends treated as a return of capital to the extent of a shareholder’s basis, and any remaining excess generally treated as gain realized on the sale or other disposition of stock.

Risks to our Liquidity

Our ability to obtain financing provides us with additional sources of liquidity. Any new financing arrangement that we may enter into may have covenants that impose additional limitations on us, including with respect to making distributions, entering into business transactions or other matters, and may result in increased interest expense. If we are unable to secure financing on terms that are favorable to us, our business may be adversely impacted. No assurance can be given that we will be able to issue new debt, enter into new credit facilities or issue equity or other securities in the future on attractive terms or at all.

Adverse market conditions, including from unexpectedly high and persistent inflation, a shifting interest rate environment, geopolitical events, and ongoing impact from COVID-19 globally, may negatively impact our liquidity. Cash flows from management fees may be impacted by a slowdown or a decline in fundraising and deployment, as well as declines in the value of investments held in certain of our products.

LIBOR Transition

On March 5, 2021, the UK Financial Conduct Authority announced that it would phase out LIBOR as a benchmark immediately after December 31, 2021, for sterling, euro, Japanese yen, Swiss franc and 1-week and 2-month U.S. Dollar settings and immediately after June 30, 2023, the remaining U.S. Dollar settings. Our Notes are fixed rate borrowings, and therefore the LIBOR phase out will not have an impact on this borrowing. The Revolving Credit Facility is subject to SOFR rates at our option, or alternative rates that are not tied to LIBOR. Certain of our products hold investments and have borrowings that are tied to LIBOR, and we continue to focus on managing any risk related to those exposures. Our senior management has oversight of these transition efforts. See “Risk Factors—Risks Related to Legal and Regulatory Environment—Changes to the method of determining the London Interbank Offered Rate (“LIBOR”) or the selection of a replacement for LIBOR may affect the value of investments held by our products and could affect our results of operations and financial results.”

 

19


Table of Contents

Cash Flows Analysis

 

     Three Months Ended
March 31,
        
(dollars in thousands)    2022      2021      $ Change  

Net cash provided by (used in):

        

Operating activities

   $ 93,204      $ 587      $ 92,617  

Investing activities

     (22,607      (295      (22,312

Financing activities

     72,788        (3,358      76,146  
  

 

 

    

 

 

    

 

 

 

Net Change in Cash and Cash Equivalents

   $  143,385      $  (3,066)      $  146,451  
  

 

 

    

 

 

    

 

 

 

Operating Activities. Our net cash flows from operating activities are generally comprised of management fees, less cash used for operating expenses, including interest paid on our debt obligations. One of our largest operating cash outflows generally relates to bonus expense, which are generally paid out during the first quarter of the year following the expense.

Net cash flows from operating activities increased from the prior year period due to the inclusion of the GP Capital Solutions and Real Estate related cash flows, as well as higher management fees from our Direct Lending products. These increases were partially offset by higher 2021 discretionary bonuses, which were paid in the first quarter of 2022, as compared to discretionary bonuses in 2020, which were paid in the first quarter of 2021.

Investing Activities. Cash flows from investing activities for 2022 were primarily related to leasehold improvements associated with certain office spaces. In 2021, cash flows related to investing activities were not material.

Financing Activities. Cash flows from financing activities for 2022 were primarily driven by dividends on our Class A Shares and related distributions on our Common Units (noncontrolling interests). Our cash flows from financing activities also benefited from a net increase to our debt as a result of the proceeds from our 2032 Notes, which were used to finance working capital needs and general capital purposes, partially offset by repayments under our Revolving Credit Facility.

Our 2021 cash flows related to financing activities included borrowings and repayments under our previously outstanding revolving credit facilities. In addition, distributions related to pre-Business Combination-related earnings was another significant financing cash flow in the prior-year period.

Critical Accounting Estimates

We prepare our Financial Statements in accordance with U.S. GAAP. In applying many of these accounting principles, we make estimates that affect the reported amounts of assets, liabilities, revenues and expenses in our consolidated and combined financial statements. We base our estimates on historical experience and other factors that we believe are reasonable under the circumstances. These estimates, however, are subjective and subject to change, and actual results may differ materially from our current estimates due to the inherent nature of these estimates, including uncertainty in the current economic environment due to unexpectedly high and persistent inflation, a shifting interest rate environment, geopolitical events, and ongoing impact from COVID-19 globally. For a summary of our significant accounting policies, see Note 2 to our Financial Statements.

Estimation of Fair Values

Investments Held by our Products

The fair value of the investments held by our Direct Lending products is the primary input to the calculation for the majority of our management fees. Management fees from our GP Capital Solutions and Real Estate products are generally based on commitments or investment cost, so our management fees are generally not impacted by changes in the estimated fair values of investments held by these products. However, to the extent that management fees are calculated based on investment cost of the product’s investments, the amount of fees that we may charge will increase or decrease from the effect of changes in the cost basis of the product’s investments, including potential impairment losses. In the absence of observable market prices, we use valuation methodologies applied on a consistent basis and assumptions that we believe market participants would use to determine the fair value of the investments. For investments where little market activity exists, the determination of fair value is based on the best information available, we incorporate our own assumptions and involves a significant degree of judgment, and the consideration of a combination of internal and external factors.

 

20


Table of Contents

Our products generally value their investments at fair value, as determined in good faith by each product’s respective board of directors or valuation committee, as applicable, based on, among other things, the input of third party valuation firms and taking into account the nature and realizable value of any collateral, an investee’s ability to make payments and its earnings, the markets in which the investee operates, comparison to publicly traded companies, discounted cash flows, current market interest rates and other relevant factors. Because such valuations are inherently uncertain, the valuations may fluctuate significantly over time due to changes in market conditions. These valuations would, in turn, have corresponding proportionate impacts on the amount of management fees that we may earn from certain products on which revenues are based on the fair value of investments.

TRA Liability

We carry a portion of our TRA liability at fair value, as it is contingent consideration related to the Dyal Acquisition. The valuation of this portion of the TRA liability is mostly sensitive to our expectation of future cash savings that we may ultimately realize related to our tax goodwill and other intangible assets deductions. We then apply a discount rate that we believe is appropriate given the nature of and expected timing of payments of the liability. A decrease in the discount rate assumption would result in an increase in the fair value estimate of the liability, which would have a correspondingly negative impact on our GAAP results of operations. However, payments under the TRA are ultimately only made to the extent we realize the offsetting cash savings on our income taxes due to the tax goodwill and other intangibles deduction. See Note 8 to our Financial Statements for additional details.

Earnout Liability and Private Placement Warrants Liability

The fair values of our Earnout Securities liability and Private Placement Warrants liability were determined using various significant unobservable inputs. The assumptions used could have a material impact on the valuation of these liabilities, and include our best estimate of expected volatility, expected holding periods and appropriate discounts for lack of marketability. Changes in the estimated fair values of these liabilities may have material impacts on our results of operations in any given period, as any increases in these liabilities have a corresponding negative impact on our GAAP results of operations in the period in which the changes occur. See Note 8 to our Financial Statements for additional details.

Equity-based Compensation

The fair values of our equity-based compensation RSU and Incentive Unit grants are generally determined using our Class A Share price on the grant date, adjusted for the lack of dividend participation during the vesting period, and the application of a discount for lack of marketability on RSUs and Incentive Units that are subject to a one-year post-vesting transfer restriction. The higher these discounts, the lower the compensation expense taken over time for these grants.

For the Oak Street Earnout Units that were classified as equity-based compensation for GAAP, we used Monte Carlo simulations that had various significant unobservable inputs. The assumptions used have a material impact on the valuation of these grants, and include our best estimate of expected volatility, expected holding periods and appropriate discounts for lack of marketability. The higher the expected volatility, the higher the compensation expense taken each period for these grants. The higher the expected holding periods and discount for lack of marketability, the lower the compensation expense taken each period for these grants. See Note 7 to our Financial Statements for additional details.

Deferred Tax Assets

Substantially all of our deferred tax assets relate to the goodwill and other intangible assets deductible for tax purposes, as well as subsequent payments expected to be made under the TRA. In accordance with relevant tax rules, we expect to take substantially all of these goodwill and other intangible deductions over a 15-year period following the applicable transaction. To the extent we generate insufficient taxable income to take the full deduction in any given year, we will generate a net operating loss (“NOL”) that is available for us to use over an indefinite carryforward period in order to fully realize the deferred tax assets.

 

21


Table of Contents

When evaluating the realizability of deferred tax assets, all evidence—both positive and negative—is considered. This evidence includes, but is not limited to, expectations regarding future earnings, future reversals of existing temporary tax differences and tax planning strategies. We did not take into account any tax planning strategies when arriving at this conclusion; however, the other assumptions underlying the taxable income estimates, are based on our near-term operating model. If we experience a significant decline in AUM for any extended time during the period for which these estimates relate and we do not otherwise experience offsetting growth rates in other periods, we may not generate taxable income sufficient to realize the deferred tax assets and may need to record a valuation allowance. However, given the indefinite carryforward period available for NOLs and the conservative estimates used to prepare the taxable income projections, the sensitivity of our estimates and assumptions are not likely to have a material impact on our conclusion that a valuation allowance is not needed.

Impairment of Goodwill and Other Intangible Assets

Our ongoing accounting for goodwill and other intangible assets acquired as part of the Business Combination requires us to make significant estimates and assumptions as we exercise judgement to evaluate these assets for impairment. We generally undertake a qualitative review of factors that may indicate whether an impairment exists. We take into account factors such as the growth in AUM and FPAUM, general economic conditions, and various other factors that require judgement in deciding whether a quantitative analysis should be undertaken. Our evaluation for indicators of impairment may not capture a potential impairment, which could result in an overstatement of the carrying values of goodwill and other intangible assets.

Impact of Changes in Accounting on Recent and Future Trends

We believe that none of the changes to GAAP that went into effect during the three months ended March 31, 2022, or that have been issued but that we have not yet adopted, are expected to substantively impact our future trends.

Item 3. Quantitative and Qualitative Disclosures About Market Risk.

Our primary exposure to market risk is the indirect impact that movements in the fair value of investments in products has on our management fees. In our Direct Lending products, our management fees are generally based on the fair value of the gross assets held by such products, and therefore changes in the fair value of those assets impacts the management fees we earn in any given period. These management fees will be increased (or reduced) in direct proportion to the effect of changes in the market value of our investments in the related funds. The proportion of our management fees that are based on fair value is dependent on the number and types of investment funds in existence and the current stage of each fund’s life cycle. Management fees from our GP Capital Solutions and Real Estate products, however, are generally based on capital commitments or investment cost, and therefore management fees are not materially impacted by changes in fair values of the underlying investments held by those products. To the extent that management fees are calculated based on investment cost of the product’s investments, the amount of fees that we may charge will increase or decrease from the effect of changes in the cost basis of the product’s investments, including potential impairment losses.

Interest Rate Risk

Our Notes bear interest at fixed rates. Our Revolving Credit Facility bears interest at a variable rate based on SOFR (or an alternative base rate at our option). As of the date of this report, we have no borrowings outstanding under our Revolving Credit Facility, and therefore changes in interest rates would not have a material impact on interest expense.

Credit Risk

We generally endeavor to minimize our risk of exposure by limiting to reputable financial institutions the counterparties with which we enter into financial transactions. As of March 31, 2022 and December 31, 2021, we had cash balances with financial institutions in excess of Federal Deposit Insurance Corporation insured limits. We seek to mitigate this exposure by monitoring the credit standing of these financial institutions.

 

24


Table of Contents

Item 4. Controls and Procedures.

Evaluation of Disclosure Controls and Procedures

We maintain disclosure controls and procedures, as such term is defined in Rules 13a-15(e) and 15d-15(e) under the Exchange Act, that are designed to ensure that information required to be disclosed by us in reports that we file or submit under the Exchange Act is recorded, processed, summarized and reported within the time periods specified in SEC rules and forms, and that such information is accumulated and communicated to our management, including our principal executive officer and principal financial officer, as appropriate, to allow timely decisions regarding required disclosure. Any controls and procedures, no matter how well designed and operated, can provide only reasonable assurance of achieving the desired objectives.

Our management, with the participation of our principal executive officer and principal financial officer, has evaluated the effectiveness of the design and operation of our disclosure controls and procedures as of March 31, 2022. Based upon that evaluation and subject to the foregoing, our principal executive officer and principal financial officer concluded that, as of March 31, 2022, the design and operation of our disclosure controls and procedures were effective to accomplish their objectives at the reasonable assurance level.

Changes in Internal Control over Financial Reporting

There has been no change in our internal control over financial reporting (as such term is defined in Rules 13a-15(f) and 15d-15(f) under the Exchange Act) during the quarter ended March 31, 2022, that has materially affected, or is reasonably likely to materially affect, our internal control over financial reporting.

 

23


Table of Contents

PART II - OTHER INFORMATION

Item 1. Legal Proceedings.

We may from time to time be involved in litigation and claims incidental to the conduct of our business. Our businesses are also subject to extensive regulation, which may result in regulatory proceedings against us. See “— Item 1A. Risk Factors.” We are not currently subject to any pending legal (including judicial, regulatory, administrative or arbitration) proceedings that we expect to have a material impact on our consolidated and combined financial statements. However, given the inherent unpredictability of these types of proceedings and the potentially large and/or indeterminate amounts that could be sought, an adverse outcome in certain matters could have a material effect on Blue Owl’s financial results in any particular period. See Note 10 to our Financial Statements for additional information.

Item 1A. Risk Factors.

Some factors that could cause our actual results to differ materially from those results in this report are described as risks in our Annual Report. Any of these factors could materially and adversely affect our business, financial condition, results of operations and cash flows. As of the date of this report, there have been no material changes to the risk factors previously disclosed in the Annual Report. We may, however, disclose changes to such factors or disclose additional factors from time to time in our future filings with the SEC.

Item 1B. Unresolved Staff Comments.

None.

Item 2. Unregistered Sales of Equity Securities and Use of Proceeds.

Share Repurchases

The table below presents purchases made by or on behalf of Blue Owl Capital Inc. or any “affiliated purchaser” (as defined in Rule 10b-18(a)(3) under the Exchange Act) of shares of our Class A Shares during each of the indicated periods:

 

(dollars in thousands, except per share data)                       

Period

   Total Number of
Shares Purchased
     Average Price Paid
Per Share
     Total Number of
Shares Purchased as
Part of Publicly
Announced Plans or
Programs
     Approximate Dollar
Value of Shares That
May Yet be
Purchased Under the
Plans or Programs(1)
 

January 1, 2022 - January 31, 2022

          $             $  100,000  

February 1, 2022 - February 28, 2022

                          100,000  

March 1, 2022 - March 31, 2022

     2,000        12.09        2,000        75,825  
  

 

 

       

 

 

    

Total

     2,000           2,000     
  

 

 

       

 

 

    

 

(1)

On May 19, 2021, Blue Owl’s Board authorized the repurchase of up to $100.0 million of Class A Shares. Under the repurchase program, repurchases may be made from time to time in open market transactions, in privately negotiated transactions or otherwise. The timing and the actual numbers repurchased will depend on a variety of factors, including legal requirements, price and economic and market conditions. The repurchase program was set to expire on May 19, 2022. On May 4, 2022, Blue Owl’s Board authorized renewing the repurchase program, and increased the amount to up to $150.0 million of Class A Shares. The repurchase program may be changed, suspended or discontinued at any time and will terminate upon the earlier of (i) the purchase of all shares available under the repurchase program or (ii) December 31, 2024.

Item 3. Defaults Upon Senior Securities.

None.

Item 4. Mine Safety Disclosures.

Not applicable.

 

24


Table of Contents

Item 5. Other Information.

None.

Item 6. Exhibits

 

Exhibit
Number
  

Description

3.1*    Certificate of Incorporation of Blue Owl Capital Inc., as amended
4.1*    Description of Securities
4.2    Third Supplemental Indenture dated as of February 15, 2022 among Blue Owl Finance LLC, as issuer, Blue Owl Capital Holdings LP, Blue Owl Capital Carry LP, Owl Rock Capital Group LLC, Dyal Capital Holdings (incorporated by reference to Exhibit 4.2 of Blue Owl Capital Inc. Current Report on Form 8-K filed on February 15, 2022)
4.3    Form of 4.375% Senior Note due 2032 (included in Exhibit 4.2 hereto) (incorporated by reference to Exhibit 4.3 of Blue Owl Capital Inc. Current Report on Form 8-K filed on February 15, 2022)
10.1    Second Amended and Restated Limited Partnership Agreement of Blue Owl Capital Carry LP (incorporated by reference to Exhibit 10.2 of Blue Owl Capital Inc. Current Report on Form 8-K filed on October 25, 2021)
10.2    Second Amended and Restated Limited Partnership Agreement of Blue Owl Capital Holdings LP (incorporated by reference to Exhibit 10.3 of Blue Owl Capital Inc. Current Report on Form 8-K filed on October 25, 2021)
10.3    Amendment No. 1 to Blue Owl Capital Inc. 2021 Omnibus Equity Incentive Plan (incorporated by reference to Exhibit 10.1 of Blue Owl Capital Inc. Current Report on Form 8-K filed on October 25, 2021)
10.4    Form of Incentive Unit Grant Agreement (incorporated by reference to Exhibit 10.4 of Blue Owl Capital Inc. Current Report on Form 8-K filed on October 25, 2021)
10.5    Form of RSU Award Agreement for Directors (incorporated by reference to Exhibit 10.5 of Blue Owl Capital Inc. Current Report on Form 8-K filed on October 25, 2021)
10.6    Form of RSU Award Agreement for Employees (incorporated by reference to Exhibit 10.6 of Blue Owl Capital Inc. Current Report on Form 8-K filed on October 25, 2021)
31.1*    Certification of the Chief Executive Officer, pursuant to Rule 13a-14(a)/15d-14(a), as adopted pursuant to Section 302 of the Sarbanes-Oxley Act of 2002
31.2*    Certification of the Chief Financial Officer, pursuant to Rule 13a-14(a)/15d-14(a), as adopted pursuant to Section 302 of the Sarbanes-Oxley Act of 2002
32.1*    Certification of the Chief Executive Officer, pursuant to 18 U.S.C. Section 1350, as adopted pursuant to Section 906 of the Sarbanes-Oxley Act of 2002
32.2*    Certification of the Chief Financial Officer, pursuant to 18 U.S.C. Section 1350, as adopted pursuant to Section 906 of the Sarbanes-Oxley Act of 2002
101*    Interactive data files pursuant to Rule 405 of Regulation S-T, formatted in Inline XBRL (eXtensible Business Reporting Language): (i) the Consolidated and Combined Statements of Financial Condition as of March 31, 2022 and December 31, 2021, (ii) the Consolidated and Combined Statements of Operations for the three months ended March 31, 2022 and 2021, (iii) the Consolidated and Combined Statements of Changes in Shareholders’ Equity (Deficit) for the three months ended March 31, 2022 and 2021, (iv) the Consolidated and Combined Statements of Cash Flows for the three months ended March 31, 2022 and 2021, and (v) the Notes to the Consolidated and Combined Financial Statements
104*    Cover Page Interactive Data File (formatted as Inline XBRL and contained in Exhibit 101)

 

*

Filed herewith

 

25


Table of Contents

SIGNATURES

Pursuant to the requirements of the Securities Exchange Act of 1934, the Registrant has duly caused this report to be signed on its behalf by the undersigned thereunto duly authorized.

 

Date: May 5, 2022     Blue Owl Capital Inc.
    By:  

/s/ Alan Kirshenbaum

      Alan Kirshenbaum
      Chief Financial Officer

 

26


Table of Contents

INDEX TO FINANCIAL STATEMENTS (UNAUDITED)

 

     Page  

Consolidated and Combined Statements of Financial Condition as of March 31, 2022 and December 31, 2021

     F-2  

Consolidated and Combined Statements of Operations for the three months ended March 31, 2022 and 2021

     F-3  

Consolidated and Combined Statements of Changes in Shareholder’s Equity (Deficit) for the three months ended March 31, 2022 and 2021

     F-4  

Consolidated and Combined Statements of Cash Flows for the three months ended March 31, 2022 and 2021

     F-6  

Notes to Consolidated and Combined Financial Statements

     F-7  

 

F-1


Table of Contents

Blue Owl Capital Inc.

(Prior to May 19, 2021, Owl Rock)

Consolidated and Combined Statements of Financial Condition (Unaudited)

(Dollars in Thousands, Except Per Share Data)

 

     March 31,
2022
    December 31,
2021
 

Assets

    

Cash and cash equivalents

   $ 185,952     $ 42,567  

Due from related parties

     211,582       224,576  

Operating lease assets

     86,241       86,033  

Strategic Revenue-Share Purchase consideration, net

     486,400       495,322  

Deferred tax assets

     648,536       635,624  

Intangible assets, net

     2,549,885       2,611,411  

Goodwill

     4,132,245       4,132,245  

Other assets, net (includes investments of $— and $1,311 at fair value, respectively)

     60,090       38,620  
  

 

 

   

 

 

 

Total Assets

   $ 8,360,931     $ 8,266,398  
  

 

 

   

 

 

 

Liabilities

    

Debt obligations, net

   $ 1,412,539     $ 1,174,167  

Accrued compensation

     92,565       155,606  

Operating lease liabilities

     90,133       88,480  

Deferred tax liabilities

     44,376       48,962  

TRA liability (includes $120,978 and $111,325 at fair value, respectively)

     695,195       670,676  

Warrant liability, at fair value

     51,040       68,798  

Earnout liability, at fair value

     144,296       143,800  

Accounts payable, accrued expenses and other liabilities

     85,943       68,339  
  

 

 

   

 

 

 

Total Liabilities

     2,616,087       2,418,828  
  

 

 

   

 

 

 

Commitments and Contingencies (Note 10)

    

Shareholders’ Equity

    

Class A Shares, par value $0.0001 per share, 2,500,000,000 authorized, 407,639,908 and 404,919,411 issued and outstanding, respectively

     41       40  

Class C Shares, par value $0.0001 per share, 1,500,000,000 authorized, 670,147,025 and 674,766,200 issued and outstanding, respectively

     67       67  

Class D Shares, par value $0.0001 per share, 350,000,000 authorized, 319,132,127 and 319,132,127 issued and outstanding, respectively

     32       32  

Additional paid-in capital

     2,166,232       2,160,934  

Accumulated deficit

     (549,826     (497,506
  

 

 

   

 

 

 

Total Shareholders’ Equity Attributable to Blue Owl Capital Inc.

     1,616,546       1,663,567  

Shareholders’ equity attributable to noncontrolling interests

     4,128,298       4,184,003  
  

 

 

   

 

 

 

Total Shareholders’ Equity

     5,744,844       5,847,570  
  

 

 

   

 

 

 

Total Liabilities and Shareholders’ Equity

   $ 8,360,931     $ 8,266,398  
  

 

 

   

 

 

 

The accompanying notes are an integral part of these consolidated and combined financial statements.

 

F-2


Table of Contents

Blue Owl Capital Inc.

Consolidated and Combined Statements of Operations (Unaudited)

(Prior to May 19, 2021, Owl Rock)

(Dollars in Thousands, Except Per Share Data)

 

     Three Months Ended March 31,  
     2022     2021  

Revenues

    

Management fees, net (includes Part I Fees of $46,739 and 28,914, respectively)

   $ 247,632     $ 94,713  

Administrative, transaction and other fees

     28,345       13,511  
  

 

 

   

 

 

 

Total Revenues, Net

     275,977       108,224  
  

 

 

   

 

 

 

Expenses

    

Compensation and benefits

     193,892       47,984  

Amortization of intangible assets

     61,526       —    

General, administrative and other expenses

     43,294       14,860  
  

 

 

   

 

 

 

Total Expenses

     298,712       62,844  
  

 

 

   

 

 

 

Other (Loss) Income

    

Net gains on investments

     5       —    

Interest expense

     (12,834     (5,858

Change in TRA liability

     (9,652     —    

Change in warrant liability

     17,758       —    

Change in earnout liability

     (496     —    
  

 

 

   

 

 

 

Total Other (Loss) Income

     (5,219     (5,858
  

 

 

   

 

 

 

(Loss) Income Before Income Taxes

     (27,954     39,522  

Income tax (benefit) expense

     (5,038     188  
  

 

 

   

 

 

 

Consolidated and Combined Net (Loss) Income

     (22,916     39,334  

Net loss attributable to noncontrolling interests

     11,101       80  
  

 

 

   

 

 

 

Net (Loss) Income Attributable to Blue Owl Capital Inc. (After May 19, 2021) / Owl Rock (Prior to May 19, 2021)

   $ (11,815   $ 39,414  
  

 

 

   

 

 

 

Net Loss Attributable to Class A Shares

   $ (11,815  
  

 

 

   

Net Loss per Class A Share

    

Basic

   $ (0.03  
  

 

 

   

Diluted

   $ (0.03  
  

 

 

   

Weighted-Average Class A Shares

    

Basic(1)

     417,108,929    
  

 

 

   

Diluted

     417,108,929    
  

 

 

   

 

(1)

Included in the weighted-average Class A Shares outstanding were 10,928,095 RSUs that have vested but have not been settled in Class A Shares. These RSUs do not participate in dividends until settled in Class A Shares. See Note 12.

The accompanying notes are an integral part of these consolidated and combined financial statements.

 

F-3


Table of Contents

Blue Owl Capital Inc.

Consolidated and Combined Statements of Changes in Shareholders’ Equity (Deficit) (Unaudited)

(Prior to May 19, 2021, Owl Rock)

(Dollars in Thousands, Except Per Share Data)

 

     Three Months Ended March 31,  
     2022     2021  

Members’ Deficit Prior to the Business Combination

    

Beginning balance

   $ —       $ (507,687

Distributions

     —         (9,125

Comprehensive income prior to the Business Combination Date

     —         39,414  
  

 

 

   

 

 

 

Ending Balance

   $ —       $ (477,398
  

 

 

   

 

 

 

Class A Shares Par Value

    

Beginning balance

   $ 40     $ —    

Class C Shares and Common Units exchanged for Class A Shares

     1       —    
  

 

 

   

 

 

 

Ending Balance

   $ 41     $ —    
  

 

 

   

 

 

 

Class C Shares Par Value

    

Beginning balance

   $ 67     $ —    
  

 

 

   

 

 

 

Ending Balance

   $ 67     $ —    
  

 

 

   

 

 

 

Class D Shares Par Value

    

Beginning balance

   $ 32     $ —    
  

 

 

   

 

 

 

Ending Balance

   $ 32     $ —    
  

 

 

   

 

 

 

Additional Paid-in Capital

    

Beginning balance

   $ 2,160,934     $ —    

Deferred taxes on capital transactions

     9,639       —    

TRA liability on capital transactions

     (14,868     —    

Exercise of warrants

     2       —    

Equity-based compensation

     2,781       —    

Withholding taxes on vested RSUs

     (214     —    

Class A Share repurchases

     (24,238     —    

Reallocation between additional paid-in capital and noncontrolling interests due to changes in Blue Owl Operating Group ownership

     32,196       —    
  

 

 

   

 

 

 

Ending Balance

   $ 2,166,232     $ —    
  

 

 

   

 

 

 

Accumulated Deficit

    

Beginning balance

   $ (497,506   $ —    

Cash dividends declared on Class A Shares

     (40,505     —    

Comprehensive loss

     (11,815     —    
  

 

 

   

 

 

 

Ending Balance

   $ (549,826   $ —    
  

 

 

   

 

 

 

Total Shareholders’ Equity Attributable to Blue Owl Capital Inc.

   $ 1,616,546     $ —    
  

 

 

   

 

 

 

Shareholders’ Equity Attributable to Noncontrolling Interests

    

Beginning balance

   $ 4,184,003     $ 6,526  

Equity-based compensation

     84,018       —    

Contributions

     5,131       2,654  

Distributions

     (101,038     —    

Withholding taxes on vested RSUs

     (519     —    

Reallocation between additional paid-in capital and noncontrolling interests due to changes in Blue Owl Operating Group ownership

     (32,196     —    

Comprehensive loss

     (11,101     (80
  

 

 

   

 

 

 

Ending Balance

   $ 4,128,298     $ 9,100  
  

 

 

   

 

 

 

Total Shareholders’ Equity

   $ 5,744,844     $ (468,298
  

 

 

   

 

 

 

 

F-4


Table of Contents

Blue Owl Capital Inc.

Consolidated and Combined Statements of Changes in Shareholders’ Equity (Deficit) (Unaudited)

(Prior to May 19, 2021, Owl Rock)

(Dollars in Thousands, Except Per Share Data)

 

     Three Months Ended March 31,  
     2022     2021  

Cash Dividends Paid per Class A Share

   $ 0.10     $ —    

Number of Class A Shares

    

Beginning balance

     404,919,411       —    

Class A Share repurchases

     (2,000,000     —    

Shares delivered on vested RSUs

     101,122       —    

Class C Shares and Common Units exchanged for Class A Shares

     4,619,175       —    

Exercise of warrants

     200       —    
  

 

 

   

 

 

 

Ending Balance

     407,639,908       —    
  

 

 

   

 

 

 

Number of Class C Shares

    

Beginning balance

     674,766,200       —    

Class C Shares and Common Units exchanged for Class A Shares

     (4,619,175     —    
  

 

 

   

 

 

 

Ending Balance

     670,147,025       —    
  

 

 

   

 

 

 

Number of Class D Shares

    

Beginning balance

     319,132,127       —    
  

 

 

   

 

 

 

Ending Balance

     319,132,127       —    
  

 

 

   

 

 

 

The accompanying notes are an integral part of these consolidated and combined financial statements.

 

F-5


Table of Contents

Blue Owl Capital Inc.

Consolidated and Combined Statements of Cash Flows (Unaudited)

(Prior to May 19, 2021, Owl Rock)

(Dollars in Thousands)

 

     Three Months Ended March 31,  
     2022     2021  

Cash Flows from Operating Activities

    

Consolidated and combined net (loss) income

   $ (22,916   $ 39,334  

Adjustments to reconcile consolidated and combined net (loss) income to net cash from operating activities:

    

Amortization of intangible assets

     61,526       —    

Equity-based compensation

     96,601       —    

Depreciation and amortization of fixed assets

     218       131  

Amortization of debt discounts and deferred financing costs

     1,022       218  

Amortization of investment discounts and premiums

     6       —    

Non-cash lease expense

     1,444       1,148  

Net gains on investments, net of dividends

     (5     —    

Change in TRA liability

     9,652       —    

Change in warrant liability

     (17,758     —    

Change in earnout liability

     496       —    

Deferred income taxes

     (7,860     —    

Changes in operating assets and liabilities:

    

Due from related parties

     12,994       (7,555

Strategic Revenue-Share Purchase consideration

     8,922       —    

Other assets, net

     4,099       (11,252

Accrued compensation

     (72,843     (26,045

Accounts payable, accrued expenses and other liabilities

     17,606       4,608  
  

 

 

   

 

 

 

Net Cash Provided by Operating Activities

     93,204       587  
  

 

 

   

 

 

 

Cash Flows from Investing Activities

    

Purchase of fixed assets

     (18,379     (295

Purchase of investments

     (5,750     —    

Proceeds from investment sales and maturities

     1,522       —    
  

 

 

   

 

 

 

Net Cash Used in Investing Activities

     (22,607     (295
  

 

 

   

 

 

 

Cash Flows from Financing Activities

    

Proceeds from debt obligations

     395,060       97,898  

Debt issuance costs

     (4,854     —    

Repayments of debt obligations, including retirement costs

     (153,000     (94,745

Withholding taxes on vested RSUs

     (733     —    

Dividends paid on Class A Shares

     (40,505     —    

Proceeds from exercise of warrants

     2       —    

Class A Share repurchases

     (24,238     —    

Contributions from noncontrolling interests

     2,094       2,614  

Distributions to noncontrolling interests

     (101,038     (9,125
  

 

 

   

 

 

 

Net Cash Provided by (Used in) Financing Activities

     72,788       (3,358
  

 

 

   

 

 

 

Net Increase (Decrease) in Cash and Cash Equivalents

     143,385       (3,066
  

 

 

   

 

 

 

Cash and cash equivalents, beginning of period

     42,567       11,630  
  

 

 

   

 

 

 

Cash and Cash Equivalents, End of Period

   $ 185,952     $ 8,564  
  

 

 

   

 

 

 

Supplemental Information

    

Cash paid for interest

   $ 215     $ 5,675  

Cash paid for income taxes

   $ 113     $ 230  

The accompanying notes are an integral part of these consolidated and combined financial statements.

 

F-6


Table of Contents

Blue Owl Capital Inc.

(Prior to May 19, 2021, Owl Rock)

Notes to Consolidated and Combined Financial Statements (Unaudited)

 

1.

ORGANIZATION

Blue Owl Capital Inc. (the “Registrant”), a Delaware corporation, together with its consolidated subsidiaries (collectively, the “Company” or “Blue Owl”), is a global alternative asset manager. Anchored by a strong permanent capital base, the Company deploys private capital across Direct Lending, GP Capital Solutions and Real Estate strategies on behalf of institutional and private wealth clients.

The Company’s primary sources of revenues are management fees, which are generally based on the amount of the Company’s fee-paying assets under management. The Company generates substantially all of its revenues in the United States. The Company operates through one operating and reportable segment. This single reportable segment reflects how the chief operating decision makers allocate resources and assess performance under the Company’s “one-firm approach,” which includes operating collaboratively across product lines, with predominantly a single expense pool.

The Company conducts its operations through Blue Owl Capital Holdings LP (“Blue Owl Holdings”) and Blue Owl Capital Carry LP (“Blue Owl Carry”). Blue Owl Holdings and Blue Owl Carry are referred to, collectively, as the “Blue Owl Operating Partnerships,” and collectively with their consolidated subsidiaries, as the “Blue Owl Operating Group.” The Registrant holds its controlling financial interests in the Blue Owl Operating Group indirectly through Blue Owl Capital Holdings GP LLC and Blue Owl Capital GP LLC (collectively, “Blue Owl GP”), which are directly or indirectly wholly owned subsidiaries of the Registrant.

Business Combination, Including Dyal Acquisition

The Registrant was initially incorporated in the Cayman Islands as Altimar Acquisition Corporation (“Altimar”), a special purpose acquisition company. Pursuant to the Business Combination Agreement dated December 23, 2020, as amended, modified, supplemented or waived from time to time (the “Business Combination Agreement”), on May 19, 2021 (“Business Combination Date”), (i) Altimar was redomiciled as a Delaware corporation and changed its name to Blue Owl Capital Inc., (ii) Altimar merged with Owl Rock (as defined below) (the “Altimar Merger”) and (iii) the Company acquired Dyal Capital Partners (“Dyal Capital”), a former division of Neuberger Berman Group LLC (the “Dyal Acquisition”) (collectively with the Altimar Merger, the “Business Combination”). As further discussed in Note 2, for both the Altimar Merger and the Dyal Acquisition, Owl Rock was deemed to be the acquirer for accounting purposes. Therefore, the predecessor to Blue Owl is “Owl Rock,” a combined carve-out of Owl Rock Capital Group LLC and Blue Owl Securities LLC (formerly, Owl Rock Capital Securities LLC) (“Securities”).

Oak Street Acquisition

On December 29, 2021, the Company completed its acquisition of Oak Street Real Estate Capital, LLC (“Oak Street”) and its advisory business (the “Oak Street Acquisition,” and together with the Dyal Acquisition, the “Acquisitions”).

Registrant’s Capital Structure

As of March 31, 2022, the Registrant had the following instruments outstanding:

 

   

Class A Shares—Shares of Class A common stock that are publicly traded. Class A Shareholders are entitled to dividends declared on the Class A Shares by the Registrant’s board of directors (the “Board”). As of March 31, 2022, the Class A Shares and Class C Shares (collectively, the “Low-Vote Shares”) represented a combined 10% of the total voting power of all shares. Subsequent to March 31, 2022, the Company’s organization documents were amended to increase from 10% to 20% the total voting power of the Low-Vote Shares.

 

 

F-7


Table of Contents

Blue Owl Capital Inc.

(Prior to May 19, 2021, Owl Rock)

Notes to Consolidated and Combined Financial Statements (Unaudited)

 

   

Class B Shares—Shares of Class B common stock that are not publicly traded. Class B Shareholders are entitled to dividends in the same amount per share as declared on Class A Shares. As of March 31, 2022, the Class B Shares and Class D Shares (collectively, the “High-Vote Shares”) represented a combined 90% of the total voting power of all shares. Subsequent to March 31, 2022, the Company’s organization documents were amended to lower from 90% to 80% the total voting power of the High-Vote Shares. No Class B Shares have been issued from inception through March 31, 2022. Common Units (as defined below) held by certain senior members of management (“Principals”) are exchangeable on a one-for-one basis for Class B Shares.

 

   

Class C Shares—Shares of Class C common stock that are not publicly traded. Class C Shareholders do not participate in the earnings of the Registrant, as the holders of such shares participate in the economics of the Blue Owl Operating Group through their direct and indirect holdings of Common Units and Incentive Units (as defined below and subject to limitations on unvested units). For every Common Unit held directly or indirectly by non-Principals, one Class C Share is issued to grant a corresponding voting interest in the Registrant. The Class C Shares are Low-Vote Shares as described above.

 

   

Class D Shares—Shares of Class D common stock that are not publicly traded. Class D Shareholders do not participate in the earnings of the Registrant, as the holders of such shares participate in the economics of the Blue Owl Operating Group through their direct or indirect holdings of Common Units and Incentive Units (subject to limitations on unvested units). For every Common Unit held directly and indirectly by Principals, one Class D Share is issued to grant a corresponding voting interest in the Registrant. The Class D Shares are High-Vote Shares as described above.

 

   

RSUs—The Company grants Class A restricted share units (“RSUs”) to its employees and independent Board members. An RSU entitles the holder to receive a Class A Share, or cash equal to the fair value of a Class A Share at the election of the Board, upon completion of a requisite service period. RSUs granted to-date do not accrue dividend equivalents. No RSUs were issued prior to the Business Combination. RSU grants are accounted for as equity-based compensation. See Note 7 for additional information.

 

   

Warrants—In connection with the Business Combination, the Company issued warrants to purchase Class A Shares at a price of $11.50 per share. The warrants expire five years from the Business Combination Date. A portion of the outstanding warrants are held by the sponsor of Altimar (“Private Placement Warrants”) and the remaining warrants are held by other third-party investors (“Public Warrants”). The Company generally may redeem all Public Warrants for $0.01 per warrant if the Company’s Class A Share price equals or exceeds $18.00 per share. If the Company’s Class A Share price is greater than $10.00 per share but less than $18.00 per share, the Company generally may redeem all Public Warrants for $0.10 per warrant. In each case, any redemptions require a 30-day notice to the warrant holders, during which time the holders may elect to exercise their warrants, and such redemptions must be done for not less than all of the outstanding Public Warrants. Holders may elect to exercise their warrants on a cashless basis.

The following table presents the number of shares of the Registrant, RSUs and warrants that were outstanding as of March 31, 2022:

 

     March 31, 2022  

Class A Shares

     407,639,908  

Class C Shares

     670,147,025  

Class D Shares

     319,132,127  

RSUs

     21,645,224  

Warrants

     14,159,048  

 

F-8


Table of Contents

Blue Owl Capital Inc.

(Prior to May 19, 2021, Owl Rock)

Notes to Consolidated and Combined Financial Statements (Unaudited)

 

Blue Owl Operating Partnerships’ Capital Structure

As of March 31, 2022, the Blue Owl Operating Partnerships had outstanding the following instruments, which are collectively referred to as “Blue Owl Operating Group Units”:

 

   

GP Units—The Registrant indirectly holds a general partner interest and all of the GP Units in each of the Blue Owl Operating Partnerships. The GP Units are general partner interests in the Blue Owl Operating Partnerships that represent the Registrant’s economic ownership in the Blue Owl Operating Group. For each Class A Share and Class B Share outstanding, the Registrant indirectly holds an equal number of GP Units. References to GP Units refer collectively to a GP Unit in each of the Blue Owl Operating Partnerships. References to GP Units also include Common Units (as defined below) acquired and held directly or indirectly by the Registrant as a result of Common Units exchanged for Class A Shares.

 

   

Common Units—Common Units are limited partner interests held by certain members of management, employees and other third parties in the Blue Owl Operating Partnerships. Subject to certain restrictions, Common Units are exchangeable on a one-for-one basis for either Class A Shares (if held by a non-Principal) or Class B Shares (if held by a Principal). Common Unit exchanges may be settled in cash, only at the election of the Company’s Exchange Committee (currently composed of independent members of the Board), and only if funded from proceeds of a new permanent equity offering. Common Units held by Principals are exchangeable after the two-year anniversary of the Business Combination Date. References to Common Units refer collectively to a Common Unit in each of the Blue Owl Operating Partnerships, but excludes any Common Units held directly or indirectly by the Registrant. Upon an exchange of Common Units for an equal number of Class A Shares or Class B Shares, a corresponding number of Class C Shares or Class D Shares, respectively, will be cancelled. Common Unitholders are entitled to distributions in the same amount per unit as declared on GP Units.

 

   

Incentive Units—Incentive Units are Class P limited partner interests in the Blue Owl Operating Partnerships granted to certain members of management, employees and consultants (collectively, “Incentive Unit Grantees”) and are generally subject to vesting conditions, as further discussed in Note 7. Incentive Units are held indirectly through Blue Owl Management Vehicle LP on behalf of Incentive Unit Grantees. A vested Incentive Unit may convert into a Common Unit upon becoming economically equivalent on a tax basis to a Common Unit. Once vested, Incentive Unitholders are entitled to distributions in the same amount per unit as declared on GP Units and Common Units. Unvested Incentive Unitholders generally are not entitled to distributions; however, consistent with other Blue Owl Operating Group Units (other than Oak Street Earnout Units), unvested Incentive Units receive taxable income allocations that may subject holders to tax liabilities. As a result, Incentive Unitholders (consistent with other Blue Owl Operating Group Units other than Oak Street Earnout Units) may receive tax distributions on unvested units to cover a portion or all of such tax liabilities.

 

   

Oak Street Earnout Units—In connection with the Oak Street Acquisition, the Company agreed to make additional payments of cash (“Oak Street Cash Earnout”) and Common Units (“Oak Street Earnout Units” and collectively with the Oak Street Cash Earnout, the “Oak Street Earnouts”) in two tranches upon the occurrence of certain “Oak Street Triggering Events.” The Oak Street Triggering Events are based on achieving a certain level of quarterly management fee revenues from existing and future Oak Street products. See Note 3 to the consolidated and combined audited financial statements included in the Company’s Annual Report for the year ended December 31, 2021 (the “2021 Audited Financial Statements”), for additional information.

The following table presents the number of Blue Owl Operating Group Units that were outstanding as of March 31, 2022:

 

Units

   March 31, 2022  

GP Units

     407,639,908  

Common Units

     989,279,152  

Incentive Units

     24,999,499  

Oak Street Earnout Units

     26,074,330  

 

F-9


Table of Contents

Blue Owl Capital Inc.

(Prior to May 19, 2021, Owl Rock)

Notes to Consolidated and Combined Financial Statements (Unaudited)

 

Share Repurchase Program

On May 19, 2021, Blue Owl’s Board authorized the repurchase of up to $100.0 million of Class A Shares. Under the repurchase program, repurchases may be made from time to time in open market transactions, in privately negotiated transactions or otherwise. The timing and the actual numbers repurchased will depend on a variety of factors, including legal requirements, price and economic and market conditions. The repurchase program was set to expire on May 19, 2022. On May 4, 2022, Blue Owl’s Board authorized renewing the repurchase program, and increased the amount to up to $150.0 million of Class A Shares. The repurchase program may be changed, suspended or discontinued at any time and will terminate upon the earlier of (i) the purchase of all shares available under the repurchase program or (ii) December 31, 2024.

Common Unit Exchanges

During the first quarter of 2022, the Company exchanged 4,619,175 Common Units and Class C Shares for an equal number of Class A Shares. As a result of the exchange, the Company reallocated equity from noncontrolling interests to the Company’s additional paid-in capital and recorded additional deferred tax assets and TRA liability in connection with the exchanges. See the consolidated and combined statement of shareholders’ equity for these amounts.

 

2.

SUMMARY OF SIGNIFICANT ACCOUNTING POLICIES

Basis of Presentation

These unaudited, interim, consolidated and combined financial statements are prepared in accordance with U.S. generally accepted accounting principles (“GAAP”) as set forth in the Financial Accounting Standards Board’s (“FASB”) Accounting Standards Codification (“ASC”). All intercompany transactions and balances have been eliminated in consolidation and combination. The notes are an integral part of the Company’s consolidated and combined financial statements. In the opinion of management, all adjustments necessary for a fair presentation of the Company’s consolidated and combined financial statements have been included and are of a normal and recurring nature. The Company’s comprehensive income (loss) is comprised solely of consolidated and combined net income (i.e., the Company has no other comprehensive income). These interim consolidated and combined financial statements should be read in conjunction with the 2021 Audited Financial Statements.

Prior to the Business Combination, Blue Owl’s financial statements were prepared on a consolidated and combined basis. As part of the Business Combination, Securities was contributed to the Blue Owl Operating Group. Following the Business Combination, the financial statements are prepared on a consolidated basis.

The merger between Owl Rock and Altimar was accounted for as a reverse asset acquisition, with no step-up to fair value on any assets or liabilities, and therefore no goodwill or other intangible assets were recorded. The Acquisitions were accounted for using the acquisition method of accounting. As a result, the Company recorded the fair value of the net assets acquired as of the closing date of each respective acquisition, and operating results for each acquired business are included starting as of such each respective date.

 

F-10


Table of Contents

Blue Owl Capital Inc.

(Prior to May 19, 2021, Owl Rock)

Notes to Consolidated and Combined Financial Statements (Unaudited)

 

Use of Estimates

The preparation of financial statements in conformity with GAAP requires management to make assumptions and estimates that affect the amounts reported in the consolidated and combined financial statements. The most critical of these estimates are related to (i) the fair value of the investments held by the products the Company manages, as for many products, this impacts the amount of revenues the Company recognizes each period; (ii) the fair value of equity-based compensation grants; (iii) the fair values of liabilities with respect to the TRA (the portion considered contingent consideration), warrants and earnout liability; (iv) the estimate of future taxable income, which impacts the realizability and carrying amount of the Company’s deferred income tax assets; and (v) the qualitative and quantitative assessments of whether impairments of acquired intangible assets and goodwill exist. Inherent in such estimates and judgements relating to future cash flows, which include the Company’s interpretation of current economic indicators and market valuations, and assumptions about the Company’s strategic plans with regard to its operations. While management believes that the estimates utilized in preparing the consolidated and combined financial statements are reasonable and prudent, actual results could differ materially from those estimates.

Principles of Consolidation

The Company consolidates entities in which it has a controlling financial interest based on the application of either the variable interest model or the voting interest model.

An entity is considered to be a variable interest entity (“VIE”) if any of the following conditions exist: (a) the total equity investment at risk is not sufficient to permit the entity to finance its activities without additional subordinated financial support, (b) the holders of equity investment at risk, as a group, lack either the direct or indirect ability through voting rights or similar rights to make decisions that have a significant effect on the success of the entity or the obligation to absorb the expected losses or right to receive the expected residual returns, or (c) the voting rights of some equity investors are disproportionate to their obligation to absorb losses of the entity, their rights to receive returns from an entity, or both and substantially all of the entity’s activities either involve or are conducted on behalf of an investor with disproportionately few voting rights.

The Company is required to consolidate any VIEs for which it is the primary beneficiary. The Company is the primary beneficiary if it holds a controlling financial interest, which is defined as having (a) the power to direct the activities of the VIE that most significantly impact the entity’s economic performance and (b) the obligation to absorb losses of the entity or the right to receive benefits from the entity that could potentially be significant to the VIE. The Company does not consolidate any of the products it manages, as it does not hold any direct or indirect interests in such entities that could expose the Company to an obligation to absorb losses or right to receive benefits that are more than insignificant to such entities.

Fees that are customary and commensurate with the level of services provided by the Company, and where the Company does not hold other economic interests in the entity that would absorb more than an insignificant amount of the expected losses or returns of the entity, are not be considered to be variable interests. The Company factors in all economic interests, including proportionate interests held through related parties, to determine if fees are variable interests. The Company’s interests in the products it manages are primarily in the form of management fees, realized performance income, and insignificant direct or indirect equity interests, and therefore does not have variable interests in such entities.

 

F-11


Table of Contents

Blue Owl Capital Inc.

(Prior to May 19, 2021, Owl Rock)

Notes to Consolidated and Combined Financial Statements (Unaudited)

 

The Company determines whether it is the primary beneficiary of a VIE at the time it becomes involved with a VIE and continuously reconsiders that conclusion. In evaluating whether the Company is the primary beneficiary, the Company evaluates its direct and indirect economic interests in the entity. The consolidation analysis is generally performed qualitatively; however, if the primary beneficiary is not readily determinable, a quantitative analysis may also be performed. This analysis requires judgment, including: (1) determining whether the equity investment at risk is sufficient to permit the entity to finance its activities without additional subordinated financial support, (2) evaluating whether the equity holders, as a group, can make decisions that have a significant effect on the success of the entity, (3) determining whether two or more parties’ equity interests should be aggregated, (4) determining whether the equity investors have proportionate voting rights to their obligations to absorb losses or rights to receive returns from an entity and (5) evaluating the nature of relationships and activities of the parties involved in determining which party within a related-party group is most closely associated with a VIE and therefore would be deemed the primary beneficiary.

For entities that are not VIEs, the Company evaluates such entities (“VOEs”) under the voting interest model. The Company consolidates VOEs where the Company controls a majority voting interest. The Company will generally not consolidate VOEs where a single investor or simple majority of third-party investors with equity have the ability to exercise substantive kick-out or participation rights.

Acquisitions

For business combinations accounted for under the acquisition method, management recognizes the fair value of assets acquired and liabilities assumed on the acquisition date. The excess of purchase price consideration over the fair value of net assets acquired is recorded as goodwill. Management’s determination of fair value of assets acquired and liabilities assumed at the acquisition date is based on the best information available in the circumstances and incorporates management’s own assumptions and involve a significant degree of judgment.

Cash and Cash Equivalents

The Company considers highly-rated liquid investments that have an original maturity of three months or less from the date of purchase to be cash equivalents. As of March 31, 2022 and December 31, 2021, the Company holds the majority of its cash balances with a single financial institution and such balances are in excess of Federal Deposit Insurance Corporation insured limits, which exposes the Company to a certain degree of credit risk concentration.

Investments

Investments are primarily comprised of investments for which the Company has elected the fair value option in order to simplify the accounting for these instruments, and therefore changes in unrealized gains or losses are included in current-period earnings. Such elections are irrevocable and are applied on an investment-by-investment basis at initial recognition. Investments are included within other assets in the consolidated and combined statements of financial condition. Realized and changes in unrealized gains (losses) on these investments are included within net gains (losses) on investments in the consolidated and combined statements of operations. Investments for which the Company has not elected the fair value option are primarily comprised of equity-method investments in its products. See Note 8 for additional information.

Leases

Right-of-use assets and liabilities related to operating leases are included within operating lease assets and operating lease liabilities, respectively, in the Company’s consolidated and combined statements of financial condition.

The Company determines if an arrangement is a lease at inception. Right-of-use lease assets and lease liabilities are recognized at commencement date based on the present value of lease payments over the lease term. Right-of-use lease assets represent the Company’s right to use a leased asset for the lease term and lease liabilities represent the Company’s obligation to make lease payments arising from the lease. The Company does not recognize right-of-use lease assets and lease liabilities for leases with an initial term of one year or less.

 

F-12


Table of Contents

Blue Owl Capital Inc.

(Prior to May 19, 2021, Owl Rock)

Notes to Consolidated and Combined Financial Statements (Unaudited)

 

As the Company’s leases do not provide an implicit rate, the Company uses its estimated incremental borrowing rate based on information available at the lease commencement date in determining the present value of lease payments. The determination of an appropriate incremental borrowing rate requires judgment. The Company determines its incremental borrowing rate based on data for instruments with similar characteristics, including recently issued debt, as well as other factors.

The operating lease assets include any lease payments made and lease incentives. Lease terms include options to extend or terminate when it is reasonably certain that the Company will exercise that option. In addition, the Company separates lease and non-lease components embedded within lease agreements. Lease expense for operating lease payments is recognized on a straight-line basis, which consists of amortization of right-of-use assets and interest accretion on lease liabilities, over the lease term and included within general, administrative and other expenses in the consolidated and combined statements of operations. The Company does not have any material finance leases.

Strategic Revenue-Share Purchase Consideration

On September 20, 2021, the Company entered into certain Agreements of Purchase and Sale (the “Strategic Revenue-Share Purchase”), whereby certain fund investors relinquished their rights to receive management fee shares with respect to certain existing and future GP Capital Solutions products. In exchange for the foregoing, the Company issued 29,701,013 Class A Shares with a fair value of $455.0 million and paid cash of $50.2 million (net of previously accrued management fee shares payable and other receivable) to such fund investors.

The Company determined that it was not receiving a distinct good or service from the customers as a result of the Strategic Revenue-Share Purchase, and therefore determined that the consideration paid to the customers represents a reduction of the transaction price (i.e., a reduction to revenue). Accordingly, the total consideration paid was recorded within Strategic Revenue-Share Purchase consideration in the Company’s consolidated statements of financial condition and is being amortized as a reduction of management fees, net in the Company’s consolidated statements of operations. See Note 5 for additional information.

Intangible Assets, Net and Goodwill

The Company recognized certain finite-lived intangible assets and goodwill as a result of the Acquisitions. The Company’s finite-lived intangible assets consist of contractual rights to earn future management fees from the acquired investment management agreements and value associated with the acquired client relationships and trademarks. Finite-lived intangible assets are amortized on a straight-line basis over their estimated useful lives.

The Company uses its best estimates and assumptions to accurately assign fair value to identifiable intangible assets acquired at the acquisition date as well as the useful lives of those acquired intangible assets. Examples of critical estimates in valuing certain of the intangible assets acquired include, but are not limited to, future expected cash inflows and outflows, expected useful life and discount rates. The Company’s estimates for future cash flows are based on historical data, various internal estimates and certain external sources, and are based on assumptions that are consistent with the plans and estimates the Company uses to manage the underlying assets acquired. The Company estimates the useful lives of the intangible assets based on the expected period over which the Company anticipates generating economic benefit from the asset. The Company bases its estimates on assumptions it believes to be reasonable but that are unpredictable and inherently uncertain. Unanticipated events and circumstances may occur that could affect the accuracy or validity of such assumptions, estimates or actual results.

The Company tests finite-lived intangible assets for impairment if certain events occur or circumstances change indicating that the carrying amount of the intangible asset may not be recoverable. The Company evaluates impairment by comparing the estimated fair value attributable to the intangible asset with its carrying amount. If an impairment exists, the Company adjusts the carrying value to equal the fair value by taking a charge through earnings. No impairments have been recognized to-date on the Company’s acquired intangible assets.

 

F-13


Table of Contents

Blue Owl Capital Inc.

(Prior to May 19, 2021, Owl Rock)

Notes to Consolidated and Combined Financial Statements (Unaudited)

 

Goodwill represents the excess of consideration over identifiable net assets of an acquired business. The Company tests goodwill annually for impairment. If, after assessing qualitative factors, the Company believes that it is more-likely-than-not that the fair value of the reporting unit inclusive of goodwill is less than its carrying amount, the Company will perform a quantitative assessment to determine whether an impairment exists. If an impairment exists, the Company adjusts the carrying value of goodwill so that the carrying value of the reporting unit is equal to its fair value by taking a charge through earnings. The Company also tests goodwill for impairment in other periods if an event occurs or circumstances change such that it is more-likely-than-not to reduce the fair value of the reporting unit below its carrying amount. No impairments have been recognized to-date on the Company’s goodwill.

Fixed Assets

Fixed assets are recorded at cost, less accumulated depreciation and amortization, and are included within other assets, net in the Company’s consolidated and combined statements of financial condition. Fixed assets are depreciated or amortized on a straight-line basis, with the corresponding depreciation and amortization expense included within general, administrative and other expenses in the Company’s consolidated and combined statements of operations. The estimated useful life for leasehold improvements is the lesser of the remaining lease term and the life of the asset, while other fixed assets are generally depreciated over a period of three to seven years. Fixed assets are reviewed for impairment whenever events or changes in circumstances indicate that the carrying amount of an asset may not be recoverable.

Debt Obligations, Net

The Company’s debt obligations, other than revolving credit facilities, are recorded at amortized cost, net of any debt issuance costs, discounts and premiums. Debt issuance costs are deferred and along with discounts and premiums are amortized to interest expense in the consolidated and combined statements of operations over the life of the related debt instrument using the effective interest method. Unamortized debt issuance costs, discounts and premiums are written off to net losses on retirement of debt in the consolidated and combined statements of operations when the Company prepays borrowings prior to maturity. The Company defers debt issuance costs associated with revolving credit facilities and presents them within other assets, net in the consolidated and combined statements of financial condition, and such amounts are amortized to interest expense in the consolidated and combined statements of operations on a straight-line basis over the life of the related facility.

TRA Liability

The tax receivable agreement (“TRA”) liability represents amounts payable to certain pre-Business Combination equity holders of Owl Rock and Dyal Capital. The portion of the TRA liability related to the Dyal Acquisition is deemed contingent consideration payable to the previous owners of Dyal Capital, and therefore is carried at fair value, with changes in fair value reported within other loss in the consolidated and combined statements of operations. The remaining portion of the TRA is carried at a value equal to the expected future payments due under the TRA. The Company recorded its initial estimate of future payments under the TRA portion that is not related to the Dyal Acquisition, including as a result of exchanges of Common Units for Class A or B Shares, as a decrease to additional paid-in capital in the consolidated and combined statements of financial condition. Subsequent adjustments to the liability for future payments under the tax receivable agreement related to changes in estimated future tax rates or state income tax apportionment are recognized through current period earnings in the consolidated and combined statements of operations. See Note 10 for additional information.

Warrant Liability, at Fair Value

The Company’s warrants are recorded as liabilities carried at fair value, with changes in fair value included within other loss in the Company’s consolidated and combined statements of operations.

The Private Placement Warrants contain exercise and settlement features that may change with a change in the holder, which precludes the Private Placement Warrants from being considered indexed to the Company’s own stock, and therefore the Private Placement Warrants are precluded from being classified within equity and are accounted for as derivative liabilities.

 

F-14


Table of Contents

Blue Owl Capital Inc.

(Prior to May 19, 2021, Owl Rock)

Notes to Consolidated and Combined Financial Statements (Unaudited)

 

The Public Warrants include a provision that, in the event of a tender offer or exchange offer made to and accepted by holders of more than 50% of the outstanding Class A Shares, all holders of the warrants would be entitled to receive cash for their warrants. Such an event would not constitute a change in control because the Class A Shares do not represent a majority of the Registrant’s voting shares. Accordingly, the Public Warrants are also precluded from being classified within equity and are accounted for as derivative liabilities. This provision also applies to the Private Placement Warrants.

Earnout Liability, at Fair Value

Earnout liability is comprised of the Oak Street Cash Earnout. The Oak Street Cash Earnout represents contingent consideration on the Oak Street Acquisition and is recorded at fair value until the contingency has been resolved, with changes in fair value included within change in earnout liability in the Company’s consolidated and combined statements of operations. Once recognized, earnout liabilities are not derecognized until the contingencies are resolved and the consideration is paid or becomes payable. Earnout liabilities may expire and upon expiration, the consideration would not be paid or payable.

Noncontrolling Interests

Noncontrolling interests are primarily comprised of Common Units, which are interests in the Blue Owl Operating Group not held by the Company.

Allocations to noncontrolling interests in the consolidated and combined statements of operations are based on the substantive profit-sharing arrangements in the operating agreements of the Blue Owl Operating Partnerships. The Company does not record income or loss allocations to noncontrolling interests to the extent that such allocations would be provisional in nature, such as for unvested Incentive Units (other than certain minimum tax distributions). Provisional allocations to these interests would be subject to reversal in the event the unvested Incentive Units are forfeited or if the Seller Earnout Units would not have achieved their Class E Triggering Events.

Certain consolidated holding companies for investment advisor subsidiaries of the Blue Owl Operating Group are partially owned by third-party investors. Such interests are also presented as noncontrolling interests.

Revenue Recognition

Revenues consist of management fees; administrative, transaction and other fees; and realized performance income. The Company recognizes revenues when such amounts are probable that a significant reversal would not occur. The Company recognizes revenue at the time of transfer of promised goods or services to customers in an amount that reflects the consideration to which the Company expects to be entitled in exchange for those goods or services (i.e., the transaction price). Under this method, revenue is based on a contract with a determinable transaction price and distinct performance obligations with probable collectability. Revenues cannot be recognized until the performance obligations are satisfied and control is transferred to the customer.

Management Fees, Net

Management fees are recognized over the period in which the investment management services are performed because customers simultaneously consume and receive benefits continuously over time. Payment terms and fee rates of management fees vary by product but are generally collected on a quarterly basis and are not subject to clawback.

Management fees for the Company’s business development company (“BDC”) products are typically based on a percentage of average fair value of gross assets excluding cash. For certain BDCs, the management fee base may also include uncalled capital commitments. For the Company’s other Direct Lending products, management fees are typically based on gross or net asset value or investment cost, and also may include uncalled capital.

 

F-42


Table of Contents

Blue Owl Capital Inc.

(Prior to May 19, 2021, Owl Rock)

Notes to Consolidated and Combined Financial Statements (Unaudited)

 

Management fees also include a fee based on the net investment income of the Company’s BDCs and similarly structured products (“Part I Fees”), which are subject to performance hurdles. Such Part I Fees are classified as management fees in the consolidated and combined statements of operations as they are predictable and recurring in nature, not subject to repayment and cash-settled each quarter.

Management fees for the Company’s GP minority equity investments strategy are generally based on a percentage of capital committed during the investment period, and thereafter generally based on the cost of unrealized investments. For the other GP Capital Solutions strategies, management fees are generally determined based on a percentage of investment cost.

Management fees for the Company’s net lease strategy are generally based on either a percentage of capital committed and/or called during the investment period, and thereafter generally based on the total cost of unrealized investments, or net asset value.

Because management fees, including Part I Fees, are generally cash settled every quarter, the uncertainty underlying these fees are resolved each quarter. As such, on a quarterly basis, a subsequent significant reversal in relation to the cumulative revenue recognized is not probable for the quarter in arrears.

As discussed above, amortization of the Strategic Revenue-Share Purchase consideration is recorded as a reduction of management fees, net in the Company’s consolidated and combined statements of operations.

Administrative, Transaction and Other Fees

Administrative, transaction and other fees primarily include fee income, administrative fees and dealer manager revenue.

Fee income is earned for services provided to portfolio companies, which may include arrangement, syndication, origination, structuring analysis, capital structure and business plan advice and other services. The fees are generally recognized as income at the point in time when the services rendered are completed, as there is no ongoing performance requirement.

Administrative fees represent expenses incurred by certain professionals of the Company and reimbursed by products managed by the Company. The Company may incur certain costs in connection with satisfying its performance obligations under administrative agreements – including, but not limited to, employee compensation and travel costs – for which it receives reimbursements from the products it manages. The Company reports these expenses within compensation and benefits and general, administrative and other expenses and reports the related reimbursements as revenues within administrative, transaction and other fees (i.e., on a gross basis) in the consolidated and combined statements of operations.

Dealer manager revenue consists of commissions earned for providing distribution services to certain products. Dealer manager revenue is recorded on an accrual basis at the point in time when the services are completed, as there is no ongoing performance requirement.

Realized Performance Income

The Company is entitled to receive certain realized performance income in the form of realized performance income and carried interest from the products that it manages. Realized performance income is based on the investment performance generated over time, subject to the achievement of minimum return levels in certain products. Realized performance income from the Company’s BDCs and certain products within the GP debt financing strategy (“Part II Fees”) are realized at the end of a measurement period, typically quarterly or annually. Once realized, such realized performance income is no longer subject to reversal.

 

F-16


Table of Contents

Blue Owl Capital Inc.

(Prior to May 19, 2021, Owl Rock)

Notes to Consolidated and Combined Financial Statements (Unaudited)

 

For certain non-BDC Direct Lending products and substantially all of the GP Capital Solutions products, realized performance income is in the form of carried interest that is allocated to the Company based on cumulative fund performance over time, subject to the achievement of minimum return levels in certain products. The Company recognizes carried interest only to the extent that it is not probable that a significant reversal will occur for amounts recognized. Generally carried interest is earned after a return of all contributions and may be subject to a preferred return to investors; however, the Company is able to catch-up amounts subject to the preferred return in certain cases. Substantially all of the carried interest generated by the Company’s products is allocable to investors, including certain related parties, in vehicles in which the Company does not have a controlling financial interest, and therefore is not included in the Company’s consolidated and combined financial statements.

Compensation and Benefits

Cash-Based Compensation

Compensation and benefits consist of salaries, bonuses, commissions, long-term deferral programs, benefits and payroll taxes. Compensation is accrued over the related service period.

Equity-Based Compensation

Equity-based compensation awards are reviewed to determine whether such awards are equity-classified or liability-classified. Compensation expense related to equity-classified awards is equal to their grant-date fair value and generally recognized on a straight-line basis over the awards’ requisite service period. When certain settlement features require an award to be liability-classified, compensation expense is recognized over the service period, and such amount is adjusted at each balance sheet date through the settlement date to the then current fair value of such award.

The Company accounts for forfeitures on equity-based compensation arrangements as they occur. The Company recognizes deferred income tax benefits throughout the service period, based on the grant date fair value. Any tax deduction shortfall or windfall due to the difference between grant date fair value and the ultimate deduction taken for tax purposes is recognized at the time of vesting. Expenses related to equity-based grants to employees are included within compensation and benefits, while amounts related to grants to non-employees are within general, administrative and other expenses in the consolidated and combined statements of operations.

See Note 7 for additional information on the Company’s equity-based compensation plans.

Foreign Currency

The functional currency of the Company’s foreign consolidated subsidiaries is the U.S. dollar, as their operations are considered extensions of U.S. parent operations. Monetary assets and liabilities denominated in foreign currencies are remeasured into U.S. dollars at the closing rates of exchange on the balance sheet date. Non-monetary assets and liabilities denominated in foreign currencies are remeasured into U.S. dollars using the historical exchange rate. The profit or loss arising from foreign currency transactions are remeasured using the rate in effect on the date of any relevant transaction. Gains and losses on transactions denominated in foreign currencies due to changes in exchange rates are recorded within general, administrative and other expenses.

Income Taxes

Substantially all of the earnings of the Blue Owl Operating Group are subject to New York City and Connecticut unincorporated business tax (“UBT”) and additionally, the portion of earnings allocable to the Registrant is subject to corporate tax rates at the U.S. federal and state and local levels.

 

F-17


Table of Contents

Blue Owl Capital Inc.

(Prior to May 19, 2021, Owl Rock)

Notes to Consolidated and Combined Financial Statements (Unaudited)

 

The computation of the effective tax rate and provision at each interim period requires the use of certain estimates and significant judgment including, but not limited to, the expected operating income for the year, projections of the proportion of income that is subject to tax, permanent differences between the Company’s GAAP earnings and taxable income, and the likelihood of recovering deferred tax assets existing as of the balance sheet date. The estimates used to compute the provision for income taxes may change throughout the year as new events occur, additional information is obtained or as tax laws and regulations change. Accordingly, the effective tax rate for future interim periods may vary materially.

Deferred income tax assets and liabilities resulting from temporary differences between the GAAP and tax bases of assets and liabilities are measured at the balance sheet date using enacted income tax rates expected to apply to taxable income in the years the temporary differences are expected to reverse. The Company offsets deferred income tax assets and liabilities for presentation in its consolidated and combined statements of financial condition when such assets and liabilities are within the same taxpayer and related to the same taxing jurisdiction.

The realization of deferred tax assets depends upon the existence of sufficient taxable income within the carryback or carryforward periods under the enacted tax law in the applicable tax jurisdiction. A valuation allowance is established when management determines, based on available information, that it is more-likely-than-not that deferred income tax assets will not be realized. Significant judgment is required in determining whether a valuation allowance should be established, as well as the amount of such valuation allowance.

The Company recognizes uncertain income tax positions when it is not more-likely-than-not a tax position will be sustained upon examination. If the Company were to recognize an uncertain tax position, the Company would accrue interest and penalties related to uncertain tax positions as a component of the income tax provision in the consolidated and combined statements of operations.

New Accounting Pronouncements

The Company considers the applicability and impact of all ASUs issued by the FASB. None of the ASUs that have been issued but not yet adopted are expected to have a material impact on the Company’s consolidated and combined financial statements.

3. DEBT OBLIGATIONS, NET

The table below summarizes outstanding debt obligations of the Company:

 

     March 31, 2022  
(dollars in thousands)    Maturity
Date
     Aggregate
Facility
Size
     Outstanding
Debt
     Amount
Available
     Net
Carrying
Value
     Average
Interest

Rate
 

2031 Notes

     6/10/2031      $ 700,000      $ 700,000      $ —        $ 684,195        3.13

2032 Notes

     2/15/2032        400,000        400,000        —          391,338        4.38

2051 Notes

     10/7/2051        350,000        350,000        —          337,006        4.13

Revolving Credit Facility

     12/7/2024        715,000        —          714,842        —          1.77
     

 

 

    

 

 

    

 

 

    

 

 

    

Total

      $ 2,165,000      $ 1,450,000      $ 714,842      $ 1,412,539     
     

 

 

    

 

 

    

 

 

    

 

 

    

 

     December 31, 2021  
(dollars in thousands)    Maturity
Date
     Aggregate
Facility
Size
     Outstanding
Debt
     Amount
Available
     Net
Carrying
Value
     Average
Interest

Rate
 

2031 Notes

     6/10/2031      $ 700,000      $ 700,000      $ —        $ 684,154        3.13

2051 Notes

     10/7/2051        350,000        350,000        —          337,013        4.13

Revolving Credit Facility

     12/7/2024        640,000        153,000        487,000        153,000        1.86
     

 

 

    

 

 

    

 

 

    

 

 

    

Total

      $ 1,690,000      $ 1,203,000      $ 487,000      $ 1,174,167     
     

 

 

    

 

 

    

 

 

    

 

 

    

 

F-18


Table of Contents

Blue Owl Capital Inc.

(Prior to May 19, 2021, Owl Rock)

Notes to Consolidated and Combined Financial Statements (Unaudited)

 

Amounts available for the Company’s Revolving Credit Facility as presented in the tables above are reduced by outstanding letters of credit related to certain leases. Average interest rates exclude the impact of deferred financing costs and undrawn commitment fees.

2031 Notes

On June 10, 2021, the Company, through its indirect subsidiary, Blue Owl Finance LLC, issued $700.0 million aggregate principal amount of 3.125% Senior Notes due 2031 (the “2031 Notes”). The 2031 Notes bear interest at a fixed rate of 3.125% per annum and mature on June 10, 2031. Interest on the 2031 Notes is payable semi-annually in arrears on June 10 and December 10 of each year.

The 2031 Notes are fully and unconditionally guaranteed, jointly and severally, by the Blue Owl Operating Partnerships and certain of their respective subsidiaries. The guarantees are unsecured and unsubordinated obligations of the guarantors. All or a portion of the 2031 Notes may be redeemed at the Company’s option in whole, at any time, or in part, from time to time, prior to their stated maturity, subject to a make-whole redemption price; provided, however, that if the Company redeems any amounts on or after March 10, 2031, the redemption price for the 2031 Notes will be equal to 100% of the principal amount of the amounts redeemed, in each case, plus any accrued and unpaid interest. If a change of control repurchase event occurs, the 2031 Notes are subject to repurchase by the Company at a repurchase price in cash equal to 101% of the aggregate principal amount repurchased plus any accrued and unpaid interest. The 2031 Notes also provide for customary events of default and acceleration.

2032 Notes

On February 15, 2022, the Company, through its indirect subsidiary, Blue Owl Finance LLC, issued $400.0 million aggregate principal amount of 4.375% Senior Notes due 2032 (the “2032 Notes”). The 2032 Notes bear interest at a fixed rate of 4.375% per annum and mature on February 15, 2032. Interest on the 2032 Notes is payable semi-annually in arrears on February 15 and August 15 of each year, commencing August 15, 2022.

The 2032 Notes are fully and unconditionally guaranteed, jointly and severally, by the Blue Owl Operating Partnerships and certain of their subsidiaries. The guarantees are unsecured and unsubordinated obligations of the guarantors. All or a portion of the 2032 Notes may be redeemed at the Company’s option in whole, at any time, or in part, from time to time, prior to their stated maturity, subject to a make-whole redemption price; provided, however, that if the Company redeems any amounts on or after November 15, 2031, the redemption price for the 2032 Notes will be equal to 100% of the principal amount of the amounts redeemed, in each case, plus any accrued and unpaid interest. If a change of control repurchase event occurs, the 2032 Notes are subject to repurchase by the Company at a repurchase price in cash equal to 101% of the aggregate principal amount repurchased plus any accrued and unpaid interest. The 2032 Notes also provide for customary events of default and acceleration.

2051 Notes

On October 7, 2021, the Company, through its indirect subsidiary, Blue Owl Finance LLC, issued $350.0 million aggregate principal amount of 4.125% Senior Notes due 2051 (the “2051 Notes”). The 2051 Notes bear interest at a fixed rate of 4.125% per annum and mature on October 7, 2051. Interest on the 2051 Notes is payable semi-annually in arrears on April 7 and October 7 of each year, commencing April 7, 2022.

 

F-19


Table of Contents

Blue Owl Capital Inc.

(Prior to May 19, 2021, Owl Rock)

Notes to Consolidated and Combined Financial Statements (Unaudited)

 

The 2051 Notes are fully and unconditionally guaranteed, jointly and severally, by the Blue Owl Operating Partnerships and certain of their subsidiaries. The guarantees are unsecured and unsubordinated obligations of the guarantors. All or a portion of the 2051 Notes may be redeemed at the Company’s option in whole, at any time, or in part, from time to time, prior to their stated maturity, subject to a make-whole redemption price; provided, however, that if the Company redeems any amounts on or after April 7, 2051, the redemption price for the 2051 Notes will be equal to 100% of the principal amount of the amounts redeemed, in each case, plus any accrued and unpaid interest. If a change of control repurchase event occurs, the 2051 Notes are subject to repurchase by the Company at a repurchase price in cash equal to 101% of the aggregate principal amount repurchased plus any accrued and unpaid interest. The 2051 Notes also provide for customary events of default and acceleration. The 2031 Notes, 2032 Notes and 2051 Notes are collectively referred to as the “Notes.”

Revolving Credit Facility

On December 7, 2021, the Company entered into a credit facility (the “Revolving Credit Facility”), which was subsequently supplemented in December 2021 and February 2022 to increase the capacity of the facility to $715.0 million. Borrowings under the Revolving Credit Facility may be used to finance working capital needs and general corporate purposes.

Borrowings under the Revolving Credit Facility bear interest at a rate per annum of (a) adjusted-term secured overnight financing rate (“SOFR”) plus a margin of 1.25% to 1.875%, or (b) the greater of (i) prime rate, (ii) New York Fed Bank Rate plus 0.50% and (iii) adjusted-term SOFR plus 1%, plus a margin of 0.25% to 0.875%. The Company is subject to an undrawn commitment fee rate of 0.15% to 0.40% of the daily amount of available revolving commitment. The Revolving Credit Facility contains customary events of defaults, as well as a financial covenant generally providing for a maximum net leverage ratio of 3.5 to 1. The net leverage ratio is generally calculated as the ratio of total consolidated debt less unrestricted cash and cash equivalents (up to $300.0 million) to the trailing 12-month consolidated EBITDA (each as defined in the agreement).

4. LEASES

The Company primarily has non-cancelable operating leases for its headquarters in New York and various other offices. The operating lease for the Company’s headquarters does not include any renewal options.

 

(dollars in thousands)    Three Months Ended March 31,  

Lease Cost

   2022      2021  

Operating lease cost

   $ 3,451      $ 1,316  

Short term lease cost

     315        —    
  

 

 

    

 

 

 

Net Lease Cost

   $ 3,766      $ 1,316  
  

 

 

    

 

 

 

 

(dollars in thousands)    Three Months Ended March 31,  

Supplement Lease Cash Flow Information

   2022      2021  

Cash paid for amounts included in the measurement of lease liabilities:

     

Operating cash flows for operating leases

   $ 2,007      $ 1,373  

Right-of-use assets obtained in exchange for lease obligations:

     

Operating leases

   $ 2,983      $ —    

 

Lease Term and Discount Rate

   March 31, 2022     December 31, 2021  

Weighted-average remaining lease term:

    

Operating leases

     9.8 years       10.2 years  

Weighted-average discount rate:

    

Operating leases

     3.1     3.1

 

F-20


Table of Contents

Blue Owl Capital Inc.

(Prior to May 19, 2021, Owl Rock)

Notes to Consolidated and Combined Financial Statements (Unaudited)

 

(dollars in thousands)       

Future Maturity of Operating Lease Payments

   Operating Leases  

April 1, 2022 to December 31, 2022

   $ 609  

2023

     13,977  

2024

     10,357  

2025

     9,964  

2026

     9,799  

Thereafter

     61,957  
  

 

 

 

Total Lease Payments

     106,663  

Imputed interest

     (16,530
  

 

 

 

Total Lease Liabilities

   $ 90,133  
  

 

 

 

Amounts presented in the table above for the period from April 1, 2022 to December 31, 2022, are presented net of $8.0 million of tenant improvement allowance and reflects the impact of a $3.1 million rent holiday period.

5. REVENUES

The following table presents a disaggregated view of the Company’s revenues:

 

     Three Months Ended March 31,  

(dollars in thousands)

   2022      2021  

Direct Lending Products

     

Diversified lending

   $ 105,452      $ 76,478  

Technology lending

     23,030        13,857  

First lien lending

     3,681        3,815  

Opportunistic lending

     1,541        563  
  

 

 

    

 

 

 

Management Fees, Net

     133,704        94,713  

Administrative, transaction and other fees

     25,222        13,511  
  

 

 

    

 

 

 

Total GAAP Revenues - Direct Lending Products

     158,926        108,224  
  

 

 

    

 

 

 

GP Capital Solutions Products

     

GP minority equity investments

     102,100        —    

GP debt financing

     3,092        —    

Professional sports minority investments

     500        —    

Strategic Revenue-Share Purchase consideration amortization

     (8,922      —    
  

 

 

    

 

 

 

Management Fees, Net

     96,770        —    

Administrative, transaction and other fees

     3,123        —    
  

 

 

    

 

 

 

Total GAAP Revenues - GP Capital Solutions Products

     99,893        —    
  

 

 

    

 

 

 

Real Estate Products

     

Net lease

     17,158        —    
  

 

 

    

 

 

 

Management Fees, Net

     17,158        —    
  

 

 

    

 

 

 

Total GAAP Revenues - Real Estate Products

     17,158        —    
  

 

 

    

 

 

 

Total GAAP Revenues

   $ 275,977      $ 108,224  
  

 

 

    

 

 

 

 

F-21


Table of Contents

Blue Owl Capital Inc.

(Prior to May 19, 2021, Owl Rock)

Notes to Consolidated and Combined Financial Statements (Unaudited)

 

The table below presents the beginning and ending balances of the Company’s management fees, realized performance income and administrative, transaction and other fees receivable and unearned management fees. Substantially all of the amounts receivable are collected during the following quarter. A liability for unearned management fees is generally recognized when management fees are paid to the Company in advance. The entire change in unearned management fees shown below relates to amounts recognized as revenues in the current year period. Management fees, realized performance income and administrative, transaction and other fees receivable are included within due from related parties and unearned management fees are included within accounts payable, accrued expenses and other liabilities in the Company’s consolidated and combined statements of financial condition.

 

     Three Months Ended March 31,  
(dollars in thousands)    2022      2021  

Management Fees Receivable

     

Beginning balance

   $ 168,057      $ 78,586  

Ending balance

   $ 174,397      $ 90,648  

Administrative, Transaction and Other Fees Receivable

     

Beginning balance

   $ 19,535      $ 9,876  

Ending balance

   $ 13,183      $ 4,387  

Realized Performance Income Receivable

     

Beginning balance

   $ 10,496      $ —    

Ending balance

   $ —        $ —    

Unearned Management Fees

     

Beginning balance

   $ 10,299      $ 11,846  

Ending balance

   $ 9,804      $ 11,469  

The table below presents the changes in the Company’s Strategic Revenue-Share Purchase consideration. The consideration paid, which includes $455.0 million paid in Class A Shares and $50.2 million in cash, is being amortized as a reduction of management fees, net in the Company’s consolidated statements of operations over a weighted-average period of 12 years, which represents the average period over which the related customer revenues are expected to be recognized.

 

     Three Months Ended March 31,  
(dollars in thousands)    2022      2021  

Beginning Balance

   $ 495,322      $ —    

Consideration paid

     —          —    

Amortization

     (8,922      —    
  

 

 

    

 

 

 

Ending Balance

   $ 486,400      $ —    
  

 

 

    

 

 

 

 

F-22


Table of Contents

Blue Owl Capital Inc.

(Prior to May 19, 2021, Owl Rock)

Notes to Consolidated and Combined Financial Statements (Unaudited)

 

6. OTHER ASSETS, NET

 

(dollars in thousands)    March 31,
2022
     December 31,
2021
 

Fixed assets, net:

     

Leasehold improvements

   $ 24,834      $ 6,692  

Furniture and fixtures

     1,631        1,631  

Computer hardware and software

     2,204        1,968  

Accumulated depreciation and amortization

     (2,558      (2,340
  

 

 

    

 

 

 

Fixed assets, net

     26,111        7,951  

Investments (includes $— and $1,311 at fair value and $14,016 and $8,522 of investments in the Company’s products, respectively)

     16,371        12,143  

Prepaid expenses

     4,313        8,496  

Deferred transaction costs

     347        347  

Other assets

     12,948        9,683  
  

 

 

    

 

 

 

Total

   $ 60,090      $ 38,620  
  

 

 

    

 

 

 

7. EQUITY-BASED COMPENSATION

The Company grants equity-based compensation awards in the form of RSUs and Incentive Units to its management, employees, consultants and independent members of the Board under the 2021 Omnibus Equity Incentive Plan (“2021 Equity Incentive Plan”). The total number of Class A Shares and Blue Owl Operating Group Units, collectively, that may be issued under the 2021 Equity Incentive Plan is 101,230,522, of which 48,177,821 remain available as of March 31, 2022. To the extent that an award expires or is canceled, forfeited, terminated, surrendered, exchanged or withheld to cover tax withholding obligations, the unissued awards will again be available for grant under the 2021 Equity Incentive Plan.

The table below presents information regarding equity-based compensation expense included within compensation and benefits in the Company’s consolidated and combined statements of operations.

 

     Three Months Ended March 31,  
(dollars in thousands)    2022      2021  

Included within compensation and benefits:

     

Oak Street Earnout Units

   $ 60,654      $ —    

Incentive Units

     26,983        —    

RSUs

     8,551        —    

Included within general, administrative and other expenses

     

Incentive Units

     179        —    

RSUs

     234        —    
  

 

 

    

 

 

 

Equity-Based Compensation Expense

   $ 96,601      $ —    
  

 

 

    

 

 

 

Corresponding tax benefit

   $ 152      $ —    
  

 

 

    

 

 

 

Fair value of RSUs settled in Class A Shares

   $ 1,300      $ —    

Fair value of RSUs withheld to satisfy tax withholding obligations

   $ 733      $ —    

Number of RSUs withheld to satisfy tax withholding obligations

     56,981        —    

 

F-23


Table of Contents

Blue Owl Capital Inc.

(Prior to May 19, 2021, Owl Rock)

Notes to Consolidated and Combined Financial Statements (Unaudited)

 

The table below presents activity related to the Company’s unvested equity-based compensation awards for the three months ended March 31, 2022.

 

     Incentive Units      RSUs      Oak Street Earnout Units  
     Number of
Units
    Weighted-
Average Grant
Date Fair
Value Per Unit
     Number of
Units
    Weighted-
Average Grant
Date Fair
Value Per Unit
     Number of
Units
     Weighted-
Average Grant
Date Fair
Value Per Unit
 

December 31, 2021

     23,080,845     $ 13.87        10,118,104     $ 13.84        26,074,330      $ 12.53  

Granted

     1,755,126       14.26        848,714       13.34        —          —    

Vested

     (175,309     14.56        (104,872     13.36        —          —    

Forfeited

     —         —          (104,830     14.05        —          —    
  

 

 

   

 

 

    

 

 

   

 

 

    

 

 

    

 

 

 

March 31, 2022

     24,660,662     $ 13.89        10,757,116     $ 13.80        26,074,330      $ 12.53  
  

 

 

   

 

 

    

 

 

   

 

 

    

 

 

    

 

 

 

Incentive Units

During the first quarter of 2022, the Company granted Incentive Units in connection with ordinary compensation-related grants. The grant date fair value of Incentive Units was determined using the Company’s Class A Share price on the grant date, adjusted for the lack of dividend participation during the vesting period, and the application of a 14% discount for lack of marketability on certain Incentive Units that are subject to a one-year post-vesting transfer restriction. As of March 31, 2022, unamortized expense related to Incentive Units was $310.1 million, with a weighted-average amortization period of 4.4 years.

RSUs

During the first quarter of 2022, the Company granted RSUs in connection with ordinary compensation-related grants. The fair value of RSUs was determined using the Company’s Class A Share price on the grant date, adjusted for the lack of dividend participation during the vesting period, and the application of a 14% to discount for lack of marketability on RSUs that are subject to a one-year post-vesting transfer restriction. As of March 31, 2022, unamortized expense related to RSUs was $103.9 million, with a weighted-average amortization period of 3.6 years.

Oak Street Earnout Units

The fair value of the Oak Street Earnout Units was determined using a Monte Carlo simulation valuation model, with the following weighted average assumptions: annualized revenue volatility of 38%, revenue discount rate of 15%, discount for lack of marketability of 13% and expected holding period of approximately 2 years. As of March 31, 2022, unamortized expense related to the Oak Street Earnout Units was $265.9 million, with a weighted average amortization period of 1.3 years.

 

F-24


Table of Contents

Blue Owl Capital Inc.

(Prior to May 19, 2021, Owl Rock)

Notes to Consolidated and Combined Financial Statements (Unaudited)

 

8. FAIR VALUE DISCLOSURES

Fair value represents the price that would be received upon the sale of an asset or paid to transfer a liability in an orderly transaction between market participants as of the measurement date (i.e., an exit price). The Company and the products it manages hold a variety of assets and liabilities, certain of which are not publicly traded or that are otherwise illiquid. Significant judgement and estimation go into the assumptions that drive the fair value of these assets and liabilities. The fair value of these assets and liabilities may be estimated using a combination of observed transaction prices, prices from third parties (including independent pricing services and relevant broker quotes), models or other valuation methodologies based on pricing inputs that are neither directly nor indirectly market observable. Due to the inherent uncertainty of valuations of assets and liabilities that are determined to be illiquid or do not have readily ascertainable fair values, the estimates of fair value may differ from the values ultimately realized, and those differences can be material.

GAAP prioritizes the level of market price observability used in measuring assets and liabilities at fair value. Market price observability is impacted by a number of factors, including the type of assets and liabilities and the specific characteristics of the financial assets and liabilities. Financial assets and liabilities with readily available, actively quoted prices or for which fair value can be measured from actively quoted prices generally will have a higher degree of market price observability and lesser degree of judgment used in measuring fair value.

Financial assets and liabilities measured at fair value are classified and disclosed into one of the following categories based on the observability of inputs used in the determination of fair values:

 

 

Level I – Quoted prices that are available in active markets for identical financial assets or liabilities as of the reporting date.

 

 

Level II – Valuations obtained from independent third-party pricing services, the use of models or other valuation methodologies based on pricing inputs that are either directly or indirectly market observable as of the measurement date. These financial assets and liabilities exhibit higher levels of liquid market observability as compared to Level III financial assets and liabilities.

 

 

Level III – Pricing inputs that are unobservable in the market and includes situations where there is little, if any, market activity for the financial asset or liability. The inputs into the determination of fair value of financial assets and liabilities in this category may require significant management judgment or estimation. The fair value of these financial assets and liabilities may be estimated using a combination of observed transaction prices, independent pricing services, models or other valuation methodologies based on pricing inputs that are neither directly nor indirectly market observable (e.g., cash flows, implied yields).

In certain cases, the inputs used to measure fair value may fall into different levels of the fair value hierarchy. In such cases, a financial asset or liability’s level within the fair value hierarchy is based on the lowest level of input that is significant to the fair value measurement. The assessment of the significance of a particular input to the fair value measurement in its entirety requires judgment and considers factors specific to the financial asset or liability when the fair value is based on unobservable inputs.

 

F-25


Table of Contents

Blue Owl Capital Inc.

(Prior to May 19, 2021, Owl Rock)

Notes to Consolidated and Combined Financial Statements (Unaudited)

 

Fair Value Measurements Categorized within the Fair Value Hierarchy

The table below summarizes the Company’s liabilities measured at fair value on a recurring basis as of March 31, 2022. There were no assets measured at fair value on a recurring basis as of March 31, 2022.

 

     March 31, 2022  
(dollars in thousands)    Level I      Level II      Level III      Total  

Liabilities, at Fair Value

           

TRA liability

   $ —        $ —        $ 120,978      $ 120,978  

Warrant liability

     32,240        —          18,800        51,040  

Earnout liability

     —          —          144,296        144,296  
  

 

 

    

 

 

    

 

 

    

 

 

 

Total Liabilities, at Fair Value

   $ 32,240      $ —        $ 284,074      $ 316,314  
  

 

 

    

 

 

    

 

 

    

 

 

 

The table below summarizes the Company’s assets and liabilities measured at fair value on a recurring basis as of December 31, 2021.

 

     December 31, 2021  
(dollars in thousands)    Level I      Level II      Level III      Total  

Investments, at Fair Value

           

Corporate bonds

   $ —        $ 1,311      $ —        $ 1,311  
  

 

 

    

 

 

    

 

 

    

 

 

 
   $ —        $ 1,311      $ —        $ 1,311  
  

 

 

    

 

 

    

 

 

    

 

 

 

Liabilities, at Fair Value

           

TRA liability

   $ —        $ —        $ 111,325      $ 111,325  

Warrant liability

     43,048        —          25,750        68,798  

Earnout liability

     —          —          143,800        143,800  
  

 

 

    

 

 

    

 

 

    

 

 

 

Total Liabilities, at Fair Value

   $ 43,048      $ —        $ 280,875      $ 323,923  
  

 

 

    

 

 

    

 

 

    

 

 

 

Reconciliation of Fair Value Measurements Categorized within Level III

Unrealized gains and losses on the Company’s liabilities carried at fair value on a recurring basis are included within other loss in the consolidated and combined statements of operations. There were no transfers in or out of Level III. The following table sets forth a summary of changes in the fair value of the Level III measurements for the three ended March 31, 2022:

 

     Level III Liabilities  
(dollars in thousands)    TRA Liability      Warrant Liability      Earnout Liability      Total  

Beginning balance

   $ 111,325      $ 25,750      $ 143,800      $ 280,875  

Issuances

     —          —          —          —    

Settlements

     —          —          —          —    

Net (gain) loss

     9,653        (6,950      496        3,199  
  

 

 

    

 

 

    

 

 

    

 

 

 

Ending Balance

   $ 120,978      $ 18,800      $ 144,296      $ 284,074  
  

 

 

    

 

 

    

 

 

    

 

 

 

Change in net unrealized losses on liabilities still recognized at the reporting date

   $ 9,653      $ (6,950    $ 496      $ 3,199  
  

 

 

    

 

 

    

 

 

    

 

 

 

 

F-26


Table of Contents

Blue Owl Capital Inc.

(Prior to May 19, 2021, Owl Rock)

Notes to Consolidated and Combined Financial Statements (Unaudited)

 

Valuation Methodologies for Fair Value Measurements Categorized within Levels II and III

Corporate Bonds

The fair value of corporate bonds are estimated based on quoted market prices, dealer quotations or alternative pricing sources supported by observable inputs. These investments are generally classified as Level II. The Company obtains prices from independent pricing services that generally utilize broker quotes and may use various other pricing techniques, which take into account appropriate factors such as yield, quality, coupon rate, maturity, type of issue, trading characteristics and other data.

TRA Liability

The TRA related to the Dyal Acquisition is considered contingent consideration and is measured at fair value based on discounted future cash flows. The remaining TRA liability on the Company’s consolidated and combined statements of financial condition is not measured at fair value.

Warrant Liability

The Company uses a Monte Carlo simulation model to value the Private Placement Warrants. The Company estimates the volatility of its Class A Shares based on the volatility implied by the Public Warrants. The risk-free interest rate is based on U.S. Treasuries for a maturity similar to the expected remaining life of the warrants. The expected term of the warrants is assumed to be equivalent to their remaining contractual term. The Public Warrants are traded on the NYSE and are stated at the last reported sales price without any valuation adjustments, and therefore are classified as Level I.

Earnout Liability

The fair value of the earnout liability was comprised of the Oak Street Cash Earnout that was deemed to be contingent consideration on the Oak Street Acquisition. The fair value of the Oak Street Cash Earnout was determined using a Monte Carlo simulation model. The model incorporates management revenue forecast and makes the following adjustments: historical revenue volatility, risk free rate based on U.S. Treasuries for a maturity similar to the expected remaining life and a discount rate to adjust management’s revenue forecast from a risk-based forecast to a risk-neutral forecast.

Quantitative Inputs and Assumptions for Fair Value Measurements Categorized within Level III

The following table summarizes the quantitative inputs and assumptions used for the Company’s Level III measurements as of March 31, 2022:

 

(dollars in thousands)    Fair Value      Valuation Technique      Significant Unobservable Inputs      Input     Impact to
Valuation from an
Increase in Input
 

TRA liability

   $ 120,978        Discounted cash flow        Discount rate        9     Decrease  

Warrant liability

     18,800        Monte Carlo simulation        Volatility        36     Increase  

Earnout liability

     144,296        Monte Carlo simulation        Revenue volatility        45     Increase  
           Discount rate        16     Decrease  
  

 

 

            

Total Liabilities, at Fair Value

   $ 284,074             
  

 

 

            

 

F-27


Table of Contents

Blue Owl Capital Inc.

(Prior to May 19, 2021, Owl Rock)

Notes to Consolidated and Combined Financial Statements (Unaudited)

 

The following table summarizes the quantitative inputs and assumptions used for the Company’s Level III measurements as of December 31, 2021:

 

(dollars in thousands)    Fair Value      Valuation Technique      Significant Unobservable Inputs      Input     Impact to
Valuation from an
Increase in Input
 

TRA liability

   $ 111,325        Discounted cash flow        Discount rate        10     Decrease  

Warrant liability

     25,750        Monte Carlo simulation        Volatility        26     Increase  

Earnout liability

     143,800        Monte Carlo simulation        Revenue volatility        38     Increase  
           Discount rate        15     Decrease  
  

 

 

            

Total Liabilities, at Fair Value

   $ 280,875             
  

 

 

            

Fair Value of Other Financial Instruments

As of March 31, 2022, the fair value of the Company’s debt obligations was approximately $1.3 billion compared to a carrying value of $1.4 billion, and such fair value measurements are categorized as Level I within the fair value hierarchy. Management estimates that the carrying value of the Company’s other investments, which are not carried at fair value, approximated their fair values as of March 31, 2022, and such fair value measurements are categorized as Level III within the fair value hierarchy. As of December 31, 2021, management estimates that the carrying value of the Company’s other investments and debt obligations, which are not carried at fair value, approximated their fair values, and such fair value measurements are categorized as Level I within the fair value hierarchy.

9. INCOME TAXES

The Registrant is a domestic corporation for U.S. federal income tax purposes and is subject to U.S. federal and state and local corporate-level income taxes on its share of taxable income from the Blue Owl Operating Group. Further, the Registrant’s income tax provision and related income tax assets and liabilities are based on, among other things, an estimate of the impact of exchanges of Common Units for Class A Shares, inclusive of an analysis of tax basis and state tax implications of the Blue Owl Operating Group and their underlying assets and liabilities. The Company’s estimate is based on the most recent information available. The tax basis and state impact of the Blue Owl Operating Group and their underlying assets and liabilities are based on estimates subject to finalization of the Company’s tax returns. The Blue Owl Operating Partnerships, are partnerships for U.S. federal income tax purposes and taxable entities for certain state and local taxes, such as New York City and Connecticut UBT.

The Company had an effective tax rate of 18.0% and 0.5% for the three months ended March 31, 2022 and 2021, respectively. The three months ended March 31, 2022 effective tax rates differed from the statutory rate primarily due to the portion of income allocated to noncontrolling interests, nondeductible compensation and state and local taxes. Prior to the Business Combination, the Company was not generally subject to U.S. federal and state and local corporate-level income taxes.

The Company regularly evaluates the realizability of its deferred tax asset and may recognize or adjust any valuation allowance when it is more-likely-than-not that all or a portion of the deferred tax asset may not be realized. As of March 31, 2022, the Company has not recorded any valuation allowances. As of and prior to March 31, 2022, the Company has not recognized any liability for uncertain tax positions.

The Company files its tax returns as prescribed by the tax laws of the jurisdictions in which it operates. In the normal course of business, the tax years that remain open under the statute of limitations will be subject to examinations by the appropriate tax authorities. The Company is generally no longer subject to state or local examinations by tax authorities for tax years prior to 2017.

 

F-28


Table of Contents

Blue Owl Capital Inc.

(Prior to May 19, 2021, Owl Rock)

Notes to Consolidated and Combined Financial Statements (Unaudited)

 

In connection with and subsequent to the Business Combination, the Company recorded to additional paid-in capital various adjustments to deferred tax assets and liabilities, as well as related impacts to the TRA liability, related to capital transactions. These adjustments primarily resulted from differences between the Company’s GAAP and tax basis in its investment in the Blue Owl Operating Partnerships, as well as portions related to the TRA liability that will eventually lead to additional tax basis in the Blue Owl Operating Partnerships upon future TRA payments. The deferred tax assets will be recovered as the basis is amortized. See the Company’s consolidated and combined statements of shareholders’ equity for these amounts.

10. COMMITMENTS AND CONTINGENCIES

Tax Receivable Agreement

Pursuant to the TRA, the Company will pay 85% of certain tax benefits, if any, that it realizes (or in certain cases is deemed to realize) as a result of any increases in tax basis of the assets of the Blue Owl Operating Group related to the Business Combination and any subsequent exchanges of Blue Owl Operating Group Units for shares of the Registrant or cash.

Payments under the TRA will continue until all such tax benefits have been utilized or expired unless (i) the Company exercises its right to terminate the TRA and paying recipients an amount representing the present value of the remaining payments, (ii) there is a change of control or (iii) the Company breaches any of the material obligations of the TRA, in which case all obligations will generally be accelerated and due as if the Company had exercised its right to terminate the TRA. In each case, if payments are accelerated, such payments will be based on certain assumptions, including that the Company will have sufficient taxable income to fully utilize the deductions arising from the increased tax deductions.

The estimate of the timing and the amount of future payments under the TRA involves several assumptions that do not account for the significant uncertainties associated with these potential payments, including an assumption that the Company will have sufficient taxable income in the relevant tax years to utilize the tax benefits that would give rise to an obligation to make payments.

The table below presents management’s estimate as of March 31, 2022, of the maximum amounts that would be payable under the TRA assuming that the Company will have sufficient taxable income each year to fully realize the expected tax savings. In light of the numerous factors affecting the Company’s obligation to make such payments, the timing and amounts of any such actual payments may differ materially from those presented in the table.

 

(dollars in thousands)

   Potential Payments Under
the Tax Receivable
Agreement
 

April 1, 2022 to December 31, 2022

   $ —    

2023

     37,338  

2024

     54,637  

2025

     61,474  

2026

     45,609  

Thereafter

     607,392  
  

 

 

 

Total Payments

     806,450  

Less adjustment to fair value for contingent consideration

     (111,255
  

 

 

 

Total TRA Liability

   $ 695,195  
  

 

 

 

 

F-29


Table of Contents

Blue Owl Capital Inc.

(Prior to May 19, 2021, Owl Rock)

Notes to Consolidated and Combined Financial Statements (Unaudited)

 

Unfunded Product Commitments

As of March 31, 2022, the Company had unfunded investment commitments to its products of $41.6 million, which is exclusive of commitments that employees and other related parties have directly to the Company’s products.

Indemnification and Guarantee Arrangements

In the normal course of business, the Company enters into contracts that contain indemnities or guarantees for related parties of the Company, including the Company’s products, as well as persons acting on behalf of the Company or such related parties and third parties. The terms of the indemnities and guarantees vary from contract to contract and the Company’s maximum exposure under these arrangements cannot be determined or the risk of material loss is remote, and therefore no amounts have been recorded in the consolidated statements of financial condition. As of March 31, 2022, the Company has not had prior claims or losses pursuant to these arrangements.

Litigation

From time to time, the Company is involved in legal actions in the ordinary course of business. Although there can be no assurance of the outcome of such legal actions, in the opinion of management, the Company does not have a potential liability related to any current legal proceeding or claim that would individually or in the aggregate materially affect its results of operations, financial condition or cash flows.

11. RELATED PARTY TRANSACTIONS

The majority of the Company’s revenues, including all management fees and certain administrative, transaction and other fees, are earned from the products it manages, which are related parties of the Company.

The Company also has arrangements in place with products that it manages, whereby certain costs are initially paid by the Company and subsequently are reimbursed by the products. These amounts are included within due from related parties in the Company’s consolidated and combined statements of financial condition.

 

(dollars in thousands)    March 31, 2022      December 31, 2021  

Management fees

   $ 174,397      $ 168,057  

Realized performance income

     —          10,496  

Administrative fees and other expenses paid on behalf of the Company’s products and other related parties

     37,185        46,023  
  

 

 

    

 

 

 

Due from Related Parties

   $ 211,582      $ 224,576  
  

 

 

    

 

 

 

Reimbursements from the Company’s Products

Administrative fees represent allocable compensation and other expenses incurred by the Company, pursuant to administrative and other agreements, that are reimbursed by products it manages. These administrative fees are included within administrative, transaction and other fees on the consolidated and combined statements of operations and totaled $9.1 million and $3.4 million during the three months ended March 31, 2022 and 2021, respectively.

Dealer Manager Revenues

Dealer manager revenues represent commissions earned from certain of the Company’s products for distribution services provided. These dealer manager revenues are included within administrative, transaction and other fees on the consolidated and combined statements of operations and totaled $5.9 million and $1.1 million during the three months ended March 31, 2022 and 2021, respectively.

 

F-30


Table of Contents

Blue Owl Capital Inc.

(Prior to May 19, 2021, Owl Rock)

Notes to Consolidated and Combined Financial Statements (Unaudited)

 

Expense Support and Caps Arrangements

The Company is party to expense support and cap arrangements with certain of the products it manages. Pursuant to these arrangements, the Company may absorb certain expenses of these products when in excess of stated expense caps or until such products reach certain profitability, cash flow or fundraising thresholds. In certain cases, the Company is able to recover these expenses once certain profitability, cash flow or fundraising thresholds are met. The Company recorded net expenses related to these arrangements of $7.0 million and $2.3 million for the three months ended March 31, 2022 and 2021, respectively. These net expenses are included in general, administrative and other expenses within the consolidated and combined statements of operations.

Aircraft and Other Services

In the normal course of business, the Company reimburses certain related parties for business use of their aircraft based on current market rates. Personal use of the aircraft is not charged to the Company. The Company recorded expenses for these aircraft reimbursements of $0.3 million and $0 for the three months ended March 31, 2022 and 2021, respectively.

12. EARNINGS (LOSS) PER SHARE

The table below presents the Company’s treatment for basic and diluted earnings (loss) per share for instruments outstanding at the Registrant and the Blue Owl Operating Group. Potentially dilutive instruments are only considered in the calculation to the extent they would be dilutive.

 

    

Basic

  

Diluted

Class A Shares(1)    Included    Included
Class B Shares    N/A - None outstanding    N/A - None outstanding
Class C Shares and Class D Shares   

Excluded

Non-economic voting shares of the Registrant

  

Excluded

Non-economic voting shares of the Registrant

Vested RSUs(1)   

Included

Contingently issuable shares

  

Included

Contingently issuable shares

Unvested RSUs    Excluded   

Included

Treasury stock method

Warrants    Excluded   

Included

Treasury stock method(2)

Potentially Dilutive Instruments of the Blue Owl Operating Group:      
Vested Common and Incentive Units    Excluded   

Included

If-converted method(3)

Unvested Incentive Units    Excluded   

Included

The Company first applies the treasury stock method to determine the number of units that would have been issued, then applies the if-converted method to the resulting number of units(3)

Oak Street Earnout Units(4)    Excluded   

Excluded

Performance condition not satisfied as of period-end

 

(1)

Included in the weighted-average Class A Shares outstanding for the three months ended March 31, 2022, were 10,928,095 RSUs that have vested but have not been settled in Class A Shares. These RSUs do not participate in dividends until settled in Class A Shares.

(2)

The treasury stock method for warrants carried at fair value includes adjusting the numerator for changes in fair value impacting net income (loss) for the period.

(3)

The if-converted method includes adding back to the numerator any related income or loss allocations to noncontrolling interest, as well as any incremental tax expense had the instruments converted into Class A Shares as of the beginning of the period. In the case of Earnout Securities carried at fair value, the numerator is also adjusted for changes in fair value impacting net income (loss) for the period.

(4)

As of March 31, 2022, the Oak Street Triggering Events with respect to the Oak Street Earnout Units had not been met, and therefore such units have not been included in the calculation of diluted earnings (loss) per share.

 

F-31


Table of Contents

Blue Owl Capital Inc.

(Prior to May 19, 2021, Owl Rock)

Notes to Consolidated and Combined Financial Statements (Unaudited)

 

Three Months Ended March 31, 2022

   Net Loss Attributable to
Class A Shareholders
     Weighted-Average
Class A Shares
Outstanding
     Loss Per Class A Share      Weighted-Average
Number of Antidilutive
Instruments
 
(dollars in thousands, except per share amounts)  

Basic

   $ (11,815      417,108,929      $ (0.03   
  

 

 

    

 

 

    

 

 

    

Effect of dilutive instruments:

           

Unvested RSUs

     —          —             10,777,018  

Warrants

     —          —             14,159,170  

Vested Common Units

     —          —             992,307,278  

Vested Incentive Units

     —          —             251,183  

Unvested Incentive Units

     —          —             24,517,020  

Oak Street Earnout Units

     —          —             26,074,330  
  

 

 

    

 

 

    

 

 

    

Diluted

   $ (11,815      417,108,929      $ (0.03   
  

 

 

    

 

 

    

 

 

    

For periods prior to the Business Combination, earnings per share results in values that would not be meaningful to the users of the consolidated and combined financial statements, as the Company’s capital structure completely changed as a result of the Business Combination. Therefore, earnings (loss) per share information has not been presented for periods prior to the Business Combination.

13. SUBSEQUENT EVENTS

Dividend

On May 5, 2022, the Company announced a cash dividend of $0.10 per Class A Share. The dividend is payable on May 27, 2022, to holders of record as of the close of business on May 20, 2022.

Wellfleet Acquisition

On April 1, 2022, the Company closed its acquisition of Wellfleet Credit Partners LLC (“Wellfleet”) from affiliates of Littlejohn & Co., LLC. The purchase price consisted of $108.0 million cash consideration on closing and earnout payments of up to an additional $15.0 million of cash and 940,668 Class A Shares payable in equal installments on each of the first three anniversaries from the closing date. The Company is in the process of completing its accounting for the transaction.

 

F-32


Table of Contents

Filed Pursuant to Rule 424(b)(3)
Registration No. 333-257190

PROSPECTUS

 

LOGO

BLUE OWL CAPITAL INC.

1,320,591,340 CLASS A SHARES

 

 

This prospectus relates to: (i) 159,964,103 shares of Class A common stock, par value $0.0001 per share (“Class A Shares”), that were issued by us under the Business Combination Agreement, dated as of December 23, 2020 (as the same has been or may be amended, modified, supplemented or waived from time to time, the “BCA” or the “Business Combination Agreement”), by and among Altimar Acquisition Corporation (“Altimar”), Owl Rock Capital Group LLC (“Owl Rock Group”), Owl Rock Capital Feeder LLC (“Owl Rock Feeder”), Owl Rock Capital Partners LP (“Owl Rock Capital Partners”) and Neuberger Berman Group LLC (“Neuberger”) to the former equityholders of Owl Rock Group (the “Owl Rock Equityholders”), the former equityholders (the “Dyal Equityholders”) of the Dyal Capital Partners division of Neuberger (“Dyal”), Altimar Sponsor LLC (“Altimar Sponsor”) and the former directors of Altimar, (ii) 617,093,768 Class A Shares issued upon the exchange of Common Units (as defined below) and the cancellation of an equal number of shares of Class C common stock, par value $0.0001 per share (“Class C Shares”), issued to former Electing Owl Rock Equityholders and Electing Dyal Equityholders (each as defined below), (iii) 294,656,373 Class A Shares issued upon the sale of shares of Class B common stock, par value $0.0001 per share (“Class B Shares”), issuable to the Owl Rock Principals and Dyal Principals (each as defined herein) upon the exchange of Common Units and the cancellation of an equal number of shares of Class D common stock, par value $0.0001 per share (“Class D Shares”), (iv) 14,954,302 Class A Shares issued in respect of the Seller Earnout Shares (as defined herein) upon the satisfaction of certain vesting conditions, (v) 59,447,040 Class A Shares issuable to certain Owl Rock Equityholders and Dyal Equityholders upon the exchange of Common Units and the cancellation of an equal number of Class C Shares, which were issued in respect of the Seller Earnout Units upon the satisfaction of certain vesting conditions, and (vi) 24,475,754 Class A Shares issuable upon the sale of Class B Shares issuable to the former Owl Rock Principals and Dyal Principals upon the exchange of Common Units and the cancellation of an equal number of Class D Shares which were issued in respect of the Seller Earnout Units upon the satisfaction of certain vesting conditions.

This prospectus also relates to the offer and sale from time to time by the selling stockholders who purchased shares in the subscription agreements dated as of December 23, 2020 (collectively, the “PIPE Investors” and, together with the Owl Rock Equityholders, the Dyal Equityholders and Altimar Sponsor, the “Selling Holders”) of 150,000,000 Class A Shares. We will not receive any proceeds from the sale of Class A Shares by the Selling Holders pursuant to this prospectus; however, we will bear all costs, expenses and fees in connection with the registration of the securities and will not receive any proceeds from the sale of the securities. The Selling Holders will bear all commissions and discounts, if any, attributable to their respective sales of the securities.

Our registration of the securities covered by this prospectus does not mean that either we or the Selling Holders will issue, offer or sell, as applicable, any of the Class A Shares. The Selling Holders may offer and sell the securities covered by this prospectus in a number of different ways and at varying prices. We provide more information about how the Selling Holders may sell the shares in the section entitled “Plan of Distribution.”

You should read this prospectus and any prospectus supplement or amendment carefully before you invest in our Class A Shares.

Our Class A Shares are listed on the New York Stock Exchange (“NYSE”) under the symbols “OWL”. On April 29, 2022, the closing price of our Class A Shares was $11.93 per share.

 

 

Investing in our securities involves risks that are described in the “Risk Factors” section beginning on page 21 of this prospectus.

Neither the Securities and Exchange Commission nor any state securities commission has approved or disapproved of the securities to be issued under this prospectus or determined if this prospectus is truthful or complete. Any representation to the contrary is a criminal offense.

The date of this prospectus is May 2, 2022.


Table of Contents

TABLE OF CONTENTS

 

MARKET AND INDUSTRY DATA

     ii  

TRADEMARKS AND TRADE NAMES

     ii  

SELECTED DEFINITIONS

     iii  

CAUTIONARY STATEMENT REGARDING FORWARD-LOOKING STATEMENTS

     xii  

SUMMARY

     1  

SELECTED HISTORICAL CONSOLIDATED AND COMBINED FINANCIAL INFORMATION OF BLUE OWL

     19  

MARKET PRICE, TICKER SYMBOL, AND DIVIDEND INFORMATION

     20  

RISK FACTORS

     21  

USE OF PROCEEDS

     61  

DIVIDEND POLICY

     62  

BUSINESS OF BLUE OWL

     63  

BLUE OWL’S MANAGEMENT’S DISCUSSION AND ANALYSIS OF FINANCIAL CONDITION AND RESULTS OF OPERATIONS

     77  

MANAGEMENT

     99  

EXECUTIVE COMPENSATION

     106  

DESCRIPTION OF SECURITIES

     118  

BENEFICIAL OWNERSHIP

     133  

SELLING HOLDERS

     139  

CERTAIN RELATIONSHIPS AND RELATED PARTY TRANSACTIONS

     153  

UNITED STATES FEDERAL INCOME TAX CONSIDERATIONS

     161  

PLAN OF DISTRIBUTION

     165  

EXPERTS

     171  

WHERE YOU CAN FIND MORE INFORMATION

     172  

INDEX TO FINANCIAL STATEMENTS

     F-1  

You should rely only on the information contained in this prospectus. No one has been authorized to provide you with information that is different from that contained in this prospectus. This prospectus is dated as of the date set forth on the cover hereof. You should not assume that the information contained in this prospectus is accurate as of any date other than that date.

 

i


Table of Contents

MARKET AND INDUSTRY DATA

This prospectus includes market and industry data and forecasts from independent consultant reports, publicly available information, various industry publications, other published industry sources and our internal data, estimates and forecasts. Independent consultant reports, industry publications and other published industry sources generally indicate that the information contained therein was obtained from sources believed to be reliable.

Our internal data, estimates and forecasts are based upon information obtained from our investors, partners, trade and business organizations and other contacts in the markets in which we operate and our management’s understanding of industry conditions. While we are not aware of any misstatements regarding any market, industry or similar data presented herein, such data involves risks and uncertainties and is subject to change based on various factors, including those discussed under the heading “Risk Factors” in this prospectus.

TRADEMARKS AND TRADE NAMES

We own or have rights to trademarks, service marks, copyrights and trade names that we use in conjunction with the operation of our business. This prospectus also includes trademarks, service marks and trade names of other companies. Each trademark, tradename or service mark of any other company appearing in this prospectus is, to our knowledge, owned by such other company.

 

ii


Table of Contents

SELECTED DEFINITIONS

This prospectus has been prepared using a number of stylistic conventions, which you should consider when reading the information herein or therein. Unless otherwise expressly stated or, unless the context otherwise requires, references in this prospectus to:

 

   

Adjusted EBITDA”, a non-GAAP measure, is used to assess the Company’s ability to service its borrowings. Adjusted EBITDA is derived from and reconciled to, but not equivalent to, its most directly comparable GAAP measure of net income (loss) before income taxes. Adjusted EBITDA represents Distributable Earnings plus (a) interest expense, (b) income tax expense (benefits), and (c) depreciation and amortization.

 

   

Adjusted Revenues” a non-GAAP measure, is used to assess the net revenue expected to be received by the Company. Adjusted Revenues are derived from and reconciled to, but not equivalent to its most directly comparable GAAP measure of total revenues, net. Adjusted Revenues differ from total revenues computed in accordance with GAAP as it excludes reimbursed expenses and dealer manager revenues, if applicable, that have an offsetting amount included within expenses on the consolidated and combined statement of operations.

 

   

Adjusted Compensation”, a non-GAAP measure, is used to assess the net cash settled compensation to be paid by the Company. Adjusted Compensation is derived from and reconciled to, but not equivalent to its most directly comparable GAAP measure of compensation and benefits. Adjusted Compensation differs from compensation and benefits computed in accordance with GAAP as it excludes equity compensation expense and compensation and benefits reimbursed through the receipt of administrative revenues. The administrative revenues reflect allocable compensation and expenses incurred by certain professionals of the Company and reimbursed by products managed by the Company.

 

   

Advisers Act” refers to the Investment Advisers Act of 1940, as amended, and the rules and regulations promulgated thereunder.

 

   

Altimar” refers to Altimar Acquisition Corporation, a blank check company incorporated as a Cayman Islands exempted company.

 

   

Altimar Founders” refers to Altimar Sponsor and certain equityholders of Altimar.

 

   

Altimar Sponsor” refers to Altimar Sponsor LLC, a Delaware limited liability company.

 

   

assets under management” or “AUM” refers to the assets that we manage, and are generally equal to the sum of (i) net asset value (“NAV”); (ii) drawn and undrawn debt; (iii) uncalled capital commitments; and (iv) total managed assets for certain Real Estate products.

 

   

AUM not yet paying fees” refers to AUM that is not currently paying fees and is eligible to earn management fees and/or performance income upon deployment.

 

   

available capital” (also referred to as “dry powder”) is comprised of uncalled committed capital (including commitments to products that have yet to commence their investment periods); cash and cash equivalents; and, for certain funds and accounts permitting leverage, undrawn debt (at the product-level including certain amounts subject to restrictions).

 

   

BCA” or “Business Combination Agreement” refers to the Business Combination Agreement, dated as of December 23, 2020 (as amended by that Amendment to Business Combination Agreement, dated as of January 4, 2021, Second Amendment to Business Combination Agreement, dated as of March 25, 2021, and Third Amendment to Business Combination Agreement, dated as of April 11, 2021, as the same has been or may be further amended, modified, supplemented or waived from time to time in accordance with its terms), by and among Altimar, Owl Rock Capital Group LLC, Owl Rock Feeder, Owl Rock Capital Partners and Neuberger.

 

   

BDC” refers to a business development company, as regulated under the Investment Company Act.

 

iii


Table of Contents
   

Blue Owl,” “Company,” “Registrant,” “our,” “we” or “us” refers to Blue Owl Capital Inc., a Delaware corporation and the combined company following the consummation of the Business Combination, and its consolidated subsidiaries.

 

   

Blue Owl Carry” refers to Blue Owl Capital Carry LP, a Delaware limited partnership.

 

   

Blue Owl Carry Units” refers to the limited partnership interests in Blue Owl Carry.

 

   

Blue Owl GP” refers collectively to Blue Owl Capital Holdings GP LLC and Blue Owl Capital GP LLC, each a Delaware limited liability company, directly or indirectly wholly-owned subsidiary of Blue Owl that hold Blue Owl’s interests in the Blue Owl Operating Partnerships.

 

   

Blue Owl Holdings” refers to Blue Owl Capital Holdings LP, a Delaware limited partnership.

 

   

Blue Owl Holdings Units” refers to the limited partnership interests in Blue Owl Holdings.

 

   

Blue Owl Limited Partnership Agreements” refers to the amended and restated limited partnership agreements of Blue Owl Carry and Blue Owl Holdings, as the same may be amended, modified, supplemented or waived from time to time in accordance with their terms.

 

   

Blue Owl Operating Group” refers collectively to the Blue Owl Operating Partnerships and their consolidated subsidiaries.

 

   

Blue Owl Operating Group Unit” refers collectively to a unit in each of the Blue Owl Operating Partnerships.

 

   

Blue Owl Operating Partnerships” refers to Blue Owl Carry and Blue Owl Holdings, collectively.

 

   

Board” refers to Blue Owl’s board of directors.

 

   

Business Combination” refers to the transactions contemplated by the BCA.

 

   

Business Combination Date” refers to May 19, 2021.

 

   

Business Securities” refers Blue Owl Securities LLC (formerly, Owl Rock Capital Securities LLC).

 

   

Business Services Platform” refers to the Dyal Capital team that provides strategic services to partner managers.

 

   

Capital Commitments” refers to the commitments to our funds, including BDCs, as applicable, and the commitments of Dyal Capital, Owl Rock and our respective affiliates.

 

   

carried interest” or “carried interest allocations” refers to, in carry fund structures, the allocation of gain or profit to the general partner or another affiliated entity or entities of amounts otherwise allocable to the limited partners, commonly referred to as carried interest, as defined in the fund’s investment management or partnership agreements (excluding, for the sake of clarity, incentive fees). Carried interest is typically calculated for a given fund based on cumulative fund performance. Carried interest entitles the general partner (or an affiliate) to a special allocation of income and gains from a fund, and is typically structured as a net profits interest in the applicable fund. Carried interest is generally calculated on a “realized” basis and the recipient is generally entitled to a carried interest based upon the net realized income and gains often taking into account certain unrealized losses generated by such fund. Net realized income/gains or loss is not netted between or among funds.

 

   

Class A Shares” refers to the Class A common stock, par value $0.0001 per share, of the Company.

 

   

Class B Shares” refers to the Class B common stock, par value $0.0001 per share, of the Company.

 

   

Class C Shares” refers to the Class C common stock, par value $0.0001 per share, of the Company.

 

   

Class D Shares” refers to the Class D common stock, par value $0.0001 per share, of the Company.

 

   

Class E Shares” refers to the Class E common stock, par value $0.0001 per share, of the Company.

 

iv


Table of Contents
   

Class E-1 Shares” refers to the Class E-1 common stock of the Company. The Series E-1 Class E Shares had a Class E Triggering Event on July 21, 2021, which occurred when the volume weighted-average price of a Class A Share exceeded $12.50 for 20 consecutive trading days, at which time 7,495,432 Class E Shares were converted into an equal number of Class A Shares.

 

   

Class E-2 Shares” refers to the Class E-2 common stock of the Company. The Series E-2 Class E Shares had a Class E Triggering Event on November 3, 2021, which occurred when the volume weighted-average price of a Class A Share exceeded $15.00 for 20 consecutive trading days, at which time 7,495,432 Class E Shares were converted into an equal number of Class A Shares.

 

   

Closing” refers to the closing of the Business Combination.

 

   

common stock” refers to the Class A Shares, the Class B Shares, the Class C Shares and the Class D Shares, , collectively.

 

   

DE” refers to Distributable earnings, a non-GAAP measure, which is used to assess performance and amounts available for dividends to members. DE is derived from and reconciled to, but not equivalent to its most directly comparable GAAP measure of net income (loss) before income taxes. Distributable Earnings is FRE less current income taxes and includes (other than with respect to Owl Rock) net realized gains, realized performance income and performance related compensation. DE differs from income before taxes computed in accordance with GAAP as it adjusts for certain items that we believe are indicative of our ability to make our dividend payments. Our presentation of DE represents our operating performance, as further adjusted for performance income and performance related compensation, as applicable. Management believes that these adjustments enable investors to better understand the Company’s earnings that are available for distribution.

 

   

DGCL” refers to the Delaware General Corporation Law, as amended.

 

   

Direct Lending” refers to our Direct Lending products, which offer private credit solutions to middle-market companies through four investment strategies: diversified lending, technology lending, first lien lending and opportunistic lending. Direct Lending products are managed by the Owl Rock division of Blue Owl.

 

   

dollars” or “$” refers to U.S. dollars.

 

   

Domestication” refers to the continuation of Altimar by way of domestication of Altimar into a Delaware corporation, with the ordinary shares of Altimar becoming shares of common stock of the Delaware corporation under the applicable provisions of the Cayman Islands Companies Act (2020 Revision) of the Cayman Islands, as the same may be amended from time to time, and the DGCL; the term includes all matters and necessary or ancillary changes in order to effect such Domestication, including the adoption of our certificate of incorporation consistent with the DGCL and changing the name and registered office of Altimar.

 

   

Dyal Capital” refers the Dyal Capital Partners business, which was acquired from Neuberger Berman Group LLC in connection with the Business Combination, and is now a division of Blue Owl.

 

   

Dyal Equity Funds” refers to existing funds within the GP Minority Equity Investments strategy: Dyal Capital Partners (A) LP, Dyal Capital Partners (B) LP and Dyal Investment Partners LP and their related feeder, blocker, parallel, alternative investment and holding entities (“Dyal Fund I”); Dyal Capital Partners II (A) LP, Dyal Capital Partners II (B) LP and Dyal II Investment Partners LP and their related feeder, blocker, parallel, alternative investment and holding entities (“Dyal Fund II”), Dyal Capital Partners III (A) LP and Dyal Capital Partners III (B) LP and their related feeder, blocker, parallel, alternative investment and holding entities (“Dyal Fund III”), Dyal Capital Partners IV (A) LP, Dyal Capital Partners IV (B) LP and Dyal Capital Partners IV (C) LP and their related feeder, blocker, parallel, alternative investment and holding entities (“Dyal Fund IV”) and Dyal Capital Partners V (A) LP and Dyal Capital Partners V (B) LP and their related feeder, blocker, parallel, alternative investment and holding entities (“Dyal Fund V”), collectively.

 

v


Table of Contents
   

Dyal Equityholders” refers to Neuberger, the Dyal Principals and any other holders of Dyal Capital equity interests.

 

   

Dyal Financing Fund” refers to the existing fund and its related feeder, parallel, alternative investment and holding entities within the GP Debt Financing Investments strategy.

 

   

Dyal HomeCourt Fund” refers to the existing fund and its related feeder, parallel, alternative investment and holding entities that seeks to acquire minority equity investments in NBA Teams that forms part of the Professional Sports Minority Investments strategy.

 

   

Dyal Principals” refers to Michael Rees, Sean Ward and Andrew Laurino.

 

   

Electing Owl Rock Equityholders” refers to the Owl Rock Equityholders who elect to receive Common Units in connection with the Business Combination in lieu of common stock of Blue Owl.

 

   

fee paying AUM” or “FPAUM” refers to the AUM on which management fees are earned. For our BDCs, FPAUM is generally equal to total assets (including assets acquired with debt but excluding cash). For our other Direct Lending products, FPAUM is generally equal to NAV or investment cost. FPAUM also includes uncalled committed capital for products where we earn management fees on such uncalled committed capital. For our GP Capital Solutions products, FPAUM for the GP minority equity investments strategy is generally equal to capital commitments during the investment period and the cost of unrealized investments after the investment period. For GP Capital Solutions’ other strategies, FPAUM is generally equal to investment cost. For Real Estate, FPAUM is generally based on total assets (including assets acquired with debt).

 

   

fee related earnings” or “FRE”, a non-GAAP measure, is used to assess our operating performance by determining whether recurring revenue, primarily consisting of management fees, is sufficient to cover operating expenses and to generate profits. FRE is derived from and reconciled to, but not equivalent to its most directly comparable GAAP measure of net income (loss) before income taxes. FRE differs from income before taxes computed in accordance with GAAP as it adjusts for transaction-related charges, equity-based compensation, non-controlling interests in subsidiaries of the Company and certain other items that we believe reflects our operating performance. Other than for Owl Rock, the calculation of FRE also adjusts for performance income, performance related compensation and investment net gains (losses). Management believes that adding these adjustments assist in clarifying stable and predictable cash flows that cover operating expenses and lead to the generation of profits.

 

   

our funds” refers to the funds, investment vehicles, BDCs, managed accounts and other entities, accounts and investment products that are managed or co-managed by Blue Owl, Owl Rock or Dyal Capital.

 

   

FIC Assets” refers to the “FIC Assets” described in Note 1 of the Notes to Consolidated and Combined Financial Statements of Owl Rock Group and subsidiaries and Owl Rock Securities.

 

   

Financial Statements” refers to the consolidated and combined financial statements included in our Annual Report filed on Form 10-K for the fiscal year ended December 31, 2021.

 

   

FINRA” refers to the Financial Industry Regulatory Authority, Inc.

 

   

GAAP” refers to United States generally accepted accounting principles, consistently applied.

 

   

GP Capital Solutions” refers to our GP Capital Solutions products, which primarily focus on acquiring equity stakes in, or providing debt financing to, large, multi-product private equity and private credit platforms through three existing and one emerging investment strategies: GP minority equity investments, GP debt financing, professional sports minority investments and co-investments and structured equity. GP Capital Solutions products are managed by the Dyal Capital division of Blue Owl.

 

vi


Table of Contents
   

GP Debt Financing strategy” refers to the investment strategy of certain Dyal Capital funds that primarily relates to originating and making collateralized, long-term debt investments, preferred equity investments and structured investments in private capital managers.

 

   

GP Minority Equity Investments strategy” refers to the investment strategy of certain Dyal Capital funds that primarily relates to acquiring minority equity interests in investment management businesses or fund sponsors.

 

   

incentive fees” refers to contractual fees or other payments based on a percentage of a fund’s net gains, profits and/or income, which formulation may take into account a preferred return threshold, in each case as described in the fund’s constituent documents (excluding, for the sake of clarity, carried interest allocations). Incentive fees may be calculated based on a combination of realized and unrealized amounts and/or current income.

 

   

Investment Company Act” refers to the Investment Company Act of 1940, as amended, and the rules and regulations promulgated thereunder.

 

   

Investor Rights Agreement” refers to the Investor Rights Agreement between Blue Owl, Altimar Sponsor, the Altimar Founders and certain of the Owl Rock Equityholders and Dyal Equityholders.

 

   

IPO” refers to Altimar’s initial public offering of its Units, Public Shares and Public Warrants pursuant to the IPO registration statement and completed on October 27, 2020.

 

   

Key Individuals” refers to each of Douglas Ostrover, Marc Lipschultz and Michael Rees.

 

   

long dated” refers to the contractual life of any finite private fund or managed account of 5 years or more as of the date hereof.

 

   

management fees” for Owl Rock refers to fees that it earns for advisory services provided to its funds, which are generally based on a defined percentage of average fair value of gross assets (excluding cash), or average fair value of gross assets (excluding cash) plus undrawn commitments, in the case of our BDCs, or fair value of gross assets (excluding cash), fair value of investments plus undrawn commitments, or invested capital in the case of Owl Rock’s private debt funds and managed accounts, and also include Part I Fees. For Dyal Capital, management fees are derived from investment management services provided to private funds and are payable quarterly or semi-annually, at the beginning or end of the service period. For the GP Minority Equity Investments strategy, the fees are generally determined based upon a percentage of capital committed during the investment period, and thereafter generally based on the cost of unrealized investments; or as otherwise defined in the respective agreements. For the other Dyal Capital strategies, the fees are generally determined based upon a percentage of investment cost or as otherwise defined in the respective agreements.

 

   

NBA” refers to the National Basketball Association.

 

   

Neuberger” refers to Neuberger Berman Group LLC, a Delaware limited liability company.

 

   

NYSE” refers to the New York Stock Exchange.

 

   

Oak Street” refers to the investment advisory business of Oak Street Real Estate Capital, LLC that was acquired on December 29, 2021, and is now a division of Blue Owl.

 

   

Oak Street Acquisition” refers to the acquisition of Oak Street completed on December 29, 2021.

 

   

our BDCs” refers to our business development companies, as regulated under the Investment Company Act of 1940, as amended: Owl Rock Capital Corporation (NYSE: ORCC) (“ORCC”), Owl Rock Capital Corporation II (“ORCC II”), Owl Rock Capital Corporation III (“ORCC III”), Owl Rock Technology Finance Corp. (“ORTF”), Owl Rock Technology Finance Corp. II (“ORTF II”), Owl Rock Core Income Corp. (“ORCIC”) and Owl Rock Technology Income Corp. (“ORTIC”).

 

   

Owl Rock” refers collectively to the combined businesses of Owl Rock Capital Group LLC (“Owl Rock Capital Group”) and Blue Owl Securities LLC (formerly, Owl Rock Capital Securities LLC),

 

vii


Table of Contents
 

which was the predecessor of Blue Owl for accounting and financial reporting purposes. References to the Owl Rock division refer to Owl Rock Capital Group and its subsidiaries that manage our Direct Lending products.

 

   

Owl Rock Capital” refers to a carve-out of Owl Rock Group and its consolidated operating subsidiaries (which carve-out excludes such operating subsidiaries constituting FIC assets) after giving effect to a pre-Closing reorganization.

 

   

Owl Rock Capital Partners” refers to Owl Rock Capital Partners LP, a Delaware limited partnership and indirect equityholder in, and managing member of, Owl Rock.

 

   

Owl Rock Equityholders” refers to the Owl Rock Principals, Owl Rock Feeder and certain other direct and indirect third party holders of equity interests in Owl Rock Capital.

 

   

Owl Rock Feeder” refers to Owl Rock Capital Feeder LLC, a Delaware limited liability company.

 

   

Owl Rock Group” refers to Owl Rock Capital Group LLC, a Delaware limited liability company.

 

   

Owl Rock Principals” refers to Douglas I. Ostrover, Marc S. Lipschultz, Craig W. Packer and Alan J. Kirshenbaum.

 

   

Owl Rock Securities” refers to Owl Rock Capital Securities LLC, a Delaware limited liability company. Owl Rock Securities is a broker-dealer registered with the SEC, a member of FINRA and the Securities Investor Protection Corporation. Owl Rock Securities is owned by Owl Rock Capital Partners and provides distribution services to Owl Rock. In May 2021, Owl Rock Capital Securities LLC changed its name to Blue Owl Securities LLC.

 

   

Part I Fees” refers to quarterly performance income on the net investment income of our BDCs and similarly structured products, subject to a fixed hurdle rate. These fees are classified as management fees throughout this prospectus, as they are predictable and recurring in nature, not subject to repayment, and cash-settled each quarter.

 

   

Part II Fees” generally refers to fees from our BDCs and similarly structured products that are paid in arrears as of the end of each measurement period when the cumulative aggregate realized capital gains exceed the cumulative aggregate realized capital losses and aggregate unrealized capital depreciation, less the aggregate amount of Part II Fees paid in all prior years since inception. Part II Fees are classified as realized performance income throughout this prospectus.

 

   

partner manager” refers to an investment management business or fund sponsor in which the GP Minority Equity Investments strategy funds invests.

 

   

performance income” refers to income earned or allocated based on the performance of a fund as defined in the product’s investment management or partnership agreements and may be either incentive fees or carried interest and/or incentive allocations. Notwithstanding the foregoing, Part I Fees are generally treated as management fees due to their recurring nature.

 

   

permanent capital” refers to capital of our products that do not have ordinary redemption provisions or a requirement to exit investments after a prescribed period of time and to return to investors the proceeds representing the capital invested in such investments, except as required by applicable law or pursuant to redemption requests that can only be made after significant lock-up periods. Such products may be required, or elect, to return all or a portion of capital gains and investment income. Permanent capital may be subject to management fee step downs or roll-offs over time.

 

   

PIPE Investment” means the private placement pursuant to which PIPE Investors made a private investment in the aggregate amount of $1,500,000,000 in public equity in the form of Class A Shares on the terms and conditions set forth in the Subscription Agreements.

 

   

PIPE Investors” refers to the investors that have signed Subscription Agreements.

 

viii


Table of Contents
   

PIPE Securities” refers to the Class A Shares sold to the PIPE Investors pursuant to the Subscription Agreements.

 

   

portfolio companies” and “portfolio investments” refer to partner managers with which Dyal Capital invests, borrowers of Owl Rock loans, and investments of both platforms and, in certain cases, investment thereby, in each case unless the context indicates otherwise.

 

   

Principals” refers to our founders and senior members of management who hold, or in the future may hold, Class B Shares and Class D Shares. Class B Shares and Class D Shares collectively represent 80% of the total voting power of all shares.

 

   

Private Placement Warrants” refers to the warrants acquired by Altimar Sponsor for an aggregate purchase price of $7,000,000 in a private placement simultaneously with the closing of the IPO, which were subsequently converted into warrants to purchase shares of Blue Owl Class A Shares in connection with the Business Combination).

 

   

Public Warrants” refers to the warrants issued in the IPO, entitling the holder thereof to purchase one of Altimar’s Class A ordinary shares at an exercise price of $11.50, subject to adjustment, which were subsequently converted into warrants to purchase shares of Blue Owl Class A Shares in connection with the Business Combination.

 

   

Real Estate” refers, unless context indicates otherwise, to our Real Estate products, which primarily focus on providing investors with predictable current income, and potential for appreciation, while focusing on limiting downside risk through a unique net lease platform. Real Estate products are managed by the Oak Street division of Blue Owl.

 

   

reimbursed expenses” refer to expenses reimbursed by Dyal Capital’s private funds, such as travel, and also expenses incurred by Dyal Capital’s Business Services Platform in connection with the provision of strategic support services to partner managers.

 

   

“SEC” refers to the U.S. Securities and Exchange Commission.

 

   

Securities Act” refers to the Securities Act of 1933, as amended.

 

   

Seller Earnout Securities” refers to the Seller Earnout Shares and the Seller Earnout Units, collectively and as applicable. For the avoidance of doubt, a “Seller Earnout Security” shall refer to either (i) one Seller Earnout Share, in the case of Owl Rock Equityholders who are not Electing Owl Rock Equityholders, or (ii) one Seller Earnout Unit, in the case of Dyal Equityholders and Electing Owl Rock Equityholders, as applicable.

 

   

Seller Earnout Shares” refers to the Series E-1 common stock and Series E-2 common stock that were issued to the Owl Rock Equityholders that are not Electing Owl Rock Equityholders in connection with the Business Combination. For the avoidance of doubt, a “Seller Earnout Share” shall refer to either (i) one share of Series E-1 common stock or (ii) one share of Series E-2 common stock, as applicable. The Series E-1 Class E Shares had a Class E Triggering Event on July 21, 2021, which occurred when the volume weighted-average price of a Class A Share exceeded $12.50 for 20 consecutive trading days, at which time 7,495,432 Class E Shares were converted into an equal number of Class A Shares. The Series E-2 Class E Shares had a Class E Triggering Event on November 3, 2021, which occurred when the volume weighted-average price of a Class A Share exceeded $15.00 for 20 consecutive trading days, at which time 7,495,432 Class E Shares were converted into an equal number of Class A Shares.

 

   

Seller Earnout Units” refers to the Series E-1 Units and Series E-2 Units of each of Blue Owl Holdings and Blue Owl Carry that were issued to the Dyal Equityholders and the Electing Owl Rock Equityholders in connection with the Business Combination in lieu of Seller Earnout Shares. The Series E-1 Class E Shares had a Class E Triggering Event on July 21, 2021, which occurred when the volume weighted-average price of a Class A Share exceeded $12.50 for 20 consecutive trading days, at which time 7,495,432 Class E Shares were converted into an equal number of Class A Shares. The

 

ix


Table of Contents
 

Series E-2 Class E Shares had a Class E Triggering Event on November 3, 2021, which occurred when the volume weighted-average price of a Class A Share exceeded $15.00 for 20 consecutive trading days, at which time 7,495,432 Class E Shares were converted into an equal number of Class A Shares.

 

   

Specified Interests”, with respect to management fees and similar fees, refers to the rights to share in amounts that were granted (a) as a rebate or incentive to a third party investor making a capital commitment in one or more funds, including a seed or foundation investor, (b) to certain new hires or reassigned employees who are primarily dedicated to a new business line not previously engaged in by Blue Owl or its subsidiaries, or (c) to a third party in connection with a bona fide arms’ length joint venture or bona fide arms’ length arrangement with a third party service provider.

 

   

Subscription Agreements” refers to the subscription agreements, dated as of December 23, 2020, by and among Altimar, Neuberger, Owl Rock and the PIPE Investors, pursuant to which Altimar issued an aggregate of 150,000,000 Class A Shares to the PIPE Investors immediately before the Closing at a purchase price of $10.00 per share, as the same may be amended, modified, supplemented or waived from time to time in accordance with its terms.

 

   

“Tax Receivable Agreement” or “TRA” refers to the Amended and Restated Tax Receivable Agreement, dated as of October 22, 2021, as may be amended from time to time by and among the Registrant, Blue Owl Capital GP LLC, the Blue Owl Operating Partnerships and each of the Partners (as defined therein) party thereto.

 

   

transfer agent” refers to Computershare Trust Company, N.A. and Computershare Inc.

 

   

UBT” refers to Unincorporated Business Tax.

 

   

Warrant Agent” refers to Computershare Trust Company, N.A. and Computershare Inc.

 

   

Warrants” refers to the Public Warrants and the Private Placement Warrants.

 

   

Wellfleet” refers to the performing credit business of Wellfleet Credit Partners, LLC that was acquired on April 1, 2022 and is now a part of Blue Owl.

 

   

Wellfleet Acquisition” refers to the acquisition of Wellfleet completed on April 1, 2022.

 

   

Working Capital” of Owl Rock Capital or the Dyal Capital Business refers to the sum of (a) the cash and current receivables held or accrued as of the time of determination minus (b) the sum of the (i) operating expenses reasonably expected to arise immediately after the time of determination, consistent with past practice, and (ii) anticipated bonuses and other expenses in respect of the periods ending on or prior to the Closing, consistent with past practice.

Many of the terms used in this prospectus, including Adjusted Compensation, Adjusted EBITDA, Adjusted Revenues, AUM, DE, FPAUM and FRE, may not be comparable to similarly titled measures used by other companies. In addition, our definitions of AUM and FPAUM are not based on any definition of AUM or FPAUM that is set forth in the agreements governing the investment products that Owl Rock and Dyal Capital manage and may differ from definitions of AUM or FPAUM set forth in other agreements to which Owl Rock or Dyal Capital is a party or definitions used by the SEC or other regulatory bodies. Further, Adjusted Compensation, Adjusted EBITDA, Adjusted Revenues, DE and FRE are not measures of performance calculated in accordance with GAAP. We use Adjusted Compensation, Adjusted EBITDA, Adjusted Revenues, DE and FRE as measures of operating performance, not as measures of liquidity. They should not be considered in isolation or as substitutes for operating income, net income, operating cash flows, or other income or cash flow statement data prepared in accordance with GAAP. The use of these measures without consideration of related GAAP measures is not adequate due to the adjustments described above. Our management compensates for these limitations by using FRE as supplemental measures to our GAAP results. We present this measure to provide a more complete understanding of our performance as our management measures it. Amounts and percentages throughout this prospectus may reflect rounding adjustments and consequently totals may not appear to sum. For reconciliations of non-GAAP measures used by Blue Owl to Blue Owl’s GAAP results, see “Blue Owl’s

 

x


Table of Contents

Management’s Discussion and Analysis of Financial Condition and Results of OperationsReconciliation of Consolidated GAAP Financial Measures to Certain Non-GAAP Measures” in this prospectus.

We disclose certain financial measures in this prospectus that are calculated and presented using methodologies other than in accordance with GAAP. We believe that providing these performance measures on a supplemental basis to our GAAP results is helpful to stockholders in assessing the overall performance of Blue Owl’s businesses. These financial measures should not be considered as a substitute for similar financial measures calculated in accordance with GAAP, if available. We caution readers that these non-GAAP financial measures may differ from the calculations of other investment managers, and as a result, may not be comparable to similar measures presented by other investment managers.

 

xi


Table of Contents

CAUTIONARY STATEMENT REGARDING FORWARD-LOOKING STATEMENTS

This prospectus contains forward-looking statements within the meaning of Section 27A of the Securities Act, and Section 21E of the Securities Exchange Act of 1934, as amended (the “Exchange Act”), which reflect our current views with respect to, among other things, future events, operations and financial performance. You can identify these forward-looking statements by the use of forward-looking words such as “outlook,” “believes,” “expects,” “potential,” “continues,” “may,” “will,” “should,” “seeks,” “approximately,” “predicts,” “projects,” “intends,” “plans,” “estimates,” “anticipates” or the negative version of those words, other comparable words or other statements that do not relate to historical or factual matters. The forward-looking statements are based on our beliefs, assumptions and expectations of our future performance, taking into account all information currently available to us. Such forward-looking statements are subject to various risks, uncertainties (some of which are beyond our control) or other assumptions relating to our operations, financial results, financial condition, business prospects, growth strategy and liquidity that may cause actual results or performance to be materially different from those expressed or implied by these forward-looking statements. Some of these factors are described under the sections entitled “Risk Factors” and “ Blue Owls Managements Discussion and Analysis of Financial Condition and Results of Operations.” These factors should not be construed as exhaustive and should be read in conjunction with the risk factors and other cautionary statements that are included in this prospectus and in our other periodic filings. If one or more of these or other risks or uncertainties materialize, or if our underlying assumptions prove to be incorrect, our actual results may vary materially from those indicated in these forward-looking statements. New risks and uncertainties arise over time, and it is not possible for us to predict those events or how they may affect us. Therefore, you should not place undue reliance on these forward-looking statements. Any forward-looking statement speaks only as of the date on which it is made. We do not undertake any obligation to publicly update or review any forward-looking statement, whether as a result of new information, future developments or otherwise, except as required by law.

 

xii


Table of Contents

SUMMARY

This summary highlights selected information contained elsewhere in this prospectus and does not contain all of the information you should consider when making your investment decision. We urge you to read this prospectus in its entirety, including the consolidated financial statements and accompanying notes, carefully to gain a fuller understanding of our business and the terms of the notes, as well as some of the other considerations that may be important to you, before making your investment decision. You should pay special attention to the “Risk Factors” sections of this prospectus to determine whether an investment in the notes is appropriate for you.

Our Company

Blue Owl is a global alternative asset manager with $94.5 billion in AUM as of December 31, 2021. Anchored by a strong permanent capital base, the firm deploys private capital across Direct Lending, GP Capital Solutions and Real Estate strategies on behalf of institutional and private wealth clients. Blue Owl’s flexible, consultative approach helps position the firm as a partner of choice for businesses seeking capital solutions to support their sustained growth. The firm’s management team is comprised of seasoned investment professionals with more than 25 years of experience building alternative investment businesses. Blue Owl employs over 350 people across 9 offices globally.

Blue Owl was formed through the combination of Owl Rock and Dyal Capital in May 2021, at which time these businesses merged with and into Altimar Acquisition Corporation (“Altimar”), a blank check, special purpose acquisition company. The combination of Owl Rock and Dyal Capital creates a platform primed to continue servicing these markets. In December 2021, we acquired Oak Street, which expanded our firm’s offerings to include real estate-focused products.

Our breadth of offerings and permanent capital base enable us to offer a differentiated, holistic platform of capital solutions to middle market companies, large alternative asset managers and corporate real estate owners and tenants. We provide these solutions through our permanent capital vehicles, as well as long-dated private funds, that we believe provide our business with a high degree of earnings stability and predictability. Our permanent capital vehicles are products that do not have ordinary redemption provisions or a requirement to exit investments after a prescribed period of time to return invested capital to investors, except as required by applicable law or pursuant to redemption requests that can only be made after significant lock-up periods. For the quarter ended December 31, 2021, approximately 98% of our management fees were earned from permanent capital vehicles.

Our global, high-caliber, investor base includes a diversified mix of institutional investors, including prominent public and private pension funds, endowments, foundations, family offices, private banks, high net worth individuals, asset managers and insurance companies, as well as retail clients, accessed through many well-known wealth management firms. We have continued to grow our investor base and presence in the growing private markets and alternative asset management sector by emphasizing our disciplined investment approach, client service, and portfolio performance.

While we currently offer Direct Lending, GP Capital Solutions and Real Estate products across three divisions (Owl Rock, Dyal Capital and Oak Street), our management takes a one-firm approach when making operating decisions and determining how to allocate resources. As a result, we currently operate as a single reportable segment. Management regularly reviews our revenues by product line and our expenses by type at the total firm level (e.g., compensation and benefits; general, administrative and other expenses), and therefore we have presented details of our operating results throughout this prospectus consistent with how management reviews our results.

 

1


Table of Contents

Our revenues are generated primarily from the investment advisory and administrative services agreements we have with our products. See Note 2 to our Financial Statements for a detailed description of how we earn our revenues and the significant impact that our FPAUM has on the amount of revenues we earn each period. Management’s Discussion and Analysis of Financial Condition and Results of Operations (“MD&A”) presents additional information on our revenues and operating results, as well as historical AUM and performance information for certain of our products; such information should be read in conjunction with this description of our business.

Our Products

We have three major product lines: Direct Lending, GP Capital Solutions and Real Estate. We believe our products, while distinct, are complementary to each other and together enable us to provide a differentiated platform of varied capital solutions. All of our products employ a disciplined investment philosophy with a focus on long-term investment horizons and are managed by tenured leadership and investment professionals with significant experience in their respective strategies.

Our products are generally structured as BDCs, REITs and private investments funds that aggregate capital from investors. As the investment manager of our products, we invest that capital with the goal of generating attractive, risk-based returns for the investors in our products. In many of our products, we may use leverage to increase the size of the investments our products are able to make. As further explained in Note 2 to our Financial Statements, we generally earn management fees on the amount of FPAUM that we manage; therefore, the growth and success of our product offerings is paramount to our success as an alternative asset manager.

Our products create a robust foundation for our holistic platform. We believe the success and growth in our businesses since inception has been driven by a singular, dedicated focus on providing capital solutions and the differentiating competitive features of our platform.

 

Blue Owl

AUM: $94.5 billion

FPAUM: $61.4 billion

 

Direct Lending Products

AUM: $39.2 billion

FPAUM: $32.0 billion

  

 

GP Capital Solutions Products

AUM: $39.9 billion

FPAUM: $21.2 billion

  

 

Real Estate Products

AUM: $15.4 billion

FPAUM: $8.2 billion

 

Diversified Lending

Commenced 2016

AUM: $25.8 billion

FPAUM: $21.6 billion

  

 

GP Minority Equity

Commenced 2010

AUM: $38.7 billion

FPAUM: $20.4 billion

  

 

Net Lease

Commenced 2009

AUM: $15.4 billion

FPAUM: $8.2 billion

 

Technology Lending

Commenced 2018

AUM: $7.9 billion

FPAUM: $6.9 billion

  

 

GP Debt Financing

Commenced 2019

AUM: $1.0 billion

FPAUM: $0.7 billion

  

 

First Lien Lending

Commenced 2018

AUM: $3.5 billion

FPAUM: $2.3 billion

  

 

Professional Sports Minority Investments

Commenced 2021

AUM: $0.2 billion

FPAUM: $0.2 billion

  

 

Opportunistic Lending

Commenced 2020

AUM: $2.0 billion

FPAUM: $1.2 billion

     

 

2


Table of Contents

Direct Lending

Our Direct Lending products offer private credit products to middle-market companies seeking capital solutions. We believe our breadth of offerings establishes us as the lending partner of choice for private-equity sponsored companies, as well as other predominately non-cyclical, recession-resistant businesses. Since the launch of our flagship institutional product, ORCC, we have continued to prudently expand our offerings, focusing on adjacent strategies that are both additive and complementary to our existing product base. Our Direct Lending products are offered through a mix of BDCs, long-dated private funds and other vehicles across the following investment strategies:

 

   

Diversified Lending: Our Diversified Lending strategy seeks to generate current income and, to a lesser extent, capital appreciation by targeting investment opportunities with favorable risk-adjusted returns across credit cycles with an emphasis on preserving capital primarily through originating and making loans to, and making debt and equity investments in, U.S. middle market companies. We provide a wide range of financing solutions with strong focus on the top of the capital structure and operate this strategy through diversification by borrower, sector, sponsor, and position size. Our Diversified Lending strategy is primarily offered to investors through our BDCs.

 

   

Technology Lending: Our Technology Lending strategy seeks to maximize total return by generating current income from our debt investments and other income producing securities, and capital appreciation from our equity and equity-linked investments primarily through originating and making loans to, and making debt and equity investments in, technology related companies based primarily in the United States. We originate and invest in senior secured or unsecured loans, subordinated loans or mezzanine loans, and equity and equity-related securities including common equity, warrants, preferred stock and similar forms of senior equity, which may be convertible into a portfolio company’s common equity. Our Technology Lending strategy invests in a broad range of established and high growth technology companies that are capitalizing on the large and growing demand for technology products and services. This strategy focuses on companies that operate in technology-related industries or sectors which include, but are not limited to, information technology, application or infrastructure software, financial services, data and analytics, security, cloud computing, communications, life sciences, healthcare, media, consumer electronics, semi-conductor, internet commerce and advertising, environmental, aerospace and defense industries and sectors. Our Technology Lending strategy is primarily offered to investors through our technology-focused BDCs.

 

   

First Lien Lending: Our First Lien Lending strategy seeks to realize current income with an emphasis on preservation of capital primarily through originating primary transactions in and, to a lesser extent, secondary transactions of first lien senior secured loans in or related to private-equity sponsored, middle market businesses based primarily in the United States. Our First Lien strategy is offered to investors through our long-dated private funds and managed accounts.

 

   

Opportunistic Lending: Our Opportunistic Lending strategy seeks to generate attractive risk-adjusted returns by taking advantage of credit opportunities in U.S. middle market companies with liquidity needs and market leaders seeking to improve their balance sheets. We focus on high-quality companies that could be experiencing disruption, dislocation, distress or transformational change. We aim to be the partner of choice for companies by being well-equipped to provide a variety of financing solutions to meet a broad range of situations, including the following: (i) rescue financing, (ii) new issuance and recapitalizations, (iii) wedge capital, (iv) debtor-in-possession loans, (v) financing for additional liquidity and covenant relief and (vi) broken syndications. Our Opportunistic Lending strategy is offered to investors through our long-dated private funds and managed accounts.

 

3


Table of Contents

GP Capital Solutions

Our GP Capital Solutions products position us as a leading capital solutions provider to large private capital managers. We primarily focus on acquiring equity stakes in, or providing debt financing to large, multi-product private equity and private credit firms, which we may refer to as “GPs.” Our GP Capital Solutions division also houses our Business Services Platform, which provides strategic support to our Partner Managers. Our GP Capital Solutions products are offered primarily through permanent capital vehicles across the following investment strategies:

 

   

GP Minority Equity Investments: We build diversified portfolios of minority equity investments in institutionalized alternative asset management firms across multiple strategies, geographies, and asset classes. Our investment objective is to generate compelling cash yield by collecting a set percentage of contractually fixed management fees, a set percentage of carried interest and return on balance sheet investments made by underlying managers. We primarily focus on acquiring minority positions in large, multi-product alternative asset managers who continue to gain a disproportionate proportion of the assets flowing into private investment strategies and exhibit high levels of stability. Our inaugural funds followed a hedge fund manager-focused investment program that has since evolved into a private capital manager-focused investment program in our more recent funds. Our GP Minority Equity Investments strategy is offered to investors through our closed-end, permanent capital funds. A fundamental component of the fundraising efforts for our investment programs is the ability to identify and execute co-investment opportunities for our investors. We may offer, from time-to-time and in our sole discretion, co-investment opportunities in certain fund investments, generally with no management or incentive-based fee.

 

   

GP Debt Financing: The GP Debt Financing strategy focuses on originating and making collateralized, long-term debt investments, preferred equity investments and structured investments in private capital managers. We originate and invest in secured term loans that are collateralized by substantially all of the assets of a manager and subject to repayment on an accelerated basis pursuant to cash flow sweeps of set percentages of management fees, GP realization, carried interest and other fee streams of the management company in the event that certain minimum coverage ratios are not maintained. Our investment objective is to generate current income by targeting investment opportunities with attractive risk-adjusted returns. We expect that the loans will be made to allow borrowers to support business growth, fund GP commitments, and launch new strategies. The GP Debt Financing strategy allows us to offer a comprehensive suite of solutions to private capital managers.

 

   

Professional Sports Minority Investments: Our Professional Sports Minority Investments strategy focuses on building diversified portfolios of minority equity investments in professional sport teams. Our first fund in this strategy is NBA-focused.

Real Estate

Our real estate products primarily focus on structuring sale-leaseback transactions, which includes triple net leases.

 

   

Net Lease: Our Net Lease real estate strategy is focused on acquiring properties net-leased, long-term to investment grade and creditworthy tenants. Oak Street’s Net Lease real estate strategies focus on acquiring single tenant properties, across industrial, essential retail and mission critical office sectors. By combining our proprietary origination platform, enhanced lease structures and a disciplined investment criteria, we seek to provide investors with predictable current income, and potential for appreciation, while focusing on limiting downside risk.

 

4


Table of Contents

Our History

Blue Owl’s history is predicated on the key milestones of both Owl Rock and Dyal Capital. Owl Rock was founded in 2016 by Doug Ostrover, Marc Lipschultz and Craig Packer to address the evolving need for direct lending solutions by middle-market companies. Dyal Capital was founded in 2010 by Michael Rees to fill the need for flexible capital solutions for private capital managers. In December 2021, we acquired the Oak Street business, which allowed us to further diversify the products we offer our investors. Since its founding in 2009 by Marc Zahr, Oak Street has established itself as a leader in private equity real estate, offering flexible and unique capital solutions to a variety of corporations and other organizations.

The combination of these businesses creates a platform primed to continue servicing these markets. Blue Owl’s robust and diversified platform offerings will continue to serve as a response to the following sector dynamics:

 

   

shifting allocations by retail institutional investors.

 

   

rotation onto alternatives given the search for yield and reliability of returns.

 

   

rising need for private debt driven by sponsor demand.

 

   

evolving landscape of the private debt market.

 

   

de-leveraging of the global banking system.

 

   

increasing need for flexible capital solutions by private capital managers.

Across our businesses, our presence in the market combined with our constant dialogue with financial sponsors, companies and our investors, has allowed us to identify attractive opportunities in adjacent subsectors over time.

Since inception, Owl Rock, Dyal Capital and Oak Street have launched multiple new strategies and products, exclusively in areas where we believed we could leverage our competitive advantage and expertise, and where we believe we had identified critical mass of lending, capital and real estate solutions opportunities as well as heightened investor interest. We have focused on executing on key adjacencies that are natural extensions of existing core strategies in order to capitalize on the growing dislocations in the market and rising investor demand.

Our Competitive Strengths

 

   

High proportion of permanent capital. We have a high-quality capital base heavily weighted toward permanent capital. For the quarter ended December 31, 2021, approximately 98% of our management fees were earned on AUM that we refer to as permanent capital. Our BDCs, by nature, are closed-end, permanent (or potentially permanent) funds with no mandatory redemption and potentially unlimited duration once listed. Substantially all of the AUM in our GP Capital Solutions and Real Estate products are also structured as permanent capital vehicles. The high proportion of permanent capital in our AUM provides a stable base and allows for our AUM to grow more predictably without having reductions in our asset levels due to ordinary redemptions. Our permanent capital base also lends stability and flexibility to our portfolio companies and Partner Managers, providing us the opportunity to grow alongside these companies and positioning us to be a preferred source of capital and the incumbent lender for follow-ons and other capital solutions to high-performing companies. As such, we are able to be a compelling partner for these firms as they seek capital to support their long-term vision and business development goals. The stability of our AUM base enables us to focus on generating attractive returns by investing in assets with a long-term focus across different periods in the market cycle.

 

5


Table of Contents
   

Significant embedded growth in current AUM with built-in mechanisms for fee revenue increases. While we expect to continue our successful fundraising track record to supplement our existing capital base, our current AUM, predominately permanent capital in nature, already provides for significant embedded growth. Of our $94.5 billion AUM base, $61.4 billion represents our current FPAUM. As of December 31, 2021, we have approximately $11.0 billion in AUM not yet paying fees, providing approximately $140.0 million of annualized management fees once deployed. In addition, to the extent any of our BDCs become publicly listed, under the advisory agreements the advisory fees from the applicable BDC could potentially increase, subject to any fee waivers or deferral arrangements agreed to by us and the applicable BDC.

 

   

Stable earnings model with attractive margin profile. The majority of our revenues is generated from our stable management fees. Our predictable revenue base translates to a stable earnings model through a disciplined, efficient cost structure, producing strong profit margins and mitigating the risk of volatility in the profit margins. This allows our business model to maintain a disciplined cost structure and stable operating margins.

 

   

Extensive, long-term relationships with a robust and vast network of alternative asset managers. We have extensive alternative asset manager relationships, which allow us to quickly and efficiently source potential investment opportunities for our products. We believe our deep relationships position us to receive “early looks” and “last looks” from alternative asset managers, which in turn, allow us to be highly selective in deciding which investments to pursue. We believe the depth and breadth of our relationships are predicated on several, differentiating features of our platform and that alternative asset managers value our team’s experience and deep focus both within products and across a broad spectrum of capital solutions. Our expansive set of product offerings allows us to provide flexible and creative solutions, and in tandem with our sizeable permanent capital base, enables us to provide access to scaled, sizeable commitments. Partner Managers in our GP Capital Solutions products also value our Business Services Platform, which provides strategic value-added services to our Partner Managers in five key areas: client development and marketing support, business strategy, product development, talent management, and operational advice. We expect our differentiated approach and broad spectrum of capital solution products will continue to strengthen our relationships, and we intend to further expand our network to fortify our position as a preferred partner for alternative asset managers and their portfolio companies.

 

   

Increasing benefits of scale. We believe our robust, scaled platform presents us with a competitive advantage which enables us to provide attractive solutions as a trusted partner and therefore continue to capture market share. Many institutional investors are concentrating their relationships in an effort to partner with dependable, scaled firms with proven track records that they have a high level of comfort with. Our scaled platform enables us to remain a partner of choice not only for borrowers, GPs and tenants, but also for investors. We believe we will not only maintain, but continue to expand our share of the market as a result of the high level of confidence investors have in our scaled capital solutions platform. Our ability to provide diversification and niche access points will continue to attract investor interest as they seek diversification and continue to value lower-correlation portfolio allocations.

Within Direct Lending, there is significant competition for loans below $50 million, but there are much fewer lenders capable of providing solutions over $100 million. Our differentiated approach and scaled direct lending platform allow us to capitalize on opportunities across the sizing spectrum—from loans below $50 million to loans over $1.0 billion. Our platform’s scale has demonstrated the ability to originate larger deals, while also providing diversification in our portfolios. We believe our scale enables us to broaden our deal funnel and provides us access to more investment opportunities than many other direct lenders. We have significant available capital that allows us to provide scaled financing solutions, commit to full capital structures and support capital needs of borrowers. We believe being a total solutions provider also grants us a broader view of market opportunities, which allows us to continue operating as a market leader.

 

6


Table of Contents

Within GP Capital Solutions, we have also established ourselves as a market leader, with a long track record, greatest amount of aggregate capital raised and largest number of publicly-announced deals. The target size of our current fund being raised, Fund V, is materially larger than the approximately $5 billion fund sizes of our main competitors. Our large base of stable capital not only enables participation in investments across the sizing spectrum, but also creates a competitive advantage by positioning us as a highly qualified buyer for minority stakes in large, established GPs. We believe that we also gain access to proprietary deal flow as a result of the market’s confidence in our ability to execute on large investments expeditiously. We believe our strong reputation in the market combined with our scale will continue to provide us with unique access to the most attractive sectors of the alternative asset management universe.

Within Real Estate, we have a targeted origination strategy that benefits from Oak Street’s strong network and allows us to be competitive with other net lease peers. Oak Street proactively builds and maintains strong relationships with large investment grade-rated and creditworthy companies whose businesses offer essential goods or services and which we believe are generally resistant to e-commerce and economic downside risks, and structures mutually beneficial transactions with long lease durations, and in many cases, favorable pricing. We intend to leverage Oak Street’s corporate partnerships to both source unique investment opportunities unavailable to other market participants and negotiate attractive lease terms. We believe our strong origination capabilities, conservative underwriting criteria and strong existing tenant relationships will allow our Real Estate products to purchase properties in the future at attractive terms and pricing, providing significant long-term opportunities for growth and scale.

 

   

Diverse, global and growing high-quality investor base. Our global investor base is composed of long-standing institutional relationships, as well as a quickly growing retail investor base. Our institutional clients include large domestic and international public and private pension funds, endowments, foundations, family offices, sovereign wealth funds, asset managers and insurance companies. Our retail clients include prominent wealth management firms, private banks, and high-net worth investors. As we continue to grow, we expect to retain our existing clients through our breadth of offerings. As of December 31, 2021, approximately 36% of our institutional investors are invested in more than one product, with many increasing their commitment to their initial strategy and additionally committing additional capital across our other strategies. We believe our diligent management of investors’ capital, combined with our strong performance and increasingly diversified product offerings has helped retain and attract investors which has furthered our growth in FPAUM and facilitated further expansion of our strategies. We also believe the global nature of our investor base enables significant cross-selling opportunities between our products and strategies. We are committed to providing our clients with a superior level of service. We believe our client-focused nature, rooted in our culture of transparency will help us continue to retain and attract high quality investors to our platform.

 

   

Industry-leading management team with proven track record. We are led by a team of seasoned executives with significant and diverse experience at the world’s leading financial institutions. Our best-in-class management team has considerable expertise across their respective product strategies, with a long track record of successful investing experience across multiple businesses and credit cycles. Members of our senior management have an average of over 25 years of experience and a strong track record in building successful businesses from the ground up and generating superior returns across market cycles. Additionally, our senior management team has experienced no turnover since the inception of our predecessor businesses which we believe has enabled us to build meaningful long-term relationships and partnerships with alternative asset managers as well as with our investors.

 

   

Alignment of interests with stakeholders. We consider the alignment of interests of our executive management team and other professionals with those of the investors in our products to be core to our business. AUM (inclusive of accrued carried interest) related to our executives and other employees

 

7


Table of Contents
 

totaled approximately $1.9 billion, which aligns their interests with our clients’ interests by motivating the continued high-performance and retention of our dedicated team of professionals.

Our Growth Strategy

We aim to continue applying our core principles and values that have guided us since inception in order to expand our business through the following strategies:

 

   

Organically grow our core business. We expect to continue to grow AUM in our existing strategies, and intend to launch additional, successor permanent capital vehicles and similar long-dated products in the future. We will benefit from significant embedded growth in our current AUM that is not yet paying fees that can be realized as we continue to deploy and lever our existing capital base and as fee holidays in certain funds expire. We believe these key attributes, in conjunction with our ability to raise successor products in existing strategies, will continue to play a key role in our growth profile. We also expect to enhance our AUM growth by expanding our current investor relationships and also continuing to attract new investors.

 

   

Expand our product offering. We plan to grow our platform by expanding our product offerings. We intend to take a diligent and deliberate approach to expansion, by adding products that are complementary, adjacent or additive to our current strategies. To date, our measured approach to growth through the addition of adjacent strategies has allowed us to continue delivering high performance to our dedicated investor base. We expect that as we continue to grow our existing strategies, there will be additional adjacencies that provide natural expansion opportunities. We believe through the disciplined expansion of our platform, we can continue to develop our breadth of offerings and further our position as a leading solutions provider. As we grow, we expect to attract new investors as well as leverage our existing investor base, as we have done with previous product launches.

 

   

Leverage complementary global distribution networks. We are well positioned to continue to penetrate the growing global market. The success of our Direct Lending and Real Estate products to date has been primarily focused within the United States, while our GP Capital Solutions products have a more global investor base. We intend to continue fundraising both domestically and internationally. The favorable industry tailwinds are global in nature and we believe that there is additional market opportunity across the global landscape. As of December 31, 2021, 77% of capital raised was done so in the United States and Canada. We believe our strong network and track record of global fundraising has primed us to further extend our fundraising efforts across products and into additional international markets, as institutional investors across the globe are facing the same pressures and seeking the same positive attributes of the sector that have attracted domestic investors thus far. We also believe we have a significant opportunity to leverage Dyal Capital’s global fundraising capabilities and investor relationships to cross-sell our Direct Lending and Real Estate products, as well as utilize Owl Rock’s existing domestic retail channel to cross-sell our GP Capital Solutions products while increasing our global capabilities. The global market represents a large, and relatively untapped opportunity for many of our products that we believe will facilitate our pursuit of international expansion in the coming years, and position us to enter into less-developed markets where we can be a significant first-mover and play a key role in defining the markets.

 

   

Enhance our distribution channels. As investors continue to increase their alternatives allocation in the search for yield, we believe we have the opportunity to continue diversifying our client base by attracting new investors across different channels. We intend to leverage our strong growth within and across our strategies as a means to add new investors to our growing family of funds. We have already begun executing on this strategy, with a notable influx of wealth management platforms and public and private pension fund investors in recent years. These additions helped further diversify our investor base which also includes, but is not limited to, insurance, family offices, endowments and foundations.

 

8


Table of Contents
 

In addition, we have continued to grow our relationships in the consultant community. We intend to be the premier direct lending and GP minority investing platform for investors across the institutional and retail distribution channels.

 

   

Deepen and expand strong strategic relationships with key institutional investors. We have established invaluable relationships with strategic partners, consultants and large institutional investors who provide us with key market insights, operational advice and facilitate relationship introductions. We pride ourselves on continuing to foster these relationships as they are fundamental to our business and reflect the strong alignment of interests that are highly valued by our partners. As of December 31, 2021, eight institutional investors have committed at least $1.0 billion across our strategies, 25 have committed at least $500 million, and 48 have committed at least $250 million. Our strategic partnerships allow us to craft customized solutions tailored to the objectives of our clients, while reflecting the breadth of our capabilities across our strategies. We also have important relationships with sponsors, wealth management firms, banks, corporate advisory firms, industry consultants and other market participants that we believe are of significant value. As we continue to grow, both organically and through product and geographic expansion, we will continue to pursue the addition of incremental key strategic partners.

 

   

Opportunistically pursue accretive acquisitions. In addition to our various avenues of organic growth, we intend to diligently evaluate acquisition opportunities that we believe would be value-enhancing to our current platform. These could include acquisitions that would expand the breadth of our product offerings, further develop our investor base, or facilitate our plans for global expansion. We believe that as the market continues to evolve, there will be numerous opportunities for us to consider, of which we intend to only pursue the most accretive acquisitions.

Competition

The investment management industry is intensely competitive, and we expect it to remain so. We compete globally and on a regional, industry and asset basis. We face competition both in the pursuit of investors for our products and investment opportunities. Generally, our competition varies across product lines, geographies and financial markets. We compete for investors based on a variety of factors, including investment performance, investor perception of investment managers’ drive, focus and alignment of interest, quality of service provided to and duration of relationship with investors, breath of our product offering, business reputation and the level of fees and expenses charged for services. We compete for investment opportunities at our funds based on a variety of factors, including breadth of market coverage and relationships, access to capital, transaction execution skills, the range of products and services offered, innovation and price, and we expect that competition will continue to increase.

Competition is also intense for the attraction and retention of qualified employees. Our ability to continue to compete effectively in our businesses will depend upon our ability to attract new employees and retain and motivate our existing employees. See “Risk Factors—Risks Related to Our Business and OperationsOur future growth depends on our ability to attract, retain and develop human capital in a highly competitive talent market.

Direct Lending

Our competition as an asset manager and financing source to middle market companies consists primarily of other asset managers who focus principally on credit funds, including BDCs, and other credit products. We also compete with public and private funds, BDCs, commercial and investment banks, commercial finance companies and, to the extent they provide an alternative form of financing, private equity and hedge funds. Many of our competitors are substantially larger and may have more financial, technical, and marketing resources than we do.

 

9


Table of Contents

Many of these competitors have similar investment objectives to us, which may create additional competition for investment opportunities. Some of these competitors may also have a lower cost of capital and access to funding sources that are not available to us, which may create competitive disadvantages for us with respect to investment opportunities. In addition, some of our competitors may have higher risk tolerances or different risk assessments, which could allow them to consider a wider variety of investments and establish more relationships than us. Further, many of our competitors are not subject to the regulatory restrictions that the Investment Company Act imposes on us as a business development company, or to the distribution and other requirements we must satisfy to qualify for RIC tax treatment. Lastly, institutional and individual investors are allocating increasing amounts of capital to alternative investment strategies. Several large institutional investors have announced a desire to consolidate their investments in a more limited number of managers. We expect that this will cause competition in our industry to intensify and could lead to a reduction in the size and duration of pricing inefficiencies that many of our products seek to exploit. See “Risk Factors—Risks Relating to Our Businesses and Operations—The investment management business is intensely competitive.

GP Capital Solutions

Our GP Capital Solutions products currently have limited direct competition from organizations dedicated to acquiring stakes in large institutionalized private capital managers. More recently, a limited number of asset managers have begun acquired minority stakes in certain private capital managers. Such institutions may compete with us for similar investments in the future. We believe, however, that this limited number of competitors is likely to persist, as conflicts of interest and regulatory restrictions make purchasing minority stakes in private capital managers challenging for financial institutions and private equity firms.

With respect to our GP Debt Financing strategy, many banks provide revolving lines of credit to private equity managers, but these credit lines are typically short duration, amortize and require blanket personal guarantees. A small number of firms, provide structured or preferred equity to private capital managers, but these investments are also structurally very different from our products’ long-term loans. We believe that this limited amount of competition is likely to persist, as conflicts of interest, regulatory restrictions, capital constraints and other considerations make lending to private capital managers challenging for financial institutions, insurance companies and other private market firms.

Our current GP Capital Solutions strategies compete with among others, a number of private equity funds, specialized funds, hedge funds, corporate buyers, traditional asset managers, real estate companies, commercial banks, investment banks, other investment managers and other financial institutions, including the owners of certain of our stockholders, as well as domestic and international pension funds and sovereign wealth funds, and we expect that competition will continue to increase. See “Risk Factors—Risks Related to Our Business and Operations—The investment management business is intensely competitive.” We compete globally and on a regional, industry and asset basis.

Real Estate

Oak Street has remained the only net let lease private equity manager dedicated exclusively to transacting with investment grade rated and other creditworthy counterparties. The more stable and predictable nature of the net lease sector has brought additional competition into the space in recent years. Historically, such competition has primarily come from net lease REIT’s (publicly traded and non-traded), other private equity real estate funds, and high net worth buyers.

Competitors in the publicly traded net lease sector generally exhibit less stringent criteria than us with respect to pricing and lease durations, and their portfolios are comprised substantially with non-investment grade credits, shorter average lease terms, and meaningful near-term lease rollover. Additionally, many net lease peers

 

10


Table of Contents

focus on acquiring retail properties with an average deal size of less $10 million, whereas our Real Estate products’ transactions are typically $100 million and greater in size.

Competition from other private equity funds has grown, as many have either shifted their current real estate focus to building net lease teams or acquired existing net lease strategies. Despite this increased activity, competition with our Real Estate products on the deal level has remained relatively low, as those strategies concentrate their efforts in the non-investment grade space, prefer to develop properties themselves, and to deploy capital in sectors that are outside of our traditional focus of: industrial assets, mission critical office properties and essential retail. High net worth buyers have been formidable competitors and active acquirers of retail assets under $8 million; they tend to be less price sensitive and there are usually wide pools of potential buyers for these assets. As the monetization of real estate through sale-leasebacks continues to gain traction as a capital allocation tool for companies, we expect the net lease sector to grow even larger, and that will continue to attract more competition into the space.

Human Capital

As of December 31, 2021, we had approximately 350 full-time employees, including over 100 investment professionals across nine offices globally.

As an alternative asset manager, our people are the key to the success of our business. We rely significantly on our talented team, leveraging a wide variety of investment, management, business and other skills and expertise, to create value for stockholders and investors in our products. We aim to build a team that is driven and embraces an inclusive culture where our team members are engaged and work collaboratively across the organization.

Compensation and Benefits

We design our compensation programs to motivate and retain employees and align their interests with those of our stockholders. In particular, annual bonuses for our executives and other senior employees involves a combination of cash and deferred equity awards in the form of Incentive Units and RSUs (as defined in Note 1 to the Financial Statements). The proportion of compensation that is deferred and at risk of forfeiture generally increases as an employee’s level of compensation rises. Employees at higher total compensation levels are generally targeted to receive a greater percentage of their total compensation payable in Incentive Units and RSUs. To further align their interests with those of investors in our products, our employees have the opportunity to make investments in or alongside our products. We also provide our employees robust health and other wellness offerings, as well as a variety of quality of life benefits, including time-off and family planning resources. We believe our approach to compensation and benefits are consistent with companies in the alternative asset management industry and enables us to attract and retain best-in-class talent in our industry. Our senior management periodically reviews the effectiveness and competitiveness of our compensation program.

Diversity, Equity and Inclusion

Blue Owl is committed to fostering, cultivating, and preserving a culture of diversity, equity and inclusion. We prize diversity in our team and seek to create an inclusive, merit-based environment that is supportive of people from all backgrounds.

 

   

Embracing our differences. We embrace and encourage our differences that make us unique. We believe that a team comprised of individuals with diverse backgrounds, experiences, perspectives and insights is critical to the long-term success of our firm.

 

11


Table of Contents
   

Strategic priorities. Continuing to develop as a more diverse, equitable and inclusive firm is a strategic priority for Blue Owl that we believe will further enhance our work environment and overall business. Our commitment to diversity and inclusion is relevant to all areas of the firm’s business.

 

   

Corporate practices. We focus on diversity, equity and inclusion in our corporate practices and policies, including: recruitment and hiring; compensation and benefits; professional development and training; promotions; transfers; and social and recreational programs. We also believe diversity, equity, and inclusion is an important component of any environmental, social, and governance program, and are committed to actively engaging with our investment teams on integrating our corporate philosophy into our investment culture.

 

   

Leadership. While our ongoing efforts are championed at the Blue Owl founder-level and executed upon by senior leaders across all business areas of the firm, we strongly believe that these efforts should be employee led. Our aim is to have diversity, equity and inclusion be part of the very fiber of our entire employee population.

 

MUTUAL RESPECT    EXCELLENCE    CONSTRUCTIVE DIALOGUE    ONE TEAM
BLUE OWL’S CORE VALUES

Recent Developments

Dividend

On February 17, 2022, the Company announced a cash dividend of $0.10 per Class A Share. The dividend was payable on March 7, 2022, to holders of record as of the close of business on February 28, 2022.

2032 Notes

On February 15, 2022, the Company, through its indirect subsidiary, Blue Owl Finance LLC, issued $400.0 million aggregate principal amount of 4.375% Senior Notes due 2032 (the “2032 Notes”). The 2032 Notes bear interest at a rate of 4.375% per annum and mature on February 15, 2032. Interest on the 2032 Notes will be payable semi-annually in arrears on February 15 and August 15 of each year, commencing August 15, 2022.

The 2032 Notes are fully and unconditionally guaranteed, jointly and severally, by the Blue Owl Operating Partnerships and certain of their subsidiaries. The guarantees are unsecured and unsubordinated obligations of the guarantors. All or a portion of the 2032 Notes may be redeemed at the Company’s option in whole, at any time, or in part, from time to time, prior to their stated maturity, subject to a make-whole redemption price; provided, however, that if the Company redeems any amounts on or after November 15, 2031, the redemption price for the 2032 Notes will be equal to 100% of the principal amount of the amounts redeemed, in each case, plus any accrued and unpaid interest. If a change of control repurchase event occurs, the 2032 Notes are subject to repurchase by the Company at a repurchase price in cash equal to 101% of the aggregate principal amount repurchased plus any accrued and unpaid interest. The 2032 Notes also provide for customary events of default and acceleration.

Wellfleet Acquisition

On April 1, 2022, the Company closed its acquisition of Wellfleet Credit Partners LLC (“Wellfleet”) from affiliates of Littlejohn & Co., LLC. The purchase price consisted of $108.0 million cash consideration on closing and earnout payments of up to an additional $15.0 million of cash and 940,668 Class A Shares payable in equal installments on each of the first three anniversaries from the closing date.

 

12


Table of Contents

Charter Amendment

On April 6, 2022, the Board adopted resolutions authorizing an amendment to the Company’s certificate of incorporation (as amended, the “certificate of incorporation”) to change the aggregate voting power of the Class B Shares and Class D Shares, from 90% to 80% as set forth in the First Amendment to the Certificate of Incorporation (the “Charter Amendment”). The amendment is designed to position the Corporation for potential inclusion in the Russell indicies. The Charter Amendment was approved by the written consent of stockholders of the Company representing a majority of the voting power of the outstanding Class A Shares, Class B Shares, Class C Shares, and Class D Shares of the Company voting together as a single class, stockholders representing a majority of the Class B Shares and Class D Shares, voting together as a single class, and stockholders representing a majority of the Class B Shares and Class D Shares, voting as separate classes as of April 6, 2022. No other votes are required or necessary to adopt the certificate of incorporation. The Charter Amendment will become effective upon its filing with the Secretary of State of the State of Delaware on May 3, 2022.

Organizational Structure

Blue Owl is a publicly traded holding company, and its primary assets are ownership interests in the Blue Owl Operating Partnerships, which are held indirectly through Blue Owl GP. We conduct our business through the Blue Owl Operating Group. See Note 1 to our Financial Statements for a description of the various share and unit classes outstanding at the Blue Owl and Blue Owl Operating Partnership levels.

 

13


Table of Contents

The diagram below depicts a simplified version of our organizational structure as of December 31, 2021. Ownership percentages are based on shares and units that are fully participating in dividends and distributions as of December 31, 2021.

 

LOGO

Economic and voting percentages above do not include the potential dilutive impact of the exercise of warrants to purchase Class A Shares, as well as RSUs, unvested Incentive Units and Oak Street Earnout Units, as these interests do not participate in dividends and distributions (other than to the extent of certain tax distributions on unvested Incentive Units). See Note 1 to our consolidated and combined financial statements for additional information on these interests.

 

14


Table of Contents

Corporation Information

Blue Owl Capital Inc. is a Delaware corporation. Our principal executive offices are located at 399 Park Avenue, 38th Floor, New York, NY 10022 and our telephone number at that address is (212) 419-3000. Our website is located at www.blueowl.com. Our website and the information contained on, or accessed through, our website are not part of this prospectus, and you should rely only on the information contained in this prospectus when making a decision as to whether to invest in our Class A Shares.

 

15


Table of Contents

Risk Factor Summary

The following is a summary of the risks and uncertainties that could adversely affect our business and financial condition and should be read in conjunction with the complete discussion of risk factors set forth in “Risk Factors.” Some of the factors that could materially and adversely affect our business, financial condition, results of operations and cash flows include, but are not limited to, the following:

 

 

The COVID-19 pandemic has caused severe disruptions in the US and global economy, has disrupted, and may continue to disrupt, industries in which we, our products and our products’ portfolio companies and investments operate and could potentially negatively impact our business, financial condition and results of operations.

 

 

Intense competition among alternative asset managers may make fundraising and the deployment of capital more difficult, thereby limiting our ability to grow or maintain our FPAUM. Such competition may be amplified by changes in fund investor allocations away from alternative asset managers.

 

 

We recently ceased to be an emerging growth company, and now are being required to comply with certain heightened reporting requirements. Fulfilling our obligations incident to being a public company, including compliance with the Exchange Act and the requirements of the Sarbanes-Oxley Act and the Dodd-Frank Act, are expensive and time-consuming, and any delays or difficulties in satisfying these obligations could have a material adverse effect on our future results of operations and our stock price.

 

 

Difficult market and political conditions, including tensions between Russia and Ukraine, may reduce the value or hamper the performance of the investments made by our products or impair the ability of our products to raise or deploy capital, each of which could materially reduce our revenue, earnings and cash flow and adversely affect our financial prospects and condition.

 

 

Management fees comprise the majority of our revenues and a reduction in fees could have an adverse effect on our results of operations and the level of cash available for distributions to our shareholders.

 

 

Our growth depends in large part on our ability to raise new and successor funds. If we were unable to raise such funds, the growth of our FPAUM and management fees, and ability to deploy capital into investments, earning the potential for performance income, would slow or decrease, all of which would materially reduce our revenues and cash flows and adversely affect our financial condition.

 

 

Our GP Capital Solutions products may suffer losses if our Partner Managers are unable to raise new funds or grow their AUM.

 

 

Conflicts of interest may arise in our allocation of capital and co-investment opportunities or in circumstances where we hold investments at different levels of the capital structure.

 

 

Our business is currently focused on multiple investment strategies.

 

 

Our entitlement and that of certain of our shareholders, Principals and employees to receive realized performance income from certain of our funds may create an incentive for us to make more speculative investments and determinations on behalf of our funds than would be the case in the absence of such performance income.

 

 

Our use of leverage to finance our businesses exposes us to substantial risks. Any security interests or negative covenants required by a credit facility we enter into may limit our ability to create liens on assets to secure additional debt.

 

 

Employee misconduct could harm us by impairing our ability to attract and retain fund investors and subjecting us to significant legal liability, regulatory scrutiny and reputational harm.

 

16


Table of Contents
 

Cybersecurity risks and cyber incidents could adversely affect our business by causing a disruption to our operations, a compromise or corruption of our confidential information and confidential information in our possession and damage to our business relationships, any of which could negatively impact our business, financial condition and operating results.

 

 

The use of leverage by our products may materially increase the returns of such funds but may also result in significant losses or a total loss of capital.

 

 

The multi-class structure of our common stock has the effect of concentrating voting power with the Principals, which will limit an investor’s ability to influence the outcome of important transactions, including a change in control.

 

 

The Registrant is a holding company and its only material source of cash is its indirect interest (held through Blue Owl GP) in the Blue Owl Operating Partnerships, and it is accordingly dependent upon distributions made by its subsidiaries to pay taxes, cause Blue Owl GP to make payments under the Tax Receivable Agreement, and pay dividends.

 

17


Table of Contents

The Offering

The following information is as of April 20, 2022 and does not give effect to issuances of our Class A Shares after such date.

 

Issuer

Blue Owl Capital Inc.

 

Class A Shares offered by the Selling Holders

Up to 1,320,591,340 Class A Shares (including 1,010,627,237 Class A Shares that were issued upon the conversion or conversion and exchange of Seller Earnout Securities, as applicable, and the exchange of Common Units and the cancellation of an equal number of Class C or Class D Shares, as applicable)

 

Class A Shares issued or issuable upon the exchange of all outstanding Common Units and the conversion or conversion and exchange of all Seller Earnout Securities

1,343,042,262

 

Use of proceeds

We will not receive any of the proceeds from the sale of the Class A Shares by the Selling Holders.

 

Market for our shares of common stock

Our Class A Shares are currently listed on the NYSE under the symbol “OWL.”

 

Risk factors

Any investment in the securities offered hereby is speculative and involves a high degree of risk. You should carefully consider the information set forth under “Risk Factors” and elsewhere in this prospectus.

 

18


Table of Contents

SELECTED HISTORICAL CONSOLIDATED AND

COMBINED FINANCIAL INFORMATION OF BLUE OWL

The following tables provide our selected historical consolidated and combined financial and other data for the periods indicated. We have derived the selected consolidated statement of operations data for the fiscal years ended December 31, 2021, 2020 and 2019 and the selected consolidated balance sheet data as of December 31, 2021 and 2020 from our audited consolidated financial statements included elsewhere in this prospectus. The following summary historical financial information should be read together with the consolidated financial statements and accompanying notes and “Blue Owl’s Management’s Discussion and Analysis of Financial Condition and Results of Operations” appearing elsewhere in this prospectus. The summary historical financial information in this section is not intended to replace our consolidated financial statements and the related notes. Our historical results are not necessarily indicative of our future results, and our results as of and for the year ended December 31, 2021 are not necessarily indicative of our results in any future period.

 

($ amounts in thousands)    December 31, 2021      December 31, 2020     December 31, 2019  

Consolidated statements of financial condition data

       

Total assets

   $ 8,266,398      $ 121,597     $ 56,718  

Debt obligations, net

     1,174,167        356,386       287,104  

Total liabilities

     2,418,828        622,758       407,215  

Non-controlling interests

     4,184,003        6,526       2,259  

Total shareholders’ equity attributable to Blue Owl Inc. (After May 19, 2021) / members of Owl Rock Capital and sole member of Owl Rock Capital Securities LLC (Prior to May 19, 2021)

     1,663,567        (507,687     (352,756

Total shareholders’ equity (deficit)

     5,847,570        (501,161     (350,497

 

     For the Years Ended December 31,  
($ amounts in thousands)        2021              2020              2019      
                      

Consolidated statements of operations data

        

Total revenues, net

   $ 823,878      $ 249,815      $ 190,850  

Total expenses

     1,751,145        308,542        163,483  

Interest expense

     (27,275)        (23,816)        (6,662)  
  

 

 

    

 

 

    

 

 

 

Net income (loss) before income taxes

     (1,867,477)        (82,543)        20,705  

Income tax (benefit) expense

     (65,211)        (102)        240  
  

 

 

    

 

 

    

 

 

 

Net income (loss) including non-controlling interests

     (1,802,266)        (82,441)        20,465  
  

 

 

    

 

 

    

 

 

 

Add: Net (income) loss attributed to non-controlling interests

     1,426,095        4,610        2,493  
  

 

 

    

 

 

    

 

 

 

Net income (loss) attributable to Blue Owl Capital Inc. (After May 19, 2021) / members of Owl Rock Capital and sole member of Owl Rock Capital Securities LLC (Prior to May 19, 2021)

   $     (376,171)      $     (77,831)      $     22,958  
  

 

 

    

 

 

    

 

 

 

 

19


Table of Contents

MARKET PRICE, TICKER SYMBOL, AND DIVIDEND INFORMATION

Market Price and Ticker Symbol

Blue Owl’s Class A Shares and public warrants are listed for trading on NYSE under the symbols “OWL” and “OWL.WS,” respectively.

The closing price of the Class A Shares on April 29, 2022 was $11.93. Holders of Class A Shares and warrants should obtain current market quotations for their securities.

Dividends

We intend to continue to pay to Class A Stockholders (and Class B Stockholders in the future to the extent any Class B Shares are outstanding) a quarterly dividend representing approximately 85% of Distributable Earnings following the end of each quarter. Blue Owl Capital Inc.’s share of Distributable Earnings, subject to adjustment as determined by our Board to be necessary or appropriate to provide for the conduct of our business, to make appropriate investments in our business and products, to comply with applicable law, any of our debt instruments or other agreements, or to provide for future cash requirements such as tax-related payments, operating reserves, clawback obligations and dividends to stockholders for any ensuing quarter. All of the foregoing is subject to the qualification that the declaration and payment of any dividends are at the sole discretion of our Board, and our Board may change our dividend policy at any time, including, without limitation, to reduce or eliminate dividends entirely.

The Blue Owl Operating Partnerships will make cash distributions (“Tax Distributions”) to the partners of such partnerships, including to Blue Owl GP, if we determine that the taxable income of the relevant partnership will give rise to taxable income for its partners. Generally, Tax Distributions will be computed based on our estimate of the taxable income of the relevant partnership allocable to a partner multiplied by an assumed tax rate equal to the highest effective marginal combined U.S. federal, New York State and New York City income tax rates prescribed for an individual or corporate resident in New York City (taking into account certain assumptions set forth in the relevant partnership agreements). Tax Distributions will be made only to the extent distributions from the Blue Owl Operating Partnerships for the relevant year were otherwise insufficient to cover the estimated assumed tax liabilities.

Holders of our Class A and B Shares may not always receive distributions or may receive lower distributions on a per share basis at a time when we, indirectly through Blue Owl GP, and holders of our Common Units are receiving distributions on their interests, as distributions to the Registrant and Blue Owl GP may be used to settle tax and TRA liabilities, if any, and other obligations.

Dividends are expected to be treated as qualified dividends under current law to the extent of the Company’s current and accumulated earnings and profits, with any excess dividends treated as a return of capital to the extent of a stockholder’s basis, and any remaining excess generally treated as gain realized on the sale or other disposition of stock.

 

20


Table of Contents

RISK FACTORS

In addition to the other information contained in this prospectus, the following risks have the potential to impact the business and operations of Blue Owl. These risk factors are not exhaustive and all investors are encouraged to perform their own investigation with respect to the business, financial condition and prospects of Blue Owl. Unless otherwise indicated or the context otherwise requires, references in this “Risk Factors” section to “Blue Owl,” “we,” “our,” “us” and other similar terms refer to Blue Owl Capital Inc. and its consolidated subsidiaries.

Risks Related to Our Business and Operations

The COVID-19 pandemic has caused severe disruptions in the U.S. and global economy, has disrupted, and may continue to disrupt, industries in which we, our products and our products’ investments operate and could potentially negatively impact us, our products or our products’ investments.

The COVID-19 pandemic has adversely impacted global commercial and economic activity and contributed to significant volatility in certain equity and debt markets. The impact of the outbreak continues to develop and many countries, including the United States, and states and municipalities in which we and our products’ investments operate, have instituted quarantines, prohibitions on travel and the closure of offices, businesses, schools, retail stores and other public venues. Individual businesses and industries are also implementing similar precautionary measures. Those measures, as well as the general uncertainty surrounding the dangers and effects of COVID-19, have created significant disruption in supply chains and economic activity and are having a particularly adverse impact on transportation, hospitality, tourism, commercial real estate, entertainment and other industries, including industries in which certain of our products, borrowers, Partner Managers and their respective investments operate and invest. The effects of COVID-19 have led to significant volatility and it is uncertain how long this volatility will continue. As COVID-19 continues to spread, particularly as new variants, including the Delta and Omicron variants, continue to emerge, the potential effects, including a global, regional or other economic recession, are increasingly uncertain and difficult to assess. This uncertainty has been exacerbated by issues with the availability and acceptance of vaccines both in the United States and globally. The continued spread of the virus globally could lead to a protracted world-wide economic downturn, the effects of which could last for some period after the pandemic is controlled and/or abated.

The extent of the impact of the COVID-19 pandemic on us and our products’ operational and financial performance will depend on many factors, including the duration and scope of the public health emergency, the actions taken by governmental authorities to contain its financial and economic impact, the continued or renewed implementation of travel advisories and restrictions, the widespread availability and acceptance of vaccines, the impact of the public health emergency on overall supply and demand, staffing and attrition levels, consumer confidence and levels of economic activity and the extent of its disruption to global, regional and local supply chains and economic markets, all of which are uncertain and difficult to assess. Significant volatility and declines in valuations in the global markets as well as liquidity concerns may impair our ability to raise funds or deter fund investors from investing in new or successor funds that we are marketing. Actions taken in response to the COVID-19 pandemic (whether imposed by governments or adopted by businesses or individuals) may give rise to difficulty marketing and raising new or successor funds due to shelter-in-place orders, travel restrictions and social distancing requirements implemented or undertaken in response to the COVID-19 pandemic, which may lower or delay anticipated fee revenues. For existing funds, those actions may slow the pace of investment activity, by, for example, hindering the diligence process. This, in turn, could adversely affect the timing of raising capital for new or successor funds, the terms that might be offered and the management fees we earn on our products that generate fees based on invested (and not committed) capital. In addition, cash flows from management fees may be impacted by, among other things, a failure of our clients to meet capital calls. Borrowers of loans and other credit instruments made by our products may be unable to make their loan payments on a timely basis and meet their loan covenants, resulting in a decrease in value of our products’ credit investments and lower than expected returns.

 

21


Table of Contents

We are continuing to monitor the impact of COVID-19 and related risks, including risks related to the ongoing spread of COVID-19 (including the Delta and Omicron variants) and efforts to mitigate the spread and deployment of vaccines. However, the rapid development and fluidity of the situation precludes any prediction as to its ultimate impact on us. If the spread and related mitigation efforts continue, our business, financial condition, results of operations and cash flows could be materially adversely affected. The impact of COVID-19 could have the effect of heightening many of the other risk factors described herein.

Difficult market and political conditions may reduce the value or hamper the performance of the investments made by our products or impair the ability of our products to raise or deploy capital, each of which could materially reduce our revenue, earnings and cash flow and adversely affect our financial prospects and condition.

Our businesses are affected by conditions and trends in the global financial markets and the global economic and political climate relating to, among other things, interest rates, the availability and cost of credit, inflation rates, economic uncertainty, changes in laws (including laws relating to our taxation, taxation of our clients and the possibility of changes to regulations applicable to alternative asset managers), trade policies, commodity prices, tariffs, currency exchange rates and controls, political elections and administration transitions, and national and international political events (including wars and the most recent and rapidly evolving tensions between Russia and Ukraine as well as other forms of conflict, terrorist acts, and security operations) and catastrophic events such as fires, floods, earthquakes, tornadoes, hurricanes and pandemics. Those factors are outside of our control and may affect the level and volatility of credit and securities prices and the liquidity and value of fund investments, and we and our products may not be able to or may choose not to manage our exposure to these conditions. The extent and impact of any sanctions imposed in connection with the escalation of hostilities between Russia and Ukraine may cause additional financial market volatility and impact the global economy as the situation continues to evolve.

During periods of difficult market conditions or slowdowns, which may be across one or more industries, sectors or geographies, companies in which our funds invest may experience decreased revenues, financial losses, credit rating downgrades, difficulty in obtaining access to financing and increased funding costs. During such periods, those companies may also have difficulty in pursuing growth strategies, expanding their businesses and operations (including to the extent that they are Partner Managers, raising additional capital) and be unable to meet their debt service obligations or other expenses as they become due, including obligations and expenses payable to our funds. Negative financial results in our funds’ portfolio companies may reduce the net asset value of our funds, result in the impairment of assets and reduce the investment returns for our products, which could have a material adverse effect on our operating results and cash flow or ability to raise additional capital through new or successor funds. In addition, those conditions would increase the risk of default with respect to credit-oriented or debt investments by our products.

We recently ceased to be an emerging growth company, and now are being required to comply with certain heightened reporting requirements. Fulfilling our obligations incident to being a public company, including compliance with the Exchange Act and the requirements of the Sarbanes-Oxley Act and the Dodd-Frank Act, are expensive and time-consuming, and any delays or difficulties in satisfying these obligations could have a material adverse effect on our future results of operations and our stock price.

As a public company, we are subject to the reporting, accounting and corporate governance requirements of the NYSE, the Exchange Act, the Sarbanes-Oxley Act of 2002 (the “Sarbanes-Oxley Act”) and Section 619 of the Dodd-Frank Wall Street Reform and Consumer Protection Act (the “Dodd-Frank Act”) that apply to issuers of listed equity, which impose certain significant compliance requirements, costs and obligations upon us. On October 7, 2021, we ceased to be an “emerging growth company” as defined in the JOBS Act. The changes necessitated by being a publicly listed company and ongoing compliance with these rules and regulations require a significant commitment of additional resources and management oversight, which increases our operating costs and could divert the attention of our management and personnel from other business concerns. Further, to

 

22


Table of Contents

continue to comply with the requirements of being a public company, we have undertaken various actions, such as implementing new internal controls and procedures and hiring additional accounting and internal audit staff.

The Sarbanes-Oxley Act requires us, among other things, to maintain effective disclosure controls and procedures and internal control over financial reporting. In order to maintain and improve the effectiveness of our disclosure controls and procedures and internal control over financial reporting, we have expended, and anticipate that we will continue to expend, significant resources, including accounting-related costs and significant management oversight.

In addition, our internal resources and personnel may in the future be insufficient to avoid accounting errors, and our auditors may identify deficiencies, significant deficiencies or material weaknesses in our internal control environment in the future. Any failure to develop or maintain effective controls or any difficulties encountered implementing required new or improved controls could harm our operating results or cause us to fail to meet our reporting obligations and may result in a restatement of our financial statements for prior periods. Any failure to implement and maintain effective internal control over financial reporting also could adversely affect the results of periodic management evaluations and annual independent registered public accounting firm attestation reports regarding the effectiveness of our internal control over financial reporting that we will eventually be required to include in our periodic reports that will be filed with the SEC. Ineffective disclosure controls and procedures and internal control over financial reporting could also cause investors in our common stock or investors in our products to lose confidence in our reported financial and other information, which would likely have a negative effect on the trading price of our common stock and/or investors’ confidence in our products. In addition, if we are unable to continue to meet these requirements, we may not be able to remain listed on the NYSE.

The expenses associated with being a public company include increases in auditing, accounting and legal fees and expenses, investor relations expenses, increased directors’ fees and director and officer liability insurance costs, registrar and transfer agent fees and listing fees. As a public company, we are required to, among other things, institute comprehensive compliance and investor relations functions. These obligations and constituents require significant attention from our senior management and could divert their attention away from the day-to-day management of our business, which could adversely affect our business, financial condition, cash flows and results of operation. Failure to comply with the requirements of being a public company could potentially subject us to sanctions or investigations by the SEC or other regulatory authorities.

In addition, changing laws, regulations and standards relating to corporate governance and public disclosure are creating uncertainty for public companies, increasing legal and financial compliance costs and making some activities more time consuming. We intend to invest resources to comply with evolving laws, regulations and standards, and this investment may result in increased general and administrative expenses. If our efforts to comply with new laws, regulations and standards differ from the activities intended by regulatory or governing bodies due to ambiguities related to their application and practice, regulatory authorities may initiate legal proceedings against us, and there could be a material adverse effect on our business, financial condition, cash flows and results of operations.

The management fees of our BDCs and management fees and performance income of our private funds comprise a substantial majority of our revenues and a reduction in fees could have an adverse effect on our results of operations and the level of cash available for distributions to our stockholders.

BDCs

The investment advisory agreements we have with each of our BDCs categorize the fees we receive as: (a) base management fees, which are paid quarterly and generally increase or decrease based on the average fair value of our BDC’s gross assets (excluding cash and cash equivalents) or average fair value of gross assets (excluding cash) plus undrawn commitments, (b) Part I Fees and (c) Part II Fees. We classify the Part I Fees as management fees because they are predictable and recurring in nature, not subject to contingent repayment and

 

23


Table of Contents

generally cash-settled each quarter. If any of our BDCs’ gross assets or net investment income (before Part I Fees and Part II Fees) were to decline significantly for any reason, including, without limitation, due to fair value accounting requirements, the poor performance of its investments or the inability or increased cost to obtain or maintain borrowings for each of our BDCs, the amount of the fees we receive from our BDCs, including the base management fee and the Part I Fees, would also decline significantly, which could have an adverse effect on our revenues and results of operations. In addition, because the Part II Fees are not paid unless each of our BDCs achieves cumulative aggregate realized capital gains (net of cumulative aggregate realized capital losses and aggregate unrealized capital depreciation), each of our BDCs’ Part II Fees payable to us are variable and not predictable. Our advisory agreements typically provide that the rates at which we earn advisory fees from our BDCs increase after our BDCs are publicly listed (where before the listing the advisory fees typically are a reduced management fee with a reduced or no Part I or II fees). If our BDCs do not become publicly listed on anticipated timeframes or at all for any reason, including the poor share performance of our BDCs, Blue Owl will not benefit from this increase, and those BDCs may need to return their capital to investors, further reducing our management fees. We may also, from time to time, (a) waive or voluntarily defer any fees payable to us by our BDCs or any BDCs that we may manage after the date hereof and (b) restructure any existing fee waivers granted by us to our BDCs so that such of our BDCs will be obligated to pay fee amounts that are less than the full fee amounts owed to us pursuant to the terms of the applicable advisory agreement between us and such BDC, and the duration and extent of such waivers and deferrals in each of (a) and (b) may need to be significant to support continued fundraising. In addition to those arrangements, we have entered into and in the future may enter into expense supporting arrangements with certain of our BDCs where we pay or reimburse certain expenses of our BDCs in order to support their target dividend payments.

Our investment advisory and management agreements with our BDCs renew for successive annual periods subject to the approval of the applicable BDC’s board of directors or by the affirmative vote of the holders of a majority of such BDC’s outstanding voting securities. In addition, as required by the Investment Company Act, the investment advisory agreements with our BDCs generally may be terminated without penalty upon 60 days’ written notice to the other party. Termination or non-renewal of any of these agreements would reduce our revenues significantly and could have a material adverse effect on our financial condition.

Private Funds: Management Fees

For our other non-BDC Direct Lending products, as well as GP Capital Solutions and certain Real Estate products, which we refer to as our private funds, we enter into investment advisory agreements whereby we generally receive base management fees from the inception of such fund through the liquidation of such fund or for most of our GP Capital Solutions products for a set period. Non-BDC Direct Lending products have a base management fee that is typically based on a percentage of gross asset value (which includes the portion of such investments purchased with leverage), whereas our GP Capital Solutions products have a management fee that is initially a set percentage of capital committed by investors, and then, following a step down event for a Dyal Capital fund (generally either the end of the investment period or, for certain funds, when the fund’s commitments become substantially invested or drawn), is adjusted to a lower percentage of the fund’s cost of unrealized investments, subject to impairment losses for certain funds. Following the management fee step down event, the management fee we receive will be reduced when a fund realizes investments or in certain cases when there are permanent changes to the cost basis of unrealized investments. While those funds are not required to realize assets as of any date, there is an obligation to explore liquidity strategies with respect to a fund, and should a liquidity strategy event occur prior to the management fee end date, it could cause a reduction in the amount of management fees we are otherwise entitled to receive. Further, any realization of assets will be within the control of certain of our employees who own an interest in a portion of the carried interest that does not belong to us and who may have an incentive to effect a realization earlier than one otherwise would expect had carried interest not been applicable.

As our private funds generally have end dates for paying management fees, our revenues will decline in respect of such funds if we are unable to successfully raise successor funds that replace the management fee

 

24


Table of Contents

payments that terminate on the older funds or such successor funds do not generate fees at the same rate. Additionally, given that such management fees are often based on gross asset value, acquisition costs or invested capital, either throughout the fund term or, in some cases following their investment period, the management fee received in respect of such fund will be reduced when a fund realizes investments or if the value of an investment is impaired. During the investment period of many funds, the fund expects to actively recycle capital into new investments, which would have the impact of replacing investments that have been realized during the investment period, but there are many factors that may limit our ability to effectively recycle capital and realize the full fee potential of any particular fund. For many Direct Lending funds, the gross asset value used as the base for the management fee includes investments purchased with leverage. If we are unable to obtain leverage at the expected level, or at all, this will have a negative impact on our ability to realize the full fee potential of any particular fund.

Further, our right to receive management fees can be impaired by certain actions of investors in a private fund. Our private funds generally provide investors with: (1) the right to terminate such fund on both a cause basis and a no fault basis; (2) the right to remove us as manager of a fund for cause; and (3) the right to create an early step down event with respect to a fund on a cause basis. If the investors exercised their right to vote for an early termination, we would typically continue to receive management fee through the liquidation of such fund, but we could face pressure to liquidate investments earlier than we otherwise believe is appropriate to maximize the value of such investment. Certain funds also provide investors with the right to remove the general partner of such fund on a cause basis. Upon the removal of the general partner of a fund becoming effective, the investment advisory contract in respect of such fund will cease to exist and our rights to payment of management fee will terminate. In some cases, investors may also have the right to redeem after certain periods of time or following regulatory or key person concerns, which would also reduce the base on which fees are charged. In other cases, after an initial lock up period, investors may issue redemption notices with respect to their interests; as such interests are redeemed, the fees will decrease unless we are able to find new investors to replace those redeeming.

Notwithstanding the formulas for calculating management fees provided in the governing documents for our products, Blue Owl has provided (and expects to provide in the future) discounts to investors on such fees based on the size of their commitments to the fund (or Blue Owl funds generally), the timing of their commitments to the fund or other factors that Blue Owl deems relevant. Certain investors are effectively given management fee discounts through specified interests and discounts with respect to carried interest or performance income through the grant of participation rights, fee rebates or revenue shares. Although such discounts will typically be awarded in circumstances where Blue Owl management believes there will ultimately be long-term benefits to Blue Owl, there can be no assurance that the ultimate benefit attained will be commensurate with the discount awarded, or as to how long it may take to recoup such value.

Private Funds: Carried Interest

The general partner or an affiliate of certain of our private funds that are not BDCs may be entitled to receive carried interest from a fund based on cumulative fund performance to date. Carried interest entitles the general partner (or an affiliate) to a special allocation of income and gains from a fund, and is typically structured as a net profits interest in the applicable fund. Carried interest is generally calculated on a “realized” basis, and the recipient is generally entitled to a carried interest based upon the net realized income and gains often taking into account certain unrealized losses generated by such fund. Net realized income/gains or loss is not netted between or among funds.

If the investments we make on behalf of our funds or separate accounts perform poorly, we may suffer a decline in our realized performance income, which may limit our ability to pay dividends. For most funds, the carried interest is subject to a preferred return of 8%, subject in most cases to a catch-up allocation to the general partner. Generally, if at the termination of fund, the fund has not achieved investment returns that exceed the preferred return threshold, the general partner may not be entitled to a share of the carried interest. Additionally, similar to management fees as described above, if the fund is terminated early by the investors or the general

 

25


Table of Contents

partner is removed by the investors of a fund, this may have a negative impact on the value of investments, which will then reduce the carried interest allocations to the general partner, and, in the instance where the general partner is removed for cause, a penalty reduction may be assessed against any remaining carried interest. Amounts that could otherwise go to satisfy dividend payments may be deferred or reserved to satisfy potential repayment obligations.

Although Blue Owl is only entitled to 15% of this realized performance income, the remainder of this revenue stream is owned by entities not controlled by us, including to investors in such entities that otherwise might serve as professionals of Blue Owl. Blue Owl may be misaligned from these investors, as a portion of this income would qualify for long-term capital gains in the hands of such individuals, whereas Blue Owl, as a U.S. corporation, will not receive preferential treatment for long-term capital gains and may be limited in deducting capital losses. Furthermore, to the extent such investors currently benefit from such long-term capital gains treatment, they may not be entitled to this treatment in perpetuity. For example, U.S. federal income tax law now generally imposes a three-year holding period requirement for carried interest to be treated as long-term capital gain. The holding period requirement may result in some of the carried interest received by such persons being treated as ordinary income, which would materially increase the amount of taxes paid by such persons. The tax treatment of carried interest may continue to be area of attention for the federal and state governments.

Other Fee Income

We also receive fee income for providing services to certain portfolio companies of our products. Such services include arrangement, syndication, origination, structuring analysis, capital structure and business plan advice and other services. Certain types of transaction-related fees are required to be distributed to the Blue Owl funds and other products under the terms of our Co-investment Exemptive Order, as discussed in “Conflicts of interest may arise in connection with co-investments between our private funds and our BDCs” below, or are required to be distributed to investors in our products or offset against management fees that would otherwise be payable pursuant to the terms of the governing agreements of the relevant vehicles, while other types of related fees may be retained by us with no offset against management fees and contribute to our revenues and, ultimately, to our net income. We may decide not to seek those fees for any reason, including market conditions and expectations. Our ability to receive and retain those fees, and to continue to receive and retain those fees in the future, is dependent on the terms we negotiate with investors in our products, our ability to successfully negotiate for those fees with underlying portfolio companies, the permissibility of receiving and retaining those fees under the relevant legal and regulatory frameworks, and our business determination to negotiate for those fees. As a result, any change to the willingness of portfolio companies to bear those fees, the terms of our products that permit us to receive and retain those fees, the legal and regulatory framework in which we operate or our willingness to negotiate for those fees with portfolio companies of our products, could result in a decrease to our revenues and net income, and ultimately decrease the value of our common stock and our dividends to our stockholders. In addition, the fees generated are typically dependent on transaction frequency and volume, and a slowdown in the pace or size of investments by our products could adversely affect the amount of fees generated.

Our growth depends in large part on our ability to raise new and successor funds. If we were unable to raise such funds, the growth of our FPAUM and management fees, and ability to deploy capital into investments, earning the potential for performance income, would slow or decrease, all of which would materially reduce our revenues and cash flows and adversely affect our financial condition.

A significant portion of our revenue from our products in any given period is dependent on the size of our FPAUM in such period and fee rates charged on the FPAUM. We may not be successful in procuring investment returns and prioritizing services that will allow us to maintain our current fee structure, to maintain or grow our FPAUM, or to generate performance income. A decline in the size or pace of growth of FPAUM or applicable fee rates will reduce our revenues. A decline in the size or pace of growth of FPAUM or applicable fee rates may result from a range of factors, including:

 

   

Volatile economic and market conditions, which could cause fund investors to delay making new commitments to alternative investment funds or limit the ability of our existing funds to deploy capital;

 

26


Table of Contents
   

Intense competition among alternative asset managers may make fundraising and the deployment of capital more difficult, thereby limiting our ability to grow or maintain our FPAUM. Competition may be amplified by changes in fund investors allocating increased amounts of capital away from alternative asset managers; and

 

   

Continuation or amplification of general trends within the investment management industry towards lower fees including through direct reductions, deferrals, rebates or other means, which may also result in our competitors operating based on fee structures with which we are unable to successfully compete.

In response to those trends, we may, in certain cases, lower the fees we charge or grant fee reductions or specified interests or periodic holidays in order to remain competitive;

 

   

Poor performance of one or more of our products, either relative to market benchmarks or in absolute terms (e.g., based on market value or net asset value of our BDCs’ shares), or compared to our competitors may cause fund investors to regard our funds less favorably than those of our competitors, thereby adversely affecting our ability to raise new or successor funds;

 

   

Our funds may engage in strategic transactions or other dispositions that reduce the cost basis upon which we charge management fees with respect to one or more of our funds. For example, a fund may sell all or a portion of its interests in portfolio companies that causes such fund’s management fee base to be reduced; and

 

   

Certain of our funds contain “key person” provisions or other provisions allowing investors to take actions following certain specified events. The occurrence of one or more of those events prior to the end of a fund’s investment period could result in the termination of a fund’s investment period and a material decrease in the management fees paid by such fund or, in certain cases, cessation of the funds.

Our products may suffer losses if our Partner Managers are unable to raise new funds or grow their AUM.

As our GP Capital Solutions products’ investments in Partner Managers are intended to be held for an indefinite duration, we are dependent upon the ability of our Partner Managers to execute successfully their investment program and grow their assets under management. In the event that a Partner Manager is unable to grow their assets under management or such Partner Manager’s investment returns fail to meet expectations, the returns attributable to such investment may be reduced or our products may suffer a loss on such investment. A Partner Manager’s failure to grow assets under management may result from a range of factors common to asset managers, including factors to which we are subject ourselves, or specific factors attributable to its business including the departure of key persons, the inability of such Partner Manager to diversify into new investment strategies, investment performance and regulatory enforcement actions.

The investment management business is intensely competitive.

The investment management business is intensely competitive, with competition based on a variety of factors, including investment performance, business relationships, quality of service provided to clients, fund investor liquidity, fund terms (including fees and economic sharing arrangements), brand recognition and business reputation. Maintaining our reputation is critical to attracting and retaining fund investors and for maintaining our relationships with our regulators, sponsors, Partner Managers, potential co-investors and joint venture partners, as applicable. Negative publicity regarding our company, our personnel or our Partner Managers could give rise to reputational risk that could significantly harm our existing business and business prospects. We are also currently subject to and may be subject in the future to litigation between ourselves and our Partner Managers, which may harm our reputation.

Similarly, events could occur that damage the reputation of our industry generally, such as the insolvency or bankruptcy of large funds or a significant number of funds or highly publicized incidents of fraud or other scandals, any one of which could have a material adverse effect on our business, regardless of whether any of those events directly relate to our products or the investments made by our products.

 

27


Table of Contents

Our products compete with a number of specialized funds, corporate buyers, traditional asset managers, real estate companies, commercial banks, investment banks, other investment managers and other financial institutions, including certain of our stockholders, as well as domestic and international pension funds and sovereign wealth funds, and we expect that competition will continue to increase. In addition, our BDCs and other Direct Lending products compete with a number of other BDCs, private funds, commercial banks, and other financial institutions.

Numerous factors increase our competitive risks, including, but not limited to:

 

   

A number of our competitors may have or are perceived to have more expertise or financial, technical, marketing and other resources and more personnel than we do;

 

   

Some of our products may not perform as well as competitors’ funds or other available investment products;

 

   

Several of our competitors have raised significant amounts of capital, and many of them have similar investment objectives to ours, which may create additional competition for investment opportunities;

 

   

Some of our competitors may have lower fees or alternative fee arrangements that potential clients of ours may find more appealing;

 

   

Some of our competitors may have a lower cost of capital and access to funding sources that are not available to us, which may create competitive disadvantages for us with respect to our products, including our products that directly use leverage or rely on debt financing of their portfolio investments to generate superior investment returns;

 

   

Some of our competitors may have higher risk tolerances, different risk assessments or lower return thresholds than us, which could allow them to consider a wider variety of investments and to bid more aggressively than us or to agree to less restrictive legal terms and protections for investments that we want to make;

 

   

Some of our competitors may be subject to less regulation or conflicts of interest and, accordingly, may have more flexibility to undertake and execute certain businesses or investments than we do, bear less compliance expense than we do or be viewed differently in the marketplace;

 

   

Some of our competitors may have more flexibility than us in raising and deploying certain types of funds under the investment management contracts they have negotiated with their fund investors; and

 

   

Some of our competitors may offer a broader investment platform and more partnership opportunities to portfolio companies than we are able to offer.

Certain of our strategic relationship investors (including early-stage investors in new products) may be granted the right to participate in the net profits of our advisory business attributable to certain strategies or products.

Certain investors in our products have been granted, and may in the future receive various forms of, participation rights. with respect to certain strategies, product lines or products, including, but not limited to, the right to: (1) the net profits or gross revenues of certain businesses; (2) the gross management fee revenue derived from certain strategies; (3) shares in net operating income that would otherwise be earned by us with respect to management fees, and (4) shares in a percentage of management fees. To the extent gross revenue participations or similar arrangements are offered, they will reduce the revenue earned by us, but we will continue to bear all applicable expenses, even if the product is not generating positive cash flow. We may also offer our employees the opportunity to participate in certain types of these arrangements in certain circumstances as a way of compensating or incentivizing employees. There is generally no limitation on the size or the duration of future economic sharing arrangements.

In addition, in the ordinary course we may offer fee discounts to investors in existing and future funds and we expect to continue to waive fees for many or all of our co-investments. We currently expect, at least in certain

 

28


Table of Contents

instances, to continue to offer these economic sharing arrangements to our strategic relationship investors (which may include certain of our stockholders) in the future, which may reduce the revenues ultimately earned by us in respect of these products, although it is hoped in many instances this will be balanced by the broader strategic benefits.

Conflicts of interest may arise in our allocation of capital and co-investment opportunities.

As an asset manager with multiple clients, including our various product lines, we confront conflicts of interests relating to our investment activities and operations. In particular, our allocation of capital and co-investment opportunities across our products are subject to numerous actual or potential conflicts of interest. Although we have implemented policies and procedures to address those conflicts, our failure to effectively identify and address them could cause reputational harm and a loss of investor confidence in our business. It could also result in regulatory lapses that could lead to applicable penalties, as well as increased regulatory oversight of our business.

Potential conflicts of interest in allocation among funds

Certain of our products may have overlapping investment objectives, including funds that have different fee structures, and potential conflicts may arise with respect to our decisions regarding how to allocate investment opportunities among those funds. We may allocate an investment opportunity that is appropriate for two or more investment funds in a manner that excludes one or more funds or results in a disproportionate allocation based on factors or criteria that we determine, including but not limited to differences with respect to available capital, the current or anticipated size of a fund, minimum investment amounts, the remaining life of a fund, differences in investment objectives, guidelines or strategies, diversification, portfolio construction considerations and other considerations deemed relevant to us and in accordance with our policy. Although we have adopted investment allocation policies and procedures that are designed to ensure fair and equitable treatment over time, and expect these policies and procedures to continue to evolve, those policies and procedures will not eliminate all potential conflicts. Certain investment opportunities may be allocated to certain funds that have lower fees or to our co-investment funds that pay no fees. To the extent that those investments could otherwise have been allocated to funds generating FPAUM, our revenues will be less than what would otherwise have been generated were those investments made through fee paying structures.

Potential conflicts of interest in connection with co-investments between our private funds and our BDCs

Our BDCs are permitted to co-invest in portfolio companies with each other and with affiliated investment funds in negotiated transactions pursuant to an SEC order (the “Co-investment Exemptive Order”). Pursuant to that exemptive relief, our BDCs and other affiliated investment funds generally are permitted to make such co-investments if a “required majority” (as defined in Section 57(o) of the Investment Company Act) of such BDC’s directors (including the independent directors) makes certain conclusions in connection with the co-investment transaction, including that (1) the terms of the transaction, including the consideration to be paid, are reasonable and fair to such BDC and its stockholders and do not involve overreaching in respect of such BDC or its stockholders on the part of any person concerned, (2) the transaction is consistent with the interests of such BDC’s stockholders and with its investment objective and strategies, and (3) the investment by one of our BDCs and other affiliated investment funds would not disadvantage any other of our BDCs, and such BDC’s participation would not be on a basis different from or less advantageous than that on which the other BDCs or other affiliated investment funds are investing. The different investment objectives or terms of the BDCs and affiliated investment funds may result in a potential conflict of interest, including in connection with the allocation of investments among our BDCs and/or our affiliated investment funds pursuant to the Co-investment Exemptive Order or otherwise.

As a result of our structure, our GP Capital Solutions products are affiliated investment funds of our BDCs and are prohibited from co-investing with our BDCs, except as permitted by the Investment Company Act and

 

29


Table of Contents

the Co-investment Exemptive Order. Those restrictions may limit the ability of our GP Capital Solutions products to make certain investments they otherwise may have made, and subject our products to additional compliance and regulatory risk. While it is not currently anticipated that there will be substantial overlap in the investment opportunities pursued by our BDCs, on the one hand, and our GP Capital Solutions products, on the other hand, the Co-investment Exemptive Order will require that any opportunities that are appropriate for both our BDCs and our GP Capital Solutions products will need to be offered to our BDCs and any such investments, if made, will need to be conducted in compliance with the conditions of the Co-Investment Exemptive Order and other requirements under the Investment Company Act. These restrictions also apply to our other Direct Lending and Real Estate products and may apply to additional product lines in the future.

Conflicts related to investments by several of our products at different levels of the capital structure of a single portfolio company or Partner Manager.

Different funds that we advise and/or our BDCs may invest in a single portfolio company, including at different levels of the capital structure of the portfolio company. For example, in the normal course of business, one of our products may acquire debt positions in, or lend to, companies in which another of our products owns common equity securities or a subordinated debt position. This could occur at the time of, or subsequent to, the initial investment in the portfolio company. A direct conflict of interest could arise among the various debt holders and equity holders if the company were to experience financial distress. In addition, if one of our BDCs is an investor in a portfolio company alongside other of our BDCs or affiliated investment funds we advise that have invested in a different part of the portfolio company’s capital structure, the Investment Company Act may prohibit us from negotiating on behalf of any such fund in connection with a reorganization or restructuring of the portfolio company. While we have developed general guidelines regarding when two or more funds can invest in different parts of the same company’s capital structure and created a process that we employ to handle those conflicts when they arise, our decision to permit the investments to occur in the first instance or our judgment on how to minimize the conflict could be challenged. If we fail to appropriately address those conflicts, it could negatively impact our reputation and ability to raise additional funds and the willingness of counterparties to do business with us or result in potential litigation against us.

Conflicts of interest may arise in our allocation of costs and expenses, and we are subject to increased regulatory scrutiny and uncertainty with regard to those allocations.

As an asset manager with multiple funds, we regularly make determinations to allocate costs and expenses both among our funds and between our funds and their investment advisors. Certain of those allocation determinations are inherently subjective and virtually all of them are subject to regulatory oversight. Any allocation or allegation of, or investigation into, a potential violation could cause reputational harm and a loss of investor confidence in our business. It could also result in regulatory lapses and any applicable penalties, as well as increased regulatory oversight of our business. In addition, any determination to allocate fees to the applicable investment adviser or Blue Owl could negatively affect our net income, and ultimately decrease the value of our common stock and our dividends to our stockholders. Similar considerations arise when allocating expenses to, or away from vehicles to which specified interests apply.

Allocation of costs and expenses among our funds and between our funds and applicable management companies

We have a conflict of interest in determining whether certain costs and expenses are incurred in the course of operating our funds, including the extent to which services provided by certain employees and associated costs are allocable to certain funds. Our funds generally pay or otherwise bear all legal, accounting, filing, and other expenses incurred in connection with organizing and establishing the funds and the offering of interests in the funds. Such determinations often require subjective judgment and may result in the management company, rather than our funds, being allocated certain fees and expenses. In addition, our funds generally pay all expenses related to the operation of the funds and their investment activities, in certain cases subject to caps. We also

 

30


Table of Contents

determine, in our sole discretion, the appropriate allocation of investment-related expenses, including broken deal expenses, incurred in respect of unconsummated investments and expenses more generally relating to a particular investment strategy, among our products, vehicles and accounts participating or that would have participated in such investments or that otherwise participate in the relevant investment strategy, as applicable. That often requires judgment and could result in one or more of our funds bearing more or less of these expenses than other investors or potential investors in the relevant investments or a fund paying a disproportionate share, including some or all, of the broken deal expenses or other expenses incurred by potential investors. Any dispute regarding such allocations could lead to our funds having to bear some portion of these costs as well as reputational risk. In addition, for funds that do not pay or otherwise bear the costs and expenses described above because of the application of caps or otherwise, such amounts may be borne by the applicable management company, which will reduce the amount of net fee income we receive for providing advisory services to the funds. For example, Dyal Capital has developed a Business Services Platform that provides strategic services to Partner Managers. Certain expenses associated with the Business Services Platform (“BSP Expenses”) are allocated among, and payable by, each of the GP Minority Equity Investment funds (“Dyal Equity Funds”). Those Dyal Equity Funds are generally allocated an amount equal to their pro rata allocation of BSP Expenses based on the relative number of Partner Managers in which investments are held from time to time by each of those funds; provided that the amount of BSP Expenses borne by a particular Dyal Equity Fund is subject to certain caps specified in its respective governing documents. In addition, Dyal Fund V provides for a minimum payment for BSP Expenses, which to the extent such minimum exceeds Dyal Fund V’s otherwise allocable share of such expenses, reduces the amounts of BSP Expenses borne by the other Dyal Equity Funds. It is expected that any successor fund to Dyal Fund V would similarly share in BSP Expenses.

We are required to bear any BSP Expenses allocated to a Dyal Equity Fund that exceeds the fund’s cap on those expenses. In addition, in certain instances, we expect to determine not to allocate or charge certain BSP Expenses to the Dyal Equity Funds, or to a particular fund, in response to regulatory, fund investor relations, governance or other applicable considerations and determine instead for those BSP Expenses to be borne by us. Any such determination could have the effect of materially reducing the reimbursement payments received by us with respect to the Business Services Platform or result in losses attributable to certain activities thereof. The allocation methodology for allocating BSP Expenses and other similar expenses is complex and subject to interpretation. Accordingly, there can be no assurance that any conflict arising from these allocations of expenses will be resolved in a manner responsive to the interests of all of our clients, which could damage our reputation.

The activities of the Business Services Platform and the allocation of BSP expenses have in the past been subject to an SEC order. These and other expense allocation practices could in the future be subject to regulatory scrutiny.

Existing and future relationships between or among our Partner Managers, our products and their limited partners could give rise to actual or perceived conflicts of interest.

Certain of our GP Capital Solutions products’ Partner Managers directly or through their investment funds, own securities in Blue Owl or its subsidiaries. Additionally, Dyal Fund IV has a passive minority equity interest in Owl Rock Feeder and became an indirect equityholder in Blue Owl upon consummation of the Business Combination. As a result, Dyal Fund IV will, to the extent it holds shares of Blue Owl, be entitled to vote on matters submitted to stockholders of Blue Owl generally, including with respect to the election of directors. In addition, a controlled affiliate of Blue Owl will serve as investment manager to Dyal Fund IV. Dyal Fund IV may have different interests, including different investment horizons, than Blue Owl generally or the Dyal Principals specifically. However, any decision made with respect to holding or disposing of Dyal Fund IV’s interest in Blue Owl will be determined by such Blue Owl affiliate, as investment manager to Dyal Fund IV, in a manner consistent with its statutory and contractual duties to Dyal Fund IV. Because those decisions will be made independent from consideration of Blue Owl’s interests, they may, due to a range of factors, conflict with Blue Owl’s own interests at such time.

 

31


Table of Contents

GP Capital Solutions products hold minority, noncontrolling interests in a broad range of Partner Managers. Those Partner Managers may, from time to time, directly or through their funds, enter into transactions or other contractual arrangements with us or our products outside of the GP Minority Equity Investments strategy, including our private funds, BDCs and Real Estate products, or between or among one another in the ordinary course of business, which may result in additional conflicts of interest. None of those transactions or other contractual arrangements are believed to be currently material to our operations or performance but there may be material transactions entered into in the future.

Even if those relationships do not create actual conflicts, the perception of conflicts in the press or the financial community generally could create negative publicity with respect to Blue Owl, which could adversely affect the relationships of with our product investors.

Debt investments in Partner Manager investments by the funds.

Portfolio companies of funds managed by our Partner Managers may also be borrowers under debt facilities or instruments owned, arranged or managed by our BDCs or funds. In its capacity as agent or lender under such facilities or instruments, a BDC or fund is required to act in the best interests of its stockholders or investors. In certain circumstances, a BDC or fund may be required to take actions that may be adverse to the investments owned by funds managed by Partner Managers, which could adversely affect our relationships with the Partner Managers, or potentially impact the value of a GP Capital Solutions product’s investment in such Partner Manager. As a result, although we believe that the Business Combination has enhanced our ability to source investment opportunities for our BDCs and funds through, among other things, our enhanced relationships with Partner Managers, it also may result in additional conflicts of interest.

Our Real Estate products may enter into sale lease-back transactions with portfolio companies of funds managed by our Partner Managers or borrowers under debt facilities or instruments owned, arranged or managed by our BDCs or funds.

From time to time, companies in which our BDCs or funds, or funds managed by our Partner Managers, have invested or may invest, may enter into sale-leaseback transactions with our Real Estate products. These arrangements could result in our BDCs or funds, or funds managed by our Partner Managers, being creditors to, or equity owners of, such companies at the same time as those companies are tenants of our Real Estate products. If such a company were to encounter financial difficulty or default on its obligations as a borrower, our BDC or fund, or a fund managed by a Partner Manager, could be required to take actions that may be adverse to those of our Real Estate products in enforcing its rights under the relevant facilities or agreements, or vice versa.

Additional and unpredictable conflicts of interests may rise in the future.

In addition to the conflicts outlined above, we may experience conflicts of interest in connection with the management of our business affairs relating to and arising from a number of matters, including the amounts paid to us by our investment funds; services that may be provided by us and our affiliates to investments in which our investment funds invest (including the determination of whether or not to charge fees to our investments for our provision of such services); investments by our investment funds and our other clients, subject to the limitations of the Investment Company Act; our formation of additional investment funds; differing recommendations given by us to different clients; and our use of information gained from an investment funds’ investments used to inform investments by other clients, subject to applicable law.

Our products hold and make investments in Partner Managers and there may be provisions within our arrangements with Partner Managers that could affect our right to receive or share information or cause us to sell our interests in the Partner Manager.

The terms of our GP Capital Solutions products’ investments in Partner Managers generally include provisions relating to competitors of the Partner Managers, access to information about the Partner Managers and

 

32


Table of Contents

their business, and affirmative and negative confidentiality obligations regarding the Partner Managers. While we have an information control policy with restrictions regarding the sharing of a Partner Manager’s confidential information, such policy and related procedures may not reduce a Partner Manager’s concern over the sharing of confidential and competitively sensitive information. Certain Partner Managers that are engaged in managing funds focused on similar businesses as our other product lines may consider Blue Owl to be a competitor with respect to their business and may seek to invoke remedies available to them under the investment agreements or pursue other remedies. Potential remedies available to them under the investment agreements, as applicable, include limiting the rights of our products to receive confidential information from the Partner Manager regarding its business, requiring us to sequester confidential information received from the Partner Manager, or requiring us to sell our interests in the Partner Manager for fair value as determined under the relevant investment agreement. A forced sale of a Partner Manager interest may reduce the amount of fees we receive with respect to the applicable GP Capital Solutions product, and any reduction in information may impede our ability to supervise our funds’ investments. Further, the affiliation may hinder our GP Capital Solutions products’ ability to make future investments in Partner Managers who are in the same space and who may consider Blue Owl a competitor, including follow-on investments in existing Partner Managers and investments with new Partner Managers.

The operations of our business and related transactions may affect our reputation and relationship with our Partner Managers.

We are reliant upon our strong relationships with our Partner Managers for the continued growth and development of business. Due to the number of Partner Managers with which we have relationships, we may compete with existing or prospective Partner Managers, which could negatively impact our ability to attract new Partner Managers to our products who may seek relationships with non-competitors over concerns of sharing information with competitors or other potential conflicts, including the ability to exercise our fiduciary duties. Additionally, our investments in Partner Managers may affect our relationships with other sponsors that are key relationships for our lending businesses, because of similar concerns around information sharing or other reasons. While we intend to implement robust procedures to address any such conflict, such procedures may not reduce the perception that such conflicts exist and may make us a less attractive partner/investor.

Our entitlement and that of certain of our stockholders, Principals and employees to receive performance income from certain of our products may create an incentive for us to make more speculative investments and determinations on behalf of our products than would be the case in the absence of such performance income.

Some of our products receive performance-based fees. With respect to Dyal Funds I—V and their related co-investment vehicles, none of the carried interest will be allocated to us. Further, we will be allocated a portion of the carried interest attributable to future GP Capital Solutions and Direct Lending products as well as 15% of the carried interest in existing Real Estate products. If a new GP Capital Solutions product is formed to facilitate a secondary transaction with respect to any of Dyal Funds I—V (which would include, without limitation, any continuation fund or other new fund whose primary purpose is to acquire directly or indirectly all or a portion of the assets of or interests in the existing Dyal Fund), any carried interest generated by such fund will not be allocated to us, notwithstanding that such secondary vehicle is formed in the future. Realized performance income not allocated to us is allocated to certain of our stockholders, Principals and employees in vehicles not controlled by us. Carried interest and performance based fees or allocations may create an incentive for us or our investment professionals to make more speculative or riskier investments and determinations, directly or indirectly on behalf of our products, or otherwise take or refrain from taking certain actions than it would otherwise make in the absence of such carried interest or performance-based fees or allocations. It may also create incentives to influence how we establish economic terms for future funds. In addition, we may have an incentive to make exit determinations based on factors that maximize economics in favor of certain of our stockholders, Principals and employees relative to us and our non-participating stockholders. Our failure to appropriately address any actual, potential or perceived conflicts of interest resulting from our entitlement to receive performance income from many of our products could have a material adverse effect on our reputation,

 

33


Table of Contents

which could materially and adversely affect our business in a number of ways, including limiting our ability to raise additional funds, attract new clients or retain existing clients.

Our business is currently focused on multiple investment strategies.

We currently pursue, through our products, multiple investment strategies. While we believe that there may be certain synergies amongst the various strategies, there can be no assurance that the benefits will manifest or that there will not be unanticipated consequences resulting therefrom. Although we are seeking additional investment strategies, relative to more diversified asset managers, our products’ limited and specialized focus also leaves us more exposed to risks affecting the dual sectors in which our products invest. As our investment management program is not broadly diversified, we may be uniquely exposed to market, tax, regulatory and other risks affecting the sectors in which we invest. There can be no assurance that we will be able to take actions necessary to mitigate the effect of such risks or otherwise diversify our investment program to minimize such exposure.

Rising interest rates could have a substantial adverse effect on our business.

Rising interest rates could have a dampening effect on overall economic activity, the financial condition of our customers and the financial condition of the end customers who ultimately create demand for the capital we supply, all of which could negatively affect demand for our capital. Additionally, an increase in interest rates could make it difficult for us to obtain financing at attractive rates, impacting our ability to execute on our growth strategies or future acquisitions.

The anticipated benefits of the Oak Street Acquisition and other acquisitions that we may pursue under our growth strategy, may not be realized or may take longer than expected to realize.

The optimization of our combined operations following the Oak Street Acquisition, or any other acquisition that we may pursue under our growth strategy, will be a complex, costly and time-consuming process and if we experience difficulties in this process, the anticipated benefits may not be realized fully or at all, or may take longer to realize than expected, which could have an adverse effect on us for an undetermined period. There can be no assurances that we will realize the potential operating efficiencies, synergies and other benefits currently anticipated from any acquisition.

The integration of our business and Oak Street may present material challenges, including, without limitation:

 

   

combining the leadership teams and corporate cultures of us and Oak Street;

 

   

the diversion of management’s attention from ongoing business concerns and performance shortfalls at one or both of the businesses as a result of the devotion of management’s attention to the continuing integration of the businesses;

 

   

managing a larger combined business;

 

   

maintaining employee morale and retaining key management and other employees at the combined company, including by offering sufficiently attractive terms of employment;

 

   

retaining existing business and operational relationships, and attracting new business and operational relationships;

 

   

the possibility of faulty assumptions underlying expectations regarding the integration process;

 

   

consolidating corporate and administrative infrastructures and eliminating duplicative operations;

 

   

managing expense loads and maintaining currently anticipated operating margins given that our two businesses are different in nature and therefore may require additional personnel and compensation expenses, which expenses may be borne by us, rather than our products;

 

34


Table of Contents
   

difficulty replicating or replacing functions, systems and infrastructure provided by Neuberger or certain of its affiliates or the loss of benefits from Neuberger’s global contracts; and

 

   

unanticipated issues in integrating information technology, communications and other systems.

In addition, our growth strategy contemplates that we will pursue acquisitions of assets or business that are complementary to our business, such as the recently completed Wellfleet Acquisition. Some or all of the foregoing risks may arise in connection with integrating these acquisitions. Some of those factors are outside of our control, and any one of them could result in delays, increased costs, decreases in the amount of potential revenues or synergies, potential cost savings, and diversion of management’s time and energy, which could materially affect our financial position, results of operations, and cash flows.

We may continue to enter into new lines of business and expand into new investment strategies, geographic markets and businesses, each of which may result in upfront costs and additional risks and uncertainties in our businesses.

We intend, if market conditions warrant, to grow our businesses by increasing FPAUM in existing businesses and expanding into new investment strategies, geographic markets (including in both U.S. and non-U.S. markets) and businesses. For example, we recently completed both the Oak Street Acquisition, which focuses on structuring sale-leasebacks, including triple net leases, and the acquisition Wellfleet Credit Partners LLC, the performing credit arm of Littlejohn & Co., LLC which focuses on the management of CLO portfolios of broadly syndicated leveraged loans. Subject to the consent rights of Neuberger as set forth in the Investor Rights Agreement (as described below), we may pursue growth through acquisitions of other investment management companies, expansion into new markets, acquisitions of critical business partners or other strategic initiatives, in each case, which may include entering into new lines of business.

Attempts to expand our businesses involve a number of special risks, including some or all of the following:

 

   

the required investment of capital and other resources;

 

   

the diversion of management’s attention from our core businesses;

 

   

the assumption of liabilities in any acquired business;

 

   

the disruption of our ongoing businesses;

 

   

entry into markets or lines of business in which we may have limited or no experience, and which may subject us to new laws and regulations which we are not familiar or from which we are currently exempt;

 

   

increasing demands on our operational and management systems and controls;

 

   

compliance with or applicability to our businesses or our funds’ portfolio companies of regulations and laws, including, in particular, local regulations and laws (for example, consumer protection related laws) and the impact that noncompliance or even perceived noncompliance could have on us and our funds’ portfolio companies;

 

   

conflicts between business lines in deal flow or objectives;

 

   

we may be dependent upon, and subject to liability, losses or reputational damage relating to, systems, controls and personnel that are not under our control;

 

   

potential increase in fund investor concentration; and

 

   

the broadening of our geographic footprint, increasing the risks associated with conducting operations in foreign jurisdictions where we currently have little or no presence, such as different legal, tax and regulatory regimes and currency fluctuations, which require additional resources to address.

 

35


Table of Contents

Because we have not yet identified these potential new investment strategies, geographic markets or lines of business, we cannot identify all of the specific risks we may face and the potential adverse consequences on us and their investment that may result from any attempted expansion.

Rapid growth of our businesses may be difficult to sustain and may place significant demands on our administrative, operational and financial resources.

Our AUM has grown significantly in the past, and we intend to pursue further growth in the near future, including through acquisitions. Our rapid growth has placed, and future growth, if successful, will continue to place, significant demands on our legal, compliance, accounting and operational infrastructure and will result in increased expenses. In addition, we are, and will continue to be, required to continuously develop our systems and infrastructure in response to the increasing sophistication of the investment management market; legal, accounting, regulatory and tax developments and continually evolving cybersecurity risks.

Our future growth will depend in part on our ability to maintain an operating platform and management system sufficient to address our growth and may require us to incur significant additional expenses and to commit additional senior management and operational resources. As a result, we may face significant challenges in:

 

   

maintaining adequate financial, regulatory (legal, tax and compliance) and business controls;

 

   

providing current and future fund investors and stockholders with accurate and consistent reporting;

 

   

implementing new or updated information and financial systems and procedures; and

 

   

training, managing and appropriately sizing our work force and other components of our businesses on a timely and cost-effective basis.

We may not be able to manage our expanding operations effectively and may not be ready to continue to grow because of operational needs, and any failure to do so could adversely affect our ability to generate revenue and control our expenses. In addition, if we are unable to consummate or successfully integrate development opportunities, acquisitions or joint ventures, we may not be able to implement our growth strategy successfully.

Our Professional Sports Minority Investments strategy is new, subject to significant risk and uncertainty.

We have established and are continuing to build a new relationship with the NBA in furtherance of our Professional Sports Minority Investments strategy. Our Dyal HomeCourt Fund makes minority investments in NBA franchises. The NBA provides certain services with respect to the Dyal HomeCourt Fund and receives a share of management fees and incentive allocations attributable to the fund. There is no assurance that we will be able to raise sufficient funds to continue to execute this strategy in the future. As advisor to the Dyal HomeCourt Fund, we may be exposed to liability to the NBA in a range of circumstances including as a result of a violation of rules applicable to NBA franchise owners by us or investors in our Dyal HomeCourt Fund or, in certain circumstances, by our co-owners of a team (regardless of whether such persons were acting under our direction or control), the departure of certain Dyal Capital key persons or the occurrence of certain events constituting cause. Any failure of the Professional Sports Minority Investments strategy could result in a decrease in our FPAUM growth potential and have an adverse effect on our reputation. In addition, we associate from time to time with different businesses and managers in different ways. This may include Partner Managers, Dyal Home Court, and our seeding business through Oak Street. To differing degrees, these present the potential for a reputational risk that may have consequences that exceed the current materiality of the revenue from these businesses.

We depend on our senior management team, senior investment professionals and other key personnel, and the loss of their services would have a material adverse effect on us and our products.

Our success depends on the efforts, judgment and personal reputations of our senior management team, senior investment professionals and other key personnel. Their reputations, expertise in investing, relationships

 

36


Table of Contents

with fund investors and with other members of the business communities on whom we and our products depend on for investment opportunities and financing are each critical elements in operating and expanding our business. The loss of the services of our senior management team, senior investment professionals or other key personnel could have a material adverse effect on us and our products, and on the performance of our products, including on our ability to retain and attract fund investors and raise capital.

The departure of some or all of those individuals could also trigger certain provisions tied to the departure of, or cessation of committed time, by those persons (known as “key person” provisions) in the documentation governing certain of our products, which could permit the investors in those funds to suspend or terminate those funds’ investment periods. We do not carry any “key person” insurance that would provide us with proceeds in the event of the death or disability of any of our senior professionals, and we do not have a policy that prohibits our senior professionals from traveling together.

In addition, each of our Key Individuals is entitled to significant compensation payments and under certain circumstances (including the Key Individual’s death or disability), the Key Individual (or his estate) is entitled to retain those payments for up to five years following such person’s ceasing to be employed by us. While we continue to make such payments, we may need to find or promote new employees to replace the former Key Individual, which may require additional significant compensation to be paid by us, which could adversely affect our earnings.

Employee misconduct could harm us by impairing our ability to attract and retain fund investors and subjecting us to significant legal liability, regulatory scrutiny and reputational harm.

Our ability to attract and retain fund investors and to pursue investment opportunities for our clients depends heavily upon the reputation of our professionals, especially our senior professionals as well as third-party service providers. We are subject to a number of obligations and standards arising from our investment management business and our authority and statutory fiduciary status over the assets managed by our investment management business. Further, our employees are subject to various internal policies including a Code of Ethics and policies covering conflicts of interest, information systems, business continuity and information security. The violation of those obligations, standards and policies by any of our employees or misconduct by one of our third-party service providers could adversely affect investors in our products and us. Our businesses often require that we deal with confidential matters of great significance to companies in which our products may invest. If our employees, former employees or third-party service providers were to use or disclose confidential information improperly, we could suffer serious harm to our reputation, financial position and current and future business relationships. Employee or third-party service provider misconduct could also include, among other things, binding us to transactions that exceed authorized limits or present unacceptable risks and other unauthorized activities or concealing unsuccessful investments (which, in either case, may result in unknown and unmanaged risks or losses), or otherwise charging (or seeking to charge) inappropriate expenses or inappropriate or unlawful behavior or actions directed towards other employees.

It is not always possible to detect or deter misconduct by employees or third-party service providers, and the extensive precautions we take to detect and prevent this activity may not be effective in all cases. If one or more of our employees, former employees or third-party service providers were to engage in misconduct or were to be accused of such misconduct, our businesses and our reputation could be adversely affected and a loss of fund investor confidence could result, which would adversely impact our ability to raise future funds. Our current and former employees and those of our products’ investments as well as our third-party service providers may also become subject to allegations of sexual harassment, racial and gender discrimination or other similar misconduct, which, regardless of the ultimate outcome, may result in adverse publicity that could harm our and such portfolio company’s brand and reputation.

 

37


Table of Contents

Our future growth depends on our ability to attract, retain and develop human capital in a highly competitive talent market.

The success of our business will continue to depend upon us attracting, developing and retaining human capital. Competition for qualified, motivated, and highly-skilled executives, professionals and other key personnel in asset management firms is significant. Turnover and associated costs of rehiring, the loss of human capital through attrition, death, or disability and the reduced ability to attract talent could impair our ability to implement our growth strategy and maintain our standards of excellence. Our future success will depend upon our ability to find, attract, retain and motivate highly-skilled and highly-qualified individuals. We seek to provide our personnel with competitive benefits and compensation packages. However, our efforts may not be sufficient to enable us to attract, retain and motivate qualified individuals to support our growth. Moreover, if our personnel join competitors or form businesses that compete with ours, that could adversely affect our ability to raise new or successor funds.

We are subject to risks related to corporate social responsibility.

We and our products face increasing public scrutiny related to environmental, social and governance (“ESG”) activities, including diversity and inclusion, environmental stewardship, support for local communities, corporate governance and transparency. Before making an investment on behalf of our products, we analyze a wide array of considerations, risks, and potential rewards related to the prospective investment. Among the pecuniary considerations we analyze are the present and future material ESG implications of investments. It is expected that investor demands and the prevailing legal environment will require us to spend additional resources and place increasing importance on ESG matters in our review of prospective investments and management of existing ones. Devoting additional resources to ESG matters could increase the amount of expenses we or our investments are required to bear. Further, emphasis on ESG criteria in evaluating an investment by us or our products could lead to reduced profits.

ESG matters have been the subject of increased focus by certain regulators, including in the United States and the European Union. A lack of harmonization globally in relation to ESG legal and regulatory reform leads to a risk of fragmentation in group level priorities as a result of the different pace of sustainability transition across global jurisdictions. This may create conflicts across our global business and funds in which we invest which could risk inhibiting our future implementation of, and compliance with, rapidly developing ESG standards and requirements.

The European Commission has adopted legislative reforms, which include, without limitation: (a) Regulation 2019/2088 regarding the introduction of transparency and disclosure obligations for fund investors, funds and asset managers in relation to ESG factors, for which most rules took effect beginning on March 10, 2021; (b) a regulation regarding the introduction of an EU-wide taxonomy of environmentally sustainable activities, which takes effect in part in January 2022 and in part in January 2023; and (c) amendments to existing regulations including MiFID II and the European Union (“EU”) Alternative Investment Fund Managers Directive (the “AIFMD”) to embed ESG requirements.

As a result of these legislative and regulatory initiatives, we may be required to provide additional disclosure to investors in our products with respect to ESG matters. This exposes us to increased disclosure risks, for example due to a lack of available or credible data, and the potential for conflicting disclosures may also expose us to an increased risk of misstatement litigation or miss-selling allegations. Failure to manage these risks could result in a material adverse effect on our business in a number of ways.

The effect of global climate change may impact the operations of our products’ investments.

There is evidence of global climate change. Climate change creates physical and financial risk and some of our products and their investments may be adversely affected by climate change. For example, the needs of

 

38


Table of Contents

customers of energy companies vary with weather conditions, primarily temperature and humidity. To the extent weather conditions are affected by climate change, energy use could increase or decrease depending on the duration and magnitude of any changes. Increases in the cost of energy could adversely affect the cost of operations of our investments if the use of energy products or services is material to their business. A decrease in energy use due to weather changes may affect some of our investments’ financial condition through, for example, decreased revenues. Extreme weather conditions in general require more system backup, adding to costs, and can contribute to increased system stresses, including service interruptions.

We are subject to risks in using custodians, counterparties, administrators and other agents.

Many of our products depend on the services of custodians, counterparties, administrators and other agents to carry out certain transactions and other administrative services, including compliance with regulatory requirements in U.S. and non-U.S. jurisdictions. We are subject to risks of errors and mistakes made by these third parties, which may be attributed to us and subject us or our products’ investors to reputational damage, penalties or losses. We depend on third parties to provide primary and back up communications and information systems. Any failure or interruption of those systems, including as a result of the termination of an agreement with any third-party service providers, could cause delays or other problems in our activities. Our financial, accounting, data processing, portfolio monitoring, backup or other operating systems and facilities may fail to operate properly or become disabled or damaged as a result of a number of factors including events that are wholly or partially beyond our control.

The terms of the contracts with third-party service providers are often customized and complex, and many of these arrangements occur in markets or relate to products that are not subject to regulatory oversight. Accordingly, we may be unsuccessful in seeking reimbursement or indemnification from these third-party service providers. In addition, we rely on a select number of third-party services providers and replacement of any one of our service providers could be difficult and result in disruption and expense.

Cybersecurity risks and cyber incidents could adversely affect our business by causing a disruption to our operations, a compromise or corruption of our confidential information and confidential information in our possession and damage to our business relationships, any of which could negatively impact our business, financial condition and operating results.

There has been an increase in the frequency and sophistication of the cyber and security threats we face, with attacks ranging from those common to businesses generally to those that are more advanced and persistent, which may target us because, as an alternative asset management firm, we hold confidential and other price sensitive information about existing and potential investments. Cyber-attacks and other security threats could originate from a wide variety of sources, including cyber criminals, nation state hackers, hacktivists and other outside parties. As a result, we may face a heightened risk of a security breach or disruption with respect to sensitive information resulting from an attack by computer hackers, foreign governments or cyber terrorists.

The efficient operation of our business is dependent on computer hardware and software systems, as well as data processing systems and the secure processing, storage and transmission of information, which are vulnerable to security breaches and cyber incidents. A cyber incident is considered to be any adverse event that threatens the confidentiality, integrity or availability of our information resources. These incidents may be an intentional attack or an unintentional event and could involve gaining unauthorized access to our information systems for purposes of misappropriating assets, stealing confidential information, corrupting data or causing operational disruption. In addition, we and our employees may be the target of fraudulent emails or other targeted attempts to gain unauthorized access to proprietary or sensitive information. The result of these incidents may include disrupted operations, misstated or unreliable financial data, fraudulent transfers or requests for transfers of money, liability for stolen assets or information, increased cybersecurity protection and insurance costs, litigation and damage to our business relationships, causing our business and results of operations to suffer. As our reliance on technology has increased, so have the risks posed to our information systems, both internal and those provided by third-party

 

39


Table of Contents

service providers. We have implemented processes, procedures and internal controls designed to mitigate cybersecurity risks and cyber intrusions and rely on industry accepted securities measures and technology to securely maintain confidential and proprietary information maintained on our information systems; however, these measures, as well as our increased awareness of the nature and extent of a risk of a cyber-incident, do not guarantee that a cyber-incident will not occur and/or that our financial results, operations or confidential information will not be negatively impacted by such an incident, especially because the cyber-incident techniques change frequently or are not recognized until launched and because cyber-incidents can originate from a wide variety of sources.

Those risks are exacerbated by the rapidly increasing volume of highly sensitive data, including our proprietary business information and intellectual property, and personally identifiable information of our employees, our clients and others, that we collect and store in our data centers and on our networks. Our products may also invest in strategic assets having a national or regional profile or in infrastructure assets, the nature of which could expose them to a greater risk of being subject to a terrorist attack or security breach than other assets or businesses. The secure processing, maintenance and transmission of this information are critical to our operations. A significant actual or potential theft, loss, corruption, exposure, fraudulent use or misuse of fund investor, employee or other personally identifiable or proprietary business data, whether by third parties or as a result of employee malfeasance (or the negligence or malfeasance of third party service providers that have access to such confidential information) or otherwise, non-compliance with our contractual or other legal obligations regarding such data or intellectual property or a violation of our privacy and security policies with respect to such data could result in significant remediation and other costs, fines, litigation or regulatory actions against us and significant reputational harm.

Increased data protection regulation may result in increased complexities and risk in connection with the operation of our business and our products.

We operate in businesses that are highly dependent on information systems and technology. The costs related to cyber or other security threats or disruptions may not be fully insured or indemnified by other means. Cybersecurity has become a priority for regulators in the U.S. and around the world. Many jurisdictions in which we operate have laws and regulations relating to data privacy, cybersecurity and protection of personal information, including the California Consumer Privacy Act that went into effect on January 1, 2020, and the New York SHIELD Act, which went into effect on March 1, 2020. In addition, one of the 2019 examination priorities for the SEC’s Office of Compliance Inspections and Examinations was to continue to examine cybersecurity procedures and controls, including testing the implementation of these procedures and controls. Further, the European General Data Protection Regulation (the “GDPR”) came into effect in May 2018. Data protection requirements under the GDPR are more stringent than those imposed under prior European legislation. There are substantial financial penalties for breach of the GDPR, including up to the higher of 20 million Euros or 4% of group annual worldwide turnover. Non-compliance with any of the aforementioned laws or other similar laws, therefore, represents a serious risk to our business. Some jurisdictions have also enacted laws requiring companies to notify individuals of data security breaches involving certain types of personal data. Breaches in security could potentially jeopardize our, our employees’ or our product investors’ or counterparties’ confidential and other information processed and stored in, and transmitted through, our computer systems and networks, or otherwise cause interruptions or malfunctions in our, our employees’, our product investors’, our counterparties’ or third parties’ operations, which could result in significant losses, increased costs, disruption of our business, liability to our product investors and other counterparties, regulatory intervention or reputational damage. Furthermore, if we fail to comply with the relevant laws and regulations, it could result in regulatory investigations and penalties, which could lead to negative publicity and may cause our product investors and clients to lose confidence in the effectiveness of our security measures.

 

40


Table of Contents

We are subject to litigation risks, and consequently, we may face liabilities and damage to our professional reputation as a result.

Legal liability could have a material adverse effect on our businesses, financial condition or results of operations or cause reputational harm to us, which could harm our businesses. We depend to a large extent on our business relationships and our reputation for integrity and high-caliber professional services to attract and retain fund investors and to pursue investment opportunities for our products. As a result, allegations of improper conduct asserted by private litigants or regulators, regardless of whether the ultimate outcome is favorable or unfavorable to us, as well as negative publicity and press speculation about us, our investment activities or the investment industry in general, whether or not valid, may harm our reputation, which may be damaging to our businesses.

In addition, the laws and regulations governing the limited liability of such issuers and investments vary from jurisdiction to jurisdiction, and in certain contexts the laws of certain jurisdictions may provide not only for carve-outs from limited liability protection for the issuer or portfolio company that has incurred the liabilities, but also for recourse to assets of other entities under common control with, or that are part of the same economic group as, such issuer. For example, if any of our products’ investments is subject to bankruptcy or insolvency proceedings in a jurisdiction and is found to have liabilities under the local consumer protection, labor, tax or bankruptcy laws, the laws of that jurisdiction may permit authorities or creditors to file a lien on, or to otherwise have recourse to, assets held by other investments (including assets held by our products) in that jurisdiction. There can be no assurance that we will not be adversely affected as a result of the foregoing risks.

We may not be able to maintain sufficient insurance to cover us for potential litigation or other risks.

We may not be able to maintain sufficient insurance on commercially reasonable terms or with adequate coverage levels against potential liabilities we may face in connection with potential claims, which could have a material adverse effect on our business. We may face a risk of loss from a variety of claims, including related to securities, antitrust, contracts, cybersecurity, fraud and various other potential claims, whether or not such claims are valid. Insurance and other safeguards might only partially reimburse us for our losses, if at all, and if a claim is successful and exceeds or is not covered by our insurance policies, we may be required to pay a substantial amount in respect of such successful claim. Certain losses of a catastrophic nature, such as losses arising as a result of wars, earthquakes, typhoons, terrorist attacks or other similar events, may be uninsurable or may only be insurable at rates that are so high that maintaining coverage would cause an adverse impact on our business, our investment funds and their investments. In general, losses related to terrorism are becoming harder and more expensive to insure against. Some insurers are excluding terrorism coverage from their all-risk policies. In some cases, insurers are offering significantly limited coverage against terrorist acts for additional premiums, which can greatly increase the total cost of casualty insurance for a property. As a result, we, our products and their investments may not be insured against terrorism or certain other catastrophic losses.

Our use of leverage to finance our businesses exposes us to substantial risks. Any security interests or negative covenants required by a credit facility we enter into may limit our ability to create liens on assets to secure additional debt.

We may choose to finance our businesses operations through the issuance of senior notes, borrowings under our Revolving Credit Facility or by issuing additional debt in the future. Our existing and future indebtedness exposes us to the typical risks associated with the use of leverage. The occurrence or continuation of any of these events or trends could cause us to suffer a decline in the credit ratings assigned to our debt by rating agencies, which could cause the interest rate applicable to borrowings under the Revolving Credit Facility to increase and could result in other material adverse effects on our businesses. We depend on financial institutions extending credit to us on terms that are reasonable to us. There is no guarantee that such institutions will continue to extend credit to us or renew any existing credit agreements we may have with them, or that we will be able to refinance outstanding facilities when they mature. In addition, the incurrence of additional debt in the future could result in

 

41


Table of Contents

potential downgrades of our existing corporate credit ratings, which could limit the availability of future financing and increase our cost of borrowing. Furthermore, our Revolving Credit Facility contains certain covenants with which we need to comply.

Non-compliance with any of the covenants without cure or waiver would constitute an event of default, and an event of default resulting from a breach of certain covenants could result, at the option of the lenders, in an acceleration of the principal and interest outstanding. In addition, if we incur additional debt, our credit rating could be adversely impacted.

Blue Owl may provide financial guarantees of performance in connection with certain investments, particularly in the Real Estate product-line, to certain lenders to its products and investments. Lenders in commercial real estate financing customarily will require such guarantees, which typically provides that the lender can recover losses from the guarantors for certain bad acts, such as fraud or intentional misrepresentation, intentional waste, willful misconduct, criminal acts, misappropriation of funds, voluntary incurrence of prohibited debt and environmental losses sustained by lender. It is expected that commercial real estate financing arrangements will generally require such guarantees and in the event that such a guarantee is called, Blue Owl’s assets could be materially and adversely affected.

As borrowings under our senior notes, Revolving Credit Facility and any future indebtedness mature, we may be required to either refinance them by entering into new facilities or issuing additional debt, which could result in higher borrowing costs, or issuing equity, which would dilute existing stockholders. We could also repay these borrowings by using cash on hand, cash provided by our continuing operations or cash from the sale of our assets. We may be unable to enter into new facilities or issue debt or equity in the future on attractive terms, or at all. Borrowings under the Revolving Credit Facility are SOFR-based obligations. As a result, an increase in short-term interest rates will increase our interest costs if such borrowings are not been hedged into fixed rates in the future.

Risks Related to Legal and Regulatory Environment

Our businesses are subject to extensive domestic and foreign regulations that may subject us to significant costs and compliance requirements, and our failure to comply with such regulations could have a material adverse effect on our business.

Our businesses, as well as the financial services industry, generally are subject to extensive regulation, including periodic examinations, by governmental agencies and self-regulatory organizations or exchanges in the U.S. and foreign jurisdictions in which we operate relating to, among other things, securities, antitrust, anti-money laundering, anti-bribery, tax and privacy. Each of the regulatory bodies with jurisdiction over us has regulatory powers dealing with many aspects of financial services, including the authority to grant, and in specific circumstances to cancel, permissions to carry on particular activities. The financial services industry may face an increasingly difficult political and regulatory environment, especially as a result of the recent change in presidential administration. The current administration has expressed support for proposals that call for greater regulatory oversight of the financial services industry. If these proposals were to become policy, such developments, including investors’ perceptions of and responses to such proposals, could potentially have a material adverse effect on our business, our products and the businesses of the companies in which our products invest.

We recently expanded our business to Canada, the U.K., Hong Kong and Singapore. Differences between the laws and rules governing our businesses in these jurisdictions compared to the United States result in inconsistent regulatory requirements that it may not be possible to fully reconcile in a cost-efficient manner across our businesses.

The SEC oversees the activities of certain of our subsidiaries that are registered investment advisers under the Investment Advisers Act of 1940 (the “Advisers Act”) and the activities of our BDCs that are regulated under the Investment Company Act.

 

42


Table of Contents

Investment Advisers Act of 1940: The Advisers Act imposes specific restrictions on an investment adviser’s ability to engage in principal and agency cross transactions. Our registered investment advisers are subject to additional requirements that cover, among other things, disclosure of information about our business to clients; maintenance of written policies and procedures; maintenance of extensive books and records; restrictions on the types of fees we may charge, including performance fees and carried interest; solicitation arrangements; maintaining effective compliance programs; custody of client assets; client privacy; advertising; and proxy voting. Failure to comply with the obligations imposed by the Advisers Act could result in investigations, sanctions, fines, restrictions on the activities of us or our personnel and reputational damage.

Under the Advisers Act, an investment adviser (whether or not registered under the Advisers Act) has fiduciary duties to its clients. The SEC has interpreted those duties to impose standards, requirements and limitations on, among other things, trading for proprietary, personal and client accounts; allocations of investment opportunities among clients; execution of transactions; and recommendations to clients.

Investment Company Act: Our subsidiaries are the advisers to our BDCs, which are subject to the rules and regulations under the Investment Company Act. Our BDCs are required to file periodic and annual reports with the SEC and may also be required to comply with the applicable provisions of the Sarbanes-Oxley Act. Furthermore, advisers to our BDCs have a fiduciary duty under the Investment Company Act not to charge excessive compensation, and the Investment Company Act grants stockholders of mutual funds and BDCs a direct private right of action against investment advisers to seek redress for alleged violations of this fiduciary duty.

While we exercise broad discretion over the day-to-day management of our BDCs, each of our BDCs is also subject to oversight and management by a board of directors, a majority of whom are not “interested persons” as defined under the Investment Company Act. The responsibilities of each of our BDC’s boards include, among other things, approving our advisory contract with the applicable BDC that we manage; approving certain service providers; determining the valuation and the method for valuing assets; and monitoring transactions involving affiliates; and approving certain co-investment transactions. The advisory contracts with each of our BDCs may be terminated by the stockholders or directors of such BDC on not more than 60 days’ notice, and are subject to annual renewal by each respective BDC’s board of directors after an initial two-year term.

Our BDCs are also prohibited from knowingly participating in certain transactions with their affiliates, except as permitted by the Investment Company Act and the Co-investment Exemptive Order. For additional details, see “Conflicts of interest may arise in connection with co-investments between our private funds and our BDCs”.

In addition, the Dodd-Frank Act authorizes federal regulatory agencies to review and, in certain cases, prohibit compensation arrangements at financial institutions that give employees incentives to engage in conduct deemed to encourage inappropriate risk-taking by covered financial institutions. In 2016, federal bank regulatory authorities and the SEC revised and re-proposed a rule that generally (1) prohibits incentive-based payment arrangements that are determined to encourage inappropriate risks by certain financial institutions by providing excessive compensation or that could lead to material financial loss and (2) requires those financial institutions to disclose information concerning incentive-based compensation arrangements to the appropriate federal regulator. The Dodd-Frank Act also directs the SEC to adopt a rule that requires public companies to adopt and disclose policies requiring, in the event the company is required to issue an accounting restatement, the contingent repayment of obligations of related incentive compensation from current and former executive officers. The SEC has proposed but not yet adopted such rule. To the extent the aforementioned rules are adopted, our ability to recruit and retain investment professionals and senior management executives could be limited.

Other Securities Laws: In addition, we regularly rely on exemptions from various requirements of the Securities Act, the Exchange Act, and the Commodity Exchange Act. Those exemptions are sometimes highly complex and may in certain circumstances depend on compliance by third parties whom we do not control. The revocation, challenge or unavailability of these exemptions could increase our cost of doing business or subject

 

43


Table of Contents

us to regulatory action or third-party claims, which could have a material adverse effect on our businesses. For example, Rule 506 of Regulation D under the Securities Act includes “bad actor” disqualification provisions that ban an issuer from offering or selling securities pursuant to the safe harbor in Rule 506 if the issuer, or any other “covered person,” is the subject of a criminal, regulatory or court order or other “disqualifying event” under the rule which has not been waived by the SEC. The definition of a “covered person” under the rule includes an issuer’s directors, general partners, managing members and executive officers and promoters and persons compensated for soliciting investors in the offering. Accordingly, our ability to rely on Rule 506 to offer or sell our products and therefore a significant portion of our business would be impaired if we or any “covered person” is the subject of a disqualifying event under the rule and we are unable to obtain a waiver or, in certain circumstances, terminate our involvement with such “covered person”.

Compliance with existing and new regulations subjects us to significant costs. Any changes or other developments in the regulatory framework applicable to our businesses and changes to formerly accepted industry practices, may impose additional costs on us, require the attention of our senior management or limit the manner in which we conduct our businesses. We may be adversely affected by changes in the interpretation or enforcement of existing laws and rules by these governmental authorities and self-regulatory organizations. Additional legislation, increasing global regulatory oversight of fundraising activities, changes in rules promulgated by self-regulatory organizations or exchanges or changes in the interpretation or enforcement of existing laws and rules, either in the United States or elsewhere, may directly affect our mode of operation and profitability. Moreover, our failure to comply with applicable laws or regulations, including labor and employment laws, could result in fines, censure, suspensions of personnel or other sanctions, including revocation of the registration of our relevant subsidiaries as investment advisers or our broker-dealer affiliate as a registered broker-dealer.

Even if a sanction is imposed against us, one of our subsidiaries or our affiliates or our personnel by a regulator for a small monetary amount, the costs incurred in responding to such matters could be material. The adverse publicity related to the sanction could harm our reputation, which in turn could have a material adverse effect on our businesses, making it harder for us to raise new and successor funds and discouraging others from doing business with us or accepting investments from our products.

Heightened scrutiny of the financial services industry by regulators may materially and adversely affect our business.

The financial services industry has been the subject of heightened scrutiny by regulators around the globe. In particular, the SEC and its staff have focused more narrowly on issues relevant to alternative asset management firms, including by forming specialized units devoted to examining such firms and, in certain cases, bringing enforcement actions against the firms, their Principals and employees. In recent periods there have been a number of enforcement actions within the industry, and it is expected that the SEC will continue to pursue enforcement actions against asset managers. This increased enforcement activity has caused, and could further cause us to reevaluate certain practices and adjust our compliance control function as necessary and appropriate.

While the SEC’s recent lists of examination priorities include such items as cybersecurity compliance and controls and conducting risk-based examinations of investment advisory firms, it is generally expected that the SEC’s oversight of alternative asset managers will continue to focus substantially on concerns related to fiduciary duty transparency and investor disclosure practices (See “—Conflicts of interest may arise in our allocation of capital and co-investment opportunities”). Although the SEC has cited improvements in disclosures and industry practices in this area, it has also indicated that there is room for improvement in particular areas, including fees and expenses (and the allocation of such fees and expenses) and co-investment practices. To this end, many firms have received inquiries during examinations or directly from the SEC’s Division of Enforcement regarding various transparency-related topics, including the acceleration of monitoring fees, the allocation of broken-deal expenses, outside business activities of firm Principals and employees, group purchasing arrangements and general conflicts of interest disclosures. While we believe we have made appropriate and timely disclosures regarding the foregoing, the SEC staff may disagree.

 

44


Table of Contents

Further, the SEC has highlighted BDC board oversight and valuation practices as one of its areas of focus in investment adviser examinations and has instituted enforcement actions against advisers for misleading investors about valuation. If the SEC were to investigate and find errors in our methodologies or procedures, we and/or members of our board and management could be subject to penalties and fines, which could harm our reputation and our business, financial condition and results of operations could be materially and adversely affected.

Regulations governing the operations of our BDCs as business development companies affect their ability to raise, and the way in which they raise, additional capital.

Our BDCs have elected to be regulated as business development companies under the Investment Company Act. Many of the regulations governing business development companies restrict, among other things, leverage incurrence, co-investments and other transactions with other entities within Blue Owl. Certain of our products may be restricted from engaging in transactions with our BDCs and their subsidiaries. As business development companies regulated under the Investment Company Act, our BDCs may issue debt securities or preferred stock and borrow money from banks or other financial institutions, which we refer to collectively as “senior securities,” up to the maximum amount permitted by the Investment Company Act.

BDCs are not generally able to issue and sell their common stock at a price below net asset value per share. BDCs may, however, issue and sell their common stock, or warrants, options or rights to acquire such common stock, at a price below the then-current net asset value of such common stock if (1) the applicable BDC’s board of directors determines that such sale is in the BDC’s best interests and the best interests of the BDC’s stockholders, and (2) the applicable BDC’s stockholders have approved a policy and practice of making such sales within the preceding 12-months. In any such case, the price at which the securities of BDCs are to be issued and sold may not be less than a price which, in the determination of the applicable board of directors, closely approximates the market value of such securities.

In addition, as business development companies that are subject to regulations under the Investment Company Act, our BDCs are currently permitted to incur indebtedness or issue senior securities only in amounts such that their asset coverage ratio equals at least 150% after each such issuance, except in the instance of ORCC II, which is required to maintain an asset coverage ratio of at least 200%. Our BDCs’ ability to pay dividends will be restricted if such BDC’s asset coverage ratio falls below the required asset coverage ratio and any amounts that it uses to service its indebtedness are not available for dividends to its common stockholders. Any of the foregoing circumstances could have a material adverse effect on our BDCs, and as a result, on our financial condition, results of operations and cash flow.

For U.S. federal income tax purposes, our BDCs have elected to be treated as regulated investment companies (“RICs”) under Subchapter M of the Code. To maintain their status as RICs, our BDCs must meet, among other things, certain source of income, asset diversification and annual distribution requirements. Each of our BDCs is required to generally distribute to its stockholders at least 90% of such BDC’s investment company taxable income to maintain its RIC status.

Changes to the method of determining the London Interbank Offered Rate (“LIBOR”) or the selection of a replacement for LIBOR may affect the value of investments held by our products and could affect our results of operations and financial results.

LIBOR, the London Interbank Offered Rate, is the basic rate of interest used in lending transactions between banks on the London interbank market and is widely used as a reference for setting the interest rate on loans globally. Our products, and in particular our BDCs, typically use LIBOR as a reference rate in term loans they extend to investments such that the interest due to us pursuant to a term loan extended to a portfolio company is calculated using LIBOR. The terms of our debt investments generally include minimum interest rate floors which are calculated based on LIBOR.

 

45


Table of Contents

The United Kingdom’s Financial Conduct Authority (the “FCA”), which regulates LIBOR, announced that it will not compel panel banks to contribute to LIBOR after 2021. In addition, in March 2021, the FCA announced that LIBOR will no longer be provided for the one-week and two-month U.S. dollar settings after December 21, 2021 and that publication of the U.S. dollar settings for the overnight, one-month, three-month, six-month and 12-month LIBOR rates will cease after June 30, 2023. It is unclear if at that time LIBOR will cease to exist or if new methods of calculating LIBOR will be established such that it continues to exist after 2023. The discontinuance of LIBOR, as well as uncertainty related to the establishment of any alternative reference rate, may adversely affect our cost of capital and the market for LIBOR-based securities, which could have an adverse impact on the earnings from or value of our investment portfolio.

Central banks and regulators in a number of major jurisdictions (for example, United States, United Kingdom, European Union, Switzerland and Japan) have convened working groups to find, and implement the transition to, suitable replacements for interbank offered rates (“IBORs”). To identify a successor rate for U.S. dollar LIBOR, the Alternative Reference Rates Committee (“ARRC”), a U.S.-based group convened by the Federal Reserve Board and the Federal Reserve Bank of New York, was formed. The ARRC has recommended the Secured Overnight Financing Rate (“SOFR”) plus a recommended spread adjustment as its preferred alternative rate for LIBOR. SOFR is a measure of the cost of borrowing cash overnight, collateralized by U.S. Treasury securities, and is based on directly observable U.S. Treasury-backed repurchase transactions. However, given that SOFR is a secured rate backed by government securities, it will be a rate that does not take into account bank credit risk (as is the case with LIBOR). SOFR is therefore likely to be lower than LIBOR and is less likely to correlate with the funding costs of financial institutions. Although SOFR plus the recommended spread adjustment appears to be the preferred replacement rate for U.S. dollar LIBOR, and its use continues to steadily grow, at this time it is not possible to predict the effect of any such changes, any establishment of alternative reference rates or other reforms to LIBOR that may be enacted in the United States, United Kingdom or elsewhere.

As such, if LIBOR in its current form does not survive and a replacement rate is not widely agreed upon or if a replacement rate is significantly different from LIBOR, it could cause a disruption in the credit markets generally. The elimination of LIBOR or any other changes or reforms to the determination or supervision of LIBOR could have an adverse impact on the market for or value of any LIBOR-linked securities, loans, and other financial obligations or extensions of credit held by or due to our investments or on our overall financial condition or results of operations. In addition, if LIBOR ceases to exist, our products, borrowers of our products and our Partner Managers and their respective portfolio companies may need to renegotiate the credit agreements extending beyond 2023 that utilize LIBOR as a factor in determining the interest rate, in order to replace LIBOR with the new standard that is established, which may have an adverse effect on our overall financial condition or results of operations. Following the replacement of LIBOR, some or all of these credit agreements may bear interest at a lower interest rate, which, to the extent our products are lenders, could have an adverse impact on their performance, could have an adverse impact on our products’ and their portfolio companies’ results of operations. Moreover, if LIBOR ceases to exist, our products and their portfolio companies may need to renegotiate certain terms of their credit facilities. If our products and their portfolio companies are unable to do so, amounts drawn under their credit facilities may bear interest at a higher rate, which would increase the cost of their borrowings and, in turn, affect their results of operations.

Failure to comply with “pay to play” regulations implemented by the SEC and certain states, and changes to the “pay to play” regulatory regimes, could adversely affect our businesses.

Since 2010, states and other regulatory authorities have begun to require investment managers to register as lobbyists. We are registered as a lobbyist in California. These registration requirements impose significant compliance obligations on registered lobbyists and their employers, which may include annual registration fees, periodic disclosure reports and internal record keeping, and may also prohibit the payment of contingent fees.

Under applicable SEC rules, investment advisers are required to implement compliance policies designed, among other matters, to track contributions by certain of the adviser’s employees and engagements of third

 

46


Table of Contents

parties that solicit government entities and to keep certain records to enable the SEC to determine compliance with the rule. In addition, there have been similar rules on a state level regarding “pay to play” practices by investment advisers. FINRA has its own set of “pay to play” regulations that are similar to the SEC’s regulations.

As we have public pension plans that are investors in our products, these rules could impose significant economic sanctions on our businesses if we or one of the other persons covered by the rules make any prohibited contribution or payment, whether or not material or with an intent to secure an investment from a public pension plan. We may also acquire other investment managers or hire additional personnel who are not subject to the same restrictions as us, but whose activity, and the activity of their Principals, prior to our ownership or employment of such person, could affect our product raising. Any failure on our part to comply with these rules could cause us to lose compensation for our advisory services or expose us to significant penalties and reputational damage.

Failure to comply with regulations regarding the prevention of money laundering or terrorism or national security could adversely affect our business.

As part of our responsibility for the prevention of money laundering under applicable laws, we may require detailed verification of a prospective investor’s identity and the source of such prospective investor’s funds. In the event of delay or failure by a prospective investor to produce any such information required for verification purposes, we may refuse to admit the investor to our products. We may from time-to-time request (outside of the subscription process), and our products’ limited partners will be obligated to provide to us as appropriate upon such request, additional information as from time to time may be required for us to satisfy our obligations under these and other laws that may be adopted in the future. Additionally, we may from time to time be obligated to file reports with regulatory authorities in various jurisdictions with regard to, among other things, the identity of our products’ limited partners and suspicious activities involving the interests of our products. In the event it is determined that any investor, or any direct or indirect owner of any investor, is a person identified in any of these laws as a prohibited person, or is otherwise engaged in activities of the type prohibited under these laws, we may be obligated, among other actions to be taken, to withhold distributions of any funds otherwise owing to such investor or to cause such investor’s interests to be cancelled or otherwise redeemed (without the payment of any consideration in respect of those interests).

The Bank Secrecy Act of 1970 and the USA PATRIOT Act require that financial institutions (a term that includes banks, broker-dealers and investment companies) establish and maintain compliance programs to guard against money laundering activities. Laws or regulations may presently or in the future require us, our products or any of our affiliates or other service providers to establish additional anti-money laundering procedures, to collect information with respect to our products’ limited partners, to share information with governmental authorities with respect to our products’ limited partners or to implement additional restrictions on the transfer of the interests. These requirements can lead to increased expenses and exposure to enforcement actions

Economic sanction laws in the U.S. and other jurisdictions may prohibit us and our affiliates from transacting with certain countries, individuals and companies, which could negatively impact our business, financial condition and operating results.

Economic sanction laws in the U.S. and other jurisdictions may restrict or prohibit us or our affiliates from transacting with certain countries, territories, individuals and entities. In the U.S., the U.S. Department of the Treasury’s Office of Foreign Assets Control (“OFAC”) administers and enforces laws, executive orders and regulations establishing U.S. economic and trade sanctions, which restrict or prohibit, among other things, direct and indirect transactions with, and the provision of services to, certain non-U.S. countries, territories, individuals and entities. These types of sanctions may significantly restrict or completely prohibit lending activities in certain jurisdictions, and violation of any such laws or regulations, may result in significant legal and monetary penalties, as well as reputational damage. OFAC sanctions programs change frequently, which may make it more difficult for us or our affiliates to ensure compliance. Moreover, OFAC enforcement is increasing, which may

 

47


Table of Contents

increase the risk that we become subject of such actual or threatened enforcement. In addition, any sanctions imposed in connection with the escalation of hostilities between Russia and Ukraine may impact portfolio companies of our funds, which may in turn impact us.

Additionally, Section 2019 of the Iran Threat Reduction and Syria Human Rights Act of 2012 (the “ITRA”) amended the Exchange Act to require companies subject to SEC reporting obligations under Section 13 of the Exchange Act to disclose in their periodic reports specified dealings or transactions involving Iran or other individuals and entities targeted by OFAC during the period covered by the relevant periodic report. In some cases, the ITRA requires companies to disclose these types of transactions even if they were permissible under U.S. law. Companies that currently may be or may have been at the time considered our affiliates, may have from time to time publicly filed and/or provided to us such disclosures. We do not independently verify or participate in the preparation of these disclosures. We and our publicly traded funds are required, either periodically or annually to separately file with the SEC a notice when such activities have been disclosed, and the SEC is required to post such notice of disclosure on its website and send the report to the President and certain U.S. Congressional committees. Disclosure of such activity, even if such activity is not subject to sanctions under applicable law, and any sanctions actually imposed on us or our affiliates as a result of these activities, could harm our reputation and have a negative impact on our business, financial condition and results of operations, and any failure to disclose any such activities as required could additionally result in fines or penalties.

We are subject to laws and regulations in the EEA, including the Alternative Investment Fund Managers Directive, which may increase our regulatory costs and burdens.

The AIFMD regulates the activities of certain private fund managers undertaking fund management activities or marketing fund interests to investors within the EEA.

To the extent any one of our products is actively marketed to investors domiciled or having their registered office in the EEA: (i) we and such fund will be subject to certain reporting, disclosure and other compliance obligations under the AIFMD, which will result in such funds incurring additional costs and expenses; (ii) we and such fund may become subject to additional regulatory or compliance obligations arising under national law in certain EEA jurisdictions, which would result in such fund incurring additional costs and expenses or may otherwise affect the management and operation of such fund; (iii) we will be required to make detailed information relating to such fund and its investments available to regulators and third parties; and (iv) the AIFMD will also restrict certain activities of such fund in relation to EEA investments, including, in some circumstances, such fund’s ability to recapitalize, refinance or potentially restructure an EEA portfolio company within the first two years of ownership, which may in turn affect operations of such fund generally. In addition, it is possible that some EEA jurisdictions will elect to restrict or prohibit the marketing of non-EEA funds to investors based in those jurisdictions, which may make it more difficult for our products to raise their targeted amount of commitments. We rely on a third party provider to ensure our compliance with these regulations, including required registrations, which may increase our compliance costs and risk of non-compliance.

In the future, it may be possible for non-EEA alternative investment fund managers (“AIFMs”) to market an alternative investment fund (“AIF”) within the EEA pursuant to a pan-European marketing “passport”, instead of under national private placement regimes. Access to this passport may be subject to the non-EEA AIFM complying with various additional requirements under the AIFMD, which may include one or more of the following: additional conduct of business and organizational requirements; rules relating to the remuneration of certain personnel; minimum regulatory capital requirements; restrictions on the use of leverage; additional disclosure and reporting requirements to both investors and EEA home state regulators; independent valuation of an AIF’s assets; and the appointment of an independent depositary. Certain EEA Member States have indicated that they will cease to operate national private placement regimes when, or shortly after, the passport becomes available, which would mean that non-EEA AIFMs to whom the passport is available would be required to comply with all relevant provisions of the AIFMD in order to market to professional investors in those jurisdictions. As a result, if in the future non-EEA AIFMs may only market in certain EEA jurisdictions pursuant

 

48


Table of Contents

to a passport, we may not seek to market interests in our products in those jurisdictions, which may lead to a reduction in the overall amount of capital invested in our products. Alternatively, if we sought to comply with the requirements to use the passport, this could have adverse effects including, amongst other things, increasing the regulatory burden and costs of operating and managing certain of our products and their investments, and potentially requiring changes to compensation structures for key personnel, thereby affecting our ability to recruit and retain these personnel.

Certain of the funds or accounts we advise or manage are subject to the fiduciary responsibility and prohibited transaction provisions of ERISA and Section 4975 of the Code, and our businesses could be adversely affected if certain of our other funds or accounts fail to satisfy an exception under the “plan assets” regulation under ERISA.

A number of investors in our products are subject to the fiduciary and prohibited transaction provisions of Title I of ERISA and the parallel provisions of the Internal Revenue Code; however, the substantial majority of our products rely on the “insignificant participation” exception under the “plan assets” regulation under ERISA. We are not, therefore subject to the requirements of ERISA (or the parallel provision of the Internal Revenue Code) with respect to the management of those funds. However, if those funds fail to satisfy that exception for any reason and if no other exception is available, that failure could materially interfere with our activities in relation to those funds or expose us to risks related to our failure to comply with the applicable requirements. For example, the governing documents of a fund generally impose certain obligations on the general partner or manager of the fund to cause the assets of the fund to not be treated as “plan assets” and a breach of that obligation could create liability for us. Further, if the assets of a fund become plan assets (whether because of our breach, a change in law or otherwise), the application of ERISA-related requirements on our product may prevent us from operating the fund as intended and may cause the fund to breach its obligations with Partner Managers or other investments, which would create significant liabilities for our products and could significantly impact the fund’s ability to make any further investments. Further, we have formed a small number of holding vehicles to facilitate co-investments alongside our products by ERISA investors, the assets of which holding vehicles constitute “plan assets” and with respect to which we serve as a fiduciary. While we may be required to satisfy applicable fiduciary standards and avoid the prohibited transaction provisions of ERISA with respect to such holding vehicles and their assets, in each case, our authority with respect to the management and control of those vehicles is limited by contract with the relevant fund investor. Accordingly, we do not anticipate any liabilities with respect to our serving as a fiduciary with respect to such vehicles.

Risks Related to Our Products

The historical returns attributable to our products should not be considered as indicative of the future results of our products or of our future results or of any returns expected on an investment in our Class A Shares.

The historical performance of our products is relevant to us primarily insofar as it is indicative of performance income we have earned in the past and may earn in the future and our reputation and ability to raise new funds. The historical and potential returns of the funds we advise are not, however, directly linked to returns on shares of our Class A Shares. Therefore, holders of our Class A Shares should not conclude that positive performance of the funds we advise will necessarily result in positive returns on a return on investment in our Class A Shares. However, poor performance of our products we advise would likely cause a decline in our revenues and would therefore likely have a negative effect on our operating results, returns on our Class A Shares and a negative impact on our ability to raise new funds. Also, there is no assurance that projections in respect of our products or unrealized valuations will be realized.

Moreover, the historical returns of our products should not be considered indicative of the future returns of these or from any future funds we may raise, in part because:

 

   

market conditions during previous periods may have been significantly more favorable for generating positive performance than the market conditions we may experience in the future;

 

49


Table of Contents
   

our products’ rates of returns, which are calculated on the basis of net asset value of the funds’ investments, reflect unrealized gains, which may never be realized;

 

   

our products’ returns have previously benefited from investment opportunities and general market conditions that may not recur, including the availability of debt capital on attractive terms and the availability of distressed debt opportunities, and we may not be able to achieve the same returns or profitable investment opportunities or deploy capital as quickly;

 

   

the historical returns that we present in this prospectus derive largely from the performance of our earlier funds, whereas future fund returns will depend increasingly on the performance of our newer funds or funds not yet formed, which may have little or no realized investment track record;

 

   

our products’ historical investments were made over a long period of time and over the course of various market and macroeconomic cycles, and the circumstances under which our current or future funds may make future investments may differ significantly from those conditions prevailing in the past;

 

   

the attractive returns of certain of our products have been driven by the rapid return on invested capital, which has not occurred with respect to all of our products and we believe is less likely to occur in the future;

 

   

in recent years, there has been increased competition for investment opportunities resulting from the increased amount of capital invested in alternative funds and high liquidity in debt markets, and the increased competition for investments may reduce our returns in the future; and

 

   

our newly established funds may generate lower returns during the period that they take to deploy their capital.

The future internal rate of return for any current or future fund may vary considerably from the historical internal rate of return generated by any particular fund, or for our products as a whole. Future returns will also be affected by the risks described elsewhere in this proxy statement, including risks of the industries and businesses in which a particular fund invests.

Valuation methodologies for certain assets of our products can be subject to significant subjectivity.

Many of the investments in our products are illiquid and thus have no readily ascertainable market prices. We value these investments based on our estimate, or an independent third party’s estimate, of their value as of the date of determination. The determination of fair value, and thus the amount of unrealized appreciation or depreciation our products may recognize in any reporting period, is to a degree subjective. Our products generally value their investments quarterly at fair value, as determined in good faith by our products’ respective boards or a valuation committee, as applicable, based on, among other things, the input of third party valuation firms and taking into account the nature and realizable value of any collateral, the portfolio company’s ability to make payments and its earnings, the markets in which the portfolio company operates, comparison to publicly traded companies, discounted cash flow, current market interest rates and other relevant factors. Because such valuations, and particularly valuations of private securities, private companies and privately owned real estate, are inherently uncertain, the valuations may fluctuate significantly over short periods of time due to changes in current market conditions. A fund’s net asset value could be adversely affected if the determinations regarding the fair value of the investments were materially higher than the values that are ultimately realized upon the disposal of such investments. These valuations could, in turn, affect the management fees or performance income that our business receives.

The use of leverage by our products may materially increase the returns of such funds but may also result in significant losses or a total loss of capital.

Our products, particularly our Direct Lending and Real Estate products, use leverage as part of their respective investment programs and in certain products regularly borrow a substantial amount of their capital.

 

50


Table of Contents

The use of leverage poses a significant degree of risk and enhances the possibility of a significant loss in the value of the investment portfolio. A fund may borrow money from time to time to purchase or carry securities or may enter into derivative transactions with counterparties that have embedded leverage. The use of leverage by our products increases the volatility of investments by magnifying the potential for gain or loss on invested equity capital. If the value of a fund’s assets were to decrease, leverage would cause net asset value to decline more sharply than it otherwise would if the fund had not employed leverage. Similarly, any decrease in the fund’s income would cause net income to decline more sharply than it would have if it had not borrowed and employed leverage. Such a decline could negatively affect the fund’s ability to service its debt, which could have a material adverse effect on our products, and as a result, on our financial condition, results of operations and cash flow.

Our private funds often rely on obtaining credit facilities secured principally by the undrawn capital commitments of their investors. These credit lines are an important part of managing the cash flow of the funds, including facilitating a fund’s acquisition or funding of investments, enhancing the regularity of cash distributions to investors and facilitating the payment of management fees to us. The inability to secure or maintain these lines of credit would have an adverse impact on our products and their returns and on us, including increasing administrative costs associated with managing a fund.

Our real estate funds are subject to the risks inherent in the ownership and operation of real estate and the construction and development of real estate.

Investments in our real estate funds will be subject to the risks inherent in the ownership and operation of real estate and real estate-related businesses and assets. These risks include the following:

 

   

general and local economic conditions;

 

   

changes in supply of and demand for competing properties in an area (as a result, for example, of overbuilding);

 

   

the financial resources of tenants;

 

   

changes in building, environmental and other laws;

 

   

energy and supply shortages;

 

   

various uninsured or uninsurable risks;

 

   

natural disasters;

 

   

changes in government regulations (such as rent control and tax laws);

 

   

changes in interest rates;

 

   

the reduced availability of mortgage funds which may render the sale or refinancing of properties difficult or impracticable;

 

   

negative developments in the economy that depress travel activity;

 

   

environmental liabilities;

 

   

contingent liabilities on disposition of assets;

 

   

unexpected cost overruns in connection with development projects; and

 

   

terrorist attacks, war (including tensions between Russia and Ukraine) and other factors that are beyond our control.

Additionally, our funds’ properties are generally self-managed by the tenant or managed by a third party, which makes us dependent upon such third parties and subjects us to risks associated with the actions of such third parties. Any of these factors may cause the value of the investments in our real estate funds to decline, which may have a material impact on our results of operations.

 

51


Table of Contents

Risks Related to our Structure and Governance

Blue Owl has elected to be treated as, a “controlled company” within the meaning of the NYSE listing standards and, as a result, our stockholders may not have certain corporate governance protections that are available to stockholders of companies that are not controlled companies.

So long as more than 50% of the voting power for the election of directors of Blue Owl is held by an individual, a group or another company, Blue Owl will qualify as a “controlled company” under the NYSE listing requirements. The Principals control a majority of the voting power of our outstanding capital stock. As a result, Blue Owl qualifies as, and has elected to be treated as, a “controlled company” under the NYSE listing standards and will not be subject to the requirements that would otherwise require us to have: (i) a majority of “independent directors,” as defined under the listing standards of the NYSE; (ii) a nominating committee comprised solely of independent directors; (iii) compensation of our executive officers determined by a majority of the independent directors or a compensation committee comprised solely of independent directors; and (iv) director nominees selected, or recommended for the Board’s selection, either by a majority of the independent directors or a nominating committee comprised solely of independent directors.

The Principals may have their interest in Blue Owl diluted due to future equity issuances or their own actions in selling Class A Shares, in each case, which could result in a loss of the “controlled company” exemption under the NYSE listing rules. Blue Owl would then be required to comply with those provisions of the NYSE listing requirements.

The multi-class structure of Blue Owl common stock has the effect of concentrating voting power with the Principals, which limits an investor’s ability to influence the outcome of important transactions, including a change in control.

Entities controlled by the Principals hold all of the issued and outstanding Class B and Class D Shares. Accordingly, until such time as the Principals own less than 25% of their aggregate ownership as of immediately after the Closing, the Principals will hold 80% of the voting power of Blue Owl’s capital stock on a fully-diluted basis and will be able to control matters submitted to our stockholders for approval, including the election of directors, amendments of our organizational documents and any merger, consolidation, sale of all or substantially all of our assets or other major corporate transactions. The Principals may have interests that differ from our stockholders and may vote in a way with which you disagree and which may be adverse to your interests. This concentrated control may have the effect of delaying, preventing or deterring a change in control of Blue Owl, could deprive our stockholders of an opportunity to receive a premium for their capital stock as part of a sale of Blue Owl, and might ultimately affect the market price of Class A Shares.

Potential conflicts of interest may arise among the holders of Class B and Class D Shares and the holders of our Class A and Class C Shares.

The Principals (and certain former employees of Dyal Capital) hold all of the Class B and Class D Shares. As a result, conflicts of interest may arise among the Principals, on the one hand, and us and our holders of our Class A and Class C Shares, on the other hand. The Principals have the ability to influence our business and affairs through their ownership of the high vote shares of our common stock, their general ability to appoint our board of directors, and provisions under the Investor Rights Agreement and our certificate of incorporation requiring their approval for certain corporate actions (in addition to approval by our board of directors). If the holders of our Class A and Class C Shares are dissatisfied with the performance of our board of directors, they have no ability to remove any of our directors, with or without cause.

Further, through their ability to elect our board of directors, the Principals have the ability to indirectly influence the determination of the amount and timing of our investments and dispositions, cash expenditures, allocation of expenses, indebtedness, issuances of additional partnership interests, tax liabilities and amounts of reserves, each of which can affect the amount of cash that is available for distribution to holders of Common Units and our Class A Shares.

 

52


Table of Contents

In addition, conflicts may arise relating to the selection, structuring and disposition of investments and other transactions, declaring dividends and other distributions and other matters due to the fact that the Principals hold their Common Units directly or through pass-through entities that are not subject to corporate income taxation.

Delaware law, our certificate of incorporation and our bylaws contain certain provisions, including anti-takeover provisions, that limit the ability of stockholders to take certain actions and could delay or discourage takeover attempts that stockholders may consider favorable.

Our certificate of incorporation and the DGCL contain provisions that could have the effect of rendering more difficult, delaying, or preventing an acquisition deemed undesirable by the Board and therefore depress the trading price of Blue Owl’s Class A Shares. These provisions could also make it difficult for stockholders to take certain actions, including electing directors who are not nominated by the current members of the Board or taking other corporate actions, including effecting changes in management. Among other things, our certificate of incorporation and bylaws include provisions regarding:

 

   

a classified board of directors with three-year staggered terms, which could delay the ability of stockholders to change the membership of a majority of the Board;

 

   

the ability of the Board to issue preferred stock, including “blank check” preferred stock and to determine the price and other terms of those shares, including preferences and voting rights, without stockholder approval, which could be used to significantly dilute the ownership of a hostile acquirer;

 

   

the limitation of the liability of, and the indemnification of, our directors and officers;

 

   

the right of the Board to elect a director to fill a vacancy created by the expansion of the Board or the resignation, death or removal of a director, which prevents stockholders from being able to fill vacancies on the Board;

 

   

the requirement that directors may only be removed from the Board for cause;

 

   

the inability of stockholders to act by written consent following the Sunset Date;

 

   

the requirement that a special meeting of stockholders may be called only by the Board, the chairman of the Board of directors or Blue Owl’s chief executive officer, which could delay the ability of stockholders to force consideration of a proposal or to take action, including the removal of directors;

 

   

controlling the procedures for the conduct and scheduling of the Board and stockholder meetings;

 

   

the ability of the Board of directors to amend the bylaws, which may allow the Board to take additional actions to prevent an unsolicited takeover and inhibit the ability of an acquirer to amend the bylaws to facilitate an unsolicited takeover attempt; and

 

   

advance notice procedures with which stockholders must comply to nominate candidates to the Board or to propose matters to be acted upon at a stockholders’ meeting, which could preclude stockholders from bringing matters before annual or special meetings of stockholders and delay changes in the composition of the Board and also may discourage or deter a potential acquirer from conducting a solicitation of proxies to elect the acquirer’s own slate of directors or otherwise attempting to obtain control of the Company.

These provisions, alone or together, could delay or prevent hostile takeovers and changes in control or changes in the Board or management.

In addition, as a Delaware corporation, the Registrant is generally subject to provisions of Delaware law, including the DGCL, although we have elected not to be governed by Section 203 of the DGCL.

Any provision of our certificate of incorporation, our bylaws or Delaware law that has the effect of delaying or preventing a change in control could limit the opportunity for stockholders to receive a premium for their shares of our capital stock and could also affect the price that some investors are willing to pay for our common stock.

 

53


Table of Contents

In addition, the provisions of the Investor Rights Agreement, as described below, provide the stockholders party thereto with certain board representation and other consent rights that could also have the effect of delaying or preventing a change in control.

Our certificate of incorporation designates the Court of Chancery of the State of Delaware as the sole and exclusive forum for certain types of actions and proceedings that may be initiated by our stockholders, which could limit our stockholders’ ability to obtain a favorable judicial forum for disputes with us or our directors, officers or other employees.

Our certificate of incorporation provides that, unless we consent in writing to the selection of an alternative forum, (a) any derivative action or proceeding brought on behalf of us, (b) any action asserting a claim of breach of a fiduciary duty owed by any current or former director, officer, other employee, agent or stockholder of Blue Owl to Blue Owl or our stockholders, or any claim for aiding and abetting such alleged breach, (c) any action asserting a claim against us or any of our current or former directors, officers, other employees, agents or stockholders (i) arising pursuant to any provision of the DGCL, our certificate of incorporation (as it may be amended or restated) or our bylaws or (ii) as to which the DGCL confers jurisdiction on the Delaware Court of Chancery or (d) any action asserting a claim against us or any of our current or former directors, officers, other employees, agents or stockholders governed by the internal affairs doctrine of the law of the State of Delaware shall, as to any action in the foregoing clauses (a) through (b), to the fullest extent permitted by law, be solely and exclusively brought in the Delaware Court of Chancery; provided, however, that the foregoing shall not apply to any claim (1) as to which the Delaware Court of Chancery determines that there is an indispensable party not subject to the jurisdiction of the Delaware Court of Chancery (and the indispensable party does not consent to the personal jurisdiction of the Court of Chancery within ten days following such determination), (2) which is vested in the exclusive jurisdiction of a court or forum other than the Delaware Court of Chancery, or (3) arising under federal securities laws, including the Securities Act as to which the federal district courts of the United States of America shall, to the fullest extent permitted by law, be the sole and exclusive forum. Notwithstanding the foregoing, the provisions of Article XIII of our certificate of incorporation does not apply to suits brought to enforce any liability or duty created by the Exchange Act, or any other claim for which the federal district courts of the United States of America shall be the sole and exclusive forum.

This choice-of-forum provision may limit a stockholder’s ability to bring a claim in a judicial forum that it finds favorable for disputes with us or our or its directors, officers, stockholders, agents or other employees, which may discourage such lawsuits. Alternatively, if a court were to find this provision of our certificate of incorporation inapplicable or unenforceable with respect to one or more of the specified types of actions or proceedings, we may incur additional costs associated with resolving such matters in other jurisdictions, which could materially and adversely affect our business, financial condition and results of operations and result in a diversion of the time and resources of management and our board of directors.

The Registrant is a holding company and its only material source of cash is its indirect interest (held through Blue Owl GP) in the Blue Owl Operating Partnerships, and it is accordingly dependent upon distributions made by its subsidiaries to pay taxes, cause Blue Owl GP to make payments under the Tax Receivable Agreement, and pay dividends.

The Registrant is a holding company with no material assets other than its indirect ownership of the GP Units through Blue Owl GP and certain deferred tax assets that arose in connection with the purchase of Common Units with proceeds from the Business Combination. As a result, the Registrant has no independent means of generating revenue or cash flow. The Registrant’s ability to pay taxes, cause Blue Owl GP to make payments under the Tax Receivable Agreement, and pay dividends will depend on the financial results and cash flows of the Blue Owl Operating Partnerships and the distributions it receives (directly or indirectly) from the Blue Owl Operating Partnerships. Deterioration in the financial condition, earnings or cash flow of the Blue Owl Operating Partnerships for any reason could limit or impair the Blue Owl Operating Partnerships’ ability to pay such distributions. Additionally, to the extent that the Registrant or Blue Owl GP needs funds and the Blue Owl

 

54


Table of Contents

Operating Partnerships are restricted from making such distributions under applicable law or regulation or under the terms of any financing arrangements, or the Blue Owl Operating Partnerships are otherwise unable to provide such funds, it could materially adversely affect Blue Owl’s liquidity and financial condition.

Subject to the discussion herein, the Blue Owl Operating Partnerships will continue to be treated as partnerships for U.S. federal income tax purposes and, as such, generally will not be subject to any entity-level U.S. federal income tax. Instead, taxable income will be allocated to holders of Common Units and GP Units. Accordingly, Blue Owl GP will be required to pay income taxes on its allocable share of any net taxable income of the Blue Owl Operating Partnerships. Under the terms of the Blue Owl Limited Partnership Agreements, the Blue Owl Operating Partnerships are obligated to make tax distributions to holders of the Common Units and GP Units calculated at certain assumed tax rates. In addition to tax expenses, Blue Owl will also incur expenses related to its operations, including Blue Owl GP’s payment obligations under the Tax Receivable Agreement, which could be significant, and some of which will be reimbursed by the Blue Owl Operating Partnerships (excluding payment obligations under the Tax Receivable Agreement). Blue Owl intends to cause Blue Owl GP to cause the Blue Owl Operating Partnerships to make ordinary distributions and tax distributions to holders of the Common Units and GP units on a pro rata basis in amounts sufficient to cover all applicable taxes, relevant operating expenses, payments by Blue Owl GP under the Tax Receivable Agreement and dividends, if any, declared by Blue Owl. However, as discussed above, the Blue Owl Operating Partnerships’ ability to make such distributions may be subject to various limitations and restrictions including, but not limited to, retention of amounts necessary to satisfy the obligations of the Blue Owl Operating Partnerships and restrictions on distributions that would violate any applicable restrictions contained in the Blue Owl Operating Partnerships’ debt agreements, or any applicable law, or that would have the effect of rendering the Blue Owl Operating Partnerships insolvent. To the extent that Blue Owl GP is unable to make payments under the Tax Receivable Agreement for any reason, such payments will be deferred and will accrue interest until paid; provided, however, that nonpayment for a specified period may constitute a breach of a material obligation under the Tax Receivable Agreement and therefore accelerate payments under the Tax Receivable Agreement, which could be substantial.

Additionally, although the Blue Owl Operating Partnerships generally will not be subject to any entity-level U.S. federal income tax, they may be liable under recent U.S. federal tax legislation for adjustments to prior year tax returns, absent an election to the contrary. In the event the Blue Owl Operating Partnerships’ calculations of taxable income are incorrect, the Blue Owl Operating Partnerships and/or their partners, including the Registrant or Blue Owl GP, in later years may be subject to material liabilities pursuant to this legislation and its related guidance.

If either of the Blue Owl Operating Partnerships were treated as a corporation for U.S. federal income tax or state tax purposes, then the amount available for distribution by such Blue Owl Operating Partnerships could be substantially reduced and the value of the Registrant’s shares could be adversely affected.

An entity that would otherwise be classified as a partnership for U.S. federal income tax purposes (such as either of the Blue Owl Operating Partnerships) may nonetheless be treated as, and taxable as, a corporation if it is a “publicly traded partnership” unless an exception to such treatment applies. An entity that would otherwise be classified as a partnership for U.S. federal income tax purposes will be treated as a “publicly traded partnership” if interests in such entity are traded on an established securities market or interests in such entity are readily tradable on a secondary market or the substantial equivalent thereof. If either of the Blue Owl Operating Partnerships were determined to be treated as a “publicly traded partnership” (and taxable as a corporation) for U.S. federal income tax purposes, such Blue Owl Operating Partnership would be taxable on its income at the U.S. federal income tax rates applicable to corporations and distributions by such Blue Owl Operating Partnership to its partners (including Blue Owl GP) could be taxable as dividends to such partners to the extent of the earnings and profits of such Blue Owl Operating Partnership. In addition, we would no longer have the benefit of increases in the tax basis of the Blue Owl Operating Partnership’s assets as a result of exchanges of Common Units. Pursuant to the Exchange Agreement, certain Blue Owl equity holders may, from time to time, subject to the terms of the Exchange Agreement, exchange their interests in the Blue Owl Operating Partnerships

 

55


Table of Contents

and have such interests redeemed by Blue Owl Operating Partnerships for cash or the Registrant’s stock. While such exchanges could be treated as trading in the interests of the Blue Owl Operating Partnerships for purposes of testing “publicly traded partnership” status, the Exchange Agreement contains restrictions on redemptions and exchanges of interests in the Blue Owl Operating Partnerships that are intended to prevent either of the Blue Owl Operating Partnerships from being treated as a “publicly traded partnership” for U.S. federal income tax purposes. Such restrictions are designed to comply with certain safe harbors provided for under applicable U.S. federal income tax law. Blue Owl GP may also impose additional restrictions on exchanges that the Registrant or Blue Owl GP determines to be necessary or advisable so that neither of the Blue Owl Operating Partnerships is treated as a “publicly traded partnership” for U.S. federal income tax purposes. Accordingly, while such position is not free from doubt, each of the Blue Owl Operating Partnerships is expected to be operated such that it is not treated as a “publicly traded partnership” taxable as a corporation for U.S. federal income tax purposes and we intend to take the position that neither of the Blue Owl Operating Partnerships is so treated as a result of exchanges of its interests pursuant to the Exchange Agreement.

Pursuant to the Tax Receivable Agreement, Blue Owl GP will be required to make payments to certain equity holders for certain tax benefits the Registrant and Blue Owl GP may claim and those payments may be substantial.

Certain equity holders may in the future exchange their Common Units, together with the cancellation of an equal number of Class C Shares or Class D Shares, for Class A Shares or Class B Shares, respectively, or cash pursuant to the Blue Owl Operating Partnership Agreements and the Exchange Agreement, subject to certain conditions and transfer restrictions as set forth therein and in the Investor Rights Agreement. Additionally, Blue Owl GP may acquire from certain former Owl Rock equity holders corporations formed by such former Owl Rock equity holders to hold partnership interests in Owl Rock. Such transactions are expected to result in increases in the Registrant’s (and Blue Owl GP’s) allocable share of the tax basis of the tangible and intangible assets of the Blue Owl Operating Partnerships. These increases in tax basis may increase (for income tax purposes) depreciation and amortization deductions and therefore reduce the amount of income or franchise tax that the Registrant or Blue Owl GP would otherwise be required to pay in the future had such sales and exchanges never occurred.

In connection with the Business Combination, Blue Owl GP entered into the Tax Receivable Agreement, which generally provides for the payment by it of 85% of certain tax benefits, if any, that Blue Owl GP realizes (or in certain cases is deemed to realize) as a result of these increases in tax basis and certain other tax attributes of Blue Owl GP, the corporations acquired from certain former Owl Rock equity holders in the transaction, and tax benefits related to entering into the Tax Receivable Agreement. Those payments are the obligation of Blue Owl (including Blue Owl GP) and not of Blue Owl Operating Partnerships. The actual increase in Blue Owl GP’s allocable share of the Blue Owl Operating Partnerships’ tax basis in their assets, as well as the amount and timing of any payments under the Tax Receivable Agreement, will vary depending upon a number of factors, including the timing of exchanges, the market price of the Class A Shares at the time of the exchange, the extent to which such exchanges are taxable and the amount and timing of the recognition of the Registrant’s (and Blue Owl GP’s) income. While many of the factors that will determine the amount of payments that Blue Owl GP will make under the Tax Receivable Agreement are outside of its control, Blue Owl GP expects that the payments it will make under the Tax Receivable Agreement will be substantial and could have a material adverse effect on Blue Owl’s financial condition. Any payments made by Blue Owl GP under the Tax Receivable Agreement will generally reduce the amount of overall cash flow that might have otherwise been available to the Registrant and Blue Owl GP. To the extent that Blue Owl GP is unable to make timely payments under the Tax Receivable Agreement for any reason, the unpaid amounts will be deferred and will accrue interest until paid; however, nonpayment for a specified period may constitute a breach of a material obligation under the Tax Receivable Agreement and therefore accelerate payments due under the Tax Receivable Agreement, as further described below. Furthermore, Blue Owl GP’s future obligation to make payments under the Tax Receivable Agreement could make Blue Owl a less attractive target for an acquisition, particularly in the case of an acquirer that cannot

 

56


Table of Contents

use some or all of the tax benefits that may be realized or deemed realized under the Tax Receivable Agreement. See the section entitled “Certain Relationships and Related Party Transactions—Tax Receivable Agreement.”

In certain cases, payments under the Tax Receivable Agreement may exceed the actual tax benefits the Registrant or Blue Owl GP realizes or be accelerated.

Payments under the Tax Receivable Agreement will be based on the tax reporting positions that the Registrant or Blue Owl GP determines, and the IRS or another taxing authority may challenge all or any part of the tax basis increases, as well as other tax positions that the Registrant or Blue Owl GP takes, and a court may sustain such a challenge. In the event that any tax benefits initially claimed by the Registrant or Blue Owl GP are disallowed, the former Owl Rock and Dyal Capital equityholders will not be required to reimburse the Registrant or Blue Owl GP for any excess payments that may previously have been made under the Tax Receivable Agreement, for example, due to adjustments resulting from examinations by taxing authorities. Rather, excess payments made to such holders will be netted against any future cash payments otherwise required to be made by Blue Owl GP under the Tax Receivable Agreement, if any, after the determination of such excess. However, a challenge to any tax benefits initially claimed by the Registrant or Blue Owl GP may not arise for a number of years following the initial time of such payment or, even if challenged early, such excess cash payment may be greater than the amount of future cash payments that Blue Owl GP might otherwise be required to make under the terms of the Tax Receivable Agreement and, as a result, there might not be future cash payments against which to net. As a result, in certain circumstances Blue Owl GP could make payments under the Tax Receivable Agreement in excess of Blue Owl’s or Blue Owl GP’s actual income or franchise tax savings, which could materially impair Blue Owl’s financial condition.

Moreover, the Tax Receivable Agreement provides that, in certain events, including a change of control, breach of a material obligation under the Tax Receivable Agreement, or Blue Owl GP’s exercise of early termination rights, Blue Owl GP’s obligations under the Tax Receivable Agreement will accelerate and Blue Owl GP will be required to make a lump-sum cash payment to the former Owl Rock and Dyal Capital equityholders and other applicable parties to the Tax Receivable Agreement equal to the present value of all forecasted future payments that would have otherwise been made under the Tax Receivable Agreement, which lump-sum payment would be based on certain assumptions, including those relating to Blue Owl GP’s future taxable income. The lump-sum payment could be substantial and could exceed the actual tax benefits that the Registrant or Blue Owl GP realizes subsequent to such payment because such payment would be calculated assuming, among other things, that the Registrant and Blue Owl GP would have certain tax benefits available to it and that the Registrant and Blue Owl GP would be able to use the potential tax benefits in future years.

There may be a material negative effect on the Registrant’s liquidity if the payments required to be made by Blue Owl GP under the Tax Receivable Agreement exceed the actual income or franchise tax savings that the Registrant (or Blue Owl GP) realizes. Furthermore, Blue Owl GP’s obligations to make payments under the Tax Receivable Agreement could also have the effect of delaying, deferring or preventing certain mergers, asset sales, other forms of business combinations or other changes of control.

Adverse developments in U.S. and non-U.S. tax laws could have a material and adverse effect on our business, financial condition and results of operations. Our effective tax rate and the amount of “tax distributions” that the Blue Owl Operating Partnerships are required to make to equity holders could also change materially as a result of various evolving factors, including changes in income tax law resulting from the most recent U.S. presidential and congressional elections or changes in the scope of our operations.

The Registrant is subject to U.S. federal income taxation, and the Registrant and the Blue Owl Operating Partnerships and their subsidiaries are subject to income taxation by certain states and municipalities and certain foreign jurisdictions in which they operate. In addition, the Blue Owl Operating Partnerships are required to make tax distributions to their partners pursuant to the Blue Owl Limited Partnership Agreements. In determining our tax liability and obligation to make tax distributions, we must monitor changes to the applicable tax laws and

 

57


Table of Contents

related regulations. While our existing operations have been implemented in a manner we believe is in compliance with current prevailing laws, one or more taxing U.S. or non-U.S. jurisdictions could seek to impose incremental, retroactive, or new taxes on us. In addition, the current U.S. presidential administration has called for changes to fiscal and tax policies, which may include comprehensive tax reform. These and other tax laws and related regulation changes, to the extent adopted, may increase tax uncertainty and/or our effective tax rate, result in higher compliance cost and result in a corresponding increase in the amount of payments under the Tax Receivable Agreement and/or a corresponding increase in the tax distributions that the Blue Owl Operating Partnerships will be required to make. In addition, there may be changes in law related to the Base Erosion and Profit Shifting Project of the Organization for Economic Co-Operation and Development (“OECD”), the European Commission’s state aid investigations and other initiatives. Such changes may include (but are not limited to) the taxation of operating income, investment income, dividends received or (in the specific context of withholding tax) dividends paid, or the taxation of partnerships and other pass-through entities. Any adverse developments in these and other U.S. or foreign laws or regulations, including legislative changes, judicial holdings or administrative interpretations, could have a material and adverse effect on our business, financial condition and results of operations. Finally, changes in the scope of our operations, including expansion to new geographies, could increase the amount of taxes to which we are subject, and could increase our effective tax rate, which could similarly adversely affect our financial condition and results of operations.

Reports published by analysts, including projections in those reports that differ from our actual results, could adversely affect the price and trading volume of our Class A Shares.

Securities research analysts may establish and publish their own periodic projections for Blue Owl from time to time. Those projections may vary widely and may not accurately predict the results we actually achieve. Our share price may decline if our actual results do not match the projections of these securities research analysts. Similarly, if one or more of the analysts who write reports on us downgrades our stock or publishes inaccurate or unfavorable research about our business, our share price could decline. In addition, securities research analysts may compare Blue Owl to companies that are not appropriately comparable, which could lead to lower than expected valuations. If one or more analysts cease coverage of us or fail to publish reports on us regularly, our share price or trading volume could decline.

The Blue Owl Operating Partnerships may directly or indirectly make distributions of cash to us substantially in excess of the amounts we use to make distributions to our stockholders and pay our expenses (including our taxes and payments by Blue Owl GP under the Tax Receivable Agreement). To the extent we do not distribute such excess cash as dividends to our stockholders, the direct or indirect holders of Common Units would benefit from any value attributable to such cash as a result of their ownership of our stock upon an exchange of their Common Units.

Blue Owl GP receives a pro rata portion of any distributions made by the Blue Owl Operating Partnerships. Any cash received from such distributions is first be used to satisfy any tax liability and then used to make any payments required to be made by Blue Owl GP under the Tax Receivable Agreement. Subject to having available cash and subject to limitations imposed by applicable law and contractual restrictions, the Blue Owl Operating Group Agreements require the Blue Owl Operating Partnerships to make certain distributions to holders of Common Units and to Blue Owl GP pro rata to facilitate the payment of taxes with respect to the income of the Blue Owl Operating Partnerships that is allocated to them. To the extent that the tax distributions we directly or indirectly receive exceed the amounts we actually require to pay taxes, Tax Receivable Agreement payments and other expenses (which is likely to be the case given that the assumed tax rate for such distributions will generally exceed our effective tax rate), we will not be required to distribute such excess cash. Our board of directors may, in its sole discretion, choose to use such excess cash for certain purposes, including to make distributions to the holders of our stock. Unless and until our board of directors chooses, in its sole discretion, to declare a distribution, we will have no obligation to distribute such cash (or other available cash other than any declared dividend) to our stockholders.

 

58


Table of Contents

No adjustments to the exchange ratio of Common Units for shares of our common stock will be made as a result of either (i) any cash distribution by us or (ii) any cash that we retain and do not distribute to our stockholders. To the extent we do not distribute such cash as dividends and instead, for example, hold such cash balances or use such cash for certain other purposes, this may result in shares of our stock increasing in value relative to the Common Units. The holders of Common Units may benefit from any value attributable to such cash balances if they acquire shares of our stock in an exchange of Common Units.

Risks Related to Our Class A Shares

An active trading market for our Class A Shares may not be sustained, which may make it difficult to sell the Class A Shares you purchase.

Our Class A Shares are currently listed on the NYSE under the symbol “OWL.” However, we cannot assure you that an active trading market for our Class A Shares will be sustained. Accordingly, we cannot assure you of the likelihood that an active trading market for our Class A Shares will be maintained, the liquidity of any trading market, your ability to sell your Class A Shares when desired or the prices that you may obtain for your shares.

The market price and trading volume of our Class A Shares may be volatile, which could result in rapid and substantial losses for holders of our Class A Shares.

The market price of our Class A Shares is likely to be highly volatile and may be subject to wide fluctuations in response to a variety of factors. In addition, the volume of trading in our Class A Shares may fluctuate and cause significant price variations to occur. If the market price of our Class A Shares declines significantly, holders of our Class A Shares may be unable to resell their shares at or above their purchase price, if at all. Some of the factors that could negatively affect the price of our Class A Shares or result in fluctuations in the price or trading volume of shares of our Class A Shares include:

 

   

the impact of COVID-19 pandemic on Blue Owl’s business;

 

   

the inability to recognize the anticipated benefits of the Business Combination, which may be affected by, among other things, competition, Blue Owl’s inability to grow and manage growth profitably, and retain its key employees;

 

   

adverse market reaction to any indebtedness we may incur or securities we may issue in the future;

 

   

changes in market valuations of similar companies;

 

   

speculation in the press or investment community;

 

   

a lack of liquidity in the trading of our Class A Shares;

 

   

changes in applicable laws or regulations;

 

   

risks relating to the uncertainty of Blue Owl’s projected financial information; and

 

   

risks related to the organic and inorganic growth of Blue Owl’s business and the timing of expected business milestones.

In addition, the stock markets have experienced extreme price and volume fluctuations that have affected and continue to affect the market prices of equity securities of many companies. These fluctuations have often been unrelated or disproportionate to the operating performance of those companies. Broad market and industry factors, as well as general economic, political, regulatory and market conditions, may negatively affect the market price of our Class A Shares, regardless of Blue Owl’s actual operating performance.

Volatility in our share price could subject us to securities class action litigation.

In the past, securities class action litigation has often been brought against a company following a decline in the market price of its securities. If we face such litigation, it could result in substantial costs and a diversion of management’s attention and resources, which could harm its business.

 

59


Table of Contents

If securities or industry analysts do not publish research or reports about us, or publish negative reports, our stock price and trading volume could decline.

The trading market for our Class A Shares will depend, in part, on the research and reports that securities or industry analysts publish about us. We do not have any control over these analysts. If our financial performance fails to meet analyst estimates or one or more of the analysts who cover our performance downgrade our common stock or change their opinion, our stock price would likely decline. If one or more of these analysts cease coverage of us or fail to regularly publish reports on our performance, it could lose visibility in the financial markets, which could cause our stock price or trading volume to decline.

Future offerings of debt or offerings or issuances of equity securities by us may adversely affect the market price of our Class A Shares or otherwise dilute all other stockholders.

In the future, we may attempt to obtain financing or to further increase our capital resources by issuing additional Class A Shares or offering debt or other equity securities, including commercial paper, medium-term notes, senior or subordinated notes, debt securities convertible into equity or preferred stock. We also expect to grant equity awards to employees, directors, and consultants under stock incentive plans. Future acquisitions could require substantial additional capital in excess of cash from operations. We would expect to obtain the capital required for acquisitions through a combination of additional issuances of equity, corporate indebtedness and/or cash from operations.

Issuing additional Class A Shares or other equity securities or securities convertible into equity may dilute the economic and voting rights of our existing stockholders or reduce the market price of our Class A Shares or both. Upon liquidation, holders of such debt securities and preferred stock, if issued, and lenders with respect to other borrowings would receive a distribution of our available assets prior to the holders of our Class A Shares. Debt securities convertible into equity could be subject to adjustments in the conversion ratio pursuant to which certain events may increase the number of equity securities issuable upon conversion. Preferred stock, if issued, could have a preference with respect to liquidating distributions or a preference with respect to dividend payments that could limit our ability to pay dividends to the holders of our Class A Shares. Our decision to issue securities in any future offering will depend on market conditions and other factors beyond our control, which may adversely affect the amount, timing and nature of our future offerings.

 

60


Table of Contents

USE OF PROCEEDS

All of the Class A Shares offered by the Selling Holders pursuant to this prospectus will be sold by Selling Holders for their respective accounts. We will not receive any of the proceeds from these sales.

The Selling Holders will pay any underwriting discounts and commissions and expenses incurred by the Selling Holders for brokerage, accounting, tax or legal services or any other expenses incurred by the Selling Holders in disposing of the securities. We will bear the costs, fees and expenses incurred in effecting the registration of the securities covered by this prospectus, including all registration and filing fees, NYSE listing fees and fees and expenses of our counsel and our independent registered public accounting firm.

 

61


Table of Contents

DIVIDEND POLICY

It shall be the policy of the Company to pay to holders of classes of outstanding Class A and Class B Shares a quarterly dividend representing approximately 85% of the Company’s share of Distributable Earnings for the most recently completed fiscal quarter, subject to approval of the board of directors and adjustment by amounts determined by the board of directors to be necessary or appropriate to provide for the conduct of the Company’s business, to make appropriate investments in the Company’s business and funds, to comply with applicable law, any of the Company’s debt instruments or other agreements, or to provide for future cash requirements such as tax-related payments, operating reserves, clawback obligations and dividends to stockholders for any ensuing quarter.

We intend to continue to pay to Class A Stockholders (and Class B Stockholders in the future to the extent any Class B Shares are outstanding) a quarterly dividend representing approximately 85% of Distributable Earnings following the end of each quarter. Blue Owl Capital Inc.’s share of Distributable Earnings, subject to adjustment as determined by our Board to be necessary or appropriate to provide for the conduct of our business, to make appropriate investments in our business and products, to comply with applicable law, any of our debt instruments or other agreements, or to provide for future cash requirements such as tax-related payments, operating reserves, clawback obligations and dividends to stockholders for any ensuing quarter. All of the foregoing is subject to the qualification that the declaration and payment of any dividends are at the sole discretion of our Board, and our Board may change our dividend policy at any time, including, without limitation, to reduce or eliminate dividends entirely.

The Blue Owl Operating Partnerships Tax Distributions to the partners of such partnerships, including to Blue Owl GP, if we determine that the taxable income of the relevant partnership will give rise to taxable income for its partners. Generally, Tax Distributions will be computed based on our estimate of the taxable income of the relevant partnership allocable to a partner multiplied by an assumed tax rate equal to the highest effective marginal combined U.S. federal, New York State and New York City income tax rates prescribed for an individual or corporate resident in New York City (taking into account certain assumptions set forth in the relevant partnership agreements). Tax Distributions will be made only to the extent distributions from the Blue Owl Operating Partnerships for the relevant year were otherwise insufficient to cover the estimated assumed tax liabilities.

Holders of our Class A and B Shares may not always receive distributions or may receive lower distributions on a per share basis at a time when we, indirectly through Blue Owl GP, and holders of our Common Units are receiving distributions on their interests, as distributions to the Registrant and Blue Owl GP may be used to settle tax and TRA liabilities, if any, and other obligations.

Dividends are expected to be treated as qualified dividends under current law to the extent of the Company’s current and accumulated earnings and profits, with any excess dividends treated as a return of capital to the extent of a stockholder’s basis, and any remaining excess generally treated as gain realized on the sale or other disposition of stock.

 

62


Table of Contents

BUSINESS OF BLUE OWL

“We”, “us” and “our” generally refer to Blue Owl Capital Inc., a Delaware corporation (together with its subsidiaries, “Blue Owl”) unless the context otherwise requires.

Our Company

Blue Owl is a global alternative asset manager with $94.5 billion in AUM as of December 31, 2021. Anchored by a strong permanent capital base, the firm deploys private capital across Direct Lending, GP Capital Solutions and Real Estate strategies on behalf of institutional and private wealth clients. Blue Owl’s flexible, consultative approach helps position the firm as a partner of choice for businesses seeking capital solutions to support their sustained growth. The firm’s management team is comprised of seasoned investment professionals with more than 25 years of experience building alternative investment businesses. Blue Owl employs over 350 people across 9 offices globally.

Blue Owl was formed through the combination of Owl Rock and Dyal Capital in May 2021, at which time these businesses merged with and into Altimar Acquisition Corporation (“Altimar”), a blank check, special purpose acquisition company.

The combination of Owl Rock and Dyal Capital creates a platform primed to continue servicing these markets. In December 2021, we acquired Oak Street, which expanded our firm’s offerings to include real estate-focused products.

Our breadth of offerings and permanent capital base enable us to offer a differentiated, holistic platform of capital solutions to middle market companies, large alternative asset managers and corporate real estate owners and tenants. We provide these solutions through our permanent capital vehicles, as well as long-dated private funds, that we believe provide our business with a high degree of earnings stability and predictability. Our permanent capital vehicles are products that do not have ordinary redemption provisions or a requirement to exit investments after a prescribed period of time to return invested capital to investors, except as required by applicable law or pursuant to redemption requests that can only be made after significant lock-up periods. For the quarter ended December 31, 2021, approximately 98% of our management fees were earned from permanent capital vehicles.

Our global, high-caliber, investor base includes a diversified mix of institutional investors, including prominent public and private pension funds, endowments, foundations, family offices, private banks, high net worth individuals, asset managers and insurance companies, as well as retail clients, accessed through many well-known wealth management firms. We have continued to grow our investor base and presence in the growing private markets and alternative asset management sector by emphasizing our disciplined investment approach, client service, and portfolio performance.

While we currently offer Direct Lending, GP Capital Solutions and Real Estate products across three divisions (Owl Rock, Dyal Capital and Oak Street), our management takes a one-firm approach when making operating decisions and determining how to allocate resources. As a result, we currently operate as a single reportable segment. Management regularly reviews our revenues by product line and our expenses by type at the total firm level (e.g., compensation and benefits; general, administrative and other expenses), and therefore we have presented details of our operating results throughout this prospectus consistent with how management reviews our results.

Our revenues are generated primarily from the investment advisory and administrative services agreements we have with our products. See Note 2 to our Financial Statements for a detailed description of how we earn our revenues and the significant impact that our FPAUM has on the amount of revenues we earn each period. Management’s Discussion and Analysis of Financial Condition and Results of Operations (“MD&A”) presents

 

63


Table of Contents

additional information on our revenues and operating results, as well as historical AUM and performance information for certain of our products; such information should be read in conjunction with this description of our business.

Our Products

We have three major product lines: Direct Lending, GP Capital Solutions and Real Estate. We believe our products, while distinct, are complementary to each other and together enable us to provide a differentiated platform of varied capital solutions. All of our products employ a disciplined investment philosophy with a focus on long-term investment horizons and are managed by tenured leadership and investment professionals with significant experience in their respective strategies.

Our products are generally structured as BDCs, REITs and private investments funds that aggregate capital from investors. As the investment manager of our products, we invest that capital with the goal of generating attractive, risk-based returns for the investors in our products. In many of our products, we may use leverage to increase the size of the investments our products are able to make. As further explained in Note 2 to our Financial Statements, we generally earn management fees on the amount of FPAUM that we manage; therefore, the growth and success of our product offerings is paramount to our success as an alternative asset manager.

Our products create a robust foundation for our holistic platform. We believe the success and growth in our businesses since inception has been driven by a singular, dedicated focus on providing capital solutions and the differentiating competitive features of our platform.

 

Blue Owl

AUM: $94.5 billion

FPAUM: $61.4 billion

 

Direct Lending Products

AUM: $39.2 billion

FPAUM: $32.0 billion

 

 

GP Capital Solutions Products

AUM: $39.9 billion

FPAUM: $21.2 billion

 

 

Real Estate Products

AUM: $15.4 billion

FPAUM: $8.2 billion

 

Diversified Lending

Commenced 2016

AUM: $25.8 billion

FPAUM: $21.6 billion

 

 

GP Minority Equity

Commenced 2010

AUM: $38.7 billion

FPAUM: $20.4 billion

 

 

Net Lease

Commenced 2009

AUM: $15.4 billion

FPAUM: $8.2 billion

 

Technology Lending

Commenced 2018

AUM: $7.9 billion

FPAUM: $6.9 billion

 

 

GP Debt Financing

Commenced 2019

AUM: $1.0 billion

FPAUM: $0.7 billion

 

 

First Lien Lending

Commenced 2018

AUM: $3.5 billion

FPAUM: $2.3 billion

 

 

Professional Sports Minority Investments

Commenced 2021

AUM: $0.2 billion

FPAUM: $0.2 billion

 

 

Opportunistic Lending

Commenced 2020

AUM: $2.0 billion

FPAUM: $1.2 billion

   

 

64


Table of Contents

Direct Lending

Our Direct Lending products offer private credit products to middle-market companies seeking capital solutions. We believe our breadth of offerings establishes us as the lending partner of choice for private-equity sponsored companies, as well as other predominately non-cyclical, recession-resistant businesses. Since the launch of our flagship institutional product, ORCC, we have continued to prudently expand our offerings, focusing on adjacent strategies that are both additive and complementary to our existing product base. Our Direct Lending products are offered through a mix of BDCs, long-dated private funds and other vehicles across the following investment strategies:

 

   

Diversified Lending: Our Diversified Lending strategy seeks to generate current income and, to a lesser extent, capital appreciation by targeting investment opportunities with favorable risk-adjusted returns across credit cycles with an emphasis on preserving capital primarily through originating and making loans to, and making debt and equity investments in, U.S. middle market companies. We provide a wide range of financing solutions with strong focus on the top of the capital structure and operate this strategy through diversification by borrower, sector, sponsor, and position size. Our Diversified Lending strategy is primarily offered to investors through our BDCs.

 

   

Technology Lending: Our Technology Lending strategy seeks to maximize total return by generating current income from our debt investments and other income producing securities, and capital appreciation from our equity and equity-linked investments primarily through originating and making loans to, and making debt and equity investments in, technology related companies based primarily in the United States. We originate and invest in senior secured or unsecured loans, subordinated loans or mezzanine loans, and equity and equity-related securities including common equity, warrants, preferred stock and similar forms of senior equity, which may be convertible into a portfolio company’s common equity. Our Technology Lending strategy invests in a broad range of established and high growth technology companies that are capitalizing on the large and growing demand for technology products and services. This strategy focuses on companies that operate in technology-related industries or sectors which include, but are not limited to, information technology, application or infrastructure software, financial services, data and analytics, security, cloud computing, communications, life sciences, healthcare, media, consumer electronics, semi-conductor, internet commerce and advertising, environmental, aerospace and defense industries and sectors. Our Technology Lending strategy is primarily offered to investors through our technology-focused BDCs.

 

   

First Lien Lending: Our First Lien Lending strategy seeks to realize current income with an emphasis on preservation of capital primarily through originating primary transactions in and, to a lesser extent, secondary transactions of first lien senior secured loans in or related to private-equity sponsored, middle market businesses based primarily in the United States. Our First Lien strategy is offered to investors through our long-dated private funds and managed accounts.

 

   

Opportunistic Lending: Our Opportunistic Lending strategy seeks to generate attractive risk-adjusted returns by taking advantage of credit opportunities in U.S. middle market companies with liquidity needs and market leaders seeking to improve their balance sheets. We focus on high-quality companies that could be experiencing disruption, dislocation, distress or transformational change. We aim to be the partner of choice for companies by being well-equipped to provide a variety of financing solutions to meet a broad range of situations, including the following: (i) rescue financing, (ii) new issuance and recapitalizations, (iii) wedge capital, (iv) debtor-in-possession loans, (v) financing for additional liquidity and covenant relief and (vi) broken syndications. Our Opportunistic Lending strategy is offered to investors through our long-dated private funds and managed accounts.

GP Capital Solutions

Our GP Capital Solutions products position us as a leading capital solutions provider to large private capital managers. We primarily focus on acquiring equity stakes in, or providing debt financing to large, multi-product

 

65


Table of Contents

private equity and private credit firms, which we may refer to as “GPs.” Our GP Capital Solutions division also houses our Business Services Platform, which provides strategic support to our Partner Managers. Our GP Capital Solutions products are offered primarily through permanent capital vehicles across the following investment strategies:

 

   

GP Minority Equity Investments: We build diversified portfolios of minority equity investments in institutionalized alternative asset management firms across multiple strategies, geographies, and asset classes. Our investment objective is to generate compelling cash yield by collecting a set percentage of contractually fixed management fees, a set percentage of carried interest and return on balance sheet investments made by underlying managers. We primarily focus on acquiring minority positions in large, multi-product alternative asset managers who continue to gain a disproportionate proportion of the assets flowing into private investment strategies and exhibit high levels of stability. Our inaugural funds followed a hedge fund manager-focused investment program that has since evolved into a private capital manager-focused investment program in our more recent funds. Our GP Minority Equity Investments strategy is offered to investors through our closed-end, permanent capital funds. A fundamental component of the fundraising efforts for our investment programs is the ability to identify and execute co-investment opportunities for our investors. We may offer, from time-to-time and in our sole discretion, co-investment opportunities in certain fund investments, generally with no management or incentive-based fee.

 

   

GP Debt Financing: The GP Debt Financing strategy focuses on originating and making collateralized, long-term debt investments, preferred equity investments and structured investments in private capital managers. We originate and invest in secured term loans that are collateralized by substantially all of the assets of a manager and subject to repayment on an accelerated basis pursuant to cash flow sweeps of set percentages of management fees, GP realization, carried interest and other fee streams of the management company in the event that certain minimum coverage ratios are not maintained. Our investment objective is to generate current income by targeting investment opportunities with attractive risk-adjusted returns. We expect that the loans will be made to allow borrowers to support business growth, fund GP commitments, and launch new strategies. The GP Debt Financing strategy allows us to offer a comprehensive suite of solutions to private capital managers.

 

   

Professional Sports Minority Investments: Our Professional Sports Minority Investments strategy focuses on building diversified portfolios of minority equity investments in professional sport teams. Our first fund in this strategy is NBA-focused.

Real Estate

Our real estate products primarily focus on structuring sale-leaseback transactions, which includes triple net leases.

 

   

Net Lease: Our Net Lease real estate strategy is focused on acquiring properties net-leased, long-term to investment grade and creditworthy tenants. Oak Street’s Net Lease real estate strategies focus on acquiring single tenant properties, across industrial, essential retail and mission critical office sectors. By combining our proprietary origination platform, enhanced lease structures and a disciplined investment criteria, we seek to provide investors with predictable current income, and potential for appreciation, while focusing on limiting downside risk.

Our History

Blue Owl’s history is predicated on the key milestones of both Owl Rock and Dyal Capital. Owl Rock was founded in 2016 by Doug Ostrover, Marc Lipschultz and Craig Packer to address the evolving need for direct lending solutions by middle-market companies. Dyal Capital was founded in 2010 by Michael Rees to fill the need for flexible capital solutions for private capital managers. In December 2021, we acquired the Oak Street business, which allowed us to further diversify the products we offer our investors. Since its founding in 2009 by

 

66


Table of Contents

Marc Zahr, Oak Street has established itself as a leader in private equity real estate, offering flexible and unique capital solutions to a variety of corporations and other organizations.

The combination of these businesses creates a platform primed to continue servicing these markets. Blue Owl’s robust and diversified platform offerings will continue to serve as a response to the following sector dynamics:

 

   

shifting allocations by retail institutional investors.

 

   

rotation onto alternatives given the search for yield and reliability of returns.

 

   

rising need for private debt driven by sponsor demand.

 

   

evolving landscape of the private debt market.

 

   

de-leveraging of the global banking system.

 

   

increasing need for flexible capital solutions by private capital managers.

Across our businesses, our presence in the market combined with our constant dialogue with financial sponsors, companies and our investors, has allowed us to identify attractive opportunities in adjacent subsectors over time.

Since inception, Owl Rock, Dyal Capital and Oak Street have launched multiple new strategies and products, exclusively in areas where we believed we could leverage our competitive advantage and expertise, and where we believe we had identified critical mass of lending, capital and real estate solutions opportunities as well as heightened investor interest. We have focused on executing on key adjacencies that are natural extensions of existing core strategies in order to capitalize on the growing dislocations in the market and rising investor demand.

Our Competitive Strengths

 

   

High proportion of permanent capital. We have a high-quality capital base heavily weighted toward permanent capital. For the quarter ended December 31, 2021, approximately 98% of our management fees were earned on AUM that we refer to as permanent capital. Our BDCs, by nature, are closed-end, permanent (or potentially permanent) funds with no mandatory redemption and potentially unlimited duration once listed. Substantially all of the AUM in our GP Capital Solutions and Real Estate products are also structured as permanent capital vehicles. The high proportion of permanent capital in our AUM provides a stable base and allows for our AUM to grow more predictably without having reductions in our asset levels due to ordinary redemptions. Our permanent capital base also lends stability and flexibility to our portfolio companies and Partner Managers, providing us the opportunity to grow alongside these companies and positioning us to be a preferred source of capital and the incumbent lender for follow-ons and other capital solutions to high-performing companies. As such, we are able to be a compelling partner for these firms as they seek capital to support their long-term vision and business development goals. The stability of our AUM base enables us to focus on generating attractive returns by investing in assets with a long-term focus across different periods in the market cycle.

 

   

Significant embedded growth in current AUM with built-in mechanisms for fee revenue increases. While we expect to continue our successful fundraising track record to supplement our existing capital base, our current AUM, predominately permanent capital in nature, already provides for significant embedded growth. Of our $94.5 billion AUM base, $61.4 billion represents our current FPAUM. As of December 31, 2021, we have approximately $11.0 billion in AUM not yet paying fees, providing approximately $140.0 million of annualized management fees once deployed. In addition, to the extent any of our BDCs become publicly listed, under the advisory agreements the advisory fees from the applicable BDC could potentially increase, subject to any fee waivers or deferral arrangements agreed to by us and the applicable BDC.

 

67


Table of Contents
   

Stable earnings model with attractive margin profile. The majority of our revenues is generated from our stable management fees. Our predictable revenue base translates to a stable earnings model through a disciplined, efficient cost structure, producing strong profit margins and mitigating the risk of volatility in the profit margins. This allows our business model to maintain a disciplined cost structure and stable operating margins.

 

   

Extensive, long-term relationships with a robust and vast network of alternative asset managers. We have extensive alternative asset manager relationships, which allow us to quickly and efficiently source potential investment opportunities for our products. We believe our deep relationships position us to receive “early looks” and “last looks” from alternative asset managers, which in turn, allow us to be highly selective in deciding which investments to pursue. We believe the depth and breadth of our relationships are predicated on several, differentiating features of our platform and that alternative asset managers value our team’s experience and deep focus both within products and across a broad spectrum of capital solutions. Our expansive set of product offerings allows us to provide flexible and creative solutions, and in tandem with our sizeable permanent capital base, enables us to provide access to scaled, sizeable commitments. Partner Managers in our GP Capital Solutions products also value our Business Services Platform, which provides strategic value-added services to our Partner Managers in five key areas: client development and marketing support, business strategy, product development, talent management, and operational advice. We expect our differentiated approach and broad spectrum of capital solution products will continue to strengthen our relationships, and we intend to further expand our network to fortify our position as a preferred partner for alternative asset managers and their portfolio companies.

 

   

Increasing benefits of scale. We believe our robust, scaled platform presents us with a competitive advantage which enables us to provide attractive solutions as a trusted partner and therefore continue to capture market share. Many institutional investors are concentrating their relationships in an effort to partner with dependable, scaled firms with proven track records that they have a high level of comfort with. Our scaled platform enables us to remain a partner of choice not only for borrowers, GPs and tenants, but also for investors. We believe we will not only maintain, but continue to expand our share of the market as a result of the high level of confidence investors have in our scaled capital solutions platform. Our ability to provide diversification and niche access points will continue to attract investor interest as they seek diversification and continue to value lower-correlation portfolio allocations.

Within Direct Lending, there is significant competition for loans below $50 million, but there are much fewer lenders capable of providing solutions over $100 million. Our differentiated approach and scaled direct lending platform allow us to capitalize on opportunities across the sizing spectrum—from loans below $50 million to loans over $1.0 billion. Our platform’s scale has demonstrated the ability to originate larger deals, while also providing diversification in our portfolios. We believe our scale enables us to broaden our deal funnel and provides us access to more investment opportunities than many other direct lenders. We have significant available capital that allows us to provide scaled financing solutions, commit to full capital structures and support capital needs of borrowers. We believe being a total solutions provider also grants us a broader view of market opportunities, which allows us to continue operating as a market leader.

Within GP Capital Solutions, we have also established ourselves as a market leader, with a long track record, greatest amount of aggregate capital raised and largest number of publicly-announced deals. The target size of our current fund being raised, Fund V, is materially larger than the approximately $5 billion fund sizes of our main competitors. Our large base of stable capital not only enables participation in investments across the sizing spectrum, but also creates a competitive advantage by positioning us as a highly qualified buyer for minority stakes in large, established GPs. We believe that we also gain access to proprietary deal flow as a result of the market’s confidence in our ability to execute on large investments expeditiously. We believe our strong reputation in the market combined with our scale will continue to provide us with unique access to the most attractive sectors of the alternative asset management universe.

 

68


Table of Contents

Within Real Estate, we have a targeted origination strategy that benefits from Oak Street’s strong network and allows us to be competitive with other net lease peers. Oak Street proactively builds and maintains strong relationships with large investment grade-rated and creditworthy companies whose businesses offer essential goods or services and which we believe are generally resistant to e-commerce and economic downside risks, and structures mutually beneficial transactions with long lease durations, and in many cases, favorable pricing. We intend to leverage Oak Street’s corporate partnerships to both source unique investment opportunities unavailable to other market participants and negotiate attractive lease terms. We believe our strong origination capabilities, conservative underwriting criteria and strong existing tenant relationships will allow our Real Estate products to purchase properties in the future at attractive terms and pricing, providing significant long-term opportunities for growth and scale.

 

   

Diverse, global and growing high-quality investor base. Our global investor base is composed of long-standing institutional relationships, as well as a quickly growing retail investor base. Our institutional clients include large domestic and international public and private pension funds, endowments, foundations, family offices, sovereign wealth funds, asset managers and insurance companies. Our retail clients include prominent wealth management firms, private banks, and high-net worth investors. As we continue to grow, we expect to retain our existing clients through our breadth of offerings. As of December 31, 2021, approximately 36% of our institutional investors are invested in more than one product, with many increasing their commitment to their initial strategy and additionally committing additional capital across our other strategies. We believe our diligent management of investors’ capital, combined with our strong performance and increasingly diversified product offerings has helped retain and attract investors which has furthered our growth in FPAUM and facilitated further expansion of our strategies. We also believe the global nature of our investor base enables significant cross-selling opportunities between our products and strategies. We are committed to providing our clients with a superior level of service. We believe our client-focused nature, rooted in our culture of transparency will help us continue to retain and attract high quality investors to our platform.

 

   

Industry-leading management team with proven track record. We are led by a team of seasoned executives with significant and diverse experience at the world’s leading financial institutions. Our best-in-class management team has considerable expertise across their respective product strategies, with a long track record of successful investing experience across multiple businesses and credit cycles. Members of our senior management have an average of over 25 years of experience and a strong track record in building successful businesses from the ground up and generating superior returns across market cycles. Additionally, our senior management team has experienced no turnover since the inception of our predecessor businesses which we believe has enabled us to build meaningful long-term relationships and partnerships with alternative asset managers as well as with our investors.

 

   

Alignment of interests with stakeholders. We consider the alignment of interests of our executive management team and other professionals with those of the investors in our products to be core to our business. AUM (inclusive of accrued carried interest) related to our executives and other employees totaled approximately $1.9 billion, which aligns their interests with our clients’ interests by motivating the continued high-performance and retention of our dedicated team of professionals.

Our Growth Strategy

We aim to continue applying our core principles and values that have guided us since inception in order to expand our business through the following strategies:

 

   

Organically grow our core business. We expect to continue to grow AUM in our existing strategies, and intend to launch additional, successor permanent capital vehicles and similar long-dated products in the future. We will benefit from significant embedded growth in our current AUM that is not yet paying fees that can be realized as we continue to deploy and lever our existing capital base and as fee holidays in certain funds expire. We believe these key attributes, in conjunction with our ability to raise

 

69


Table of Contents
 

successor products in existing strategies, will continue to play a key role in our growth profile. We also expect to enhance our AUM growth by expanding our current investor relationships and also continuing to attract new investors.

 

   

Expand our product offering. We plan to grow our platform by expanding our product offerings. We intend to take a diligent and deliberate approach to expansion, by adding products that are complementary, adjacent or additive to our current strategies. To date, our measured approach to growth through the addition of adjacent strategies has allowed us to continue delivering high performance to our dedicated investor base. We expect that as we continue to grow our existing strategies, there will be additional adjacencies that provide natural expansion opportunities. We believe through the disciplined expansion of our platform, we can continue to develop our breadth of offerings and further our position as a leading solutions provider. As we grow, we expect to attract new investors as well as leverage our existing investor base, as we have done with previous product launches.

 

   

Leverage complementary global distribution networks. We are well positioned to continue to penetrate the growing global market. The success of our Direct Lending and Real Estate products to date has been primarily focused within the United States, while our GP Capital Solutions products have a more global investor base. We intend to continue fundraising both domestically and internationally. The favorable industry tailwinds are global in nature and we believe that there is additional market opportunity across the global landscape. As of December 31, 2021, 77% of capital raised was done so in the United States and Canada. We believe our strong network and track record of global fundraising has primed us to further extend our fundraising efforts across products and into additional international markets, as institutional investors across the globe are facing the same pressures and seeking the same positive attributes of the sector that have attracted domestic investors thus far. We also believe we have a significant opportunity to leverage Dyal Capital’s global fundraising capabilities and investor relationships to cross-sell our Direct Lending and Real Estate products, as well as utilize Owl Rock’s existing domestic retail channel to cross-sell our GP Capital Solutions products while increasing our global capabilities. The global market represents a large, and relatively untapped opportunity for many of our products that we believe will facilitate our pursuit of international expansion in the coming years, and position us to enter into less-developed markets where we can be a significant first-mover and play a key role in defining the markets.

 

   

Enhance our distribution channels. As investors continue to increase their alternatives allocation in the search for yield, we believe we have the opportunity to continue diversifying our client base by attracting new investors across different channels. We intend to leverage our strong growth within and across our strategies as a means to add new investors to our growing family of funds. We have already begun executing on this strategy, with a notable influx of wealth management platforms and public and private pension fund investors in recent years. These additions helped further diversify our investor base which also includes, but is not limited to, insurance, family offices, endowments and foundations. In addition, we have continued to grow our relationships in the consultant community. We intend to be the premier direct lending and GP minority investing platform for investors across the institutional and retail distribution channels.

 

   

Deepen and expand strong strategic relationships with key institutional investors. We have established invaluable relationships with strategic partners, consultants and large institutional investors who provide us with key market insights, operational advice and facilitate relationship introductions. We pride ourselves on continuing to foster these relationships as they are fundamental to our business and reflect the strong alignment of interests that are highly valued by our partners. As of December 31, 2021, eight institutional investors have committed at least $1.0 billion across our strategies, 25 have committed at least $500 million, and 48 have committed at least $250 million. Our strategic partnerships allow us to craft customized solutions tailored to the objectives of our clients, while reflecting the breadth of our capabilities across our strategies. We also have important relationships with sponsors, wealth management firms, banks, corporate advisory firms, industry consultants and other market participants that we believe are of significant value. As we continue to grow, both

 

70


Table of Contents
 

organically and through product and geographic expansion, we will continue to pursue the addition of incremental key strategic partners.

 

   

Opportunistically pursue accretive acquisitions. In addition to our various avenues of organic growth, we intend to diligently evaluate acquisition opportunities that we believe would be value-enhancing to our current platform. These could include acquisitions that would expand the breadth of our product offerings, further develop our investor base, or facilitate our plans for global expansion. We believe that as the market continues to evolve, there will be numerous opportunities for us to consider, of which we intend to only pursue the most accretive acquisitions.

Competition

The investment management industry is intensely competitive, and we expect it to remain so. We compete globally and on a regional, industry and asset basis. We face competition both in the pursuit of investors for our products and investment opportunities. Generally, our competition varies across product lines, geographies and financial markets. We compete for investors based on a variety of factors, including investment performance, investor perception of investment managers’ drive, focus and alignment of interest, quality of service provided to and duration of relationship with investors, breath of our product offering, business reputation and the level of fees and expenses charged for services. We compete for investment opportunities at our funds based on a variety of factors, including breadth of market coverage and relationships, access to capital, transaction execution skills, the range of products and services offered, innovation and price, and we expect that competition will continue to increase.

Competition is also intense for the attraction and retention of qualified employees. Our ability to continue to compete effectively in our businesses will depend upon our ability to attract new employees and retain and motivate our existing employees. See “Risk Factors—Risks Related to Our Business and OperationsOur future growth depends on our ability to attract, retain and develop human capital in a highly competitive talent market.

Direct Lending

Our competition as an asset manager and financing source to middle market companies consists primarily of other asset managers who focus principally on credit funds, including BDCs, and other credit products. We also compete with public and private funds, BDCs, commercial and investment banks, commercial finance companies and, to the extent they provide an alternative form of financing, private equity and hedge funds. Many of our competitors are substantially larger and may have more financial, technical, and marketing resources than we do. Many of these competitors have similar investment objectives to us, which may create additional competition for investment opportunities. Some of these competitors may also have a lower cost of capital and access to funding sources that are not available to us, which may create competitive disadvantages for us with respect to investment opportunities. In addition, some of our competitors may have higher risk tolerances or different risk assessments, which could allow them to consider a wider variety of investments and establish more relationships than us. Further, many of our competitors are not subject to the regulatory restrictions that the Investment Company Act imposes on us as a business development company, or to the distribution and other requirements we must satisfy to qualify for RIC tax treatment. Lastly, institutional and individual investors are allocating increasing amounts of capital to alternative investment strategies. Several large institutional investors have announced a desire to consolidate their investments in a more limited number of managers. We expect that this will cause competition in our industry to intensify and could lead to a reduction in the size and duration of pricing inefficiencies that many of our products seek to exploit. See “Risk Factors—Risks Relating to Our Businesses and Operations—The investment management business is intensely competitive.

GP Capital Solutions

Our GP Capital Solutions products currently have limited direct competition from organizations dedicated to acquiring stakes in large institutionalized private capital managers. More recently, a limited number of asset

 

71


Table of Contents

managers have begun acquired minority stakes in certain private capital managers. Such institutions may compete with us for similar investments in the future. We believe, however, that this limited number of competitors is likely to persist, as conflicts of interest and regulatory restrictions make purchasing minority stakes in private capital managers challenging for financial institutions and private equity firms.

With respect to our GP Debt Financing strategy, many banks provide revolving lines of credit to private equity managers, but these credit lines are typically short duration, amortize and require blanket personal guarantees. A small number of firms, provide structured or preferred equity to private capital managers, but these investments are also structurally very different from our products’ long-term loans. We believe that this limited amount of competition is likely to persist, as conflicts of interest, regulatory restrictions, capital constraints and other considerations make lending to private capital managers challenging for financial institutions, insurance companies and other private market firms.

Our current GP Capital Solutions strategies compete with among others, a number of private equity funds, specialized funds, hedge funds, corporate buyers, traditional asset managers, real estate companies, commercial banks, investment banks, other investment managers and other financial institutions, including the owners of certain of our stockholders, as well as domestic and international pension funds and sovereign wealth funds, and we expect that competition will continue to increase. See “Risk Factors—Risks Related to Our Business and Operations—The investment management business is intensely competitive.” We compete globally and on a regional, industry and asset basis.

Real Estate

Oak Street has remained the only net let lease private equity manager dedicated exclusively to transacting with investment grade rated and other creditworthy counterparties. The more stable and predictable nature of the net lease sector has brought additional competition into the space in recent years. Historically, such competition has primarily come from net lease REIT’s (publicly traded and non-traded), other private equity real estate funds, and high net worth buyers.

Competitors in the publicly traded net lease sector generally exhibit less stringent criteria than us with respect to pricing and lease durations, and their portfolios are comprised substantially with non-investment grade credits, shorter average lease terms, and meaningful near-term lease rollover. Additionally, many net lease peers focus on acquiring retail properties with an average deal size of less $10 million, whereas our Real Estate products’ transactions are typically $100 million and greater in size.

Competition from other private equity funds has grown, as many have either shifted their current real estate focus to building net lease teams or acquired existing net lease strategies. Despite this increased activity, competition with our Real Estate products on the deal level has remained relatively low, as those strategies concentrate their efforts in the non-investment grade space, prefer to develop properties themselves, and to deploy capital in sectors that are outside of our traditional focus of: industrial assets, mission critical office properties and essential retail. High net worth buyers have been formidable competitors and active acquirers of retail assets under $8 million; they tend to be less price sensitive and there are usually wide pools of potential buyers for these assets. As the monetization of real estate through sale-leasebacks continues to gain traction as a capital allocation tool for companies, we expect the net lease sector to grow even larger, and that will continue to attract more competition into the space.

Human Capital

As of December 31, 2021, we had approximately 350 full-time employees, including over 100 investment professionals across nine offices globally.

As an alternative asset manager, our people are the key to the success of our business. We rely significantly on our talented team, leveraging a wide variety of investment, management, business and other skills and

 

72


Table of Contents

expertise, to create value for stockholders and investors in our products. We aim to build a team that is driven and embraces an inclusive culture where our team members are engaged and work collaboratively across the organization.

Compensation and Benefits

We design our compensation programs to motivate and retain employees and align their interests with those of our stockholders. In particular, annual bonuses for our executives and other senior employees involves a combination of cash and deferred equity awards in the form of Incentive Units and RSUs (as defined in Note 1 to the Financial Statements). The proportion of compensation that is deferred and at risk of forfeiture generally increases as an employee’s level of compensation rises. Employees at higher total compensation levels are generally targeted to receive a greater percentage of their total compensation payable in Incentive Units and RSUs. To further align their interests with those of investors in our products, our employees have the opportunity to make investments in or alongside our products. We also provide our employees robust health and other wellness offerings, as well as a variety of quality of life benefits, including time-off and family planning resources. We believe our approach to compensation and benefits are consistent with companies in the alternative asset management industry and enables us to attract and retain best-in-class talent in our industry. Our senior management periodically reviews the effectiveness and competitiveness of our compensation program.

Diversity, Equity and Inclusion

Blue Owl is committed to fostering, cultivating, and preserving a culture of diversity, equity and inclusion. We prize diversity in our team and seek to create an inclusive, merit-based environment that is supportive of people from all backgrounds.

 

   

Embracing our differences. We embrace and encourage our differences that make us unique. We believe that a team comprised of individuals with diverse backgrounds, experiences, perspectives and insights is critical to the long-term success of our firm.

 

   

Strategic priorities. Continuing to develop as a more diverse, equitable and inclusive firm is a strategic priority for Blue Owl that we believe will further enhance our work environment and overall business. Our commitment to diversity and inclusion is relevant to all areas of the firm’s business.

 

   

Corporate practices. We focus on diversity, equity and inclusion in our corporate practices and policies, including: recruitment and hiring; compensation and benefits; professional development and training; promotions; transfers; and social and recreational programs. We also believe diversity, equity, and inclusion is an important component of any environmental, social, and governance program, and are committed to actively engaging with our investment teams on integrating our corporate philosophy into our investment culture.

 

   

Leadership. While our ongoing efforts are championed at the Blue Owl founder-level and executed upon by senior leaders across all business areas of the firm, we strongly believe that these efforts should be employee led. Our aim is to have diversity, equity and inclusion be part of the very fiber of our entire employee population.

 

MUTUAL RESPECT    EXCELLENCE    CONSTRUCTIVE DIALOGUE    ONE TEAM
BLUE OWL’S CORE VALUES

Regulatory and Compliance Matters

Our business, as well as the financial services industry, generally are subject to extensive regulation, including periodic examinations, by governmental agencies and self-regulatory organizations or exchanges in the U.S. and foreign jurisdictions in which we operate relating to, among other things, antitrust laws, anti-money laundering laws, anti-bribery laws relating to foreign officials, tax laws and privacy laws with respect to client and other information, and some of our funds invest in businesses that operate in highly regulated industries.

 

73


Table of Contents

Each of the regulatory bodies with jurisdiction over us has regulatory powers dealing with many aspects of financial services, including the authority to grant, and in specific circumstances to cancel, permissions to carry on particular activities. Any failure to comply with these rules and regulations could limit our ability to carry on particular activities or expose us to liability and/or reputational damage. Additional legislation, increasing global regulatory oversight of fundraising activities, changes in rules promulgated by self-regulatory organizations or exchanges or changes in the interpretation or enforcement of existing laws and rules, either in the United States or elsewhere, may directly affect our mode of operation and profitability. See “Risk Factors—Risks Related to Our Business and Operations—Difficult market and political conditions may reduce the value or hamper the performance of the investments made by our products or impair the ability of our products to raise or deploy capital, each of which could materially reduce our revenue, earnings and cash flow and adversely affect our financial prospects and condition.

Rigorous legal and compliance analysis of our businesses and investments made by our products is important to our culture. We strive to maintain a culture of compliance through the use of policies and procedures such as oversight compliance, codes of ethics, compliance systems, communication of compliance guidance and employee education and training. All employees must annually certify their understanding of and compliance with key global policies, procedures and code of ethics. We have a compliance group that monitors our compliance with the regulatory requirements to which we are subject and manages our compliance policies and procedures. Our Chief Compliance Officer supervises our compliance group, which is responsible for monitoring all regulatory and compliance matters that affect our activities. Our compliance policies and procedures address a variety of regulatory and compliance risks such as the handling of material non-public information, personal securities trading, valuation of investments, document retention, potential conflicts of interest and the allocation of investment opportunities.

Many jurisdictions in which we operate have laws and regulations relating to data privacy, cybersecurity and protection of personal information, including the General Data Protection Regulation, which expands data protection rules for individuals within the European Union (the “EU”) and for personal data exported outside the EU, and the California Consumer Privacy Act, which creates new rights and obligations related to personal data of residents (and households) in California. Any determination of a failure to comply with any such laws or regulations could result in fines or sanctions or both, as well as reputational harm. As these laws and regulations or the enforcement of the same become more stringent, or if new laws or regulations or enacted, our financial performance or plans for growth may be adversely impacted.

SEC Regulations

We provide investment advisory services through several entities that are registered as investment advisers with the SEC pursuant to the Advisers Act. Our BDCs elect to be regulated under the Investment Company Act and the Exchange Act and, in certain cases, the Securities Act. As compared to other, more disclosure-oriented U.S. federal securities laws, the Advisers Act and the Investment Company Act, together with the SEC’s regulations and interpretations thereunder, are highly restrictive regulatory statutes. The SEC is authorized to institute proceedings and impose sanctions for violations of the Advisers Act and the Investment Company Act, ranging from fines and censures to termination of an adviser’s registration.

Under the Advisers Act, an investment adviser (whether or not registered under the Advisers Act) has fiduciary duties to its clients. The SEC has interpreted these duties to impose standards, requirements and limitations on, among other things, trading for proprietary, personal and client accounts; allocations of investment opportunities among clients; and conflicts of interest.

The Advisers Act also imposes specific restrictions on an investment adviser’s ability to engage in principal and agency cross transactions. Our registered investment advisers are subject to many additional requirements that cover, among other things, disclosure of information about our business to clients; maintenance of written policies and procedures; maintenance of extensive books and records; restrictions on the types of fees we may

 

74


Table of Contents

charge, including realized performance income or carried interest; solicitation arrangements; maintaining effective compliance program; custody of client assets; client privacy; advertising; and proxy voting. The SEC has authority to inspect any registered investment adviser and typically inspects a registered investment adviser periodically to determine whether the adviser is conducting its activities in compliance with (i) applicable laws, (ii) disclosures made to clients and (iii) adequate systems, policies and procedures to ensure compliance.

A significant portion of our revenues are derived from our advisory services to our BDCs. The Investment Company Act imposes significant requirements and limitations on BDCs, including with respect to their capital structure, investments and transactions. While we exercise broad discretion over the day-to-day management of our BDCs, each of our BDCs is also subject to oversight and management by a board of directors, a majority of whom are not “interested persons” as defined under the Investment Company Act. The responsibilities of each board include, among other things, approving our advisory contract with our BDC; approving certain service providers; determining the valuation and the method for valuing assets; and monitoring transactions involving affiliates and; approving certain co-investment transactions. The advisory contracts with each of our BDCs may be terminated by the stockholders or directors of such BDC on not more than 60 days’ notice, and are subject to annual renewal by each respective BDC’s board of directors after an initial two-year term.

Generally, affiliates of our BDCs are prohibited under the Investment Company Act from knowingly participating in certain transactions with their affiliated BDCs without prior approval of the BDC’s board of directors who are not interested persons and, in some cases, prior approval by the SEC. The SEC has interpreted the prohibition on transactions with affiliates to prohibit “joint transactions” among entities that share a common investment adviser.

Certain of our products are permitted to co-invest with other products managed by us as a result of exemptive relief granted by the SEC, so long as such transactions are negotiated in a manner consistent with our BDCs’ investment objectives, positions, policies, strategies and restrictions as well as regulatory requirements and other pertinent factors, provided that certain directors of any of our participating BDCs make certain determinations. Our investment allocation policy incorporates the conditions of the exemptive relief. As a result of the exemptive relief, there could be significant overlap in the investment portfolios of our BDCs and other of our products that could avail themselves of the exemptive relief. Additionally, we have been granted exemptive relief to permit certain of our BDCs to offer multiple classes of shares of common stock and to impose asset-based distribution fees and early withdrawal fees.

Other Regulators; Self-Regulatory Organizations

In addition to the SEC regulatory oversight we are subject to under the Investment Company Act and the Advisers Act, there are a number of other regulatory bodies that have or could potentially have jurisdiction to regulate our business activities.

Blue Owl Securities is registered as a broker-dealer with the SEC, which maintains registrations in many states, and is a member of FINRA. As a broker-dealer, Blue Owl Securities is subject to regulation and oversight by the SEC and state securities regulators. In addition, FINRA, a self-regulatory organization that is subject to oversight by the SEC, promulgates and enforces rules governing the conduct of, and examines the activities of, its member firms. Due to the limited authority granted to Blue Owl Securities in its capacity as a broker-dealer, it is not required to comply with certain regulations covering trade practices among broker-dealers and the use and safekeeping of customers’ funds and securities. As a registered broker-dealer and member of a self-regulatory organization, Blue Owl Securities is, however, subject to the SEC’s uniform net capital rule. Rule 15c3-1 of the Exchange Act, which specifies the minimum level of net capital a broker-dealer must maintain and also requires that a significant part of a broker-dealer’s assets be kept in relatively liquid form.

Blue Owl Capital UK Limited (“Blue Owl UK”) is an entity organized and operating in the United Kingdom whose employees assist in the marketing and distribution of Blue Owl funds in Europe, the Middle East, and

 

75


Table of Contents

Africa. Blue Owl Capital HK Limited (“Blue Owl HK”) is an entity organized and operating in Hong Kong whose employees together with the employees of Blue Owl Capital Singapore Pte. Ltd. (“Blue Owl Singapore”), an entity organized and operating in Singapore assist in the marketing and distribution of Blue Owl funds in the Asia-Pacific region. Blue Owl HK is registered with the Hong Kong Securities & Futures Commission. Blue Owl Capital Canada ULC (“Blue Owl Canada”) is an entity organized and operating in Canada whose employees assist in the marketing and distribution of Blue Owl funds in Canada.

Legal Proceedings

We may from time to time be involved in litigation and claims incidental to the conduct of our business. Our businesses are also subject to extensive regulation, which may result in regulatory proceedings against us. See “Risk Factors.” We are not currently subject to any pending legal (including judicial, regulatory, administrative or arbitration) proceedings that we expect to have a material impact on our consolidated and combined financial statements. However, given the inherent unpredictability of these types of proceedings and the potentially large and/or indeterminate amounts that could be sought, an adverse outcome in certain matters could have a material effect on Blue Owl’s financial results in any particular period. See Note 11 to our Financial Statements for additional information.

 

76


Table of Contents

BLUE OWL’S MANAGEMENT’S DISCUSSION AND ANALYSIS OF FINANCIAL CONDITION

AND RESULTS OF OPERATIONS

In this section, unless the context otherwise requires, references to “Blue Owl,” “we,” “us,” “our,” and the “Company” are intended to mean the business and operations of Blue Owl Capital Inc. and its consolidated subsidiaries. The following discussion analyzes the financial condition and results of operations of the Company. Additional terms used by the Company are defined in the Glossary and throughout Blue Owl’s Management’s Discussion and Analysis in this prospectus.

The following discussion and analysis contains forward-looking statements and involves numerous risks and uncertainties, including, but not limited to those described in the section entitled “Risk Factors and should be read in conjunction with the consolidated and combined financial statements and the related notes included in this prospectus.

Overview

2021 was a pivotal year for Blue Owl. We completed our transition to a publicly traded company, a successful combination of Owl Rock and Dyal Capital, record level of AUM and FPAUM, over $1.0 billion raised in the debt markets and closed out the year with the closing of the Oak Street Acquisition.

2021 GAAP and Non-GAAP Results

 

     Year Ended December 31,  
(dollars in thousands)    2021      2020  

Net Loss Attributable to Blue Owl Capital Inc. (After May 19, 2021) / Owl Rock (Prior to May 19, 2021)

   $ (376,171    $ (77,831

Fee-Related Earnings(1)

   $ 451,684      $ 36,408  

Distributable Earnings(1)

   $ 427,322      $ 12,219  

 

(1)

For the specific components and calculations of these Non-GAAP measures, as well as a reconciliation of these measures to the most comparable measure in accordance with GAAP, see “—Non-GAAP Analysis” and “—Non-GAAP Reconciliations.”

Net Loss Attributable to Blue Owl Capital Inc. (“Net Loss”) during the year ended December 31, 2021 was impacted by significant non-cash equity-based compensation expenses recognized in connection with the Business Combination. Our results for periods prior to the Business Combination Date do not include the results of Dyal Capital; therefore, prior period amounts are not comparable to current period. Additionally, since the Oak Street Acquisition closed on December 29, 2021, their results were not material to our 2021 results. We expect Oak Street, which will be part of our single reportable segment, to be accretive to our results in 2022. Please see “—GAAP Results of Operations Analysis” and “—Non-GAAP Analysis” for a detailed discussion of the underlying drivers of our results, including the accretive impacts of the Dyal Acquisition.

 

77


Table of Contents

Assets Under Management

 

Blue Owl

AUM: $94.5 billion
FPAUM: $61.4 billion

 

Direct Lending Products

AUM: $39.2 billion

FPAUM: $32.0 billion

  

 

GP Capital Solutions Products

AUM: $39.9 billion

FPAUM: $21.2 billion

  

 

Real Estate Products

AUM: $15.4 billion

FPAUM: $8.2 billion

 

Diversified Lending

Commenced 2016

AUM: $25.8 billion

FPAUM: $21.6 billion

  

 

GP Minority Equity

Commenced 2010

AUM: $38.7 billion

FPAUM: $20.4 billion

  

 

Net Lease

Commenced 2009

AUM: $15.4 billion

FPAUM: $8.2 billion

 

Technology Lending

Commenced 2018

AUM: $7.9 billion

FPAUM: $6.9 billion

  

 

GP Debt Financing

Commenced 2019

AUM: $1.0 billion

FPAUM: $0.7 billion

  

 

First Lien Lending

Commenced 2018

AUM: $3.5 billion

FPAUM: $2.3 billion

  

 

Professional Sports Minority Investments

Commenced 2021

AUM: $0.2 billion

FPAUM: $0.2 billion

  

 

Opportunistic Lending

Commenced 2020

AUM: $2.0 billion

FPAUM: $1.2 billion

     

We finished the year with $94.5 billion of AUM, which included $61.4 billion of FPAUM. During the fourth quarter of 2021, approximately 98% of our management fees were earned on AUM that we refer to as permanent capital. As of December 31, 2021, we have approximately $11.0 billion in AUM not yet paying fees, providing approximately $140.0 million of annualized management fees once deployed or upon the expiration of certain fee holidays. See “—Assets Under Management” for additional information, including important information on how we define these metrics.

Oak Street Acquisition

On December 29, 2021, we closed the Oak Street Acquisition, expanding our product offering into real estate. Please see Note 3 to our Financial Statements for additional information.

Business Environment

Our business is impacted by conditions in the financial markets and economic conditions in the U.S., and to a lesser extent, elsewhere in the world.

In the alternative asset management industry, 2021 was a year of robust levels of fundraising and investment activity across the industry. Allocations to alternative strategies have continued to rise across institutional and retail investors, driven by a need for yield and demand for differentiated, uncorrelated returns. Alternative asset managers were able to deploy their dry powder across a wide spectrum of investment opportunities, driving record M&A activity for the year. We have benefited from these ongoing secular tailwinds, providing the capital that managers require to finance acquisitions in their funds through our Direct Lending products, and the capital that managers need to expand and diversify their platforms through our GP Capital Solutions products.

 

78


Table of Contents

Higher than expected inflation has impacted expectations for the pace of rate hikes, driving market volatility and adjusting investors’ views on earnings growth for many public companies. We anticipate a net positive effect on our business from a rising rate environment. We expect our Direct Lending products to benefit from rising rates, as investor demand would increase for senior secured floating rate assets, and over time, the effect of rising rates would be positive for the net interest income of our Direct Lending products’ loan portfolios. For GP Capital Solutions, market volatility should drive demand for products managed by large, diversified managers, benefiting the types of firms our GP Capital Solutions products have typically taken stakes in. With respect to our Real Estate products, we believe there will continue to be strong demand for real estate strategies with long-term, contractual income that are positively correlated to inflation and backed by investment grade tenants.

We believe that our disciplined investment philosophy across our distinct but complementary products contributes to the stability of our performance throughout market cycles. Our products have a stable base of permanent or long-term capital enabling us to invest in assets with a long-term focus over different points in a market cycle.

Assets Under Management

We present information regarding our AUM, FPAUM and various other related metrics throughout this MD&A to provide context around our fee generating revenues results, as well as indicators of the potential for future earnings from existing and new products. Our calculations of AUM and FPAUM may differ from the calculation methodologies of other asset managers, and as a result these measures may not be comparable to similar measures presented by other asset managers. In addition, our calculation of AUM includes amounts that are fee exempt (i.e., not subject to fees).

As of December 31, 2021, our assets under management include approximately $1.9 billion related to executives and other employees and approximately $1.0 billion related to other related parties. A portion of these assets under management relate to accrued carried interests, as well as investments that are not charged fees.

Composition of Assets Under Management

Our AUM consists of FPAUM, AUM not yet paying fees, fee-exempt AUM and net appreciation and leverage in products on which fees are based on commitments or investment cost. AUM not yet paying fees generally relates to unfunded capital commitments (to the extent such commitments are not already subject to fees), undeployed debt (to the extent we earn fees based on total asset values or investment cost, inclusive of assets purchased using debt) and AUM that is subject to a temporary fee holiday. Fee-exempt AUM represents certain investments by us, our employees, other related parties and third parties, as well as certain co-investment vehicles on which we do not earn fees.

Management uses AUM not yet paying fees as an indicator of management fees that will be coming online as we deploy existing assets in products that charge fees based on deployed and not uncalled capital, as well as AUM that is currently subject to a fee holiday that will expire at a predetermined time in the future. AUM not yet paying fees could provide approximately $140.0 million of additional annualized management fees once

 

79


Table of Contents

deployed or upon the expiration of the relevant fee holidays. Approximately $2.2 billion of AUM not yet paying fees moved to FPAUM on January 1, 2022, driven primarily by the expiration of certain fee holidays in Dyal Fund V.

 

 

LOGO

Permanency and Duration of Assets Under Management

Our capital base is heavily weighted toward permanent capital. We use the term “permanent capital” to refer to AUM in our products that do not have ordinary redemption provisions or a requirement to exit investments and return the proceeds to investors after a prescribed period of time. Some of these products, however, may be required, or elect, to return all or a portion of capital gains and investment income. Permanent capital includes certain products that are subject to management fee step downs and/or roll-offs over time. Substantially all of our remaining AUM is in what we refer to as “long-dated funds.” These are funds in which the contractual remaining life is five years or more.

We view the permanency and duration of the products that we manage as a differentiator in our industry and as a means of measuring the stability of our future revenues stream. The chart below presents the composition of our management fees by remaining product duration. Changes in these relative percentages will occur over time as the mix of products we offer investors change. For example, our Real Estate products have a higher concentration in long-dated funds, which in isolation may cause our percentage of management fees from permanent capital to decline.

 

 

LOGO

 

80


Table of Contents

Changes in AUM

 

    Year Ended December 31, 2021     Year Ended December 31, 2020  
(dollars in millions)   Direct Lending     GP Capital
Solutions
    Real Estate     Total     Direct Lending     GP Capital
Solutions
    Real Estate     Total  

Beginning Balance

  $ 27,101     $ 26,220     $ —       $ 53,321     $ 18,636     $ 23,001     $ —       $ 41,637  

Acquisition

    —         —         15,362       15,362       —         2,130       —         2,130  

New capital raised

    4,163       4,466       —         8,629       4,160       —         —         4,160  

Change in debt

    7,325       —         —         7,325       4,458       —         —         4,458  

Distributions

    (848     (579     —         (1,427     (779     (1,104     —         (1,883

Change in value

    1,486       9,799       —         11,285       626       2,193       —         2,819  
 

 

 

   

 

 

   

 

 

   

 

 

   

 

 

   

 

 

   

 

 

   

 

 

 

Ending Balance

  $ 39,227     $ 39,906     $ 15,362     $ 94,495     $ 27,101     $ 26,220     $ —       $ 53,321  
 

 

 

   

 

 

   

 

 

   

 

 

   

 

 

   

 

 

   

 

 

   

 

 

 

Direct Lending. Increase in AUM was driven by a combination of continued fundraising and debt deployment across the platform.

 

   

$2.5 billion new capital raised in Diversified Lending, primarily driven by retail fundraising in ORCIC.

 

   

$0.9 billion new capital raised in Technology Lending, driven by the initial launch of ORTF II, our second technology-focused BDC.

 

   

$0.6 billion new capital raised in Opportunistic Lending, driven by additional commitments to our Owl Rock Opportunistic private fund.

 

   

$7.3 billion of debt deployment across all of Direct Lending, as we continue to opportunistically deploy leverage in our BDCs.

GP Capital Solutions. Increase in AUM was driven by new capital raised, primarily in Dyal Fund V, and overall appreciation across all of our major products.

Real Estate. Our Real Estate products represent the products added in connection with the Oak Street Acquisition that closed at the end of 2021.

Changes in FPAUM

 

    Year Ended December 31, 2021     Year Ended December 31, 2020  
(dollars in millions)   Direct Lending     GP Capital
Solutions
    Real Estate     Total     Direct Lending     GP Capital
Solutions
    Real Estate     Total  

Beginning Balance

  $ 20,862     $ 17,608     $ —       $ 38,470     $ 15,278     $ 17,546     $ —       $ 32,824  

Acquisition

    —         —         8,203       8,203       —         —         —         —    

New capital raised / deployed

    10,598       3,700       —         14,298       5,766       353       —         6,119  

Distributions

    (824     (96     —         (920     (764     (291     —         (1,055

Change in value

    1,393       —         —         1,393       582       —         —         582  
 

 

 

   

 

 

   

 

 

   

 

 

   

 

 

   

 

 

   

 

 

   

 

 

 

Ending Balance

  $ 32,029     $ 21,212     $ 8,203     $ 61,444     $ 20,862     $ 17,608     $ —       $ 38,470  
 

 

 

   

 

 

   

 

 

   

 

 

   

 

 

   

 

 

   

 

 

   

 

 

 

Direct Lending. Increase in FPAUM was driven by a combination of continued fundraising and debt deployment as discussed in the AUM section above.

GP Capital Solutions. Increase in FPAUM was driven by new capital raised, primarily in Dyal Fund V. On January 1, 2022, $2.2 billion of AUM not yet paying fees moved to FPAUM due to the expiration of certain fee holidays in Dyal Fund V.

 

81


Table of Contents

Real Estate. Our Real Estate products represent the products added in connection with the Oak Street Acquisition that closed at the end of 2021.

Product Performance

Product performance for certain of our products is included throughout this discussion with analysis to facilitate an understanding of our results of operations for the periods presented. The performance information of our products reflected is not indicative of our performance. An investment in Blue Owl is not an investment in any of our products. Past performance is not indicative of future results. As with any investment, there is always the potential for gains as well as the possibility of losses. There can be no assurance that any of these products or our other existing and future products will achieve similar returns. MoIC and IRR data has not been presented for products that have launched within the last two years as such information is generally not meaningful (“NM”).

Direct Lending

 

    Year of          

Capital

Raised

   

Invested

Capital

   

Realized

Proceeds

   

Unrealized

Value

    Total     MoIC     IRR  
(dollars in millions)   Inception     AUM     (1)     (2)     (3)     (4)     Value     Gross (5)     Net (6)     Gross (7)     Net (8)  

Diversified Lending

                     

ORCC

    2016     $ 14,515     $ 6,006     $ 6,006     $ 1,901     $ 5,938     $ 7,839       1.39x       1.30x       12.1     9.3

ORCC II (9)

    2017     $ 2,633     $ 1,387     $ 1,360     $ 246     $ 1,360     $ 1,606       NM       1.18x       NM       7.3

ORCC III

    2020     $ 3,497     $ 1,702     $ 1,653     $ 64     $ 1,668     $ 1,732       NM       NM       NM       NM  

ORCIC

    2020     $ 3,996     $ 1,584     $ 1,577     $ 31     $ 1,581     $ 1,612       NM       NM       NM       NM  

Technology Lending

                     

ORTF

    2018     $ 7,084     $ 3,187     $ 3,187     $ 230     $ 3,531     $ 3,761       1.23x       1.18x       18.6     14.1

First Lien Lending (10)

                     

Owl Rock First Lien Fund Levered

    2018     $ 2,960     $ 1,161     $ 813     $ 101     $ 848     $ 949       1.21x       1.17x       11.2     8.9

Owl Rock First Lien Fund Unlevered

    2019       $ 150     $ 137     $ 6     $ 141     $ 147       1.11x       1.08x       5.6     3.8

 

(1)

Includes reinvested dividends, if applicable.

(2)

Invested capital includes capital calls, reinvested dividends and periodic investor closes, as applicable.

(3)

Realized proceeds represent the sum of all cash distributions to investors.

(4)

Unrealized value represents the product’s NAV. There can be no assurance that unrealized values will be realized at the valuations indicated.

(5)

Gross multiple of invested capital (“MoIC”) is calculated by adding total realized proceeds and unrealized values of a product’s investments and dividing by the total amount of invested capital. Gross MoIC is before giving effect to management fees (including Part I Fees) and Part II Fees, as applicable.

(6)

Net MoIC measures the aggregate value generated by a product’s investments in absolute terms. Net MoIC is calculated by adding total realized proceeds and unrealized values of a product’s investments and dividing by the total amount of invested capital. Net MoIC is calculated after giving effect to management fees (including Part I Fees) and Part II Fees, as applicable, and all other expenses.

(7)

Gross IRR is an annualized since inception gross internal rate of return of cash flows to and from the product and the product’s residual value at the end of the measurement period. Gross IRRs are calculated before giving effect to management fees (including Part I Fees) and Part II Fees, as applicable.

(8)

Net IRRs are calculated consistent with gross IRRs, but after giving effect to management fees (including Part I Fees) and Part II Fees, as applicable, and all other expenses. An individual investor’s IRR may be different to the reported IRR based on the timing of capital transactions.

(9)

For the purposes of calculating Gross IRR, the expense support provided to the fund would be impacted when assuming a performance excluding management fees (including Part I Fees) and Part II Fees, and therefore is not meaningful for ORCC II.

 

82


Table of Contents
(10)

Owl Rock First Lien Fund is comprised of three feeder funds: Onshore Levered, Offshore Levered and Insurance Unlevered. The gross and net MoIC and IRR presented in the chart are for Onshore Levered and Insurance Unlevered as those are the largest of the levered and unlevered feeder funds. The gross and net MoIC for the Offshore Levered feeder fund is 1.20x and 1.14x, respectively. The gross and net IRR for the Offshore Levered feeder is 10.4% and 7.0%, respectively. All other values for Owl Rock First Lien Fund Levered are for Onshore Levered and Offshore Levered combined. AUM is presented as the aggregate of the three Owl Rock First Lien Fund feeders. Owl Rock First Lien Fund Unlevered Investor equity and note commitments are both treated as capital for all values.

GP Capital Solutions

 

    Year of           Capital    

Invested

Capital

   

Realized

Proceeds

   

Unrealized

Value

    Total     MoIC     IRR  
(dollars in millions)   Inception     AUM     Raised     (2)     (3)     (4)     Value     Gross (5)     Net (6)     Gross (7)     Net (8)  

GP Minority Equity (1)

                     

Dyal Fund I

    2011     $ 930     $ 1,284     $ 1,248     $ 583     $ 697     $ 1,280       1.17x       1.03x       3.5     0.5

Dyal Fund II

    2014     $ 2,681     $ 2,153     $ 1,846     $ 421     $ 2,087     $ 2,508       1.48x       1.36x       12.5     9.0

Dyal Fund III

    2015     $ 8,359     $ 5,318     $ 3,241     $ 2,493     $ 4,231     $ 6,724       2.48x       2.07x       32.3     24.2

Dyal Fund IV

    2018     $ 14,244     $ 9,041     $ 4,076     $ 2,178     $ 6,142     $ 8,320       2.44x       2.04x       146.5     96.0

Dyal Fund V

    2020     $ 6,724     $ 5,826     $ 593     $     $ 1,321     $ 1,321       NM       NM       NM       NM  

 

(1)

Valuation-related amounts and performance metrics are presented on a quarter lag and are exclusive of investments made by us and the related carried interest vehicles of the respective products.

(2)

Invested capital includes capital calls.

(3)

Realized proceeds represent the sum of all cash distributions to investors.

(4)

Unrealized value represents the product’s NAV. There can be no assurance that unrealized values will be realized at the valuations indicated.

(5)

Gross MoIC is calculated by adding total realized proceeds and unrealized values of a product’s investments and dividing by the total amount of invested capital. Gross MoIC is before giving effect to management fees and carried interest, as applicable.

(6)

Net MoIC measures the aggregate value generated by a product’s investments in absolute terms. Net MoIC is calculated by adding total realized proceeds and unrealized values of a product’s investments and dividing by the total amount of invested capital. Net MoIC is calculated after giving effect to management fees and carried interest, as applicable, and all other expenses.

(7)

Gross IRR is an annualized since inception gross internal rate of return of cash flows to and from the product and the product’s residual value at the end of the measurement period. Gross IRRs are calculated before giving effect to management fees and carried interest, as applicable.

(8)

Net IRR is an annualized since inception net internal rate of return of cash flows to and from the product and the product’s residual value at the end of the measurement period. Net IRRs reflect returns to all investors. Net IRRs are calculated after giving effect to management fees and carried interest, as applicable, and all other expenses. An individual investor’s IRR may be different to the reported IRR based on the timing of capital transactions.

 

83


Table of Contents

Real Estate

 

    Year of           Capital     Invested
Capital
   

Realized

Proceeds

    Unrealized
Value
    Total     MoIC     IRR  
(dollars in millions)   Inception     AUM     Raised     (2)     (3)     (4)     Value     Gross (5)     Net (6)     Gross (7)     Net (8)  

Net Lease (1)

                     

Oak Street Real Estate Capital Fund IV

    2017     $ 1,358     $ 1,250     $ 1,239     $ 911     $ 821     $ 1,732       1.52x       1.40x       26.1     20.3

Oak Street Real Estate Capital Net Lease Property

    2019     $ 5,669     $ 3,161     $ 1,732     $ 126     $ 1,972     $ 2,098       1.21x       1.21x       21.3     20.3

Oak Street Real Estate Capital Fund V

    2020     $ 3,818     $ 2,500     $ 637     $ 108     $ 747     $ 855       NM       NM       NM       NM  

Oak Street Asset-Backed Securitization (9)

    2020     $ 3,001     $ 2,716     $ 258     $ 16     $ 296     $ 312       NM       NM       NM       NM  

 

(1)

Valuation-related amounts and performance metrics, as well as invested capital and realized proceeds, are presented on a quarter lag where applicable.

(2)

Invested capital includes investments by the general partner, capital calls, dividends reinvested and periodic investors closes, as applicable.

(3)

Realized proceeds represent the sum of all cash distributions to all investors.

(4)

Unrealized value represents the fund’s NAV. There can be no assurance that unrealized values will be realized at the valuations indicated.

(5)

Gross MoIC is calculated by adding total realized proceeds and unrealized values of a product’s investments and dividing by the total amount of invested capital. Gross MoIC is before giving effect to management fees and carried interest, as applicable.

(6)

Net MoIC measures the aggregate value generated by a product’s investments in absolute terms. Net MoIC is calculated by adding total realized proceeds and unrealized values of a product’s investments and dividing by the total amount of invested capital. Net MoIC is calculated after giving effect to management fees and carried interest, as applicable, and all other expenses.

(7)

Gross IRR is an annualized since inception gross internal rate of return of cash flows to and from the product and the product’s residual value at the end of the measurement period. Gross IRRs are calculated before giving effect to management fees and carried interest, as applicable.

(8)

Net IRR is an annualized since inception net internal rate of return of cash flows to and from the product and the product’s residual value at the end of the measurement period. Net IRRs reflect returns to all investors. Net IRRs are calculated after giving effect to management fees and carried interest, as applicable, and all other expenses. An individual investor’s IRR may be different to the reported IRR based on the timing of capital transactions.

(9)

Capital raised for this product includes the par value of notes issued in the securitization. Invested capital, realized proceeds, unrealized and total values relate to the subordinated notes/equity of the securitization.

GAAP Results of Operations Analysis

As a result of the Dyal Acquisition, prior year amounts are not comparable to current year amounts or expected future trends. Dyal Capital’s results of operations are included from the Business Combination Date.

For a discussion of our results for the year ended December 31, 2020, compared to the year ended December  31, 2019, please refer to “Owl Rocks Management’s Discussion and Analysis of Financial Condition and Results of Operations” in our Proxy Statement/Prospectus, filed May 3, 2021.

 

84


Table of Contents

Year Ended December 31, 2021, Compared to the Year Ended December 31, 2020

 

     Year Ended December 31,         
(dollars in thousands)    2021      2020      $ Change  

Revenues

        

Management fees, net (includes Part I Fees of $150,370 and $34,404)

   $ 667,935      $ 194,906      $ 473,029  

Administrative, transaction and other fees

     150,037        54,909        95,128  

Realized performance income

     5,906        —          5,906  
  

 

 

    

 

 

    

Total Revenues, Net

     823,878        249,815        574,063  
  

 

 

    

 

 

    

Expenses

        

Compensation and benefits

     1,496,988        240,731        1,256,257  

Amortization of intangible assets

     113,889        —          113,889  

General, administrative and other expenses

     140,268        67,811        72,457  
  

 

 

    

 

 

    

Total Expenses

     1,751,145        308,542        1,442,603  
  

 

 

    

 

 

    

Other Loss

        

Net losses on investments

     (3,526      —          (3,526

Net losses on retirement of debt

     (17,636      —          (17,636

Interest expense

     (27,275      (23,816      (3,459

Change in TRA liability

     (13,848      —          (13,848

Change in warrant liability

     (43,670      —          (43,670

Change in earnout liability

     (834,255      —          (834,255
  

 

 

    

 

 

    

Total Other Loss

     (940,210      (23,816      (916,394
  

 

 

    

 

 

    

Loss Before Income Taxes

     (1,867,477      (82,543      (1,784,934

Income tax benefit

     (65,211      (102      (65,109
  

 

 

    

 

 

    

Consolidated and Combined Net Loss

     (1,802,266      (82,441      (1,719,825

Net loss attributable to noncontrolling interests

     1,426,095        4,610        1,421,485  
  

 

 

    

 

 

    

Net Loss Attributable to Blue Owl Capital Inc.

   $ (376,171    $ (77,831    $ (298,340
  

 

 

    

 

 

    

 

 

 

Revenues, Net

Management Fees. Management fees increased primarily due to the $234.3 million accretive impact of GP Capital Solution’s management fees from the Business Combination Date. Additionally, management fees increased due to the fee waivers in ORCC that expired in October 2020. These waivers totaled $130.9 million (inclusive of $74.8 million of Part I Fees) in 2020. The remaining increase was driven primarily by the overall growth in FPAUM across all of our Diversified Lending product strategies. See Note 6 to our consolidated and combined financial statements for additional details on our GAAP management fees by product and strategy.

Administrative, Transaction and Other Fees. The increase in administrative, transaction and other fees was driven primarily by a $66.6 million increase in fee income earned for services provided to portfolio companies. Also contributing to the year-over-year increase was $18.6 million of fees related to our GP Capital Solutions products, which are included from the Business Combination Date.

Realized Performance Income. Realized performance income in 2021 was driven by Part II Fees from our technology lending products.

 

85


Table of Contents

Expenses

Compensation and Benefits. Compensation and benefits expenses increased due to non-cash equity-based compensation charges totaling $1.2 billion in connection with Common Units issued in connection with the Business Combination and the additional $72.1 million was primarily related to subsequent compensation and acquisitions related equity grants and growth in our employee headcount.

Amortization of Intangible Assets. These expenses relate to the amortization of intangible assets acquired in connection with the Dyal Acquisition. See Note 3 to our Financial Statements for additional information.

General, Administrative and Other Expenses. The increase in general, administrative and other expenses was primarily due to Transaction Expenses of $56.2 million that were not eligible to be netted against offering proceeds for GAAP, an $8.9 million increase driven by higher legal, accounting and insurance expenses associated with being a public company and a $9.0 million increase in placement fees primarily due to closes in Dyal Fund V. Partially offsetting these increases in expenses was a $21.9 million decrease in expense support to certain Direct Lending products.

Other Loss

Net losses on retirement of debt. The net loss on retirement of debt in the current year period was primarily due to a $12.5 million call protection premium paid in connection with the early repayment of our Term Loan. The remaining amount relates to the write-off of unamortized deferred financing costs related to the Term Loan and terminated revolving credit facilities. See Note 4 to our Financial Statements for additional information.

Interest expense. The increase in interest expense was driven by higher average debt outstanding, as in 2020 our long-term debt outstanding related to the $250.0 million Term Loan that was repaid in the second quarter of 2021 using proceeds from the $700 million of 2031 Notes, a larger size facility. Further, we issued the $350 million of 2051 Notes during the fourth quarter of 2021. Partially offsetting the impact of higher average borrowing outstanding were lower average borrow rates on the Notes in 2021 compared to the Term Loan in 2020.

Change in TRA liability. The change in TRA liability was due to the impact of the time value of money on the portion of the TRA that is carried at fair value (i.e., Dyal Acquisition contingent consideration), as well as changes in estimated future tax rates due to changes in our state income tax apportionment.

Change in warrant liability. The change in warrant liability was driven by the increase in the price of our publicly traded warrants, as such price directly impacts the Public Warrants and is also a significant input to the valuation of our Private Placement Warrants.

Change in earnout liability. The change in earnout liability was primarily due to the increase in our Class A Share price, as such input was a material driver of the valuation of the Earnout Securities carried at fair value through the Class E Trigger Event Dates. No Earnout Securities remained outstanding as of December 31, 2021; however, the Oak Street Cash Earnout was brought onto the statement of financial condition at the end of 2021 in connection with the Oak Street Acquisition, and such amounts will be subject to fair value remeasurement each period until the relevant Oak Street Trigger Events occur. See Note 3 to our Financial Statements for additional information on the Oak Street Cash Earnout.

Income Tax Benefit

Prior to the Business Combination, our income was generally subject to New York City UBT, as the operating entities are partnerships for U.S. federal income tax purposes. In connection with the Business Combination, the portion of income allocable to the Registrant is also generally subject to corporate tax rates at

 

86


Table of Contents

the U.S. federal and state and local levels. This resulted in an increase in income tax benefit in the current year period. Please see Note 10 to our Financial Statements for a discussion of the significant tax differences that impacted our effective tax rate.

Net Loss Attributable to Noncontrolling Interest

Net loss attributable to noncontrolling interests in the current year primarily represents the allocation to Common Units of their pro rata share of the Blue Owl Operating Group’s post-Business Combination net loss due to the drivers discussed above. The Common Units represent an approximately 74% weighted average economic interest in the Blue Owl Operating Group. Prior to the Business Combination, amounts attributable to noncontrolling interests were not significant, and related primarily to third-party interests held in certain of our consolidated investment advisor holding companies.

Non-GAAP Analysis

In addition to presenting our consolidated and combined results in accordance with GAAP, we present certain other financial measures that are not presented in accordance with GAAP. Management uses these measures to assess the performance of our business, and we believe that this information enhances the ability of stockholders to analyze our performance from period to period. These non-GAAP financial measures supplement and should be considered in addition to and not in lieu of our GAAP results, and such measures should not be considered as indicative of our liquidity. Our non-GAAP measures may not be comparable to other similarly titled measured used by other companies. Please see “—Non-GAAP Reconciliations” for reconciliations of these measures to the most comparable measures prepared in accordance with GAAP.

Fee-Related Earnings and Related Components

Fee-Related Earnings is a supplemental non-GAAP measure of operating performance used to make operating decisions and assess our operating performance. Fee-Related Earnings excludes certain items that are required for the presentation of our results on a GAAP basis. Management also reviews the components that comprise Fee-Related Earnings (i.e., FRE Revenues and FRE Expenses) on the same basis used to calculate Fee-Related Earnings, and such components are also non-GAAP measures and have been identified with the prefix “FRE” in the tables and discussion below. Management believes that by excluding these items, which are described below, Fee-Related Earnings and its components can be useful as supplemental measures to our GAAP results in assessing our operating performance and focusing on whether our recurring revenues, primarily consisting of management fees, are sufficient to cover our recurring operating expenses.

Fee-Related Earnings exclude various items that are required for the presentation of our results under GAAP, including the following: noncontrolling interests in the Blue Owl Operating Partnerships; equity-based compensation expense; compensation expenses related to capital contributions in certain subsidiary holding companies that are in-turn paid as compensation to certain employees, as such contributions are not included in Fee-Related Earnings or Distributable Earnings; amortization of intangible assets; “Transaction Expenses” as defined below; net gains (losses) on investments, changes in TRA, earnout and warrant liabilities; net losses on retirement of debt; interest and taxes. In addition, management reviews revenues by reducing GAAP administrative, transaction and other fees for certain expenses related to reimbursements from our products, which are presented gross for GAAP but net for non-GAAP measures. Transaction Expenses are expenses incurred in connection with the Business Combination and other acquisitions and strategic transactions, including subsequent adjustments related to such transactions, that were not eligible to be netted against consideration or recognized as acquired assets and assumed liabilities in the relevant transaction.

Distributable Earnings

Distributable Earnings is a supplemental non-GAAP measure of operating performance that equals Fee-Related Earnings plus or minus, as relevant, realized performance income and related compensation, interest

 

87


Table of Contents

expense, as well as amounts payable for taxes and payments made pursuant to the TRA. Amounts payable for taxes presents the current income taxes payable related to the respective period’s earnings, assuming that all Distributable Earnings were allocated to the Registrant, which would occur following the exchange of all Common Units for Class A Shares. Current income taxes payable and payments made pursuant to the TRA reflect the benefit of tax deductions that are excluded when calculating Distributable Earnings (e.g., equity-based compensation expenses, net losses on retirement of debt, Transaction Expenses, tax goodwill, etc.). If these tax deductions were to be excluded from amounts payable for taxes, Distributable Earnings would be lower and our effective tax rate would appear to be higher, even though a lower amount of income taxes would have been paid or payable for a period’s earnings. We make these adjustments when calculating Distributable Earnings to more accurately reflect the net realized earnings that are expected to be or become available for distribution or reinvestment into our business. Management believes that Distributable Earnings can be useful as a supplemental performance measure to our GAAP results assessing the amount of earnings available for distribution.

Fee-Related Earnings and Distributable Earnings Summary

 

     Year Ended December 31,  
(dollars in thousands)    2021      2020  

FRE revenues

   $ 785,901      $ 233,310  

FRE expenses

     (330,256      (201,512

Net (income) loss allocated to noncontrolling interests included in Fee-Related Earnings

     (3,961      4,610  
  

 

 

    

 

 

 

Fee-Related Earnings

   $ 451,684      $ 36,408  
  

 

 

    

 

 

 

Distributable Earnings

   $ 427,322      $ 12,219  
  

 

 

    

 

 

 

Fee-Related Earnings and Distributable Earnings increased year-over-year as a result of the accretive impact of the Dyal Acquisition, as well as higher FRE revenues from our Direct Lending products as certain fee waivers in ORCC, our largest BDC, expired in the fourth quarter of 2020. These increases were offset by higher FRE expenses, primarily due to compensation and benefits as discussed further below.

FRE Revenues

 

     Year Ended December 31,  
(dollars in thousands)    2021      2020  

Direct Lending Products

     

Diversified lending

   $ 348,363      $ 140,153  

Technology lending

     66,089        42,052  

First lien lending

     15,185        12,335  

Opportunistic lending

     3,993        366  
  

 

 

    

 

 

 

Management Fees, Net

     433,630        194,906  

Administrative, transaction and other fees

     106,973        38,404  
  

 

 

    

 

 

 

FRE Revenues—Direct Lending Products

     540,603        233,310  
  

 

 

    

 

 

 

GP Capital Solutions Products

     

GP minority equity investments

     233,505        —    

GP debt financing

     10,215        —    

Professional sports minority investments

     477        —    
  

 

 

    

 

 

 

Management Fees, Net

     244,197        —    

Administrative, transaction and other fees

     1,101        —    
  

 

 

    

 

 

 

FRE Revenues—GP Capital Solutions Products

     245,298        —    
  

 

 

    

 

 

 

Total FRE Revenues

   $ 785,901      $ 233,310  
  

 

 

    

 

 

 

 

88


Table of Contents

FRE revenues increased primarily due to higher management fees from our Direct Lending products due to the fee waivers in ORCC, our largest BDC, that expired in October 2020. These waivers totaled $130.9 million (inclusive of $74.8 million of Part I Fees) for the year ended December 31, 2020. The remaining increase was driven primarily by the overall growth in FPAUM across all of our Diversified Lending product strategies. Also contributing to the increase were higher administrative, transaction and other fees due to higher fee income earned for services provided to portfolio companies. FRE revenues also increased due to the accretive impact of Dyal Capital’s management fees from the Business Combination Date.

FRE Expenses

 

     Year Ended December 31,  
(dollars in thousands)    2021      2020  

FRE compensation and benefits

   $ (255,626    $ (137,197

FRE general, administrative and other expenses

     (74,630      (64,315
  

 

 

    

 

 

 

Total FRE Expenses

   $ (330,256    $ (201,512
  

 

 

    

 

 

 

FRE expenses increased primarily due to higher FRE compensation and benefits as a result of increased headcount, both in the legacy Owl Rock business, as well as due to an increase related to the Dyal Acquisition. FRE general, administrative and other expenses were up primarily due to placement fees related to Dyal Fund V, expenses related to being a public company and increased travel and office-related expenses as we transition from working remotely back to the office. These increases were partially offset by lower expense support to certain products. See “—GAAP Results of Operations Analysis” for additional information on these drivers.

 

89


Table of Contents

Non-GAAP Reconciliations

The table below presents the reconciliation of the non-GAAP measures presented throughout this MD&A. Please see “—Non-GAAP Analysis” for important information regarding these measures.

 

     Year Ended December 31,  
(dollars in thousands)    2021      2020  

GAAP Loss Before Income Taxes

   $ (1,867,477    $ (82,543

Net (income) loss allocated to noncontrolling interests included in Fee-Related Earnings

     (3,961      4,610  

Strategic Revenue-Share Purchase consideration amortization

     9,892        —    

Realized performance compensation

     2,067        —    

Equity-based compensation

     1,205,336        90,525  

Capital-related compensation

     1,416        —    

Amortization of intangible assets

     113,889        —    

Transaction Expenses

     56,218        —    

Interest expense

     27,275        23,816  

Realized performance income

     (5,906      —    

Net losses on investments

     3,526        —    

Net losses on early retirement of debt

     17,636        —    

Change in TRA liability

     13,848        —    

Change in warrant liability

     43,670        —    

Change in earnout liability

     834,255        —    
  

 

 

    

 

 

 

Fee-Related Earnings

     451,684        36,408  

Realized performance income

     5,906        —    

Realized performance compensation

     (2,067      —    

Interest expense

     (27,275      (23,816

Taxes and TRA payments

     (926      (373
  

 

 

    

 

 

 

Distributable Earnings

     427,322        12,219  

Interest expense

     27,275        23,816  

Taxes and TRA payments

     926        373  

Fixed assets depreciation and amortization

     665        673  
  

 

 

    

 

 

 

Adjusted EBITDA

   $ 456,188      $ 37,081  
  

 

 

    

 

 

 

 

     Year Ended December 31,  
(dollars in thousands)    2021      2020  

GAAP Revenues

   $ 823,878      $ 249,815  

Strategic Revenue-Share Purchase consideration amortization

     9,892        —    

Realized performance income

     (5,906      —    

Administrative and other fees

     (41,963      (16,505
  

 

 

    

 

 

 

FRE Revenues

   $ 785,901      $ 233,310  
  

 

 

    

 

 

 

 

90


Table of Contents
    Year Ended December 31,  
(dollars in thousands)   2021      2020  

GAAP Compensation and Benefits

  $ 1,496,988      $ 240,731  

Realized performance compensation

    (2,067      —    

Equity-based compensation

    (1,204,119      (90,525

Capital-related compensation

    (1,416      —    

Administrative and other expenses

    (33,760      (13,009
 

 

 

    

 

 

 

FRE Compensation and Benefits

  $ 255,626      $ 137,197  
 

 

 

    

 

 

 

 

    Year Ended December 31,  
(dollars in thousands)   2021      2020  

GAAP General, Administrative and Other Expenses

  $ 140,268      $ 67,811  

Transaction Expenses

    (56,218      —    

Equity-based compensation

    (1,217      —    

Administrative and other expenses

    (8,203      (3,496
 

 

 

    

 

 

 

FRE General, Administrative and Other Expenses

  $       74,630      $   64,315  
 

 

 

    

 

 

 

Liquidity and Capital Resources

Overview

We rely on management fees as the primary source of our operating liquidity. From time-to-time we may rely on the use of revolving credit facilities between management fee collection dates, which generally occur on a quarterly basis. We may also rely on our Revolving Credit Facility for liquidity needed to fund acquisitions, which we may replace with longer-term financing, subject to market conditions. To the extent that we have excess liquidity, we may invest such excess liquidity in corporate bonds, agency securities and other investments.

We ended 2021 with $42.6 million of cash and cash equivalents, excess liquidity investments of $1.3 million and $487.0 million available under our Revolving Credit Facility. We had $153.0 million outstanding on our Revolving Credit Facility, and such amounts were repaid in January 2022 in connection with revenues collected at the start of the quarter. In February, we increased the capacity of our Revolving Credit Facility, and as of the date of this filing, we have $715.0 million available under the Revolving Credit Facility, which is available for general corporate purposes. In February 2022, we also issued the $400.0 million 2032 Notes, providing additional liquidity for general corporate purposes, including to fund future strategic acquisitions or related transactions and growth initiatives.

Based on management’s experience and our current level of liquidity and assets under management, we believe that our current liquidity position and cash generated from management fees will continue to be sufficient to meet our anticipated working capital needs for at least the next 12 months.

Over the short and long term, we may use cash and cash equivalents, issue additional debt or equity securities, or may seek other sources of liquidity to:

 

   

Grow our existing investment management business.

 

   

Expand, or acquire, into businesses that are complementary to our existing investment management businesses or other strategic growth initiatives.

 

   

Pay operating expenses, including cash compensation to our employees.

 

   

Repay debt obligations and interest thereon.

 

   

Opportunistically repurchase Class A Shares pursuant to the Share Repurchase Program (as defined below).

 

91


Table of Contents
   

Pay income taxes and amounts due under the TRA.

 

   

Pay dividends to holders of our Class A Shares, as well as make corresponding distributions to holders of Common Units at the Blue Owl Operating Group level.

 

   

Fund investment commitments to existing or future products.

Debt Obligations

Our long-term debt obligations consisted of the $700.0 million 2031 Notes and the $350.0 million 2051 Notes as of December 31, 2021. We also had $153.0 million outstanding on our Revolving Credit Facility, and such amounts were repaid in January 2022, as discussed above, and issued the $400.0 million 2032 Notes in February 2022. We expect to use cash on hand to pay interest and principal due on our financing arrangements over time, which would reduce amounts available for dividends and distributions to our stockholders. We may choose to refinance all or a portion of any amounts outstanding on or prior to their respective maturity dates by issuing new debt, which could result in higher borrowing costs. We may also choose to repay borrowing by using proceeds from the issuance of equity or other securities, which would dilute stockholders. See Note 4 to our consolidated and combined financial statements in this prospectus for additional information regarding our debt obligations.

Management regularly reviews Adjusted EBITDA to assess our ability to service our debt obligations. Adjusted EBITDA is equal to Distributable Earnings plus interest expense, taxes and TRA payable, and fixed assets depreciation and amortization. Adjusted EBITDA is a non-GAAP financial measure that supplements and should be considered in addition to and not in lieu of our GAAP results, and such measure should not be considered as indicative of our liquidity. Adjusted EBITDA may not be comparable to other similarly titled measured used by other companies. Adjusted EBITDA was $169.4 million for the quarter ended December 31, 2021. Please see “—Non-GAAP Reconciliations” for reconciliations of Adjusted EBITDA to the most comparable measures prepared in accordance with GAAP.

Tax Receivable Agreement

As discussed in Note 11 to our consolidated and combined financial statements in this prospectus, we may in the future be required to make payments under the TRA. As of December 31, 2021, assuming no material changes in the relevant tax law and that we generate sufficient taxable income to realize the full tax benefit of the increased amortization resulting from the increase in tax basis of certain Blue Owl Operating Group assets, we expect to pay approximately $670.7 million under the TRA, net of fair value adjustments. Future cash savings and related payments under the TRA in respect of subsequent exchanges of Common Units for Class A or B Shares would be in addition to these amounts.

Payments under the tax receivable agreement are anticipated to increase the tax basis adjustment and, consequently, result in increasing annual amortization deductions in the taxable years of and after such increases to the original basis adjustments, and potentially will give rise to increasing tax savings with respect to such years and correspondingly increasing payments under the TRA.

The obligation to make payments under the tax receivable agreement is an obligation of Blue Owl GP, and any other corporate taxpaying entities that in the future may hold GP Units, and not of the Blue Owl Operating Group. We may need to incur debt to finance payments under the TRA to the extent the Blue Owl Operating Group does not distribute cash to Registrant or Blue Owl GP in an amount sufficient to meet our obligations under the TRA.

 

92


Table of Contents

The actual increase in tax basis of the Blue Owl Operating Group assets resulting from an exchange or from payments under the TRA, as well as the amortization thereof and the timing and amount of payments under the TRA, will vary based upon a number of factors, including the following:

 

   

The amount and timing of our taxable income will impact the payments to be made under the TRA. To the extent that we do not have sufficient taxable income to utilize the amortization deductions available as a result of the increased tax basis in the Blue Owl Operating Partnerships’ assets, payments required under the TRA would be reduced.

 

   

The price of our Class A Shares at the time of any exchange will determine the actual increase in tax basis of the Blue Owl Operating Partnerships’ assets resulting from such exchange; payments under the TRA resulting from future exchanges, if any, will be dependent in part upon such actual increase in tax basis.

 

   

The composition of the Blue Owl Operating Group assets at the time of any exchange will determine the extent to which we may benefit from amortizing the increased tax basis in such assets and thus will impact the amount of future payments under the TRA resulting from any future exchanges.

 

   

The extent to which future exchanges are taxable will impact the extent to which we will receive an increase in tax basis of the Blue Owl Operating Group assets as a result of such exchanges, and thus will impact the benefit derived by us and the resulting payments, if any, to be made under the TRA.

 

   

The tax rates in effect at the time any potential tax savings are realized, which would affect the amount of any future payments under the TRA.

Depending upon the outcome of these and other factors, payments that we may be obligated to make under the TRA in respect of exchanges could be substantial. In light of the numerous factors affecting our obligation to make payments under the TRA, the timing and amounts of any such actual payments are not reasonably ascertainable.

Warrants

We classify the warrants issued in connection with the Business Combination as liabilities in our consolidated and combined statements of financial condition, as in the event of a change in control, warrant holders have the ability to demand cash settlement from us. In addition, we have the option to cash settle outstanding warrants when certain criteria is met, as described in Note 2 to our Financial Statements. To the extent we have insufficient cash on hand or that we opt to, we may rely on debt or equity financing to facilitate these transactions in the future if needed.

Earnout Securities and Oak Street Cash Earnout

We classified certain Earnout Securities as liabilities in our consolidated and combined statements of financial condition, as described in Note 2 to our Financial Statements. The settlement of these liabilities during 2021 was in the form of Class A Shares and Common Units that were issued upon the relevant Class E Triggering Events and did not require cash settlement.

A portion of the Oak Street Cash Earnouts are also liability classified and represent the fair value of the obligation to make future cash payments that would need to be made if all the respective Oak Street Triggering Events occur. Further, the portion classified as compensation expense will be expensed and a corresponding accrued compensation liability will be recorded over the service period. To the extent we have insufficient cash on hand or that we opt to, we may rely on debt or equity financing to facilitate these transactions in the future. See Note 2 to our Financial Statements for additional information.

Dividends and Distributions

We intend to continue to pay to Class A Stockholders (and Class B Stockholders in the future to the extent any Class B Shares are outstanding) a quarterly dividend representing approximately 85% of Distributable

 

93


Table of Contents

Earnings following the end of each quarter. Blue Owl Capital Inc.’s share of Distributable Earnings, subject to adjustment as determined by our Board to be necessary or appropriate to provide for the conduct of our business, to make appropriate investments in our business and products, to comply with applicable law, any of our debt instruments or other agreements, or to provide for future cash requirements such as tax-related payments, operating reserves, clawback obligations and dividends to stockholders for any ensuing quarter. All of the foregoing is subject to the qualification that the declaration and payment of any dividends are at the sole discretion of our Board, and our Board may change our dividend policy at any time, including, without limitation, to reduce or eliminate dividends entirely.

The Blue Owl Operating Partnerships will make cash distributions (“Tax Distributions”) to the partners of such partnerships, including to Blue Owl GP, if we determine that the taxable income of the relevant partnership will give rise to taxable income for its partners. Generally, Tax Distributions will be computed based on our estimate of the taxable income of the relevant partnership allocable to a partner multiplied by an assumed tax rate equal to the highest effective marginal combined U.S. federal, New York State and New York City income tax rates prescribed for an individual or corporate resident in New York City (taking into account certain assumptions set forth in the relevant partnership agreements). Tax Distributions will be made only to the extent distributions from the Blue Owl Operating Partnerships for the relevant year were otherwise insufficient to cover the estimated assumed tax liabilities.

Holders of our Class A and B Shares may not always receive distributions or may receive lower distributions on a per share basis at a time when we, indirectly through Blue Owl GP, and holders of our Common Units are receiving distributions on their interests, as distributions to the Registrant and Blue Owl GP may be used to settle tax and TRA liabilities, if any, and other obligations.

Dividends are expected to be treated as qualified dividends under current law to the extent of the Company’s current and accumulated earnings and profits, with any excess dividends treated as a return of capital to the extent of a stockholder’s basis, and any remaining excess generally treated as gain realized on the sale or other disposition of stock.

Risks to our Liquidity

Our ability to obtain financing provides us with additional sources of liquidity. Any new financing arrangement that we may enter into may have covenants that impose additional limitations on us, including with respect to making distributions, entering into business transactions or other matters, and may result in increased interest expense. If we are unable to secure financing on terms that are favorable to us, our business may be adversely impacted. No assurance can be given that we will be able to issue new debt, enter into new credit facilities or issue equity or other securities in the future on attractive terms or at all.

Adverse market conditions, including from the COVID-19 pandemic or any other market dislocation event, may negatively impact our liquidity. Cash flows from management fees may be impacted by a slowdown or a decline in fundraising and deployment, as well as declines in the value of investments held in certain of our products.

LIBOR Transition

On March 5, 2021, the UK Financial Conduct Authority announced that it would phase out LIBOR as a benchmark immediately after December 31, 2021, for sterling, euro, Japanese yen, Swiss franc and 1-week and 2-month U.S. Dollar settings and immediately after June 30, 2023, the remaining U.S. Dollar settings. Our Notes are fixed rate borrowings, and therefore the LIBOR phase out will not have an impact on this borrowing. The Revolving Credit Facility is subject to SOFR rates at our option, or alternative rates that are not tied to LIBOR. Certain of our products hold investments and have borrowings that are tied to LIBOR, and we continue to focus on managing any risk related to those exposures. Our senior management has oversight of these transition efforts.

 

94


Table of Contents

See “Risk Factors—Risks Related to Legal and Regulatory Environment—Changes to the method of determining the London Interbank Offered Rate (“LIBOR”) or the selection of a replacement for LIBOR may affect the value of investments held by our products and could affect our results of operations and financial results.

Cash Flows Analysis

 

     Year Ended December 31,         
(dollars in thousands)    2021      2020      $ Change  

Net cash provided by (used in):

        

Operating activities

   $ 281,658      $ 5,234      $ 276,424  

Investing activities

     (1,598,872      (652      (1,598,220

Financing activities

     1,348,151        (295      1,348,446  
  

 

 

    

 

 

    

 

 

 

Net Change in Cash and Cash Equivalents

   $ 30,937      $ 4,287      $ 26,650  
  

 

 

    

 

 

    

 

 

 

Operating Activities.    Our net cash flows from operating activities are generally comprised of management fees, less cash used for operating expenses, including interest paid on our debt obligations. One of our largest operating cash outflows generally relates to bonus expense, which are generally paid out during the first quarter of the year following the expense. The cash flows related to Dyal Capital are included starting on the Business Combination Date, and therefore our historical operating cash flows are not representative of our future cash flows.

Net cash flows from operating activities increased from the prior year period due to the inclusion of the Dyal Capital related cash flows, as well as higher management fees from our Direct Lending products. These increases were partially offset by higher 2020 discretionary bonuses, which were paid in the first quarter of 2021, as compared to discretionary bonuses in 2019, which were paid in the first quarter of 2020.

Investing Activities. Cash flows related to investing activities for 2021 primarily related to the cash consideration paid in connection with the Dyal Acquisition and Oak Street Acquisition. In 2021, we also invested excess liquidity from our Notes offerings and retained earnings in various fixed income investments and subsequently sold such investments for general corporate purposes. In 2020, cash flows related to investing activities were not material.

Financing Activities. Cash flows related to financing activities for 2021 were primarily driven by cash proceeds from the Business Combination, as well as related cash consideration paid to certain pre-Business Combination Owl Rock owners. Additionally, distributions of pre-Business Combination-related earnings were also made during 2021, with a final distribution of $52.0 million related to pre-Business Combination-related earnings made during the third quarter of 2021. Cash flows related to financing activities in 2021 also included the proceeds from our 2031 Notes, which proceeds were used in part to repay our previously outstanding Term Loan and proceeds from our 2051 Notes, which proceeds were used to finance working capital needs and general capital purposes. We also made various short-term borrowings and repayments under our revolving credit facilities. Such borrowings were fully repaid by January 2022.

Our 2020 cash flows related to financing activities included borrowings and repayments under our previously outstanding revolving credit facilities. In addition, distributions related to pre-Business Combination-related earnings was another significant financing cash flow in the prior-year period.

Critical Accounting Estimates

We prepare our Financial Statements in accordance with U.S. GAAP. In applying many of these accounting principles, we make estimates that affect the reported amounts of assets, liabilities, revenues and expenses in our consolidated and combined financial statements. We base our estimates on historical experience and other factors

 

95


Table of Contents

that we believe are reasonable under the circumstances. These estimates, however, are subjective and subject to change, and actual results may differ materially from our current estimates due to the inherent nature of these estimates, including uncertainty in the current economic environment due to the COVID-19 pandemic and other factors. For a summary of our significant accounting policies, see Note 2 to our Financial Statements.

Estimation of Fair Values

Investments Held by our Products

The fair value of the investments held by our Direct Lending products is the primary input to the calculation for the majority of our management fees. Management fees from our GP Capital Solutions and Real Estate products are generally based on commitments or investment cost, so our management fees are generally not impacted by changes in the estimated fair values of investments held by these products. However, to the extent that management fees are calculated based on investment cost of the product’s investments, the amount of fees that we may charge will increase or decrease from the effect of changes in the cost basis of the product’s investments, including potential impairment losses. In the absence of observable market prices, we use valuation methodologies applied on a consistent basis and assumptions that we believe market participants would use to determine the fair value of the investments. For investments where little market activity exists, the determination of fair value is based on the best information available, we incorporate our own assumptions and involves a significant degree of judgment, and the consideration of a combination of internal and external factors.

Our products generally value their investments at fair value, as determined in good faith by each product’s respective board of directors or valuation committee, as applicable, based on, among other things, the input of third party valuation firms and taking into account the nature and realizable value of any collateral, an investee’s ability to make payments and its earnings, the markets in which the investee operates, comparison to publicly traded companies, discounted cash flow, current market interest rates and other relevant factors. Because such valuations are inherently uncertain, the valuations may fluctuate significantly over time due to changes in market conditions. These valuations would, in turn, have corresponding proportionate impacts on the amount management fees that we may earn from certain products on which revenues are based on the fair value of investments.

TRA Liability

We carry a portion of our TRA liability at fair value, as it is contingent consideration related to the Dyal Acquisition. The valuation of this portion of the TRA liability is mostly sensitive to our expectation of future cash savings that we may ultimately realize related to our tax goodwill and other intangible assets deductions. We then apply a discount rate that we believe is appropriate given the nature of and expected timing of payments of the liability. A decrease in the discount rate assumption would result in an increase in the fair value estimate of the liability, which would have a correspondingly negative impact on our GAAP results of operations. However, payments under the TRA are ultimately only made to the extent we realize the offsetting cash savings on our income taxes due to the tax goodwill and other intangibles deduction. See Note 9 to our Financial Statements for additional details.

Earnout Liability and Private Placement Warrants Liability

The fair values of our Earnout Securities liability and Private Placement Warrants liability were determined using Monte Carlo simulations that have various significant unobservable inputs. The assumptions used could have a material impact on the valuation of these liabilities, and include our best estimate of expected volatility, expected holding periods and appropriate discounts for lack of marketability. Changes in the estimated fair values of these liabilities may have material impacts on our results of operations in any given period, as any increases in these liabilities have a corresponding negative impact on our GAAP results of operations in the period in which the changes occur. See Note 9 to our Financial Statements for additional details.

 

96


Table of Contents

Equity-based Compensation

The fair values of our equity-based compensation RSU and Incentive Unit grants are generally determined using our Class A Share price on the grant date, adjusted for the lack of dividend participation during the vesting period, and the application of a discount for lack of marketability on RSUs and Incentive Units that are subject to a one-year post-vesting transfer restriction. The higher these discounts, the lower the compensation expense taken over time for these grants.

For the Seller Earnout Securities and Oak Street Earnout Units that were classified as equity-based compensation for GAAP, we used Monte Carlo simulations that had various significant unobservable inputs. The assumptions used have a material impact on the valuation of these grants, and include our best estimate of expected volatility, expected holding periods and appropriate discounts for lack of marketability. The higher the expected volatility, the higher the compensation expense taken each period for these grants. The higher the expected holding periods and discount for lack of marketability, the lower the compensation expense taken each period for these grants. See Note 8 to our Financial Statements for additional details.

Deferred Tax Assets

As a result of the Business Combination, deferred tax assets comprise one of our largest assets in our consolidated and combined statements of financial condition. Substantially all of our deferred tax assets relate to the goodwill and other intangible assets deductible for tax purposes that arose in connection with the purchase of Common Units with proceeds from the Business Combination, as well as subsequent payments expected to be made under the TRA and other capital transactions that have occurred since the Business Combination. In accordance with relevant tax rules, we expect to take substantially all of these goodwill and other intangible deductions over the 15-year period following the Business Combination Date. To the extent we generate insufficient taxable income to take the full deduction in any given year, we will generate a net operating loss (“NOL”) that is available for us to use over an indefinite carryforward period in order to fully realize the deferred tax assets.

When evaluating the realizability of deferred tax assets, all evidence—both positive and negative—is considered. This evidence includes, but is not limited to, expectations regarding future earnings, future reversals of existing temporary tax differences and tax planning strategies. We did not take into account any tax planning strategies when arriving at this conclusion; however, the other assumptions underlying the taxable income estimates, are based on our near-term operating model. If we experience a significant decline in AUM for any extended time during the period for which these estimates relate and we do not otherwise experience offsetting growth rates in other periods, we may not generate taxable income sufficient to realize the deferred tax assets and may need to record a valuation allowance. However, given the indefinite carryforward period available for NOLs and the conservative estimates used to prepare the taxable income projections, the sensitivity of our estimates and assumptions are not likely to have a material impact on our conclusion that a valuation allowance is not needed.

Impairment of Goodwill and Other Intangible Assets

Our ongoing accounting for goodwill and other intangible assets acquired as part of the Business Combination requires us to make significant estimates and assumptions as we exercise judgement to evaluate these assets for impairment. We generally undertake a qualitative review of factors that may indicate whether an impairment exists. We take into account factors such as the growth in AUM and FPAUM, general economic conditions, and various other factors that require judgement in deciding whether a quantitative analysis should be undertaken. Our evaluation for indicators of impairment may not capture a potential impairment, which could result in an overstatement of the carrying values of goodwill and other intangible assets.

 

97


Table of Contents

Impact of Changes in Accounting on Recent and Future Trends

We believe that none of the changes to GAAP that went into effect during the year ended December 31, 2021, or that have been issued but that we have not yet adopted, are expected to substantively impact our future trends.

 

98


Table of Contents

MANAGEMENT

Executive Officers and Directors

The following persons are the members of the board of directors of Blue Owl (the “Board”) and Blue Owl’s executive officers as of the date of this prospectus:

 

Name

   Age     

Position with
Blue Owl

Douglas I. Ostrover

     59      Chief Executive Officer and Chairman of the Board

Marc S. Lipschultz

     53      Co-President and Director

Michael Rees

     47      Co-President and Director

Craig W. Packer

     55      Senior Managing Director and Director

Sean Ward

     43      Senior Managing Director and Director

Marc Zahr

     42      President of the Oak Street Division and Director

Alan J. Kirshenbaum

     50      Chief Financial Officer

Andrew Laurino

     46      Senior Managing Director

Andrew R. Polland

     47      Chief Operating Officer

Neena A. Reddy

     44      General Counsel and Secretary

Dana Weeks

     51      Director

Claudia Holz

     64      Director

Andrew S. Komaroff

     53      Director

Stacy Polley

     53      Director

Douglas I. Ostrover is a Co-Founder and Chief Executive Officer of Blue Owl Capital Inc., a member of the firm’s Executive Committee and the Chairman of the firm’s Board of Directors. Mr. Ostrover is also a Co-Founder of Owl Rock and is a member of the Owl Rock Investment Committees. In addition, Mr. Ostrover served on the boards of ORCC and ORCC II from 2016 to 2021, on the board of ORTF from 2018 to 2021 and on the boards of ORCC III and ORCIC from 2020 to 2021. Prior to co-founding Owl Rock, Mr. Ostrover was one of the founders of GSO Capital Partners (GSO), Blackstone’s alternative credit platform, and a Senior Managing Director at Blackstone until 2015. Prior to co-founding GSO in 2005, Mr. Ostrover was a Managing Director and Chairman of the Leveraged Finance Group of Credit Suisse First Boston (CSFB). Prior to his role as Chairman, Mr. Ostrover was Global Co-Head of CSFB’s Leveraged Finance Group, during which time he was responsible for all of CSFB’s origination, distribution and trading activities relating to high yield securities, leveraged loans, high yield credit derivatives and distressed securities. Mr. Ostrover was a member of CSFB’s Management Council and the Fixed Income Operating Committee. Mr. Ostrover joined CSFB in November 2000 when CSFB acquired Donaldson, Lufkin & Jenrette (“DLJ”), where he was a Managing Director in charge of High Yield and Distressed Sales, Trading and Research. Mr. Ostrover had been a member of DLJ’s high yield team since he joined the firm in 1992. Mr. Ostrover is actively involved in non-profit organizations including serving on the Board of Directors of the Michael J. Fox Foundation and the Mt. Sinai Health System. Mr. Ostrover also serves on the investment committee of the Brunswick School. Mr. Ostrover received a B.A. in Economics from the University of Pennsylvania and an M.B.A. from New York University Stern School of Business.

Marc S. Lipschultz is a Co-Founder and the Co-President of Blue Owl Capital Inc., a member of the firm’s Executive Committee and a member of the firm’s Board of Directors. Mr. Lipschultz is also a Co-Founder and President of Owl Rock, serves as the Co-Chief Investment Officer of each of the Owl Rock Advisers and is a member of the Investment Committees of each of the Owl Rock Advisors. Prior to co-founding Owl Rock, Mr. Lipschultz spent more than two decades at KKR, and he served on the firm’s Management Committee and as the Global Head of Energy and Infrastructure. Mr. Lipschultz has a wide range of experience in alternative investments, including leadership roles in private equity, infrastructure and direct-asset investing. Prior to joining KKR, Mr. Lipschultz was with Goldman, Sachs & Co., where he focused on mergers and acquisitions and principal investment activities. Mr. Lipschultz serves on the board of the Hess Corporation and is actively involved in a

 

99


Table of Contents

variety of nonprofit organizations, serving as a trustee and board member of the American Enterprise Institute for Public Policy Research, Michael J. Fox Foundation, Mount Sinai Health System, Riverdale Country School, Stanford University Board of Trustees and as the Chairman Emeritus of the Board of the 92nd Street Y. Mr. Lipschultz received an A.B. with honors and distinction, Phi Beta Kappa, from Stanford University and an M.B.A. with high distinction, Baker Scholar, from Harvard Business School.

Michael Rees is a Co-Founder and the Co-President of Blue Owl Capital Inc., a member of the firm’s Executive Committee and a member of the firm’s Board of Directors. Mr. Rees also serves as the Head of Dyal Capital, a division of Blue Owl, which he founded when it was a division of Neuberger Berman Group. Prior to founding Dyal Capital, Mr. Rees was a founding employee and stockholder of Neuberger Berman Group, transitioning from Lehman Brothers as part of the management buyout transaction in May 2009, and was the first Chief Operating Officer of Neuberger’s alternatives business. Mr. Rees was an employee of Lehman Brothers from April 2001 through May 2009. He had numerous roles at Lehman Brothers and was responsible for strategic acquisitions for the Investment Management Division at Lehman Brothers. From 2003 through 2006, he was Head of Asset Management Strategy. Prior to joining Lehman Brothers, he was an associate at Marakon Associates. He received a master’s degree in Mechanical Engineering and a master’s degree in Technology Policy from Massachusetts Institute of Technology. Mr. Rees currently serves on the Board of Directors of The Opportunity Network, an education focused non-profit that supports underserved students with postsecondary and career readiness education. Mr. Rees received a B.S. in Mechanical Engineering and a B.A. in Political Science from the University of Pittsburgh.

Craig W. Packer is a Co-Founder and Senior Managing Director of Blue Owl Capital Inc., a member of the firm’s Executive Committee and a member of the firm’s Board of Directors. Mr. Packer is also a Co-Founder of Owl Rock Capital Partners, serves as Co-Chief Investment Officer and a member of the Executive Committees of the Owl Rock Advisers and President and Chief Executive Officer of each of the Owl Rock BDCs and is a member of the Owl Rock Investment Committees. In addition, Mr. Packer has served on the boards of the Company and ORCC since 2016, on the board of ORTF since 2018 and on the boards of ORCC III and on ORCIC since 2020. Prior to co-founding Owl Rock, Mr. Packer was Co-Head of Leveraged Finance in the Americas at Goldman, Sachs & Co. where he served on the Firmwide Capital Committee. Mr. Packer joined Goldman, Sachs & Co. as a Managing Director and Head of High Yield Capital Markets in 2006 and was named partner in 2008. Prior to joining Goldman Sachs, Mr. Packer was the Global Head of High Yield Capital Markets at Credit Suisse First Boston, and before that he worked at Donaldson, Lufkin & Jenrette. Mr. Packer serves as Treasurer and member of the Board of Trustees of Greenwich Academy, Co-Chair of the Honorary Board of Kids in Crisis, a non-profit organization that serves children in Connecticut, Board Member of the University of Virginia Athletics Foundation and is on the Foundation Board for the McIntire School of Commerce, University of Virginia. Mr. Packer earned a B.S. from the University of Virginia and an M.B.A. from Harvard Business School.

Sean Ward is a Senior Managing Director of Blue Owl Capital Inc., a member of the firm’s Executive Committee and a member of the firm’s Board of Directors. Mr. Ward also serves as a member of the Dyal Capital Partners Investment Team. Previously a Vice President at Lehman Brothers, Sean held several roles at Neuberger after it became an independent firm, including Senior Counsel for Neuberger’s alternatives business. Prior to joining Lehman Brothers, he was an associate at Covington & Burling LLP, where his practice focused on mergers and acquisitions, public and private securities offerings and credit transactions. Prior to Covington & Burling LLP, Sean worked at Davis Polk & Wardwell LLP in New York and London. Sean received his J.D., magna cum laude, from the Duke University School of Law and holds a B.A., magna cum laude, in Diplomatic History and Political Science from the University of Pennsylvania. Sean currently serves on the Leadership Council of Robert F. Kennedy Human Rights, a nonprofit focused on human rights issues and a “social good” approach to business and investment.

Marc Zahr is a Senior Managing Director and the President and Co-Founder of Oak Street – real estate division of Blue Owl, a member of the Blue Owl Capital Inc.’s Executive Committee, and a member of the firm’s Board of Directors. In his role, Mr. Zahr is responsible for the overall direction and leadership of Oak Street. He

 

100


Table of Contents

manages and oversees Oak Street’s investment activities which include sourcing, underwriting and negotiating Oak Street’s acquisitions. Mr. Zahr also leads the Investment Committee and new product development. Additionally, Mr. Zahr spearheaded the integration of Oak Street’s Seeding & Strategic Capital platform. Prior to Oak Street, Mr. Zahr served as Vice President at American Realty Capital where he was responsible for the analytics and acquisition activities within the company’s real estate portfolios. He also served as a Fixed Income Trader at TM Associates and an Associate at Merrill Lynch. Mr. Zahr received a B.A. in Communications from the University of Dayton.

Alan J. Kirshenbaum is the Chief Financial Officer of Blue Owl Capital Inc. and a member of the firm’s Executive Committee. Mr. Kirshenbaum is also Executive Vice President of the Owl Rock BDCs, serves as the Chief Financial Officer and the Chief Operating Officer of the Owl Rock Advisers. Previously, Mr. Kirshenbaum served as Chief Financial Officer and Chief Operating Officer of ORCC and ORTF, and as Chief Operating Officer of ORCC II and ORCC III. In addition, Mr. Kirshenbaum served on the boards of ORCC and ORCC II from 2015 to 2021, on the board of ORTF from 2018 to 2021 and on the boards of ORCC III and ORCIC from 2020 to 2021 and currently serves on the boards of ORTIC and ORTF II. Prior to Owl Rock, Mr. Kirshenbaum was Chief Financial Officer of Sixth Street Specialty Lending (fka TPG Specialty Lending, Inc.), a BDC traded on the NYSE (TSLX). Mr. Kirshenbaum was responsible for building and overseeing TSLX’s finance, treasury, accounting and operations functions from 2011 through 2015, including during its initial public offering in March 2014. From 2011 to 2013, Mr. Kirshenbaum also was Chief Financial Officer of TPG Special Situations Partners. From 2007 to 2011, Mr. Kirshenbaum was the Chief Financial Officer of Natsource, a private investment firm and, prior to that, Managing Director, Chief Operating Officer and Chief Financial Officer of MainStay Investments. Mr. Kirshenbaum joined Bear Stearns Asset Management (“BSAM”) in 1999 and was BSAM’s Chief Financial Officer from 2003 to 2006. Before joining BSAM, Mr. Kirshenbaum worked in public accounting at KPMG and J.H. Cohn. Mr. Kirshenbaum is actively involved in a variety of non-profit organizations including the Boy Scouts of America and as trustee for the Jewish Federation of Greater MetroWest NJ. Mr. Kirshenbaum also is a member of the Rutgers University Dean’s Cabinet. Mr. Kirshenbaum received a B.S. from Rutgers University and an M.B.A. from New York University Stern School of Business.

Andrew Laurino is a Senior Managing Director of Blue Owl Capital Inc. and a member of the firm’s Executive Committee. Andrew also serves as a member of the Dyal Capital Partners Investment Team. Prior to joining Blue Owl Capital, Mr. Laurino provided strategic and financing advice to leading alternative asset managers at a number of firms, including Tiger Bay Advisors, Credit Suisse and Lehman Brothers. Earlier in his career, Mr. Laurino was an M&A advisor at Lehman Brothers, Compass Advisors and Prudential Securities. Mr. Laurino earned a B.S. in Foreign Service with a concentration in International Economics from the Edmund A. Walsh School of Foreign Service at Georgetown University.

Andrew R. Polland is the Chief Operating Officer of Blue Owl Capital Inc., a member of the firm’s Executive Committee, and Co-Chair of its Operating Committee. Prior to Blue Owl, Andrew was the Chief Operating Officer of Dyal Capital, when it was a division of Neuberger Berman. Prior to Dyal Capital, Andrew was the Chief Operating Officer, General Counsel and Chief Compliance Officer of Hoplite Capital Management, L.P. Prior to Hoplite, Andrew was the General Counsel and Chief Compliance Officer of MSD Partners, L.P. and the Chief Compliance Officer of MSD Capital, L.P. Prior to MSD, Andrew served as the Deputy Chief Compliance Officer and Head of Litigation of Fortress Investment Group LLC, and the Chief Compliance Officer of its affiliated broker-dealer (Fortress Capital Formation LLC). Prior to that, Andrew was a litigation associate at Davis Polk & Wardwell LLP. Andrew began his career as a federal law clerk to United States District Court Judge Charles P. Sifton. He received a J.D., magna cum laude, from the University of Pennsylvania, and a B.S. (with honors) in Industrial Labor Relations from Cornell University.

Neena Reddy is a Managing Director, the General Counsel and the Secretary of Blue Owl Capital Inc., the General Counsel and Chief Legal Officer of the Blue Owl Advisers and a member of the firm’s Executive Committee and Operating Committee. Ms. Reddy also serves as Vice President and Secretary of each of the Owl Rock BDCs. Prior to joining Owl Rock from 2010 to 2019, Ms. Reddy was associate general counsel at Goldman,

 

101


Table of Contents

Sachs & Co LLC, dedicated to Goldman Sachs Asset Management L.P. (“GSAM”), where she was responsible for GSAM managed direct alternative products, including private credit. Prior to GSAM, Ms. Reddy practiced as a corporate attorney at Boies Schiller & Flexner LLP and at Debevoise & Plimpton LLP. Prior to becoming an attorney, Ms. Reddy was a financial analyst in the private wealth division at Goldman, Sachs & Co. Ms. Reddy received a B.A. in English, magna cum laude, from Georgetown University and a J.D. from New York University School of Law.

Dana Weeks is the Chief Executive Officer and Co-Founder of MedTrans Go, a healthcare technology start-up based in Atlanta, GA. Prior to joining MedTrans Go, Ms. Weeks co-founded the Black Angel Tech Foundation, created to support and increase the number of underrepresented minorities in technology, and served in her role as President from April 2016 to September 2019. Ms. Weeks has also held positions at AT&T, Pfizer, and in several innovative entrepreneurial ventures. Ms. Weeks is a member of the Board of Trustees of The Westminster Schools of Atlanta, the Treasurer of the Atlanta Chapter of Jack & Jill, an advisory board member of Stride: Win Your Way, a sports optimization platform for coaches and athletes, and a Board Member for the Alliance Theater of Atlanta. She also serves on several Task Forces and Committees at both Stanford and Columbia Business School, including serving as a co-chair of the Stanford LEAD Council, a member of the Stanford Humanities & Sciences Council, and a founding member of the Women’s Circle at Columbia Business School. Ms. Weeks earned a B.A. with Honors from Stanford University and an MBA from Columbia Business School.

Claudia Holz is a certified public accountant in the State of New York. Ms. Holz previously served as an audit partner for KPMG LLP, where she performed and supervised audits of the financial statements and internal controls of public and private companies. During her career at KPMG, she held numerous leadership positions, including serving as partner-in-charge of the New York office investment management audit practice. In September 2017, she retired from KPMG after more than 35 years. She has served on the Audit and Compliance Committee for American Beacon funds since April 2018. In that capacity, she oversees and assesses the performance of the annual audits by the funds’ auditors. She has served on the board of directors of the Company since May 2021 and is the chair of the Company’s audit committee. She earned a B.S. in Accounting, magna cum laude, from Syracuse University.

Andrew S. Komaroff is the Chief Operating Officer of Neuberger Berman Group LLC and joined the predecessor firm in 2001. Mr. Komaroff’s responsibilities include oversight of the firm’s client coverage and distribution channels as well as information technology and operations. Mr. Komaroff also served as the interim Chief Financial Officer immediately following the firm’s employee-led buyout in 2009. Prior to joining the firm, Mr. Komaroff was a management consultant at McKinsey & Co., a principal at Ripplewood Holdings, a New York and Tokyo-based private equity firm, and the Executive Vice President of the Equavant Group, an internet exchange acquired in 2001. Mr. Komaroff serves on the Board of Trustees for The Writing Revolution, a national not-for-profit organization dedicated to teaching students to think clearly and reflect that thinking in their writing. Mr. Komaroff also serves on the Executive Board of Trustees for the Securities Industry and Financial Markets Association. Mr. Komaroff received a BA from Williams College, graduating Phi Beta Kappa, and a JD from Stanford Law School where he was a member of the Order of the Coif.

Stacy Polley is a Senior Advisor focusing on Tactical Opportunities (BTO) and Blackstone Growth (BXG) portfolio investments as of April 2022. She is a former partner of Goldman Sachs, where she gained over 25 years of experience in finance and commercial leadership from August 1994 to March 2019. Ms. Polley served as a member of Goldman Sachs’ Partnership Committee from 2008 to 2016 and was a founding member of Goldman Sachs’ Client and Business Standards Committee (CBSC) formed in response to the 2008 financial crisis and served as the Co-Chair of the Securities Division of CBSC from 2008 to 2015. She also served as the Global Head of Client Relationship Management & Strategy from September 2014 to December 2018 and as a member of the Americas Diversity Committee from 2012 to 2015. Previously, Ms. Polley worked as a Consultant in the Information Technology Practice of EY from August 1989 to July 1992. Ms. Polley is currently a board advisor of HighPost Capital, a consumer-focused growth equity firm, where she has served since November 2019, as well as fintech startup Bumped, where she has served since January 2021. She has also served on the board of New York

 

102


Table of Contents

City Center since September 2012. She has served on the board of directors of the Company since May 2021 and is a member of the Company’s audit committee. Ms. Polley earned a B.S. in Finance and Management Information Systems from State University of New York at Albany and an MBA in finance from the Wharton School of the University of Pennsylvania.

Family Relationships

There are no family relationships among any of our executive officers or directors.

Board Structure

Our Board consists of ten members. Effective as of the Closing, the following people were appointed as directors of the Company:

Class I directors: Craig W. Packer, Sean Ward and Dana Weeks;

Class II directors: Marc S. Lipschultz, Michael Rees and Claudia Holz; and

Class III directors: Douglas I. Ostrover, Marc Zahr, Andrew Komaroff and Stacy Polley.

Our directors are divided into three classes serving staggered three-year terms. Class I, Class II and Class III directors will serve until our annual meetings of stockholders in 2025, 2023 and 2024, respectively. At each annual meeting of stockholders, directors will be elected to succeed the class of directors whose terms have expired. This classification of our Board could have the effect of increasing the length of time necessary to change the composition of a majority of the Board.

In addition, in connection with the Business Combination, we entered into an investor rights agreement with the Owl Rock Equityholders and Dyal Equityholders. This agreement grants the Owl Rock Equityholders and the Dyal Equityholders and Neuberger the right to designate nominees to our Board subject to the maintenance of certain ownership requirements. See “Certain Relationships and Related Party Transactions—Investor Rights Agreement” for additional information.

Independence of the Board of Directors

NYSE listing standards require that a majority of the board of directors be independent, subject to the controlled company exception. An “independent director” is defined generally as a person other than an officer or employee of the company or its subsidiaries or any other individual having a relationship which in the opinion of the board of directors would interfere with the director’s exercise of independent judgment in carrying out the responsibilities of a director.

The Board has determined that each of Dana Weeks, Claudia Holz and Stacy Polley is an independent director under applicable SEC and NYSE rules. In addition, we anticipate that each of them will qualify as independent directors for the purpose of serving on the audit committee of Blue Owl under SEC rules.

Controlled Company Exemption

The Owl Rock Principals and Dyal Principals are the beneficial owners of 80% of the voting control of our outstanding capital stock, as a result of which the Owl Rock Principals and Dyal Principals will have the power to elect a majority of Blue Owl’s directors and have agreed to vote in favor of each other’s director designees. Pursuant to the New York Stock Exchange listing standards, a company of which more than 50% of the voting power for the election of directors is held by an individual, a group or another company qualifies as a “controlled

 

103


Table of Contents

company.” Therefore, we are not subject to the NYSE listing standards that would otherwise require us to have: (i) a majority of “independent directors,” as defined under the listing standards of the NYSE; (ii) a nominating committee comprised solely of independent directors; (iii) compensation of our executive officers determined by a majority of the independent directors or a compensation committee comprised solely of independent directors; and (iv) director nominees selected, or recommended for the Board’s selection, either by a majority of the independent directors or a nominating committee comprised solely of independent directors.

Pursuant to the New York Stock Exchange listing standards, as a controlled company Blue Owl is not required to have a board of directors composed of a majority of independent directors. An “independent director” is defined generally as a person other than an officer or employee of the company or its subsidiaries or any other individual having a relationship which in the opinion of the board of directors would interfere with the director’s exercise of independent judgment in carrying out the responsibilities of a director.

Committees of the Board of Directors

The Board of Blue Owl maintains an audit committee. The responsibilities of this committee of the Board and its composition are as follows.

Audit Committee

The Board of Blue Owl maintains an audit committee. The audit committee’s duties, which are specified in Blue Owl’s audit committee charter, include, but are not limited to:

 

   

maintain open communications with the independent accountants, internal auditors or other personnel responsible for the internal audit function outside valuation experts, executive management, and the Board;

 

   

meet separately, from time to time, with management, internal auditors or other personnel responsible for the internal audit function and the independent accountants to discuss matters warranting attention by the audit committee;

 

   

regularly report committee actions to the Board and make recommendations as the audit committee deems appropriate;

 

   

review the financial results presented in all reports filed with the SEC;

 

   

review reports issued by regulatory examinations and consider the results of those reviews to determine if any findings could have a material effect on the Company’s financial statements or its internal controls and procedures;

 

   

discuss the Company’s disclosure, oversight of and conformity with the Company’s Code of Business Conduct and Code of Ethics, and matters that may have a material effect on the Company’s financial statements, operations, compliance policies, and programs;

 

   

review and reassess the adequacy of the audit committee’s charter at least annually and recommend any changes to the full Board; and

 

   

take other actions required of the audit committee by law, applicable regulations, or as requested by the Board.

The members of the audit committee are Dana Weeks, Claudia Holz and Stacy Polley, with Claudia Holz serving as the chair of the committee. Under the rules of the SEC, members of the audit committee must also meet heightened independence standards. Our Board has determined that all of the members of the audit committee are independent directors as defined under the applicable rules and regulations of the SEC and the New York Stock Exchange with respect to audit committee membership. We also believe that Claudia Holz qualifies as our “audit committee financial expert,” as such term is defined in Item 401(h) of Regulation S-K.

 

104


Table of Contents

Code of Business Conduct and Ethics

Blue Owl adopted a code of business conduct and ethics that applies to all of its employees, officers and directors, including those officers responsible for financial reporting. The code of business conduct and ethics is available on Blue Owl’s website at www.blueowl.com. Blue Owl expects that, to the extent required by law, any amendments to the code, or any waivers of its requirements, will be disclosed on its website.

Limitation on Liability and Indemnification Matters

Blue Owl’s certificate of incorporation contains provisions that limit the liability of Blue Owl’s directors for damages to the fullest extent permitted by Delaware law. Consequently, Blue Owl’s directors are not personally liable to Blue Owl or its stockholders for damages as a result of an act or failure to act in his or her capacity as a director, unless:

 

   

the presumption that directors are acting in good faith, on an informed basis, and with a view to the interests of Blue Owl has been rebutted; and

 

   

it is proven that the director’s act or failure to act constituted a breach of his or her fiduciary duties as a director and such breach involved intentional misconduct, fraud or a knowing violation of law.

 

105


Table of Contents

EXECUTIVE COMPENSATION

Compensation Discussion & Analysis

In this Compensation Discussion & Analysis we describe our executive compensation philosophy and programs and compensation decisions regarding the 2021 compensation of our NEOs listed below in the “Summary Compensation Table,” who consist of our principal executive officer, principal financial officer, and the three other most highly compensated executive officers. For fiscal year 2021, our NEOs were Douglas Ostrover, Chief Executive Officer; Alan Kirshenbaum, Chief Financial Officer; Michael Rees, Co-President; Sean Ward, Senior Managing Director; and Marc Zahr, President of Oak Street Division of Blue Owl.

Compensation Philosophy

Our business as a global alternative asset manager is dependent on the performance of our NEOs and other key employees. Among other things, we depend on their ability to find, select and execute investments, oversee and improve the operations of our portfolio companies, find and develop relationships with fund investors and other sources of capital and provide other services essential to our success.

Our compensation philosophy has several primary objectives: (i) attract, motivate and retain talented and experienced executives in our industry, (ii) reward executives whose knowledge, skills and performance are critical to our success, (iii) align executives’ interests with our fund investors and stockholders, (iv) foster a shared commitment among executives by aligning their individual goals with the goals of the executive management team and our company, (v) compensate our executives in a manner that incentivizes them to manage our business to meet our long-term objectives, and (vi) reinforce our culture and values.

One of our most important values is our “one-firm” approach with shared responsibility and success. Therefore, compensation is based on the performance of the Company as a whole, as well as on an individual’s contributions to the Company. For example, we do not compensate people based merely on an individual’s accomplishments in relation to the profits and losses of his or her division. In addition, we conduct, at least annually, an evaluation process of each employee’s contribution to the firm, including his or her commitment to the firm’s culture and values.

Base salaries reflect our NEOs’ proficiency and experience in their respective roles. In addition to base salary, we utilize a blend of variable and long-term pay vehicles to further incentivize and retain talent and provide an overall compensation package that is competitive with the market. Performance-based discretionary bonuses are generally paid annually to employees based on our profitability, market analysis and employee performance.

Management equity ownership is a guiding principle for us, and we apply that principle to employees: every professional employee of the firm is expected to have an equity interest in OWL. This equity ownership serves to align the interests of our employees with those of our stockholders.

Our compensation program is a management tool supporting our mission and values. We believe our program supports, reinforces and aligns our values, business strategy and operations with the goal of increasing distributable earnings. Compensation arrangements with our NEOs are described below under “Elements of Compensation.”

We did not engage a compensation consultant with respect to determining our NEOs’ compensation in 2021. We do not benchmark or set our NEOs’ compensation by reference to the compensation of a specific peer group.

Determination of Compensation for NEOs

We do not have a compensation committee. Other than with respect to Messrs. Ostrover’s, Zahr’s and Rees’s compensation, our Board has delegated its authority to approve our NEOs’ compensation to the

 

106


Table of Contents

Management Committee. Messrs. Kirshenbaum’s and Ward’s compensation was approved by our Management Committee upon the recommendation of our Chief Executive Officer. Our Management Committee recommended Messrs. Ostrover’s, Zahr’s and Rees’s compensation after considering their experience and contributions to the business, which was approved by the Board at the time of the Business Combination in respect of Messrs. Ostrover and Rees, and in connection with the Oak Street Acquisition in respect of Mr. Zahr. The Board makes all final determinations regarding equity grants to our NEOs.

Mitigation of Risk

The Company has determined that any risks arising from its compensation programs and policies are not reasonably likely to have a material adverse effect on the Company. The Company’s compensation programs and policies mitigate risk by combining performance-based, long-term compensation elements with payouts that are highly correlated to the value delivered to stockholders.

Elements of Compensation

Our current executive compensation program consists of a combination of the following components: (i) base salary, (ii) cash incentive awards linked to our overall performance, (iii) periodic grants of long-term equity-based compensation, such as Incentive Units and RSUs (each as defined below), and (iv) other executive benefits and perquisites. We combine these elements in order to formulate competitive compensation packages that provide competitive pay, reward the achievement of financial, operational and strategic objectives and align the interests of our NEOs and other senior personnel with those of our stockholders.

Base Salary

For 2021, each of our NEOs (other than Mr. Zahr, who did not receive a base salary from Blue Owl in 2021 since the Oak Street Acquisition closed on December 29, 2021) was paid a salary at an annualized rate of $500,000. Although we believe that the base salaries of our NEOs should not typically be the most significant amount of total compensation, our Management Committee determined that this amount was sufficient to attract and retain top talent, and to assist with the payment of living costs throughout the year.

Short-Term Cash Bonus Payments

Our Management Committee has authority to award cash bonuses to our NEOs at certain times during the year and at the end of the year. The cash bonuses are intended to offer incentive compensation by rewarding the achievement of corporate and individual performance objectives. Such cash bonuses are subject to annual review by the Management Committee. We believe that establishing cash bonus opportunities helps us attract and retain qualified and highly skilled executives. These bonuses are intended to reward executives who have a positive impact on corporate results.

At this time, we are not disclosing the specific performance targets because disclosure of the specific targets would signal areas of strategic focus and give competitors harmful insight into the direction of our business. We are committed to the long-term success and growth of our enterprise and disclosing short-term objectives would run counter to both our compensation and business philosophy of focusing on long-term goals and, as a result, could result in confusion for investors. As we gain experience as a public company and expand, we will continue to assess whether the disclosure of specific performance metrics will cause us competitive harm.

Performance-Based Bonus Payments

With respect to Messrs. Ostrover and Rees, performance-based non-equity compensation is paid quarterly, in an amount equal to 1.33% of the management fees of Blue Owl (subject to, in certain circumstances, approval rights in each case as set forth in the Investor Rights Agreement) less the NEOs’ base salary (subject to a 10%

 

107


Table of Contents

holdback and an annual true-up following the completion of the Company’s annual audit). Prior to the Business Combination, Mr. Ostrover received 2.5% of gross revenues of Owl Rock. With respect to Mr. Zahr, there was no performance-based non-equity compensation paid by Blue Owl in 2021, as the Oak Street Acquisition closed on December 29, 2021. Mr. Zahr has similar performance-based non-equity compensation as Messrs. Ostrover and Rees, which begins at 0.60% of the management fees of Blue Owl and increases to 1.33% of the management fees of Blue Owl based upon the achievement of the Oak Street Triggering Events.

Discretionary Bonus Payments

Messrs. Kirshenbaum and Ward received discretionary bonus payments for their performance in 2021. The discretionary bonuses awarded to Messrs. Kirshenbaum and Ward recognize each individual’s contributions to our overall goals and performance. We intend the discretionary bonus payments to reward Messrs. Kirshenbaum and Ward for assisting us in achieving our annual goals, both for the Company as a whole and in each individual’s respective area of responsibility. Factors that were included in determining the size of the bonus payments include Messrs. Kirshenbaum’s and Ward’s accomplishments in driving our results, their leadership and management of their respective teams and our overall performance. Comparisons were made to prior-year performance, to our other senior professionals, and compensation that is commensurate within our industry with the intention to reward, motivate and retain Messrs. Kirshenbaum and Ward.

Long-Term Equity-Based Compensation

We believe that equity-based compensation awards enable us to attract, motivate, retain and adequately compensate executive talent. To that end, we have awarded equity-based compensation in the form of profits interests (“Incentive Units”). We believe equity awards provide executives with a significant long-term interest in our success by rewarding the creation of stockholder value over time.

In 2021, our Chief Executive Officer and Board determined the size of equity granted to our NEOs. Our Chief Executive Officer and Board considered each NEO’s current position with the Company, the size of their total compensation package and the amount of existing vested and unvested equity awards, if any, then held by the NEO when determining the size of equity granted to our NEOs. No formal benchmarking efforts are made by our Chief Executive Officer or Board with respect to the size of equity grants made to NEOs and, in general, the determination process is informal.

2021 Omnibus Equity Incentive Plan

At the special meeting of the Altimar stockholders held on May 18, 2021, the Altimar stockholders considered and approved the Blue Owl Capital Inc. 2021 Omnibus Equity Incentive Plan (as amended, the “2021 Omnibus Plan”). The 2021 Omnibus Plan was previously approved, subject to stockholder approval, by the board of Altimar on May 17, 2021. The 2021 Omnibus Plan became effective immediately upon the completion of the Business Combination. The 2021 Omnibus Plan allows for the grant of equity incentives, such as restricted stock units (“RSUs”), Incentive Units, stock options, stock appreciation rights, restricted stock.

In 2021, the Company granted Messrs. Kirshenbaum and Ward Incentive Units. Incentive Units entitle the recipients to receive, through Blue Owl Management Vehicle LP (“Blue Owl MV”), distributions from Blue Owl Capital Holdings LP (“Blue Owl Holdings”) and Blue Owl Capital Carry LP (“Blue Owl Carry”) in accordance with the terms of, and subject to any restrictions contained in, the applicable limited partnership agreement for each of Blue Owl Carry, Blue Owl Holdings and Blue Owl MV, and will be counted against the share limit under the 2021 Omnibus Plan on a 1.25:1.00 basis.

On October 22, 2021, the Company awarded 1,500,000 Incentive Units to Mr. Ward. Such Incentive Units will vest in substantially equal installments on August 15 of 2024, 2025 and 2026, subject to Mr. Ward’s continued employment by, or service to, the Company on each applicable vesting date. If Mr. Ward’s

 

108


Table of Contents

employment or service is terminated by the Company without cause or due to death or disability, the plan administrator has discretion to accelerate and vest any Incentive Units upon such termination, and, upon any other termination, any unvested profits interests will be immediately terminated and forfeited for no consideration. Upon a Change in Control (as defined in the 2021 Omnibus Plan), the vesting of all or a portion of any unvested Incentive Units may be accelerated in the discretion of the plan administrator.

On December 15, 2021, the Company awarded 100,000 Incentive Units to Mr. Kirshenbaum, and such Incentive Units were fully vested on grant.

In addition to any awards that it may grant on an ongoing basis, the Company expects to make grants pursuant to the 2021 Omnibus Plan under annual or year-end incentive programs, including grants of Incentive Units and/or RSUs pursuant to the 2021 Omnibus Plan to certain of its NEOs on an annual basis on or around December or January of each year.

Business Combination Awards

On the date of the Business Combination, Owl Rock merged with Dyal Capital, a former division of Neuberger Berman Group LLC (“Neuberger Berman”), to form the Company. Prior to the Business Combination, Neuberger Berman granted profits interest to certain Dyal Capital employees (the “Dyal Profits Interests”), which were treated as equity-based compensation grants. In connection with the closing of the Business Combination, the Dyal Profits Interests were replaced with grants of Common Units of the Blue Owl Operating Partnerships, which were immediately vested on grant. Incrementally, the Dyal Capital employees also received seller earnout units (“Seller Earnout Units”). The exchange of Dyal Profits Interests for Common Units and Seller Earnout Units was treated as a replacement award under GAAP. Additionally, Mr. Kirshenbaum (and other related parties of Mr. Kirshenbaum) also received Seller Earnout Units incremental to Mr. Kirshenbaum’s pre-Business Combination equity. The exchange of Dyal Profits Interests and the issuance of Seller Earnout Units to Mr. Kirshenbaum in connection with the Business Combination were not as a result of any compensation decisions made by the Management Committee; however, such amounts were required to be accounted for as compensation under GAAP. As a result, pursuant to SEC rules, the incremental fair value associated with such awards was required to be reflected in the “2021 Summary Compensation Table” and the “2021 Grants of Plan-Based Awards” table, but this value was not reflective of any new compensation granted by the Management Committee to Messrs. Rees, Ward and Kirshenbaum.

The Seller Earnout Units were issued as two series: Series E-1 and Series E-2. Series E-1 and E-2 vested upon an E-1 and E-2 triggering event (an “E-1 Triggering Event” and an “E-2 Triggering Event”), respectively, which occurred when the volume weighted-average price of our Class A Share exceeded $12.50 and $15.00, respectively, for 20 consecutive trading days. The Series E-1 Seller Earnout Units experienced an E-1 Triggering Event on July 21, 2021. The Series E-2 Seller Earnout Units experienced an E-2 Triggering Event on November 3, 2021. Upon the E-1 Triggering Event and E-2 Triggering Event, the Seller Earnout Units were settled with Common Units.

Oak Street Earnouts

In connection with the Oak Street Acquisition, the Company agreed to make additional payments of Common Units to Mr. Zahr in two tranches upon the occurrence of certain Oak Street triggering events (such units, “Oak Street Earnout Units”). Such triggering events (each, an “Oak Street Triggering Event”) are based on achieving a certain level of quarterly management fee revenues from existing and future Oak Street products. These Oak Street Earnout Units issued as consideration in the Oak Street Acquisition were not as a result of any compensation decisions made by the Management Committee; however, such amounts were required to be accounted for as compensation under GAAP. As a result, pursuant to SEC rules, the fair value associated with such award is required to be reflected in the “2021 Summary Compensation Table” and the “2021 Grants of Plan-Based Awards” table, but this value is not reflective of any new compensation granted by the Management Committee to Mr. Zahr.

 

109


Table of Contents

The Oak Street Triggering Events are subject to meeting a minimum level of quarterly management fees from Oak Street products, and the Oak Street Triggering Event for the second tranche may not occur in the same quarter as the first tranche. The first and second Oak Street Triggering Events will occur when quarterly management fees from Oak Street products reaches $22.0 million and $28.0 million, respectively. The earliest dates on which the first and second Oak Street Triggering Events can occur are January 1, 2023 and January 1, 2024, respectively.

The Oak Street Earnout Units are also subject to acceleration and will be settled upon the occurrence of: (i) any event where any “person” or “group” (as such terms are used in Section 13(d) and 14(d) of the Exchange Act) is or becomes the “beneficial owner” (as defined in Rules 13d-3 and 13d-5 under the Exchange Act), directly or indirectly, of more than 50% of the voting power of the outstanding voting securities of certain Blue Owl affiliates; (ii) any sale of all or substantially all of the assets of certain Blue Owl affiliates to another person in one transaction or series of related transactions; (iii) the termination of Mr. Zahr’s employment by the Company without Cause or the resignation by Mr. Zahr with Good Reason (each as defined in Mr. Zahr’s Employment Agreement); or (iv) a Change of Control (as defined in the Agreement and Plan of Merger, dated as of October 17, 2021, by and among Blue Owl and the other parties thereto (the “Merger Agreement”)) (each, an “Oak Street Earnout Unit Acceleration Event”).

Other Executive Benefits and Perquisites

We provide the following benefits to our NEOs: (i) health insurance, (ii) life insurance and supplemental life insurance, (iii) short-term and long-term disability, and (iv) 401(k) plan. We also provide wealth management services to certain of our NEOs. We believe these benefits are generally consistent with those offered by other companies and specifically with those companies with which we compete for employees.

Termination Payments

We believe that a strong, experienced management team is essential to the best interests of the Company and our stockholders. We have entered into agreements with some of our NEOs pursuant to which such NEOs are entitled to certain benefits upon certain terminations. These termination benefits are enumerated and quantified in the section captioned “Executive Compensation – Potential Payments upon Termination or Change in Control.

Section 280G of the Internal Revenue Code

Section 280G of the Code disallows a tax deduction with respect to “excess parachute payments” to certain executive officers of companies that undergo a change in control. In addition, Section 4999 of the Code imposes a 20% excise tax penalty on the individual receiving the “excess parachute payment.” Parachute payments are compensation that is linked to or triggered by a change in control and may include, but are not limited to, bonus payments, severance payments, certain fringe benefits, and payments and acceleration of vesting from long-term incentive plans or programs and other equity-based compensation. “Excess parachute payments” are parachute payments that exceed a threshold determined under Section 280G of the Internal Revenue Code based on an executive officer’s prior compensation. In approving compensation arrangements for our NEOs in the future, we expect that the Board will consider all elements of the cost to us of providing such compensation, including the potential impact of Section 280G of the Code. However, the Board may, in its judgment, authorize compensation arrangements that could give rise to loss of deductibility of Section 280G of the Code and the imposition of excise taxes under Section 4999 of the Code when it believes that such arrangements are appropriate to attract and retain executive talent.

Section 162(m) Compliance

Section 162(m) of the Internal Revenue Code limits us to a deduction for federal income tax purposes of no more than $1 million of compensation paid to certain executive officers in a taxable year. The Management Committee will consider the impact of Section 162(m) when making compensation decisions.

 

110


Table of Contents

Section 409A Considerations

Another section of the Code, Section 409A, affects the manner by which deferred compensation opportunities are offered to our employees because Section 409A requires, among other things, that “non-qualified deferred compensation” be structured in a manner that limits employees’ abilities to accelerate or further defer certain kinds of deferred compensation. We intend to operate our existing compensation arrangements that are covered by Section 409A in accordance with the applicable rules thereunder, and we will continue to review and amend our compensation arrangements where necessary to comply with Section 409A.

Accounting for Equity-Based Compensation

We follow Financial Accounting Standards Board Accounting Standards Codification Topic 718 (“ASC 718”) for our equity-based compensation awards. ASC 718 requires companies to calculate the grant date fair value of their equity-based awards using a variety of assumptions. ASC 718 also requires companies to recognize the compensation cost of their equity-based awards in their income statements over the period that an associate is required to render service in exchange for the award. Future grants of equity- based awards under our equity incentive award plans will be accounted for under ASC 718. We anticipate that the Management Committee will regularly consider the accounting implications of significant compensation decisions, especially in connection with decisions that relate to our equity incentive award plans and programs. As accounting standards change, we may revise certain programs to appropriately align accounting expenses of our equity awards with our overall executive compensation philosophy and objectives.

Stockholder Say-on-Pay and Say-on Frequency Vote

Our stockholders will have their first opportunity to cast an advisory vote to approve our NEOs’ compensation at our upcoming annual meeting of stockholders and to determine the frequency of these advisory votes. In the future, we intend to consider the outcome of the say-on-pay and say-on-frequency votes when making compensation decisions regarding our NEOs.

2021 Summary Compensation Table

The following table summarizes the total compensation paid to or earned by each of our NEOs in 2020 and 2021.

 

Name and Principal Position

  Year     Salary
($)(1)
    Bonus
($)(2)
    Stock
Awards
($)(3)
    Non-Equity
Incentive
Plan
Compensation
($)(4)
    All Other
Compensation
($)(5)
    Total
($)
 

Douglas Ostrover

    2021       500,000       —         —         10,898,160       239,018       11,637,178  

Chief Executive Officer

    2020       500,000       —         —         5,238,236       72,159       5,810,395  

Alan Kirshenbaum

    2021       500,000       3,233,781       3,662,481       —         55,046       7,451,308  

Chief Financial Officer

             

Michael Rees

    2021       311,546       —         693,673,522       6,606,809       75,616       700,667,493  

Co-President

    2020       500,000       —         99,520,200       41,412,500       11,087,500       152,520,200  

Sean Ward

    2021       311,546       3,829,654       170,614,779       —         —         174,755,979  

Senior Managing Director

    2020       500,000       —         21,461,400       12,712,500       3,337,500       38,011,400  

Marc Zahr

    2021       —         —         284,992,422       —         —         284,992,422  

President of Oak Street Division

             

 

(1)

Represents annualized based salaries of $500,000 per NEO. For Messrs. Rees and Ward, salaries paid by the Company represent amounts earned from the date of the Business Combination. For Mr. Zahr, no amounts are reported, as the Oak Street Acquisition closed on December 29, 2021.

 

111


Table of Contents
(2)

Represents the discretionary cash bonuses described in further detail above under the section titled “Elements of Compensation — Short-Term Cash Bonus Payments.”

(3)

Represents the grant date fair value of awards computed in accordance with ASC 718. For Messrs. Rees and Ward, $693,673,522 and $149,589,779, respectively, of these amounts relate to the exchange of Messrs. Rees’s and Ward’s pre-merger Dyal Profits Interests for (i) Common Units and (ii) Seller Earnout Units in connection with the Business Combination and not as a result of any compensation decisions made by the Management Committee; however, such amounts are required to be accounted for as compensation under GAAP. For Mr. Kirshenbaum, $2,206,481 of the amount relates to the issuance of Seller Earnout Units to Mr. Kirshenbaum (and other related parties of Mr. Kirshenbaum) in connection with the Business Combination. The remaining portion of the amounts presented for Messrs. Kirshenbaum and Ward relate to Incentive Units. For Mr. Zahr, this amount represents the Oak Street Earnouts issued in connection with the Oak Street Acquisition that were required to be accounted for as compensation rather than consideration under GAAP. See the table below and Note 13 to our Financial Statements for additional information.

(4)

For 2021, with respect to Messrs. Ostrover and Rees, represents quarterly payments in an amount equal to 1.33% of the management fees of Blue Owl that were earned subsequent to the date of the Business Combination (subject to, in certain circumstances, approval rights in each case as set forth in the Investor Rights Agreement) less the NEO’s base salary. For 2021, with respect to Mr. Ostrover, for periods prior to the date of the Business Combination, represents 2.5% of gross revenues of Owl Rock that Mr. Ostrover received.

(5)

For 2021, represents (i) with respect to Mr. Ostrover, $217,397 for wealth management services, $9,396 for supplemental medical insurance provided to certain executives, and $12,225 for tax gross-ups paid to Mr. Ostrover to cover the costs of the employee portion of the related payroll taxes due in respect of Mr. Ostrover’s compensation prior to the Business Combination; (ii) with respect to Mr. Kirshenbaum, $33,425 for wealth management services, $9,396 for supplemental medical insurance provided to certain executives, and $12,225 for tax gross-ups paid prior to the Business Combination; and (iii) with respect to Mr. Rees, $75,616 for wealth management services.

2021 Grants of Plan-Based Awards

The following table sets forth certain information with respect to grants of plan-based awards for the year ended December 31, 2021, with respect to our NEOs. The amounts presented for the grant date fair value of the awards below were calculated in accordance with ASC 718.

 

Name    Grant Date    

All

Other

Stock

Awards:

Number

of Shares

of Stock

or Units

(#)

    

Grant

Date Fair

Value of

Stock and

Option

Awards

($)

 

Alan Kirshenbaum

     5/19/2021  (1)(2)      203,175        1,298,288  
     5/19/2021  (3)(4)      203,175        908,192  
     12/15/2021  (5)      100,000        1,456,000  

Michael Rees

     5/19/2021  (6)      73,428,587        660,857,292  
     5/19/2021  (1)      3,021,752        19,308,997  
     5/19/2021  (3)      3,021,753        13,507,233  

Sean Ward

     5/19/2021  (6)      15,834,778        142,513,002  
     5/19/2021  (1)      651,637        4,163,960  
     5/19/2021  (3)      651,637        2,912,817  
     10/22/2021  (7)      1,500,000        21,025,000  

Marc Zahr

     12/29/2021  (8)      11,376,943        144,373,407  
     12/29/2021  (9)      11,376,943        140,619,015  

 

(1)

(Represents Series E-1 Seller Earnout Units issued in connection with the Business Combination. Such Series E-1 Seller Earnout Units vested upon the occurrence of the E-1 Triggering Event.

 

112


Table of Contents
(2)

196,403 of these Series E-1 Seller Earnout Units were deposited into the Alan Kirshenbaum 2015 Family Trust and the Kirshenbaum 2019 Family Trust on the grant date. Additionally, 3,386 of these Series E-1 Seller Earnout Units were transferred to a third party during 2021.

(3)

Represents Series E-2 Seller Earnout Units issued in connection with the Business Combination. Such Series E-2 Seller Earnout Units vested upon the occurrence of the E-2 Triggering Event.

(4)

196,403 of these Series E-2 Seller Earnout Units were deposited into the Alan Kirshenbaum 2015 Family Trust and the Kirshenbaum 2019 Family Trust on the grant date. Additionally, 3,386 of these Series E-2 Seller Earnout Units were transferred to a third party during 2021.

(5)

Represents Incentive Units that were fully vested at grant.

(6)

Represents Common Units issued in exchange for Messrs. Rees’s and Ward’s Dyal Profits Interests in connection with the Business Combination. Such Common Units were fully vested at grant.

(7)

Represents Incentive Units that will vest in three equal installments on August 15, 2024, 2025 and 2026, subject to continued service of Mr. Ward and in accordance with the applicable Incentive Unit grant certificate.

(8)

Represents the grant of the first Oak Street Earnout Units in connection with the Oak Street Acquisition. Such earnouts will be settled in Common Units upon occurrence of the first Oak Street Earnout Triggering Event.

(9)

Represents the grant of the second Oak Street Earnout Units in connection with the Oak Street Acquisition. Such earnouts will be settled in Common Units upon occurrence of the second Oak Street Earnout Triggering Event.

Narrative Description to the Summary Compensation Table and the Grant of Plan-Based Awards Table for 2021

Written Agreements

Blue Owl has entered into an employment and restrictive covenant agreement with each of Messrs. Ostrover, Rees and Zahr (each, an “Employment Agreement”), which were amended on February 25, 2022. The term of each Employment Agreement is perpetual until terminated in accordance with its terms. Messrs. Ostrover, Rees and Zahr each have the right to terminate their employment voluntarily at any time, subject to minimum notice requirements. With respect to Messrs. Ostrover and Rees, Blue Owl may only terminate such NEO’s employment for cause (i.e., as required by a final, non-appealable court order or the conviction of (or plea of no contest to) any felony) or by reason of the NEO’s death or disability.

Pursuant to Messrs. Ostrover’s and Rees’s Employment Agreements during 2021, each of Messrs. Ostrover and Rees were entitled during their employment to a base salary of $500,000, additional compensation, paid quarterly, in an amount equal to 1.33% of the management fees of Blue Owl (subject to downward adjustment and, in certain circumstances, approval rights in each case as set forth in the Investor Rights Agreement) less the NEO’s base salary (subject to a 10% holdback and an annual true-up following the completion of the Company’s financial statement audit), and to participate in Blue Owl’s employee benefit plans, as in effect from time to time. Pursuant to Mr. Zahr’s Employment Agreement during 2021, Mr. Zahr was entitled during his employment to a base salary of $500,000, additional compensation beginning in 2022, paid quarterly, in an amount equal to a specified percentage of the management fees of Blue Owl (depending on the applicable date and achievement of first and second Oak Street Triggering Events as described above under the section titled “Elements of Compensation — Performance-Based Bonus Payments.”) less Mr. Zahr’s base salary (subject to a 10% holdback and an annual true-up following the completion of the Company’s financial statement audit), and to participate in Blue Owl’s employee benefit plans, as in effect from time to time.

As amended in February 2022, the Employment Agreements provide that (i) a portion of the NEO’s right to receive up to 1.33% (with respect to Messrs. Ostrover and Rees) or the applicable percentage (with respect to Mr. Zahr) of the Company’s annual management fee revenues that exceed such NEO’s base compensation (the “Additional Amounts”) will be paid in the form of Incentive Units, if offered by the Company and elected by the

 

113


Table of Contents

NEO, and (ii) the remainder of any such Additional Amounts will be in the form of cash; provided that (a) for 2022, the amount received in Incentive Units will not be less than 20% of such Additional Amounts, and (b) for periods subsequent to 2022, the proportional amounts of cash and Incentive Units will be subject to required consent under the Investor Rights Agreement. The number of Incentive Units issued would be calculated based on the volume weighted average trading price for the ten trading days prior to the payment date. The terms of such Incentive Units are expected to be substantially similar to Incentive Units previously awarded by the Company except that they would be fully vested upon grant and subject to a one-year lockup period and additional limitations on conversion to Class A or B Shares.

In respect of 2022, the Company offered, and each of Messrs. Ostrover, Rees and Zahr elected to receive, 100% of such Additional Amounts in Incentive Units.

Each Employment Agreement requires the NEO to protect the confidential information of Blue Owl both during and after employment. In addition, during the NEO’s employment and (i) until two years after the NEO’s employment terminates (such NEO’s “Termination Date,” and such period, the “Restricted Period”), such NEO is required to refrain from soliciting employees under the circumstances specified therein, (ii) until one year after the NEO’s Termination Date (with respect to Messrs. Ostrover and Rees) or during the Restricted Period (with respect to Mr. Zahr, subject to certain conditions set forth therein), such NEO is required to refrain from soliciting Blue Owl’s clients under the circumstances specified therein and (iii) until five years after the NEO’s Termination Date (with respect to Messrs. Ostrover and Rees) or the later of (x) the five-year anniversary of the effective date (as defined therein) and (y) the one-year anniversary of the Termination Date (with respect to Mr. Zahr) (each, the “Non-Compete Restricted Period”), such NEO is required to refrain from interfering with Blue Owl’s relationships with investors and from competing with (a) a business line of Blue Owl’s as of the NEO’s Termination Date or (b) a business line planned (and, with respect to Mr. Zahr, that Mr. Zahr has knowledge of), as of the NEO’s Termination Date, to be implemented within the 12-month period following such Termination Date. Pursuant to Mr. Zahr’s Employment Agreement, if his employment is terminated by the Company without “cause” and without “intermediate cause” (each as defined therein) (and not due to his death or disability) or if Mr. Zahr resigns for “good reason” (as defined therein), the Non-Compete Restricted Period will terminate and will be deemed to have terminated as of the Termination Date.

Under Messrs. Ostrover’s and Rees’s Employment Agreements, each NEO’s employment may be terminated by Blue Owl solely for cause or by reason of the NEO’s death or disability (as such terms are defined in the NEO’s Employment Agreement). Furthermore, (i) if Blue Owl terminates such NEO’s employment for cause or such NEO’s employment is terminated by reason of death or disability, or if such NEO terminates employment voluntarily, such NEO will be paid accrued but unpaid salary through the date of termination and (ii) if the NEO’s employment is terminated for any reason, such NEO shall be entitled to an annual amount of 1.33% of annual management fee revenues of Blue Owl during the Non-Compete Restricted Period, but such entitlement does not apply in the case of a termination of such NEO’s employment (a) for cause or (b) as a result of voluntary departure by such NEO prior to the fifth anniversary of the date of the Business Combination. The continued compensation described in clause (ii) in the preceding sentence is subject to the NEO’s execution and delivery to Blue Owl of a general release of claims and continued compliance with the NEO’s covenants not to compete with Blue Owl and its affiliates during the Non-Compete Restricted Period.

Under Mr. Zahr’s Employment Agreement, if Mr. Zahr’s employment is terminated by Blue Owl without cause or he resigns for good reason (as each such term is defined in the Employment Agreement), Mr. Zahr will be entitled to receive, depending on his termination date, up to three years of continued base salary and Additional Compensation if his termination occurs prior to January 1, 2026, one year of continued base salary payments and Additional Compensation through the 2026 year-end if his termination occurs during 2026, or one year of continued base salary payments if his termination occurs after 2026. The continued compensation described in the preceding sentence is subject to Mr. Zahr’s execution and delivery to Blue Owl of a general release of claims and continued compliance with his covenants not to compete with Blue Owl and its affiliates during the applicable restricted period. Additionally, pursuant to the Merger Agreement, Mr. Zahr’s Oak Street

 

114


Table of Contents

Earnout Units will accelerate and be settled upon the occurrence of an Oak Street Earnout Unit Acceleration Event. See “Long-Term Equity-Based Compensation — Oak Street Earnouts” for additional information.

Mr. Kirshenbaum is party to a letter agreement with Owl Rock Capital Partners LP, dated as of July 22, 2016, which provides for certain termination benefits. Under this letter agreement, in connection with a termination of Mr. Kirshenbaum’s employment for any reason, he is entitled to (i) continued base salary and health benefits for the 12-month period following such termination, and (ii) a lump sum cash payment of $1 million to be paid upon the one year anniversary of such termination. The letter agreement was entered into in exchange for Mr. Kirshenbaum’s agreement to a 12-month post-employment non-solicitation period and 12-month post-employment period of continued duties of fidelity and good faith.

Outstanding Equity Awards at 2021 Fiscal Year End

The following table sets forth certain information with respect to outstanding equity awards of our NEOs as of December 31, 2021. The dollar amounts shown in the table below do not reflect the value of compensation actually received by the NEOs, but instead are calculated by multiplying the number of unvested equity awards held by the NEOs by the closing price of $14.91 per Class A Share on December 31, 2021.

 

     Stock Awards  

Name

   Number of
Shares or
Units of
Stock
That Have
Not Vested
(#)
     Market
Value of
Shares or
Units of
Stock
That Have
Not Vested
($)
 

Sean Ward

     1,500,000        22,365,000  (1) 

Marc Zahr

     11,376,943        169,630,220  (2) 
     11,376,943        169,630,220  (2) 

 

(1)

Represents unvested Incentive Units that will vest in three equal installments on August 15, 2024, 2025 and 2026.

(2)

Represents unvested first and second Oak Street Earnouts, which will vest when each respective Oak Street Triggering Event occurs.

Option Exercises and Stock Vested in the 2021 Fiscal Year

The following table sets forth certain information with respect to the vesting of Blue Owl Operating Group Units during in 2021, with respect to our NEOs.

 

     Stock Awards  

Name

   Number of
Shares
Acquired on
Vesting (#)
     Value
Realized on
Vesting
($)
 

Alan Kirshenbaum

     506,350        7,728,012 (1) 

Michael Rees

     79,472,092        828,301,660  (2) 

Sean Ward

     17,138,052        178,622,159  (3) 

 

(1)

Represents 203,175 E-1 Earnout Units and 203,175 E-2 Earnout Units settled in Common Units that occurred in connection with the E-1 Triggering Event and E-2 Triggering Event, respectively, as well as 100,000 Incentive Units that were immediately vested on grant.

(2)

Represents the vesting of 3,021,752 E-1 Earnout Units and 3,021,753 E-2 Earnout Units that occurred in connection with the E-1 Triggering Event and E-2 Triggering Event, respectively, as well as 73,428,587 Common Units issued in exchange for Mr. Rees’ pre-merger Dyal Capital profits interests in connection with the Business Combination. Such Common Units were fully vested at grant.

 

115


Table of Contents
(3)

Represents 651,637 E-1 Earnout Units and 651,637 E-2 Earnout Units settled in Common Units that occurred in connection with the E-1 Triggering Event and E-2 Triggering Event, respectively, as well as 15,834,778 Common Units issued in exchange for Mr. Wards’ pre-merger Dyal Capital profits interests in connection with the Business Combination. Such Common Units were fully vested at grant.

Potential Payments upon Termination or a Change in Control

As described in the section titled “Narrative Description to the Summary Compensation Table and the Grant of Plan-Based Awards Table for the 2021 Fiscal Year – Written Agreements,” our NEOs have certain entitlements to payment upon termination. Under Messrs. Ostrover’s and Rees’s employment agreements, in the event either of Messrs. Ostrover’s or Rees’s employment had terminated on December 31, 2021, for any reason other than (a) for cause or (b) as a result of voluntary departure by such NEO prior to the fifth anniversary of the date of the Business Combination, each of Messrs. Ostrover and Rees would have been entitled to an annual amount of approximately $44,417,678 each (based on total GAAP management fees earned by Blue Owl in 2021), which amount would comprise 1.33% of annual management fee revenues of Blue Owl during the five-year Non-Compete Restricted Period. Under Mr. Zahr’s employment agreement, in the event Mr. Zahr’s employment had terminated on December 31, 2021 due to (a) a termination by the Company without cause or (b) a resignation by Mr. Zahr for good reason, Mr. Zahr would have been entitled to approximately $13,522,830 (based on total GAAP management fees earned by Blue Owl in 2021), which amount would comprise three years of Mr. Zahr’s base salary and 0.60% of annual management fee revenues of Blue Owl. Additionally, under the Merger Agreement, Mr. Zahr is entitled to full acceleration of his unsettled first and second Oak Street Earnout Units in the event of (a) his termination by the Company without cause, (b) a resignation for good reason, or (c) a change in control (such acceleration valued at approximately $339,260,440 for a termination occurring on December 31, 2021). In accordance with the terms of Mr. Kirshenbaum’s letter agreement described above, in the event Mr. Kirshenbaum’s employment had terminated for any reason on December 31, 2021, he would have been entitled to approximately $1,555,631, which amount comprises one year of Mr. Kirshenbaum’s base salary and health benefits and a lump sum cash payment of $1 million to be paid upon the one-year anniversary of such termination.

Pension Benefits

Our NEOs did not participate in or have account balances in qualified or nonqualified defined benefit plans sponsored by us. Our Board or Management Committee may elect to adopt qualified or nonqualified benefit plans in the future if it determines that doing so is in our best interest.

Nonqualified Deferred Compensation

Our NEOs did not participate in or have account balances in nonqualified defined contribution plans or other nonqualified deferred compensation plans maintained by us. The Board or the Management Committee may elect to provide our NEOs and other employees with nonqualified defined contribution or other nonqualified deferred compensation benefits in the future if it determines that doing so is in our best interest.

Compensation of Our Directors

Each director who is not an employee of any entity related to Blue Owl (“independent directors”) receives an annual cash retainer of $150,000 per year for service as a member of the Board, as well as an annual equity grant of restricted stock units equal to $100,000, which fully vest one year following the date of grant, subject to the Board member’s continued service on our Board. Members of the audit committee (other than its chair) are entitled to receive an additional cash retainer of $25,000 per year for committee service, and the chair of the audit committee is entitled to receive an additional cash retainer of $50,000 for Iris or her committee service.

During 2021, each independent director received an equity grant pursuant to the Blue Owl Capital Inc. 2021 Equity Incentive Plan of 10,000 RSUs, each of which represents the right to receive one Class A Share upon vesting. Each of these, with certain limited exceptions, vests on May 19, 2022.

 

116


Table of Contents

We also reimburse independent directors for reasonable out-of-pocket expenses incurred in connection with the performance of their duties as directors, including travel expenses in connection with their attendance in-person at Board and committee meetings. Directors who are employees of or provide services to (other than as a director) any entity related to Blue Owl Capital Inc. did not receive any compensation for their services as directors.

The Board periodically reviews the compensation of the independent directors in order to ensure the appropriateness of the compensation program.

Directors’ Compensation Table

The following table contains information concerning the compensation of the non-employee directors in 2021.

 

Name

  Fees Earned
or Paid in Cash

($)
    Stock Awards
($)(1)(2)
    All Other
Compensation
($)
    Total
($)
 

Stacy Polley

    175.000       170.800             345.800  

Claudia A. Holz

    200.000       170.000             370.800  

Dana Weeks

    175.000       170.000             345.800  

 

(1)

On November 4, 2021, Mmes. Polley, Holz, and Weeks each received equity grants of 10,000 RSUs pursuant to the Blue Owl, Inc. 2021 Equity Incentive Plan, each of which vests, with certain limited exceptions, on May 19, 2022. Amounts in this column represent the grant date fair value of restricted units in respect of our Class A Shares computed in accordance with ASC Topic 718. See Note 8 to our Financial Statements.

(1)

As of December 31, 2021, the aggregate number of stock awards held by each of our non-employee directors was as follows: Ms. Polley: 10,000; Ms. Holz: 10,000; Ms. Weeks: 10,000.

 

117


Table of Contents

DESCRIPTION OF SECURITIES

The following summary of certain provisions of Blue Owl’s securities does not purport to be complete and is subject to our certificate of incorporation, our bylaws, the Investor Rights Agreement and the provisions of applicable law.

Authorized Capitalization

General

Our certificate of incorporation authorizes the issuance of 4,906,875,000 shares of capital stock, par value $0.0001 per share, of Blue Owl, consisting of:

 

   

2,500,000,000 Class A Shares,

 

   

350,000,000 Class B Shares,

 

   

1,500,000,000 Class C Shares,

 

   

350,000,000 Class D Shares,

 

   

100,000,000 Class E Shares, which consists of 50,000,000 Series E-1 Shares and 50,000,000 Series E-2 Shares; and

 

   

100,000,000 shares of preferred stock.

On July 21, 2021, all shares of our Class E-1 common stock automatically converted into Class A Shares and all of our Class E-1 Seller Earnout Units converted into Common Units with the holders thereof receiving an equal number of Class C Shares or Class D Shares, as applicable, following the occurrence of a Triggering Event.

On November 3, 2021, all shares of our Class E-2 common stock automatically converted into Class A Shares and all of our Class E-2 Seller Earnout Units converted into Common Units with the holders thereof receiving an equal number of Class C Shares or Class D Shares, as applicable, following the occurrence of a Triggering Event.

As of April 20, 2022, we had: (i) 407,639,908 Class A Shares outstanding, (ii) zero Class B Shares outstanding, (iii) 670,147,025 Class C Shares outstanding and (iv) 319,132,127 Class D Shares outstanding.

The following summary describes all material provisions of our securities. We urge you to read our certificate of incorporation, our bylaws, the Investor Rights Agreement and the provisions of applicable law.

Common Stock

Class A Shares

Voting rights. Each holder of Class A Shares is entitled to one vote for each Class A Share held of record by such holder on all matters on which stockholders generally are entitled to vote. Holders of Class A Shares vote together with the holders of Class B Shares, Class C Shares and Class D Shares as a single class on all matters presented to the Company’s stockholders for their vote or approval. Generally, subject to the Investor Rights Agreement, all matters to be voted on by stockholders must be approved by a majority (or, in the case of election of directors, by a plurality) of the votes entitled to be cast by all stockholders present in person or represented by proxy, voting together as a single class. Given the “super-voting” rights of the Class B Shares and the Class D Shares, the voting power of the Class A Shares is less than the voting power typically associated with shares of common stock or that the “one vote per share” implies.

 

118


Table of Contents

Stockholders do not have the ability to cumulate votes for the election of directors. Our certificate of incorporation provides for a classified board of directors consisting of three classes of approximately equal size, each serving staggered three-year terms. Only one class of directors will be elected at each annual meeting of our stockholders, with the other classes continuing for the remainder of their respective three-year terms.

Notwithstanding the foregoing, to the fullest extent permitted by law, holders of common stock, as such, have no voting power with respect to, and are not entitled to vote on, any amendment to the certificate of

incorporation (including any certificate of designations relating to any series of preferred stock) that relates solely to the terms of one or more outstanding series of preferred stock, if the holders of such affected series are entitled, either separately or together with the holders of one or more other such series, to vote thereon pursuant to the certificate of incorporation (including any certificate of designations relating to any series of preferred stock) or pursuant to the DGCL.

Dividend Rights. Subject to preferences that may be applicable to any outstanding preferred stock, the holders of Class A Shares are entitled to receive, ratably with other Participating Shares, such dividends, if any, as may be declared from time to time by the Board out of funds legally available therefor.

Rights upon liquidation. In the event of any voluntary or involuntary liquidation, dissolution or winding up of the Company’s affairs, the holders of Class A Shares are entitled to share ratably with the other Participating Shares in all assets remaining after payment of the Company’s debts and other liabilities, subject to prior distribution rights of preferred stock or any class or series of stock having a preference over the Class A Shares, then outstanding, if any.

Other rights. Except as provided in the Investor Rights Agreement (as applicable), the holders of Class A Shares have no preemptive or conversion rights or other subscription rights. There are no redemption or sinking fund provisions applicable to the Class A Shares. The rights, preferences and privileges of holders of the Class A Shares are subject to those of the holders of any shares of the preferred stock the Company may issue in the future and to the Investor Rights Agreement, as applicable.

Subject to the transfer and exchange restrictions set forth in the Blue Owl Limited Partnership Agreements and the Exchange Agreement, holders of Common Units may exchange these units for Class A Shares or Class B Shares, depending on the holder, on a one-for-one basis or, at the election of an exchange committee of Blue Owl GP, for cash. When a Common Unit is exchanged, a corresponding Class C Share or Class D Share, depending on the holder, will automatically be transferred to us and retired for no consideration.

Class B Shares

All Class B Shares are fully paid and non-assessable. There is no trading market for the Class B Shares.

Voting Rights. Prior to the Sunset Date (as defined below), holders of Class B Shares will be entitled to the B/D Voting Power (as defined below) for all matters submitted to a vote of stockholders. Holders of Class B Shares vote together with holders of Class A Shares, Class C Shares and Class D Shares as a single class on all matters presented to the Company’s stockholders for their vote or approval, except as otherwise required by our certificate of incorporation and applicable law.

Dividend Rights. Subject to preferences that may be applicable to any outstanding shares of preferred stock, the holders of Class B Shares are entitled to receive, ratably with other Participating Shares, such dividends, if any, as may be declared from time to time by the Board out of funds legally available therefor.

Rights upon liquidation. In the event of any voluntary or involuntary liquidation, dissolution or winding up of the Company’s affairs, the holders of Class B Shares will be entitled to share, ratably with the other Participating Shares, in all assets remaining after payment of the Company’s debts and other liabilities, subject to prior distribution rights of preferred stock or any class or series of stock having a preference over the Class B Shares, then outstanding, if any.

 

119


Table of Contents

Other rights. The holders of Class B Shares have no preemptive or other subscription rights. The rights, preferences and privileges of holders of the Class B Shares are subject to those of the holders of any shares of the preferred stock the Company may issue in the future and to the Investor Rights Agreement, as applicable.

Subject to the transfer and exchange restrictions set forth in the Blue Owl Limited Partnership Agreements and the Exchange Agreement, holders of Common Units may exchange these units for Class A or Class B Shares, depending on the holder, on a one-for-one basis or, at the election of an exchange committee of Blue Owl GP, for cash. When a Common Unit is exchanged, a corresponding Class C Share or Class D Share, depending on the holder, will automatically be transferred to us and retired for no consideration.

Issuance and Conversion of Class B Shares. There will be no further issuances of Class B Shares except in connection with (i) a stock split, stock dividend, reclassification or similar transaction or (ii) an exchange of Common Units by a holder of Class D Shares (as contemplated by the preceding paragraph).

Class C Shares

All Class C Shares are fully paid and non-assessable. There is no trading market for the Class C Shares.

Voting Rights. Holders of our Class C Shares are entitled to one vote for each share held of record on all matters submitted to a vote of stockholders. Holders of Class C Shares vote together with holders of Class A Shares, Class B Shares and Class D Shares as a single class on all matters presented to the Company’s stockholders for their vote or approval, except as otherwise required by our certificate of incorporation and applicable law. Given the “super-voting” rights of the Class B Shares and the Class D Shares, the voting power of the Class C Shares is less than the voting power typically associated with shares of common stock or that the “one vote per share” implies.

Dividend Rights. Holders of the Class C Shares are not entitled to dividends in respect of their Class C Shares.

Rights upon liquidation. Upon our dissolution or liquidation or the sale of all or substantially all of our assets, after payment in full of all amounts required to be paid to creditors and to the holders of preferred stock having liquidation preferences, if any, the holders of our Class C Shares will be entitled to receive out of our remaining assets available for distribution only the par value of the Class C Shares held by them, pro rata with distributions to the other Participating Shares. Notwithstanding this right, upon liquidation, dissolution or winding up, given the de minimis value to which holders of such shares are entitled, we refer to them as “vote-only” shares.

Other rights. Except as provided in the Investor Rights Agreement (as applicable), the holders of Class C Shares have no preemptive or other subscription rights. The rights, preferences and privileges of holders of the Class C Shares are subject to those of the holders of any shares of the preferred stock the Company may issue in the future and to the Investor Rights Agreement, as applicable.

Issuance and Transfer. There will be no further issuances of Class C Shares except in connection with (i) a stock split, stock dividend, reclassification or similar transaction, (ii) an issuance of Common Units and (iii) an Oak Street Triggering Event occurring with respect to an Oak Street Earnout Unit. When a Common Unit is exchanged pursuant to the Exchange Agreement, a corresponding Class C Share or Class D Share, as applicable, will automatically be transferred to us and retired for no consideration. Class C Shares are not transferable unless a corresponding number of Common Units are simultaneously transferred to the same person.

Class D Shares

All Class D Shares are fully paid and non-assessable. There is no trading market for the Class D Shares.

 

120


Table of Contents

Voting Rights. Prior to the Sunset Date (as defined below), holders of Class D Shares will be entitled to the B/D Voting Power (as defined below) for all matters submitted to a vote of stockholders. Holders of Class D Shares vote together with holders of Class A Shares, Class B Shares and Class C Shares as a single class on all matters presented to the Company’s stockholders for their vote or approval, except as otherwise required by our certificate of incorporation and applicable law.

Dividend Rights. Holders of the Class D Shares are not entitled to dividends in respect of their Class D Shares.

Rights upon liquidation. Upon our dissolution or liquidation or the sale of all or substantially all of our assets, after payment in full of all amounts required to be paid to creditors and to the holders of preferred stock having liquidation preferences, if any, the holders of our Class D Shares will be entitled to receive out of our remaining assets available for distribution only the par value of the Class D Shares held by them, pro rata with distributions to the other Participating Shares. Notwithstanding this right, upon liquidation, dissolution or winding up, given the de minimis value to which holders of such shares are entitled, we refer to them as “vote-only” shares.

Other rights. The holders of Class D Shares have no preemptive or other subscription rights. The rights, preferences and privileges of holders of the Class D Shares will be subject to those of the holders of any shares of the preferred stock the Company may issue in the future and to the Investor Rights Agreement, as applicable.

Issuance, Conversion and Transfer. There will be no further issuances of Class D Shares except in connection with (i) a stock split, stock dividend, reclassification or similar transaction or (ii) an issuance of Common Units. When a Common Unit is exchanged pursuant to the Exchange Agreement, a corresponding Class C Share or Class D Share, as applicable, will automatically be transferred to us and retired for no consideration. Class D Shares are not transferable unless a corresponding number of Common Units are simultaneously transferred to the same person.

Preferred Stock

Our certificate of incorporation authorizes the Board to establish one or more series of preferred stock in one or more classes or series and to fix the rights, preferences, privileges and related restrictions, including dividend rights, dividend rates, conversion rights, voting rights, the right to elect directors, terms of redemption, redemption prices, liquidation preferences and the number of shares constituting any class or series, or the designation of the class or series, without the approval of our stockholders.

The authority of the Board to issue preferred stock without approval of our stockholders may have the effect of delaying, deferring or preventing a change in control of our company and may adversely affect the voting and other rights of the holders of our common stock. The issuance of preferred stock with voting and conversion rights may adversely affect the voting power of the holders of our common stock, including the loss of voting control to others. As a result of these or other factors, the issuance of preferred stock could have an adverse impact on the market price of the Class A Shares. At present, we have no plans to issue any preferred stock.

Authorized but Unissued Capital Stock

Delaware law does not require stockholder approval for any issuance of authorized shares. However, the listing requirements of The New York Stock Exchange, which would apply so long as the Class A Shares remains listed on the New York Stock Exchange, require stockholder approval of certain issuances equal to or exceeding 20% of the then outstanding voting power or then outstanding number of Class A Shares. These additional shares may be used for a variety of corporate purposes, including future public offerings, to raise additional capital or to facilitate acquisitions.

 

121


Table of Contents

One of the effects of the existence of unissued and unreserved common stock or preferred stock may be to enable the Board to issue shares to persons friendly to current management, which issuance could render more difficult or discourage an attempt to obtain control of our company by means of a merger, tender offer, proxy contest or otherwise, and thereby protect the continuity of our management and possibly deprive the stockholders of opportunities to sell their shares of common stock at prices higher than prevailing market prices.

Anti-Takeover Effects of Provisions of Delaware Law and our certificate of incorporation and Bylaws

Certain provisions of our certificate of incorporation and bylaws could discourage potential acquisition proposals and could delay or prevent a change in control. These provisions are intended to enhance the likelihood of continuity and stability in the composition of the Board and in the policies formulated by the Board and to discourage certain types of transactions that may involve an actual or threatened change of control. These provisions are designed to reduce our vulnerability to an unsolicited acquisition proposal or proxy fight. Such provisions could have the effect of discouraging others from making tender offers for our shares and, as a consequence, they also may inhibit fluctuations in the market price of our Class A Shares that could result from actual or rumored takeover attempts. Such provisions also may have the effect of preventing changes in our management or delaying or preventing a transaction that might benefit you or other minority stockholders.

These provisions include:

Super Voting Stock. The shares of common stock vote together on all matters on which stockholders are entitled to vote, except as set forth in our certificate of incorporation or required by applicable law. However, prior to the Sunset Date, the Class B Shares and Class D Shares collectively have 80% of the voting power of the common stock, as calculated pursuant to the definition of “B/D Voting Power” above. Consequently, the holders of our Class B Shares and Class D Shares (which will be, directly or indirectly, the Owl Rock Principals and the Dyal Principals), have greater influence over decisions to be made by our stockholders, including the election of directors.

Action by Written Consent; Special Meetings of Stockholders. The DGCL permits stockholder action by written consent unless otherwise provided by our certificate of incorporation. Our certificate of incorporation permits stockholder action by written consent so long as any Class B Shares or Class D Shares are outstanding (and inherently would represent at least a majority of the voting power of our outstanding common stock), and precludes stockholder action by written consent if and when there ceases to be any Class B Shares or Class D Shares outstanding. If permitted by the applicable certificate of designation, future series of preferred stock may take action by written consent. Our certificate of incorporation and bylaws provide that special meetings of stockholders may be called only by the Board, the chairman of the Board of the chief executive officer, and only proposals included in our notice may be considered at such special meetings.

Election and Removal of Directors. The DGCL provides that stockholders are not entitled to the right to cumulate votes in the election of directors unless our certificate of incorporation provides otherwise. Our certificate of incorporation does not expressly provide for cumulative voting. Directors may be removed, but only for cause (and subject to the Investor Rights Agreement), upon the affirmative vote of holders of a majority of the voting power of the outstanding shares of our capital stock entitled to vote generally in the election of directors, voting together as a single class. In addition, the certificate of designation pursuant to which a particular series of preferred stock is issued may provide holders of that series of preferred stock with the right to elect additional directors. In addition, under our certificate of incorporation, the Board is divided into three classes of directors, each of which will hold office for a three-year term. The existence of a classified board could delay a successful tender offeror from obtaining majority control of the Board, and the prospect of that delay might deter a potential offeror.

Authorized but Unissued Shares. The authorized but unissued shares of common stock and preferred stock are available for future issuance without stockholder approval, subject to any limitations imposed by the listing

 

122


Table of Contents

rules of The New York Stock Exchange. The existence of authorized but unissued and unreserved common stock and preferred stock could make more difficult or discourage an attempt to obtain control of us by means of a proxy contest, tender offer, merger or otherwise. See “Description of SecuritiesPreferred Stock” and “Description of SecuritiesAuthorized but Unissued Capital Stock” above.

Business Combinations with Interested Stockholders. In general, Section 203 of the DGCL, an anti- takeover law, prohibits a publicly held Delaware corporation from engaging in a business combination, such as a merger, with a person or group owning 15% or more of the corporation’s voting stock, which person or group is considered an interested stockholder under the DGCL, for a period of three years following the date the person became an interested stockholder, unless (with certain exceptions) the business combination or the transaction in which the person became an interested stockholder is approved in a prescribed manner.

We elected in our certificate of incorporation not to be subject to Section 203.

Other Limitations on Stockholder Actions. Our bylaws also impose some procedural requirements on stockholders who wish to:

 

   

make nominations in the election of directors;

 

   

propose that a director be removed; or

 

   

propose any other business to be brought before an annual or special meeting of stockholders.

Under these procedural requirements, in order to bring a proposal before a meeting of stockholders, a stockholder must deliver timely notice of a proposal pertaining to a proper subject for presentation at the meeting to our corporate secretary containing, among other things, the following:

 

   

the stockholder’s name and address;

 

   

the number of shares beneficially owned by the stockholder and evidence of such ownership;

 

   

the names of all persons with whom the stockholder is acting in concert and a description of all arrangements and understandings with those persons;

 

   

a description of any agreement, arrangement or understanding reached with respect to shares of our stock, such as borrowed or loaned shares, short positions, hedging or similar transactions;

 

   

a description of the business or nomination to be brought before the meeting and the reasons for conducting such business at the meeting; and

 

   

any material interest of the stockholder in such business.

Our bylaws set out the timeliness requirements for delivery of notice.

In order to submit a nomination for the Board, a stockholder must also submit any information with respect to the nominee that we would be required to include in a proxy statement, as well as some other information. If a stockholder fails to follow the required procedures, the stockholder’s proposal or nominee will be ineligible and will not be voted on by our stockholders.

Certain provisions of the Blue Owl Limited Partnership Agreements could have the effect of deterring or facilitating a control transaction.

Limitations on Liability and Indemnification of Officers and Directors

Our certificate of incorporation and bylaws provide indemnification for our directors and officers to the fullest extent permitted by the DGCL. We entered into indemnification agreements with each of our directors and executive officers that may, in some cases, be broader than the specific indemnification provisions contained

 

123


Table of Contents

under Delaware law. In addition, as permitted by Delaware law, our certificate of incorporation includes provisions that eliminate the personal liability of our directors for monetary damages resulting from breaches of certain fiduciary duties as a director. The effect of this provision is to restrict our rights and the rights of our stockholders in derivative suits to recover monetary damages against a director for breach of fiduciary duties as a director, except that a director will be personally liable for:

 

   

any breach of his duty of loyalty to us or our stockholders;

 

   

acts or omissions not in good faith, or which involve intentional misconduct or a knowing violation of law;

 

   

unlawful payments of dividends or unlawful stock repurchases or redemptions as provided in Section 174 of the DGCL; or

 

   

any transaction from which the director derived an improper personal benefit.

These provisions may be held not to be enforceable for violations of the federal securities laws of the United States.

Approval of Certain Matters

As long as Neuberger holds at least (x) 10% of the fully-diluted Class A Shares (assuming an exchange of all Common Units immediately prior to the time of determination) and (y) 50% of such equity interests held by Neuberger as of May 19, 2021, Neuberger’s approval is required for the following (subject to agreed-upon carve-outs and exceptions):

 

   

amendment of organizational documents that are disproportionately adverse to Neuberger, as an equityholder;

 

   

creation of new employee equity incentive plans or amendments to existing employee equity incentive plans, including by expansion of pool sizes;

 

   

dividends and stock repurchases beyond an approved policy or on a non-pro rata basis;

 

   

acquisitions/investments in excess of $2 billion and 20% of the total value of Blue Owl’s outstanding Class A Shares (subject to certain walls, conflicts of interest and confidentiality requirements) (assuming an exchange of all Common Units immediately prior to the time of determination);

 

   

amendments to make less restrictive the restrictive covenant arrangements of any Key Individual;

 

   

material related-party agreements or transactions between Blue Owl and the former Owl Rock or Dyal Principals (or amendments thereto);

 

   

entering into a new business line that subjects Neuberger to a new regulatory regime;

 

   

for three years after May 19, 2021, the merger or sale of all or a majority of Blue Owl’s common stock or Common Units or assets at a valuation below $13.50 per Class A Share and Class B Share (assuming an exchange of all Common Units immediately prior to the time of determination); and

 

   

for five years after May 19, 2021, for any issuance of equity securities that are dilutive to Blue Owl or its subsidiaries to any Key Individual under any employee equity incentive plan, other than as part of a broad-based compensation program generally applicable to employees of Blue Owl or its subsidiaries (and subject to certain further limitations under such broad-based program).

As long as Neuberger holds at least (x) 5% of the fully-diluted Class A Shares (assuming an exchange of all Common Units immediately prior to the time of determination) and (y) 25% of such equity interests held by Neuberger as of May 19, 2021, Neuberger’s approval is required for the following (subject to agreed-upon carve-outs and exceptions):

 

   

annual aggregate cash compensation for the Key Individuals that exceeds 4% of the management fee revenue of Blue Owl and its subsidiaries; and

 

124


Table of Contents
   

Blue Owl Carry’s aggregate share of carried interest in any private equity-style fund sponsored by Blue Owl or its subsidiaries to be less than 15% of the total carried interest in such fund (in each case net of certain investor and other third party arrangements).

Exclusive Forum

Our certificate of incorporation provides that, unless the Company consents in writing to the selection of an alternative forum, (i) any derivative action or proceeding brought on behalf of the Company, (ii) any action asserting a claim of breach of a fiduciary duty owed by any current or former director, officer, other employee, agent or stockholder of the Company to the Company or the Company’s stockholders, or any claim for aiding and abetting such alleged breach, (iii) any action asserting a claim against the Company or any current or former director, officer, other employee, agent or stockholder of the Company (a) arising pursuant to any provision of the DGCL, our certificate of incorporation (as it may be amended or restated) or our bylaws or (b) as to which the DGCL confers jurisdiction on the Delaware Court of Chancery or (iv) any action asserting a claim against the Company or any current or former director, officer, other employee, agent or stockholder of the Company governed by the internal affairs doctrine of the law of the State of Delaware shall, as to any action in the foregoing clauses (i) through (iv), to the fullest extent permitted by law, be solely and exclusively brought in the Delaware Court of Chancery; provided, however, that the foregoing shall not apply to any claim (a) as to which the Delaware Court of Chancery determines that there is an indispensable party not subject to the jurisdiction of the Delaware Court of Chancery (and the indispensable party does not consent to the personal jurisdiction of the Court of Chancery within ten days following such determination), (b) which is vested in the exclusive jurisdiction of a court or forum other than the Delaware Court of Chancery, or (c) arising under federal securities laws, including the Securities Act of 1933, as amended, as to which the federal district courts of the United States of America shall, to the fullest extent permitted by law, be the sole and exclusive forum. Notwithstanding the foregoing, the provisions of Article XIII of our certificate of incorporation will not apply to suits brought to enforce any liability or duty created by the Exchange Act, or any other claim for which the federal district courts of the United States of America shall be the sole and exclusive forum. Any person or entity purchasing or otherwise acquiring any interest in any shares of the Company’s capital stock shall be deemed to have notice of and to have consented to the forum provisions in our certificate of incorporation. If any action the subject matter of which is within the scope of the forum provisions is filed in a court other than a court located within the State of Delaware (a “foreign action”) in the name of any stockholder, such stockholder shall be deemed to have consented to: (x) the personal jurisdiction of the state and federal courts located within the State of Delaware in connection with any action brought in any such court to enforce the forum provisions (an “enforcement action”); and (y) having service of process made upon such stockholder in any such enforcement action by service upon such stockholder’s counsel in the foreign action as agent for such stockholder. However, it is possible that a court could find the Company’s forum selection provisions to be inapplicable or unenforceable. Although the Company believes this provision benefits it by providing increased consistency in the application of Delaware law in the types of lawsuits to which it applies, the provision may have the effect of discouraging lawsuits against the Company’s directors, officers and other employees.

Stockholder Registration Rights

The Investor Rights Agreement provides the former Owl Rock Equityholders and the former Dyal Equityholders with certain registration rights whereby, at any time, subject to certain lockup restrictions and the other terms and conditions of the Investor Rights Agreement, they have the right to require us to register under the Securities Act certain Registrable Securities (as defined in the Investor Rights Agreement). The Investor Rights Agreement also provides for piggyback registration rights for certain other parties thereto, subject to certain conditions and exceptions. See “Certain Relationships and Related Party Transactions—Blue Owl Related Person Transactions—Investor Rights Agreement.”

 

125


Table of Contents

Warrants

Public Warrants. Each whole warrant entitles the registered holder to purchase one Class A Share at a price of $11.50 per share, subject to adjustment as discussed below, at any time commencing on the later of one year from the closing of the IPO and 30 days after the completion of the Business Combination, which occurred on May 19, 2021, except as discussed in the immediately succeeding paragraph. Pursuant to the warrant agreement, a warrant holder may exercise its warrants only for a whole number of Class A Shares. This means only a whole warrant may be exercised at a given time by a warrant holder. The warrants will expire five years after the completion of the Business Combination, at 5:00 p.m., New York City time, which occurred on May 19, 2021, or earlier upon redemption or liquidation.

We will not be obligated to issue any Class A Shares pursuant to the exercise of a warrant and will have no obligation to settle such warrant exercise unless the registration statement under the Securities Act with respect to the Class A Shares underlying the warrants is then effective and a prospectus relating thereto is current or a valid exemption from registration is available. In the event that the conditions in the immediately preceding sentence are not satisfied with respect to a warrant, the holder of such warrant will not be entitled to exercise such warrant and such warrant may have no value and expire worthless.

We have filed with the SEC a registration statement for the registration, under the Securities Act, of the warrants and the Class A Shares issuable upon exercise of the warrants. We will use our commercially reasonable efforts to maintain the effectiveness of such registration statement and a current prospectus relating to those warrants and underlying shares of Class A Shares until the warrants expire or are redeemed, as specified in the warrant agreement; provided that if our shares of Class A Shares are not listed on a national securities exchange at the time of any exercise of a warrant such that they satisfy the definition of a “covered security” under Section 18(b)(1) of the Securities Act, we may, at our option, require holders of public warrants who exercise their warrants to do so on a “cashless basis” in accordance with Section 3(a)(9) of the Securities Act and, in the event we so elect, we will not be required to file or maintain in effect a registration statement, but we will use our commercially reasonably efforts to register or qualify the shares under applicable blue sky laws to the extent an exemption is not available. If a registration statement covering the Class A Shares issuable upon exercise of the warrants is not effective by the 60th day after the Closing, warrant holders may, until such time as there is an effective registration statement and during any period when we will have failed to maintain an effective registration statement, exercise warrants on a “cashless basis” in accordance with Section 3(a)(9) of the Securities Act or another exemption, but we will use our commercially reasonably efforts to register or qualify the shares under applicable blue sky laws to the extent an exemption is not available. In such event, each holder would pay the exercise price by surrendering the warrants for that number of Class A Shares equal to the lesser of (A) the quotient obtained by dividing (x) the product of the number of Class A Shares underlying the warrants, multiplied by the excess of the “fair market value” (defined below) less the exercise price of the warrants by (y) the fair market value and (B) 0.361 per warrant. The “fair market value” as used in this paragraph shall mean the volume weighted average price of the Class A Shares for the 10 trading days ending on the trading day prior to the date on which the notice of exercise is received by the warrant agent.

Redemption of warrants when the price per Class A Share equals or exceeds $18.00.

Once the warrants become exercisable, we may redeem the outstanding warrants (except as described herein with respect to the private placement warrants):

 

   

in whole and not in part;

 

   

at a price of $0.01 per warrant;

 

   

upon a minimum of 30 days’ prior written notice of redemption to each warrant holder; and

 

   

if, and only if, the reported last sale price of the Class A Shares equals or exceeds $18.00 per share (as adjusted for adjustments to the number of shares issuable upon exercise or the exercise price of a

 

126


Table of Contents
 

warrant as described under the heading “ —Warrants—Public Stockholders’ Warrants-Anti-Dilution Adjustments”) on the trading day prior to the date on which we send the notice of redemption to the warrant holders.

We will not redeem the warrants as described above unless a registration statement under the Securities Act covering the issuance of the Class A Shares issuable upon exercise of the warrants is then effective and a current prospectus relating to those Class A Shares is available throughout the 30-day redemption period. If and when the warrants become redeemable by us, we may exercise our redemption right even if we are unable to register or qualify the underlying securities for sale under all applicable state securities laws.

We have established the last of the redemption criterion discussed above to prevent a redemption call unless there is a significant premium to the warrant exercise price at the time of the call. If the foregoing conditions are satisfied and we issue a notice of redemption of the warrants, each warrant holder will be entitled to exercise such holder’s warrants prior to the scheduled redemption date. Any such exercise would not be done on a “cashless” basis and would require the exercising warrant holder to pay the exercise price for each warrant being exercised. However, the price of the Class A Shares may fall below the $18.00 redemption trigger price (as adjusted for adjustments to the number of shares issuable upon exercise or the exercise price of a warrant as described under the heading “ —Warrants—Public Stockholders’ Warrants—Anti-dilution Adjustments”) as well as the $11.50 (for whole shares) warrant exercise price after the redemption notice is issued.

Redemption of warrants when the price per Class A Share equals or exceeds $10.00.

Once the warrants become exercisable, we may redeem the outstanding warrants (except as described herein with respect to the private placement warrants):

 

   

in whole and not in part;

 

   

at $0.10 per warrant upon a minimum of 30 days’ prior written notice of redemption provided that holders will be able to exercise their warrants on a cashless basis prior to redemption and receive that number of shares determined by reference to the table below, based on the redemption date and the “fair market value” of our Class A Shares except as otherwise described below; and

 

   

if, and only if, the last sale price of our Class A Shares equals or exceeds $10.00 per public share (as adjusted for adjustments to the number of shares issuable upon exercise or the exercise price of a warrant as described under the heading “ —Warrants-Public Stockholders’ Warrants-Anti-Dilution Adjustments”) on the trading day prior to the date on which we send the notice of redemption to the warrant holders.

Beginning on the date the notice of redemption is given until the warrants are redeemed or exercised, holders may elect to exercise their warrants on a cashless basis. The numbers in the table below represent the number of Class A Shares that a warrant holder will receive upon such cashless exercise in connection with a redemption by us pursuant to this redemption feature, based on the “fair market value” of our Class A Shares on the corresponding redemption date (assuming holders elect to exercise their warrants and such warrants are not redeemed for $0.10 per warrant), determined for these purposes based on volume weighted average price of our Class A Shares for the 10 trading days ending on the third trading day prior to the date on which the notice of redemption is sent to the holders of warrants, and the number of months that the corresponding redemption date precedes the expiration date of the warrants, each as set forth in the table below. We will provide our warrant holders with the final fair market value no later than one business day after the 10-trading day period described above ends.

Pursuant to the warrant agreement, references above to Class A Shares shall include a security other than Class A Shares into which the Class A Shares have been converted or exchanged for in the event of a merger or consolidation of the Company with or into another corporation in which the Company is not the surviving

 

127


Table of Contents

company. The numbers in the table below will not be adjusted when determining the number of Class A Shares to be issued upon exercise of the warrants if we are not the surviving entity following any such transaction.

The share prices set forth in the column headings of the table below will be adjusted as of any date on which the number of shares issuable upon exercise of a warrant or the exercise price of a warrant is adjusted as set forth under the heading “ —Anti-dilution Adjustments” below. If the number of shares issuable upon exercise of a warrant is adjusted, the adjusted share prices in the column headings will equal the share prices immediately prior to such adjustment, multiplied by a fraction, the numerator of which is the exercise price of the warrant after such adjustment and the denominator of which is the price of the warrant immediately prior to such adjustment. In such an event, the number of shares in the table below shall be adjusted by multiplying such share amounts by a fraction, the numerator of which is the number of shares issuable upon exercise of a warrant immediately prior to such adjustment and the denominator of which is the number of shares issuable upon exercise of a warrant as so adjusted. If the exercise price of a warrant is adjusted, (a) in the case of an adjustment pursuant to the fifth paragraph under the heading “ —Anti-dilution Adjustments” below, the adjusted share prices in the column headings will equal the unadjusted share price multiplied by a fraction, the numerator of which is the higher of the Market Value and the Newly Issued Price as set forth under the heading “—Anti-dilution Adjustments” and the denominator of which is $10.00 and (b) in the case of an adjustment pursuant to the second paragraph under the heading “ —Anti-dilution Adjustments” below, the adjusted share prices in the column headings will equal the unadjusted share price less the decrease in the exercise price of a warrant pursuant to such exercise price adjustment.

 

Redemption Date    Fair Market Value of Class A Shares  

(period to expiration of warrants)

   $10.00      $11.00      $12.00      $13.00      $14.00      $15.00      $16.00      $17.00      $18.00  

60 months

     0.261        0.281        0.297        0.311        0.324        0.337        0.348        0.358        0.361  

57 months

     0.257        0.277        0.294        0.310        0.324        0.337        0.348        0.358        0.361  

54 months

     0.252        0.272        0.291        0.307        0.322        0.335        0.347        0.357        0.361  

51 months

     0.246        0.268        0.287        0.304        0.320        0.333        0.346        0.357        0.361  

48 months

     0.241        0.263        0.283        0.301        0.317        0.332        0.344        0.356        0.361  

45 months

     0.235        0.258        0.279        0.298        0.315        0.330        0.343        0.356        0.361  

42 months

     0.228        0.252        0.274        0.294        0.312        0.328        0.342        0.355        0.361  

39 months

     0.221        0.246        0.269        0.290        0.309        0.325        0.340        0.354        0.361  

36 months

     0.213        0.239        0.263        0.285        0.305        0.323        0.339        0.353        0.361  

33 months

     0.205        0.232        0.257        0.280        0.301        0.320        0.337        0.352        0.361  

30 months

     0.196        0.224        0.250        0.274        0.297        0.316        0.335        0.351        0.361  

27 months

     0.185        0.214        0.242        0.268        0.291        0.313        0.332        0.350        0.361  

24 months

     0.173        0.204        0.233        0.260        0.285        0.308        0.329        0.348        0.361  

21 months

     0.161        0.193        0.223        0.252        0.279        0.304        0.326        0.347        0.361  

18 months

     0.146        0.179        0.211        0.242        0.271        0.298        0.322        0.345        0.361  

15 months

     0.130        0.164        0.197        0.230        0.262        0.291        0.317        0.342        0.361  

12 months

     0.111        0.146        0.181        0.216        0.250        0.282        0.312        0.339        0.361  

9 months

     0.090        0.125        0.162        0.199        0.237        0.272        0.305        0.336        0.361  

6 months

     0.065        0.099        0.137        0.178        0.219        0.259        0.296        0.331        0.361  

3 months

     0.034        0.065        0.104        0.150        0.197        0.243        0.286        0.326        0.361  

0 months

     —          —          0.042        0.115        0.179        0.233        0.281        0.323        0.361  

The exact fair market value and redemption date may not be set forth in the table above, in which case, if the fair market value is between two values in the table or the redemption date is between two redemption dates in the table, the number of Class A Shares to be issued for each warrant exercised will be determined by a straight-line interpolation between the number of shares set forth for the higher and lower fair market values and the earlier and later redemption dates, as applicable, based on a 365 or 366-day year, as applicable. For example, if the volume weighted average price of our Class A Shares for the 10 trading days ending on the third trading day prior to the date on which the notice of redemption is sent to the holders of the warrants is $11.00 per share, and

 

128


Table of Contents

at such time there are 57 months until the expiration of the warrants, holders may choose to, in connection with this redemption feature, exercise their warrants for 0.277 Class A Shares for each whole warrant. For an example where the exact fair market value and redemption date are not as set forth in the table above, if the volume weighted average price of our Class A Shares for the 10 trading days ending on the third trading day prior to the date on which the notice of redemption is sent to the holders of the warrants is $13.50 per share, and at such time there are 38 months until the expiration of the warrants, holders may choose to, in connection with this redemption feature, exercise their warrants for 0.298 Class A Shares for each whole warrant. In no event will the warrants be exercisable on a cashless basis in connection with this redemption feature for more than 0.361 Class A Shares per warrant (subject to adjustment). Finally, as reflected in the table above, if the warrants are out of the money and about to expire, they cannot be exercised on a cashless basis in connection with a redemption by us pursuant to this redemption feature, since they will not be exercisable for any Class A Shares.

This redemption feature differs from the typical warrant redemption features used in many other blank check offerings, which typically only provide for a redemption of warrants for cash (other than the private placement warrants) when the trading price for the Class A Shares exceeds $18.00 per share for a specified period of time. This redemption feature is structured to allow for all of the outstanding warrants to be redeemed when the Class A Shares are trading at or above $10.00 per public share, which may be at a time when the trading price of our Class A Shares is below the exercise price of the warrants. We have established this redemption feature to provide us with the flexibility to redeem the warrants without the warrants having to reach the $18.00 per share threshold set forth above under “—Redemption of warrants when the price per Class A Share equals or exceeds $18.00.” Holders choosing to exercise their warrants in connection with a redemption pursuant to this feature will, in effect, receive a number of shares for their warrants based on an option pricing model with a fixed volatility input as of this prospectus. This redemption right provides us with an additional mechanism by which to redeem all of the outstanding warrants, and therefore have certainty as to our capital structure as the warrants would no longer be outstanding and would have been exercised or redeemed. We will be required to pay the applicable redemption price to warrant holders if we choose to exercise this redemption right and it will allow us to quickly proceed with a redemption of the warrants if we determine it is in our best interest to do so. As such, we would redeem the warrants in this manner when we believe it is in our best interest to update our capital structure to remove the warrants and pay the redemption price to the warrant holders.

As stated above, we can redeem the warrants when the Class A Shares are trading at a price starting at $10.00, which is below the exercise price of $11.50, because it will provide certainty with respect to our capital structure and cash position while providing warrant holders with the opportunity to exercise their warrants on a cashless basis for the applicable number of shares. If we choose to redeem the warrants when the Class A Shares are trading at a price below the exercise price of the warrants, this could result in the warrant holders receiving fewer Class A Shares than they would have received if they had chosen to wait to exercise their warrants if and when our Class A Shares were trading at a price higher than the exercise price of $11.50.

No fractional Class A Shares will be issued upon exercise. If, upon exercise, a holder would be entitled to receive a fractional interest in a share, we will round down to the nearest whole number of the number of Class A Shares to be issued to the holder.

Redemption procedures.

A holder of a warrant may notify us in writing in the event it elects to be subject to a requirement that such holder will not have the right to exercise such warrant, to the extent that after giving effect to such exercise, such person (together with such person’s affiliates), to the warrant agent’s actual knowledge, would beneficially own in excess of 9.8% (or such other amount as a holder may specify) of the total number of Class A Shares issued and outstanding immediately after giving effect to such exercise.

 

129


Table of Contents

Anti-dilution Adjustments.

If the number of outstanding Class A Shares is increased by a capitalization or share dividend payable in Class A Shares, or stock split or other similar event, then, on the effective date of such capitalization or share dividend, split-up or similar event, the number of Class A Shares issuable on exercise of each warrant will be increased in proportion to such increase in the outstanding Class A Shares. A rights offering made to all or substantially all holders of Class A Shares entitling holders to purchase Class A Shares at a price less than the “historical fair market value” (as defined below) will be deemed a share dividend of a number of Class A Shares equal to the product of (i) the number of Class A Shares actually sold in such rights offering (or issuable under any other equity securities sold in such rights offering that are convertible into or exercisable for Class A Shares) and (ii) one minus the quotient of (x) the price per Class A Share paid in such rights offering and (y) the historical fair market value. For these purposes, (i) if the rights offering is for securities convertible into or exercisable for Class A Shares, in determining the price payable for Class A Shares, there will be taken into account any consideration received for such rights, as well as any additional amount payable upon exercise or conversion and (ii) “historical fair market value” means the volume weighted average price of Class A Shares as reported during the 10 trading day period ending on the trading day prior to the first date on which the Class A Shares trade on the applicable exchange or in the applicable market, regular way, without the right to receive such rights.

In addition, if we, at any time while the warrants are outstanding and unexpired, pay a dividend or make a distribution in cash, securities or other assets to all or substantially all of the holders of Class A Shares on account of such Class A Shares, other than (a) as described above, (b) any cash dividends or cash distributions which, when combined on a per share basis with all other cash dividends and cash distributions paid on the Class A Shares during the 365-day period ending on the date of declaration of such dividend or distribution does not exceed $0.50 (as adjusted to appropriately reflect any other adjustments and excluding cash dividends or cash distributions that resulted in an adjustment to the exercise price or to the number of Class A Shares issuable on exercise of each warrant) but only with respect to the amount of the aggregate cash dividends or cash distributions equal to or less than $0.50 per share, (c) to satisfy the redemption rights of the holders of Class A Shares, or (d) in connection with the distribution of the Company’s assets upon its liquidation, then the warrant exercise price will be decreased, effective immediately after the effective date of such event, by the amount of cash and/or the fair market value of any securities or other assets paid on each Class A Share in respect of such event.

If the number of outstanding Class A Shares is decreased by a consolidation, combination, reverse share sub-division or reclassification of Class A Shares or other similar event, then, on the effective date of such consolidation, combination, reverse share sub-division, reclassification or similar event, the number of Class A Shares issuable on exercise of each warrant will be decreased in proportion to such decrease in outstanding Class A Shares.

Whenever the number of Class A Shares purchasable upon the exercise of the warrants is adjusted, as described above, the warrant exercise price will be adjusted by multiplying the warrant exercise price immediately prior to such adjustment by a fraction (x) the numerator of which will be the number of Class A Shares purchasable upon the exercise of the warrants immediately prior to such adjustment and (y) the denominator of which will be the number of Class A Shares so purchasable immediately thereafter.

In case of any reclassification or reorganization of the outstanding Class A Shares (other than those described above or that solely affects the par value of such Class A Shares), or in the case of any merger or consolidation of us with or into another corporation (other than a consolidation or merger in which we are the continuing corporation and that does not result in any reclassification or reorganization of our outstanding Class A Shares), or in the case of any sale or conveyance to another corporation or entity of the assets or other property of us as an entirety or substantially as an entirety in connection with which we are dissolved, the holders of the warrants will thereafter have the right to purchase and receive, upon the basis and upon the terms and

 

130


Table of Contents

conditions specified in the warrants and in lieu of the Class A Shares immediately theretofore purchasable and receivable upon the exercise of the rights represented thereby, the kind and amount of of Class A Shares or other securities or property (including cash) receivable upon such reclassification, reorganization, merger or consolidation, or upon a dissolution following any such sale or transfer, that the holder of the warrants would have received if such holder had exercised their warrants immediately prior to such event. However, if such holders were entitled to exercise a right of election as to the kind or amount of securities, cash or other assets receivable upon such consolidation or merger, then the kind and amount of securities, cash or other assets for which each warrant will become exercisable will be deemed to be the weighted average of the kind and amount received per share by such holders in such consolidation or merger that affirmatively make such election, and if a tender, exchange or redemption offer has been made to and accepted by such holders (other than a tender, exchange or redemption offer made by the Company if provided for in the Company’s organizational documents) under circumstances in which, upon completion of such tender or exchange offer, the maker thereof, together with members of any group (within the meaning of Rule 13d-5(b)(1) under the Exchange Act) of which such maker is a part, and together with any affiliate or associate of such maker (within the meaning of Rule 12b-2 under the Exchange Act) and any members of any such group of which any such affiliate or associate is a part, own beneficially (within the meaning of Rule 13d-3 under the Exchange Act) more than 50% of the issued and outstanding Class A Shares, the holder of a warrant will be entitled to receive the highest amount of cash, securities or other property to which such holder would actually have been entitled as a stockholder if such warrant holder had exercised the warrant prior to the expiration of such tender or exchange offer, accepted such offer and all of the Class A Shares held by such holder had been purchased pursuant to such tender or exchange offer, subject to adjustment (from and after the consummation of such tender or exchange offer) as nearly equivalent as possible to the adjustments provided for in the warrant agreement. If less than 70% of the consideration receivable by the holders of Class A Shares in such a transaction is payable in the form of Class A Shares in the successor entity that is listed for trading on a national securities exchange or is quoted in an established over-the-counter market, or is to be so listed for trading or quoted immediately following such event, and if the registered holder of the warrant properly exercises the warrant within thirty days following public disclosure of such transaction, the warrant exercise price will be reduced as specified in the warrant agreement based on the Black-Scholes value (as defined in the warrant agreement) of the warrant. The purpose of such exercise price reduction is to provide additional value to holders of the warrants when an extraordinary transaction occurs during the exercise period of the warrants pursuant to which the holders of the warrants otherwise do not receive the full potential value of the warrants.

The warrants are issued in registered form under a warrant agreement with Computershare Trust Company, N.A. and Computershare, Inc. The warrant agreement provides that the terms of the warrants may be amended without the consent of any holder for the purpose of: (i) curing any ambiguity or correcting any mistake, including to conform the provisions of the warrant agreement to the description of the terms of the warrants and the warrant agreement set forth in the proxy statement/prospectus, or defective provision (ii) amending the provisions relating to cash dividends on Class A Shares as contemplated by and in accordance with the warrant agreement or (iii) adding or changing any provisions with respect to matters or questions arising under the warrant agreement as the parties to the warrant agreement may deem necessary or desirable and that the parties deem to not adversely affect the rights of the registered holders of the warrants, provided that the approval by the holders of at least 50% of the then-outstanding public warrants is required to make any change that adversely affects the interests of the registered holders.

The warrant holders do not have the rights or privileges of holders of Class A Shares or any voting rights until they exercise their warrants and receive Class A Shares. After the issuance of Class A Shares upon exercise of the warrants, each holder will be entitled to one vote for each share held of record on all matters to be voted on by stockholders.

We have agreed that, subject to applicable law, any action, proceeding or claim against us arising out of or relating in any way to the warrant agreement will be brought and enforced in the courts of the State of New York or the United States District Court for the Southern District of New York, and we irrevocably submit to such

 

131


Table of Contents

jurisdiction, which jurisdiction will be the exclusive forum for any such action, proceeding or claim. This provision applies to claims under the Securities Act but does not apply to claims under the Exchange Act or any claim for which the federal district courts of the United States of America are the sole and exclusive forum.

Private Placement Warrants

Except as described below, the private placement warrants have terms and provisions that are identical to those of the warrants sold as part of the units in Altimar’s IPO. The private placement warrants (including the Class A Shares issuable upon exercise of the private placement warrants) are not redeemable by us so long as they are held by Altimar Sponsor or its permitted transferees. Altimar Sponsor, or its permitted transferees, has the option to exercise the private placement warrants on a cashless basis. If the private placement warrants are held by holders other than Altimar Sponsor or its permitted transferees, the private placement warrants will be redeemable by us in all redemption scenarios and exercisable by the holders on the same basis as the warrants included in the units sold in connection with Altimar’s IPO. Any amendment to the terms of the private placement warrants or any provision of the warrant agreement with respect to the private placement warrants will require a vote of holders of at least 50% of the number of the then outstanding private placement warrants.

If holders of the private placement warrants elect to exercise them on a cashless basis, they would pay the exercise price by surrendering their warrants for that number of Class A Shares equal to the quotient obtained by dividing (x) the product of the number of Class A Shares underlying the warrants, multiplied by the excess of the “Sponsor fair market value” (defined below) over the exercise price of the warrants by (y) Altimar Sponsor fair market value. For these purposes, the “Sponsor fair market value” shall mean the average reported last sale price of the Class A Shares for the 10 trading days ending on the third trading day prior to the date on which the notice of warrant exercise is sent to the warrant agent.

We have adopted policies that restrict insiders from selling our securities except during specific periods of time. Even during such periods of time when insiders will be permitted to sell our securities, an insider cannot trade in our securities if he or she is in possession of material non-public information. Accordingly, unlike public stockholders who could exercise their warrants and sell the Class A Shares received upon such exercise freely in the open market in order to recoup the cost of such exercise, the insiders are significantly restricted from selling such securities. As a result, we believe that allowing the holders to exercise such warrants on a cashless basis is appropriate.

Transfer Agent, Warrant Agent and Registrar

The transfer agent and registrar for the Blue Owl common stock and the warrant agent for the warrants is Computershare Trust Company, N.A and Computershare, Inc.

Listing

Our Class A Shares and our warrants to purchase Class A Shares are listed on The New York Stock Exchange under the symbols “OWL” and “OWL.WS,” respectively.

 

132


Table of Contents

BENEFICIAL OWNERSHIP

The following table sets forth certain information regarding the beneficial ownership of our Class A Shares, Class C Shares and Class D Shares as of the date hereof based on their reported ownership as of April 20, 2022 with respect to

(i) each person known by us to beneficially own 5% or more of our outstanding Class A Shares, Class C Shares or our Class D Shares;

(ii) each member of the Board and each NEO; and

(iii) the members of the Board and our NEOs as a group.

Beneficial ownership is determined according to the rules of the Securities and Exchange Commission, which generally provide that a person has beneficial ownership of a security if he, she or it possesses sole or shared voting or investment power over that security, including options and warrants that are currently exercisable or exercisable within 60 days. Company stock issuable upon exercise of options and warrants currently exercisable within 60 days are deemed outstanding solely for purposes of calculating the percentage of total voting power of the beneficial owner thereof. On May 3, 2022, the aggregate voting power of the Class B Shares and Class D Shares will change from 90% to 80%, pursuant to the Charter Amendment. See “Summary — Recent Developments” as well as our Current Report on Form 8-K filed with the SEC on April 11, 2022 and our Information Statement on Schedule 14C filed with the SEC on April 11, 2022. The percentage of total voting power set forth in the table is calculated based on this change.

The following beneficial ownership percentages are based on 407,639,908 Class A Shares, 670,147,025 Class C Shares and 319,132,127 Class D Shares issued and outstanding as of April 20, 2022.

Unless otherwise indicated, the Company believes that each person named in the table below has sole voting and investment power with respect to all shares of Company common stock beneficially owned by them.

 

Name of Beneficial Owner(1)

   Class A Shares
Beneficially
Owned(2)
     Class C Shares
Beneficially
Owned
    Class D Shares
Beneficially
Owned
    Combined
Total
Voting
Power
 
   Shares      Percent      Shares      Percent     Shares      Percent  

Directors and Executive Officers of Blue Owl

                  

Douglas I. Ostrover(3), †

     —          —          116,540,000        17.4     175,392,700        55.0     46.1

Marc S. Lipschultz(4), †

     —          —          —          —         0        *       *  

Michael Rees(5), †

     —          —          —          —         143,739,427        45.0     36.0

Alan J. Kirshenbaum(6), †

     —          —          —          —         0        *       *  

Craig W. Packer(7), †

     —          —          —          —         0        *       *  

Sean Ward(8), †

     —          —          —          —         0        *       *  

Marc Zahr(9)

     —          —          —          —         —          —         —    

Dana Weeks(10)

     10,000        *        —          —         —          —         *  

Claudia Holz(11)

     40,000        *        —          —         —          —         *  

Andrew S. Komaroff

     —          —          —          —         —          —         —    

Andrew Laurino(12), †

     —          —          —          —         0        *       *  

Andrew Polland(13)

     —          —          —          —         0        *       *  

Neena A. Reddy(14)

     —          —          —          —         —          —         —    

Stacy Polley(15)

     10,000        *        —          —         —          —         *  

All Directors and Executive Officers of Blue Owl as a Group (14 Individuals)

     60,000      *        116,540,000        17.4     319,132,127        100.0     82.2

 

133


Table of Contents

Name of Beneficial Owner(1)

   Class A Shares
Beneficially
Owned(2)
    Class C Shares
Beneficially
Owned
    Class D Shares
Beneficially
Owned
    Combined
Total
Voting
Power
 
   Shares      Percent     Shares      Percent     Shares      Percent  

Five Percent Holders

                 

Owl Rock Capital Feeder LLC(3)(16), †

     —          —         116,540,000        17.4     175,392,700        55.0     46.1

BB Holdings AA LP and Affiliates(17)

     50,000,000        12.3     —          —         —          —         *  

Dyal Capital SLP LP(18), †

     —          —         —          —         143,739,427        45.0     36.0

NBSH Blue Investments, LLC(19)

     —          —         444,328,208        66.3     —          —         8.2

PSPE II Limited(20)

     49,005,191        12.0     —          —         —          —         *  

Quantum Strategic Partners Ltd.(21)

     19,220,989        4.7     —          —         —          —         *  

MSD Owl Rock Investments, LLC(22)

     —          —         41,721,673        6.2     —          —         *  

Koch Industries, Inc.(23)

     35,967,671        8.8     —          —         —          —         *  

Capital International Investors(24)

     22,936,362        5.6     —          —         —          —         *  

The Vanguard Group(25)

     33,800,460        8.3     —          —         —          —         *  

Capital World Investors(26)

     39,418,038        9.7     —          —         —          —         *  

 

The Principals, Owl Rock Feeder and Dyal Capital SLP LP have agreed to vote the securities reported as beneficially owned by Owl Rock Feeder and Dyal Capital SLP LP in favor of each other’s director designees. Such agreement may be deemed to create a group that beneficially owns all of the securities by each of Owl Rock Feeder and Dyal Capital SLP LP, which holdings would represent 82.2% of the Issuer’s aggregate voting power.

*

Less than one percent.

(1)

Unless otherwise noted, the addresses of each of Blue Owl’s directors, officers and five percent holders is 399 Park Avenue, 38th Floor, New York, NY 10019.

(2)

Does not include (a) 41,453 RSUs granted to Neena Reddy under the Blue Owl Capital Inc. 2021 Omnibus Plan or (b) Incentive Units issued under the Blue Owl Capital Inc. 2021 Omnibus Plan as follows: (i) Alan Kirshenbaum — 1,100,000, (ii) Andrew Polland — 818,648, (iii) Neena Reddy — 314,263, (iv) Andrew Laurino — 1,250,000, (v) Sean Ward — 1,500,000. Each RSU represents the contingent right to receive one Class A Share upon vesting and each Incentive Unit, upon vesting and when settled, will be issued in an equal number of Common Units and either Class C or Class D Shares as applicable.

(3)

Owl Rock Capital Partners LP, as the managing member of Owl Rock Capital Feeder LLC, exercises voting control over 38,534,736 Class D Shares and an equal number of Common Units on behalf of Mr. Ostrover; 15,727,292 Class D Shares and an equal number of Common Units on behalf of Mr. Ostrover’s spouse, Julie J. Ostrover; and 18,087,459 Class D Shares and an equal number of Common Units on behalf of The Douglas I. Ostrover 2016 Descendants’ Trust over which Mr. Ostrover has sole investment and voting power. Due to certain provisions in the organizational documents of Owl Rock Capital Partners LP, Mr. Ostrover may be deemed to beneficially own the Class C Shares and Class D Shares and the Common Units held by Owl Rock Capital Feeder LLC. Mr. Ostrover expressly disclaims beneficial ownership of the shares and units held by Owl Rock Capital Feeder LLC, including any of our Class A Shares or Class B Shares that may be acquired upon exchange of Common Units and Class C Shares or Class D Shares, as applicable, in each case, except to the extent of his pecuniary interest therein.

(4)

Owl Rock Capital Partners LP, as the managing member of Owl Rock Capital Feeder LLC, will exercise voting control over 23,412,440 Class D Shares and an equal number of Common Units on behalf of Mr. Lipschultz; 24,231,887 Class D Shares and an equal number of Common Units on behalf of Mr. Lipschultz’s spouse, Jennifer Lipschultz, and 11,550,711 Class D Shares and an equal number of Common Units on behalf of the Lipschultz Family OR Trust over which Mr. Lipschultz has sole investment and voting power. Mr. Lipschultz expressly disclaims beneficial ownership of the Class C Shares and Class D Shares and the Common Units held by Owl Rock Capital Feeder LLC, and any of our Class A Shares or Class B Shares that may be acquired upon exchange of Common Units and Class C Shares or

 

134


Table of Contents
  Class D Shares, as applicable, held by Owl Rock Capital Feeder LLC, in each case, except to the extent of his pecuniary interest therein.
(5)

Dyal Capital SLP LP holds 79,472,092 Class D Shares and an equal number of Common Units on behalf of Mr. Rees, his spouse, or one or more entities controlled by him. The foregoing amounts reflect an estimate and are subject to change. By virtue of Mr. Rees’s indirect control of the general partner of and his indirect interests in Dyal Capital SLP LP, Mr. Rees may be deemed to beneficially own the Class D Shares beneficially owned by Dyal Capital SLP LP. Mr. Rees disclaims beneficial ownership of the Class D Shares held by Dyal Capital SLP LP, except to the extent of his pecuniary interest therein. The business address for each of Mr. Rees and Dyal Capital SLP LP is 1290 Avenue of the Americas, New York, NY 10104.

(6)

Owl Rock Capital Partners LP, as the managing member of Owl Rock Capital Feeder LLC, will exercise voting control over 87,696 Class D Shares and an equal number of Common Units on behalf of Mr. Kirshenbaum; 2,630,891 Class D Shares and an equal number of Common Units on behalf of the Alan Kirshenbaum 2015 Family Trust and 2,455,498 Class D Shares and an equal number of Common Units on behalf of Kirshenbaum 2019 Family Trust, in each case, over which Mr. Kirshenbaum has sole investment and voting power. In addition, Blue Owl MV holds 1,100,000 Incentive Units on behalf of Mr. Kirshenbaum. Mr. Kirshenbaum expressly disclaims beneficial ownership of the Class C Shares and Class D Shares and the Common Units held by or issuable to Owl Rock Capital Feeder LLC and Blue Owl MV, as applicable, and any of our Class A Shares or Class B Shares that may be acquired upon exchange of Common Units and Class C Shares or Class D Shares, as applicable, held by or issuable to Owl Rock Capital Feeder LLC and Blue Owl MV, in each case, except to the extent of his pecuniary interest therein.

(7)

Owl Rock Capital Partners LP, as the managing member of Owl Rock Capital Feeder LLC, will exercise voting control over 25,598,731 Class D Shares and an equal number of Common Units on behalf of Mr. Packer; 4,393,421 Class D Shares and an equal number of Common Units on behalf of Packer Family Trust 2017, over which Mr. Packer has sole investment and voting power; and 5,086,388 Class D Shares and an equal number of Common Units on behalf of Mr. Packer’s spouse, Suzanne Packer. Mr. Packer expressly disclaims beneficial ownership of the Class C Shares and Class D Shares and the Common Units held by Owl Rock Capital Feeder LLC, and any of our Class A Shares or Class B Shares that may be acquired upon exchange of Common Units and Class C Shares or Class D Shares, as applicable, held by Owl Rock Capital Feeder LLC, in each case, except to the extent of his pecuniary interest therein.

(8)

The number of shares and class ownership percentages reported for Sean Ward excludes 17,138,152 Class D Shares and an equal number of Common Units, in each case, held by Dyal Capital SLP LP and 1,500,000 Incentive Units held by Blue Owl MV; in each case, on behalf of Mr. Ward, his spouse or one or more entities controlled by him. Mr. Ward expressly disclaims beneficial ownership of Class C Shares and Class D Shares and the Common Units held by or issuable to Dyal Capital SLP LP and Blue Owl MV, as applicable, and any of our Class A Shares or Class B Shares that may be acquired upon exchange of Common Units and Class C Shares or Class D Shares, as applicable, held by or issuable to Dyal Capital SLP LP and Blue Owl MV, in each case, except to the extent of his pecuniary interest therein.

(9)

Augustus, LLC, an Illinois limited liability company (“Augustus”), holds 22,753,886 Class C Shares, 22,753,886 Common Units and 22,753,886 Earnout Units, as defined in the Amendment to the Agreement and Plan of Merger, dated as of December 23, 2021, by and among the Company, Blue Owl Capital GP LLC, Blue Owl Capital Holdings LP, Blue Owl Capital Carry LP, Flyer Merger Sub I, LLC, Flyer Merger Sub II, LP, OSREC GP Holdings, LP, Oak Street Real Estate Capital, LLC, SASC Feeder, LP and Augustus (the “Oak Street Acquisition Agreement”), on behalf of Mr. Zahr, his spouse and one or more vehicles controlled by him.

(10)

Includes 10,000 RSUs granted under the Blue Owl Capital Inc. 2021 Omnibus Equity Incentive Plan, each of which represents the right to receive one Class A Share upon vesting. Each of these, with certain limited exceptions, vests on May 19, 2022.

(11)

Includes 10,000 RSUs granted under the Blue Owl Capital Inc. 2021 Omnibus Equity Incentive Plan, each of which represents the right to receive one Class A Share upon vesting. Each of these, with certain limited exceptions, vests on May 19, 2022. Additionally, includes 30,000 Class A Shares indirectly beneficially owned by Ms. Holz through her spouse.

 

135


Table of Contents
(12)

The number of shares and class ownership percentages reported for Andrew Laurino excludes 11,056,437 Class D Shares and an equal number of Common Units, in each case, held by Dyal Capital SLP LP and 1,250,000 Incentive Units held by Blue Owl MV; in each case, on behalf of Mr. Laurino, his spouse or one or more entities controlled by him. Mr. Laurino expressly disclaims beneficial ownership of Class C Shares and Class D Shares and the Common Units held by or issuable to Dyal Capital SLP LP and Blue Owl MV, as applicable, and any of our Class A Shares or Class B Shares that may be acquired upon exchange of Common Units and Class C Shares or Class D Shares, as applicable, held by or issuable to Dyal Capital SLP LP and Blue Owl MV, in each case, except to the extent of his pecuniary interest therein.

(13)

The number of shares and class ownership percentages reported for Andrew Polland excludes 248,669 Class D Shares, and an equal number of Common Units, in each case, held by Dyal Capital SLP LP and 818,648 Incentive Units held by Blue Owl MV; in each case, on behalf of Mr. Polland, his spouse or one or more vehicles controlled by him. Mr. Polland expressly disclaims beneficial ownership of the Class C Shares and Class D Shares and the Common Units held by or issuable to Dyal Capital SLP LP and Blue Owl MV, as applicable, and any of our Class A Shares or Class B Shares that may be acquired upon exchange of Common Units and Class C Shares or Class D Shares, as applicable, held by or issuable to Dyal Capital SLP LP and Blue Owl MV, in each case, except to the extent of his pecuniary interest therein.

(14)

The number of shares and class ownership percentages reported for Ms. Reddy excludes 314,263 Incentive Units on behalf of Ms. Reddy. Ms. Reddy expressly disclaims beneficial ownership of the Class C Shares and Class D Shares and the Common Units held by or issuable to Blue Owl MV, as applicable, and any of our Class A Shares or Class B Shares that may be acquired upon exchange of Common Units and Class C Shares or Class D Shares, as applicable, held by or issuable to Blue Owl MV, in each case, except to the extent of her pecuniary interest therein.

(15)

Includes 10,000 RSUs granted under the Blue Owl Capital Inc. 2021 Omnibus Equity Incentive Plan, each of which represents the right to receive one Class A Share upon vesting. Each of these, with certain limited exceptions, vests on May 19, 2022.

(16)

Owl Rock Capital Partners LP, as the managing member of Owl Rock Capital Feeder LLC, will exercise voting control over 175,392,700 Class D Shares on behalf of the Owl Rock Principals and 116,540,000 Class C Shares, each of which represents the right to receive one Common Unit and one Class C Share, subject to certain vesting conditions, on behalf of Dyal Capital Partners IV Holdings (A) LP. Owl Rock Capital Partners LP is managed by Owl Rock Capital Partners (GP) LLC, which is governed by an executive committee comprised of Messrs. Ostrover, Lipschultz and Packer with decisions over certain matters requiring the vote of Mr. Ostrover. As such, Mr. Ostrover may be deemed to beneficially own all such shares and units. Each of these individuals and entities disclaims any beneficial ownership of these shares and units, except to the extent of their pecuniary interest therein.

(17)

Based solely upon information contained in the Schedule 13G filed with the SEC on June 1, 2021. Includes 3,500,000 Class A Shares held by BB Holdings AC LP, a Delaware limited partnership (“BB Holdings AC”), 2,000,000 Class A Shares held by Glide Path Solutions 2021 LP, a Delaware limited partnership (“Glide Path Solutions 2021”), 4,500,000 Class A Shares held by Glide Path Solutions 2020 LP, a Delaware limited partnership (“Glide Path Solutions 2020”), 20,000,000 Class A Shares held by BB Holdings AA LP, a Delaware limited partnership (“BB Holdings AA” and, together with BB Holdings AC, Glide Path Solutions 2021 and Glide Path Solutions 2020, the “ICQ Limited Partnerships”), 10,000,000 Class A Shares held by Co-Investment Portfolio 2021 LP, a Delaware limited partnership (“Co-Investment Portfolio 2021”) and 10,000,000 Class A Shares held by Tactical Opportunities Portfolio 2020 LP, a Delaware limited partnership (“Tactical Opportunities 2020” and, together with Co-Investment Portfolio 2021 and the ICQ Limited Partnerships, the “Limited Partnerships”). ICQ BB GP, LLC, a Delaware limited liability company (“ICQ BB”), is the general partner of the ICQ Limited Partnerships, Co-Investment Portfolio GP II LP, a Delaware limited partnership (“Co-Investment Portfolio GP”), is the general partner of Co-Investment Portfolio 2021, ICQ Co-Investment II TT GP LLC, a Delaware limited liability company (“ICQ Co-Investment”), is the general partner of Co-Investment Portfolio GP, Tactical Opportunities Portfolio GP, LP, a Delaware limited partnership (“Tactical Opportunities Portfolio GP”), is a the general partner of Tactical Opportunities 2020 and ICQ Tactical Opportunities TT GP, LLC, a Delaware limited liability company (“ICQ Tactical Opportunities” and, together with ICQ BB and ICQ Co-Investment, the “General

 

136


Table of Contents
  Partners”) is the general partner of Tactical Opportunities Portfolio GP. Divesh Makan, a citizen of the United States, is the managing member of each of the General Partners and may be deemed to have voting, investment, and dispositive power with respect to the shares held by the Limited Partnerships. The address of the foregoing entities and person is c/o ICONIQ Capital, 394 Pacific Avenue, 2nd Floor, San Francisco, CA 94111.
(18)

By virtue of his indirect control of the general partner of, and his indirect interest in, Dyal Capital SLP LP, Mr. Rees may be deemed to beneficially own the Class D Shares and the Common Units beneficially owned by Dyal Capital SLP LP. Mr. Rees disclaims beneficial ownership of the shares and units held by Dyal Capital SLP LP, including and any of our Class B Shares that may be acquired upon exchange of Common Units and Class D Shares, and any Common Units and Class C Shares and Class D Shares, in each case, except to the extent of his pecuniary interest therein. The business address for each of Mr. Rees and Dyal Capital SLP LP is 1290 Avenue of the Americas, New York, NY 10104.

(19)

NBSH Blue Investments, LLC is the beneficial owner of 444,328,208 Class C Shares and an equal number of Common Units. By virtue of the control of NBSH Blue Investments, LLC by affiliates of NBSH Acquisition, LLC, NBSH Acquisition, LLC may be deemed to beneficially own the Class C Shares beneficially owned by NBSH Blue Investments, LLC. Three or more individuals are expected to have decision making authority with respect to the Class C Shares held indirectly by NBSH Acquisition, LLC, and therefore no individual is a beneficial holder of the shares held by NBSH Acquisition, LLC. The business address for each of NBSH Acquisition, LLC and NBSH Blue Investments, LLC is 1290 Avenue of the Americas, New York, NY 10104.

(20)

Based solely upon information contained in the Schedule 13G filed with the SEC on February 14, 2022, by Blue Pool Capital Limited, a company incorporated in Hong Kong (“BPCL”), Blue Pool Management Ltd., a Cayman Islands exempted company (“BPM”) and Oliver Paul Weisberg, a citizen of the Hong Kong Special Administrative Region of the People’s Republic of China (“Mr. Weisberg”). PSPE II Limited is an exempted company organized under the laws of the Cayman Islands. BPCL is the investment manager of PSPE II Limited and, in such capacity, exercises voting and investment power over the Shares held for the account of PSPE II Limited. BPM is the sole shareholder of BPCL. Mr. Weisberg is the sole shareholder and a director of BPM. Mr. Weisberg is also a director of BPCL. The principal business address of each of the Reporting Persons is 25/F Hysan Place, 500 Hennessy Road, Causeway Bay, Hong Kong.

(21)

Soros Fund Management LLC (“SFM LLC”) serves as principal investment manager to Quantum Strategic Partners Ltd. As such, SFM LLC has been granted investment advisory discretion over all portfolio investments held for the account of such entities. George Soros serves as Chairman of SFM LLC and may be deemed to beneficially own all of the shares held by Quantum Strategic Partners Ltd. The address of Quantum Strategic Partners Ltd. is c/o Walkers Corporate Limited, Cayman Corporate Centre, 27 Hospital Road, George Town, Grand Cayman KY1-9008, Cayman Islands.

(22)

The common stock owned by MSD Owl Rock Investments, LLC (“MSD Owl Rock”) is comprised of 41,721,673 Class C Shares. The shares are held of record by MSD Owl Rock. MSD Private Capital Investments, L.P., a Delaware limited partnership, is the sole owner of MSD Owl Rock and may be deemed to beneficially own the securities beneficially owned by MSD Owl Rock. MSD Capital, L. P. (“MSD Capital”) is the investment manager of MSD Owl Rock and the general partner of MSD Private Capital Investments, L.P., and may be deemed to beneficially own the securities beneficially owned by MSD Owl Rock. MSD Capital Management, LLC (“MSD Capital Management”), is the general partner of MSD Capital, and may be deemed to beneficially own the securities beneficially owned by MSD Capital. Each of John C. Phelan and Marc R. Lisker is a manager of, and may be deemed to beneficially own the securities beneficially owned by MSD Capital Management. Michael S. Dell is the controlling member of MSD Capital Management and may be deemed to beneficially own securities beneficially owned by MSD Capital Management. Each of Messrs. Dell, Phelan and Lisker disclaims beneficial ownership of such securities except to the extent of any pecuniary interest therein. The address of the principal business office of MSD Capital, L.P. is 645 Fifth Avenue, 21st Floor, New York, NY 10022.

(23)

Based solely upon information contained in the Schedule 13G jointly filed with the SEC on September 30, 2021 by Koch Industries, Inc. (“Koch Industries”) with respect to (i) 7,167,817 Class A Shares of Issuer held by Koch Financial Assets III, LLC (“KFA”) and (ii) 28,799,854 Class A Shares of Issuer held by Koch

 

137


Table of Contents
  Companies Defined Benefit Master Trust (“Koch Pension”). Koch Industries may be deemed to beneficially own the Issuer securities beneficially owned by (i) KFA as a result of its 100% ownership of KFA and (ii) the Koch Pension because of the involvement of certain of Koch Industries’ employees on Koch Pension’s investment committee.
(24)

Based solely upon information contained in the Schedule 13G jointly filed with the SEC on February 11, 2022, by and on behalf of Capital International Investors (“CII”), a division of Capital Research and Management Company (“CRMC”), as well as its investment management subsidiaries and affiliates Capital Bank and Trust Company, Capital International, Inc., Capital International Limited, Capital International Sarl, Capital International K.K., and Capital Group Private Client Services, Inc. (together with CRMC, the “investment management entities”). CII’s divisions of each of the investment management entities collectively provide investment management services under the name “Capital International Investors.” The address of the principal business office of CII is 333 South Hope Street, 55th Floor, Los Angeles, CA 90071.

(25)

Based solely upon information contained in the Schedule 13G jointly filed with the SEC on February 9, 2022, by and on behalf of The Vanguard Group. The address of the principal business office of The Vanguard Group is 100 Vanguard Blvd. Malvern, PA 19355.

(26)

Based solely upon information contained in the Schedule 13G jointly filed with the SEC on January 10, 2022, by and on behalf of Capital World Investors (“CWI”), a division of CRMC, as well as its investment management entities. CWI’s divisions of each of the investment management entities collectively provide investment management services under the name “Capital World Investors.” The address of the principal business office of CWI is 333 South Hope Street, 55th Floor, Los Angeles, CA 90071.

 

138


Table of Contents

SELLING HOLDERS

This prospectus relates to the resale by the Selling Holders from time to time of Class A Shares. The Selling Holders may from time to time offer and sell any or all of the Class A Shares set forth below pursuant to this prospectus and any accompanying prospectus supplement. When we refer to the “Selling Holders” in this prospectus, we mean the persons listed in the table below, and the pledgees, donees, transferees, assignees, successors, designees and others who later come to hold any of the Selling Holders’ interest in the Class A Shares other than through a public sale.

The following table and the accompanying footnotes, based primarily on information initially provided to us by the Selling Holders, sets forth, as of August 2, 2021, the Class A Shares they wished to be covered by this registration statement and eligible for sale under this prospectus. A Selling Holder may have sold or transferred some or all of the securities indicated below with respect to such SElling Holder, and may in the future sell or transfer some or all of the securities indicated below in transactions exempt from the registration requirements of the SEcurities Act rather than under this prospectus.

We cannot advise you as to whether the Selling Holders will in fact sell any or all of such

 

    Class A Shares
Beneficially Owned
Prior to Offering
    Class A
Shares Offered
    Class A Shares
Beneficially Owned
After the Offered Shares are Sold
 
    Number of
Shares
        %(1)         Number of
Shares
        %(1)             Number of    
Shares
        %(1)      

Alyeska Master Fund, L.P.(2)

    4,068,427       *       3,000,000       *       1,068,427       *  

Blue Investors, L.L.C.(3)

    3,254,000       *       3,254,000       *       —         —    

Blue Warehouse, L.L.C.(4)

    11,746,000       *       11,746,000       *       —         —    

Chescaplq LLC(5)

    750,000       *       750,000       *       —         —    

CIBC Mellon Trust Company, Trustee of the CN Canadian Master Trust Fund(6)

    3,500,000       *       3,500,000       *       —         —    

Citadel Multi-Strategy Equities Master Fund Ltd.(7)

    3,000,000       *       3,000,000       *       —         —    

CVI Investments, Inc.(8)

    2,810,961       *       2,250,000       *       560,961       *  

Affiliates of DSAM Partners (London) Ltd.(9)

    1,360,000       *       1,360,000       *       —         —    

Vazirani Family Trust(10)

    250,000       *       250,000       *      

Federated Funds(11)

    10,000,000       *       10,000,000       *       —         —    

XN Exponent Master Fund LP(12)

    3,250,000       *       3,250,000       *       —         —    

Ghisallo Master Fund LP (13)

    3,000,000       *       2,000,000       *       1,000,000       *  

Hedosophia Public Investments Limited(14)

    8,000,000       *       8,000,000       *       —         —    

Highbridge Tactical Credit Master Fund, L.P.(15)

    1,500,000       *       1,500,000       *       —         —    

BB Holdings AA LP and Affiliates(16)

    50,000,000       3.72     50,000,000       3.72     —         —    

Illiquid Markets 1888 Fund, LLC(17)

    2,000,000       *       2,000,000       *       —         —    

Entities affiliated with Millennium Management LLC(18)

    2,712,284       *       2,640,000       *       72,284       *  

Jane Street Global Trading, LLC(19)

    639,249       *       500,000       *       139,249       *  

Koch Companies Defined Benefit Master Trust(20)

    10,000,000       *       10,000,000       *       —         —    

 

139


Table of Contents
    Class A Shares
Beneficially Owned
Prior to Offering
    Class A
Shares Offered
    Class A Shares
Beneficially Owned
After the Offered Shares are Sold
 
    Number of
Shares
        %(1)         Number of
Shares
        %(1)             Number of    
Shares
        %(1)      

Liberty Mutual Investment Holdings LLC(21)

    10,000,000       *       10,000,000       *       —         —    

Linden Capital L.P.(22)

    250,000       *       250,000       *       —         —    

Funds managed by Luxor Capital Group, LP(23)

    6,002,020       *       6,000,000       *       2,020       *  

Tech Opportunities LLC(24)

    500,000       *       500,000       *       —         —    

The Phoenix Insurance Ltd.(25)

    680,931       *       650,000       *       30,931    

Affiliates of MSD Capital, L.P.(26)

    3,375,000       *       3,375,000       *       —         —    

Affiliates of MSD Partners, L.P.(27)

    4,125,000       *       4,125,000       *       —         —    

PFMO4 LLC(28)

    500,000       *       500,000       *       —         —    

Shotfut Menayot Chool Phoenix Amitim(29)

    3,600,088       *       2,600,000       *       1,000,088       *  

Suvretta Master Fund, Ltd. and Suvretta Long Master Fund, Ltd.(30)

    1,000,000       *       1,000,000       *       —         —    

TOMS Capital Investment Management LP(31)

    2,000,000       *       2,000,000       *       —         —    

Aaron Kim(32)

    192,208       *       192,208       *       —         —    

Anne Ray Foundation(33)

    768,839       *       768,839       *       —         —    

Moore Management Trust(34)

    384,419       *       384,419       *       —         —    

Co-Investment Fund (Parallel) L.P.—CF IV Series(35)

    592,774       *       592,774       *       —         —    

Project Owl Rock LLC(36)

    392,005       *       392,005       *       —         —    

PSPE II Limited(37)

    63,673,188       4.74     63,673,188       4.74     —         —    

Brown University(38)

    38,792,761       2.89     38,792,761       2.89     —         —    

Carl Daikeler Living Trust(39)

    51,255       *       51,255       *       —         —    

CHCP Direct Investors (Owl Rock), L.P.(40)

    3,844,197       *       3,844,197       *       —         —    

The Cox-Vadakan 2015 Irrevocable Trust(41)

    25,627       *       25,627       *       —         —    

Co-Investment Fund IV, L.P US Tax Exempt Series(42)

    140,388       *       140,388       *       —         —    

Common Pension Fund E(43)

    12,813,992       *       12,813,992       *       —         —    

Donald and Catherine Marron Charitable Trust(44)

    256,279       *       256,279       *       —         —    

Fexos Owl Rock, Inc.(45)

    1,281,399       *       1,281,399       *       —         —    

JMC Investments, LLC(46)

    384,419       *       384,419       *       —         —    

John J. Mack(47)

    128,139       *       128,139       *       —         —    

Katherine M. Gehl 2005 Trust(48)

    96,103       *       96,103       *       —         —    

Quantum Strategic Partners Ltd.(49)

    19,220,989       1.43     19,220,989       1.43     —         —    

Leesa Gidaro Living Trust(50)

    128,139       *       128,139       *       —         —    

Margaret A. Cargill Foundation(51)

    512,559       *       512,559       *       —         —    

ORC Partners, L.P.(52)

    3,075,358       *       3,075,358       *       —         —    

ORCH Partners, L.P.(53)

    768,839       *       768,839       *       —         —    

 

140


Table of Contents
    Class A Shares
Beneficially Owned
Prior to Offering
    Class A
Shares Offered
    Class A Shares
Beneficially Owned
After the Offered Shares are Sold
 
    Number of
Shares
        %(1)         Number of
Shares
        %(1)             Number of    
Shares
        %(1)      

Owl Capital, LLC(54)

    1,922,098       *       1,922,098       *       —         —    

Rural India Supporting Trust(55)

    3,203,498       *       3,203,498       *       —         —    

The Dalton School, Inc.(56)

    256,279       *       256,279       *       —         —    

The Regents of the University of California(57)

    16,017,491       1.19     16,017,491       1.19     —         —    

W2M2H LLC(58)

    128,139       *       128,139       *       —         —    

WVP Insurance Fund I Series Interests of the SALI Multi-Series Fund IV, LP(59)

    1,281,399       *       1,281,399       *       —      

2006 Popowitz Family Trust(60)

    79,628       *       79,628       *       —         —    

BCF IV (OS), Inc.(61)

    565,762       *       565,762       *       —         —    

BRHF Custom, LLC(62)

    512,559       *       512,559       *       —         —    

Brian Kwait(63)

    129,139       *       128,139       *       1,000    

Bryan White(64)

    1,116,646       *       1,116,646       *       —         —    

Chinn Bai Revocable Trust(65)

    32,034       *       32,034       *       —         —    

Co-Investment Fund IV, L.P. US Taxable Series(66)

    695,696       *       695,696       *       —         —    

Co-Investment Fund IV, L.P.Z US Taxable Series(67)

    176,166       *       176,166       *       —         —    

Crescent Holdings, LLC(68)

    1,281,399       *       1,281,399       *       —         —    

David R. Salomon(69)

    227,905       *       227,905       *       —         —    

Dawn Creek Investments LLC(70)

    1,018,710       *       1,018,710       *       —         —    

Effem Private Credit Fund Ltd.(71)

    922,607       *       922,607       *       —         —    

GAC Diversified IDF OR, LLC(72)

    256,279       *       256,279       *       —         —    

GAC Long OR, LLC(73)

    384,419       *       384,419       *       —         —    

Glate, LLC(74)

    51,255       *       51,255       *       —         —    

Good Ventures Foundation(75)

    2,405,003       *       2,405,003       *       —         —    

Gracie Partners, LLC(76)

    1,848,874       *       1,848,874       *       —         —    

Halper Irrevocable Trust(77)

    128,139       *       128,139       *       —         —    

Halper Living Trust(78)

    128,139       *       128,139       *       —         —    

Marlene Hess(79)

    192,208       *       192,208       *       —         —    

Marron Direct Investments, LLC(80)

    704,768       *       704,768       *       —         —    

Merrick R. Kleeman 2016 Irrevocable Trust(81)

    256,279       *       256,279       *       —         —    

Michael S. Baldock(82)

    128,139       *       128,139       *       —         —    

Miriam and Peter Haas Investments LP(83)

    192,208       *       192,208       *       —         —    

MLH Trust(84)

    384,419       *       384,419       *       —         —    

MPM Investments LLC(85)

    256,279       *       256,279       *       —         —    

MSD Owl Rock Investments, LLC(86)

    41,721,673       3.11     41,721,673       3.11     —         —    

Naomi Gleit Living Trust(87)

    203,740       *       203,740       *       —         —    

OCA Investment Partners LLC(88)

    3,587,918       *       3,587,918       *       —         —    

RE Salomon Family LLC(89)

    805,450       *       805,450       *       —         —    

 

141


Table of Contents
    Class A Shares
Beneficially Owned
Prior to Offering
    Class A
Shares Offered
    Class A Shares
Beneficially Owned
After the Offered Shares are Sold
 
    Number of
Shares
        %(1)         Number of
Shares
        %(1)             Number of    
Shares
        %(1)      

RES Revocable Trust(90)

    659,004       *       659,004       *       —         —    

Schrage Family Trust Agreement(91)

    265,431       *       265,431       *       —         —    

Stuart Investment Partners, LLC(92)

    384,419     *       384,419       *       —         —    

The Bruce and Elizabeth Dunlevie Living Trust(93)

    203,740       *       203,740       *       —         —    

The Richard Salomon Family Foundation Inc.(94)

    137,291       *       137,291       *       —         —    

The State of Oregon, by and through the Oregon Investment Council on behalf of the Oregon Public Employees Retirement Fund(95)

    4,805,246       *       4,805,246       *       —         —    

Kevin Beebe(96)

    25,000       *       25,000       *       —         —    

Payne Brown(97)

    25,000       *       25,000       *       —         —    

Rick Jelinek(98)

    25,000       *       25,000       *       —         —    

Roma Khanna(99)

    25,000       *       25,000       *       —         —    

John Kim(100)

    25,000       *       25,000       *       —         —    

Michael Rubenstein(101)

    25,000       *       25,000       *       —         —    

Vijay Sondhi(102)

    25,000       *       25,000       *       —         —    

Michael Vorhaus(103)

    25,000       *       25,000       *       —         —    

Altimar Sponsor LLC(104)

    4,385,625       *       4,385,625       *       —         —    

NBSH Blue Investments, LLC(105)

    487,356,098       36.29%       487,356,098       36.29     —         —    

Owl Rock Capital Feeder LLC(106)

    291,932,700       21.74%       291,932,700       21.74     —         —    

Dyal Capital SLP LP(107)

    143,739,427       10.70%       143,739,427       10.70     —         —    

Workplay Ventures LLC(108)

    1,990,744       *       1,990,744       *       —         —    

Dustin A. Moskovitz Trust dated December 27, 2005(109)

    3,806,395       *       3,806,395       *       —         —    

 

*

Less than 1%.

(1)

Based upon 1,343,042,262 Class A Shares (including 320,005,528 Class A Shares outstanding as of June 14, 2021 and 1,023,036,734 Class A Shares that were issued in respect of Common Units and Seller Earnout Securities that vested upon the occurrence of certain Triggering Events). Ownership percentages do not include Class A Shares issued or issuable upon the exercise of warrants or pursuant to the 2021 Omnibus Incentive Plan. Class A Shares offered and beneficially owned are based primarily on information initially provided to us by the Selling Holders indicating the Class A Shares they wished to be covered by this registration statement and eligible for sale under this prospectus. A Selling Holder may have sold or transferred some or all of the securities set forth in the table and accompanying footnotes, and consequently the securities indicated to be offered may exceed the number of seucriites to be sold by the Selling Holder or the number of securities outstanding.

(2)

Consists of 4,068,427 Class A Shares (3,000,000 of which are being offered by this prospectus) held by Alyeska Master Fund, L.P., a Cayman Islands limited partnership (“Alyeska”). Alyeska Investment Group, L.P., the investment manager of Alyeska, has voting and investment control of the shares held by Alyeska. Mr. Anand Parekh is the Chief Executive Officer of Alyeska Investment Group, L.P. and may be deemed to be the beneficial owner of such shares. Mr. Parekh, however, disclaims any beneficial ownership of the

 

142


Table of Contents
  shares held by Alyeska Master Fund, L.P. The address of Alyeska is 77 West Wacker Drive, Suite 700, Chicago, Illinois 60601.
(3)

Consists of 3,254,000 Class A Shares held by Blue Investors, L.L.C. (“Blue Investors”). Blue Investors is a Delaware limited liability company. While Oak Lawn Direct Investors GP, L.L.C. (“Oak Lawn”) is the managing member of Blue Investors, CH Investment Partners, L.L.C. (“CHIP”) serves as the investment manager to Blue Investors. As investment manager, CHIP has been granted exclusive investment discretion and investment management authority with respect to Blue Investors and its investments, including the common stock of Altimar held by Blue Investors. Michael Silverman and Kirk Rimer serve as Co-Presidents of CHIP and ultimately control both CHIP and Oak Lawn. The business address for each of Blue Investors, CHIP, Oak Lawn, Mr. Silverman and Mr. Rimer is c/o CH Investment Partners, L.L.C., 3953 Maple Avenue, Suite 250, Dallas, Texas 75219.

(4)

Consists of 11,746,000 Class A Shares held by Blue Warehouse, L.L.C. (“Blue Warehouse”). Blue Warehouse is a Delaware limited liability company. While Oak Lawn Direct Investors GP, L.L.C. (“Oak Lawn”) is the managing member of Blue Warehouse. CH Investment Partners, L.L.C. (“CHIP”) serves as the investment manager to Blue Warehouse. As investment manager, CHIP has been granted exclusive investment discretion and investment management authority with respect to Blue Warehouse and its investments, including the common stock of Blue Owl held by Blue Warehouse. Michael Silverman and Kirk Rimer serve as Co-Presidents of CHIP and ultimately control both CHIP and Oak Lawn. The business address for each of Blue Warehouse, CHIP, Oak Lawn, Mr. Silverman and Mr. Rimer is c/o CH Investment Partners, L.L.C., 3953 Maple Avenue, Suite 250, Dallas, Texas 75219.

(5)

Consists of 750,000 Class A Shares held by Chescaplq LLC, a Delaware limited liability company. Traci Lerner has the power to vote or dispose of the shares held by Chescaplq LLC. The address of Chescaplq LLC is 2800 Quarry Lake Drive, Suite 300 Baltimore, MD 21209.

(6)

Consists of 3,500,000 Class A Shares held by the CN Canadian Master Trust Fund, a Canadian pension fund. CIBC Mellon Trust Company is the trustee of the CN Canadian Master Trust Fund. Marlene Kaye Puffer is the President and Chief Executive Officer of CN Investment Division. CIBC Mellon Trust Company is the trustee and may be deemed to beneficially own, the shares held by CN Canadian Master Trust Fund. The business address of the foregoing entities is 5 Place Ville Marie, Suite 1100, Montreal, Quebec H3C 4T2.

(7)

Consists of 3,000,000 Class A Shares held by Citadel Multi-Strategy Equities Master Fund Ltd., a Cayman Islands limited company. Pursuant to a portfolio management agreement, Citadel Advisors LLC, an investment advisor registered under the U.S. Investment Advisers Act of 1940 (“CAL”), holds the voting and dispositive power with respect to the shares held by Citadel Multi-Strategy Equities Master Fund Ltd. Citadel Advisors Holdings LP (“CAH”) is the sole member of CAL. Citadel GP LLC is the general partner of CAH. Kenneth Griffin (“Griffin”) is the President and Chief Executive Officer of and sole member of Citadel GP LLC. Citadel GP LLC and Griffin may be deemed to be the beneficial owners of the Class A Shares through their control of CAL and/or certain other affiliated entities. The address of Citadel Multi-Strategy Equities Master Fund Ltd. is c/o Citadel Americas LLC, 131 South Dearborn Street, Chicago, IL 60603.

(8)

Consists of 2,810,961 Class A Shares (2,250,000 of which are being offered by this prospectus) held by CVI Investments, Inc., a Cayman Islands exempted corporation (“CVI”). Heights Capital Management, Inc., the authorized agent of CVI, has discretionary authority to vote and dispose of the shares held by CVI and may be deemed to be the beneficial owner of these shares. Martin Kobinger, in his capacity as Investment Manager of Heights Capital Management, Inc., may also be deemed to have investment discretion and voting power over the shares held by CVI. Mr. Kobinger disclaims any such beneficial ownership of the shares. The principal business address of CVI is c/o Heights Capital Management, Inc., 101 California Street, Suite 3250, San Francisco, California 94111.

(9)

Consists of 280,000 Class A Shares held by DSAM Alpha+ Master Fund, a Cayman Islands limited liability company, and 1,080,000 Class A Shares held by DSAM+ Master Fund, a Cayman Islands limited liability company (collectively, the “DSAM Funds”). DSAM Partners (London) Ltd. (the “Investment Advisor”) is the investment advisor to the DSAM Funds and as such may be deemed to have voting and investment power over the securities held by the DSAM Funds. The Investment Advisor is ultimately

 

143


Table of Contents
  controlled by Mr. Guy Shahar. The DSAM Funds and Mr. Shahar disclaim beneficial ownership of the securities listed above. The address of each of the DSAM Funds is c/o Maples Corporate Services Limited, PO Box 309, Ugland House, Grand Cayman KY1-1104.
(10)

Consists of 250,000 Class A Shares held by Vazirani Family Trust, a California trust. Pravin Vazirani is the Trustee of Vazirani Family Trust. The address of Pravin Vazirani is 1940 Camino a los Cerros, Menlo Park, CA 94025.

(11)

Consists of 9,725,000 Class A Shares held by Federated Hermes Kaufmann Fund, a Massachusetts business trust (“FHK I”), a portfolio of Federated Hermes Equity Funds (“FH Equity”) and 275,000 Class A Shares held by Federated Hermes Kaufmann Fund II, a Massachusetts business trust (“FHK II”), a portfolio of Federated Hermes Insurance Series (“FH Insurance”). Both FH Equity and FH Insurance are managed by Federated Equity Management Company of Pennsylvania and subadvised by Federated Global Investment Management Corp., which are wholly owned subsidiaries of FII Holdings, Inc., which is a wholly owned subsidiary of Federated Hermes, Inc. (the “Parent”). All of the Parent’s outstanding voting stock is held in the Voting Shares Irrevocable Trust (the “Trust”), for which Thomas R. Donahue, Rhodora J. Donahue and J. Christopher Donahue, who are collectively referred to as the “Trustees,” act as trustees. The Parent’s subsidiaries have the power to direct the vote and disposition of the securities held by the Fund. Each of the Parent, its subsidiaries, the Trust, and each of the Trustees expressly disclaim beneficial ownership of such securities. The address of FHK Fund I and FHK Fund II is 4000 Ericsson Drive, Warrendale, Pennsylvania 15086-7561.

(12)

Consists of 3,250,000 Class A Shares held by XN Exponent Master Fund LP, a Cayman Islands limited partnership. XN Exponent Advisors LLC serves as investment manager to XN Exponent Master Fund LP (the “Fund”) and has discretionary authority to make investment decisions and determine how to vote any securities held by the Fund. XN Exponent Advisors LLC is wholly owned by XN LP, a registered investment advisor. The general partner of XN LP is XN Management GP LLC, which is indirectly controlled by Gaurav Kapadia. The principal business address of the entities referenced herein is 412 West 15th Street, 13th Floor, New York, New York 10011.

(13)

Consists of 3,000,000 Class A Shares (2,000,000 of which are being offered by this prospectus) held by Ghisallo Capital Management LLC, a Cayman Islands limited partnership. Michael Germino is the authorized signatory of Ghisallo Capital Management LLC. The address of Michael Germino is 27 Hospital Road, Grand Cayman KYI-9008.

(14)

Consists of 8,000,000 Class A Shares held by Hedosophia Public Investments Limited, a Guernsey limited company. The address of Hedosophia Public Investments Limited is PO Box 255, Trafalgar Court, Les Banques, St. Peter Port, Guernsey, GY1 3QL.

(15)

Consists of 1,500,000 Class A Shares held by Highbridge Tactical Credit Master Fund, L.P., a Cayman Islands limited partnership (the “Highbridge Fund”). Excludes 161,445 Class A Shares underlying warrants held by the Highbridge Fund that are not exercisable within 60 days. Highbridge Capital Management, LLC (“HCM”), the trading manager of the Highbridge Fund, may be deemed to be the beneficial owner of the shares held by the Highbridge Fund. Jonathan Segal and Jason Hempel are responsible for the investment and voting decisions made by HCM with respect to the shares held by the Highbridge Fund. The Highbridge Fund and the foregoing individuals disclaim any beneficial ownership of the shares held by the Highbridge Fund. The business address of HCM and the Highbridge Fund is 277 Park Avenue, 23rd Floor, New York, NY 10172.

(16)

Consists of (i) 3,500,000 Class A Shares held by BB Holdings AC LP, a Delaware limited partnership (“BB Holdings AC”), (ii) 2,000,000 Class A Shares held by Glide Path Solutions 2021 LP, a Delaware limited partnership (“Glide Path Solutions 2021”), (iii) 4,500,000 Class A Shares held by Glide Path Solutions 2020 LP, a Delaware limited partnership (“Glide Path Solutions 2020”), (iv) 20,000,000 Class A Shares held by BB Holdings AA LP, a Delaware limited partnership (“BB Holdings AA” and, together with BB Holdings AC, Glide Path Solutions 2021 and Glide Path Solutions 2020, the “ICQ Limited Partnerships”), (v) 10,000,000 Class A Shares held by Co-Investment Portfolio 2021 LP, a Delaware limited partnership (“Co-Investment Portfolio 2021”) and (vi) 10,000,000 Class A Shares held by Tactical Opportunities Portfolio 2020 LP, a Delaware limited partnership (“Tactical Opportunities 2020” and, together with Co-Investment Portfolio 2021 and the ICQ Limited Partnerships, the “Limited

 

144


Table of Contents
  Partnerships”). ICQ BB GP, LLC, a Delaware limited liability company (“ICQ BB”), is the general partner of the ICQ Limited Partnerships, Co-Investment Portfolio GP II LP, a Delaware limited partnership (“Co-Investment Portfolio GP”), is the general partner of Co-Investment Portfolio 2021, ICQ Co-Investment II TT GP LLC, a Delaware limited liability company (“ICQ Co-Investment”), is the general partner of Co-Investment Portfolio GP, Tactical Opportunities Portfolio GP, LP, a Delaware limited partnership (“Tactical Opportunities Portfolio GP”), is a the general partner of Tactical Opportunities 2020 and ICQ Tactical Opportunities TT GP, LLC, a Delaware limited liability company (“ICQ Tactical Opportunities” and, together with ICQ BB and ICQ Co-Investment, the “General Partners”) is the general partner of Tactical Opportunities Portfolio GP. Divesh Makan is the managing member of each of the General Partners and may be deemed to have voting, investment, and dispositive power with respect to the shares held by the Limited Partnerships. Tactical Opportunities Portfolio 2020 LP and BB Holdings OR LP, an affiliate of the Limited Partnerships, entered into revenue share agreements across the Owl Rock Opportunistic Platform on or around July 2020. The address of the foregoing entities and person is c/o ICONIQ Capital, 394 Pacific Avenue, 2nd Floor, San Francisco, CA 94111.
(17)

Consists of 2,000,000 Class A Shares held by Illiquid Markets 1888 Fund, LLC, a Delaware limited liability company. Christopher Dries and Jeffrey Straayer have the power to vote or dispose of, and may be deemed to beneficially own, the securities held by the Selling Holder. The address of Illiquid Markets 1888 Fund, LLC is 1401 Lawrence St, Suite 1920, Denver, CO 80202.

(18)

Consists of 2,712,284 Class A Shares (2,640,000 of which are being offered by this prospectus) held by Integrated Core Strategies (US) LLC, a Delaware limited liability company (“Integrated Core Strategies”). Millennium Management LLC, a Delaware limited liability company (“Millennium Management”), is the general partner of the managing member of Integrated Core Strategies and may be deemed to have shared voting control and investment discretion over securities owned by Integrated Core Strategies. The number of shares and class ownership percentages reported for Integrated Core Strategies do not include the Class A Share and 311,263 Class A Shares issuable upon exercise of warrants held by ICS Opportunities, Ltd., an exempted company organized under the laws of the Cayman Islands (“ICS Opportunities”), an affiliate of Integrated Core Strategies. Millennium Management is also the general partner of the 100% owner of ICS Opportunities and may also be deemed to have shared voting control and investment discretion over securities owned by ICS Opportunities. Millennium Group Management LLC, a Delaware limited liability company (“Millennium Group Management”), is the managing member of Millennium Management and may also be deemed to have shared voting control and investment discretion over securities owned by Integrated Core Strategies and ICS Opportunities. The managing member of Millennium Group Management is a trust of which Israel A. Englander, a United States citizen (“Mr. Englander”), currently serves as the sole voting trustee. Therefore, Mr. Englander may also be deemed to have shared voting control and investment discretion over securities owned by Integrated Core Strategies and ICS Opportunities. The foregoing should not be construed in and of itself as an admission by Millennium International Management, Millennium Management, Millennium Group Management or Mr. Englander as to beneficial ownership of the securities owned by Integrated Core Strategies or ICS Opportunities. The address of Integrated Core Strategies (US) LLC is c/o Millenium Management LLC, 399 Park Avenue, New York, NY 10022.

(19)

Consists of 639,249 Class A Shares (500,000 of which are being offered by this prospectus) held by Jane Street Global Trading, LLC, a Delaware limited liability company. Jane Street Global Trading, LLC is a wholly owned subsidiary of Jane Street Group, LLC. Michael A. Jenkins and Robert. A. Granieri are the members of the Operating Committee of Jane Street Group, LLC. The address of Jane Street Global Trading, LLC is 250 Vesey Street, 3rd Floor, New York, NY 10281.

(20)

Consists of 10,000,000 Class A Shares held by Koch Companies Defined Benefit Master Trust, a New York trust. The Koch Companies Pension Investment Committee has voting and investment power relating to the shares. The Committee has delegated to its member, Randall A. Bushman, decision making rights with respect to the shares. The address of Koch Companies Defined Benefit Master Trust is 500 Grant Street, Room 151-1065, Pittsburgh, PA 15258-0001.

(21)

Consists of 10,000,000 Class A Shares held by Liberty Mutual Investment Holdings LLC, a Delaware limited liability company (“LMIH”). LMIH’s six insurance company managing members are each

 

145


Table of Contents
  ultimately controlled by Liberty Mutual Holding Company Inc., a mutual holding company. The Chief Investment Officer of each of the managing members of LMIH exercises dispositive power over the Class A Shares being registered for resale in this prospectus. The address of LMIH is 175 Berkeley Street, Boston, MA 02116.
(22)

Consists of 250,000 Class A Shares held by Linden Capital L.P., a Bermuda limited partnership. The securities directly held by Linden Capital L.P. are indirectly held by Linden Advisors LP (the investment manager of Linden Capital L.P.), Linden GP LLC (the general partner of Linden Capital L.P.), and Mr. Siu Min (Joe) Wong (the principal owner and the controlling person of Linden Advisors LP and Linden GP LLC). Linden Capital L.P., Linden Advisors LP, Linden GP LLC and Mr. Wong share voting and dispositive power with respect to the securities held by Linden Capital L.P. The addresses of Linden Capital L.P. are Victoria Place, 31 Victoria Street, Hamilton HM10, Bermuda and c/o Linden Advisors LP, 590 Madison Avenue, 15th Fl, New York, NY 10022.

(23)

Consists of 862,223 Class A Shares held by Luxor Capital Partners, LP., a Delaware limited partnership (861,132 of which are being offered by this prospectus), 523,536 Class A Shares held by Luxor Capital Partners Offshore Master Fund, LP., a Cayman Islands limited partnership (522,871 of which are being offered by this prospectus) and 399,585 Class A Shares (399,321 of which are being offered by this prospectus) held by Luxor Wavefront, LP, a Delaware limited partnership, (collectively, the “Luxor Funds”) and 4,216,676 Class A Shares held by Lugard Road Capital Master Fund, LP., a Cayman Islands limited partnership. Christian Leone is acting on behalf of Luxor Capital Group, LP, the investment manager of each of the Luxor Funds. Jonathan Green, on behalf of Lugard Road Capital GP, LLC, the general partner of Lugard Road Capital Master Fund, LP, has the power to vote or dispose of, and may be deemed to beneficially own, the shares held by Lugard Road Capital Master Fund, LP. The address of each of the Luxor Funds and Lugard Road Capital Master Fund, LP is 1114 Avenue of the Americas, 28th Fl, New York, NY 10036.

(24)

Consists of 500,000 Class A Shares held by Tech Opportunities LLC, a Delaware limited liability company. Hudson Bay Capital Management LP, the investment manager of Tech Opportunities LLC, has voting and investment power over the securities held by the Selling Holder. Sander Gerber is the managing member of Hudson Bay Capital GP LLC, which is the general partner of Hudson Bay Capital Management LP. Each of Tech Opportunities LLC and Sander Gerber disclaims beneficial ownership over the securities held by the Selling Holder. The address of Tech Opportunities LLC is C/o Hudson Bay Capital Management LP, 777 Third Avenue, 30th Floor, New York, NY 10017.

(25)

Consists of 680,931 Class A Shares (650,000 of which are being offered by this prospectus) held by The Phoenix Insurance Company Ltd.. The address of The Phoenix Insurance Company Ltd. is 53 Derech HaShalom St, Givatayim, Israel. 5345433.

(26)

Consists of 3,187,500 shares held by MSD Value Investments, L.P., a Delaware limited partnership (“MSDVI”), and 187,500 shares held by Black Marlin Investments, LLC, a Delaware limited liability company (“Black Marlin”). MSD Capital, LP., a Delaware limited partnership (“MSD Capital”), is the general partner of MSDVI and the manager of Black Marlin and may be deemed to beneficially own securities beneficially owned by each of them. MSD Capital Management, LLC, a Delaware limited liability company (“MSD Capital Management”), is the general partner of MSD Capital, and may be deemed to beneficially own securities beneficially owned by MSD Capital. John Phelan and Marc Lisker are managers of, and Michael S. Dell is the controlling member of, MSD Capital Management, and may be deemed to beneficially own securities beneficially owned by MSD Capital Management. The address of MSDVI and Black Marlin is c/o MSD Capital, LP. 645 Fifth Ave, 21st Fl, NY, NY 10022.

(27)

Consists of 629,208 shares held by MSD Credit Opportunity Master Fund, L.P., a Cayman Islands limited partnership (“MSDC”), 1,978,331 shares held by MSD Special Investments Fund, L.P., a Delaware limited partnership (“MSDS”), 892,461 shares held by MSD SIF Holdings, L.P., a Cayman Islands limited partnership (“MSDSIF”), and 625,000 shares held by MSD EIV Private, LLC, a Delaware limited liability company (“MSDEIV” and, together with MSDC, MSDS and MSDSIF, the “MSD Funds”). MSD Partners, L.P. (“MSD Partners”) is the investment manager of the MSD Funds and may be deemed to beneficially own securities beneficially owned by MSD Partners. MSD Partners (GP), LLC, a Delaware limited liability company (“MSD GP”), is the general partner of MSD Partners, and may be deemed to beneficially

 

146


Table of Contents
  own securities beneficially owned by MSD Partners. Each of John C. Phelan, Marc R. Lisker and Brendan P. Rogers is a manager of, and may be deemed to beneficially own securities beneficially owned by MSD GP. MSDC, MSDS, MSDSIF and MSDEIV (collectively, the “MSD Partners Affiliates”) are the record and direct beneficial owners of the PIPE Securities. MSD Partners is the investment manager of the MSD Partners Affiliates. MSD GP is the general partner of MSD Partners and may be deemed to beneficially owned securities beneficially owned by MSD Partners. Each of John C. Phelan, Marc R. Lisker and Brendan Rodgers is a manager of, and may be deemed to beneficially own securities beneficially owned by, MSD GP. The address of MSDC and MSDSIF is c/o Maples and Calder, PO Box 309, Ugland House KY1-1104, Cayman Islands. The address of MSDS and MSDEIV is c/o MSD Partners, L.P., 645 Fifth Avenue, 21st Floor, New York, NY 10022.
(28)

Consists of 500,000 Class A Shares held by PFMO4 LLC, a Delaware limited liability company. Richard Perry, as manager of PFM04 LLC, may be deemed to have voting and investment power over the PIPE Securities and thus may be deemed to indirectly beneficially own the shares held by PFM04 LLC. The address of PFMO4 LLC is c/o 2912 Advisors LP, 405 Lexington Avenue, 34th Fl, New York, New York 10174.

(29)

Consists of 3,600,088 Class A Shares (2,600,000 of which are being offered by this prospectus) held by Shotfut Menayot Chool Phoenix Amitim. The address of Shotfut Menayot Chool Phoenix Amitim is 53 Derech HaShalom St, Givatayim, Israel. 5345433.

(30)

Consists of 995,000 shares held by Suvretta Master Fund, Ltd., a Cayman Islands exempted company, and 5,000 shares held by Suvretta Long Master Fund, Ltd., a Cayman Islands exempted company. Aaron Cowen as control person of Suvretta Capital Management, LLC, the investment manager of Suvretta Master Fund, Ltd. and Suvretta Long Master Fund, Ltd. may be deemed to beneficially own the shares held by them. The address of the foregoing entities is 540 Madison Ave, 7th Floor New York, NY 10022.

(31)

Consists of 1,333,333 Class A Shares held by TOMS Capital Investments LLC, a Delaware limited liability company (“TOMS”), and 666,667 Class A Shares held by TCIM Opportunities I Ltd., a Cayman Islands exempted company (“TCIM”). Benjamin Pass is the CIO of TOMS Capital Investment Management LP, the investment manager of the TOMS and TCIM. The address of TOMS Capital Investment Management LP is c/o TOMS Capital Investment Management LP, 450 West 14th Street, 13th Floor, New York, NY 10014.

(32)

Consists of 192,208 Class A Shares (including 16,874 Class A Shares issued upon conversion of Seller Earnout Shares subject to certain vesting conditions).

(33)

Consists of 768,839 Class A Shares (including 67,500 Class A Shares issued upon conversion of Seller Earnout Shares subject to certain vesting conditions).

(34)

Consists of 384,419 Class A Shares (including 33,750 Class A Shares issued upon conversion of Seller Earnout Shares subject to certain vesting conditions). The Trustee of Moore Management Trust is Ardon E. Moore. The address of the Selling Holder is 201 Main Street Suite 3200, Fort Worth, TX 76102.

(35)

Consists of 592,774 Class A Shares (including 52,042 Class A Shares issued upon conversion of Seller Earnout Shares subject to certain vesting conditions).

(36)

Consists of 392,005 Class A Shares (including 34,416 Class A Shares issued upon conversion of Seller Earnout Shares subject to certain vesting conditions).

(37)

Consists of 63,673,188 Class A Shares (including 5,590,164 Class A Shares issued upon conversion of Seller Earnout Shares subject to certain vesting conditions). The address of the Selling Holder is 25/F Hysan Place, 500 Hennessy Cause Way Bay, HKG.

(38)

Consists of 38,792,761 Class A Shares (including 3,405,796 Class A Shares issued upon conversion of Seller Earnout Shares subject to certain vesting conditions). The address of the Selling Holder is 121 South Main Street, 9th Floor, Providence, RI 02903.

(39)

Consists of 51,255 Class A Shares (including 4,500 Class A Shares issued upon conversion of Seller Earnout Shares subject to certain vesting conditions).

(40)

Consists of 3,844,197 Class A Shares (including 337,500 Class A Shares issued upon conversion of Seller Earnout Shares subject to certain vesting conditions).

(41)

Consists of 25,627 Class A Shares (including 2,250 Class A Shares issued upon conversion of Seller Earnout Shares subject to certain vesting conditions).

 

147


Table of Contents
(42)

Consists of 140,388 Class A Shares (including 12,324 Class A Shares issued upon conversion of Seller Earnout Shares subject to certain vesting conditions).

(43)

Consists of 12,813,992 Class A Shares (including 1,125,000 Class A Shares issued upon conversion of Seller Earnout Shares subject to certain vesting conditions).

(44)

Consists of 256,279 Class A Shares (including 22,500 Class A Shares issued upon conversion of Seller Earnout Shares subject to certain vesting conditions). The Trustee of the Donald and Catherine Marron Charitable Trust is Catherine C. Marron. The address of the Selling Holder is 595 Madison Ave, 24th Floor, New York, NY 10022.

(45)

Consists of 1,281,399 Class A Shares (including 112,500 Class A Shares issued upon conversion of Seller Earnout Shares subject to certain vesting conditions).

(46)

Consists of 384,419 Class A Shares (including 33,750 Class A Shares issued upon conversion of Seller Earnout Shares subject to certain vesting conditions).

(47)

Consists of 128,139 Class A Shares (including 11,250 Class A Shares issued upon conversion of Seller Earnout Shares subject to certain vesting conditions).

(48)

Consists of 96,103 Class A Shares (including 8,436 Class A Shares issued upon conversion of Seller Earnout Shares subject to certain vesting conditions).

(49)

Consists of 19,220,989 Class A Shares (including 1,687,500 Class A Shares issued upon conversion of Seller Earnout Shares subject to certain vesting conditions). The address of the Selling Holder is c/o Newlight Partners LP, 320 Park Avenue, New York, NY 10022.

(50)

Consists of 128,139 Class A Shares (including 11,250 Class A Shares issued upon conversion of Seller Earnout Shares subject to certain vesting conditions).

(51)

Consists of 512,559 Class A Shares (including 45,000 Class A Shares issued upon conversion of Seller Earnout Shares subject to certain vesting conditions).

(52)

Consists of 3,075,358 Class A Shares (including 270,000 Class A Shares issued upon conversion of Seller Earnout Shares subject to certain vesting conditions). The address of the Selling Holder is 201 Main Street Suite 3200 6102.

(53)

Consists of 768,839 Class A Shares (including 67,500 Class A Shares issued upon conversion of Seller Earnout Shares subject to certain vesting conditions). The address of the Selling Holder is 201 Main Street Suite 3200, Fort Worth, TX 76102.

(54)

Consists of 1,922,098 Class A Shares (including 168,750 Class A Shares issued upon conversion of Seller Earnout Shares subject to certain vesting conditions).

(55)

Consists of 3,203,498 Class A Shares (including 281,250 Class A Shares issued upon conversion of Seller Earnout Shares subject to certain vesting conditions). The address of the Selling Holder is 38955 Hills Tech Drive, Farmington, MI 48331.

(56)

Consists of 256,279 Class A Shares (including 22,500 Class A Shares issued upon conversion of Seller Earnout Shares subject to certain vesting conditions).

(57)

Consists of 16,017,491 Class A Shares (including 1,406,250 Class A Shares issued upon conversion of Seller Earnout Shares subject to certain vesting conditions).

(58)

Consists of 128,139 Class A Shares (including 11,250 Class A Shares issued upon conversion of Seller Earnout Shares subject to certain vesting conditions) held by W2M2H, LLC. Joseph S. Monaco is the manager of W2M2H, LLC. The address of the Selling Holder is 321 South Main Street, Suite 550, Providence, RI 02903.

(59)

Consists of 1,281,399 Class A Shares (including 112,500 Class A Shares issued upon conversion of Seller Earnout Shares subject to certain vesting conditions).

(60)

Consists of 79,628 Class A Shares issued or issuable upon the exchange of Common Units and the cancellation of an equal number of Class C Shares (including 6,990 Common Units and an equal number of Class C Shares issuable to the Selling Holder upon the conversion of Seller Earnout Units subject to certain vesting conditions).

(61)

Consists of 565,762 Class A Shares issued or issuable upon the exchange of Common Units and the cancellation of an equal number of Class C Shares (including 49,670 Common Units and an equal number of Class C Shares issued or issuable to the Selling Holder upon the conversion of Seller Earnout Units subject to certain vesting conditions).

 

148


Table of Contents
(62)

Consists of 512,559 Class A Shares issued or issuable upon the exchange of Common Units and the cancellation of an equal number of Class C Shares (including 45,000 Common Units and an equal number of Class C Shares issued or issuable to the Selling Holder upon the conversion of Seller Earnout Units subject to certain vesting conditions).

(63)

Consists of 128,139 Class A Shares issued or issuable upon the exchange of Common Units and the cancellation of an equal number of Class C Shares (including 11,250 Common Units and an equal number of Class C Shares issued or issuable to the Selling Holder upon the conversion of Seller Earnout Units subject to certain vesting conditions).

(64)

Consists of 1,116,646 Class A Shares issued or issuable upon the exchange of Common Units and the cancellation of an equal number of Class C Shares (including 98,034 Common Units and an equal number of Class C Shares issued or issuable to the Selling Holder upon the conversion of Seller Earnout Units subject to certain vesting conditions). The address of the Selling Holder is 600 University Street, Suite 3247, Seattle, WA 98101.

(65)

Consists of 32,034 Class A Shares issued or issuable upon the exchange of Common Units and the cancellation of an equal number of Class C Shares (including 2,812 Common Units and an equal number of Class C Shares issued or issuable to the Selling Holder upon the conversion of Seller Earnout Units subject to certain vesting conditions).

(66)

Consists of 695,696 Class A Shares issued or issuable upon the exchange of Common Units and the cancellation of an equal number of Class C Shares (including 61,078 Common Units and an equal number of Class C Shares issued or issuable to the Selling Holder upon the conversion of Seller Earnout Units subject to certain vesting conditions).

(67)

Consists of 176,166 Class A Shares issued or issuable upon the exchange of Common Units and the cancellation of an equal number of Class C Shares (including 15,466 Common Units and an equal number of Class C Shares issued or issuable to the Selling Holder upon the conversion of Seller Earnout Units subject to certain vesting conditions).

(68)

Consists of 1,281,399 Class A Shares issued or issuable upon the exchange of Common Units and the cancellation of an equal number of Class C Shares (including 112,500 Common Units and an equal number of Class C Shares issued or issuable to the Selling Holder upon the conversion of Seller Earnout Units subject to certain vesting conditions). The address of the Selling Holder is 6810 South Minnesota Avenue Suite 103 Sioux Falls, SD 57108.

(69)

Consists of 227,905 Class A Shares issued or issuable upon the exchange of Common Units and the cancellation of an equal number of Class C Shares (including 20,008 Common Units and an equal number of Class C Shares issued or issuable to the Selling Holder upon the conversion of Seller Earnout Units subject to certain vesting conditions). The address of the Selling Holder is c/o East End Advisors LLC, 610 Fifth Avenue 5th Floor, New York, NY 10020.

(70)

Consists of 1,018,710 Class A Shares issued or issuable upon the exchange of Common Units and the cancellation of an equal number of Class C Shares (including 89,436 Common Units and an equal number of Class C Shares issued or issuable to the Selling Holder upon the conversion of Seller Earnout Units subject to certain vesting conditions).

(71)

Consists of 922,607 Class A Shares issued or issuable upon the exchange of Common Units and the cancellation of an equal number of Class C Shares (including 81,000 Common Units and an equal number of Class C Shares issued or issuable to the Selling Holder upon the conversion of Seller Earnout Units subject to certain vesting conditions).

(72)

Consists of 256,279 Class A Shares issued or issuable upon the exchange of Common Units and the cancellation of an equal number of Class C Shares (including 22,500 Common Units and an equal number of Class C Shares issued or issuable to the Selling Holder upon the conversion of Seller Earnout Units subject to certain vesting conditions).

(73)

Consists of 384,419 Class A Shares issued or issuable upon the exchange of Common Units and the cancellation of an equal number of Class C Shares (including 33,750 Common Units and an equal number of Class C Shares issued or issuable to the Selling Holder upon the conversion of Seller Earnout Units subject to certain vesting conditions).

 

149


Table of Contents
(74)

Consists of 51,255 Class A Shares issued or issuable upon the exchange of Common Units and the cancellation of an equal number of Class C Shares (including 4,500 Common Units and an equal number of Class C Shares issued or issuable to the Selling Holder upon the conversion of Seller Earnout Units subject to certain vesting conditions).

(75)

Consists of 2,405,003 Class A Shares issued or issuable upon the exchange of Common Units and the cancellation of an equal number of Class C Shares (including 211,146 Common Units and an equal number of Class C Shares issued or issuable to the Selling Holder upon the conversion of Seller Earnout Units subject to certain vesting conditions).

(76)

Consists of 1,848,874 Class A Shares issued or issuable upon the exchange of Common Units and the cancellation of an equal number of Class C Shares (including 162,320 Common Units and an equal number of Class C Shares issued or issuable to the Selling Holder upon the conversion of Seller Earnout Units subject to certain vesting conditions). The address of the Selling Holder is c/o East End Advisors LLC, Attn: David R. Salomon, 610 Fifth Avenue 5th Floor, New York, NY 10020.

(77)

Consists of 128,139 Class A Shares issued or issuable upon the exchange of Common Units and the cancellation of an equal number of Class C Shares (including 11,250 Common Units and an equal number of Class C Shares issued or issuable to the Selling Holder upon the conversion of Seller Earnout Units subject to certain vesting conditions).

(78)

Consists of 128,139 Class A Shares issued or issuable upon the exchange of Common Units and the cancellation of an equal number of Class C Shares. (including 11,250 Common Units and an equal number of Class C Shares issued or issuable to the Selling Holder upon the conversion of Seller Earnout Units subject to certain vesting conditions).

(79)

Consists of 192,208 Class A Shares issued or issuable upon the exchange of Common Units and the cancellation of an equal number of Class C Shares (including 16,874 Common Units and an equal number of Class C Shares issued or issuable to the Selling Holder upon the conversion of Seller Earnout Units subject to certain vesting conditions). The address of the Selling Holder is TAG Associates LLC 810 7th Avenue 7th Floor, New York, NY 10019.

(80)

Consists of 704,768 Class A Shares issued or issuable upon the exchange of Common Units and the cancellation of an equal number of Class C Shares (including 61,874 Common Units and an equal number of Class C Shares issued or issuable to the Selling Holder upon the conversion of Seller Earnout Units subject to certain vesting conditions). The address of the Selling Holder is 595 Madison Ave., 24th Floor, New York, NY 10022.

(81)

Consists of 256,279 Class A Shares issued or issuable upon the exchange of Common Units and the cancellation of an equal number of Class C Shares (including 22,500 Common Units and an equal number of Class C Shares issued or issuable to the Selling Holder upon the conversion of Seller Earnout Units subject to certain vesting conditions). Merrick R. Kleeman is the Trustee of the Merrick R. Kleeman 2016 Irrevocable Trust. The address of the Selling Holder is 18 Rocky Point Road Rowayton, CT 06853.

(82)

Consists of 128,139 Class A Shares issued or issuable upon the exchange of Common Units and the cancellation of an equal number of Class C Shares (including 11,250 Common Units and an equal number of Class C Shares issued or issuable to the Selling Holder upon the conversion of Seller Earnout Units subject to certain vesting conditions).

(83)

Consists of 192,208 Class A Shares issued or issuable upon the exchange of Common Units and the cancellation of an equal number of Class C Shares (including 16,874 Common Units and an equal number of Class C Shares issued or issuable to the Selling Holder upon the conversion of Seller Earnout Units subject to certain vesting conditions).

(84)

Consists of 384,419 Class A Shares issued or issuable upon the exchange of Common Units and the cancellation of an equal number of Class C Shares (including 33,750 Common Units and an equal number of Class C Shares issued or issuable to the Selling Holder upon the conversion of Seller Earnout Units subject to certain vesting conditions).

(85)

Consists of 256,279 Class A Shares issued or issuable upon the exchange of Common Units and the cancellation of an equal number of Class C Shares (including 22,500 Common Units and an equal number of Class C Shares issued or issuable to the Selling Holder upon the conversion of Seller Earnout Units

 

150


Table of Contents
  subject to certain vesting conditions). The address of the Selling Holder is c/o TAG Associates, LLC, 810 Seventh Avenue 7th Floor, New York, NY 10019.
(86)

Consists of 41,721,673 Class A Shares issued or issuable upon the exchange of Common Units and the cancellation of an equal number of Class C Shares (including 3,662,938 Common Units and an equal number of Class C Shares issued or issuable to the Selling Holder upon the conversion of Seller Earnout Units subject to certain vesting conditions).

(87)

Consists of 203,740 Class A Shares issued or issuable up upon the exchange of Common Units and the cancellation of an equal number of Class C Shares (including 17,886 Common Units and an equal number of Class C Shares issued or issuable to the Selling Holder upon the conversion of Seller Earnout Units subject to certain vesting conditions).

(88)

Consists of 3,587,918 Class A Shares issued or issuable upon the exchange of Common Units and the cancellation of an equal number of Class C Shares (including 315,000 Common Units and an equal number of Class C Shares issued or issuable to the Selling Holder upon the conversion of Seller Earnout Units subject to certain vesting conditions).

(89)

Consists of 805,450 Class A Shares issued or issuable upon the exchange of Common Units and the cancellation of an equal number of Class C Shares (including 70,714 Common Units and an equal number of Class C Shares issued or issuable to the Selling Holder upon the conversion of Seller Earnout Units subject to certain vesting conditions). The address of the Selling Holder is c/o East End Advisors LLC 610 Fifth Avenue 5th Floor, Attn: Richard E. Salomon, New York, NY 10020.

(90)

Consists of 659,004 Class A Shares issued or issuable upon the exchange of Common Units and the cancellation of an equal number of Class C Shares (including 57,856 Common Units and an equal number of Class C Shares issued or issuable to the Selling Holder upon the conversion of Seller Earnout Units subject to certain vesting conditions). The Trustee of RES Revocable Trust is Richard E. Salomon. The address of the Selling Holder is c/o East End Advisors LLC, 610 Fifth Avenue 5th Floor, Attn: Richard E. Salomon, New York, NY 10020.

(91)

Consists of 265,431 Class A Shares issued or issuable upon the exchange of Common Units and the cancellation of an equal number of Class C Shares (including 23,302 Common Units and an equal number of Class C Shares issued or issuable to the Selling Holder upon the conversion of Seller Earnout Units subject to certain vesting conditions).

(92)

Consists of 384,419 Class A Shares issued or issuable upon the exchange of Common Units and the cancellation of an equal number of Class C Shares (including 33,750 Common Units and an equal number of Class C Shares issued or issuable to the Selling Holder upon the conversion of Seller Earnout Units subject to certain vesting conditions).

(93)

Consists of 203,740 Class A Shares issued or issuable upon the exchange of Common Units and the cancellation of an equal number of Class C Shares (including 17,886 Common Units and an equal number of Class C Shares issued or issuable to the Selling Holder upon the conversion of Seller Earnout Units subject to certain vesting conditions).

(94)

Consists of 137,291 Class A Shares issued or issuable upon the exchange of Common Units and the cancellation of an equal number of Class C Shares (including 12,052 Common Units and an equal number of Class C Shares issued or issuable to the Selling Holder upon the conversion of Seller Earnout Units subject to certain vesting conditions). The address of the Selling Holder is c/o East End Advisors LLC, 610 Fifth Avenue 5th Floor, Attn: Richard E. Salomon, New York, NY 10020.

(95)

Consists of 4,805,246 Class A Shares issued or issuable upon the exchange of Common Units and the cancellation of an equal number of Class C Shares (including 421,874 Common Units and an equal number of Class C Shares issued or issuable to the Selling Holder upon the conversion of Seller Earnout Units subject to certain vesting conditions).

(96)

Consists of 25,000 Class A Shares held directly by Kevin Beebe, a U.S. citizen. The address of the Selling Holder is 40 West 57th Street, 33rd Floor, New York, NY 10019.

(97)

Consists of 25,000 Class A Shares held directly by Payne Brown, a U.S. citizen. The address of the Selling Holder is 40 West 57th Street, 33rd Floor, New York, NY 10019.

(98)

Consists of 25,000 Class A Shares held directly by Rick Jelinek, a U.S. citizen. The address of the Selling Holder is 40 West 57th Street, 33rd Floor, New York, NY 10019.

 

151


Table of Contents
(99)

Consists of 25,000 Class A Shares held directly by Roma Khanna, a U.S. citizen. The address of the Selling Holder is 40 West 57th Street, 33rd Floor, New York, NY 10019.

(100)

Consists of 25,000 Class A Shares held directly by John Kim, a U.S. citizen. The address of the Selling Holder is 40 West 57th Street, 33rd Floor, New York, NY 10019.

(101)

Consists of 25,000 Class A Shares held directly by Michael Rubenstein, a U.S. citizen. The address of the Selling Holder is 40 West 57th Street, 33rd Floor, New York, NY 10019.

(102)

Consists of 25,000 Class A Shares held directly by Vijay Sondhi, a U.S. citizen. The address of the Selling Holder is 40 West 57th Street, 33rd Floor, New York, NY 10019.

(103)

Consists of 25,000 Class A Shares held directly by Michael Vorhaus, a U.S. citizen. The address of the Selling Holder is 40 West 57th Street, 33rd Floor, New York, NY 10019.

(104)

Consists of 4,385,625 Class A Shares held directly by Altimar Sponsor LLC. These 4,835,625 Class A Shares do not include the 5,000,000 shares that were issued or will be issuable upon exercise of the Private Placement Warrants held by Altimar Sponsor LLC. Altimar Sponsor is controlled by HPS Partners LLC. The address of the Selling Holder is 40 West 57th Street, 33rd Floor, New York, NY 10019.

(105)

Consists of (i) 443,286,854 Class A Shares issued or issuable upon the sale of Class C Shares issued or issuable upon the exchange of Common Units and cancellation of an equal number of Class D Shares currently outstanding and (ii) 44,069,244 Class A Shares issued or issuable upon the conversion of Seller Earnout Units subject to certain vesting conditions. The address of the Selling Holder is 1290 Avenue of the Americas, New York, NY 10104.

(106)

Consists of (i) 161,847,700 Class A Shares issued or issuable upon the sale of Class B Shares issuable to Owl Rock Feeder on behalf of Owl Rock Capital Partners LP upon the exchange of Common Units and cancellation of an equal number of Class D Shares currently outstanding, (ii) 13,545,000 Class A Shares issued or issuable upon the sale of Class B Shares issuable to Owl Rock Feeder on behalf of Owl Rock Capital Partners LP upon the exchange of Common Units and cancellation of an equal number of Class D Shares issued or issuable in respect of Seller Earnout Units upon the satisfaction of certain vesting conditions, (iii) 107,540,000 Class A Shares issued or issuable to Owl Rock Feeder on behalf of Dyal Fund IV upon the exchange of Common Units and cancellation of an equal number of Class C Shares currently outstanding and (iv) 9,000,000 Class A Shares issued or issuable to Owl Rock Feeder on behalf of Dyal Fund IV upon the exchange of Common Units and cancellation of an equal number of Class C Shares issued or issuable in respect of Seller Earnout Units upon the satisfaction of certain vesting conditions. The address of the Selling Holder is 399 Park Avenue, 38th Floor, New York, NY 10022.

(107)

Consists of (i) 132,808,673 Class A Shares issued or issuable upon the sale of Class B Shares issuable to Dyal Capital SLP LP on behalf of the Dyal Principals upon the exchange of Common Units and cancellation of an equal number of Class D Shares currently outstanding and (ii) 10,930,754 Class A Shares issued or issuable upon the sale of Class B Shares issuable to Dyal Capital SLP LP on behalf of the Dyal Principals upon the exchange of Common Units and cancellation of an equal number of Class D Shares issued or issuable in respect of Seller Earnout Units upon the satisfaction of certain vesting conditions. The address of the Selling Holder is 399 Park Avenue, 38th Floor, New York, NY 10022.

(108)

Consists of 1,990,744 Class A Shares issued or issuable upon the exchange of Common Units and the cancellation of an equal number of Class C Shares (including 174,776 Common Units and an equal number of Class C Shares issued or issuable to the Selling Holder upon the conversion of Seller Earnout Units subject to certain vesting conditions).

(109)

Consists of 3,806,395 Class A Shares issued or issuable upon the exchange of Common Units and the cancellation of an equal number of Class C Shares (including 334,180 Common Units and an equal number of Class C Shares issued or issuable to the Selling Holder upon the conversion of Seller Earnout Units subject to certain vesting conditions).

 

152


Table of Contents

CERTAIN RELATIONSHIPS AND RELATED PARTY TRANSACTIONS

Blue Owl Related Person Transactions

Investor Rights Agreement

At the Closing of the Business Combination, Blue Owl, Altimar Sponsor, the Altimar Founders, certain of the Owl Rock Equityholders and the Dyal Equityholders and certain other parties thereto entered into the Investor Rights Agreement.

The Investor Rights Agreement provided for an initial nine-person board of directors, consisting of (i) three individuals to be designated by the Owl Rock Principals, which initially include Doug Ostrover, Marc Lipschultz and one other individual to be designated by the Owl Rock Principals, (ii) two individuals designated by the Dyal Principals, which initially include Michael Rees and Sean Ward, (iii) one individual designated by Neuberger and (iv) three independent directors selected by a majority of the Key Individuals. The Oak Street Investor Rights Agreement (discussed below) expanded the board of directors to 10 members upon consummation of the Oak Street Acquisition. Neuberger has certain continued nomination rights for one director while they maintain in excess of certain ownership percentages, as determined in accordance with the Investor Rights Agreement, and the Owl Rock Principals and Dyal Principals have severally agreed on an individual basis with Blue Owl to take actions to approve such nominations. Blue Owl has qualified as, and has elected to be treated as, a controlled company within the meaning of the NYSE rules at the Closing, and has agreed to certain covenants in accordance therewith.

Pursuant to the Investor Rights Agreement, the Board has delegated day-to-day management of Blue Owl and its subsidiaries, subject to certain limitations (including as noted below), to an “Executive Committee” consisting initially of the Owl Rock Principals and Dyal Principals. Certain actions of the Executive Committee require the unanimous consent of the Key Individuals.

The Investor Rights Agreement provides that certain material actions of Blue Owl and/or its subsidiaries require approval of its Board, the Executive Committee and/or, until certain ownership thresholds are no longer maintained or (in some cases) an applicable time period has not expired, Neuberger.

The Investor Rights Agreement also provides Neuberger with certain preemptive rights with respect to future equity offerings by Blue Owl, Blue Owl Holdings, Blue Owl Carry and their subsidiaries, subject to certain exceptions, such as for equity issued as part of an underwritten public offering for cash or as acquisition consideration to unrelated third parties. Neuberger also has certain information rights and confidentiality obligations under the Investor Rights Agreement.

The parties to the Investor Rights Agreement have agreed (subject to exceptions for permitted transfers) to the following Lock-Up Periods: (i) in the case of Owl Rock Principals and Dyal Principals, 24 months from Closing; (ii) in the case of Altimar Sponsor and the Altimar Founders, 12 months from Closing; and (iii) in the case of all other parties thereto, six months from the Closing. Notwithstanding the foregoing, 40% of the equity issued to Owl Rock Feeder, which is attributable to a person other than the Owl Rock Principals, will be released from the lock-up six months from Closing. The Seller Earnout Shares and the Seller Earnout Units received by the parties thereto are also subject to lock-up until the later of the date the holder thereof is otherwise subject to a lock-up with respect to its other equity securities and the date such shares or units have vested, as described above.

Under the terms of the Investor Rights Agreement, Blue Owl, Blue Owl Holdings and Blue Owl Carry grant the Owl Rock Equityholders and the Dyal Equityholders certain customary demand, shelf and piggyback registration rights. Blue Owl also grants the Altimar Founders certain customary shelf and piggyback registration rights.

 

153


Table of Contents

Oak Street Investor Rights Agreement

Effective upon the consummation of the Oak Street Acquisition pursuant to the terms of the Oak Street Acquisition Agreement, Blue Owl, Blue Owl GP, Blue Owl Holdings LP, Blue Owl Carry LP, each of Douglas Ostrover, Marc Lipschultz and Michael Rees (the “Key Individuals”) and Marc Zahr entered into an Investor Rights Agreement (the “Oak Street Investor Rights Agreement”). The Oak Street Investor Rights Agreement provides, among other things, that Blue Owl, each of the Key Individuals and Marc Zahr shall take all Necessary Action (as defined under the Oak Street Investor Rights Agreement) to elect Marc Zahr as a member of the Board and executive committee of Blue Owl, and Mr. Zahr will enter into a contractual lock-up with respect to Blue Owl common stock or Common Units held by Mr. Zahr and his affiliated entities.

Oak Street Registration Rights Agreement

Upon consummation of the Oak Street Acquisition, pursuant to the Oak Street Acquisition Agreement, Blue Owl, the holders party thereto, including Mr. Zahr and Augustus, entered into a Registration Rights Agreement (the “Oak Street Registration Rights Agreement”), that provides each of the holder parties, including Mr. Zahr and Augustus, with certain registration rights. The Oak Street Registration Rights Agreement will, among other things, require Blue Owl to use its reasonable best efforts to file a resale shelf registration statement in the future registering each Holder’s (as defined under Registration Rights Agreement) resale of the shares of Blue Owl’s common stock and will provide each Holder with certain customary piggyback registration rights with respect to such shares of common stock, subject to the limitations set forth therein.

Exchange Agreement

At the Closing of the Business Combination, Blue Owl GP, Blue Owl Holdings, Blue Owl Carry, Blue Owl and the holders of Common Units entered into the Exchange Agreement. The Exchange Agreement provides that such holders, subject to any applicable transfer restrictions (including restrictions on Seller Earnout Securities and applicable Lock-Up Periods), may (subject to the terms of the Exchange Agreement) exchange an equal number of Common Units and cancel an equal number of Class C Shares or Class D Shares, as applicable, for an equal number of Class A Shares or Class B Shares, as applicable, or cash. Under certain circumstances, an exchange committee to be established by Blue Owl GP may elect on behalf of Blue Owl Holdings and Blue Owl Carry to pay holders of Common Units a cash payment in lieu of delivery of Class A Shares or Class B Shares described in the foregoing sentence, with such cash payment equal to the five-day volume weighted average price of Class A Shares immediately prior to the applicable exchange date. A holder must exchange at least 10,000 Common Units in each Exchange, unless such holder owns a lesser amount of such units and is exchanging all of the Common Units held by them at such time.

The Exchange Agreement contains restrictions on the timing and amount of Exchanges of the Common Units that are intended to prevent either of the Blue Owl Operating Partnerships from being treated as a “publicly traded partnership” for U.S. federal income tax purposes; such restrictions are modeled on certain safe harbors provided for under applicable U.S. federal income tax law. Blue Owl GP may also impose additional restrictions on exchanges that Blue Owl or Blue Owl GP determines to be necessary or advisable so that neither of the Blue Owl Operating Partnerships is treated as a “publicly traded partnership” for U.S. federal income tax purposes.

Tax Receivable Agreement

The Blue Owl Operating Partnerships have made an election under Section 754 of the Code for the taxable year in which the Business Combination occurs, and such election will remain in effect for any future taxable year in which an exchange of Common Units for Class A and Class B Shares (or cash) under the Exchange Agreement occurs. Such elections have resulted in increases to the tax basis of the assets of the Blue Owl Operating Partnerships at the time of the Business Combination transactions and are expected to result in such increases for any future exchange of Common Units for Class A and Class B Shares (or cash) under the

 

154


Table of Contents

Exchange Agreement. Additionally, we have acquired from certain of the Owl Rock Equityholders certain corporations formed to hold interests in Owl Rock and are therefore entitled to utilize certain tax attributes of such corporations and are also entitled to utilize other tax attributes of the Blue Owl Operating Partnerships as a result of the Business Combination. Such increases in the tax basis of the tangible and intangible assets of the Blue Owl Operating Partnerships, as well as these other tax attributes, have reduced the amount of tax that Blue Owl or Blue Owl GP would otherwise be required to pay in the future. Such increases in tax basis and other tax attributes have also decreased gains (or increase losses) on future dispositions of certain capital assets to the extent tax basis is allocated to those capital assets. The IRS may challenge all or part of the tax basis increase, other tax attributes, and associated increased deductions, and a court could sustain such a challenge.

At the Closing of the Business Combination, we entered into the Tax Receivable Agreement with the Owl Rock Equityholders and Dyal Equityholders (the “TRA Recipients”) that provides for the payment by Blue Owl GP to the TRA Recipients of 85% of the amount of cash tax savings, if any, in U.S. federal, state, local and non-U.S. income tax that we actually realize (or are deemed to realize in the case of an early termination payment by us or a change in control, as discussed below) as a result of the increases in tax basis, existing tax attributes, and certain other tax benefits related to our entering into the Tax Receivable Agreement, as described above. This payment obligation is the obligation of Blue Owl GP and not the obligation of the Blue Owl Operating Partnerships. We will benefit from the remaining 15% of cash tax savings, if any, that we realize as a result of such tax attributes. For purposes of the Tax Receivable Agreement, the cash tax savings have been computed by comparing our actual income tax liability to the amount of such taxes that we would have been required to pay had there been no increase to the tax basis of our assets as a result of the Business Combination or the exchanges and no other existing tax attributes (as described above) and had we not entered into the Tax Receivable Agreement (calculated by making certain assumptions).

The term of the Tax Receivable Agreement will continue until all such tax benefits have been utilized or expired, unless we exercise our right to terminate the Tax Receivable Agreement for an amount based on the present value of the agreed payments remaining to be made under the agreement (as described in more detail below), there is a change of control (as described in more detail below) or we breach any of our material obligations under the Tax Receivable Agreement, in which case all obligations will generally be accelerated and due as if we had exercised our right to terminate the Tax Receivable Agreement. Estimating the amount of payments that may be made under the Tax Receivable Agreement is by its nature imprecise, as the calculation depends on a variety of factors. The actual increase in tax basis of the assets of the Blue Owl Operating Partnerships, as well as the amount and timing of any payments under the Tax Receivable Agreement, will vary depending upon a number of factors, including:

 

   

the timing of exchanges of Common Units for our Class A and Class B Shares (or cash) under the Exchange Agreement—for instance, the increase in any tax deductions will vary depending on the fair value, which may fluctuate over time, of the relevant Common Units at the time of each exchange;

 

   

the price of our Class A Shares and Class B Shares at the time of the exchange—the increase in any tax deductions, as well as the tax basis increase in other assets or other tax attributes, is proportional to the price of our Class A Shares and Class B Shares at the time of the exchange;

 

   

the extent to which such exchanges are taxable—if an exchange is not taxable for any reason, an increase in the tax basis of the assets of the Blue Owl Operating Partnerships (and thus increased deductions) may not be available as a result of such exchange; and

 

   

the amount and timing of our income—we will be required to pay 85% of the cash tax savings, if any, as and when realized.

If we do not have taxable income (determined without regard to the tax basis and other tax attributes that are subject to the Tax Receivable Agreement), we will generally not be required (absent a change of control or other circumstances requiring an early termination payment) to make payments under the Tax Receivable Agreement for that taxable year because no cash tax savings will have been actually realized. However, any cash tax savings

 

155


Table of Contents

that do not result in realized benefits in a given tax year may generate tax attributes that may be utilized to generate benefits in future tax years (with possibly some carry back potential to prior tax years for certain tax purposes). The utilization of such tax attributes will result in payments under the Tax Receivable Agreement.

Future payments under the Tax Receivable Agreement in respect of subsequent exchanges of Common Units for our Class A and Class B Shares (or cash) under the Exchange Agreement are expected to be substantial. It is possible that future transactions or events could increase or decrease the actual cash tax savings realized and the corresponding payments under the Tax Receivable Agreement. There may be a material negative effect on our liquidity if, as a result of timing discrepancies or otherwise, the payments under the Tax Receivable Agreement exceed the actual cash tax savings we realize in respect of the tax attributes subject to the Tax Receivable Agreement and/or distributions to us by the Blue Owl Operating Partnerships are not sufficient to permit the Blue Owl GP to make payments under the Tax Receivable Agreement after it has paid taxes. The payments under the Tax Receivable Agreement are not conditioned upon the TRA Recipients’ continued ownership of us or the Blue Owl Operating Partnerships.

In addition, the Tax Receivable Agreement provides that upon a change of control, our obligations under the Tax Receivable Agreement would be accelerated as if we had exercised our early termination right based on certain assumptions, (as described below) including that we would have sufficient taxable income to fully utilize the deductions arising from the increased tax deductions and tax basis and other benefits related to entering into the Tax Receivable Agreement.

Furthermore, we may elect to terminate the Tax Receivable Agreement early by making an immediate payment equal to the present value of the anticipated future cash tax savings. In determining such anticipated future cash tax savings, the Tax Receivable Agreement includes several assumptions, including (1) that any Common Units that have not been exchanged are deemed exchanged for the market value of our Class A and Class B Shares and the amount of cash that would have been transferred if the exchange had occurred at the time of termination, (2) we will have sufficient taxable income in each future taxable year to fully utilize all relevant tax attributes subject to the Tax Receivable Agreement, (3) the tax rates for future years will be those specified in the law as in effect at the time of termination, and (4) certain non-amortizable, non-deductible assets are deemed disposed of within specified time periods. In addition, the present value of such anticipated future cash tax savings are discounted at a rate equal to the lesser of (i) 6.5% and (ii) LIBOR plus 100 basis points.

As a result of the change in control provisions and the early termination right, we could be required to make payments under the Tax Receivable Agreement that are greater than or less than 85% of the actual cash tax savings that we realize in respect of the tax attributes subject to the Tax Receivable Agreement. In these situations, our obligations under the Tax Receivable Agreement could have a substantial negative impact on our liquidity.

Decisions made in the course of running our businesses may influence the timing and amount of payments that are received by the TRA Recipients under the Tax Receivable Agreement. For example, the earlier disposition of assets following an exchange or acquisition transaction will generally accelerate payments under the Tax Receivable Agreement and increase the present value of such payments, and the disposition of assets before an exchange or acquisition transaction will increase the tax liability of an exchanging holder without giving rise to any rights to payments under the Tax Receivable Agreement.

Payments under the Tax Receivable Agreement are based on the tax reporting positions that we will determine. Although we are not aware of any issue that would cause the IRS to challenge an increase in the tax basis of the assets of the Blue Owl Operating Partnerships that would otherwise be subject to the Tax Receivable Agreement, we will not be reimbursed for any payments previously made under the Tax Receivable Agreement with respect to a tax basis increase that is successfully challenged. As a result, in certain circumstances, payments could be made under the Tax Receivable Agreement in excess of our cash tax savings.

 

156


Table of Contents

Blue Owl Limited Partnership Agreements

In connection with the Closing of the Business Combination, Blue Owl Holdings and Blue Owl Carry each entered into their respective Blue Owl Limited Partnership Agreements, which, among other things, permit the issuance and ownership of Blue Owl Holdings Common Units and Blue Owl Carry Common Units as contemplated to be issued and owned upon the consummation of the Business Combination, admit Blue Owl GP as the general partner of Blue Owl Holdings and Blue Owl Carry, and otherwise amend and restate the rights and preferences of the Blue Owl Holdings Common Units and the Blue Owl Carry Common Units set forth therein. A portion of the Common Units consist of Seller Earnout Units, as further described herein.

Subject to certain limitations, Blue Owl GP, as the general partner of each of the Blue Owl Operating Partnerships, will have the sole authority to manage the Blue Owl Operating Partnerships in accordance with the Blue Owl Limited Partnership Agreements and applicable law, provided that (i) such authority is subject to the consent rights of Neuberger described below and (ii) Blue Owl GP is not permitted to override the rights or protections of Blue Owl, its governing bodies and its stockholders pursuant to our certificate of incorporation, the Investor Rights Agreement or any agreement binding on Blue Owl.

Each of the Blue Owl Operating Partnerships has an identical number of Common Units outstanding which are held, in each such entity and in the same proportion, by the same persons. Further, subject to certain exceptions and limitations, the Blue Owl Limited Partnership Agreements permit the applicable Blue Owl Operating Partnership, Blue Owl GP and Blue Owl to undertake all actions necessary to maintain the one-to-one ratios between (i) the number of units in each of the applicable Blue Owl Operating Partnerships held by Blue Owl GP and the number of Class A Shares and Class B Shares issued and outstanding and (ii) the number of Blue Owl Holdings Common Units, the number of Blue Owl Carry Common Units and the number of Class C Shares or Class D Shares, as applicable, held by any person.

Pursuant to the Blue Owl Limited Partnership Agreements, except with respect to “tax distributions” described below, Blue Owl GP has the right to determine when distributions will be made to the partners of the Blue Owl Operating Partnerships (including to Blue Owl GP, with respect to its economic general partner interest in the Blue Owl Operating Partnerships) and the amount of any such distributions, provided that (i) any such distribution is made to all of the partners pro rata in accordance with their respective ownership of Common Units and (ii) any distribution (other than a “tax distribution” described below) otherwise payable with respect to a Seller Earnout Unit for which a Triggering Event has not yet occurred will be held back and reserved by the applicable Blue Owl Operating Partnership.

If a Triggering Event occurs with respect to a Seller Earnout Unit with an amount reserved pursuant to the preceding sentence, such reserved amount will be paid to the holder of such Seller Earnout Unit. If a Triggering Event has not occurred with respect to a Seller Earnout Unit prior to the fifth anniversary of the Closing, then (i) the cumulative amount of distributions reserved for such Seller Earnout Unit (if any) will be released back to the applicable Blue Owl Operating Partnership and (ii) such Seller Earnout Unit will be forfeited and cancelled for no consideration.

The Blue Owl Limited Partnership Agreements provide for mandatory “tax distributions” to the partners of the Blue Owl Operating Partnerships if the taxable income of the relevant Blue Owl Operating Partnership gives rise to taxable income for its partners. Generally, these tax distributions are computed based on an estimate of the net taxable income of the relevant entity multiplied by an assumed tax rate, equal to the highest combined maximum marginal U.S. federal, state and local income tax rate prescribed for an individual or corporate resident in New York, New York.

The Common Units are subject to a post-Closing Lock-Up Period during which such units cannot be transferred (including by way of Exchange), other than to certain permitted transferees under certain conditions. The Lock-Up Period for Common Units held by the Owl Rock Principals and the Dyal Principals ends on the 24

 

157


Table of Contents

month anniversary of the Closing (or until a Triggering Event occurs, if later, in the case of Seller Earnout Units). Subject to the aforementioned restrictions during the applicable Lock-Up Period, the Common Units may be exchanged by the holder for Class A Shares or Class B Shares, as described under the subsection entitled “Exchange Agreement” above.

The Blue Owl Limited Partnership Agreements also provide Neuberger with the same rights it has under the Investor Rights Agreement with respect to Blue Owl and its subsidiaries, including preemptive rights on certain future equity issuances, consent rights on certain material matters and the right to receive information with respect to the Blue Owl Operating Partnerships, as is more fully described under the subsection entitled “Investor Rights Agreement” above.

On October 22, 2021, we amended the 2021 Omnibus Plan and the Blue Owl Limited Partnership Agreements (as amended, the “Second Amended and Restated Blue Owl Limited Partnership Agreements”) of the Blue Owl Partnerships to increase the share limit under the 2021 Omnibus Plan and to allow for the issuance, from time to time of certain Incentive Units to Blue Owl MV, a vehicle formed for the benefit of certain management employees of Blue Owl, by Blue Owl Carry and Blue Owl Holdings, which Incentive Units issuances would be in addition to the issuance of certain Restricted Stock Units (“RSUs” and, together with the Incentive Units, the “Awards”). The Incentive Units entitle the recipient to receive, through Blue Owl MV, distributions from either Blue Owl Holdings or Blue Owl Carry in accordance with the terms of, and subject to any restrictions contained in, the applicable limited partnership agreement for each of Blue Owl Carry, Blue Owl Holdings and Blue Owl MV, and will be counted against the share limit under the Plan on a 1.25:1.00 basis.

In addition to any awards that it may grant on an ongoing basis, Blue Owl expects to make grants pursuant to the 2021 Omnibus Plan under annual or year-end incentive programs, including grants of Incentive Units and / or RSUs pursuant to the 2021 Omnibus Plan to its executive officers on an annual basis on or around December or January of each year, including certain of its NEOs. Any Incentive Units or RSUs granted by Blue Owl under such programs will be subject to time vesting, and if the recipient’s employment or service is terminated by Blue Owl without cause or due to death or disability, the plan administrator has discretion to accelerate and vest any unvested Incentive Units or RSUs, as applicable, upon such termination, and, upon any other termination, any unvested Incentive Units or RSUs, as applicable, will be immediately terminated and forfeited for no consideration. Upon a Change in Control (as defined in the 2021 Omnibus Plan), the vesting of all or a portion of any unvested Incentive Units may be accelerated in the discretion of the plan administrator and the treatment of any unvested RSUs will be determined in accordance with the terms of the 2021 Omnibus Plan. Awards under such programs will vest over three to five years, subject to continued employment by, or service to, Blue Owl on each applicable vesting date. The Incentive Units will be settled by delivery of an equal number of Common Units of the Blue Owl Partnerships and either Class C or Class D Shares of Blue Owl, as applicable, upon the vesting and liquidation of such Incentive Units, and the RSUs will be settled by delivery of an equal number of Class A Shares of Blue Owl. The Incentive Units or RSUs will be subject to other conditions set forth in the award agreement, such as, for the Incentive Units, specified minimum ownership terms and, for both Incentive Units and RSUs, compliance with the recipient’s applicable restrictive covenant obligations.

Dyal Fund IV’s Investment in Owl Rock

Prior to the Business Combination, Dyal Fund IV owned a 20% interest in Owl Rock and continues to own Blue Owl interests issued in respect of such interests. One of Blue Owl’s controlled affiliates is the investment adviser to Dyal Fund IV. The management fees payable by Dyal Fund IV to the Blue Owl-controlled adviser were established as part of the offering of interests in Dyal Fund IV to its investors, and the calculation of such fees is not being modified because Blue Owl is both an investment of, and the adviser, to Dyal Fund IV.

Neuberger Berman, certain employees of Dyal and of Neuberger Berman and certain investors in Blue Owl are entitled to receive distributions of carried interest attributable to Dyal Fund IV. Such carried interest

 

158


Table of Contents

distributions may include profits generated by the performance of Blue Owl. As Blue Owl does not own carried interest in respect of Dyal Fund IV, Blue Owl will not be entitled to receive any distributions of carried interest attributable to Dyal Fund IV.

Investments by Related Parties in our Funds

As of December 31, 2021, our assets under management include approximately $1.9 billion related to executives and other employees and approximately $1.0 billion related to other related parties. A portion of these assets under management relate to accrued carried interests, as well as investments that are not charged fees.

Family Relationships

Dyal has certain employees who are related to our executive officers. In 2020, the founder and head of Dyal had a related party employed by Dyal who earned total compensation above $120,000. The employee’s compensation and benefits are consistent with total compensation and benefits provided to other employees of the same level with similar responsibilities.

Transition Services Agreement between Blue Owl and Neuberger Berman

At the Closing of the Business Combination, Blue Owl entered into a Transition Services Agreement with Neuberger (the “Transition Services Agreement”), pursuant to which Neuberger has agreed to provide certain transition services, including, among other things, the sublease of Dyal office space at 1290 Avenue of the Americas, New York, New York. Blue Owl will reimburse Neuberger for certain third party expenses incurred by Neuberger in connection with providing the transition services.

Use of Private Aircraft

Blue Owl may make use of aircraft owned by its related parties for business purposes in the ordinary course of its operations and in accordance with any applicable travel policy. Blue Owl will reimburse such related parties for this use based on current market rates which will generally be determined based on a comparable quote from a third-party charter company. The reimbursement may be recovered from a Blue Owl fund to the extent such reimbursement is eligible under such fund’s agreements and in accordance with applicable policies and procedures. Blue Owl will not bear any operating, personnel or maintenance costs associated with the aircraft. Personal use of the aircraft will not be charged to Blue Owl. The Company recorded expenses for aircraft reimbursements of $0.6 million for the year ended December 31, 2021.

Related Person Transaction Policy

Blue Owl’s Board adopted a written related person transaction policy that sets forth the following policies and procedures for the review and approval or ratification of related person transactions.

A “Related Person Transaction” is a transaction, arrangement or relationship or any series of similar transactions, arrangements, or relationships, in which Blue Owl or any of its subsidiaries was, is or will be a participant, the amount of which involved exceeds $120,000 in any fiscal year, and in which any related person had, has or will have a direct or indirect material interest. In the future, our executive officers, other employees and directors may make similar investments in our products in the ordinary course.

A “Related Person” means:

 

   

any person who is, or was (since the beginning of the last fiscal year for which Blue Owl has filed an Annual Report on Form 10-K and proxy statement, even if such person does not presently serve in that role), one of Blue Owl’s executive officers or a member, or nominee for director, of the Blue Owl Board;

 

159


Table of Contents
   

any person who is known by Blue Owl to be the beneficial owner of more than five percent (5%) of our voting stock;

 

   

any immediate family member of any of the foregoing persons, which means any child, stepchild, parent, stepparent, spouse, sibling, mother-in-law, father-in-law, son-in-law, daughter-in-law, brother-in-law or sister-in-law of a director, officer or a beneficial owner of more than five percent (5%) of our voting stock, and any person (other than a tenant or employee) sharing the household of such director, executive officer or beneficial owner of more than five percent (5%) of our voting stock;

 

   

any entity in which any of the foregoing persons serves as an executive officer or principal or in a similar position, or in the case of a partnership, serves as a general partner or holds any positions other than that of a limited partner;

 

   

any firm, corporation or other entity in which any of the foregoing persons is a partner or principal or in a similar position or in which such person or together with any of the foregoing persons, has a 10 percent (10%) or greater beneficial ownership interest; or

 

   

an entity at which any of the foregoing persons above is employed if (a) the person is directly involved in the negotiation of the Related Party Transaction or will have or share primary responsibility at such entity for the performance of the Related Party Transaction or (b) the person’s compensation from the entity is directly tied to the Related Party Transaction.

Blue Owl has policies and procedures designed to minimize potential conflicts of interest arising from any dealings it may have with its affiliates and to provide appropriate procedures for the disclosure of any real or potential conflicts of interest that may exist from time to time. For example, Blue Owl has a Code of Business Conduct and Ethics that generally prohibits officers or directors of Blue Owl from engaging in any transaction where there is a conflict between such individual’s personal interest and the interests of Blue Owl. Waivers to the Code of Business Conduct and Ethics will generally only be obtained from the audit committee, or if for an executive officer, by the Board, and are publicly disclosed as required by applicable law and regulations. In addition, the audit committee will be required to review and approve all related-party transactions (as defined in Item 404 of Regulation S-K).

Indemnification

Upon the consummation of the Business Combination, we entered into indemnification agreements with each of the newly elected directors and newly appointed executive officers which provide that we will indemnify such directors and executive officers under the circumstances and to the extent provided for therein, from and against all losses, claims, damages, liabilities, joint or several, expenses (including legal fees and expenses), judgments, fines, penalties, interest, settlements or other amounts arising from any and all threatened, pending or completed claim, demand, action, suit or proceeding, whether civil, criminal, administrative or investigative, and whether formal or informal, and including appeals, in which he or she may be involved, or is threatened to be involved, as a party or otherwise, to the fullest extent permitted under Delaware law and our bylaws.

 

160


Table of Contents

UNITED STATES FEDERAL INCOME TAX CONSIDERATIONS

The following is a discussion of certain material U.S. federal income tax consequences of the acquisition, ownership and disposition of our common stock issued pursuant to this offering by non-U.S. holders (as defined below). This discussion is limited to certain U.S. federal income tax considerations to beneficial owners of our common stock that will hold our common stock as capital assets within the meaning of Section 1221 of the U.S. Internal Revenue Code of 1986, as amended (the “Code”). This discussion assumes that any distributions made by us on our common stock and any consideration received by a holder in consideration for the sale or other disposition of our common stock will be in U.S. dollars.

This summary is based upon U.S. federal income tax laws as of the date of this registration statement, which is subject to change or differing interpretation, possibly with retroactive effect. This discussion is a summary only and does not describe all of the tax consequences that may be relevant to you in light of your particular circumstances. In particular, this discussion does not address the effects of the alternative minimum tax, the Medicare tax on certain net investment income, the effects of Section 451 of the Code, or the different consequences that may apply if you are subject to special rules that apply to certain types of investors, including but not limited to:

 

   

financial institutions or financial services entities;

 

   

broker-dealers;

 

   

governments or agencies or instrumentalities thereof;

 

   

regulated investment companies;

 

   

real estate investment trusts;

 

   

expatriates or former long-term residents of the United States;

 

   

persons that actually or constructively own five percent or more (by vote or value) of our shares;

 

   

persons that acquired our common stock pursuant to an exercise of employee share options, in connection with employee share incentive plans or otherwise as compensation;

 

   

insurance companies;

 

   

dealers or traders subject to a mark-to-market method of accounting with respect to our common stock or warrants;

 

   

persons holding our common stock as part of a “straddle,” constructive sale, hedge, conversion or other integrated or similar transaction;

 

   

U.S. holders (as defined below) whose functional currency is not the U.S. dollar;

 

   

partnerships (or entities or arrangements classified as partnerships or other pass-through entities for U.S. federal income tax purposes) and any beneficial owners of such entities or arrangements;

 

   

tax-exempt entities;

 

   

controlled foreign corporations; and

 

   

passive foreign investment companies.

If a partnership (including an entity or arrangement treated as a partnership or other pass-through entity for U.S. federal income tax purposes) holds our common stock, the tax treatment of a partner, member or other beneficial owner in such entity will generally depend upon the status of the partner, member or other beneficial owner, the activities of the entity, and certain determinations made at the partner, member or other beneficial owner level. If you are a partner, member or other beneficial owner of a partnership (or other pass-through entity) that holds our common stock, you are urged to consult your own tax advisor regarding the tax consequences of the acquisition, ownership and disposition of our common stock.

 

161


Table of Contents

This discussion is based on the Code, and administrative pronouncements, judicial decisions and final, temporary and proposed Treasury regulations as of the date hereof, which are subject to change, possibly on a retroactive basis, and changes to any of which subsequent to the date of this registration statement may affect the tax consequences described herein. This discussion does not address any aspect of state, local or non-U.S. taxation, or any U.S. federal taxes other than income taxes (such as gift and estate taxes).

We have not sought, and do not expect to seek, a ruling from the U.S. Internal Revenue Service (the “IRS”) as to any U.S. federal income tax consequence described herein. The IRS may disagree with the discussion herein, and its determination may be upheld by a court. Moreover, there can be no assurance that future legislation, regulations, administrative rulings or court decisions will not adversely affect the accuracy of the statements in this discussion. You are urged to consult your own tax advisor with respect to the application of U.S. federal tax laws to your particular situation, as well as any tax consequences arising under the laws of any state, local or non-U.S. jurisdiction.

THIS DISCUSSION IS ONLY A SUMMARY OF CERTAIN U.S. FEDERAL INCOME TAX CONSIDERATIONS ASSOCIATED WITH THE ACQUISITION, OWNERSHIP AND DISPOSITION OF OUR COMMON STOCK. EACH PROSPECTIVE INVESTOR IN OUR COMMON STOCK IS URGED TO CONSULT ITS OWN TAX ADVISOR WITH RESPECT TO THE PARTICULAR TAX CONSEQUENCES TO SUCH INVESTOR OF THE ACQUISITION, OWNERSHIP AND DISPOSITION OF OUR COMMON STOCK, INCLUDING THE APPLICABILITY AND EFFECT OF ANY U.S. FEDERAL NON-INCOME, STATE, LOCAL, AND NON-U.S. TAX LAWS.

Non-U.S. Holder Defined

As used herein, the term “non-U.S. holder” means a beneficial owner of our common stock who or that is for U.S. federal income tax purposes:

 

   

a non-resident alien individual (other than certain former citizens and residents of the United States subject to U.S. tax as expatriates);

 

   

a foreign corporation; or

 

   

an estate or trust that is not a U.S. holder;

but generally does not include an individual who is present in the United States for 183 days or more in the taxable year of the disposition of our common stock. If you are such an individual, you should consult your own tax advisor regarding the U.S. federal income tax consequences of the acquisition, ownership or sale or other disposition of our common stock.

Taxation of Distributions. In general, any distributions we make to a non-U.S. holder of shares of our common stock, to the extent paid out of our current or accumulated earnings and profits (as determined under U.S. federal income tax principles), will constitute dividends for U.S. federal income tax purposes. If such dividends are not effectively connected with the non-U.S. holder’s conduct of a trade or business within the United States, we will be required to withhold tax from the gross amount of the dividend at a rate of 30% unless such non-U.S. holder is eligible for a reduced rate of withholding tax under an applicable income tax treaty and provides proper certification of its eligibility for such reduced rate (usually on an IRS Form W-8BEN or W-8BEN-E). Any distribution not constituting a dividend will be treated first as reducing (but not below zero) the non-U.S. holder’s adjusted tax basis in its shares of our common stock and, to the extent such distribution exceeds the non-U.S. holder’s adjusted tax basis, as gain realized from the sale or other disposition of the common stock, which will be treated as described under “Gain on Sale, Taxable Exchange or Other Taxable Disposition of Common Stock” below.

The 30% withholding tax described above generally does not apply to dividends paid to a non-U.S. holder who provides an IRS Form W-8ECI certifying that the dividends are effectively connected with the non-U.S. holder’s

 

162


Table of Contents

conduct of a trade or business within the United States. Instead, the effectively connected dividends will be subject to regular U.S. federal income tax as if the non-U.S. holder were a U.S. resident, subject to an applicable income tax treaty providing otherwise. A corporate non-U.S. holder receiving dividends that are effectively connected with such holder’s conduct of a U.S. trade or business may also be subject to an additional “branch profits tax” imposed at a rate of 30% (or such lower rate as may apply under an applicable income tax treaty).

Gain on Sale, Taxable Exchange or Other Taxable Disposition of Common Stock. A non-U.S. holder generally will not be subject to U.S. federal income or withholding tax in respect of gain recognized on a sale, taxable exchange or other taxable disposition of our common stock, unless:

 

   

the gain is effectively connected with the conduct by the non-U.S. holder of a trade or business within the United States (and, under certain income tax treaties, is attributable to a United States permanent establishment or fixed base maintained by the non-U.S. holder); or

 

   

we are or have been a “United States real property holding corporation” for U.S. federal income tax purposes at any time during the shorter of the five-year period ending on the date of disposition or the period that the non-U.S. holder held our common stock, and, in the case where shares of our common stock are regularly traded on an established securities market, the non-U.S. holder has owned, directly or constructively, more than 5% of our common stock at any time within the shorter of the five-year period preceding the disposition or such non-U.S. holder’s holding period for the shares of our common stock.

Unless an applicable treaty provides otherwise, gain described in the first bullet point above will be subject to tax at generally applicable U.S. federal income tax rates as if the non-U.S. holder were a U.S. resident. Any gains described in the first bullet point above of a non-U.S. holder that is treated as a non-U.S. corporation for U.S. federal income tax purposes may also be subject to an additional “branch profits tax” imposed at a 30% rate (or such lower rate as may apply under an applicable income tax treaty).

If the second bullet point above applies to a non-U.S. holder, gain recognized by such holder on the sale, exchange or other disposition of our common stock will be subject to tax at generally applicable U.S. federal income tax rates. In addition, a buyer of our common stock from such holder may be required to withhold U.S. federal income tax at a rate of 15% of the amount realized upon such disposition. We believe that we are not and have not been at any time since our formation a United States real property holding corporation and, while no assurances can be given in this regard, we do not expect to be treated as United States real property holding corporation in the future.

Information Reporting and Backup Withholding.

Information returns will be filed with the IRS in connection with payments of dividends and the proceeds from a sale or other disposition of our shares of common stock. A non-U.S. holder may have to comply with certification procedures to establish that it is not a United States person in order to avoid information reporting and backup withholding requirements. The certification procedures required to claim a reduced rate of withholding under a treaty generally will satisfy the certification requirements necessary to avoid the backup withholding as well. Backup withholding is not an additional tax. The amount of any backup withholding from a payment to a non-U.S. holder will be allowed as a credit against such holder’s U.S. federal income tax liability and may entitle such holder to a refund, provided that the required information is timely furnished to the IRS.

FATCA.

Provisions commonly referred to as “FATCA” impose withholding of 30% on payments of dividends (including constructive dividends) on our common stock to “foreign financial institutions” (which is broadly defined for this purpose and in general includes investment vehicles) and certain other non-U.S. entities unless various U.S. information reporting and due diligence requirements (generally relating to ownership by United States persons

 

163


Table of Contents

of interests in or accounts with those entities) have been satisfied by, or an exemption applies to, the payee (typically certified as to by the delivery of a properly completed IRS Form W-8BEN-E). Foreign financial institutions located in jurisdictions that have an intergovernmental agreement with the United States governing FATCA may be subject to different rules. Under certain circumstances, a non-U.S. holder might be eligible for refunds or credits of such withholding taxes, and a non-U.S. holder might be required to file a U.S. federal income tax return to claim such refunds or credits. The above withholding tax under FATCA was scheduled to apply to payments of gross proceeds from the sale or other disposition of property that would produce U.S.-source interest or dividends beginning on January 1, 2019; however, the IRS has released proposed regulations upon which taxpayers may rely that eliminate the obligation to withhold on gross proceeds. Such proposed regulations also delayed withholding on certain other payments received from other foreign financial institutions that are allocable, as provided for under final Treasury Regulations, to payments of U.S.-source dividends, and other fixed or determinable annual or periodic income. Although these proposed Treasury Regulations are not final, taxpayers generally may rely on them until final Treasury Regulations are issued. Prospective investors should consult their own tax advisors regarding the effects of FATCA on their investment in our common stock.

 

164


Table of Contents

PLAN OF DISTRIBUTION

We are registering the possible resale by the Selling Holders of up to 1,320,591,340 Class A Shares.

We will not receive any of the proceeds from the sale of the securities by the Selling Holders. The aggregate proceeds to the Selling Holders will be the purchase price of the securities less any discounts and commissions borne by the Selling Holders.

The Selling Holders will pay any underwriting discounts and commissions and expenses incurred by the Selling Holders for brokerage, accounting, tax or legal services or any other expenses incurred by the Selling Holders in disposing of the securities. We will bear all other costs, fees and expenses incurred in effecting the registration of the securities covered by this prospectus, including, without limitation, all registration and filing fees, Nasdaq listing fees and fees and expenses of our counsel and our independent registered public accountants.

The securities beneficially owned by the Selling Holders covered by this prospectus may be offered and sold from time to time by the Selling Holders. The term “Selling Holders” includes donees, pledgees, transferees or other successors in interest selling securities received after the date of this prospectus from a Selling Holders as a gift, pledge, partnership distribution or other transfer. The Selling Holders will act independently of us in making decisions with respect to the timing, manner and size of each sale. Such sales may be made on one or more exchanges or in the over-the-counter market or otherwise, at prices and under terms then prevailing or at prices related to the then current market price or in negotiated transactions. Each Selling Holders reserves the right to accept and, together with its respective agents, to reject, any proposed purchase of securities to be made directly or through agents. The Selling Holders and any of their permitted transferees may sell their securities offered by this prospectus on any stock exchange, market or trading facility on which the securities are traded or in private transactions. If underwriters are used in the sale, such underwriters will acquire the shares for their own account. These sales may be at a fixed price or varying prices, which may be changed, or at market prices prevailing at the time of sale, at prices relating to prevailing market prices or at negotiated prices. The securities may be offered to the public through underwriting syndicates represented by managing underwriters or by underwriters without a syndicate. The obligations of the underwriters to purchase the securities will be subject to certain conditions. The underwriters will be obligated to purchase all the securities offered if any of the securities are purchased.

Subject to the limitations set forth in any applicable registration rights agreement, the Selling Holders may use any one or more of the following methods when selling the securities offered by this prospectus:

 

   

purchases by a broker-dealer as principal and resale by such broker-dealer for its own account pursuant to this prospectus;

 

   

ordinary brokerage transactions and transactions in which the broker solicits purchasers;

 

   

block trades in which the broker-dealer so engaged will attempt to sell the securities as agent but may position and resell a portion of the block as principal to facilitate the transaction;

 

   

an over-the-counter distribution in accordance with the rules of the Nasdaq;

 

   

through trading plans entered into by a Selling Holder pursuant to Rule 10b5-1 under the Exchange Act that are in place at the time of an offering pursuant to this prospectus and any applicable prospectus supplement hereto that provide for periodic sales of their securities on the basis of parameters described in such trading plans;

 

   

through one or more underwritten offerings on a firm commitment or best efforts basis;

 

   

settlement of short sales entered into after the date of this prospectus;

 

   

agreements with broker-dealers to sell a specified number of the securities at a stipulated price per share or warrant;

 

165


Table of Contents
   

in “at the market” offerings, as defined in Rule 415 under the Securities Act, at negotiated prices, at prices prevailing at the time of sale or at prices related to such prevailing market prices, including sales made directly on a national securities exchange or sales made through a market maker other than on an exchange or other similar offerings through sales agents;

 

   

directly to purchasers, including through a specific bidding, auction or other process or in privately negotiated transactions;

 

   

through the writing or settlement of options or other hedging transactions, whether through an options exchange or otherwise;

 

   

through the distributions by any Selling Holder or its affiliates to its partners, members or stockholders

 

   

through a combination of any of the above methods of sale; or

 

   

any other method permitted pursuant to applicable law.

In addition, a Selling Holder that is an entity may elect to make a pro rata in-kind distribution of securities to its members, partners or stockholders pursuant to the registration statement of which this prospectus is a part by delivering a prospectus with a plan of distribution. Such members, partners or stockholders would thereby receive freely tradeable securities pursuant to the distribution through a registration statement. To the extent a distributee is an affiliate of ours (or to the extent otherwise required by law), we may file a prospectus supplement in order to permit the distributees to use the prospectus to resell the securities acquired in the distribution.

There can be no assurance that the Selling Holders will sell all or any of the securities offered by this prospectus. In addition, the Selling Holders may also sell securities under Rule 144 under the Securities Act, if available, or in other transactions exempt from registration, rather than under this prospectus. The Selling Holders have the sole and absolute discretion not to accept any purchase offer or make any sale of securities if they deem the purchase price to be unsatisfactory at any particular time.

The Selling Holders also may transfer the securities in other circumstances, in which case the transferees, pledgees or other successors-in-interest will be the selling beneficial owners for purposes of this prospectus. Upon being notified by a Selling Holder that a donee, pledgee, transferee, other successor-in-interest intends to sell our securities, we will, to the extent required, promptly file a supplement to this prospectus to name specifically such person as a Selling Holder.

With respect to a particular offering of the securities held by the Selling Holders, to the extent required, an accompanying prospectus supplement or, if appropriate, a post-effective amendment to the registration statement of which this prospectus is part, will be prepared and will set forth the following information:

 

   

the specific securities to be offered and sold;

 

   

the names of the Selling Holders;

 

   

the respective purchase prices and public offering prices, the proceeds to be received from the sale, if any, and other material terms of the offering;

 

   

settlement of short sales entered into after the date of this prospectus;

 

   

the names of any participating agents, broker-dealers or underwriters; and

 

   

any applicable commissions, discounts, concessions and other items constituting compensation from the Selling Holders.

In connection with distributions of the securities or otherwise, the Selling Holders may enter into hedging transactions with broker-dealers or other financial institutions. In connection with such transactions, broker-

 

166


Table of Contents

dealers or other financial institutions may engage in short sales of the securities in the course of hedging the positions they assume with Selling Holders. The Selling Holders may also sell the securities short and redeliver the securities to close out such short positions. The Selling Holders may also enter into option or other transactions with broker-dealers or other financial institutions which require the delivery to such broker-dealer or other financial institution of securities offered by this prospectus, which securities such broker-dealer or other financial institution may resell pursuant to this prospectus (as supplemented or amended to reflect such transaction). The Selling Holders may also pledge securities to a broker-dealer or other financial institution, and, upon a default, such broker-dealer or other financial institution, may effect sales of the pledged securities pursuant to this prospectus (as supplemented or amended to reflect such transaction).

In order to facilitate the offering of the securities, any underwriters or agents, as the case may be, involved in the offering of such securities may engage in transactions that stabilize, maintain or otherwise affect the price of our securities. Specifically, the underwriters or agents, as the case may be, may overallot in connection with the offering, creating a short position in our securities for their own account. In addition, to cover overallotments or to stabilize the price of our securities, the underwriters or agents, as the case may be, may bid for, and purchase, such securities in the open market. Finally, in any offering of securities through a syndicate of underwriters, the underwriting syndicate may reclaim selling concessions allotted to an underwriter or a broker-dealer for distributing such securities in the offering if the syndicate repurchases previously distributed securities in transactions to cover syndicate short positions, in stabilization transactions or otherwise. Any of these activities may stabilize or maintain the market price of the securities above independent market levels. The underwriters or agents, as the case may be, are not required to engage in these activities, and may end any of these activities at any time.

The Selling Holders may solicit offers to purchase the securities directly from, and it may sell such securities directly to, institutional investors or others. In this case, no underwriters or agents would be involved. The terms of any of those sales, including the terms of any bidding or auction process, if utilized, will be described in the applicable prospectus supplement.

It is possible that one or more underwriters may make a market in our securities, but such underwriters will not be obligated to do so and may discontinue any market making at any time without notice. We cannot give any assurance as to the liquidity of the trading market for our securities. Blue Owl’s Class A Shares are currently listed on the NYSE under the symbol “OWL” and Blue Owl’s warrants are currently listed on the NYSE under the symbol “OWL.WS”.

The Selling Holders may authorize underwriters, broker-dealers or agents to solicit offers by certain purchasers to purchase the securities at the public offering price set forth in the prospectus supplement pursuant to delayed delivery contracts providing for payment and delivery on a specified date in the future. The contracts will be subject only to those conditions set forth in the prospectus supplement, and the prospectus supplement will set forth any commissions we or the Selling Holders pay for solicitation of these contracts.

A Selling Holder may enter into derivative transactions with third parties, or sell securities not covered by this prospectus to third parties in privately negotiated transactions. If the applicable prospectus supplement indicates, in connection with those derivatives, the third parties may sell securities covered by this prospectus and the applicable prospectus supplement, including in short sale transactions. If so, the third party may use securities pledged by any Selling Holders or borrowed from any Selling Holders or others to settle those sales or to close out any related open borrowings of stock, and may use securities received from any Selling Holder in settlement of those derivatives to close out any related open borrowings of stock. The third party in such sale transactions will be an underwriter and will be identified in the applicable prospectus supplement (or a post-effective amendment). In addition, any Selling Holder may otherwise loan or pledge securities to a financial institution or other third party that in turn may sell the securities short using this prospectus. Such financial institution or other third party may transfer its economic short position to investors in our securities or in connection with a concurrent offering of other securities.

 

167


Table of Contents

In effecting sales, broker-dealers or agents engaged by the Selling Holders may arrange for other broker-dealers to participate. Broker-dealers or agents may receive commissions, discounts or concessions from the Selling Holders in amounts to be negotiated immediately prior to the sale.

In compliance with the guidelines of the Financial Industry Regulatory Authority (“FINRA”), the aggregate maximum discount, commission, fees or other items constituting underwriting compensation to be received by any FINRA member or independent broker-dealer will not exceed 8% of the gross proceeds of any offering pursuant to this prospectus and any applicable prospectus supplement.

If at the time of any offering made under this prospectus a member of FINRA participating in the offering has a “conflict of interest” as defined in FINRA Rule 5121 (“Rule 5121”), that offering will be conducted in accordance with the relevant provisions of Rule 5121.

To our knowledge, there are currently no plans, arrangements or understandings between the Selling Holders and any broker-dealer or agent regarding the sale of the securities by the Selling Holders. Upon our notification by a Selling Holder that any material arrangement has been entered into with an underwriter or broker-dealer for the sale of securities through a block trade, special offering, exchange distribution, secondary distribution or a purchase by an underwriter or broker-dealer, we will file, if required by applicable law or regulation, a supplement to this prospectus pursuant to Rule 424(b) under the Securities Act disclosing certain material information relating to such underwriter or broker-dealer and such offering.

Underwriters, broker-dealers or agents may facilitate the marketing of an offering online directly or through one of their affiliates. In those cases, prospective investors may view offering terms and a prospectus online and, depending upon the particular underwriter, broker-dealer or agent, place orders online or through their financial advisors.

In offering the securities covered by this prospectus, the Selling Holders and any underwriters, broker-dealers or agents who execute sales for the Selling Holders may be deemed to be “underwriters” within the meaning of the Securities Act in connection with such sales. Any discounts, commissions, concessions or profit they earn on any resale of those securities may be underwriting discounts and commissions under the Securities Act.

The underwriters, broker-dealers and agents may engage in transactions with us or the Selling Holders, or perform services for us or the Selling Holders, in the ordinary course of business.

In order to comply with the securities laws of certain states, if applicable, the securities must be sold in such jurisdictions only through registered or licensed brokers or dealers. In addition, in certain states the securities may not be sold unless they have been registered or qualified for sale in the applicable state or an exemption from the registration or qualification requirement is available and is complied with.

The Selling Holders and any other persons participating in the sale or distribution of the securities will be subject to applicable provisions of the Securities Act and the Exchange Act, and the rules and regulations thereunder, including, without limitation, Regulation M. These provisions may restrict certain activities of, and limit the timing of purchases and sales of any of the securities by, the Selling Holders or any other person, which limitations may affect the marketability of the shares of the securities.

We will make copies of this prospectus available to the Selling Holders for the purpose of satisfying the prospectus delivery requirements of the Securities Act. The Selling Holders may indemnify any agent, broker-dealer or underwriter that participates in transactions involving the sale of the securities against certain liabilities, including liabilities arising under the Securities Act.

We have agreed to indemnify the Selling Holders against certain liabilities, including certain liabilities under the Securities Act, the Exchange Act or other federal or state law. Agents, broker-dealers and underwriters

 

168


Table of Contents

may be entitled to indemnification by us and the Selling Holders against certain civil liabilities, including liabilities under the Securities Act, or to contribution with respect to payments which the agents, broker-dealers or underwriters may be required to make in respect thereof.

 

169


Table of Contents

LEGAL MATTERS

Kirkland & Ellis LLP has passed upon the validity of the common stock of Blue Owl offered by this prospectus and certain other legal matters related to this prospectus.

 

170


Table of Contents

EXPERTS

The consolidated and combined financial statements of Blue Owl Capital Inc. as of December 31, 2021 and 2020, and for the years ended December 31, 2021, 2020 and 2019, have been included herein in reliance upon the report of KPMG LLP (“KPMG”), independent registered public accounting firm, appearing elsewhere herein, and upon the authority of said firm as experts in accounting and auditing.

 

171


Table of Contents

WHERE YOU CAN FIND MORE INFORMATION

We have filed with the SEC a registration statement on Form S-1 under the Securities Act with respect to the securities offered by this prospectus. This prospectus, which forms a part of such registration statement, does not contain all of the information included in the registration statement. For further information pertaining to us and our securities, you should refer to the registration statement and to its exhibits. The registration statement has been filed electronically and may be obtained in any manner listed below. Whenever we make reference in this prospectus to any of our contracts, agreements or other documents, the references are not necessarily complete. If a contract or document has been filed as an exhibit to the registration statement or a report we file under the Exchange Act, you should refer to the copy of the contract or document that has been filed. Each statement in this prospectus relating to a contract or document filed as an exhibit to a registration statement or report is qualified in all respects by the filed exhibit.

We also file annual, quarterly and current reports, proxy statements and other information with the SEC. Our SEC filings are available to the public over the Internet at the SEC’s website at www.sec.gov and on our website at www.blueowl.com. The information contained on, or that may be accessed through, our website is not part of, and is not incorporated into, this prospectus. You may inspect a copy of the registration statement through the SEC’s website, as provided herein.

 

172


Table of Contents

INDEX TO CONSOLIDATED AND COMBINED FINANCIAL STATEMENTS

BLUE OWL CAPITAL INC.

 

     Page (s)  

Report of Independent Registered Public Accounting Firm

     F-2  

Consolidated and Combined Statements of Financial Condition as of December 31, 2021 and 2020

     F-5  

Consolidated and Combined Statements of Operations for the years ended December 31, 2021, 2020 and 2019

     F-6  

Consolidated and Combined Statements of Changes in Stockholder’s Equity (Deficit) for the years ended December 31, 2021, 2020 and 2019

     F-7  

Consolidated and Combined Statements of Cash Flows for the years ended December 31, 2021, 2020 and 2019

     F-10  

Notes to Condensed Financial Statements (Unaudited)

     F-11  

 

F-1


Table of Contents

Report of Independent Registered Public Accounting Firm

To the Shareholders and Board of Directors

Blue Owl Capital Inc.:

Opinion on the Consolidated and Combined Financial Statements

We have audited the accompanying consolidated and combined statements of financial condition of Blue Owl Capital Inc. and subsidiaries (the Company) as of December 31, 2021 and 2020, the related consolidated and combined statements of operations, changes in shareholders’ equity (deficit), and cash flows for each of the years in the three-year period ended December 31, 2021, and the related notes (collectively, the consolidated and combined financial statements). In our opinion, the consolidated and combined financial statements present fairly, in all material respects, the financial position of the Company as of December 31, 2021 and 2020, and the results of its operations and its cash flows for each of the years in the three-year period ended December 31, 2021, in conformity with U.S. generally accepted accounting principles.

Basis for Opinion

These consolidated and combined financial statements are the responsibility of the Company’s management. Our responsibility is to express an opinion on these consolidated and combined financial statements based on our audits. We are a public accounting firm registered with the Public Company Accounting Oversight Board (United States) (PCAOB) and are required to be independent with respect to the Company in accordance with the U.S. federal securities laws and the applicable rules and regulations of the Securities and Exchange Commission and the PCAOB.

We conducted our audits in accordance with the standards of the PCAOB. Those standards require that we plan and perform the audit to obtain reasonable assurance about whether the consolidated and combined financial statements are free of material misstatement, whether due to error or fraud. Our audits included performing procedures to assess the risks of material misstatement of the consolidated and combined financial statements, whether due to error or fraud, and performing procedures that respond to those risks. Such procedures included examining, on a test basis, evidence regarding the amounts and disclosures in the consolidated and combined financial statements. Our audits also included evaluating the accounting principles used and significant estimates made by management, as well as evaluating the overall presentation of the consolidated and combined financial statements. We believe that our audits provide a reasonable basis for our opinion.

Critical Audit Matters

The critical audit matters communicated below are matters arising from the current period audit of the consolidated and combined financial statements that were communicated or required to be communicated to the audit committee and that: (1) relate to accounts or disclosures that are material to the consolidated and combined financial statements and (2) involved our especially challenging, subjective, or complex judgments. The communication of critical audit matters does not alter in any way our opinion on the consolidated and combined financial statements, taken as a whole, and we are not, by communicating the critical audit matters below, providing separate opinions on the critical audit matters or on the accounts or disclosures to which they relate.

Evaluation of the fair value of certain acquired intangible assets

As discussed in Note 1 to the consolidated and combined financial statements, the Company acquired Dyal Capital Partners (Dyal) and Oak Street Real Estate Capital LLC (Oak Street) on May 19, 2021 and December 29, 2021, respectively. The acquisitions were accounted for as business combinations using the acquisition method of accounting as discussed in Note 2. As discussed in Note 3, the Company acquired Dyal and Oak Street for total purchase consideration of $5,607.2 million and $1,083.4 million, respectively.

 

F-2


Table of Contents

In connection with the acquisitions, the Company recognized intangible assets acquired at their acquisition-date fair value. The intangible assets acquired included investment management agreements related to the Dyal and Oak Street acquisitions of $1,859.9 million and $323.3 million, respectively. The intangible assets acquired also included investor relationships related to the Dyal and Oak Street acquisitions of $291.4 million and $157.4 million, respectively.

We identified the evaluation of the fair value of the investment management agreements and investor relationships acquired in the Dyal and Oak Street business combinations as a critical audit matter. Subjective and complex auditor judgment was required to evaluate the following assumptions:

— projected revenue on assets under management used to value the investment management agreements

— investor retention rates used to value the investor relationships

— discount rates used to value the investment management agreements and investor relationships.

The acquisition-date fair value of investment management agreements and investor relationships were sensitive to changes in the above assumptions. In addition, the projected revenue on assets under management was based on expectations of future market and economic conditions that are uncertain.

The following are the primary procedures we performed to address this critical audit matter. We evaluated the design of certain internal controls related to the valuation process for the investment management agreements and investor relationships. This included controls related to the development of the above assumptions. We evaluated the reasonableness of the projected revenue on assets under management by comparing it to historical revenue on assets under management. We involved valuation professionals with specialized skills and knowledge, who assisted in:

— evaluating the discount rates used to determine the fair value of the investment management agreements and the investor relationships by (1) comparing their inputs to publicly available market data for comparable entities, (2) recalculating the Company’s determination of its weighted average cost of capital (WACC) used to determine its discount rates, and (3) reconciling the Company’s determination of its WACC to the Company’s weighted average return on assets and internal rate of return

— evaluating the discount rates used to determine the fair value of the investment management agreements and the fair value of the investor relationships acquired in the Oak Street business combination by comparing the Company’s determination of the WACC to market information such as venture capital rates of return used to value companies in various stages of development

— evaluating the investor retention rates used to determine the fair value of the investor relationships by comparing them to historical retention rates of investors participating in new funds and investment strategies.

Fair value of earnout securities on date of Business Combination

As discussed in Note 1 to the consolidated and combined financial statements, in connection with the Business Combination on May 19, 2021, the Company issued two series of Class E Shares and the Blue Owl Operating Partnerships issued Seller Earnout Units (collectively, the Earnout Securities). As discussed in Note 9, the Company recorded an earnout liability of $635.1 million, of which $491.3 million related to the Earnout Securities. As discussed in Note 2, the liability for Earnout Securities is carried at fair value with changes in fair value included within change in earnout liability in the Company’s consolidated and combined financial statements. In addition, as discussed in Note 2, Earnout Securities issued to certain employees in connection with the Business Combination were accounted for as equity-based compensation. As discussed in Note 8, the Company recorded total equity-based compensation expense for Earnout Securities of $63 million. As discussed in Notes 1 and 8, the Earnout Securities had Triggering Events on July 21, 2021 and November 3, 2021, and as a result, none remained outstanding as of December 31, 2021.

 

F-3


Table of Contents

We identified the evaluation of the fair value of Earnout Securities issued on May 19, 2021 in connection with the Business Combination as a critical audit matter. A higher degree of subjective and complex auditor judgment was required to evaluate the volatility rate developed from guideline public companies and the discount for lack of marketability (DLOM) used to estimate the fair value of the Earnout Securities. The development of these assumptions involved unobservable data or company adjustments of observable data.

The following are the primary procedures we performed to address this critical audit matter. We evaluated the design of certain internal controls related to the valuation process for Earnout Securities, including controls related to the determination of the volatility rate. We involved valuation professionals with specialized skills and knowledge, who assisted in:

— evaluating the DLOM by comparing it to an independently developed range of DLOMs

— assessing the volatility rate used in the valuation of Earnout Securities by comparing it to (1) an independently developed volatility rate using comparable peer companies, (2) historical and implied volatility rates of relevant public peer companies, and (3) an independently developed range of volatility rates using the capital structure of the Company.

/s/ KPMG LLP

We have served as the Company’s auditor since 2016.

New York, New York

February 28, 2022

 

F-4


Table of Contents

Blue Owl Capital Inc.

(Prior to May 19, 2021, Owl Rock)

Consolidated and Combined Statements of Financial Condition

(Dollars in Thousands, Except Per Share Data)

 

     December 31,
2021
    December 31,
2020
 

Assets

    

Cash and cash equivalents

   $ 42,567   $ 11,630

Due from related parties

     224,576     92,698

Operating lease assets

     86,033     —    

Strategic Revenue-Share Purchase consideration, net

     495,322     —    

Deferred tax assets

     635,624     800

Intangible assets, net

     2,611,411     —    

Goodwill

     4,132,245     —    

Other assets, net

     38,620     16,469
  

 

 

   

 

 

 

Total Assets

   $ 8,266,398   $ 121,597
  

 

 

   

 

 

 

Liabilities

    

Debt obligations, net

   $ 1,174,167   $ 356,386

Accrued compensation

     155,606     207,957

Operating lease liabilities

     88,480     —    

Deferred tax liabilities

     48,962     —    

TRA liability (includes $111,325 and $— at fair value)

     670,676     —    

Warrant liability, at fair value

     68,798     —    

Earnout liability

     143,800     —    

Accounts payable, accrued expenses and other liabilities

     68,339     58,415
  

 

 

   

 

 

 

Total Liabilities

     2,418,828     622,758
  

 

 

   

 

 

 

Commitments and Contingencies (Note 11)

    

Shareholders’ Equity (Deficit)

    

Members’ deficit prior to the Business Combination

     —         (507,687
  

 

 

   

 

 

 

Class A Shares, par value $0.0001 per share, 2,500,000,000 and none authorized, 404,919,411 and none issued and outstanding

     40     —    

Class C Shares, par value $0.0001 per share, 1,500,000,000 and none authorized, 674,766,200 and none issued and outstanding

     67     —    

Class D Shares, par value $0.0001 per share, 350,000,000 and none authorized, 319,132,127 and none issued and outstanding

     32     —    

Additional paid-in capital

     2,160,934     —    

Accumulated deficit

     (497,506     —    
  

 

 

   

 

 

 

Total Shareholders’ Equity Attributable to Blue Owl Capital Inc.

     1,663,567     —    

Shareholders’ equity attributable to noncontrolling interests

     4,184,003     6,526
  

 

 

   

 

 

 

Total Shareholders’ Equity (Deficit)

     5,847,570     (501,161
  

 

 

   

 

 

 

Total Liabilities and Shareholders’ Equity (Deficit)

   $ 8,266,398   $ 121,597
  

 

 

   

 

 

 

The accompanying notes are an integral part of these consolidated and combined financial statements.

 

F-5


Table of Contents

Blue Owl Capital Inc.

Consolidated and Combined Statements of Operations

(Prior to May 19, 2021, Owl Rock)

(Dollars in Thousands, Except Per Share Data)

 

     Year Ended December 31,  
     2021     2020     2019  

Revenues

      

Management fees, net (includes Part I Fees of $150,370, $34,404 and $11,515)

   $ 667,935   $ 194,906   $ 123,957

Administrative, transaction and other fees

     150,037     54,909     66,893

Realized performance income

     5,906     —         —    
  

 

 

   

 

 

   

 

 

 

Total Revenues, Net

     823,878     249,815     190,850
  

 

 

   

 

 

   

 

 

 

Expenses

      

Compensation and benefits

     1,496,988     240,731     111,773

Amortization of intangible assets

     113,889     —         —    

General, administrative and other expenses

     140,268     67,811     51,710
  

 

 

   

 

 

   

 

 

 

Total Expenses

     1,751,145     308,542     163,483
  

 

 

   

 

 

   

 

 

 

Other Loss

      

Net losses on investments

     (3,526     —         —    

Net losses on retirement of debt

     (17,636     —         —    

Interest expense

     (27,275     (23,816     (6,662

Change in TRA liability

     (13,848     —         —    

Change in warrant liability

     (43,670     —         —    

Change in earnout liability

     (834,255     —         —    
  

 

 

   

 

 

   

 

 

 

Total Other Loss

     (940,210     (23,816     (6,662
  

 

 

   

 

 

   

 

 

 

Loss Before Income Taxes

     (1,867,477     (82,543     20,705

Income tax benefit

     (65,211     (102     240
  

 

 

   

 

 

   

 

 

 

Consolidated and Combined Net Loss

     (1,802,266     (82,441     20,465

Net loss attributable to noncontrolling interests

     1,426,095     4,610     2,493
  

 

 

   

 

 

   

 

 

 

Net Loss Attributable to Blue Owl Capital Inc. (After May 19, 2021) / Owl Rock (Prior to May 19, 2021)

   $ (376,171   $ (77,831   $ 22,958
  

 

 

   

 

 

   

 

 

 
     May 19, 2021 through
December 31, 2021
             

Net Loss Attributable to Class A Shares

   $ (450,430
  

 

 

 

Net Loss per Class A Share

  

Basic

   $ (1.27
  

 

 

 

Diluted

   $ (1.34
  

 

 

 

Weighted-Average Class A Shares

  

Basic(1)

     354,949,067  
  

 

 

 

Diluted

     1,315,186,416  
  

 

 

 

 

(1)

Included in the weighted-average Class A Shares outstanding for the period from May 19, 2021 to December 31, 2021, were 9,191,642 RSUs that have vested but have not been settled in Class A Shares. These RSUs do not participate in dividends until settled in Class A Shares. See Note 13.

The accompanying notes are an integral part of these consolidated and combined financial statements.

 

F-6


Table of Contents

Blue Owl Capital Inc.

Consolidated and Combined Statements of Changes in Shareholders’ Equity (Deficit)

(Prior to May 19, 2021, Owl Rock)

(Dollars in Thousands, Except Per Share Data)

 

     Year Ended December 31,  
     2021     2020     2019  

Members’ Deficit Prior to the Business Combination

      

Beginning balance

   $ (507,687   $ (352,756   $ (69,916

Contributions

     —         —         13,435

Distributions

     (103,143     (77,100     (319,233

Comprehensive income (loss) prior to the Business Combination Date

     74,259     (77,831     22,958

Transfer of predecessor members’ deficit to additional paid-in capital and noncontrolling interests

     536,571     —         —    
  

 

 

   

 

 

   

 

 

 

Ending Balance

   $ —       $ (507,687   $ (352,756
  

 

 

   

 

 

   

 

 

 

Class A Shares Par Value

      

Beginning balance

   $ —       $ —       $ —    

Impact of the Business Combination

     32     —         —    

Share issuance in connection with Strategic Revenue-Share Purchase

     3     —         —    

Settlement of Earnout Securities

     1     —         —    

Class C Shares and Common Units exchanged for Class A Shares

     4     —         —    
  

 

 

   

 

 

   

 

 

 

Ending Balance

   $ 40   $ —       $ —    
  

 

 

   

 

 

   

 

 

 

Class C Shares Par Value

      

Beginning balance

   $ —       $ —       $ —    

Impact of the Business Combination

     63     —         —    

Settlement of Earnout Securities

     6     —         —    

Class C Shares and Common Units exchanged for Class A Shares

     (4     —         —    

Class C Shares issued as consideration related to the Oak Street Acquisition

     2     —         —    
  

 

 

   

 

 

   

 

 

 

Ending Balance

   $ 67   $ —       $ —    
  

 

 

   

 

 

   

 

 

 

Class D Shares Par Value

      

Beginning balance

   $ —       $ —       $ —    

Impact of the Business Combination

     29     —         —    

Settlement of Earnout Securities

     3     —         —    
  

 

 

   

 

 

   

 

 

 

Ending Balance

   $ 32   $ —       $ —    
  

 

 

   

 

 

   

 

 

 

Class E Shares Par Value

      

Beginning balance

   $ —       $ —       $ —    

Impact of the Business Combination

     1     —         —    

Settlement of Earnout Securities

     (1     —         —    
  

 

 

   

 

 

   

 

 

 

Ending Balance

   $ —       $ —       $ —    
  

 

 

   

 

 

   

 

 

 

Additional Paid-in Capital

      

Beginning balance

   $ —       $ —       $ —    

Transfer of predecessor Owl Rock members’ deficit to additional paid-in capital and noncontrolling interests

     (138,133     —         —    

Cash proceeds from the Business Combination

     1,738,478     —         —    

Offering costs related to the Business Combination

     (126,309     —         —    

Allocation of cash proceeds to warrant liability

     (25,128     —         —    

 

F-7


Table of Contents

Blue Owl Capital Inc.

Consolidated and Combined Statements of Changes in Shareholders’ Equity (Deficit)

(Prior to May 19, 2021, Owl Rock)

(Dollars in Thousands, Except Per Share Data)

 

     Year Ended December 31,  
     2021     2020      2019  

Allocation to earnout liability for Class E Shares issued in connection with the Business Combination

     (83,949     —          —    

Deferred taxes recognized in the Business Combination

     504,551     —          —    

TRA liability recognized in the Business Combination

     (359,388     —          —    

Reallocation between additional paid-in capital and noncontrolling interests related to the Business Combination

     (325,222     —          —    

Share issuance in connection with Strategic Revenue-Share Purchase

     455,020     —          —    

Offering costs related to share issuance in connection with Strategic Revenue-Share Purchase

     (687     —          —    

Exercise of warrants

     2     —          —    

Equity-based compensation

     331,926     —          —    

Settlement of Earnout Securities

     198,704     —          —    

Acquisition of noncontrolling interests

     (74,684     —          —    

Deferred taxes on capital transactions subsequent to the Business Combination

     164,741     —          —    

TRA liability recognized on capital transactions subsequent to the Business Combination

     (195,795     —          —    

Reallocation between additional paid-in capital and noncontrolling interests due to changes in Blue Owl Operating Group ownership subsequent to the Business Combination

     96,807              —                   —    
  

 

 

   

 

 

    

 

 

 

Ending Balance

   $ 2,160,934   $ —        $ —    
  

 

 

   

 

 

    

 

 

 

Accumulated Deficit

       

Beginning balance

   $ —       $ —        $ —    

Cash dividends declared on Class A Shares

     (47,076     —          —    

Comprehensive loss following the Business Combination Date

     (450,430     —          —    
  

 

 

   

 

 

    

 

 

 

Ending Balance

   $ (497,506   $ —        $ —    
  

 

 

   

 

 

    

 

 

 

Total Shareholders’ Equity Attributable to Blue Owl Capital Inc.

   $ 1,663,567   $ —        $ —    
  

 

 

   

 

 

    

 

 

 

Shareholders’ Equity Attributable to Noncontrolling Interests

       

Beginning balance

   $ 6,526   $ 2,259    $ (2,689

Transfer of predecessor Owl Rock members’ deficit to additional paid-in capital and noncontrolling interests

     (398,438     —          —    

Common Units issued as consideration related to the Dyal Acquisition

     4,285,359     —          —    

Acquisition of noncontrolling interests in the Blue Owl Operating Group in connection with the Business Combination

     (491,956     —          —    

Allocation to earnout liability for Seller Earnout Units issued in the Business Combination

     (160,540     —          —    

Reallocation between additional paid-in capital and noncontrolling interests related to the Business Combination

     325,222     —          —    

Common Units issued as consideration related to the Oak Street Acquisition

     329,767     —          —    

Equity-based compensation

     1,026,020     —          —    

Settlement of Earnout Securities

     1,126,828     —          —    

Acquisition of noncontrolling interests

     (222,370     —          —    

 

F-8


Table of Contents

Blue Owl Capital Inc.

Consolidated and Combined Statements of Changes in Shareholders’ Equity (Deficit)

(Prior to May 19, 2021, Owl Rock)

(Dollars in Thousands, Except Per Share Data)

 

     Year Ended December 31,  
     2021     2020     2019  

Contributions

     15,734     9,831     8,460

Distributions

     (135,244     (954     (1,019

Reallocation between additional paid-in capital and noncontrolling interests due to changes in Blue Owl Operating Group ownership subsequent to the Business Combination

     (96,810     —         —    

Comprehensive income (loss)

     (1,426,095     (4,610     (2,493
  

 

 

   

 

 

   

 

 

 

Ending Balance

   $ 4,184,003   $ 6,526   $ 2,259
  

 

 

   

 

 

   

 

 

 

Total Shareholders’ Equity

   $ 5,847,570   $ (501,161   $ (350,497
  

 

 

   

 

 

   

 

 

 

Cash Dividends Paid per Class A Share

   $ 0.13   $ —       $ —    

Number of Class A Shares

      

Beginning balance

     —         —         —    

Impact of the Business Combination

     320,005,258     —         —    

Shares issued in connection with Strategic Revenue-Share Purchase

     29,701,013     —         —    

Settlement of Earnout Securities

     14,990,864     —         —    

Class C Shares and Common Units exchanged for Class A Shares

     40,222,143     —         —    

Exercise of warrants

     133     —         —    
  

 

 

   

 

 

   

 

 

 

Ending Balance

     404,919,411     —         —    
  

 

 

   

 

 

   

 

 

 

Number of Class C Shares

      

Beginning balance

     —         —         —    

Impact of the Business Combination

     628,380,707     —         —    

Settlement of Earnout Securities

     60,533,306     —         —    

Class C Shares and Common Units exchanged for Class A Shares

     (40,222,143     —         —    

Common Units issued as consideration for Oak Street Acquisition

     26,074,330     —         —    
  

 

 

   

 

 

   

 

 

 

Ending Balance

     674,766,200     —         —    
  

 

 

   

 

 

   

 

 

 

Number of Class D Shares

      

Beginning balance

     —         —         —    

Impact of the Business Combination

     294,656,373     —         —    

Settlement of Earnout Securities

     24,475,754     —         —    
  

 

 

   

 

 

   

 

 

 

Ending Balance

     319,132,127     —         —    
  

 

 

   

 

 

   

 

 

 

Number of Class E Shares

      

Beginning balance

     —         —         —    

Impact of the Business Combination

     14,990,864     —         —    

Settlement of Earnout Securities

     (14,990,864     —         —    
  

 

 

   

 

 

   

 

 

 

Ending Balance

     —         —         —    
  

 

 

   

 

 

   

 

 

 

The accompanying notes are an integral part of these consolidated and combined financial statements.

 

F-9


Table of Contents

Blue Owl Capital Inc.

Consolidated and Combined Statements of Cash Flows

(Prior to May 19, 2021, Owl Rock)

(Dollars in Thousands)

 

     Year Ended December 31,  
     2021     2020     2019  

Cash Flows from Operating Activities

      

Consolidated and combined net (loss) income

   $ (1,802,266   $ (82,441   $ 20,465

Adjustments to reconcile consolidated and combined net loss to net cash from operating activities:

      

Amortization of intangible assets

     113,889     —         —    

Equity-based compensation

     1,205,336     —         —    

Depreciation and amortization of fixed assets

     665     673     829

Amortization of debt discounts and deferred financing costs

     1,868     787     225

Amortization of investment discounts and premiums

     1,692     —         —    

Non-cash lease expense

     1,974     —         —    

Net losses on retirement of debt

     17,636     —         —    

Net losses on investments, net of dividends

     3,583     —         —    

Change in TRA liability

     13,848     —         —    

Change in warrant liability

     43,670     —         —    

Change in earnout liability

     834,255     —         —    

Deferred income taxes

     (66,138     (475     159

Changes in operating assets and liabilities:

      

Due from related parties

     (105,376     (49,824     (12,407

Strategic Revenue-Share Purchase consideration

     (40,997     —         —    

Other assets, net

     (2,095     (9,747     2,060

Accrued compensation

     92,742     135,108     39,295

Accounts payable, accrued expenses and other liabilities

     (32,628     11,153     (6,562
  

 

 

   

 

 

   

 

 

 

Net Cash Provided by Operating Activities

     281,658     5,234     44,064
  

 

 

   

 

 

   

 

 

 

Cash Flows from Investing Activities

      

Purchase of fixed assets

     (5,261     (652     (1,173

Purchase of investments

     (328,797     —         —    

Proceeds from investment sales and maturities

     314,052     —         —    

Cash consideration paid for Dyal Acquisition and Oak Street Acquisition, net of cash acquired

     (1,578,866     —         —    

Proceeds from promissory note

     —         (30,000     —    

Repayments of promissory note

     —         30,000     —    
  

 

 

   

 

 

   

 

 

 

Net Cash Used in Investing Activities

     (1,598,872     (652     (1,173
  

 

 

   

 

 

   

 

 

 

Cash Flows from Financing Activities

      

Cash proceeds from the Business Combination

     1,738,603     —         —    

Offering costs related to the Business Combination

     (126,309     —         —    

Acquisition of noncontrolling interests in the Blue Owl Operating Group in connection with the Business Combination

     (491,956     —         —    

Acquisition of noncontrolling interests

     (297,054     —         —    

Proceeds from debt obligations

     1,390,296     240,547     344,944

Debt issuance costs

     (17,864     (594     (4,151

Repayments of debt obligations, including retirement costs

     (577,835     (171,458     (83,590

Contributions from members prior to the Business Combination

     —         9,264     20,042

Dividends paid on Class A Shares

     (47,076     —         —    

Distributions to members prior to the Business Combination

     (103,144     (78,054     (320,252

Contributions from noncontrolling interests

     15,734     —         —    

Distributions to noncontrolling interests

     (135,244     —         —    
  

 

 

   

 

 

   

 

 

 

Net Cash Provided by (Used in) Financing Activities

     1,348,151     (295     (43,007
  

 

 

   

 

 

   

 

 

 

Net Increase (Decrease) in Cash and Cash Equivalents

     30,937     4,287     (116
  

 

 

   

 

 

   

 

 

 

Cash and cash equivalents, beginning of period

     11,630     7,343     7,459
  

 

 

   

 

 

   

 

 

 

Cash and Cash Equivalents, End of Period

   $ 42,567   $ 11,630   $ 7,343
  

 

 

   

 

 

   

 

 

 

Supplemental Information

      

Cash paid for interest

   $ 25,009   $ 23,231   $ 2,697

Cash paid for income taxes

   $ 4,353   $ 142   $ 359

The accompanying notes are an integral part of these consolidated and combined financial statements.

 

F-10


Table of Contents

Blue Owl Capital Inc.

(Prior to May 19, 2021, Owl Rock)

Notes to Consolidated and Combined Financial Statements

 

1.

ORGANIZATION

Blue Owl Capital Inc. (the “Registrant”), a Delaware corporation, together with its consolidated subsidiaries (collectively, the “Company” or “Blue Owl”), is a global alternative asset manager. Anchored by a strong permanent capital base, the Company deploys private capital across Direct Lending, GP Capital Solutions and Real Estate strategies on behalf of institutional and private wealth clients.

The Company’s primary sources of revenues are management fees, which are generally based on the amount of the Company’s fee-paying assets under management. The Company generates substantially all of its revenues in the United States. The Company operates through one operating and reportable segment. This single reportable segment reflects how the chief operating decision makers allocate resources and assess performance under the Company’s “one-firm approach,” which includes operating collaboratively across product lines, with predominantly a single expense pool.

The Company conducts its operations through Blue Owl Capital Holdings LP (“Blue Owl Holdings”) and Blue Owl Capital Carry LP (“Blue Owl Carry”). Blue Owl Holdings and Blue Owl Carry are referred to, collectively, as the “Blue Owl Operating Partnerships,” and collectively with their consolidated subsidiaries, as the “Blue Owl Operating Group.” The Registrant holds its controlling financial interests in the Blue Owl Operating Group indirectly through Blue Owl Capital Holdings GP LLC and Blue Owl Capital GP LLC (collectively, “Blue Owl GP”), which are directly or indirectly wholly owned subsidiaries of the Registrant.

Business Combination, Including Dyal Acquisition

The Registrant was initially incorporated in the Cayman Islands as Altimar Acquisition Corporation (“Altimar”), a special purpose acquisition company. Pursuant to the Business Combination Agreement dated December 23, 2020, as amended, modified, supplemented or waived from time to time, (the “Business Combination Agreement”), on May 19, 2021 (“Business Combination Date”) (i) Altimar was redomiciled as a Delaware corporation and changed its name to Blue Owl Capital Inc., (ii) Altimar merged with Owl Rock (as defined below) (the “Altimar Merger”) and (iii) the Company acquired Dyal Capital Partners (“Dyal Capital”), a former division of Neuberger Berman Group LLC (the “Dyal Acquisition”) (collectively with the Altimar Merger, the “Business Combination”). As further discussed in Note 2, for both the Altimar Merger and the Dyal Acquisition, Owl Rock was deemed to be the acquirer for accounting purposes. Therefore, the predecessor to Blue Owl is “Owl Rock,” a combined carve-out of Owl Rock Capital Group LLC and Blue Owl Securities LLC (formerly, Owl Rock Capital Securities LLC) (“Securities”). See Note 3 for additional information.

Oak Street Acquisition

On December 29, 2021, the Company completed its acquisition of Oak Street Real Estate Capital, LLC (“Oak Street”) and its advisory business (the “Oak Street Acquisition,” and together with the Dyal Acquisition, the “Acquisitions”). See Note 3 for additional information.

Registrant’s Capital Structure

In 2021, the Registrant had the following instruments outstanding:

 

   

Class A Shares—Shares of Class A common stock that are publicly traded. Class A Shareholders are entitled to one vote per share on all matters submitted to a vote of shareholders. Class A Shareholders are entitled to dividends declared on the Class A Shares by the Registrant’s board of directors (the “Board”).

 

F-11


Table of Contents

Blue Owl Capital Inc.

(Prior to May 19, 2021, Owl Rock)

Notes to Consolidated and Combined Financial Statements

 

   

Class B Shares—Shares of Class B common stock that are not publicly traded. Class B Shareholders are entitled to a number of votes per share that when combined with Class D Shares, equal 90% of the total voting power of all shares. Class B Shareholders are entitled to dividends in the same amount per share as declared on Class A Shares. No Class B Shares have been issued from inception through December 31, 2021. Common Units (as defined below) held by certain senior members of management (“Principals”) are exchangeable on a one-for-one basis for Class B Shares.

 

   

Class C Shares—Shares of Class C common stock that are not publicly traded. Class C Shareholders are entitled to one vote per share on matters submitted to a vote of shareholders. Class C Shareholders do not participate in the earnings of the Registrant, as the holders of such shares participate in the economics of the Blue Owl Operating Group through their direct and indirect holdings of Common Units and Incentive Units (as defined below and subject to limitations on unvested units). For every Common Unit and Incentive Unit held directly or indirectly by non-Principals, one Class C Share is issued to grant a corresponding voting interest in the Registrant.

 

   

Class D Shares—Shares of Class D common stock that are not publicly traded. Class D Shareholders are entitled to a number of votes per share that when combined with Class B Shares, equal 90% of the total voting power of all shares. Class D Shareholders do not participate in the earnings of the Registrant, as the holders of such shares participate in the economics of the Blue Owl Operating Group through their direct or indirect holdings of Common Units and Incentive Units (subject to limitations on unvested units). For every Common Unit and Incentive Unit held directly and indirectly by Principals, one Class D Share is issued to grant a corresponding voting interest in the Registrant.

 

   

Class E Shares—Shares of Class E common stock that were not publicly traded. Class E Shares were issued in connection with the Business Combination. As of December 31, 2021, there were no Class E Shares remaining outstanding, as such shares were converted into Class A Shares upon their respective “Class E Triggering Events” as discussed below. Class E Shareholders were not entitled to a vote. Class E Shares accrued dividends equal to amounts declared per Class A Share, which amounts were paid upon their respective Class E Triggering Event dates. Class E Shares and Seller Earnout Units (as defined below) are collectively referred to as “Earnout Securities.”

In connection with the Business Combination, the Company issued two series of Class E Shares: Series E-1 and Series E-2. Series E-1 and E-2 vested upon a Class E Triggering Event, which occurred when the volume weighted-average price of a Class A Share exceeded $12.50 and $15.00, respectively, for 20 consecutive trading days. The Series E-1 Class E Shares had a Class E Triggering Event on July 21, 2021, at which time 7,495,432 Class E Shares were converted into an equal number of Class A Shares. The Series E-2 Class E Shares had a Class E Triggering Event on November 3, 2021, at which time 7,495,432 Class E Shares were converted into an equal number of Class A Shares.

 

   

RSUs—The Company grants Class A restricted share units (“RSUs”) to its employees and independent Board members. An RSU entitles the holder to receive a Class A Share, or cash equal to the fair value of a Class A Share at the election of the Board, upon completion of a requisite service period. RSUs granted to-date do not accrue dividend equivalents. No RSUs were issued prior to the Business Combination. RSU grants are accounted for as equity-based compensation. See Note 8 for additional information.

 

   

Warrants—In connection with the Business Combination, the Company issued warrants to purchase Class A Shares at a price of $11.50 per share. The warrants expire five years from the Business Combination Date. A portion of the outstanding warrants are held by the sponsor of Altimar (“Private Placement Warrants”) and the remaining warrants are held by other third-party investors (“Public Warrants”). The Company generally may redeem all Public Warrants for $0.01 per warrant if the

 

F-12


Table of Contents

Blue Owl Capital Inc.

(Prior to May 19, 2021, Owl Rock)

Notes to Consolidated and Combined Financial Statements

 

 

Company’s Class A Share price equals or exceeds $18.00 per share. If the Company’s Class A Share price is greater than $10.00 per share but less than $18.00 per share, the Company generally may redeem all Public Warrants for $0.10 per warrant. In each case, any redemptions require a 30-day notice to the warrant holders, during which time the holders may elect to exercise their warrants, and such redemptions must be done for not less than all of the outstanding Public Warrants. Holders may elect to exercise their warrants on a cashless basis.

The following table presents the number of shares of the Registrant, RSUs and warrants that were outstanding as of December 31, 2021:

 

     December 31, 2021  

Class A Shares

     404,919,411

Class C Shares

     674,766,200

Class D Shares

     319,132,127

RSUs

     21,059,443

Warrants

     14,159,248

Blue Owl Operating Partnerships’ Capital Structure

In 2021, the Blue Owl Operating Partnerships had outstanding the following instruments, which are collectively referred to as “Blue Owl Operating Group Units”:

 

   

GP Units—The Registrant indirectly holds a general partner interest and all of the GP Units in each of the Blue Owl Operating Partnerships. The GP Units are limited partner interests in the Blue Owl Operating Partnerships that represent the Registrant’s economic ownership in the Blue Owl Operating Group. For each Class A Share and Class B Share outstanding, the Registrant indirectly holds an equal number of GP Units. References to GP Units refer collectively to a GP Unit in each of the Blue Owl Operating Partnerships. References to GP Units also include Common Units (as defined below) acquired and held directly or indirectly by the Registrant as a result of Common Units exchanged for Class A Shares.

 

   

Common Units—Common Units are limited partner interests held by certain members of management, employees and other third parties in the Blue Owl Operating Partnerships. Subject to certain restrictions, Common Units are exchangeable on a one-for-one basis for either Class A Shares (if held by a non-Principal) or Class B Shares (if held by a Principal). Common Unit exchanges may be settled in cash, only at the election of the Company’s Exchange Committee (currently composed of independent members of the Board), and only if funded from proceeds of a new permanent equity offering. Common Units held by Principals are exchangeable after the two-year anniversary of the Business Combination Date. References to Common Units refer collectively to a Common Unit in each of the Blue Owl Operating Partnerships, but excludes any Common Units held directly or indirectly by the Registrant. Upon an exchange of Common Units for an equal number of Class A Shares or Class B Shares, a corresponding number of Class C Shares or Class D Shares, respectively, will be cancelled. Common Unitholders are entitled to distributions in the same amount per unit as declared on GP Units.

 

   

Incentive Units—Incentive Units are Class P limited partner interests in the Blue Owl Operating Partnerships granted to certain members of management, employees and consultants (collectively, “Incentive Unit Grantees”) and are generally subject to vesting conditions, as further discussed in Note 8. Incentive Units are held indirectly through Blue Owl Management Vehicle LP on behalf of Incentive Unit Grantees. A vested Incentive Unit may convert into a Common Unit upon becoming economically equivalent on a tax basis to a Common Unit. Once vested, Incentive Unitholders are entitled to

 

F-13


Table of Contents

Blue Owl Capital Inc.

(Prior to May 19, 2021, Owl Rock)

Notes to Consolidated and Combined Financial Statements

 

 

distributions in the same amount per unit as declared on GP Units and Common Units. Unvested Incentive Unitholders generally are not entitled to distributions; however, consistent with other Blue Owl Operating Group Units (other than Oak Street Earnout Units), unvested Incentive Units receive taxable income allocations that may subject holders to tax liabilities. As a result, Incentive Unitholders (consistent with other Blue Owl Operating Group Units other than Oak Street Earnout Units) may receive tax distributions on unvested units to cover a portion or all of such tax liabilities.

 

   

Seller Earnout Units—Seller Earnout Units were limited partner interests held in the Blue Owl Operating Partnerships that had the same Class E Triggering Events, forfeiture provisions and distribution restrictions as the Class E Shares. In connection with the Business Combination, recipients of Earnout Securities had the option of selecting either Class E Shares or Seller Earnout Units. For recipients that elected to receive Class E Shares, a corresponding number of Seller Earnout Units were indirectly held by the Registrant. As of December 31, 2021, there were no Seller Earnout Units remaining outstanding.

The Series E-1 Seller Earnout Units had a Class E Triggering Event on July 21, 2021. As a result, (i) 7,495,432 Seller Earnout Units underlying an equal number of Series E-1 Class E Shares were converted into an equal number of GP Units, (ii) 42,504,530 Seller Earnout Units were converted into an equal number of Common Units, and (iii) 42,504,530 non-economic, voting shares of the Registrant were issued to the holders of the converted Common Units (30,266,653 Class C Shares and 12,237,877 Class D Shares).

The Series E-2 Seller Earnout Units had a Class E Triggering Event on November 3, 2021. As a result, (i) 7,495,432 Seller Earnout Units underlying an equal number of Series E-2 Class E Shares were converted into an equal number of GP Units, (ii) 42,504,530 Seller Earnout Units were converted into an equal number of Common Units, and (iii) 42,504,530 non-economic, voting shares of the Registrant were issued to the holders of the converted Common Units (30,266,653 Class C Shares and 12,237,877 Class D Shares).

 

   

Oak Street Earnout Units—In connection with the Oak Street Acquisition, the Company agreed to make additional payments of cash (“Oak Street Cash Earnout”) and Common Units (“Oak Street Earnout Units” and collectively with the Oak Street Cash Earnout, the “Oak Street Earnouts”) in two tranches upon the occurrence of certain “Oak Street Triggering Events.” The Oak Street Triggering Events are based on achieving a certain level of quarterly management fee revenues from existing and future Oak Street products. See Note 3 for additional information.

The following table presents the number of Blue Owl Operating Group Units that were outstanding as of December 31, 2021:

 

Units

   December 31, 2021  

GP Units

     404,919,411

Common Units

     993,898,327

Incentive Units

     23,244,373

Oak Street Earnout Units

     26,074,330

Share Repurchase Program

On May 19, 2021, Blue Owl’s Board authorized the repurchase of up to $100.0 million of Class A Shares. Under the repurchase program, repurchases may be made from time to time in open market transactions, in privately negotiated transactions or otherwise. The timing and the actual numbers repurchased will depend on a variety of factors, including legal requirements, price and economic and market conditions. The repurchase program may be changed, suspended or discontinued at any time and will

 

F-14


Table of Contents

Blue Owl Capital Inc.

(Prior to May 19, 2021, Owl Rock)

Notes to Consolidated and Combined Financial Statements

 

terminate upon the earlier of May 19, 2022 and the purchase of all shares available under the repurchase program. As of December 31, 2021, the Company had not repurchased any of its Class A Shares.

Common Unit Exchanges

During the fourth quarter of 2021, the Company exchanged 40,222,143 Common Units and Class C Shares for an equal number of Class A Shares. As a result of the exchange, the Company reallocated equity from noncontrolling interests to the Company’s additional paid-in capital and recorded additional net deferred tax assets and TRA liability in connection with the exchanges. See the consolidated and combined statement of shareholders’ equity and Note 10 for additional information, including the amounts related to these adjustments.

 

2.

SUMMARY OF SIGNIFICANT ACCOUNTING POLICIES

Basis of Presentation

These consolidated and combined financial statements are prepared in accordance with U.S. generally accepted accounting principles (“GAAP”) as set forth in the Financial Accounting Standards Board’s (“FASB”) Accounting Standards Codification (“ASC”). All intercompany transactions and balances have been eliminated in consolidation and combination. The notes are an integral part of the Company’s consolidated and combined financial statements. In the opinion of management, all adjustments necessary for a fair presentation of the Company’s consolidated and combined financial statements have been included and are of a normal and recurring nature. The Company’s comprehensive income (loss) is comprised solely of consolidated and combined net income (i.e., the Company has no other comprehensive income).

Prior to the Business Combination, Blue Owl’s financial statements were prepared on a consolidated and combined basis. As part of the Business Combination, Securities was contributed to the Blue Owl Operating Group. Following the Business Combination, the financial statements are prepared on a consolidated basis.

The merger between Owl Rock and Altimar was accounted for as a reverse asset acquisition, with no step-up to fair value on any assets or liabilities, and therefore no goodwill or other intangible assets were recorded. The Acquisitions were accounted for using the acquisition method of accounting. As a result, the Company recorded the fair value of the net assets acquired as of the closing date of each respective acquisition, and operating results for each acquired business are included starting as of such each respective date. See Note 3 for additional information regarding the Acquisitions.

Use of Estimates

The preparation of financial statements in conformity with GAAP requires management to make assumptions and estimates that affect the amounts reported in the consolidated and combined financial statements. The most critical of these estimates are related to (i) the fair value of the investments held by the products the Company manages, as for many products, this impacts the amount of revenues the Company recognizes each period; (ii) the fair value of equity-based compensation grants; (iii) the fair values of liabilities with respect to the TRA (the portion considered contingent consideration), warrants and earnout liability; (iv) the estimate of future taxable income, which impacts the realizability and carrying amount of the Company’s deferred income tax assets; and (v) the qualitative and quantitative assessments of whether impairments of acquired intangible assets and goodwill exist. Inherent in such estimates and judgements relating to future cash flows, which include the Company’s interpretation of current economic indicators

 

F-15


Table of Contents

Blue Owl Capital Inc.

(Prior to May 19, 2021, Owl Rock)

Notes to Consolidated and Combined Financial Statements

 

and market valuations, and assumptions about the Company’s strategic plans with regard to its operations. While management believes that the estimates utilized in preparing the consolidated and combined financial statements are reasonable and prudent, actual results could differ materially from those estimates.

Principles of Consolidation

The Company consolidates entities in which it has a controlling financial interest based on the application of either the variable interest model or the voting interest model.

An entity is considered to be a variable interest entity (“VIE”) if any of the following conditions exist: (a) the total equity investment at risk is not sufficient to permit the entity to finance its activities without additional subordinated financial support, (b) the holders of equity investment at risk, as a group, lack either the direct or indirect ability through voting rights or similar rights to make decisions that have a significant effect on the success of the entity or the obligation to absorb the expected losses or right to receive the expected residual returns, or (c) the voting rights of some equity investors are disproportionate to their obligation to absorb losses of the entity, their rights to receive returns from an entity, or both and substantially all of the entity’s activities either involve or are conducted on behalf of an investor with disproportionately few voting rights.

The Company is required to consolidate any VIEs for which it is the primary beneficiary. The Company is the primary beneficiary if it holds a controlling financial interest, which is defined as having (a) the power to direct the activities of the VIE that most significantly impact the entity’s economic performance and (b) the obligation to absorb losses of the entity or the right to receive benefits from the entity that could potentially be significant to the VIE. The Company does not consolidate any of the products it manages, as it does not hold any direct or indirect interests in such entities that could expose the Company to an obligation to absorb losses of an entity or the right to receive benefits from an entity that could potentially be significant to such entities.

Fees that are customary and commensurate with the level of services provided by the Company, and where the Company does not hold other economic interests in the entity that would absorb more than an insignificant amount of the expected losses or returns of the entity, are not be considered to be variable interests. The Company factors in all economic interests, including proportionate interests held through related parties, to determine if fees are variable interests. The Company’s interests in the products it manages are primarily in the form of management fees, realized performance income, and insignificant direct or indirect equity interests, and therefore does not have variable interests in such entities.

The Company determines whether it is the primary beneficiary of a VIE at the time it becomes involved with a VIE and continuously reconsiders that conclusion. In evaluating whether the Company is the primary beneficiary, the Company evaluates its direct and indirect economic interests in the entity. The consolidation analysis is generally performed qualitatively; however, if the primary beneficiary is not readily determinable, a quantitative analysis may also be performed. This analysis requires judgment, including: (1) determining whether the equity investment at risk is sufficient to permit the entity to finance its activities without additional subordinated financial support, (2) evaluating whether the equity holders, as a group, can make decisions that have a significant effect on the success of the entity, (3) determining whether two or more parties’ equity interests should be aggregated, (4) determining whether the equity investors have proportionate voting rights to their obligations to absorb losses or rights to receive returns from an entity and (5) evaluating the nature of relationships and activities of the parties involved in determining which party within a related-party group is most closely associated with a VIE and therefore would be deemed the primary beneficiary.

 

F-16


Table of Contents

Blue Owl Capital Inc.

(Prior to May 19, 2021, Owl Rock)

Notes to Consolidated and Combined Financial Statements

 

For entities that are not VIEs, the Company evaluates such entities (“VOEs”) under the voting interest model. The Company consolidates VOEs where the Company controls a majority voting interest. The Company will generally not consolidate VOEs where a single investor or simple majority of third-party investors with equity have the ability to exercise substantive kick-out or participation rights.

Acquisitions

For business combinations accounted for under the acquisition method, management recognizes the fair value of assets acquired and liabilities assumed on the acquisition date. The excess of purchase price consideration over the fair value of net assets acquired is recorded as goodwill. Management’s determination of fair value of assets acquired and liabilities assumed at the acquisition date is based on the best information available in the circumstances and incorporates management’s own assumptions and involve a significant degree of judgment.

Cash and Cash Equivalents

The Company considers highly-rated liquid investments that have an original maturity of three months or less from the date of purchase to be cash equivalents. As of December 31, 2021 and 2020, the Company holds the majority of its cash balances with a single financial institution and such balances are in excess of Federal Deposit Insurance Corporation insured limits, which exposes the Company to a certain degree of credit risk concentration.

Investments

Investments are primarily comprised of investments for which the Company has elected the fair value option in order to simplify the accounting for these instruments, and therefore changes in unrealized gains or losses are included in current-period earnings. Such elections are irrevocable and are applied on an investment-by-investment basis at initial recognition. Investments are included within other assets in the consolidated and combined statements of financial condition. Realized and changes in unrealized gains (losses) on these investments are included within net gains (losses) on investments in the consolidated and combined statements of operations. Investments for which the Company has not elected the fair value option are primarily comprised of equity-method investments in its products. See Note 9 for additional information.

Leases

Right-of-use assets and liabilities related to operating leases are included within operating lease assets and operating lease liabilities, respectively, in the Company’s consolidated and combined statements of financial condition.

The Company adopted Accounting Standards Update (“ASU”) 2016-02, Leases (Topic 842), as amended, on January 1, 2021 (“ASC 842”). The Company did not restate prior periods and there were no adjustments to retained earnings upon adoption of ASC 842. The Company applied the package of practical expedients permitted under the transition guidance within the new standard, including carrying forward the historical lease classification and not reassessing whether certain costs capitalized under the prior guidance are eligible for capitalization under ASC 842. The adoption of ASC 842 resulted in the recognition of $13.8 million of operating lease assets and $14.4 million of operating lease liabilities, with the net of these amounts offsetting the deferred rent credit liability in existence immediately prior to adoption.

The Company determines if an arrangement is a lease at inception. Right-of-use lease assets and lease liabilities are recognized at commencement date based on the present value of lease payments over the lease

 

F-17


Table of Contents

Blue Owl Capital Inc.

(Prior to May 19, 2021, Owl Rock)

Notes to Consolidated and Combined Financial Statements

 

term. Right-of-use lease assets represent the Company’s right to use a leased asset for the lease term and lease liabilities represent the Company’s obligation to make lease payments arising from the lease. The Company does not recognize right-of-use lease assets and lease liabilities for leases with an initial term of one year or less.

As the Company’s leases do not provide an implicit rate, the Company uses its estimated incremental borrowing rate based on information available at the lease commencement date in determining the present value of lease payments. The determination of an appropriate incremental borrowing rate requires judgment. The Company determines its incremental borrowing rate based on data for instruments with similar characteristics, including recently issued debt, as well as other factors.

The operating lease assets include any lease payments made and lease incentives. Lease terms include options to extend or terminate when it is reasonably certain that the Company will exercise that option. In addition, the Company separates lease and non-lease components embedded within lease agreements. Lease expense for operating lease payments is recognized on a straight-line basis, which consists of amortization of right-of-use assets and interest accretion on lease liabilities, over the lease term and included within general, administrative and other expenses in the consolidated and combined statements of operations. The Company does not have any material finance leases.

Strategic Revenue-Share Purchase Consideration

On September 20, 2021, the Company entered into certain Agreements of Purchase and Sale (the “Strategic Revenue-Share Purchase”), whereby certain fund investors relinquished their rights to receive management fee shares with respect to certain existing and future GP Capital Solutions products. In exchange for the foregoing, the Company issued 29,701,013 Class A Shares with a fair value of $455.0 million and paid cash of $50.2 million (net of previously accrued management fee shares payable and other receivable) to such fund investors.

The Company determined that it was not receiving a distinct good or service from the customers as a result of the Strategic Revenue-Share Purchase, and therefore determined that the consideration paid to the customers represents a reduction of the transaction price (i.e., a reduction to revenue). Accordingly, the total consideration paid was recorded within Strategic Revenue-Share Purchase consideration in the Company’s consolidated statements of financial condition and is being amortized as a reduction of management fees, net in the Company’s consolidated statements of operations. See Note 6 for additional information.

Intangible Assets, Net and Goodwill

The Company recognized certain finite-lived intangible assets and goodwill as a result of the Acquisitions. The Company’s finite-lived intangible assets consist of contractual rights to earn future management fees from the acquired investment management agreements and value associated with the acquired client relationships and trademarks. Finite-lived intangible assets are amortized on a straight-line basis over their estimated useful lives.

The Company uses its best estimates and assumptions to accurately assign fair value to identifiable intangible assets acquired at the acquisition date as well as the useful lives of those acquired intangible assets. Examples of critical estimates in valuing certain of the intangible assets acquired include, but are not limited to, future expected cash inflows and outflows, expected useful life and discount rates. The Company’s estimates for future cash flows are based on historical data, various internal estimates and certain external sources, and are based on assumptions that are consistent with the plans and estimates the Company uses to manage the underlying assets acquired. The Company estimates the useful lives of the

 

F-18


Table of Contents

Blue Owl Capital Inc.

(Prior to May 19, 2021, Owl Rock)

Notes to Consolidated and Combined Financial Statements

 

intangible assets based on the expected period over which the Company anticipates generating economic benefit from the asset. The Company bases its estimates on assumptions it believes to be reasonable but that are unpredictable and inherently uncertain. Unanticipated events and circumstances may occur that could affect the accuracy or validity of such assumptions, estimates or actual results.

The Company tests finite-lived intangible assets for impairment if certain events occur or circumstances change indicating that the carrying amount of the intangible asset may not be recoverable. The Company evaluates impairment by comparing the estimated fair value attributable to the intangible asset with its carrying amount. If an impairment exists, the Company adjusts the carrying value to equal the fair value by taking a charge through earnings. No impairments have been recognized to-date on the Company’s acquired intangible assets.

Goodwill represents the excess of consideration over identifiable net assets of an acquired business. The Company tests goodwill annually for impairment. If, after assessing qualitative factors, the Company believes that it is more-likely-than-not that the fair value of the reporting unit inclusive of goodwill is less than its carrying amount, the Company will perform a quantitative assessment to determine whether an impairment exists. If an impairment exists, the Company adjusts the carrying value of goodwill so that the carrying value of the reporting unit is equal to its fair value by taking a charge through earnings. The Company also tests goodwill for impairment in other periods if an event occurs or circumstances change such that it is more-likely-than-not to reduce the fair value of the reporting unit below its carrying amount. No impairments have been recognized to-date on the Company’s goodwill. See Note 3 for additional information.

Fixed Assets

Fixed assets are recorded at cost, less accumulated depreciation and amortization, and are included within other assets, net in the Company’s consolidated and combined statements of financial condition. Fixed assets are depreciated or amortized on a straight-line basis, with the corresponding depreciation and amortization expense included within general, administrative and other expenses in the Company’s consolidated and combined statements of operations. The estimated useful life for leasehold improvements is the lesser of the remaining lease term and the life of the asset, while other fixed assets are generally depreciated over a period of three to seven years. Fixed assets are reviewed for impairment whenever events or changes in circumstances indicate that the carrying amount of an asset may not be recoverable.

Debt Obligations, Net

The Company’s debt obligations, other than revolving credit facilities, are recorded at amortized cost, net of any debt issuance costs, discounts and premiums. Debt issuance costs are deferred and along with discounts and premiums are amortized to interest expense in the consolidated and combined statements of operations over the life of the related debt instrument using the effective interest method. Unamortized debt issuance costs, discounts and premiums are written off to net losses on retirement of debt in the consolidated and combined statements of operations when the Company prepays borrowings prior to maturity. The Company defers debt issuance costs associated with revolving credit facilities and presents them within other assets, net in the consolidated and combined statements of financial condition, and such amounts are amortized to interest expense in the consolidated and combined statements of operations on a straight-line basis over the life of the related facility.

 

F-19


Table of Contents

Blue Owl Capital Inc.

(Prior to May 19, 2021, Owl Rock)

Notes to Consolidated and Combined Financial Statements

 

TRA Liability

The tax receivable agreement (“TRA”) liability represents amounts payable to certain pre-Business Combination equity holders of Owl Rock and Dyal Capital. The portion of the TRA liability related to the Dyal Acquisition is deemed contingent consideration payable to the previous owners of Dyal Capital, and therefore is carried at fair value, with changes in fair value reported within other loss in the consolidated and combined statements of operations. The remaining portion of the TRA is carried at a value equal to the expected future payments due under the TRA. The Company recorded its initial estimate of future payments under the TRA portion that was not related to the Dyal Acquisition as a decrease to additional paid-in capital in the consolidated and combined statements of financial condition. Subsequent adjustments to the liability for future payments under the tax receivable agreement related to changes in estimated future tax rates or state income tax apportionment are recognized through current period earnings in the consolidated and combined statements of operations. See Note 11 for additional information.

Warrant Liability

The Company’s warrants are recorded as liabilities carried at fair value, with changes in fair value included within other loss in the Company’s consolidated and combined statements of operations.

The Private Placement Warrants contain exercise and settlement features that may change with a change in the holder, which precludes the Private Placement Warrants from being considered indexed to the Company’s own stock, and therefore the Private Placement Warrants are precluded from being classified within equity and are accounted for as derivative liabilities.

The Public Warrants include a provision that, in the event of a tender offer or exchange offer made to and accepted by holders of more than 50% of the outstanding Class A Shares, all holders of the warrants would be entitled to receive cash for their warrants. Such an event would not constitute a change in control because the Class A Shares do not represent a majority of the Registrant’s voting shares. Accordingly, the Public Warrants are also precluded from being classified within equity and are accounted for as derivative liabilities. This provision also applies to the Private Placement Warrants.

Earnout Liability

Earnout liability is comprised of the Oak Street Cash Earnout (as defined in Note 3) and prior to the Class E Triggering Events, included the Earnout Securities.

The Oak Street Cash Earnout represents contingent consideration on the Oak Street Acquisition and is recorded at fair value until the contingency has been resolved, with changes in fair value included within change in earnout liability in the Company’s consolidated and combined statements of operations.

Earnout Securities issued in connection with the Dyal Acquisition to the former owners of Dyal Capital who are not part of the continuing management team were treated as contingent consideration and not considered indexed to the Company’s equity. Similarly, Earnout Securities issued to certain former owners of Owl Rock were not considered indexed to the Company’s equity. These Earnout Securities were accounted for as liabilities carried at fair value, with changes in fair value included within change in earnout liability in the Company’s consolidated and combined statements of operations. Earnout Securities issued to certain employees in connection with the Business Combination were treated as compensation for post-combination employment services and accounted for as equity-based compensation. As a result of the Class E Triggering Events, the Earnout Securities were settled in 2021.

 

F-20


Table of Contents

Blue Owl Capital Inc.

(Prior to May 19, 2021, Owl Rock)

Notes to Consolidated and Combined Financial Statements

 

Once recognized, earnout liabilities are not derecognized until the contingencies are resolved and the consideration is paid or becomes payable. Earnout liabilities may expire and upon expiration, the consideration would not be paid or payable.

Noncontrolling Interests

Noncontrolling interests are primarily comprised of Common Units, which are interests in the Blue Owl Operating Group not held by the Company. Noncontrolling interest also included Seller Earnout Units not held by the Company until such interests were settled upon the satisfaction of the Class E Triggering Events.

Allocations to noncontrolling interests in the consolidated and combined statements of operations are based on the substantive profit-sharing arrangements in the operating agreements of the Blue Owl Operating Partnerships. The Company does not record income or loss allocations to noncontrolling interests to the extent that such allocations would be provisional in nature, such as for unvested Incentive Units and Seller Earnout Units (other than certain minimum tax distributions). Provisional allocations to these interests would be subject to reversal in the event the unvested Incentive Units are forfeited or if the Seller Earnout Units would not have achieved their Class E Triggering Events.

Certain consolidated holding companies for investment advisor subsidiaries of the Blue Owl Operating Group are partially owned by third-party investors. Such interests are also presented as noncontrolling interests.

Revenue Recognition

Revenues consist of management fees; administrative, transaction and other fees; and realized performance income. The Company recognizes revenues when such amounts are probable that a significant reversal would not occur. The Company recognizes revenue at the time of transfer of promised goods or services to customers in an amount that reflects the consideration to which the Company expects to be entitled in exchange for those goods or services (i.e., the transaction price). Under this method, revenue is based on a contract with a determinable transaction price and distinct performance obligations with probable collectability. Revenues cannot be recognized until the performance obligations are satisfied and control is transferred to the customer.

Management Fees, Net

Management fees are recognized over the period in which the investment management services are performed because customers simultaneously consume and receive benefits continuously over time. Payment terms and fee rates of management fees vary by product but are generally collected on a quarterly basis and are not subject to clawback.

Management fees for the Company’s business development company (“BDC”) products are typically based on a percentage of average fair value of gross assets excluding cash. For certain BDCs, the management fee base may also include uncalled capital commitments. For the Company’s other Direct Lending products, management fees are typically based on gross or net asset value or investment cost, and also may include uncalled capital.

Management fees also include a fee based on the net investment income of the Company’s BDCs and similarly structured products (“Part I Fees”), which are subject to performance hurdles. Such Part I Fees are classified as management fees in the consolidated and combined statements of operations as they are predictable and recurring in nature, not subject to repayment and cash-settled each quarter.

 

F-21


Table of Contents

Blue Owl Capital Inc.

(Prior to May 19, 2021, Owl Rock)

Notes to Consolidated and Combined Financial Statements

 

Management fees for the Company’s GP minority equity investments strategy are generally based on a percentage of capital committed during the investment period, and thereafter generally based on the cost of unrealized investments. For the other GP Capital Solutions strategies, management fees are generally determined based on a percentage of investment cost.

Because management fees, including Part I Fees, are generally cash settled every quarter, the uncertainty underlying these fees are resolved each quarter. As such, on a quarterly basis, a subsequent significant reversal in relation to the cumulative revenue recognized is not probable for the quarter in arrears.

As discussed above, amortization of the Strategic Revenue-Share Purchase consideration is recorded as a reduction of management fees, net in the Company’s consolidated and combined statements of operations.

Administrative, Transaction and Other Fees

Administrative, transaction and other fees primarily include fee income, administrative fees and dealer manager revenue.

Fee income is earned for services provided to portfolio companies, which may include arrangement, syndication, origination, structuring analysis, capital structure and business plan advice and other services. The fees are generally recognized as income at the point in time when the services rendered are completed, as there is no ongoing performance requirement.

Administrative fees represent expenses incurred by certain professionals of the Company and reimbursed by products managed by the Company. The Company may incur certain costs in connection with satisfying its performance obligations under administrative agreements – including, but not limited to, employee compensation and travel costs – for which it receives reimbursements from the products it manages. The Company reports these expenses within compensation and benefits and general, administrative and other expenses and reports the related reimbursements as revenues within administrative, transaction and other fees (i.e., on a gross basis) in the consolidated and combined statements of operations.

Dealer manager revenue consists of commissions earned for providing distribution services to certain products. Dealer manager revenue is recorded on an accrual basis at the point in time when the services are completed, as there is no ongoing performance requirement.

Realized Performance Income

The Company is entitled to receive certain realized performance income in the form of realized performance income and carried interest from the products that it manages. Realized performance income is based on the investment performance generated over time, subject to the achievement of minimum return levels in certain products. Realized performance income from the Company’s BDCs and certain products within the GP debt financing strategy (“Part II Fees”) are realized at the end of a measurement period, typically quarterly or annually. Once realized, such realized performance income is no longer subject to reversal.

For certain non-BDC Direct Lending products and substantially all of the GP Capital Solutions products, realized performance income is in the form of carried interest that is allocated to the Company based on cumulative fund performance over time, subject to the achievement of minimum return levels in certain products. The Company recognizes carried interest only to the extent that it is not probable that a significant reversal will occur for amounts recognized. Generally carried interest is earned after a return of all contributions and may be subject to a preferred return to investors; however, the Company is able to

 

F-22


Table of Contents

Blue Owl Capital Inc.

(Prior to May 19, 2021, Owl Rock)

Notes to Consolidated and Combined Financial Statements

 

catch-up amounts subject to the preferred return in certain cases. Substantially all of the carried interest generated by the Company’s products is allocable to investors, including certain related parties, in vehicles in which the Company does not have a controlling financial interest, and therefore is not included in the Company’s consolidated and combined financial statements.

Compensation and Benefits

Cash-Based Compensation

Compensation and benefits consist of salaries, bonuses, commissions, long-term deferral programs, benefits and payroll taxes. Compensation is accrued over the related service period.

Equity-Based Compensation

Equity-based compensation awards are reviewed to determine whether such awards are equity-classified or liability-classified. Compensation expense related to equity-classified awards is equal to their grant-date fair value and generally recognized on a straight-line basis over the awards’ requisite service period. When certain settlement features require an award to be liability-classified, compensation expense is recognized over the service period, and such amount is adjusted at each balance sheet date through the settlement date to the then current fair value of such award.

The Company accounts for forfeitures on equity-based compensation arrangements as they occur. The Company recognizes deferred income tax benefits throughout the service period, based on the grant date fair value. Any tax deduction shortfall or windfall due to the difference between grant date fair value and the ultimate deduction taken for tax purposes is recognized at the time of vesting. Expenses related to equity-based grants to employees are included within compensation and benefits, while amounts related to grants to non-employees are within general, administrative and other expenses in the consolidated and combined statements of operations.

See Note 8 for additional information on the Company’s equity-based compensation plans.

Foreign Currency

The functional currency of the Company’s foreign consolidated subsidiaries is the U.S. dollar, as their operations are considered extensions of U.S. parent operations. Monetary assets and liabilities denominated in foreign currencies are remeasured into U.S. dollars at the closing rates of exchange on the balance sheet date. Non-monetary assets and liabilities denominated in foreign currencies are remeasured into U.S. dollars using the historical exchange rate. The profit or loss arising from foreign currency transactions are remeasured using the rate in effect on the date of any relevant transaction. Gains and losses on transactions denominated in foreign currencies due to changes in exchange rates are recorded within general, administrative and other expenses.

Income Taxes

Prior to the Business Combination, the Company’s earnings were subject to New York City unincorporated business tax (“UBT”), as well as certain U.S. federal and foreign taxes. Subsequent to the Business Combination, substantially all of the earnings of the Blue Owl Operating Group remain subject to New York City UBT and additionally, the portion of earnings allocable to the Registrant is subject to corporate tax rates at the U.S. federal and state and local levels. Therefore, the amount of income taxes recorded prior to the Business Combination is not representative of the expenses expected in the future.

 

F-23


Table of Contents

Blue Owl Capital Inc.

(Prior to May 19, 2021, Owl Rock)

Notes to Consolidated and Combined Financial Statements

 

Deferred income tax assets and liabilities resulting from temporary differences between the GAAP and tax bases of assets and liabilities are measured at the balance sheet date using enacted income tax rates expected to apply to taxable income in the years the temporary differences are expected to reverse. The Company offsets deferred income tax assets and liabilities for presentation in its consolidated and combined statements of financial condition when such assets and liabilities are within the same taxpayer and related to the same taxing jurisdiction.

The realization of deferred tax assets depends upon the existence of sufficient taxable income within the carryback or carryforward periods under the enacted tax law in the applicable tax jurisdiction. A valuation allowance is established when management determines, based on available information, that it is more-likely-than-not that deferred income tax assets will not be realized. Significant judgment is required in determining whether a valuation allowance should be established, as well as the amount of such valuation allowance.

The Company recognizes uncertain income tax positions when it is not more-likely-than-not a tax position will be sustained upon examination. If the Company were to recognize an uncertain tax position, the Company would accrue interest and penalties related to uncertain tax positions as a component of the income tax provision in the consolidated and combined statements of operations.

New Accounting Pronouncements

The Company considers the applicability and impact of all ASUs issued by the FASB. None of the ASUs that have been issued but not yet adopted are expected to have a material impact on the Company’s consolidated and combined financial statements.

 

F-24


Table of Contents

Blue Owl Capital Inc.

(Prior to May 19, 2021, Owl Rock)

Notes to Consolidated and Combined Financial Statements

 

3.

ACQUISITIONS AND INTANGIBLE ASSETS, NET

Dyal Acquisition

The following table presents the consideration and net identifiable assets acquired and goodwill related to the Dyal Acquisition:

 

(dollars in thousands)       

Consideration

      

Equity consideration(1)

   $ 4,285,359

Cash consideration(2)

     973,457

Tax receivable agreement(3)

     101,645

Earnout Securities(3)

     246,788
  

 

 

 

Total Consideration

   $ 5,607,249
  

 

 

 

Net Identifiable Assets Acquired and Goodwill

  

Assets acquired:

  

Due from related parties

   $ 13,442

Intangible assets:

  

Investment management agreements

     1,859,900

Investor relationships

     291,400

Trademarks

     66,700
  

 

 

 

Total intangible assets

     2,218,000

Deferred tax asset

     29,770

Other assets, net

     2,096
  

 

 

 

Total assets acquired

     2,263,308

Liabilities assumed:

  

Accrued compensation

     7,376

Deferred tax liability

     170,753

Accounts payable, accrued expenses and other liabilities

     41,352
  

 

 

 

Total liabilities assumed

     219,481
  

 

 

 

Net Identifiable Assets Acquired

   $ 2,043,827
  

 

 

 

Goodwill(4)

   $ 3,563,422
  

 

 

 

 

(1)

Represents share consideration issued to the Dyal Capital selling shareholders based on the fair value of the acquired business, reflecting a discount for lack of control.

(2)

Includes cash consideration paid to reimburse seller for certain pre-acquisition expenses.

(3)

The TRA and Earnout Securities represent contingent consideration. See Note 9 for additional information on the valuation of these instruments.

(4)

Goodwill represents the amount of total consideration in excess of net identifiable assets acquired. None of the goodwill recognized is expected to be deductible by the Blue Owl Operating Partnerships for tax purposes.

During the third quarter of 2021, goodwill was adjusted due to a corresponding change in the investor relationship intangible assets. The acquired investment management agreements, investor relationships and trademarks had a weighted-average amortization period from the date of acquisition of 14.3 years, 10.0 years and 7.0 years, respectively.

 

F-25


Table of Contents

Blue Owl Capital Inc.

(Prior to May 19, 2021, Owl Rock)

Notes to Consolidated and Combined Financial Statements

 

In addition, the Company granted Common Units and Earnout Securities that were treated as equity-based compensation, rather than additional consideration on the acquisition, in connection with the Business Combination. See Note 8 for additional information on these grants.

Dyal Capital’s results are included in the Company’s consolidated results starting from the Closing Date. For the year ended December 31, 2021, the Company’s consolidated results included $252.9 million of GAAP revenues related to the acquired business. Given the Company operates through one operating and reportable segment, the impact of the Dyal Acquisition to GAAP consolidated net income is not tracked on a standalone basis. We incurred $166.7 million of acquisition-related costs, of which $40.4 million was expensed and included in general, administrative and other expenses in the Company’s consolidated and combined statements of operations and the remaining $126.3 million was eligible to be netted against consideration.

Oak Street Acquisition

The following table presents the consideration and net identifiable assets acquired and goodwill related to the Oak Street Acquisition:

 

(dollars in thousands)       

Consideration

      

Equity consideration(1)

   $ 329,767

Cash consideration(2)

     609,820

Earnout consideration(3)

     143,800
  

 

 

 

Total Consideration

   $ 1,083,387
  

 

 

 

Net Identifiable Assets Acquired and Goodwill

  

Assets acquired:

  

Cash and cash equivalents

   $ 4,411

Due from related parties

     13,060

Operating lease assets

     1,001

Intangible assets:

  

Investment management agreements

     323,300

Investor relationships

     157,400

Trademarks

     26,600
  

 

 

 

Total intangible assets

     507,300

Other assets, net

     198
  

 

 

 

Total assets acquired

     525,970

Liabilities assumed:

  

Operating lease liabilities

     1,001

Deferred tax liabilities

     8,587

Accounts payable, accrued expenses and other liabilities

     1,818
  

 

 

 

Total liabilities assumed

     11,406
  

 

 

 

Net Identifiable Assets Acquired

   $ 514,564
  

 

 

 

Goodwill(4)

   $ 568,823
  

 

 

 

 

 

(1)

Represents Common Units issued to Oak Street selling shareholders, reflecting a discount for lack of marketability.

 

F-26


Table of Contents

Blue Owl Capital Inc.

(Prior to May 19, 2021, Owl Rock)

Notes to Consolidated and Combined Financial Statements

 

(2)

Includes cash consideration paid to reimburse seller for certain pre-acquisition expenses.

(3)

Represent the fair value of contingent cash consideration payable to certain sellers upon the occurrence of certain Oak Street Triggering Events as defined below. The amount presented does not include contingent cash and equity payments subject to the same Oak Street Triggering Events that were deemed to be compensation, rather than consideration, as further discussed below. See Note 9 for additional information on the valuation of this liability.

(4)

Goodwill represents the amount of total consideration in excess of net identifiable assets acquired. Approximately $540.0 million of the goodwill and intangible assets recognized are expected to be deductible by the Blue Owl Operating Partnerships for tax purposes.

The acquired investment management agreements, investor relationships and trademarks had a weighted-average amortization period from the date of acquisition of 11.6 years, 13.0 years and 7.0 years, respectively.

For the year ended December 31, 2021, Oak Street’s results were not material to the Company’s consolidated results, as the transaction closed on December 29, 2021. We incurred $5.8 million of acquisition-related costs, which amount was included in general, administrative and other expenses in the Company’s consolidated and combined statements of operations.

Oak Street Earnouts

The table below summarizes the Oak Street Earnouts and their respective Oak Street Triggering Events. The Oak Street Triggering Events are subject to meeting a minimum level of quarterly management fees from Oak Street products, and the triggering event for the second tranche may not occur in the same quarter as the first tranche. Oak Street Cash Earnout payable to a non-employee seller has been classified as contingent consideration on the Oak Street Acquisition, whereas Oak Street Earnouts payable to sellers that are subject to ongoing employment arrangements with the Company have been classified as compensation and are being amortized over the service period. See Note 8 for additional information on the compensation-classified Oak Street Earnout Units.

 

(dollars in thousands)

Oak Street Earnouts

                           
   Quarterly Management Fee
Trigger
     Earliest Date Trigger May
Occur
     Cash      Units  

Contingent consideration:

           

First Oak Street Earnout

   $ 22 million        January 1, 2023      $ 81,250      —    

Second Oak Street Earnout

   $ 28 million        January 1, 2024        82,875      —    

Compensation:

           

First Oak Street Earnout

   $ 22 million        January 1, 2023        43,484      13,037,165

Second Oak Street Earnout

   $ 28 million        January 1, 2024        48,358      13,037,165
        

 

 

    

 

 

 

Total

         $ 255,967      26,074,330
        

 

 

    

 

 

 

Pro Forma Financial Information

Unaudited pro forma revenues were $997.4 million and $591.2 million for the years ended December 31, 2021 and 2020, respectively. Unaudited pro forma net income (loss) allocated to Class A Shareholders was $(157.0) million and $(26.0) million for the years ended December 31, 2021 and 2020, respectively. This pro forma financial information was computed by combining the historical financial information of the predecessor Owl Rock and acquired Dyal Capital and Oak Street businesses as though the acquisitions were consummated on January 1, 2020, assuming a consistent ownership structure, effective

 

F-27


Table of Contents

Blue Owl Capital Inc.

(Prior to May 19, 2021, Owl Rock)

Notes to Consolidated and Combined Financial Statements

 

tax rate and amortization of the fair value of acquired assets as of each acquisition date. The pro forma information does not reflect the potential benefits of cost and funding synergies, opportunities to earn additional revenues, or other factors, and therefore does not represent what the actual revenues and net income would have been had the businesses actually been combined as of January 1, 2020.

Repurchase of Noncontrolling Interests

In November 2021, the Company repurchased the noncontrolling interests outstanding for a consolidated holding company of one of its investment advisors. Total cash consideration of $297.1 million was paid using cash on hand. The excess of cash consideration over the book value acquired was recorded as an adjustment to the Company’s additional paid-in capital in the consolidated and combined statement of shareholders’ equity.

Intangible Assets, Net

The following table summarizes the Company’s intangible assets, net:

 

                            
(dollars in thousands)    December 31,
2021
    Useful Life
(in years)
     Remaining Weighted-Average Amortization Period
as of December 31, 2021
 

Investment management agreements

   $ 2,183,200     1.0 -        20.0        13.4 years  

Investor relationships

     448,800     10.0 -        13.0        10.7 years  

Trademarks

     93,300     7.0 -        7.0        6.6 years  
  

 

 

         

Total Intangible Assets

     2,725,300        

Less: accumulated amortization

     (113,889        
  

 

 

         

Total Intangible Assets, Net

   $ 2,611,411        
  

 

 

         

As of December 31, 2021, future amortization of finite-lived intangible assets is estimated to be:

 

(dollars in thousands)       

Period

   Amortization  

2022

   $ 247,593

2023

     227,296

2024

     227,919

2025

     224,946

2026

     213,389

Thereafter

     1,470,268
  

 

 

 

Total

   $ 2,611,411
  

 

 

 

 

F-28


Table of Contents

Blue Owl Capital Inc.

(Prior to May 19, 2021, Owl Rock)

Notes to Consolidated and Combined Financial Statements

 

4.

DEBT OBLIGATIONS, NET

The table below summarizes outstanding debt obligations of the Company:

 

    December 31, 2021  
(dollars in thousands)   Maturity
Date
    Aggregate
Facility
Size
    Outstanding
Debt
    Amount Available     Net Carrying Value     Average Interest
Rate
 

2031 Notes

    6/10/2031     $ 700,000   $ 700,000   $ —     $ 684,154     3.13

2051 Notes

    10/7/2051       350,000     350,000     —         337,013     4.13

Revolving Credit Facility

    12/7/2024       640,000     153,000     487,000     153,000     1.86
   

 

 

   

 

 

   

 

 

   

 

 

   

Total

    $ 1,690,000   $ 1,203,000   $ 487,000   $ 1,174,167  
   

 

 

   

 

 

   

 

 

   

 

 

   

 

    December 31, 2020  
    Maturity
Date
    Aggregate
Facility
Size
    Outstanding
Debt
    Amount
Available
    Net
Carrying
Value
    Average
Interest

Rate
 

Prior Revolving Credit Facility #1

    2/28/2022     $ 105,000   $ 92,895   $ 10,377   $ 92,522     4.35

Prior Revolving Credit Facility #2

    8/20/2021       22,000     17,365     4,635     17,303     4.40

Term Loan

    10/25/2029       250,000     250,000     —         246,561     7.86
   

 

 

   

 

 

   

 

 

   

 

 

   

Total

    $ 377,000   $ 360,260   $ 15,012   $ 356,386  
   

 

 

   

 

 

   

 

 

   

 

 

   

Amounts available for the Company’s revolving credit facilities as presented in the tables above are reduced by outstanding letters of credit related to certain leases. Average interest rates exclude the impact of deferred financing costs and undrawn commitment fees.

2031 Notes

On June 10, 2021, the Company, through its indirect subsidiary, Blue Owl Finance LLC, issued $700.0 million aggregate principal amount of 3.125% Senior Notes due 2031 (the “2031 Notes”). The 2031 Notes bear interest at a rate of 3.125% per annum and mature on June 10, 2031. Interest on the 2031 Notes is payable semi-annually in arrears on June 10 and December 10 of each year.

The 2031 Notes are fully and unconditionally guaranteed, jointly and severally, by the Blue Owl Operating Partnerships and certain of their respective subsidiaries. The guarantees are unsecured and unsubordinated obligations of the guarantors. All or a portion of the 2031 Notes may be redeemed at the Company’s option in whole, at any time, or in part, from time to time, prior to their stated maturity, subject to a make-whole redemption price; provided, however, that if the Company redeems any amounts on or after March 10, 2031, the redemption price for the 2031 Notes will be equal to 100% of the principal amount of the amounts redeemed, in each case, plus any accrued and unpaid interest. If a change of control repurchase event occurs, the 2031 Notes are subject to repurchase by the Company at a repurchase price in cash equal to 101% of the aggregate principal amount repurchased plus any accrued and unpaid interest. The 2031 Notes also provide for customary events of default and acceleration.

2051 Notes

On October 7, 2021, the Company, through its indirect subsidiary, Blue Owl Finance LLC, issued $350.0 million aggregate principal amount of 4.125% Senior Notes due 2051 (the “2051 Notes”). The 2051

 

F-29


Table of Contents

Blue Owl Capital Inc.

(Prior to May 19, 2021, Owl Rock)

Notes to Consolidated and Combined Financial Statements

 

Notes bear interest at a rate of 4.125% per annum and mature on October 7, 2051. Interest on the 2051 Notes is payable semi-annually in arrears on April 7 and October 7 of each year, commencing April 7, 2022.

The 2051 Notes are fully and unconditionally guaranteed, jointly and severally, by the Blue Owl Operating Partnerships and certain of their subsidiaries. The guarantees are unsecured and unsubordinated obligations of the guarantors. All or a portion of the 2051 Notes may be redeemed at the Company’s option in whole, at any time, or in part, from time to time, prior to their stated maturity, subject to a make-whole redemption price; provided, however, that if the Company redeems any amounts on or after April 7, 2051, the redemption price for the 2051 Notes will be equal to 100% of the principal amount of the amounts redeemed, in each case, plus any accrued and unpaid interest. If a change of control repurchase event occurs, the 2051 Notes are subject to repurchase by the Company at a repurchase price in cash equal to 101% of the aggregate principal amount repurchased plus any accrued and unpaid interest. The 2051 Notes also provide for customary events of default and acceleration. The 2031 Notes and the 2051 Notes are collectively referred to as the “Notes.”

Revolving Credit Facility

On December 7, 2021, the Company entered into a new credit facility (“Revolving Credit Facility”), which was supplemented on December 23, 2021, and provides the Company with up to $640.0 million of borrowing capacity and replaced the Company’s previously existing revolving credit facility. The Revolving Credit Facility matures on December 7, 2024. In February 2022, the Company increased the capacity of its Revolving Credit Facility to $715.0 million. Borrowings under the Revolving Credit Facility may only be used to finance working capital needs and general corporate purposes.

Borrowings under the Revolving Credit Facility bear interest at a rate per annum of (a) adjusted-term secured overnight financing rate (“SOFR”) plus a margin of 1.25% to 1.875%, or (b) the greater of (i) prime rate, (ii) New York Fed Bank Rate plus 0.50% and (iii) adjusted-term SOFR plus 1%, plus a margin of 0.25% to 0.875%. The Company is subject to an undrawn commitment fee rate of 0.15% to 0.40% of the daily amount of available revolving commitment. The Revolving Credit Facility contains customary events of defaults, as well as a financial covenant generally providing for a maximum net leverage ratio of 3.5 to 1. The net leverage ratio is generally calculated as the ratio of total consolidated debt less unrestricted cash and cash equivalents (up to $300.0 million) to the trailing 12-month consolidated EBITDA (each as defined in the agreement).

Prior Revolving Credit Facilities

All prior revolving credit facilities were repaid and terminated prior to December 31, 2021. The Company recognized net losses on early retirement of debt in the amount of $1.5 million during the year ended December 31, 2021, as a result of the write-off of deferred financing costs related to previously existing revolving credit facilities.

Term Loan

In June 2021, the Company prepaid the $250.0 million term loan agreement (the “Term Loan”) owed to a product managed by the Company with proceeds from the 2031 Notes. This prepayment resulted in a net loss on the retirement of debt of $15.8 million, which was inclusive of call protection premium and write-off of deferred financing costs.

 

F-30


Table of Contents

Blue Owl Capital Inc.

(Prior to May 19, 2021, Owl Rock)

Notes to Consolidated and Combined Financial Statements

 

5.

LEASES

The Company primarily has non-cancelable operating leases for its headquarters in New York and various other offices. The operating lease for the Company’s headquarters does not include any renewal options.

 

(dollars in thousands)

Lease Cost

   Year Ended December 31,
2021
 

Operating lease cost

   $ 7,930

Short term lease cost

     286
  

 

 

 

Net Lease Cost

   $ 8,216
  

 

 

 

 

Supplement Lease Cash Flow Information

   Year Ended December 31,
2021
 

Cash paid for amounts included in the measurement of lease liabilities:

  

Operating cash flows for operating leases

   $ 5,956

Right-of-use assets obtained in exchange for lease obligations:

  

Operating leases

   $ 78,677

 

Lease Term and Discount Rate

   December 31,
2021
 

Weighted-average remaining lease term:

  

Operating leases

     10.2 years  

Weighted-average discount rate:

  

Operating leases

     3.1

 

Future Maturity of Operating Lease Payments

   Operating
Leases
 

2022 (1)

   $ 1,199

2023

     12,672

2024

     10,062

2025

     9,964

2026

     9,799

Thereafter

     61,957
  

 

 

 

Total Lease Payments

     105,653

Imputed interest

     (17,173
  

 

 

 

Total Lease Liabilities

   $ 88,480
  

 

 

 

 

 

(1)

Presented net of $8.0 million of tenant improvement allowance and reflects the impact of a $4.8 million rent holiday period on certain leases.

 

F-31


Table of Contents

Blue Owl Capital Inc.

(Prior to May 19, 2021, Owl Rock)

Notes to Consolidated and Combined Financial Statements

 

6.

REVENUES

The following table presents a disaggregated view of the Company’s revenues:

 

     Year Ended December 31,  

(dollars in thousands)

   2021      2020      2019  

Direct Lending Products

        

Diversified lending

   $ 348,363    $ 140,153    $ 87,268

Technology lending

     66,089      42,052      24,706

First lien lending

     15,185      12,335      11,983

Opportunistic lending

     3,993      366      —    
  

 

 

    

 

 

    

 

 

 

Management Fees, Net

     433,630      194,906      123,957

Administrative, transaction and other fees

     131,461      54,909      66,893

Realized performance income

     5,906      —          —    
  

 

 

    

 

 

    

 

 

 

Total GAAP Revenues—Direct Lending Products

     570,997      249,815      190,850
  

 

 

    

 

 

    

 

 

 

GP Capital Solutions Products

        

GP minority equity investments

     233,505      —          —    

GP debt financing

     10,215      —          —    

Professional sports minority investments

     477      —          —    

Strategic Revenue-Share Purchase consideration amortization

     (9,892      —          —    
  

 

 

    

 

 

    

 

 

 

Management Fees, Net

     234,305      —          —    

Administrative, transaction and other fees

     18,576      —          —    
  

 

 

    

 

 

    

 

 

 

Total GAAP Revenues—GP Capital Solutions Products

     252,881      —          —    
  

 

 

    

 

 

    

 

 

 

Total GAAP Revenues

   $ 823,878    $ 249,815    $ 190,850
  

 

 

    

 

 

    

 

 

 

 

F-32


Table of Contents

Blue Owl Capital Inc.

(Prior to May 19, 2021, Owl Rock)

Notes to Consolidated and Combined Financial Statements

 

The table below presents the beginning and ending balances of the Company’s management fees, realized performance income and administrative, transaction and other fees receivable and unearned management fees. Substantially all of the amounts receivable are collected during the following quarter. A liability for unearned management fees is generally recognized when management fees are paid to the Company in advance. The entire change in unearned management fees shown below relates to amounts recognized as revenues in the current year period. Management fees, realized performance income and administrative, transaction and other fees receivable are included within due from related parties and unearned management fees are included within accounts payable, accrued expenses and other liabilities in the Company’s consolidated and combined statements of financial condition.

 

     Year Ended December 31,  
(dollars in thousands)    2021      2020  

Management Fees Receivable

     

Beginning balance

   $ 78,586    $ 32,473

Ending balance

   $ 168,057    $ 78,586

Administrative, Transaction and Other Fees Receivable

     

Beginning balance

   $ 9,876    $ 8,667

Ending balance

   $ 19,535    $ 9,876

Realized Performance Income Receivable

     

Beginning balance

   $ —      $ —  

Ending balance

   $ 10,496    $ —  

Unearned Management Fees

     

Beginning balance

   $ 11,846    $ —  

Ending balance

   $ 10,299    $ 11,846

The table below presents the changes in the Company’s Strategic Revenue-Share Purchase consideration. The consideration paid, which includes $455.0 million paid in Class A Shares and the remainder in cash, is being amortized as a reduction of management fees, net in the Company’s consolidated statements of operations over a weighted-average period of 12 years, which represents the average period over which the related customer revenues are expected to be recognized.

 

(dollars in thousands)    Strategic Revenue-Share Purchase
Consideration
 

December 31, 2020

   $ —  

Consideration paid

     505,214

Amortization

     (9,892
  

 

 

 

December 31, 2021

   $ 495,322
  

 

 

 

 

F-33


Table of Contents

Blue Owl Capital Inc.

(Prior to May 19, 2021, Owl Rock)

Notes to Consolidated and Combined Financial Statements

 

7.

OTHER ASSETS, NET

 

(dollars in thousands)    December 31, 2021      December 31, 2020  

Fixed assets, net:

     

Leasehold improvements

   $ 6,692    $ 2,133

Furniture and fixtures

     1,631      1,612

Computer hardware and software

     1,968      1,286

Accumulated depreciation and amortization

     (2,340      (1,675
  

 

 

    

 

 

 

Fixed assets, net

     7,951      3,356

Investments (includes $1,311 and $— at fair value and $8,522 and $5 of investments in the Company’s products)

     12,143      2,678

Prepaid expenses

     8,496      874

Deferred transaction costs

     347      8,255

Other assets

     9,683      1,306
  

 

 

    

 

 

 

Total

   $ 38,620    $ 16,469
  

 

 

    

 

 

 

 

8.

EQUITY-BASED COMPENSATION

The Company grants equity-based compensation awards in the form of RSUs and Incentive Units to its management, employees and independent members of the Board under the 2021 Omnibus Equity Incentive Plan (“2021 Equity Incentive Plan”). The total number of Class A Shares and Blue Owl Operating Group Units, collectively, that may be issued under the 2021 Equity Incentive Plan is 101,230,522, of which 51,115,613 remain available as of December 31, 2021. To the extent that an award expires or is canceled, forfeited, terminated, surrendered, exchanged or withheld to cover tax withholding obligations, the unissued awards will again be available for grant under the 2021 Equity Incentive Plan.

In connection with the Business Combination, the Company granted Common Units and Seller Earnout Units, which grants were not made under the 2021 Equity Incentive Plan. A portion of these Common Units and Seller Earnout Units were granted to certain pre-Business Combination owners that are also ongoing members of management. As a result, these grants were accounted for as equity-based compensation and are included in the disclosures below.

In connection with the Oak Street Acquisition, the Company has agreed to contingently issue 26,074,330 Common Units upon achieving the Oak Street Triggering Events described in Note 3. These Oak Street Earnout Units were granted to certain sellers that are subject to ongoing employment arrangements with the Company, and are therefore being accounted for as equity-based compensation grants subject to performance vesting conditions that are probable of occurring.

 

F-34


Table of Contents

Blue Owl Capital Inc.

(Prior to May 19, 2021, Owl Rock)

Notes to Consolidated and Combined Financial Statements

 

The table below presents information regarding equity-based compensation expense included within compensation and benefits in the Company’s consolidated and combined statements of operations. As of December 31, 2021, no RSUs have been settled in cash or Class A Shares.

 

     Year Ended December 31,  

(dollars in thousands)

   2021      2020      2019  

Included within compensation and benefits:

        

Common Units

   $ 1,121,139    $
 

  

   $
 

  

Seller Earnout Units

     63,031      —          —    

Oak Street Earnout Units

     —          —          —    

Incentive Units

     13,469      —          —    

RSUs

     6,480      —          —    

Included within general, administrative and other expenses

        

Incentive Units

     1,066      —          —    

RSUs

     151      —          —    
  

 

 

    

 

 

    

 

 

 

Equity-Based Compensation Expense

   $ 1,205,336    $
 

  

   $
 

  

  

 

 

    

 

 

    

 

 

 

Corresponding tax benefit

   $ 123    $
 

  

   $
 

  

  

 

 

    

 

 

    

 

 

 

The table below presents activity related to the Company’s unvested equity-based compensation awards for the year ended December 31, 2021.

 

    Common Units     Seller Earnout Units     Oak Street Earnout Units  
    Number of
Units
    Weighted-Average Grant
Date Fair Value Per Unit
    Number of
Units
    Weighted-Average
Grant Date Fair
Value Per Unit
    Number
of Units
    Weighted-Average
Grant Date Fair
Value Per Unit
 

December 31, 2020

    —       $ —       —       $ —       —       $ —  

Granted

    132,808,673     9.00     11,608,004     5.43     26,074,330     12.53

Vested

    (132,808,673     9.00     (11,608,004     5.43     —         —    

Forfeited

    —               —         —         —         —    
 

 

 

   

 

 

   

 

 

   

 

 

   

 

 

   

 

 

 

December 31, 2021

    —       $ —       —       $ —       26,074,330   $ 12.53
 

 

 

   

 

 

   

 

 

   

 

 

   

 

 

   

 

 

 

 

     Incentive Units      RSUs  
     Number of
Units
    Weighted-Average Grant
Date Fair Value Per Unit
     Number of
Units
    Weighted-Average Grant
Date Fair Value Per Unit
 

December 31, 2020

     —       $ —        —       $ —  

Granted

     23,294,373     13.87      12,022,943     13.92

Modified from liability award

     —         —          9,050,000     10.00

Vested

     (163,528     14.56      (10,941,339     10.75

Forfeited

     (50,000     14.02      (13,500     14.02
  

 

 

   

 

 

    

 

 

   

 

 

 

December 31, 2021

     23,080,845     13.87      10,118,104   $ 13.84
  

 

 

   

 

 

    

 

 

   

 

 

 

Common Units

Prior to the Business Combination, certain members of Dyal Capital were entitled to receive rights to distributions of certain future profits (the “Profit Interest Units”) that were subject to certain forfeiture conditions. Immediately preceding the Business Combination, the forfeiture conditions of the Profit Interest

 

F-35


Table of Contents

Blue Owl Capital Inc.

(Prior to May 19, 2021, Owl Rock)

Notes to Consolidated and Combined Financial Statements

 

Units were modified to eliminate any future service requirements and were replaced with Common Units on the Business Combination Date. The Company recognized a one-time non-cash equity-based compensation expense of $1.1 billion related to the replacement award, which represents the fair value under GAAP of the replacement awards (excluding the portion attributable to the Profit Interest Units prior to the Business Combination, which was included as equity consideration in Note 3). The fair value of the Common Units replacement award was based on the Company’s Class A Share price on the transaction date with the application of a 10% discount for lack of marketability.

Seller Earnout Units

The fair value of the Seller Earnout Units was determined using a Monte Carlo simulation valuation model, with the following assumptions: volatility of 22%, discount for lack of marketability of 12% and expected holding period of approximately 3 years. As a result of the Class E Triggering Events in 2021, the Company recognized all of the compensation expense related to the Seller Earnout Units and no unamortized expense remained as of December 31, 2021.

Oak Street Earnout Units

The fair value of the Oak Street Earnout Units was determined using a Monte Carlo simulation valuation model, with the following weighted average assumptions: annualized revenue volatility of 38%, revenue discount rate of 15%, discount for lack of marketability of 13% and expected holding period of approximately 2 years. As of December 31, 2021, unamortized expense related to the Oak Street Earnout Units was $326.6 million, with a weighted average amortization period of 2 years.

Incentive Units

During the fourth quarter of 2021, the Company granted Incentive Units in connection with the closing of the Business Combination, as well as other compensation-related grants. The Company also converted various previously existing deferred cash compensation awards, which resulted in the reclassification of $5.3 million of previously accrued compensation liability to equity on the conversion date. The remaining fair value of the replacement awards will be expensed over the remaining service period.

The grant date fair value of Incentive Units was determined using the Company’s Class A Share price on the grant date, adjusted for the lack of dividend participation during the vesting period, and the application of an 11% to 12% discount for lack of marketability on certain Incentive Units that are subject to a one-year post-vesting transfer restriction.

As of December 31, 2021, unamortized expense related to Incentive Units was $303.9 million, with a weighted average amortization period of 4.6 years.

RSUs

RSUs Modified from Liability Award on Business Combination Date

On September 15, 2020, the Company issued an award that was based on the fair value of Owl Rock and that was fully vested upon issuance. The original terms of the award required cash settlement at a future date and was, therefore, classified as a liability that was remeasured to its settlement value at each reporting period. The Company recorded compensation expense and a corresponding liability of $90.5 million in 2020 related to the award. Prior to and contingent on the close of the Business Combination, the Company

 

F-36


Table of Contents

Blue Owl Capital Inc.

(Prior to May 19, 2021, Owl Rock)

Notes to Consolidated and Combined Financial Statements

 

modified this award to be settled in 9,050,000 RSUs that were immediately vested but would be settled in Class A Shares in future years. The modification did not result in any incremental compensation expense, as the value immediately prior to modification was greater than the value immediately following the modification. Accordingly, the Company reclassified the existing liability to equity on the Business Combination Date.

Other RSU Grants

During the fourth quarter of 2021, the Company granted RSUs in connection with the closing of the Business Combination, as well as other compensation-related grants. The Company also converted various previously existing deferred cash compensation awards, which resulted in the reclassification of $56.8 million of previously accrued compensation liability to equity on the conversion date. The remaining fair value of the replacement awards will be expensed over the remaining service period.

The fair value of RSUs was determined using the Company’s Class A Share price on the grant date, adjusted for the lack of dividend participation during the vesting period, and the application of an 11% to 12% discount for lack of marketability on RSUs that are subject to a one-year post-vesting transfer restriction.

As of December 31, 2021, unamortized expense related to RSUs was $104.1 million, with a weighted average amortization period of 3.7 years.

 

9.

FAIR VALUE DISCLOSURES

Fair value represents the price that would be received upon the sale of an asset or paid to transfer a liability in an orderly transaction between market participants as of the measurement date (i.e., an exit price). The Company and the products it manages hold a variety of assets and liabilities, certain of which are not publicly traded or that are otherwise illiquid. Significant judgement and estimation go into the assumptions that drive the fair value of these assets and liabilities. The fair value of these assets and liabilities may be estimated using a combination of observed transaction prices, prices from third parties (including independent pricing services and relevant broker quotes), models or other valuation methodologies based on pricing inputs that are neither directly nor indirectly market observable. Due to the inherent uncertainty of valuations of assets and liabilities that are determined to be illiquid or do not have readily ascertainable fair values, the estimates of fair value may differ from the values ultimately realized, and those differences can be material.

GAAP prioritizes the level of market price observability used in measuring assets and liabilities at fair value. Market price observability is impacted by a number of factors, including the type of assets and liabilities and the specific characteristics of the financial assets and liabilities. Financial assets and liabilities with readily available, actively quoted prices or for which fair value can be measured from actively quoted prices generally will have a higher degree of market price observability and lesser degree of judgment used in measuring fair value.

Financial assets and liabilities measured at fair value are classified and disclosed into one of the following categories based on the observability of inputs used in the determination of fair values:

 

   

Level I – Quoted prices that are available in active markets for identical financial assets or liabilities as of the reporting date.

 

   

Level II – Valuations obtained from independent third-party pricing services, the use of models or other valuation methodologies based on pricing inputs that are either directly or indirectly market

 

F-37


Table of Contents

Blue Owl Capital Inc.

(Prior to May 19, 2021, Owl Rock)

Notes to Consolidated and Combined Financial Statements

 

 

observable as of the measurement date. These financial assets and liabilities exhibit higher levels of liquid market observability as compared to Level III financial assets and liabilities.

 

   

Level III – Pricing inputs that are unobservable in the market and includes situations where there is little, if any, market activity for the financial asset or liability. The inputs into the determination of fair value of financial assets and liabilities in this category may require significant management judgment or estimation. The fair value of these financial assets and liabilities may be estimated using a combination of observed transaction prices, independent pricing services, models or other valuation methodologies based on pricing inputs that are neither directly nor indirectly market observable (e.g., cash flows, implied yields).

In certain cases, the inputs used to measure fair value may fall into different levels of the fair value hierarchy. In such cases, a financial asset or liability’s level within the fair value hierarchy is based on the lowest level of input that is significant to the fair value measurement. The assessment of the significance of a particular input to the fair value measurement in its entirety requires judgment and considers factors specific to the financial asset or liability when the fair value is based on unobservable inputs.

Fair Value Measurements Categorized within the Fair Value Hierarchy

The table below summarizes the Company’s assets and liabilities measured at fair value on a recurring basis as of December 31, 2021. The Company did not have any assets or liabilities measured at fair value on a recurring basis as of December 31, 2020.

 

     December 31, 2021  
(dollars in thousands)    Level I      Level II      Level III      Total  

Investments, at Fair Value

           

Corporate bonds

   $ —      $ 1,311    $ —      $ 1,311

Liabilities, at Fair Value

           

TRA liability

   $ —      $ —      $ 111,325    $ 111,325

Warrant liability

     43,048      —          25,750      68,798

Earnout liability

     —          —          143,800      143,800
  

 

 

    

 

 

    

 

 

    

 

 

 

Total Liabilities, at Fair Value

   $ 43,048    $ —      $ 280,875    $ 323,923
  

 

 

    

 

 

    

 

 

    

 

 

 

 

F-38


Table of Contents

Blue Owl Capital Inc.

(Prior to May 19, 2021, Owl Rock)

Notes to Consolidated and Combined Financial Statements

 

Reconciliation of Fair Value Measurements Categorized within Level III

Unrealized gains and losses on the Company’s liabilities carried at fair value on a recurring basis are included within other loss in the consolidated and combined statements of operations. There were no transfers in or out of Level III. The following table sets forth a summary of changes in the fair value of the Level III measurements for the year ended December 31, 2021:

 

(dollars in thousands)    Level III Liabilities  
     TRA Liability      Warrant Liability      Earnout Liability      Total  

Beginning balance

   $ —      $ —      $ —      $ —  

Issuances

     101,645      9,131      635,077      745,853

Settlements

     —          —          (1,325,532      (1,325,532

Net losses

     9,680      16,619      834,255      860,554
  

 

 

    

 

 

    

 

 

    

 

 

 

Ending Balance

   $ 111,325    $ 25,750    $ 143,800    $ 280,875
  

 

 

    

 

 

    

 

 

    

 

 

 

Change in net unrealized losses on liabilities still recognized at the reporting date

   $ 9,680    $ 16,619    $ —      $ 26,299
  

 

 

    

 

 

    

 

 

    

 

 

 

The settlement of Earnout Securities and additional TRA resulting from the settlement of such liability are non-cash transactions, and as such have not been reflected in the consolidated and combined statements of cash flows.

Valuation Methodologies for Fair Value Measurements Categorized within Levels II and III

Corporate Bonds

The fair value of corporate bonds are estimated based on quoted market prices, dealer quotations or alternative pricing sources supported by observable inputs. These investments are generally classified as Level II. The Company obtains prices from independent pricing services that generally utilize broker quotes and may use various other pricing techniques, which take into account appropriate factors such as yield, quality, coupon rate, maturity, type of issue, trading characteristics and other data.

TRA Liability

The TRA related to the Dyal Acquisition is considered contingent consideration and is measured at fair value based on discounted future cash flows. The remaining TRA liability on the Company’s consolidated and combined statements of financial condition is not measured at fair value.

Warrant Liability

The Company uses a Monte Carlo simulation model to value the Private Placement Warrants. The Company estimates the volatility of its Class A Shares based on the volatility implied by the Public Warrants. The risk-free interest rate is based on U.S. Treasuries for a maturity similar to the expected remaining life of the warrants. The expected term of the warrants is assumed to be equivalent to their remaining contractual term. The Public Warrants are traded on the NYSE and are stated at the last reported sales price without any valuation adjustments, and therefore are classified as Level I.

 

F-39


Table of Contents

Blue Owl Capital Inc.

(Prior to May 19, 2021, Owl Rock)

Notes to Consolidated and Combined Financial Statements

 

Earnout Liability

The fair value of the earnout liability was comprised of the Earnout Securities, which were settled prior to December 31, 2021, and the Oak Street Cash Earnout that was deemed to be contingent consideration on the Oak Street Acquisition.

The fair value of the Earnout Securities was determined using a Monte Carlo simulation model. The Company estimated the volatility of its Class A Shares based on the volatility implied by a review of historical volatility for similar publicly traded companies over a horizon that matched the expected remaining life of the Earnout Securities at each measurement date and the risk-free interest rate was based on U.S. Treasuries for a maturity similar to the expected remaining life.

The fair value of the Oak Street Cash Earnout was determined using a Monte Carlo simulation model. The model incorporates management revenue forecast and makes the following adjustments: historical revenue volatility, risk free rate based on U.S. Treasuries for a maturity similar to the expected remaining life and a discount rate to adjust management’s revenue forecast from a risk-based forecast to a risk-neutral forecast.

Quantitative Inputs and Assumptions for Fair Value Measurements Categorized within Level III

The following table summarizes the quantitative inputs and assumptions used for the Company’s Level III measurements as of December 31, 2021:

 

(dollars in thousands)    Fair Value      Valuation Technique      Significant Unobservable
Inputs
     Input     Impact to Valuation
from an Increase in
Input
 

TRA liability

   $ 111,325      Discounted cash flow        Discount rate        10     Decrease  

Warrant liability

     25,750      Monte Carlo simulation        Volatility        26     Increase  

Earnout liability

     143,800      Monte Carlo simulation        Revenue volatility        38     Increase  
           Discount rate        15     Decrease  
  

 

 

            

Total Liabilities, at Fair Value

   $ 280,875           
  

 

 

            

Fair Value of Other Financial Instruments

Management estimates that the carrying value of the Company’s other investments and debt obligations, which are not carried at fair value, approximated their fair values as of December 31, 2021. The fair value measurements for the Company’s other investments are categorized as Level III and its debt obligations are categorized as Level I within the fair value hierarchy.

 

10.

INCOME TAXES

The Company’s income tax provision and related income tax assets and liabilities are based on, among other things, an estimate of the impact of the Business Combination and exchanges of Common Units for Class A Shares, inclusive of an analysis of tax basis and state tax implications of the Blue Owl Operating Group and their underlying assets and liabilities. The Company’s estimate is based on the most recent information available; however, the impact of the Business Combination cannot be finally determined until the Company’s 2021 tax returns have been filed. The tax basis and state impact of the Blue Owl Operating Group and their underlying assets and liabilities are based on estimates subject to finalization of the Company’s tax returns, and the impact of the Business Combination may differ, possibly materially, from the current estimates described herein.

 

F-40


Table of Contents

Blue Owl Capital Inc.

(Prior to May 19, 2021, Owl Rock)

Notes to Consolidated and Combined Financial Statements

 

The Blue Owl Operating Partnerships, and prior to the Business Combination, Owl Rock, are partnerships for U.S. federal income tax purposes subject to New York City unincorporated business tax (“UBT”). Effective upon the consummation of the Business Combination, generally all of the income the Registrant earns will be subject to corporate-level income taxes in the United States. Further, the amount of income taxes recorded prior to the Business Combination are not representative of the expenses expected in the future. Substantially all of the Company’s income before tax is earned in the United States.

The following table presents the components of the Company’s income tax expense (benefit):

 

(dollars in thousands)    Year Ended December 31,  
     2021      2020      2019  

Current Income Tax Expense (Benefit)

        

U.S. federal

   $ —      $ —      $ —  

State and local

     716      359      81

Foreign

     211      14      —    
  

 

 

    

 

 

    

 

 

 
     927      373      81
  

 

 

    

 

 

    

 

 

 

Deferred Income Tax Expense (Benefit)

        

U.S. federal

     (43,905      —          —    

State and local

     (22,232      (475      159

Foreign

     (1      —          —    
  

 

 

    

 

 

    

 

 

 
     (66,138      (475      159
  

 

 

    

 

 

    

 

 

 

Total Income Tax Expense (Benefit)

        

U.S. federal

     (43,905      —          —    

State and local

     (21,516      (116      240

Foreign

     210      14      —    
  

 

 

    

 

 

    

 

 

 
   $ (65,211    $ (102    $ 240
  

 

 

    

 

 

    

 

 

 

The following table sets forth the reconciliation of the Company’s effective rate to the statutory rate:

 

     Year Ended December 31,  
     2021     2020     2019  

Statutory rate(1)

     21.00     4.00     4.00

Income passed through to noncontrolling interest holders

     -14.95     —       —  

State and local income taxes

     0.98     -3.73     0.10

Non-deductible compensation expense

     -3.54     -0.08     -3.28

Other

     —       -0.07     0.34
  

 

 

   

 

 

   

 

 

 

Total Effective Rate

     3.49     0.12     1.16
  

 

 

   

 

 

   

 

 

 

 

(1)

The statutory rate presented is using the U.S. federal corporate tax rate for the year ended December 31, 2021, and the UBT rate for the years ended December 31, 2020 and 2019.

 

F-41


Table of Contents

Blue Owl Capital Inc.

(Prior to May 19, 2021, Owl Rock)

Notes to Consolidated and Combined Financial Statements

 

As of December 31, 2021 and 2020 the income tax effects of temporary differences that give rise to significant portions of deferred tax assets and liabilities were as follows:

 

(dollars in thousands)    December 31,
2021
     December 31,
2020
 

Deferred Tax Assets

     

Basis difference in subsidiaries

   $ 439,826    $ 69

Tax receivable agreement

     158,616      —    

Net operating losses

     36,500      180

Other

     2,057      551
  

 

 

    

 

 

 

Deferred Tax Assets

   $ 636,999    $ 800
  

 

 

    

 

 

 

Goodwill and intangible assets

     47,924      —    

Other

     2,413      —    
  

 

 

    

 

 

 

Deferred Tax Liabilities

   $ 50,337    $ —  
  

 

 

    

 

 

 

The Company has U.S. federal and UBT net operating losses of $152.1 million and $9.6 million, respectively, that can be carried forward indefinitely until they are used. The Company evaluates the realizability of its deferred tax assets on a quarterly basis and may recognize or adjust any valuation allowance when it is more-likely-than-not that all or a portion of the deferred tax asset may not be realized. The Company believes it is more-likely-than-not that its deferred tax assets will be realized based on historic and projected earnings and the reversal of taxable temporary differences. As of December 31, 2021, the Company has not recorded any valuation allowances.

The Company files its tax returns as prescribed by the tax laws of the jurisdictions in which it operates. In the normal course of business, the tax years that remain open under the statute of limitations will be subject to examinations by the appropriate tax authorities. The Company is generally no longer subject to state or local examinations by tax authorities for tax years prior to 2017.

As of December 31, 2021, the Company has not recorded any unrecognized tax positions and does not expect a material increase or decrease in gross unrecognized tax positions in the next 12 months. No penalties or interest were incurred during the years ended December 31, 2021, 2020 and 2019.

In connection with and subsequent to the Business Combinations, the Company recorded to additional paid-in capital various adjustments to deferred tax assets and liabilities, as well as related impacts to the TRA liability, related to capital transactions. These adjustments primarily resulted from differences between the Company’s GAAP and tax basis in its investment in the Blue Owl Operating Partnerships, as well as portions related to the TRA liability that will eventually lead to additional tax basis in the Blue Owl Operating Partnerships upon future TRA payments. The deferred tax assets will be recovered as the basis is amortized. See the Company’s consolidated and combined statements of shareholders’ equity for these amounts.

 

11.

COMMITMENTS AND CONTINGENCIES

Tax Receivable Agreement

Pursuant to the TRA, the Company will pay 85% of certain tax benefits, if any, that it realizes (or in certain cases is deemed to realize) as a result of any increases in tax basis of the assets of the Blue Owl Operating Group related to the Business Combination and any subsequent exchanges of Blue Owl Operating Group Units for shares of the Registrant or cash.

 

F-42


Table of Contents

Blue Owl Capital Inc.

(Prior to May 19, 2021, Owl Rock)

Notes to Consolidated and Combined Financial Statements

 

Payments under the TRA will continue until all such tax benefits have been utilized or expired unless (i) the Company exercises its right to terminate the TRA and paying recipients an amount representing the present value of the remaining payments, (ii) there is a change of control or (iii) the Company breaches any of the material obligations of the TRA, in which case all obligations will generally be accelerated and due as if the Company had exercised its right to terminate the TRA. In each case, if payments are accelerated, such payments will be based on certain assumptions, including that the Company will have sufficient taxable income to fully utilize the deductions arising from the increased tax deductions.

The estimate of the timing and the amount of future payments under the TRA involves several assumptions that do not account for the significant uncertainties associated with these potential payments, including an assumption that the Company will have sufficient taxable income in the relevant tax years to utilize the tax benefits that would give rise to an obligation to make payments.

The table below presents management’s estimate as of December 31, 2021, of the maximum amounts that would be payable under the TRA assuming that the Company will have sufficient taxable income each year to fully realize the expected tax savings. In light of the numerous factors affecting the Company’s obligation to make such payments, the timing and amounts of any such actual payments may differ materially from those presented in the table.

 

(dollars in thousands)

   Potential Payments Under the Tax
Receivable Agreement
 

2022

   $ —  

2023

     44,059

2024

     47,486

2025

     56,735

2026

     47,642

Thereafter

     595,661
  

 

 

 

Total Payments

   $ 791,583

Less adjustment to fair value for contingent consideration

     (120,907
  

 

 

 

Total TRA Liability

   $ 670,676
  

 

 

 

Unfunded Product Commitments

As of December 31, 2021, the Company had unfunded investment commitments to its products of $46.5 million, which is exclusive of commitments that employees and other related parties have directly to the Company’s products.

Indemnification and Guarantee Arrangements

In the normal course of business, the Company enters into contracts that contain indemnities or guarantees for related parties of the Company, including the Company’s products, as well as persons acting on behalf of the Company or such related parties and third parties. The terms of the indemnities and guarantees vary from contract to contract and the Company’s maximum exposure under these arrangements cannot be determined or the risk of material loss is remote, and therefore no amounts have been recorded in the consolidated statements of financial condition. As of December 31, 2021, the Company has not had prior claims or losses pursuant to these arrangements.

 

F-43


Table of Contents

Blue Owl Capital Inc.

(Prior to May 19, 2021, Owl Rock)

Notes to Consolidated and Combined Financial Statements

 

Litigation

From time to time, the Company is involved in legal actions in the ordinary course of business. Although there can be no assurance of the outcome of such legal actions, in the opinion of management, the Company does not have a potential liability related to any current legal proceeding or claim that would individually or in the aggregate materially affect its results of operations, financial condition or cash flows.

 

12.

RELATED PARTY TRANSACTIONS

The majority of the Company’s revenues, including all management fees and certain administrative, transaction and other fees, are earned from the products it manages, which are related parties of the Company.

The Company also has arrangements in place with products that it manages, whereby certain costs are initially paid by the Company and subsequently are reimbursed by the products. These amounts are included within due from related parties in the Company’s consolidated and combined statements of financial condition.

 

(dollars in thousands)    December 31,
2021
     December 31,
2020
 

Management fees

   $ 168,057    $ 78,586

Realized performance income

     10,496      —    

Administrative fees and other expenses paid on behalf of the Company’s products and other related parties

     46,023      14,112
  

 

 

    

 

 

 

Due from Related Parties

   $ 224,576    $ 92,698
  

 

 

    

 

 

 

Reimbursements from the Company’s Products

Administrative fees represent allocable compensation and other expenses incurred by the Company, pursuant to administrative and other agreements, that are reimbursed by products it manages. These administrative fees are included within administrative, transaction and other fees on the consolidated and combined statements of operations and totaled $37.2 million, $13.0 million and $12.0 million during the years ended December 31, 2021, 2020 and 2019, respectively.

Dealer Manager Revenues

Dealer manager revenues represent commissions earned from certain of the Company’s products for distribution services provided. These dealer manager revenues are included within administrative, transaction and other fees on the consolidated and combined statements of operations and totaled $8.2 million, $3.9 million and $9.6 million during the years ended December 31, 2021, 2020 and 2019, respectively.

Expense Support and Caps Arrangements

The Company is party to expense support and cap arrangements with certain of the products it manages. Pursuant to these arrangements, the Company may absorb certain expenses of these products when in excess of stated expense caps or until such products reach certain profitability and cash flow

 

F-44


Table of Contents

Blue Owl Capital Inc.

(Prior to May 19, 2021, Owl Rock)

Notes to Consolidated and Combined Financial Statements

 

thresholds. In certain cases, the Company is able to recover these expenses once certain profitability and cash flow thresholds are met. The Company recorded net expenses (recoveries) related to these arrangements of $(3.2) million, $18.7 million and $7.0 million for the years ended December 31, 2021, 2020 and 2019, respectively. These net expenses (recoveries) are included in general, administrative and other expenses within the consolidated and combined statements of operations.

Aircraft and Other Services

In the normal course of business, the Company reimburses certain related parties for business use of their aircraft based on current market rates. Personal use of the aircraft is not charged to the Company. The Company recorded expenses for these aircraft reimbursements of $0.6 million, $0.9 million and $1.0 million for the years ended December 31, 2021, 2020 and 2019, respectively.

Promissory Note

The Company was a party to an interest-bearing promissory note with a product it manages, allowing the product to borrow from the Company up to an aggregate of $50.0 million. The Company lent and was repaid $30.0 million and recorded $4 thousand of interest income during the year ended December 31, 2020. The unpaid principal balance and accrued interest were payable on demand upon 120 days written notice by the Company. The promissory note matured on December 31, 2020.

 

13.

EARNINGS (LOSS) PER SHARE

Basic earnings (loss) per share attributable to Class A Shareholders is computed by dividing the earnings or loss attributable to Class A Shares by the weighted-average number of shares of Class A Shares outstanding during the period.

Seller Earnout Units are included in the denominator in computing dilutive earnings (loss) per Class A Share only when a Class E Triggering Event has occurred, and therefore the contingency has been met. As of December 31, 2021, the Class E Triggering Events on the E-2 Seller Earnout Units have been met.

The table below presents the Company’s treatment for basic and diluted earnings (loss) per share for instruments outstanding at the Registrant and the Blue Owl Operating Group. Potentially dilutive instruments are only considered in the calculation to the extent they would be dilutive.

 

    

Basic

  

Diluted

Class A Shares    Included    Included
Class B Shares    N/A—None outstanding    N/A—None outstanding
Class C Shares and Class D Shares    Excluded
Non-economic voting shares of the Registrant
   Excluded
Non-economic voting shares of the Registrant
Vested RSUs(1)    Included
Contingently issuable shares
   Included
Contingently issuable shares
Unvested RSUs    Excluded    Included
Treasury stock method
Warrants    Excluded   

Included

Treasury stock method(4)

 

F-45


Table of Contents

Blue Owl Capital Inc.

(Prior to May 19, 2021, Owl Rock)

Notes to Consolidated and Combined Financial Statements

 

    

Basic

  

Diluted

Potentially Dilutive Instruments of the Blue Owl Operating Group:      
Vested Common and Incentive Units    Excluded   

Included

If-converted method(5)

Unvested Incentive Units    Excluded   

Included

The Company first applies the treasury stock method to determine the number of units that would have been issued, then applies the if-converted method to the resulting number of units(5)

Oak Street Earnout Units(2)    Excluded    Excluded
Performance condition not satisfied as of year end
Earnout Securities(3)    Excluded   

Included

Market condition satisfied as of year end

If-converted method(5)

 

(1)

Included in the weighted-average Class A Shares outstanding for the period from May 19, 2021 to December 31, 2021, were 9,191,642 RSUs that have vested but have not been settled in Class A Shares. These RSUs do not participate in dividends until settled in Class A Shares.

(2)

As of December 31, 2021, the Oak Street Triggering Events with respect to the Oak Street Earnout Units had not been met, and therefore such units have not been included in the calculation of diluted earnings (loss) per share.

(3)

As of December 31, 2021, the Class E Triggering Events with respect to the Earnout Securities had been met and no Earnout Securities remained outstanding.

(4)

The treasury stock method for warrants carried at fair value includes adjusting the numerator for changes in fair value impacting net income (loss) for the period.

(5)

The if-converted method includes adding back to the numerator any related income or loss allocations to noncontrolling interest, as well as any incremental tax expense had the instruments converted into Class A Shares as of the beginning of the period. In the case of Earnout Securities carried at fair value, the numerator is also adjusted for changes in fair value impacting net income (loss) for the period.

 

For the Period from May 19, 2021 to December 31, 2021    Net Loss
Attributable
to Class A
Shareholders
    Weighted-
Average Class A
Shares
Outstanding
     Loss Per
Class A Share
    Weighted-
Average
Number of
Antidilutive
Instruments
 
     (dollars in thousands, except per share amounts)  

Basic

   $ (450,430     354,949,067    $ (1.27  
  

 

 

   

 

 

    

 

 

   

Effect of dilutive instruments:

         

Unvested RSUs

     —         —            1,702,275

Warrants

     —         —            14,159,364

Vested Common and Incentive Units

     (1,306,873     960,237,349        —    

Unvested Incentive Units

     —         —            6,743,015

Oak Street Earnout Units

     —         —            344,594

Earnout Securities

     —         —            50,881,018
  

 

 

   

 

 

    

 

 

   

Diluted

   $ (1,757,303     1,315,186,416    $ (1.34  
  

 

 

   

 

 

    

 

 

   

 

F-46


Table of Contents

Blue Owl Capital Inc.

(Prior to May 19, 2021, Owl Rock)

Notes to Consolidated and Combined Financial Statements

 

For periods prior to the Business Combination, earnings per share results in values that would not be meaningful to the users of the consolidated and combined financial statements, as the Company’s capital structure completely changed as a result of the Business Combination. Therefore, earnings (loss) per share information has not been presented for periods prior to the Business Combination.

 

14.

SUBSEQUENT EVENTS

Dividend

On February 17, 2022, the Company announced a cash dividend of $0.10 per Class A Share. The dividend is payable on March 7, 2022, to holders of record as of the close of business on February 28, 2022.

2032 Notes

On February 15, 2022, the Company, through its indirect subsidiary, Blue Owl Finance LLC, issued $400.0 million aggregate principal amount of 4.375% Senior Notes due 2032 (the “2032 Notes”). The 2032 Notes bear interest at a rate of 4.375% per annum and mature on February 15, 2032. Interest on the 2032 Notes will be payable semi-annually in arrears on February 15 and August 15 of each year, commencing August 15, 2022.

The 2032 Notes are fully and unconditionally guaranteed, jointly and severally, by the Blue Owl Operating Partnerships and certain of their subsidiaries. The guarantees are unsecured and unsubordinated obligations of the guarantors. All or a portion of the 2032 Notes may be redeemed at the Company’s option in whole, at any time, or in part, from time to time, prior to their stated maturity, subject to a make-whole redemption price; provided, however, that if the Company redeems any amounts on or after November 15, 2031, the redemption price for the 2032 Notes will be equal to 100% of the principal amount of the amounts redeemed, in each case, plus any accrued and unpaid interest. If a change of control repurchase event occurs, the 2032 Notes are subject to repurchase by the Company at a repurchase price in cash equal to 101% of the aggregate principal amount repurchased plus any accrued and unpaid interest. The 2032 Notes also provide for customary events of default and acceleration.

Wellfleet Acquisition

On February 16, 2022, the Company announced its entry into an agreement to acquire Wellfleet Credit Partners LLC (“Wellfleet”) from affiliates of Littlejohn & Co., LLC. The closing is subject to customary conditions. The purchase price consists of $108.0 million cash consideration on closing and earnout payments of up to an additional $15.0 million of cash and 940,668 Class A Shares payable in equal installments on each of the first three anniversaries from the closing date.

 

F-47


Table of Contents

 

 

 

LOGO

1,320,591,340 Class A Shares

 

 

PROSPECTUS

 

 

May 2, 2022

You should rely only on the information contained or incorporated by reference in this prospectus. We have not authorized anyone to provide you with different information. You should not assume that the information contained or incorporated by reference in this prospectus is accurate as of any date other than the date of this prospectus. We are not making an offer of these securities in any state where the offer is not permitted.

 

 

 

 


Table of Contents

Filed Pursuant to Rule 424(b)(3)
Registration No. 333-257190

 

PROSPECTUS

 

LOGO

BLUE OWL CAPITAL INC.

1,320,591,340 SHARES OF CLASS A COMMON STOCK

 

 

This prospectus relates to: (i) 159,964,103 shares of Class A stock, par value $0.0001 per share (“Class A common stock”), that may be issuable by us under the Business Combination Agreement, dated as of December 23, 2020 (as the same has been or may be amended, modified, supplemented or waived from time to time, the “BCA” or the “Business Combination Agreement”), by and among Altimar, Owl Rock Capital Group LLC (“Owl Rock Group”), Owl Rock Capital Feeder LLC (“Owl Rock Feeder”), Owl Rock Capital Partners LP (“Owl Rock Capital Partners”) and Neuberger Berman Group LLC (“Neuberger”) to the former equityholders of Owl Rock Group (the “Owl Rock Equityholders”), the former equityholders (the “Dyal Equityholders”) of the Dyal Capital Partners division of Neuberger (“Dyal”), Altimar Sponsor LLC (“Altimar Sponsor”) and the former directors of Altimar, (ii) 617,093,768 shares of Class A common stock issuable upon the exchange of Blue Owl Operating Group Units (as defined below) and the cancellation of an equal number of shares of Class C common stock issued to former Electing Owl Rock Equityholders and Electing Dyal Equityholders (each as defined below), (iii) 294,656,373 shares of Class A common stock issuable upon the sale of shares of Class B common stock issuable to the Owl Rock Principals and Dyal Principals (each as defined herein) upon the exchange of Blue Owl Operating Group Units and the cancellation of an equal number of shares of Class D common stock, (iv) 14,954,302 shares of Class A common stock issuable in respect of the Seller Earnout Shares (as defined herein) upon the satisfaction of certain vesting conditions, (v) 59,447,040 shares of Class A common stock issuable to certain Owl Rock Equityholders and Dyal Equityholders upon the exchange of Blue Owl Operating Group Units and the cancellation of an equal number of shares of Class C common stock, which are issuable in respect of the Seller Earnout Units upon the satisfaction of certain vesting conditions, and (vi) 24,475,754 shares of Class A common stock issuable upon the sale of shares of Class B common stock issuable to the former Owl Rock Principals and Dyal Principals upon the exchange of Blue Owl Operating Group Units and the cancellation of an equal number of Class D common stock which are issuable in respect of the Seller Earnout Units upon the satisfaction of certain vesting conditions.

This prospectus also relates to the offer and sale from time to time by the selling stockholders who purchased shares in the subscription agreements dated as of December 23, 2020 (collectively, the “PIPE Investors” and, together with the Owl Rock Equityholders, the Dyal Equityholders and Altimar Sponsor, the “Selling Holders”) of 150,000,000 shares of Class A common stock, par value $0.0001 per share (“Class A common stock”). We will not receive any proceeds from the sale of shares of Class A common stock by the Selling Holders pursuant to this prospectus; however, we will bear all costs, expenses and fees in connection with the registration of the securities and will not receive any proceeds from the sale of the securities. The Selling Holders will bear all commissions and discounts, if any, attributable to their respective sales of the securities.

Our registration of the securities covered by this prospectus does not mean that either we or the Selling Holders will issue, offer or sell, as applicable, any of the Class A common stock. The Selling Holders may offer and sell the securities covered by this prospectus in a number of different ways and at varying prices. We provide more information about how the Selling Holders may sell the shares in the section entitled “Plan of Distribution.”

You should read this prospectus and any prospectus supplement or amendment carefully before you invest in our Class A common stock.

Our shares of Class A common stock are listed on the New York Stock Exchange (“NYSE”) under the symbols “OWL”. On July 30, 2021, the closing price of our Class A common stock was $14.25 per share.

We are an “emerging growth company,” as that term is defined under the federal securities laws and, as such, are subject to certain reduced public company reporting requirements.

 

 

Investing in our securities involves risks that are described in the “Risk Factors” section beginning on page 22 of this prospectus.

Neither the Securities and Exchange Commission nor any state securities commission has approved or disapproved of the securities to be issued under this prospectus or determined if this prospectus is truthful or complete. Any representation to the contrary is a criminal offense.

The date of this prospectus is August 2, 2021.


Table of Contents

TABLE OF CONTENTS

 

MARKET AND INDUSTRY DATA

     ii  

TRADEMARKS AND TRADE NAMES

     ii  

SELECTED DEFINITIONS

     iii  

CAUTIONARY STATEMENT REGARDING FORWARD-LOOKING STATEMENTS

     xi  

SUMMARY

     1  

SELECTED HISTORICAL CONSOLIDATED AND COMBINED FINANCIAL INFORMATION OF OWL ROCK

     18  

SELECTED HISTORICAL COMBINED FINANCIAL INFORMATION OF DYAL

     20  

MARKET PRICE, TICKER SYMBOL, AND DIVIDEND INFORMATION

     21  

RISK FACTORS

     22  

USE OF PROCEEDS

     63  

DIVIDEND POLICY

     64  

UNAUDITED PRO FORMA CONDENSED COMBINED FINANCIAL INFORMATION

     65  

NOTES TO THE UNAUDITED PRO FORMA COMBINED FINANCIAL STATEMENTS

     75  

BUSINESS OF BLUE OWL

     89  

OWL ROCK’S MANAGEMENT’S DISCUSSION AND ANALYSIS OF FINANCIAL CONDITION AND RESULTS OF OPERATIONS

     108  

DYAL’S MANAGEMENT’S DISCUSSION AND ANALYSIS OF FINANCIAL CONDITION AND RESULTS OF OPERATIONS

     136  

MANAGEMENT

     159  

EXECUTIVE COMPENSATION

     165  

DESCRIPTION OF SECURITIES

     168  

BENEFICIAL OWNERSHIP

     185  

SELLING HOLDERS

     191  

CERTAIN RELATIONSHIPS AND RELATED PARTY TRANSACTIONS

     207  

UNITED STATES FEDERAL INCOME TAX CONSIDERATIONS

     215  

PLAN OF DISTRIBUTION

     222  

EXPERTS

     227  

WHERE YOU CAN FIND MORE INFORMATION

     228  

INDEX TO FINANCIAL STATEMENTS

     F-1  

You should rely only on the information contained in this prospectus. No one has been authorized to provide you with information that is different from that contained in this prospectus. This prospectus is dated as of the date set forth on the cover hereof. You should not assume that the information contained in this prospectus is accurate as of any date other than that date.

 

i


Table of Contents

MARKET AND INDUSTRY DATA

This prospectus includes market and industry data and forecasts from independent consultant reports, publicly available information, various industry publications, other published industry sources and our internal data, estimates and forecasts. Independent consultant reports, industry publications and other published industry sources generally indicate that the information contained therein was obtained from sources believed to be reliable.

Our internal data, estimates and forecasts are based upon information obtained from our investors, partners, trade and business organizations and other contacts in the markets in which we operate and our management’s understanding of industry conditions. While we are not aware of any misstatements regarding any market, industry or similar data presented herein, such data involves risks and uncertainties and is subject to change based on various factors, including those discussed under the heading “Risk Factors” in this prospectus.

TRADEMARKS AND TRADE NAMES

We own or have rights to trademarks, service marks, copyrights and trade names that we use in conjunction with the operation of our business. This prospectus also includes trademarks, service marks and trade names of other companies. Each trademark, tradename or service mark of any other company appearing in this prospectus is, to our knowledge, owned by such other company.

 

ii


Table of Contents

SELECTED DEFINITIONS

This prospectus has been prepared using a number of stylistic conventions, which you should consider when reading the information herein or therein. Unless otherwise expressly stated or, unless the context otherwise requires, references in this prospectus to:

 

   

Adjusted EBITDA”, a non-GAAP measure, is used to assess the Company’s ability to service its borrowings. Adjusted EBITDA is derived from and reconciled to, but not equivalent to, its most directly comparable GAAP measure of net income (loss) before income taxes. Adjusted EBITDA represents Distributable Earnings plus (a) interest expense, (b) income tax expense (benefits), and (c) depreciation and amortization.

 

   

Adjusted Revenues” a non-GAAP measure, is used to assess the net revenue expected to be received by the Company. Adjusted Revenues are derived from and reconciled to, but not equivalent to its most directly comparable GAAP measure of total revenues, net. Adjusted Revenues differ from total revenues computed in accordance with GAAP as it excludes reimbursed expenses and dealer manager revenues, if applicable, that have an offsetting amount included within expenses on the consolidated and combined statement of operations.

 

   

Adjusted Compensation”, a non-GAAP measure, is used to assess the net cash settled compensation to be paid by the Company. Adjusted Compensation is derived from and reconciled to, but not equivalent to its most directly comparable GAAP measure of compensation and benefits. Adjusted Compensation differs from compensation and benefits computed in accordance with GAAP as it excludes equity compensation expense and compensation and benefits reimbursed through the receipt of administrative revenues. The administrative revenues reflect allocable compensation and expenses incurred by certain professionals of the Company and reimbursed by products managed by the Company.

 

   

Advisers Act” refers to the Investment Advisers Act of 1940, as amended, and the rules and regulations promulgated thereunder.

 

   

Altimar” refers to Altimar Acquisition Corporation, a blank check company incorporated as a Cayman Islands exempted company.

 

   

Altimar Founders” refers to Altimar Sponsor and certain equityholders of Altimar.

 

   

Altimar Sponsor” refers to Altimar Sponsor LLC, a Delaware limited liability company.

 

   

assets under management” or “AUM” refers to the assets that we manage. For Owl Rock’s products, Owl Rock’s AUM represents the sum of total assets (including assets acquired with leverage) of our products; undrawn debt (at the product-level including certain amounts subject to restrictions); and uncalled committed capital (including commitments to products that have yet to commence their investment periods). For Dyal’s funds, AUM represents the sum of capital commitments.

 

   

AUM not yet paying fees” refers to AUM that is not currently paying fees and is eligible to earn management fees and/or performance income upon deployment.

 

   

available capital” (also referred to as “dry powder”) is comprised of uncalled committed capital (including commitments to products that have yet to commence their investment periods); cash and cash equivalents; and, for certain funds and accounts permitting leverage, undrawn debt (at the product-level including certain amounts subject to restrictions).

 

   

BCA” or “Business Combination Agreement” refers to the Business Combination Agreement, dated as of December 23, 2020 (as amended by that Amendment to Business Combination Agreement, dated as of January 4, 2021, Second Amendment to Business Combination Agreement, dated as of March 25, 2021, and Third Amendment to Business Combination Agreement, dated as of April 11, 2021, as the same has been or may be further amended, modified, supplemented or waived from time to time in accordance with its terms), by and among Altimar, Owl Rock Capital Group LLC, Owl Rock Feeder, Owl Rock Capital Partners and Neuberger Berman Group LLC (“Neuberger”).

 

iii


Table of Contents
   

BDC” refers to a business development company, as regulated under the Investment Company Act.

 

   

BDC Part I Fees” refers to quarterly performance income on the net investment income of the Owl Rock BDCs, currently ORCC, ORCC II, ORCC III, ORTF and ORCIC, subject to a fixed hurdle rate. These fees are classified as management fees as they are predictable and recurring in nature, not subject to contingent repayment, and cash-settled each quarter.

 

   

BDC Part II Fees” refers to fees for the Owl Rock BDCs that are paid in arrears as of the end of each calendar year when the cumulative aggregate realized capital gains exceed the cumulative aggregate realized capital losses and aggregate unrealized capital depreciation, less the aggregate amount of BDC Part II Fees paid in all prior years since inception.

 

   

Blue Owl” refers to Blue Owl Capital Inc., a Delaware corporation and the combined company following the consummation of the Business Combination, and its consolidated subsidiaries.

 

   

Blue Owl Carry” refers to Blue Owl Capital Carry LP, a Delaware limited partnership.

 

   

Blue Owl Carry Units” refers to the limited partnership interests in Blue Owl Carry.

 

   

Blue Owl GP” refers to Blue Owl Capital GP LLC, a Delaware limited liability company, direct subsidiary of Blue Owl, and general partner of each of Blue Owl Holdings and Blue Owl Carry.

 

   

Blue Owl Holdings” refers to Blue Owl Capital Holdings LP, a Delaware limited partnership.

 

   

Blue Owl Holdings Units” refers to the limited partnership interests in Blue Owl Holdings.

 

   

Blue Owl Operating Group” refers to Blue Owl Carry and Blue Owl Holdings, collectively.

 

   

Blue Owl Limited Partnership Agreements” refer to the amended and restated limited partnership agreements of Blue Owl Carry and Blue Owl Holdings to be entered into in connection with the Closing, as the same may be amended, modified, supplemented or waived from time to time in accordance with their terms.

 

   

Blue Owl Operating Group Unit” refers to a combination of one Blue Owl Carry Unit and one Blue Owl Holdings Unit.

 

   

Board” refers to Blue Owl’s board of directors.

 

   

Business Combination” refers to the transactions contemplated by the BCA.

 

   

Business Services Platform” refers to the Dyal team that provides strategic services to partner managers.

 

   

Capital Commitments” refers to the commitments to our funds, including BDCs, as applicable, and the commitments of Dyal, Owl Rock and our respective affiliates.

 

   

carried interest” or “carried interest allocations” refers to, in carry fund structures, the allocation of gain or profit to the general partner or another affiliated entity or entities of amounts otherwise allocable to the limited partners, commonly referred to as carried interest, as defined in the fund’s investment management or partnership agreements (excluding, for the sake of clarity, incentive fees). Carried interest is typically calculated for a given fund based on cumulative fund performance. Carried interest entitles the general partner (or an affiliate) to a special allocation of income and gains from a fund, and is typically structured as a net profits interest in the applicable fund. Carried interest is generally calculated on a “realized” basis and the recipient is generally entitled to a carried interest based upon the net realized income and gains often taking into account certain unrealized losses generated by such fund. Net realized income/gains or loss is not netted between or among funds.

 

   

Class A common stock” refers to the Class A common stock, par value $0.0001 per share, of the Company, including any shares of such Class A common stock issuable upon the exercise of any warrant or other right to acquire shares of such Class A common stock.

 

iv


Table of Contents
   

Class B common stock” refers to the Class B common stock, par value $0.0001 per share, of the Company, including any shares of such Class B common stock issuable upon the exercise of any warrant or other right to acquire shares of such Class B common stock.

 

   

Class C common stock” refers to the Class C common stock, par value $0.0001 per share, of the Company, including any shares of such Class C common stock issuable upon the exercise of any warrant or other right to acquire shares of such Class C common stock.

 

   

Class D common stock” refers to the Class D common stock, par value $0.0001 per share, of the Company, including any shares of such Class D common stock issuable upon the exercise of any warrant or other right to acquire shares of such Class D common stock.

 

   

Class E common stock” refers to the Class E common stock, par value $0.0001 per share, of the Company.

 

   

Class E-1 common stock” refers to the Class E-1 common stock of the Company.

 

   

Class E-2 common stock” refers to the Class E-2 common stock of the Company.

 

   

Closing” refers to the closing of the Business Combination.

 

   

common stock” refers to shares of the Class A common stock, the Class B common stock, the Class C common stock, the Class D common stock, the Class E-1 common stock, the Class E-2 common stock, collectively.

 

   

Company,” “our,” “we” or “us” refers, prior to the Business Combination, to Altimar, Owl Rock or Dyal, as the context suggests, and, following the Business Combination, to Blue Owl.

 

   

DE” refers to Distributable earnings, a non-GAAP measure, which is used to assess performance and amounts available for dividends to members. DE is derived from and reconciled to, but not equivalent to its most directly comparable GAAP measure of net income (loss) before income taxes. Distributable Earnings is FRE less current income taxes and includes (other than with respect to Owl Rock) net realized gains, realized performance income and performance related compensation. DE differs from income before taxes computed in accordance with GAAP as it adjusts for certain items that we believe are indicative of our ability to make our dividend payments. Our presentation of DE represents our operating performance, as further adjusted for performance income and performance related compensation, as applicable. Management believes that these adjustments enable investors to better understand the Company’s earnings that are available for distribution.

 

   

DGCL” refers to the Delaware General Corporation Law, as amended.

 

   

dollars” or “$” refers to U.S. dollars.

 

   

Domestication” refers to the continuation of Altimar by way of domestication of Altimar into a Delaware corporation, with the ordinary shares of Altimar becoming shares of common stock of the Delaware corporation under the applicable provisions of the Cayman Islands Companies Act (2020 Revision) of the Cayman Islands, as the same may be amended from time to time, and the DGCL; the term includes all matters and necessary or ancillary changes in order to effect such Domestication, including the adoption of our certificate of incorporation consistent with the DGCL and changing the name and registered office of Altimar.

 

   

Dyal” refers, prior to the Business Combination but after giving effect to a pre-Closing reorganization, to Dyal Capital Partners and the entities and personnel comprising the Dyal business of Neuberger Berman Group LLC, and, following the Business Combination, to Dyal Capital Partners, the GP Capital Solutions operating segment of Blue Owl.

 

   

Dyal Equity Funds” refers to existing funds within the GP Minority Equity Investments strategy: Dyal Capital Partners (A) LP, Dyal Capital Partners (B) LP and Dyal Investment Partners LP and their related feeder, blocker, parallel, alternative investment and holding entities (“Dyal Fund I”); Dyal

 

v


Table of Contents
 

Capital Partners II (A) LP, Dyal Capital Partners II (B) LP and Dyal II Investment Partners LP and their related feeder, blocker, parallel, alternative investment and holding entities (“Dyal Fund II”), Dyal Capital Partners III (A) LP and Dyal Capital Partners III (B) LP and their related feeder, blocker, parallel, alternative investment and holding entities (“Dyal Fund III”), Dyal Capital Partners IV (A) LP, Dyal Capital Partners IV (B) LP and Dyal Capital Partners IV (C) LP and their related feeder, blocker, parallel, alternative investment and holding entities (“Dyal Fund IV”) and Dyal Capital Partners V (A) LP and Dyal Capital Partners V (B) LP and their related feeder, blocker, parallel, alternative investment and holding entities (“Dyal Fund V”), collectively.

 

   

Dyal Equityholders” refers to Neuberger, the Dyal Principals and any other holders of Dyal equity interests.

 

   

Dyal Financing Fund” refers to the existing fund and its related feeder, parallel, alternative investment and holding entities within the GP Debt Financing Investments strategy.

 

   

Dyal HomeCourt Fund” refers to the existing fund and its related feeder, parallel, alternative investment and holding entities that seeks to acquire minority equity investments in NBA Teams that forms part of the Professional Sports Minority Investments strategy.

 

   

Dyal Principals” refers to Michael Rees, Sean Ward and Andrew Laurino.

 

   

Electing Owl Rock Equityholders” refers to the Owl Rock Equityholders who elect to receive Blue Owl Operating Group Units in connection with the Business Combination in lieu of common stock of Blue Owl.

 

   

fee paying AUM” or “FPAUM” refers to the AUM from which management fees and/or performance income are earned. For Owl Rock funds, FPAUM is generally comprised of the portfolio value, invested capital, net asset value (“NAV”), or total assets (including assets acquired with leverage, but excluding cash) of the products, as applicable; and the uncalled committed capital (including commitments to products that have yet to commence their investment periods) for products where Owl Rock earns management fees on uncalled committed capital. For Dyal’s products, FPAUM is equal to the sum of the investor capital base from which Dyal earns management and/or performance income, which varies among the Dyal funds. For Dyal’s GP Minority Equity Investments strategy, FPAUM is generally equal to capital commitments during the investment period and the cost of unrealized investments after the investment period. For Dyal’s other strategies, FPAUM is generally equal to investment cost. The investor capital base upon which fees are charged is defined within the respective agreements.

 

   

fee related earnings” or “FRE”, a non-GAAP measure, is used to assess our operating performance by determining whether recurring revenue, primarily consisting of management fees, is sufficient to cover operating expenses and to generate profits. FRE is derived from and reconciled to, but not equivalent to its most directly comparable GAAP measure of net income (loss) before income taxes. FRE differs from income before taxes computed in accordance with GAAP as it adjusts for transaction-related charges, equity-based compensation, non-controlling interests in subsidiaries of the Company and certain other items that we believe reflects our operating performance. Other than for Owl Rock, the calculation of FRE also adjusts for performance income, performance related compensation and investment net gains (losses). Management believes that adding these adjustments assist in clarifying stable and predictable cash flows that cover operating expenses and lead to the generation of profits.

 

   

our funds” refers to the funds, investment vehicles, BDCs, managed accounts and other entities, accounts and investment products that are managed or co-managed by Blue Owl, Owl Rock or Dyal.

 

   

FIC Assets” refers to the “FIC Assets” described in Note 1 of the Notes to Consolidated and Combined Financial Statements of Owl Rock Group and subsidiaries and Owl Rock Securities.

 

   

FINRA” refers to the Financial Industry Regulatory Authority, Inc.

 

   

GAAP” refers to United States generally accepted accounting principles, consistently applied.

 

vi


Table of Contents
   

GP Debt Financing strategy” refers to the investment strategy of certain Dyal funds that primarily relates to originating and making collateralized, long-term debt investments, preferred equity investments and structured investments in private capital managers.

 

   

GP Minority Equity Investments strategy” refers to the investment strategy of certain Dyal funds that primarily relates to acquiring minority equity interests in investment management businesses or fund sponsors.

 

   

incentive fees” refers to contractual fees or other payments based on a percentage of a fund’s net gains, profits and/or income, which formulation may take into account a preferred return threshold, in each case as described in the fund’s constituent documents (excluding, for the sake of clarity, carried interest allocations). Incentive fees may be calculated based on a combination of realized and unrealized amounts and/or current income.

 

   

Investment Company Act” refers to the Investment Company Act of 1940, as amended, and the rules and regulations promulgated thereunder.

 

   

Investor Rights Agreement” refers to the Investor Rights Agreement, to be entered into between Blue Owl, Altimar Sponsor, the Altimar Founders and certain of the Owl Rock Equityholders and Dyal Equityholders, substantially in the form attached hereto at Annex E, as the same may be amended, modified, supplemented or waived from time to time in accordance with its terms.

 

   

IPO” refers to Altimar’s initial public offering of its Units, Public Shares and Public Warrants pursuant to the IPO registration statement and completed on October 27, 2020.

 

   

long dated” refers to the contractual life of any finite private fund or managed account of 5 years or more as of the date hereof.

 

   

management fees” for Owl Rock refers to fees that it earns for advisory services provided to its funds, which are generally based on a defined percentage of average fair value of gross assets (excluding cash), or average fair value of gross assets (excluding cash) plus undrawn commitments, in the case of the Owl Rock BDCs, or fair value of gross assets (excluding cash), fair value of investments plus undrawn commitments, or invested capital in the case of Owl Rock’s private debt funds and managed accounts, and also include BDC Part I Fees. For Dyal, management fees are derived from investment management services provided to private funds and are payable quarterly or semi-annually, at the beginning or end of the service period. For the GP Minority Equity Investments strategy, the fees are generally determined based upon a percentage of capital committed during the investment period, and thereafter generally based on the cost of unrealized investments; or as otherwise defined in the respective agreements. For the other Dyal strategies, the fees are generally determined based upon a percentage of investment cost or as otherwise defined in the respective agreements.

 

   

NBA” refers to the National Basketball Association.

 

   

Neuberger” refers to Neuberger Berman Group LLC, a Delaware limited liability company.

 

   

NYSE” refers to the New York Stock Exchange.

 

   

our BDCs” refers to the BDCs managed or co-managed by Blue Owl or Owl Rock BDCs currently managed by Owl Rock and to be managed or co-managed by Blue Owl.

 

   

Owl Rock” refers, prior to the Business Combination, to Owl Rock Capital and Owl Rock Securities, and, following the Business Combination, Owl Rock Capital together with Owl Rock Securities, the Direct Lending operating segment of Blue Owl.

 

   

Owl Rock BDCs” refers to Owl Rock Capital Corporation (NYSE: ORCC) (“ORCC”), Owl Rock Capital Corporation II (“ORCC II”), Owl Rock Capital Corporation III (“ORCC III”), Owl Rock Technology Finance Corp. (“ORTF”) and Owl Rock Core Income Corp. (“ORCIC”).

 

   

Owl Rock Capital” refers to a carve-out of Owl Rock Group and its consolidated operating subsidiaries (which carve-out excludes such operating subsidiaries constituting FIC assets) after giving effect to a pre-Closing reorganization.

 

vii


Table of Contents
   

Owl Rock Capital Partners” refers to Owl Rock Capital Partners LP, a Delaware limited partnership and indirect equityholder in, and managing member of, Owl Rock.

 

   

Owl Rock Equityholders” refers to the Owl Rock Principals, Owl Rock Feeder and certain other direct and indirect third party holders of equity interests in Owl Rock Capital.

 

   

Owl Rock Feeder” refers to Owl Rock Capital Feeder LLC, a Delaware limited liability company.

 

   

Owl Rock Group” refers to Owl Rock Capital Group LLC, a Delaware limited liability company.

 

   

Owl Rock Principals” refers to Douglas I. Ostrover, Marc S. Lipschultz, Craig W. Packer and Alan J. Kirshenbaum.

 

   

Owl Rock Securities” refers to Owl Rock Capital Securities LLC, a Delaware limited liability company. Owl Rock Securities is a broker-dealer registered with the SEC, a member of FINRA and the Securities Investor Protection Corporation. Owl Rock Securities is owned by Owl Rock Capital Partners and provides distribution services to Owl Rock. In May 2021, Owl Rock Capital Securities LLC changed its name to Blue Owl Securities LLC.

 

   

partner manager” refers to an investment management business or fund sponsor in which the GP Minority Equity Investments strategy funds invests.

 

   

performance income” refers to income earned or allocated based on the performance of a fund as defined in the product’s investment management or partnership agreements and may be either incentive fees or carried interest and/or incentive allocations. Notwithstanding the foregoing, BDC Part I Fees are generally treated as management fees due to their recurring nature.

 

   

permanent capital” refers to capital of our products that do not have ordinary redemption provisions or a requirement to exit investments after a prescribed period of time and to return to investors the proceeds representing the capital invested in such investments, except as required by applicable law or pursuant to redemption requests that can only be made after significant lock-up periods. Such products may be required, or elect, to return all or a portion of capital gains and investment income. Permanent capital may be subject to management fee step downs or roll-offs over time.

 

   

PIPE Investment” means the private placement pursuant to which PIPE Investors have committed to make a private investment in the aggregate amount of $1,500,000,000 in public equity in the form of Class A common stock on the terms and conditions set forth in the Subscription Agreements.

 

   

PIPE Investors” refers to the investors that have signed Subscription Agreements.

 

   

PIPE Securities” refers to the shares of Class A common stock sold to the PIPE Investors pursuant to the Subscription Agreements.

 

   

portfolio companies” and “portfolio investments” refer to partner managers with which Dyal invests, borrowers of Owl Rock loans, and investments of both platforms and, in certain cases, investment thereby, in each case unless the context indicates otherwise.

 

   

Private Placement Warrants” refers to the warrants acquired by Altimar Sponsor for an aggregate purchase price of $7,000,000 in a private placement simultaneously with the closing of the IPO, which were subsequently converted into warrants to purchase shares of Blue Owl Class A common stock in connection with the Business Combination).

 

   

Public Shareholders” refers to the holders of the Public Shares or Public Warrants that were sold in the IPO.

 

   

Public Warrants” refers to the warrants issued in the IPO, entitling the holder thereof to purchase one of Altimar’s Class A ordinary shares at an exercise price of $11.50, subject to adjustment, which were subsequently converted into warrants to purchase shares of Blue Owl Class A common stock in connection with the Business Combination.

 

viii


Table of Contents
   

reimbursed expenses” refer to expenses reimbursed by Dyal’s private funds, such as travel, and also expenses incurred by Dyal’s Business Services Platform in connection with the provision of strategic support services to partner managers.

 

   

“SEC” refers to the U.S. Securities and Exchange Commission.

 

   

Securities Act” refers to the Securities Act of 1933, as amended.

 

   

Seller Earnout Securities” refers to the Seller Earnout Shares and the Seller Earnout Units, collectively and as applicable. For the avoidance of doubt, a “Seller Earnout Security” shall refer to either (i) one Seller Earnout Share, in the case of Owl Rock Equityholders who are not Electing Owl Rock Equityholders, or (ii) one Seller Earnout Unit, in the case of Dyal Equityholders and Electing Owl Rock Equityholders, as applicable.

 

   

Seller Earnout Shares” refers to the Series E-1 common stock and Series E-2 common stock that were issued to the Owl Rock Equityholders that are not Electing Owl Rock Equityholders in connection with the Business Combination. For the avoidance of doubt, a “Seller Earnout Share” shall refer to either (i) one share of Series E-1 common stock or (ii) one share of Series E-2 common stock, as applicable.

 

   

Seller Earnout Units” refers to the Series E-1 Units and Series E-2 Units of each of Blue Owl Holdings and Blue Owl Carry that will be issued to the Dyal Equityholders and the Electing Owl Rock Equityholders in connection with the Business Combination in lieu of Seller Earnout Shares.

 

   

Specified Interests”, with respect to management fees and similar fees, refers to the rights to share in amounts that were granted (a) as a rebate or incentive to a third party investor making a capital commitment in one or more funds, including a seed or foundation investor, (b) to certain new hires or reassigned employees who are primarily dedicated to a new business line not previously engaged in by Blue Owl or its subsidiaries, or (c) to a third party in connection with a bona fide arms’ length joint venture or bona fide arms’ length arrangement with a third party service provider.

 

   

Subscription Agreements” refers to the subscription agreements, dated as of December 23, 2020, by and among Altimar, Neuberger, Owl Rock and the PIPE Investors, pursuant to which Altimar has agreed to issue an aggregate of 150,000,000 shares of Class A common stock to the PIPE Investors immediately before the Closing at a purchase price of $10.00 per share, as the same may be amended, modified, supplemented or waived from time to time in accordance with its terms.

 

   

“Tax Receivable Agreement” or “TRA” refers to the Tax Receivable Agreement entered into between Blue Owl, Blue Owl GP, the Blue Owl Operating Group entities, the Dyal Equityholders, (including certain Owl Rock Equityholders that sold certain blocker corporations to Blue Owl GP in the Business Combination) at the Closing as included in Exhibit 10.1 to the Current Report on Form 8-K, filed with the SEC on May 21, 2021, as the same may be amended, modified, supplemented or waived from time to time in accordance with its terms. The agreement requires Blue Owl GP to pay to such members (or their owners) 85% of the amount of tax savings, if any, that the Company realizes (or is deemed to realize in certain circumstances) as a result of (i) increases in tax basis resulting from the Business Combination, (ii) certain tax attributes of the Blue Owl Operating Group (or certain corporations acquired in connection with the Business Combination) existing prior to the Business Combination, and (iii) tax benefits attributable to payments made under the TRA.

 

   

Trust Account” refers to the trust account of Altimar which holds the net proceeds from the IPO and certain of the proceeds from the sale of the Private Placement Warrants, together with interest earned thereon, less amounts released to pay taxes.

 

   

transfer agent” refers to Computershare Trust Company, N.A. and Computershare Inc.

 

   

UBT” refers to Unincorporated Business Tax.

 

   

Warrant Agent” refers to Computershare Trust Company, N.A. and Computershare Inc.

 

   

Warrants” refers to the Public Warrants and the Private Placement Warrants.

 

ix


Table of Contents
   

Working Capital” of Owl Rock Capital or the Dyal Business refers to the sum of (a) the cash and current receivables held or accrued as of the time of determination minus (b) the sum of the (i) operating expenses reasonably expected to arise immediately after the time of determination, consistent with past practice, and (ii) anticipated bonuses and other expenses in respect of the periods ending on or prior to the Closing, consistent with past practice.

Many of the terms used in this prospectus, including Adjusted Compensation, Adjusted EBITDA, Adjusted Revenues, AUM, DE, FPAUM and FRE, may not be comparable to similarly titled measures used by other companies. In addition, our definitions of AUM and FPAUM are not based on any definition of AUM or FPAUM that is set forth in the agreements governing the investment products that Owl Rock and Dyal manage and may differ from definitions of AUM or FPAUM set forth in other agreements to which Owl Rock or Dyal is a party or definitions used by the SEC or other regulatory bodies. Further, Adjusted Compensation, Adjusted EBITDA, Adjusted Revenues, DE and FRE are not measures of performance calculated in accordance with GAAP. We use Adjusted Compensation, Adjusted EBITDA, Adjusted Revenues, DE and FRE as measures of operating performance, not as measures of liquidity. They should not be considered in isolation or as substitutes for operating income, net income, operating cash flows, or other income or cash flow statement data prepared in accordance with GAAP. The use of these measures without consideration of related GAAP measures is not adequate due to the adjustments described above. Our management compensates for these limitations by using FRE as supplemental measures to our GAAP results. We present this measure to provide a more complete understanding of our performance as our management measures it. Amounts and percentages throughout this prospectus may reflect rounding adjustments and consequently totals may not appear to sum. For reconciliations of non-GAAP measures used by Blue Owl to Blue Owl’s GAAP results, see “Owl Rock’s Management’s Discussion and Analysis of Financial Condition and Results of OperationsReconciliation of Consolidated GAAP Financial Measures to Certain Non-GAAP Measures” and for reconciliations of non-GAAP measures used by Dyal to Dyal’s GAAP results, see “Dyal’s Management’s Discussion and Analysis of Financial Condition and Results of OperationsReconciliation of Combined GAAP Financial Measures to Certain Non-GAAP Measures” in this prospectus.

We disclose certain financial measures in this prospectus that are calculated and presented using methodologies other than in accordance with GAAP. We believe that providing these performance measures on a supplemental basis to our GAAP results is helpful to shareholders in assessing the overall performance of Blue Owl’s businesses. These financial measures should not be considered as a substitute for similar financial measures calculated in accordance with GAAP, if available. We caution readers that these non-GAAP financial measures may differ from the calculations of other investment managers, and as a result, may not be comparable to similar measures presented by other investment managers.

 

x


Table of Contents

CAUTIONARY STATEMENT REGARDING FORWARD-LOOKING STATEMENTS

This prospectus includes statements that express Blue Owl’s and Blue Owl’s subsidiaries’ opinions, expectations, beliefs, plans, objectives, assumptions or projections regarding future events or future results and therefore are, or may be deemed to be, “forward-looking statements.” These forward-looking statements can generally be identified by the use of forward-looking terminology, including the terms “believes,” “estimates,” “anticipates,” “expects,” “seeks,” “projects,” “intends,” “plans,” “may,” “will” or “should” or, in each case, their negative or other variations or comparable terminology. These forward-looking statements include all matters that are not historical facts. They appear in a number of places throughout this prospectus and these forward-looking statements reflect management’s expectations regarding our future growth, results of operations, operational and financial performance and business prospects and opportunities. Such forward-looking statements are based on available current market material and management’s expectations, beliefs and forecasts concerning future events impacting our business. Factors that may impact such forward-looking statements include:

 

   

the anticipated growth rate and market opportunity of Blue Owl;

 

   

various conflicts of interest that could arise among us, our funds, affiliates, investors and partner managers;

 

   

our success in retaining or recruiting, or changes required in, our officers, key employees or directors;

 

   

our directors and officers potentially having conflicts of interest with our business, as a result of which they would receive compensation;

 

   

intense competition and competitive pressures from other companies in the industry in which we operate;

 

   

factors relating to our business, operations and financial performance, including market conditions and global and economic factors beyond our control;

 

   

the impact of COVID-19 and related changes in base interest rates and significant market volatility on our business, our industry and the global economy;

 

   

increased costs related to being a public company;

 

   

the effect of legal, tax and regulatory changes; and

 

   

other factors detailed under the section entitled “Risk Factors.

The forward-looking statements contained in this prospectus and in any document incorporated by reference herein are based on our current expectations and beliefs concerning future developments and their potential effects on us. There can be no assurance that future developments affecting us will be those that we have anticipated. These forward-looking statements involve a number of risks, uncertainties (some of which are beyond our control) or other assumptions that may cause actual results or performance to be materially different from those expressed or implied by these forward-looking statements. These risks and uncertainties include, but are not limited to, those factors described under the heading “Risk Factors” in this registration statement. Should one or more of these risks or uncertainties materialize, or should any of our assumptions prove incorrect, actual results may vary in material respects from those projected in these forward-looking statements. We undertake no obligation to update or revise any forward-looking statements, whether as a result of new information, future events or otherwise, except as may be required under applicable securities laws.

 

xi


Table of Contents

SUMMARY

This summary highlights selected information contained elsewhere in this prospectus and does not contain all of the information you should consider when making your investment decision. We urge you to read this prospectus in its entirety, including the consolidated financial statements of Owl Rock and Dyal and accompanying notes, carefully to gain a fuller understanding of our business and the terms of the notes, as well as some of the other considerations that may be important to you, before making your investment decision. You should pay special attention to the “Risk Factors” sections of this prospectus to determine whether an investment in the notes is appropriate for you.

Our Company

We are a leading alternative asset management firm with approximately $52.5 billion in combined AUM as of March 31, 2021. Formed through the combination of Owl Rock and Dyal, our firm provides investors access to asset management capital solutions through our Direct Lending and GP Capital Solutions business segments. Our breadth of offerings and permanent capital base enable us to offer a differentiated, holistic platform of capital solutions to both middle market companies and large alternative asset managers. We provide these solutions through our permanent capital vehicles, as well as long-dated private funds, that we believe provide our business with a high degree of earnings stability and predictability. Our global, high-caliber, investor base includes a diversified mix of institutional investors, including prominent public and private pension funds, endowments, foundations, family offices, private banks, high net worth individuals, asset managers and insurance companies, as well as retail clients, accessed through many well-known wealth management firms. We have continued to grow our investor base and presence in the growing private markets and alternative asset management sector by emphasizing our disciplined investment approach, client service, and portfolio performance. We will operate, through two business segments, each with four differentiated investment strategies across our platform and we currently manage eleven permanent capital vehicles, five of which are business development companies. We also manage long-dated private funds and managed accounts. Our permanent capital vehicles refer to capital of our products that do not have ordinary redemption provisions or a requirement to exit investments after a prescribed period of time and to return invested capital to investors, except as required by applicable law or pursuant to redemption requests that can only be made after significant lock-up periods, whereas our long-dated private funds and managed accounts refers to the contractual life of any finite private fund or managed account of five years or more remaining as of March 31, 2021. The indefinite duration of our permanent capital vehicles and long duration of our long-dated private funds and managed accounts provides a high degree of earnings stability and predictability. Our success is rooted in, and reflective of, the deep experience of our founders and a world-class investment management team as well as strong operational infrastructure and approximately 245 employees. As of March 31, 2021, we collectively managed $52.5 billion in AUM, 91% of which is considered permanent capital AUM. Our $52.5 billion in combined AUM reflects a compounded annual growth rate (“CAGR”) of 27% since December 31, 2018 for our combined AUM. Over the last twelve months, we have collectively raised over $6.8 billion across new and existing strategies. Our executives and employees have invested over $700 million in our products.

 

 

LOGO

 

1


Table of Contents

Business Segments

We operate through two business segments: Direct Lending and GP Capital Solutions. We believe our business segments, while distinct, are complementary to each other and together enable us to provide a differentiated platform of various capital solutions to the alternative asset management industry. Both of our business segments employ a disciplined investment philosophy with a focus on long-term investment horizons and are managed by tenured leadership and investment professionals with significant experience in their respective strategies.

 

Blue Owl

Direct Lending

   GP Capital Solutions

 

Diversified Lending

Commenced 2016

AUM: $17.7bn

  

 

GP Minority Equity

Commenced 2010

AUM: $23.7bn

 

Technology Lending

Commenced 2018

AUM: $5.5bn

  

 

GP Debt Financing

Commenced 2019

AUM: $1.0bn

 

First Lien Lending

Commenced 2018

AUM: $3.1bn

  

 

Professional Sports Minority Investments

Commenced 2021

 

Opportunistic Lending

Commenced 2020

AUM: $1.4bn

  

 

Co-Investments & Structured Equity

Launching 2021

Note: Co-Investments & Structured Equity are expected new strategies of the Dyal business. There can be no assurance that such strategy will launch as expected.

Direct Lending

Our Direct Lending segment offers private credit products to middle-market companies seeking capital solutions. We believe our breadth of offerings establishes us as the lending partner of choice for private-equity sponsored companies, as well as other predominately non-cyclical, recession-resistant businesses. Since the launch of our flagship institutional product, ORCC, we have continued to prudently expand our offerings, focusing on adjacent strategies that are both additive and complementary to our existing product base. We operate five BDCs as well as long-dated private funds and managed accounts across our four investment strategies:

 

   

Diversified Lending: Our Diversified Lending strategy seeks to generate current income and, to a lesser extent, capital appreciation by targeting investment opportunities with favorable risk-adjusted returns across credit cycles with an emphasis on preserving capital primarily through originating and making loans to, and making debt and equity investments in, U.S. middle market companies. We provide a wide range of financing solutions with strong focus on the top of the capital structure and operate this strategy through significant diversification by borrower, sector, sponsor, and position size. Our Diversified Lending strategy is primarily offered to investors through our BDCs.

 

   

Technology Lending: Our Technology Lending strategy seeks to maximize total return by generating current income from our debt investments and other income producing securities, and capital appreciation from our equity and equity-linked investments primarily through originating and making loans to, and making debt and equity investments in, technology related companies based primarily in

 

2


Table of Contents
 

the United States. We originate and invest in senior secured or unsecured loans, subordinated loans or mezzanine loans, and equity and equity-related securities including common equity, warrants, preferred stock and similar forms of senior equity, which may or may not be convertible into a portfolio company’s common equity. Our strategy invests in a broad range of established and high growth technology companies that are capitalizing on the large and growing demand for technology products and services. This strategy will focus on companies that operate in technology-related industries or sectors which include, but are not limited to, information technology, application or infrastructure software, financial services, data and analytics, security, cloud computing, communications, life sciences, healthcare, media, consumer electronics, semi-conductor, internet commerce and advertising, environmental, aerospace and defense industries and sectors. Our Technology Lending strategy is offered to investors through our technology-focused BDC.

 

   

First Lien Lending: Our First Lien Lending strategy seeks to realize significant current income with an emphasis on preservation of capital primarily through originating primary transactions in and, to a lesser extent, secondary transactions of first lien senior secured loans in or related to private-equity sponsored, middle market businesses based primarily in the United States. Our First Lien strategy is offered to investors through our long-dated private fund and managed accounts.

 

   

Opportunistic Lending: Our Opportunistic Lending strategy seeks to generate attractive risk-adjusted returns by taking advantage of credit opportunities in U.S. middle market companies with liquidity needs and market leaders seeking to improve their balance sheets. We focus on high quality companies that could be experiencing disruption, dislocation, distress or transformational change. Our strategy intends to make opportunistic investments in predominately U.S. middle-market companies and be the partner of choice for companies by being well-equipped to provide a variety of financing solutions to meet a broad range of situations, including but not limited to the following: (i) rescue financing, (ii) new issuance and recapitalizations, (iii) wedge capital, (iv) debtor-in-possession loans, (v) financing for additional liquidity and covenant relief and (vi) broken syndications. Our Opportunistic Lending strategy is offered to investors through our long-dated private fund and managed accounts.

GP Capital Solutions

Our GP Capital Solutions segment is a leading capital solutions provider to large private capital managers. We primarily focus on acquiring equity stakes in, or providing debt financing to, large, multi-product private equity and private credit platforms. We are in the process of expanding our existing GP Capital Solutions segment to provide capital to seasoned portfolio companies owned by funds that are managed by alternative asset managers that we have a pre-existing relationship with, either through our GP Minority Equity Investments or GP Debt Financing strategies. Our GP Capital Solutions segment also houses our Business Services Platform, which provides strategic support to the partner managers in which the Dyal funds hold an interest in. In addition to the GP Capital Solutions strategies, we have recently launched a strategy focused on acquiring passive minority stakes in sports teams, initially focusing on the NBA. This segment operates through the following four investment strategies:

 

   

GP Minority Equity Investments: We build diversified portfolios of minority equity investments in institutionalized alternative asset management firms across multiple strategies, geographies, and asset classes. Our investment objective is to generate compelling cash yield by collecting a set percentage of contractually fixed management fees, a set percentage of carried interest and return on balance sheet investments made by underlying managers. We primarily focus on acquiring minority positions in large, multi-product alternative asset managers who continue to gain a disproportionate proportion of the assets flowing into private investment strategies and exhibit high levels of stability. Our inaugural funds followed a hedge fund manager-focused investment program that has since evolved into a private capital manager-focused investment program, as implemented by our later funds. Our GP Minority Equity Investments strategy is offered to investors through our closed-end permanent capital funds. A fundamental component

 

3


Table of Contents
 

of the fundraising efforts for our investment programs is the ability to identify and execute co-investment opportunities for our investors. We may offer, from time-to-time and in our sole discretion, co-investment opportunities in certain fund investments, generally with no management or performance-based fee.

 

   

GP Debt Financing: This strategy focuses on originating and making collateralized, long-term debt investments, preferred equity investments and structured investments in private capital managers. We originate and invest in secured term loans that are collateralized by substantially all of the assets of a manager and subject to repayment on an accelerated basis pursuant to cash flow sweeps of set percentages of management fees, GP realization, carried interest and other fee streams of the management company in the event that certain minimum coverage ratios are not maintained. Our investment objective is to generate current income by targeting investment opportunities with attractive risk-adjusted returns. We expect that the loans will be made to allow borrowers to support business growth, fund GP commitments, and launch new strategies. The GP Debt Financing strategy allows Dyal to offer a comprehensive suite of solutions to such private capital managers. To date, certain loans to private capital managers through the GP Debt Financing Strategy have been made in combination with another Dyal fund making an equity investment in the same private capital manager.

 

   

Professional Sports Minority Investments: We plan to build diversified portfolios of minority equity investments in professional sport teams. Our first endeavor in this area was creating an innovative partnership with the NBA, which has pre-approved us as a prospective buyer of NBA franchises and waived both its requirement that any minority owner own a stake in a single franchise and its limitation on any team having more than 25 individual beneficial owners. The NBA has also provided pre-approval for us to own interests in multiple NBA franchises. We believe having these approvals and waivers already established will provide selling owners with more certainty of our ability to close on any investment and will make us the buyer of choice when a minority interest in an NBA franchise becomes available. Our investments in the NBA are intended to provide low correlation to other asset classes and long-term value appreciation. The first of such funds was launched in June 2021, and is currently seeking potential investments.

 

   

Co-Investment and Structured Equity: This emerging strategy will focus on providing capital to seasoned portfolio companies managed by established private capital managers, in whom we have previously invested through our GP Minority Equity Investments or GP Debt Financing strategies and potentially with which we have a business relationship. The strategy will seek to make investments that are intended to provide strategic capital for organic and inorganic growth at mid-life investments, access to potential strategic partners for knowledge and intellectual property transfer and liquidity to existing fund investors. Our investment objective is to generate compelling investment returns, similar to traditional buy-out funds but with mitigated downside risk and faster return of capital.

Our two business segments, eight investment strategies and their respective products create a robust foundation for our holistic platform. We believe the success and growth in our businesses since inception has been driven by a singular, dedicated focus on providing capital solutions and the following differentiating features of our platform:

 

   

Serve as a total solution provider, allowing for a broader view of market opportunities

 

   

Expansive product set provides flexibility to help meet private capital managers’ and borrowers’ needs

 

   

Extensive senior-level relationships with alternative asset managers, sponsors and other direct lenders that potentially create enhanced sourcing through multiple touchpoints

 

   

Scaled platform creates ability to competitively access unique opportunities in the market

 

   

Large deal funnel that allows for high degree of selectivity when considering investment opportunities

 

   

Relationship-oriented approach with significant involvement from founders through the investment process

 

   

Strong culture of risk management founded on continuous, pro-active evaluation of portfolio positions and multiple layers of portfolio review

 

4


Table of Contents
   

Industry leading management team and deeply experienced team of investment professionals solely dedicated to direct lending

Our History

Blue Owl’s history is predicated on the key milestones of both Owl Rock and Dyal. Owl Rock was founded in 2016 by Doug Ostrover, Marc Lipschultz and Craig Packer to address the evolving need for direct lending solutions by middle-market companies and Dyal was founded in 2010 by Michael Rees to fill the need for flexible capital solutions for GPs of private capital managers.

The combination of Owl Rock and Dyal creates a platform primed to continue servicing these markets. Blue Owl’s robust and diversified platform offerings will continue to serve as a response to the following sector dynamics:

 

   

shifting allocations by retail and institutional investors;

 

   

rotation into alternatives given the search for yield and reliability of returns;

 

   

rising need for private debt driven by sponsor demand;

 

   

evolving landscape of the private debt market;

 

   

de-leveraging of the global banking system; and

 

   

increasing need for flexible capital solutions by GPs

The following is a timeline of key fund launch milestones for our businesses:

LOGO

 

5


Table of Contents

Across both businesses, our presence in the market combined with our constant dialogue with financial sponsors, companies and our investors, has allowed us to identify attractive opportunities in adjacent subsectors over time. Since inception, both Owl Rock and Dyal have launched multiple new strategies and products, exclusively in areas where we believed we could leverage our competitive advantage and expertise, and where we believe we had identified critical mass of lending and capital solutions opportunities as well as heightened investor interest. We have focused on executing on key adjacencies that are natural extensions of existing core strategies in order to capitalize on the growing dislocations in the market and rising investor demand.

We attribute our successful, disciplined growth to paying close attention to our investors’ needs and proactively developing our product offerings to meet the evolving appetites of our dedicated and growing lending and GP bases. This strategy has helped us secure key investors and expand our product suites leading up to our combination from which we create a diversified asset manager.

Our Market Opportunity

Increasing demand for alternative assets as investors search for yield in a low rate environment

Over the past two decades, investors have significantly increased their asset allocations to alternative investment strategies, with a notable increased acceleration since 2015. Preqin Ltd. (“Preqin”), an alternative assets industry data and research company, estimates that AUM allocated to alternative investments, including private equity, private debt, real estate, infrastructure and natural resources, has achieved a 12% compound annual growth rate since 2000 for the 20-year period through year end 2020, projecting sustained momentum in growth, with a forecasted 12% compound annual growth rate from 2020 to 2025. We expect this secular rotation into alternatives to continue as investors increasingly view allocations to private markets as a crucial requirement to meet their return objectives, as we believe alternative assets offer lower correlated and higher levels of returns as compared to traditional public equities and fixed income. Additionally, we have a diversified capital base across both institutional and high net worth clients, which represent 74% and 24% of our investor base, respectively.

Emergence of Private Debt and GP Minority Investing

Within the growing landscape of alternative assets, there is also a differentiated need for yield-oriented strategies.

The evolving landscape following the financial crisis of 2007 and 2008 (the “Global Financial Crisis”) has stimulated growth in both the private debt and GP minority investing markets. As banks pulled back from the middle markets in an effort to de-risk their balance sheets, the resulting void created a natural market opportunity that beget the emerging popularity of private debt, which has continued to increase in recent years. According to Preqin, since 2009, private debt is estimated to have raised over $957 billion globally, of which over $562 billion was raised since 2015 through 2020. Capital allocations to private debt, in particular, have an estimated compound annual growth rate of 16% through 2020 over a 20-year time period, compared to 11% for private equity. As of September 30, 2020, private debt is the third-largest asset class in the private alternatives space second only to private equity and real estate, and comprises 12% of total private capital, up from 6% in 2000, with tailwinds for future growth.

Similarly, following the Global Financial Crisis, the rising needs of GPs for liquidity and stable capital resulted in the strong growth of GP minority stake investing market. While previously GP minority stake investing was relatively infrequent and driven by opportunistic acquisitions by financial institutions and institutional investors, the years after the Global Financial Crisis were marked by strong growth in the sector. According to Preqin and Pitchbook, between 2010 and 2014, there were 23 stake sales and $8.6 billion capital raised for the GP minority investment funds, primarily targeting hedge fund managers. Over the last several years, GP minority stake investing has rapidly evolved, refocusing on acquiring minority stakes in private capital

 

6


Table of Contents

managers, with 73 stake sales completed and $31.3 billion capital raised across closed and open funds between 2015 and 2019. We believe this growth in activity increased awareness of the strategic benefits that alternative asset managers can derive from partnering with long-term, stable capital providers and highlighted to the investor community the merits of investing in portfolios of GP minority investments.

We expect this rapid growth in both asset classes to continue to meet the following rising needs:

 

   

Sponsor-driven demand for debt capital: We believe the large amount of uninvested capital held by funds of private equity firms, estimated by Preqin Ltd. to be $1.5 trillion as of March 2020, will continue to drive deal activity. We expect that private equity sponsors will continue to pursue acquisitions and leverage their equity investments with secured loans provided by our product offerings. Furthermore, we believe if strong growth in fundraising in the private equity industry continues, it will naturally drive sponsor demand for financing solutions for their equity investments. We also believe continued growth in the private equity industry will facilitate increased demand by sponsor-owned U.S. middle market companies for financing solutions as they continue to require access to debt capital for operational and financing purposes. We believe that an expanding middle-market as well as the growing capital base of the private equity industry will support the continued demand for private debt.

 

   

Evolving financial and strategic objectives of GPs: Given the growth in the alternative asset management industry, we expect the needs of GPs to continue to evolve and expand, driving increased activity in GP minority stake investing. We believe the search for long-term / permanent capital to fund commitments, new product launches, geographic expansion and opportunistic acquisitions will only amplify as the industry expands. We also believe the desire by GPs and founders to crystallize value, optimize ownership structures and create long-term employee incentive mechanisms to ensure successful succession will remain a relevant activity driver as the first generation of leaders near retirement age.

 

   

Increasing Diversity within Private Debt: As macroeconomic conditions evolve, private debt funds have expanded their offerings. There is increasing investor demand for opportunistic lending. We expect the flexibility with which the private debt market evolves and expands will also support its future growth.

Investors’ growing preference for reliability of returns through favorable positioning in the capital structure

The increasing investor allocation into alternatives in search of yield has been accompanied by an increased focus on relative reliability of returns in recent years. As the primary private equity sector matures and oversaturates, the increased competitiveness of valuations has added pressure to the ultimate returns. We believe our private debt and GP minority investing strategies have demonstrated a strong ability to provide stable yields that, on a risk-adjusted basis, can exceed the average private equity return through the following avenues:

 

   

Favorable positioning in the capital structure. The relative seniority of debt to equity in the capital structure improves the risk profile of investment returns through lower relative variability. According to Preqin, the risk / return (defined as the ratio of standard deviation to the median) for investments with vintages between 2007 and 2016 for private debt is 0.91, versus 1.01 for private equity. Within the private debt asset class, direct lending represents an attractive sub-sector, with a risk / return of 0.43 and median net IRR of 8.9%. We believe this favorable risk / return profile of our Direct Lending business will continue to attract investors. Since our private debt strategies primarily operate in the senior secured lending space, and our target companies are in the upper middle market, we have a prime position within the capital structure of established companies. The relative seniority of our products is especially relevant, and can provide a greater degree of certainty for ROIC in periods of market turmoil.

 

7


Table of Contents
   

Stability of cash flows from prudently structured portfolios. The portfolios of GP minority investments can provide more stable and predictable cash flows due to diversification benefits, significant proportion of contractually fixed cash flow, negotiated structural protections and exposure to a secularly growing industry. The portfolio diversification is achieved through broad exposure across multiple partner managers who collectively manage varied investment strategies across a multitude of fund vintages, geographies, sectors, and enterprise values. A significant portion of the expected cash return comes from contractual, fixed management fees, which enhances visibility into quarterly cash flows and provide for downside protection during an economic downturn. The total cash flows may be substantially increased by realized carried interest and gains from the GP-funded commitments.

Shifting asset allocation policies of institutional investors

Institutional investors are continuing to pivot their allocations away from traditional public market products toward higher-return alternative asset classes in an effort to decrease widening funding gaps and capture yield in a low-rate environment. According to a November 2020 Preqin survey, 81% of global investors expect to increase their allocation to alternatives in the next five years, with 26% indicating an expectation to increase their allocation significantly. Within alternatives, growth in private debt and private equity has meaningfully contributed to the increased demand and we believe our segments will continue to benefit from the favorable

shifts in allocations. The rotation into private debt has been supported by the attractiveness of stable cash flows and a continually diversifying sector, given the rise of distressed and opportunistic lending. Similarly, allocations to the GP minority stake strategy have been supported by the differentiated breadth of exposure to Private Equity and other alternative asset classes. The strategy offers stable and growing cash flows and diversification across vintages, geographies, sectors, asset classes and enterprise values. Our breadth of fund offerings across strategies, and leverage to alternative asset classes is well-primed to benefit from these positive asset allocation trends. We believe we can provide a compelling opportunity for investors looking to place capital in one or more yield-oriented strategies as they seek to optimize their portfolio construction and returns, and we expect these allocation trends to persist for institutional investors, particularly as defined benefit plans and insurers continue to face the following headwinds:

 

   

Pension plans: The funding gap between pension assets and liabilities has continued to widen in recent years, which has exacerbated the difficulty of meeting rising pension obligations. The Geneva Association estimates a $41 trillion funding gap in pensions worldwide as of 2016. Pension funds have increased their allocations to alternative investments in an effort to enhance returns and narrow the existing gap. According to Preqin, public pension funds have been steadily increasing allocations to alternatives over the past decade, with the median allocation rising from 18% in 2010 to 30% in 2020.

 

   

Insurance companies: Insurance companies have notably increased their allocation into alternatives over the past several years. Low-rate environments have pressured insurers to seek alpha generation through higher-return alternatives, in order to generate adequate yield to satisfy their asset-liability matching requirements. Alternatives have also gained favor as a way to further diversify insurance companies’ asset portfolios.

Increasing demand for alternative assets from retail investors

Retail investors are increasing their demand for alternative investment products as a means to diversify and achieve higher, differentiated returns. According to Boston Consulting Group, in 2019, the retail channel represented 42% of global AUM and was the fastest-growing segment of global AUM, at 19% growth both globally and in North America. We expect the growth in the retail channel to continue and generate further demand for alternative products. Cerulli Associates, a research firm focused in global asset management, estimates that registered investment advisers will produce the greatest increase in allocations to alternatives between 2019 and 2021E, increasing their allocation by 17%, while allocations to traditional products such as fixed income, variable annuities, mutual funds and money markets are expected to decline. Owl Rock has

 

8


Table of Contents

benefited from this demand, notably through the growth of ORCC II, which it is seeking to expand through the launch of ORCIC. Commitments from retail investors in Owl Rock’s retail products have increased to approximately $4.6 billion in 2020. In addition, we have begun to penetrate the ultra-high-net-worth and family office sectors in our GP Minority Investments strategy, which together represent $1.8 billion in total commitments. We have well-established and growing relationships with over 85 wealth management platforms, including several of the largest platforms in North America. We believe our current relationships and market presence will enable us to continue penetration of the growing demand within the retail channel. Additionally, we have a diversified, global capital base with a strong investor domestic foundation. Approximately 73% is from U.S. & Canada, 18% from APAC, 8% from EMEA and 1% from the rest of the world.

De-leveraging of the global banking system

Since the Global Financial Crisis, there has been a significant de-leveraging of the global banking system. As the industry fell under more stringent capital requirements, stronger balance sheet discipline and higher standards of regulatory compliance, the commercial and investment banks increased their focus on large corporate companies, resulting in a reduction in the amount of capital provided to middle-market companies and

private alternative asset management firms. This dynamic created an opportunity for non-bank lenders to service both groups, each of which comprise a large addressable market. We believe well-capitalized, reputable non-bank direct lenders like ORCC, Dyal Financing Fund, and our other products have been able to help provide financing solutions to the middle-market and private alternative asset management firms, and fill the gap left by retreating, traditional lenders.

Our Competitive Strengths

High proportion of permanent capital

We have a high-quality capital base heavily weighted toward permanent capital. As of March 31, 2021, 91% of our AUM consists of permanent capital, with the remainder (including private funds and managed accounts) in long-dated funds, which we define as funds with a contractual finite life of 5 years or more. Our BDCs, by nature, are closed-end, permanent (or potentially permanent) funds with no mandatory redemption and potentially unlimited duration once listed. The underlying funds of our GP Minority Equity Investments, GP Debt Financing, Co-Investments & Structured Equity and Professional Sports Minority Investments strategies are also structured as permanent capital vehicles. The high proportion of permanent capital in our AUM provides a stable base and allows for our AUM to grow more predictably without having reductions in our asset levels due to ordinary redemptions as with non-permanent fund structures. It also enables us to grow our fee revenue while leveraging our existing expense base. Our permanent capital base also lends stability and flexibility to our portfolio companies and partner managers, providing us the opportunity to grow alongside these companies and positioning us to be a preferred source of capital and the incumbent lender for follow-ons and other capital solutions to high-performing companies and GPs. As such, we are able to be a compelling partner for these firms as they seek capital to support their long-term vision and business development goals. The stability of our AUM base enables us to focus on generating attractive returns by investing in assets with a long-term focus across different periods in the market cycle.

Significant embedded growth in current AUM with built-in mechanisms for fee revenue increases

While we expect to continue our successful fundraising track record to supplement our existing capital base, our current AUM, predominately permanent capital in nature, already provides for significant embedded growth. Of our $52.5 billion AUM base, $40.1 billion represents our current fee-paying AUM. As of March 31, 2021, we have approximately $5.5 billion in AUM not yet paying fees, which reflects the built-in fee-earning growth potential of undrawn committed capital and undrawn debt. In addition, to the extent any of our BDCs become publicly listed, under the advisory agreements the advisory fees from the applicable BDC could potentially increase, subject to any fee waivers or deferral arrangements agreed to by us and the applicable BDC.

 

9


Table of Contents

Stable earnings model with attractive margin profile

The majority of our revenues is generated from our management fees, which are contractual, fixed fees charged on fee-paying AUM. As of March 31, 2021 (assuming completion of the Business Combination), approximately 89% of our total revenue was comprised of management fees, which includes BDC Part I Fees from our BDCs. See “Risk Factors—Risks Related to Our Business and Operations—The management fees of our BDCs and management fees and performance income of our private funds comprise substantially all of our revenues and a reduction in fees and performance income could have an adverse effect on our results of operations and the level of cash available for distributions to our stockholders.” and Note 1 to the “Notes to the Unaudited Pro Forma Combined Financial Information.

 

   

Management fees are generally based upon a defined percentage of average fair value of gross assets (excluding cash) or average fair value of gross assets (excluding cash) plus undrawn commitments in the case of our BDCs, or fair value of gross assets (excluding cash), fair value of investments plus undrawn commitments, or invested capital in the case of our Private Debt funds and Managed Accounts, investment cost for our GP Debt Financing strategy, and capital committed during the investment period, and thereafter generally based on the cost of unrealized investments, in the case of our GP Minority Equity Investments strategy, or based upon a defined percentage of the aggregate acquisition value adjusted for the cost of investment in the case of our Dyal HomeCourt Fund. Our management fees also include BDC Part I Fees.

 

   

BDC Part I Fees refers to a quarterly incentive fee on the net investment income of ORCC, ORCC II, ORTF and ORCIC (and, should such BDC become publicly listed in the future, ORCC III), subject to a fixed hurdle rate. These fees are classified as management fees as they are predictable and recurring in nature, not subject to contingent repayment, and cash-settled each quarter.

Our predictable revenue base translates to a stable earnings model through a disciplined, efficient cost structure, producing strong profit margins and mitigating the risk of volatility in the profit margins. Expenses related to our Business Services Platform are generally charged across the Dyal Equity Funds. This allows our business model to maintain a disciplined cost structure and stable operating margins while continuing to provide our partner managers with operational support which is core to our value proposition. Additionally, certain costs associated with our middle/back office personnel supporting our products are charged back to the underlying Direct Lending funds.

Extensive, long-term relationships with a robust and vast network of alternative asset managers

We have extensive alternative asset manager relationships, which allow us to quickly and efficiently source potential GP and fund level investment opportunities. Since inception, on a combined basis, we have generated fund level deal flow from over 550 sponsors and completed over 60 equity and debt GP level transactions. We believe our deep relationships position us to receive “early looks” and “last looks” from alternative asset managers, which in turn, allow us to be highly selective in deciding which investments to pursue. We believe the depth and breadth of our relationships are predicated on several, differentiating features of our platform and that alternative asset managers value our team’s experience and deep focus both within products and across a broad spectrum of capital solutions. Our Direct Lending business has over 65 investment professionals with an average of 20 years of experience and our GP Capital Solutions business has 16 investment professionals with the seven investment team Managing Directors having an average of 19 years of experience. Our expansive set of product offerings allows us to provide flexible and creative solutions, and in tandem with our sizeable permanent capital base, enables us to provide access to scaled, sizeable commitments. Alternative asset managers also value our Business Services Platform, which provides strategic value-added services to our partner managers in five key areas: client development and marketing support, business strategy, product development, talent management, and operational advice. We also believe our independence positions us as a trusted partner to the alternative asset management community. Our ability to move quickly and with transparency provides execution certainty to these alternative asset managers. We expect our differentiated approach and broad spectrum of capital solution products will continue to strengthen our relationships, and we intend to further expand our network to fortify our position as a preferred partner for alternative asset managers and their portfolio companies.

 

10


Table of Contents

Increasing benefits of scale

We believe our robust, scaled platform presents us with a competitive advantage which enables us to provide attractive solutions as a trusted partner and therefore continue to capture market share.

Within Direct Lending, there is significant competition for loans below $50 million, but there are much fewer lenders capable of providing solutions over $100 million. Our differentiated approach and scaled direct lending platform allow us to capitalize on opportunities across the sizing spectrum – from loans below $50 million to loans up to $1.0 billion. Our platform’s scale has demonstrated the ability to originate larger deals, while also providing diversification in our portfolios. We believe our scale enables us to broaden our deal funnel and provides us access to more investment opportunities than many other direct lenders. We have significant dry powder that allows us to provide scaled financing solutions, commit to full capital structures and support capital needs of borrowers. We believe being a total solutions provider also grants us a broader view of market opportunities, which allows us to continue operating as a market leader.

Within GP Minority Equity Investments, we have also established ourselves as a market leader, with a long track record, greatest amount of aggregate capital raised and largest number of publicly-announced deals. The size of our most recent fund, at $9.0 billion, is materially larger than the target $4 billion fund sizes of our main competitors. Our large base of stable capital not only enables participation in investments across the sizing spectrum, but also creates a competitive advantage by positioning us as a highly qualified buyer for minority stakes in large, established GPs. We believe we also gain access to proprietary deal flow as a result of the market’s confidence in our ability to execute on large investments expeditiously. While our GPs vary in size, the median AUM of the underlying private capital GPs in our GP Minority Equity Investments’ Fund III and Fund IV is $24.2 billion as of December 31, 2020. We believe our strong reputation in the market combined with our scale will continue to provide us with unique access to the most attractive sectors of the alternative asset management universe.

Many institutional investors are concentrating their relationships in an effort to partner with dependable, scaled firms with proven track records that they have a high level of comfort with. Our scaled platform enables us to remain a partner of choice not only for borrowers and GPs, but also for investors. We believe we will not only maintain, but continue to expand our share of the market as a result of the high level of confidence investors have in our scaled capital solutions platform.

Our ability to provide diversification and niche access points will continue to attract investor interest as they seek diversification and continue to value lower-correlation portfolio allocations.

Diverse, global and growing high-quality investor base

Our global investor base, across our strategies, is composed of long-standing institutional relationships as well as a growing retail investor base. Our institutional clients include large domestic and international public and private pension funds, endowments, foundations, family offices, sovereign wealth funds, asset managers and insurance companies. Our retail clients include prominent wealth management firms, private banks, and high-net worth investors. We continue to grow our investor relationships and have over 650 unique relationships as of March 31, 2021. As we continue to grow, we expect to retain our existing clients through our breadth of offerings. As of March 31, 2021, assuming completion of the Business Combination, approximately 31% of our investors are invested in at least two products, with many increasing their commitment to their initial strategy and additionally committing additional capital across our other strategies. We believe our diligent management of investors’ capital, combined with our strong performance and increasingly diversified product offerings has helped retain and attract investors which has furthered our growth in fee paying AUM and facilitated further expansion of our strategies. We also believe the global nature of our investor base enables significant cross-selling opportunities between our business segments and strategies. We are committed to providing our clients

 

11


Table of Contents

with a superior level of service. We believe our client-focused nature, rooted in our culture of transparency will help us continue to retain and attract high quality investors to our platform.

Industry-leading management team with proven track record

We are led by a team of seasoned executives with significant and diverse experience at the world’s leading financial institutions. Our best-in-class management team has considerable expertise across the direct lending space and GP minority stake strategies, with a long track record of successful investing experience across multiple businesses and credit cycles. Members of our senior management have an average of over 25 years of experience and a strong track record in building successful businesses from the ground up and generating superior returns across market cycles. Additionally, our senior management team has experienced no turnover since the inception of our predecessor businesses which we believe has enabled us to build meaningful long-term relationships and partnerships with alternative asset managers as well as with our investors.

Alignment of interests with stakeholders

We consider the alignment of interests of our principals, executive management team and professionals with those of our investor base and unitholders to be core to our business. Our principals, executive management team and professionals have committed almost $0.7 billion of capital across our products, which aligns our interests with client interests. This arrangement only furthers the alignment of interests by reinforcing the long-term ownership of our equity by our co-Founders, investment professionals and other employees, while also motivating the continued high-performance and retention of our dedicated team of professionals.

Our Growth Strategy

We aim to continue applying our core principles and values that have guided us since inception in order to expand our business through the following strategies:

Organically grow our core business

We expect to continue to grow AUM in our existing strategies, and intend to launch additional, successor permanent capital vehicles and similar long-dated products in the future. We will benefit from significant embedded growth in our current AUM that can be realized as we continue to deploy and lever our existing capital base. As of March 31, 2021, we have approximately $5.5 billion in AUM not yet paying fees, which reflects the built-in management fee growth potential of undrawn committed capital and undrawn debt. As we realize this embedded growth, the conversion of available capital will create access to fee growth by increasing our fee-paying AUM. We believe these key attributes, in conjunction with our ability to raise successor products in existing strategies, will continue to play a key role in our growth profile. We also expect to enhance our AUM growth by expanding our current investor relationships and also continuing to attract new investors.

Expand our product offering

We plan to grow our platform by expanding our product offerings. We intend to take a diligent and deliberate approach to expansion, only adding products that are complementary, adjacent or additive to our current strategies. To date, our measured approach to growth through the addition of adjacent strategies has allowed us to continue delivering high performance to our dedicated investor base. We expect that as we continue to grow our existing strategies, there will be additional adjacencies that provide natural expansion opportunities. We believe through the disciplined expansion of our platform, we can continue to develop our breadth of offerings and further our position as a leading solutions provider. As we grow, we expect to attract new investors as well as leverage our existing investor base, as we have done with previous product launches.

 

12


Table of Contents

Leverage complementary global distribution networks

Both Owl Rock and Dyal have demonstrated fundraising capabilities, that when combined will be well positioned to continue to penetrate the growing global market. Owl Rock’s fundraising success to date has been primarily focused within the United States, and Dyal’s global investor base is primarily located in North America, Asia Pacific, Europe, and the Middle East. We intend to continue fundraising both domestically and internationally. The favorable industry tailwinds are global in nature and we believe that there is additional market opportunity across the global landscape. As of March 31, 2021, 73% of our capital raised represents capital raised in the United States and Canada. We believe our strong network and track record of global fundraising has primed us to further extend our fundraising efforts across products and into additional international markets, as institutional investors across the globe are facing the same pressures and seeking the same positive attributes of the sector that have attracted domestic investors thus far. We also believe we have a significant opportunity to leverage Dyal’s global fundraising capabilities and investor relationships to cross-sell our Direct Lending products, as well as utilize Owl Rock’s existing domestic retail channel to cross-sell our GP Capital Solutions products while increasing our global capabilities. The global market represents a large, and relatively untapped opportunity for many of our products that we believe will facilitate our pursuit of international expansion in the coming years, and position us to enter into less-developed markets where we can be a significant first-mover and play a key role in defining the markets.

Enhance our distribution channels

As investors continue to increase their alternatives allocation in the search for yield, we believe we have the opportunity to continue diversifying our client base by attracting new investors across different channels. We intend to leverage our strong growth within and across our strategies as a means to add new investors to our growing family of funds. We have already begun executing on this strategy, with a notable influx of wealth management platforms and public and private pension fund investors in recent years. These additions helped further diversify our investor base which also includes, but is not limited to, insurance, family offices, endowments and foundations. In addition, we have continued to grow our relationships in the consultant community. We intend to be the premier direct lending and GP minority investing platform for investors across the institutional and retail distribution channels.

Deepen and expand strong strategic relationships with key institutional investors

We have established invaluable relationships with strategic partners, consultants and large institutional investors who provide us with key market insights, operational advice and facilitate relationship introductions. We pride ourselves on continuing to foster these relationships as they are fundamental to our business and reflect the strong alignment of interests that are highly valued by our partners. As of March 31, 2021, pro forma for completion of the Business Combination, four institutional investors have committed at least $1.0 billion across our strategies. Eleven institutional investors have committed at least $500 million, and 27 have committed at least $250 million across our strategies and 34% of our institutional investors are invested in more than one product. Our strategic partnerships allow us to craft customized solutions tailored to the objectives of our clients, while reflecting the breadth of our capabilities across our strategies. We also have important relationships with sponsors, wealth management firms, banks, corporate advisory firms, industry consultants and other market participants that we believe are of significant value. As we continue to grow, both organically and through product and geographic expansion, we will continue to pursue the addition of incremental key strategic partners.

Opportunistically pursue accretive acquisitions

In addition to our various avenues of organic growth, we intend to diligently evaluate acquisition opportunities that we believe would be value-enhancing to our current platform. These could include, but are not limited to, acquisitions that would expand the breadth of our product offerings, further develop our investor base,

 

13


Table of Contents

or facilitate our plans for global expansion. We believe that as the market continues to evolve, there will be numerous opportunities for us to consider, of which we intend to only pursue the most accretive acquisitions.

Recent Developments

Business Combination Completed

On May 19, 2021, Altimar consummated the Business Combination pursuant to the terms of the BCA, which, among other things, provided for (i) Altimar changed its jurisdiction of incorporation by deregistering as an exempted company in the Cayman Islands and continuing and domesticating as a corporation under the laws of the State of Delaware (the “Domestication”), upon which Altimar changed its name to “Blue Owl Capital Inc.” (“Blue Owl”), (ii) Blue Owl’s wholly-owned subsidiary, Blue Owl Capital GP, LLC (“Blue Owl GP”), began serving as the general partner of two Delaware limited partnerships: Blue Owl Holdings LP (“Blue Owl Holdings”) and Blue Owl Carry LP (“Blue Owl Carry” and, together with Blue Owl Holdings, the “Blue Owl Operating Group”), (iii) Blue Owl Holdings acquired (a) Owl Rock’s business of sponsoring, offering and managing all existing and future Owl Rock business development companies, funds and managed accounts (the “Owl Rock Funds”) and (b) the Dyal Capital Partners division of Neuberger (“Dyal”), including the business and operations related to sponsoring, offering and managing the Dyal funds and any successor fund thereof and Dyal’s business services platform and (iv) Blue Owl Carry acquired 15% (net of certain investor and other third party arrangements) of the carried interest, performance fees and/or incentive fees or allocations arising in respect of the existing and future Owl Rock Funds (other than the fees of the Owl Rock business development companies, 100% of which (net of certain investor and other third party arrangements) were contributed to Blue Owl Holdings as described in clause (iii)) and in respect of future Dyal funds (specifically excluding Dyal Funds I-V for which carried interest is not being contributed). Pursuant to the terms of the BCA, the Blue Owl Operating Group, directly or indirectly, holds substantially all of the consolidated assets and business of Blue Owl.

At the Closing of the Business Combination, Blue Owl’s ticker symbols on The New York Stock Exchange for its Class A common stock and warrants to purchase Class A common stock were changed to “OWL” and “OWL.WS,” respectively. For more information regarding the Business Combination, see “Certain Relationships and Related Party Transactions—The Business Combination.”

Senior Notes Offering

On June 10, 2021, Blue Owl Finance LLC, an indirect subsidiary of Blue Owl, completed an offering of $700,000,000 aggregate principal amount of 3.125% Senior Notes due 2031 (the “notes”). The notes will be fully and unconditionally guaranteed on a joint and several basis by each of Blue Owl Holdings, Blue Owl Carry, Owl Rock Group, Dyal Capital Holdings LLC, Owl Rock Capital GP Holdings LP and Dyal GP Holdings LLC. The Company used the net proceeds from the offering to (i) repay all outstanding borrowings under the Company’s existing term loan facility and (ii) to pay fees and expenses in connection therewith and of the offering. Any remaining net proceeds will be used for general corporate purposes, including to fund any future strategic acquisitions or related transactions and growth initiatives.

 

14


Table of Contents

Organizational Structure

The simplified diagram below (which omits certain intermediate holding companies) depicts our legal organizational structure as of August 2, 2021. Blue Owl, Blue Owl GP, Blue Owl Holdings and Blue Owl Carry are organized in the state of Delaware. Blue Owl Capital is a holding company and consolidates the financial results of its direct subsidiaries, their consolidated subsidiaries and certain consolidated funds.

 

 

LOGO

 

*

Economic interests and voting rights do not include shares of Class A common stock issuable upon the exercise of warrants or shares of common stock or Blue Owl Operating Group Units issuable in respect of Seller Earnout Securities, as applicable, or shares issuable in respect of the special incentive award. For further detail regarding the special incentive award, refer to “Owl Rock’s Management’s Discussion and Analysis of Financial Condition and Results of Operations—Results of Operations—Expenses.”

(1)

Owl Rock Principals and Dyal Principals collectively represent 90% of the voting interests in Blue Owl.

(2)

Ownership percentages based on ownership of common units of Owl Rock Capital Feeder LLC.

(3)

Shares of Class C and Class D common stock represent non-economic interests in Blue Owl (other than the right to receive the par value of such shares in connection with the liquidation, dissolution or winding up of Blue Owl) and are exchangeable for shares of Class A and Class B common stock, respectively, together with an equal number of Blue Owl Operating Group Units.

Blue Owl’s outstanding common stock consists of five classes: (i) economic, “low-vote” shares of Class A common stock, (ii) economic, “high-vote” shares of Class B common stock, (iii) non-economic (other than the right to receive par value in the event of a liquidation, dissolution or winding up of Blue Owl), “low-vote” shares of Class C common stock, (iv) non-economic (other than the right to receive par value in the event of a liquidation, dissolution or winding up of Blue Owl), “high-vote” shares of Class D common stock, and (v) economic (upon conversion to Class A common stock), “no-vote” (other than as required by law) shares of Class E common stock, which shall consist of two series: Series E-1 common stock and Series E-2 common stock. Each share of Class A common stock and Class C common stock is entitled to one vote per share, with the

 

15


Table of Contents

Class C common stock being held by holders of Blue Owl Operating Group Units, other than the Owl Rock Principals and the Dyal Principals (each of whom will hold Class D common stock immediately following the Closing). Together, the Class B common stock and Class D common stock will represent 90% of the total voting power of all shares of capital stock of Blue Owl (including shares issued in the future) until the Sunset Date. On the Sunset Date, all Class B common stock and Class D common stock will automatically convert into Class A common stock or Class C common stock, respectively.

Until the Sunset Date, as holders of our Class B common stock and Class D common stock (as applicable), the Owl Rock Principals and Dyal Principals will be the beneficial owners of 90% of the voting control of our outstanding capital stock, as a result of which the Owl Rock Principals and Dyal Principals will have the power to elect a majority of Blue Owl’s directors.

Corporation Information

Blue Owl Capital Inc. is a Delaware corporation. Our principal executive offices are located at 399 Park Avenue, 38th Floor, New York, NY 10022 and our telephone number at that address is (212) 419-3000. Our website is located at www.blueowl.com. Our website and the information contained on, or accessed through, our website are not part of this prospectus, and you should rely only on the information contained in this prospectus when making a decision as to whether to invest in the notes.

 

16


Table of Contents

The Offering

 

Issuer

Blue Owl Capital Inc.

 

Class A common stock offered by the
Selling Holders

Up to 1,320,591,340 shares of Class A common stock (including 1,010,627,237 shares of Class A common stock that may be issued upon the conversion or conversion and exchange of Seller Earnout Securities, as applicable, and the exchange of Blue Owl Operating Group Units and the cancellation of an equal number of shares of Class C or Class D common stock, as applicable)

 

Class A common stock issuable upon the exchange of all outstanding Blue Owl Operating Group Units and the conversion or conversion and exchange of all outstanding Seller Earnout Securities

1,343,042,262

 

Use of proceeds

We will not receive any of the proceeds from the sale of the shares of Class A common stock by the Selling Holders.

 

Market for our shares of common
stock

Our Class A common stock is currently listed on the NYSE under the symbol “OWL.”

 

Risk factors

Any investment in the securities offered hereby is speculative and involves a high degree of risk. You should carefully consider the information set forth under “Risk Factors” and elsewhere in this prospectus.

 

17


Table of Contents

SELECTED HISTORICAL CONSOLIDATED AND

COMBINED FINANCIAL INFORMATION OF OWL ROCK

The following table shows summary historical consolidated and combined financial information of Owl Rock for the periods and as of the dates indicated.

The summary historical consolidated and combined financial information of Owl Rock as of and for the years ended December 31, 2020, 2019 and 2018 was derived from the historical consolidated and combined financial statements of Owl Rock included elsewhere in this prospectus. The summary historical interim financial information of Owl Rock as of March 31, 2021 and for the three months ended March 31, 2021 and 2020 was derived from the unaudited interim consolidated and combined financial statements of Owl Rock included elsewhere in this prospectus. The following summary historical financial information should be read together with the consolidated financial statements and accompanying notes and “Owl Rock’s Management’s Discussion and Analysis of Financial Condition and Results of Operations” appearing elsewhere in this prospectus. The summary historical financial information in this section is not intended to replace Owl Rock’s consolidated financial statements and the related notes. Owl Rock’s historical results are not necessarily indicative of Owl Rock’s future results, and Owl Rock’s results as of and for the three months ended March 31, 2021 are not necessarily indicative of the results that may be expected for the year ending December 31, 2021.

As explained elsewhere in this prospectus, the financial information contained in this section relates to Owl Rock, prior to and without giving pro-forma effect to the impact of the Business Combination and, as a result, the results reflected in this section may not be indicative of the results of Blue Owl going forward. “Unaudited Pro Forma Combined Financial Information” included elsewhere in this prospectus.

 

($ amounts in thousands)    March 31,
2021
(Unaudited)
    December 31, 2020     December 31, 2019     December 31, 2018  

Consolidated statements of financial condition data

        

Total assets

   $ 148,951     $ 121,597     $ 56,718     $ 44,449  

Debt obligations, net

     359,757       356,386       287,104       29,676  

Total liabilities

     617,249       622,758       407,215       117,054  

Non-controlling interests

     9,100       6,526       2,259       (2,689

Member’s capital (deficit) attributed to members of Owl Rock Capital and sole member of Owl Rock Capital Securities LLC

     (477,398     (507,687     (352,756     (69,916

Total members’ capital (deficit)

     (468,298     (501,161     (350,497     (72,605

 

18


Table of Contents
     For the Three
Months Ended
March 31,
    For the Years Ended December 31,  
($ amounts in thousands)    2021      2020     2020     2019      2018  
     (Unaudited)                     

Consolidated statements of operations data

       

Total revenues, net

   $ 94,713      $ 36,847     $ 249,815     $ 190,850      $ 121,249  

Total expenses

     62,844        51,395       308,542       163,483        122,888  

Interest expense

     5,858        5,894       23,816       6,662        1,128  
  

 

 

    

 

 

   

 

 

   

 

 

    

 

 

 

Net income (loss) before income taxes

     39,522        (8,021     (82,543     20,705        (2,767

Income tax (benefit) expense

     188        (46     (102     240        (180
  

 

 

    

 

 

   

 

 

   

 

 

    

 

 

 

Net income (loss) including non-controlling interests

     39,334        (7,975     (82,441     20,465        (2,587
  

 

 

    

 

 

   

 

 

   

 

 

    

 

 

 

Add: Net (income) loss attributed to non-controlling interests

     80        915       4,610       2,493        4,635  
  

 

 

    

 

 

   

 

 

   

 

 

    

 

 

 

Net income (loss) attributable to members of Owl Rock Capital and sole member of Owl Rock Capital Securities LLC

   $ 39,414      $ (7,060   $ (77,831   $ 22,958      $ 2,048  
  

 

 

    

 

 

   

 

 

   

 

 

    

 

 

 

 

19


Table of Contents

SELECTED HISTORICAL COMBINED FINANCIAL INFORMATION OF DYAL

The following table shows summary historical financial information of Dyal for the periods and as of the dates indicated.

The summary historical financial information of Dyal as of and for the years ended December 31, 2020, 2019 and 2018 was derived from the historical combined financial statements of Dyal included elsewhere in this prospectus. The summary historical interim financial information of Dyal as of March 31, 2021 and for the three months ended March 31, 2021 and 2020 was derived from the unaudited interim consolidated and combined financial statements of Dyal included elsewhere in this prospectus.

The following summary historical financial information should be read together with the combined financial statements and accompanying notes and “Dyal’s Management’s Discussion and Analysis of Financial Condition and Results of Operations” appearing elsewhere in this prospectus. The summary historical financial information in this section is not intended to replace Dyal’s combined financial statements and the related notes. Dyal’s historical results are not necessarily indicative of Dyal’s future results, and Dyal’s results as of and for the three months ended March 31, 2021 are not necessarily indicative of the results that may be expected for the year ending December 31, 2021.

As explained elsewhere in this prospectus, the financial information contained in this section relates to Dyal, prior to and without giving pro-forma effect to the impact of the Business Combination and, as a result, the results reflected in this section may not be indicative of the results of Blue Owl going forward. See “Unaudited Pro Forma Condensed Combined Financial Information” included elsewhere in this prospectus.

 

Balance Sheet Data

   March 31, 2021
(Unaudited)
     December 31, 2020      December 31, 2019      December 31, 2018  
(in thousands)                            

Total assets

   $ 110,670      $ 107,715      $ 34,572      $ 37,395  

Total liabilities

     35,671        149,473      $ 177,479      $ 107,548  

Total equity

     74,999        (41,758    $ (142,907    $ (70,153

 

Statement of Operations Data

   For the Three
Months Ended
March 31,
    For the Years Ended December 31,  
(in thousands)    2021      2020     2020     2019     2018  
     (Unaudited)                    

Total revenues

   $ 81,992      $ 76,428     $ 309,721     $ 332,330     $ 197,767  

Total operating expenses

     69,349        54,491       213,744       227,260       145,392  
  

 

 

    

 

 

   

 

 

   

 

 

   

 

 

 

Operating income

     12,643        21,937       95,977       105,070       52,375  

Net gains (losses) from investment activities

     2,314        (85     1,542       (1,564     627  
  

 

 

    

 

 

   

 

 

   

 

 

   

 

 

 

Income before income tax expense

     14,957        21,852       97,519       103,506       53,002  

Income expense (benefit)

     2,181        1,984       8,435       9,094       5,127  
  

 

 

    

 

 

   

 

 

   

 

 

   

 

 

 

Net income

     12,776        19,868       89,084       94,412       47,875  

Net loss attributable to non-controlling interests

     144        (45     (548     (792     (480
  

 

 

    

 

 

   

 

 

   

 

 

   

 

 

 

Net income attributable to Dyal

   $ 12,632      $ 20,322     $ 89,632     $ 95,204     $ 48,355  
  

 

 

    

 

 

   

 

 

   

 

 

   

 

 

 

 

20


Table of Contents

MARKET PRICE, TICKER SYMBOL, AND DIVIDEND INFORMATION

Blue Owl’s Class A common stock and public warrants are listed for trading on NYSE under the symbols “OWL” and “OWL.WS,” respectively.

The closing price of the Class A common stock and the warrants to purchase Class A common stock on July 30, 2021 was $14.25, and $2.96, respectively. Holders of Class A common stock and warrants should obtain current market quotations for their securities.

Blue Owl has not paid any cash dividends on shares of its Class A common stock to date. The payment of cash dividends in the future will be dependent upon our revenues and earnings, if any, capital requirements and general financial condition. The payment of any dividends will be within the discretion of the Board.

 

21


Table of Contents

RISK FACTORS

In addition to the other information contained in this prospectus, the following risks have the potential to impact the business and operations of Blue Owl. These risk factors are not exhaustive and all investors are encouraged to perform their own investigation with respect to the business, financial condition and prospects of Blue Owl. Unless otherwise indicated or the context otherwise requires, references in this “Risk Factors” section to “Blue Owl,” “we,” “our,” “us” and other similar terms refer to Blue Owl Capital Inc. and its consolidated subsidiaries, including Owl Rock and Dyal and each of their respective subsidiaries, after giving effect to the Business Combination.

Risks Related to Our Business and Operations

The COVID-19 pandemic has caused severe disruptions in the U.S. and global economy, has disrupted, and may continue to disrupt, industries in which we, our funds and our funds’ portfolio companies operate and could potentially negatively impact us, our funds or our funds’ portfolio companies.

The COVID-19 pandemic has adversely impacted global commercial and economic activity and contributed to significant volatility in certain equity and debt markets. The impact of the outbreak continues to develop and many countries, including the United States, and states and municipalities in which we and our funds’ portfolio companies operate, have instituted quarantines, prohibitions on travel and the closure of offices, businesses, schools, retail stores and other public venues. Individual businesses and industries are also implementing similar precautionary measures. Those measures, as well as the general uncertainty surrounding the dangers and effects of COVID-19, have created significant disruption in supply chains and economic activity and are having a particularly adverse impact on transportation, hospitality, tourism, entertainment and other industries, including industries in which certain of our funds, borrowers, partner managers and their respective portfolio companies operate and invest. The effects of COVID-19 have led to significant volatility and it is uncertain how long this volatility will continue. As COVID-19 continues to spread, the potential effects, including a global, regional or other economic recession, are increasingly uncertain and difficult to assess. The continued spread of the virus globally could lead to a protracted world-wide economic downturn, the effects of which could last for some period after the pandemic is controlled and/or abated.

The extent of the impact of the COVID-19 pandemic on us and our funds’ operational and financial performance will depend on many factors, including the duration and scope of the public health emergency, the actions taken by governmental authorities to contain its financial and economic impact, the continued or renewed implementation of travel advisories and restrictions, the widespread availability of a vaccine, the impact of the public health emergency on overall supply and demand, goods and services, consumer confidence and levels of economic activity and the extent of its disruption to global, regional and local supply chains and economic markets, all of which are uncertain and difficult to assess. Significant volatility and declines in valuations in the global markets as well as liquidity concerns may impair our ability to raise funds or deter fund investors from investing in new or successor funds that we are marketing. Actions taken in response to the COVID-19 pandemic (whether imposed by governments or adopted by businesses or individuals) may give rise to difficulty marketing and raising new or successor funds due to shelter-in-place orders, travel restrictions and social distancing requirements implemented or undertaken in response to the COVID-19 pandemic, which may lower or delay anticipated fee revenues. For existing funds, those actions may slow the pace of investment activity, by, for example, hindering the diligence process. This, in turn, could adversely affect the timing of raising capital for new or successor funds, the terms that might be offered and the management fees we earn on our funds that generate fees based on invested (and not committed) capital. In addition, cash flows from management fees may be impacted by, among other things, a failure of our clients to meet capital calls. Borrowers of loans and other credit instruments made by our funds may be unable to make their loan payments on a timely basis and meet their loan covenants, resulting in a decrease in value of our funds’ credit investments and lower than expected returns.

 

22


Table of Contents

We are continuing to monitor the impact of COVID-19 and related risks, including risks related to the ongoing spread of COVID-19 and efforts to mitigate the spread and deployment of vaccines. However, the rapid development and fluidity of the situation precludes any prediction as to its ultimate impact on us. If the spread and related mitigation efforts continue, our business, financial condition, results of operations and cash flows could be materially adversely affected. The impact of COVID-19 could have the effect of heightening many of the other risk factors described herein.

Difficult market and political conditions may reduce the value or hamper the performance of the investments made by our funds or impair the ability of our funds to raise or deploy capital, each of which could materially reduce our revenue, earnings and cash flow and adversely affect our financial prospects and condition.

Our businesses are affected by conditions and trends in the global financial markets and the global economic and political climate relating to, among other things, interest rates, the availability and cost of credit, inflation rates, economic uncertainty, changes in laws (including laws relating to our taxation, taxation of our clients and the possibility of changes to regulations applicable to alternative asset managers), trade policies, commodity prices, tariffs, currency exchange rates and controls, political elections and administration transitions, and national and international political events (including wars and other forms of conflict, terrorist acts, and security operations) and catastrophic events such as fires, floods, earthquakes, tornadoes, hurricanes and pandemics. Those factors are outside of our control and may affect the level and volatility of credit and securities prices and the liquidity and value of fund investments, and we and our funds may not be able to or may choose not to manage our exposure to these conditions.

During periods of difficult market conditions or slowdowns, which may be across one or more industries, sectors or geographies, companies in which our funds invest may experience decreased revenues, financial losses, credit rating downgrades, difficulty in obtaining access to financing and increased funding costs. During such periods, those companies may also have difficulty in pursuing growth strategies, expanding their businesses and operations (including to the extent that they are partner managers, raising additional capital) and be unable to meet their debt service obligations or other expenses as they become due, including obligations and expenses payable to our funds. Negative financial results in our funds’ portfolio companies may reduce the net asset value of our funds, result in the impairment of assets and reduce the investment returns for our funds, which could have a material adverse effect on our operating results and cash flow or ability to raise additional capital through new or successor funds. In addition, those conditions would increase the risk of default with respect to credit-oriented or debt investments by our funds.

The management fees of our BDCs and management fees and performance income of our private funds comprise substantially all of our revenues and a reduction in fees and performance income could have an adverse effect on our results of operations and the level of cash available for distributions to our stockholders.

The management fees we received from our BDCs and Owl Rock private funds and managed accounts comprised approximately 50% of our pro forma revenue and the management fees from the legacy Dyal funds comprised approximately 40% of our pro forma revenue in the three months ended March 31, 2021. All management fees received are net of any amounts payable to third parties pursuant to any revenue share or other Exempted Performance Income.

Owl Rock Funds

The investment advisory agreements we have with each of our BDCs categorize the fees we receive as:

(a) base management fees, which are paid quarterly and generally increase or decrease based on the average fair value of our BDC’s gross assets (excluding cash and cash equivalents) or average fair value of gross assets (excluding cash) plus undrawn commitments, (b) fees based on our BDC’s net investment income (before Part I Fees and Part II Fees), which are paid quarterly (“BDC Part I Fees”) and (c) fees based on our BDC’s net capital

 

23


Table of Contents

gains, which are paid annually (“BDC Part II Fees”). We classify the BDC Part I Fees as management fees because they are predictable and recurring in nature, not subject to contingent repayment and generally cash- settled each quarter. If any of our BDCs’ gross assets or net investment income (before BDC Part I Fees and BDC Part II Fees) were to decline significantly for any reason, including, without limitation, due to fair value accounting requirements, the poor performance of its investments or the inability to obtain or maintain borrowings for each of our BDCs, the amount of the fees we receive from our BDCs, including the base management fee and the Part I Fees, would also decline significantly, which could have an adverse effect on our revenues and results of operations. In addition, because the BDC Part II Fees are not paid unless each of our BDCs achieves cumulative aggregate realized capital gains (net of cumulative aggregate realized capital losses and aggregate unrealized capital depreciation), each of our BDCs’ Part II Fees payable to us are variable and not predictable. Our advisory agreements typically provide that the rates at which we earn advisory fees from our BDCs increase after our BDCs are publicly listed (where before the listing the advisory fees typically are a reduced management fee with a reduced or no BDC Part I or II fees). If our BDCs do not become publicly listed for any reason, including the poor share performance of our BDCs, Blue Owl will not benefit from this increase, and those BDCs may need to return their capital to investors, further reducing our management fee income. We may also, from time to time, (a) waive or voluntarily defer any fees payable to us by our BDCs or any BDCs that we may manage after the date hereof and (b) restructure any existing fee waivers granted by us to our BDCs so that such of our BDCs will be obligated to pay fee amounts that are less than the full fee amounts owed to us pursuant to the terms of the applicable advisory agreement between us and such BDC, and the duration and extent of such waivers and deferrals in each of (a) and (b) may need to be significant to support continued fundraising. In addition to those arrangements, we have entered into and in the future may enter into expense supporting arrangements with certain of our BDCs where we pay or reimburse certain expenses of our BDCs in order to support their target dividend payments.

Our investment advisory and management agreements with our BDCs renew for successive annual periods subject to the approval of the applicable BDC’s board of directors or by the affirmative vote of the holders of a majority of such BDC’s outstanding voting securities. In addition, as required by the Investment Company Act, the investment advisory agreements with our BDCs generally may be terminated without penalty upon 60 days’ written notice to the other party. Termination or non-renewal of any of these agreements would reduce our revenues significantly and could have a material adverse effect on our financial condition.

Each of the existing Owl Rock funds that is not a BDC has entered into an investment advisory agreement whereby we generally receive base management fees from the inception of such fund through the liquidation of such fund. For each Owl Rock fund that is not a BDC, the base management fee is typically based on a percentage of gross asset value (which includes the portion of such investments purchased with leverage).

Because each of the Owl Rock funds that is not a BDC has an end date for paying management fees, our revenues will decline in respect of such funds if we are unable to successfully raise successor funds that replace the management fee payments that terminate on the funds or such successor funds do not generate fees at the same rate. Additionally, given that such management fees are based on gross asset value, the management fee received in respect of such fund will be reduced when a fund realizes investments or if the value of an investment is impaired. During the investment period of such Owl Rock fund, such fund expects to actively recycle capital into new investments, which would have the impact of replacing investments that have been realized during the investment period, but there are many factors that may limit our ability to effectively recycle capital and realize the full fee potential of any particular fund. For many Owl Rock funds, the gross asset value used as the base for the management fee includes investments purchased with leverage. If we are unable to obtain leverage at the expected level, or at all, this will have a negative impact on our ability to realize the full fee potential of any particular fund.

Further, our right to receive management fees can be impaired by certain actions of investors in an Owl Rock fund that is not a BDC. Owl Rock funds that are not BDCs generally provide investors with the right to terminate such fund on both a cause basis and a no fault basis, each with a super-majority vote. If the investors

 

24


Table of Contents

would exercise their right to vote for an early termination, we will continue to receive management fee through the liquidation of such fund, but we may face pressure to liquidate investments earlier than we otherwise believe is appropriate to maximize the value of such investment. Owl Rock funds in the Opportunistic Lending strategy also provide investors with the right to remove the general partner of such fund on a cause basis with a super- majority vote. Upon the removal of the general partner of a fund becoming effective, the investment advisory contract in respect of such fund will cease to exist and our rights to payment of management fee will terminate.

The general partner or an affiliate of certain of our Owl Rock funds that are not BDCs may be entitled to receive carried interest from a fund based on cumulative fund performance to date. Carried interest entitles the general partner (or an affiliate) to a special allocation of income and gains from a fund, and is typically structured as a net profits interest in the applicable fund. Carried interest is generally calculated on a “realized” basis, and the recipient is generally entitled to a carried interest based upon the net realized income and gains often taking into account certain unrealized losses generated by such fund. Net realized income/gains or loss is not netted between or among funds.

If the investments we make on behalf of our funds or separate accounts perform poorly, we may suffer a decline in our incentive fees, which may limit our ability to pay dividends. For most funds, the carried interest is subject to a preferred return of approximately 8%, subject in most cases to a catch-up allocation to the general partner. Generally, if at the termination of a fund, the fund has not achieved investment returns that exceed the preferred return threshold or the general partner receives net profits over the life of the fund in excess of its allocable share under the applicable partnership agreement, the general partner will be obligated to repay an amount equal to the extent the previously distributed carried interest exceeds the amounts to which the general partner is entitled. These repayment obligations may be related to amounts previously distributed to us and our senior professionals. Additionally, similar to management fees as described above, if the fund is terminated early by the investors or the general partner is removed by the investors of a fund, this may have a negative impact on the value of investments, which will then reduce the carried interest allocations to the general partner, and, in the instance where the general partner is removed for cause, a penalty reduction may be assessed against any remaining carried interest. Amounts that could otherwise go to satisfy dividend payments may be deferred or reserved to satisfy potential repayment obligations. In addition, although Blue Owl is only entitled to 15% of this performance income, Blue Owl professionals will be entitled to the balance of this revenue stream outside of the company. To the extent that such amounts diminish, it may be more difficult or more costly to retain such professionals.

Our cash flow may fluctuate significantly due to the fact that the timing and amount of carried interest allocations or incentive fees generated by Owl Rock Funds is uncertain. Currently the Owl Rock funds with a carried interest allocation have distribution waterfalls that require that, in respect of an investor, such investor has received a return of its contributions plus its preferred return on such contributions prior to the general partner being entitled to a carried interest allocation. As such, carried interest is measured on a cumulative performance of a fund and is not expected, to accrue, if at all, to the general partner until the latter portion of the fund’s life cycle. We cannot predict when, or if, any realization of investments will occur, and thus, we cannot predict the timing or amounts of carried interest distributions to us. If we were to receive a distribution of carried interest in a particular quarter, it may have a significant impact on our results for that particular quarter, which may not be replicated in subsequent quarters. As a result, achieving steady growth in net income and cash flow on a quarterly basis may be difficult, which could in turn lead to large adverse movements or general increased volatility in the price of our common stock.

Dyal Funds

Each Dyal Equity Fund has entered into an investment advisory agreement whereby we receive management fees for a set period of time (10 years following the final closing for each of Dyal Fund I and Dyal Fund II, 15 years following the initial or final closing of Dyal Fund III and Dyal Fund IV, respectively, and approximately 17 years from the initial closing of Dyal Fund V). For each Dyal Equity Fund, the management

 

25


Table of Contents

fee is initially a set percentage of capital committed by investors, and then, following a step down event (generally either the end of the investment period or, for certain funds, when the fund’s commitments become substantially invested or drawn), is adjusted to a lower percentage of the fund’s cost of unrealized investments, subject to impairment losses for certain funds. We are also entitled to receive from the Dyal Equity Funds reimbursements of our costs for maintaining our Business Services Platform, which reimbursement payments do not offset our management fees.

Because each Dyal Equity Fund has an end date for paying management fees, our revenues will decline in respect of such strategy if we are unable to successfully raise successor funds that replace the management fee payments that terminate on the older Dyal Equity Funds, or successor funds do not generate fees at the same rate. Following the management fee step down event for a Dyal Equity Fund, the management fee we receive will be reduced when a fund realizes investments or in certain cases when there are permanent changes to the cost basis of unrealized investments. While those funds are not required to realize assets as of any date, there is an obligation to explore liquidity strategies with respect to a fund, and should a liquidity strategy event occur prior to the management fee end date, it could cause a reduction in the amount of management fees we are otherwise entitled to receive. Further, any realization of assets will be within the control of certain of our employees and those persons may be incentivized through the allocation of carried interest to effect a realization earlier than one otherwise would expect had carried interest not been applicable.

Further, our right to receive management fees can be impaired by certain actions of investors in an existing or future Dyal Equity Fund. In addition to the investors right to remove us as manager of a fund for cause, the investors (with a supermajority consent) generally have the right to create an early step down event with respect to a fund (thereby reducing the management fees payable), including upon the loss of key people with respect to the fund, or in the case of Dyal Fund II, with majority consent in conjunction with an early dissolution of the fund. In the case of Dyal Fund I and Dyal Fund II, the investors (with majority consent for Dyal Fund I and supermajority consent for Dyal Fund II) may terminate us as manager without cause. We cannot be removed without cause as manager of Dyal Fund III, Dyal Fund IV or Dyal Fund V.

Our revenues with respect to our Dyal Financing Fund include both a management fee (which is a set percentage of the acquisition cost of investments in the fund) and incentive fees that are a percentage of net income before realized and unrealized gains and losses subject to a preferred return and a percentage of any net realized capital gains (net of cumulative aggregate realized capital losses and aggregate unrealized capital depreciation). Pursuant to the terms of the Business Combination, 85% of the incentive fees in respect of the GP Debt Financing Strategy will be paid to certain of our stockholders, principals and employees, and 15% will be retained by Subsidiaries of Blue Owl (net of certain investor and other third party arrangements). If any of the assets were to suffer impairment losses affecting their cost basis or income accruals for any reason, including, due to borrower defaults, the amount of the fees we receive from our Dyal Financing Fund would also decline significantly. Further, after an initial lock up period, investors may issue redemption notices with respect to their interests; as such interests are redeemed, the fees will decrease unless we are able to find new investors to replace those redeeming.

Our revenues with respect to our Dyal HomeCourt Fund include both a management fee (which is a set percentage of the adjusted cost of investments in the fund) and incentive allocations that are a percentage of net appreciation subject to a preferred return. Pursuant to the terms of the Business Combination, 85% of the incentive fees in respect of the Dyal HomeCourt Fund will be paid to certain of our stockholders, principals and employees, and 15% will be retained by Subsidiaries of Blue Owl (net of certain investor and other third party arrangements, including to the NBA). If any of the NBA Teams in which the Dyal HomeCourt Fund invests were to suffer losses, the amount of the fees and incentive amounts we receive from our Dyal HomeCourt Fund would also decline significantly. Further, after an initial lock up period, investors may issue redemption notices with respect to their interests; as such interests are redeemed, the fees and incentive amounts will decrease unless we are able to find new investors to replace those redeeming.

 

26


Table of Contents

Notwithstanding the formulas for calculating management fees provided in the governing documents for our funds, Dyal has provided (and expects to provide in the future) discounts to investors on such fees based on the size of their commitments to the fund (or Dyal funds generally), the timing of their commitments to the fund or other factors that Dyal deems relevant. Certain investors are effectively given management fee discounts through Specified Interests and discounts with respect to carried interest or performance income through the grant of participation rights.

We also receive fee income for providing services to certain portfolio companies of Owl Rock funds and other products. Such services include arrangement, syndication, origination, structuring analysis, capital structure and business plan advice and other services. Certain types of transaction-related fees are required to be distributed to the Owl Rock funds and other products under the terms of our Co-investment Exemptive Order, as discussed in “Conflicts of interest may arise in connection with co-investments between our private funds and our BDCs” below, or are required to be distributed to investors in Owl Rock funds and other products or offset against management fees that would otherwise be payable pursuant to the terms of the governing agreements of the relevant vehicles, while other types of related fees may be retained by us and contribute to our revenues and, ultimately, to our net income. We may decide not to seek those fees. Our ability to receive and retain those fees, and to continue to receive and retain those fees in the future, is dependent on the terms we negotiate with investors in Owl Rock funds and other products, our ability to successfully negotiate for those fees with underlying portfolio companies, the permissibility of receiving and retaining those fees under the relevant legal and regulatory frameworks, and our business determination to negotiate for those fees. As a result, any change to the willingness of portfolio companies to bear those fees, the terms of Owl Rock funds and other products that permit us to receive and retain those fees, the legal and regulatory framework in which we operate or our willingness to negotiate for those fees with portfolio companies of Owl Rock funds and other products, could result in a decrease to our revenues and net income, and ultimately decrease the value of our common stock and our dividends to our shareholders. In addition, the fees generated are typically dependent on transaction frequency and volume, and a slowdown in the pace or size of investments by our funds could adversely affect the amount of fees generated.

Our growth depends in large part on our ability to raise new and successor funds. If we were unable to raise such funds, the growth of our FPAUM and management fees, and ability to deploy capital into investments, earning the potential for performance income, would slow or decrease, all of which would materially reduce our revenues and cash flows and adversely affect our financial condition.

A significant portion of our revenue from our private funds in any given period is dependent on the size of our FPAUM in such period and fee rates charged on the FPAUM. We may not be successful in procuring investment returns and prioritizing services that will allow us to maintain our current fee structure, to maintain or grow our FPAUM, or to generate performance income. A decline in the size or pace of growth of FPAUM or applicable fee rates will reduce our revenues. A decline in the size or pace of growth of FPAUM or applicable fee rates may result from a range of factors, including:

 

   

Volatile economic and market conditions, which could cause fund investors to delay making new commitments to alternative investment funds or limit the ability of our existing funds to deploy capital;

 

   

Intense competition among alternative asset managers may make fundraising and the deployment of capital more difficult, thereby limiting our ability to grow or maintain our FPAUM. Competition may be amplified by changes in fund investor allocations away from alternative asset managers;

 

   

Continuation or amplification of general trends within the investment management industry towards lower fees including through direct reductions, deferrals, rebates or other means, which may also result in our competitors operating based on fee structures with which we are unable to successfully compete. In response to those trends, we may, in certain cases, lower the fees we charge or grant fee reductions or holidays for a period of time in order to remain competitive;

 

   

A change in terms for how we assess management fees for certain of our funds or strategies;

 

27


Table of Contents
   

Poor performance of one or more of our funds, either relative to market benchmarks or in absolute terms (e.g., based on market value or net asset value of our BDC’s shares), or compared to our competitors may cause fund investors to regard our funds less favorably than those of our competitors, thereby adversely affecting our ability to raise new or successor funds;

 

   

Our funds may engage in strategic transactions or other dispositions that reduce the cost basis upon which we charge management fees with respect to one or more of our funds. For example, a fund may sell all or a portion of its interests in portfolio companies that causes such fund’s management fee base to be reduced; and

 

   

Certain of our funds contain “key person” provisions or other provisions allowing investors to take actions following certain specified events. The occurrence of one or more of those events prior to the end of a fund’s investment period could result in the termination of a fund’s investment period and a material decrease in the management fees paid by such fund or, in certain cases, cessation of the funds.

Our funds may suffer losses if our partner managers are unable to raise new funds or grow their AUM.

As our investments in partner managers are intended to be held for an indefinite duration, we are dependent upon the ability of our partner managers to execute successfully their investment program and grow their assets under management. In the event that a partner manager is unable to grow their assets under management or such partner manager’s investment returns fail to meet expectations, the returns attributable to such investment may be reduced or we may suffer a loss on such investment. A partner manager’s failure to grow assets under management may result from a range of factors common to asset managers, including factors to which we are subject ourselves, or specific factors attributable to its business including the departure of key persons, the inability of such partner manager to diversify into new investment strategies, investment performance and regulatory enforcement actions.

The investment management business is intensely competitive.

The investment management business is intensely competitive, with competition based on a variety of factors, including investment performance, business relationships, quality of service provided to clients, fund investor liquidity, fund terms (including fees and economic sharing arrangements), brand recognition and business reputation. Maintaining our reputation is critical to attracting and retaining fund investors and for maintaining our relationships with our regulators, sponsors, partner managers, potential co-investors and joint venture partners, as applicable. Negative publicity regarding our company, our personnel or our partner managers could give rise to reputational risk that could significantly harm our existing business and business prospects. We are also currently subject to and may be subject in the future to litigation between ourselves and our partner managers, which may harm our reputation.

Similarly, events could occur that damage the reputation of our industry generally, such as the insolvency or bankruptcy of large funds or a significant number of funds or highly publicized incidents of fraud or other scandals, any one of which could have a material adverse effect on our business, regardless of whether any of those events directly relate to our funds or the investments made by our funds.

Our Direct Lending and GP Capital Solutions business segments compete with a number of specialized funds, corporate buyers, traditional asset managers, real estate companies, commercial banks, investment banks, other investment managers and other financial institutions, including certain of our shareholders, as well as domestic and international pension funds and sovereign wealth funds, and we expect that competition will continue to increase. In addition, our BDCs and private credit funds compete with a number of other BDCs, private funds, commercial banks, and other financial institutions.

Numerous factors increase our competitive risks, including, but not limited to:

 

   

A number of our competitors may have or are perceived to have more expertise or financial, technical, marketing and other resources and more personnel than we do;

 

28


Table of Contents
   

Some of our funds may not perform as well as competitors’ funds or other available investment products;

 

   

Several of our competitors have raised significant amounts of capital, and many of them have similar investment objectives to ours, which may create additional competition for investment opportunities;

 

   

Some of our competitors may have lower fees or alternative fee arrangements that potential clients of ours may find more appealing;

 

   

Some of our competitors may have a lower cost of capital and access to funding sources that are not available to us, which may create competitive disadvantages for us with respect to our funds, including our funds that directly use leverage or rely on debt financing of their portfolio investments to generate superior investment returns;

 

   

Some of our competitors may have higher risk tolerances, different risk assessments or lower return thresholds than us, which could allow them to consider a wider variety of investments and to bid more aggressively than us or to agree to less restrictive legal terms and protections for investments that we want to make;

 

   

Some of our competitors may be subject to less regulation or conflicts of interest and, accordingly, may have more flexibility to undertake and execute certain businesses or investments than we do, bear less compliance expense than we do or be viewed differently in the marketplace;

 

   

Some of our competitors may have more flexibility than us in raising and deploying certain types of funds under the investment management contracts they have negotiated with their fund investors; and

 

   

Some of our competitors may offer a broader investment platform and more partnership opportunities to portfolio companies than we are able to offer.

Certain of our strategic relationship investors may be granted the right to participate in the net profits of our advisory business for certain strategies.

Owl Rock has granted certain strategic relationship investors the right to participate in the net profits or gross revenues of certain advisory businesses that are associated with a subset of Owl Rock strategies that engage primarily in middle-market direct lending to (x) a diversified (across-sector) portfolio of companies (including through certain of our funds) and (y) U.S. technology companies. Owl Rock has also provided certain strategic relationship investors with the right to participate in a percentage of the gross management fee revenue derived from its First Lien Lending strategy and its Opportunistic Lending strategy, which sharing arrangements apply to both current funds and accounts within these strategies as well as certain future funds and accounts in these strategies for a stated period of time, in some cases even if such strategic relationship investors themselves do not continue to invest in the relevant strategy.

Similarly, certain strategic investors in most Dyal funds have been granted certain participation rights. The strategic relationship investor in Dyal Fund I, for example, shares in net operating income that would otherwise be earned by us with respect to management fees paid by Dyal Fund I. Strategic relationship investors in Dyal Fund III, Dyal Fund IV, Dyal Fund V, and the Dyal Financing Fund are entitled to share in a percentage of adjusted management fees (including in the case of Dyal Financing Fund, incentive fees) otherwise received by us with respect to those funds. Those strategic relationship investors are also entitled to share in carried interest, which in the case of the current Dyal Equity Funds reduces amounts distributable to those persons otherwise entitled to such carried interest (i.e., our shareholders, principals and employees), but does not affect us.

To the extent gross revenue participations or similar arrangements are offered, they will reduce the revenue earned by the Blue Owl Business, but Blue Owl will continue to bear all applicable expenses, even if the product is not generating positive cash flow. We may also offer our employees the opportunity to participate in certain types of revenue sharing arrangements in certain circumstances as a way of compensating or incentivizing

 

29


Table of Contents

employees. There is generally no limitation on the size or the duration of future economic sharing arrangements. In addition, to the extent that strategic relationship investors may be asked from time to time to vote upon or consent to matters that arise in connection with their investments in the applicable Dyal or Owl Rock funds, or in connection with their participation in the economic streams described above, the interests of such strategic investors may differ from those of other investors in Dyal or Owl Rock funds.

In addition, in the ordinary course we may offer fee discounts to investors in existing and future Dyal and Owl Rock funds and we expect to continue to waive fees for co-investments related to GP Minority Equity Investments funds’ investments in partner managers. We currently expect, at least in certain instances, to continue to offer these economic sharing arrangements to our strategic relationship investors (which may include certain of our PIPE Investors and other shareholders) in the future, which may reduce the management fee and performance income ultimately earned by Blue Owl in respect of these products, although it is hoped in many instances this will be balanced by the broader strategic benefits. Notwithstanding Blue Owl’s general right to 15% of performance income from the Blue Owl Funds and general ownership of the fee-earning businesses, it will bear dilution, generally pro rata with other employees and officers of Blue Owl, to third parties, including third party investors and joint venture partners and in the case of management fees to newly hired or reassigned personnel in connection with new business line launches. Although such amounts will typically be awarded in circumstances where Blue Owl management believes there will ultimately be long-term benefits to the Company, there can be no assurance that the ultimate benefit attained will be commensurate with the value awarded, or as to how long it may take to recoup such value.

Conflicts of interest may arise in our allocation of capital and co-investment opportunities.

As an asset manager with multiple clients, including our various funds and product lines, we confront conflicts of interests relating to our investment activities and operations. In particular, our allocation of capital and co-investment opportunities across our funds and products is subject to numerous actual or potential conflicts of interest. Although we have implemented policies and procedures to address those conflicts, our failure to effectively identify and address them could cause reputational harm and a loss of investor confidence in our business. It could also result in regulatory lapses that could lead to applicable penalties, as well as increased regulatory oversight of our business.

Potential conflicts of interest in allocation among funds

Certain of our funds may have overlapping investment objectives, including funds that have different fee structures, and potential conflicts may arise with respect to our decisions regarding how to allocate investment opportunities among those funds. We may allocate an investment opportunity that is appropriate for two or more investment funds in a manner that excludes one or more funds or results in a disproportionate allocation based on factors or criteria that we determine, including but not limited to differences with respect to available capital, the current or anticipated size of a fund, minimum investment amounts, the remaining life of a fund, differences in investment objectives, guidelines or strategies, diversification, portfolio construction considerations and other considerations deemed relevant to us and in accordance with our policy. Although we will adopt one or more investment allocation policies and procedures that are designed to ensure fair and equitable treatment over time, and expect these policies and procedures to continue to evolve as a result of the Business Combination, those policies and procedures will not eliminate entirely conflicts. Certain investment opportunities may be allocated to certain funds that have lower fees or to our co-investment funds on a no-fee and no-carry basis. To the extent that those investments could otherwise have been allocated to funds generating FPAUM, our revenues will be less than what would otherwise have been generated were those investments made through fee paying structures.

Potential conflicts of interest in connection with co-investments between our private funds and our BDCs

Our BDCs are permitted to co-invest in portfolio companies with each other and with affiliated investment funds in negotiated transactions pursuant to an SEC order (the “Co-investment Exemptive Order”). Pursuant to

 

30


Table of Contents

that exemptive relief, our BDCs and other affiliated investment funds generally are permitted to make such co-investments if a “required majority” (as defined in Section 57(o) of the Investment Company Act) of such BDC’s directors (including the independent directors) makes certain conclusions in connection with the co-investment transaction, including that (1) the terms of the transaction, including the consideration to be paid, are reasonable and fair to such BDC and its shareholders and do not involve overreaching in respect of such BDC or its shareholders on the part of any person concerned, (2) the transaction is consistent with the interests of such BDC’s shareholders and with its investment objective and strategies, and (3) the investment by one of our BDCs and other affiliated investment funds would not disadvantage any other of our BDCs, and such BDC’s participation would not be on a basis different from or less advantageous than that on which the other BDCs or other affiliated investment funds are investing. The different investment objectives or terms of the BDCs and affiliated investment funds may result in a potential conflict of interest, including in connection with the allocation of investments among our BDCs and/or our affiliated investment funds pursuant to the Co-investment Exemptive Order or otherwise.

As a result of the Business Combination, the Dyal funds are affiliated investment funds of our BDCs and are prohibited from co-investing with our BDCs, except as permitted by the Investment Company Act and the Co-investment Exemptive Order. Those restrictions may limit the ability of the Dyal funds to make certain investments they otherwise would have made, and subject our funds to additional compliance and regulatory risk. While it is not currently anticipated that there will be substantial overlap in the investment opportunities pursued by our BDCs, on the one hand, and the Dyal funds, on the other hand, the Co-investment Exemptive Order will require that any opportunities that are appropriate for both our BDCs and the Dyal funds will need to be offered to our BDCs and any such investments, if made, will need to be conducted in compliance with the conditions of the Co-Investment Exemptive Order and other requirements under the Investment Company Act.

Conflicts related to investments by several of our funds at different levels of the capital structure of a single portfolio company.

Different funds that we advise may invest in a single portfolio company, including at different levels of the capital structure of the portfolio company. For example, in the normal course of business, one of our funds may acquire debt positions in, or lend to, companies in which another of our funds owns common equity securities or a subordinated debt position. This could occur at the time of, or subsequent to, the initial investment in the portfolio company. A direct conflict of interest could arise among the various debt holders and equity holders if the company were to experience financial distress. In addition, if one of our BDC’s is an investor in a portfolio company alongside other of our BDCs or affiliated investment funds we advise that have invested in a different part of the portfolio company’s capital structure, the Investment Company Act may prohibit us from negotiating on behalf of any such fund in connection with a reorganization or restructuring of the portfolio company. While we have developed general guidelines regarding when two or more funds can invest in different parts of the same company’s capital structure and created a process that we employ to handle those conflicts when they arise, our decision to permit the investments to occur in the first instance or our judgment on how to minimize the conflict could be challenged. If we fail to appropriately address those conflicts, it could negatively impact our reputation and ability to raise additional funds and the willingness of counterparties to do business with us or result in potential litigation against us.

Conflicts of interest may arise in our allocation of costs and expenses, and we are subject to increased regulatory scrutiny and uncertainty with regard to those determinations.

As an asset manager with multiple funds we regularly make determinations to allocate costs and expenses both among our funds and between our funds and their investment advisors. Certain of those determinations are inherently subjective and virtually all of them are subject to regulatory oversight. Any determination or allegation of, or investigation into, a potential violation could cause reputational harm and a loss of investor confidence in our business. It could also result in regulatory lapses and any applicable penalties, as well as increased regulatory oversight of our business. In addition, any determination to allocate fees to the applicable investment adviser or

 

31


Table of Contents

Blue Owl could negatively affect our net income, and ultimately decrease the value of our common stock and our dividends to our stockholders.

Allocation of costs and expenses among our funds

We have a conflict of interest in determining whether certain costs and expenses are incurred in the course of operating our funds, including the extent to which services provided by certain employees and associated costs are allocable to certain funds. Our funds generally pay or otherwise bear all legal, accounting, filing, and other expenses incurred in connection with organizing and establishing the funds and the offering of interests in the funds. Such determinations often require subjective judgment and may result in the management company, rather than our funds, being allocated certain fees and expenses. In addition, our funds generally pay all expenses related to the operation of the funds and their investment activities, in certain cases subject to caps. We also determine, in our sole discretion, the appropriate allocation of investment-related expenses, including broken deal expenses, incurred in respect of unconsummated investments and expenses more generally relating to a particular investment strategy, among our funds, vehicles and accounts participating or that would have participated in such investments or that otherwise participate in the relevant investment strategy, as applicable. That often requires judgment and could result in one or more of our funds bearing more or less of these expenses than other investors or potential investors in the relevant investments or a fund paying a disproportionate share, including some or all, of the broken deal expenses or other expenses incurred by potential investors. Any dispute regarding such allocations could lead to our having to bear some portion of these costs as well as reputational risk. In addition, for funds that do not pay or otherwise bear the costs and expenses described above because of the application of caps or otherwise, such amounts may be borne by the applicable management company, which will reduce the amount of net fee income we receive for providing advisory services to the fund.

Allocation of expenses relating to Dyal’s Business Services Platform

Dyal has developed a Business Services Platform that provides strategic services to entities that advise, manage or sponsor investment funds, including partner managers, in five key areas: client development and marketing support, business strategy, product development, talent management, and operational advisory. Expenses associated with the Business Services Platform (the “BSP Expenses”) are expected to be allocated among, and payable by, each of the Dyal Equity Funds. Those Dyal Equity Funds will generally be allocated an amount equal to their pro rata allocation of BSP Expenses based on the relative number of partner managers in which investments are held from time to time by each of those funds; provided that the amount of BSP Expenses borne by a particular Dyal Equity Fund is subject to certain caps specified in its respective governing documents. In addition, Dyal Fund V provides for a minimum payment for BSP Expenses, which to the extent such minimum exceeds Dyal Fund V’s otherwise allocable share of such expenses, will reduce the amounts of BSP Expenses borne by the other Dyal Equity Funds. It is expected that any successor fund to Dyal Fund V would similarly share in BSP Expenses.

Upon the consummation of the Business Combination, Blue Owl does not receive services from the Business Services Platform and therefore Dyal Fund IV is treated as not holding an interest in Blue Owl for purposes of allocating Business Services Platform expenses.

In certain instances we may determine not to allocate or charge certain BSP Expenses to a particular fund in response to regulatory, fund investor relations, governance or other applicable considerations and determine instead for those BSP Expenses to be borne by us. Any such determination may have the effect of materially reducing the reimbursement payments received by us with respect to the Business Services Platform or result in losses attributable to certain activities thereof. Further, we will be required to bear any BSP Expenses allocated to a Dyal fund that exceeds that fund’s cap on those expenses. The allocation methodology for allocating BSP Expenses is complex and subject to interpretation. Accordingly, there can be no assurance that any conflict arising from the activities of the Business Services Platform and the allocation of expenses will be resolved in a manner responsive to the interests of all of our clients, which could damage our reputation.

 

32


Table of Contents

The activities of the Business Services Platform have in the past been subject to an SEC order and may in the future be subject to regulatory scrutiny.

Existing and future relationships between or among our partner managers, our funds and their limited partners could give rise to actual or perceived conflicts of interest.

Certain of Dyal’s partner managers directly or through their investment funds, own securities in Blue Owl or its subsidiaries. Additionally, Dyal Fund IV has a passive minority equity interest in Owl Rock Feeder and became an indirect equityholder in Blue Owl upon consummation of the Business Combination. As a result, Dyal Fund IV will, to the extent it holds shares of Blue Owl, be entitled to vote on matters submitted to stockholders of Blue Owl generally, including with respect to the election of directors. In addition, a controlled affiliate of Blue Owl will serve as investment manager to Dyal Fund IV. Dyal Fund IV may have different interests, including different investment horizons, than Blue Owl generally or the Dyal Principals specifically.

However, any decision made with respect to holding or disposing of Dyal Fund IV’s interest in Blue Owl will be determined by such Blue Owl affiliate, as investment manager to Dyal Fund IV, in a manner consistent with its statutory and contractual duties to Dyal Fund IV. Because those decisions will be made independent from consideration of Blue Owl’s interests, they may, due to a range of factors, conflict with Blue Owl’s own interests at such time.

The Dyal Equity Funds hold minority, non-controlling interests in a broad range of partner managers. Those partner managers may, from time to time, directly or through their funds, enter into transactions or other contractual arrangements with us or our funds outside of the GP Minority Equity Investments strategy, including Owl Rock Funds, or between or among one another in the ordinary course of business, which may result in additional conflicts of interest. None of those transactions or other contractual arrangements are believed to be currently material to our operations or performance but there may be material transactions entered into in the future.

The Dyal Financing Fund is a lender to Owl Rock under a ten-year loan facility, and following the transaction this will become debt of the combined company. In the event that Owl Rock were to seek a waiver or consent under the facility, we would be obligated to act in the best interests of the Dyal Financing Fund in determining whether to grant such waiver or consent. Moreover, in the event of a default by Blue Owl under the loan facility, the Dyal Financing Fund may declare a default under the loan and seek any and all remedies thereunder.

Even if those relationships do not create actual conflicts, the perception of conflicts in the press or the financial community generally could create negative publicity with respect to Blue Owl, which could adversely affect the relationships of Owl Rock and Dyal with their fund clients.

Debt investments in partner manager portfolio companies by the funds.

Portfolio companies of funds managed by our partner managers may also be borrowers under debt facilities or instruments owned, arranged or managed by our BDCs or funds. In its capacity as agent or lender under such facilities or instruments, a BDC or fund is required to act in the best interests of its shareholders or investors. In certain circumstances, a BDC or fund may be required to take actions that may be adverse to the portfolio companies owned by funds managed by partner managers, which could adversely affect our relationships with the partner managers, or potentially impact the value of a Dyal fund’s investment in such partner manager. As a result, although we believe that the Business Combination will potentially enhance our ability to source investment opportunities for our BDC and funds through, among other things, our enhanced relationships with partner managers, it also may result in additional conflicts of interest.

 

33


Table of Contents

Additional and unpredictable conflicts of interest may arise in the future.

In addition to the conflicts outlined above, we may experience conflicts of interest in connection with the management of our business affairs relating to and arising from a number of matters, including the amounts paid to us by our investment funds; services that may be provided by us and our affiliates to portfolio companies in which our investment funds invest (including the determination of whether or not to charge fees to our portfolio companies for our provision of such services); investments by our investment funds and our other clients, subject to the limitations of the Investment Company Act; our formation of additional investment funds; differing recommendations given by us to different clients; and our use of information gained from an investment funds’ portfolio companies used to inform investments by other clients, subject to applicable law.

Our Dyal HomeCourt Fund does not have any control over the ownership rules of the NBA, and any changes to the ownership rules or additional restrictions which the NBA imposes on ownership could adversely affect our business.

The ownership rules of the NBA (the “NBA Rules”) impose significant restrictions on the Dyal HomeCourt Fund and its investment activities. For example, the NBA has approval rights over acquisitions and sales by the Dyal HomeCourt Fund as well as approval over admission of new investors. The NBA Rules and their application to equity holders like the Dyal HomeCourt Fund are subject to revision from time to time, without prior notice to or the consent of Dyal HomeCourt Fund. Any such revisions would be binding on the Dyal HomeCourt Fund, and could adversely affect Dyal HomeCourt Fund’s ability to implement its investment program, as well as the ability of Dyal HomeCourt Fund to conduct its operations and achieve its objectives. The NBA is charged with enforcing the NBA Rules. In interpreting the NBA Rules, the NBA may take positions or reach conclusions adverse to Dyal HomeCourt Fund and Blue Owl.

The NBA Rules also apply in certain respects to Blue Owl’s activities in addition to the operation of the Dyal HomeCourt Fund. Revisions to the NBA Rules may have an adverse impact on Blue Owl or prevent Blue Owl from forming other funds or engaging in certain activities. Should the NBA Rules impede the Dyal HomeCourt Fund from successfully conducting its business or otherwise adversely impact Blue Owl, Blue Owl may determine to discontinue Dyal HomeCourt Fund’s operations and cause Dyal HomeCourt Fund to wind-down or liquidate, which could have an adverse economic and reputational impact on Blue Owl.

Our funds hold and make investments in partner managers and there may be provisions within our arrangements with partner managers that could affect our business including our ability to undertake follow-on investments.

The terms of our Dyal funds’ investments in partner managers generally include provisions relating to competitors of the partner managers, access to information about the partner managers and their business, and affirmative and negative confidentiality obligations regarding the partner managers. While we expect to implement a robust information control policy with restrictions regarding the sharing of a partner manager’s confidential information, such policy and related procedures may not reduce a partner manager’s concern over the sharing of confidential and competitively sensitive information. Certain partner managers that are engaged in managing funds focused on credit investments may consider Owl Rock to be a competitor with respect to their business and may seek to invoke remedies available to them under the investment agreements or pursue other remedies. Potential remedies available to them under the investment agreements, as applicable, include limiting the rights of our funds to receive confidential information from the partner manager regarding its business, requiring us to sequester confidential information received from the partner manager, or requiring us to sell our interests in the partner manager for fair value as determined under the relevant investment agreement. A forced sale of a partner manager interest may reduce the amount of fees we receive with respect to the applicable Dyal fund, and any reduction in information may impede our ability to supervise our funds’ investments. Further, the Dyal funds becoming affiliated with Owl Rock may hinder the Dyal funds’ ability to make future investments in partner managers who are in the credit space and who may consider Owl Rock a competitor, including follow-on investments in existing partner managers and investments with new partner managers.

 

34


Table of Contents

The Business Combination and related transactions may affect our reputation and relationship with our partner managers.

We are reliant upon our strong relationships with our partner managers for the continued growth and development of business. As a result of the Business Combination, we may compete with existing or prospective partner managers, which could negatively impact our ability to attract new partner managers to our funds who may seek relationships with non-competitors over concerns of sharing information with competitors or other potential conflicts, including the ability to exercise our fiduciary duties. Additionally, our investments in partner managers may affect our relationships with other sponsors that are key relationships for our lending businesses, because of similar concerns around information sharing or other reasons. While we intend to implement robust procedures to address any such conflict, such procedures may not reduce the perception that such conflicts exist and may make us a less attractive partner/investor.

Our entitlement and that of certain of our stockholders, principals and employees to receive performance income from certain of our Dyal funds may create an incentive for us to make more speculative investments and determinations on behalf of our funds than would be the case in the absence of such performance income.

Some of our Dyal funds are subject to carried interest or incentive fees. With respect to the Dyal Equity Funds and their related co-investment vehicles, none of the carried interest will be allocated to us. Further, we will be allocated only a limited portion of the incentive fees attributable to the GP Debt Financing strategy, Dyal HomeCourt Fund and of the carried interest attributable to future Dyal and Owl Rock funds. If a Dyal fund is formed to facilitate a secondary transaction with respect to a Dyal Equity Fund (which would include, without limitation, any continuation fund or other new fund whose primary purpose is to acquire directly or indirectly all or a portion of the assets of or interests in the existing Dyal Fund), any carried interest generated by such fund will not be allocated to us, notwithstanding that such secondary vehicle is formed in the future. Carried interest and incentive fees not allocated to us are allocated to certain of our stockholders, principals and employees. Carried interest and performance based fees or allocations may create an incentive for us or our investment professionals to make more speculative or riskier investments and determinations, directly or indirectly on behalf of our funds, or otherwise take or refrain from taking certain actions than it would otherwise make in the absence of such carried interest or performance-based fees or allocations. It may also create incentives to influence how we establish economic terms for future funds. In addition, we may have an incentive to make exit determinations based on factors that maximize economics in favor of certain of our stockholders, principals and employees (e.g., to maximize carried interest allocations or incentive fees) relative to us and our non-participating stockholders (i.e., to maximize management fees by retaining the investments). The conflict is particularly relevant with respect to our raising a fund to engage in a secondary transaction with an existing Dyal Equity Fund, since it is possible that the transaction may reduce the overall amount of management fees received by us but trigger or accelerate the payment of carried interest that does not accrue to our benefit. In connection therewith, any clawback obligation may create an incentive for us to defer disposition of one or more investments if the disposition would result in a realized loss or the finalization of dissolution and liquidation of a fund where a clawback obligation would be owed. Our failure to appropriately deal with any actual, potential or perceived conflicts of interest resulting from our entitlement to receive performance income from many of our funds could have a material adverse effect on our reputation, which could materially and adversely affect our business in a number of ways, including an inability to raise additional funds, attract new clients or retain existing clients.

Our business is currently focused on two separate investment strategies.

We currently pursue, through our funds, two separate investment strategies: direct lending and GP Capital Solutions. While we believe that there may be certain synergies with respect to these strategies, there can be no assurance that the benefits will manifest or that there will not be unanticipated consequences resulting therefrom. Although we are seeking additional investment strategies, including as described below with respect to “HomeCourt”, relative to more diversified asset managers, our funds’ limited and specialized focus also leaves

 

35


Table of Contents

us more exposed to risks affecting the dual sectors in which our funds invest. As our investment management program is not broadly diversified, we may be uniquely exposed to market, tax, regulatory and other risks affecting the sectors in which we invest. There can be no assurance that we will be able to take actions necessary to mitigate the effect of such risks or otherwise diversify our investment program to minimize such exposure.

Rising interest rates could have a substantial adverse effect on our business.

Rising interest rates could have a dampening effect on overall economic activity, the financial condition of our customers and the financial condition of the end customers who ultimately create demand for the capital we supply, all of which could negatively affect demand for our capital. Additionally, an increase in interest rates could make it difficult for us to obtain financing at attractive rates, impacting our ability to execute on our growth strategies or future acquisitions.

The anticipated benefits of the Business Combination may not be realized or may take longer than expected to realize.

Historically, Dyal and Owl Rock have operated independently. The future success of the Business Combination, including anticipated benefits, depends, in part, on our ability to optimize our operations. The optimization of our operations following the Business Combination will be a complex, costly and time- consuming process and if we experience difficulties in this process, the anticipated benefits may not be realized fully or at all, or may take longer to realize than expected, which could have an adverse effect on us for an undetermined period. There can be no assurances that we will realize the potential operating efficiencies, synergies and other benefits currently anticipated from the Business Combination.

The integration of Dyal and Owl Rock may present material challenges, including, without limitation:

 

   

combining the leadership teams and corporate cultures of Dyal and Owl Rock;

 

   

the diversion of management’s attention from ongoing business concerns and performance shortfalls at one or both of the businesses as a result of the devotion of management’s attention to the Business Combination or integration of the businesses;

 

   

managing a larger combined business;

 

   

maintaining employee morale and retaining key management and other employees at the combined company, including by offering sufficiently attractive terms of employment;

 

   

retaining existing business and operational relationships, and attracting new business and operational relationships;

 

   

the possibility of faulty assumptions underlying expectations regarding the integration process;

 

   

consolidating corporate and administrative infrastructures and eliminating duplicative operations;

 

   

managing expense loads and maintaining currently anticipated operating margins given that our two businesses are different in nature and therefore may require additional personnel and compensation expenses, which expenses may be borne by us, rather than our funds;

 

   

difficulty replicating or replacing functions, systems and infrastructure provided by Neuberger or certain of its affiliates or the loss of benefits from Neuberger’s global contracts; and

 

   

unanticipated issues in integrating information technology, communications and other systems.

In addition, prior to the Business Combination, Owl Rock benefited from the services provided (at no cost to Owl Rock) of the Business Services Platform; however, those services are no longer available to Blue Owl following the consummation of the Business Combination. Some of those factors are outside of our control, and any one of them could result in delays, increased costs, decreases in the amount of potential revenues or synergies, potential cost savings, and diversion of management’s time and energy, which could materially affect our financial position, results of operations, and cash flows.

 

36


Table of Contents

We may enter into new lines of business and expand into new investment strategies, geographic markets and businesses, each of which may result in upfront costs and additional risks and uncertainties in our businesses.

We intend, if market conditions warrant, to grow our businesses by increasing FPAUM in existing businesses and expanding into new investment strategies, geographic markets (including in both U.S. and non-U.S. markets) and businesses. Subject to the consent rights of Neuberger as set forth in the Investor Rights Agreement (as described below), we may pursue growth through acquisitions of other investment management companies, expansion into new markets, acquisitions of critical business partners or other strategic initiatives, in each case, which may include entering into new lines of business.

Attempts to expand our businesses involve a number of special risks, including some or all of the following:

 

   

the required investment of capital and other resources;

 

   

the diversion of management’s attention from our core businesses;

 

   

the assumption of liabilities in any acquired business;

 

   

the disruption of our ongoing businesses;

 

   

entry into markets or lines of business in which we may have limited or no experience, and which may subject us to new laws and regulations which we are not familiar, or from which we are currently exempt;

 

   

increasing demands on our operational and management systems and controls;

 

   

compliance with or applicability to our businesses or our funds’ portfolio companies of regulations and laws, including, in particular, local regulations and laws (for example, consumer protection related laws) and the impact that noncompliance or even perceived noncompliance could have on us and our funds’ portfolio companies;

 

   

conflicts between business lines in deal flow or objectives;

 

   

we may be dependent upon, and subject to liability, losses or reputational damage relating to, systems, controls and personnel that are not under our control;

 

   

potential increase in fund investor concentration; and

 

   

the broadening of our geographic footprint, increasing the risks associated with conducting operations in foreign jurisdictions where we currently have little or no presence, such as different legal, tax and regulatory regimes and currency fluctuations, which require additional resources to address.

Because we have not yet identified these potential new investment strategies, geographic markets or lines of business, we cannot identify all of the specific risks we may face and the potential adverse consequences on us and their investment that may result from any attempted expansion.

Rapid growth of our businesses may be difficult to sustain and may place significant demands on our administrative, operational and financial resources.

Our combined AUM has grown significantly in the past, and we intend to pursue further growth in the near future, possibly through acquisitions. Our rapid growth has placed, and future growth, if successful, will continue to place, significant demands on our legal, compliance, accounting and operational infrastructure and will result in increased expenses. In addition, we are, and will continue to be, required to continuously develop our systems and infrastructure in response to the increasing sophistication of the investment management market and legal, accounting, regulatory and tax developments.

Our future growth will depend in part on our ability to maintain an operating platform and management system sufficient to address our growth and may require us to incur significant additional expenses and to

 

37


Table of Contents

commit additional senior management and operational resources. As a result, we may face significant challenges in:

 

   

maintaining adequate financial, regulatory (legal, tax and compliance) and business controls;

 

   

providing current and future fund investors and shareholders with accurate and consistent reporting;

 

   

implementing new or updated information and financial systems and procedures; and

 

   

training, managing and appropriately sizing our work force and other components of our businesses on a timely and cost-effective basis.

We may not be able to manage our expanding operations effectively and may not be ready to continue to grow because of operational needs, and any failure to do so could adversely affect our ability to generate revenue and control our expenses. In addition, if we are unable to consummate or successfully integrate development opportunities, acquisitions or joint ventures, we may not be able to implement our growth strategy successfully.

Our partnership with the NBA is new, subject to significant risk and uncertainty and may be terminated for a range of reasons outside of our control.

We are actively establishing a new relationship with the NBA in furtherance of our Professional Sports Minority Investments strategy. Our Dyal HomeCourt Fund is expected to make minority investments in NBA franchises. The NBA will provide certain services with respect to the Dyal HomeCourt Fund and will receive a share of management fees and incentive allocations attributable to the fund. This is a new asset class and we have not yet closed on any capital for this strategy. There is no assurance that we will be able to raise sufficient funds to execute this strategy. As advisor to the Dyal HomeCourt Fund, we may be exposed to liability to the NBA in a range of circumstances including as a result of a violation of rules applicable to NBA franchise owners by us or investors in our Dyal HomeCourt Fund or, in certain circumstances, by our co-owners of a team (regardless of whether such persons were acting under our direction or control), the departure of certain Dyal key persons or the occurrence of certain events constituting cause. Any failure of the Professional Sports Minority Investments strategy could result in a decrease in our FPAUM growth potential and have an adverse effect on our reputation.

We depend on our senior management team, senior investment professionals and other key personnel, and the loss of their services would have a material adverse effect on us and our funds.

Our success depends on the efforts, judgment and personal reputations of our senior management team, senior investment professionals and other key personnel. Their reputations, expertise in investing, relationships with fund investors and with other members of the business communities on whom we and our funds depend on for investment opportunities and financing are each critical elements in operating and expanding our business. The loss of the services of our senior management team, senior investment professionals or other key personnel could have a material adverse effect on us and our funds, and on the performance of our funds, including on our ability to retain and attract fund investors and raise capital.

The departure of some or all of those individuals could also trigger certain provisions tied to the departure of, or cessation of committed time, by those persons (known as “key person” provisions) in the documentation governing certain of our funds, which could permit the investors in those funds to suspend or terminate those funds’ investment periods. We do not carry any “key person” insurance that would provide us with proceeds in the event of the death or disability of any of our senior professionals, and we do not have a policy that prohibits our senior professionals from traveling together.

In addition, each of our Key Individuals is entitled to significant compensation payments and under certain circumstances (including the Key Individual’s death or disability), the Key Individual (or his estate) is entitled to retain those payments for up to five years following such person’s ceasing to be employed by us. While we continue to make such payments, we may need to find or promote new employees to replace the former Key Individual, which may require additional significant compensation to be paid by us, which could adversely affect our earnings.

 

38


Table of Contents

Employee misconduct could harm us by impairing our ability to attract and retain fund investors and subjecting us to significant legal liability, regulatory scrutiny and reputational harm.

Our ability to attract and retain fund investors and to pursue investment opportunities for our clients depends heavily upon the reputation of our professionals, especially our senior professionals as well as third-party service providers. We are subject to a number of obligations and standards arising from our investment management business and our authority and statutory fiduciary status over the assets managed by our investment management business. Further, our employees are subject to various internal policies including a Code of Ethics and policies covering conflicts of interest, information systems, business continuity and information security. The violation of those obligations, standards and policies by any of our employees or misconduct by one of our third-party service providers could adversely affect investors in our funds and us. Our businesses often require that we deal with confidential matters of great significance to companies in which our funds may invest. If our employees, former employees or third-party service providers were to use or disclose confidential information improperly, we could suffer serious harm to our reputation, financial position and current and future business relationships. Employee or third-party service provider misconduct could also include, among other things, binding us to transactions that exceed authorized limits or present unacceptable risks and other unauthorized activities or concealing unsuccessful investments (which, in either case, may result in unknown and unmanaged risks or losses), or otherwise charging (or seeking to charge) inappropriate expenses or inappropriate or unlawful behavior or actions directed towards other employees.

It is not always possible to detect or deter misconduct by employees or third-party service providers, and the extensive precautions we take to detect and prevent this activity may not be effective in all cases. If one or more of our employees, former employees or third-party service providers were to engage in misconduct or were to be accused of such misconduct, our businesses and our reputation could be adversely affected and a loss of fund investor confidence could result, which would adversely impact our ability to raise future funds. Our current and former employees and those of our funds’ portfolio companies as well as our third-party service providers may also become subject to allegations of sexual harassment, racial and gender discrimination or other similar misconduct, which, regardless of the ultimate outcome, may result in adverse publicity that could harm our and such portfolio company’s brand and reputation.

Our future growth depends on our ability to attract, retain and develop human capital in a highly competitive talent market.

The success of our business will continue to depend upon us attracting, developing and retaining human capital. Competition for qualified, motivated, and highly-skilled executives, professionals and other key personnel in asset management firms is significant. Turnover and associated costs of rehiring, the loss of human capital through attrition, death, or disability and the reduced ability to attract talent could impair our ability to implement our growth strategy and maintain our standards of excellence. Our future success will depend upon our ability to find, attract, retain and motivate highly-skilled and highly-qualified individuals. We seek to provide our personnel with competitive benefits and compensation packages. However, our efforts may not be sufficient to enable us to attract, retain and motivate qualified individuals to support our growth. Moreover, if our personnel join competitors or form businesses that compete with ours, that could adversely affect our ability to raise new or successor funds.

We are subject to risks related to corporate social responsibility.

We and our funds face increasing public scrutiny related to environmental, social and governance (“ESG”) activities, including diversity and inclusion, environmental stewardship, support for local communities, corporate governance and transparency. Before making an investment on behalf of our funds, we analyze a wide array of considerations, risks, and potential rewards related to the prospective investment. Among the pecuniary considerations we analyze are the present and future material ESG implications of investments. It is expected that investor demands and the prevailing legal environment will require us to spend additional resources and place

 

39


Table of Contents

increasing importance on ESG matters in our review of prospective investments and management of existing ones. Devoting additional resources to ESG matters could increase the amount of expenses we or our portfolio companies are required to bear. Further, emphasis on ESG criteria in evaluating an investment by us or our funds could lead to reduced profits.

ESG matters have been the subject of increased focus by certain regulators, including in the United States and the European Union. A lack of harmonization globally in relation to ESG legal and regulatory reform leads to a risk of fragmentation in group level priorities as a result of the different pace of sustainability transition across global jurisdictions. This may create conflicts across our global business and funds in which we invest which could risk inhibiting our future implementation of, and compliance with, rapidly developing ESG standards and requirements.

The European Commission has proposed legislative reforms, which include, without limitation:

(a) Regulation 2019/2088 regarding the introduction of transparency and disclosure obligations for fund investors, funds and asset managers in relation to ESG factors, for which most rules are proposed to take effect beginning on March 10, 2021; (b) a proposed regulation regarding the introduction of an EU-wide taxonomy of environmentally sustainable activities, which is proposed to take effect in a staggered approach beginning on January 1, 2022; and (c) amendments to existing regulations including MiFID II and the European Union (“EU”) Alternative Investment Fund Managers Directive (the “AIFMD”) to embed ESG requirements. As a result of these legislative initiatives, we may be required to provide additional disclosure to investors in our funds with respect to ESG matters. This exposes us to increased disclosure risks, for example due to a lack of available or credible data, and the potential for conflicting disclosures may also expose us to an increased risk of misstatement litigation or miss-selling allegations. Failure to manage these risks could result in a material adverse effect on our business in a number of ways.

We are subject to risks in using custodians, counterparties, administrators and other agents.

Many of our funds depend on the services of custodians, counterparties, administrators and other agents to carry out certain transactions and other administrative services, including compliance with regulatory requirements in U.S. and non-U.S. jurisdictions. We are subject to risks of errors and mistakes made by these third parties, which may be attributed to us and subject us or our funds’ investors to reputational damage, penalties or losses. We depend on third parties to provide primary and back up communications and information systems. Any failure or interruption of those systems, including as a result of the termination of an agreement with any third-party service providers, could cause delays or other problems in our activities. Our financial, accounting, data processing, portfolio monitoring, backup or other operating systems and facilities may fail to operate properly or become disabled or damaged as a result of a number of factors including events that are wholly or partially beyond our control.

The terms of the contracts with third-party service providers are often customized and complex, and many of these arrangements occur in markets or relate to products that are not subject to regulatory oversight.

Accordingly, we may be unsuccessful in seeking reimbursement or indemnification from these third-party service providers.

Cybersecurity risks and cyber incidents could adversely affect our business by causing a disruption to our operations, a compromise or corruption of our confidential information and confidential information in our possession and damage to our business relationships, any of which could negatively impact our business, financial condition and operating results.

There has been an increase in the frequency and sophistication of the cyber and security threats we face, with attacks ranging from those common to businesses generally to those that are more advanced and persistent,

 

40


Table of Contents

which may target us because, as an alternative asset management firm, we hold confidential and other price sensitive information about existing and potential investments. Cyber-attacks and other security threats could originate from a wide variety of sources, including cyber criminals, nation state hackers, hacktivists and other outside parties. As a result, we may face a heightened risk of a security breach or disruption with respect to sensitive information resulting from an attack by computer hackers, foreign governments or cyber terrorists.

The efficient operation of our business is dependent on computer hardware and software systems, as well as data processing systems and the secure processing, storage and transmission of information, which are vulnerable to security breaches and cyber incidents. A cyber incident is considered to be any adverse event that threatens the confidentiality, integrity or availability of our information resources. These incidents may be an intentional attack or an unintentional event and could involve gaining unauthorized access to our information systems for purposes of misappropriating assets, stealing confidential information, corrupting data or causing operational disruption. In addition, we and our employees may be the target of fraudulent emails or other targeted attempts to gain unauthorized access to proprietary or sensitive information. The result of these incidents may include disrupted operations, misstated or unreliable financial data, fraudulent transfers or requests for transfers of money, liability for stolen assets or information, increased cybersecurity protection and insurance costs, litigation and damage to our business relationships, causing our business and results of operations to suffer. As our reliance on technology has increased, so have the risks posed to our information systems, both internal and those provided by third-party service providers. We have implemented processes, procedures and internal controls designed to mitigate cybersecurity risks and cyber intrusions and rely on industry accepted securities measures and technology to securely maintain confidential and proprietary information maintained on our information systems; however, these measures, as well as our increased awareness of the nature and extent of a risk of a cyber-incident, do not guarantee that a cyber-incident will not occur and/or that our financial results, operations or confidential information will not be negatively impacted by such an incident, especially because the cyber-incident techniques change frequently or are not recognized until launched and because cyber-incidents can originate from a wide variety of sources. SEI Global Services, Inc. (“SEI”) serves as the third-party administrator for certain of the Dyal funds. M.J. Brunner, a third-party vendor of SEI, was the victim of a ransomware attack on its corporate network on May 17, 2020. SEI has completed its investigation of the matter and indicated that the attack did not impact any of SEI’s networks and the compromised information was limited to the user profile data of Dyal fund investors with access to SEI’s investor dashboard. Dyal’s investors were notified of the matter on July 21, 2020 and September 9, 2020.

Those risks are exacerbated by the rapidly increasing volume of highly sensitive data, including our proprietary business information and intellectual property, and personally identifiable information of our employees, our clients and others, that we collect and store in our data centers and on our networks. Our funds may also invest in strategic assets having a national or regional profile or in infrastructure assets, the nature of which could expose them to a greater risk of being subject to a terrorist attack or security breach than other assets or businesses. The secure processing, maintenance and transmission of this information are critical to our operations. A significant actual or potential theft, loss, corruption, exposure, fraudulent use or misuse of fund investor, employee or other personally identifiable or proprietary business data, whether by third parties or as a result of employee malfeasance (or the negligence or malfeasance of third party service providers that have access to such confidential information) or otherwise, non-compliance with our contractual or other legal obligations regarding such data or intellectual property or a violation of our privacy and security policies with respect to such data could result in significant remediation and other costs, fines, litigation or regulatory actions against us and significant reputational harm.

Increased data protection regulation may result in increased complexities and risk in connection with the operation of our business and our funds.

We operate in businesses that are highly dependent on information systems and technology. The costs related to cyber or other security threats or disruptions may not be fully insured or indemnified by other means. Cybersecurity has become a priority for regulators in the U.S. and around the world. Many jurisdictions in which

 

41


Table of Contents

we operate have laws and regulations relating to data privacy, cybersecurity and protection of personal information, including, the California Consumer Privacy Act that went into effect on January 1, 2020, and the New York SHIELD Act, which went into effect on March 1, 2020. In addition, the SEC announced that one of the 2019 examination priorities for the Office of Compliance Inspections and Examinations was to continue to examine cybersecurity procedures and controls, including testing the implementation of these procedures and controls. Further, the new European General Data Protection Regulation (the “GDPR”) came into effect in May 2018. Data protection requirements under the GDPR are more stringent than those imposed under prior European legislation. There are substantial financial penalties for breach of the GDPR, including up to the higher of 20 million Euros or 4% of group annual worldwide turnover. Non-compliance with any of the aforementioned laws or other similar laws, therefore represents a serious risk to our business. Some jurisdictions have also enacted laws requiring companies to notify individuals of data security breaches involving certain types of personal data. Breaches in security could potentially jeopardize our, our employees’ or our fund investors’ or counterparties’ confidential and other information processed and stored in, and transmitted through, our computer systems and networks, or otherwise cause interruptions or malfunctions in our, our employees’, our fund investors’, our counterparties’ or third parties’ operations, which could result in significant losses, increased costs, disruption of our business, liability to our fund investors and other counterparties, regulatory intervention or reputational damage. Furthermore, if we fail to comply with the relevant laws and regulations, it could result in regulatory investigations and penalties, which could lead to negative publicity and may cause our fund investors and clients to lose confidence in the effectiveness of our security measures.

We are currently subject to and may be subject in the future to litigation risks, and consequently, we may face liabilities and damage to our professional reputation as a result.

Legal liability could have a material adverse effect on our businesses, financial condition or results of operations or cause reputational harm to us, which could harm our businesses. We depend to a large extent on our business relationships and our reputation for integrity and high-caliber professional services to attract and retain fund investors and to pursue investment opportunities for our funds. As a result, allegations of improper conduct asserted by private litigants or regulators, regardless of whether the ultimate outcome is favorable or unfavorable to us, as well as negative publicity and press speculation about us, our investment activities or the investment industry in general, whether or not valid, may harm our reputation, which may be damaging to our businesses.

In addition, the laws and regulations governing the limited liability of such issuers and portfolio companies vary from jurisdiction to jurisdiction, and in certain contexts the laws of certain jurisdictions may provide not only for carve-outs from limited liability protection for the issuer or portfolio company that has incurred the liabilities, but also for recourse to assets of other entities under common control with, or that are part of the same economic group as, such issuer. For example, if any of our funds’ portfolio companies is subject to bankruptcy or insolvency proceedings in a jurisdiction and is found to have liabilities under the local consumer protection, labor, tax or bankruptcy laws, the laws of that jurisdiction may permit authorities or creditors to file a lien on, or to otherwise have recourse to, assets held by other portfolio companies (including assets held by our funds) in that jurisdiction. There can be no assurance that we will not be adversely affected as a result of the foregoing risks.

We may not be able to maintain sufficient insurance to cover us for potential litigation or other risks.

We may not be able to obtain or maintain sufficient insurance on commercially reasonable terms or with adequate coverage levels against potential liabilities we may face in connection with potential claims, which could have a material adverse effect on our business. We may face a risk of loss from a variety of claims, including related to securities, antitrust, contracts, cybersecurity, fraud and various other potential claims, whether or not such claims are valid. Insurance and other safeguards might only partially reimburse us for our losses, if at all, and if a claim is successful and exceeds or is not covered by our insurance policies, we may be required to pay a substantial amount in respect of such successful claim. Certain losses of a catastrophic nature, such as losses arising as a result of wars, earthquakes, typhoons, terrorist attacks or other similar events, may be

 

42


Table of Contents

uninsurable or may only be insurable at rates that are so high that maintaining coverage would cause an adverse impact on our business, our investment funds and their portfolio companies. In general, losses related to terrorism are becoming harder and more expensive to insure against. Some insurers are excluding terrorism coverage from their all-risk policies. In some cases, insurers are offering significantly limited coverage against terrorist acts for additional premiums, which can greatly increase the total cost of casualty insurance for a property. As a result, we, our investment funds and their portfolio companies may not be insured against terrorism or certain other catastrophic losses.

Our use of leverage to finance our businesses exposes us to substantial risks. Any security interests or negative covenants required by a credit facility we enter into may limit our ability to create liens on assets to secure additional debt.

As of the date of this prospectus, we do not have any outstanding borrowings under our $150 million revolving credit facility (the “Revolving Credit Facility”) with MUFG Union Bank, N.A. as the collateral agent and MUFG Bank, Ltd., as the administrative agent, and we have $700 million in aggregate principal amount, face value, of outstanding senior unsecured indebtedness. We may choose to finance our businesses operations through further borrowings under our Revolving Credit Facility or by issuing additional debt. Our existing and future indebtedness exposes us to the typical risks associated with the use of leverage. The occurrence or continuation of any of these events or trends could cause us to suffer a decline in the credit ratings assigned to our debt by rating agencies, which would cause the interest rate applicable to borrowings under the Revolving Credit Facility or any future credit facility to increase and could result in other material adverse effects on our businesses. We depend on financial institutions extending credit to us on terms that are reasonable to us. There is no guarantee that such institutions will continue to extend credit to us or renew any existing credit agreements we may have with them, or that we will be able to refinance outstanding facilities when they mature. In addition, the incurrence of additional debt in the future could result in potential downgrades of our existing corporate credit ratings, which could limit the availability of future financing and/or increase our cost of borrowing. Furthermore, our Revolving Credit Facility contains certain covenants with which we need to comply.

Non-compliance with any of the covenants without cure or waiver would constitute an event of default, and an event of default resulting from a breach of certain covenants could result, at the option of the lenders, in an acceleration of the principal and interest outstanding. In addition, if we incur additional debt, our credit rating could be adversely impacted.

Borrowings under the Revolving Credit Facility will mature in April 2024. As these borrowings and other indebtedness mature (or are otherwise repaid prior to their scheduled maturities), we may be required to either refinance them by entering into new facilities or issuing additional debt, which could result in higher borrowing costs, or issuing equity, which would dilute existing stockholders. We could also repay these borrowings by using cash on hand, cash provided by our continuing operations or cash from the sale of our assets. We may be unable to enter into new facilities or issue debt or equity in the future on attractive terms, or at all. Borrowings under the Revolving Credit Facility are LIBOR-based obligations. As a result, an increase in short-term interest rates will increase our interest costs if such borrowings have not been hedged into fixed rates.

The risks related to our use of leverage may be exacerbated by our funds’ use of leverage to finance investments.

Risks Related to Legal and Regulatory Environment

Our businesses are subject to extensive domestic and foreign regulations that may subject us to significant costs and compliance requirements, and our failure to comply with such regulations could have a material adverse effect on our business.

Our businesses, as well as the financial services industry, generally are subject to extensive regulation, including periodic examinations, by governmental agencies and self-regulatory organizations or exchanges in the

 

43


Table of Contents

U.S. and foreign jurisdictions in which we operate relating to, among other things, securities, antitrust, anti-money laundering, anti-bribery, tax and privacy. Each of the regulatory bodies with jurisdiction over us has regulatory powers dealing with many aspects of financial services, including the authority to grant, and in specific circumstances to cancel, permissions to carry on particular activities. We believe financial regulation and regulatory oversight of our business may increase when the new administration assumes office in January 2021. In particular, in recent periods members of the U.S. Congress have also proposed amendments to the Code and the rules and regulations thereunder that, if enacted, would raise the tax on carried interest and treat carried interest as ordinary income.

The SEC oversees the activities of certain of our subsidiaries that are registered investment advisers under the Investment Advisers Act of 1940 (the “Advisers Act”) and the activities of our BDCs that are regulated under the Investment Company Act.

Investment Advisers Act of 1940: The Advisers Act imposes specific restrictions on an investment adviser’s ability to engage in principal and agency cross transactions. Our registered investment advisers are subject to additional requirements that cover, among other things, disclosure of information about our business to clients; maintenance of written policies and procedures; maintenance of extensive books and records; restrictions on the types of fees we may charge, including incentive fees and carried interest; solicitation arrangements; maintaining effective compliance programs; custody of client assets; client privacy; advertising; and proxy voting. Failure to comply with the obligations imposed by the Advisers Act could result in investigations, sanctions, fines, restrictions on the activities of us or our personnel and reputational damage.

Under the Advisers Act, an investment adviser (whether or not registered under the Advisers Act) has fiduciary duties to its clients. The SEC has interpreted those duties to impose standards, requirements and limitations on, among other things, trading for proprietary, personal and client accounts; allocations of investment opportunities among clients; execution of transactions; and recommendations to clients.

Investment Company Act: Our subsidiaries are the advisers to our BDCs, which are subject to the rules and regulations under the Investment Company Act. Our BDCs are required to file periodic and annual reports with the SEC and may also be required to comply with the applicable provisions of the Sarbanes-Oxley Act of 2002 (the “Sarbanes-Oxley Act”). Furthermore, advisers to our BDCs have a fiduciary duty under the Investment Company Act not to charge excessive compensation, and the Investment Company Act grants shareholders of mutual funds and BDCs a direct private right of action against investment advisers to seek redress for alleged violations of this fiduciary duty.

While we exercise broad discretion over the day-to-day management of our BDCs, each of our BDCs is also subject to oversight and management by a board of directors, a majority of whom are not “interested persons” as defined under the Investment Company Act. The responsibilities of each of our BDC’s boards include, among other things, approving our advisory contract with the applicable BDC that we manage; approving certain service providers; determining the valuation and the method for valuing assets; and monitoring transactions involving affiliates; and approving certain co-investment transactions. The advisory contracts with each of our BDCs may be terminated by the stockholders or directors of such BDC on not more than 60 days’ notice, and are subject to annual renewal by each respective BDC’s board of directors after an initial two-year term.

Generally, BDCs are prohibited under the Investment Company Act from knowingly participating in certain transactions with their affiliates without prior approval of the BDC’s disinterested directors and, in some cases, prior approval by the SEC. The SEC has interpreted the prohibition on transactions with affiliates to prohibit “joint transactions” among entities that share a common investment adviser. Pursuant to the Co-investment Exemptive Order, however, our funds affiliated with our BDCs are generally permitted to co-invest with our BDCs if a “required majority” (as defined in Section 57(o) of the Investment Company Act) of such BDC’s independent directors make certain conclusions in connection with a co-investment transaction, including that (1) the terms of the transaction, including the consideration to be paid, are reasonable and fair to such BDC and

 

44


Table of Contents

its shareholders and do not involve overreaching in respect of such BDC or its shareholders on the part of any person concerned, (2) the transaction is consistent with the interests of the BDC’s shareholders and with its investment objective and strategies, and (3) the investment by our BDCs and other affiliates of investment funds would not disadvantage any other of our BDCs, and our BDC’s participation would not be on a basis different from or less advantageous than that on which other of our funds are investing.

The Dodd-Frank Act authorizes federal regulatory agencies to review and, in certain cases, prohibit compensation arrangements at financial institutions that give employees incentives to engage in conduct deemed to encourage inappropriate risk-taking by covered financial institutions. In 2016, federal bank regulatory authorities and the SEC revised and re-proposed a rule that generally (1) prohibits incentive-based payment arrangements that are determined to encourage inappropriate risks by certain financial institutions by providing excessive compensation or that could lead to material financial loss and (2) requires those financial institutions to disclose information concerning incentive-based compensation arrangements to the appropriate federal regulator. The Dodd-Frank Act also directs the SEC to adopt a rule that requires public companies to adopt and disclose policies requiring, in the event the company is required to issue an accounting restatement, the contingent repayment of obligations of related incentive compensation from current and former executive officers. The SEC has proposed but not yet adopted such rule. To the extent the aforementioned rules are adopted, our ability to recruit and retain investment professionals and senior management executives could be limited.

Other Securities Laws: In addition, we regularly rely on exemptions from various requirements of the Securities Act, the Exchange Act, and the Commodity Exchange Act. Those exemptions are sometimes highly complex and may in certain circumstances depend on compliance by third parties whom we do not control. The revocation, challenge or unavailability of these exemptions could increase our cost of doing business or subject us to regulatory action or third-party claims, which could have a material adverse effect on our businesses. For example, Rule 506 of Regulation D under the Securities Act includes “bad actor” disqualification provisions that ban an issuer from offering or selling securities pursuant to the safe harbor in Rule 506 if the issuer, or any other “covered person,” is the subject of a criminal, regulatory or court order or other “disqualifying event” under the rule which has not been waived by the SEC. The definition of a “covered person” under the rule includes an issuer’s directors, general partners, managing members and executive officers and promoters and persons compensated for soliciting investors in the offering. Accordingly, our ability to rely on Rule 506 to offer or sell our funds and therefore a significant portion of our business would be impaired if we or any “covered person” is the subject of a disqualifying event under the rule and we are unable to obtain a waiver or, in certain circumstances, terminate our involvement with such “covered person”.

Compliance with existing and new regulations subjects us to significant costs. Any changes or other developments in the regulatory framework applicable to our businesses and changes to formerly accepted industry practices, may impose additional costs on us, require the attention of our senior management or limit the manner in which we conduct our businesses. We may be adversely affected by changes in the interpretation or enforcement of existing laws and rules by these governmental authorities and self-regulatory organizations. Additional legislation, increasing global regulatory oversight of fundraising activities, changes in rules promulgated by self-regulatory organizations or exchanges or changes in the interpretation or enforcement of existing laws and rules, either in the United States or elsewhere, may directly affect our mode of operation and profitability. Moreover, our failure to comply with applicable laws or regulations, including labor and employment laws, could result in fines, censure, suspensions of personnel or other sanctions, including revocation of the registration of our relevant subsidiaries as investment advisers or our broker-dealer affiliate as a registered broker-dealer.

Even if a sanction is imposed against us, one of our subsidiaries or our affiliates or our personnel by a regulator for a small monetary amount, the costs incurred in responding to such matters could be material. The adverse publicity related to the sanction could harm our reputation, which in turn could have a material adverse effect on our businesses, making it harder for us to raise new and successor funds and discouraging others from doing business with us or accepting investments from our funds.

 

45


Table of Contents

Heightened scrutiny of the financial services industry by regulators may materially and adversely affect our business.

The financial services industry has been the subject of heightened scrutiny by regulators around the globe. In particular, the SEC and its staff have focused more narrowly on issues relevant to alternative asset management firms, including by forming specialized units devoted to examining such firms and, in certain cases, bringing enforcement actions against the firms, their principals and employees. In recent periods there have been a number of enforcement actions within the industry, and it is expected that the SEC will continue to pursue enforcement actions against asset managers. This increased enforcement activity may cause us to reevaluate certain practices and adjust our compliance control function as necessary and appropriate.

While the SEC’s recent lists of examination priorities include such items as cybersecurity compliance and controls and conducting risk-based examinations of investment advisory firms, it is generally expected that the SEC’s oversight of alternative asset managers will continue to focus substantially on concerns related to fiduciary duty transparency and investor disclosure practices (See “—Conflicts may arise in our allocation of costs and expenses, and we are subject to increased regulatory scrutiny and uncertainly with regard to those determinations—Allocation of expenses relating to Dyal’s Business Services Platform”). Although the SEC has cited improvements in disclosures and industry practices in this area, it has also indicated that there is room for improvement in particular areas, including fees and expenses (and the allocation of such fees and expenses) and co-investment practices. To this end, many firms have received inquiries during examinations or directly from the SEC’s Division of Enforcement regarding various transparency-related topics, including the acceleration of monitoring fees, the allocation of broken-deal expenses, outside business activities of firm principals and employees, group purchasing arrangements and general conflicts of interest disclosures. While we believe we have made appropriate and timely disclosures regarding the foregoing, the SEC staff may disagree.

Further, the SEC has highlighted BDC board oversight and valuation practices as one of its areas of focus in investment adviser examinations and has instituted enforcement actions against advisers for misleading investors about valuation. If the SEC were to investigate and find errors in our methodologies or procedures, we and/or members of our board and management could be subject to penalties and fines, which could harm our reputation and our business, financial condition and results of operations could be materially and adversely affected.

Regulations governing the operations of our BDCs as business development companies affect their ability to raise, and the way in which they raise, additional capital.

Our BDCs have elected to be regulated as business development companies under the Investment Company Act. Many of the regulations governing business development companies restrict, among other things, leverage incurrence, co-investments and other transactions with other entities within Blue Owl. Certain of our funds may be restricted from engaging in transactions with our BDCs and their subsidiaries. As business development companies regulated under the Investment Company Act, our BDCs may issue debt securities or preferred stock and borrow money from banks or other financial institutions, which we refer to collectively as “senior securities,” up to the maximum amount permitted by the Investment Company Act.

BDCs are not generally able to issue and sell their common stock at a price below net asset value per share. BDCs may, however, issue and sell their common stock, or warrants, options or rights to acquire such common stock, at a price below the then-current net asset value of such common stock if (1) the applicable BDC’s board of directors determines that such sale is in the BDC’s best interests and the best interests of the BDC’s shareholders, and (2) the applicable BDC’s shareholders have approved a policy and practice of making such sales within the preceding 12-months. In any such case, the price at which the securities of BDCs are to be issued and sold may not be less than a price which, in the determination of the applicable board of directors, closely approximates the market value of such securities.

In addition, as business development companies that are subject to regulations under the Investment Company Act, our BDCs are currently permitted to incur indebtedness or issue senior securities only in amounts

 

46


Table of Contents

such that their asset coverage ratio equals at least 150% after each such issuance, except in the instance of ORCC II, which is required to maintain an asset coverage ratio of at least 200%. Our BDCs’ ability to pay dividends will be restricted if such BDC’s asset coverage ratio falls below the required asset coverage ratio and any amounts that it uses to service its indebtedness are not available for dividends to its common stockholders. Any of the foregoing circumstances could have a material adverse effect on our BDCs, and as a result, on our financial condition, results of operations and cash flow.

For U.S. federal income tax purposes, our BDCs have elected to be treated as regulated investment companies (“RICs”) under Subchapter M of the Code. To maintain their status as RICs, our BDCs must meet, among other things, certain source of income, asset diversification and annual distribution requirements. Each of our BDCs is required to generally distribute to its stockholders at least 90% of such BDC’s investment company taxable income to maintain its RIC status.

Changes to the method of determining the London Interbank Offered Rate (“LIBOR”) or the selection of a replacement for LIBOR may affect the value of investments held by our funds and could affect our results of operations and financial results.

LIBOR, the London Interbank Offered Rate, is the basic rate of interest used in lending transactions between banks on the London interbank market and is widely used as a reference for setting the interest rate on loans globally. Our funds, and in particular our BDCs, typically use LIBOR as a reference rate in term loans they extend to portfolio companies such that the interest due to us pursuant to a term loan extended to a portfolio company is calculated using LIBOR. The terms of our debt investments generally include minimum interest rate floors which are calculated based on LIBOR.

The United Kingdom’s Financial Conduct Authority (the “FCA”), which regulates LIBOR, announced that it will not compel panel banks to contribute to LIBOR after 2021. It is unclear if at that time LIBOR will cease to exist or if new methods of calculating LIBOR will be established such that it continues to exist after 2021.

Central banks and regulators in a number of major jurisdictions (for example, United States, United Kingdom, European Union, Switzerland and Japan) have convened working groups to find, and implement the transition to, suitable replacements for interbank offered rates (“IBORs”). To identify a successor rate for U.S. dollar LIBOR, the Alternative Reference Rates Committee (“ARRC”), a U.S.-based group convened by the Federal Reserve Board and the Federal Reserve Bank of New York, was formed. The ARRC has identified the Secured Overnight Financing Rate (“SOFR”) as its preferred alternative rate for LIBOR. SOFR is a measure of the cost of borrowing cash overnight, collateralized by U.S. Treasury securities, and is based on directly observable U.S. Treasury-backed repurchase transactions. In addition, on March 25, 2020, the FCA stated that although the central assumption that firms cannot rely on LIBOR being published after the end of 2021 has not changed, the outbreak of COVID-19 has impacted the timing of many firms’ transition planning, and the FCA will continue to assess the impact of the COVID-19 outbreak on transition timelines and update the marketplace as soon as possible. Although SOFR appears to be the preferred replacement rate for U.S. dollar LIBOR, at this time, it is not possible to predict the effect of any such changes, any establishment of alternative reference rates or other reforms to LIBOR that may be enacted in the United States, United Kingdom or elsewhere or, whether the COVID-19 outbreak will have further effect on LIBOR transition plans.

The elimination of LIBOR or any other changes or reforms to the determination or supervision of LIBOR could have an adverse impact on the market for or value of any LIBOR-linked securities, loans, and other financial obligations or extensions of credit held by or due to our portfolio companies or on our overall financial condition or results of operations. In addition, if LIBOR ceases to exist, our funds, borrowers of our funds and our partner managers and their respective portfolio companies may need to renegotiate the credit agreements extending beyond 2021 that utilize LIBOR as a factor in determining the interest rate, in order to replace LIBOR with the new standard that is established, which may have an adverse effect on our overall financial condition or results of operations. Following the replacement of LIBOR, some or all of these credit agreements may bear

 

47


Table of Contents

interest at a lower interest rate, which, to the extent our funds are lenders, could have an adverse impact on their performance, could have an adverse impact on our funds’ and their portfolio companies’ results of operations. Moreover, if LIBOR ceases to exist, our funds and their portfolio companies may need to renegotiate certain terms of their credit facilities. If our funds and their portfolio companies are unable to do so, amounts drawn under their credit facilities may bear interest at a higher rate, which would increase the cost of their borrowings and, in turn, affect their results of operations.

Failure to comply with “pay to play” regulations implemented by the SEC and certain states, and changes to the “pay to play” regulatory regimes, could adversely affect our businesses.

Since 2010, states and other regulatory authorities have begun to require investment managers to register as lobbyists. Owl Rock has registered as a lobbyist in California. These registration requirements impose significant compliance obligations on registered lobbyists and their employers, which may include annual registration fees, periodic disclosure reports and internal record keeping, and may also prohibit the payment of contingent fees.

Under applicable SEC rules, investment advisers are required to implement compliance policies designed, among other matters, to track contributions by certain of the adviser’s employees and engagements of third parties that solicit government entities and to keep certain records to enable the SEC to determine compliance with the rule. In addition, there have been similar rules on a state level regarding “pay to play” practices by investment advisers. FINRA adopted its own set of “pay to play” regulations, which went into effect on August 20, 2017, that are similar to the SEC’s regulations.

As we have public pension plans that are investors in our funds, these rules could impose significant economic sanctions on our businesses if we or one of the other persons covered by the rules make any prohibited contribution or payment, whether or not material or with an intent to secure an investment from a public pension plan. We may also acquire other investment managers or hire additional personnel who are not subject to the same restrictions as us, but whose activity, and the activity of their principals, prior to our ownership or employment of such person, could affect our fundraising. Any failure on our part to comply with these rules could cause us to lose compensation for our advisory services or expose us to significant penalties and reputational damage.

Failure to comply with regulations regarding the prevention of money laundering or terrorism or national security could adversely affect our business.

As part of our responsibility for the prevention of money laundering under applicable laws, we may require detailed verification of a prospective investor’s identity and the source of such prospective investor’s funds. In the event of delay or failure by a prospective investor to produce any such information required for verification purposes, we may refuse to admit the investor to our funds. We may from time to time request (outside of the subscription process), and our funds’ limited partners will be obligated to provide to us as appropriate upon such request, additional information as from time to time may be required for us to satisfy our obligations under these and other laws that may be adopted in the future. Additionally, we may from time to time be obligated to file reports with regulatory authorities in various jurisdictions with regard to, among other things, the identity of our funds’ limited partners and suspicious activities involving the interests of our funds. In the event it is determined that any investor, or any direct or indirect owner of any investor, is a person identified in any of these laws as a prohibited person, or is otherwise engaged in activities of the type prohibited under these laws, we may be obligated, among other actions to be taken, to withhold distributions of any funds otherwise owing to such investor or to cause such investor’s interests to be cancelled or otherwise redeemed (without the payment of any consideration in respect of those interests).

The Bank Secrecy Act of 1970 and the USA PATRIOT Act require that financial institutions (a term that includes banks, broker-dealers and investment companies) establish and maintain compliance programs to guard against money laundering activities. Laws or regulations may presently or in the future require us, our funds or

 

48


Table of Contents

any of our affiliates or other service providers to establish additional anti-money laundering procedures, to collect information with respect to our funds’ limited partners, to share information with governmental authorities with respect to our funds’ limited partners or to implement additional restrictions on the transfer of the interests.

Economic sanction laws in the U.S. and other jurisdictions may prohibit us and our affiliates from transacting with certain countries, individuals and companies, which could negatively impact our business, financial condition and operating results.

Economic sanction laws in the U.S. and other jurisdictions may restrict or prohibit us or our affiliates from transacting with certain countries, territories, individuals and entities. In the U.S., the U.S. Department of the Treasury’s Office of Foreign Assets Control (“OFAC”) administers and enforces laws, executive orders and regulations establishing U.S. economic and trade sanctions, which restrict or prohibit, among other things, direct and indirect transactions with, and the provision of services to, certain non-U.S. countries, territories, individuals and entities. These types of sanctions may significantly restrict or completely prohibit lending activities in certain jurisdictions, and violation of any such laws or regulations, may result in significant legal and monetary penalties, as well as reputational damage. OFAC sanctions programs change frequently, which may make it more difficult for us or our affiliates to ensure compliance. Moreover, OFAC enforcement is increasing, which may increase the risk that we become subject of such actual or threatened enforcement.

Additionally, Section 2019 of the Iran Threat Reduction and Syria Human Rights Act of 2012 (the “ITRA”) amended the Exchange Act to require companies subject to SEC reporting obligations under Section 13 of the Exchange Act to disclose in their periodic reports specified dealings or transactions involving Iran or other individuals and entities targeted by OFAC during the period covered by the relevant periodic report. In some cases, the ITRA requires companies to disclose these types of transactions even if they were permissible under U.S. law. Companies that currently may be or may have been at the time considered our affiliates, may have from time to time publicly filed and/or provided to us such disclosures. We do not independently verify or participate in the preparation of these disclosures. We and our publicly traded funds are required, either periodically or annually to separately file with the SEC a notice when such activities have been disclosed, and the SEC is required to post such notice of disclosure on its website and send the report to the President and certain U.S. Congressional committees. Disclosure of such activity, even if such activity is not subject to sanctions under applicable law, and any sanctions actually imposed on us or our affiliates as a result of these activities, could harm our reputation and have a negative impact on our business, financial condition and results of operations, and any failure to disclose any such activities as required could additionally result in fines or penalties.

We are subject to laws and regulations in the EEA, including the Alternative Investment Fund Managers Directive, which may increase our regulatory costs and burdens.

The AIFMD regulates the activities of certain private fund managers undertaking fund management activities or marketing fund interests to investors within the EEA.

To the extent any one of our funds is actively marketed to investors domiciled or having their registered office in the EEA: (i) we and such fund will be subject to certain reporting, disclosure and other compliance obligations under the AIFMD, which will result in such funds incurring additional costs and expenses; (ii) we and such fund may become subject to additional regulatory or compliance obligations arising under national law in certain EEA jurisdictions, which would result in such fund incurring additional costs and expenses or may otherwise affect the management and operation of such fund; (iii) we will be required to make detailed information relating to such fund and its investments available to regulators and third parties; and (iv) the AIFMD will also restrict certain activities of such fund in relation to EEA portfolio companies, including, in some circumstances, such fund’s ability to recapitalize, refinance or potentially restructure an EEA portfolio company within the first two years of ownership, which may in turn affect operations of such fund generally. In addition, it is possible that some EEA jurisdictions will elect to restrict or prohibit the marketing of non-EEA

 

49


Table of Contents

funds to investors based in those jurisdictions, which may make it more difficult for our funds to raise their targeted amount of commitments. We rely on a third party provider to ensure our compliance with these regulations, including required registrations, which may increase our compliance costs and risk of non-compliance.

In the future, it may be possible for non-EEA alternative investment fund managers (“AIFMs”) to market an alternative investment fund (“AIF”) within the EEA pursuant to a pan-European marketing “passport”, instead of under national private placement regimes. Access to this passport may be subject to the non-EEA AIFM complying with various additional requirements under the AIFMD, which may include one or more of the following: additional conduct of business and organizational requirements; rules relating to the remuneration of certain personnel; minimum regulatory capital requirements; restrictions on the use of leverage; additional disclosure and reporting requirements to both investors and EEA home state regulators; independent valuation of an AIF’s assets; and the appointment of an independent depositary. Certain EEA Member States have indicated that they will cease to operate national private placement regimes when, or shortly after, the passport becomes available, which would mean that non-EEA AIFMs to whom the passport is available would be required to comply with all relevant provisions of the AIFMD in order to market to professional investors in those jurisdictions. As a result, if in the future non-EEA AIFMs may only market in certain EEA jurisdictions pursuant to a passport, we may not seek to market interests in our funds in those jurisdictions, which may lead to a reduction in the overall amount of capital invested in our funds. Alternatively, if we sought to comply with the requirements to use the passport, this could have adverse effects including, amongst other things, increasing the regulatory burden and costs of operating and managing certain of our funds and their investments, and potentially requiring changes to compensation structures for key personnel, thereby affecting our ability to recruit and retain these personnel.

Certain of the funds or accounts we advise or manage are subject to the fiduciary responsibility and prohibited transaction provisions of ERISA and Section 4975 of the Code, and our businesses could be adversely affected if certain of our other funds or accounts fail to satisfy an exception under the “plan assets” regulation under ERISA.

A number of investors in our funds are subject to the fiduciary and prohibited transaction provisions of Title I of ERISA and the parallel provisions of the Internal Revenue Code; however the substantial majority of our funds rely on the “insignificant participation” exception under the “plan assets” regulation under ERISA. We are not, therefore subject to the requirements of ERISA (or the parallel provision of the Internal Revenue Code) with respect to the management of those funds. However, if those funds fail to satisfy that exception for any reason and if no other exception is available, that failure could materially interfere with our activities in relation to those funds or expose us to risks related to our failure to comply with the applicable requirements. For example, the governing documents of a fund generally impose certain obligations on the general partner or manager of the fund to cause the assets of the fund to not be treated as “plan assets” and a breach of that obligation could create liability for us. Further, if the assets of a fund become plan assets (whether because of our breach, a change in law or otherwise), the application of ERISA-related requirements on our fund may prevent us from operating the fund as intended and may cause the fund to breach its obligations with partner managers or other portfolio companies, which would create significant liabilities for our funds and could significantly impact the fund’s ability to make any further investments. Further, we have formed a small number of holding vehicles to facilitate co-investments alongside our funds by ERISA investors, the assets of which holding vehicles constitute “plan assets” and with respect to which we serve as a fiduciary. While we may be required to satisfy applicable fiduciary standards and avoid the prohibited transaction provisions of ERISA with respect to such holding vehicles and their assets, in each case, our authority with respect to the management and control of those vehicles is limited by contract with the relevant fund investor. Accordingly, we do not anticipate any liabilities with respect to our serving as a fiduciary with respect to such vehicles.

 

50


Table of Contents

Risks Related to Our Funds

The historical returns attributable to our funds should not be considered as indicative of the future results of our funds or of our future results or of any returns expected on an investment in shares of our Class A common stock.

The historical performance of our funds is relevant to us primarily insofar as it is indicative of performance income we have earned in the past and may earn in the future and our reputation and ability to raise new funds. The historical and potential returns of the funds we advise are not, however, directly linked to returns on shares of our Class A common stock. Therefore, holders of our Class A common stock should not conclude that positive performance of the funds we advise will necessarily result in positive returns on a return on investment in shares of our Class A common stock. However, poor performance of our funds we advise would likely cause a decline in our revenues and would therefore likely have a negative effect on our operating results, returns on shares of our Class A common stock and a negative impact on our ability to raise new funds. Also, there is no assurance that projections in respect of our funds or unrealized valuations will be realized.

Moreover, the historical returns of our funds should not be considered indicative of the future returns of these or from any future funds we may raise, in part because:

 

   

market conditions during previous periods may have been significantly more favorable for generating positive performance than the market conditions we may experience in the future;

 

   

our funds’ rates of returns, which are calculated on the basis of net asset value of the funds’ investments, reflect unrealized gains, which may never be realized;

 

   

our funds’ returns have previously benefited from investment opportunities and general market conditions that may not recur, including the availability of debt capital on attractive terms and the availability of distressed debt opportunities, and we may not be able to achieve the same returns or profitable investment opportunities or deploy capital as quickly;

 

   

the historical returns that we present in this proxy statement derive largely from the performance of our earlier funds, whereas future fund returns will depend increasingly on the performance of our newer funds or funds not yet formed, which may have little or no realized investment track record;

 

   

our funds’ historical investments were made over a long period of time and over the course of various market and macroeconomic cycles, and the circumstances under which our current or future funds may make future investments may differ significantly from those conditions prevailing in the past;

 

   

the attractive returns of certain of our funds have been driven by the rapid return on invested capital, which has not occurred with respect to all of our funds and we believe is less likely to occur in the future;

 

   

in recent years, there has been increased competition for investment opportunities resulting from the increased amount of capital invested in alternative funds and high liquidity in debt markets, and the increased competition for investments may reduce our returns in the future; and

 

   

our newly established funds may generate lower returns during the period that they take to deploy their capital.

The future internal rate of return for any current or future fund may vary considerably from the historical internal rate of return generated by any particular fund, or for our funds as a whole. Future returns will also be affected by the risks described elsewhere in this proxy statement, including risks of the industries and businesses in which a particular fund invests.

Valuation methodologies for certain assets of our funds can be subject to significant subjectivity.

Many of the investments in our funds are illiquid and thus have no readily ascertainable market prices. We value these investments based on our estimate, or an independent third party’s estimate, of their value as of the

 

51


Table of Contents

date of determination. The determination of fair value, and thus the amount of unrealized appreciation or depreciation our funds may recognize in any reporting period, is to a degree subjective. Our funds generally value their investments quarterly at fair value, as determined in good faith by our funds’ respective boards or a valuation committee, as applicable, based on, among other things, the input of third party valuation firms and taking into account the nature and realizable value of any collateral, the portfolio company’s ability to make payments and its earnings, the markets in which the portfolio company operates, comparison to publicly traded companies, discounted cash flow, current market interest rates and other relevant factors. Because such valuations, and particularly valuations of private securities and private companies, are inherently uncertain, the valuations may fluctuate significantly over short periods of time due to changes in current market conditions. A fund’s net asset value could be adversely affected if the determinations regarding the fair value of the investments were materially higher than the values that are ultimately realized upon the disposal of such investments. These valuations could, in turn, affect the management fees or performance income that our business receives.

In addition, our private funds’ valuations, and particularly valuations of private investments and private companies, are inherently uncertain, may fluctuate over short periods of time and are often based on estimates, comparisons and qualitative evaluations of private information, which often involves significant subjectivity. These factors may also cause the valuation of our investments to differ materially from the values that our funds may ultimately realize.

The use of leverage by our funds may materially increase the returns of such funds but may also result in significant losses or a total loss of capital.

Our funds, particularly our BDCs and private funds in the Direct Lending business segment, may choose to use leverage as part of their respective investment programs and certain funds regularly borrow a substantial amount of their capital. The use of leverage poses a significant degree of risk and enhances the possibility of a significant loss in the value of the investment portfolio. A fund may borrow money from time to time to purchase or carry securities or may enter into derivative transactions with counterparties that have embedded leverage. The use of leverage by our funds increases the volatility of investments by magnifying the potential for gain or loss on invested equity capital. If the value of a fund’s assets were to decrease, leverage would cause net asset value to decline more sharply than it otherwise would if the fund had not employed leverage. Similarly, any decrease in the fund’s income would cause net income to decline more sharply than it would have if it had not borrowed and employed leverage. Such a decline could negatively affect the fund’s ability to service its debt, which could have a material adverse effect on our funds, and as a result, on our financial condition, results of operations and cash flow.

Our Dyal funds generally rely on obtaining credit facilities secured principally by the undrawn capital commitments of their investors. These credit lines are an important part of managing the cash flow of the funds, including facilitating a fund’s acquisition or funding of investments, enhancing the regularity of cash distributions to investors and facilitating the payment of management fees to us. The inability to secure or maintain these lines of credit would have an adverse impact on our funds and their returns and on us, including increasing administrative costs associated with managing a fund. In addition, Dyal Fund III and Dyal Fund IV each entered into a securitization financing transaction pursuant to which the rights to the cash flows from the fund’s investments were securitized into fixed rate notes.

Risks Related to our Structure and Governance

Blue Owl has elected to be treated as, a “controlled company” within the meaning of the NYSE listing standards and, as a result, our stockholders may not have certain corporate governance protections that are available to stockholders of companies that are not controlled companies.

So long as more than 50% of the voting power for the election of directors of Blue Owl is held by an individual, a group or another company, Blue Owl will qualify as a “controlled company” under the NYSE

 

52


Table of Contents

listing requirements. The Owl Rock Principals and the Dyal Principals control a majority of the voting power of our outstanding capital stock. As a result, Blue Owl qualifies as, and has elected to be treated as, a “controlled company” under the NYSE listing standards and will not be subject to the requirements that would otherwise require us to have: (i) a majority of “independent directors,” as defined under the listing standards of the NYSE; (ii) a nominating committee comprised solely of independent directors; (iii) compensation of our executive officers determined by a majority of the independent directors or a compensation committee comprised solely of independent directors; and (iv) director nominees selected, or recommended for the Board’s selection, either by a majority of the independent directors or a nominating committee comprised solely of independent directors.

The Owl Rock Principals and the Dyal Principals may have their interest in Blue Owl diluted due to future equity issuances or their own actions in selling shares of Class A common stock, in each case, which could result in a loss of the “controlled company” exemption under the NYSE listing rules. Blue Owl would then be required to comply with those provisions of the NYSE listing requirements.

The multi-class structure of Blue Owl common stock will have the effect of concentrating voting power with the Owl Rock Principals and Dyal Principals, which will limit an investor’s ability to influence the outcome of important transactions, including a change in control.

Following the consummation of the Business Combination, entities controlled by the Owl Rock Principals and the Dyal Principals hold all of the issued and outstanding shares of Blue Owl Class B and Class D common stock. Accordingly, until the Sunset Date, the Owl Rock Principals and the Dyal Principals will hold 90% of the voting power of Blue Owl’s capital stock on a fully- diluted basis and will be able to control matters submitted to our stockholders for approval, including the election of directors, amendments of our organizational documents and any merger, consolidation, sale of all or substantially all of our assets or other major corporate transactions. The Owl Rock Principals and the Dyal Principals may have interests that differ from our shareholders and may vote in a way with which you disagree and which may be adverse to your interests. This concentrated control may have the effect of delaying, preventing or deterring a change in control of Blue Owl, could deprive our stockholders of an opportunity to receive a premium for their capital stock as part of a sale of Blue Owl, and might ultimately affect the market price of shares of Blue Owl Class A common stock. For information about our dual class structure, see the section titled “Description of Blue Owl’s Capital Stock.

Potential conflicts of interest may arise among the holders of Class B and Class D common stock and the holders of our Class A, Class C and Class E common stock.

The Owl Rock Principals and Dyal Principals (and certain Dyal employees) hold all of the Class B and Class D common stock. As a result, conflicts of interest may arise among the Owl Rock Principals and Dyal Principals, on the one hand, and us and our holders of our Class A, Class C and Class E common stock, on the other hand. The Owl Rock Principals and Dyal Principals have the ability to influence our business and affairs through their ownership of the high vote shares of our common stock, their general ability to appoint our board of directors, and provisions under the Investor Rights Agreement and our certificate of incorporation requiring their approval for certain corporate actions (in addition to approval by our board of directors). If the holders of our Class A, Class C and Class E common stock are dissatisfied with the performance of our board of directors, they have no ability to remove any of our directors, with or without cause.

Further, through their ability to elect our board of directors, the Owl Rock Principals and the Dyal Principals have the ability to indirectly influence the determination of the amount and timing of our investments and dispositions, cash expenditures, indebtedness, issuances of additional partnership interests, tax liabilities and amounts of reserves, each of which can affect the amount of cash that is available for distribution to holders of Blue Owl Operating Group Units.

In addition, conflicts may arise relating to the selection, structuring and disposition of investments and other transactions, declaring dividends and other distributions and other matters due to the fact that the Owl Rock

 

53


Table of Contents

Principals and the Dyal Principals hold their Owl Rock Operating Group Units directly or through pass-through entities that are not subject to corporate income taxation.

Delaware law, our certificate of incorporation and our bylaws contain certain provisions, including anti- takeover provisions, that limit the ability of stockholders to take certain actions and could delay or discourage takeover attempts that stockholders may consider favorable.

Our certificate of incorporation and the DGCL contain provisions that could have the effect of rendering more difficult, delaying, or preventing an acquisition deemed undesirable by the Board and therefore depress the trading price of Blue Owl’s Class A common stock. These provisions could also make it difficult for stockholders to take certain actions, including electing directors who are not nominated by the current members of the Board or taking other corporate actions, including effecting changes in management. Among other things, our certificate of incorporation and bylaws include provisions regarding:

 

   

a classified board of directors with three-year staggered terms, which could delay the ability of stockholders to change the membership of a majority of the Board;

 

   

the ability of the Board to issue shares of preferred stock, including “blank check” preferred stock and to determine the price and other terms of those shares, including preferences and voting rights, without stockholder approval, which could be used to significantly dilute the ownership of a hostile acquirer;

 

   

the limitation of the liability of, and the indemnification of, our directors and officers;

 

   

the right of the Board to elect a director to fill a vacancy created by the expansion of the Board or the resignation, death or removal of a director, which prevents stockholders from being able to fill vacancies on the Board;

 

   

the requirement that directors may only be removed from the Board for cause;

 

   

the inability of stockholders to act by written consent following the Sunset Date;

 

   

the requirement that a special meeting of stockholders may be called only by the Board, the chairman of the Board of directors or Blue Owl’s chief executive officer, which could delay the ability of stockholders to force consideration of a proposal or to take action, including the removal of directors;

 

   

controlling the procedures for the conduct and scheduling of the Board and stockholder meetings;

 

   

the ability of the Board of directors to amend the bylaws, which may allow the Board to take additional actions to prevent an unsolicited takeover and inhibit the ability of an acquirer to amend the bylaws to facilitate an unsolicited takeover attempt; and

 

   

advance notice procedures with which stockholders must comply to nominate candidates to the Board or to propose matters to be acted upon at a stockholders’ meeting, which could preclude stockholders from bringing matters before annual or special meetings of stockholders and delay changes in the composition of the Board and also may discourage or deter a potential acquirer from conducting a solicitation of proxies to elect the acquirer’s own slate of directors or otherwise attempting to obtain control of the Company.

These provisions, alone or together, could delay or prevent hostile takeovers and changes in control or changes in the Board or management.

In addition, as a Delaware corporation, Blue Owl is generally subject to provisions of Delaware law, including the DGCL, although Blue Owl has elected not to be governed by Section 203 of the DGCL.

Any provision of our certificate of incorporation, our bylaws or Delaware law that has the effect of delaying or preventing a change in control could limit the opportunity for stockholders to receive a premium for their shares of Blue Owl’s capital stock and could also affect the price that some investors are willing to pay for Blue Owl’s common stock.

 

54


Table of Contents

In addition, the provisions of the Investor Rights Agreement, as described below, provide the stockholders party thereto with certain board representation and other consent rights that could also have the effect of delaying or preventing a change in control.

Our certificate of incorporation designates the Court of Chancery of the State of Delaware as the sole and exclusive forum for certain types of actions and proceedings that may be initiated by Blue Owl’s stockholders, which could limit Blue Owl’s stockholders’ ability to obtain a favorable judicial forum for disputes with Blue Owl or its directors, officers or other employees.

Our certificate of incorporation provides that, unless Blue Owl consents in writing to the selection of an alternative forum, (a) any derivative action or proceeding brought on behalf of Blue Owl, (b) any action asserting a claim of breach of a fiduciary duty owed by any current or former director, officer, other employee, agent or stockholder of Blue Owl to Blue Owl or Blue Owl’s stockholders, or any claim for aiding and abetting such alleged breach, (c) any action asserting a claim against Blue Owl or any current or former director, officer, other employee, agent or stockholder of Blue Owl (i) arising pursuant to any provision of the DGCL, our certificate of incorporation (as it may be amended or restated) or our bylaws or (ii) as to which the DGCL confers jurisdiction on the Delaware Court of Chancery or (d) any action asserting a claim against Blue Owl or any current or former director, officer, other employee, agent or stockholder of Blue Owl governed by the internal affairs doctrine of the law of the State of Delaware shall, as to any action in the foregoing clauses (a) through (b), to the fullest extent permitted by law, be solely and exclusively brought in the Delaware Court of Chancery; provided, however, that the foregoing shall not apply to any claim (1) as to which the Delaware Court of Chancery determines that there is an indispensable party not subject to the jurisdiction of the Delaware Court of Chancery (and the indispensable party does not consent to the personal jurisdiction of the Court of Chancery within ten days following such determination), (2) which is vested in the exclusive jurisdiction of a court or forum other than the Delaware Court of Chancery, or (3) arising under federal securities laws, including the Securities Act as to which the federal district courts of the United States of America shall, to the fullest extent permitted by law, be the sole and exclusive forum. Notwithstanding the foregoing, the provisions of Article XIII of our certificate of incorporation does not apply to suits brought to enforce any liability or duty created by the Exchange Act, or any other claim for which the federal district courts of the United States of America shall be the sole and exclusive forum.

This choice-of-forum provision may limit a stockholder’s ability to bring a claim in a judicial forum that it finds favorable for disputes with Blue Owl or its directors, officers, stockholders, agents or other employees, which may discourage such lawsuits. Alternatively, if a court were to find this provision of our certificate of incorporation inapplicable or unenforceable with respect to one or more of the specified types of actions or proceedings, we may incur additional costs associated with resolving such matters in other jurisdictions, which could materially and adversely affect our business, financial condition and results of operations and result in a diversion of the time and resources of management and our board of directors.

Our certificate of incorporation does not limit the ability of Altimar Sponsor to compete with us.

Altimar Sponsor and its affiliates engage in a broad spectrum of activities, including investments in the financial services and technology industries. In the ordinary course of their business activities, Altimar Sponsor and its affiliates may engage in activities where their interests conflict with Blue Owl’s interests or those of its stockholders. Our certificate of incorporation provides that none of Altimar Sponsor, any of its affiliates or any director who is not employed by Blue Owl (including any non-employee director who serves as one of its officers in both his director and officer capacities) or his or her affiliates will have any duty to refrain from engaging, directly or indirectly, in the same business activities or similar business activities or lines of business in which Blue Owl operates. Altimar Sponsor and its affiliates also may pursue, in their capacities other than as directors of Blue Owl, acquisition opportunities that may be complementary to Blue Owl’s business, and, as a result, those acquisition opportunities may not be available to Blue Owl. In addition, Altimar Sponsor may have an interest in pursuing acquisitions, divestitures and other transactions that, in its judgment, could enhance its investment, even though such transactions might involve risks to you.

 

55


Table of Contents

Blue Owl is a holding company and its only material asset are its indirect interest (held through Blue Owl GP) in the Blue Owl Operating Group entities, and it is accordingly dependent upon distributions made by its subsidiaries to pay taxes, cause Blue Owl GP to make payments under the Tax Receivable Agreement, and pay dividends.

Blue Owl is a holding company with no material assets other than its indirect ownership of the Blue Owl Operating Group Units through Blue Owl GP. As a result, Blue Owl has no independent means of generating revenue or cash flow. Blue Owl’s ability to pay taxes, cause Blue Owl GP to make payments under the Tax Receivable Agreement, and pay dividends will depend on the financial results and cash flows of the Blue Owl Operating Group entities and the distributions it receives (directly or indirectly) from the Blue Owl Operating Group entities. Deterioration in the financial condition, earnings or cash flow of the Blue Owl Operating Group entities for any reason could limit or impair the Blue Owl Operating Group entities’ ability to pay such distributions. Additionally, to the extent that Blue Owl or Blue Owl GP needs funds and the Blue Owl Operating Group entities are restricted from making such distributions under applicable law or regulation or under the terms of any financing arrangements, or the Blue Owl Operating Group entities are otherwise unable to provide such funds, it could materially adversely affect Blue Owl’s liquidity and financial condition.

Subject to the discussion herein, the Blue Owl Operating Group entities will continue to be treated as partnerships for U.S. federal income tax purposes and, as such, generally will not be subject to any entity-level U.S. federal income tax. Instead, taxable income will be allocated to holders of Blue Owl Operating Group Units. Accordingly, Blue Owl GP will be required to pay income taxes on its allocable share of any net taxable income of the Blue Owl Operating Group entities. Under the terms of the Blue Owl Limited Partnership Agreements, the Blue Owl Operating Group entities are obligated to make tax distributions to holders of the Blue Owl Operating Group Units (including Blue Owl GP) calculated at certain assumed tax rates. In addition to tax expenses, Blue Owl will also incur expenses related to its operations, including Blue Owl GP’s payment obligations under the Tax Receivable Agreement, which could be significant, and some of which will be reimbursed by the Blue Owl Operating Group entities (excluding payment obligations under the Tax Receivable Agreement). Blue Owl intends to cause Blue Owl GP to cause the Blue Owl Operating Group entities to make ordinary distributions and tax distributions to holders of the Blue Owl Operating Group Units on a pro rata basis in amounts sufficient to cover all applicable taxes, relevant operating expenses, payments by Blue Owl GP under the Tax Receivable Agreement and dividends, if any, declared by Blue Owl. However, as discussed above, the Blue Owl Operating Group entities’ ability to make such distributions may be subject to various limitations and restrictions including, but not limited to, retention of amounts necessary to satisfy the obligations of the Blue Owl Operating Group entities and restrictions on distributions that would violate any applicable restrictions contained in the Blue Owl Operating Group entities’ debt agreements, or any applicable law, or that would have the effect of rendering the Blue Owl Operating Group entities insolvent. To the extent that Blue Owl GP is unable to make payments under the Tax Receivable Agreement for any reason, such payments will be deferred and will accrue interest until paid; provided, however, that nonpayment for a specified period may constitute a breach of a material obligation under the Tax Receivable Agreement and therefore accelerate payments under the Tax Receivable Agreement, which could be substantial.

Additionally, although the Blue Owl Operating Group entities generally will not be subject to any entity- level U.S. federal income tax, they may be liable under recent U.S. federal tax legislation for adjustments to prior year tax returns, absent an election to the contrary. In the event the Blue Owl Operating Group entities’ calculations of taxable income are incorrect, the Blue Owl Operating Group entities and/or their partners, including Blue Owl or Blue Owl GP, in later years may be subject to material liabilities pursuant to this legislation and its related guidance.

 

56


Table of Contents

If either of the Blue Owl Operating Group entities were treated as a corporation for U.S. federal income tax or state tax purposes, then the amount available for distribution by such Blue Owl Operating Group entities could be substantially reduced and the value of Blue Owl shares could be adversely affected.

An entity that would otherwise be classified as a partnership for U.S. federal income tax purposes (such as either of the Blue Owl Operating Group entities) may nonetheless be treated as, and taxable as, a corporation if it is a “publicly traded partnership” unless an exception to such treatment applies. An entity that would otherwise be classified as a partnership for U.S. federal income tax purposes will be treated as a “publicly traded partnership” if interests in such entity are traded on an established securities market or interests in such entity are readily tradable on a secondary market or the substantial equivalent thereof. If either of the Blue Owl Operating Group entities were determined to be treated as a “publicly traded partnership” (and taxable as a corporation) for U.S. federal income tax purposes, such Blue Owl Operating Group entity would be taxable on its income at the U.S. federal income tax rates applicable to corporations and distributions by such Blue Owl Operating Group entity to its partners (including Blue Owl) could be taxable as dividends to such partners to the extent of the earnings and profits of such Blue Owl Operating Group entity. In addition, we would no longer have the benefit of increases in the tax basis of the Blue Owl Operating Group entity’s assets as a result of exchanges of Blue Owl Operating Group Units. Pursuant to the Exchange Agreement, certain Owl Rock Equityholders and Dyal Equityholders may, from time to time, subject to the terms of the Exchange Agreement, exchange their interests in the Blue Owl Operating Group entities and have such interests redeemed by Blue Owl Operating Group entities for cash or Blue Owl stock. While such exchanges could be treated as trading in the interests of the Blue Owl Operating Group entities for purposes of testing “publicly traded partnership” status, the Exchange Agreement contains restrictions on redemptions and exchanges of interests in the Blue Owl Operating Group entities that are intended to prevent either of the Blue Owl Operating Group entities from being treated as a “publicly traded partnership” for U.S. federal income tax purposes. Such restrictions are designed to comply with certain safe harbors provided for under applicable U.S. federal income tax law. Blue Owl GP may also impose additional restrictions on exchanges that Blue Owl or Blue Owl GP determines to be necessary or advisable so that neither of the Blue Owl Operating Group entities is treated as a “publicly traded partnership” for U.S. federal income tax purposes. Accordingly, while such position is not free from doubt, each of the Blue Owl Operating Group entities is expected to be operated such that it is not treated as a “publicly traded partnership” taxable as a corporation for U.S. federal income tax purposes and we intend to take the position that neither of the Blue Owl Operating Group entities is so treated as a result of exchanges of its interests pursuant to the Exchange Agreement.

Pursuant to the Tax Receivable Agreement, Blue Owl GP will be required to make payments to certain Owl Rock Equityholders and Dyal Equityholders for certain tax benefits Blue Owl and Blue Owl GP may claim and those payments may be substantial.

The Owl Rock Equityholders and the Dyal Equityholders will sell or exchange certain partnership interests pursuant to the transactions contemplated by the Business Combination Agreement and may in the future exchange their Blue Owl Operating Group Units, together with the cancellation of an equal number of shares of Class C common stock or Class D common stock, for shares of Class A common stock or Class B common stock of Blue Owl, respectively, or cash pursuant to the Blue Owl Operating Group Entity Agreements and the Exchange Agreement, subject to certain conditions and transfer restrictions as set forth therein and in the Investor Rights Agreement. Additionally, in connection with the closing of the Business Combination Agreement, Blue Owl GP may acquire from certain Owl Rock Equityholders corporations formed by such Owl Rock Equityholders to hold partnership interests in Owl Rock. Such transactions are expected to result in increases in Blue Owl’s (and Blue Owl GP’s) allocable share of the tax basis of the tangible and intangible assets of the Blue Owl Operating Group entities. These increases in tax basis may increase (for income tax purposes) depreciation and amortization deductions and therefore reduce the amount of income or franchise tax that Blue Owl or Blue Owl GP would otherwise be required to pay in the future had such sales and exchanges never occurred.

In connection with the Business Combination, Blue Owl GP entered into the Tax Receivable Agreement, which generally provides for the payment by it of 85% of certain tax benefits, if any, that Blue Owl GP realizes

 

57


Table of Contents

(or in certain cases is deemed to realize) as a result of these increases in tax basis and certain other tax attributes of Blue Owl GP, the corporations acquired from certain Owl Rock Equityholders in the transaction, and tax benefits related to entering into the Tax Receivable Agreement. Those payments are the obligation of Blue Owl (including Blue Owl GP) and not of Blue Owl Operating Group entities. The actual increase in Blue Owl GP’s allocable share of the Blue Owl Operating Group entities’ tax basis in their assets, as well as the amount and timing of any payments under the Tax Receivable Agreement, will vary depending upon a number of factors, including the timing of exchanges, the market price of the Class A common stock at the time of the exchange, the extent to which such exchanges are taxable and the amount and timing of the recognition of Blue Owl’s (and Blue Owl GP’s) income. While many of the factors that will determine the amount of payments that Blue Owl GP will make under the Tax Receivable Agreement are outside of its control, Blue Owl GP expects that the payments it will make under the Tax Receivable Agreement will be substantial and could have a material adverse effect on Blue Owl’s financial condition. Any payments made by Blue Owl GP under the Tax Receivable Agreement will generally reduce the amount of overall cash flow that might have otherwise been available to Blue Owl and Blue Owl GP. To the extent that Blue Owl GP is unable to make timely payments under the Tax Receivable Agreement for any reason, the unpaid amounts will be deferred and will accrue interest until paid; however, nonpayment for a specified period may constitute a breach of a material obligation under the Tax Receivable Agreement and therefore accelerate payments due under the Tax Receivable Agreement, as further described below. Furthermore, Blue Owl GP’s future obligation to make payments under the Tax Receivable Agreement could make Blue Owl a less attractive target for an acquisition, particularly in the case of an acquirer that cannot use some or all of the tax benefits that may be realized or deemed realized under the Tax Receivable Agreement. See the section entitled “Certain Relationships and Related Party Transactions—Tax Receivable Agreement.”

In certain cases, payments under the Tax Receivable Agreement may exceed the actual tax benefits Blue Owl or Blue Owl GP realizes or be accelerated.

Payments under the Tax Receivable Agreement will be based on the tax reporting positions that Blue Owl or Blue Owl GP determines, and the IRS or another taxing authority may challenge all or any part of the tax basis increases, as well as other tax positions that Blue Owl or Blue Owl GP takes, and a court may sustain such a challenge. In the event that any tax benefits initially claimed by Blue Owl or Blue Owl GP are disallowed, the Owl Rock Equityholders and Dyal Equityholders will not be required to reimburse Blue Owl or Blue Owl GP for any excess payments that may previously have been made under the Tax Receivable Agreement, for example, due to adjustments resulting from examinations by taxing authorities. Rather, excess payments made to such holders will be netted against any future cash payments otherwise required to be made by Blue Owl GP under the Tax Receivable Agreement, if any, after the determination of such excess. However, a challenge to any tax benefits initially claimed by Blue Owl or Blue Owl GP may not arise for a number of years following the initial time of such payment or, even if challenged early, such excess cash payment may be greater than the amount of future cash payments that Blue Owl GP might otherwise be required to make under the terms of the Tax Receivable Agreement and, as a result, there might not be future cash payments against which to net. As a result, in certain circumstances Blue Owl GP could make payments under the Tax Receivable Agreement in excess of Blue Owl’s or Blue Owl GP’s actual income or franchise tax savings, which could materially impair Blue Owl’s financial condition.

Moreover, the Tax Receivable Agreement provides that, in certain events, including a change of control, breach of a material obligation under the Tax Receivable Agreement, or Blue Owl GP’s exercise of early termination rights, Blue Owl GP’s obligations under the Tax Receivable Agreement will accelerate and Blue Owl GP will be required to make a lump-sum cash payment to the Owl Rock Equityholders, Dyal Equityholders and other applicable parties to the Tax Receivable Agreement equal to the present value of all forecasted future payments that would have otherwise been made under the Tax Receivable Agreement, which lump-sum payment would be based on certain assumptions, including those relating to Blue Owl GP’s future taxable income. The lump-sum payment could be substantial and could exceed the actual tax benefits that Blue Owl or Blue Owl GP realizes subsequent to such payment because such payment would be calculated assuming, among other things,

 

58


Table of Contents

that Blue Owl and Blue Owl GP would have certain tax benefits available to it and that Blue Owl and Blue Owl GP would be able to use the potential tax benefits in future years.

There may be a material negative effect on Blue Owl’s liquidity if the payments required to be made by Blue Owl GP under the Tax Receivable Agreement exceed the actual income or franchise tax savings that Blue Owl (or Blue Owl GP) realizes. Furthermore, Blue Owl GP’s obligations to make payments under the Tax Receivable Agreement could also have the effect of delaying, deferring or preventing certain mergers, asset sales, other forms of business combinations or other changes of control.

Adverse developments in U.S. and non-U.S. tax laws could have a material and adverse effect on our business, financial condition and results of operations. Our effective tax rate and the amount of “tax distributions” that the Blue Owl Operating Group entities are required to make to equityholders could also change materially as a result of various evolving factors, including changes in income tax law resulting from the most recent U.S. presidential and congressional elections or changes in the scope of our operations.

Blue Owl is subject to U.S. federal income taxation, and Blue Owl and the Blue Owl Operating Group entities and their subsidiaries are subject to income taxation by certain states and municipalities and certain foreign jurisdictions in which they operate. In addition, the Blue Owl Operating Group entities are required to make tax distributions to their partners pursuant to the Blue Owl Limited Partnership Agreements. In determining our tax liability and obligation to make tax distributions, we must monitor changes to the applicable tax laws and related regulations. While our existing operations have been implemented in a manner we believe is in compliance with current prevailing laws, one or more taxing U.S. or non-U.S. jurisdictions could seek to impose incremental, retroactive, or new taxes on us. As a result of the most recent Presidential and Congressional elections in the United States, there could be significant changes in tax law and regulations. For example, the U.S. government may enact significant changes to the U.S. federal income taxation of business entities including, among others, a permanent increase in the corporate tax rate, an increase in the tax rate applicable to carried interest, an increase in the tax rate applicable to the global low-taxed income and the imposition of minimum taxes or surtaxes on certain types of income. Any such tax rate increase will generally result in a corresponding increase in the amount of payments under the Tax Receivable Agreement and/or a corresponding increase in the tax distributions that the Blue Owl Operating Group entities will be required to make. In addition, there may be changes in law related to the Base Erosion and Profit Shifting Project of the Organization for Economic Co-Operation and Development (“OECD”), the European Commission’s state aid investigations and other initiatives. Such changes may include (but are not limited to) the taxation of operating income, investment income, dividends received or (in the specific context of withholding tax) dividends paid, or the taxation of partnerships and other passthrough entities. Any adverse developments in these and other U.S. or foreign laws or regulations, including legislative changes, judicial holdings or administrative interpretations, could have a material and adverse effect on our business, financial condition and results of operations. Finally, changes in the scope of our operations, including expansion to new geographies, could increase the amount of taxes to which we are subject, and could increase our effective tax rate, which could similarly adversely affect our financial condition and results of operations.

We are an emerging growth company within the meaning of the Securities Act, and if we take advantage of certain exemptions from disclosure requirements available to emerging growth companies, this could make our securities less attractive to investors and may make it more difficult to compare our performance with other public companies.

We are an “emerging growth company” within the meaning of the Securities Act, as modified by the JOBS Act, and we may take advantage of certain exemptions from various reporting requirements that are applicable to other public companies that are not emerging growth companies including, but not limited to, not being required to comply with the auditor attestation requirements of Section 404 of the Sarbanes-Oxley Act, reduced disclosure obligations regarding executive compensation in our periodic reports and proxy statements, and exemptions from the requirements of holding a nonbinding advisory vote on executive compensation and shareholder approval of

 

59


Table of Contents

any golden parachute payments not previously approved. As a result, our shareholders may not have access to certain information they may deem important. We could be an emerging growth company for up to five years, although circumstances could cause us to lose that status earlier, including if the market value of our Class A common stock held by non-affiliates exceeds $700 million as of any June 30 before that time, in which case we would no longer be an emerging growth company as of the following December 31. We cannot predict whether investors will find our securities less attractive because we will rely on these exemptions. If some investors find our securities less attractive as a result of our reliance on these exemptions, the trading prices of our securities may be lower than they otherwise would be, there may be a less active trading market for our securities and the trading prices of our securities may be more volatile.

Further, Section 102(b)(1) of the JOBS Act exempts emerging growth companies from being required to comply with new or revised financial accounting standards until private companies (that is, those that have not had a Securities Act registration statement declared effective or do not have a class of securities registered under the Exchange Act) are required to comply with the new or revised financial accounting standards. The JOBS Act provides that a company can elect to opt out of the extended transition period and comply with the requirements that apply to non-emerging growth companies but any such election to opt out is irrevocable. We have elected not to opt out of such extended transition period which means that when a standard is issued or revised and it has different application dates for public or private companies, we, as an emerging growth company, can adopt the new or revised standard at the time private companies adopt the new or revised standard. This may make comparison of our financial statements with another public company which is neither an emerging growth company nor an emerging growth company which has opted out of using the extended transition period difficult or impossible because of the potential differences in accountant standards used.

Reports published by analysts, including projections in those reports that differ from our actual results, could adversely affect the price and trading volume of our Class A common stock.

Securities research analysts may establish and publish their own periodic projections for Blue Owl following consummation of the Business Combination. Those projections may vary widely and may not accurately predict the results we actually achieve. Our share price may decline if our actual results do not match the projections of these securities research analysts. Similarly, if one or more of the analysts who write reports on us downgrades our stock or publishes inaccurate or unfavorable research about our business, our share price could decline. In addition, securities research analysts may compare Blue Owl to companies that are not appropriately comparable, which could lead to lower than expected valuations. If one or more analysts cease coverage of us or fail to publish reports on us regularly, our share price or trading volume could decline. While we expect research analyst coverage following consummation of the Business Combination, if no analysts commence coverage of us, the market price and volume for our Class A common stock could be adversely affected.

The Blue Owl Operating Group entities may directly or indirectly make distributions of cash to us substantially in excess of the amounts we use to make distributions to our stockholders and pay our expenses (including our taxes and payments by Blue Owl GP under the Tax Receivable Agreement). To the extent we do not distribute such excess cash as dividends to our shareholders, the direct or indirect holders of Blue Owl Operating Group Units would benefit from any value attributable to such cash as a result of their ownership of our stock upon an exchange of their Blue Owl Operating Group Units.

We receive a pro rata portion of any distributions made by the Blue Owl Operating Group entities. Any cash received from such distributions is first be used to satisfy any tax liability and then used to make any payments required to be made by Blue Owl GP under the Tax Receivable Agreement. Subject to having available cash and subject to limitations imposed by applicable law and contractual restrictions, the Blue Owl Operating Group Agreements require the Blue Owl Operating Group entities to make certain distributions to holders of Blue Owl Operating Group Units (including Blue Owl GP) pro rata to facilitate the payment of taxes with respect to the income of the Blue Owl Operating Group entities that is allocated to them. To the extent that the tax distributions

 

60


Table of Contents

we directly or indirectly receive exceed the amounts we actually require to pay taxes, Tax Receivable Agreement payments and other expenses (which is likely to be the case given that the assumed tax rate for such distributions will generally exceed our effective tax rate), we will not be required to distribute such excess cash. Our board of directors may, in its sole discretion, choose to use such excess cash for certain purposes, including to make distributions to the holders of our stock. Unless and until our board of directors chooses, in its sole discretion, to declare a distribution, we will have no obligation to distribute such cash (or other available cash other than any declared dividend) to our stockholders.

No adjustments to the exchange ratio of Blue Owl Operating Group Units for shares of our common stock will be made as a result of either (i) any cash distribution by us or (ii) any cash that we retain and do not distribute to our stockholders. To the extent we do not distribute such cash as dividends and instead, for example, hold such cash balances or use such cash for certain other purposes, this may result in shares of our stock increasing in value relative to the Blue Owl Operating Group Units. The holders of Blue Owl Operating Group Units may benefit from any value attributable to such cash balances if they acquire shares of our stock in an exchange of Blue Owl Operating Group Units.

Risks Related to Our Class A Common Stock

An active trading market for our Class A Common Stock may never develop or be sustained, which may make it difficult to sell the shares of our Class A Common Stock you purchase.

An active trading market for the our Class A Common Stock may not develop or continue or, if developed, may not be sustained, which would make it difficult for you to sell your shares of our Class A Common Stock at an attractive price (or at all). The market price of our Class A Common Stock may decline below your purchase price, and you may not be able to sell your shares of our Class A Common Stock at or above the price you paid for such shares (or at all).

The market price of our Class A common stock is likely to be highly volatile, and you may lose some or all of your investment.

Following the Closing of the Business Combination, the market price of our Class A common stock is likely to be highly volatile and may be subject to wide fluctuations in response to a variety of factors, including the following:

 

   

the impact of COVID-19 pandemic on Blue Owl’s business;

 

   

the inability to recognize the anticipated benefits of the Business Combination, which may be affected by, among other things, competition, Blue Owl’s inability to grow and manage growth profitably, and retain its key employees;

 

   

changes in applicable laws or regulations;

 

   

risks relating to the uncertainty of Blue Owl’s projected financial information; and

 

   

risks related to the organic and inorganic growth of Blue Owl’s business and the timing of expected business milestones.

In addition, the stock markets have experienced extreme price and volume fluctuations that have affected and continue to affect the market prices of equity securities of many companies. These fluctuations have often been unrelated or disproportionate to the operating performance of those companies. Broad market and industry factors, as well as general economic, political, regulatory and market conditions, may negatively affect the market price of our Class A Common Stock, regardless of Blue Owl’s actual operating performance.

 

61


Table of Contents

Volatility in Blue Owl’s share price could subject Blue Owl to securities class action litigation.

In the past, securities class action litigation has often been brought against a company following a decline in the market price of its securities. If Blue Owl faces such litigation, it could result in substantial costs and a diversion of management’s attention and resources, which could harm its business.

If securities or industry analysts do not publish research or reports about Blue Owl, or publish negative reports, Blue Owl’s stock price and trading volume could decline.

The trading market for our Class A common stock will depend, in part, on the research and reports that securities or industry analysts publish about Blue Owl. Blue Owl does not have any control over these analysts. If Blue Owl’s financial performance fails to meet analyst estimates or one or more of the analysts who cover Blue Owl downgrade our common stock or change their opinion, Blue Owl’s stock price would likely decline. If one or more of these analysts cease coverage of Blue Owl or fail to regularly publish reports on Blue Owl, it could lose visibility in the financial markets, which could cause Blue Owl’s stock price or trading volume to decline.

Future offerings of debt or offerings or issuances of equity securities by Blue Owl may adversely affect the market price of our Class A common stock or otherwise dilute all other stockholders.

In the future, Blue Owl may attempt to obtain financing or to further increase Blue Owl’s capital resources by issuing additional shares of our Class A common stock or offering debt or other equity securities, including commercial paper, medium-term notes, senior or subordinated notes, debt securities convertible into equity or shares of preferred stock. Blue Owl also expects to grant equity awards to employees, directors, and consultants under the Blue Owl’s stock incentive plans. Future acquisitions could require substantial additional capital in excess of cash from operations. Blue Owl would expect to obtain the capital required for acquisitions through a combination of additional issuances of equity, corporate indebtedness and/or cash from operations.

Issuing additional shares of our Class A common stock or other equity securities or securities convertible into equity may dilute the economic and voting rights of Blue Owl’s existing stockholders or reduce the market price of our Class A common stock or both. Upon liquidation, holders of such debt securities and preferred shares, if issued, and lenders with respect to other borrowings would receive a distribution of Blue Owl’s available assets prior to the holders of our Class A common stock. Debt securities convertible into equity could be subject to adjustments in the conversion ratio pursuant to which certain events may increase the number of equity securities issuable upon conversion. Preferred shares, if issued, could have a preference with respect to liquidating distributions or a preference with respect to dividend payments that could limit Blue Owl’s ability to pay dividends to the holders of our Class A common stock. Blue Owl’s decision to issue securities in any future offering will depend on market conditions and other factors beyond Blue Owl’s control, which may adversely affect the amount, timing and nature of Blue Owl’s future offerings.

 

62


Table of Contents

USE OF PROCEEDS

All of the shares of Class A common stock offered by the Selling Holders pursuant to this prospectus will be sold by Selling Holders for their respective accounts. We will not receive any of the proceeds from these sales.

The Selling Holders will pay any underwriting discounts and commissions and expenses incurred by the Selling Holders for brokerage, accounting, tax or legal services or any other expenses incurred by the Selling Holders in disposing of the securities. We will bear the costs, fees and expenses incurred in effecting the registration of the securities covered by this prospectus, including all registration and filing fees, NYSE listing fees and fees and expenses of our counsel and our independent registered public accounting firm.

 

63


Table of Contents

DIVIDEND POLICY

It shall be the policy of the Company to pay to holders of classes of outstanding class A, class B and (subject to the provisions set forth below) class E common stock a quarterly dividend representing approximately 85% of the Company’s share of Distributable Earnings for the most recently completed fiscal quarter, subject to approval of the board of directors and adjustment by amounts determined by the board of directors to be necessary or appropriate to provide for the conduct of the Company’s business, to make appropriate investments in the Company’s business and funds, to comply with applicable law, any of the Company’s debt instruments or other agreements, or to provide for future cash requirements such as tax-related payments, operating reserves, clawback obligations and dividends to shareholders for any ensuing quarter.

No holder of record of Class E common stock shall be entitled to receive such dividends unless, at the time the board of directors declares a dividend or other distribution on the outstanding shares of Class A common stock, any shares of Class E common stock are issued and outstanding. In such case, holders of outstanding shares of Class E common stock shall be entitled to a dividend in the form of the right to receive an amount per share equal to the per share amount of the dividend declared by the board of directors in respect of Class A common stock (the “Class E Dividend Amount”). If, as of the applicable Specified Payment Date (as defined in the Company’s certificate of incorporation), shares of Class E common stock that were outstanding as of the applicable Specified Record Date (as defined in the Company’s certificate of incorporate) have been converted into shares of Class A common stock in accordance with the terms of the certificate of incorporation, then the Class E Dividend Amount shall be paid on the Specified Payment Date to the holders of such shares of Class E common stock as of the Specified Record Date. With respect to any shares of Class E common stock that remain outstanding as of the applicable Specified Payment Date, in lieu of the Class E Dividend Amount being paid directly to the holders of such shares of Class E common stock, an amount equal to such Class E Dividend Amount in respect of each such outstanding share of Class E common stock (the “Reserve Amount”) shall be reserved for payment and paid to such holders only upon the occurrence of a Triggering Event (as defined in the certificate of incorporation) with respect to such shares; provided, that if a Triggering Event does not occur with respect to any shares of Class E common stock prior to the Earnout Termination Date (as defined in the certificate of incorporation), the Reserve Amount with respect to such shares shall automatically be released to the Company, the right to receive the Class E Dividend Amount in respect of any share of Class E common stock for which a Triggering Event has not occurred as of the such time shall be deemed to have expired, and the holders of Class E common stock for which a Triggering Event has not occurred as of the such time shall have no entitlement to receive the Class E Dividend Amount.

The Company shall effect dividend payments by causing its operating subsidiaries to make distributions to their partners, including the Company (through its wholly owned subsidiary or subsidiaries). The Company shall dividend its share of such distributions, net of taxes and amounts payable under the tax receivable agreements, to common shareholders entitled to such dividends under this policy on a pro-rata basis.

Dividends are expected to be treated as qualified dividends under current law to the extent of the Company’s current and accumulated earnings and profits, with any excess dividends treated as a return of capital to the extent of a shareholder’s basis, and any remaining excess generally treated as gain realized on the sale or other disposition of stock.

The Company’s operating partnership subsidiaries will make cash distributions (“tax distributions”) to the partners of such partnerships if the wholly owned subsidiary or subsidiaries of the Company that are the general partners of such operating partnerships determine that the taxable income of the relevant partnership will give rise to taxable income for its partners. Generally, tax distributions will be computed based on the Company’s estimate of the net taxable income of the relevant partnership allocable to a partner multiplied by an assumed tax rate equal to the highest effective marginal combined U.S. federal, state and local income tax rate prescribed for an individual or corporate resident in New York, New York (taking into account certain assumptions set forth in the partnership agreements of the operating partnership subsidiaries). The operating partnerships will make tax distributions only to the extent distributions from such partnerships for the relevant year were otherwise insufficient to cover such estimated assumed tax liabilities.

 

64


Table of Contents

UNAUDITED PRO FORMA CONDENSED COMBINED FINANCIAL INFORMATION

Introduction

The following unaudited pro forma condensed combined balance sheet as of March 31, 2021 gives effect to the Business Combination as if it was completed on March 31, 2021. The unaudited pro forma condensed combined statements of operations for the year ended December 31, 2020 and the three months ended March 31, 2021, give pro forma effect to the Business Combination as if it was completed on January 1, 2020. The unaudited pro forma condensed combined balance sheet does not purport to represent, and is not necessarily indicative of, what the actual financial condition of the combined company would have been had the Business Combination taken place on March 31, 2021, nor is it indicative of the financial condition of the combined company as of any future date. The unaudited pro forma condensed combined financial information has been prepared, in accordance with Article 11 of Regulation S-X and is for informational purposes only. It is subject to several uncertainties and assumptions as described in the accompanying notes. The condensed combined financial information presents the pro forma effects of the following transactions:

 

   

The reverse recapitalization of Owl Rock;

 

   

The acquisition of Dyal; and

 

   

The issuance of Altimar common stock in the PIPE Investment

Altimar was formed on August 20, 2020. As a special purpose acquisition company (“SPAC”), the Company’s purpose entails efforts to acquire one or more businesses through a merger, capital stock exchange, asset acquisition, stock purchase, recapitalization, reorganization or other similar business combination with one or more businesses or entities. Effective December 23, 2020, Altimar, Owl Rock Group, Owl Rock Feeder, Owl Rock Capital Partners and Neuberger (the “Companies”), entered into an agreement pursuant to which Altimar used cash and issued shares in exchange for the equity and/or assets of Owl Rock and Dyal upon the Closing Date.

The following describes the two operating entities:

 

   

Owl Rock is a leading alternative asset management firm focused on providing direct lending solutions to U.S. middle market companies. Owl Rock’s breadth of lending product offerings enables us to offer a holistic platform to the middle market, which establishes Owl Rock as a partner of choice for private-equity sponsored companies as well as other businesses primarily in non-cyclical, recession-resistant businesses. Owl Rock provides these loans primarily by utilizing permanent capital vehicles funded by our high-quality, largely institutional investor base. By utilizing these permanent capital vehicles and long-duration capital funds, Owl Rock believes its business provides a high degree of earnings stability and predictability. Owl Rock investors include a diversified mix of institutional investors, including prominent domestic public and private pension funds, endowments, foundations, institutional-quality family offices, asset managers and insurance companies, as well as high net worth and retail clients, distributed through many well-known wealth management firms.

 

   

Dyal is a leading capital solutions provider to large, multi-product private markets managers. Dyal acquires minority equity stakes in, or provides debt financing to, established alternative asset managers worldwide (the “GP Capital Solutions”). Dyal is expanding its existing GP Capital Solutions strategies to provide capital to its managers’ seasoned portfolio companies through co-investments or structured equity. Dyal also leveraged its significant experience in serving as a minority partner to alternative asset management firms by launching in June 2021 a strategy that will seek to acquire minority equity stakes in NBA teams. All of its existing or emerging strategies make or will make, as the case may be, investments through long-term capital or permanent capital vehicles with a set of geographically diverse and high-quality investors.

In the Business Combination, Owl Rock has been determined to be the accounting acquirer. Owl Rock is deemed to be the accounting acquirer because the same party which controlled Owl Rock prior to the Business

 

65


Table of Contents

Combination (Owl Rock Capital Partners) obtained a controlling financial interest in Altimar at the Closing of the Business Combination.

The merger between Owl Rock and Altimar has been accounted for as a reverse asset acquisition, which is accounted for similar to a reverse recapitalization, with no goodwill or other intangible assets recorded, in accordance with U.S. GAAP. Under this method of accounting, Altimar has been treated as the “acquired” company for financial reporting purposes. Accordingly, for accounting purposes, the reverse asset acquisition has been treated as the equivalent of Owl Rock issuing stock for the net assets of Altimar, accompanied by a recapitalization.

The acquisition of Dyal has been treated as a business combination for which Owl Rock is the accounting acquirer under Accounting Standards Codification (“ASC”) Topic 805, Business Combinations (“ASC 805”) because Dyal meets the definition of a business and Owl Rock Capital Partners indirectly obtained control of Dyal via its acquisition of Altimar and Blue Owl’s consolidation of Blue Owl Holdings (including its wholly owned subsidiaries representing the Dyal business) under ASC 810. As a result, the acquisition of Dyal has been accounted for using the acquisition method whereby Blue Owl will record the fair value of assets and liabilities acquired from Dyal.

The Company determined Owl Rock to be the predecessor entity to the Business Combination based on a number of considerations, including i) Owl Rock former management making up the majority of the management team of Blue Owl, ii) Owl Rock former management nominating or representing the majority of Blue Owl’s board of directors and iii) Owl Rock representing the majority of the continuing operations of Blue Owl. Therefore, operations presented prior to the Business Combination will be those of Owl Rock.

The unaudited pro forma condensed combined financial information should be read in conjunction with:

 

   

the accompanying notes to the unaudited pro forma condensed combined financial statements;

 

   

the historical financial statements of Altimar as of, and for the fiscal year ended December 31, 2020, included in Altimar’s Form 10-K/A, filed with the SEC on April 23, 2021;

 

   

the historical unaudited financial statements of Altimar as of, and for the three months ended March 31, 2021, included in Altimar’s Form 10-Q, filed with the SEC on May 17, 2021;

 

   

the historical financial statements of Owl Rock, as of, and for the fiscal year ended, December 31, 2020, included in this prospectus;

 

   

the historical unaudited financial statements of Owl Rock, as of, and for the three months ended, March 31, 2021, included in this prospectus;

 

   

the historical financial statements of Dyal, as of, and for the fiscal year ended, December 31, 2020, included in this prospectus;

 

   

the historical unaudited financial statements of Dyal, as of, and for the three months ended, March 31, 2021, included in this prospectus;

 

   

the sections entitled “Altimar’s Management’s Discussion and Analysis of Financial Condition and Results of Operations,” included in Altimar’s Form 10-K/A, filed with the SEC on April 23, 2021, “Owl Rock’s Management’s Discussion and Analysis of Financial Condition and Results of Operations” and “Dyal’s Management’s Discussion and Analysis of Financial Condition and Results of Operations” included in this prospectus.

The unaudited pro forma condensed combined financial information reflects the number of Altimar shareholders that elected to redeem their Class A ordinary shares (or Class A common stock) for a pro rata portion of cash in the Trust Account, and thus the remaining amount held in the Trust Account as of Closing is available for the Business Combination. The amount of cash available is sufficient to (i) satisfy the minimum

 

66


Table of Contents

cash condition in the Business Combination Agreement, (ii) pay applicable cash consideration to certain Owl Rock Equityholders and certain Dyal Equityholders (including Neuberger) and (iii) pay transaction expenses, upon the Closing of the Business Combination.

The following summarizes the pro forma ownership of Class A common stock of the Company (assuming Class E common stock and Seller Earnout Securities are earned) and the total economic ownership of the Blue Owl Operating Group (i.e., assuming the exchange of 100% of the Blue Owl Operating Group Units that will be outstanding at Closing for shares of Blue Owl common stock) following the Business Combination:

 

     Economic
Interests
in Blue Owl
    Economic
Interests
in Blue Owl
Operating
Group (2)
 
     %     %  

Altimar Public Shareholders

     2.8     0.7

Sponsor and Independent Directors

     1.3     0.4

PIPE Investors

     43.6     11.1

Owl Rock and Dyal Equity Holders and other Owl Rock Professionals (1)

     52.3     87.9
  

 

 

   

 

 

 

Closing Shares

     100.0     100.0
  

 

 

   

 

 

 

 

(1)

Represents the exercise of vested restricted stock units at March 31, 2021, in which the cash settled award converts into 9.05 million shares of Class A common stock upon exercise of the units. Please refer to “Owl Rock Capital and Subsidiaries and Owl Rock Capital Securities LLC Notes to Consolidated and Combined Financial Statements” included in Exhibit 99.2 to the Current Report on Form 8-K, filed with the SEC on May 21, 2021.

(2)

Assumes the exchange of 100% of the Blue Owl Operating Group Units that will be outstanding at Closing for shares of Blue Owl common stock (inclusive of Seller Earnout Securities). Please refer to “The Business Combination Agreement—Related Agreements—Exchange Agreement” included within the Proxy Statement/Prospectus, filed with the SEC on April 22, 2021.

The unaudited pro forma condensed combined financial information is for illustrative purposes only. You should not rely on the unaudited pro forma condensed combined financial information as being indicative of the historical results that would have been achieved had the Business Combination occurred on the dates indicated or the future results that the Company will experience. The pro forma adjustments are based on the information currently available and the assumptions and estimates underlying the pro forma adjustments are described in the accompanying notes. Actual results may differ from the assumptions used to present the accompanying unaudited pro forma condensed combined financial statements. The Company will incur additional costs after the Business Combination is consummated in order to satisfy its obligations as a public company registrant. In addition, at the Special Meeting of the Altimar shareholders held on May 18th, 2021, the Altimar shareholders considered and approved Blue Owl Capital Inc. 2021 Omnibus Equity Incentive Plan for employees, officers and directors. Please see the “Blue Owl Capital Inc. 2021 Omnibus Equity Incentive Plan” included as Exhibit 10.6 to the Current Report on Form 8-K, filed with the SEC on May 21, 2021 for more information. No adjustments to the unaudited pro forma condensed combined statement of operations have been made for these items as such amounts are not yet known.

 

67


Table of Contents

UNAUDITED PRO FORMA CONDENSED COMBINED BALANCE SHEET

As of March 31, 2021

(in thousands, except share amounts)

 

    As of March 31, 2021           As of
March 31,
2021
    As of
March 31,
2021
                      As of
March 31,
2021
 
    Altimar
Acquisition
Corporation
(Historical)
(US GAAP)
    Owl Rock
(Historical)
(US
GAAP)
    Pro Forma
Transaction
Accounting
Adjustments
    Pro
Forma
Combined
Altimar
and Owl
Rock
    Dyal
Capital
Partners
(Historical)
(US
GAAP)
    Deal
Perimeter
Adjustments
    Dyal PPA
Adjustments
    Dyal Pro
Forma
Transaction
Adjustments
    Pro
Forma
Combined
 

Current assets:

                 

Cash and cash-equivalents

  $ 777     $ 8,564     $ 1,477,800 (b)    $ 1,125,584     $ —     $ —     $ (921,545 )(e)(i)    $ —     $ 130,905  
        (491,954 )(d)            (73,134 )(e)(ii)     
        141,954 (d)             
        96,649 (c)             
        (9,625 )(i)             
        (98,581 )(h)             

Restricted cash

    —         —         —         —         —         —         —         —         —    

Investments

    —         —         —         —         29,137       (21,564 )(a)      —         —         7,573  

Accounts receivable, net

    —         100,253       —         100,253       80,977       —         —         —         181,230  

Prepaid expenses and other current assets

    294       —         —         294       —         —         —         —         294  
 

 

 

   

 

 

   

 

 

   

 

 

   

 

 

   

 

 

   

 

 

   

 

 

   

 

 

 

Total current assets

  $ 1,071     $ 108,817     $ 1,116,243     $ 1,226,131     $ 110,114     $ (21,564   $ (994,679   $ —     $ 320,002  

Cash held in trust account

    275,083       —         22 (c)      —         —         —         —         —         —    
        (178,455 )(c)             
        (96,649 )(c)             

Goodwill

    —         —         —         —         —         —         3,329,072 (e)      —         3,329,072  

Intangible assets, net

    —         —         —         —         —         —         2,245,000 (e)      —         2,245,000  

Deferred tax asset

    —         —         474,137 (g)      474,137       —         —         —         78,115 (g)      552,252  

Operating lease assets

    —         12,614       —         12,614       —         —         —         —         12,614  

Other assets

    —         27,520       (15,593 )(h)      11,927       556       6 (a)      —         —         12,489  
 

 

 

   

 

 

   

 

 

   

 

 

   

 

 

   

 

 

   

 

 

   

 

 

   

 

 

 

Total assets

  $ 276,154     $ 148,951     $ 1,299,704     $ 1,724,809     $ 110,670     $ (21,558   $ 4,579,393     $ 78,115     $ 6,471,429  

 

68


Table of Contents
    As of March 31, 2021           As of
March 31,
2021
    As of
March 31,
2021
                      As of
March 31,
2021
 
    Altimar
Acquisition
Corporation
(Historical)
(US GAAP)
    Owl Rock
(Historical)
(US
GAAP)
    Pro Forma
Transaction
Accounting
Adjustments
    Pro
Forma
Combined
Altimar
and Owl
Rock
    Dyal
Capital
Partners
(Historical)
(US
GAAP)
    Deal
Perimeter
Adjustments
    Dyal PPA
Adjustments
    Dyal Pro
Forma
Transaction
Adjustments
    Pro
Forma
Combined
 
Liabilities and member’s equity
Current liabilities:
                 

Accounts payable, accrued expenses and other liabilities

    91       62,405       (17,208 )(h)      45,288       15,619       877 (a)      —         —         61,784  

Accrued compensation

    —         181,912       (90,525 )(n)      91,387       20,052       (212 )(a)      —         —         111,227  

Current portion of operating lease liabilities

    —         4,934       —         4,934       —         —         —         —         4,934  

Current portion of long-term debt

    —         113,098       —         113,098       —         —         —         —         113,098  
 

 

 

   

 

 

   

 

 

   

 

 

   

 

 

   

 

 

   

 

 

   

 

 

   

 

 

 

Total current liabilities

  $ 91     $ 362,349     $ (107,733   $ 254,707     $ 35,671     $ 665     $ —     $ —     $ 291,043  

Operating lease liabilities, less current portion

  $ —     $ 8,241     $ —     $ 8,241     $ —     $ —     $ —     $ —     $ 8,241  

Long-term debt, less current portion

    —         246,659       —         246,659       —         —         —         —         246,659  

Deferred tax liabilities

    —         —         —         —         —         —         102,017 (e)(iii)      —         102,017  

Warrant liability

    21,208       —         —         21,208       —         —         —         —         21,208  

TRA liability

    —         —         353,252 (f)      353,252       —         —         —         107,389 (f)(e)(iv)      460,641  

Deferred underwriting commissions

    9,625       —         (9,625 )(i)      —         —         —         —         —         —    

Earnout liability

    —         —         265,090 (p)      265,090       —         —         259,608 (p)(e)(viii)      —         524,698  
 

 

 

   

 

 

   

 

 

   

 

 

   

 

 

   

 

 

   

 

 

   

 

 

   

 

 

 

Total liabilities

  $ 30,924     $ 617,249     $ 500,984     $ 1,149,157     $ 35,671     $ 665     $ 361,625     $ 107,389     $ 1,654,507  

Commitments and contingencies:

                 

Redeemable Class A common stock

  $ 240,230     $ —     $ (61,775 )(k)    $ —     $ —     $ —     $ —     $ —     $ —  
        (178,455 )(c)(j)             

 

69


Table of Contents
    As of March 31, 2021           As of
March 31,
2021
    As of
March 31,
2021
                      As of
March 31,
2021
 
    Altimar
Acquisition
Corporation
(Historical)
(US GAAP)
    Owl Rock
(Historical)
(US
GAAP)
    Pro Forma
Transaction
Accounting
Adjustments
    Pro
Forma
Combined
Altimar
and Owl
Rock
    Dyal
Capital
Partners
(Historical)
(US
GAAP)
    Deal
Perimeter
Adjustments
    Dyal PPA
Adjustments
    Dyal Pro
Forma
Transaction
Adjustments
    Pro
Forma
Combined
 

Equity:

                 

Preferred shares

    —         —         —         —         —         —         —         —         —    

Class A common stock

    —         —         15 (b)      33       —         —         —         —         33  
        2 (k)             
        15 (l)             
        1 (n)             

Class B common stock

    1       —         (1 )(k)      —         —         —         —         —         —    

Class C common stock

    —         —         63 (l)      63       —         —         —         —         63  

Class D common stock

    —         —         29 (l)      29       —         —         —         —         29  

Class E common stock

    —         —         1 (l)      1       —         —         —         —         1  

Additional paid-in capital

    (3,375     —         1,477,785 (b)      360,948       —         —         4,523,785 (e)(v)      (107,389 )(f)(e)(iv)      1,482,772  
        (350,000 )(d)            (3,372,687 )(m)(e)(vii)      78,115 (g)   
        (96,604 )(h)             
        61,774 (k)             
        (353,252 )(f)             
        474,137 (g)             
        (851,623 )(m)             
        (108 )(l)             
        90,524 (n)             
        (88,310 )(p)             

Retained earnings (accumulated deficit)

    8,374       (477,398     (362 )(h)      (119,416     71,080       (24,671 )(a)      (46,409 )(e)(vi)      (338,796 )(o)      (458,212
        349,948 (m)             
        22 (c)             

Non-controlling interest in subsidiaries of partnerships

  $ —     $ 9,100     $ —     $ 9,100     $ 3,919     $ 2,448 (a)    $ —     $ —     $ 15,467  
 

 

 

   

 

 

   

 

 

   

 

 

   

 

 

   

 

 

   

 

 

   

 

 

   

 

 

 

Total shareholders’ equity

  $ 5,000     $ (468,298   $ 714,056     $ 250,758     $ 74,999     $ (22,223   $ 1,104,689     $ (368,070   $ 1,040,153  

Noncontrolling interest in Blue Owl partnerships

    —         —         501,675 (m)(g)      324,894       —         —         3,372,687 (m)(e)(vii)      1,331,459 (o)      3,776,769  
        (176,781 )(p)            (259,608 )(p)(e)(viii)      (992,663 )(o)   

Total equity

    5,000       (468,298     1,038,950       575,652       74,999       (22,223     4,217,768       (29,274     4,816,922  
 

 

 

   

 

 

   

 

 

   

 

 

   

 

 

   

 

 

   

 

 

   

 

 

   

 

 

 

Total liabilities and equity

  $ 276,154     $ 148,951     $ 1,299,704     $ 1,724,809     $ 110,670     $ (21,558   $ 4,579,393     $ 78,115     $ 6,471,429  

 

70


Table of Contents

UNAUDITED PRO FORMA CONDENSED COMBINED STATEMENT OF INCOME

For the Three Months Ended March 31, 2021

(in thousands, except share amounts)

 

    For the Three Months
Ended March 31, 2021
          For the
Three
Months
Ended
March 31,
2021
    For the
Three
Months
Ended
March 31,
2021
                      For the
Three
Months
Ended 31,
2021
 
    Altimar
Acquisition
Corporation
(Historical)
(US GAAP)
    Owl Rock
(Historical)
(US
GAAP)
    Pro Forma
Transaction
Accounting
Adjustments
    Pro
Forma
Combined
Altimar
and Owl
Rock
    Dyal
Capital
Partners
(Historical)
(US
GAAP)
    Perimeter
Adjustments
    Dyal PPA
Adjustments
    Dyal Pro
Forma
Transaction
Adjustments
    Pro
Forma
Combined
 

Revenues

                 

Management fees (includes BDC Part I fees)

  $ —     $ 94,713     $ —     $ 94,713     $ 75,472     $ —     $ —     $ —     $ 170,185  

Incentive fees

    —         —         —         —         —         —         —         —         —    

Administrative, transaction and other fees

    —         13,511       —         13,511       6,520       —         —         —         20,031  
 

 

 

   

 

 

   

 

 

   

 

 

   

 

 

   

 

 

   

 

 

   

 

 

   

 

 

 

Total revenues

  $ —     $ 108,224     $ —     $ 108,224     $ 81,992     $ —     $ —     $ —     $ 190,216  

Expenses

                 

Compensation and benefits

    —         47,984       —         47,984       55,323       —         —         (14,577 )(gg)      88,730  

General, administrative and other expenses

    156       14,860       —         15,016       14,026       —         43,378 (ee)      —         72,420  
 

 

 

   

 

 

   

 

 

   

 

 

   

 

 

   

 

 

   

 

 

   

 

 

   

 

 

 

Total expenses

  $ 156     $ 62,844     $ —     $ 63,000     $ 69,349     $ —     $ 43,378     $ (14,577   $ 161,150  

Other income (expense)

                 

Interest expense

    —         (5,858     (500 )(ff)      (6,358     —         —         —         —         (6,358

Investment income

    45       —         (45 )(hh)      —         2,314       (2,104 )(dd)      —         —         210  

Change in value of warrant liability

    13,767       —         —         13,767       —         —         —         —         13,767  
 

 

 

   

 

 

   

 

 

   

 

 

   

 

 

   

 

 

   

 

 

   

 

 

   

 

 

 

Other income (expense)

    13,812       (5,858     (545     7,409       2,314       (2,104     —         —         7,619  
 

 

 

   

 

 

   

 

 

   

 

 

   

 

 

   

 

 

   

 

 

   

 

 

   

 

 

 

Net income (loss) before income taxes

  $ 13,656     $ 39,522     $ (545   $ 52,633     $ 14,957     $ (2,104   $ (43,378   $ 14,577     $ 36,685  

Income tax expense (benefit)

    —         188       371 (bb)      559       2,181       —         —         —         2,740  
 

 

 

   

 

 

   

 

 

   

 

 

   

 

 

   

 

 

   

 

 

   

 

 

   

 

 

 

Net income (loss) including noncontrolling interest

  $ 13,656     $ 39,334     $ (916   $ 52,074     $ 12,776     $ (2,104   $ (43,378   $ 14,577     $ 33,945  

 

71


Table of Contents
    For the Three Months
Ended March 31, 2021
          For the
Three
Months
Ended
March 31,
2021
    For the
Three
Months
Ended
March 31,
2021
                      For the
Three
Months
Ended 31,
2021
 
    Altimar
Acquisition
Corporation
(Historical)
(US GAAP)
    Owl Rock
(Historical)
(US
GAAP)
    Pro Forma
Transaction
Accounting
Adjustments
    Pro
Forma
Combined
Altimar
and Owl
Rock
    Dyal
Capital
Partners
(Historical)
(US
GAAP)
    Perimeter
Adjustments
    Dyal PPA
Adjustments
    Dyal Pro
Forma
Transaction
Adjustments
    Pro
Forma
Combined
 

Net income (loss) attributed to noncontrolling interests in subsidiary of partnership

    —         (80     —         (80     144       35 (dd)      —         —         99  
 

 

 

   

 

 

   

 

 

   

 

 

   

 

 

   

 

 

   

 

 

   

 

 

   

 

 

 

Net income (loss)

  $ 13,656     $ 39,414     $ (916   $ 52,154     $ 12,632     $ (2,139   $ (43,378   $ 14,577     $ 33,846  

Net income (loss) attributed to noncontrolling interests in Blue Owl partnerships

    —         —         486 (bb)      486       —         —         (32,340 )(cc)      10,868 (cc)      26,369  
        47,355 (cc)      47,355            
 

 

 

   

 

 

   

 

 

   

 

 

   

 

 

   

 

 

   

 

 

   

 

 

   

 

 

 

Net income (loss) attributable to Blue Owl

  $ 13,656     $ 39,414     $ (48,757   $ 4,313     $ 12,632     $ (2,139   $ (11,038   $ 3,709     $ 7,477  
 

 

 

   

 

 

   

 

 

   

 

 

   

 

 

   

 

 

   

 

 

   

 

 

   

 

 

 

Pro Forma Earnings Per Share

                 

Basic and Diluted

                  $ 0.02  

Pro Forma Number of Shares Used in Computing EPS

                 

Basic and Diluted (#)

                    329,055  

 

72


Table of Contents

UNAUDITED PRO FORMA CONDENSED COMBINED STATEMENT OF INCOME

For the Year Ended December 31, 2020

(in thousands, except share amounts)

 

    For the Year Ended
December 31, 2020
          For the Year
Ended
December 31,
2020
    For the Year
Ended
December 31,
2020
                      For the Year
Ended
December 31,
2020
 
    Altimar
Acquisition
Corporation
(Historical)
(US GAAP)
    Owl Rock
(Historical)
(US
GAAP)
    Pro Forma
Transaction
Accounting
Adjustments
    Pro Forma
Combined
Altimar and
Owl Rock
    Dyal Capital
Partners
(Historical)
(US GAAP)
    Perimeter
Adjustments
    Dyal PPA
Adjustments
    Dyal Pro
Forma
Transaction
Adjustments
    Pro Forma
Combined
 

Revenues

                 

Management fees (includes BDC Part I fees)

  $ —     $ 194,906     $ —     $ 194,906     $ 284,691     $ —     $ —     $ —     $ 479,597  

Incentive fees

    —         —         —         —         2,354       (800 )(dd)      —         —         1,554  

Administrative, transaction and other fees

    —         54,909       —         54,909       22,676       —         —         —         77,585  
 

 

 

   

 

 

   

 

 

   

 

 

   

 

 

   

 

 

   

 

 

   

 

 

   

 

 

 

Total revenues

  $ —     $ 249,815     $ —     $ 249,815     $ 309,721     $ (800   $ —     $ —     $ 558,736  

Expenses

                 

Compensation and benefits

    —         240,731       —         240,731       187,527       (212 )(dd)      —         1,298,726 (gg)      1,726,772  

General, administrative and other expenses

    300       67,811       362 (aa)      68,473       26,217       —         173,511 (ee)      —         268,201  
 

 

 

   

 

 

   

 

 

   

 

 

   

 

 

   

 

 

   

 

 

   

 

 

   

 

 

 

Total expenses

  $ 300     $ 308,542     $ 362     $ 309,204     $ 213,744     $ (212   $ 173,511     $ 1,298,726     $ 1,994,973  

Other income (expense)

                 

Interest expense

    —         (23,816     (577 )(ff)      (24,393     —         —         —         —         (24,393

Investment income

    38       —         (38 )(hh)      —         1,542       (1,291 )(dd)      —         —         251  

Change in value of warrant liability

    (5,020     —         —         (5,020     —         —         —         —         (5,020
 

 

 

   

 

 

   

 

 

   

 

 

   

 

 

   

 

 

   

 

 

   

 

 

   

 

 

 

Other income (expense)

    (4,982     (23,816     (615     (29,413     1,542       (1,291     —         —         (29,162
 

 

 

   

 

 

   

 

 

   

 

 

   

 

 

   

 

 

   

 

 

   

 

 

   

 

 

 

Net income (loss) before income taxes

  $ (5,282   $ (82,543   $ (977   $ (88,802   $ 97,519     $ (1,879   $ (173,511   $ (1,298,726   $ (1,465,399

Income tax expense (benefit)

    —         (102     (17,132 )(bb)      (17,234     8,435       —         —         —         (8,799
 

 

 

   

 

 

   

 

 

   

 

 

   

 

 

   

 

 

   

 

 

   

 

 

   

 

 

 

 

73


Table of Contents
    For the Year Ended
December 31, 2020
          For the Year
Ended
December 31,
2020
    For the Year
Ended
December 31,
2020
                      For the Year
Ended
December 31,
2020
 
    Altimar
Acquisition
Corporation
(Historical)
(US GAAP)
    Owl Rock
(Historical)
(US
GAAP)
    Pro Forma
Transaction
Accounting
Adjustments
    Pro Forma
Combined
Altimar and
Owl Rock
    Dyal Capital
Partners
(Historical)
(US GAAP)
    Perimeter
Adjustments
    Dyal PPA
Adjustments
    Dyal Pro
Forma
Transaction
Adjustments
    Pro Forma
Combined
 

Net income (loss) including noncontrolling interest

  $ (5,282   $ (82,441   $ 16,155     $ (71,568   $ 89,084     $ (1,879   $ (173,511   $ (1,298,726   $ (1,456,600

Net income (loss) attributed to noncontrolling interests in subsidiary of partnership

    —         (4,610     —         (4,610     (548     761 (dd)      —         —         (4,397
 

 

 

   

 

 

   

 

 

   

 

 

   

 

 

   

 

 

   

 

 

   

 

 

   

 

 

 

Net income (loss)

  $ (5,282   $ (77,831   $ 16,155     $ (66,958   $ 89,632     $ (2,640   $ (173,511   $ (1,298,726   $ (1,452,203

Net income (loss) attributed to noncontrolling interests in Blue Owl partnerships

    —         —         7,986 (bb)      7,986       —         —         (129,360 )(cc)      (968,259 )(cc)      (1,087,039
        2,594 (cc)      2,594            
 

 

 

   

 

 

   

 

 

   

 

 

   

 

 

   

 

 

   

 

 

   

 

 

   

 

 

 

Net income (loss) attributable to Blue Owl

  $ (5,282   $ (77,831   $ 5,575     $ (77,538   $ 89,632     $ (2,640   $ (44,151   $ (330,467   $ (365,164
 

 

 

   

 

 

   

 

 

   

 

 

   

 

 

   

 

 

   

 

 

   

 

 

   

 

 

 

Pro Forma Earnings Per Share

                 

Basic

                  $ (1.11

Diluted

                  $ (1.16

Pro Forma Number of Shares Used in Computing EPS

                 

Basic (#)

                    329,055  

Diluted (#)

                    1,252,092  

 

74


Table of Contents

NOTES TO UNAUDITED PRO FORMA CONDENSED COMBINED FINANCIAL STATEMENTS

Note 1—Description of the Business Combination

Description of Business Combination

On December 23, 2020, Altimar entered into the Business Combination Agreement with Owl Rock Group, Owl Rock Feeder, Owl Rock Capital Partners and Neuberger. Subject to the terms of the Business Combination Agreement, the consideration for the Business Combination is funded through a combination of cash from Altimar, proceeds from the PIPE Investment and rollover equity from the Owl Rock Equityholders and the Dyal Equityholders (refer to the section entitled “Sources and Uses” below). As a result of the transaction, the Dyal Equityholders and the Owl Rock Equityholders collectively hold a majority of the equity of the combined company, referred to as “Blue Owl.” The Business Combination is structured as a customary Up-C transaction, whereby Blue Owl directly or indirectly owns equity in the Blue Owl Operating Group and holds direct voting rights in Blue Owl Operating Group. Pursuant to and in connection with the Business Combination, the following transactions have occurred:

 

   

Altimar changed its jurisdiction of incorporation by deregistering as an exempted company in the Cayman Islands and continuing and domesticating as a corporation under the laws of the State of Delaware, upon which Altimar changed its name to “Blue Owl Capital Inc.”, and adopted the Blue Owl Charter and the Blue Owl Bylaws;

 

   

Blue Owl’s wholly owned subsidiary, Blue Owl GP, serves as the general partner of Blue Owl Holdings and Blue Owl Carry;

 

   

Blue Owl Holdings acquired (i) the Owl Rock Business and (ii) the Dyal Capital Partners division of Neuberger (i.e., the Dyal Business) (subject to, in each case, interests representing Specified Interests, as defined in the Proxy Statement/Prospectus), and Blue Owl and Blue Owl Holdings are responsible for all liabilities and obligations related to the Owl Rock Business and the Dyal Business except as specifically described herein;

 

   

Blue Owl Carry acquired 15% of the carried interest, incentive fees and any other incentive-based allocations or fees (net of certain investor and third party arrangements) arising in respect of all existing and future Owl Rock and Dyal funds, except that 100% of the fees (net of certain investor and third party arrangements) from the Owl Rock BDCs are being contributed to Blue Owl Holdings as described above. Certain of these amounts acquired by Blue Owl Carry may instead be acquired and/or held by Blue Owl Holdings. Blue Owl has not acquired any portion of the carried interest attributable to the Dyal Equity Funds or any portion of the carried interest attributable to existing or future co-investments or secondary transactions related to the Dyal Equity Funds. For clarity, a secondary-transaction vehicle related to a Dyal Equity Fund includes any continuation fund or other fund whose primary purpose is to acquire directly or indirectly all or a portion of the assets of, or interests in, such fund.

 

   

In exchange for the assets and businesses contributed to Blue Owl and its subsidiaries, (a) the Owl Rock Equityholders were paid an implied equity value of approximately $5,467 million (inclusive of the Owl Rock Special Incentive Award (as defined below)), consisting of (i) $350 million of cash consideration (subject to adjustment) and (ii) the remainder in shares of Class A common stock or Blue Owl Operating Group Units, as applicable, and (b) the Dyal Equityholders were paid an implied equity value of approximately $6,683 million, consisting of (i) $922 million of cash consideration subject to adjustments and (ii) the remainder in Blue Owl Operating Group Units;

 

   

Blue Owl contributed all amounts at the Closing then available in Altimar’s Trust Account (plus the net proceeds of any equity financing received in connection with the PIPE Investment), net of amounts required (a) to make the cash consideration payments contemplated by the preceding bulleted item and (b) to redeem 17,838,736 shares at a redemption price of $10 per share by Altimar shareholders exercising their respective redemption rights, to Blue Owl GP, which contributed any such amounts to

 

75


Table of Contents
 

Blue Owl Holdings and Blue Owl Carry to pay the transaction expenses of Altimar, Neuberger and Owl Rock and otherwise for general corporate purposes;

 

   

Blue Owl issued approximately 100.0 million Seller Earnout Securities (in the aggregate) to the Owl Rock Equityholders and the Dyal Equityholders;

 

   

Blue Owl adopted the Omnibus Equity Incentive Plan for itself and its subsidiaries; and

 

   

Blue Owl, the Blue Owl Operating Group entities, the Owl Rock Equityholders, the Dyal Equityholders, Altimar Sponsor and certain other persons entered into the Related Agreement further described in the “Business Combination Agreement” included as Exhibit 2.1 to the Current Report on Form 8-K, filed with the SEC on May 21, 2021.

Sources and Uses of Funds for the Business Combination

The following tables summarize the sources and uses for funding the Business Combination which reflects actual redemptions of shares at a redemption price of $10 per share which is equal to the pro rata portion of the Trust Account.

Sources and Uses (in millions)

 

Sources

    

Uses

 

Proceeds from Trust Account

   $ 97      Cash to Balance Sheet    $ 138  

Private Placement

     1,478      Cash to Seller      1,404  

FIC Cash

     142      Escrow Amount      10  
      Transaction Costs      165  
  

 

 

       

 

 

 

Total Sources

   $ 1,717      Total Uses    $ 1,717  
  

 

 

       

 

 

 

Pursuant to the Business Combination Agreement, certain FIC Assets in the form of cash and cash equivalents attributable to “FIC Units” in Owl Rock Group (as defined in the Proxy Statement/Prospectus and held predominantly by Owl Rock Capital Partners, which is held by the Owl Rock Principals) may be retained within Owl Rock Group (including through its wholly owned subsidiaries, as applicable) for use to pay transaction expenses and for general corporate purposes. Approximately $142.0 million of such FIC Assets will be so retained, and accordingly, as contemplated by the Business Combination Agreement, $142.0 million of cash of Blue Owl GP is used to pay cash consideration to such holders of “FIC Units”.

As a result of the transactions contemplated by the Business Combination Agreement, an earnout of $150.0 million is payable by certain holders of Class A Units in Owl Rock Group related to a 2018 recapitalization transaction involving Owl Rock Group. This earnout may be funded by or offset against the Owl Rock Cash Consideration payable to holders of Class A Units in Owl Rock Group under the Business Combination. These earnout contributions are for the benefit of Owl Rock Capital Partners in accordance with Owl Rock Group’s existing Limited Liability Company Agreement.

Basis of presentation

The unaudited pro forma condensed combined balance sheet as of March 31, 2021 assumes that the Business Combination was completed on March 31, 2021. The unaudited pro forma condensed combined statement of operations for the three months ended March 31, 2021 and the year ended December 31, 2020 gives pro forma effect to the Business Combination as if it had occurred on January 1, 2020.

 

76


Table of Contents

The unaudited pro forma condensed combined balance sheet as of March 31, 2021 has been prepared using the following:

 

   

Altimar’s unaudited condensed balance sheet;

 

   

Owl Rock’s unaudited consolidated and combined statement of financial condition; and

 

   

Dyal’s unaudited combined statement of financial condition.

The unaudited pro forma condensed combined statement of operations for the three months ended March 31, 2021 has been prepared using the following:

 

   

Altimar’s unaudited condensed statement of operations;

 

   

Owl Rock’s unaudited consolidated and combined statement of operations; and

 

   

Dyal’s unaudited combined statement of operations.

The unaudited pro forma condensed combined statement of operations for the year ended December 31, 2020 has been prepared using the following:

 

   

Altimar’s audited condensed statement of operations;

 

   

Owl Rock’s audited consolidated and combined statement of operations; and

 

   

Dyal’s audited combined statement of operations.

The merger between Owl Rock and Altimar has been accounted for as a reverse asset acquisition, which is accounted for similar to a reverse recapitalization, with no goodwill or other intangible assets recorded, in accordance with U.S. GAAP. Under this method of accounting, Altimar has been treated as the “acquired” company for financial reporting purposes. Accordingly, for accounting purposes, the reverse asset acquisition has been treated as the equivalent of Owl Rock issuing stock for the net assets of Altimar, accompanied by a recapitalization. The acquisition of Dyal has been treated as a business combination under ASC 805 and is accounted for using the acquisition method. Blue Owl recorded the fair value of assets and liabilities acquired from Dyal.

Under the acquisition method, the acquisition date fair value of the gross consideration transferred to affect the Dyal Business Combination, as described in Note 3—Adjustments to Unaudited Pro Forma Condensed Combined Balance Sheet, is allocated to the assets acquired and liabilities assumed based on their estimated fair values. The Company has made significant estimates and assumptions in determining the preliminary allocation of the gross consideration transferred in the unaudited pro forma condensed combined financial statements. As the unaudited pro forma condensed combined financial statements have been prepared based on these preliminary estimates, the final amounts recorded may differ materially from the information presented.

The unaudited pro forma condensed combined financial statements do not give effect to any anticipated operating efficiencies or cost savings that may be associated with the Business Combination. Certain reclassification adjustments have been made in the unaudited pro forma condensed combined financial statements to conform the Dyal and Altimar’s historical basis of presentation to that of Owl Rock’s, where applicable.

The pro forma adjustments reflecting the consummation of the Business Combination are based on certain estimates and assumptions. The unaudited pro forma adjustments may be revised as additional information becomes available. Therefore, it is likely that the actual adjustments will differ from the pro forma adjustments and it is possible the difference may be material. Altimar believes that assumptions made provide a reasonable basis for presenting all of the significant effects of the Business Combination contemplated based on information available to Altimar at the time and that the pro forma adjustments give appropriate effect to those assumptions and are properly applied in the pro forma financial information. The unaudited pro forma condensed

 

77


Table of Contents

combined financial statements are not necessarily indicative of what the actual results of operations would have been had the Business Combination taken place on the date indicated, nor are they indicative of the future consolidated results of operations of the combined company. They should be read in conjunction with the historical consolidated financial statements and notes thereto of the Companies.

The historical financial statements have been adjusted in the unaudited pro forma condensed combined financial information to give effect to Transaction Accounting Adjustments, which are adjustments that depict in the pro forma condensed combined financial statements the accounting for the transactions required by U.S. GAAP.

The unaudited pro forma condensed combined provision for income taxes does not necessarily reflect the amounts that would have resulted had the Companies filed consolidated income tax returns during the period presented. The pro forma basic and diluted earnings per share amounts presented in the unaudited pro forma condensed combined statements of operations are based upon the number of the Blue Owl shares outstanding, assuming the transaction occurred on January 1, 2020.

Note 2—Accounting Policies

Upon consummation of the Business Combination, Owl Rock will perform a comprehensive review of Dyal’s accounting policies. As a result of the review, Owl Rock may identify differences between the accounting policies of the companies which, when conformed, could have a material impact on the combined financial statements. Based on its initial analysis, Owl Rock has not identified any material differences in accounting policies that would have an impact on the unaudited pro forma condensed combined financial information.

Note 3—Adjustments to Unaudited Pro Forma Condensed Combined Balance Sheet

The adjustments included in the unaudited pro forma condensed combined balance sheet as of March 31, 2021 are as follows:

(a) Represents the pro forma adjustments to remove the economic investments in the Dyal Equity Funds that were not contributed, assigned or transferred and, where applicable, the related non-controlling interests in the entities holding such investments from the historical financial statements of Dyal.

Pursuant to the terms of the Business Combination Agreement, the Business Combination will include the contribution, assignment or other transfer of direct or indirect ownership of 100% of the non-economic general partner interests in the Dyal Equity Funds or 100% of the interests in the non-economic general partners of the Dyal Equity Funds such that, upon completion, Blue Owl shall indirectly control the Dyal Equity Funds. However, certain Dyal economic investments in the Dyal Equity Funds are not being contributed, assigned, or transferred.

(b) Reflects the net proceeds from the issuance of 150,000,000 shares of Class A common stock with a par value of $0.0001 from the PIPE Investment based on commitments received. The proceeds of $1,500 million were net of $22.2 million of costs related to the issuance of the PIPE Investment.

(c) Reflects the incremental interest earned in the Trust Account prior to Closing, the amount attributed to redemptions by the Alitmar public stockholders resulting in $178.5 million, and the reclassification of $96.6 million of cash and cash equivalents held in the Trust Account of Altimar that will become available for transaction consideration, transaction expenses, and the operating activities in conjunction with the Business Combination.

(d) Reflects the use of $350.0 million of proceeds from the PIPE Investment to purchase existing Class A units from holders of Owl Rock. This represents the secondary purchase of partnership interests in Blue Owl. Note that pursuant to the Business Combination Agreement, $10.0 million of this $350.0 million is held in escrow at closing to satisfy 49.9% of purchase price true-up obligations and pre-closing income

 

78


Table of Contents

tax indemnification obligations of Owl Rock Group LLC equity holders under the Business Combination Agreement. An additional $142.0 million represents FIC Assets in the form of cash and cash equivalents that will be retained inside of Owl Rock Group LLC. Holders of “FIC Units” received cash consideration from Blue Owl GP corresponding to such FIC Assets in exchange for their “FIC Units” as described in Note 1—Description of the Business Combination.

(e) Represents the adjustment for the estimated preliminary purchase price allocation for the acquisition of the Dyal business resulting from the Business Combination (“Dyal Business Combination”). The preliminary purchase price allocation is presented below as if the Dyal Business Combination was consummated on March 31, 2021. Reimbursed transaction and litigation costs incurred by Dyal are included as part of the total consideration below.

 

Calculation of consideration per the Business Combination Agreement

   Fair Value
(in millions)
 

Equity consideration for acquired stock (1)

   $ 4,154.2  

Cash consideration

     921.5  

Tax receivable agreement

     107.4  

Dyal reimbursed transaction and litigation costs

     73.1  

Fair value of earnout (2)

     262.3  

Non-controlling interest

     6.4  
  

 

 

 

Total consideration for allocation

   $ 5,524.9  
  

 

 

 

Recognized amounts of identifiable assets acquired and liabilities assumed

  

Assets acquired:

  

Investments

   $ 7.6  

Accounts receivable, net

     81.0  

Intangible assets, net

     2,245.0  

Deferred tax asset

     0.0  

Other assets (excluding goodwill)

     0.6  
  

 

 

 

Total assets acquired

   $ 2,334.2  

Liabilities assumed:

  

Accrued compensation

     19.9  

Accounts payable, accrued expenses and other liabilities

     16.5  

Deferred tax liabilities

     102.0  

Total liabilities assumed:

   $ 138.4  
  

 

 

 

Net identifiable assets acquired

   $ 2,195.8  
  

 

 

 

Goodwill

   $ 3,329.1  
  

 

 

 

 

(1)

Represents share consideration issued to the Dyal selling shareholders based on the fair value of the acquired business reflecting a discount for lack of control.

(2)

Represents the estimated fair value of the Seller Earnout Securities, which will be settled with shares of Class A, C, and/or D common stock and is accounted for as a contingent consideration in accordance with ASC 805. The equity owners of Blue Owl prior to the Closing are entitled to receive an earnout subject to vesting terms detailed within the section entitled “The Business Combination Agreement—Earnout” within the Proxy Statement/Prospectus. As a result, the Seller Earnout Securities are included in the value of consideration allocated in purchase accounting. The value of the Seller Earnout Securities is determined by using a Monte Carlo simulation to forecast the future daily price per share of Class A common stock over a five-year time period.

 

79


Table of Contents

Intangible assets were identified that met either the separability criterion or the contractual-legal criterion described in ASC Topic 805 and include trademarks, investment management agreements, and institutional investor relationships.

 

Identifiable Intangible Assets

   Fair Value
(in millions)
     Useful Life
(in years)
 

Trademarks

   $ 66.6        7  

Investment management agreements

     1,872.2        2-20  

Institutional investor relationships

     306.2        10  
  

 

 

    

Total

   $ 2,245.0     
  

 

 

    

Approximately $3,329.1 million has been allocated to goodwill. Goodwill represents the excess of the gross consideration over the fair value of the underlying net tangible and identifiable intangible assets acquired. Qualitative factors that contribute to the recognition of goodwill include certain intangible assets that are not recognized as separate identifiable intangible assets. Goodwill represents future economic benefits arising from acquiring Dyal, primarily due to its strong market position, that are not individually identified and separately recognized as intangible assets.

In accordance with ASC Topic 350, Goodwill and Other Intangible Assets, goodwill will not be amortized, but instead will be tested for impairment at least annually or more frequently if certain indicators are present. In the event that the value of goodwill and/or intangible assets has become impaired, an accounting charge for impairment during the quarter in which the determination is made may be recognized.

In addition to the recognition of goodwill and intangibles, the following are adjustments made in connection with the acquisition of Dyal:

(i) A $921.5 million decrease to cash and cash equivalents representing Dyal’s secondary purchase of partnership interests in Blue Owl;

(ii) A $73.1 million decrease to cash and cash equivalents representing the amount of reimbursed acquisition costs included as part of consideration for the acquisition of Dyal as presented above (inclusive of $18.7 million attributed to Dyal litigation costs);

(iii) A $102.0 million increase in deferred tax liabilities that results from the step-up for tax purposes of certain assets of Dyal, including the deferred tax asset created as a result of payments resulting from the TRA. The deferred tax liability is driven by state and federal taxes, net of deferred tax assets within each jurisdiction in accordance with ASC 740. The realizability of any deferred tax assets is subject to various estimates and assumptions, including preliminary projections of future taxable income. Please refer to note (f) and (g) for additional information;

(iv) A $107.4 million increase to TRA liability to establish the net present value of the contingent consideration owed to previous Dyal owners as part of the TRA. The TRA represents an increase to the consideration transferred and is not an assumed liability within purchase accounting. The TRA liability has been recorded as an adjustment to shareholders equity of Blue Owl and would not impact non-controlling interest in the Blue Owl Operating Group. Please refer to note (f) for additional information;

(v) A $4,523.8 million increase to additional paid-in capital associated with the purchase accounting for Dyal;

(vi) A $46.4 million decrease to retained earnings to eliminate the historical retained earnings of Dyal;

(vii) A $3,372.7 million decrease to APIC and increase to non-controlling interest to reflect the non-controlling interest in the Dyal Business as a result of the transaction. Refer to note (m) for additional information;

 

80


Table of Contents

(viii) A $259.6 million increase to earnout liability. The earnout liability represents an increase to the consideration transferred owed to the Dyal Owners and is not an assumed liability within purchase accounting. Please refer to note (p) for additional information.

(f) As a result of the Business Combination, Blue Owl is a party to the Tax Receivable Agreement as included in Exhibit 10.1 to the Current Report on Form 8-K, filed with the SEC on May 21, 2021. As detailed in the Tax Receivable Agreement, in connection with this Business Combination, Blue Owl entered into a TRA with certain existing direct and indirect members of the Blue Owl Operating Group. The agreement requires Blue Owl GP to pay to such members (or their owners) 85% of the amount of tax savings, if any, that the Company realizes (or is deemed to realize in certain circumstances) as a result of (i) increases in tax basis resulting from the Business Combination, (ii) certain tax attributes of the Blue Owl Operating Group (or certain corporations acquired in connection with the Business Combination) existing prior to the Business Combination, and (iii) tax benefits attributable to payments made under the TRA, generating a liability (the “TRA liability”). The deferred tax asset and the TRA liability for the TRA assume: (A) only exchanges associated with this Business Combination, (B) a share price equal to $10 per share, (C) a constant income tax rate, (D) no material changes in tax law, (E) the ability to utilize tax attributes, (F) no adjustment for potential remedial allocations and (G) future TRA payments.

The adjustments resulting from the TRA and attributable to the reverse recapitalization of Owl Rock and Dyal Business Combination have been recorded as an adjustment to shareholders equity. When payments are made from Blue Owl (or its subsidiaries) pursuant to the TRA, the applicable tax regulations consider the payments additional consideration related to the original transaction which gave rise to the tax attribute being utilized, resulting in additional tax basis adjustments equal to the TRA payments made. The tax effects of this temporary difference will be recorded as an increase to deferred tax assets. When establishing the TRA liability, the difference between the TRA liability and related deferred tax asset is recognized in additional paid-in capital as these adjustments are caused by transactions among or with shareholders.

Note that $107.4 million of the total TRA liability is accounted for as contingent consideration under ASC 805 related to the Dyal Business Combination. The TRA liability represents the estimated fair value of cash payments owed to Dyal selling shareholders pursuant to the TRA. The estimated undiscounted cash payments to be made by Blue Owl to selling shareholders pursuant to the TRA are discounted to present value utilizing an appropriate market discount rate to arrive at the estimated fair value of the cash payments and the associated liability. Refer to footnote (e) for details of the consideration transferred and the purchase price allocation.

(g) The deferred tax adjustments are primarily related to the difference between the financial statement and tax basis in Blue Owl’s investment in Blue Owl Operating Group interests, deferred tax impacts connected to the TRA as described in note (f), as well as deferred taxes related to taxes that are assessed at the partnership level. The non-controlling interest benefit of the partnership level taxes is included as part of the non-controlling interest adjustment as described in note (j). The realizability of the deferred tax assets is subject to various estimates and assumptions, including preliminary projections of future taxable income.

(h) A total $184.0 million of transaction costs and litigation costs were incurred with the Business Combination. Of the total, $73.1 million relates to the reimbursed acquisition and litigation costs included as part of the consideration for the Dyal Business Combination described in (e), and $9.6 million relates to deferred IPO fees described in (i).

This pro forma adjustment reflects the remaining $101.3 million of transaction and litigation costs incurred by Owl Rock and Altimar associated with the Business Combination, $15.6 million of which are deferred transaction costs included in other assets on Owl Rock’s consolidated and combined statement of financial condition. Of these costs, $96.6 million relate to advisory, legal, and other fees, which are direct and incremental to the transaction and are adjusted against additional paid-in capital, and $4.4 million is expected to be expensed, of which $4.3 million was expensed and accrued in the historical statement of operations of Owl Rock and $0.1 million was expensed and reflected in retained earnings. $0.3 million of

 

81


Table of Contents

litigation costs were expensed and reflected in retained earnings. The $17.2 million decrease to accounts payable represents the adjustment to eliminate the accrued transaction cost liabilities reflected in the Owl Rock historical balance sheet with an offsetting decrease to cash.

(i) Reflects the payment of deferred IPO fees, which includes $9.6 million of deferred underwriters’ and professional fees in connection with Altimar’s IPO.

(j) Following the Business Combination, the Company owns 25.4% of the economic interest of Blue Owl Operating Group, and the continuing members of Blue Owl own the remaining 74.6%.

 

(in millions)    Blue Owl
Membership

Units
     %  

Investors in Blue Owl

     344        25.4

Continuing members of Blue Owl Partnerships

     1,008        74.6
  

 

 

    

 

 

 

Total

     1,352        100.0

The calculation of additional paid-in capital is as follows:

 

(in thousands)    Blue Owl  

Altimar historical additional paid-in capital

   $ (3,375

Adjustments impacting additional paid-in capital

  

PIPE Investment

     1,477,785 (b) 

Secondary purchase of membership units in Blue Owl Partnerships

     (350,000 )(d) 

Transaction and litigation costs

     (96,604 )(h) 

Reclass of redeemable Class A stock

     61,774 (k) 

Establishment of par for new share classes

     (108 )(l) 

Dyal purchase price allocation

     4,523,785 (e) 

Deferred taxes

     552,252 (g) 

Due to affiliates for tax receivable agreement

     (460,641 )(f) 

Earnout liability

     (88,310 )(p) 

Settlement of “Award” liability

     90,524 (n) 
  

 

 

 

Total adjustments impacting additional paid-in capital

   $ 5,710,457  

Non-controlling interest and liability classified earnouts attributed to Blue Owl Partnerships (see below)

     (4,224,310 )(m) 
  

 

 

 

Additional paid-in capital

   $ 1,482,772  

 

82


Table of Contents

For purposes of the calculation of additional paid-in capital, the impact of non-controlling interest is calculated as follows:

 

(in thousands)    Blue Owl  

Altimar historical additional paid-in capital

   $ (3,375

Adjustments impacting additional paid-in capital

     5,710,457  

Adjustments impacting additional paid-in capital not subject to non-controlling interest:

  

Deferred taxes attributable to Blue Owl

     590,092  

Earnout liability

     (88,310

Due to affiliates for tax receivable agreement

     (460,641

Establishment of par for new share classes

     (108
  

 

 

 

Adjustments impacting additional paid-in capital subject to non-controlling interest

   $ 5,666,049  

Adjustments impacting par:

  

PIPE investment

     15  

Altimar historical par

     1  

Recapitalization

     1  

Reclass of “Award” liability

     1  
  

 

 

 

Total Equity Adjustments

   $ 5,666,067  

Continuing members’ economic interest in Blue Owl Partnerships

     74.6
  

 

 

 

Non-controlling interest impact to additional paid-in capital prior to reclassification of liability classified earnouts attributed to Blue Owl Partnerships

   $ 4,224,310  

Earnout liability directly attributable to Blue Owl Partnerships

     (436,389
  

 

 

 

Non-controlling interest impact to additional paid-in capital

   $ 3,787,921  

The calculation of non-controlling interest is as follows:

 

(in thousands)    Blue Owl  

Non-controlling interest prior to consummation of the Business Combination:

  

Beginning members’ deficit

   $ (388,299

Historical adjustments to Dyal equity

     (22,223 )(a) 

PIPE Investment

     1,477,800 (b) 

Secondary purchase

     (350,000 )(d) 

Reclass of redeemable Class A stock

     61,775 (k) 

Transaction and litigation costs

     (96,966 )(h) 

Dyal purchase price allocation

     4,477,376 (e) 

Settlement of “Award” liability

     90,525 (n) 

Deferred taxes attributable to Blue Owl Partnerships

     (37,840 )(g) 

Non-controlling interest in subsidiaries of partnerships

     (15,467
  

 

 

 

Total members’/stockholders’ equity

   $ 5,196,681  

Continuing members’ economic interest in Blue Owl Partnerships

     74.6
  

 

 

 

Non-controlling interest

   $ 3,874,362  

Earnout liability directly attributable to Blue Owl Partnerships

     (436,389 )(p) 
  

 

 

 

Non-controlling interest before day one expenses

     3,437,973  

 

83


Table of Contents
(in thousands)    Blue Owl  

Non-controlling interest impact following consummation of the Business Combination:

 

Day one stock compensation expense associated with equity issuance

     1,331,459  

Continuing member’s economic interest in Blue Owl Partnerships

     74.6
  

 

 

 

Day one stock compensation expense attributable to non-controlling interest

   $ 992,663  

Non-controlling interest before day one expenses

   $ 3,437,973  

Day one stock compensation expense associated with equity issuance

     1,331,459 (o) 

Less: Day one stock compensation expense attributable to non-controlling interest

     992,663 (o) 
  

 

 

 

Non-controlling interest following consummation of the Business Combination

   $ 3,776,769  

(k) Represents the pro forma adjustments to reclassify Altimar Class B common stock, which were converted to Altimar Class F common stock as a required step for the Domestication of Altimar and subsequently and immediately converted to Altimar Class A common stock and Altimar redeemable Class A common stock that were converted to Class A common stock following the Business Combination, and is reflective of the impact of the forfeiture of 2,289,375 of the 6,675,000 shares of Class A common stock which are held by Altimar Sponsor following the Business Combination as described within the Forfeiture and Support Agreement (included in the Business Combination Agreement as included in Exhibit 2.1 to the Current Report on Form 8-K, filed with the SEC on May, 21, 2021.

(l) The pro forma adjustment reflects, (i) 1,267.1 million shares of common stock with a closing share price of $10 per share would be outstanding immediately after the Business Combination, including shares of Class A and Class E common stock (economic) and Class C and Class D common stock (vote-only, no economics stock) and (ii) such common stock would include 329.1 million shares of our Class A common stock issued in the Business Combination (inclusive of the Owl Rock Special Incentive Award), 628.4 million shares of Class C common stock, 294.7 million shares of Class D common stock, and 15.0 million shares of Class E common stock.

(m) Represents the pro forma adjustments to record a non-controlling interest related to the interest held by the continuing members of the Blue Owl Operating Group, which will represent a majority of the economic interest in the Blue Owl Operating Group on the unaudited pro forma condensed combined balance sheet. Refer to (j) for a roll of non-controlling interest related to the interests held by continuing members of the Blue Owl Operating Group. Note that $3,372.7 million of the total non-controlling interest in Blue Owl is attributable to the Dyal acquisition. An adjustment was made to reclassify additional paid-in capital to non-controlling interest as result of the Dyal acquisition.

(n) Represents the pro forma adjustment to eliminate the accrued compensation liability associated with an Owl Rock Special Incentive Award granted on September 15, 2020 (the “Owl Rock Special Incentive Award”). The adjustment was offset with an increase to Class A common stock, assuming the vested restricted stock units were exercised at March 31, 2021, and additional paid-in capital as the cash settled award converts into 9.05 million restricted stock shares upon exercise of the units. Please refer to “Owl Rock Capital and Subsidiaries and Owl Rock Capital Securities LLC Notes to Consolidated and Combined Financial Statements” within Exhibit 99.2 to the Current Report on Form 8-K, filed with the SEC on May 21, 2021.

(o) Represents the pro forma adjustment as a result of a one-time compensation charge recognized post-combination associated with the accelerated vesting of certain employee share-based awards. On November 3, 2020, NBG issued share-based payment awards (the “Award Units”) to certain Dyal management members. The Award Units represent unvested, non-voting partnership interests in a subsidiary of NBG. The Award Units had no liquidation value on the date of grant, but instead provided the grantees with rights to distributions of the future profits, as defined, of Dyal. The Award Units generally vest in four equal installments over four years commencing on the seventh anniversary of the grant date, provided that certain conditions are met, including continued employment with Dyal. No additional Award Units are currently available for future issuance. The Award Units were being expensed and recorded into equity by

 

84


Table of Contents

Dyal over the requisite service period based upon the fair value of the partnership interests on the date of grant, and the Company recognizes forfeitures when they occur.

The Award Units were modified in connection with the Business Combination to remove certain forfeiture conditions tied to continued employment with Blue Owl post Business Combination. This modification was not a result of the existing terms within the Award Units (e.g. a change of control provision). Based on an evaluation of the facts and circumstances and in contemplation of the guidance provided in ASC 805, a determination has been made that the modification is to the benefit of Owl Rock as the accounting acquirer. As a result, a determination has been made that the modification of the Award Units is a transaction outside of the scope of the Business Combination and would be accounted for separately based on the guidance within ASC 805-30 which addresses replacement awards in accordance with ASC 718 as further discussed in (ii). The entity in which the Award Units were issued is incrementally entitled to its pro rata ownership of the Earnout Securities (please see (p) for further detail). The Award Units, and the related Earnout Securities, are remeasured at fair value and expensed as a day one stock compensation expense associated with the Business Combination.

For the impact of the award to non-controlling interests, refer to the calculation of non-controlling interests in (j). The impact to Blue Owl is calculated as follows:

 

(in thousands)    Blue Owl  

Day one stock compensation expense associated with equity issuance

   $ 1,331,459  

Controlling interest in Blue Owl Partnerships

     25.4
  

 

 

 

Day one stock compensation expense attributable to controlling interest

   $ 338,796  

(p) The existing shareholders of Owl Rock and Dyal each received their proportionate amount of Seller Earnout Securities based on their proportionate ownership in Blue Owl upon consummation of the Business Combination. Included in existing shareholders of Dyal is a subsidiary of Neuberger that issued the Award Units to certain members of the Dyal management team. The Award Units entitle certain members of the Dyal management team to their proportionate equity ownership as well as the related Seller Earnout Securities as described in (o). The total value of the Seller Earnout Securities have an estimated fair value of $589.1 million, which is determined by using a Monte Carlo simulation to forecast the future daily price per share of Class A common stock over a five-year time period. The Earnout Triggering Events are detailed within the section entitled “The Business Combination Agreement—Earnout” within the Proxy Statement/Prospectus. Of the total estimated fair value, $265.1 million is attributable to the Seller Earnout Securities issued to the Owl Rock Equity holders, $259.6 million is accounted for as contingent consideration under ASC 805 related to the Dyal Business Combination (please refer to note (e) for additional information), $64.4 million is accounted for as equity classified stock based compensation under ASC 718 issued to certain employees of Dyal in connection with their Award Units, which was recognized as a one-time compensation charge post-combination associated with the acceleration of vesting of the awards as discussed in (ii). Note that, separately, under ASC 718, the indexation assessment under ASC 815-40 does not factor into the classification assessment. As a result, the immediately vested stock based compensation is equity classified. Please refer to note (o) for additional information.

The non-controlling interest impact associated with the liability attributable to the Blue Owl Partnerships is included as part of the non-controlling interest adjustment as described in note (j).

Note 4—Adjustments to Unaudited Pro Forma Condensed Combined Statements of Operations

The pro forma adjustments included in the unaudited pro forma condensed combined statement of operations for the twelve-month period ended December 31, 2020 and three-month period ended March 31, 2021 are as follows:

(aa) Represents the pro forma adjustments to reflect transaction and litigation costs that are not directly attributable to the Business Combination and therefore expensed as incurred.

 

85


Table of Contents

(bb) The combined entity of Owl Rock and Dyal will continue to be treated as a partnership (“Blue Owl Operating Group”) for U.S. federal and state income tax purposes. The Blue Owl Operating Group are generally not subject to U.S. federal and state income taxes (although are subject to certain unincorporated business taxes, particularly in New York City). Any taxable income or loss generated by the Blue Owl Operating Group are passed through to and included in the taxable income or loss of its members. Blue Owl is subject to U.S. federal and state income taxes with respect to our allocable share of any taxable income generated by the Blue Owl Operating Group. This adjustment includes the tax effect of recognizing the allocable share of the pro forma taxable income generated by the Blue Owl Operating Group. We estimate that our allocable share of income or loss from the Blue Owl Operating Group will be subject to an effective tax rate of 23%. Further, these pro forma income tax provisions are prepared as if the acquisition of the Dyal business occurred on January 1, 2020. This adjustment also contains the deferred tax benefit that is connected to the post-transaction PPA amortization.

(cc) Represents the pro forma adjustment to adjust non-controlling interest for the portion of net income attributable to Blue Owl based on the relative ownership. Blue Owl will own 25.4% of the economic interest of Blue Owl Operating Group, and the continuing members of the Blue Owl Operating Group will own the remaining 74.6%.

 

($ in thousands)    Three Months Ended
March 31, 2021
    Year Ended
December 31, 2020
 

Net income (loss) attributable to Blue Owl Partnerships

   $ 36,685     $ (1,465,399

Less:

    

Imputed interest for contingent consideration of Dyal acquisition

     (500     (577

Net income (loss) attributed to non-controlling interests in subsidiaries of partnerships

     99       (4,397
  

 

 

   

 

 

 

Allocable income

   $ 37,086     $ (1,460,425

Continuing members’ economic interest in Blue Owl Partnerships

     74.6     74.6
  

 

 

   

 

 

 

Income attributable to non-controlling interest

   $ 27,649     $ (1,088,813

NCI in Share of UBT

     (1,280     1,774  
  

 

 

   

 

 

 

Total income attributable to non-controlling interest

   $ 26,369     $ (1,087,039
  

 

 

   

 

 

 

(dd) Represents the pro forma adjustments to remove income statement activity associated with the economic investments in the Dyal Equity Funds that were contributed, assigned or transferred and, where applicable, the related non-controlling interests in the entities holding such investments from the historical financial statements of Dyal as described in (a).

(ee) Represents adjustments to incorporate intangible asset amortization for the step-up basis related to the Dyal Business Combination at the closing of the transaction. This pro forma adjustment has been calculated assuming the transaction occurred on January 1, 2020. The following table is a summary of information related to certain intangible assets acquired, including information used to calculate the pro forma amortization expense that is accounted for as an adjustment to general, administrative and other expenses.

 

Identifiable Intangible Assets

   Fair Value
(in millions)
     Useful life
(in years)
     Amortization
Expense for the
Three Months

Ended
March 31,
2021
     Amortization
Expense for the
Year
Ended
December 31,
2020
 

Trademarks

     66.6        7        2.4        9.5  

Investment management agreements

     1,872.2        2-20        33.4        133.4  

Institutional investor relationships

     306.2        10        7.7        30.6  
  

 

 

       

 

 

    

 

 

 

Total

     2,245.0           43.5        173.5  

 

86


Table of Contents

(ff) Represents the adjustment to record imputed interest expense associated with the TRA liability which is considered contingent consideration associated with the Dyal Business Combination. The TRA liability is recorded as a long-term liability in the unaudited pro forma condensed combined balance sheet as described above in (f).

(gg) Represents the impacts to compensation and benefits related to the Executed Employment Agreements for Key Individuals (see the section titled “Employment Agreements” within the Current Report on Form 8-K, filed with the SEC on May 21, 2021) which was effective as of the Closing of the Business Combination. The adjustment includes a reversal of compensation expense accrued throughout the three months ended March 31, 2021, and the year ended December 31, 2020, for the three Key Individuals (as defined in the Current Report on Form 8-K, filed with the SEC on May 21, 2021), and the recalculation and expense for the Key Individuals that have entered into the Executed Employment Agreements in connection with the Business Combination.

Additionally, the compensation expense adjustment includes a one-time compensation charge recognized post-combination associated with the accelerated vesting of the Award Units attributed to certain Dyal employees as the Award Units were modified to remove the requisite service period subsequent to the Business Combination (described in (o)) and their related Earnout Securities (described in (o) and (p)). There were no impacts to compensation and benefits related to awards granted to Owl Rock employees other than the Owl Rock Special Incentive Award (described in (n)).

(hh) Represents the elimination of interest earned on marketable securities held in the Trust Account.

Note 5—Earnings/Loss per Share

Net (loss) per share is calculated using the historical weighted average shares outstanding, and the issuance of additional shares in connection with the Business Combination, assuming the shares were outstanding at January 1, 2020. As the Business Combination and related transactions are being reflected as if they had occurred at the beginning of the periods presented, the calculation of weighted average shares outstanding for basic and diluted net (loss) per share assumes that the shares issuable relating to the Business Combination have been outstanding for the entire periods presented.

For the purposes of calculating the weighted average number of shares of Class A common stock outstanding, the following factors are considered:

 

  1.

Management determined that the economic shares include 9.7 million Class A common shares issued to SPAC Shareholders, 4.6 million shares issued to SPAC Sponsors, 150.0 million shares issued to PIPE Investors, 155.8 million shares attributed to other Owl Rock Equityholders, and 9.05 million shares associated with the Owl Rock Special Incentive Award.

 

  2.

The additional 100.0 million Seller Earnout Securities of Class E common stock were allocated among the Stockholders, on a pro rata basis. The shares will vest in two series, Series E-1 and Series E-2 based on the vesting conditions that follow. If at any time following the Closing, the volume weighted average price (“VWAP”) of the shares of Class A common stock of Blue Owl is equal to at least $12.50 per share over any twenty (20) consecutive trading days following the Closing, the Series E-1 Shares will vest; and (ii) if the VWAP of the shares of Class A common stock of Blue Owl is equal to at least $15.00 per share over any twenty (20) consecutive trading days following the Closing, the Series E-2 Shares will vest. The Seller Earnout Securities shall be entitled to receive, ratably with participating shares, dividends and other distributions prior to vesting, at which point they become issued common stock. For the avoidance of doubt, if the Series E-1 and Series E-2 Shares expire without vesting, the holders are not entitled to the dividends referenced above. The Series E-1 and Series E-2 Shares, which are contingently returnable, are currently excluded from the basic and diluted calculations given that the vesting conditions have not been satisfied.

 

87


Table of Contents
  3.

Existing shareholders have rights to exchange the pre-existing voting units to Class A and B common shares on a one-for-one exchange basis. Upon full exchange, Class A and B common shares shall be increased by 1,008.0 million.

 

  4.

The 14.2 million of SPAC and private placement warrants with an exercisable price at $11.50 are not converted to Class A common stock at Closing. The warrant effects are excluded from the diluted loss per share calculation, since the inclusion would be anti-dilutive for the three months ended March 31, 2021 and for the year ended December 31, 2020.

The unaudited pro forma condensed combined (loss) per share has been prepared for the three months ended March 31, 2021 and for the year ended December 31, 2020:

 

($ in thousands, except share and per share amounts)    Three Months Ended
March 31, 2021
     Year Ended
December 31, 2020
 

Basic and Diluted Net Income (Loss) Per Class A Share

     

Numerator

     

Net income (loss)

   $ 33,846      $ (1,452,203

Less: Net income (loss) attributable to non-controlling interest

     26,369        (1,087,039
  

 

 

    

 

 

 

Net income (loss) attributable to Class A common stockholders-basic

   $ 7,477      $ (365,164
  

 

 

    

 

 

 

Denominator

     

Weighted-average shares of Class A common stock outstanding-basic

     329,055        329,055  

Weighted-average shares of Class A common stock outstanding-diluted

     329,055        1,252,092  

Basic net income (loss) per share

   $ 0.02      $ (1.11
  

 

 

    

 

 

 

Diluted net income (loss) per share

   $ 0.02      $ (1.16
  

 

 

    

 

 

 

The following tables sets forth:

 

   

Historical per share information of Altimar as of March 31, 2021;

 

   

Unaudited pro forma combined per share information of the Company as of March 31, 2021, after giving effect to the Business Combination.

The pro forma book value per share information reflects the Business Combination as if it had occurred on March 31, 2021.

 

     Historical      Pro Forma
Combined
 
     Altimar Acquisition
Corporation for the
Three Months Ended
March 31, 2021
     Altimar Acquisition
Corporation for the
Three Months Ended
March 31, 2021
 

Book value per share (1)

   $ 0.73      $ 3.02  

 

(1)

Book value per share = total equity/shares outstanding. Shares outstanding includes Class E shares issued and outstanding. For the pro forma combined book value per share, total equity is derived using 344.0 million shares.

(2)

Prior to the Business Combination, Owl Rock and Dyal’s historical equity structure was not unitized, and therefore the calculation of book value per share is not a useful metric.

 

88


Table of Contents

BUSINESS OF BLUE OWL

“We”, “us” and “our” generally refer to Blue Owl unless the context specifically refers to Owl Rock or Dyal as previously standalone entities.

Our Company

We are a leading alternative asset management firm with approximately $52.5 billion in combined AUM as of March 31, 2021. Formed through the combination of Owl Rock and Dyal, our firm provides investors access to asset management capital solutions through our Direct Lending and GP Capital Solutions business segments. Our breadth of offerings and permanent capital base enable us to offer a differentiated, holistic platform of capital solutions to both middle market companies and large alternative asset managers. We provide these solutions through our permanent capital vehicles, as well as long-dated private funds, that we believe provide our business with a high degree of earnings stability and predictability. Our global, high-caliber, investor base includes a diversified mix of institutional investors, including prominent public and private pension funds, endowments, foundations, family offices, private banks, high net worth individuals, asset managers and insurance companies, as well as retail clients, accessed through many well-known wealth management firms. We have continued to grow our investor base and presence in the growing private markets and alternative asset management sector by emphasizing our disciplined investment approach, client service, and portfolio performance. We will operate, through two business segments, each with four differentiated investment strategies across our platform and we currently manage eleven permanent capital vehicles, five of which are business development companies. We also manage long-dated private funds and managed accounts. Our permanent capital vehicles refer to capital of our products that do not have ordinary redemption provisions or a requirement to exit investments after a prescribed period of time and to return invested capital to investors, except as required by applicable law or pursuant to redemption requests that can only be made after significant lock-up periods, whereas our long-dated private funds and managed accounts refers to the contractual life of any finite private fund or managed account of five years or more remaining as of March 31, 2021. The indefinite duration of our permanent capital vehicles and long duration of our long-dated private funds and managed accounts provides a high degree of earnings stability and predictability. Our success is rooted in, and reflective of, the deep experience of our founders and a world-class investment management team as well as strong operational infrastructure and approximately 245 employees. As of March 31, 2021, we collectively managed $52.5 billion in AUM, 91% of which is considered permanent capital AUM. Our $52.5 billion in combined AUM reflects a compounded annual growth rate (“CAGR”) of 27% since December 31, 2018 for our combined AUM. Over the last twelve months, we have collectively raised over $6.8 billion across new and existing strategies. Our executives and employees have invested over $700 million in our products.

 

 

LOGO

Business Segments

We operate through two business segments: Direct Lending and GP Capital Solutions. We believe our business segments, while distinct, are complementary to each other and together enable us to provide a

 

89


Table of Contents

differentiated platform of various capital solutions to the alternative asset management industry. Both of our business segments employ a disciplined investment philosophy with a focus on long-term investment horizons and are managed by tenured leadership and investment professionals with significant experience in their respective strategies.

 

Blue Owl
Direct Lending    GP Capital Solutions

Diversified Lending

Commenced 2016

AUM: $17.7bn

  

GP Minority Equity

Commenced 2010

AUM: $23.7bn

Technology Lending

Commenced 2018

AUM: $5.5bn

  

GP Debt Financing

Commenced 2019

AUM: $1.0bn

First Lien Lending

Commenced 2018

AUM: $3.1bn

  

Professional Sports Minority Investments

Commenced 2021

Opportunistic Lending

Commenced 2020

AUM: $1.4bn

  

Co-Investments & Structured Equity

Launching 2021

Note: Co-Investments & Structured Equity are expected new strategies of the Dyal business. There can be no assurance that such strategy will launch as expected.

Direct Lending

Our Direct Lending segment offers private credit products to middle-market companies seeking capital solutions. We believe our breadth of offerings establishes us as the lending partner of choice for private-equity sponsored companies, as well as other predominately non-cyclical, recession-resistant businesses. Since the launch of our flagship institutional product, ORCC, we have continued to prudently expand our offerings, focusing on adjacent strategies that are both additive and complementary to our existing product base. We operate five BDCs as well as long-dated private funds and managed accounts across our four investment strategies:

 

   

Diversified Lending: Our Diversified Lending strategy seeks to generate current income and, to a lesser extent, capital appreciation by targeting investment opportunities with favorable risk-adjusted returns across credit cycles with an emphasis on preserving capital primarily through originating and making loans to, and making debt and equity investments in, U.S. middle market companies. We provide a wide range of financing solutions with strong focus on the top of the capital structure and operate this strategy through significant diversification by borrower, sector, sponsor, and position size. Our Diversified Lending strategy is primarily offered to investors through our BDCs.

 

   

Technology Lending: Our Technology Lending strategy seeks to maximize total return by generating current income from our debt investments and other income producing securities, and capital appreciation from our equity and equity-linked investments primarily through originating and making loans to, and making debt and equity investments in, technology related companies based primarily in the United States. We originate and invest in senior secured or unsecured loans, subordinated loans or mezzanine loans, and equity and equity-related securities including common equity, warrants, preferred stock and similar forms of senior equity, which may or may not be convertible into a portfolio company’s common equity. Our strategy invests in a broad range of established and high growth technology companies that are capitalizing on the large and growing demand for technology products and services. This strategy will focus on companies that operate in technology-related industries or sectors which include, but are not limited to, information technology, application or infrastructure

 

90


Table of Contents
 

software, financial services, data and analytics, security, cloud computing, communications, life sciences, healthcare, media, consumer electronics, semi-conductor, internet commerce and advertising, environmental, aerospace and defense industries and sectors. Our Technology Lending strategy is offered to investors through our technology-focused BDC.

 

   

First Lien Lending: Our First Lien Lending strategy seeks to realize significant current income with an emphasis on preservation of capital primarily through originating primary transactions in and, to a lesser extent, secondary transactions of first lien senior secured loans in or related to private-equity sponsored, middle market businesses based primarily in the United States. Our First Lien strategy is offered to investors through our long-dated private fund and managed accounts.

 

   

Opportunistic Lending: Our Opportunistic Lending strategy seeks to generate attractive risk-adjusted returns by taking advantage of credit opportunities in U.S. middle market companies with liquidity needs and market leaders seeking to improve their balance sheets. We focus on high quality companies that could be experiencing disruption, dislocation, distress or transformational change. Our strategy intends to make opportunistic investments in predominately U.S. middle-market companies and be the partner of choice for companies by being well-equipped to provide a variety of financing solutions to meet a broad range of situations, including but not limited to the following: (i) rescue financing, (ii) new issuance and recapitalizations, (iii) wedge capital, (iv) debtor-in-possession loans, (v) financing for additional liquidity and covenant relief and (vi) broken syndications. Our Opportunistic Lending strategy is offered to investors through our long-dated private fund and managed accounts.

GP Capital Solutions

Our GP Capital Solutions segment is a leading capital solutions provider to large private capital managers. We primarily focus on acquiring equity stakes in, or providing debt financing to, large, multi-product private equity and private credit platforms. We are in the process of expanding our existing GP Capital Solutions segment to provide capital to seasoned portfolio companies owned by funds that are managed by alternative asset managers that we have a pre-existing relationship with, either through our GP Minority Equity Investments or GP Debt Financing strategies. Our GP Capital Solutions segment also houses our Business Services Platform, which provides strategic support to the partner managers in which the Dyal Equity Funds hold an interest in. In addition to the GP Capital Solutions strategies, we have recently launched a strategy focused on acquiring passive minority stakes in sports teams, initially focusing on the NBA. This segment operates through the following four investment strategies:

 

   

GP Minority Equity Investments: We build diversified portfolios of minority equity investments in institutionalized alternative asset management firms across multiple strategies, geographies, and asset classes. Our investment objective is to generate compelling cash yield by collecting a set percentage of contractually fixed management fees, a set percentage of carried interest and return on balance sheet investments made by underlying managers. We primarily focus on acquiring minority positions in large, multi-product alternative asset managers who continue to gain a disproportionate proportion of the assets flowing into private investment strategies and exhibit high levels of stability. Our inaugural funds followed a hedge fund manager-focused investment program that has since evolved into a private capital manager-focused investment program, as implemented by our later funds. Our GP Minority Equity Investments strategy is offered to investors through our closed-end permanent capital funds. A fundamental component of the fundraising efforts for our investment programs is the ability to identify and execute co-investment opportunities for our investors. We may offer, from time-to-time and in our sole discretion, co-investment opportunities in certain fund investments, generally with no management or performance-based fee.

 

   

GP Debt Financing: This strategy focuses on originating and making collateralized, long-term debt investments, preferred equity investments and structured investments in private capital managers. We originate and invest in secured term loans that are collateralized by substantially all of the assets of a

 

91


Table of Contents
 

manager and subject to repayment on an accelerated basis pursuant to cash flow sweeps of set percentages of management fees, GP realization, carried interest and other fee streams of the management company in the event that certain minimum coverage ratios are not maintained. Our investment objective is to generate current income by targeting investment opportunities with attractive risk-adjusted returns. We expect that the loans will be made to allow borrowers to support business growth, fund GP commitments, and launch new strategies. The GP Debt Financing strategy allows Dyal to offer a comprehensive suite of solutions to such private capital managers. To date, certain loans to private capital managers through the GP Debt Financing Strategy have been made in combination with another Dyal fund making an equity investment in the same private capital manager.

 

   

Professional Sports Minority Investments: We plan to build diversified portfolios of minority equity investments in professional sport teams. Our first endeavor in this area was creating an innovative partnership with the NBA, which has pre-approved us as a prospective buyer of NBA franchises and waived both its requirement that any minority owner own a stake in a single franchise and its limitation on any team having more than 25 individual beneficial owners. The NBA has also provided pre-approval for us to own interests in multiple NBA franchises. We believe having these approvals and waivers already established will provide selling owners with more certainty of our ability to close on any investment and will make us the buyer of choice when a minority interest in an NBA franchise becomes available. Our investments in the NBA are intended to provide low correlation to other asset classes and long-term value appreciation. The first of such funds was launched in June 2021, and is currently seeking potential investments.

 

   

Co-Investment and Structured Equity: This emerging strategy will focus on providing capital to seasoned portfolio companies managed by established private capital managers, in whom we have previously invested through our GP Minority Equity Investments or GP Debt Financing strategies and potentially with which we have a business relationship. The strategy will seek to make investments that are intended to provide strategic capital for organic and inorganic growth at mid-life investments, access to potential strategic partners for knowledge and intellectual property transfer and liquidity to existing fund investors. Our investment objective is to generate compelling investment returns, similar to traditional buy-out funds but with mitigated downside risk and faster return of capital.

Our two business segments, eight investment strategies and their respective products create a robust foundation for our holistic platform. We believe the success and growth in our businesses since inception has been driven by a singular, dedicated focus on providing capital solutions and the following differentiating features of our platform:

 

   

Serve as a total solution provider, allowing for a broader view of market opportunities

 

   

Expansive product set provides flexibility to help meet private capital managers’ and borrowers’ needs

 

   

Extensive senior-level relationships with alternative asset managers, sponsors and other direct lenders that potentially create enhanced sourcing through multiple touchpoints

 

   

Scaled platform creates ability to competitively access unique opportunities in the market

 

   

Large deal funnel that allows for high degree of selectivity when considering investment opportunities

 

   

Relationship-oriented approach with significant involvement from founders through the investment process

 

   

Strong culture of risk management founded on continuous, pro-active evaluation of portfolio positions and multiple layers of portfolio review

 

   

Industry leading management team and deeply experienced team of investment professionals solely dedicated to direct lending

 

92


Table of Contents

Our History

Blue Owl’s history is predicated on the key milestones of both Owl Rock and Dyal. Owl Rock was founded in 2016 by Doug Ostrover, Marc Lipschultz and Craig Packer to address the evolving need for direct lending solutions by middle-market companies and Dyal was founded in 2010 by Michael Rees to fill the need for flexible capital solutions for GPs of private capital managers.

The combination of Owl Rock and Dyal creates a platform primed to continue servicing these markets. Blue Owl’s robust and diversified platform offerings will continue to serve as a response to the following sector dynamics:

 

   

shifting allocations by retail and institutional investors;

 

   

rotation into alternatives given the search for yield and reliability of returns;

 

   

rising need for private debt driven by sponsor demand;

 

   

evolving landscape of the private debt market;

 

   

de-leveraging of the global banking system; and

 

   

increasing need for flexible capital solutions by GPs

The following is a timeline of key fund launch milestones for our businesses:

 

LOGO

Across both businesses, our presence in the market combined with our constant dialogue with financial sponsors, companies and our investors, has allowed us to identify attractive opportunities in adjacent subsectors

 

93


Table of Contents

over time. Since inception, both Owl Rock and Dyal have launched multiple new strategies and products, exclusively in areas where we believed we could leverage our competitive advantage and expertise, and where we believe we had identified critical mass of lending and capital solutions opportunities as well as heightened investor interest. We have focused on executing on key adjacencies that are natural extensions of existing core strategies in order to capitalize on the growing dislocations in the market and rising investor demand.

We attribute our successful, disciplined growth to paying close attention to our investors’ needs and proactively developing our product offerings to meet the evolving appetites of our dedicated and growing lending and GP bases. This strategy has helped us secure key investors and expand our product suites leading up to our combination from which we create a diversified asset manager.

Our Market Opportunity

Increasing demand for alternative assets as investors search for yield in a low rate environment

Over the past two decades, investors have significantly increased their asset allocations to alternative investment strategies, with a notable increased acceleration since 2015. Preqin Ltd. (“Preqin”), an alternative assets industry data and research company, estimates that AUM allocated to alternative investments, including private equity, private debt, real estate, infrastructure and natural resources, has achieved a 12% compound annual growth rate since 2000 for the 20-year period through year end 2020, projecting sustained momentum in growth, with a forecasted 12% compound annual growth rate from 2020 to 2025. We expect this secular rotation into alternatives to continue as investors increasingly view allocations to private markets as a crucial requirement to meet their return objectives, as we believe alternative assets offer lower correlated and higher levels of returns as compared to traditional public equities and fixed income. Additionally, we have a diversified capital base across both institutional and high net worth clients, which represent 74% and 24% of our investor base, respectively.

Emergence of Private Debt and GP Minority Investing

Within the growing landscape of alternative assets, there is also a differentiated need for yield-oriented strategies.

The evolving landscape following the financial crisis of 2007 and 2008 (the “Global Financial Crisis”) has stimulated growth in both the private debt and GP minority investing markets. As banks pulled back from the middle markets in an effort to de-risk their balance sheets, the resulting void created a natural market opportunity that beget the emerging popularity of private debt, which has continued to increase in recent years. According to Preqin, since 2009, private debt is estimated to have raised over $957 billion globally, of which over $562 billion was raised since 2015 through 2020. Capital allocations to private debt, in particular, have an estimated compound annual growth rate of 16% through 2020 over a 20-year time period, compared to 11% for private equity. As of September 30, 2020, private debt is the third-largest asset class in the private alternatives space second only to private equity and real estate, and comprises 12% of total private capital, up from 6% in 2000, with tailwinds for future growth.

Similarly, following the Global Financial Crisis, the rising needs of GPs for liquidity and stable capital resulted in the strong growth of GP minority stake investing market. While previously GP minority stake investing was relatively infrequent and driven by opportunistic acquisitions by financial institutions and institutional investors, the years after the Global Financial Crisis were marked by strong growth in the sector. According to Preqin and Pitchbook, between 2010 and 2014, there were 23 stake sales and $8.6 billion capital raised for the GP minority investment funds, primarily targeting hedge fund managers. Over the last several years, GP minority stake investing has rapidly evolved, refocusing on acquiring minority stakes in private capital managers, with 73 stake sales completed and $31.3 billion capital raised across closed and open funds between 2015 and 2019. We believe this growth in activity increased awareness of the strategic benefits that alternative asset managers can derive from partnering with long-term, stable capital providers and highlighted to the investor community the merits of investing in portfolios of GP minority investments.

 

94


Table of Contents

We expect this rapid growth in both asset classes to continue to meet the following rising needs:

 

   

Sponsor-driven demand for debt capital: We believe the large amount of uninvested capital held by funds of private equity firms, estimated by Preqin Ltd. to be $1.5 trillion as of March 2020, will continue to drive deal activity. We expect that private equity sponsors will continue to pursue acquisitions and leverage their equity investments with secured loans provided by our product offerings. Furthermore, we believe if strong growth in fundraising in the private equity industry continues, it will naturally drive sponsor demand for financing solutions for their equity investments. We also believe continued growth in the private equity industry will facilitate increased demand by sponsor-owned U.S. middle market companies for financing solutions as they continue to require access to debt capital for operational and financing purposes. We believe that an expanding middle-market as well as the growing capital base of the private equity industry will support the continued demand for private debt.

 

   

Evolving financial and strategic objectives of GPs: Given the growth in the alternative asset management industry, we expect the needs of GPs to continue to evolve and expand, driving increased activity in GP minority stake investing. We believe the search for long-term / permanent capital to fund commitments, new product launches, geographic expansion and opportunistic acquisitions will only amplify as the industry expands. We also believe the desire by GPs and founders to crystallize value, optimize ownership structures and create long-term employee incentive mechanisms to ensure successful succession will remain a relevant activity driver as the first generation of leaders near retirement age.

 

   

Increasing Diversity within Private Debt: As macroeconomic conditions evolve, private debt funds have expanded their offerings. There is increasing investor demand for opportunistic lending. We expect the flexibility with which the private debt market evolves and expands will also support its future growth.

Investors’ growing preference for reliability of returns through favorable positioning in the capital structure

The increasing investor allocation into alternatives in search of yield has been accompanied by an increased focus on relative reliability of returns in recent years. As the primary private equity sector matures and oversaturates, the increased competitiveness of valuations has added pressure to the ultimate returns. We believe our private debt and GP minority investing strategies have demonstrated a strong ability to provide stable yields that, on a risk-adjusted basis, can exceed the average private equity return through the following avenues:

 

   

Favorable positioning in the capital structure. The relative seniority of debt to equity in the capital structure improves the risk profile of investment returns through lower relative variability. According to Preqin, the risk / return (defined as the ratio of standard deviation to the median) for investments with vintages between 2007 and 2016 for private debt is 0.91, versus 1.01 for private equity. Within the private debt asset class, direct lending represents an attractive sub-sector, with a risk / return of 0.43 and median net IRR of 8.9%. We believe this favorable risk / return profile of our Direct Lending business will continue to attract investors. Since our private debt strategies primarily operate in the senior secured lending space, and our target companies are in the upper middle market, we have a prime position within the capital structure of established companies. The relative seniority of our products is especially relevant, and can provide a greater degree of certainty for ROIC in periods of market turmoil.

 

   

Stability of cash flows from prudently structured portfolios. The portfolios of GP minority investments can provide more stable and predictable cash flows due to diversification benefits, significant proportion of contractually fixed cash flow, negotiated structural protections and exposure to a secularly growing industry. The portfolio diversification is achieved through broad exposure across multiple partner managers who collectively manage varied investment strategies across a multitude of fund vintages, geographies, sectors, and enterprise values. A significant portion of the expected cash

 

95


Table of Contents
 

return comes from contractual, fixed management fees, which enhances visibility into quarterly cash flows and provide for downside protection during an economic downturn. The total cash flows may be substantially increased by realized carried interest and gains from the GP-funded commitments.

Shifting asset allocation policies of institutional investors

Institutional investors are continuing to pivot their allocations away from traditional public market products toward higher-return alternative asset classes in an effort to decrease widening funding gaps and capture yield in a low-rate environment. According to a November 2020 Preqin survey, 81% of global investors expect to increase their allocation to alternatives in the next five years, with 26% indicating an expectation to increase their allocation significantly. Within alternatives, growth in private debt and private equity has meaningfully contributed to the increased demand and we believe our segments will continue to benefit from the favorable shifts in allocations. The rotation into private debt has been supported by the attractiveness of stable cash flows and a continually diversifying sector, given the rise of distressed and opportunistic lending. Similarly, allocations to the GP minority stake strategy have been supported by the differentiated breadth of exposure to Private Equity and other alternative asset classes. The strategy offers stable and growing cash flows and diversification across vintages, geographies, sectors, asset classes and enterprise values. Our breadth of fund offerings across strategies, and leverage to alternative asset classes is well-primed to benefit from these positive asset allocation trends. We believe we can provide a compelling opportunity for investors looking to place capital in one or more yield-oriented strategies as they seek to optimize their portfolio construction and returns, and we expect these allocation trends to persist for institutional investors, particularly as defined benefit plans and insurers continue to face the following headwinds:

 

   

Pension plans: The funding gap between pension assets and liabilities has continued to widen in recent years, which has exacerbated the difficulty of meeting rising pension obligations. The Geneva Association estimates a $41 trillion funding gap in pensions worldwide as of 2016. Pension funds have increased their allocations to alternative investments in an effort to enhance returns and narrow the existing gap. According to Preqin, public pension funds have been steadily increasing allocations to alternatives over the past decade, with the median allocation rising from 18% in 2010 to 30% in 2020.

 

   

Insurance companies: Insurance companies have notably increased their allocation into alternatives over the past several years. Low-rate environments have pressured insurers to seek alpha generation through higher-return alternatives, in order to generate adequate yield to satisfy their asset-liability matching requirements. Alternatives have also gained favor as a way to further diversify insurance companies’ asset portfolios.

Increasing demand for alternative assets from retail investors

Retail investors are increasing their demand for alternative investment products as a means to diversify and achieve higher, differentiated returns. According to Boston Consulting Group, in 2019, the retail channel represented 42% of global AUM and was the fastest-growing segment of global AUM, at 19% growth both globally and in North America. We expect the growth in the retail channel to continue and generate further demand for alternative products. Cerulli Associates, a research firm focused in global asset management, estimates that registered investment advisers will produce the greatest increase in allocations to alternatives between 2019 and 2021E, increasing their allocation by 17%, while allocations to traditional products such as fixed income, variable annuities, mutual funds and money markets are expected to decline. Owl Rock has benefited from this demand, notably through the growth of ORCC II, which it is seeking to expand through the launch of ORCIC. Commitments from retail investors in Owl Rock’s retail products have increased to approximately $4.6 billion in 2020. In addition, we have begun to penetrate the ultra-high-net-worth and family office sectors in our GP Minority Investments strategy, which together represent $1.8 billion in total commitments. We have well-established and growing relationships with over 85 wealth management platforms, including several of the largest platforms in North America. We believe our current relationships and market presence will enable us to continue penetration of the growing demand within the retail channel. Additionally, we

 

96


Table of Contents

have a diversified, global capital base with a strong investor domestic foundation. Approximately 73% is from U.S. & Canada, 18% from APAC, 8% from EMEA and 1% from the rest of the world.

De-leveraging of the global banking system

Since the Global Financial Crisis, there has been a significant de-leveraging of the global banking system. As the industry fell under more stringent capital requirements, stronger balance sheet discipline and higher standards of regulatory compliance, the commercial and investment banks increased their focus on large corporate companies, resulting in a reduction in the amount of capital provided to middle-market companies and private alternative asset management firms. This dynamic created an opportunity for non-bank lenders to service both groups, each of which comprise a large addressable market. We believe well-capitalized, reputable non-bank direct lenders like ORCC, Dyal Financing Fund, and our other products have been able to help provide financing solutions to the middle-market and private alternative asset management firms, and fill the gap left by retreating, traditional lenders.

Our Competitive Strengths

High proportion of permanent capital

We have a high-quality capital base heavily weighted toward permanent capital. As of March 31, 2021, 91% of our AUM consists of permanent capital, with the remainder (including private funds and managed accounts) in long-dated funds, which we define as funds with a contractual finite life of 5 years or more. Our BDCs, by nature, are closed-end, permanent (or potentially permanent) funds with no mandatory redemption and potentially unlimited duration once listed. The underlying funds of our GP Minority Equity Investments, GP Debt Financing, Co-Investments & Structured Equity and Professional Sports Minority Investments strategies are also structured as permanent capital vehicles. The high proportion of permanent capital in our AUM provides a stable base and allows for our AUM to grow more predictably without having reductions in our asset levels due to ordinary redemptions as with non-permanent fund structures. It also enables us to grow our fee revenue while leveraging our existing expense base. Our permanent capital base also lends stability and flexibility to our portfolio companies and partner managers, providing us the opportunity to grow alongside these companies and positioning us to be a preferred source of capital and the incumbent lender for follow-ons and other capital solutions to high-performing companies and GPs. As such, we are able to be a compelling partner for these firms as they seek capital to support their long-term vision and business development goals. The stability of our AUM base enables us to focus on generating attractive returns by investing in assets with a long-term focus across different periods in the market cycle.

Significant embedded growth in current AUM with built-in mechanisms for fee revenue increases

While we expect to continue our successful fundraising track record to supplement our existing capital base, our current AUM, predominately permanent capital in nature, already provides for significant embedded growth. Of our $52.5 billion AUM base, $40.1 billion represents our current fee-paying AUM. As of March 31, 2021, we have approximately $5.5 billion in AUM not yet paying fees, which reflects the built-in fee-earning growth potential of undrawn committed capital and undrawn debt. In addition, to the extent any of our BDCs become publicly listed, under the advisory agreements the advisory fees from the applicable BDC could potentially increase, subject to any fee waivers or deferral arrangements agreed to by us and the applicable BDC.

Stable earnings model with attractive margin profile

The majority of our revenues is generated from our management fees, which are contractual, fixed fees charged on fee-paying AUM. As of March 31, 2021 (assuming completion of the Business Combination), approximately 89% of our total revenue was comprised of management fees, which includes BDC Part I Fees from our BDCs. See Risk Factors—Risks Related to Our Business and Operations—The management fees of

 

97


Table of Contents

our BDCs and management fees and performance income of our private funds comprise substantially all of our revenues and a reduction in fees and performance income could have an adverse effect on our results of operations and the level of cash available for distributions to our stockholders.” and Note 1 to the “Notes to the Unaudited Pro Forma Combined Financial Information.

 

   

Management fees are generally based upon a defined percentage of average fair value of gross assets (excluding cash) or average fair value of gross assets (excluding cash) plus undrawn commitments in the case of our BDCs, or fair value of gross assets (excluding cash), fair value of investments plus undrawn commitments, or invested capital in the case of our Private Debt funds and Managed Accounts, investment cost for our GP Debt Financing strategy, and capital committed during the investment period, and thereafter generally based on the cost of unrealized investments, in the case of our GP Minority Equity Investments strategy, or based upon a defined percentage of the aggregate acquisition value adjusted for the cost of investment in the case of our Dyal HomeCourt Fund. Our management fees also include BDC Part I Fees.

 

   

BDC Part I Fees refers to a quarterly incentive fee on the net investment income of ORCC, ORCC II, ORTF and ORCIC (and, should such BDC become publicly listed in the future, ORCC III), subject to a fixed hurdle rate. These fees are classified as management fees as they are predictable and recurring in nature, not subject to contingent repayment, and cash-settled each quarter.

Our predictable revenue base translates to a stable earnings model through a disciplined, efficient cost structure, producing strong profit margins and mitigating the risk of volatility in the profit margins. Expenses related to our Business Services Platform are generally charged across the Dyal Equity Funds. This allows our business model to maintain a disciplined cost structure and stable operating margins while continuing to provide our partner managers with operational support which is core to our value proposition. Additionally, certain costs associated with our middle/back office personnel supporting our products are charged back to the underlying Direct Lending funds.

Extensive, long-term relationships with a robust and vast network of alternative asset managers

We have extensive alternative asset manager relationships, which allow us to quickly and efficiently source potential GP and fund level investment opportunities. Since inception, on a combined basis, we have generated fund level deal flow from over 550 sponsors and completed over 60 equity and debt GP level transactions. We believe our deep relationships position us to receive “early looks” and “last looks” from alternative asset managers, which in turn, allow us to be highly selective in deciding which investments to pursue. We believe the depth and breadth of our relationships are predicated on several, differentiating features of our platform and that alternative asset managers value our team’s experience and deep focus both within products and across a broad spectrum of capital solutions. Our Direct Lending business has over 65 investment professionals with an average of 20 years of experience and our GP Capital Solutions business has 16 investment professionals with the seven investment team Managing Directors having an average of 19 years of experience. Our expansive set of product offerings allows us to provide flexible and creative solutions, and in tandem with our sizeable permanent capital base, enables us to provide access to scaled, sizeable commitments. Alternative asset managers also value our Business Services Platform, which provides strategic value-added services to our partner managers in five key areas: client development and marketing support, business strategy, product development, talent management, and operational advice. We also believe our independence positions us as a trusted partner to the alternative asset management community. Our ability to move quickly and with transparency provides execution certainty to these alternative asset managers. We expect our differentiated approach and broad spectrum of capital solution products will continue to strengthen our relationships, and we intend to further expand our network to fortify our position as a preferred partner for alternative asset managers and their portfolio companies.

Increasing benefits of scale

We believe our robust, scaled platform presents us with a competitive advantage which enables us to provide attractive solutions as a trusted partner and therefore continue to capture market share.

 

98


Table of Contents

Within Direct Lending, there is significant competition for loans below $50 million, but there are much fewer lenders capable of providing solutions over $100 million. Our differentiated approach and scaled direct lending platform allow us to capitalize on opportunities across the sizing spectrum—from loans below $50 million to loans up to $1.0 billion. Our platform’s scale has demonstrated the ability to originate larger deals, while also providing diversification in our portfolios. We believe our scale enables us to broaden our deal funnel and provides us access to more investment opportunities than many other direct lenders. We have significant dry powder that allows us to provide scaled financing solutions, commit to full capital structures and support capital needs of borrowers. We believe being a total solutions provider also grants us a broader view of market opportunities, which allows us to continue operating as a market leader.

Within GP Minority Equity Investments, we have also established ourselves as a market leader, with a long track record, greatest amount of aggregate capital raised and largest number of publicly-announced deals. The size of our most recent fund, at $9.0 billion, is materially larger than the target $4 billion fund sizes of our main competitors. Our large base of stable capital not only enables participation in investments across the sizing spectrum, but also creates a competitive advantage by positioning us as a highly qualified buyer for minority stakes in large, established GPs. We believe we also gain access to proprietary deal flow as a result of the market’s confidence in our ability to execute on large investments expeditiously. While our GPs vary in size, the median AUM of the underlying private capital GPs in our GP Minority Equity Investments’ Fund III and Fund IV is $24.2 billion as of December 31, 2020. We believe our strong reputation in the market combined with our scale will continue to provide us with unique access to the most attractive sectors of the alternative asset management universe.

Many institutional investors are concentrating their relationships in an effort to partner with dependable, scaled firms with proven track records that they have a high level of comfort with. Our scaled platform enables us to remain a partner of choice not only for borrowers and GPs, but also for investors. We believe we will not only maintain, but continue to expand our share of the market as a result of the high level of confidence investors have in our scaled capital solutions platform.

Our ability to provide diversification and niche access points will continue to attract investor interest as they seek diversification and continue to value lower-correlation portfolio allocations.

Diverse, global and growing high-quality investor base

Our global investor base, across our strategies, is composed of long-standing institutional relationships as well as a growing retail investor base. Our institutional clients include large domestic and international public and private pension funds, endowments, foundations, family offices, sovereign wealth funds, asset managers and insurance companies. Our retail clients include prominent wealth management firms, private banks, and high-net worth investors. We continue to grow our investor relationships and have over 650 unique relationships as of March 31, 2021. As we continue to grow, we expect to retain our existing clients through our breadth of offerings. As of March 31, 2021, assuming completion of the Business Combination, approximately 31% of our investors are invested in at least two products, with many increasing their commitment to their initial strategy and additionally committing additional capital across our other strategies. We believe our diligent management of investors’ capital, combined with our strong performance and increasingly diversified product offerings has helped retain and attract investors which has furthered our growth in fee paying AUM and facilitated further expansion of our strategies. We also believe the global nature of our investor base enables significant cross-selling opportunities between our business segments and strategies. We are committed to providing our clients with a superior level of service. We believe our client-focused nature, rooted in our culture of transparency will help us continue to retain and attract high quality investors to our platform.

Industry-leading management team with proven track record

We are led by a team of seasoned executives with significant and diverse experience at the world’s leading financial institutions. Our best-in-class management team has considerable expertise across the direct lending

 

99


Table of Contents

space and GP minority stake strategies, with a long track record of successful investing experience across multiple businesses and credit cycles. Members of our senior management have an average of over 25 years of experience and a strong track record in building successful businesses from the ground up and generating superior returns across market cycles. Additionally, our senior management team has experienced no turnover since the inception of our predecessor businesses which we believe has enabled us to build meaningful long-term relationships and partnerships with alternative asset managers as well as with our investors.

Alignment of interests with stakeholders

We consider the alignment of interests of our principals, executive management team and professionals with those of our investor base and unitholders to be core to our business. Our principals, executive management team and professionals have committed almost $0.7 billion of capital across our products, which aligns our interests with client interests. This arrangement only furthers the alignment of interests by reinforcing the long-term ownership of our equity by our co-Founders, investment professionals and other employees, while also motivating the continued high-performance and retention of our dedicated team of professionals.

Our Growth Strategy

We aim to continue applying our core principles and values that have guided us since inception in order to expand our business through the following strategies:

Organically grow our core business

We expect to continue to grow AUM in our existing strategies, and intend to launch additional, successor permanent capital vehicles and similar long-dated products in the future. We will benefit from significant embedded growth in our current AUM that can be realized as we continue to deploy and lever our existing capital base. As of March 31, 2021, we have approximately $5.5 billion in AUM not yet paying fees, which reflects the built-in management fee growth potential of undrawn committed capital and undrawn debt. As we realize this embedded growth, the conversion of available capital will create access to fee growth by increasing our fee-paying AUM. We believe these key attributes, in conjunction with our ability to raise successor products in existing strategies, will continue to play a key role in our growth profile. We also expect to enhance our AUM growth by expanding our current investor relationships and also continuing to attract new investors.

Expand our product offering

We plan to grow our platform by expanding our product offerings. We intend to take a diligent and deliberate approach to expansion, only adding products that are complementary, adjacent or additive to our current strategies. To date, our measured approach to growth through the addition of adjacent strategies has allowed us to continue delivering high performance to our dedicated investor base. We expect that as we continue to grow our existing strategies, there will be additional adjacencies that provide natural expansion opportunities. We believe through the disciplined expansion of our platform, we can continue to develop our breadth of offerings and further our position as a leading solutions provider. As we grow, we expect to attract new investors as well as leverage our existing investor base, as we have done with previous product launches.

Leverage complementary global distribution networks

Both Owl Rock and Dyal have demonstrated fundraising capabilities, that when combined will be well positioned to continue to penetrate the growing global market. Owl Rock’s fundraising success to date has been primarily focused within the United States, and Dyal’s global investor base is primarily located in North America, Asia Pacific, Europe, and the Middle East. We intend to continue fundraising both domestically and internationally. The favorable industry tailwinds are global in nature and we believe that there is additional market opportunity across the global landscape. As of March 31, 2021, 73% of our capital raised represents

 

100


Table of Contents

capital raised in the United States and Canada. We believe our strong network and track record of global fundraising has primed us to further extend our fundraising efforts across products and into additional international markets, as institutional investors across the globe are facing the same pressures and seeking the same positive attributes of the sector that have attracted domestic investors thus far. We also believe we have a significant opportunity to leverage Dyal’s global fundraising capabilities and investor relationships to cross-sell our Direct Lending products, as well as utilize Owl Rock’s existing domestic retail channel to cross-sell our GP Capital Solutions products while increasing our global capabilities. The global market represents a large, and relatively untapped opportunity for many of our products that we believe will facilitate our pursuit of international expansion in the coming years, and position us to enter into less-developed markets where we can be a significant first-mover and play a key role in defining the markets.

Enhance our distribution channels

As investors continue to increase their alternatives allocation in the search for yield, we believe we have the opportunity to continue diversifying our client base by attracting new investors across different channels. We intend to leverage our strong growth within and across our strategies as a means to add new investors to our growing family of funds. We have already begun executing on this strategy, with a notable influx of wealth management platforms and public and private pension fund investors in recent years. These additions helped further diversify our investor base which also includes, but is not limited to, insurance, family offices, endowments and foundations. In addition, we have continued to grow our relationships in the consultant community. We intend to be the premier direct lending and GP minority investing platform for investors across the institutional and retail distribution channels.

Deepen and expand strong strategic relationships with key institutional investors

We have established invaluable relationships with strategic partners, consultants and large institutional investors who provide us with key market insights, operational advice and facilitate relationship introductions. We pride ourselves on continuing to foster these relationships as they are fundamental to our business and reflect the strong alignment of interests that are highly valued by our partners. As of March 31, 2021, pro forma for completion of the Business Combination, four institutional investors have committed at least $1.0 billion across our strategies. Eleven institutional investors have committed at least $500 million, and 27 have committed at least $250 million across our strategies and 34% of our institutional investors are invested in more than one product. Our strategic partnerships allow us to craft customized solutions tailored to the objectives of our clients, while reflecting the breadth of our capabilities across our strategies. We also have important relationships with sponsors, wealth management firms, banks, corporate advisory firms, industry consultants and other market participants that we believe are of significant value. As we continue to grow, both organically and through product and geographic expansion, we will continue to pursue the addition of incremental key strategic partners.

Opportunistically pursue accretive acquisitions

In addition to our various avenues of organic growth, we intend to diligently evaluate acquisition opportunities that we believe would be value-enhancing to our current platform. These could include, but are not limited to, acquisitions that would expand the breadth of our product offerings, further develop our investor base, or facilitate our plans for global expansion. We believe that as the market continues to evolve, there will be numerous opportunities for us to consider, of which we intend to only pursue the most accretive acquisitions.

Regulatory and Compliance Matters

Our businesses, as well as the financial services industry, generally are subject to extensive regulation, including periodic examinations, by governmental agencies and self-regulatory organizations or exchanges in the U.S. and foreign jurisdictions in which we operate relating to, among other things, antitrust laws, anti-money laundering laws, anti-bribery laws relating to foreign officials, tax laws and privacy laws with respect to client and other information, and some of our funds invest in businesses that operate in highly regulated industries.

 

101


Table of Contents

Each of the regulatory bodies with jurisdiction over us has regulatory powers dealing with many aspects of financial services, including the authority to grant, and in specific circumstances to cancel, permissions to carry on particular activities. Any failure to comply with these rules and regulations could limit our ability to carry on particular activities or expose us to liability and/or reputational damage. Additional legislation, increasing global regulatory oversight of fundraising activities, changes in rules promulgated by self-regulatory organizations or exchanges or changes in the interpretation or enforcement of existing laws and rules, either in the United States or elsewhere, may directly affect our mode of operation and profitability. See “Risk Factors—Risks Related to Our Business and Operations—Difficult market and political conditions may reduce the value or hamper the performance of the investments made by our funds or impair the ability of our funds to raise or deploy capital, each of which could materially reduce our revenue, earnings and cash flow and adversely affect our financial prospects and condition.

Rigorous legal and compliance analysis of our businesses and our funds’ investments is important to our culture. We strive to maintain a culture of compliance through the use of policies and procedures such as oversight compliance, codes of ethics, compliance systems, communication of compliance guidance and employee education and training. All employees must annually certify their understanding of and compliance with key global Owl Rock policies, procedures and code of ethics. We have a compliance group that monitors our compliance with the regulatory requirements to which we are subject and manages our compliance policies and procedures. Our Chief Compliance Officer supervises our compliance group, which is responsible for monitoring all regulatory and compliance matters that affect our activities. Our compliance policies and procedures address a variety of regulatory and compliance risks such as the handling of material non-public information, personal securities trading, valuation of investments, document retention, potential conflicts of interest and the allocation of investment opportunities.

Many jurisdictions in which we operate have laws and regulations relating to data privacy, cybersecurity and protection of personal information, including the General Data Protection Regulation, which expands data protection rules for individuals within the European Union (the “EU”) and for personal data exported outside the EU, and the California Consumer Privacy Act, which creates new rights and obligations related to personal data of residents (and households) in California. Any determination of a failure to comply with any such laws or regulations could result in fines and/or sanctions, as well as reputational harm. Moreover, to the extent that these laws and regulations or the enforcement of the same become more stringent, or if new laws or regulations or enacted, our financial performance or plans for growth may be adversely impacted.

United States

SEC Regulations

We provide investment advisory services through several entities that are registered as investment advisers with the SEC pursuant to the Advisers Act. Our BDCs elect to be regulated under the Investment Company Act and the Exchange Act and, in certain cases, the Securities Act. As compared to other, more disclosure-oriented U.S. federal securities laws, the Advisers Act and the Investment Company Act, together with the SEC’s regulations and interpretations thereunder, are highly restrictive regulatory statutes. The SEC is authorized to institute proceedings and impose sanctions for violations of the Advisers Act and the Investment Company Act, ranging from fines and censures to termination of an adviser’s registration.

Under the Advisers Act, an investment adviser (whether or not registered under the Advisers Act) has fiduciary duties to its clients. The SEC has interpreted these duties to impose standards, requirements and limitations on, among other things, trading for proprietary, personal and client accounts; allocations of investment opportunities among clients; and conflicts of interest.

The Advisers Act also imposes specific restrictions on an investment adviser’s ability to engage in principal and agency cross transactions. Our registered investment advisers are subject to many additional requirements

 

102


Table of Contents

that cover, among other things, disclosure of information about our business to clients; maintenance of written policies and procedures; maintenance of extensive books and records; restrictions on the types of fees we may charge, including incentive fees or carried interest; solicitation arrangements; maintaining effective compliance program; custody of client assets; client privacy; advertising; and proxy voting. The SEC has authority to inspect any registered investment adviser and typically inspects a registered investment adviser periodically to determine whether the adviser is conducting its activities in compliance with (i) applicable laws, (ii) disclosures made to clients and (iii) adequate systems, policies and procedures to ensure compliance.

A majority of our revenues are derived from our advisory services to our BDCs. The Investment Company Act imposes significant requirements and limitations on BDCs, including with respect to their capital structure, investments and transactions. While we exercise broad discretion over the day-to-day management of our BDCs, each of our BDCs is also subject to oversight and management by a board of directors, a majority of whom are not “interested persons” as defined under the Investment Company Act. The responsibilities of each board include, among other things, approving our advisory contract with our BDC; approving certain service providers; determining the valuation and the method for valuing assets; and monitoring transactions involving affiliates and; approving certain co-investment transactions. The advisory contracts with each of our BDCs may be terminated by the stockholders or directors of such BDC on not more than 60 days’ notice, and are subject to annual renewal by each respective BDC’s board of directors after an initial two-year term.

Generally, affiliates of our BDCs are prohibited under the Investment Company Act from knowingly participating in certain transactions with their affiliated BDCs without prior approval of the BDC’s board of directors who are not interested persons and, in some cases, prior approval by the SEC. The SEC has interpreted the prohibition on transactions with affiliates to prohibit “joint transactions” among entities that share a common investment adviser.

Owl Rock Capital and certain of its affiliates have been granted exemptive relief by the SEC that permits them to co-invest with each other and other funds managed by Owl Rock Capital or its affiliates in negotiated transactions in a manner consistent with our BDCs’ investment objectives, positions, policies, strategies and restrictions as well as regulatory requirements and other pertinent factors, provided that certain directors of any of our participating BDCs make certain determinations. Our investment allocation policy incorporates the conditions of the exemptive relief. As a result of the exemptive relief, there could be significant overlap in the investment portfolios of our BDCs and/or other of our funds that could avail themselves of the exemptive relief.

Pursuant to an exemptive order issued by the SEC on April 8, 2020 and applicable to all BDCs through December 31, 2020, our BDCs may, subject to the satisfaction of certain conditions, co-invest in their respective existing portfolio companies with certain other funds managed by Owl Rock Capital or its affiliates and covered by the exemptive relief, even if such other funds have not previously invested in such existing portfolio company. Without this order, affiliated funds would not be able to participate in such co-investments with our BDCs unless the affiliated funds had previously acquired securities of the portfolio company in a co-investment transaction with the Company.

Additionally, Owl Rock Capital has been granted exemptive relief to permit certain of our BDCs and certain of their respective affiliates to offer multiple classes of shares of common stock and to impose asset-based distribution fees and early withdrawal fees.

Under the Advisers Act, our investment advisory agreements may not be assigned without the client’s consent. Under the Investment Company Act, the advisory agreements with our BDCs terminate automatically upon assignment. The term “assignment” is broadly defined and includes direct assignments as well as assignments that may be deemed to occur upon the transfer, directly or indirectly, of a controlling interest in us.

 

103


Table of Contents

Other Federal and State Regulators; Self-Regulatory Organizations

In addition to the SEC regulatory oversight we are subject to under the Investment Company Act and the Advisers Act, there are a number of other regulatory bodies that have or could potentially have jurisdiction to regulate our business activities.

Owl Rock Securities, which is currently owned by an affiliate of Owl Rock but is expected to be combined with Blue Owl in connection with (or following) the Business Combination, is registered as a broker-dealer with the SEC, which maintains registrations in many states, and is a member of FINRA. As a broker-dealer, Owl Rock Securities is subject to regulation and oversight by the SEC and state securities regulators. In addition, FINRA, a self-regulatory organization that is subject to oversight by the SEC, promulgates and enforces rules governing the conduct of, and examines the activities of, its member firms. Due to the limited authority granted to Owl Rock Securities in its capacity as a broker-dealer, it is not required to comply with certain regulations covering trade practices among broker-dealers and the use and safekeeping of customers’ funds and securities. As a registered broker-dealer and member of a self-regulatory organization, Owl Rock Securities is, however, subject to the SEC’s uniform net capital rule. Rule 15c3-1 of the Exchange Act, which specifies the minimum level of net capital a broker-dealer must maintain and also requires that a significant part of a broker-dealer’s assets be kept in relatively liquid form.

Dyal Fund III, unlike our other Dyal funds, has been operated as a commodity pool having a registered commodity pool operator (“CPO”) that relies on CFTC Rule 4.7, a partial exemption from certain CFTC rules. Prior to the closing of the Business Combination, the existing investment manager of Dyal Fund III filed a cessation of trading notice in respect of Dyal Fund III because Dyal Fund III has never invested in or traded “commodity interests”, as defined under the U.S. Commodity Exchange Act. It is currently expected that neither the new general partner nor the new investment manager of Dyal Fund III will serve as a registered CPO to Dyal Fund III following the closing. However, if the cessation of trading notice is not effective and no other exemption or exclusion is available, the newly appointed manager of Dyal Fund III will be required to be register as a CPO and continue to meet the requirements of Rule 4.7 with respect to the fund. Registration as a CPO entails incurring additional costs, expenses and administrative burdens, including, registration and licensing requirements (and certain personnel may need to satisfy proficiency requirements), bookkeeping, recordkeeping and filing requirements, certain reporting obligations, oversight and examination by the National Futures Association, and other ongoing compliance obligations.

Other Jurisdictions

We currently have limited operations outside the United States. We have recently commenced operations in the U.K. We also market our funds to investors globally. As we expand our operations in the U.K., Europe and other international jurisdictions, we expect to become subject to various legislative frameworks in those jurisdictions. See “Risk Factors—Dyal Funds—Increased data protection regulation may result in increased complexities and risk in connection with the operation of our business and our funds” and “Risk Factors—Dyal Funds—We are subject to risks related to corporate social responsibility.”

Competition

The investment management industry is intensely competitive, and we expect it to remain so. We compete globally and on a regional, industry and asset basis.

Historical Competition of Owl Rock

We face competition both in the pursuit of fund investors and investment opportunities. Generally, our competition varies across business lines, geographies and financial markets. We compete for investors based on a variety of factors, including investment performance, investor perception of investment managers’ drive, focus

 

104


Table of Contents

and alignment of interest, quality of service provided to and duration of relationship with investors, breath of our product offering, business reputation and the level of fees and expenses charged for services. We compete for investment opportunities at our funds based on a variety of factors, including breadth of market coverage and relationships, access to capital, transaction execution skills, the range of products and services offered, innovation and price, and we expect that competition will continue to increase.

Our competition as an asset manager and financing source to middle market companies consists primarily of other asset managers who focus principally on credit funds, including BDCs, and other credit products. We and our funds also compete with public and private funds, BDCs, commercial and investment banks, commercial finance companies and, to the extent they provide an alternative form of financing, private equity and hedge funds. Many of our competitors are substantially larger and may have more financial, technical, and marketing resources than we do. Many of these competitors have similar investment objectives to us, which may create additional competition for investment opportunities. Some of these competitors may also have a lower cost of capital and access to funding sources that are not available to us, which may create competitive disadvantages for us with respect to investment opportunities. In addition, some of our competitors may have higher risk tolerances or different risk assessments, which could allow them to consider a wider variety of investments and establish more relationships than us. Further, many of our competitors are not subject to the regulatory restrictions that the Investment Company Act imposes on us as a business development company, or to the distribution and other requirements we must satisfy to qualify for RIC tax treatment. Lastly, institutional and individual investors are allocating increasing amounts of capital to alternative investment strategies. Several large institutional investors have announced a desire to consolidate their investments in a more limited number of managers. We expect that this will cause competition in our industry to intensify and could lead to a reduction in the size and duration of pricing inefficiencies that many of our funds seek to exploit.

Competition is also intense for the attraction and retention of qualified employees. Our ability to continue to compete effectively in our businesses will depend upon our ability to attract new employees and retain and motivate our existing employees.

For additional information concerning the competitive risks that we face, see “Risk Factors—Risks Relating to Our Businesses and Operations—The investment management business is intensely competitive.”

Historical Competition of Dyal

The Dyal Equity Funds currently have limited direct competition from organizations dedicated to acquiring stakes in large institutionalized private capital managers. Goldman Sachs’ Petershill team has acquired stakes in certain private equity firms. Similarly, Blackstone has acquired various minority stakes. Such institutions may compete with us for similar investments in the future. We believe however that this limited number of competitors is likely to persist, as conflicts of interest and regulatory restrictions make purchasing minority stakes in private capital managers challenging for financial institutions and private equity firms.

With respect to our GP Debt Financing strategy, many banks provide revolving lines of credit to private equity managers, but these credit lines are typically short duration (i.e., three to five years), amortize and require blanket personal guarantees. A small number of firms, most notably Landmark Partners, provide structured or preferred equity to managers, but these investments are also structurally very different from our funds’ long-term loans. We believe that this limited amount of competition is likely to persist, as conflicts of interest, regulatory restrictions, capital constraints and other considerations make lending to private equity managers challenging for financial institutions, insurance companies and other private market firms.

Our current GP Capital Solutions strategies compete with, and our expanded GP Capital Solutions strategies will compete with, among others, a number of private equity funds, specialized funds, hedge funds, corporate buyers, traditional asset managers, real estate companies, commercial banks, investment banks, other investment managers and other financial institutions, including the owners of certain of our shareholders, as well as domestic

 

105


Table of Contents

and international pension funds and sovereign wealth funds, and we expect that competition will continue to increase. See “Risk Factors—Risks Related to Our Business and Operations—The investment management business is intensely competitive.” We compete globally and on a regional, industry and asset basis.

Generally, our competition varies across business lines, geographies and financial markets and we anticipate competition in both our currently existing operations as well as any new operations we may undertake, including our anticipated entry into NBA franchise minority stake ownership. We compete for investment opportunities at our funds based on a variety of factors, including breadth of market coverage and relationships, access to capital, scale, transaction execution skills, the range of products and services offered, innovation and price, and we expect that competition will continue to increase.

Competition is also intense for the attraction and retention of qualified employees. Our ability to continue to compete effectively in our businesses will depend upon our ability to attract new employees and retain and motivate our existing employees. See “Risk Factors—Risks Related to Our Business and OperationsOur future growth depends on our ability to attract, retain and develop human capital in a highly competitive talent market.”

Legal Proceedings

From time to time we may be involved in various legal proceedings, lawsuits and claims incidental to the conduct of our business, some of which may be material. Our businesses are also subject to extensive regulation, which may result in regulatory proceedings against us.

Affiliates of Sixth Street Partners (collectively, “Sixth Street”), a partner manager of Dyal Fund III, filed suit in the Court of Chancery of the State of Delaware on February 12, 2021 against Dyal Capital Partners III (A) LP, Dyal Capital Partners III (B) LP, NB Dyal Associates III LP, NB Dyal GP Holdings LLC, Dyal III SLP LP, NB Alternatives GP Holdings LLC, NB Alternatives Advisers LLC, Neuberger Berman AA LLC, and Neuberger Berman seeking to enjoin the completion of the Business Combination on the basis that the Business Combination violated the restrictions on transfer set forth in the investment agreement between Sixth Street and Dyal Fund III and alleging, in the alternative, a claim of tortious interference with contract against certain defendants. The action was captioned Sixth Street Partners Management Company, L.P., et. al v. Dyal Capital Partners III (A) LP, et. al., C.A. No. 2021—0127—MTZ (Del. Ch.). On April 20, 2021, the Court denied the application for an injunction with respect to both claims, noting that Sixth Street was unlikely to succeed on the merits of the case with respect to either the violation of the restrictions on transfer or the tortious interference claim. On April 30, 2021, the Court entered final judgment against Sixth Street and in favor of the defendants, and dismissed the action in its entirety with prejudice on the basis of the Court’s April 20 ruling. On May 14, 2021, the Delaware Supreme Court affirmed the Court of Chancery’s entry of final judgment against Sixth Street.

Additionally, affiliates of Golub Capital Partners (collectively “Golub”), a partner manager of Dyal Fund IV, filed suit in the Supreme Court of the State of New York, County of New York, on February 23, 2021 against Dyal Capital Partners Mirror Aggregator (A) LP, Dyal Capital Partners Mirror Aggregator (B-GIM) LP, Dyal Capital Partners Mirror Aggregator (B-GGP) LP, NB Dyal IV Advisers LLC, NB Dyal GP Holdings LLC, Neuberger Berman, and NB Alternatives Advisers LLC likewise seeking to enjoin the completion of the Business Combination on the basis that the Business Combination violated the restrictions on transfer set forth in the investment agreement between Golub and Dyal Fund IV and asserting a claim of tortious interference with contract against certain defendants in the alternative. The action was captioned GCDM Holdings LP, et al. v. Dyal Capital Partners Mirror Aggregator (A) LP, et al., Index No. 651226/2021 (Sup. Ct. New York Cnty.). On April 2, 2021, the Court denied the application for an injunction with respect to both claims, noting that Golub was unlikely to succeed on the merits of the case with respect to either the violation of the restrictions on transfer or the tortious interference claim. On June 2, 2021, Golub filed a stipulation of voluntary discontinuance that dismissed with prejudice the remaining claims in the action.

 

106


Table of Contents

On March 8, 2021, Golub filed a demand for arbitration against Dyal Capital Partners Mirror Aggregator (A) LP, Dyal Capital Partners Mirror Aggregator (B-GIM) LP, Dyal Capital Partners Mirror Aggregator (B-GGP) LP, NB Dyal IV Advisers LLC, NB Dyal GP Holdings LLC, NB Alternatives Advisers LLC, and Neuberger Berman LLC for claims similar to those filed in the Supreme Court of the State of New York, County of New York. On April 26, 2021, Golub filed an application for emergency injunctive relief in arbitration against Dyal Capital Partners Mirror Aggregator (A) LP, Dyal Capital Partners Mirror Aggregator (B-GIM) LP, and Dyal Capital Partners Mirror Aggregator (B-GGP) LP. The application sought, among other things, restrictions on Dyal IV’s receipt, use, and possession of certain of Golub’s information following the closing of the Business Combination. On May 17, 2021, an emergency arbitrator denied Golub’s application for emergency injunctive relief. Golub’s claims in arbitration remain pending. On May 24, 2021, Dyal Capital Partners Mirror Aggregator (A) LP, Dyal Capital Partners Mirror Aggregator (B-GIM) LP, and Dyal Capital Partners Mirror Aggregator (B-GGP) LP filed counterclaims against Golub, which also remain pending.

 

107


Table of Contents

OWL ROCK’S MANAGEMENT’S DISCUSSION AND ANALYSIS OF FINANCIAL CONDITION AND RESULTS OF OPERATIONS

In this section, unless the context otherwise requires, references to “Owl Rock,” “we,” “us,” “our,” and the “Company” are intended to mean the business and operations of Owl Rock and its consolidated subsidiaries. The following discussion analyzes the financial condition and results of operations of the Company. Additional terms used by the Company are defined in the Glossary and throughout the Management’s Discussion and Analysis in this prospectus.

The following discussion and analysis should be read in conjunction with the consolidated and combined audited financial statements and the related notes included in this prospectus.

Amounts and percentages presented throughout our discussion and analysis of financial condition and results of operations may reflect rounded results in thousands (unless otherwise indicated) and consequently, totals may not appear to sum. Certain prior period amounts have been reclassified to conform to the current year presentation.

Our Business

We are a leading alternative asset management firm focused on providing direct lending solutions to U.S. middle market companies. Our breadth of lending product offerings enables us to offer a holistic platform to the middle market, which establishes us as a partner of choice for private-equity sponsored companies as well as other businesses primarily in non-cyclical, recession-resistant businesses. We provide these loans predominantly by utilizing permanent capital vehicles funded by our high-quality, largely institutional investor base. By utilizing these permanent capital vehicles and long-dated private funds, we believe our business provides a high degree of earnings stability and predictability. Our investors include a diversified mix of institutional investors, including prominent domestic public and private pension funds, endowments, foundations, institutional-quality family offices, asset managers and insurance companies, as well as high net worth and retail clients, distributed through many well-known wealth management firms. We have continued to grow our dedicated investor base through emphasizing our disciplined investment approach, client service, best-in-class portfolio performance and industry leading margins. We operate across four different strategies, through which we currently manage five permanent capital vehicles, all of which are BDCs, as well as long-dated private funds and managed accounts. As of March 31, 2021, we managed $27.8 billion in AUM, 83% of which is considered permanent capital AUM. Our $27.8 billion in AUM reflects year-over-year growth of 42% since March 31, 2020 and a CAGR of 22% since December 31, 2019. Our executives and employees have invested over $515 million in our products.

Our business is focused on direct lending to middle market companies primarily in the United States under the following four investment strategies:

 

   

Diversified Lending. We primarily originate and make loans to, and make debt and equity investments in, U.S. middle market companies. We invest in senior secured or unsecured loans, subordinated loans or mezzanine loans and, to a lesser extent, equity and equity-related securities including warrants, preferred stock and similar forms of senior equity, which may or may not be convertible into a portfolio company’s common equity. Our investment objective is to generate current income and, to a lesser extent, capital appreciation by targeting investment opportunities with favorable risk-adjusted returns. While we believe that current market conditions favor extending credit to middle market companies in the United States, our investment strategy is intended to generate favorable returns across credit cycles with an emphasis on preserving capital.

We focus on providing debt capital to private-equity sponsored companies and other businesses primarily in non-cyclical, recession-resistant businesses. We provide a wide range of financing solutions with strong focus on the top of the capital structure and operate this strategy through significant diversification by borrower, sector, sponsor, and position size.

 

108


Table of Contents

Our Diversified Lending strategy is intended to generate favorable returns across credit cycles with an emphasis on preserving capital and is managed through four BDCs, ORCC, ORCC II, ORCC III and ORCIC, private debt funds and managed accounts. As of March 31, 2021, we have $17.7 billion of assets under management across these products.

 

   

Technology Lending. We are focused primarily on originating and making debt and equity investments in technology-related companies based primarily in the United States. We originate and invest in senior secured or unsecured loans, subordinated loans or mezzanine loans, and equity-related securities including common equity, warrants, preferred stock and similar forms of senior equity, which may or may not be convertible into a portfolio company’s common equity. Our investment objective is to maximize total return by generating current income from debt investments and other income producing securities, and capital appreciation from our equity and equity-linked investments.

We invest in a broad range of established and high growth technology companies that are capitalizing on the large and growing demand for technology products and services. These companies use technology extensively to improve their business processes, applications and opportunities or seek to grow through technological developments and innovations. These companies operate in technology-related industries or sectors which include, but are not limited to, information technology, application or infrastructure software, financial services, data and analytics, security, cloud computing, communications, life sciences, healthcare, media, consumer electronics, semi-conductor, internet commerce and advertising, environmental, aerospace and defense industries and sectors.

Our Technology Lending strategy is managed through our technology-focused BDC, ORTF. As of March 31, 2021, we have $5.5 billion of assets under management in ORTF.

 

   

First Lien Lending. We seek to realize significant current income with an emphasis on preservation of capital primarily through originating primary transactions in and, to a lesser extent, secondary transactions of first lien senior secured loans in or related to middle market businesses based primarily in the United States. We may also invest, on a limited basis, in other types of debt and debt-related securities in or related to middle market businesses based primarily in the United States. While we believe that current market conditions favor extending credit to middle market companies in the United States, our investment strategy is intended to generate favorable returns across credit cycles with an emphasis on preserving capital. We expect that capital will be used by portfolio companies to support growth, acquisitions, market or product expansion, refinancings and/or recapitalizations.

Our First Lien Lending strategy is managed through our Private Debt fund, First Lien Fund, and through Managed Accounts. As of March 31, 2021, we have $3.1 billion of assets under management across these products.

 

   

Opportunistic Lending. We seek to generate attractive risk-adjusted returns by taking advantage of credit opportunities in U.S. middle-market companies with liquidity needs and market leaders seeking to improve their balance sheets. We focus on high quality companies that could be experiencing disruption, dislocation, distress, or transformational change. We leverage the Owl Rock platform to source investment opportunities directly from potential portfolio companies and/or financial sponsors.

We are a partner of choice for a number of privately held companies that are often controlled by private equity sponsors, and we are well positioned to provide such companies with a variety of financing solutions to meet a broad range of situations, including but not limited to the following: (i) rescue financing, (ii) new issuance and recapitalizations, (iii) wedge capital, (iv) debtor-in-possession loans, (v) financing for additional liquidity and covenant relief, and (vi) broken syndications. We may from time to time engage in secondary purchases as well.

We intend to make opportunistic investments in U.S. middle-market companies by providing a variety of approaches to financing, including but not limited to originating and/or investing in secured debt, unsecured debt, mezzanine debt, other subordinated debt, interests senior to common equity, as well as equity securities (or rights to acquire equity securities) which may or may not be acquired in

 

109


Table of Contents

connection with a debt financing transaction, and doing any and all things necessary, convenient or incidental thereto as necessary or desirable to promote and carry out such purpose.

Our Opportunistic Lending strategy is managed through our Private Debt fund, Owl Rock Opportunistic Fund, L.P., and through Managed Accounts. As of March 31, 2021, we have $1.4 billion of assets under management across these products.

Fee Structure

Management Fees

The investment adviser generally receives a quarterly management fee based upon a defined percentage of average fair value of gross assets (excluding cash) or average fair value of gross assets (excluding cash) plus undrawn commitments in the case of our BDCs, or fair value of gross assets (excluding cash), fair value of investments plus undrawn commitments, or invested capital in the case of our Private Debt funds and Managed Accounts, and also includes BDC Part I Fees. BDC Part I Fees refers to a quarterly performance income on the net investment income of ORCC, ORCC II, ORTF, ORCIC (and, should such BDC become publicly listed in the future, ORCC III), subject to a fixed hurdle rate. These fees are classified as management fees as they are predictable and recurring in nature, not subject to contingent repayment, and cash-settled each quarter.

Our investment advisory agreements of our BDCs typically must be reviewed or approved annually by their boards of directors (including a majority of its independent directors).

Incentive Fees

We are entitled to receive incentive fees in accordance with the investment advisory agreements we have with our BDCs. We may receive BDC Part II Fees, which are not paid unless a BDC achieves cumulative aggregate realized capital gains (net of cumulative aggregate realized capital losses and aggregate unrealized capital depreciation).

Capital Invested In and Through Our Funds

To further align our interests with those of investors in our products, our executives and employees have invested and committed over $515 million in Owl Rock products across our platform. We determine these capital commitments based on a variety of factors, including regulatory requirements, investor requirements, estimates regarding liquidity over the estimated time period during which commitments will be funded, estimates regarding the amounts of capital that may be appropriate for other opportunities or other products we may be in the process of raising or are considering raising, prevailing industry standards with respect to sponsor commitments and our general working capital requirements. Our capital commitments are typically funded with cash and not with carried interest or deferral of management fees.

COVID-19 and Our Response

The outbreak of a novel strain of coronavirus (“COVID-19”) continues to impact the United States and other countries throughout the world. In March 2020, the World Health Organization declared COVID-19 to be a pandemic and the United States declared a national emergency due to the outbreak. In connection with these declarations, various governments around the world have instituted measures to slow the transmissions of COVID-19, which substantially restrict individual and business activities. These measures have included, for example, closures of non-essential businesses, limitations of crowd size, stay-at-home orders, quarantines, heightened border controls and limitations on travel. Governments in the United States and around the world have responded with fiscal and monetary stimuli that aim to provide emergency assistance to individuals and businesses negatively impacted by COVID-19. The outbreak of COVID-19 and the actions taken in response have had far reaching impact on the U.S. and global economies, contributing to significant volatility in the

 

110


Table of Contents

financial markets, resulting in increased volatility in equity prices and lower interest rates, and causing furloughs and layoffs in the labor market. While COVID-19 cases have declined in some parts of the United States, many states are seeing increases in the infection rates as they began to allow businesses to reopen. COVID-19 cases have also continued to surge in certain countries outside the United States, and certain countries that were initially successful at containing the virus have experienced renewed outbreaks in recent months. The extent of the impact of the COVID-19 pandemic on us and our funds’ operational and financial performance will depend on many factors, including the duration and scope of the public health emergency, the actions taken by governmental authorities to contain its financial and economic impact, the continued or renewed implementation of travel restrictions and shelter in place orders, the widespread availability and deployment of a vaccine, and the extent of disruption to global, regional and local supply chains and economic markets.

The scale and scope of the COVID-19 pandemic may heighten the potential adverse effects on our business, financial performance and operating results for the quarterly periods and full fiscal year of 2020 and possibly beyond, and may be material and affect us in ways that we cannot foresee at this time. Many of the adverse ways in which COVID-19 may impact us have already materialized and adversely affected (or may in the future materialize and adversely affect) our funds’ portfolio valuations and the operations of our business and the businesses of our funds’ portfolio companies, as well as the businesses of entities of which we or our funds are creditors, and our and their other counterparties, including suppliers and customers. These risks may, in the future, become even more significant than is currently the case or than is currently anticipated. It is impossible to predict with certainty the potential full magnitude of the business and economic ramifications, COVID-19 has impacted, and may further impact, our business.

As the global response to COVID-19 continues to evolve, our primary focus has been the safety and wellbeing of our employees and their families, as well as the seamless functioning of the firm in serving our stakeholders and fund investors who have entrusted us with their capital. In accordance with local government guidance and social distancing recommendations, the vast majority of our employees have been working remotely since mid-March 2020. Our technology infrastructure has proven to be robust and capable of supporting this model. We have implemented rigorous protocols for remote work across the firm, including increased cadence of group calls and updates, and frequent communication across leadership and working levels. We are leveraging technology to ensure our teams stay connected and productive, and that our culture remains strong even in these unusual circumstances. While we are generally not meeting with our clients in person, we continue to actively communicate with our clients and all of our stakeholders through videoconference, teleconference and email. Investment committees continue to convene as needed, and the firm continues to operate across investment, asset management and corporate support functions.

The combination of the pandemic and responses to it, together with the drop in LIBOR, slowed our capital deployment in 2020. However, in this challenging environment, we have continued to grow our fundraising and business. During the twelve months ended March 31, 2021, we have raised approximately $3.8 billion in commitments to our products, which represents an increase in equity commitments of over 25% since March 31, 2020.

Market Trends and Business Environment

We believe the sustained low interest rate environment following the most recent global financial crisis has resulted in increasing demand for yield, and significant tailwinds for direct lending. The search for yield has resulted in growing allocations to alternative assets, as investors seek to meet their return objectives. This rotation into alternatives, coupled with the void left by banks as they pulled back from the middle market following the global financial crisis, has helped give rise to and sustain continued growth of the direct lending market. Direct lending continues to attract investor capital given its position as a higher-yielding product with defensive characteristics that provides an attractive income alternative to traditional liquid fixed income and a lower-risk alternative to private equity.

 

111


Table of Contents

We believe that our disciplined investment philosophy across our distinct but complementary investment strategies contributes to the stability of our performance throughout market cycles. As of March 31, 2021, approximately 83% of our AUM were in permanent capital vehicles, and for the three months ended March 31, 2021, 95% of our management fees (including BDC Part I Fees) were derived from permanent capital vehicles. Our products have a stable base of permanent or long-term capital enabling us to invest in assets with a long- term focus over different points in a market cycle and to take advantage of market volatility. However, our results of operations, including the fair value of our AUM, are affected by a variety of factors, particularly in the United States, including conditions in the global financial markets and the economic and political environments.

2020 was a challenging year for markets around the world due to the ongoing impact of the COVID-19 pandemic. Following a historic decline due to the effects of the COVID-19 pandemic, global capital markets continued to rally in the first quarter of 2021 as investor sentiment was encouraged by global central bank support, improving economic data and optimism surrounding vaccine development to combat COVID-19. In the U.S., corporate credit spreads continued to tighten amidst larger gains in the equity markets, economic data showing signs of stabilization, progress on development of COVID-19 vaccines, and investors’ continued search for yield. Specifically, the Credit Suisse Leveraged Loan Index (“CSLLI”), a leveraged loan index, returned 2.0% in the first quarter of 2021 and 4.8% since year-ended 2019, while the ICE BAML High Yield Master II Index, a high yield bond index, returned 0.9% in the first quarter of 2021 and 7.1% since year-ended 2019.

Equity markets continued to recover during the quarter. In the U.S., the S&P 500 returned 6.2% in the first quarter of 2021 and 25.7% since year-ended 2019. Outside the U.S., the MSCI All Country World ex USA Index returned 3.5% in the first quarter 2021 and 14.5% since full-year 2019.

Corporate performance and earnings across many industries continue to be impacted by COVID-19. While certain industries and companies have demonstrated resilience in the current environment, and in some cases, are experiencing positive trends, others have been negatively affected. We believe the market continues to experience a bifurcation between companies that can access the public markets versus those who cannot, creating an opportunity for our funds to provide flexible solutions.

We believe the middle-market lending environment provides opportunities for us to meet our goal of making investments that generate attractive risk-adjusted returns based on a combination of the following factors, which continue to remain true in the current environment, with the economic shutdown resulting from the COVID-19 national health emergency.

Limited Availability of Capital for Middle-Market Companies. We believe that regulatory and structural changes in the market have reduced the amount of capital available to U.S. middle-market companies. In particular, we believe there are currently fewer providers of capital to middle market companies. We believe that many commercial and investment banks have, in recent years, de-emphasized their service and product offerings to middle-market businesses in favor of lending to large corporate clients and managing capital markets transactions. In addition, these lenders may be constrained in their ability to underwrite and hold bank loans and high yield securities for middle-market issuers as they seek to meet existing and future regulatory capital requirements. We also believe that there is a lack of market participants that are willing to hold meaningful amounts of certain middle-market loans. As a result, we believe our products’ ability to minimize syndication risk for a company seeking financing by being able to hold its loans without having to syndicate them, coupled with reduced capacity of traditional lenders to serve the middle-market, present an attractive opportunity to invest in middle-market companies.

Capital Markets Have Been Unable to Fill the Void in U.S. Middle Market Finance Left by Banks. While underwritten bond and syndicated loan markets have been robust in recent years, middle market companies are less able to access these markets for reasons including the following:

High Yield Market—Middle market companies generally are not issuing debt in an amount large enough to be an attractively sized bond. High yield bonds are generally purchased by institutional investors who, among

 

112


Table of Contents

other things, are focused on the liquidity characteristics of the bond being issued. For example, mutual funds and exchange traded funds (“ETFs”) are significant buyers of underwritten bonds. However, mutual funds and ETFs generally require the ability to liquidate their investments quickly in order to fund investor redemptions and/or comply with regulatory requirements. Accordingly, the existence of an active secondary market for bonds is an important consideration in these entities’ initial investment decision. Because there is typically little or no active secondary market for the debt of U.S. middle market companies, mutual funds and ETFs generally do not provide debt capital to U.S. middle market companies. We believe this is likely to be a persistent problem and creates an advantage for those like us who have a more stable capital base and have the ability to invest in illiquid assets.

Syndicated Loan Market—While the syndicated loan market is modestly more accommodating to middle market issuers, as with bonds, loan issue size and liquidity are key drivers of institutional appetite and, correspondingly, underwriters’ willingness to underwrite the loans. Loans arranged through a bank are done either on a “best efforts” basis or are underwritten with terms plus provisions that permit the underwriters to change certain terms, including pricing, structure, yield and tenor, otherwise known as “flex”, to successfully syndicate the loan, in the event the terms initially marketed are insufficiently attractive to investors. Loans provided by companies such as ours provide certainty to issuers in that we can commit to a given amount of debt on specific terms, at stated coupons and with agreed upon fees. As our products are the ultimate holder of the loans, we do not require market “flex” or other arrangements that banks may require when acting on an agency basis.

Robust Demand for Debt Capital. We believe U.S. middle market companies will continue to require access to debt capital to refinance existing debt, support growth and finance acquisitions. In addition, we believe the large amount of uninvested capital held by funds of private equity firms, estimated by Preqin Ltd., an alternative assets industry data and research company, to be $1.5 trillion as of March 2020, will continue to drive deal activity. We expect that private equity sponsors will continue to pursue acquisitions and leverage their equity investments with secured loans provided by funds or products such as the ones we manage.

The Middle Market is a Large Addressable Market. According to the National Center for the Middle Market 4th quarter 2020 Middle Market Indicator, there are approximately 200 thousand U.S. middle market companies, which have approximately 48 million aggregate employees. Moreover, the U.S. middle market accounts for one-third of private sector gross domestic product (“GDP”). GE defines U.S. middle market companies as those between $10 million and $1 billion in annual revenue, which we believe has significant overlap with our definition of U.S. middle market companies.

Attractive Investment Dynamics. An imbalance between the supply of, and demand for, middle market debt capital creates attractive pricing dynamics. We believe the directly negotiated nature of middle market financings also generally provides more favorable terms to the lender, including stronger covenant and reporting packages, better call protection, and lender-protective change of control provisions. Additionally, we believe alternative credit managers’ expertise in credit selection and ability to manage through credit cycles has generally resulted in alternative credit managers experiencing lower loss rates than U.S. commercial banks through credit cycles. Further, we believe that historical middle market default rates have been lower, and recovery rates have been higher, as compared to the larger market capitalization, broadly distributed market, leading to lower cumulative losses. Lastly, we believe that in the current environment, with the economic shutdown resulting from the COVID-19 national health emergency, lenders with available capital may be able to take advantage of attractive investment opportunities as the economy re-opens and may be able to achieve improved economic spreads and documentation terms.

Conservative Capital Structures. Following the credit crisis, which we define broadly as occurring between mid-2007 and mid-2009, lenders have generally required borrowers to maintain more equity as a percentage of their total capitalization, specifically to protect lenders during economic downturns. With more conservative capital structures, U.S. middle market companies have exhibited higher levels of cash flows available to service

 

113


Table of Contents

their debt. In addition, U.S. middle market companies often are characterized by simpler capital structures than larger borrowers, which facilitates a streamlined underwriting process and, when necessary, restructuring process.

Attractive Opportunities in Investments in Loans. Our products invest in senior secured or unsecured loans, subordinated loans or mezzanine loans and, to a lesser extent, equity and equity-related securities. We believe that opportunities in senior secured loans are significant because of the floating rate structure of most senior secured debt issuances and because of the strong defensive characteristics of these types of investments. Given the current low interest rate environment, we believe that debt issues with floating interest rates offer a superior return profile as compared with fixed-rate investments, since floating rate structures are generally less susceptible to declines in value experienced by fixed-rate securities in a rising interest rate environment. Senior secured debt also provides strong defensive characteristics. Senior secured debt has priority in payment among an issuer’s security holders whereby holders are due to receive payment before junior creditors and equity holders. Further, these investments are secured by the issuer’s assets, which may provide protection in the event of a default.

Managing Business Performance and Key Financial Measures

Non-GAAP Financial Measures

Fee related earnings, or “FRE”, is used to assess our operating performance by determining whether recurring revenue, primarily consisting of management fees, is sufficient to cover operating expenses and to generate profits. FRE is derived from and reconciled to, but not equivalent to, its most directly comparable GAAP measure of net income (loss) before income taxes. FRE differs from income before taxes computed in accordance with GAAP as it adjusts for transaction-related charges, equity-based compensation, non-controlling interests in subsidiaries of the Company and certain other items that we believe reflects our operating performance. Other than for Owl Rock, the calculation of FRE also adjusts for performance income, performance related compensation and investment net gains (losses). Management believes that adding these adjustments assist in clarifying stable and predictable cash flows that cover operating expenses and lead to the generation of profits.

Distributable earnings, or “DE”, is used to assess performance and amounts available for dividends to members. DE is derived from and reconciled to, but not equivalent to, its most directly comparable GAAP measure of net income (loss) before income taxes. Distributable earnings is FRE less current income taxes and (other than with respect to Owl Rock), includes net realized gains, realized performance income and performance related compensation, if applicable. DE differs from income before taxes computed in accordance with GAAP as it adjusts for certain items that we believe are indicative of our ability to make our dividend payments. Our presentation of DE represents our operating performance, as further adjusted for performance income and performance related compensation, as applicable. Management believes that these adjustments enable investors to better understand the Company’s earnings that are available for distribution.

Adjusted EBITDA is used to assess the Company’s ability to service its borrowings. Adjusted EBITDA is derived from and reconciled to, but not equivalent to, its most directly comparable GAAP measure of net income (loss) before income taxes. Adjusted EBITDA represents Distributable Earnings plus (a) interest expense, (b) income tax expense (benefits), and (c) depreciation and amortization.

Adjusted Revenues are used to assess the net revenue expected to be received by the Company. Adjusted Revenues are derived from and reconciled to, but not equivalent to, its most directly comparable GAAP measure of total revenues. Adjusted Revenues differ from total revenues computed in accordance with GAAP as it excludes reimbursed expenses and dealer manager revenues, if applicable, that have an offsetting amount included within expenses on the consolidated and combined statement of operations.

Adjusted Compensation is used to assess the net cash settled compensation to be paid by the Company. Adjusted Compensation is derived from and reconciled to, but not equivalent to its most directly comparable

 

114


Table of Contents

GAAP measure of compensation and benefits. Adjusted Compensation differs from compensation and benefits computed in accordance with GAAP as it excludes equity compensation expense and compensation and benefits reimbursed through the receipt of administrative revenues. The administrative revenues reflect allocable compensation and expenses incurred by certain professionals of the Company and reimbursed by products managed by the Company.

We use FRE, DE, Adjusted EBITDA, Adjusted Revenues and Adjusted Compensation as non-GAAP measures to assess and track our performance. These are non-GAAP financial measure supplements and should be considered in addition to and not in lieu of, the results of operations, which are discussed further under “— Components of Consolidated Results of Operations” and are prepared in accordance with GAAP. For the specific components and calculations of these non-GAAP measures, as well as a reconciliation of these measures to the most comparable measure in accordance with GAAP, see “—Reconciliation of Consolidated GAAP Financial Measures to Certain Non-GAAP Measures.”

Operating Metrics

We monitor certain operating metrics that are common to the alternative asset management industry, which are discussed below.

Assets Under Management

Assets under management (“AUM”) refers to the assets we manage. We view AUM as a metric to measure our investment and fundraising performance as it reflects assets generally at fair value plus undrawn debt and available uncalled capital. Our AUM equals the sum of the following:

 

   

total assets (including assets acquired with leverage) of our products;

 

   

undrawn debt (at the product-level including certain amounts subject to restrictions); and

 

   

uncalled committed capital (including commitments to products that have yet to commence their investment periods).

Our calculations of assets under management and fee-earning assets under management may differ from the calculation methodologies of other asset managers, and as a result this measure may not be comparable to similar measures presented by other asset managers. In addition, our calculation of assets under management includes commitments to, and the fair value of invested capital in our products from executives and employees, regardless of whether such commitments or invested capital are subject to fees. Our definitions of assets under management and fee-earning assets under management are not based on any definition of assets under management and fee-earning assets under management that is set forth in the agreements governing the investment funds and products that we manage.

The tables below present roll forwards of our total AUM by investment strategy:

 

($ amounts in millions)    Diversified
Lending
    Technology
Lending
    First Lien
Lending
     Opportunistic
Lending
    Total
AUM
 

AUM at December 31, 2020

   $ 17,234     $ 5,387     $ 3,014      $ 1,466     $ 27,101  

Net change to total assets

     548       366       45        96       1,055  

Net change to uncalled committed capital

     63       (243     —          (182     (362

Net change to undrawn debt

     (130     27       88        —         (15
  

 

 

   

 

 

   

 

 

    

 

 

   

 

 

 

AUM at March 31, 2021

   $ 17,715     $ 5,537     $ 3,147      $ 1,380     $ 27,779  
  

 

 

   

 

 

   

 

 

    

 

 

   

 

 

 

Average AUM

   $ 17,474     $ 5,462     $ 3,081      $ 1,423     $ 27,440  
  

 

 

   

 

 

   

 

 

    

 

 

   

 

 

 

 

115


Table of Contents
($ amounts in millions)    Diversified
Lending
     Technology
Lending
    First Lien
Lending
    Opportunistic
Lending
     Total
AUM
 

AUM at December 31, 2019

   $ 12,490      $ 3,491     $ 2,655     $ —        $ 18,636  

Net change to total assets

     383        350       272       —          1,005  

Net change to uncalled committed capital

     —          5       (113     —          (108

Net change to undrawn debt

     281        (92     (160     —          29  
  

 

 

    

 

 

   

 

 

   

 

 

    

 

 

 

AUM at March 31, 2020

   $ 13,154      $ 3,754     $ 2,654     $ —        $ 19,562  
  

 

 

    

 

 

   

 

 

   

 

 

    

 

 

 

Average AUM

   $ 12,822      $ 3,623     $ 2,655     $ —        $ 19,100  
  

 

 

    

 

 

   

 

 

   

 

 

    

 

 

 

The components of our AUM are presented below ($ in billions):

 

 

LOGO

Fee Paying Assets Under Management

Our FPAUM is generally comprised of the following components:

 

   

the portfolio value, invested capital, net asset value (“NAV”), or total assets (including assets acquired with leverage, but excluding cash) of our products, as applicable; and

 

   

the uncalled committed capital (including commitments to products that have yet to commence their investment periods) for products where we earn management fees on uncalled committed capital.

The tables below present rollforwards of our total FPAUM by investment strategy:

 

($ amounts in millions)    Diversified
Lending
     Technology
Lending
    First Lien
Lending
    Opportunistic
Lending
     Total
FPAUM
 

FPAUM at December 31, 2020

   $ 13,536      $ 4,772     $ 2,392     $ 162      $ 20,862  

Net change to fee paying assets

     609        166       (6     81        850  

Net change to uncalled capital earning fees

     —          (243     —         —          (243
  

 

 

    

 

 

   

 

 

   

 

 

    

 

 

 

FPAUM at March 31, 2021

   $ 14,145      $ 4,695     $ 2,386     $ 243      $ 21,469  
  

 

 

    

 

 

   

 

 

   

 

 

    

 

 

 

Average FPAUM

   $ 13,841      $ 4,734     $ 2,389     $ 202      $ 21,166  
  

 

 

    

 

 

   

 

 

   

 

 

    

 

 

 

 

116


Table of Contents
($ amounts in millions)    Diversified
Lending
     Technology
Lending
     First Lien
Lending
    Opportunistic
Lending
     Total
FPAUM
 

FPAUM at December 31, 2019

   $ 10,337      $ 3,228      $ 1,713     $ —        $ 15,278  

Net change to fee paying assets

     331        358        276       —          965  

Net change to uncalled capital earning fees

     —          5        (109     —          (104
  

 

 

    

 

 

    

 

 

   

 

 

    

 

 

 

FPAUM at March 31, 2020

   $ 10,668      $ 3,591      $ 1,880     $ —        $ 16,139  
  

 

 

    

 

 

    

 

 

   

 

 

    

 

 

 

Average FPAUM

   $ 10,503      $ 3,410      $ 1,797     $ —        $ 15,710  
  

 

 

    

 

 

    

 

 

   

 

 

    

 

 

 

The components of our FPAUM are presented below ($ in billions):

 

 

LOGO

Available Capital and AUM Not Yet Paying Fees

Our Available Capital is generally comprised of the following components:

 

   

uncalled committed capital (including commitments to products that have yet to commence their investment periods)

 

   

cash and cash equivalents

 

   

undrawn debt (at the product-level including certain amounts subject to restrictions); and

Our AUM not yet paying fees refers to AUM that is not currently paying fees and is eligible to earn management fees and/or performance income upon deployment.

For the three months ended March 31, 2021, we experienced AUM and FPAUM growth of $0.7 billion and $0.6 billion, or 2.5% and 2.9%, respectively. These increases were primarily driven by fundraising and increased borrowings in our Diversified Lending and Technology Lending strategies.

 

117


Table of Contents

The charts below present our available capital, which we may also refer to as dry powder, and AUM not yet paying fees, by investment strategy ($ in billions):

 

 

LOGO

Management Fees Product Duration

We view the duration of products we manage as a metric to measure the stability of our future management fees. For the three months ended March 31, 2021 and 2020, 100% of our management fees were attributable to products with five or more years in duration. The charts below present the composition of our management fees by remaining product duration:

 

 

LOGO

Our management fees, as well as our incentive fees, are typically earned over the life of the product. The duration of our products as well as the available capital should be contemplated in concert when evaluating our future earnings potential. We typically expect to deploy available capital within three to four years of launching a product. Our AUM is comprised of 83% permanent capital vehicles, and 100% of AUM is concentrated in the products with a remaining life in excess of five years. Therefore, given our fee structure, our typical expectation of capital deployment of three to four years from product launch, and the long dated remaining life of our funds, we expect that we will experience stable management fee growth, driven by capital deployment, in subsequent periods.

 

118


Table of Contents

Product Performance Metrics

Product performance information is included throughout this discussion with analysis to facilitate an understanding of our results of operations for the periods presented. We do not present product performance metrics for products with less than two years of investment performance from the date of the product’s first investment. The performance information reflected in this discussion and analysis is not indicative of our overall performance. An investment in Owl Rock is not an investment in any of our products. Past performance is not indicative of future results. As with any investment there is always the potential for gains as well as the possibility of losses. There can be no assurance that any of these products or our other existing and future funds will achieve similar returns.

 

                                              MOIC     IRR (%)  
($ amounts in millions)   Year of
Inception
    AUM     Capital
Commitments
/ Equity
Raise(2)
    Invested
Capital
    Realized
Proceeds(3)
    Unrealized
Value(4)
    Total
Value
    Gross(5)     Net(6)     Gross(7)     Net(8)  

Diversified Lending(1)

                     

Owl Rock Capital Corp. (ORCC)

    2016     $ 13,065     $ 5,972     $ 5,984     $ 1,536     $ 5,802     $ 7,338       1.28x       1.23x       11.1     8.9

Owl Rock Capital Corp. II (ORCC II)(10)

    2017       2,453       1,399       1,373       177       1,361       1,538       N/A       1.12x       N/A       7.0

Technology Lending(1)

                     

Owl Rock Technology Finance Corp. (ORTF)

    2018     $ 5,537     $ 3,164     $ 1,710     $ 135     $ 1,793     $ 1,928       1.18x       1.13x       14.2     9.9

First Lien Lending(9)

                     

Owl Rock First Lien Fund Levered

    2018     $ 2,696     $ 986     $ 715     $ 50     $ 741     $ 791       1.14x       1.11x       10.8     8.0

Owl Rock First Lien Fund Unlevered

    2019         175       129       3       131       134       1.07x       1.04x       5.6     3.3

 

(1)

Invested Capital includes capital calls, dividends reinvested and periodic investors closes, as applicable.

(2)

Includes dividend reinvest, if applicable.

(3)

Realized proceeds represent the sum of all cash distributions to all partners or shareholders.

(4)

Unrealized value represents the fund’s NAV. There can be no assurance that unrealized values will be realized at the valuations indicated.

(5)

The gross multiple of invested capital (“MoIC”) is calculated at the fund-level and is based on the interests of the fee-paying limited partners or shareholders and if applicable, excludes interests attributable to the non-fee paying limited partners and/or the general partner which does not pay management fees. The gross MoIC is before giving effect to management fees and Part I/Part II BDC fees.

(6)

The net MoIC is calculated at the fund-level and is based on the interests of the fee-paying limited partners or shareholders and if applicable, excludes interests attributable to the non-fee paying limited partners, and/or the general partner which does not pay management fees. The net MoIC is after giving effect to management fees, and Part I/Part II BDC fees, as applicable and all other expenses.

(7)

The gross IRR is an annualized since inception gross internal rate of return of cash flows to and from the fund and the fund’s residual value at the end of the measurement period. Gross IRR reflects returns to the

 

119


Table of Contents
  fee-paying limited partners or shareholders and if applicable, excludes interests attributable to the non-fee paying limited partners or shareholders and/or the general partner which does not pay management fees. The cash flow dates used in the gross IRR calculation are based on the actual dates of the cash flows or in case of BDCs, the ex-dividend dates of distributions. Gross IRRs are calculated before giving effect to management fees and Part I/Part II BDC fees, as applicable.
(8)

The net IRR is an annualized since inception net internal rate of return of cash flows to and from the fund and the fund’s residual value at the end of the measurement period. Net IRRs reflect returns to the fee-paying limited partners or shareholders and if applicable, exclude interests attributable to the non-fee paying limited partners or shareholders and/or the general partner which does not pay management fees. The cash flow dates used in the net IRR calculations are based on the actual dates of the cash flows or in case of BDCs, the ex-dividend dates of distributions. The net IRRs are calculated after giving effect to management fees or Part I/Part II BDC fees as applicable, and all other expenses. The funds may utilize a credit facility during the investment period and for general cash management purposes. Net fund-level IRRs would likely have been lower had such fund called capital from its limited partners instead of utilizing the credit facility.

(9)

Owl Rock First Lien Fund is made up of three feeder funds: Onshore Levered, Offshore Levered and Insurance Unlevered. The gross and net MoIC and IRR presented in the chart are for Onshore Levered and Insurance Unlevered as those are the largest of the levered and unlevered feeder funds. The gross and net MoIC for the Offshore Levered feeder fund are 1.14x and 1.09x, respectively. The gross and net IRR for the Offshore Levered feeder are 10.3% and 6.2%, respectively. All other values for Owl Rock First Lien Fund Levered are for Onshore Levered and Offshore Levered combined. AUM is presented as the aggregate of the three Owl Rock First Lien Fund feeders. Owl Rock First Lien Fund Unlevered Investor equity and note commitments are both treated as capital for all values.

(10)

For the purposes of calculating Gross IRR, the expense support provided to the fund would be impacted when assuming a performance excluding management or Part I/Part II BDC fees, and therefore is not applicable to ORCC II.

Components of Consolidated Results of Operations

Revenues

Management Fees, Net. The investment adviser of each of our products receives a quarterly management fee generally based upon a defined percentage of average fair value of gross assets (excluding cash) or average fair value of gross assets (excluding cash) plus undrawn commitments in the case of our BDCs, or fair value of gross assets (excluding cash), fair value of investments plus undrawn commitments, or invested capital in the case of our Private Debt funds and Managed Accounts, and also include BDC Part I Fees. BDC Part I Fees refers to a quarterly performance income on the net investment income of ORCC, ORCC II, ORTF and ORCIC (and, should such BDC be listed in the future, ORCC III), subject to a fixed hurdle rate. These fees are classified as management fees as they are predictable and recurring in nature, not subject to contingent repayment, and cash-settled each quarter.

The fees are generally based on a quarterly measurement period and amounts can be paid in advance or in arrears depending on the terms set forth in each product’s investment advisory agreement. Management fees are recognized as revenue in the period advisory services are rendered, subject to our assessment of collectability.

Some of our BDC fee structures begin with a discounted management and/or BDC Part I/II Fees (in some cases, no BDC Part I/II Fees) and upon a listing event, as defined in their respective organization documents, revert to a market fee structure, typically 1.50% management fee for average gross assets (excluding cash) above an asset coverage ratio of 200%, and a 1.00% management fee for average gross assets (excluding cash) below an asset coverage ratio of 200% and 17.5% BDC Part I/II Fees, (which are independent of each other). As of March 31, 2021, our BDCs that have a discounted fee structure include ORCC III and ORTF.

We may also, from time to time, waive, rebate, or voluntarily defer any fees payable by our funds. In connection with the initial public offering of ORCC, we agreed to waive management fees, inclusive of BDC

 

120


Table of Contents

Part I Fees, and BDC Part II Fees for fifteen months following ORCC’s exchange listing which expired in October 2020. We did not extend the waiver.

Incentive Fees. Incentive fees earned on the performance of certain product structures are recognized based on the product’s performance during the period, subject to the achievement of minimum return levels in accordance with the respective terms set out in each product’s investment advisory agreement. Incentive fees are realized at the end of a measurement period, typically annually. Once realized, such fees are no longer subject to reversal. Incentive fees include BDC Part II Fees. In addition, because BDC Part II Fees are not paid unless our BDCs achieve cumulative aggregate realized capital gains (net of cumulative aggregate realized capital losses and aggregate unrealized capital depreciation), BDC Part II Fees payable to us are variable and not predictable.

Administrative, Transaction and Other Fees. Administrative, transaction and other fees primarily include fee income, administrative fees and dealer manager revenue. Fee income represents income earned for providing services to certain portfolio companies of Owl Rock products. Such services include arrangement, syndication, origination, structuring analysis, capital structure and business plan advice and other services. Administrative fees represent revenue from administrative services provided to certain of our funds that are paid to us. Dealer manager revenue consists of commissions earned for providing distribution services to certain of Owl Rock products.

Expenses

Compensation and Benefits. Compensation generally includes salaries, bonuses, commissions, long-term deferral programs, benefits and payroll taxes. Compensation is accrued over the related service period and long-term deferral program awards are paid out based on the various vesting dates.

General, Administrative and Other Expenses. General and administrative expenses include costs primarily related to professional services, occupancy, travel, communication and information services, depreciation and amortization, distribution costs, and other general operating items.

Interest Expense. Interest expense consists of the interest expense on our outstanding debt, amortization of deferred financing costs and amortization of original issue discount.

Income Tax Expense. Income tax expense (benefit) consists of taxes paid or payable by our consolidated operating subsidiaries. Certain of our subsidiaries (the “Taxable Partnerships”) are treated as partnerships for federal income tax purposes and, accordingly, are not subject to federal and state income taxes, as such taxes are the responsibility of certain direct and indirect owners of the Taxable Partnerships; however, the taxable partnerships are subjected to unincorporated business tax (“UBT”) and other state taxes. A portion of our operations is conducted through domestic and foreign corporations that are subject to corporate level taxes and for which we record current and deferred income taxes at the prevailing rates in the various jurisdictions in which these entities operate.

Non-Controlling Interests. Net (income) loss attributable to non-controlling interests represents the ownership interests that third parties hold in Owl Rock entities that are consolidated into our consolidated and combined financial statements based on their ownership interests in such Owl Rock entities.

 

121


Table of Contents

Results of Operations

Consolidated and Combined Results of Operations—the Three Months Ended March 31, 2021 Compared to the Three Months Ended March 31, 2020

 

     For the Three Months
Ended March 31,
    Favorable (Unfavorable)  
($ amounts in thousands)    2021      2020     $ Change     % Change  

Revenues

         

Management fees, net (includes BDC Part I fees of $28,914 and $3,927 for the three months ended March 31, 2021 and 2020, respectively

   $ 94,713      $ 36,847       57,866       157

Administrative, transaction and other fees

     13,511        12,421       1,090       9
  

 

 

    

 

 

     

Total revenues, net

     108,224        49,268       58,956       120

Expenses

         

Compensation and benefits

     47,984        32,175       (15,809     -49

General, administrative and other expenses

     14,860        19,220       4,360       23
  

 

 

    

 

 

     

Total expenses

     62,844        51,395       (11,449     -22

Interest expense

     5,858        5,894       36       1
  

 

 

    

 

 

     

Net income (loss) before income taxes

     39,522        (8,021     47,543       NM  

Income tax expense (benefit)

     188        (46     (234     NM  
  

 

 

    

 

 

     

Net income (loss) including non-controlling interests

     39,334        (7,975     47,309       NM  

Net (income) loss attributed to non-controlling interests

     80        915       (835     -91
  

 

 

    

 

 

     

Net income (loss) attributable to members of Owl Rock Capital and sole member of Owl Rock Capital Securities LLC

   $ 39,414      $ (7,060     46,474       NM  
  

 

 

    

 

 

     

 

NM—Not Meaningful

Revenues

The Three Months Ended March 31, 2021 Compared to the Three Months Ended March 31, 2020

 

     For the Three Months
Ended March 31,
     Favorable (Unfavorable)  
($ amounts in thousands)    2021      2020      $ Change      % Change  

Management Fees (including BDC Part I Fees)

           

Diversified Lending

   $ 76,478      $ 24,899        51,579        NM  

Technology Lending

     13,857        9,167        4,690        51

First Lien Lending

     3,815        2,781        1,034        37

Opportunistic Lending

     563        —          563        NM  
  

 

 

    

 

 

       

Total

   $ 94,713      $ 36,847        57,866        157
  

 

 

    

 

 

       

Management Fees. Management fees increased by $57.9 million, or 157%, for the three months ended March 31, 2021 compared to the three months ended March 31, 2020. The increase was primarily due to the expiration of the ORCC fee waiver, which expired on October 18, 2020. Fee waivers were $43.0 million for the three months ended March 31, 2020. The remaining increase is due to the 35% increase in average FPAUM as of March 31, 2021 compared to March 31, 2020.

 

122


Table of Contents

Administrative, Transaction and Other Fees. Administrative, transaction and other fees increased by $1.1 million, or 9%, for the three months ended March 31, 2021 compared to the three months ended March 31, 2020. Administrative, transaction and other fees primarily include fee income, administrative fees and dealer manager revenue. The increase was driven by an increase in administrative fees and fee income, partially offset by a decrease in dealer manager revenue. Fee income, which is income earned from portfolio companies for providing arrangement, syndication, origination, structuring analysis, capital structure and business plan advice and other services, increased from $7.6 million to $9.0 million for the three months ended March 31, 2021 as compared to the three months ended March 31, 2020. The increase was primarily due to higher fee income from portfolio companies for the three months ended March 31, 2021, a result of higher demand for such services as well as an increase in origination activity. Administrative fees increased from $2.8 million to $3.5 million for the three months ended March 31, 2021 as compared to the three months ended March 31, 2020. Administrative fees were higher for the three months ended March 31, 2021 due to the overall growth of the business and staff required to support the business. Dealer manager revenue was lower for the three months ended March 31, 2021 due to slower broker dealer fundraising.

Expenses

The Three Months Ended March 31, 2021 Compared to the Three Months Ended March 31, 2020

Compensation and Benefits. Compensation and benefits increased by $15.8 million, or 49%, for the three months ended March 31, 2021 compared to the three months ended March 31, 2020. The increases were primarily driven by headcount growth of 30% from March 31, 2020 to March 31, 2021, merit increases and long-term compensation award increases for the comparative periods.

General, Administrative and Other Expenses. General, administrative and other expenses decreased by $4.4 million, or 23%, for the three months ended March 31, 2021 compared to the three months ended March 31, 2020. The decrease was primarily driven by a $4.3 million decrease in expense support related to ORCC II. Additionally, certain expenses have increased during this period, including occupancy costs, and technology to support our growing headcount and expansion of our business. The three months ended March 31, 2021 was also impacted by the COVID-19 pandemic and resulted in a decrease in certain operating expenses.

Interest Expense. Interest expense remains relatively consistent for the three months ended March 31, 2021 and 2020.

Income Tax Expense (Benefit). Income tax expense increased by $0.2 million for the three months ended March 31, 2021 compared to the three months ended March 31, 2020. Income taxes are a result of Owl Rock’s taxable income (loss), which for the three months ended March 31, 2021 was positive as compared to a net loss for the three months ended March 31, 2020.

Non-Controlling Interests. Net income (loss) attributable to non-controlling interests in Owl Rock entities represents results attributable to third parties in our operating subsidiaries. Net income (loss) is generally allocated based on such ownership interests held by third parties with respect to each of these entities.

Net income (loss) attributable to non-controlling interests in Owl Rock entities decreased by $0.8 million for the three months ended March 31, 2021 compared to the three months ended March 31, 2020. The changes in the comparative periods are a result of the respective changes in income (loss) before taxes and changes in third party ownership interests in such Owl Rock entities.

 

123


Table of Contents

Consolidated and Combined Results of Operations—The Year Ended December 31, 2020 Compared to the Year Ended December 31, 2019

 

     For the Year Ended
December 31,
     Favorable (Unfavorable)  
($ amounts in thousands)    2020     2019      $ Change     % Change  

Revenues

         

Management fees, net (includes BDC Part I fees of $34,404 and $11,515 for the years ended December 31, 2020 and 2019, respectively

   $ 194,906     $ 123,957        70,949       57

Administrative, transaction and other fees

     54,909       66,893        (11,984     -18
  

 

 

   

 

 

      

Total revenues, net

     249,815       190,850        58,965       31

Expenses

         

Compensation and benefits

     240,731       111,773        (128,958     -115

General, administrative and other expenses

     67,811       51,710        (16,101     -31
  

 

 

   

 

 

      

Total expenses

     308,542       163,483        (145,059     -89

Interest expense

     23,816       6,662        (17,154     NM  
  

 

 

   

 

 

      

Net income (loss) before income taxes

     (82,543     20,705        (103,248     NM  

Income tax expense (benefit)

     (102     240        342       143
  

 

 

   

 

 

      

Net income (loss) including non-controlling interests

     (82,441     20,465        (102,906     NM  

Net (income) loss attributed to non-controlling interests

     4,610       2,493        2,117       85
  

 

 

   

 

 

      

Net income (loss) attributable to members of Owl Rock Capital and sole member of Owl Rock Capital Securities LLC

   $ (77,831   $ 22,958        (100,789     NM  
  

 

 

   

 

 

      

 

NM—Not Meaningful

Revenues

The Year Ended December 31, 2020 Compared to the Year Ended December 31, 2019

 

     For the Year Ended
December 31,
     Favorable (Unfavorable)  
($ amounts in thousands)    2020      2019      $ Change      % Change  

Management Fees (including BDC Part I Fees)

           

Diversified Lending

   $ 140,153      $ 87,268        52,885        61

Technology Lending

     42,052        24,706        17,346        70

First Lien Lending

     12,335        11,983        352        3

Opportunistic Lending

     366        —          366        NM  
  

 

 

    

 

 

       

Total

   $ 194,906      $ 123,957        70,949        57
  

 

 

    

 

 

       

Management Fees. Management fees increased by $70.9 million, or 57%, for the year ended December 31, 2020 compared to the year ended December 31, 2019. The increase was primarily due to the expiration of the ORCC fee waiver, which expired on October 18, 2020, and each of the strategies’ continued increase in total assets, driven by the deployment of capital available and fundraising for each product. Excluding ORCC’s management fee and BDC Part I fee waivers of $130.9 million for the year ended December 31, 2020, total management fees were $325.8 million. Given the expiration of ORCC’s fee waiver, we expect future management fees to be more indicative of management fees for the year ended December 31, 2020 prior to taking into account the fee waivers.

 

124


Table of Contents

Administrative, Transaction and Other Fees. Administrative, transaction and other fees decreased by $12.0 million, or 18%, for the year ended December 31, 2020 compared to the year ended December 31, 2019. Administrative, transaction and other fees primarily include fee income, administrative fees and dealer manager revenue. The decrease was driven by a decrease in dealer manager revenue and fee income, partially offset by an increase in administrative fees. Fee income, which is income earned from portfolio companies for providing arrangement, syndication, origination, structuring analysis, capital structure and business plan advice and other services, decreased from $45.3 million to $38.0 million for the year ended December 31, 2020 as compared to the year ended December 31, 2019. The decrease was primarily due to lower fee income from portfolio companies in the second and third quarters of 2020 a result of lower demand for such services as well as a decrease in origination activity during the COVID-19 pandemic. Dealer manager revenue was also lower in the second and third quarters of 2020 due to slower broker dealer fundraising, also a result of the COVID-19 pandemic. Administrative fees increased from $12.0 million to $13.0 million for the year ended December 31, 2020 as compared to the year ended December 31, 2019. Administrative fees were higher for the year ended December 31, 2020 due to the overall growth of the business and staff required to support the business.

Expenses

The Year Ended December 31, 2020 Compared to the Year Ended December 31, 2019

Compensation and Benefits. Compensation and benefits increased by $129.0 million, or 115%, for the year ended December 31, 2020 compared to the year ended December 31, 2019. The increases were primarily driven by headcount growth of 30% from December 31, 2019 to December 31, 2020, merit increases and long-term compensation award increases for the comparative periods. On September 15, 2020, the Company issued a special incentive award (the “Award”). The Award is determined in relation to the fair value of Owl Rock, measured by an independent third party valuation firm, was fully vested upon issuance, will be settled in cash and is subject to the terms and conditions of the Award. The Award is classified as a liability and is remeasured at fair value, which is equal to its settlement value, each reporting period until it is settled. The Award incurred a non-cash compensation expense of $90.5 million in 2020 and it is included in compensation and benefits within the consolidated statements of operations and accrued compensation within the consolidated statements of financial condition.

On December 28, 2020, we entered into an agreement to convert the cash settled Award into 9.05 million restricted stock units of Blue Owl common stock upon closing of the transaction. As this modification is contingent upon the closing of the transaction, it will not be recognized until the contingency is resolved.

General, Administrative and Other Expenses. General, administrative and other expenses increased by $16.1 million, or 31%, for the year ended December 31, 2020 compared to the year ended December 31, 2019. The increase was primarily driven by a $11.7 million increase in expense support related to ORCC II. Additionally, certain expenses have increased during this period, including occupancy costs, and technology to support our growing headcount and expansion of our business. The year ended December 31, 2020 was also impacted by the COVID-19 pandemic and resulted in a decrease in certain operating expenses.

Interest Expense. Interest expense increased by $17.2 million for the year ended December 31, 2020 compared to the year ended December 31, 2019. The increase was primarily driven by an increase in outstanding debt attributed to a $250 million Term Loan facility that we entered into during the fourth quarter of 2019.

Income Tax Expense (Benefit). Income tax benefit increased by $0.3 million for the year ended December 31, 2020 compared to the year ended December 31, 2019. Income taxes are a result of Owl Rock’s taxable income (loss), which for the year ended December 31, 2020 was a net loss as compared to net income for the year ended December 31, 2019.

Non-Controlling Interests. Net income (loss) attributable to non-controlling interests in Owl Rock entities represents results attributable to third parties in our operating subsidiaries. Net income (loss) is generally allocated based on such ownership interests held by third parties with respect to each of these entities.

 

125


Table of Contents

Net income (loss) attributable to non-controlling interests in Owl Rock entities increased by $2.1 million for the year ended December 31, 2020 compared to the year ended December 31, 2019. The changes in the comparative periods are a result of the respective changes in income (loss) before taxes and changes in third party ownership interests in such Owl Rock entities.

Reconciliation of Consolidated GAAP Financial Measures to Certain Non-GAAP Measures

We use FRE, DE, Adjusted EBITDA, Adjusted Revenues and Adjusted Compensation as non-GAAP measures to assess and track our performance. The following table presents the reconciliation of net income (loss) before taxes as reported in the consolidated and combined statements of operations to FRE, DE, Adjusted EBITDA, Adjusted Revenue and Adjusted Compensation:

 

     For the Three Months
Ended March 31,
    For the Years Ended December 31,  
($ amounts in thousands)    2021     2020     2020     2019     2018  
     (Unaudited)                    

Net income (loss) before taxes

   $ 39,522     $ (8,021   $ (82,543   $ 20,705     $ (2,767

Adjustments:

          

Equity compensation expense(1)

     —         —         90,525       —         —    

Net (gain) loss attributable to non-controlling interests

     80       915       4,610       2,493       4,635  

Transaction-related charges

     890       —         —         —         —    
  

 

 

   

 

 

   

 

 

   

 

 

   

 

 

 

Fee Related Earnings

   $ 40,492     $ (7,106   $ 12,592     $ 23,198     $ 1,868  
  

 

 

   

 

 

   

 

 

   

 

 

   

 

 

 

Fee Related Earnings

   $ 40,492     $ (7,106   $ 12,592     $ 23198     $ 1,868  

Adjustments:

          

Current income tax (expense) benefit

     (238     (5     (373     (81     —    
  

 

 

   

 

 

   

 

 

   

 

 

   

 

 

 

Distributable Earnings

   $ 40,254     $ (7,111   $ 12,219     $ 23,117     $ 1,868  
  

 

 

   

 

 

   

 

 

   

 

 

   

 

 

 

Distributable Earnings

   $ 40,254     $ (7,111   $ 12,219     $ 23,117     $ 1,868  

Adjustments:

          

Interest expense

     5,858       5,894       23,816       6,662       1,128  

Current income tax expense (benefit)

     238       5       373       81       —    

Depreciation and amortization expense

     131       230       673       829       304  
  

 

 

   

 

 

   

 

 

   

 

 

   

 

 

 

Adjusted EBITDA

   $ 46,481     $ (982   $ 37,081     $ 30,689     $ 3,300  
  

 

 

   

 

 

   

 

 

   

 

 

   

 

 

 

Total revenues, net

   $ 108,224     $ 49,268     $ 249,815     $ 190,850       121,249  

Adjustments:

          

Administrative fees

     (3,454     (2,841     (13,009     (12,038     (6,844

Dealer manager fees

     (999     (1,765     (3,496     (8,504     (8,695
  

 

 

   

 

 

   

 

 

   

 

 

   

 

 

 

Adjusted Revenues

   $ 103,771     $ 44,662     $ 233,310     $ 170,308     $ 105,710  
  

 

 

   

 

 

   

 

 

   

 

 

   

 

 

 

Compensation and benefits

   $ 47,984     $ 32,175     $ 240,731     $ 111,773     $ 59,493  

Adjustments:

          

Equity compensation expense

     —         —         (90,525     —         —    

Administrative fees

     (3,454     (2,841     (13,009     (12,038     (6,844
  

 

 

   

 

 

   

 

 

   

 

 

   

 

 

 

Adjusted Compensation

   $ 44,530     $ 29,334     $ 137,197     $ 99,735     $ 52,649  
  

 

 

   

 

 

   

 

 

   

 

 

   

 

 

 

 

(1)

Represents a special incentive award that is classified as a liability-based award as of March 31, 2021 and December 31, 2020. On December 28, 2020, the special incentive award was modified to convert the cash settled award into restricted stock units of Blue Owl upon closing of the transaction. For further detail, refer to “Owl Rock’s Management’s Discussion and Analysis of Financial Condition and Results of Operations—Results of Operations—Expenses.”

 

126


Table of Contents

Liquidity and Capital Resources

Management assesses liquidity in terms of our ability to generate cash to fund operating, investing and financing activities. In the wake of the COVID-19 pandemic, management believes that we are well-positioned and our liquidity will continue to be sufficient for its foreseeable working capital needs, contractual obligations, distribution payments and strategic initiatives. For further discussion regarding the potential risks and impact of the COVID-19 pandemic on the Company, see “Risk Factors” in this prospectus.

Sources and Uses of Liquidity

Our primary sources of liquidity are (1) cash on hand, (2) cash from operations, including management fees, which are generally collected quarterly (including our BDC Part I Fees), and (3) net borrowing from our credit facilities. As of March 31, 2021, our cash and cash equivalents were $8.6 million, we had $363.4 million outstanding, and availability under our credit facilities of $11.9 million. Our ability to draw from the credit facilities is subject to minimum management fee and other covenants. We believe that these sources of liquidity will be sufficient to fund our working capital requirements and to meet our commitments in the ordinary course of business and under the current market conditions for the foreseeable future. Market conditions resulting from the COVID-19 pandemic may impact our liquidity. Cash flows from management fees may be impacted by a slowdown or declines in deployment, declines, or write downs in valuations, or a slowdown or negatively impacted fundraising. Declines or delays and transaction activity may impact our product distributions and net realized performance income which could adversely impact our cash flows and liquidity. Market conditions may make it difficult to extend the maturity of or refinance our existing indebtedness or obtain new indebtedness with similar terms.

One of our sources of cash flows from operations is BDC Part I Fees. BDC Part I Fees are earned based on our BDCs’ net investment income, which does not include any realized gains or losses or any unrealized gains or losses resulting from changes in fair value. These calculations will be adjusted for any share issuances or repurchases. Once earned, BDC Part I Fees are not reversible.

We expect that our primary liquidity needs will continue to be to (1) provide capital to facilitate the growth of our existing investment management businesses, (2) provide capital to facilitate our expansion into businesses that are complementary to our existing investment management businesses as well as other strategic growth initiatives, (3) pay operating expenses, including cash compensation to our employees, (4) fund capital expenditures, (5) service our debt, (6) pay income taxes and (7) make distribution payments to our unit holders in accordance with our distribution policy.

In the normal course of business, we expect to pay distributions that are aligned with the expected changes in our fee related earnings. If cash flow from operations were insufficient to fund distributions over a sustained period of time, we expect that we would suspend or reduce paying such distributions. In addition, there is no assurance that distributions would continue at the current levels or at all.

Our ability to obtain debt financing provides us with additional sources of liquidity. For further discussion of financing transactions occurring in the current period and our debt obligations, see “Cash Flows” within this section and “Note 4. Debt Obligations, Net” to our unaudited consolidated and combined financial statements included in this prospectus.

 

127


Table of Contents

Cash Flows

The Three Months Ended March 31, 2021 Compared to the Three Months Ended March 31, 2020

The following tables and discussion summarize our consolidated and combined statements of cash flows by activity attributable to the Company. Negative amounts represent a net outflow or use of cash.

 

     For the Three Months
Ended March 31,
     Favorable (Unfavorable)  
($ amounts in thousands)    2021      2020      $ Change      % Change  

Net cash provided by (used in) operating activities

   $ 587      $ (20,107      20,694        103

Net cash provided by (used in) investing activities

     (295      (15      (280      NM  

Net cash provided by (used in) financing activities

     (3,358      21,878        (25,236      -115
  

 

 

    

 

 

       

Net change in cash and cash equivalents

   $ (3,066    $ 1,756        (4,822      NM  
  

 

 

    

 

 

       

 

NM—Not Meaningful

Operating Activities

 

     For the Three Months
Ended March 31,
    Favorable (Unfavorable)  
($ amounts in thousands)    2021     2020     $ Change      % Change  

Cash flows from operating activities

         

Net income (loss) including non-controlling interests

   $ 39,334     $ (7,975     47,309        NM  

Adjustments to reconcile net income (loss) to net cash from operating activities:

         

Depreciation and amortization

     131       230       (99      -43

Amortization of deferred financing costs

     218       168       50        30

Non-cash lease expense

     1,148       —         1,148        NM  

Changes in operating assets and liabilities:

         

Due from affiliates, net

     (7,555     7,635       (15,190      -199

Other assets

     (10,047     1,724       (11,771      NM  

Accrued compensation

     (26,045     (17,962     (8,083      45

Accounts payable, accrued expenses and other liabilities

     4,608       (3,927     8,535        NM  

Operating lease liabilities

     (1,205     —         
  

 

 

   

 

 

      

Net cash provided by (used in) operating activities

   $ 587     $ (20,107     20,694        103
  

 

 

   

 

 

      

Cash provided by (used in) the Company’s operating activities increased from $(20.1) million for the three months ended March 31, 2020 to $0.6 million for the three months ended March 31, 2021. Net income (loss) including non-controlling interests of the Company and its subsidiaries increased by $47.3 million for the three months ended March 31, 2021. The increase was primarily driven by the net income the business experienced in the three months ended March 31, 2021.

Our increasing working capital needs reflect the growth of our business. We believe that our ability to generate cash from operations, as well as the capacity under our credit facilities, provides us with the necessary liquidity to manage short-term fluctuations in working capital and to meet our short-term commitments.

 

128


Table of Contents

Investing Activities

 

     For the Three Months
Ended March 31,
     Favorable (Unfavorable)  
($ amounts in thousands)        2021              2020          $ Change      % Change  

Cash flows from investing activities

           

Purchase of fixed assets

   $ (295    $ (15      (280      NM  
  

 

 

    

 

 

       

Net cash provided by (used in) investing activities

   $ (295    $ (15      (280      NM  
  

 

 

    

 

 

       

Net cash provided by (used in) in the Company’s investing activities for the three months ended March 31, 2021 was principally composed of cash used for furniture, fixtures, equipment and leasehold improvements purchased during both periods to support the growth in our staffing levels.

Financing Activities

 

     For the Three Months
Ended March 31,
     Favorable (Unfavorable)  
($ amounts in thousands)    2021      2020      $ Change      % Change  

Cash flows from financing activities

           

Proceeds from debt obligations

   $ 97,898      $ 71,570        26,328        37

Repayments of debt obligations

     (94,745      (31,095      (63,650      NM  

Deferred financing costs

            (300      300        100

Contributions

     2,614        1,804        810        45

Distributions

     (9,125      (20,101      10,976        55
  

 

 

    

 

 

       

Net cash provided by (used in) financing activities

   $ (3,358    $ 21,878        (25,236      -115
  

 

 

    

 

 

       

Net cash provided by (used in) the Company’s financing activities for the three months ended March 31, 2021 was principally composed of net proceeds from the use of our credit facilities. A portion of these proceeds were used to repay borrowings under our credit facilities. Distributions to third parties that own interests in Owl Rock entities were lower during the period.

The Year Ended December 31, 2020 Compared to the Year Ended December 31, 2019

The following tables and discussion summarize our consolidated and combined statements of cash flows by activity attributable to the Company. Negative amounts represent a net outflow or use of cash.

 

     For the Years Ended
December 31
     Favorable (Unfavorable)  
($ amounts in thousands)    2020      2019      $ Change      % Change  

Net cash provided by (used in) operating activities

   $ 5,234      $ 44,064        (38,830      -88

Net cash provided by (used in) investing activities

     (652      (1,173      521        44

Net cash provided by (used in) financing activities

     (295      (43,007      42,712        99
  

 

 

    

 

 

       

Net change in cash and cash equivalents

   $ 4,287      $ (116      4,403        NM  
  

 

 

    

 

 

       

 

NM—Not Meaningful

 

129


Table of Contents

Operating Activities

 

     For the Years Ended
December 31
     Favorable (Unfavorable)  
($ amounts in thousands)    2020      2019      $ Change      % Change  

Cash flows from operating activities

           

Net income (loss) including non-controlling interests

   $ (82,441    $ 20,465        (102,906      NM  

Adjustments to reconcile net income (loss) to net cash from operating activities:

           

Depreciation and amortization

     673        829        (156      -19

Amortization of deferred financing costs

     787        225        562        NM  

Changes in operating assets and liabilities:

           

Due from affiliates, net

     (49,824      (12,407      (37,417      NM  

Other assets

     (10,222      2,219        (12,441      NM  

Accounts payable, accrued expenses and other liabilities

     11,153        (6,562      17,715        NM  

Accrued compensation

     135,108        39,295        95,813        NM  
  

 

 

    

 

 

       

Net cash provided by (used in) operating activities

   $ 5,234      $ 44,064        (38,830      -88
  

 

 

    

 

 

       

Cash provided by (used in) the Company’s operating activities decreased from $44.1 million for the year ended December 31, 2019 to $5.2 million for the year ended December 31, 2020. Net income (loss) including non-controlling interests of the Company and its subsidiaries decreased by $102.9 million for the year ended December 31, 2020. The decrease was primarily driven by the net loss the business experienced in the year ended December 31, 2020.

Our increasing working capital needs reflect the growth of our business. We believe that our ability to generate cash from operations, as well as the capacity under our credit facilities, provides us with the necessary liquidity to manage short-term fluctuations in working capital and to meet our short-term commitments.

Investing Activities

 

     For the Years Ended
December 31,
     Favorable (Unfavorable)  
($ amounts in thousands)    2020      2019      $ Change      % Change  

Cash flows from investing activities

           

Purchase of fixed assets

   $ (652    $ (1,173      521        44

Proceeds of promissory note

     (30,000      —          (30,000      NM  

Repayments of promissory note

     30,000        —          30,000        NM  
  

 

 

    

 

 

       

Net cash provided by (used in) investing activities

   $ (652    $ (1,173      521        44
  

 

 

    

 

 

       

Net cash provided by (used in) in the Company’s investing activities for the year ended December 31, 2020 was principally composed of cash used for furniture, fixtures, equipment and leasehold improvements purchased during both periods to support the growth in our staffing levels.

Capital Resources

We intend to use a portion of our available liquidity to pay cash distributions on a quarterly basis in accordance with our distribution policies. Our ability to make cash dividends to our members is dependent on a

 

130


Table of Contents

large number of factors, including among others: general economic and business conditions; our strategic plans and prospects; our business and investment opportunities; our financial condition and operating results; working capital requirements and other anticipated cash needs; contractual restrictions and obligations; legal, tax and regulatory restrictions; restrictions on the payment of distributions by our subsidiaries and other relevant factors.

Financial Condition and Liquidity of Blue Owl Following the Business Combination

Our primary sources of liquidity are (1) cash on hand, (2) cash from operations, including management fees, which are generally collected quarterly (including our BDC Part I Fees), and (3) net borrowing from our credit facilities. We believe that following the Closing of the Business Combination, the sources of liquidity discussed above will continue to be sufficient to fund our working capital requirements and to meet our commitments in the ordinary course of business, under current market conditions, for the foreseeable future. We intend to use a portion of our available liquidity to pay cash distributions on a quarterly basis in accordance with our distribution policies. We will continue to explore strategic financing and share buyback opportunities in the ordinary course of business. We expect this to include potential financings and refinancings of indebtedness, through the issuance of debt securities or otherwise, to maximize our liquidity and capital structure. As of the date of this filing, there were no borrowings outstanding under any revolving credit facility.

Contractual Obligations, Commitments and Contingencies

The following table sets forth information relating to our contractual obligations as of March 31, 2021:

 

($ amounts in thousands)    Less than 1 year      1 - 3 years      4 - 5 years      Thereafter      Total  

Operating lease obligations(1)(2)

   $ 4,106      $ 9,830      $ 77      $ —        $ 14,013  

Term loan payable

     —          —          —          250,000        250,000  

Interest obligations on debt(3)

     23,007        38,021        38,073        71,302        170,403  

Revolving credit facilities(4)

     113,413        —          —          —          113,413  
  

 

 

    

 

 

    

 

 

    

 

 

    

 

 

 
   $ 140,526      $ 47,851      $ 38,150      $ 321,302      $ 547,829  
  

 

 

    

 

 

    

 

 

    

 

 

    

 

 

 

 

(1)

Office space and equipment are leased under agreements with lease commitments through 2024. Lease obligations include only base contractual rent.

(2)

The Company has future operating lease payments of $55.1 million related to leases that have not commenced that were entered into as of March 31, 2021. Such lease payments are not yet accounted for in the table above or the Company’s consolidated statements of financial condition as operating lease assets and operating lease liabilities. These operating lease payments are anticipated to commence in the fourth quarter of 2022 and continue for 10 years.

(3)

Interest obligations reflect future interest payments on outstanding debt obligations with interest rates in effect as of March 31, 2021.

(4)

Represents outstanding balance under the revolving credit facilities as of March 31, 2021 and maturing on August 20, 2021 and February 28, 2022. In April 2021, the Company repaid its borrowings and terminated these revolving credit facilities. In April 2021, the Company also entered into a $150 million Corporate Revolving Credit Facility. For further discussion, see “Note 4. Debt Obligations, Net” to our unaudited consolidated and combined financial statements included in this prospectus.

Guarantees

As of March 31, 2021, we had assumed a guarantee of revolving credit facility #2 and a term loan for affiliated entities. This revolving credit facility matures in August 2021 and the term loan matures in October 2029. As of March 31, 2021, the total aggregate outstanding loan balance of this credit facility and term loan was $271.0 million. In April 2021, the Company terminated revolving credit facility #2. There has been no history of default and we have determined that the likelihood of default is remote.

 

131


Table of Contents

Commitments and Contingencies

In the normal course of business, we may engage in off-balance sheet arrangements, including transactions in derivatives, guarantees, commitments, indemnifications and potential contingent repayment obligations. We do not have any off-balance sheet arrangements that would require us to fund losses or guarantee target returns to investors in our products.

Indemnification Arrangements

In many of its service contracts, Owl Rock agrees to indemnify the third party service provider under certain circumstances. The terms of the indemnities vary from contract to contract and the amount of indemnification liability, if any, cannot be determined and has not been included in the table above or recorded in our Consolidated and Combined Financial Statements as of March 31, 2021.

Consistent with standard business practices in the normal course of business, we enter into contracts that contain indemnities for our affiliates and our employees, officers and directors, persons acting on our behalf or such affiliates and third parties. The terms of the indemnities vary from contract to contract and the maximum exposure under these arrangements, if any, cannot be determined and has neither been recorded in the above table nor in our consolidated and combined financial statements. As of March 31, 2021, we have not had prior claims or losses pursuant to these contracts and expect the risk of loss to be remote.

Litigation

From time to time, the Company may be named as a defendant in legal actions in the ordinary course of business. Although there can be no assurance of the outcome of such legal actions, in the opinion of management, the Company does not have a potential liability related to any current legal proceeding or claim that would individually or in the aggregate materially affect its results of operations, financial condition or cash flows.

Impact of Changes in Accounting on Recent and Future Trends

None of the changes to GAAP that went into effect during the three months ended March 31, 2021, or that have been issued but that we have not yet adopted are expected to substantively impact our future trends.

Critical Accounting Estimates

We prepare our consolidated and combined financial statements in accordance with U.S. GAAP. In applying many of these accounting principles, we need to make assumptions, estimates and/or judgments that affect the reported amounts of assets, liabilities, revenues and expenses in our consolidated and combined financial statements. We base our estimates and judgments on historical experience and other assumptions that we believe are reasonable under the circumstances. These assumptions, estimates and/or judgments, however, are both subjective and subject to change, and actual results may differ from our assumptions and estimates. Actual results may also differ from our estimates and judgments due to risks and uncertainties and changing circumstances, including uncertainty in the current economic environment due to the COVID-19 pandemic. If actual amounts are ultimately different from our estimates, the revisions are included in our results of operations for the period in which the actual amounts become known. For a summary of our significant accounting policies, see “Note 2. Summary of Significant Accounting Policies,” to our consolidated and combined financial statements included in this prospectus.

Principles of Consolidation

We consolidate entities based on either a variable interest model or voting interest model. As such, for entities that are determined to be variable interest entities (“VIEs”), we consolidate those entities where we have

 

132


Table of Contents

both significant economics and the power to direct the activities of the entity that impact economic performance. For limited partnerships and similar entities evaluated under the voting interest model, we do not consolidate those entities for which we act as the general partner unless we hold a majority voting interest.

The consolidation guidance requires qualitative and quantitative analysis to determine whether our involvement, through holding interests directly or indirectly in the entity or contractually through other variable interests (e.g., management and performance related income), would give us a controlling financial interest. This analysis requires judgment. These judgments include: (1) determining whether the equity investment at risk is sufficient to permit the entity to finance its activities without additional subordinated financial support, (2) evaluating whether the equity holders, as a group, can make decisions that have a significant effect on the success of the entity, (3) determining whether two or more parties’ equity interests should be aggregated, (4) determining whether the equity investors have proportionate voting rights to their obligations to absorb losses or rights to receive returns from an entity and (5) evaluating the nature of relationships and activities of the parties involved in determining which party within a related-party group is most closely associated with a VIE and hence would be deemed the primary beneficiary.

Revenue Recognition

We recognize revenue in accordance with ASC 606. Revenue is recognized in a manner that depicts the transfer of promised goods or services to customers and for an amount that reflects the consideration to which we expect to be entitled in exchange for those goods or services. We are required to identify our contracts with customers, identify the performance obligations in a contract, determine the transaction price, allocate the transaction price to the performance obligations in the contract and recognize revenue when (or as) the entity satisfies a performance obligation. In determining the transaction price, variable consideration is included only to the extent that it is probable that a significant reversal in the amount of cumulative revenue recognized would not occur when the uncertainty associated with the variable consideration is resolved.

Income Taxes

For tax purposes, we have historically been treated as a partnership for U.S. federal and state income tax purposes. As a result, we have not been subject to U.S. federal and state income taxes. The provision for income taxes in the historical consolidated statements of income consists of local and foreign income taxes. Following this transaction, we will be subject to U.S. federal and state income taxes, in addition to local and foreign income taxes, with respect to our allocable share of any taxable income generated by the Partnership that will flow through to its interest holders, including us.

Taxes are accounted for using the asset and liability method of accounting. Under this method, deferred tax assets and liabilities are recognized for the expected future tax consequences of differences between the financial statement carrying amounts of existing assets and liabilities and their respective tax bases, using tax rates in effect for the year in which the differences are expected to reverse. The effect of a change in tax rates on deferred tax assets and liabilities is recognized in income in the period when the change is enacted.

Deferred tax assets are reduced by a valuation allowance when it is more-likely-than-not that some portion or all of the deferred tax assets will not be realized. The realization of deferred tax assets is dependent on the amount of the Company’s future taxable income. When evaluating the realizability of deferred tax assets, all evidence—both positive and negative—is considered. This evidence includes, but is not limited to, expectations regarding future earnings, future reversals of existing temporary tax differences and tax planning strategies.

GAAP requires us to recognize tax benefits in an amount that is more-likely-than-not to be sustained by the relevant taxing authority upon examination. We analyze our tax filing positions in all of the U.S. federal, state, local and foreign tax jurisdictions where we are required to file income tax returns, as well as for all open tax years in these jurisdictions. If, based on this analysis, we determine that uncertainties in tax positions exist that

 

133


Table of Contents

do not meet the minimum threshold for recognition of the related tax benefit, a liability is recorded in the consolidated financial statements. We recognize interest and penalties, if any, related to unrecognized tax benefits as general, administrative and other expenses in the consolidated statements of income. If recognized, the entire amount of unrecognized tax positions would be recorded as a reduction in the provision for income taxes.

Tax laws are complex and subject to different interpretations by the taxpayer and respective governmental taxing authorities. Significant judgment is required in determining tax expense and in evaluating tax positions, including evaluating uncertainties under GAAP. We review our tax positions quarterly and adjust our tax balances as new information becomes available.

Quantitative and Qualitative Disclosures About Market Risk

Our primary exposure to market risk is related to our role as investment adviser or general partner to our investment products and the sensitivity to movements in the fair value of their investments, including the effect on management fees, performance income and investment income. Uncertainty with respect to the economic effects of the COVID-19 pandemic has introduced significant volatility in the financial markets, and the effects of this volatility could materially impact our market risks, including those listed below. For additional information concerning the COVID-19 pandemic and its potential impact on our business and our operating results, see “Risk Factors” in this prospectus.

Market Risk

The market price of investments may significantly fluctuate during the period of investment. Investments may decline in value due to factors affecting securities markets generally or particular industries represented in the securities markets. The value of an investment may decline due to general market conditions, which are not specifically related to such investment, such as real or perceived adverse economic conditions, changes in the general outlook for corporate earnings, changes in interest or currency rates or adverse investor sentiment generally. It may also decline due to factors that affect a particular industry or industries, such as labor shortages or increased production costs and competitive conditions within an industry.

Our credit orientation has been a central tenet of our business across our investment strategies. Our investment professionals benefit from our independent research and relationship networks and insights from our portfolio of active investments. We believe the combination of high-quality proprietary pipeline and a consistent, rigorous approach to managing investments across our strategies has been, and we believe will continue to be, a major driver of our strong risk-adjusted returns and the stability and predictability of our income.

Interest Rate Risk

Our credit facilities provide $105 million and $22 million revolving lines of credit and $250 million of term loan debt. The facilities bear interest at a variable rate based on either LIBOR or a base rate plus an applicable margin with an unused commitment fee paid quarterly. Currently, the revolving facilities interest is calculated based on the base rate plus 0.25% or the LIBOR rate loans bear interest calculated based on LIBOR rate plus 3.05%, subject to a minimum interest rate. Our unused commitment fee is 0.5% per annum. Currently, the term loan bears interest calculated based on LIBOR rate plus 6.00%, subject to a LIBOR floor. As of March 31, 2021, we had $113.4 million and $250.0 million of borrowings outstanding under the revolving facilities and term loan, respectively.

We estimate that in the event of 100 basis points of an increase in LIBOR, there would be no impact to our interest expense; however, for any incremental increase above approximately 100 basis points, we would be subject to the variable rate and would expect our interest expense to increase commensurately.

 

134


Table of Contents

Credit Risk

We are party to agreements providing for various financial services and transactions that contain an element of risk in the event that the counterparties are unable to meet the terms of such agreements. In such agreements, we depend on the counterparty to make payment or otherwise perform. We generally endeavor to minimize our risk of exposure by limiting to reputable financial institutions the counterparties with which we enter into financial transactions. In other circumstances, availability of financing from financial institutions may be uncertain due to market events, and we may not be able to access these financing markets. At March 31, 2021 and March 31, 2020, we had cash balances with financial institutions in excess of Federal Deposit Insurance Corporation insured limits. We seek to mitigate this exposure by monitoring the credit standing of these financial institutions.

There have been no material changes in our market risks for the three months ended March 31, 2021.

 

135


Table of Contents

DYAL’S MANAGEMENT’S DISCUSSION AND ANALYSIS OF FINANCIAL CONDITION AND RESULTS OF OPERATIONS

Unless the context otherwise requires, references in this section to “Dyal,” “we,” “us,” “our,” and the “Company” are intended to mean Dyal Capital Partners, the entities and personnel comprising the Dyal business of Neuberger Berman Group LLC (“Neuberger” or “Parent”), an independent, global asset management company headquartered in New York. Dyal is a division of Neuberger. The following discussion analyzes the financial condition and results of operations of Dyal.

The following discussion and analysis should be read in conjunction with the unaudited combined financial statements and the related notes and the audited combined financial statements and the related notes included in this prospectus.

Amounts and percentages presented throughout our discussion and analysis of financial condition and results of operations may reflect rounded results in thousands (unless otherwise indicated) and, consequently, totals may not appear to sum. Certain prior period amounts have been reclassified to conform to the current year presentation.

Our Business

Dyal is a leading capital solutions provider to large, multi-product private capital managers. Our funds seek to acquire minority equity stakes in, or provide debt financing to, established alternative asset managers worldwide (the “GP Capital Solutions”). We are expanding our existing GP Capital Solutions strategies to provide capital to our managers’ seasoned portfolio companies through co-investments or structured equity. We are also in the process of leveraging our significant experience in serving as a minority partner to alternative asset management firms by launching a strategy that will seek to acquire minority equity stakes in National Basketball Association (“NBA”) teams. All of our existing or emerging strategies make or will make, as the case may be, investments through long-term capital, permanent capital vehicles with a set of geographically diverse and high-quality investors. Our investors include a diversified mix of institutional investors globally, including prominent public and private pension funds, endowments, foundations, family offices, private banks, high net worth individuals and insurance companies in the Americas, Asia, Europe, the Middle East and Australia. Since 2010, the Dyal team has closed 61 equity and debt transactions across 52 managers. Dyal also includes a Business Services Platform, which provides strategic support in various areas to its GP Minority Equity Investments strategy’s underlying partner managers in which an equity stake is granted (“partner managers”). Dyal, including the Business Services Platform, operates primarily from New York, with personnel also located in London and Hong Kong. As of March 31, 2021, we managed approximately $24.7 billion in AUM, which reflects growth of 13.9% since March 31, 2020 and a CAGR of 11.1% since December 31, 2019. Approximately 96% of our AUM was comprised of our GP Minority Equity Investments strategy as of March 31, 2021.

GP Capital Solutions

Dyal’s GP Capital Solutions business is a leading capital solutions provider to large private capital managers. We primarily focus on acquiring equity stakes in, or providing debt financing to, large, multi-product private equity and private credit platforms. We are in the process of expanding our existing GP Capital Solutions business to provide capital to seasoned portfolio companies owned by funds that are managed by alternative asset managers that we have a pre-existing relationship with, either through our GP Minority Equity Investments or GP Debt Financing strategies. Our GP Capital Solutions business also houses our Business Services Platform, which provides strategic support to the managers that Dyal funds have an equity interest in. In addition to the GP Capital Solutions strategies, we are in the process of launching a strategy focused on acquiring minority equity stakes in NBA franchises and are planning to launch a co-investment and structured equity strategy.

 

136


Table of Contents

Dyal operates through the following four investment strategies:

 

   

GP Minority Equity Investments—We build diversified portfolios of minority equity investments in institutionalized alternative asset management firms across multiple strategies, geographies, and asset classes. Our investment objective is to generate compelling cash yield by collecting a set percentage of contractually fixed management fees, a set percentage of carried interest and return on balance sheet investments made by underlying managers. We primarily focus on acquiring minority positions in large, multi-product alternative asset managers who continue to gain a disproportionate proportion of the assets flowing into private investment strategies and exhibit high levels of stability. Our inaugural funds followed a hedge fund manager-focused investment program that has since evolved into a private capital manager-focused investment program, as implemented by our later funds. Our GP Minority Equity Investments strategy is offered to investors through our closed-end permanent capital funds. A fundamental component of the fundraising efforts for our investment programs is the ability to identify and execute co-investment opportunities for our investors. We may offer, from time-to-time and in our sole discretion, co-investment opportunities in certain fund investments, generally with no management or performance-based fee. As of March 31, 2021, our funds include Dyal Fund I, a $1.3 billion fund predominately focused on hedge funds, Dyal Fund II, a $2.2 billion fund predominately focused on hedge funds, Dyal Fund III, a $5.3 billion fund focused on private capital managers, Dyal Fund IV, a $9.0 billion fund focused on private capital managers and Dyal Fund V, which is still open for investors but currently has raised $2.6 billion, and is also focused on private capital managers.

 

   

GP Debt Financing—This strategy focuses on originating and making collateralized, long-term debt investments, preferred equity investments and structured investments in private capital managers. We originate and invest in secured term loans that are collateralized by substantially all of the assets of a manager and subject to repayment on an accelerated basis pursuant to cash flow sweeps of set percentages of management fees, GP realization, carried interest and other fee streams of the management company in the event that certain minimum coverage ratios are not maintained. Our investment objective is to generate current income by targeting investment opportunities with attractive risk-adjusted returns. We expect that capital that the investment management businesses or fund sponsors in which our funds invest receive from these loans will be used to support business growth, fund GP commitments, and launch new strategies. This strategy allows Dyal to offer a comprehensive suite of solutions to such private managers. Our GP Debt Financing strategy has $1.0 billion of AUM as of March 31, 2021.

 

   

Professional Sports Minority Investments—We plan to build diversified portfolios of minority equity investments in professional sport teams. Our first endeavor in this area was creating an innovative partnership with the NBA, which has pre-approved us as a prospective buyer of NBA franchises and waived both its requirement that any minority owner own a stake in a single franchise and its limitation on any team having more than 25 individual beneficial owners. The NBA has also provided pre-approval for us to own interests in multiple NBA franchises. We believe having these approvals and waivers already established will provide selling owners with more certainty of our ability to close on any investment and will make us the buyer of choice when a minority interest in an NBA franchise becomes available. Our investments in the NBA are intended to provide low correlation to other asset classes and long-term value appreciation.

 

   

Co-Investment and Structured Equity—This emerging strategy will focus on providing capital to seasoned portfolio companies managed by established private capital managers, in whom we have previously invested through our GP Minority Equity Investments or GP Debt Financing strategies and potentially with which we have a business relationship. The strategy will seek to make investments that are intended to provide strategic capital for organic and inorganic growth at mid-life investments, access to potential strategic partners for knowledge and intellectual property transfer and liquidity to existing fund investors. Our investment objective is to generate compelling investment returns, similar to traditional buy-out funds but with mitigated downside risk and faster return of capital.

 

137


Table of Contents

The Business Services Platform Overview

Dyal’s Business Services Platform provides strategic support services to current and future partner managers within the GP Minority Equity Investments strategy, including client development and marketing support, product development, talent management, consulting on business strategies and operational advisory support. The Business Services Platform is able to utilize, subject to any applicable information barriers, powerful resources when assisting Dyal’s partner managers: the Dyal team’s extensive and varied experience and Dyal’s sophisticated investor base. New partner managers entering Dyal’s portfolio, subject to any applicable information barriers, are entitled to participate in and benefit from the customized suite of services provided by Dyal’s Business Services Platform. The Business Services Platform team currently consists of professionals who each have experience working with alternative asset management firms and who are responsible for assisting partner managers in achieving their individual business objectives. Certain expenses of the Business Services Platform are reimbursed by Dyal’s private funds and this expense reimbursement is equal to the total revenue of the Business Services Platform that is reflected as revenue within administrative, transaction, and other fees.

The Business Services Platform executes projects in five key areas:

 

   

Client Development & Marketing Support—The Business Services Platform team focuses on, subject to any applicable information barriers, providing investor intelligence, targeting LPs for fundraising, and making qualified introductions of Dyal’s partner managers to select investors, including investors in Dyal’s funds.

 

   

Product Development—The Business Services Platform assists partner managers as they consider launching new products. This assistance includes providing extensive market and product opportunity analyses that define relevant peer groups, examining performance data and identifying potential target investors and barriers to entry.

 

   

Talent Management—The Business Services Platform seeks to deliver talent management services to partner managers. Support spans all aspects of human capital best practices across organizations. Particular areas of focus include, but are not limited to, organizational design and development, talent sourcing, and in-depth peer benchmarking.

 

   

Business Strategy—The Business Services Platform undertakes individualized management consulting projects such as developing firm strategic growth plans, evaluating distribution expansion options, and assessing brand development strategies. Additionally, the team provides strategic best practices advice and competitive benchmarking reports. The Business Services Platform supports partner managers with originating and consummating mergers, acquisitions and bolt-on transactions. This support may include sourcing proprietary and intermediated opportunities, reviewing a potential deal’s strategic rationale, supporting business due diligence, gathering market intelligence, and providing valuation guidance and deal structuring advice.

 

   

Operational Advisory—The Business Services Platform delivers support and best practices advice to our partner managers’ business operations, technology, and infrastructure functions through peer benchmarking, thought leadership and customized analysis. The team may also leverage in-house and external vendors to support their efforts and provide analysis for various partner manager projects, which may include helping their portfolio companies through the use of data science specialists, technology service firms and consultants. In addition, the team seeks to leverage a preferred provider network of service providers to assist our partners and provide additional external support.

Fee Structure

Management Fees

Management fees are derived from investment management services provided to private funds and are payable quarterly or semi-annually, at the beginning or end of the service period. Management fees are

 

138


Table of Contents

determined by contractual agreements. For the GP Minority Equity Investments strategy, the fees are generally determined based upon a percentage of capital committed during the investment period, and thereafter generally based on the cost of unrealized investments; or as otherwise defined in the respective agreements. For the other strategies, the fees are generally determined based upon a percentage of investment cost or as otherwise defined in the respective agreements.

Administrative, Transaction and Other Fees

Administrative, transaction and other fees consist of expense reimbursements, which primarily represent expenses incurred by Dyal’s Business Services Platform in connection with the provision of strategic support to partner managers and reimbursed by Dyal’s private funds. The Business Services Platform’s reimbursed expenses are reflected as revenue. The Business Services Platform’s reimbursed expenses were $6.5 million and $5.7 million for the three months ending March 31, 2021 and March 31, 2020, respectively.

Incentive Fees

Incentive fees are calculated based on a contractual percentage of net income before realized and unrealized gains and losses of the funds above a preferred return threshold and a contractual percentage of any net realized capital gains from the funds as described within the respective agreements. The performance obligations for these revenues are satisfied over time as the services are rendered and the limited partner simultaneously receives and consumes the benefits of the services as they are performed. Dyal records its fees when the service is provided and it is probable there would not be a significant reversal of revenue.

Carried Interest

The Dyal Equity Funds provide for a distribution of carried interest. The timing and receipt of carried interest varies with the life cycle of our funds. Generally, we are entitled to carried interest payments after a return of all contributions and a preferred return to investors. Carried interest in the Dyal Equity Funds and any related co- investment or secondary-transaction vehicles will not be part of Blue Owl, however carried interest earned with respect to future Dyal funds (excluding co-investment or secondary-transaction vehicles related to the Dyal Equity Funds) will be shared with Blue Owl, which carried interest is expected to be determined in a manner similar to the Dyal Equity Funds.

Capital Invested In and Through Our Funds

To further align our interests with those of investors in our funds, we have invested the firm’s capital as have our professionals in the funds we sponsor and manage. General partner capital commitments to our funds are determined separately with respect to our funds. Dyal employee capital commitments range from 0.3% to 1.3% of the total commitments of any particular fund as of March 31, 2021. We determine the general partner capital commitments based on a variety of factors, including regulatory requirements, investor requirements, estimates regarding liquidity needed over the estimated time period during which commitments will be funded, estimates regarding the amounts of capital that may be appropriate for other opportunities or other funds we may be in the process of raising or are considering raising, prevailing industry standards with respect to sponsor commitments and our general working capital requirements. Our general partner capital commitments have historically been funded with cash, which may initially have been funded by Neuberger for administrative purposes and then directly by our professionals. The general partner commitments and the proceeds therefrom with respect to the Dyal Equity Funds and related co-investment vehicles will not be an asset of Blue Owl upon completion of the Business Combination. A portion of the general partner commitment to the Dyal Financing Fund and for future Dyal funds will be a Blue Owl asset upon completion of the Business Combination.

 

139


Table of Contents

COVID-19 and Our Response

2020 was a challenging year for markets around the world due to the ongoing impact of the COVID-19 pandemic. Following a historic decline in March 2020, the global capital markets rallied as investor sentiment was encouraged by global central bank support and the gradual re-opening of economies, among other things.

Corporate performance and earnings across many industries continue to be impacted by the COVID-19 pandemic. Despite significant lingering health concerns, certain companies are rebounding more quickly than expected; however, performance and earnings are still well below pre-pandemic levels. As opposed to the broad-based sell-off in the first quarter, distressed activity in the second and third quarters was more industry and/or company specific. At the same time, transaction activity in the traditional private equity buyout market is beginning to resume. Furthermore, access to the capital markets is selectively re-opening for high quality businesses and the market for initial public offerings returned beginning in the second half of the second quarter.

The worldwide outbreak of COVID-19 has disrupted global travel and supply chains, and has adversely impacted commercial activity in many industries, including travel, hospitality and entertainment. It has also significantly negatively impacted global growth. While certain geographies are experiencing declining infection levels and are reopening businesses, others are seeing persistent or accelerating levels. The continued rapid development of this situation and uncertainty regarding potential economic recovery precludes any prediction as to the ultimate adverse impact of COVID-19 on economic and market conditions.

While COVID-19 has created unparalleled challenges driven, first and foremost, by a public health crisis, we believe the Dyal funds are performing well due to the Dyal partner managers’ ability to continue fundraising and their underlying portfolios’ ongoing performance. As primarily human capital businesses, Dyal’s and our partner managers’ business continuity plans went into effect with no reported material issues. At the onset of the crisis, partner managers completed a thorough review of their respective portfolios on a name-by-name basis identifying liquidity needs, covenant and debt maturities, and assessing capital and operational expenditures, revenue outlook and near-term actions to be taken. Just as partner managers reviewed their portfolios, Dyal also identified any of our Funds’ potential liquidity needs and continued to act as a strategic, and potentially financial, resource to our partner managers during these unprecedented times.

With Dyal’s private capital partner managers having access to significant levels of capital to invest, over $185 billion across the Dyal platform as of March 31, 2020, approximately $230 billion across the Dyal platform as of June 30, 2020 and approximately $220 billion across the Dyal platform as of September 30, 2020, partner managers were able to and continue to take advantage of dislocations in the marketplace, notably through toeholds in public equities, distressed-for-control scenarios, niche dislocation plays, and compelling investment opportunities. We believe the unique investment environment as a result of the COVID-19 pandemic continues to elevate alternative managers’ brand recognition and promote continued disproportionate fundraising by bigger, institutionalized managers with a loyal and large existing investor base. When overlaid with a larger secular trend that has occurred since the 2008 financial crisis whereby an increasing proportion of capital has flowed to the largest managers, we believe that established firms, like those found in the Dyal portfolio, will continue to increase their fundraising advantage against their smaller competitors in a largely “virtual” fundraising environment. While there are many dynamics at play, we believe the current environment remains constructive for alternative investments, and specifically Dyal’s partner managers, relative to both its recent past and other asset classes.

Trends Affecting Our Business

We believe that our business and financial model contribute to the stability of our performance throughout market cycles. As of March 31, 2021, 100% of our AUM was in permanent capital vehicles. Our products have a stable base of committed capital enabling us to invest in assets with a long-term focus over different points in a market cycle and to take advantage of market volatility. Historically, the vast majority of our revenue has been

 

140


Table of Contents

derived from contractual, locked-in management fees, which are not subject to market volatility. We have a diversified range of investment strategies, and within our largest GP Minority Equity Investments strategy, our portfolios are further diversified across investment strategies, fund vintages, geographies, sectors, and enterprise values. However, our results of operations are affected by a variety of factors, particularly in the United States given the location of most of our partner managers, but also globally, including conditions in the global financial markets and the economic and political environments.

In addition to the aforementioned macroeconomic and sector-specific trends, we believe our future performance will be influenced by the following factors:

The extent to which investors favor alternative investments. Our ability to attract new capital is dependent on investors’ views of alternative investments relative to traditional asset classes. We believe fundraising efforts will continue to be impacted by certain fundamental asset management trends that include: (i) the increasing importance and market share of alternative investment strategies to investors of all types as investors focus on lower-correlated and higher absolute levels of return, (ii) increasing demand for alternative assets from retail investors, (iii) shifting asset allocation policies of institutional investors, (iv) de-leveraging of the global banking system, bank consolidation and increased regulatory requirements and (v) increasing barriers to entry and growth. In addition to driving our own ability to attract new capital, those trends will also impact the ability of our funds’ underlying GPs to retain and attract new capital, which in turn impacts our investment performance and ability to grow.

The attractiveness of our product offerings to a growing base of investors. Within the alternative investment universe, the GP Minority Investments strategy has grown into its own asset class. According to Preqin, total capital raised across the strategy has more than tripled from 2015-2019, compared to the five years prior. This has in part been driven by a growing demand for products offering strong cash yields, particularly among defined contribution plans, insurance companies and retail investors, and a recognition of the diversification benefits that our strategy offers. Dyal has been a beneficiary of those trends, having attracted more than 40% of new capital raised across the strategy from 2015-2019 based on Preqin data. Our future growth is dependent on our continued ability to successfully capitalize on these trends and continue to extend our reach with investors.

Our ability to generate strong, stable returns. The stability and strength of our investment performance is a significant factor in investors’ willingness to allocate capital to us. The new capital we are able to raise drives the growth of our fee-paying AUM and management fees. Although our fee-paying AUM and management fees have grown significantly since our inception, adverse market conditions or an outflow of capital in the alternative investments industry in general could affect our general growth rate. In addition, market dislocations, contractions or volatility could put pressure on our returns in the future which could in turn affect our fundraising abilities.

Our successful deployment of capital into attractive investments. The continued growth in our fee-paying AUM and revenues is dependent on our ability to identify attractive investments and deploy the capital we have raised. We believe our strategies target a large investible universe with attractive investment dynamics. However, our ability to identify attractive investments and execute on those investments is dependent on a number of factors, including general macroeconomic conditions, general political conditions, market conditions, and valuation, size, and liquidity of such investment opportunities, as well as our competitive positioning in the market. A significant decrease in the quality or quantity of potential opportunities, or our ability to execute on these opportunities, could adversely affect our ability to deploy our capital.

Our ability to maintain our leading competitive position. There has been a trend amongst alternative investors to consolidate the number of general partners in which they invest, which has driven a disproportionate amount of assets to large managers. We believe we have several competitive and structural advantages that position us as a preferred partner within this segment of the alternative asset management landscape. We expect these advantages enable us to provide unique access to asset classes that are traditionally difficult to access to our

 

141


Table of Contents

investors, and a differentiated value proposition to our partner managers. Our ability to attract and successfully deploy capital in the future is dependent on maintaining our leading competitive positioning in our target markets.

Our ability to launch new strategies and products. We have taken a diligent and deliberate approach to product expansion to serve the needs of our ecosystem while delivering an attractive value proposition and strong performance to our investors. We are currently in the market fundraising for two new strategies: Dyal HomeCourt Partners and Strategic Capital. Our growth is dependent on our ability to successfully attract and deploy capital, and subsequently scale these strategies. The successful launch of our new strategies and products is dependent on a number of factors, some of which are beyond our control, including, but not limited to: general macroeconomic conditions, general political conditions, market conditions, demand from investors, competition, availability of capital or financing, and legal or regulatory developments.

Managing Business Performance and Key Financial Measures

Non-GAAP Financial Measures

Fee related earnings, or “FRE”, is used to assess our operating performance by determining whether recurring revenue, primarily consisting of management fees, is sufficient to cover operating expenses and to generate profits. FRE is derived from and reconciled to, but not equivalent to, its most directly comparable GAAP measure of net income (loss) before income taxes. FRE differs from income before taxes computed in accordance with GAAP as it adjusts for equity-based compensation, non- controlling interests in subsidiaries of the Company and certain other items that we believe reflects our operating performance. Other than for Owl Rock, the calculation of FRE also adjusts for performance income, performance related compensation and investment net gains (losses). Management believes that adding these adjustments assists in clarifying stable and predictable cash flows that cover operating expenses and lead to the generation of profits.

Distributable earnings, or “DE”, is used to assess performance and amounts available for dividends to members. DE is derived from and reconciled to, but not equivalent to, its most directly comparable GAAP measure of net income (loss) before income taxes. Distributable Earnings is FRE less current income taxes and (other than with respect to Owl Rock) includes net realized gains, realized performance income and performance related compensation. DE differs from income before taxes computed in accordance with GAAP as it adjusts for certain items that we believe are indicative of our ability to make our dividend payments. Our presentation of DE represents our operating performance, as further adjusted for performance income and performance related compensation, as applicable. Management believes that these adjustments enable investors to better understand the Company’s earnings that are available for distribution.

Adjusted EBITDA is used to assess the Company’s ability to service its borrowings. Adjusted EBITDA is derived from and reconciled to, but not equivalent to, its most directly comparable GAAP measure of net income (loss) before income taxes. Adjusted EBITDA represents Distributable Earnings plus (a) interest expense, income tax expense (benefits), and (c) depreciation and amortization.

Adjusted Revenues are used to assess the net revenue expected to be received by the Company. Adjusted Revenues is derived from and reconciled to, but not equivalent to its most directly comparable GAAP measure of total revenues, net. Adjusted Revenues differ from total revenues computed in accordance with GAAP by excluding reimbursed expenses and dealer manager revenues, if applicable, that have an offsetting amount included within expenses on the consolidated and combined statement of operations.

Adjusted Compensation is used to assess the net cash settled compensation to be paid by the Company. Adjusted Compensation is derived from and reconciled to, but not equivalent to its most directly comparable GAAP measure of compensation and benefits. Adjusted Compensation differs from compensation and benefits computed in accordance with GAAP as it excludes equity compensation expense and compensation and benefits

 

142


Table of Contents

reimbursed through the receipt of administrative revenues. The administrative revenues reflect allocable compensation and expenses incurred by certain professionals of the Company and reimbursed by products managed by the Company.

We use FRE, DE, Adjusted EBITDA, Adjusted Revenues and Adjusted Compensation as non-GAAP measures to assess and track our performance. These are non-GAAP financial measure supplements and should be considered in addition to and not in lieu of, the results of operations, which are discussed further under “—Components of Combined Results of Operations ” and are prepared in accordance with GAAP. For the specific components and calculations of these non-GAAP measures, as well as a reconciliation of these measures to the most comparable measure in accordance with GAAP, see “Dyal’s Management’s Discussion and Analysis of Financial Condition and Results of OperationsReconciliation of Combined GAAP Financial Measures to Certain Non-GAAP Measures”.

Operating Metrics

We monitor certain operating metrics that are common to the alternative asset management industry, which are discussed below.

Assets Under Management

Assets under management (“AUM”) refers to the total capital commitments to our funds and co-investments. We view AUM as a metric to measure our ability to attract clients for our investment strategies. As of March 31, 2021, we managed approximately $24.7 billion in AUM.

 

     GP Minority
Equity
Investments
     GP Debt
Financing
     Total  
($ amounts in millions)                     

AUM at December 31, 2020

   $ 22,814      $ 1,010      $ 23,825  

Net change to total commitments

     913        —          913  
  

 

 

    

 

 

    

 

 

 

AUM at March 31, 2021

   $ 23,727      $ 1,010      $ 24,737  
  

 

 

    

 

 

    

 

 

 

Average AUM

   $ 23,271      $ 1,010      $ 24,281  
  

 

 

    

 

 

    

 

 

 

 

     GP Minority
Equity
Investments
     GP Debt
Financing
     Total  
($ amounts in millions)                     

AUM at December 31, 2019

   $ 20,685      $ 1,010      $ 21,695  

Net change to total commitments

     15        —          15  
  

 

 

    

 

 

    

 

 

 

AUM at March 31, 2020

   $ 20,700      $ 1,010      $ 21,710  
  

 

 

    

 

 

    

 

 

 

Average AUM

   $ 20,692      $ 1,010      $ 21,703  
  

 

 

    

 

 

    

 

 

 

For the three months ended March 31, 2021, AUM grew 3.8%, or $913 million, which was driven by additional closes of Dyal Fund V. For the three months ended March 31, 2020 AUM grew 0.1%, or $15 million, which was driven by additional co-investment commitments related to Dyal Fund IV.

Fee Paying Assets Under Management

Fee Paying Assets Under Management (“FPAUM”) refers to the sum of the investor capital base from which Dyal earns management fees and/or performance income, which varies among the Dyal funds. For Dyal’s GP Minority Equity Investments strategy, fee paying AUM is generally equal to capital commitments during the

 

143


Table of Contents

investment period and the cost of unrealized investments after the investment period. For Dyal’s other strategies, fee paying AUM is generally equal to investment cost. The investor capital base upon which fees are charged is defined within the respective agreements. As of March 31, 2021, total fee paying AUM was $18.6 billion.

The tables below present rollforwards of our total fee paying AUM by investment strategy:

 

     GP Minority
Equity
Investments
     GP Debt
Financing
     Total  
($ amounts in millions)                     

Fee Paying AUM at December 31, 2020

   $ 17,166      $ 558      $ 17,724  

Net change to fee paying investor capital base

     734        179        913  
  

 

 

    

 

 

    

 

 

 

Fee Paying AUM at March 31, 2021

   $ 17,900      $ 737      $ 18,637  
  

 

 

    

 

 

    

 

 

 

Average Fee Paying AUM

   $ 17,533      $ 648      $ 18,181  
  

 

 

    

 

 

    

 

 

 

 

     GP Minority
Equity
Investments
     GP Debt
Financing
     Total  
($ amounts in millions)                     

Fee Paying AUM at December 31, 2019

   $ 17,251      $ 295      $ 17,546  

Net change to fee paying investor capital base

     5        —          5  
  

 

 

    

 

 

    

 

 

 

Fee Paying AUM at March 31, 2020

   $ 17,256      $ 295      $ 17,551  
  

 

 

    

 

 

    

 

 

 

Average Fee Paying AUM

   $ 17,254      $ 295      $ 17,548  
  

 

 

    

 

 

    

 

 

 

For the three months ended March 31, 2021, fee paying AUM grew 5.1%, or $913 million, which was driven by additional investments made within our GP Debt Financing Strategy and $734 million of new fee paying commitments for Dyal Fund V. For the three months ended March 31, 2020, fee paying AUM grew by $5 million in Dyal Fund II.

AUM not yet paying fees

Our AUM not yet paying fees refers to AUM that is not currently paying fees and is eligible to earn management fees and/or performance income upon deployment. As of March 31, 2021, total AUM not yet paying fees was $2.1 billion.

AUM that does not pay fees

Our AUM that does not pay fees refers to AUM that is not currently paying management, incentive fees and is not eligible to earn management and/or incentive fees upon deployment. As of March 31, 2021, total AUM that does not pay fees was $4.0 billion.

 

144


Table of Contents

The table below presents a summary of our total AUM disaggregated by fee paying AUM, AUM not yet paying fees and AUM that does not pay fees:

 

 

LOGO

Our calculations of AUM and fee paying AUM may differ from the calculation methodologies of other asset managers, and as a result this measure may not be comparable to similar measures presented by other asset managers. In addition, our calculation of AUM includes commitments to our products from the general partner and its affiliates, regardless of whether such commitments are subject to fees. Our definitions of AUM and fee paying AUM are not based on any definition of AUM and fee paying AUM that is set forth in the agreements governing the investment funds and products that we manage.

Product Performance Metrics

 

    LP Contribution
Date of Initial
Investment
    Dollars in Millions                    
    LP
Commitments
    LP
Contributions
    LP
Distributions
    NAV     Net
IRR
    Net
TVPI
    Net
DPI
 

Actual as of December 31, 20201

               

Dyal I

    11/22/2011       1,274       1,248       583       618       -0.8     0.96x       0.47x  

Dyal II

    12/29/2014       2,139       1,846       336       1,495       -0.3     0.99x       0.18x  

Dyal III

    6/26/2015       5,279       3,241       2,266       3,958       25.1     1.92x       0.70x  

Dyal IV

    6/11/2018       8,920       2,787       498       3,494       69.1     1.43x       0.18x  

 

1. 

Contributions (Called Capital), Distributions (Cash Distributed) and NAV figures as well as performance metrics are exclusive of GP activity.

Product performance information is included throughout this discussion with analysis to facilitate an understanding of our results of operations for the periods presented. We do not present product performance metrics for products with less than two years of investment performance from the date of the product’s first investment or for our co-investment funds related to our GP Minority Equity Investments strategy. The performance information reflected in this discussion and analysis is not indicative of our overall performance. An investment in Blue Owl is not an investment in any of our products. Past performance is not indicative of future results. As with any investment there is always the potential for gains as well as the possibility of losses. There can be no assurance that any of these products or our other existing and future funds will achieve similar returns.

Net internal rate of return (“Net IRR”) is computed based on inception-to-date contributions on the dates they were due and distributions on the dates they were paid and the limited partners’ aggregate capital accounts as of December 31, 2020. Net IRR shown is net of applicable fees and expenses based upon the net asset value as of December 31, 2020.

 

145


Table of Contents

Net Distributions-to-Paid-In (“Net DPI”) is provided for the total portfolio and not for each investment as non-transaction-specific expenses and fees are levied on the total portfolio and not on an investment-by-investment basis. Net DPI is presented on a cumulative basis and is not annualized. Net DPI formula: (Cash Distributed) / (Called Capital) as of December 31, 2020.

Net Total-Value-to-Paid-In (“Net TVPI”) is provided for the total portfolio and not for each investment as non-transaction-specific expenses and fees are levied on the total portfolio and not on an investment-by-investment basis. Net TVPI formula: (Cash Distributed + NAV) / (Called Capital) as of December 31, 2020.

Components of Combined Results of Operations

Revenues

Contractual Revenues

Revenues primarily consist of management fees, incentive fees and reimbursed expenses.

Management fees, net—Management fees are derived from investment management services provided to private funds and are payable quarterly or semi-annually, at the beginning or end of the service period. Management fees are determined by contractual agreements which require us to provide investment management services, which represents a performance obligation that Dyal satisfies over time. For the GP Minority Equity Investments strategy, the fees are generally determined based upon a percentage of capital committed during the investment period, and thereafter generally based on the cost of unrealized investments; or as otherwise defined in the respective agreements. For the other strategies, the fees are generally determined based upon a percentage of investment cost or as otherwise defined in the respective agreements. Management fees are presented net of fund overages, fee waivers and economic sharing arrangements on the statements of operation.

Incentive fees—Incentive fees are calculated based on a contractual percentage of net income before realized and unrealized gains and losses of the funds above a preferred return threshold and a contractual percentage of any net realized capital gains from the funds as described within the respective agreements. The performance obligations for these revenues are satisfied over time as the services are rendered and the limited partner simultaneously receives and consumes the benefits of the services as they are performed. Dyal records its fees when the service is provided and it is probable there would not be a significant reversal of revenue. Incentive fees receivable by Dyal are recorded in the incentive fees line item on the combined statements of financial condition.

Administrative, transaction and other fees—Administrative, transaction and other fees primarily consists of expenses incurred by Dyal’s Business Services Platform and reimbursed by Dyal’s private funds in connection with the provision of strategic support to partner managers.

Non-Contractual Revenues

Net gains (losses) from investment activities

Net gains (losses) from investment activities represent the unrealized and realized gains and losses on the equity method investments.

Expenses

Compensation and Benefits

Compensation generally includes salaries, bonuses, employee benefits, employer-related payroll taxes. Bonuses are accrued over the service period to which they relate.

 

146


Table of Contents

General, administrative, and other

General, administrative, and other expenses include costs primarily related to placement fees, rent, information technology, professional fees, business development and other general operating items.

Net Gains (losses) from Investment Activities

Net gains (losses) from investment activities represent the unrealized and realized gains and losses on investments.

Results of Operations

Combined Results of Operations—Three months ended March 31, 2021 compared to three months ended March 31, 2020

The following table presents the results of operations for the three months ended March 31, 2021 and 2020:

 

     Three Months Ended
March 31,
     Favorable (Unfavorable)  
     2021      2020      $ Change      % Change  

Revenues

           

Management fees, net

   $ 75,472      $ 70,607      $ 4,865        7

Administrative, transaction and other fees

     6,520        5,821        699        12
  

 

 

    

 

 

       

Total revenues

     81,992        76,428        5,564        7

Operating expenses

           

Compensation and benefits

     55,323        47,578        7,745        16

General, administrative, and other expenses

     14,026        6,913        7,113        103
  

 

 

    

 

 

       

Total operating expenses

     69,349        54,491        14,858        27
  

 

 

    

 

 

       

Operating income

     12,643        21,937        (9,294      -42

Net gains (losses) from investment activities

     2,314        (85      2,399        NM  
  

 

 

    

 

 

       

Income before income tax expense

     14,957        21,852        (6,895      -32

Income tax expense (benefit)

     2,181        1,984        197        10
  

 

 

    

 

 

       

Net income

     12,776        19,868        (7,092      -36

Net gain (loss) attributable to non-controlling interests

     144        (454      598        NM  
  

 

 

    

 

 

       

Net income attributable to Dyal

   $ 12,632      $ 20,322      $ (7,690      -38
  

 

 

    

 

 

       

 

NM - Not Meaningful

Revenues

Three Months Ended March 31, 2021 Compared to Three Months Ended March 31, 2020

Management fees, net. Total management fees, net increased $4.9 million, or 7%, for the three months ended March 31, 2021 compared to the three months ended March 31, 2020. $7.6 million was related to the launch of Dyal Fund V and $1.0 million was related to additional investments made by our GP Debt Financing strategy. This was partially offset by $3.8 million of management fee step downs in Dyal Fund I and Dyal Fund II.

Administrative, transaction and other fees. Administrative, transaction and other fees increased $0.7 million, or 12%, for the three months ended March 31, 2021 compared to the three months ended March 31, 2020, primarily due to the growth of the Business Services Platform team during that period.

 

147


Table of Contents

Expenses

Three Months Ended March 31, 2021 Compared to Three Months Ended March 31, 2020

Compensation and benefits. Compensation and benefits increased $7.7 million, or 16%, for the three months ended March 31, 2021 compared to the three months ended March 31, 2020, due to higher management fees, the growth of the Business Services Platform and equity based compensation.

General, administrative, and other expenses. General, administrative, and other expenses increased $7.1 million, or 103%, for the three months ended March 31, 2021 compared to the three months ended March 31, 2020. The net increase was primarily driven by higher distribution expenses and professional fees, partially offset by lower business development expenses, which were impacted by COVID-19 travel restrictions.

Net Gains (losses) from Investment Activities

Three Months Ended March 31, 2021 Compared to Three Months Ended March 31, 2020

Net gains (losses) from investment activities. Net gains (losses) from investment activities increased $2.4 million for the three months ended March 31, 2021 compared to the three months ended March 31, 2020, primarily due to fair value changes in the investments.

Income Taxes

Three Months Ended March 31, 2021 Compared to Three Months Ended March 21, 2020

Income tax expense (benefit). Income tax expense increased $0.2 million, or 10%, for the three months ended March 31, 2021 compared to the three months ended March 30, 2020, primarily due to an increase in non-deductible partner compensation expense for UBT purposes, and foreign taxable income subject to higher statutory tax rates.

Combined Results of Operations—Twelve months ended December 31, 2020 compared to twelve months ended December 31, 2019

The following table presents the results of operations for the twelve months ended December 31, 2020 and 2019:

 

     Twelve Months Ended
December 31,
     Favorable (Unfavorable)  
     2020      2019      $ Change      % Change  

Revenues

           

Management fees, net

   $ 284,691      $ 313,354      $ (28,663      -9

Incentive fees

     2,354        626        1,728        NM  

Administrative, transaction and other fees

     22,676        18,350        4,326        24
  

 

 

    

 

 

       

Total revenues

     309,721        332,330        (22,609      -7

Operating expenses

           

Compensation and benefits

     187,527        194,970        (7,443      -4

General, administrative, and other expenses

     26,217        32,290        (6,073      -19
  

 

 

    

 

 

       

Total operating expenses

     213,744        227,260        (13,516      -6

Operating income

     95,977        105,070        (9,093      -9

Net gains (losses) from investment activities

     1,542        (1,564      3,106        NM  
  

 

 

    

 

 

       

Income before income tax expense

     97,519        103,506        (5,987      -6

Income tax expense (benefit)

     8,435        9,094        (659      -7
  

 

 

    

 

 

       

Net income

     89,084        94,412        (5,328      -6

Net loss attributable to non-controlling interests

     (548      (792      244        31
  

 

 

    

 

 

       

Net income attributable to Dyal

   $ 89,632      $ 95,204      $ (5,572      -6
  

 

 

    

 

 

       

 

148


Table of Contents

 

NM - Not Meaningful

Revenues

Twelve Months Ended December 31, 2020 Compared to Twelve Months Ended December 31, 2019

Management fees, net. Total management fees, net decreased $28.7 million, or 9%, for the twelve months ended December 31, 2020 compared to the twelve months ended December 31, 2019, primarily due to Dyal Fund IV’s catch-up fees of $36.7 million recognized in 2019 and fee waivers of $2.9 million for Dyal Funds I and II. This was partially offset by $6.1 million of expired early closer discounts for Dyal Fund IV and $2.9 million related to additional investments made by our GP Debt Financing strategy. Catch-up fees are management fees earned in the current period from investors that commit to a fund towards the end of the fundraising period and are required to pay a catch-up management fee as if they had committed to the fund at the first closing in a prior period.

Incentive fees. Incentive fees increased $1.7 million related to our GP Debt Financing strategy for the twelve months ended December 31, 2020 compared to the twelve months ended December 31, 2019.

Administrative, transaction and other fees. Administrative, transaction and other fees increased $4.3 million, or 24%, for the twelve months ended December 31, 2020 compared to the twelve months ended December 31, 2019, primarily due to the growth of the Business Services Platform team during that period.

Expenses

Twelve Months Ended December 31, 2020 Compared to Twelve Months Ended December 31, 2019

Compensation and benefits. Compensation and benefits decreased $7.4 million, or 4%, for the twelve months ended December 31, 2020 compared to the twelve months ended December 31, 2019, primarily due to lower revenues.

General, administrative, and other expenses. General, administrative, and other expenses decreased $6.1 million, or 19%, for the twelve months ended December 31, 2020 compared to the twelve months ended December 31, 2019. The net decrease was primarily driven by lower business development expenses, which were impacted by COVID-19 travel restrictions, and placement fees.

Net Gains (losses) from Investment Activities

Twelve Months Ended December 31, 2020 Compared to Twelve Months Ended December 31, 2019

Net gains (losses) from investment activities. Net gains (losses) from investment activities increased $3.1 million for the twelve months ended December 31, 2020 compared to the twelve months ended December 31, 2019, primarily due to fair value changes in the investments.

Income Taxes

Twelve Months Ended December 31, 2020 Compared to Twelve Months Ended December 31, 2019

Income tax expense (benefit). Income tax expense decreased $0.7 million, or 7%, for the twelve months ended December 31, 2020 compared to the twelve months ended December 31, 2019, primarily due to a decrease in pre-tax income and partner compensation addback for UBT purposes.

Reconciliation of Combined GAAP Financial Measures to Certain Non-GAAP Measures

We use FRE, DE, Adjusted EBITDA, Adjusted Revenues and Adjusted Compensation as non-GAAP measures to assess and track our performance. The following table presents the reconciliation of net income

 

149


Table of Contents

(loss) before taxes as reported in the combined statements of operations to FRE, DE, Adjusted EBITDA, Adjusted Revenues and Adjusted Compensation ($ in thousands):

 

     Three Months
Ended March 31,
    Year Ended December 31,  
     2021     2020     2020     2019     2018  

Income before income tax expense

   $ 14,957     $ 21,852     $ 97,519     $ 103,506     $ 53,002  

Adjustments:

          

Equity based compensation

     4,500       —         3,000       —         —    

Net (gains) losses from investment activities

     (2,314     85       (1,542     1,564       (627

Incentive fees

     —         —         (2,354     (626     —    

Incentive fee related compensation

     —         —         1,549       376       —    
  

 

 

   

 

 

   

 

 

   

 

 

   

 

 

 

Fee Related Earnings

   $ 17,143     $ 21,937     $ 98,172     $ 104,820     $ 52,375  
  

 

 

   

 

 

   

 

 

   

 

 

   

 

 

 

Fee Related Earnings

   $ 17,143     $ 21,937     $ 98,172     $ 104,820     $ 52,375  

Adjustments:

          

Incentive fees

     —         —            2,354       626       —    

Incentive fee related compensation

     —         —         (1,549     (376     —    

Net realized gains

     1,119       249       692       833       557  

Current income tax (expense) benefit

     (2,353     (1,968     (8,334     (8,982     (5,197
  

 

 

   

 

 

   

 

 

   

 

 

   

 

 

 

Distributable Earnings

   $ 15,909     $ 20,218     $ 91,335     $ 96,921     $ 47,735  
  

 

 

   

 

 

   

 

 

   

 

 

   

 

 

 

Distributable Earnings

   $ 15,909     $ 20,218     $ 91,335     $ 96,921     $ 47,735  

Current income tax expense (benefit)

     2,353       1,968       8,334       8,982       5,197  
  

 

 

   

 

 

   

 

 

   

 

 

   

 

 

 

Adjusted EBITDA

   $ 18,262     $ 22,186     $ 99,669     $ 105,903     $ 52,932  
  

 

 

   

 

 

   

 

 

   

 

 

   

 

 

 

Total revenues

   $ 81,992     $ 76,428     $ 309,721     $ 332,330     $ 197,767  

Adjustments:

          

Administrative, transaction and other fees

     (6,520     (5,821     (22,676     (18,350     (12,889
  

 

 

   

 

 

   

 

 

   

 

 

   

 

 

 

Adjusted Revenues

   $ 75,472     $ 70,607     $ 287,045     $ 313,980     $ 184,878  
  

 

 

   

 

 

   

 

 

   

 

 

   

 

 

 

Compensation and benefits

   $ 55,323     $ 47,578     $ 187,527     $ 194,970     $ 114,680  

Adjustments:

          

Equity based compensation

     (4,500     —         (3,000     —         —    

Business Services Platform reimbursed compensation and benefits

     (6,648     (5,491     (22,004     (17,225     (11,608
  

 

 

   

 

 

   

 

 

   

 

 

   

 

 

 

Adjusted Compensation

   $ 44,175     $ 42,087     $ 162,523     $ 177,745     $ 103,072  
  

 

 

   

 

 

   

 

 

   

 

 

   

 

 

 

Liquidity and Capital Resources

Sources and Uses of Liquidity

Dyal historically participated in Neuberger’s centralized cash management system. Under this system, on a daily basis, any excess cash generated by Dyal is transferred to Neuberger and any additional daily cash flow needs are funded by Neuberger. As such, Neuberger benefits from the positive cash flow Dyal generates, and Neuberger also provides Dyal with sufficient daily liquidity to fund its ongoing cash needs. As a result, Dyal has historically required minimal cash on hand.

Neuberger manages its long-term debt obligations based on the needs of its entire portfolio of businesses. Long-term debt of Neuberger and related interest expense are not allocated to Dyal.

Neuberger uses a centralized approach to cash management and financing. Accordingly, Neuberger’s cash has not been assigned to Dyal for any of the periods presented because those cash balances are not directly

 

150


Table of Contents

attributable to Dyal. Transactions between Neuberger and Dyal are deemed to have been settled through Neuberger’s net investment in Dyal. The net effect of the deemed settled transactions is reflected in the combined statements of cash flows as net transfer from Neuberger within financing activities and in the combined statements of financial condition as the Neuberger net investment.

Cash Flows

Three Months Ended March 31, 2021 Compared to Three Months Ended March 31, 2020

 

     Three Months Ended
March 31,
     Favorable (Unfavorable)  
     2021      2020      $ Change      % Change  

Net cash used in operating activities

   $ (98,961    $ (135,809    $ 36,848        27

Net cash used in investing activities

     (520      (830      310        37

Net cash provided by financing activities

     99,481        136,549        (37,068      -27
  

 

 

    

 

 

       

Net change in cash and cash equivalents

   $ —        $ (90    $ 90        100
  

 

 

    

 

 

       

Operating Activities

 

     Three Months Ended
March 31,
     Favorable (Unfavorable)  
     2021      2020      $ Change      % Change  

Cash flows from operating activities:

           

Net income

   $ 12,776      $ 19,868      $ (7,092      -36

Adjustments to reconcile net income to net cash provided by (used in) operating activities:

           

Net (gains) losses from investment activities

     (2,314      85        (2,399      NM  

Equity based compensation

     4,500        —          4,500        NM  

Cash flows due to changes in operating assets and liabilities:

           

Management fees receivable, net

     (17,004      (30,126      13,122        44

Due from affiliates

     (8,818      (7,425      (1,393      -19

Incentive fees receivable

     2,236        —          2,236        NM  

Prepaid assets

     21,000        —          21,000        NM  

Other assets

     1,332        18        1,314        NM  

Accrued compensation and benefits

     (120,755      (115,933      (4,822      -4

Accrued expenses and other payables

     6,953        (2,545      9,498        NM  

Distributions from equity method investments

     1,133        249        884        NM  
  

 

 

    

 

 

       

Net cash used in operating activities

   $ (98,961    $ (135,809    $ 36,848        27
  

 

 

    

 

 

       

Net cash used in Dyal’s operating activities decreased from $135.8 million for the three months ended March 31, 2020 to $99.0 million for the three months ended March 31, 2021, primarily due to the timing of management fee receivable collections, as well as distribution payments and compensation payments, including equity based compensation and compensation paid in advance in 2020, which is included in prepaid assets.

 

151


Table of Contents

Investing Activities

 

     Three Months Ended
March 31,
     Favorable (Unfavorable)  
     2021      2020      $ Change      % Change  

Cash flows from investing activities:

           

Purchases of equity method investments

   $ (520    $ (830    $ 310        37
  

 

 

    

 

 

       

Net cash used in investing activities

   $ (520    $ (830    $ 310        37
  

 

 

    

 

 

       

Net cash used in investing activities was $0.5 million and $0.8 million for the three months ended March 31, 2021 and 2020, respectively. The change of $0.3 million from the three months ended March 31, 2021 compared to the three months ended March 31, 2020 was due to less capital calls from the underlying funds.

Financing Activities

 

     Three Months Ended
March 31,
     Favorable (Unfavorable)  
     2021      2020      $ Change      % Change  

Cash flows from financing activities:

           

Distributions to non-controlling interests

   $ —        $ (2    $ 2        100

Net transfer from Parent

     99,481        136,551        (37,070      -27
  

 

 

    

 

 

       

Net cash provided by financing activities

   $ 99,481      $ 136,549      $ (37,068      -27
  

 

 

    

 

 

       

Net cash provided by Dyal’s financing activities for the three months ended March 31, 2021 was composed of net transfer of cash from Neuberger. Net parent investment reflects the impact of transactions with Neuberger. Such transactions are recorded as Net transfer from Neuberger within the combined statements of changes in equity and within the financing section of the combined statements of cash flows.

Twelve Months Ended December 31, 2020 Compared to Twelve Months Ended December 30, 2019

 

     Twelve Months Ended
December 31,
     Favorable (Unfavorable)  
     2020      2019      $ Change      % Change  

Net cash provided by (used in) operating activities

   $ (3,755    $ 165,521      $ (169,276      NM  

Net cash used in investing activities

     (5,400      (5,070      (330      -7

Net cash provided by (used in) financing activities

     9,065        (167,166      176,231        NM  
  

 

 

    

 

 

       

Net change in cash and cash equivalents

   $ (90    $ (6,715    $ 6,625        99
  

 

 

    

 

 

       

 

152


Table of Contents

Operating Activities

 

     Twelve Months Ended
December 31,
    Favorable (Unfavorable)  
     2020     2019     $ Change     % Change  

Cash flows from operating activities:

        

Net income

   $ 89,084     $ 94,412     $ (5,328     -6

Adjustments to reconcile net income to net cash provided by (used in) operating activities:

        

Net (gains) losses from investment activities

     (1,542     1,564       (3,106     NM  

Equity based compensation

     3,000       —         3,000       NM  

Cash flows due to changes in operating assets and liabilities:

        

Management fees receivable, net

     (37,231     (79     (37,152     NM  

Due from affiliates

     (5,086     (767     (4,319     NM  

Incentive fees receivable

     (1,728     (626     (1,102     -176

Prepaid assets

     (21,000     —         (21,000     NM  

Other assets

     (1,382     133       (1,515     NM  

Accrued compensation and benefits

     (15,169     66,618       (81,787     NM  

Accrued expenses and other payables

     (12,837     3,694       (16,531     NM  

Due to affiliates

     —         (381     381       100

Distributions from equity method investments

     136       953       (817     -86
  

 

 

   

 

 

     

Net cash provided by (used in) operating activities

   $ (3,755   $ 165,521     $ (169,276     NM  
  

 

 

   

 

 

     

Net cash provided by (used in) Dyal’s operating activities decreased from $165.5 million for the twelve months ended December 30, 2019 to $(3.8) million for the twelve months ended December 31, 2020, primarily due to the timing of management fee receivable collections, as well as compensation payments, including compensation paid in advance in 2020, which is included in prepaid assets.

Investing Activities

 

     Twelve Months Ended
December 31,
     Favorable (Unfavorable)  
     2020      2019      $ Change      % Change  

Cash flows from investing activities:

           

Purchases of equity method investments

   $ (5,400    $ (5,070    $ (330      -7
  

 

 

    

 

 

       

Net cash used in investing activities

   $ (5,400    $ (5,070    $ (330      -7
  

 

 

    

 

 

       

Net cash used in investing activities was $5.4 million and $5.1 million for the twelve months ended December 31, 2020 and 2019, respectively. The change of $0.3 million from the twelve months ended December 31, 2020 compared to the twelve months ended December 31, 2019 was primarily driven by additional capital contributed to our GP Debt Financing strategy during the twelve months ended December 31, 2020.

 

153


Table of Contents

Financing Activities

 

     Twelve Months Ended
December 31,
     Favorable (Unfavorable)  
     2020      2019      $ Change      % Change  

Cash flows from financing activities:

           

Contributions from non-controlling interests

   $ —        $ 26      $ (26      -100

Distributions to non-controlling interests

     (5      —          (5      NM  

Net transfer from (to) Parent

     9,070        (167,192      176,262        NM  
  

 

 

    

 

 

       

Net cash provided (used in) financing activities

   $ 9,065      $ (167,166    $ 176,231        NM  
  

 

 

    

 

 

       

Net cash provided by (used in) Dyal’s financing activities for the twelve months ended December 31, 2020 was composed principally of net transfer of cash from (to) Neuberger. Net parent investment reflects the impact of transactions with Neuberger. Such transactions are recorded as Net transfer from (to) Neuberger within the combined statements of changes in equity and within the financing section of the combined statements of cash flows.

Cash Flows

Twelve Months Ended December 31, 2019 Compared to Twelve Months Ended December 31, 2018

 

     Twelve Months Ended
December 31,
     Favorable (Unfavorable)  
     2019      2018      $ Change      % Change  

Net cash provided by operating activities

   $ 165,521      $ 66,393      $ 99,128        149

Net cash used in investing activities

     (5,070      (3,876      (1,194      -31

Net cash used in financing activities

     (167,166      (75,400      (91,766      -122
  

 

 

    

 

 

       

Net change in cash and cash equivalents

   $ (6,715    $ (12,883    $ 6,168        48
  

 

 

    

 

 

       

Operating Activities

 

     Twelve months ended
December 31
    Favorable (Unfavorable)  
     2019     2018     $ Change     % Change  

Cash flows from operating activities:

        

Net income

   $ 94,412     $ 47,875     $ 46,537       97

Adjustments to reconcile net income to net cash provided by (used in) operating activities:

        

Net (gains) losses from investment activities

     1,564       (627     2,191       NM  

Cash flows due to changes in operating assets and liabilities:

        

Management fees receivable, net

     (79     312       (391     NM  

Due from affiliates

     (767     (5,639     4,872       86

Incentive fees receivable

     (626     —         (626     NM  

Other assets

     133       (639     772       NM  

Accrued compensation and benefits

     66,618       18,618       48,000       NM  

Accrued expenses and other payables

     3,694       5,333       (1,639     -31

Due to affiliates

     (381     (7     (374     NM  

Distributions from equity method investments

     953       1,167       (214     -18
  

 

 

   

 

 

     

Net cash provided by operating activities

   $ 165,521     $ 66,393     $ 99,128       149
  

 

 

   

 

 

     

 

154


Table of Contents

Net cash provided by Dyal’s operating activities increased from $66.4 million for the twelve months ended December 31, 2018 to $165.5 million for the twelve months ended December 31, 2019, primarily due to an increase in net income and an increase in accrued compensation and benefits.

Contractual Obligations, Commitments and Contingencies

 

     As at March 31,  
     2021      2020  
Dollars in Millions              

Dyal Obligations

     

Unfunded Capital Commitments

   $ 9.5      $ 14.1  

Part of Blue Owl

     2.7        7.1  

Dyal has various commitments and contingencies, including as a general partner or limited partner of private funds. At March 31, 2021 and March 31, 2020, Dyal including certain of its employees, had unfunded capital commitments of $9.5 million and $14.1 million, respectively, of which $2.7 million and $7.1 million, respectively, will be part of Blue Owl.

Dyal or Dyal’s private funds may be involved, from time to time, in judicial, regulatory and arbitration proceedings or investigations concerning matters arising in connection with the conduct of its business. Dyal recognizes liabilities for contingencies when there is an exposure that, when analyzed, indicates it is both probable that a liability will be incurred and the amount of such liability can be reasonably estimated. When a range of probable liability can be estimated, Dyal accrues the amount it has determined it is most likely to incur. If the amount is not determinable, Dyal accrues the minimum of the range of probable loss. In 2018, Dyal recorded $2.7 million of expenses related to a settlement of the Company’s prior investment adviser with the U.S. Securities and Exchange Commission involving certain reimbursable expenses of certain of Dyal’s private funds.

Neuberger indemnifies the officers, directors and employees affiliated with Dyal against liabilities arising from the administration and performance of their duties on behalf of Dyal, subject to customary exclusions. Dyal’s maximum exposure under these arrangements is unknown and not currently measurable, as any such indemnification would only be required if specified claims against Dyal are made in the future.

Off-Balance Sheet Arrangements

Dyal does not invest in any off-balance sheet vehicles that provide liquidity, capital resources, market or credit risk support, or engage in any activities that expose us to any liability that is not reflected in our combined financial statements.

Recent Accounting Pronouncements

Information regarding recent accounting pronouncements and their impact on Dyal can be found in “Note 2. Summary of Significant Accounting Policies,” in the “Notes to the Combined Financial Statements” included in this prospectus.

Critical Accounting Estimates

We prepare our combined financial statements in accordance with U.S. GAAP. In applying many of these accounting principles, we need to make assumptions, estimates and/or judgments that affect the reported amounts of assets, liabilities, revenues and expenses in our combined financial statements. We base our estimates and judgments on historical experience and other assumptions that we believe are reasonable under the circumstances. These assumptions, estimates and/or judgments, however, are both subjective and subject to

 

155


Table of Contents

change, and actual results may differ from our assumptions and estimates. Actual results may also differ from our estimates and judgments due to risks and uncertainties and changing circumstances, including uncertainty in the current economic environment due to the COVID-19 pandemic. If actual amounts are ultimately different from our estimates, the revisions are included in our results of operations for the period in which the actual amounts become known. For a summary of our significant accounting policies, see “Note 2. Summary of Significant Accounting Policies,” to our combined financial statements included in this prospectus.

Principles of Consolidation

We consolidate entities based on either a variable interest model or voting interest model. As such, for entities that are determined to be variable interest entities (“VIEs”), we consolidate those entities where we have both significant economics and the power to direct the activities of the entity that impact economic performance. For limited partnerships and similar entities evaluated under the voting interest model, we do not consolidate those entities for which we act as the general partner unless we hold a majority voting interest.

The consolidation guidance requires qualitative and quantitative analysis to determine whether our involvement, through holding interests directly or indirectly in the entity or contractually through other variable interests (e.g., management and performance related income), would give us a controlling financial interest. This analysis requires judgment. These judgments include: (1) determining whether the equity investment at risk is sufficient to permit the entity to finance its activities without additional subordinated financial support, (2) evaluating whether the equity holders, as a group, can make decisions that have a significant effect on the success of the entity, (3) determining whether two or more parties’ equity interests should be aggregated, (4) determining whether the equity investors have proportionate voting rights to their obligations to absorb losses or rights to receive returns from an entity and (5) evaluating the nature of relationships and activities of the parties involved in determining which party within a related-party group is most closely associated with a VIE and hence would be deemed the primary beneficiary.

Revenue Recognition

We recognize revenue in accordance with ASC 606. Revenue is recognized in a manner that depicts the transfer of promised goods or services to customers and for an amount that reflects the consideration to which we expect to be entitled in exchange for those goods or services. We are required to identify our contracts with customers, identify the performance obligations in a contract, determine the transaction price, allocate the transaction price to the performance obligations in the contract and recognize revenue when (or as) the entity satisfies a performance obligation. In determining the transaction price, variable consideration is included only to the extent that it is probable that a significant reversal in the amount of cumulative revenue recognized would not occur when the uncertainty associated with the variable consideration is resolved.

Equity Based Compensation

Compensation cost relating to the issuance of share-based payment awards to employees is measured at the fair value of the awards on the grant date, the estimation of which requires the use of complex and subjective judgments and assumptions.

Income Taxes

The Company is treated as a partnership for U.S. tax purposes and as such is not subject to federal or state income tax but is subject to New York City Unincorporated Business Tax (NYC UBT). The Company is not itself a taxpayer. Instead, its partners are subject to tax on the results of its operations in the jurisdictions in which they operate.

Taxes are accounted for using the asset and liability method of accounting. Under this method, deferred tax assets and liabilities are recognized for the expected future tax consequences of differences between the financial

 

156


Table of Contents

statement carrying amounts of existing assets and liabilities and their respective tax bases, using tax rates in effect for the year in which the differences are expected to reverse. The effect of a change in tax rates on deferred tax assets and liabilities is recognized in income in the period when the change is enacted.

Deferred tax assets are reduced by a valuation allowance when it is more-likely-than-not that some portion or all of the deferred tax assets will not be realized. The realization of deferred tax assets is dependent on the amount of the Company’s future taxable income. When evaluating the realizability of deferred tax assets, all evidence —both positive and negative—is considered. This evidence includes, but is not limited to, expectations regarding future earnings, future reversals of existing temporary tax differences and tax planning strategies.

GAAP requires us to recognize tax benefits in an amount that is more-likely-than-not to be sustained by the relevant taxing authority upon examination. We analyze our tax filing positions in all of the U.S. federal, state, local and foreign tax jurisdictions where we are required to file income tax returns, as well as for all open tax years in these jurisdictions. If, based on this analysis, we determine that uncertainties in tax positions exist that do not meet the minimum threshold for recognition of the related tax benefit, a liability is recorded in the combined financial statements. We recognize interest and penalties, if any, related to unrecognized tax benefits as general, administrative and other expenses in the combined statements of income. If recognized, the entire amount of unrecognized tax positions would be recorded as a reduction in the provision for income taxes.

Tax laws are complex and subject to different interpretations by the taxpayer and respective governmental taxing authorities. Significant judgment is required in determining tax expense and in evaluating tax positions, including evaluating uncertainties under GAAP. We review our tax positions quarterly and adjust our tax balances as new information becomes available.

Quantitative and Qualitative Disclosures About Market Risk

Our primary exposure to market risk is related to our role as general partner or investment adviser to our investment products and the sensitivity to movements in the fair value of their investments, including the effect on management fees, performance income and investment gains or losses. Uncertainty with respect to the economic effects of the COVID-19 pandemic has introduced significant volatility in the financial markets, and the effects of this volatility could materially impact our market risks, including those listed below. For additional information concerning the COVID-19 pandemic and its potential impact on our business and our operating results, see “Risk Factors” in this prospectus.

In the normal course of business, we are exposed to a broad range of risks inherent in the financial markets in which we participate, including price risk, interest- rate risk, access to and cost of financing risk, liquidity risk, counterparty risk and foreign exchange-rate risk.

Potentially negative effects of these risks may be mitigated to a certain extent by those aspects of our investment approach, investment strategies, fundraising practices or other business activities that are designed to benefit, either in relative or absolute terms, from periods of economic weakness, tighter credit or financial market dislocations.

Market Risk

Our predominant exposure to market risk is related to our role as investment manager and general partner for our funds and the sensitivity to movements in the fair value of their investments. Our direct investments in the funds also expose us to market risk whereby movements in the fair values of the underlying investments will increase or decrease the net gains (losses) from investment activities from equity method investments.

The fair value of our financial assets and liabilities of our funds may fluctuate in response to changes in the value of investments, foreign exchange, commodities and interest rates. The net effect of these fair value changes impacts the gains and losses from investments in our combined statements of operations and may affect the incentive fees related to our GP Debt Financing strategy.

 

157


Table of Contents

Our management fees are generally calculated as a percentage of committed capital or investment cost as described under “—Fee Structure”. Accordingly, movements in the fair value of investments do not significantly affect the amount of fees we may charge in our funds. To the extent that management fees are calculated based on investment cost of the fund’s investments, the amount of fees that we may charge will increase or decrease from the effect of changes in the cost basis of the fund’s investments, including potential impairment losses.

Interest Rate Risk

Certain funds hold debt investments that generate interest income based on variable interest rates. We are exposed to interest rate risk relating to investments that generate yield since these debt investments earn income based on variable interest rates, which impact the amount of performance income generated. However, the contractual interest rate structure for a large portion of our debt investments bearing variable rates have “floors,” which establish a minimum rate of interest that will be earned. For these investments, a decrease in variable interest rates could materially impact the amount of interest income earned and the incentive fees on these funds.

Credit Risk

We are party to agreements providing for various financial services and transactions that contain an element of risk in the event that the counterparties are unable to meet the terms of such agreements. In such agreements, we depend on the respective counterparty to make payment or otherwise perform. We generally endeavor to minimize our risk of exposure by limiting the counterparties with which we enter into financial transactions to reputable financial institutions. In other circumstances, availability of financing from financial institutions may be uncertain due to market events, and we may not be able to access these financing markets.

 

158


Table of Contents

MANAGEMENT

Executive Officers and Directors

The following persons are the members of the board of directors of Blue Owl (the “Board”) and Blue Owl’s executive officers as of the date of this prospectus:

 

Name

   Age     

Position with
Blue Owl

Douglas I. Ostrover

     58      Chief Executive Officer and Director

Marc S. Lipschultz

     52      Co-President and Director

Michael Rees

     46      Co-President and Director

Craig W. Packer

     54      Senior Managing Director and Director

Sean Ward

     43      Senior Managing Director and Director

Alan J. Kirshenbaum

     49      Chief Financial Officer

Andrew Laurino

     45      Senior Managing Director

Andrew R. Polland

     46      Chief Operating Officer

Junot Foradada

     40      Chief Accounting Officer

Neena A. Reddy

     43      General Counsel and Secretary

Dana Weeks

     50      Director

Claudia Holz

     63      Director

Andrew S. Komaroff

     52      Director

Stacy Polley

     52      Director

Douglas I. Ostrover is a Co-Founder and Chief Executive Officer of Blue Owl Capital Inc. a member of the firm’s Executive Committee and a member of the firm’s board of directors. Mr. Ostrover also serves as Chief Executive Officer of the Blue Owl Advisors and Co-Chief Investment Officer of the Owl Rock Advisers, and is a member of the Owl Rock Investment Committees. Mr. Ostrover was a Co-Founder of Owl Rock Capital Partners. In addition, Mr. Ostrover served on the boards of ORCC and ORCC II from 2016 to 2021, on the board of ORTF from 2018 to 2021 and on the boards of ORCC III and ORCIC from 2020 to 2021. Prior to co-founding Owl Rock, Mr. Ostrover was one of the founders of GSO Capital Partners (GSO), now Blackstone’s alternative credit platform, and became a Senior Managing Director at Blackstone upon its acquisition of GSO in 2008 until 2015. Prior to co-founding GSO in 2005, Mr. Ostrover was a Managing Director and Chairman of the Leveraged Finance Group of Credit Suisse First Boston (CSFB). Prior to his role as Chairman, Mr. Ostrover was Global Co-Head of CSFB’s Leveraged Finance Group, during which time he was responsible for all of CSFB’s origination, distribution and trading activities relating to high yield securities, leveraged loans, high yield credit derivatives and distressed securities. Mr. Ostrover was a member of CSFB’s Management Council and the Fixed Income Operating Committee. Mr. Ostrover joined CSFB in November 2000 when CSFB acquired Donaldson, Lufkin & Jenrette (DLJ), where he was a Managing Director in charge of High Yield and Distressed Sales, Trading and Research. Mr. Ostrover had been a member of DLJ’s high yield team since he joined the firm in 1992. Mr. Ostrover received a B.A. in Economics from the University of Pennsylvania and an M.B.A. from New York University Stern School of Business. Mr. Ostrover is actively involved in non-profit organizations including serving on the Board of the Michael J. Fox Foundation. Mr. Ostrover is also a board member of the Brunswick School.

Marc S. Lipschultz is a Co-Founder and the Co-President of Blue Owl Capital Inc., a member of the firm’s Executive Committee and a member of the firm’s board of directors. Mr. Lipschultz also serves as the President of the Blue Owl Advisors, a Co-Chief Investment Officer of Owl Rock Advisers and is a member of the Owl Rock Investment Committees. Mr. Lipschultz was a Co-Founder of Owl Rock Capital Partners. Prior to co-founding Owl Rock, Mr. Lipschultz spent more than two decades at KKR, and he served on the firm’s Management Committee and in 2016 as the Global Head of Energy and Infrastructure. Mr. Lipschultz has a wide range of experience in alternative investments, including leadership roles in private equity, infrastructure and direct-asset investing. Prior to joining KKR, Mr. Lipschultz was with Goldman, Sachs & Co., where he focused on mergers and acquisitions and principal investment activities. Mr. Lipschultz received an A.B. with honors and

 

159


Table of Contents

distinction, Phi Beta Kappa, from Stanford University and an M.B.A. with high distinction, Baker Scholar, from Harvard Business School. Mr. Lipschultz serves on the board of the Hess Corporation and is actively involved in a variety of nonprofit organizations, serving as a trustee and board member of the American Enterprise Institute for Public Policy Research, Michael J. Fox Foundation, Mount Sinai Health System, Riverdale Country School, Stanford University Board of Trustees and as the Chairman Emeritus of the Board of the 92nd Street Y.

Michael Rees is a Co-Founder and Co-President of Blue Owl Capital Inc., a member of the firm’s Executive Committee and a member of the firm’s board of directors and the Co-President of the Blue Owl Advisors. Mr. Rees also serves as the Head of Dyal Capital, a division of Blue Owl, which he founded when it was a division of Neuberger Berman. Prior to founding Dyal, Mr. Rees was a founding employee and shareholder of Neuberger, transitioning from Lehman Brothers as part of the management buyout transaction in May 2009, and was the first Chief Operating Officer of Neuberger’s alternatives business. Mr. Rees was an employee of Lehman Brothers from April 2001 through May 2009. He had numerous roles at Lehman Brothers and was responsible for strategic acquisitions for the Investment Management Division at Lehman Brothers. From 2003 through 2006, he was Head of Asset Management Strategy. Prior to joining Lehman Brothers, he was an associate at Marakon Associates. Mr. Rees received a BS in Mechanical Engineering and a BA in Political Science from the University of Pittsburgh. He received a master’s degree in Mechanical Engineering and a master’s in Technology Policy from Massachusetts Institute of Technology. Mr. Rees currently serves on the Board of Directors of The Opportunity Network, an education focused non-profit that supports underserved students with postsecondary and career readiness education.

Craig W. Packer is a Co-Founder and Senior Managing Director of Blue Owl Capital Inc., a member of the firm’s Executive Committee and a member of the firm’s board of directors. Mr. Packer also serves as Co-Chief Investment Officer of the Owl Rock Advisers and President and Chief Executive Officer of each of the Owl Rock BDCs and is a member of the Owl Rock Investment Committees. In addition, Mr. Packer has served on the boards of the Company and ORCC since 2016, on the board of ORTF since 2018 and on the boards of ORCC III and on ORCIC since 2020. Mr. Packer was a Co-Founder of Owl Rock Capital Partners. Prior to co-founding Owl Rock, Mr. Packer was Co-Head of Leveraged Finance in the Americas at Goldman, Sachs & Co., where he served on the Firmwide Capital Committee, Investment Banking Division (“IBD”) Operating Committee, IBD Client and Business Standards Committee and the IBD Risk Committee. Mr. Packer joined Goldman, Sachs & Co. as a Managing Director and Head of High Yield Capital Markets in 2006 and was named partner in 2008. Prior to joining Goldman Sachs, Mr. Packer was the Global Head of High Yield Capital Markets at Credit Suisse First Boston, and before that he worked at Donaldson, Lufkin & Jenrette. Mr. Packer earned a B.S. from the University of Virginia and an M.B.A. from Harvard Business School. Mr. Packer serves as Treasurer and member of the Board of Trustees of Greenwich Academy, and Co-Chair of the Honorary Board of Kids in Crisis, a nonprofit organization that serves children in Connecticut, and on the Advisory Board for the McIntire School of Commerce, University of Virginia.

Sean Ward is a Senior Managing Director of Blue Owl Capital Inc., a member of the firm’s Executive Committee and a member of the firm’s board of directors. Mr. Ward was an original member of the Dyal Investment Team. Previously a Vice President at Lehman Brothers, Sean held several roles at Neuberger after it became an independent firm, including Senior Counsel for Neuberger’s alternatives business. Prior to joining Lehman Brothers, he was an associate at Covington & Burling LLP, where his practice focused on mergers and acquisitions, public and private securities offerings and credit transactions. Prior to Covington & Burling LLP, Sean worked at Davis Polk & Wardwell LLP in New York and London. Sean received his J.D., magna cum laude, from the Duke University School of Law and holds a B.A., magna cum laude, in Diplomatic History and Political Science from the University of Pennsylvania. Sean currently serves on the Leadership Council of Robert F. Kennedy Human Rights, a nonprofit focused on human rights issues and a “social good” approach to business and investment.

Alan J. Kirshenbaum is the Chief Financial Officer of Blue Owl Capital Inc. and a member of the firm’s Executive Committee and Co-Chair of the firm’s Operating Committee. Mr. Kirshenbaum also serves as the Chief Financial Officer of the Blue Owl Advisers, ORCC and ORTF, and the Chief Operating Officer of ORCC II. In addition, Mr. Kirshenbaum served on the boards of ORCC and ORCC II from 2016 to 2021, on the board of ORTF from 2018 to 2021 and on the boards of ORCC III and ORCIC from 2020 to 2021. Prior to Owl Rock, Mr. Kirshenbaum was Chief Financial Officer of TPG Specialty Lending, Inc., a BDC traded on the NYSE

 

160


Table of Contents

(TSLX). Mr. Kirshenbaum was responsible for building and overseeing TSLX’s finance, treasury, accounting and operations functions from 2011 through 2015, including during its initial public offering in March 2014. From 2011 to 2013, Mr. Kirshenbaum also was Chief Financial Officer of TPG Special Situations Partners. From 2007 to 2011, Mr. Kirshenbaum was the Chief Financial Officer of Natsource, a private investment firm and, prior to that, Managing Director, Chief Operating Officer and Chief Financial Officer of MainStay Investments. Mr. Kirshenbaum joined Bear Stearns Asset Management (“BSAM”) in 1999 and was BSAM’s Chief Financial Officer from 2003 to 2006. Before joining BSAM, Mr. Kirshenbaum worked in public accounting at KPMG and J.H. Cohn. Mr. Kirshenbaum received a B.S. from Rutgers University and an M.B.A. from New York University Stern School of Business Mr. Kirshenbaum is actively involved in a variety of non-profit organizations including the Boy Scouts of America and as trustee for the Jewish Federation of Greater MetroWest NJ. Mr. Kirshenbaum also is a member of the Rutgers University Dean’s Cabinet.

Andrew Laurino is a Senior Managing Director and a member of the firm’s Executive Committee. Andrew also serves as a member of the Dyal Capital Partners Investment Team. Prior to joining Blue Owl Capital, Mr. Laurino provided strategic and financing advice to leading alternative asset managers at a number of firms, including Tiger Bay Advisors, Credit Suisse and Lehman Brothers. Earlier in his career, Drew was an M&A advisor at Lehman Brothers, Compass Advisors and Prudential Securities. Mr. Laurino earned a B.S. in Foreign Service with a concentration in International Economics from the Edmund A. Walsh School of Foreign Service at Georgetown University.

Andrew R. Polland is the Chief Operating Officer of Blue Owl Capital Inc., a non-voting member of the Executive Committee, the Chief Operating Officer of the Blue Owl Advisors and Co-Chair of the firm’s Operating Committee. Prior to Blue Owl, Andrew was the Chief Operating Officer of Dyal Capital, when it was a division of Neuberger Berman. Prior to Dyal Capital, Andrew was the Chief Operating Officer, General Counsel and Chief Compliance Officer of Hoplite Capital Management, L.P. Prior to Hoplite, Andrew was the General Counsel and Chief Compliance Officer of MSD Partners, L.P. and the Chief Compliance Officer of MSD Capital, L.P. Prior to MSD, Andrew served as the Deputy Chief Compliance Officer and Head of Litigation of Fortress Investment Group LLC, and the Chief Compliance Officer of its affiliated broker-dealer (Fortress Capital Formation LLC). Prior to that, Andrew was a litigation associate at Davis Polk & Wardwell LLP. Andrew began his career as a federal law clerk to United States District Court Judge Charles P. Sifton. He received a J.D., magna cum laude, from the University of Pennsylvania, and a B.S. (with honors) in Industrial Labor Relations from Cornell University.

Junot Foradada is the Chief Accounting Officer of Blue Owl Capital Inc. and a member of the firm’s Operating Committee. Prior to joining Blue Owl Capital in 2021, Mr. Foradada was a Managing Director and the Head of Management Company Accounting at Sculptor Capital from 2007 to 2021. While at Sculptor, Mr. Foradada was responsible for public company accounting, SEC and regulatory reporting, and Sarbanes-Oxley controls. Mr. Foradada also served on the board of various special purpose investment vehicles. Prior to joining Sculptor Capital, he served as a Financial Reporting Manager at MetLife, Inc. from 2001 to 2006. Mr. Foradada received a B.S. in Accounting from Florida State University, and is a certified public accountant in the State of Virginia.

Neena Reddy is a Managing Director, the General Counsel and the Secretary of Blue Owl Capital Inc., Chief Legal Officer of the Blue Owl Advisers and a member of the firm’s Operating Committee. Ms. Reddy also serves as Vice President and Secretary of each of the Owl Rock BDCs. Prior to joining Owl Rock from June 2010 to April 2019, Ms. Reddy was associate general counsel at Goldman, Sachs & Co LLC, dedicated to Goldman Sachs Asset Management L.P., where she was responsible for GSAM managed direct alternative products, including private credit. Prior to GSAM, Ms. Reddy practiced as a corporate attorney at Boies Schiller & Flexner LLP and at Debevoise & Plimpton LLP. Prior to becoming an attorney, Ms. Reddy was a financial analyst in the private wealth division at Goldman, Sachs & Co. Ms. Reddy received a B.A. in English, magna cum laude, from Georgetown University and a J.D. from New York University School of Law.

Dana Weeks is the Chief Executive Officer at MedTrans Go, a healthcare technology start-up based in Atlanta, GA, and previously served as MedTrans Go’s Chief Operations Officer from August 2019 to August 2020 and Chief Innovation and Marketing Officer from January 2019 to August 2019. Prior to joining MedTrans

 

161


Table of Contents

Go, Ms. Weeks co-founded the Black Angel Tech Foundation, created to support and increase the number of underrepresented minorities in technology, and served in her role as President from April 2016 to September 2019. Ms. Weeks has also held positions at AT&T, Pfizer, and in several innovative entrepreneurial ventures. Ms. Weeks is a member of the Board of Trustees of The Westminster Schools of Atlanta, the Treasurer of the Atlanta Chapter of Jack & Jill, an advisory board member of Stride: Win Your Way, a sports optimization platform for coaches and athletes, and a Board Member for the Alliance Theater. She also serves on several Task Forces and Committees at both Stanford and Columbia Business School, including serving as a co-chair of the Stanford LEAD Council, a founding member of the Women’s Circle at Columbia Business School, and a member of the Stanford Humanities & Sciences Council. Ms. Weeks earned a BA in Anthropology: Social Sciences with Honors from Stanford University and an MBA from Columbia Business School.

Claudia Holz is a certified public accountant in the State of New York. Ms. Holz previously served as an audit partner for KPMG LLP, where she performed and supervised audits of the financial statements and internal controls of public and private companies. During her career at KPMG, she held numerous leadership positions, including serving as partner-in-charge of the New York office investment management audit practice. In September 2017, she retired from KPMG after more than 35 years. She has served on the Audit and Compliance Committee for American Beacon funds since April 2018. In that capacity, she oversees and assesses the performance of the annual audits by the funds’ auditors. She earned a BS in Accounting, magna cum laude, from Syracuse University.

Andrew S. Komaroff is the Chief Operating Officer of Neuberger Berman Group LLC and joined the predecessor firm in 2001. Mr. Komaroff’s responsibilities include oversight of the firm’s client coverage and distribution channels as well as information technology and operations. Mr. Komaroff also served as the interim Chief Financial Officer immediately following the firm’s employee-led buyout in 2009. Prior to joining the firm, Mr. Komaroff was a management consultant at McKinsey & Co., a principal at Ripplewood Holdings, a New York and Tokyo-based private equity firm, and the Executive Vice President of the Equavant Group, an internet exchange acquired in 2001. Mr. Komaroff serves on the Board of Trustees for The Writing Revolution, a national not-for-profit organization dedicated to teaching students to think clearly and reflect that thinking in their writing. Mr. Komaroff also serves on the Executive Board of Trustees for the Securities Industry and Financial Markets Association. Mr. Komaroff received a BA from Williams College, graduating Phi Beta Kappa, and a JD from Stanford Law School where he was a member of the Order of the Coif.

Stacy Polley is a former partner of Goldman Sachs, where she gained over 25 years of experience in finance and commercial leadership from August 1994 to March 2019. Ms. Polley served as a member of Goldman Sachs’ Partnership Committee from 2008 to 2016 and was a founding member of Goldman Sachs’ Client and Business Standards Committee (CBSC) formed in response to the 2008 financial crisis, served as the Co-Chair of the Securities Division of CBSC from 2008 to 2015 and was a member of the Securities Division Executive Committee from 2012 to 2018. She also served as the Global Head of Client Relationship Management & Strategy from September 2014 to December 2018 and as a member of the Americas Diversity Committee from 2012 to 2015. Previously, Ms. Polley worked as a Consultant in the Information Technology Practice of EY from August 1989 to July 1992. Ms. Polley is currently a board advisor of HighPost Capital, a consumer-focused growth equity firm, where she has served since November 2019, as well as fintech startup Bumped, where she has served since January 2021. She has also served on the board of New York City Center since September 2012. Ms. Polley earned a BS in Finance and Management Information Systems from State University of New York at Albany and an MBA in finance from the Wharton School of the University of Pennsylvania.

Family Relationships

There are no family relationships among any of our executive officers or directors.

Board Structure

Our Board consists of nine members. Effective as of the Closing, the following people were appointed as directors of the Company:

Class I directors: Craig W. Packer, Sean Ward and Dana Weeks;

 

162


Table of Contents

Class II directors: Marc S. Lipschultz, Michael Rees and Claudia Holz; and

Class III directors: Douglas I. Ostrover, Andrew Komaroff and Stacy Polley.

Our directors are divided into three classes serving staggered three-year terms. Class I, Class II and Class III directors will serve until our annual meetings of stockholders in 2022, 2023 and 2024, respectively. At each annual meeting of stockholders, directors will be elected to succeed the class of directors whose terms have expired. This classification of our Board could have the effect of increasing the length of time necessary to change the composition of a majority of the Board.

In addition, in connection with the Business Combination, we entered into an investor rights agreement with the Owl Rock Equityholders and Dyal Equityholders. This agreement grants the Owl Rock Equityholders and the Dyal Equityholders and Neuberger the right to designate nominees to our Board subject to the maintenance of certain ownership requirements. See “Certain Relationships and Related Party Transactions—Investor Rights Agreement” for additional information.

Independence of the Board of Directors

NYSE listing standards require that a majority of the board of directors be independent, subject to the controlled company exception. An “independent director” is defined generally as a person other than an officer or employee of the company or its subsidiaries or any other individual having a relationship which in the opinion of the board of directors, would interfere with the director’s exercise of independent judgment in carrying out the responsibilities of a director.

The Board has determined that each of Dana Weeks, Claudia Holz and Stacy Polley is an independent director under applicable SEC and NYSE rules. In addition, we anticipate that each of them will qualify as independent directors for the purpose of serving on the audit committee of Blue Owl under SEC rules.

Controlled Company Exemption

The Owl Rock Principals and Dyal Principals are the beneficial owners of 90% of the voting control of our outstanding capital stock, as a result of which the Owl Rock Principals and Dyal Principals will have the power to elect a majority of Blue Owl’s directors. Pursuant to the New York Stock Exchange listing standards, a company of which more than 50% of the voting power for the election of directors is held by an individual, a group or another company qualifies as a “controlled company.” Therefore, we are not subject to the NYSE listing standards that would otherwise require us to have: (i) a majority of “independent directors,” as defined under the listing standards of the NYSE; (ii) a nominating committee comprised solely of independent directors; (iii) compensation of our executive officers determined by a majority of the independent directors or a compensation committee comprised solely of independent directors; and (iv) director nominees selected, or recommended for the Board’s selection, either by a majority of the independent directors or a nominating committee comprised solely of independent directors.

Pursuant to the New York Stock Exchange listing standards, as a controlled company Blue Owl is not required to have a board of directors composed of a majority of independent directors. An “independent director” is defined generally as a person other than an officer or employee of the company or its subsidiaries or any other individual having a relationship which in the opinion of the board of directors, would interfere with the director’s exercise of independent judgment in carrying out the responsibilities of a director.

Committees of the Board of Directors

The Board of Blue Owl maintains an audit committee. The responsibilities of this committee of the Board and its composition is as follows.

 

163


Table of Contents

Audit Committee

The Board of Blue Owl maintains an audit committee. The audit committee’s duties, which are specified in Blue Owl’s audit committee charter, include, but are not limited to:

 

   

maintain open communications with the independent accountants, internal auditors or other personnel responsible for the internal audit function outside valuation experts, executive management, and the Board;

 

   

meet separately, from time to time, with management, internal auditors or other personnel responsible for the internal audit function and the independent accountants to discuss matters warranting attention by the audit committee;

 

   

regularly report committee actions to the Board and make recommendations as the audit committee deems appropriate;

 

   

review the financial results presented in all reports filed with the SEC;

 

   

review reports issued by regulatory examinations and consider the results of those reviews to determine if any findings could have a material effect on the Company’s financial statements or its internal controls and procedures;

 

   

discuss the Company’s disclosure, oversight of and conformity with the Company’s Code of Business Conduct and Code of Ethics, and matters that may have a material effect on the Company’s financial statements, operations, compliance policies, and programs;

 

   

review and reassess the adequacy of the audit committee’s charter at least annually and recommend any changes to the full Board; and

 

   

take other actions required of the audit committee by law, applicable regulations, or as requested by the Board.

The members of the audit committee are Dana Weeks, Claudia Holz and Stacy Polley, with Claudia Holz serving as the chair of the committee. Under the rules of the SEC, members of the audit committee must also meet heightened independence standards. Our Board has determined that all of the members of the audit committee are independent directors as defined under the applicable rules and regulations of the SEC and the New York Stock Exchange with respect to audit committee membership. We also believe that Claudia Holz qualifies as our “audit committee financial expert,” as such term is defined in Item 401(h) of Regulation S-K.

Code of Business Conduct and Ethics

Blue Owl adopted a code of business conduct and ethics that applies to all of its employees, officers and directors, including those officers responsible for financial reporting. The code of business conduct and ethics is available on Blue Owl’s website at www.blueowl.com. Blue Owl expects that, to the extent required by law, any amendments to the code, or any waivers of its requirements, will be disclosed on its website.

Limitation on Liability and Indemnification Matters

Blue Owl’s certificate of incorporation contains provisions that limit the liability of Blue Owl’s directors for damages to the fullest extent permitted by Delaware law. Consequently, Blue Owl’s directors are not personally liable to Blue Owl or its stockholders for damages as a result of an act or failure to act in his or her capacity as a director, unless:

 

   

the presumption that directors are acting in good faith, on an informed basis, and with a view to the interests of Blue Owl has been rebutted; and

 

   

it is proven that the director’s act or failure to act constituted a breach of his or her fiduciary duties as a director and such breach involved intentional misconduct, fraud or a knowing violation of law.

 

164


Table of Contents

EXECUTIVE COMPENSATION

Employment Agreements

Blue Owl has entered into an employment and restrictive covenant agreement (each, an “Employment Agreement”) with each of Messrs. Ostrover and Rees (each, a “Key Individual”). The term of each Employment Agreement is perpetual until terminated in accordance with its terms. Each Key Individual has the right to terminate his employment voluntarily at any time, subject to minimum notice requirements, but Blue Owl may only terminate such Key Individual’s employment for cause (i.e., as required by a final, non-appealable court order or the conviction of (or plea of no contest to) any felony) or by reason of the Key Individual’s death or disability.

Each Key Individual is entitled during his employment to a base salary of $500,000, additional compensation, paid quarterly, in an amount equal to 1.33% of the management fee and certain other revenues of Blue Owl (subject to downward adjustment and, in certain circumstances, approval rights in each case as set forth in the Investor Rights Agreement) less the Key Individual’s base salary (subject to a 10% holdback and an annual true-up following receipt of audited Blue Owl financials), and to participate in Blue Owl’s employee benefit plans, as in effect from time to time.

Each Employment Agreement requires the Key Individual to protect the confidential information of Blue Owl both during and after employment. In addition, during the Key Individual’s employment and (i) until two years after the Key Individual’s employment terminates (such Key Individual’s “Termination Date”), such Key Individual is required to refrain from soliciting employees under the circumstances specified therein, (ii) until one year after the Key Individual’s Termination Date, such Key Individual is required to refrain from soliciting Blue Owl’s clients under the circumstances specified therein and (iii) until five years after the Key Individual’s Termination Date (the “Restricted Period”), such Key Individual is required to refrain from interfering with Blue Owl’s relationships with investors and from competing with (a) a business line of Blue Owl’s as of the Key Individual’s Termination Date or (b) a business line planned, as of the Key Individual’s Termination Date, to be implemented within the 12-month period following such Termination Date.

Under the Employment Agreements, Blue Owl may terminate each Key Individual’s employment solely for cause or by reason of his death or disability (as such terms are defined in his Employment Agreement). Furthermore, (i) if Blue Owl terminates such Key Individual’s employment for cause or such Key Individual’s employment is terminated by reason of death or disability, or if such Key Individual terminates employment voluntarily, such Key Individual will be paid accrued but unpaid salary through the date of termination and (ii) if the Key Individual’s employment is terminated for any reason, such Key Individual shall be entitled to an annual amount of 1.33% of annual management fee revenues of Blue Owl during the Restricted Period, but such entitlement does not apply in the case of a termination of such Key Individual’s employment (a) for cause or (b) as a result of voluntary departure by such Key Individual prior to the fifth anniversary of the Closing. The continued compensation described in clause (ii) in the preceding sentence is subject to the Key Individual’s execution and delivery to Blue Owl of a general release of claims and continued compliance with his covenants not to compete with Blue Owl and its affiliates during the Restricted Period.

Executive Compensation

Blue Owl intends to develop an executive compensation program that is designed to align compensation with its business objectives and the creation of stockholder value, while enabling Blue Owl to attract, motivate and retain individuals who contribute to its long-term success.

 

165


Table of Contents

Independent-Director Compensation

The Board has adopted a compensation program for our non-employee directors. Pursuant to this program, each member of the Board who is not a Blue Owl employee is entitled to receive the following compensation for his or her service as a member of the Board:

 

   

an annual cash retainer of $150,000 per year for service as a member of the Board; and

 

   

an annual equity grant of restricted stock units equal to $100,000, which fully vest one year following the date of grant, subject to the Board member’s continued service on our board.

Members of the audit committee (other than its chair) are entitled to receive an additional cash retainer of $25,000 per year for committee service, and the chair of the audit committee is entitled to receive an additional cash retainer of $50,000 for his or her committee service.

Summary Compensation Table

The following table summarizes the total compensation paid to or earned by each of our Named Executive officers in fiscal year 2020.

 

     Year     Salary(1)
($)
    Non-Equity
Incentive
Compensation(2)

($)
    Stock
Awards(3)

($)
    All Other
Compensation(4)

($)
    Total
($)
 

Doug Ostrover

            

Chief Executive Officer

     2020     $ 513,958     $ 5,238,236     $ —       $ 58,201     $ 5,810,395  

Michael Rees

            

Co-President

     2020     $ 500,000     $ 41,412,500     $ 99,520,200     $ 11,087,500     $ 152,520,200  

Sean Ward

            

Senior Managing Director

     2020     $ 500,000     $ 12,712,500     $ 21,461,400     $ 3,337,500     $ 38,011,400  

 

(1)

Amounts in this column reflect the base salaries paid to our Named Executive Officers. The base salary amount for each Named Executive Officer was determined on a discretionary basis.

(2)

Amounts in this column reflect the discretionary cash bonuses earned by each Named Executive Officer for the fiscal year ended December 31, 2020. With respect to Mr. Ostrover, the aggregate amount of these discretionary cash bonuses, the discretionary base salaries described in note (1) above and any other discretionary compensation paid to Mr. Ostrover (and two other employees who are subject to the cap described in this note (2)) cannot exceed a specified annual cap. The annual cap is set forth in Owl Rock Feeder’s operating agreement and, for any given fiscal year, equals seven and a half percent of the gross revenue generated by Owl Rock in such fiscal year.

(3)

Amounts in this column represent the grant date fair value of certain interests in Dyal (the “Dyal SLP Units”) granted to Messrs. Rees and Ward on November 3, 2020, computed in accordance with ASC Topic 718, which are being treated as “profits interests” for U.S. federal income tax purposes.

(4)

Amounts in this column reflect the premiums paid by Owl Rock for an umbrella liability insurance policy established for the benefit of Mr. Ostrover and the tax gross-ups paid to Mr. Ostrover to cover the costs of the employee portion of the related payroll taxes due in respect of Mr. Ostrover’s compensation earned for the fiscal year ended December 31, 2020. For Messrs. Rees and Ward, amounts in this column reflect an employer contribution of $37,500 to a 401(k) plan maintained by Neuberger, and the payment of a bonus in an amount equal to $11,050,000 and $3,300,000, respectively, with respect to each such Named Executive Officer’s performance of services in Q1 2021 that was paid in advance in 2020. In addition, Neuberger may provide investment offerings to Messrs. Rees and Ward without charging management or performance fees consistent with the terms offered to other employees of Neuberger who meet the same applicable legal requirements.

 

166


Table of Contents

Narrative to Summary Compensation Table

Employment Arrangements

Other than the Employment Agreements described below, each of Messrs. Ostrover, Ward and Rees is not party to an employment agreement. Accordingly, any compensatory payments and customary employee health and welfare benefits provided to Mr. Ostrover are determined in the sole discretion of Blue Owl.

Retirement, Health and Welfare Plans

All employees of Blue Owl will be eligible to participate in broad-based and comprehensive employee benefit programs, including medical, dental, vision, life and disability insurance and a 401(k) plan with matching contributions. Our Named Executive Officers will be eligible to participate in these plans on the same basis as our other employees.

Outstanding Equity Awards at 2020 Fiscal Year End

The following table presents information regarding outstanding equity awards held by Messrs. Rees and Ward as of December 31, 2020. Mr. Ostrover did not hold any outstanding equity awards as of December 31, 2020.

 

     Stock Awards  

Name

   Number of Share
or Units of Stock
That Have Not Vested(1)
     Market Value of
Shares or Units of
Stock That
Have Not Vested(2)

($)
 

Michael Rees

     55,289      $ 99,520,200  

Sean Ward

     11,923      $ 21,461,400  

 

(1)

Represents the Dyal SLP Units held by Messrs. Rees and Ward. The units represent non-voting partnership interests in Dyal SLP. The units had no liquidation value on the date of grant, but instead provide for rights to distributions of certain future profits as specified in the Dyal SLP agreements. The Dyal SLP Units are subject to certain forfeiture conditions that will lapse in four equal annual installments beginning on November 3, 2027, subject to the relevant Named Executive Officer’s continued employment with Blue Owl; provided that such forfeiture conditions may be waived at any time by Dyal SLP without the consent of Blue Owl. On December 21, 2020, Mr. Rees transferred 24,880 Dyal SLP Units to a single-member limited liability company for estate planning purposes.

(2)

There is no public market for the Dyal SLP Units. The market value shown above represents the fair value of the units as determined as of the grant date of November 3, 2020 under GAAP. The grant date fair value of the units was determined by using an independent valuation specialist who used a market approach to estimate enterprise value and an option-pricing method or OPM to allocate the value. The assumptions underlying the estimation of the fair value of the partnership interests were complex and subjective. The assumptions included, but were not limited to, assumptions regarding the selection of appropriate financial metric multiples and estimations of the amount at which the Company would be valued in a hypothetical transaction. There was no valuation of the units subsequent to the grant date and the value as of December 31, 2020 could vary from the grant date value listed here.

 

167


Table of Contents

DESCRIPTION OF SECURITIES

The following summary of certain provisions of Blue Owl’s securities does not purport to be complete and is subject to our certificate of incorporation, our bylaws, the Investor Rights Agreement and the provisions of applicable law.

Authorized Capitalization

General

Our certificate of incorporation authorizes the issuance of 4,906,875,000 shares of capital stock, par value $0.0001 per share, of Blue Owl, consisting of:

 

   

2,500,000,000 shares of Class A common stock,

 

   

350,000,000 shares of Class B common stock,

 

   

1,500,000,000 shares of Class C common stock,

 

   

350,000,000 shares of Class D common stock,

 

   

100,000,000 shares of Class E common stock, which consists of 50,000,000 shares of Series E-1 common stock and 50,000,000 shares of Series E-2 common stock; and

 

   

100,000,000 shares of preferred stock.

As of July 30, 2021, we had: (i) 327,500,690 shares of Class A common stock outstanding, (ii) 658,647,360 shares of Class C common stock outstanding, (iii) 306,894,250 shares of Class D common stock outstanding and (iv) 7,495,432 shares of Class E-2 common stock outstanding.

The following summary describes all material provisions of our securities. We urge you to read our certificate of incorporation, our bylaws, the Investor Rights Agreement and the provisions of applicable law.

Common Stock

Class A common stock

Voting rights. Each holder of Class A common stock is entitled to one vote for each share of Class A common stock held of record by such holder on all matters on which stockholders generally are entitled to vote. Holders of Class A common stock vote together with the holders of Class B common stock, Class C common stock and Class D common stock as a single class on all matters presented to the Company’s stockholders for their vote or approval. Generally, subject to the Investor Rights Agreement, all matters to be voted on by stockholders must be approved by a majority (or, in the case of election of directors, by a plurality) of the votes entitled to be cast by all stockholders present in person or represented by proxy, voting together as a single class. Given the “super-voting” rights of the Class B common stock and the Class D common stock, the voting power of the Class A common stock is less than the voting power typically associated with shares of common stock or that the “one vote per share” implies.

Stockholders do not have the ability to cumulate votes for the election of directors. Our certificate of incorporation provides for a classified board of directors consisting of three classes of approximately equal size, each serving staggered three-year terms. Only one class of directors will be elected at each annual meeting of our stockholders, with the other classes continuing for the remainder of their respective three-year terms.

Notwithstanding the foregoing, to the fullest extent permitted by law, holders of common stock, as such, have no voting power with respect to, and are not entitled to vote on, any amendment to the Certificate of

 

168


Table of Contents

Incorporation (including any certificate of designations relating to any series of preferred stock) that relates solely to the terms of one or more outstanding series of preferred stock, if the holders of such affected series are entitled, either separately or together with the holders of one or more other such series, to vote thereon pursuant to the Certificate of Incorporation (including any certificate of designations relating to any series of preferred stock) or pursuant to the DGCL.

Dividend Rights. Subject to preferences that may be applicable to any outstanding preferred stock, the holders of shares of Class A common stock are entitled to receive, ratably with other Participating Shares, such dividends, if any, as may be declared from time to time by the Board out of funds legally available therefor.

Rights upon liquidation. In the event of any voluntary or involuntary liquidation, dissolution or winding up of the Company’s affairs, the holders of Class A common stock are entitled to share ratably with the other Participating Shares in all assets remaining after payment of the Company’s debts and other liabilities, subject to prior distribution rights of preferred stock or any class or series of stock having a preference over the Class A common stock, then outstanding, if any.

Other rights. Except as provided in the Investor Rights Agreement (as applicable), the holders of Class A common stock have no preemptive or conversion rights or other subscription rights. There are no redemption or sinking fund provisions applicable to the Class A common stock. The rights, preferences and privileges of holders of the Class A common stock are subject to those of the holders of any shares of the preferred stock the Company may issue in the future and to the Investor Rights Agreement, as applicable.

Subject to the transfer and exchange restrictions set forth in the Blue Owl Limited Partnership Agreements and the Exchange Agreement, holders of Blue Owl Operating Group Units may exchange these units for shares of our Class A or Class B common stock, depending on the holder, on a one-for-one basis or, at the election of an exchange committee of Blue Owl GP, for cash. When a Blue Owl Operating Group Unit is exchanged, a corresponding share of our Class C common stock or Class D common stock, depending on the holder, will automatically be transferred to us and retired for no consideration.

Class B common stock

All shares of Class B common stock are fully paid and non-assessable. There is no trading market for the Class B common stock.

Voting Rights. Prior to the Sunset Date (as defined below), holders of Class B common stock will be entitled to the B/D Voting Power (as defined below) for all matters submitted to a vote of stockholders. Holders of Class B common stock vote together with holders of Class A common stock, Class C common stock and Class D common stock as a single class on all matters presented to the Company’s stockholders for their vote or approval, except as otherwise required by our certificate of incorporation and applicable law.

Dividend Rights. Subject to preferences that may be applicable to any outstanding preferred stock, the holders of shares of Class B common stock are entitled to receive, ratably with other Participating Shares, such dividends, if any, as may be declared from time to time by the Board out of funds legally available therefor.

Rights upon liquidation. In the event of any voluntary or involuntary liquidation, dissolution or winding up of the Company’s affairs, the holders of Class B common stock will be entitled to share, ratably with the other Participating Shares, in all assets remaining after payment of the Company’s debts and other liabilities, subject to prior distribution rights of preferred stock or any class or series of stock having a preference over the Class B common stock, then outstanding, if any.

Other rights. The holders of Class B common stock have no preemptive or other subscription rights. The rights, preferences and privileges of holders of the Class B common stock are subject to those of the holders of any shares of the preferred stock the Company may issue in the future and to the Investor Rights Agreement, as applicable.

 

169


Table of Contents

Subject to the transfer and exchange restrictions set forth in the Blue Owl Limited Partnership Agreements and the Exchange Agreement, holders of Blue Owl Operating Group Units may exchange these units for shares of our Class A or Class B common stock, depending on the holder, on a one-for-one basis or, at the election of an exchange committee of Blue Owl GP, for cash. When a Blue Owl Operating Group Unit is exchanged, a corresponding share of our Class C common stock or Class D common stock, depending on the holder, will automatically be transferred to us and retired for no consideration.

Issuance and Conversion of Class B common stock. There will be no further issuances of Class B common stock except in connection with (i) a stock split, stock dividend, reclassification or similar transaction or (ii) an exchange of Blue Owl Operating Group Units by a holder of Class D common stock (as contemplated by the preceding paragraph).

Class C common stock

All shares of Class C common stock are fully paid and non-assessable. There is no trading market for the Class C common stock.

Voting Rights. Holders of our Class C common stock are entitled to one vote for each share held of record on all matters submitted to a vote of stockholders. Holders of Class C common stock vote together with holders of Class A common stock, Class B common stock and Class D common stock as a single class on all matters presented to the Company’s stockholders for their vote or approval, except as otherwise required by our certificate of incorporation and applicable law. Given the “super-voting” rights of the Class B common stock and the Class D common stock, the voting power of the Class C common stock is less than the voting power typically associated with shares of common stock or that the “one vote per share” implies.

Dividend Rights. Holders of the Class C common stock are not entitled to dividends in respect of their shares of Class C common stock.

Rights upon liquidation. Upon our dissolution or liquidation or the sale of all or substantially all of our assets, after payment in full of all amounts required to be paid to creditors and to the holders of preferred stock having liquidation preferences, if any, the holders of our Class C common stock will be entitled to receive out of our remaining assets available for distribution only the par value of the Class C common stock held by them, pro rata with distributions to the other Participating Shares. Notwithstanding this right, upon liquidation, dissolution or winding up, given the de minimis value to which holders of such shares are entitled, we refer to them as “vote- only” shares.

Other rights. Except as provided in the Investor Rights Agreement (as applicable), the holders of Class C common stock have no preemptive or other subscription rights. The rights, preferences and privileges of holders of the Class C common stock are subject to those of the holders of any shares of the preferred stock the Company may issue in the future and to the Investor Rights Agreement, as applicable.

Issuance and Transfer. There will be no further issuances of Class C common stock except in connection with (i) a stock split, stock dividend, reclassification or similar transaction, (ii) an issuance of Blue Operating Group Units and (iii) a Triggering Event occurring with respect to a Seller Earnout Unit held by a holder who is not a Qualified Stockholder. When a Blue Owl Operating Group Unit is exchanged pursuant to the Exchange Agreement, a corresponding share of our Class C common stock or Class D common stock, as applicable, will automatically be transferred to us and retired for no consideration. Class C common stock is not transferable unless a corresponding number of Blue Owl Operating Group Units are simultaneously transferred to the same person.

 

170


Table of Contents

Class D common stock

All shares of Class D common stock are fully paid and non-assessable. There is no trading market for the Class D common stock.

Voting Rights. Prior to the Sunset Date (as defined below), holders of Class D common stock will be entitled to the B/D Voting Power (as defined below) for all matters submitted to a vote of stockholders. Holders of Class D common stock vote together with holders of Class A common stock, Class B common stock and Class C common stock as a single class on all matters presented to the Company’s stockholders for their vote or approval, except as otherwise required by our certificate of incorporation and applicable law.

Dividend Rights. Holders of the Class D common stock are not entitled to dividends in respect of their shares of Class D common stock.

Rights upon liquidation. Upon our dissolution or liquidation or the sale of all or substantially all of our assets, after payment in full of all amounts required to be paid to creditors and to the holders of preferred stock having liquidation preferences, if any, the holders of our Class D common stock will be entitled to receive out of our remaining assets available for distribution only the par value of the Class D common stock held by them, pro rata with distributions to the other Participating Shares. Notwithstanding this right, upon liquidation, dissolution or winding up, given the de minimis value to which holders of such shares are entitled, we refer to them as “vote- only” shares.

Other rights. The holders of Class D common stock have no preemptive or other subscription rights. The rights, preferences and privileges of holders of the Class D common stock will be subject to those of the holders of any shares of the preferred stock the Company may issue in the future and to the Investor Rights Agreement, as applicable.

Issuance, Conversion and Transfer. There will be no further issuances of Class D common stock except in connection with (i) a stock split, stock dividend, reclassification or similar transaction, (ii) an issuance of Blue Operating Group Units and (iii) a Triggering Event occurring with respect to a Seller Earnout Unit held by a Qualified Stockholder. When a Blue Owl Operating Group Unit is exchanged pursuant to the Exchange Agreement, a corresponding share of our Class C common stock or Class D common stock, as applicable, will automatically be transferred to us and retired for no consideration. Class D common stock is not transferable unless a corresponding number of Blue Owl Operating Group Units are simultaneously transferred to the same person.

Class E common stock; Series E-1 common stock and Series E-2 common stock

All shares of Class E common stock are fully paid and non-assessable. There is no trading market for the Class E common stock.

Voting Rights. Holders of our Class E common stock are not entitled to vote on matters submitted to a vote of stockholders, except as otherwise expressly required by our certificate of incorporation and applicable law.

Dividend Rights. If at the time the Board declares a dividend on the outstanding shares of Class A common stock there are any shares of Class E common stock outstanding, the Board will declare a dividend on such shares of Class E common stock in the form of a right to receive an amount per share equal to the dividend declared on shares of Class A common stock (the “Class E Dividend Amount”), and with the same record date and payment date. If on the applicable payment date, shares of Class E common stock that were outstanding on the applicable record date have since been converted into shares of Class A common stock, then the Company will pay the Class E Dividend Amount on the applicable payment date to the holders of such shares of Class E common stock as of the applicable record date. With respect to any shares of Class E common stock outstanding on the applicable payment date, the Company will, in lieu of paying the Class E Dividend Amount directly to the

 

171


Table of Contents

holders of such shares of Class E common stock, set aside or reserve an amount equal to such Class E Dividend Amount in respect of each share of Class E Common Stock (the “Reserve Amount”), which will be paid to such holders only upon the occurrence of a Triggering Event with respect to such share (as determined pursuant to the formulation and definition described under “The Business Combination Agreement—Earnout”, and considering whether the applicable share is of Series E-1 common stock or Series E-2 common stock, as more fully described therein). If a Triggering Event does not occur with respect to any shares of Class E common stock prior to the fifth anniversary of the consummation of the Business Combination (the “Earnout Termination Date”), any Reserve Amount with respect to such shares will automatically be released to the Company and the holders of Class E common stock for which a Triggering Event has not occurred will have no entitlement to receive the Class E Dividend Amount.

Rights upon liquidation. Upon our dissolution or liquidation or the sale of all or substantially all of our assets, after payment in full of all amounts required to be paid to creditors and to the holders of preferred stock having liquidation preferences, if any, the holders of our Class E common stock will be entitled to receive out of our remaining assets available for distribution only the par value of the Class E common stock held by them, pro rata with distributions to the other Participating Shares, unless the amount of the distribution with or following such liquidation, dissolution or winding up to be received by a share of Class A common stock causes a Triggering Event for such Class E common stock (in which case, such Class E common stock would be convertible into Class A common stock in connection with such Triggering Event, would participate as such in such distribution).

Other rights. The holders of Class E common stock have no preemptive or other subscription rights. The rights, preferences and privileges of holders of the Class E common stock are subject to those of the holders of any shares of the preferred stock the Company may issue in the future and to the Investor Rights Agreement, as applicable.

Issuance, Conversion and Cancellation. There will be no further issuances of Class E common stock except in connection with a stock split, stock dividend, reclassification or similar transaction. Upon the occurrence of a Triggering Event, prior to the Earnout Termination Date, shares of Class E common stock shall automatically and without further action on the part of Blue Owl or any holder of Class E common stock be converted into an equal number of fully paid and nonassessable shares of Class A common stock. In the event that there has not been a Triggering Event with respect to any share of Class E common stock as of the Earnout Termination Date, such share of Class E common stock shall, automatically and without further action on the part of Blue Owl or any holder of Class E common stock, be transferred to the Corporation and cancelled for no consideration, on and effective as of the Earnout Termination Date.

On July 23, 2021, 7,495,432 shares of our Class E common stock automatically converted into shares of Class A common stock following the occurrence of an Earnout Triggering Event.

Preferred Stock

Our certificate of incorporation authorizes the Board to establish one or more series of preferred stock in one or more classes or series and to fix the rights, preferences, privileges and related restrictions, including dividend rights, dividend rates, conversion rights, voting rights, the right to elect directors, terms of redemption, redemption prices, liquidation preferences and the number of shares constituting any class or series, or the designation of the class or series, without the approval of our stockholders.

The authority of the Board to issue preferred stock without approval of our stockholders may have the effect of delaying, deferring or preventing a change in control of our company and may adversely affect the voting and other rights of the holders of our common stock. The issuance of preferred stock with voting and conversion rights may adversely affect the voting power of the holders of our common stock, including the loss of voting control to others. As a result of these or other factors, the issuance of preferred stock could have an adverse impact on the market price of the Class A common stock. At present, we have no plans to issue any preferred stock.

 

172


Table of Contents

Authorized but Unissued Capital Stock

Delaware law does not require stockholder approval for any issuance of authorized shares. However, the listing requirements of The New York Stock Exchange, which would apply so long as the Class A common stock remains listed on the New York Stock Exchange, require stockholder approval of certain issuances equal to or exceeding 20% of the then outstanding voting power or then outstanding number of shares of Class A common stock. These additional shares may be used for a variety of corporate purposes, including future public offerings, to raise additional capital or to facilitate acquisitions.

One of the effects of the existence of unissued and unreserved common stock or preferred stock may be to enable the Board to issue shares to persons friendly to current management, which issuance could render more difficult or discourage an attempt to obtain control of our company by means of a merger, tender offer, proxy contest or otherwise, and thereby protect the continuity of our management and possibly deprive the stockholders of opportunities to sell their shares of common stock at prices higher than prevailing market prices.

Anti-Takeover Effects of Provisions of Delaware Law and our certificate of incorporation and Bylaws

Certain provisions of our certificate of incorporation and bylaws could discourage potential acquisition proposals and could delay or prevent a change in control. These provisions are intended to enhance the likelihood of continuity and stability in the composition of the Board and in the policies formulated by the Board and to discourage certain types of transactions that may involve an actual or threatened change of control. These provisions are designed to reduce our vulnerability to an unsolicited acquisition proposal or proxy fight. Such provisions could have the effect of discouraging others from making tender offers for our shares and, as a consequence, they also may inhibit fluctuations in the market price of our Class A common stock that could result from actual or rumored takeover attempts. Such provisions also may have the effect of preventing changes in our management or delaying or preventing a transaction that might benefit you or other minority stockholders.

These provisions include:

Super Voting Stock. The shares of common stock vote together on all matters on which stockholders are entitled to vote, except as set forth in our certificate of incorporation or required by applicable law. However, prior to the Sunset Date, the Class B common stock and Class D common stock collectively have 90% of the voting power of the common stock, as calculated pursuant to the definition of “B/D Voting Power” above. Consequently, the holders of our Class B common stock and Class D common stock (which will be, directly or indirectly, the Owl Rock Principals and the Dyal Principals), have greater influence over decisions to be made by our stockholders, including the election of directors.

Action by Written Consent; Special Meetings of Stockholders. The DGCL permits stockholder action by written consent unless otherwise provided by our certificate of incorporation. Our certificate of incorporation permits stockholder action by written consent so long as any shares of Class B common stock or Class D common stock are outstanding (and inherently would represent at least a majority of the voting power of our outstanding common stock), and precludes stockholder action by written consent if and when there ceases to be any shares of Class B common stock or Class D common stock outstanding. If permitted by the applicable certificate of designation, future series of preferred stock may take action by written consent. Our certificate of incorporation and bylaws provide that special meetings of stockholders may be called only by the Board, the chairman of the Board of the chief executive officer, and only proposals included in our notice may be considered at such special meetings.

Election and Removal of Directors. The DGCL provides that stockholders are not entitled to the right to cumulate votes in the election of directors unless our certificate of incorporation provides otherwise. Our certificate of incorporation does not expressly provide for cumulative voting. Directors may be removed, but only for cause (and subject to the Investor Rights Agreement), upon the affirmative vote of holders of a majority

 

173


Table of Contents

of the voting power of the outstanding shares of our capital stock entitled to vote generally in the election of directors, voting together as a single class. In addition, the certificate of designation pursuant to which a particular series of preferred stock is issued may provide holders of that series of preferred stock with the right to elect additional directors. In addition, under our certificate of incorporation, the Board is divided into three classes of directors, each of which will hold office for a three-year term. The existence of a classified board could delay a successful tender offeror from obtaining majority control of the Board, and the prospect of that delay might deter a potential offeror.

Authorized but Unissued Shares. The authorized but unissued shares of common stock and preferred stock are available for future issuance without stockholder approval, subject to any limitations imposed by the listing rules of The New York Stock Exchange. The existence of authorized but unissued and unreserved common stock and preferred stock could make more difficult or discourage an attempt to obtain control of us by means of a proxy contest, tender offer, merger or otherwise. See “Description of SecuritiesPreferred Stock” and “Description of SecuritiesAuthorized but Unissued Capital Stock” above.

Business Combinations with Interested Stockholders. In general, Section 203 of the DGCL, an anti- takeover law, prohibits a publicly held Delaware corporation from engaging in a business combination, such as a merger, with a person or group owning 15% or more of the corporation’s voting stock, which person or group is considered an interested stockholder under the DGCL, for a period of three years following the date the person became an interested stockholder, unless (with certain exceptions) the business combination or the transaction in which the person became an interested stockholder is approved in a prescribed manner.

We elected in our certificate of incorporation not to be subject to Section 203.

Other Limitations on Stockholder Actions. Our bylaws also impose some procedural requirements on stockholders who wish to:

 

   

make nominations in the election of directors;

 

   

propose that a director be removed; or

 

   

propose any other business to be brought before an annual or special meeting of stockholders.

Under these procedural requirements, in order to bring a proposal before a meeting of stockholders, a stockholder must deliver timely notice of a proposal pertaining to a proper subject for presentation at the meeting to our corporate secretary containing, among other things, the following:

 

   

the stockholder’s name and address;

 

   

the number of shares beneficially owned by the stockholder and evidence of such ownership;

 

   

the names of all persons with whom the stockholder is acting in concert and a description of all arrangements and understandings with those persons;

 

   

a description of any agreement, arrangement or understanding reached with respect to shares of our stock, such as borrowed or loaned shares, short positions, hedging or similar transactions;

 

   

a description of the business or nomination to be brought before the meeting and the reasons for conducting such business at the meeting; and

 

   

any material interest of the stockholder in such business.

Our bylaws set out the timeliness requirements for delivery of notice.

In order to submit a nomination for the Board, a stockholder must also submit any information with respect to the nominee that we would be required to include in a proxy statement, as well as some other information. If a

 

174


Table of Contents

stockholder fails to follow the required procedures, the stockholder’s proposal or nominee will be ineligible and will not be voted on by our stockholders.

Certain provisions of the Blue Owl Limited Partnership Agreements could have the effect of deterring or facilitating a control transaction.

Limitations on Liability and Indemnification of Officers and Directors

Our certificate of incorporation and bylaws provide indemnification for our directors and officers to the fullest extent permitted by the DGCL. We entered into indemnification agreements with each of our directors and executive officers that may, in some cases, be broader than the specific indemnification provisions contained under Delaware law. In addition, as permitted by Delaware law, our certificate of incorporation includes provisions that eliminate the personal liability of our directors for monetary damages resulting from breaches of certain fiduciary duties as a director. The effect of this provision is to restrict our rights and the rights of our stockholders in derivative suits to recover monetary damages against a director for breach of fiduciary duties as a director, except that a director will be personally liable for:

 

   

any breach of his duty of loyalty to us or our stockholders;

 

   

acts or omissions not in good faith, or which involve intentional misconduct or a knowing violation of law;

 

   

unlawful payments of dividends or unlawful stock repurchases or redemptions as provided in Section 174 of the DGCL; or

 

   

any transaction from which the director derived an improper personal benefit.

These provisions may be held not to be enforceable for violations of the federal securities laws of the United States.

Approval of Certain Matters

As long as Neuberger holds at least (x) 10% of the fully-diluted Class A common stock (assuming an exchange of all Blue Owl Operating Group Units immediately prior to the time of determination) and (y) 50% of such equity interests held by Neuberger as of May 19, 2021, Neuberger’s approval is required for the following (subject to agreed-upon carve-outs and exceptions):

 

   

amendment of organizational documents that are disproportionately adverse to Neuberger, as an equityholder;

 

   

creation of new employee equity incentive plans or amendments to existing employee equity incentive plans, including by expansion of pool sizes;

 

   

dividends and stock repurchases beyond an approved policy or on a non-pro rata basis;

 

   

acquisitions/investments in excess of $2 billion and 20% of the total value of Blue Owl’s outstanding Class A common stock (subject to certain walls, conflicts of interest and confidentiality requirements) (assuming an exchange of all Blue Owl Operating Group Units immediately prior to the time of determination);

 

   

amendments to make less restrictive the restrictive covenant arrangements of any Key Individual;

 

   

material related-party agreements or transactions between Blue Owl and the former Owl Rock or Dyal Principals (or amendments thereto);

 

   

entering into a new business line that subjects Neuberger to a new regulatory regime;

 

   

for three years after May 19, 2021, the merger or sale of all or a majority of Blue Owl’s common stock or Blue Owl Operating Group Units or assets at a valuation below $13.50 per share of Class A common

 

175


Table of Contents
 

stock and Class B common stock (assuming an exchange of all Blue Owl Operating Group Units immediately prior to the time of determination); and

 

   

for five years after May 19, 2021, for any issuance of equity securities that are dilutive to Blue Owl or its subsidiaries to any Key Individual under any employee equity incentive plan, other than as part of a broad-based compensation program generally applicable to employees of Blue Owl or its subsidiaries (and subject to certain further limitations under such broad-based program).

As long as Neuberger holds at least (x) 5% of the fully-diluted Class A common stock (assuming an exchange of all Blue Owl Operating Group Units immediately prior to the time of determination) and (y) 25% of such equity interests held by Neuberger as of May 19, 2021, Neuberger’s approval is required for the following (subject to agreed-upon carve-outs and exceptions):

 

   

annual aggregate cash compensation for the Key Individuals that exceeds 4% of the management fee revenue of Blue Owl and its subsidiaries; and

 

   

Blue Owl Carry’s aggregate share of carried interest in any private equity-style fund sponsored by Blue Owl or its subsidiaries to be less than 15% of the total carried interest in such fund (in each case net of certain investor and other third party arrangements).

Exclusive Forum

Our certificate of incorporation provides that, unless the Company consents in writing to the selection of an alternative forum, (i) any derivative action or proceeding brought on behalf of the Company, (ii) any action asserting a claim of breach of a fiduciary duty owed by any current or former director, officer, other employee, agent or stockholder of the Company to the Company or the Company’s stockholders, or any claim for aiding and abetting such alleged breach, (iii) any action asserting a claim against the Company or any current or former director, officer, other employee, agent or stockholder of the Company (a) arising pursuant to any provision of the DGCL, our certificate of incorporation (as it may be amended or restated) or our bylaws or (b) as to which the DGCL confers jurisdiction on the Delaware Court of Chancery or (iv) any action asserting a claim against the Company or any current or former director, officer, other employee, agent or stockholder of the Company governed by the internal affairs doctrine of the law of the State of Delaware shall, as to any action in the foregoing clauses (i) through (iv), to the fullest extent permitted by law, be solely and exclusively brought in the Delaware Court of Chancery; provided, however, that the foregoing shall not apply to any claim (a) as to which the Delaware Court of Chancery determines that there is an indispensable party not subject to the jurisdiction of the Delaware Court of Chancery (and the indispensable party does not consent to the personal jurisdiction of the Court of Chancery within ten days following such determination), (b) which is vested in the exclusive jurisdiction of a court or forum other than the Delaware Court of Chancery, or (c) arising under federal securities laws, including the Securities Act of 1933, as amended, as to which the federal district courts of the United States of America shall, to the fullest extent permitted by law, be the sole and exclusive forum. Notwithstanding the foregoing, the provisions of Article XIII of our certificate of incorporation will not apply to suits brought to enforce any liability or duty created by the Exchange Act, or any other claim for which the federal district courts of the United States of America shall be the sole and exclusive forum. Any person or entity purchasing or otherwise acquiring any interest in any shares of the Company’s capital stock shall be deemed to have notice of and to have consented to the forum provisions in our certificate of incorporation. If any action the subject matter of which is within the scope of the forum provisions is filed in a court other than a court located within the State of Delaware (a “foreign action”) in the name of any stockholder, such stockholder shall be deemed to have consented to: (x) the personal jurisdiction of the state and federal courts located within the State of Delaware in connection with any action brought in any such court to enforce the forum provisions (an “enforcement action”); and (y) having service of process made upon such stockholder in any such enforcement action by service upon such stockholder’s counsel in the foreign action as agent for such stockholder. However, it is possible that a court could find the Company’s forum selection provisions to be inapplicable or unenforceable. Although the Company believes this provision benefits it by providing increased consistency in the application of Delaware

 

176


Table of Contents

law in the types of lawsuits to which it applies, the provision may have the effect of discouraging lawsuits against the Company’s directors, officers and other employees.

Stockholder Registration Rights

The Investor Rights Agreement provides the former Owl Rock Equityholders and the former Dyal Equityholders with certain registration rights whereby, at any time, subject to certain lockup restrictions and the other terms and conditions of the Investor Rights Agreement, they have the right to require us to register under the Securities Act certain Registrable Securities (as defined in the Investor Rights Agreement). The Investor Rights Agreement also provides for piggyback registration rights for certain other parties thereto, subject to certain conditions and exceptions. See “Certain Relationships and Related Party Transactions—Blue Owl Related Person Transactions—Investor Rights Agreement.”

Warrants

Public Warrants. Each whole warrant entitles the registered holder to purchase one share of Class A common stock at a price of $11.50 per share, subject to adjustment as discussed below, at any time commencing on the later of one year from the closing of the IPO and 30 days after the completion of the Business Combination, which occurred on May 19, 2021, except as discussed in the immediately succeeding paragraph. Pursuant to the warrant agreement, a warrant holder may exercise its warrants only for a whole number of shares of Class A common stock. This means only a whole warrant may be exercised at a given time by a warrant holder. The warrants will expire five years after the completion of the Business Combination, at 5:00 p.m., New York City time, which occurred on May 19, 2021, or earlier upon redemption or liquidation.

We will not be obligated to issue any Class A common stock pursuant to the exercise of a warrant and will have no obligation to settle such warrant exercise unless the registration statement under the Securities Act with respect to the Class A common stock underlying the warrants is then effective and a prospectus relating thereto is current or a valid exemption from registration is available. In the event that the conditions in the immediately preceding sentence are not satisfied with respect to a warrant, the holder of such warrant will not be entitled to exercise such warrant and such warrant may have no value and expire worthless.

We have filed with the SEC a registration statement for the registration, under the Securities Act, of the warrants and the Class A common stock issuable upon exercise of the warrants. We will use our commercially reasonable efforts to maintain the effectiveness of such registration statement and a current prospectus relating to those warrants and underlying shares of Class A common stock until the warrants expire or are redeemed, as specified in the warrant agreement; provided that if our shares of Class A common stock are not listed on a national securities exchange at the time of any exercise of a warrant such that they satisfy the definition of a “covered security” under Section 18(b)(1) of the Securities Act, we may, at our option, require holders of public warrants who exercise their warrants to do so on a “cashless basis” in accordance with Section 3(a)(9) of the Securities Act and, in the event we so elect, we will not be required to file or maintain in effect a registration statement, but we will use our commercially reasonably efforts to register or qualify the shares under applicable blue sky laws to the extent an exemption is not available. If a registration statement covering the shares of Class A common stock issuable upon exercise of the warrants is not effective by the 60th day after the Closing, warrant holders may, until such time as there is an effective registration statement and during any period when we will have failed to maintain an effective registration statement, exercise warrants on a “cashless basis” in accordance with Section 3(a)(9) of the Securities Act or another exemption, but we will use our commercially reasonably efforts to register or qualify the shares under applicable blue sky laws to the extent an exemption is not available. In such event, each holder would pay the exercise price by surrendering the warrants for that number of Class A common stock equal to the lesser of (A) the quotient obtained by dividing (x) the product of the number of Class A common stock underlying the warrants, multiplied by the excess of the “fair market value” (defined below) less the exercise price of the warrants by (y) the fair market value and (B) 0.361 per warrant. The “fair market value” as used in this paragraph shall mean the volume weighted average price of the

 

177


Table of Contents

Class A common stock for the 10 trading days ending on the trading day prior to the date on which the notice of exercise is received by the warrant agent.

Redemption of warrants when the price per share of Class A common stock equals or exceeds $18.00.

Once the warrants become exercisable, we may redeem the outstanding warrants (except as described herein with respect to the private placement warrants):

 

   

in whole and not in part;

 

   

at a price of $0.01 per warrant;

 

   

upon a minimum of 30 days’ prior written notice of redemption to each warrant holder; and

 

   

if, and only if, the reported last sale price of the Class A common stock equals or exceeds $18.00 per share (as adjusted for adjustments to the number of shares issuable upon exercise or the exercise price of a warrant as described under the heading “—Warrants—Public Shareholders’ Warrants-Anti-Dilution Adjustments”) on the trading day prior to the date on which we send the notice of redemption to the warrant holders.

We will not redeem the warrants as described above unless a registration statement under the Securities Act covering the issuance of the Class A common stock issuable upon exercise of the warrants is then effective and a current prospectus relating to those Class A common stock is available throughout the 30-day redemption period. If and when the warrants become redeemable by us, we may exercise our redemption right even if we are unable to register or qualify the underlying securities for sale under all applicable state securities laws.

We have established the last of the redemption criterion discussed above to prevent a redemption call unless there is a significant premium to the warrant exercise price at the time of the call. If the foregoing conditions are satisfied and we issue a notice of redemption of the warrants, each warrant holder will be entitled to exercise such holder’s warrants prior to the scheduled redemption date. Any such exercise would not be done on a “cashless” basis and would require the exercising warrant holder to pay the exercise price for each warrant being exercised. However, the price of the Class A common stock may fall below the $18.00 redemption trigger price (as adjusted for adjustments to the number of shares issuable upon exercise or the exercise price of a warrant as described under the heading “—Warrants—Public Shareholders’ Warrants—Anti-dilution Adjustments”) as well as the $11.50 (for whole shares) warrant exercise price after the redemption notice is issued.

Redemption of warrants when the price per share of Class A common stock equals or exceeds $10.00.

Once the warrants become exercisable, we may redeem the outstanding warrants (except as described herein with respect to the private placement warrants):

 

   

in whole and not in part;

 

   

at $0.10 per warrant upon a minimum of 30 days’ prior written notice of redemption provided that holders will be able to exercise their warrants on a cashless basis prior to redemption and receive that number of shares determined by reference to the table below, based on the redemption date and the “fair market value” of our Class A common stock except as otherwise described below; and

 

   

if, and only if, the last sale price of our Class A common stock equals or exceeds $10.00 per public share (as adjusted for adjustments to the number of shares issuable upon exercise or the exercise price of a warrant as described under the heading “—Warrants-Public Shareholders’ Warrants-Anti-Dilution Adjustments”) on the trading day prior to the date on which we send the notice of redemption to the warrant holders.

Beginning on the date the notice of redemption is given until the warrants are redeemed or exercised, holders may elect to exercise their warrants on a cashless basis. The numbers in the table below represent the

 

178


Table of Contents

number of Class A common stock that a warrant holder will receive upon such cashless exercise in connection with a redemption by us pursuant to this redemption feature, based on the “fair market value” of our Class A common stock on the corresponding redemption date (assuming holders elect to exercise their warrants and such warrants are not redeemed for $0.10 per warrant), determined for these purposes based on volume weighted average price of our Class A common stock for the 10 trading days ending on the third trading day prior to the date on which the notice of redemption is sent to the holders of warrants, and the number of months that the corresponding redemption date precedes the expiration date of the warrants, each as set forth in the table below. We will provide our warrant holders with the final fair market value no later than one business day after the 10-trading day period described above ends.

Pursuant to the warrant agreement, references above to Class A common stock shall include a security other than Class A common stock into which the Class A common stock have been converted or exchanged for in the event of a merger or consolidation of the Company with or into another corporation in which the Company is not the surviving company. The numbers in the table below will not be adjusted when determining the number of Class A common stock to be issued upon exercise of the warrants if we are not the surviving entity following any such transaction.

The share prices set forth in the column headings of the table below will be adjusted as of any date on which the number of shares issuable upon exercise of a warrant or the exercise price of a warrant is adjusted as set forth under the heading “—Anti-dilution Adjustments” below. If the number of shares issuable upon exercise of a warrant is adjusted, the adjusted share prices in the column headings will equal the share prices immediately prior to such adjustment, multiplied by a fraction, the numerator of which is the exercise price of the warrant after such adjustment and the denominator of which is the price of the warrant immediately prior to such adjustment. In such an event, the number of shares in the table below shall be adjusted by multiplying such share amounts by a fraction, the numerator of which is the number of shares issuable upon exercise of a warrant immediately prior to such adjustment and the denominator of which is the number of shares issuable upon exercise of a warrant as so adjusted. If the exercise price of a warrant is adjusted, (a) in the case of an adjustment pursuant to the fifth paragraph under the heading “—Anti-dilution Adjustments” below, the adjusted share prices in the column headings will equal the unadjusted share price multiplied by a fraction, the numerator of which is the higher of the Market Value and the Newly Issued Price as set forth under the heading “—Anti-dilution Adjustments” and the denominator of which is $10.00 and (b) in the case of an adjustment pursuant to the second paragraph under the heading “—Anti-dilution Adjustments” below, the adjusted share prices in the column headings will equal the unadjusted share price less the decrease in the exercise price of a warrant pursuant to such exercise price adjustment.

 

Redemption Date    Fair Market Value of Class A Common Stock  

(period to expiration of warrants)

   $10.00      $11.00      $12.00      $13.00      $14.00      $15.00      $16.00      $17.00      $18.00  

60 months

     0.261        0.281        0.297        0.311        0.324        0.337        0.348        0.358        0.361  

57 months

     0.257        0.277        0.294        0.310        0.324        0.337        0.348        0.358        0.361  

54 months

     0.252        0.272        0.291        0.307        0.322        0.335        0.347        0.357        0.361  

51 months

     0.246        0.268        0.287        0.304        0.320        0.333        0.346        0.357        0.361  

48 months

     0.241        0.263        0.283        0.301        0.317        0.332        0.344        0.356        0.361  

45 months

     0.235        0.258        0.279        0.298        0.315        0.330        0.343        0.356        0.361  

42 months

     0.228        0.252        0.274        0.294        0.312        0.328        0.342        0.355        0.361  

39 months

     0.221        0.246        0.269        0.290        0.309        0.325        0.340        0.354        0.361  

36 months

     0.213        0.239        0.263        0.285        0.305        0.323        0.339        0.353        0.361  

 

179


Table of Contents
Redemption Date    Fair Market Value of Class A Common Stock  

(period to expiration of warrants)

   $10.00      $11.00      $12.00      $13.00      $14.00      $15.00      $16.00      $17.00      $18.00  

33 months . . . . . . . . . . . . . . . . . . . . . .

     0.205        0.232        0.257        0.280        0.301        0.320        0.337        0.352        0.361  

30 months . . . . . . . . . . . . . . . . . . . . . .

     0.196        0.224        0.250        0.274        0.297        0.316        0.335        0.351        0.361  

27 months . . . . . . . . . . . . . . . . . . . . . .

     0.185        0.214        0.242        0.268        0.291        0.313        0.332        0.350        0.361  

24 months . . . . . . . . . . . . . . . . . . . . . .

     0.173        0.204        0.233        0.260        0.285        0.308        0.329        0.348        0.361  

21 months . . . . . . . . . . . . . . . . . . . . . .

     0.161        0.193        0.223        0.252        0.279        0.304        0.326        0.347        0.361  

18 months . . . . . . . . . . . . . . . . . . . . . .

     0.146        0.179        0.211        0.242        0.271        0.298        0.322        0.345        0.361  

15 months . . . . . . . . . . . . . . . . . . . . . .

     0.130        0.164        0.197        0.230        0.262        0.291        0.317        0.342        0.361  

12 months . . . . . . . . . . . . . . . . . . . . . .

     0.111        0.146        0.181        0.216        0.250        0.282        0.312        0.339        0.361  

9 months . . . . . . . . . . . . . . . . . . . . . . .

     0.090        0.125        0.162        0.199        0.237        0.272        0.305        0.336        0.361  

6 months . . . . . . . . . . . . . . . . . . . . . . .

     0.065        0.099        0.137        0.178        0.219        0.259        0.296        0.331        0.361  

3 months . . . . . . . . . . . . . . . . . . . . . . .

     0.034        0.065        0.104        0.150        0.197        0.243        0.286        0.326        0.361  

0 months . . . . . . . . . . . . . . . . . . . . . . .

     —          —          0.042        0.115        0.179        0.233        0.281        0.323        0.361  

The exact fair market value and redemption date may not be set forth in the table above, in which case, if the fair market value is between two values in the table or the redemption date is between two redemption dates in the table, the number of shares of Class A common stock to be issued for each warrant exercised will be determined by a straight-line interpolation between the number of shares set forth for the higher and lower fair market values and the earlier and later redemption dates, as applicable, based on a 365 or 366-day year, as applicable. For example, if the volume weighted average price of our Class A common stock for the 10 trading days ending on the third trading day prior to the date on which the notice of redemption is sent to the holders of the warrants is $11.00 per share, and at such time there are 57 months until the expiration of the warrants, holders may choose to, in connection with this redemption feature, exercise their warrants for 0.277 Class A common stock for each whole warrant. For an example where the exact fair market value and redemption date are not as set forth in the table above, if the volume weighted average price of our Class A common stock for the 10 trading days ending on the third trading day prior to the date on which the notice of redemption is sent to the holders of the warrants is $13.50 per share, and at such time there are 38 months until the expiration of the warrants, holders may choose to, in connection with this redemption feature, exercise their warrants for 0.298 Class A common stock for each whole warrant. In no event will the warrants be exercisable on a cashless basis in connection with this redemption feature for more than 0.361 Class A common stock per warrant (subject to adjustment). Finally, as reflected in the table above, if the warrants are out of the money and about to expire, they cannot be exercised on a cashless basis in connection with a redemption by us pursuant to this redemption feature, since they will not be exercisable for any Class A common stock.

This redemption feature differs from the typical warrant redemption features used in many other blank check offerings, which typically only provide for a redemption of warrants for cash (other than the private placement warrants) when the trading price for the Class A common stock exceeds $18.00 per share for a specified period of time. This redemption feature is structured to allow for all of the outstanding warrants to be redeemed when the Class A common stock are trading at or above $10.00 per public share, which may be at a time when the trading price of our Class A common stock is below the exercise price of the warrants. We have established this redemption feature to provide us with the flexibility to redeem the warrants without the warrants having to reach the $18.00 per share threshold set forth above under “—Redemption of warrants when the price per share of Class A common stock equals or exceeds $18.00.” Holders choosing to exercise their warrants in connection with a redemption pursuant to this feature will, in effect, receive a number of shares for their warrants based on an option pricing model with a fixed volatility input as of this prospectus. This redemption right provides us with an additional mechanism by which to redeem all of the outstanding warrants, and therefore have certainty as to our capital structure as the warrants would no longer be outstanding and would have been exercised or redeemed. We will be required to pay the applicable redemption price to warrant holders if we choose to exercise this redemption right and it will allow us to quickly proceed with a redemption of the warrants if we determine it is in our best interest to do so. As such, we would redeem the warrants in this manner when we believe it is in our best interest to update our capital structure to remove the warrants and pay the redemption price to the warrant holders.

 

180


Table of Contents

As stated above, we can redeem the warrants when the Class A common stock are trading at a price starting at $10.00, which is below the exercise price of $11.50, because it will provide certainty with respect to our capital structure and cash position while providing warrant holders with the opportunity to exercise their warrants on a cashless basis for the applicable number of shares. If we choose to redeem the warrants when the Class A common stock are trading at a price below the exercise price of the warrants, this could result in the warrant holders receiving fewer shares of Class A common stock than they would have received if they had chosen to wait to exercise their warrants if and when our shares of Class A common stock were trading at a price higher than the exercise price of $11.50.

No fractional shares of Class A common stock will be issued upon exercise. If, upon exercise, a holder would be entitled to receive a fractional interest in a share, we will round down to the nearest whole number of the number of shares of Class A common stock to be issued to the holder.

Redemption procedures.

A holder of a warrant may notify us in writing in the event it elects to be subject to a requirement that such holder will not have the right to exercise such warrant, to the extent that after giving effect to such exercise, such person (together with such person’s affiliates), to the warrant agent’s actual knowledge, would beneficially own in excess of 9.8% (or such other amount as a holder may specify) of the total number of shares of Class A common stock issued and outstanding immediately after giving effect to such exercise.

Anti-dilution Adjustments.

If the number of outstanding shares of Class A common stock is increased by a capitalization or share dividend payable in Class A common stock, or stock split or other similar event, then, on the effective date of such capitalization or share dividend, split-up or similar event, the number of shares of Class A common stock issuable on exercise of each warrant will be increased in proportion to such increase in the outstanding shares of Class A common stock. A rights offering made to all or substantially all holders of Class A common stock entitling holders to purchase Class A common stock at a price less than the “historical fair market value” (as defined below) will be deemed a share dividend of a number of shares of Class A common stock equal to the product of (i) the number of shares of Class A common stock actually sold in such rights offering (or issuable under any other equity securities sold in such rights offering that are convertible into or exercisable for shares of Class A common stock) and (ii) one minus the quotient of (x) the price per share of Class A common stock paid in such rights offering and (y) the historical fair market value. For these purposes, (i) if the rights offering is for securities convertible into or exercisable for shares of Class A common stock, in determining the price payable for shares of Class A common stock, there will be taken into account any consideration received for such rights, as well as any additional amount payable upon exercise or conversion and (ii) “historical fair market value” means the volume weighted average price of shares of Class A common stock as reported during the 10 trading day period ending on the trading day prior to the first date on which the shares of Class A common stock trade on the applicable exchange or in the applicable market, regular way, without the right to receive such rights.

In addition, if we, at any time while the warrants are outstanding and unexpired, pay a dividend or make a distribution in cash, securities or other assets to all or substantially all of the holders of Class A common stock on account of such shares of Class A common stock, other than (a) as described above, (b) any cash dividends or cash distributions which, when combined on a per share basis with all other cash dividends and cash distributions paid on the shares of Class A common stock during the 365-day period ending on the date of declaration of such dividend or distribution does not exceed $0.50 (as adjusted to appropriately reflect any other adjustments and excluding cash dividends or cash distributions that resulted in an adjustment to the exercise price or to the number of shares of Class A common stock issuable on exercise of each warrant) but only with respect to the amount of the aggregate cash dividends or cash distributions equal to or less than $0.50 per share, (c) to satisfy the redemption rights of the holders of Class A common stock, or (d) in connection with the distribution of the Company’s assets upon its liquidation, then the warrant exercise price will be decreased, effective immediately

 

181


Table of Contents

after the effective date of such event, by the amount of cash and/or the fair market value of any securities or other assets paid on each share of Class A common stock in respect of such event.

If the number of outstanding shares of Class A common stock is decreased by a consolidation, combination, reverse share sub-division or reclassification of shares of Class A common stock or other similar event, then, on the effective date of such consolidation, combination, reverse share sub-division, reclassification or similar event, the number of shares of Class A common stock issuable on exercise of each warrant will be decreased in proportion to such decrease in outstanding shares of Class A common stock.

Whenever the number of shares of Class A common stock purchasable upon the exercise of the warrants is adjusted, as described above, the warrant exercise price will be adjusted by multiplying the warrant exercise price immediately prior to such adjustment by a fraction (x) the numerator of which will be the number of shares of Class A common stock purchasable upon the exercise of the warrants immediately prior to such adjustment and (y) the denominator of which will be the number of shares of Class A common stock so purchasable immediately thereafter.

In case of any reclassification or reorganization of the outstanding shares of Class A common stock (other than those described above or that solely affects the par value of such shares of Class A common stock), or in the case of any merger or consolidation of us with or into another corporation (other than a consolidation or merger in which we are the continuing corporation and that does not result in any reclassification or reorganization of our outstanding shares of Class A common stock), or in the case of any sale or conveyance to another corporation or entity of the assets or other property of us as an entirety or substantially as an entirety in connection with which we are dissolved, the holders of the warrants will thereafter have the right to purchase and receive, upon the basis and upon the terms and conditions specified in the warrants and in lieu of the shares of Class A common stock immediately theretofore purchasable and receivable upon the exercise of the rights represented thereby, the kind and amount of shares of Class A common stock or other securities or property (including cash) receivable upon such reclassification, reorganization, merger or consolidation, or upon a dissolution following any such sale or transfer, that the holder of the warrants would have received if such holder had exercised their warrants immediately prior to such event. However, if such holders were entitled to exercise a right of election as to the kind or amount of securities, cash or other assets receivable upon such consolidation or merger, then the kind and amount of securities, cash or other assets for which each warrant will become exercisable will be deemed to be the weighted average of the kind and amount received per share by such holders in such consolidation or merger that affirmatively make such election, and if a tender, exchange or redemption offer has been made to and accepted by such holders (other than a tender, exchange or redemption offer made by the Company if provided for in the Company’s organizational documents) under circumstances in which, upon completion of such tender or exchange offer, the maker thereof, together with members of any group (within the meaning of Rule 13d-5(b)(1) under the Exchange Act) of which such maker is a part, and together with any affiliate or associate of such maker (within the meaning of Rule 12b-2 under the Exchange Act) and any members of any such group of which any such affiliate or associate is a part, own beneficially (within the meaning of Rule 13d-3 under the Exchange Act) more than 50% of the issued and outstanding Class A common stock, the holder of a warrant will be entitled to receive the highest amount of cash, securities or other property to which such holder would actually have been entitled as a shareholder if such warrant holder had exercised the warrant prior to the expiration of such tender or exchange offer, accepted such offer and all of the Class A common stock held by such holder had been purchased pursuant to such tender or exchange offer, subject to adjustment (from and after the consummation of such tender or exchange offer) as nearly equivalent as possible to the adjustments provided for in the warrant agreement. If less than 70% of the consideration receivable by the holders of Class A common stock in such a transaction is payable in the form of Class A common stock in the successor entity that is listed for trading on a national securities exchange or is quoted in an established over-the-counter market, or is to be so listed for trading or quoted immediately following such event, and if the registered holder of the warrant properly exercises the warrant within thirty days following public disclosure of such transaction, the warrant exercise price will be reduced as specified in the warrant agreement based on the Black-Scholes value (as defined in the warrant agreement) of the warrant. The purpose of such exercise price reduction is to provide additional

 

182


Table of Contents

value to holders of the warrants when an extraordinary transaction occurs during the exercise period of the warrants pursuant to which the holders of the warrants otherwise do not receive the full potential value of the warrants.

The warrants are issued in registered form under a warrant agreement with Computershare Trust Company, N.A. and Computershare, Inc. The warrant agreement provides that the terms of the warrants may be amended without the consent of any holder for the purpose of: (i) curing any ambiguity or correcting any mistake, including to conform the provisions of the warrant agreement to the description of the terms of the warrants and the warrant agreement set forth in the proxy statement/prospectus, or defective provision (ii) amending the provisions relating to cash dividends on shares of Class A common stock as contemplated by and in accordance with the warrant agreement or (iii) adding or changing any provisions with respect to matters or questions arising under the warrant agreement as the parties to the warrant agreement may deem necessary or desirable and that the parties deem to not adversely affect the rights of the registered holders of the warrants, provided that the approval by the holders of at least 50% of the then-outstanding public warrants is required to make any change that adversely affects the interests of the registered holders.

The warrant holders do not have the rights or privileges of holders of Class A common stock or any voting rights until they exercise their warrants and receive shares of Class A common stock. After the issuance of shares of Class A common stock upon exercise of the warrants, each holder will be entitled to one vote for each share held of record on all matters to be voted on by shareholders.

We have agreed that, subject to applicable law, any action, proceeding or claim against us arising out of or relating in any way to the warrant agreement will be brought and enforced in the courts of the State of New York or the United States District Court for the Southern District of New York, and we irrevocably submit to such jurisdiction, which jurisdiction will be the exclusive forum for any such action, proceeding or claim. This provision applies to claims under the Securities Act but does not apply to claims under the Exchange Act or any claim for which the federal district courts of the United States of America are the sole and exclusive forum.

Private Placement Warrants

Except as described below, the private placement warrants have terms and provisions that are identical to those of the warrants sold as part of the units in Altimar’s IPO. The private placement warrants (including the Class A common stock issuable upon exercise of the private placement warrants) are not transferable, assignable or salable until 30 days after the completion of the Business Combination (except pursuant to limited exceptions to our former officers and directors and other persons or entities affiliated with the initial purchasers of the private placement warrants) and they are not redeemable by us so long as they are held by Altimar Sponsor or its permitted transferees. Altimar Sponsor, or its permitted transferees, has the option to exercise the private placement warrants on a cashless basis. If the private placement warrants are held by holders other than Altimar Sponsor or its permitted transferees, the private placement warrants will be redeemable by us in all redemption scenarios and exercisable by the holders on the same basis as the warrants included in the units sold in connection with Altimar’s IPO. Any amendment to the terms of the private placement warrants or any provision of the warrant agreement with respect to the private placement warrants will require a vote of holders of at least 50% of the number of the then outstanding private placement warrants.

If holders of the private placement warrants elect to exercise them on a cashless basis, they would pay the exercise price by surrendering their warrants for that number of Class A common stock equal to the quotient obtained by dividing (x) the product of the number of Class A common stock underlying the warrants, multiplied by the excess of the “Sponsor fair market value” (defined below) over the exercise price of the warrants by (y) Altimar Sponsor fair market value. For these purposes, the “Sponsor fair market value” shall mean the average reported last sale price of the Class A common stock for the 10 trading days ending on the third trading day prior to the date on which the notice of warrant exercise is sent to the warrant agent.

 

183


Table of Contents

We have adopted policies that restrict insiders from selling our securities except during specific periods of time. Even during such periods of time when insiders will be permitted to sell our securities, an insider cannot trade in our securities if he or she is in possession of material non-public information. Accordingly, unlike public shareholders who could exercise their warrants and sell the Class A common stock received upon such exercise freely in the open market in order to recoup the cost of such exercise, the insiders are significantly restricted from selling such securities. As a result, we believe that allowing the holders to exercise such warrants on a cashless basis is appropriate.

Transfer Agent, Warrant Agent and Registrar

The transfer agent and registrar for the Blue Owl common stock and the warrant agent for the warrants is Computershare Trust Company, N.A and Computershare, Inc.

Listing

Our Class A common stock and our warrants to purchase Class A common stock are listed on The New York Stock Exchange under the symbols “OWL” and “OWL.WS,” respectively.

 

184


Table of Contents

BENEFICIAL OWNERSHIP

The following table sets forth information known to the Company regarding the beneficial ownership of Company common stock as of the Closing Date by:

 

   

each person known to the Company to be the beneficial owner of more than 5% of any class of the Company’s voting common stock;

 

   

each of the Company’s executive officers and directors; and

 

   

all executive officers and directors of the Company as a group.

Beneficial ownership is determined according to the rules of the Securities and Exchange Commission, which generally provide that a person has beneficial ownership of a security if he, she or it possesses sole or shared voting or investment power over that security, including options and warrants that are currently exercisable or exercisable within 60 days. Company stock issuable upon exercise of options and warrants currently exercisable within 60 days are deemed outstanding solely for purposes of calculating the percentage of total voting power of the beneficial owner thereof.

The beneficial ownership of Company common stock is based on 327,500,690 shares of Class A common stock, 0 shares of Class B common stock, 658,647,360 shares of Class C common stock, 306,894,250 shares of Class D common stock and 7,495,432 shares of Class E common stock issued and outstanding as of the Closing Date.

Unless otherwise indicated, the Company believes that each person named in the table below has sole voting and investment power with respect to all shares of Company common stock beneficially owned by them.

 

Name of Beneficial Owner(1)

  Class A Common
Stock Beneficially
Owned
    Class C Common
Stock Beneficially
Owned
    Class D Common
Stock Beneficially
Owned
    Combined
Total
Voting
Power
 
  Shares     Percent     Shares     Percent     Shares     Percent  

Directors and Executive Officers of Blue Owl

             

Douglas I. Ostrover(2), †

    —         —         112,040,000       17.0     168,620,200       54.9     50.6

Marc S. Lipschultz(3)

    —         —         —         —         0       *       *  

Michael Rees(4)

    —         —         —         —         138,274,050       45.1     40.6

Alan J. Kirshenbaum(5)

    —         —         —         —         0       *       *  

Craig W. Packer(6)

    —         —         —         —         0       *       *  

Sean Ward(7)

    —         —         —         —         0       *       *  

Dana Weeks

    —         —         —         —         —         —         —    

Claudia Holz

    —         —         —         —         —         —         —    

Andrew S. Komaroff

    —         —         —         —         —         —         —    

Andrew Laurino(8)

    —         —         —         —         0       *       *  

Andrew Polland(9)

    —         —         —         —         0       *       *  

Junot Foradada

    —         —         —         —         —         —         —    

Neena A. Reddy

    —         —         —         —         —         —         —    

Stacy Polley

    —         —         —         —         —         —         —    

All Directors and Executive Officers of Blue Owl as a Group (14 Individuals)

    —         —         112,040,000       17.0     306,894,250       100.0     91.1

Five Percent Holders:

             

Owl Rock Capital Feeder LLC(2)(10) †

    —         —         112,040,000       17.0     168,620,200       54.9     50.6

BB Holdings AA LP and Affiliates(11)

    50,000,000       15.3     —         —         —         —         *  

Dyal Capital SLP LP(12)

    —         —         —         —         138,274,050       45.1     40.6

NBSH Blue Investments, LLC(13)

    —         —         465,321,476       70.6     —         —         4.7

PSPE II Limited(14)

    60,878,106       18.6     —         —         —         —         *  

Brown University(15)

    35,386,965       11.3     —         —         —         —         —    

Quantum Strategic Partners Ltd.(16)

    18,377,239       5.6     —         —         —         —         —    

MSD Owl Rock Investments, LLC(17)

    —         —         39,890,204       6.1     —         —         —    

CH Investment Partners, L.L.C.(18)

    19,012,947       5.8%       —         —         *      

 

185


Table of Contents

The number of shares and class ownership percentages reported for Mr. Ostrover excludes 69,555,831 BlueOwl Operating Group Units and 2,793,656 Seller Earnout Units, each of which represents the right to receive one Blue Owl Operating Group Unit and one share of Class D common stock, subject to certain vesting conditions, in each case, held by Owl Rock Capital Feeder LLC on behalf of Mr. Ostrover, his spouse or one or more vehicles controlled by him, as limited partners of Owl Rock Capital Partners. The number of shares and class ownership percentages reported for Mr. Lipschultz excludes 56,909,319 Blue Owl Operating Group Units and 2,285,719 Seller Earnout Units, each of which represents the right to receive one Blue Owl Operating Group Unit and one share of Class D common stock, subject to certain vesting conditions, in each case, held by Owl Rock Capital Feeder LLC on behalf of Mr. Lipschultz, his spouse or a vehicle controlled by him, as limited partners of Owl Rock Capital Partners. The number of shares and class ownership percentages reported for Mr. Kirshenbaum excludes 4,974,296 Blue Owl Operating Group Units and 199,789 Seller Earnout Units, each of which represents the right to receive one Blue Owl Operating Group Unit and one share of Class D common stock, subject to certain vesting conditions, in each case, indirectly held by Owl Rock Capital Partners as a member of Owl Rock Capital Feeder LLC on behalf of Mr. Kirshenbaum or a vehicle controlled by him, as limited partners of Owl Rock Capital Partners. The number of shares and class ownership percentages reported for Mr. Packer excludes 33,724,040 Blue Owl Operating Group Units and 1,354,500 Seller Earnout Units, each of which represents the right to receive one Blue Owl Operating Group Unit and one share of Class D common stock, subject to certain vesting conditions, in each case, indirectly held by Owl Rock Capital Partners as a member of Owl Rock Capital Feeder LLC on behalf of Mr. Packer. Each such person disclaims beneficial ownership of all such shares and units, except to the extent of his pecuniary interest therein. See footnotes 2, 3, 5, 6 and 10 for additional detail.

*

Less than one percent.

(1)

Unless otherwise noted, each of Blue Owl’s directors, officers and five percent holders is 399 Park Avenue, 38th Floor, New York, NY 10019.

(2)

Owl Rock Capital Partners, as the managing member of Owl Rock Capital Feeder LLC, exercises voting control over 37,046,780 shares of Class D common stock, 37,046,780 Blue Owl Operating Group Units and 1,487,955 Seller Earnout Units on behalf of Mr. Ostrover; 15,120,008 shares of Class D common stock, 15,120,008 Blue Owl Operating Group Units and 607,283 Seller Earnout Units on behalf of Mr. Ostrover’s spouse, Julie J. Ostrover; and 17,389,042 shares of Class D common stock, 17,389,042 Blue Owl Operating Group Units and 698,417 Seller Earnout Units on behalf of The Douglas I. Ostrover 2016 Descendants’ Trust over which Mr. Ostrover has sole investment and voting power. Due to certain provisions in the organizational documents of Owl Rock Capital Partners LP, Mr. Ostrover may be deemed to beneficially own the shares of Class C common stock and Class D common stock, the Blue Owl Operating Group Units and the Seller Earnout Units held by Owl Rock Capital Feeder LLC. Mr. Ostrover expressly disclaims beneficial ownership of the shares and units held by Owl Rock Capital Feeder LLC, including any shares of our Class A common stock or Class B common stock that may be acquired upon exchange of Blue Owl Operating Group Units and Class C common stock or Class D common stock, as applicable, and Blue Owl Operating Group Units and shares of Class C common stock and Class D common stock issuable in respect of the Seller Earnout Units upon the satisfaction of certain vesting conditions, in each case, except to the extent of his pecuniary interest therein.

(3)

Owl Rock Capital Partners, as the managing member of Owl Rock Capital Feeder LLC, will exercise voting control over 22,508,407 shares of Class D common stock, 22,508,407 Blue Owl Operating Group Units and 904,033 Seller Earnout Units on behalf of Mr. Lipschultz; 23,296,213 shares of Class D common stock, 23,296,213 Blue Owl Operating Group Units and 935,674 Seller Earnout Units on behalf of Mr. Lipschultz’s spouse, Jennifer Lipschultz, and 11,104,699 shares of Class D common stock, 11,104,699 Blue Owl Operating Group Units and 446,012 Seller Earnout Units on behalf of the Lipschultz Family OR Trust over which Mr. Lipschultz has sole investment and voting power. Mr. Lipschultz expressly disclaims beneficial ownership of the shares of Class C common stock and Class D common stock, the Blue Owl Operating Group Units and any Seller Earnout Shares held by Owl Rock Capital Feeder LLC, and any shares of our Class A common stock or Class B common stock that may be acquired upon exchange of Blue Owl Operating Group Units and Class C common stock or Class D common stock, as applicable, held by

 

186


Table of Contents
  Owl Rock Capital Feeder and Blue Owl Operating Group Units and shares of Class C common stock and Class D common stock issuable in respect of the Seller Earnout Units upon the satisfaction of certain vesting conditions, in each case, except to the extent of his pecuniary interest therein.
(4)

Dyal Capital SLP LP holds 76,450,340 shares of Class D common stock, 76,450,340 Blue Owl Operating Group Units and 3,021,752 Seller Earn Out Units on behalf of Mr. Rees, his spouse, or one or more entities controlled by him. The foregoing amounts reflect an estimate and are subject to change. By virtue of Mr. Rees’s indirect control of the general partner of and his indirect interests in Dyal SLP, Mr. Rees may be deemed to beneficially own the shares of Class D common stock beneficially owned by Dyal Capital SLP LP. Mr. Rees disclaims beneficial ownership of the shares of Class D common stock held by Dyal Capital SLP LP, except to the extent of his pecuniary interest therein. The number of shares and class ownership percentages reported for Mr. Rees exclude the 5,465,377 shares of Class D common stock issuable upon the vesting of the Seller Earnout Units held by Dyal Capital SLP LP. The business address for each of Mr. Rees and Dyal Capital SLP LP is 1290 Avenue of the Americas, New York, NY 10104.

(5)

Owl Rock Capital Partners, as the managing member of Owl Rock Capital Feeder LLC, will exercise voting control over 84,310 shares of Class D common stock, 84,310 Blue Owl Operating Group Units and 3,386 Seller Earnout Units on behalf of Mr. Kirshenbaum; 2,529,303 shares of Class D common stock, 2,529,303 Blue Owl Operating Group Units and 101,588 Seller Earnout Units on behalf of the Alan Kirshenbaum 2015 Family Trust and 2,360,683 shares of Class D common stock, 2,360,683 Blue Owl Operating Group Units and 94,815 Seller Earnout Units on behalf of Kirshenbaum 2019 Family Trust, in each case, over which Mr. Kirshenbaum has sole investment and voting power. Mr. Kirshenbaum expressly disclaims beneficial ownership of the shares of Class C common stock and Class D common stock, the Blue Owl Operating Group Units and any Seller Earnout Shares held by Owl Rock Capital Feeder LLC, and any shares of our Class A common stock or Class B common stock that may be acquired upon exchange of Blue Owl Operating Group Units and Class C common stock or Class D common stock, as applicable, held by Owl Rock Capital Feeder and Blue Owl Operating Group Units and shares of Class C common stock and Class D common stock issuable in respect of the Seller Earnout Units upon the satisfaction of certain vesting conditions, in each case, except to the extent of his pecuniary interest therein.

(6)

Owl Rock Capital Partners, as the managing member of Owl Rock Capital Feeder LLC, will exercise voting control over 24,610,278 shares of Class D common stock, 24,610,278 Blue Owl Operating Group Units and 988,453 Seller Earnout Units on behalf of Mr. Packer; 4,223,776 shares of Class D common stock, 4,223,776 Blue Owl Operating Group Units and 169,645 Seller Earnout Units on behalf of Packer Family Trust 2017, over which Mr. Packer has sole investment and voting power; and 4,889,986 shares of Class D common stock, 4,889,986 Blue Owl Operating Group Units and 196,403 Seller Earnout Units on behalf of Mr. Packer’s spouse, Suzanne Packer. Mr. Packer expressly disclaims beneficial ownership of the shares of Class C common stock and Class D common stock, the Blue Owl Operating Group Units and any Seller Earnout Shares held by Owl Rock Capital Feeder LLC, and any shares of our Class A common stock or Class B common stock that may be acquired upon exchange of Blue Owl Operating Group Units and Class C common stock or Class D common stock, as applicable, held by Owl Rock Capital Feeder and Blue Owl Operating Group Units and shares of Class C common stock and Class D common stock issuable in respect of the Seller Earnout Units upon the satisfaction of certain vesting conditions, in each case, except to the extent of his pecuniary interest therein.

(7)

The number of shares and class ownership percentages reported for Sean Ward excludes 16,160,597 shares of Class D common stock, 16,160,597 Blue Owl Operating Group Units and 651,637 Seller Earnout Units, each of which represents the right to receive one Blue Owl Operating Group Unit and one share of Class D common stock, subject to certain vesting conditions, in each case, held by Dyal Capital SLP LP on behalf of Sean Ward, his spouse or one or more entities controlled by him. Sean Ward disclaims beneficial ownership of all such shares and units, except to the extent of his pecuniary interest therein.

(8)

The number of shares and class ownership percentages reported for Andrew Laurino excludes 10,425,842 shares of Class D common stock, 10,425,842 Blue Owl Operating Group Units and 420,397 Seller Earnout Units, each of which represents the right to receive one Blue Owl Operating Group Unit and one share of Class D common stock, subject to certain vesting conditions, in each case, held by Dyal Capital SLP LP on behalf of Andrew Laurino, his spouse or one or more entities controlled by him. Andrew Laurino disclaims beneficial ownership of all such shares and units, except to the extent of his pecuniary interest therein.

 

187


Table of Contents
(9)

The number of shares and class ownership percentages reported for Andrew Polland excludes 234,487 shares of Class D common stock, 234,487 Blue Owl Operating Group Units and 9,455 Seller Earnout Units, each of which represents the right to receive one Blue Owl Operating Group Unit and one share of Class D common stock, subject to certain vesting conditions, in each case, held by Dyal Capital SLP LP on behalf of Andrew Polland, his spouse or one or more entities controlled by him. Andrew Polland disclaims beneficial ownership of all such shares and units, except to the extent of his pecuniary interest therein.

(10)

Owl Rock Capital Partners, as the managing member of Owl Rock Capital Feeder LLC, will exercise voting control over 168,620,200 shares of Class D common stock and 6,772,500 Seller Earn Out Units, each of which represents the right to receive one Blue Owl Operating Group Unit and one share of Class D common stock, on behalf of the ORC Principals and 112,040,000 shares of Class C common stock and 4,500,000 Seller Earnout Units, each of which represents the right to receive one Blue Owl Operating Group Unit and one share of Class C common stock, subject to certain vesting conditions, on behalf of Dyal Capital Partners IV Holdings (A) LP. Owl Rock Capital Partners is managed by Owl Rock Capital Partners (GP) LLC, which is governed by an executive committee comprised of Messrs. Ostrover, Lipschultz and Packer with decisions over certain matters requiring the vote of Mr. Ostrover. As such, Mr. Ostrover may be deemed to beneficially own all such shares and units. Each of these individuals and entities disclaims any beneficial ownership of these shares and units, except to the extent of their pecuniary interest therein.

(11)

Based solely upon information contained in the Schedule 13G filed with the SEC on June 1, 2021. Includes 3,500,000 shares of Class A common stock held by BB Holdings AC LP, a Delaware limited partnership (“BB Holdings AC”), 2,000,000 shares of Class A common stock held by Glide Path Solutions 2021 LP, a Delaware limited partnership (“Glide Path Solutions 2021”), 4,500,000 shares of Class A common stock held by Glide Path Solutions 2020 LP, a Delaware limited partnership (“Glide Path Solutions 2020”), 20,000,000 shares of Class A common stock held by BB Holdings AA LP, a Delaware limited partnership (“BB Holdings AA” and, together with BB Holdings AC, Glide Path Solutions 2021 and Glide Path Solutions 2020, the “ICQ Limited Partnerships”), 10,000,000 shares of Class A common stock held by Co-Investment Portfolio 2021 LP, a Delaware limited partnership (“Co-Investment Portfolio 2021”) and 10,000,000 shares of Class A common stock held by Tactical Opportunities Portfolio 2020 LP, a Delaware limited partnership (“Tactical Opportunities 2020” and, together with Co-Investment Portfolio 2021 and the ICQ Limited Partnerships, the “Limited Partnerships”). ICQ BB GP, LLC, a Delaware limited liability company (“ICQ BB”), is the general partner of the ICQ Limited Partnerships, Co-Investment Portfolio GP II LP, a Delaware limited partnership (“Co-Investment Portfolio GP”), is the general partner of Co-Investment Portfolio 2021, ICQ Co-Investment II TT GP LLC, a Delaware limited liability company (“ICQ Co-Investment”), is the general partner of Co-Investment Portfolio GP, Tactical Opportunities Portfolio GP, LP, a Delaware limited partnership (“Tactical Opportunities Portfolio GP”), is a the general partner of Tactical Opportunities 2020 and ICQ Tactical Opportunities TT GP, LLC, a Delaware limited liability company (“ICQ Tactical Opportunities” and, together with ICQ BB and ICQ Co-Investment, the “General Partners”) is the general partner of Tactical Opportunities Portfolio GP. Divesh Makan, a citizen of the United States, is the managing member of each of the General Partners and may be deemed to have voting, investment, and dispositive power with respect to the shares held by the Limited Partnerships. The address of the foregoing entities and person is c/o ICONIQ Capital, 394 Pacific Avenue, 2nd Floor, San Francisco, CA 94111.

(12)

By virtue of his indirect control of the general partner of, and his indirect interest in, Dyal Capital SLP LP, Mr. Rees may be deemed to beneficially own the shares of Class D common stock, the Blue Owl Operating Group Units and the Seller Earnout Units beneficially owned by Dyal Capital SLP LP. Mr. Rees disclaims beneficial ownership of the shares and units held by Dyal Capital SLP LP, including and any shares of our Class B common stock that may be acquired upon exchange of Blue Owl Operating Group Units and Class D common stock, and any Blue Owl Operating Group Units and shares of Class C common stock and Class D common stock issuable in respect of the Seller Earnout Units upon the satisfaction of certain vesting conditions, in each case, except to the extent of his pecuniary interest therein. The number of shares and class ownership percentages reported for Dyal Capital SLP LP exclude the 10,930,754 shares of Class D common stock issuable upon the vesting of the Seller Earnout Units held by Dyal Capital SLP LP. The business address for each of Mr. Rees and Dyal Capital SLP LP is 1290 Avenue of the Americas, New York, NY 10104.

 

188


Table of Contents
(13)

By virtue of the control of NBSH Blue Investments, LLC by affiliates of NBSH Acquisition, LLC, NBSH Acquisition, LLC may be deemed to beneficially own the shares of Class C common stock beneficially owned by NBSH Blue Investments, LLC. Three or more individuals are expected to have decision making authority with respect to the shares of Class C common stock held indirectly by NBSH Acquisition, LLC, and therefore no individual is a beneficial holder of the shares held by NBSH Acquisition, LLC. The business address for each of NBSH Acquisition, LLC and NBSH Blue Investments, LLC is 1290 Avenue of the Americas, New York, NY 10104.

(14)

Based solely upon information contained in the Schedule 13G filed with the SEC on May 28, 2021, by Blue Pool Capital Limited, a company incorporated in Hong Kong (“BPCL”), Blue Pool Management Ltd., a Cayman Islands exempted company (“BPM”) and Oliver Paul Weisberg, a citizen of the Hong Kong Special Administrative Region of the People’s Republic of China (“Mr. Weisberg”). PSPE II Limited is an exempted company organized under the laws of the Cayman Islands. BPCL is the investment manager of PSPE II Limited and, in such capacity, exercises voting and investment power over the Shares held for the account of PSPE II Limited. BPM is the sole shareholder of BPCL. Mr. Weisberg is the sole shareholder and a director of BPM. Mr. Weisberg is also a director of BPCL. The number of shares and class ownership percentages reported for Blue Pool Capital Limited exclude 2,795,082 shares of Class A common stock issuable upon conversion of Seller Earnout Shares upon the satisfaction of certain vesting conditions. The principal business address of each of the Reporting Persons is 25/F Hysan Place, 500 Hennessy Road, Causeway Bay, Hong Kong.

(15)

Based solely upon information contained in the Schedule 13G filed with the SEC on May 20, 2021, by Brown University, a private, non-profit educational institution organized under the laws of the State of Rhode Island. The number of shares and class ownership percentages reported for Brown University exclude 1,702,898 shares of Class A common stock issuable upon conversion of Seller Earnout Shares upon the satisfaction of certain vesting conditions. Three or more individuals are expected to have decision making authority with respect to the shares of Class A common stock held by Brown University, and therefore no individual is a beneficial holder of the shares held by Brown University. The address of Brown University is 121 South Main Street, 9th Floor, Providence, RI 02903.

(16)

The number of shares and class ownership percentages reported for Quantm Strategic Partners Ltd. excludes 843,750 shares of Class A common stock issuable upon conversion of Seller Earnout Shares upon the satisfaction of certain vesting conditions. Soros Fund Management LLC (“SFM LLC”) serves as principal investment manager to Quantum Strategic Partners Ltd. As such, SFM LLC has been granted investment advisory discretion over all portfolio investments held for the account of such entities. George Soros serves as Chairman of SFM LLC and may be deemed to beneficially own all of the shares held by Quantum Strategic Partners Ltd. The address of Quantum Strategic Partners Ltd. is c/o Walkers Corporate Limited, Cayman Corporate Centre, 27 Hospital Road, George Town, Grand Cayman KY1-9008, Cayman Islands.

(17)

The common stock owned by MSD Owl Rock Investments, LLC (“MSD Owl Rock”) is comprised of 39,890,204 shares of Class C common stock. The shares are held of record by MSD Owl Rock. MSD Private Capital Investments, L.P., a Delaware limited partnership, is the sole owner of MSD Owl Rock and may be deemed to beneficially own the securities beneficially owned by MSD Owl Rock. MSD Capital, L.P. (“MSD Capital”) is the investment manager of MSD Owl Rock and the general partner of MSD Private Capital Investments, L.P., and may be deemed to beneficially own the securities beneficially owned by MSD Owl Rock. MSD Capital Management, LLC (“MSD Capital Management”), is the general partner of MSD Capital, and may be deemed to beneficially own the securities beneficially owned by MSD Capital. Each of John C. Phelan and Marc R. Lisker is a manager of, and may be deemed to beneficially own the securities beneficially owned by MSD Capital Management. Michael S. Dell is the controlling member of MSD Capital Management and may be deemed to beneficially own securities beneficially owned by MSD Capital Management. Each of Messrs. Dell, Phelan and Lisker disclaims beneficial ownership of such securities except to the extent of any pecuniary interest therein. The address of the principal business office of MSD Capital, L.P. is 645 Fifth Avenue, 21st Floor, New York, NY 10022.

(18)

Based solely upon information contained in the Schedule 13G jointly filed with the SEC on July 2, 2021, by and on behalf of each of Blue Warehouse L.L.C., a Delaware limited liability company (“Blue Warehouse”), Blue Investors L.L.C., a Delaware limited liability company (“Blue Investors”), CHCP Direct

 

189


Table of Contents
  Investors (Owl Rock), a Delaware limited partnership (“Direct Investors”, and collectively with Blue Warehouse and Blue Investors, the “Funds”), Oak Lawn Direct Investors GP, L.L.C., a Delaware limited liability company (“Oak Lawn”), CH Investment Partners, L.L.C., a Delaware limited liability company (“CHIP”), I35 Advisors, Inc., a Texas corporation (“I35”), Kirk L. Rimer and Michael R. Silverman (Blue Warehouse, Blue Investors, Direct Investors, Oak Lawn, CHIP, I35, Mr. Rimer and Mr. Silverman are collectively referred to herein as the “Reporting Persons”).

The Funds are the record and direct beneficial owners of the shares of Class A Common Stock listed herein. Blue Warehouse disclaims beneficial ownership of the shares of Class A Common Stock of the Issuer held by Blue Investors and Direct Investors. Blue Investors disclaims beneficial ownership of the shares of Class A Common Stock of the Issuer held by Blue Warehouse and Direct Investors. Direct Investors disclaims beneficial ownership of the shares of Common Stock of the Issuer held by Blue Warehouse and Blue Investors.

Oak Lawn is the managing member of both Blue Warehouse and Blue Investors and is the general partner of Direct Investors. CHIP is the investment manager of the Funds. As investment manager, CHIP has been granted exclusive investment discretion and investment management authority with respect to the Funds and the shares of Class A Common Stock owned thereby. Oak Lawn Capital Management, L.P., a Delaware limited partnership (“OLCM”), is the managing member of CHIP. I35 is the manager of Oak Lawn and the sole general partner of OLCM. Michael Silverman and Kirk Rimer are the Co-Presidents of, and may be deemed to beneficially own the securities beneficially owned by, I35 and CHIP.

Each Reporting Person declares that nothing herein shall be construed as an admission that such person is, for the purposes of Section 13(d) or 13(g) of the Act or any other purpose, the beneficial owner of any securities covered by this statement.

Each Reporting Person may be deemed to be a member of a group with respect to the issuer or securities of the issuer for the purpose of Section 13(d) or 13(g) of the Act. Each of the Reporting Persons declares that neither nothing herein shall be construed as an admission that such person is, for the purpose of Section 13(d) or 13(g) of the Act or any other purpose, (i) acting (or has agreed or is agreeing to act together with any other person) as a partnership, limited partnership, syndicate, or other group for the purpose of acquiring, holding, or disposing of securities of the issuer or otherwise with respect to the issuer or any securities of the issuer or (ii) a member of any group with respect to the issuer or any securities of the issuer.

 

190


Table of Contents

SELLING HOLDERS

This prospectus relates to the resale by the Selling Holders from time to time of up to 1,320,591,340 shares of Class A common stock. The Selling Holders may from time to time offer and sell any or all of the shares of Class A common stock set forth below pursuant to this prospectus and any accompanying prospectus supplement. When we refer to the “Selling Holders” in this prospectus, we mean the persons listed in the table below, and the pledgees, donees, transferees, assignees, successors, designees and others who later come to hold any of the Selling Holders interest in the Class A common stock other than through a public sale.

The following table sets forth, as of the date of this prospectus, the names of the Selling Holders, the aggregate number of shares of Class A common stock held by each Selling Holders immediately prior to the sale of the shares of Class A common stock in this offering, the number of shares of our Class A common stock that may be sold by each Selling Holder under this prospectus and the number of shares of Class A common stock that each Selling Holder will beneficially own after this offering; in each case, including Shares of Class A common stock that may be issued in respect of Blue Owl Operating Group Units and Seller Earnout Securities currently outstanding.

We cannot advise you as to whether the Selling Holders will in fact sell any or all of such shares of Class A common stock. In addition, the Selling Holders may sell, transfer or otherwise dispose of, at any time and from time to time, the Class A common stock and warrants in transactions exempt from the registration requirements of the Securities Act as of the date of this prospectus.

 

     Class A Common Stock
Beneficially Owned
Prior to Offering
     Shares of Class A
Common Stock Offered
     Class A Common Stock
Beneficially Owned
After the Offered Shares are Sold
 
     Number of
Shares
         %(1)          Number of
Shares
         %(1)              Number of    
Shares
         %(1)      

Alyeska Master Fund, L.P.(2)

     4,068,427        *        3,000,000        *        1,068,427        *  

Blue Investors, L.L.C.(3)

     3,254,000        *        3,254,000        *        —          —    

Blue Warehouse, L.L.C.(4)

     11,746,000        *        11,746,000        *        —          —    

Chescaplq LLC(5)

     750,000        *        750,000        *        —          —    

CIBC Mellon Trust Company, Trustee of the CN Canadian Master Trust Fund(6)

     3,500,000        *        3,500,000        *        —          —    

Citadel Multi-Strategy Equities Master Fund Ltd.(7)

     3,000,000        *        3,000,000        *        —          —    

CVI Investments, Inc.(8)

     2,810,961        *        2,250,000        *        560,961        *  

Affiliates of DSAM Partners (London) Ltd.(9)

     1,360,000        *        1,360,000        *        —          —    

Vazirani Family Trust(10)

     250,000        *        250,000        *        

Federated Funds(11)

     10,000,000        *        10,000,000        *        —          —    

XN Exponent Master Fund LP(12)

     3,250,000        *        3,250,000        *        —          —    

Ghisallo Master Fund LP (13)

     3,000,000        *        2,000,000        *        1,000,000        *  

Hedosophia Public Investments Limited(14)

     8,000,000        *        8,000,000        *        —          —    

 

191


Table of Contents
     Class A Common Stock
Beneficially Owned
Prior to Offering
    Shares of Class A
Common Stock Offered
    Class A Common Stock
Beneficially Owned
After the Offered Shares are Sold
 
     Number of
Shares
         %(1)         Number of
Shares
         %(1)             Number of    
Shares
         %(1)      

Highbridge Tactical Credit Master Fund, L.P.(15)

     1,500,000        *       1,500,000        *       —          —    

BB Holdings AA LP and Affiliates(16)

     50,000,000        3.72     50,000,000        3.72     —          —    

Illiquid Markets 1888 Fund, LLC(17)

     2,000,000        *       2,000,000        *       —          —    

Entities affiliated with Millennium Management LLC(18)

     2,712,284        *       2,640,000        *       72,284        *  

Jane Street Global Trading, LLC(19)

     639,249        *       500,000        *       139,249        *  

Koch Companies Defined Benefit Master Trust(20)

     10,000,000        *       10,000,000        *       —          —    

Liberty Mutual Investment Holdings LLC(21)

     10,000,000        *       10,000,000        *       —          —    

Linden Capital L.P.(22)

     250,000        *       250,000        *       —          —    

Funds managed by Luxor Capital Group, LP(23)

     6,002,020        *       6,000,000        *       2,020        *  

Tech Opportunities LLC(24)

     500,000        *       500,000        *       —          —    

The Phoenix Insurance Ltd.(25)

     680,931        *       650,000        *       30,931        *  

Affiliates of MSD Capital, L.P.(26)

     3,375,000        *       3,375,000        *       —          —    

Affiliates of MSD Partners, L.P.(27)

     4,125,000        *       4,125,000        *       —          —    

PFMO4 LLC(28)

     500,000        *       500,000        *       —          —    

Shotfut Menayot Chool Phoenix Amitim(29)

     3,600,088        *       2,600,000        *       1,000,088        *  

Suvretta Master Fund, Ltd. and Suvretta Long Master Fund, Ltd.(30)

     1,000,000        *       1,000,000        *       —          —    

TOMS Capital Investment Management LP(31)

     2,000,000        *       2,000,000        *       —          —    

Aaron Kim(32)

     192,208        *       192,208        *       —          —    

Anne Ray Foundation(33)

     768,839        *       768,839        *       —          —    

Moore Management Trust(34)

     384,419        *       384,419        *       —          —    

Co-Investment Fund (Parallel) L.P. - CF IV Series(35)

     592,774        *       592,774        *       —          —    

Project Owl Rock LLC(36)

     392,005        *       392,005        *       —          —    

PSPE II Limited(37)

     63,673,188        4.74     63,673,188        4.74     —          —    

Brown University(38)

     38,792,761        2.89     38,792,761        2.89     —          —    

Carl Daikeler Living Trust(39)

     51,255        *       51,255        *       —          —    

 

192


Table of Contents
     Class A Common Stock
Beneficially Owned
Prior to Offering
    Shares of Class A
Common Stock Offered
    Class A Common Stock
Beneficially Owned
After the Offered Shares are Sold
 
     Number of
Shares
         %(1)         Number of
Shares
         %(1)             Number of    
Shares
         %(1)      

CHCP Direct Investors (Owl Rock), L.P.(40)

     3,844,197        *       3,844,197        *       —          —    

The Cox-Vadakan 2015 Irrevocable Trust(41)

     25,627        *       25,627        *       —          —    

Co-Investment Fund IV, L.P US Tax Exempt Series(42)

     140,388        *       140,388        *       —          —    

Common Pension Fund E(43)

     12,813,992        *       12,813,992        *       —          —    

Donald and Catherine Marron Charitable Trust(44)

     256,279        *       256,279        *       —          —    

Fexos Owl Rock, Inc.(45)

     1,281,399        *       1,281,399        *       —          —    

JMC Investments, LLC(46)

     384,419        *       384,419        *       —          —    

John J. Mack(47)

     128,139        *       128,139        *       —          —    

Katherine M. Gehl 2005 Trust(48)

     96,103        *       96,103        *       —          —    

Quantum Strategic Partners Ltd.(49)

     19,220,989        1.43     19,220,989        1.43     —          —    

Leesa Gidaro Living Trust(50)

     128,139        *       128,139        *       —          —    

Margaret A. Cargill Foundation(51)

     512,559        *       512,559        *       —          —    

ORC Partners, L.P.(52)

     3,075,358        *       3,075,358        *       —          —    

ORCH Partners, L.P.(53)

     768,839        *       768,839        *       —          —    

Owl Capital, LLC(54)

     1,922,098        *       1,922,098        *       —          —    

Rural India Supporting Trust(55)

     3,203,498        *       3,203,498        *       —          —    

The Dalton School, Inc.(56)

     256,279        *       256,279        *       —          —    

The Regents of the University of California(57)

     16,017,491        1.19     16,017,491        1.19     —          —    

W2M2H LLC(58)

     128,139        *       128,139        *       —          —    

WVP Insurance Fund I Series Interests of the SALI Multi-Series Fund IV, LP(59)

     1,281,399        *       1,281,399        *       —          *  

2006 Popowitz Family Trust(60)

     79,628        *       79,628        *       —          —    

BCF IV (OS), Inc.(61)

     565,762        *       565,762        *       —          —    

BRHF Custom, LLC(62)

     512,559        *       512,559        *       —          —    

Brian Kwait(63)

     129,139        *       128,139        *       1,000        *  

Bryan White(64)

     1,116,646        *       1,116,646        *       —          —    

 

193


Table of Contents
     Class A Common Stock
Beneficially Owned
Prior to Offering
     Shares of Class A
Common Stock Offered
    Class A Common Stock
Beneficially Owned
After the Offered Shares are Sold
 
     Number of
Shares
         %(1)          Number of
Shares
         %(1)             Number of    
Shares
         %(1)      

Chinn Bai Revocable Trust(65)

     32,034        *        32,034        *       —          —    

Co-Investment Fund IV, L.P. US Taxable Series(66)

     695,696        *        695,696        *       —          —    

Co-Investment Fund IV, L.P.Z US Taxable Series(67)

     176,166        *        176,166        *       —          —    

Crescent Holdings, LLC(68)

     1,281,399        *        1,281,399        *       —          —    

David R. Salomon(69)

     227,905        *        227,905        *       —          —    

Dawn Creek Investments LLC(70)

     1,018,710        *        1,018,710        *       —          —    

Effem Private Credit Fund Ltd.(71)

     922,607        *        922,607        *       —          —    

GAC Diversified IDF OR, LLC(72)

     256,279        *        256,279        *       —          —    

GAC Long OR, LLC(73)

     384,419        *        384,419        *       —          —    

Glate, LLC(74)

     51,255        *        51,255        *       —          —    

Good Ventures Foundation(75)

     2,405,003        *        2,405,003        *       —          —    

Gracie Partners, LLC(76)

     1,848,874        *        1,848,874        *       —          —    

Halper Irrevocable Trust(77)

     128,139        *        128,139        *       —          —    

Halper Living Trust(78)

     128,139        *        128,139        *       —          —    

Marlene Hess(79)

     192,208        *        192,208        *       —          —    

Marron Direct Investments, LLC(80)

     704,768        *        704,768        *       —          —    

Merrick R. Kleeman 2016 Irrevocable Trust(81)

     256,279        *        256,279        *       —          —    

Michael S. Baldock(82)

     128,139        *        128,139        *       —          —    

Miriam and Peter Haas Investments LP(83)

     192,208        *        192,208        *       —          —    

MLH Trust(84)

     384,419        *        384,419        *       —          —    

MPM Investments LLC(85)

     256,279        *        256,279        *       —          —    

MSD Owl Rock Investments, LLC(86)

     41,721,673        3.11%        41,721,673        3.11     —          —    

Naomi Gleit Living Trust(87)

     203,740        *        203,740        *       —          —    

OCA Investment Partners LLC(88)

     3,587,918        *        3,587,918        *       —          —    

RE Salomon Family LLC(89)

     805,450        *        805,450        *       —          —    

RES Revocable Trust(90)

     659,004        *        659,004        *       —          —    

Schrage Family Trust Agreement(91)

     265,431        *        265,431        *       —          —    

Stuart Investment Partners, LLC(92)

     384,419        *        384,419        *       —          —    

 

194


Table of Contents
     Class A Common Stock
Beneficially Owned
Prior to Offering
    Shares of Class A
Common Stock Offered
    Class A Common Stock
Beneficially Owned
After the Offered Shares are Sold
 
     Number of
Shares
         %(1)         Number of
Shares
         %(1)             Number of    
Shares
         %(1)      

The Bruce and Elizabeth Dunlevie Living Trust(93)

     203,740        *       203,740        *       —          —    

The Richard Salomon Family Foundation Inc.(94)

     137,291        *       137,291        *       —          —    

The State of Oregon, by and through the Oregon Investment Council on behalf of the Oregon Public Employees Retirement Fund(95)

     4,805,246        *       4,805,246        *       —          —    

Kevin Beebe(96)

     25,000        *       25,000        *       —          —    

Payne Brown(97)

     25,000        *       25,000        *       —          —    

Rick Jelinek(98)

     25,000        *       25,000        *       —          —    

Roma Khanna(99)

     25,000        *       25,000        *       —          —    

John Kim(100)

     25,000        *       25,000        *       —          —    

Michael Rubenstein(101)

     25,000        *       25,000        *       —          —    

Vijay Sondhi(102)

     25,000        *       25,000        *       —          —    

Michael Vorhaus(103)

     25,000        *       25,000        *       —          —    

Altimar Sponsor LLC(104)

     4,385,625        *       4,385,625        *       —          —    

NBSH Blue Investments, LLC(105)

     487,356,098        36.29     487,356,098        36.29     —          —    

Owl Rock Capital Feeder LLC(106)

     291,932,700        21.74     291,932,700        21.74     —          —    

Dyal Capital SLP LP(107)

     143,739,427        10.70     143,739,427        10.70     —          —    

Workplay Ventures LLC(108)

     1,990,744        *       1,990,744        *       —          —    

Dustin A. Moskovitz Trust dated December 27, 2005(109)

     3,806,395        *       3,806,395        *       —          —    

 

 

*

Less than 1%.

(1)

Based upon 1,343,042,262 shares of Class A common stock (including 320,005,528 shares of Class A common stock outstanding as of June 14, 2021 and 1,023,036,734 shares of Class A common stock that may be issued in respect of Blue Owl Operating Group Units and Seller Earnout Securities currently outstanding). Ownership percentages do not include shares of Class A common stock issuable upon the exercise of warrants or pursuant to the 2021 Omnibus Incentive Plan.

(2)

Consists of 4,068,427 shares of Class A common stock (3,000,000 of which are being offered by this prospectus) held by Alyeska Master Fund, L.P., a Cayman Islands limited partnership (“Alyeska”). Alyeska Investment Group, L.P., the investment manager of Alyeska, has voting and investment control of the shares held by Alyeska. Mr. Anand Parekh is the Chief Executive Officer of Alyeska Investment Group, L.P. and may be deemed to be the beneficial owner of such shares. Mr. Parekh, however, disclaims any beneficial ownership of the shares held by Alyeska Master Fund, L.P. The address of Alyeska is 77 West Wacker Drive, Suite 700, Chicago, Illinois 60601.

(3)

Consists of 3,254,000 shares of Class A common stock held by Blue Investors, L.L.C. (“Blue Investors”). Blue Investors is a Delaware limited liability company. While Oak Lawn Direct Investors GP, L.L.C. (“Oak Lawn”) is the managing member of Blue Investors, CH Investment Partners, L.L.C. (“CHIP”)

 

195


Table of Contents
  serves as the investment manager to Blue Investors. As investment manager, CHIP has been granted exclusive investment discretion and investment management authority with respect to Blue Investors and its investments, including the common stock of Altimar held by Blue Investors. Michael Silverman and Kirk Rimer serve as Co-Presidents of CHIP and ultimately control both CHIP and Oak Lawn. The business address for each of Blue Investors, CHIP, Oak Lawn, Mr. Silverman and Mr. Rimer is c/o CH Investment Partners, L.L.C., 3953 Maple Avenue, Suite 250, Dallas, Texas 75219.
(4)

Consists of 11,746,000 shares of Class A common stock held by Blue Warehouse, L.L.C. (“Blue Warehouse”). Blue Warehouse is a Delaware limited liability company. While Oak Lawn Direct Investors GP, L.L.C. (“Oak Lawn”) is the managing member of Blue Warehouse. CH Investment Partners, L.L.C. (“CHIP”) serves as the investment manager to Blue Warehouse. As investment manager, CHIP has been granted exclusive investment discretion and investment management authority with respect to Blue Warehouse and its investments, including the common stock of Blue Owl held by Blue Warehouse. Michael Silverman and Kirk Rimer serve as Co-Presidents of CHIP and ultimately control both CHIP and Oak Lawn. The business address for each of Blue Warehouse, CHIP, Oak Lawn, Mr. Silverman and Mr. Rimer is c/o CH Investment Partners, L.L.C., 3953 Maple Avenue, Suite 250, Dallas, Texas 75219.

(5)

Consists of 750,000 shares of Class A common stock held by Chescaplq LLC, a Delaware limited liability company. Traci Lerner has the power to vote or dispose of the shares held by Chescaplq LLC. The address of Chescaplq LLC is 2800 Quarry Lake Drive, Suite 300 Baltimore, MD 21209.

(6)

Consists of 3,500,000 shares of Class A common stock held by the CN Canadian Master Trust Fund, a Canadian pension fund. CIBC Mellon Trust Company is the trustee of the CN Canadian Master Trust Fund. Marlene Kaye Puffer is the President and Chief Executive Officer of CN Investment Division. CIBC Mellon Trust Company is the trustee and may be deemed to beneficially own, the shares held by CN Canadian Master Trust Fund. The business address of the foregoing entities is 5 Place Ville Marie, Suite 1100, Montreal, Quebec H3C 4T2.

(7)

Consists of 3,000,000 shares of Class A common stock held by Citadel Multi-Strategy Equities Master Fund Ltd., a Cayman Islands limited company. Pursuant to a portfolio management agreement, Citadel Advisors LLC, an investment advisor registered under the U.S. Investment Advisers Act of 1940 (“CAL”), holds the voting and dispositive power with respect to the shares held by Citadel Multi-Strategy Equities Master Fund Ltd. Citadel Advisors Holdings LP (“CAH”) is the sole member of CAL. Citadel GP LLC is the general partner of CAH. Kenneth Griffin (“Griffin”) is the President and Chief Executive Officer of and sole member of Citadel GP LLC. Citadel GP LLC and Griffin may be deemed to be the beneficial owners of the Class A common stock through their control of CAL and/or certain other affiliated entities. The address of Citadel Multi-Strategy Equities Master Fund Ltd. is c/o Citadel Americas LLC, 131 South Dearborn Street, Chicago, IL 60603.

(8)

Consists of 2,810,961 shares of Class A common stock (2,250,000 of which are being offered by this prospectus) held by CVI Investments, Inc., a Cayman Islands exempted corporation (“CVI”). Heights Capital Management, Inc., the authorized agent of CVI, has discretionary authority to vote and dispose of the shares held by CVI and may be deemed to be the beneficial owner of these shares. Martin Kobinger, in his capacity as Investment Manager of Heights Capital Management, Inc., may also be deemed to have investment discretion and voting power over the shares held by CVI. Mr. Kobinger disclaims any such beneficial ownership of the shares. The principal business address of CVI is c/o Heights Capital Management, Inc., 101 California Street, Suite 3250, San Francisco, California 94111.

(9)

Consists of 280,000 shares of Class A common stock held by DSAM Alpha+ Master Fund, a Cayman Islands limited liability company, and 1,080,000 shares of Class A common stock held by DSAM+ Master Fund, a Cayman Islands limited liability company (collectively, the “DSAM Funds”). DSAM Partners (London) Ltd. (the “Investment Advisor”) is the investment advisor to the DSAM Funds and as such may be deemed to have voting and investment power over the securities held by the DSAM Funds. The Investment Advisor is ultimately controlled by Mr. Guy Shahar. The DSAM Funds and Mr. Shahar disclaim beneficial ownership of the securities listed above. The address of each of the DSAM Funds is c/o Maples Corporate Services Limited, PO Box 309, Ugland House, Grand Cayman KY1-1104.

 

196


Table of Contents
(10)

Consists of 250,000 shares of Class A common stock held by Vazirani Family Trust, a California trust. Pravin Vazirani is the Trustee of Vazirani Family Trust. The address of Pravin Vazirani is 1940 Camino a los Cerros, Menlo Park, CA 94025.

(11)

Consists of 9,725,000 shares of Class A common stock held by Federated Hermes Kaufmann Fund, a Massachusetts business trust (“FHK I”), a portfolio of Federated Hermes Equity Funds (“FH Equity”) and 275,000 shares of Class A common stock held by Federated Hermes Kaufmann Fund II, a Massachusetts business trust (“FHK II”), a portfolio of Federated Hermes Insurance Series (“FH Insurance”). Both FH Equity and FH Insurance are managed by Federated Equity Management Company of Pennsylvania and subadvised by Federated Global Investment Management Corp., which are wholly owned subsidiaries of FII Holdings, Inc., which is a wholly owned subsidiary of Federated Hermes, Inc. (the “Parent”). All of the Parent’s outstanding voting stock is held in the Voting Shares Irrevocable Trust (the “Trust”), for which Thomas R. Donahue, Rhodora J. Donahue and J. Christopher Donahue, who are collectively referred to as the “Trustees,” act as trustees. The Parent’s subsidiaries have the power to direct the vote and disposition of the securities held by the Fund. Each of the Parent, its subsidiaries, the Trust, and each of the Trustees expressly disclaim beneficial ownership of such securities. The address of FHK Fund I and FHK Fund II is 4000 Ericsson Drive, Warrendale, Pennsylvania 15086-7561.

(12)

Consists of 3,250,000 shares of Class A common stock held by XN Exponent Master Fund LP, a Cayman Islands limited partnership. XN Exponent Advisors LLC serves as investment manager to XN Exponent Master Fund LP (the “Fund”) and has discretionary authority to make investment decisions and determine how to vote any securities held by the Fund. XN Exponent Advisors LLC is wholly owned by XN LP, a registered investment advisor. The general partner of XN LP is XN Management GP LLC, which is indirectly controlled by Gaurav Kapadia. The principal business address of the entities referenced herein is 412 West 15th Street, 13th Floor, New York, New York 10011.

(13)

Consists of 3,000,000 shares of Class A common stock (2,000,000 of which are being offered by this prospectus) held by Ghisallo Capital Management LLC, a Cayman Islands limited partnership. Michael Germino is the authorized signatory of Ghisallo Capital Management LLC. The address of Michael Germino is 27 Hospital Road, Grand Cayman KYI-9008.

(14)

Consists of 8,000,000 shares of Class A common stock held by Hedosophia Public Investments Limited, a Guernsey limited company. The address of Hedosophia Public Investments Limited is PO Box 255, Trafalgar Court, Les Banques, St. Peter Port, Guernsey, GY1 3QL.

(15)

Consists of 1,500,000 shares of Class A common stock held by Highbridge Tactical Credit Master Fund, L.P., a Cayman Islands limited partnership (the “Highbridge Fund”). Excludes 161,445 shares of Class A common stock underlying warrants held by the Highbridge Fund that are not exercisable within 60 days. Highbridge Capital Management, LLC (“HCM”), the trading manager of the Highbridge Fund, may be deemed to be the beneficial owner of the shares held by the Highbridge Fund. Jonathan Segal and Jason Hempel are responsible for the investment and voting decisions made by HCM with respect to the shares held by the Highbridge Fund. The Highbridge Fund and the foregoing individuals disclaim any beneficial ownership of the shares held by the Highbridge Fund. The business address of HCM and the Highbridge Fund is 277 Park Avenue, 23rd Floor, New York, NY 10172.

(16)

Consists of (i) 3,500,000 shares of Class A common stock held by BB Holdings AC LP, a Delaware limited partnership (“BB Holdings AC”), (ii) 2,000,000 shares of Class A common stock held by Glide Path Solutions 2021 LP, a Delaware limited partnership (“Glide Path Solutions 2021”), (iii) 4,500,000 shares of Class A common stock held by Glide Path Solutions 2020 LP, a Delaware limited partnership (“Glide Path Solutions 2020”), (iv) 20,000,000 shares of Class A common stock held by BB Holdings AA LP, a Delaware limited partnership (“BB Holdings AA” and, together with BB Holdings AC, Glide Path Solutions 2021 and Glide Path Solutions 2020, the “ICQ Limited Partnerships”), (v) 10,000,000 shares of Class A common stock held by Co-Investment Portfolio 2021 LP, a Delaware limited partnership (“Co-Investment Portfolio 2021”) and (vi) 10,000,000 shares of Class A common stock held by Tactical Opportunities Portfolio 2020 LP, a Delaware limited partnership (“Tactical Opportunities 2020” and, together with Co-Investment Portfolio 2021 and the ICQ Limited Partnerships, the “Limited Partnerships”). ICQ BB GP, LLC, a Delaware limited liability company (“ICQ BB”), is the general partner of the ICQ Limited Partnerships, Co-Investment Portfolio GP II LP, a Delaware limited partnership

 

197


Table of Contents
  (“Co-Investment Portfolio GP”), is the general partner of Co-Investment Portfolio 2021, ICQ Co-Investment II TT GP LLC, a Delaware limited liability company (“ICQ Co-Investment”), is the general partner of Co-Investment Portfolio GP, Tactical Opportunities Portfolio GP, LP, a Delaware limited partnership (“Tactical Opportunities Portfolio GP”), is a the general partner of Tactical Opportunities 2020 and ICQ Tactical Opportunities TT GP, LLC, a Delaware limited liability company (“ICQ Tactical Opportunities” and, together with ICQ BB and ICQ Co-Investment, the “General Partners”) is the general partner of Tactical Opportunities Portfolio GP. Divesh Makan is the managing member of each of the General Partners and may be deemed to have voting, investment, and dispositive power with respect to the shares held by the Limited Partnerships. Tactical Opportunities Portfolio 2020 LP and BB Holdings OR LP, an affiliate of the Limited Partnerships, entered into revenue share agreements across the Owl Rock Opportunistic Platform on or around July 2020. The address of the foregoing entities and person is c/o ICONIQ Capital, 394 Pacific Avenue, 2nd Floor, San Francisco, CA 94111.
(17)

Consists of 2,000,000 shares of Class A common stock held by Illiquid Markets 1888 Fund, LLC, a Delaware limited liability company. Christopher Dries and Jeffrey Straayer have the power to vote or dispose of, and may be deemed to beneficially own, the securities held by the Selling Holder. The address of Illiquid Markets 1888 Fund, LLC is 1401 Lawrence St, Suite 1920, Denver, CO 80202.

(18)

Consists of 2,712,284 shares of Class A common stock (2,640,000 of which are being offered by this prospectus) held by Integrated Core Strategies (US) LLC, a Delaware limited liability company (“Integrated Core Strategies”). Millennium Management LLC, a Delaware limited liability company (“Millennium Management”), is the general partner of the managing member of Integrated Core Strategies and may be deemed to have shared voting control and investment discretion over securities owned by Integrated Core Strategies. The number of shares and class ownership percentages reported for Integrated Core Strategies do not include the share of Class A common stock and 311,263 shares of Class A common stock issuable upon exercise of warrants held by ICS Opportunities, Ltd., an exempted company organized under the laws of the Cayman Islands (“ICS Opportunities”), an affiliate of Integrated Core Strategies. Millennium Management is also the general partner of the 100% owner of ICS Opportunities and may also be deemed to have shared voting control and investment discretion over securities owned by ICS Opportunities. Millennium Group Management LLC, a Delaware limited liability company (“Millennium Group Management”), is the managing member of Millennium Management and may also be deemed to have shared voting control and investment discretion over securities owned by Integrated Core Strategies and ICS Opportunities. The managing member of Millennium Group Management is a trust of which Israel A. Englander, a United States citizen (“Mr. Englander”), currently serves as the sole voting trustee. Therefore, Mr. Englander may also be deemed to have shared voting control and investment discretion over securities owned by Integrated Core Strategies and ICS Opportunities. The foregoing should not be construed in and of itself as an admission by Millennium International Management, Millennium Management, Millennium Group Management or Mr. Englander as to beneficial ownership of the securities owned by Integrated Core Strategies or ICS Opportunities. The address of Integrated Core Strategies (US) LLC is c/o Millenium Management LLC, 399 Park Avenue, New York, NY 10022.

(19)

Consists of 639,249 shares of Class A common stock (500,000 of which are being offered by this prospectus) held by Jane Street Global Trading, LLC, a Delaware limited liability company. Jane Street Global Trading, LLC is a wholly owned subsidiary of Jane Street Group, LLC. Michael A. Jenkins and Robert. A. Granieri are the members of the Operating Committee of Jane Street Group, LLC. The address of Jane Street Global Trading, LLC is 250 Vesey Street, 3rd Floor, New York, NY 10281.

(20)

Consists of 10,000,000 shares of Class A common stock held by Koch Companies Defined Benefit Master Trust, a New York trust. The Koch Companies Pension Investment Committee has voting and investment power relating to the shares. The Committee has delegated to its member, Randall A. Bushman, decision making rights with respect to the shares. The address of Koch Companies Defined Benefit Master Trust is 500 Grant Street, Room 151-1065, Pittsburgh, PA 15258-0001.

(21)

Consists of 10,000,000 shares of Class A common stock held by Liberty Mutual Investment Holdings LLC, a Delaware limited liability company (“LMIH”). LMIH’s six insurance company managing members are each ultimately controlled by Liberty Mutual Holding Company Inc., a mutual holding company. The Chief Investment Officer of each of the managing members of LMIH exercises dispositive power over the

 

198


Table of Contents
  shares of Class A common stock being registered for resale in this prospectus. The address of LMIH is 175 Berkeley Street, Boston, MA 02116.
(22)

Consists of 250,000 shares of Class A common stock held by Linden Capital L.P., a Bermuda limited partnership. The securities directly held by Linden Capital L.P. are indirectly held by Linden Advisors LP (the investment manager of Linden Capital L.P.), Linden GP LLC (the general partner of Linden Capital L.P.), and Mr. Siu Min (Joe) Wong (the principal owner and the controlling person of Linden Advisors LP and Linden GP LLC). Linden Capital L.P., Linden Advisors LP, Linden GP LLC and Mr. Wong share voting and dispositive power with respect to the securities held by Linden Capital L.P. The addresses of Linden Capital L.P. are Victoria Place, 31 Victoria Street, Hamilton HM10, Bermuda and c/o Linden Advisors LP, 590 Madison Avenue, 15th Fl, New York, NY 10022.

(23)

Consists of 862,223 shares of Class A common stock held by Luxor Capital Partners, LP., a Delaware limited partnership (861,132 of which are being offered by this prospectus), 523,536 shares of Class A common stock held by Luxor Capital Partners Offshore Master Fund, LP., a Cayman Islands limited partnership (522,871 of which are being offered by this prospectus) and 399,585 shares of Class A common stock (399,321 of which are being offered by this prospectus) held by Luxor Wavefront, LP, a Delaware limited partnership, (collectively, the “Luxor Funds”) and 4,216,676 shares of Class A common stock held by Lugard Road Capital Master Fund, LP., a Cayman Islands limited partnership. Christian Leone is acting on behalf of Luxor Capital Group, LP, the investment manager of each of the Luxor Funds. Jonathan Green, on behalf of Lugard Road Capital GP, LLC, the general partner of Lugard Road Capital Master Fund, LP, has the power to vote or dispose of, and may be deemed to beneficially own, the shares held by Lugard Road Capital Master Fund, LP. The address of each of the Luxor Funds and Lugard Road Capital Master Fund, LP is 1114 Avenue of the Americas, 28th Fl, New York, NY 10036.

(24)

Consists of 500,000 shares of Class A common stock held by Tech Opportunities LLC, a Delaware limited liability company. Hudson Bay Capital Management LP, the investment manager of Tech Opportunities LLC, has voting and investment power over the securities held by the Selling Holder. Sander Gerber is the managing member of Hudson Bay Capital GP LLC, which is the general partner of Hudson Bay Capital Management LP. Each of Tech Opportunities LLC and Sander Gerber disclaims beneficial ownership over the securities held by the Selling Holder. The address of Tech Opportunities LLC is C/o Hudson Bay Capital Management LP, 777 Third Avenue, 30th Floor, New York, NY 10017.

(25)

Consists of 680,931 shares of Class A common stock (650,000 of which are being offered by this prospectus) held by The Phoenix Insurance Company Ltd.. The address of The Phoenix Insurance Company Ltd. is 53 Derech HaShalom St, Givatayim, Israel. 5345433.

(26)

Consists of 3,187,500 shares held by MSD Value Investments, L.P., a Delaware limited partnership (“MSDVI”), and 187,500 shares held by Black Marlin Investments, LLC, a Delaware limited liability company (“Black Marlin”). MSD Capital, LP., a Delaware limited partnership (“MSD Capital”), is the general partner of MSDVI and the manager of Black Marlin and may be deemed to beneficially own securities beneficially owned by each of them. MSD Capital Management, LLC, a Delaware limited liability company (“MSD Capital Management”), is the general partner of MSD Capital, and may be deemed to beneficially own securities beneficially owned by MSD Capital. John Phelan and Marc Lisker are managers of, and Michael S. Dell is the controlling member of, MSD Capital Management, and may be deemed to beneficially own securities beneficially owned by MSD Capital Management. The address of MSDVI and Black Marlin is c/o MSD Capital, LP. 645 Fifth Ave, 21st Fl, NY, NY 10022.

(27)

Consists of 629,208 shares held by MSD Credit Opportunity Master Fund, L.P., a Cayman Islands limited partnership (“MSDC”), 1,978,331 shares held by MSD Special Investments Fund, L.P., a Delaware limited partnership (“MSDS”), 892,461 shares held by MSD SIF Holdings, L.P., a Cayman Islands limited partnership (“MSDSIF”), and 625,000 shares held by MSD EIV Private, LLC, a Delaware limited liability company (“MSDEIV” and, together with MSDC, MSDS and MSDSIF, the “MSD Funds”). MSD Partners, L.P. (“MSD Partners”) is the investment manager of the MSD Funds and may be deemed to beneficially own securities beneficially owned by MSD Partners. MSD Partners (GP), LLC, a Delaware limited liability company ("MSD GP"), is the general partner of MSD Partners, and may be deemed to beneficially own securities beneficially owned by MSD Partners. Each of John C. Phelan, Marc R. Lisker and Brendan P. Rogers is a manager of, and may be deemed to beneficially own securities beneficially owned by MSD GP.

 

199


Table of Contents
    

MSDC, MSDS, MSDSIF and MSDEIV (collectively, the “MSD Partners Affiliates”) are the record and direct beneficial owners of the PIPE Securities. MSD Partners is the investment manager of the MSD Partners Affiliates. MSD GP is the general partner of MSD Partners and may be deemed to beneficially owned securities beneficially owned by MSD Partners. Each of John C. Phelan, Marc R. Lisker and Brendan Rodgers is a manager of, and may be deemed to beneficially own securities beneficially owned by, MSD GP. The address of MSDC and MSDSIF is c/o Maples and Calder, PO Box 309, Ugland House KY1-1104, Cayman Islands. The address of MSDS and MSDEIV is c/o MSD Partners, L.P., 645 Fifth Avenue, 21st Floor, New York, NY 10022.

 

(28)

Consists of 500,000 shares of Class A common stock held by PFMO4 LLC, a Delaware limited liability company. Richard Perry, as manager of PFM04 LLC, may be deemed to have voting and investment power over the PIPE Securities and thus may be deemed to indirectly beneficially own the shares held by PFM04 LLC. The address of PFMO4 LLC is c/o 2912 Advisors LP, 405 Lexington Avenue, 34th Fl, New York, New York 10174.

(29)

Consists of 3,600,088 shares of Class A common stock (2,600,000 of which are being offered by this prospectus) held by Shotfut Menayot Chool Phoenix Amitim. The address of Shotfut Menayot Chool Phoenix Amitim is 53 Derech HaShalom St, Givatayim, Israel. 5345433.

(30)

Consists of 995,000 shares held by Suvretta Master Fund, Ltd., a Cayman Islands exempted company, and 5,000 shares held by Suvretta Long Master Fund, Ltd., a Cayman Islands exempted company. Aaron Cowen as control person of Suvretta Capital Management, LLC, the investment manager of Suvretta Master Fund, Ltd. and Suvretta Long Master Fund, Ltd. may be deemed to beneficially own the shares held by them. The address of the foregoing entities is 540 Madison Ave, 7th Floor New York, NY 10022.

(31)

Consists of 1,333,333 shares of Class A common stock held by TOMS Capital Investments LLC, a Delaware limited liability company (“TOMS”), and 666,667 shares of Class A common stock held by TCIM Opportunities I Ltd., a Cayman Islands exempted company (“TCIM”). Benjamin Pass is the CIO of TOMS Capital Investment Management LP, the investment manager of the TOMS and TCIM. The address of TOMS Capital Investment Management LP is c/o TOMS Capital Investment Management LP, 450 West 14th Street, 13th Floor, New York, NY 10014.

(32)

Consists of 192,208 shares of Class A common stock (including 16,874 shares of Class A common stock issuable upon conversion of Seller Earnout Shares subject to certain vesting conditions).

(33)

Consists of 768,839 shares of Class A common stock (including 67,500 shares of Class A common stock issuable upon conversion of Seller Earnout Shares subject to certain vesting conditions).

(34)

Consists of 384,419 shares of Class A common stock (including 33,750 shares of Class A common stock issuable upon conversion of Seller Earnout Shares subject to certain vesting conditions). The Trustee of Moore Management Trust is Ardon E. Moore. The address of the Selling Holder is 201 Main Street Suite 3200, Fort Worth, TX 76102.

(35)

Consists of 592,774 shares of Class A common stock (including 52,042 shares of Class A common stock issuable upon conversion of Seller Earnout Shares subject to certain vesting conditions).

(36)

Consists of 392,005 shares of Class A common stock (including 34,416 shares of Class A common stock issuable upon conversion of Seller Earnout Shares subject to certain vesting conditions).

(37)

Consists of 63,673,188 shares of Class A common stock (including 5,590,164 shares of Class A common stock issuable upon conversion of Seller Earnout Shares subject to certain vesting conditions). The address of the Selling Holder is 25/F Hysan Place, 500 Hennessy Cause Way Bay, HKG.

(38)

Consists of 38,792,761 shares of Class A common stock (including 3,405,796 shares of Class A common stock issuable upon conversion of Seller Earnout Shares subject to certain vesting conditions). The address of the Selling Holder is 121 South Main Street, 9th Floor, Providence, RI 02903.

(39)

Consists of 51,255 shares of Class A common stock (including 4,500 shares of Class A common stock issuable upon conversion of Seller Earnout Shares subject to certain vesting conditions).

(40)

Consists of 3,844,197 shares of Class A common stock (including 337,500 shares of Class A common stock issuable upon conversion of Seller Earnout Shares subject to certain vesting conditions).

(41)

Consists of 25,627 shares of Class A common stock (including 2,250 shares of Class A common stock issuable upon conversion of Seller Earnout Shares subject to certain vesting conditions).

 

200


Table of Contents
(42)

Consists of 140,388 shares of Class A common stock (including 12,324 shares of Class A common stock issuable upon conversion of Seller Earnout Shares subject to certain vesting conditions).

(43)

Consists of 12,813,992 shares of Class A common stock (including 1,125,000 shares of Class A common stock issuable upon conversion of Seller Earnout Shares subject to certain vesting conditions).

(44)

Consists of 256,279 shares of Class A common stock (including 22,500 shares of Class A common stock issuable upon conversion of Seller Earnout Shares subject to certain vesting conditions). The Trustee of the Donald and Catherine Marron Charitable Trust is Catherine C. Marron. The address of the Selling Holder is 595 Madison Ave, 24th Floor, New York, NY 10022.

(45)

Consists of 1,281,399 shares of Class A common stock (including 112,500 shares of Class A common stock issuable upon conversion of Seller Earnout Shares subject to certain vesting conditions).

(46)

Consists of 384,419 shares of Class A common stock (including 33,750 shares of Class A common stock issuable upon conversion of Seller Earnout Shares subject to certain vesting conditions).

(47)

Consists of 128,139 shares of Class A common stock (including 11,250 shares of Class A common stock issuable upon conversion of Seller Earnout Shares subject to certain vesting conditions).

(48)

Consists of 96,103 shares of Class A common stock (including 8,436 shares of Class A common stock issuable upon conversion of Seller Earnout Shares subject to certain vesting conditions).

(49)

Consists of 19,220,989 shares of Class A common stock (including 1,687,500 shares of Class A common stock issuable upon conversion of Seller Earnout Shares subject to certain vesting conditions). The address of the Selling Holder is c/o Newlight Partners LP, 320 Park Avenue, New York, NY 10022.

(50)

Consists of 128,139 shares of Class A common stock (including 11,250 shares of Class A common stock issuable upon conversion of Seller Earnout Shares subject to certain vesting conditions).

(51)

Consists of 512,559 shares of Class A common stock (including 45,000 shares of Class A common stock issuable upon conversion of Seller Earnout Shares subject to certain vesting conditions).

(52)

Consists of 3,075,358 shares of Class A common stock (including 270,000 shares of Class A common stock issuable upon conversion of Seller Earnout Shares subject to certain vesting conditions). The address of the Selling Holder is 201 Main Street Suite 3200 6102.

(53)

Consists of 768,839 shares of Class A common stock (including 67,500 shares of Class A common stock issuable upon conversion of Seller Earnout Shares subject to certain vesting conditions). The address of the Selling Holder is 201 Main Street Suite 3200, Fort Worth, TX 76102.

(54)

Consists of 1,922,098 shares of Class A common stock (including 168,750 shares of Class A common stock issuable upon conversion of Seller Earnout Shares subject to certain vesting conditions).

(55)

Consists of 3,203,498 shares of Class A common stock (including 281,250 shares of Class A common stock issuable upon conversion of Seller Earnout Shares subject to certain vesting conditions). The address of the Selling Holder is 38955 Hills Tech Drive, Farmington, MI 48331.

(56)

Consists of 256,279 shares of Class A common stock (including 22,500 shares of Class A common stock issuable upon conversion of Seller Earnout Shares subject to certain vesting conditions).

(57)

Consists of 16,017,491 shares of Class A common stock (including 1,406,250 shares of Class A common stock issuable upon conversion of Seller Earnout Shares subject to certain vesting conditions).

(58)

Consists of 128,139 shares of Class A common stock (including 11,250 shares of Class A common stock issuable upon conversion of Seller Earnout Shares subject to certain vesting conditions) held by W2M2H, LLC. Joseph S. Monaco is the manager of W2M2H, LLC. The address of the Selling Holder is 321 South Main Street, Suite 550, Providence, RI 02903.

(59)

Consists of 1,281,399 shares of Class A common stock (including 112,500 shares of Class A common stock issuable upon conversion of Seller Earnout Shares subject to certain vesting conditions).

(60)

Consists of 79,628 shares of Class A common stock issuable upon the exchange of Blue Owl Operating Group Units and the cancellation of an equal number of shares of Class C common stock (including 6,990 Blue Owl Operating Group Units and an equal number of shares of Class Class C common stock issuable to the Selling Holder upon the conversion of Seller Earnout Units subject to certain vesting conditions).

(61)

Consists of 565,762 shares of Class A common stock issuable upon the exchange of Blue Owl Operating Group Units and the cancellation of an equal number of shares of Class C common stock (including 49,670 Blue Owl Operating Group Units and an equal number of shares of Class C common stock issuable to the Selling Holder upon the conversion of Seller Earnout Units subject to certain vesting conditions).

 

201


Table of Contents
(62)

Consists of 512,559 shares of Class A common stock issuable upon the exchange of Blue Owl Operating Group Units and the cancellation of an equal number of shares of Class C common stock (including 45,000 Blue Owl Operating Group Units and an equal number of shares of Class C common stock issuable to the Selling Holder upon the conversion of Seller Earnout Units subject to certain vesting conditions).

(63)

Consists of 128,139 shares of Class A common stock issuable upon the exchange of Blue Owl Operating Group Units and the cancellation of an equal number of shares of Class C common stock (including 11,250 Blue Owl Operating Group Units and an equal number of shares of Class C common stock issuable to the Selling Holder upon the conversion of Seller Earnout Units subject to certain vesting conditions).

(64)

Consists of 1,116,646 shares of Class A common stock issuable upon the exchange of Blue Owl Operating Group Units and the cancellation of an equal number of shares of Class C common stock (including 98,034 Blue Owl Operating Group Units and an equal number of shares of Class C common stock issuable to the Selling Holder upon the conversion of Seller Earnout Units subject to certain vesting conditions). The address of the Selling Holder is 600 University Street, Suite 3247, Seattle, WA 98101.

(65)

Consists of 32,034 shares of Class A common stock issuable upon the exchange of Blue Owl Operating Group Units and the cancellation of an equal number of shares of Class C common stock (including 2,812 Blue Owl Operating Group Units and an equal number of shares of Class C common stock issuable to the Selling Holder upon the conversion of Seller Earnout Units subject to certain vesting conditions).

(66)

Consists of 695,696 shares of Class A common stock issuable upon the exchange of Blue Owl Operating Group Units and the cancellation of an equal number of shares of Class C common stock (including 61,078 Blue Owl Operating Group Units and an equal number of shares of Class C common stock issuable to the Selling Holder upon the conversion of Seller Earnout Units subject to certain vesting conditions).

(67)

Consists of 176,166 shares of Class A common stock issuable upon the exchange of Blue Owl Operating Group Units and the cancellation of an equal number of shares of Class C common stock (including 15,466 Blue Owl Operating Group Units and an equal number of shares of Class C common stock issuable to the Selling Holder upon the conversion of Seller Earnout Units subject to certain vesting conditions).

(68)

Consists of 1,281,399 shares of Class A common stock issuable upon the exchange of Blue Owl Operating Group Units and the cancellation of an equal number of shares of Class C common stock (including 112,500 Blue Owl Operating Group Units and an equal number of shares of Class C common stock issuable to the Selling Holder upon the conversion of Seller Earnout Units subject to certain vesting conditions). The address of the Selling Holder is 6810 South Minnesota Avenue Suite 103 Sioux Falls, SD 57108.

(69)

Consists of 227,905 shares of Class A common stock issuable upon the exchange of Blue Owl Operating Group Units and the cancellation of an equal number of shares of Class C common stock (including 20,008 Blue Owl Operating Group Units and an equal number of shares of Class C common stock issuable to the Selling Holder upon the conversion of Seller Earnout Units subject to certain vesting conditions). The address of the Selling Holder is c/o East End Advisors LLC, 610 Fifth Avenue 5th Floor, New York, NY 10020.

(70)

Consists of 1,018,710 shares of Class A common stock issuable upon the exchange of Blue Owl Operating Group Units and the cancellation of an equal number of shares of Class C common stock (including 89,436 Blue Owl Operating Group Units and an equal number of shares of Class C common stock issuable to the Selling Holder upon the conversion of Seller Earnout Units subject to certain vesting conditions).

(71)

Consists of 922,607 shares of Class A common stock issuable upon the exchange of Blue Owl Operating Group Units and the cancellation of an equal number of shares of Class C common stock (including 81,000 Blue Owl Operating Group Units and an equal number of shares of Class C common stock issuable to the Selling Holder upon the conversion of Seller Earnout Units subject to certain vesting conditions).

(72)

Consists of 256,279 shares of Class A common stock issuable upon the exchange of Blue Owl Operating Group Units and the cancellation of an equal number of shares of Class C common stock (including 22,500 Blue Owl Operating Group Units and an equal number of shares of Class C common stock issuable to the Selling Holder upon the conversion of Seller Earnout Units subject to certain vesting conditions).

(73)

Consists of 384,419 shares of Class A common stock issuable upon the exchange of Blue Owl Operating Group Units and the cancellation of an equal number of shares of Class C common stock (including 33,750 Blue Owl Operating Group Units and an equal number of shares of Class C common stock issuable to the Selling Holder upon the conversion of Seller Earnout Units subject to certain vesting conditions).

 

202


Table of Contents
(74)

Consists of 51,255 shares of Class A common stock issuable upon the exchange of Blue Owl Operating Group Units and the cancellation of an equal number of shares of Class C common stock (including 4,500 Blue Owl Operating Group Units and an equal number of shares of Class C common stock issuable to the Selling Holder upon the conversion of Seller Earnout Units subject to certain vesting conditions).

(75)

Consists of 2,405,003 shares of Class A common stock issuable upon the exchange of Blue Owl Operating Group Units and the cancellation of an equal number of shares of Class C common stock (including 211,146 Blue Owl Operating Group Units and an equal number of shares of Class C common stock issuable to the Selling Holder upon the conversion of Seller Earnout Units subject to certain vesting conditions).

(76)

Consists of 1,848,874 shares of Class A common stock issuable upon the exchange of Blue Owl Operating Group Units and the cancellation of an equal number of shares of Class C common stock (including 162,320 Blue Owl Operating Group Units and an equal number of shares of Class C common stock issuable to the Selling Holder upon the conversion of Seller Earnout Units subject to certain vesting conditions). The address of the Selling Holder is c/o East End Advisors LLC, Attn: David R. Salomon, 610 Fifth Avenue 5th Floor, New York, NY 10020.

(77)

Consists of 128,139 shares of Class A common stock issuable upon the exchange of Blue Owl Operating Group Units and the cancellation of an equal number of shares of Class C common stock (including 11,250 Blue Owl Operating Group Units and an equal number of shares of Class C common stock issuable to the Selling Holder upon the conversion of Seller Earnout Units subject to certain vesting conditions).

(78)

Consists of 128,139 shares of Class A common stock issuable upon the exchange of Blue Owl Operating Group Units and the cancellation of an equal number of shares of Class C common stock. (including 11,250 Blue Owl Operating Group Units and an equal number of shares of Class C common stock issuable to the Selling Holder upon the conversion of Seller Earnout Units subject to certain vesting conditions).

(79)

Consists of 192,208 shares of Class A common stock issuable upon the exchange of Blue Owl Operating Group Units and the cancellation of an equal number of shares of Class C common stock (including 16,874 Blue Owl Operating Group Units and an equal number of shares of Class C common stock issuable to the Selling Holder upon the conversion of Seller Earnout Units subject to certain vesting conditions). The address of the Selling Holder is TAG Associates LLC 810 7th Avenue 7th Floor, New York, NY 10019.

(80)

Consists of 704,768 shares of Class A common stock issuable upon the exchange of Blue Owl Operating Group Units and the cancellation of an equal number of shares of Class C common stock (including 61,874 Blue Owl Operating Group Units and an equal number of shares of Class C common stock issuable to the Selling Holder upon the conversion of Seller Earnout Units subject to certain vesting conditions). The address of the Selling Holder is 595 Madison Ave., 24th Floor, New York, NY 10022.

(81)

Consists of 256,279 shares of Class A common stock issuable upon the exchange of Blue Owl Operating Group Units and the cancellation of an equal number of shares of Class C common stock (including 22,500 Blue Owl Operating Group Units and an equal number of shares of Class C common stock issuable to the Selling Holder upon the conversion of Seller Earnout Units subject to certain vesting conditions). Merrick R. Kleeman is the Trustee of the Merrick R. Kleeman 2016 Irrevocable Trust. The address of the Selling Holder is 18 Rocky Point Road Rowayton, CT 06853.

(82)

Consists of 128,139 shares of Class A common stock issuable upon the exchange of Blue Owl Operating Group Units and the cancellation of an equal number of shares of Class C common stock (including 11,250 Blue Owl Operating Group Units and an equal number of shares of Class C common stock issuable to the Selling Holder upon the conversion of Seller Earnout Units subject to certain vesting conditions).

(83)

Consists of 192,208 shares of Class A common stock issuable upon the exchange of Blue Owl Operating Group Units and the cancellation of an equal number of shares of Class C common stock (including 16,874 Blue Owl Operating Group Units and an equal number of shares of Class C common stock issuable to the Selling Holder upon the conversion of Seller Earnout Units subject to certain vesting conditions).

(84)

Consists of 384,419 shares of Class A common stock issuable upon the exchange of Blue Owl Operating Group Units and the cancellation of an equal number of shares of Class C common stock (including 33,750 Blue Owl Operating Group Units and an equal number of shares of Class C common stock issuable to the Selling Holder upon the conversion of Seller Earnout Units subject to certain vesting conditions).

 

203


Table of Contents
(85)

Consists of 256,279 shares of Class A common stock issuable upon the exchange of Blue Owl Operating Group Units and the cancellation of an equal number of shares of Class C common stock (including 22,500 Blue Owl Operating Group Units and an equal number of shares of Class C common stock issuable to the Selling Holder upon the conversion of Seller Earnout Units subject to certain vesting conditions). The address of the Selling Holder is c/o TAG Associates, LLC, 810 Seventh Avenue 7th Floor, New York, NY 10019.

(86)

Consists of 41,721,673 shares of Class A common stock issuable upon the exchange of Blue Owl Operating Group Units and the cancellation of an equal number of shares of Class C common stock (including 3,662,938 Blue Owl Operating Group Units and an equal number of shares of Class C common stock issuable to the Selling Holder upon the conversion of Seller Earnout Units subject to certain vesting conditions).

(87)

Consists of 203,740 shares of Class A common stock issuable up upon the exchange of Blue Owl Operating Group Units and the cancellation of an equal number of shares of Class C common stock (including 17,886 Blue Owl Operating Group Units and an equal number of shares of Class C common stock issuable to the Selling Holder upon the conversion of Seller Earnout Units subject to certain vesting conditions).

(88)

Consists of 3,587,918 shares of Class A common stock issuable upon the exchange of Blue Owl Operating Group Units and the cancellation of an equal number of shares of Class C common stock (including 315,000 Blue Owl Operating Group Units and an equal number of shares of Class C common stock issuable to the Selling Holder upon the conversion of Seller Earnout Units subject to certain vesting conditions).

(89)

Consists of 805,450 shares of Class A common stock issuable upon the exchange of Blue Owl Operating Group Units and the cancellation of an equal number of shares of Class C common stock (including 70,714 Blue Owl Operating Group Units and an equal number of shares of Class C common stock issuable to the Selling Holder upon the conversion of Seller Earnout Units subject to certain vesting conditions). The address of the Selling Holder is c/o East End Advisors LLC 610 Fifth Avenue 5th Floor, Attn: Richard E. Salomon, New York, NY 10020.

(90)

Consists of 659,004 shares of Class A common stock issuable upon the exchange of Blue Owl Operating Group Units and the cancellation of an equal number of shares of Class C common stock (including 57,856 Blue Owl Operating Group Units and an equal number of shares of Class C common stock issuable to the Selling Holder upon the conversion of Seller Earnout Units subject to certain vesting conditions). The Trustee of RES Revocable Trust is Richard E. Salomon. The address of the Selling Holder is c/o East End Advisors LLC, 610 Fifth Avenue 5th Floor, Attn: Richard E. Salomon, New York, NY 10020.

(91)

Consists of 265,431 shares of Class A common stock issuable upon the exchange of Blue Owl Operating Group Units and the cancellation of an equal number of shares of Class C common stock (including 23,302 Blue Owl Operating Group Units and an equal number of shares of Class C common stock issuable to the Selling Holder upon the conversion of Seller Earnout Units subject to certain vesting conditions).

(92)

Consists of 384,419 shares of Class A common stock issuable upon the exchange of Blue Owl Operating Group Units and the cancellation of an equal number of shares of Class C common stock (including 33,750 Blue Owl Operating Group Units and an equal number of shares of Class C common stock issuable to the Selling Holder upon the conversion of Seller Earnout Units subject to certain vesting conditions).

(93)

Consists of 203,740 shares of Class A common stock issuable upon the exchange of Blue Owl Operating Group Units and the cancellation of an equal number of shares of Class C common stock (including 17,886 Blue Owl Operating Group Units and an equal number of shares of Class C common stock issuable to the Selling Holder upon the conversion of Seller Earnout Units subject to certain vesting conditions).

(94)

Consists of 137,291 shares of Class A common stock issuable upon the exchange of Blue Owl Operating Group Units and the cancellation of an equal number of shares of Class C common stock (including 12,052 Blue Owl Operating Group Units and an equal number of shares of Class C common stock issuable to the Selling Holder upon the conversion of Seller Earnout Units subject to certain vesting conditions). The address of the Selling Holder is c/o East End Advisors LLC, 610 Fifth Avenue 5th Floor, Attn: Richard E. Salomon, New York, NY 10020.

(95)

Consists of 4,805,246 shares of Class A common stock issuable upon the exchange of Blue Owl Operating Group Units and the cancellation of an equal number of shares of Class C common stock (including

 

204


Table of Contents
  421,874 Blue Owl Operating Group Units and an equal number of shares of Class C common stock issuable to the Selling Holder upon the conversion of Seller Earnout Units subject to certain vesting conditions).
(96)

Consists of 25,000 shares of Class A common stock held directly by Kevin Beebe, a U.S. citizen. The address of the Selling Holder is 40 West 57th Street, 33rd Floor, New York, NY 10019.

(97)

Consists of 25,000 shares of Class A common stock held directly by Payne Brown, a U.S. citizen. The address of the Selling Holder is 40 West 57th Street, 33rd Floor, New York, NY 10019.

(98)

Consists of 25,000 shares of Class A common stock held directly by Rick Jelinek, a U.S. citizen. The address of the Selling Holder is 40 West 57th Street, 33rd Floor, New York, NY 10019.

(99)

Consists of 25,000 shares of Class A common stock held directly by Roma Khanna, a U.S. citizen. The address of the Selling Holder is 40 West 57th Street, 33rd Floor, New York, NY 10019.

(100)

Consists of 25,000 shares of Class A common stock held directly by John Kim, a U.S. citizen. The address of the Selling Holder is 40 West 57th Street, 33rd Floor, New York, NY 10019.

(101)

Consists of 25,000 shares of Class A common stock held directly by Michael Rubenstein, a U.S. citizen. The address of the Selling Holder is 40 West 57th Street, 33rd Floor, New York, NY 10019.

(102)

Consists of 25,000 shares of Class A common stock held directly by Vijay Sondhi, a U.S. citizen. The address of the Selling Holder is 40 West 57th Street, 33rd Floor, New York, NY 10019.

(103)

Consists of 25,000 shares of Class A common stock held directly by Michael Vorhaus, a U.S. citizen. The address of the Selling Holder is 40 West 57th Street, 33rd Floor, New York, NY 10019.

(104)

Consists of 4,385,625 shares of Class A common stock held directly by Altimar Sponsor LLC. These 4,835,625 shares of Class A common stock do not include the 5,000,000 shares that will be issuable upon exercise of the Private Placement Warrants held by Altimar Sponsor LLC. Altimar Sponsor is controlled by HPS Partners LLC. The address of the Selling Holder is 40 West 57th Street, 33rd Floor, New York, NY 10019.

(105)

Consists of (i) 443,286,854 shares of Class A common stock issuable upon the sale of shares of Class C common stock issuable upon the exchange of Blue Owl Operating Group Units and cancellation of an equal number of shares of Class D common stock currently outstanding and (ii) 44,069,244 shares of Class A common stock issuable upon the conversion of Seller Earnout Units subject to certain vesting conditions. The address of the Selling Holder is 1290 Avenue of the Americas, New York, NY 10104.

(106)

Consists of (i) 161,847,700 shares of Class A common stock issuable upon the sale of shares of Class B common stock issuable to Owl Rock Feeder on behalf of Owl Rock Capital Partners LP upon the exchange of Blue Owl Operating Group Units and cancellation of an equal number of shares of Class D common stock currently outstanding, (ii) 13,545,000 shares of Class A common stock issuable upon the sale of shares of Class B common stock issuable to Owl Rock Feeder on behalf of Owl Rock Capital Partners LP upon the exchange of Blue Owl Operating Group Units and cancellation of an equal number of shares of Class D common stock issuable in respect of Seller Earnout Units upon the satisfaction of certain vesting conditions, (iii) 107,540,000 shares of Class A common stock issuable to Owl Rock Feeder on behalf of Dyal Fund IV upon the exchange of Blue Owl Operating Group Units and cancellation of an equal number of shares of Class C common stock currently outstanding and (iv) 9,000,000 shares of Class A common stock issuable to Owl Rock Feeder on behalf of Dyal Fund IV upon the exchange of Blue Owl Operating Group Units and cancellation of an equal number of shares of Class C common stock issuable in respect of Seller Earnout Units upon the satisfaction of certain vesting conditions. The address of the Selling Holder is 399 Park Avenue, 38th Floor, New York, NY 10022.

(107)

Consists of (i) 132,808,673 shares of Class A common stock issuable upon the sale of shares of Class B common stock issuable to Dyal Capital SLP LP on behalf of the Dyal Principals upon the exchange of Blue Owl Operating Group Units and cancellation of an equal number of shares of Class D common stock currently outstanding and (ii) 10,930,754 shares of Class A common stock issuable upon the sale of shares of Class B common stock issuable to Dyal Capital SLP LP on behalf of the Dyal Principals upon the exchange of Blue Owl Operating Group Units and cancellation of an equal number of shares of Class D common stock issuable in respect of Seller Earnout Units upon the satisfaction of certain vesting conditions. The address of the Selling Holder is 399 Park Avenue, 38th Floor, New York, NY 10022.

 

205


Table of Contents
(108)

Consists of 1,990,744 shares of Class A common stock issuable upon the exchange of Blue Owl Operating Group Units and the cancellation of an equal number of shares of Class C common stock (including 174,776 Blue Owl Operating Group Units and an equal number of shares of Class C common stock issuable to the Selling Holder upon the conversion of Seller Earnout Units subject to certain vesting conditions).

(109)

Consists of 3,806,395 shares of Class A common stock issuable upon the exchange of Blue Owl Operating Group Units and the cancellation of an equal number of shares of Class C common stock (including 334,180 Blue Owl Operating Group Units and an equal number of shares of Class C common stock issuable to the Selling Holder upon the conversion of Seller Earnout Units subject to certain vesting conditions).

 

206


Table of Contents

CERTAIN RELATIONSHIPS AND RELATED PARTY TRANSACTIONS

Blue Owl Related Person Transactions

Investor Rights Agreement

At the Closing of the Business Combination, Blue Owl, Altimar Sponsor, the Altimar Founders, certain of the Owl Rock Equityholders and the Dyal Equityholders and certain other parties thereto entered into the Investor Rights Agreement.

The Investor Rights Agreement provides for an initial nine-person board of directors, consisting of (i) three individuals to be designated by the Owl Rock Principals, which initially include Doug Ostrover, Marc Lipschultz and one other individual to be designated by the Owl Rock Principals, (ii) two individuals designated by the Dyal Principals, which initially include Michael Rees and Sean Ward, (iii) one individual designated by Neuberger and (iv) three independent directors selected by a majority of the Key Individuals. Neuberger has certain continued nomination rights for one director while they maintain in excess of certain ownership percentages, as determined in accordance with the Investor Rights Agreement, and the Owl Rock Principals and Dyal Principals have severally agreed on an individual basis with Blue Owl to take actions to approve such nominations. Blue Owl has qualified as, and has elected to be treated as, a controlled company within the meaning of the NYSE rules at the Closing, and has agreed to certain covenants in accordance therewith.

Pursuant to the Investor Rights Agreement, the Board has delegated day-to-day management of Blue Owl and its subsidiaries, subject to certain limitations (including as noted below), to an “Executive Committee” consisting initially of the Owl Rock Principals and Dyal Principals. Certain actions of the Executive Committee require the unanimous consent of the Key Individuals.

The Investor Rights Agreement provides that certain material actions of Blue Owl and/or its subsidiaries require approval of its Board, the Executive Committee and/or, until certain ownership thresholds are no longer maintained or (in some cases) an applicable time period has not expired, Neuberger.

The Investor Rights Agreement also provides Neuberger with certain preemptive rights with respect to future equity offerings by Blue Owl, Blue Owl Holdings, Blue Owl Carry and their subsidiaries, subject to certain exceptions, such as for equity issued as part of an underwritten public offering for cash or as acquisition consideration to unrelated third parties. Neuberger also has certain information rights and confidentiality obligations under the Investor Rights Agreement.

The parties to the Investor Rights Agreement have agreed (subject to exceptions for permitted transfers) to the following Lock-Up Periods: (i) in the case of Owl Rock Principals and Dyal Principals, 24 months from Closing; (ii) in the case of Altimar Sponsor and the Altimar Founders, 12 months from Closing; and (iii) in the case of all other parties thereto, six months from the Closing. Notwithstanding the foregoing, 40% of the equity issued to Owl Rock Feeder, which is attributable to a person other than the Owl Rock Principals, will be released from the lock-up six months from Closing. The Seller Earnout Shares and the Seller Earnout Units received by the parties thereto are also subject to lock-up until the later of the date the holder thereof is otherwise subject to a lock-up with respect to its other equity securities and the date such shares or units have vested, as described above.

Under the terms of the Investor Rights Agreement, Blue Owl, Blue Owl Holdings and Blue Owl Carry grant the Owl Rock Equityholders and the Dyal Equityholders certain customary demand, shelf and piggyback registration rights. Blue Owl also grants the Altimar Founders certain customary shelf and piggyback registration rights. Blue Owl is required to file within 45 days of the Closing the Shelf Registration Statement and to cause the Shelf Registration Statement to be declared effective as promptly as practicable after the filing thereof and no later than the earlier of (A) 60 calendar days after the filing thereof (or, in the event the SEC reviews and has written comments to the Shelf Registration Statement, the 90th calendar day following the filing thereof) and

 

207


Table of Contents

(B) the 10th business day after the date that Blue Owl is notified (orally or in writing, whichever is earlier) by the SEC that it will not review the Shelf Registration Statement.

Exchange Agreement

At the Closing of the Business Combination, Blue Owl GP, Blue Owl Holdings, Blue Owl Carry, Blue Owl and the holders of Blue Owl Operating Group Units entered into the Exchange Agreement. The Exchange Agreement provides that such holders, subject to any applicable transfer restrictions (including restrictions on Seller Earnout Securities and applicable Lock-Up Periods), may (subject to the terms of the Exchange Agreement) exchange an equal number of Blue Owl Operating Group Units and cancel an equal number of shares of Class C common stock or Class D common stock, as applicable, for an equal number of shares of Class A common stock or Class B common stock, as applicable, or cash. Under certain circumstances, an exchange committee to be established by Blue Owl GP may elect on behalf of Blue Owl Holdings and Blue Owl Carry to pay holders of Blue Owl Operating Group Units a cash payment in lieu of delivery of Class A common stock or Class B common stock described in the foregoing sentence, with such cash payment equal to the five-day volume weighted average price of shares of Class A common stock immediately prior to the applicable exchange date. A holder must exchange at least 10,000 Blue Owl Operating Group Units in each Exchange, unless such holder owns a lesser amount of such units and is exchanging all of the Blue Owl Operating Group Units held by them at such time.

The Exchange Agreement contains restrictions on the timing and amount of Exchanges of the Blue Owl Operating Group Units that are intended to prevent either of the Blue Owl Operating Group entities from being treated as a “publicly traded partnership” for U.S. federal income tax purposes; such restrictions are modeled on certain safe harbors provided for under applicable U.S. federal income tax law. Blue Owl GP may also impose additional restrictions on exchanges that Blue Owl or Blue Owl GP determines to be necessary or advisable so that neither of the Blue Owl Operating Group entities is treated as a “publicly traded partnership” for U.S. federal income tax purposes.

Tax Receivable Agreement

The Blue Owl Operating Group entities have made an election under Section 754 of the Code for the taxable year in which the Business Combination occurs, and such election will remain in effect for any future taxable year in which an exchange of Blue Owl Operating Group Units for shares of our Class A and Class B common stock (or cash) under the Exchange Agreement occurs. Such elections have resulted in increases to the tax basis of the assets of the Blue Owl Operating Group entities at the time of the Business Combination transactions and are expected to result in such increases for any future exchange of Blue Owl Operating Group Units for shares of our Class A and Class B common stock (or cash) under the Exchange Agreement. Additionally, we have acquired from certain of the Owl Rock Equityholders certain corporations formed to hold interests in Owl Rock and are therefore entitled to utilize certain tax attributes of such corporations and are also entitled to utilize other tax attributes of the Blue Owl Operating Group entities as a result of the Business Combination. Such increases in the tax basis of the tangible and intangible assets of the Blue Owl Operating Group entities, as well as these other tax attributes, have reduced the amount of tax that Blue Owl or Blue Owl GP would otherwise be required to pay in the future. Such increases in tax basis and other tax attributes have also decreased gains (or increase losses) on future dispositions of certain capital assets to the extent tax basis is allocated to those capital assets. The IRS may challenge all or part of the tax basis increase, other tax attributes, and associated increased deductions, and a court could sustain such a challenge.

At the Closing of the Business Combination, we entered into the Tax Receivable Agreement with the Owl Rock Equityholders and Dyal Equityholders (the “TRA Recipients”) that provides for the payment by Blue Owl GP to the TRA Recipients of 85% of the amount of cash tax savings, if any, in U.S. federal, state, local and non-U.S. income tax that we actually realize (or are deemed to realize in the case of an early termination payment by us or a change in control, as discussed below) as a result of the increases in tax basis, existing tax

 

208


Table of Contents

attributes, and certain other tax benefits related to our entering into the Tax Receivable Agreement, as described above. This payment obligation is the obligation of Blue Owl GP and not the obligation of the Blue Owl Operating Group entities. We will benefit from the remaining 15% of cash tax savings, if any, that we realize as a result of such tax attributes. For purposes of the Tax Receivable Agreement, the cash tax savings have been computed by comparing our actual income tax liability to the amount of such taxes that we would have been required to pay had there been no increase to the tax basis of our assets as a result of the Business Combination or the exchanges and no other existing tax attributes (as described above) and had we not entered into the Tax Receivable Agreement (calculated by making certain assumptions).

The term of the Tax Receivable Agreement will continue until all such tax benefits have been utilized or expired, unless we exercise our right to terminate the Tax Receivable Agreement for an amount based on the present value of the agreed payments remaining to be made under the agreement (as described in more detail below), there is a change of control (as described in more detail below) or we breach any of our material obligations under the Tax Receivable Agreement, in which case all obligations will generally be accelerated and due as if we had exercised our right to terminate the Tax Receivable Agreement. Estimating the amount of payments that may be made under the Tax Receivable Agreement is by its nature imprecise, as the calculation depends on a variety of factors. The actual increase in tax basis of the assets of the Blue Owl Operating Group entities, as well as the amount and timing of any payments under the Tax Receivable Agreement, will vary depending upon a number of factors, including:

 

   

the timing of exchanges of Blue Owl Operating Group Units for shares of our Class A and Class B common stock (or cash) under the Exchange Agreement—for instance, the increase in any tax deductions will vary depending on the fair value, which may fluctuate over time, of the relevant Blue Owl Operating Group Units at the time of each exchange;

 

   

the price of our Class A common stock and Class B common stock at the time of the exchange—the increase in any tax deductions, as well as the tax basis increase in other assets or other tax attributes, is proportional to the price of our Class A common stock and Class B common stock at the time of the exchange;

 

   

the extent to which such exchanges are taxable—if an exchange is not taxable for any reason, an increase in the tax basis of the assets of the Blue Owl Operating Group entities (and thus increased deductions) may not be available as a result of such exchange; and

 

   

the amount and timing of our income—we will be required to pay 85% of the cash tax savings, if any, as and when realized.

If we do not have taxable income (determined without regard to the tax basis and other tax attributes that are subject to the Tax Receivable Agreement), we will generally not be required (absent a change of control or other circumstances requiring an early termination payment) to make payments under the Tax Receivable Agreement for that taxable year because no cash tax savings will have been actually realized. However, any cash tax savings that do not result in realized benefits in a given tax year may generate tax attributes that may be utilized to generate benefits in future tax years (with possibly some carry back potential to prior tax years for certain tax purposes). The utilization of such tax attributes will result in payments under the Tax Receivable Agreement.

Future payments under the Tax Receivable Agreement in respect of subsequent exchanges of Blue Owl Operating Group Units for shares of our Class A and Class B common stock (or cash) under the Exchange Agreement are expected to be substantial. It is possible that future transactions or events could increase or decrease the actual cash tax savings realized and the corresponding payments under the Tax Receivable Agreement. There may be a material negative effect on our liquidity if, as a result of timing discrepancies or otherwise, the payments under the Tax Receivable Agreement exceed the actual cash tax savings we realize in respect of the tax attributes subject to the Tax Receivable Agreement and/or distributions to us by the Blue Owl Operating Group entities are not sufficient to permit the Blue Owl GP to make payments under the Tax Receivable Agreement after it has paid taxes. The payments under the Tax Receivable Agreement are not conditioned upon the TRA Recipients’ continued ownership of us or the Blue Owl Operating Group entities.

 

209


Table of Contents

In addition, the Tax Receivable Agreement provides that upon a change of control, our obligations under the Tax Receivable Agreement would be accelerated as if we had exercised our early termination right based on certain assumptions, (as described below) including that we would have sufficient taxable income to fully utilize the deductions arising from the increased tax deductions and tax basis and other benefits related to entering into the Tax Receivable Agreement.

Furthermore, we may elect to terminate the Tax Receivable Agreement early by making an immediate payment equal to the present value of the anticipated future cash tax savings. In determining such anticipated future cash tax savings, the Tax Receivable Agreement includes several assumptions, including (1) that any Blue Owl Operating Group Units that have not been exchanged are deemed exchanged for the market value of our Class A and Class B common stock and the amount of cash that would have been transferred if the exchange had occurred at the time of termination, (2) we will have sufficient taxable income in each future taxable year to fully utilize all relevant tax attributes subject to the Tax Receivable Agreement, (3) the tax rates for future years will be those specified in the law as in effect at the time of termination, and (4) certain non-amortizable, non-deductible assets are deemed disposed of within specified time periods. In addition, the present value of such anticipated future cash tax savings are discounted at a rate equal to the lesser of (i) 6.5% and (ii) LIBOR plus 100 basis points.

As a result of the change in control provisions and the early termination right, we could be required to make payments under the Tax Receivable Agreement that are greater than or less than 85% of the actual cash tax savings that we realize in respect of the tax attributes subject to the Tax Receivable Agreement. In these situations, our obligations under the Tax Receivable Agreement could have a substantial negative impact on our liquidity.

Decisions made in the course of running our businesses may influence the timing and amount of payments that are received by the TRA Recipients under the Tax Receivable Agreement. For example, the earlier disposition of assets following an exchange or acquisition transaction will generally accelerate payments under the Tax Receivable Agreement and increase the present value of such payments, and the disposition of assets before an exchange or acquisition transaction will increase the tax liability of an exchanging holder without giving rise to any rights to payments under the Tax Receivable Agreement.

Payments under the Tax Receivable Agreement are based on the tax reporting positions that we will determine. Although we are not aware of any issue that would cause the IRS to challenge an increase in the tax basis of the assets of the Blue Owl Operating Group entities that would otherwise be subject to the Tax Receivable Agreement, we will not be reimbursed for any payments previously made under the Tax Receivable Agreement with respect to a tax basis increase that is successfully challenged. As a result, in certain circumstances, payments could be made under the Tax Receivable Agreement in excess of our cash tax savings.

Blue Owl Limited Partnership Agreements

In connection with the Closing of the Business Combination, Blue Owl Holdings and Blue Owl Carry each entered into their respective Blue Owl Limited Partnership Agreements, which, among other things, permit the issuance and ownership of Blue Owl Holdings Units and Blue Owl Carry Units as contemplated to be issued and owned upon the consummation of the Business Combination, admit Blue Owl GP as the general partner of Blue Owl Holdings and Blue Owl Carry, and otherwise amend and restate the rights and preferences of the Blue Owl Holdings Units and the Blue Owl Carry Units set forth therein. A portion of the Blue Owl Operating Group Units consist of Seller Earnout Units, as further described herein.

Subject to certain limitations, Blue Owl GP, as the general partner of each of the Blue Owl Operating Group entities, will have the sole authority to manage the Blue Owl Operating Group entities in accordance with the Blue Owl Limited Partnership Agreements and applicable law, provided that (i) such authority is subject to the consent rights of Neuberger described below and (ii) Blue Owl GP is not permitted to override the rights or

 

210


Table of Contents

protections of Blue Owl, its governing bodies and its stockholders pursuant to our certificate of incorporation, the Investor Rights Agreement or any agreement binding on Blue Owl.

Each of the Blue Owl Operating Group entities has an identical number of Blue Owl Operating Group Units outstanding which are held, in each such entity and in the same proportion, by the same persons. Further, subject to certain exceptions and limitations, the Blue Owl Limited Partnership Agreements permit the applicable Blue Owl Operating Group entity, Blue Owl GP and Blue Owl to undertake all actions necessary to maintain the one-to-one ratios between (i) the number of units in each of the applicable Blue Owl Operating Group entities held by Blue Owl GP and the number of shares of Class A common stock and Class B common stock of Blue Owl issued and outstanding and (ii) the number of Blue Owl Holdings Units, the number of Blue Owl Carry Units and the number of shares of Class C common stock or Class D common stock of Blue Owl, as applicable, held by any person.

Pursuant to the Blue Owl Limited Partnership Agreements, except with respect to “tax distributions” described below, Blue Owl GP has the right to determine when distributions will be made to the partners of the Blue Owl Operating Group entities (including to Blue Owl GP, with respect to its economic general partner interest in the Blue Owl Operating Group entities) and the amount of any such distributions, provided that (i) any such distribution is made to all of the partners pro rata in accordance with their respective ownership of Blue Owl Operating Group Units and (ii) any distribution (other than a “tax distribution” described below) otherwise payable with respect to a Seller Earnout Unit for which a Triggering Event has not yet occurred will be held back and reserved by the applicable Blue Owl Operating Group entity.

If a Triggering Event occurs with respect to a Seller Earnout Unit with an amount reserved pursuant to the preceding sentence, such reserved amount will be paid to the holder of such Seller Earnout Unit. If a Triggering Event has not occurred with respect to a Seller Earnout Unit prior to the fifth anniversary of the Closing, then (i) the cumulative amount of distributions reserved for such Seller Earnout Unit (if any) will be released back to the applicable Blue Owl Operating Group entity and (ii) such Seller Earnout Unit will be forfeited and cancelled for no consideration.

The Blue Owl Limited Partnership Agreements provide for mandatory “tax distributions” to the partners of the Blue Owl Operating Group entities if the taxable income of the relevant Blue Owl Operating Group entity gives rise to taxable income for its partners. Generally, these tax distributions are computed based on an estimate of the net taxable income of the relevant entity multiplied by an assumed tax rate, equal to the highest combined maximum marginal U.S. federal, state and local income tax rate prescribed for an individual or corporate resident in New York, New York.

Blue Owl Operating Group Units are subject to a post-Closing Lock-Up Period during which such units cannot be transferred (including by way of Exchange), other than to certain permitted transferees under certain conditions. The Lock-Up Period for Blue Owl Operating Group Units held by the Owl Rock Principals and the Dyal Principals ends on the 24 month anniversary of the Closing (or until a Triggering Event occurs, if later, in the case of Seller Earnout Units). The Lock-Up Period for Blue Owl Operating Group Units held by all other Sellers (as defined in the Business Combination Agreement) ends on the six month anniversary of the Closing (or until a Triggering Event occurs, if later, in the case of Seller Earnout Units). Subject to the aforementioned restrictions during the applicable Lock-Up Period, the Blue Owl Operating Group Units may be Exchanged by the holder for shares of Class A common stock or Class B common stock, as described under the subsection entitled “Exchange Agreement” above.

The Blue Owl Limited Partnership Agreements also provide Neuberger with the same rights it has under the Investor Rights Agreement with respect to Blue Owl and its subsidiaries, including preemptive rights on certain future equity issuances, consent rights on certain material matters and the right to receive information with respect to the Blue Owl Operating Group entities, as is more fully described under the subsection entitled “Investor Rights Agreement” above.

 

211


Table of Contents

Dyal Fund IV’s investment in Owl Rock Group

Prior to the Business Combination, Dyal Fund IV owned a 20% interest in Owl Rock Group and continues to own Blue Owl interests issued in respect of such interests. One of Blue Owl’s controlled affiliates is the investment adviser to Dyal Fund IV. The management fees payable by Dyal Fund IV to the Blue Owl-controlled adviser were established as part of the offering of interests in Dyal Fund IV to its investors, and the calculation of such fees is not being modified because Blue Owl is both an investment of and the adviser to Dyal Fund IV.

One of Blue Owl’s controlled affiliates provides business services with respect to partner managers of the Dyal Fund IV (as well as the partner managers of the other Dyal Equity Funds) other than with respect to Blue Owl (in its capacity as a partner manager), and is entitled to reimbursement from these Funds with respect to costs incurred in providing these services.

Neuberger Berman, certain employees of Dyal and of Neuberger Berman and certain investors in Blue Owl are entitled to receive distributions of carried interest attributable to Dyal Fund IV. Such carried interest distributions may include profits generated by the performance of Blue Owl. As Blue Owl will not own carry in respect of Dyal Fund IV, Blue Owl, however, will not be entitled to receive any distributions of carried interest attributable to Dyal Fund IV.

Business services provided to Dyal Funds

One of Blue Owl’s controlled affiliates may provide services through the business services platform to the partner managers of the Dyal Equity Funds and any future Dyal funds in respect of their respective portfolio companies and such funds may bear the costs of such services.

Investments by Neuberger Berman and our employees in our funds

Neuberger Bergman and principals and employees of Dyal and Neuberger Berman frequently hold limited partner or other equity interests in the Dyal funds. As of March 31, 2021, 137 principals and employees of Dyal and Neuberger Berman have made an aggregate commitment of $175.1 million to the Dyal funds indirectly through Dyal’s GP and SLPs. Capital contribution obligations in respect of these investments required to be made by Dyal and Neuberger Berman employees to Dyal funds have, historically, been funded by Neuberger Berman for the benefit of such employees, and offset against such individual’s annual performance bonuses annually.

Neuberger Berman and principals and employees of Dyal making investments in Dyal funds are not required to pay management fees or carried interest in respect of their capital commitments to the Dyal funds.

Principals and employees of Dyal and Neuberger Berman may also make commitments to Dyal funds directly as LPs.

Investments by our principals and employees in funds sponsored our partner managers

Our principals and employees may invest in funds sponsored by our partner managers. These investments will contribute to the fees generated by such funds for the benefit of our partner managers, which will indirectly benefit us and our funds. Our employees are, as a general matter, prohibited from holding interests in such funds equal to or greater than 5% of the aggregate capital commitments of such funds.

Family relationships

Dyal has certain employees who are related to our executive officers. In 2020, the founder and head of Dyal had a related party employed by Dyal who earned total compensation above $120,000. The employee’s compensation and benefits are consistent with total compensation and benefits provided to other employees of the same level with similar responsibilities.

 

212


Table of Contents

Transition Services Agreement between Blue Owl and Neuberger Berman

At the Closing of the Business Combination, Blue Owl entered into a Transition Services Agreement with Neuberger (the “Transition Services Agreement”), pursuant to which Neuberger has agreed to provide certain transition services, including, among other things, the sublease of Dyal office space at 1290 Avenue of the Americas, New York, New York. Blue Owl will reimburse Neuberger for certain third party expenses incurred by Neuberger in connection with providing the transition services.

Use of Private Aircraft

Blue Owl may make use of aircraft owned by its related parties for business purposes in the ordinary course of its operations and in accordance with any applicable travel policy. Blue Owl will reimburse such related parties for this use based on current market rates which will generally be determined based on a comparable quote from a third-party charter company. The reimbursement may be recovered from a Blue Owl Fund to the extent such reimbursement is eligible under such Blue Owl Fund’s Offering Materials and in accordance with the policies and procedures as set out in the applicable Expense Allocations Policy. Blue Owl will not bear any operating, personnel or maintenance costs associated with the aircraft. Personal use of the aircraft will not be charged to Blue Owl.

Related Person Transaction Policy

Blue Owl’s Board adopted a written related person transaction policy that sets forth the following policies and procedures for the review and approval or ratification of related person transactions.

A “Related Person Transaction” is a transaction, arrangement or relationship in which Blue Owl or any of its subsidiaries was, is or will be a participant, the amount of which involved exceeds $120,000, and in which any related person had, has or will have a direct or indirect material interest.

A “Related Person” means:

 

   

any person who is, or at any time during the applicable period was, one of Blue Owl’s executive officers or a member of the Blue Owl Board;

 

   

any person who is known by Blue Owl to be the beneficial owner of more than five percent (5%) of our voting stock;

 

   

any immediate family member of any of the foregoing persons, which means any child, stepchild, parent, stepparent, spouse, sibling, mother-in-law, father-in-law, daughter-in-law, brother-in-law or sister-in-law of a director, officer or a beneficial owner of more than five percent (5%) of our voting stock, and any person (other than a tenant or employee) sharing the household of such director, executive officer or beneficial owner of more than five percent (5%) of our voting stock; and

 

   

any firm, corporation or other entity in which any of the foregoing persons is a partner or principal or in a similar position or in which such person has a 10 percent (10%) or greater beneficial ownership interest.

Blue Owl has policies and procedures designed to minimize potential conflicts of interest arising from any dealings it may have with its affiliates and to provide appropriate procedures for the disclosure of any real or potential conflicts of interest that may exist from time to time. For example, Blue Owl has a Code of Business Conduct and Ethics that generally prohibits officers or directors of Blue Owl from engaging in any transaction where there is a conflict between such individual’s personal interest and the interests of Blue Owl. Waivers to the Code of Business Conduct and Ethics will generally only be obtained from the audit committee, or if for an executive officer, by the Board, and are publicly disclosed as required by applicable law and regulations. In addition, the audit committee will be required to review and approve all related-party transactions (as defined in Item 404 of Regulation S-K).

 

213


Table of Contents

Indemnification

Upon the consummation of the Business Combination, we entered into indemnification agreements with each of the newly elected directors and newly appointed executive officers which provide that we will indemnify such directors and executive officers under the circumstances and to the extent provided for therein, from and against all losses, claims, damages, liabilities, joint or several, expenses (including legal fees and expenses), judgments, fines, penalties, interest, settlements or other amounts arising from any and all threatened, pending or completed claim, demand, action, suit or proceeding, whether civil, criminal, administrative or investigative, and whether formal or informal, and including appeals, in which he or she may be involved, or is threatened to be involved, as a party or otherwise, to the fullest extent permitted under Delaware law and our by-laws.

 

214


Table of Contents

UNITED STATES FEDERAL INCOME TAX CONSIDERATIONS

The following is a discussion of certain material U.S. federal income tax consequences of the acquisition, ownership and disposition of our common stock and warrants, which we refer to collectively as our securities. This discussion is limited to certain U.S. federal income tax considerations to beneficial owners of our securities that will hold our securities as capital assets within the meaning of Section 1221 of the U.S. Internal Revenue Code of 1986, as amended (the “Code”). This discussion assumes that any distributions made by us on our securities and any consideration received by a holder in consideration for the sale or other disposition of our securities will be in U.S. dollars.

This summary is based upon U.S. federal income tax laws as of the date of this registration statement, which is subject to change or differing interpretation, possibly with retroactive effect. This discussion is a summary only and does not describe all of the tax consequences that may be relevant to you in light of your particular circumstances. In particular, this discussion does not address the effects of the alternative minimum tax, the Medicare tax on certain net investment income, the effects of Section 451 of the Code, or the different consequences that may apply if you are subject to special rules that apply to certain types of investors, including but not limited to:

 

   

financial institutions or financial services entities;

 

   

broker-dealers;

 

   

governments or agencies or instrumentalities thereof;

 

   

regulated investment companies;

 

   

real estate investment trusts;

 

   

expatriates or former long-term residents of the United States;

 

   

persons that actually or constructively own five percent or more (by vote or value) of our shares;

 

   

persons that acquired our common stock or warrants pursuant to an exercise of employee share options, in connection with employee share incentive plans or otherwise as compensation;

 

   

insurance companies;

 

   

dealers or traders subject to a mark-to-market method of accounting with respect to our common stock or warrants;

 

   

persons holding our common stock or warrants as part of a “straddle,” constructive sale, hedge, conversion or other integrated or similar transaction;

 

   

U.S. holders (as defined below) whose functional currency is not the U.S. dollar;

 

   

partnerships (or entities or arrangements classified as partnerships or other pass-through entities for U.S. federal income tax purposes) and any beneficial owners of such entities or arrangements;

 

   

tax-exempt entities;

 

   

controlled foreign corporations; and

 

   

passive foreign investment companies.

If a partnership (including an entity or arrangement treated as a partnership or other pass-through entity for U.S. federal income tax purposes) holds our securities, the tax treatment of a partner, member or other beneficial owner in such entity will generally depend upon the status of the partner, member or other beneficial owner, the activities of the entity, and certain determinations made at the partner, member or other beneficial owner level. If you are a partner, member or other beneficial owner of a partnership (or other pass-through entity) that holds our securities, you are urged to consult your own tax advisor regarding the tax consequences of the acquisition, ownership and disposition of our securities.

 

215


Table of Contents

This discussion is based on the Code, and administrative pronouncements, judicial decisions and final, temporary and proposed Treasury regulations as of the date hereof, which are subject to change, possibly on a retroactive basis, and changes to any of which subsequent to the date of this registration statement may affect the tax consequences described herein. This discussion does not address any aspect of state, local or non-U.S. taxation, or any U.S. federal taxes other than income taxes (such as gift and estate taxes).

We have not sought, and do not expect to seek, a ruling from the U.S. Internal Revenue Service (the “IRS”) as to any U.S. federal income tax consequence described herein. The IRS may disagree with the discussion herein, and its determination may be upheld by a court. Moreover, there can be no assurance that future legislation, regulations, administrative rulings or court decisions will not adversely affect the accuracy of the statements in this discussion. You are urged to consult your own tax advisor with respect to the application of U.S. federal tax laws to your particular situation, as well as any tax consequences arising under the laws of any state, local or non-U.S. jurisdiction.

THIS DISCUSSION IS ONLY A SUMMARY OF CERTAIN U.S. FEDERAL INCOME TAX CONSIDERATIONS ASSOCIATED WITH THE ACQUISITION, OWNERSHIP AND DISPOSITION OF OUR SECURITIES. EACH PROSPECTIVE INVESTOR IN OUR COMMON STOCK OR WARRANTS IS URGED TO CONSULT ITS OWN TAX ADVISOR WITH RESPECT TO THE PARTICULAR TAX CONSEQUENCES TO SUCH INVESTOR OF THE ACQUISITION, OWNERSHIP AND DISPOSITION OF OUR SECURITIES, INCLUDING THE APPLICABILITY AND EFFECT OF ANY U.S. FEDERAL NON-INCOME, STATE, LOCAL, AND NON-U.S. TAX LAWS.

U.S. Holders

This section applies to you if you are a “U.S. holder.” A U.S. holder is a beneficial owner of our shares of common stock or warrants that is, for U.S. federal income tax purposes:

 

   

an individual who is a citizen or resident of the United States;

 

   

a corporation (or other entity taxable as a corporation) organized in or under the laws of the United States, any state thereof or the District of Columbia;

 

   

an estate the income of which is includible in gross income for U.S. federal income tax purposes regardless of its source; or

 

   

a trust, if (i) a court within the United States is able to exercise primary supervision over the administration of the trust and one or more United States persons (as defined in the Code) have authority to control all substantial decisions of the trust or (ii) it has a valid election in effect under Treasury Regulations to be treated as a United States person.

Taxation of Distributions. If we pay distributions in cash or other property (other than certain distributions of our stock or rights to acquire our stock) to U.S. holders of shares of our common stock, such distributions generally will constitute dividends for U.S. federal income tax purposes to the extent paid from our current or accumulated earnings and profits, as determined under U.S. federal income tax principles. Distributions in excess of current and accumulated earnings and profits will constitute a return of capital that will be applied against and reduce (but not below zero) the U.S. holder’s adjusted tax basis in our common stock. Any remaining excess will be treated as gain realized on the sale or other disposition of the common stock and will be treated as described under “U.S. Holders—Gain or Loss on Sale, Taxable Exchange or Other Taxable Disposition of Common Stock,” below.

Dividends we pay to a U.S. holder that is treated as a corporation for U.S. federal income tax purposes generally will qualify for the dividends received deduction if the requisite holding period is satisfied. With certain exceptions (including, but not limited to, dividends treated as investment income for purposes of investment interest deduction limitations), and provided certain holding period requirements are met, dividends we pay to a

 

216


Table of Contents

non-corporate U.S. holder may constitute “qualified dividend income” that will be subject to tax at the maximum tax rate accorded to long-term capital gains. If the relevant holding period requirements are not satisfied, then a corporate U.S. holder may not be able to qualify for the dividends received deduction and would have taxable income equal to the entire dividend amount and a non-corporate U.S. holder may be subject to tax on such dividend at regular ordinary income tax rates instead of the preferential rate that applies to qualified dividend income.

Gain or Loss on Sale, Taxable Exchange or Other Taxable Disposition of Common Stock. Upon a sale or other taxable disposition of our common stock, a U.S. holder generally will recognize capital gain or loss in an amount equal to the difference between the amount realized and the U.S. holder’s adjusted tax basis in the common stock. Any such capital gain or loss generally will be long-term capital gain or loss if the U.S. holder’s holding period for the common stock so disposed of exceeds one year. If such holding period requirement is not satisfied, any gain on a sale or taxable disposition of the common stock would be subject to short-term capital gain treatment and would be taxed at regular ordinary income tax rates. Long-term capital gains recognized by non-corporate U.S. holders may be eligible to be taxed at reduced rates. The deductibility of capital losses is subject to limitations.

Generally, the amount of gain or loss recognized by a U.S. holder upon a sale or other taxable disposition of common stock will be an amount equal to the difference between (i) the sum of the amount of cash and the fair market value of any property received in such disposition and (ii) the U.S. holder’s adjusted tax basis in its common stock disposed of or sold. A U.S. holder’s adjusted tax basis in its common stock generally will equal the U.S. holder’s acquisition cost for the common stock less, in the case of a share of common stock, any prior distributions treated as a return of capital (as described above). In the case of any shares of common stock originally acquired as part of an investment unit with a warrant, the acquisition cost for the share of common stock and warrant that were part of such investment unit would equal an allocable portion of the acquisition cost of the entire investment unit (with such allocable portion based on the relative fair market values of the components of the investment unit at the time of acquisition).

Exercise of a Warrant. Except as discussed below with respect to the cashless exercise of a warrant, a U.S. holder generally will not recognize taxable gain or loss on the acquisition of our common stock upon exercise of a warrant for cash. The U.S. holder’s tax basis in the share of our common stock received upon exercise of the warrant generally will be an amount equal to the sum of the U.S. holder’s initial investment in, or cost allocated to, the warrant and the exercise price of such warrant. It is unclear whether the U.S. holder’s holding period for the common stock received upon exercise of the warrants will begin on the date following the date of exercise or on the date of exercise of the warrants; in either case, the holding period will not include the period during which the U.S. holder held the warrants.

The tax consequences of a cashless exercise of a warrant are not clear under current tax law. A cashless exercise may be tax-free, either because the exercise is not a realization event or because the exercise is treated as a “recapitalization” for U.S. federal income tax purposes. In either case, a U.S. holder’s basis in the common stock received would equal the holder’s basis in the warrants exercised therefor. If the cashless exercise were not treated as a realization event, it is unclear whether a U.S. holder’s holding period in the common stock would be treated as commencing on the date following the date of exercise or on the date of exercise of the warrant; in either case, the holding period would not include the period during which the U.S. holder held the warrants. If the cashless exercise were treated as a recapitalization, the holding period of the common stock would include the holding period of the warrants exercised therefor.

It is also possible that a cashless exercise could be treated in part as a taxable exchange in which gain or loss would be recognized. In such event, a U.S. holder could be deemed to have surrendered warrants equal to the number of shares of common stock having a value equal to the exercise price for the total number of warrants to be exercised. The U.S. holder would recognize capital gain or loss in an amount equal to the difference between the fair market value of the common stock received in respect of the warrants deemed surrendered and the U.S.

 

217


Table of Contents

holder’s tax basis in the warrants deemed surrendered. In this case, a U.S. holder’s tax basis in the common stock received would equal the sum of the fair market value of the common stock received in respect of the warrants deemed surrendered and the U.S. holder’s tax basis in the warrants exercised. It is unclear whether a U.S. holder’s holding period for the common stock would commence on the date following the date of exercise or on the date of exercise of the warrant; in either case, the holding period would not include the period during which the U.S. holder held the warrant.

Due to the absence of authority on the U.S. federal income tax treatment of a cashless exercise, including when a U.S. holder’s holding period would commence with respect to the common stock received, there can be no assurance which, if any, of the alternative tax consequences and holding periods described above would be adopted by the IRS or a court of law. Accordingly, U.S. holders are urged to consult with their own tax advisors regarding the tax consequences of a cashless exercise of our warrants.

Sale, Exchange, Redemption or Expiration of a Warrant. Upon a sale, exchange (other than by exercise), redemption (other than a redemption for common stock), or expiration of a warrant, a U.S. holder will generally recognize taxable gain or loss in an amount equal to the difference between (i) the amount realized upon such disposition or expiration and (ii) the U.S. holder’s tax basis in the warrant. Such gain or loss will generally be treated as long-term capital gain or loss if the warrant has been held by the U.S. holder for more than one year at the time of such disposition or expiration. If a warrant is allowed to lapse unexercised, a U.S. holder generally will recognize a capital loss equal to such holder’s tax basis in the warrant. As discussed above, where a warrant was originally acquired as part of an investment unit with shares of common stock, the acquisition cost for the warrant and the share of common stock that were part of such investment unit would equal an allocable portion of the acquisition cost of the entire investment unit (with such allocable portion based on the relative fair market values of the components of the investment unit at the time of acquisition). The deductibility of capital losses is subject to certain limitations.

A redemption of warrants for common stock described in the section of this registration statement entitled “Description of Securities—Warrants” is expected to treated as a tax-free recapitalization for U.S. federal income tax purposes. Accordingly, a U.S. holder should not recognize any gain or loss on the redemption of warrants for common stock. A U.S. holder’s aggregate tax basis in the common stock received in the redemption should equal the U.S. holder’s aggregate tax basis in the warrants redeemed and the holding period for the common stock received in redemption of the warrants should include the U.S. holder’s holding period for the surrendered warrants.

Possible Constructive Distributions. The terms of each warrant provide for an adjustment to the number of shares of common stock for which the warrant may be exercised or to the exercise price of the warrant in certain events, as discussed in the section of this registration statement entitled “Description of Securities—Warrants.” An adjustment which has the effect of preventing dilution generally is not taxable. The U.S. holders of the warrants would, however, be treated as receiving a constructive distribution from us in the case of certain adjustments. For example, a constructive distribution would generally result where the adjustment to the number of such shares or to such exercise price increases the warrantholders’ proportionate interest in our assets or earnings and profits (e.g., through an increase in the number of shares of common stock that would be obtained upon exercise or through a decrease in the exercise price of the warrant) in connection with a taxable distribution of cash or other property to the holders of shares of our common stock or an issuance of a taxable stock dividend to holders of our common stock. Such constructive distribution would be subject to tax as described under “U.S. Holders—Taxation of Distributions” in the same manner as if the U.S. holders of the warrants received a cash distribution from us equal to the fair market value of such increased interest.

Information Reporting and Backup Withholding. In general, information reporting requirements may apply to dividends paid to a U.S. holder and to the proceeds of the sale or other disposition of our shares of common stock and warrants, unless the U.S. holder is an exempt recipient. Backup withholding may apply to such payments if the U.S. holder fails to provide a taxpayer identification number, a certification of exempt status or has been notified by the IRS that it is subject to backup withholding (and such notification has not been withdrawn).

 

218


Table of Contents

Backup withholding is not an additional tax. Any amounts withheld under the backup withholding rules will be allowed as a credit against a U.S. holder’s U.S. federal income tax liability and may entitle such holder to a refund, provided the required information is timely furnished to the IRS.

Non-U.S. Holders

This section applies to you if you are a “non-U.S. holder.” As used herein, the term “non-U.S. holder” means a beneficial owner of our common stock or warrants who or that is for U.S. federal income tax purposes:

 

   

a non-resident alien individual (other than certain former citizens and residents of the United States subject to U.S. tax as expatriates);

 

   

a foreign corporation; or

 

   

an estate or trust that is not a U.S. holder;

but generally does not include an individual who is present in the United States for 183 days or more in the taxable year of the disposition of our common stock. If you are such an individual, you should consult your own tax advisor regarding the U.S. federal income tax consequences of the acquisition, ownership or sale or other disposition of our securities.

Taxation of Distributions. In general, any distributions we make to a non-U.S. holder of shares of our common stock, to the extent paid out of our current or accumulated earnings and profits (as determined under U.S. federal income tax principles), will constitute dividends for U.S. federal income tax purposes. If such dividends are not effectively connected with the non-U.S. holder’s conduct of a trade or business within the United States, we will be required to withhold tax from the gross amount of the dividend at a rate of 30% unless such non-U.S. holder is eligible for a reduced rate of withholding tax under an applicable income tax treaty and provides proper certification of its eligibility for such reduced rate (usually on an IRS Form W-8BEN or W-8BEN-E). Any distribution not constituting a dividend will be treated first as reducing (but not below zero) the non-U.S. holder’s adjusted tax basis in its shares of our common stock and, to the extent such distribution exceeds the non-U.S. holder’s adjusted tax basis, as gain realized from the sale or other disposition of the common stock, which will be treated as described under “Non-U.S. Holders—Gain on Sale, Taxable Exchange or Other Taxable Disposition of Common Stock and Warrants,” below.

The 30% withholding tax described above generally does not apply to dividends paid to a non-U.S. holder who provides an IRS Form W-8ECI certifying that the dividends are effectively connected with the non-U.S. holder’s conduct of a trade or business within the United States. Instead, the effectively connected dividends will be subject to regular U.S. federal income tax as if the non-U.S. holder were a U.S. resident, subject to an applicable income tax treaty providing otherwise. A corporate non-U.S. holder receiving dividends that are effectively connected with such holder’s conduct of a U.S. trade or business may also be subject to an additional “branch profits tax” imposed at a rate of 30% (or such lower rate as may apply under an applicable income tax treaty).

Exercise of a Warrant. The U.S. federal income tax treatment of a non-U.S. holder’s exercise of a warrant, or the lapse of a warrant held by a non-U.S. holder, generally will correspond to the U.S. federal income tax treatment of the exercise or lapse of a warrant by a U.S. holder, as described under “U.S. Holders—Exercise of a Warrant” and “U.S. Holders—Sale, Exchange, Redemption or Expiration of a Warrant,” above, although to the extent a cashless exercise results in a taxable exchange, the consequences would be similar to those described below in “Non-U.S. Holders—Gain on Sale, Taxable Exchange or Other Taxable Disposition of Common Stock and Warrants.”

Redemption of Warrants for Common Stock. The U.S. federal income tax treatment for a non-U.S. holder of a redemption of warrants for common stock described in the section of this registration statement entitled “Description of Securities—Warrants” will correspond to the U.S. federal income tax treatment for a U.S. holder of a redemption of warrants for common stock, as described above in “U.S. Holders—Sale, Exchange, Redemption, or Expiration of a Warrant.”

 

219


Table of Contents

Gain on Sale, Taxable Exchange or Other Taxable Disposition of Common Stock and Warrants. A non-U.S. holder generally will not be subject to U.S. federal income or withholding tax in respect of gain recognized on a sale, taxable exchange or other taxable disposition of our common stock or an expiration or redemption of our warrants, unless:

 

   

the gain is effectively connected with the conduct by the non-U.S. holder of a trade or business within the United States (and, under certain income tax treaties, is attributable to a United States permanent establishment or fixed base maintained by the non-U.S. holder); or

 

   

we are or have been a “United States real property holding corporation” for U.S. federal income tax purposes at any time during the shorter of the five-year period ending on the date of disposition or the period that the non-U.S. holder held our common stock, and, in the case where shares of our common stock are regularly traded on an established securities market, the non-U.S. holder has owned, directly or constructively, more than 5% of our common stock at any time within the shorter of the five-year period preceding the disposition or such non-U.S. holder’s holding period for the shares of our common stock.

Unless an applicable treaty provides otherwise, gain described in the first bullet point above will be subject to tax at generally applicable U.S. federal income tax rates as if the non-U.S. holder were a U.S. resident. Any gains described in the first bullet point above of a non-U.S. holder that is treated as a non-U.S. corporation for U.S. federal income tax purposes may also be subject to an additional “branch profits tax” imposed at a 30% rate (or such lower rate as may apply under an applicable income tax treaty).

If the second bullet point above applies to a non-U.S. holder, gain recognized by such holder on the sale, exchange or other disposition of our common stock or warrants will be subject to tax at generally applicable U.S. federal income tax rates. In addition, a buyer of our common stock from such holder may be required to withhold U.S. federal income tax at a rate of 15% of the amount realized upon such disposition. We believe that we are not and have not been at any time since our formation a United States real property holding corporation and, while no assurances can be given in this regard, we do not expect to be treated as United States real property holding corporation in the future.

Possible Constructive Distributions. An adjustment to the number of shares of common stock for which a warrant may be exercised or to the exercise price of a warrant may result in a constructive distribution from us to a non-U.S. holder of such warrant in the same manner as described above under U.S. Holders—Possible Constructive Distributions.” Any such constructive distribution received by a non-U.S. holder would be subject to U.S. federal income tax (including any applicable withholding) in the same manner as described above under “Non-U.S. Holders—Taxation of Distributions” as if such non-U.S. holder received a cash distribution from us equal to the fair market value of such increased interest without any corresponding receipt of cash. Any resulting withholding tax may be withheld from future cash distributions.

Information Reporting and Backup Withholding. Information returns will be filed with the IRS in connection with payments of dividends and the proceeds from a sale or other disposition of our shares of common stock and warrants. A non-U.S. holder may have to comply with certification procedures to establish that it is not a United States person in order to avoid information reporting and backup withholding requirements. The certification procedures required to claim a reduced rate of withholding under a treaty generally will satisfy the certification requirements necessary to avoid the backup withholding as well. Backup withholding is not an additional tax. The amount of any backup withholding from a payment to a non-U.S. holder will be allowed as a credit against such holder’s U.S. federal income tax liability and may entitle such holder to a refund, provided that the required information is timely furnished to the IRS.

FATCA. Provisions commonly referred to as “FATCA” impose withholding of 30% on payments of dividends (including constructive dividends) on our common stock to “foreign financial institutions” (which is broadly defined for this purpose and in general includes investment vehicles) and certain other non-U.S. entities unless

 

220


Table of Contents

various U.S. information reporting and due diligence requirements (generally relating to ownership by United States persons of interests in or accounts with those entities) have been satisfied by, or an exemption applies to, the payee (typically certified as to by the delivery of a properly completed IRS Form W-8BEN-E). Foreign financial institutions located in jurisdictions that have an intergovernmental agreement with the United States governing FATCA may be subject to different rules. Under certain circumstances, a non-U.S. holder might be eligible for refunds or credits of such withholding taxes, and a non-U.S. holder might be required to file a U.S. federal income tax return to claim such refunds or credits. The above withholding tax under FATCA was scheduled to apply to payments of gross proceeds from the sale or other disposition of property that would produce U.S.-source interest or dividends beginning on January 1, 2019; however, the IRS has released proposed regulations upon which taxpayers may rely that eliminate the obligation to withhold on gross proceeds. Such proposed regulations also delayed withholding on certain other payments received from other foreign financial institutions that are allocable, as provided for under final Treasury Regulations, to payments of U.S.-source dividends, and other fixed or determinable annual or periodic income. Although these proposed Treasury Regulations are not final, taxpayers generally may rely on them until final Treasury Regulations are issued. Prospective investors should consult their own tax advisors regarding the effects of FATCA on their investment in our common stock.

 

221


Table of Contents

PLAN OF DISTRIBUTION

We are registering the possible resale by the Selling Holders of up to 1,320,591,340 shares of Class A common stock.

We will not receive any of the proceeds from the sale of the securities by the Selling Holders. The aggregate proceeds to the Selling Holders will be the purchase price of the securities less any discounts and commissions borne by the Selling Holders.

The Selling Holders will pay any underwriting discounts and commissions and expenses incurred by the Selling Holders for brokerage, accounting, tax or legal services or any other expenses incurred by the Selling Holders in disposing of the securities. We will bear all other costs, fees and expenses incurred in effecting the registration of the securities covered by this prospectus, including, without limitation, all registration and filing fees, Nasdaq listing fees and fees and expenses of our counsel and our independent registered public accountants.

The securities beneficially owned by the Selling Holders covered by this prospectus may be offered and sold from time to time by the Selling Holders. The term “Selling Holders” includes donees, pledgees, transferees or other successors in interest selling securities received after the date of this prospectus from a Selling Holders as a gift, pledge, partnership distribution or other transfer. The Selling Holders will act independently of us in making decisions with respect to the timing, manner and size of each sale. Such sales may be made on one or more exchanges or in the over-the-counter market or otherwise, at prices and under terms then prevailing or at prices related to the then current market price or in negotiated transactions. Each Selling Holders reserves the right to accept and, together with its respective agents, to reject, any proposed purchase of securities to be made directly or through agents. The Selling Holders and any of their permitted transferees may sell their securities offered by this prospectus on any stock exchange, market or trading facility on which the securities are traded or in private transactions. If underwriters are used in the sale, such underwriters will acquire the shares for their own account. These sales may be at a fixed price or varying prices, which may be changed, or at market prices prevailing at the time of sale, at prices relating to prevailing market prices or at negotiated prices. The securities may be offered to the public through underwriting syndicates represented by managing underwriters or by underwriters without a syndicate. The obligations of the underwriters to purchase the securities will be subject to certain conditions. The underwriters will be obligated to purchase all the securities offered if any of the securities are purchased.

Subject to the limitations set forth in any applicable registration rights agreement, the Selling Holders may use any one or more of the following methods when selling the securities offered by this prospectus:

 

   

purchases by a broker-dealer as principal and resale by such broker-dealer for its own account pursuant to this prospectus;

 

   

ordinary brokerage transactions and transactions in which the broker solicits purchasers;

 

   

block trades in which the broker-dealer so engaged will attempt to sell the securities as agent but may position and resell a portion of the block as principal to facilitate the transaction;

 

   

an over-the-counter distribution in accordance with the rules of the Nasdaq;

 

   

through trading plans entered into by a Selling Holder pursuant to Rule 10b5-1 under the Exchange Act that are in place at the time of an offering pursuant to this prospectus and any applicable prospectus supplement hereto that provide for periodic sales of their securities on the basis of parameters described in such trading plans;

 

   

through one or more underwritten offerings on a firm commitment or best efforts basis;

 

   

settlement of short sales entered into after the date of this prospectus;

 

   

agreements with broker-dealers to sell a specified number of the securities at a stipulated price per share or warrant;

 

222


Table of Contents
   

in “at the market” offerings, as defined in Rule 415 under the Securities Act, at negotiated prices, at prices prevailing at the time of sale or at prices related to such prevailing market prices, including sales made directly on a national securities exchange or sales made through a market maker other than on an exchange or other similar offerings through sales agents;

 

   

directly to purchasers, including through a specific bidding, auction or other process or in privately negotiated transactions;

 

   

through the writing or settlement of options or other hedging transactions, whether through an options exchange or otherwise;

 

   

through the distributions by any Selling Holder or its affiliates to its partners, members or stockholders

 

   

through a combination of any of the above methods of sale; or

 

   

any other method permitted pursuant to applicable law.

In addition, a Selling Holder that is an entity may elect to make a pro rata in-kind distribution of securities to its members, partners or stockholders pursuant to the registration statement of which this prospectus is a part by delivering a prospectus with a plan of distribution. Such members, partners or stockholders would thereby receive freely tradeable securities pursuant to the distribution through a registration statement. To the extent a distributee is an affiliate of ours (or to the extent otherwise required by law), we may file a prospectus supplement in order to permit the distributees to use the prospectus to resell the securities acquired in the distribution.

There can be no assurance that the Selling Holders will sell all or any of the securities offered by this prospectus. In addition, the Selling Holders may also sell securities under Rule 144 under the Securities Act, if available, or in other transactions exempt from registration, rather than under this prospectus. The Selling Holders have the sole and absolute discretion not to accept any purchase offer or make any sale of securities if they deem the purchase price to be unsatisfactory at any particular time.

The Selling Holders also may transfer the securities in other circumstances, in which case the transferees, pledgees or other successors-in-interest will be the selling beneficial owners for purposes of this prospectus. Upon being notified by a Selling Holder that a donee, pledgee, transferee, other successor-in-interest intends to sell our securities, we will, to the extent required, promptly file a supplement to this prospectus to name specifically such person as a Selling Holder.

With respect to a particular offering of the securities held by the Selling Holders, to the extent required, an accompanying prospectus supplement or, if appropriate, a post-effective amendment to the registration statement of which this prospectus is part, will be prepared and will set forth the following information:

 

   

the specific securities to be offered and sold;

 

   

the names of the Selling Holders;

 

   

the respective purchase prices and public offering prices, the proceeds to be received from the sale, if any, and other material terms of the offering;

 

   

settlement of short sales entered into after the date of this prospectus;

 

   

the names of any participating agents, broker-dealers or underwriters; and

 

   

any applicable commissions, discounts, concessions and other items constituting compensation from the Selling Holders.

In connection with distributions of the securities or otherwise, the Selling Holders may enter into hedging transactions with broker-dealers or other financial institutions. In connection with such transactions, broker-dealers or other financial institutions may engage in short sales of the securities in the course of hedging the positions they assume with Selling Holders. The Selling Holders may also sell the securities short and redeliver

 

223


Table of Contents

the securities to close out such short positions. The Selling Holders may also enter into option or other transactions with broker-dealers or other financial institutions which require the delivery to such broker-dealer or other financial institution of securities offered by this prospectus, which securities such broker-dealer or other financial institution may resell pursuant to this prospectus (as supplemented or amended to reflect such transaction). The Selling Holders may also pledge securities to a broker-dealer or other financial institution, and, upon a default, such broker-dealer or other financial institution, may effect sales of the pledged securities pursuant to this prospectus (as supplemented or amended to reflect such transaction).

In order to facilitate the offering of the securities, any underwriters or agents, as the case may be, involved in the offering of such securities may engage in transactions that stabilize, maintain or otherwise affect the price of our securities. Specifically, the underwriters or agents, as the case may be, may overallot in connection with the offering, creating a short position in our securities for their own account. In addition, to cover overallotments or to stabilize the price of our securities, the underwriters or agents, as the case may be, may bid for, and purchase, such securities in the open market. Finally, in any offering of securities through a syndicate of underwriters, the underwriting syndicate may reclaim selling concessions allotted to an underwriter or a broker-dealer for distributing such securities in the offering if the syndicate repurchases previously distributed securities in transactions to cover syndicate short positions, in stabilization transactions or otherwise. Any of these activities may stabilize or maintain the market price of the securities above independent market levels. The underwriters or agents, as the case may be, are not required to engage in these activities, and may end any of these activities at any time.

The Selling Holders may solicit offers to purchase the securities directly from, and it may sell such securities directly to, institutional investors or others. In this case, no underwriters or agents would be involved. The terms of any of those sales, including the terms of any bidding or auction process, if utilized, will be described in the applicable prospectus supplement.

It is possible that one or more underwriters may make a market in our securities, but such underwriters will not be obligated to do so and may discontinue any market making at any time without notice. We cannot give any assurance as to the liquidity of the trading market for our securities. Blue Owl’s shares of Class A common stock are currently listed on the NYSE under the symbol “OWL” and Blue Owl’s warrants are currently listed on the NYSE under the symbol “OWL.WS”.

The Selling Holders may authorize underwriters, broker-dealers or agents to solicit offers by certain purchasers to purchase the securities at the public offering price set forth in the prospectus supplement pursuant to delayed delivery contracts providing for payment and delivery on a specified date in the future. The contracts will be subject only to those conditions set forth in the prospectus supplement, and the prospectus supplement will set forth any commissions we or the Selling Holders pay for solicitation of these contracts.

A Selling Holder may enter into derivative transactions with third parties, or sell securities not covered by this prospectus to third parties in privately negotiated transactions. If the applicable prospectus supplement indicates, in connection with those derivatives, the third parties may sell securities covered by this prospectus and the applicable prospectus supplement, including in short sale transactions. If so, the third party may use securities pledged by any Selling Holders or borrowed from any Selling Holders or others to settle those sales or to close out any related open borrowings of stock, and may use securities received from any Selling Holder in settlement of those derivatives to close out any related open borrowings of stock. The third party in such sale transactions will be an underwriter and will be identified in the applicable prospectus supplement (or a post-effective amendment). In addition, any Selling Holder may otherwise loan or pledge securities to a financial institution or other third party that in turn may sell the securities short using this prospectus. Such financial institution or other third party may transfer its economic short position to investors in our securities or in connection with a concurrent offering of other securities.

 

224


Table of Contents

In effecting sales, broker-dealers or agents engaged by the Selling Holders may arrange for other broker-dealers to participate. Broker-dealers or agents may receive commissions, discounts or concessions from the Selling Holders in amounts to be negotiated immediately prior to the sale.

In compliance with the guidelines of the Financial Industry Regulatory Authority (“FINRA”), the aggregate maximum discount, commission, fees or other items constituting underwriting compensation to be received by any FINRA member or independent broker-dealer will not exceed 8% of the gross proceeds of any offering pursuant to this prospectus and any applicable prospectus supplement.

If at the time of any offering made under this prospectus a member of FINRA participating in the offering has a “conflict of interest” as defined in FINRA Rule 5121 (“Rule 5121”), that offering will be conducted in accordance with the relevant provisions of Rule 5121.

To our knowledge, there are currently no plans, arrangements or understandings between the Selling Holders and any broker-dealer or agent regarding the sale of the securities by the Selling Holders. Upon our notification by a Selling Holder that any material arrangement has been entered into with an underwriter or broker-dealer for the sale of securities through a block trade, special offering, exchange distribution, secondary distribution or a purchase by an underwriter or broker-dealer, we will file, if required by applicable law or regulation, a supplement to this prospectus pursuant to Rule 424(b) under the Securities Act disclosing certain material information relating to such underwriter or broker-dealer and such offering.

Underwriters, broker-dealers or agents may facilitate the marketing of an offering online directly or through one of their affiliates. In those cases, prospective investors may view offering terms and a prospectus online and, depending upon the particular underwriter, broker-dealer or agent, place orders online or through their financial advisors.

In offering the securities covered by this prospectus, the Selling Holders and any underwriters, broker-dealers or agents who execute sales for the Selling Holders may be deemed to be “underwriters” within the meaning of the Securities Act in connection with such sales. Any discounts, commissions, concessions or profit they earn on any resale of those securities may be underwriting discounts and commissions under the Securities Act.

The underwriters, broker-dealers and agents may engage in transactions with us or the Selling Holders, or perform services for us or the Selling Holders, in the ordinary course of business.

In order to comply with the securities laws of certain states, if applicable, the securities must be sold in such jurisdictions only through registered or licensed brokers or dealers. In addition, in certain states the securities may not be sold unless they have been registered or qualified for sale in the applicable state or an exemption from the registration or qualification requirement is available and is complied with.

The Selling Holders and any other persons participating in the sale or distribution of the securities will be subject to applicable provisions of the Securities Act and the Exchange Act, and the rules and regulations thereunder, including, without limitation, Regulation M. These provisions may restrict certain activities of, and limit the timing of purchases and sales of any of the securities by, the Selling Holders or any other person, which limitations may affect the marketability of the shares of the securities.

We will make copies of this prospectus available to the Selling Holders for the purpose of satisfying the prospectus delivery requirements of the Securities Act. The Selling Holders may indemnify any agent, broker-dealer or underwriter that participates in transactions involving the sale of the securities against certain liabilities, including liabilities arising under the Securities Act.

We have agreed to indemnify the Selling Holders against certain liabilities, including certain liabilities under the Securities Act, the Exchange Act or other federal or state law. Agents, broker-dealers and underwriters may be entitled to indemnification by us and the Selling Holders against certain civil liabilities, including liabilities under the Securities Act, or to contribution with respect to payments which the agents, broker-dealers or underwriters may be required to make in respect thereof.

 

225


Table of Contents

LEGAL MATTERS

Kirkland & Ellis LLP will pass upon the validity of the common stock of Blue Owl offered by this prospectus and certain other legal matters related to this prospectus.

 

226


Table of Contents

EXPERTS

The consolidated and combined financial statements of Owl Rock Capital and subsidiaries (a carve-out business of Owl Rock Capital Group LLC) and Owl Rock Capital Securities LLC as of December 31, 2020 and December 31, 2019, and for each of the years in the three-year period ended December 31, 2020, have been included herein in reliance upon the report of KPMG LLP (“KPMG”), independent registered public accounting firm, appearing elsewhere herein, and upon the authority of said firm as experts in accounting and auditing.

The combined financial statements of Dyal Capital Partners (a business of Neuberger Berman Group LLC) as of December 31, 2020 and December 31, 2019, and for each of the years in the three-year period ended December 31, 2020, have been included herein in reliance upon the report of KPMG, independent auditors, appearing elsewhere herein, and upon the authority of said firm as experts in accounting and auditing.

The financial statements (as restated) of Altimar Acquisition Corporation appearing in this prospectus have been audited by WithumSmith+Brown, PC, independent registered public accounting firm, as set forth in their report appearing elsewhere in this prospectus, and are included in reliance upon such report given on the authority of such firm as experts in accounting and auditing.

 

227


Table of Contents

WHERE YOU CAN FIND MORE INFORMATION

We have filed with the SEC a registration statement on Form S-1 under the Securities Act with respect to the securities offered by this prospectus. This prospectus, which forms a part of such registration statement, does not contain all of the information included in the registration statement. For further information pertaining to us and our securities, you should refer to the registration statement and to its exhibits. The registration statement has been filed electronically and may be obtained in any manner listed below. Whenever we make reference in this prospectus to any of our contracts, agreements or other documents, the references are not necessarily complete. If a contract or document has been filed as an exhibit to the registration statement or a report we file under the Exchange Act, you should refer to the copy of the contract or document that has been filed. Each statement in this prospectus relating to a contract or document filed as an exhibit to a registration statement or report is qualified in all respects by the filed exhibit.

We also file annual, quarterly and current reports, proxy statements and other information with the SEC. Our SEC filings are available to the public over the Internet at the SEC’s website at www.sec.gov and on our website at www.blueowl.com. The information contained on, or that may be accessed through, our website is not part of, and is not incorporated into, this prospectus. You may inspect a copy of the registration statement through the SEC’s website, as provided herein.

 

228


Table of Contents

INDEX TO CONSOLIDATED AND COMBINED FINANCIAL STATEMENTS

Altimar Acquisition Corporation

 

     Page (s)  

Condensed Balance Sheet as of March  31, 2020 (Unaudited) and December 31, 2020

     F-3  

Condensed Statement of Operations for the three months ended March 31, 2021 (Unaudited)

     F-4  

Condensed Statement of Changes in Shareholders’ Equity for the three months ended March 31, 2021 (Unaudited)

     F-5  

Condensed Statement of Cash Flows for the three months ended March 31, 2021 (Unaudited)

     F-6  

Notes to Condensed Financial Statements (Unaudited)

     F-7  

Report of Independent Registered Public Accounting Firm

     F-23  

Balance Sheet as of December 31, 2020 (as restated)

     F-24  

Statement of Operations for the period from August  20, 2020 (Inception) through December 31, 2020 (as restated)

     F-25  

Statement of Changes in Shareholder’s Equity for the period from August  20, 2020 (Inception) through December 31, 2020 (as restated)

     F-26  

Statement of Cash Flows for the period from August  20, 2020 (Inception) through December 31, 2020 (as restated)

     F-27  

Notes to Financial Statements

     F-28  

Owl Rock Capital and Subsidiaries and Owl Rock Capital Securities LLC

 

     Pages(s)  

Consolidated and Combined Statements of Financial Condition as of March 31, 2021 (Unaudited) and December 31, 2020

     F-45  

Consolidated and Combined Statements of Operations for the three months ended March 31, 2021 and 2020 (Unaudited)

     F-46  

Consolidated and Combined Statements of Changes in Members’ Capital (Deficit) for the three months ended March 31, 2021 and 2020 (Unaudited)

     F-47  

Consolidated and Combined Statements of Cash Flows for the three months ended March 31, 2021 and 2020 (Unaudited)

     F-48  

Notes to Consolidated and Combined Financial Statements (Unaudited)

     F-49  

Report of Independent Registered Public Accounting Firm

     F-64  

Consolidated and Combined Statements of Financial Condition as of December 31, 2020 and December 31, 2019

     F-65  

Consolidated and Combined Statements of Operations for the years ended December 31, 2020, 2019 and 2018

     F-66  

Consolidated and Combined Statements of Changes in Members’ Capital (Deficit) for the years ended December 31, 2020, 2019 and 2018

     F-67  

Consolidated and Combined Statements of Cash Flows for the years ended December 31, 2020, 2019 and 2018

     F-68  

Notes to Consolidated and Combined Financial Statements

     F-69  

Dyal Capital Partners

(a business of Neuberger Berman Group LLC)

 

Combined Statements of Financial Condition as of March 31, 2021 (Unaudited) and December 31, 2020

     F-83  

Combined Statements of Operations for the three months ended March 31, 2021 and 2020 (Unaudited)

     F-84  

Combined Statements of Changes in Equity for the three months ended March 31, 2021 and 2020 (Unaudited)

     F-85  

 

F-1


Table of Contents

Combined Statements of Cash Flows for the three months ended March 31, 2021 and 2020 (Unaudited)

     F-86  

Notes to Combined Financial Statements (Unaudited)

     F-87  

Independent Auditors’ Report

     F-98  

Combined Statements of Financial Condition as of December 31, 2020 and December 31, 2019

     F-99  

Combined Statements of Operations for the years ended December 31, 2020, 2019 and 2018

     F-100  

Combined Statements of Changes in Members’ Capital (Deficit) for the years ended December 31, 2020, 2019 and 2018

     F-101  

Combined Statements of Cash Flows for the years ended December 31, 2020, 2019 and 2018

     F-102  

Notes to Combined Financial Statements

     F-103  

 

F-2


Table of Contents

ALTIMAR ACQUISITION CORPORATION

CONDENSED BALANCE SHEETS

 

     March 31,     December 31,  
     2021     2020  
     (Unaudited)        

ASSETS

    

Current assets

    

Cash

   $ 777,132     $ 928,766  

Prepaid expenses

     293,890       349,388  
  

 

 

   

 

 

 

Total Current Assets

     1,071,022       1,278,154  

Cash and marketable securities held in Trust Account

     275,083,187       275,038,028  
  

 

 

   

 

 

 

TOTAL ASSETS

   $  276,154,209     $ 276,316,182  
  

 

 

   

 

 

 

LIABILITIES AND SHAREHOLDERS’ EQUITY

    

Current liabilities

    

Accrued expenses

   $ 90,889     $ 93,136  

Accrued offering costs

     —         48,965  
  

 

 

   

 

 

 

Total Current Liabilities

     90,889       142,101  

Warrant liability

     21,208,265       34,974,813  

Deferred underwriting fee payable

     9,625,000       9,625,000  
  

 

 

   

 

 

 

Total Liabilities

     30,924,154       44,741,914  
  

 

 

   

 

 

 

Commitments and Contingencies

    

Class A ordinary shares subject to possible redemption, 24,023,005 and 22,657,426 shares at $10.00 per share at March 31, 2021 and December 31, 2020, respectively

     240,230,050       226,574,260  

Shareholders’ Equity

    

Preference shares, $0.0001 par value; 5,000,000 shares authorized; no shares issued and outstanding

     —         —    

Class A ordinary shares, $0.0001 par value; 500,000,000 shares authorized; 3,476,995 and 4,842,574 shares issued and outstanding (excluding 24,023,005 and 22,657,426 shares subject to possible redemption) at March 31, 2021 and December 31, 2020, respectively

     348       484  

Class B ordinary shares, $0.0001 par value; 50,000,000 shares authorized; 6,875,000 shares issued and outstanding

     688       688  

Additional paid-in capital

     (3,375,315     10,280,339  

Retained Earnings (Accumulated deficit)

     8,374,284       (5,281,503
  

 

 

   

 

 

 

Total Shareholders’ Equity

     5,000,005       5,000,008  
  

 

 

   

 

 

 

TOTAL LIABILITIES AND SHAREHOLDERS’ EQUITY

   $ 276,154,209     $ 276,316,182  
  

 

 

   

 

 

 

The accompanying notes are an integral part of these unaudited condensed financial statements.

 

F-3


Table of Contents

ALTIMAR ACQUISITION CORPORATION

CONDENSED STATEMENT OF OPERATIONS

THREE MONTHS ENDED MARCH 31, 2021

(Unaudited)

 

Operational costs

   $ 155,920  

Loss from operations

     (155,920

Other income:

  

Change in fair value of warrant liability

     13,766,548  

Interest earned on marketable securities held in Trust Account

     45,159  
  

 

 

 

Other income

     13,811,707  
  

 

 

 

Net income

   $ 13,655,787  
  

 

 

 

Weighted average shares outstanding of Class A redeemable ordinary shares

     27,500,000  
  

 

 

 

Basic and diluted net income per share, Class A

   $ 0.00  
  

 

 

 

Weighted average shares outstanding of Class B non-redeemable ordinary shares

     6,875,000  
  

 

 

 

Basic and diluted net income per share, Class B

   $ 1.98  
  

 

 

 

The accompanying notes are an integral part of these unaudited condensed financial statements.

 

F-4


Table of Contents

ALTIMAR ACQUISITION CORPORATION

CONDENSED STATEMENT OF CHANGES IN SHAREHOLDERS’ EQUITY

THREE MONTHS ENDED MARCH 31, 2021

(Unaudited)

 

    

Class A

Ordinary Shares

   

Class B

Ordinary Shares

    

Additional

Paid in

    Accumulated    

Total

Shareholders’

 
     Shares     Amount     Shares      Amount      Capital     Deficit     Equity  

Balance — January 1, 2021

     4,842,574     $ 484       6,875,000    $ 688    $ 10,280,339     $ (5,281,503   $ 5,000,008  

Change in value of Class A ordinary shares subject to possible redemption

     (1,365,579     (136     —          —          (13,655,654     —         (13,655,790

Net income

     —         —         —          —          —         13,655,787       13,655,787  
  

 

 

   

 

 

   

 

 

    

 

 

    

 

 

   

 

 

   

 

 

 

Balance — March 31, 2021

     3,476,995     $ 348       6,875,000      $ 688      $ (3,375,315   $ 8,374,284     $ 5,000,005  
  

 

 

   

 

 

   

 

 

    

 

 

    

 

 

   

 

 

   

 

 

 

The accompanying notes are an integral part of these unaudited condensed financial statements.

 

F-5


Table of Contents

ALTIMAR ACQUISITION CORPORATION

CONDENSED STATEMENT OF CASH FLOWS

THREE MONTHS ENDED MARCH 31, 2021

(Unaudited)

 

Cash Flows from Operating Activities:

  

Net income

   $ 13,655,787  

Adjustments to reconcile net income to net cash used in operating activities:

  

Change in fair value of warrant liability

     (13,766,548

Interest earned on marketable securities held in Trust Account

     (45,159

Changes in operating assets and liabilities:

  

Prepaid expenses

     55,498  

Accrued expenses

     (2,247
  

 

 

 

Net cash used in operating activities

     (102,669
  

 

 

 

Cash Flows from Financing Activities:

  

Payments of offering costs

     (48,965
  

 

 

 

Net cash used in financing activities

     (48,965
  

 

 

 

Net Change in Cash

     (151,634

Cash – Beginning

     928,766  
  

 

 

 

Cash – Ending

   $ 777,132  
  

 

 

 

Non-Cash Investing and Financing Activities:

  

Offering costs included in accrued offering costs

   $ (48,965
  

 

 

 

Change in value of Class A ordinary shares subject to possible redemption

   $ 13,655,790  
  

 

 

 

The accompanying notes are an integral part of these unaudited condensed financial statements.

 

F-6


Table of Contents

ALTIMAR ACQUISITION CORPORATION

NOTES TO CONDENSED FINANCIAL STATEMENTS

MARCH 31, 2021

(Unaudited)

NOTE 1 — DESCRIPTION OF ORGANIZATION AND BUSINESS OPERATIONS

Altimar Acquisition Corporation (the “Company” or “Altimar”) is a blank check company incorporated as a Cayman Islands exempted company on August 20, 2020. The Company was incorporated for the purpose of effecting a merger, share exchange, asset acquisition, share purchase, reorganization or similar business combination with one or more businesses or entities (a “Business Combination”).

The Company is not limited to a particular industry or sector for purposes of consummating a Business Combination. The Company is an early stage and emerging growth company and, as such, the Company is subject to all of the risks associated with early stage and emerging growth companies.

As of March 31, 2021, the Company had not commenced any operations. All activity for the period from August 20, 2020 (inception) through March 31, 2021 relates to the Company’s formation and the initial public offering (“Initial Public Offering”), which is described below, identifying a target company for a Business Combination, and activities in connection with the proposed business combination with Owl Rock Capital Group LLC, a Delaware limited liability company (“Owl Rock”) and the Dyal Capital Partners (“Dyal”) division of Neuberger Berman Group LLC (see Note 6). The Company will not generate any operating revenues until after the completion of a Business Combination, at the earliest. The Company will generate non-operating income in the form of interest income from the proceeds derived from the Initial Public Offering.

The registration statement for the Company’s Initial Public Offering was declared effective on October 22, 2020. On October 27, 2020, the Company consummated the Initial Public Offering of 25,000,000 units (the “Units” and, with respect to the Class A ordinary shares included in the Units sold, the “Public Shares”), at $10.00 per Unit, generating gross proceeds of $250,000,000, which is described in Note 5.

Simultaneously with the closing of the Initial Public Offering, the Company consummated the sale of 4,666,667 warrants (the “Private Placement Warrants”) at a price of $1.50 per Private Placement Warrant in a private placement to Altimar Sponsor LLC (the “Sponsor”), generating gross proceeds of $7,000,000, which is described in Note 4.

Following the closing of the Initial Public Offering on October 27, 2020, an amount of $250,000,000 ($10.00 per Unit) from the net proceeds of the sale of the Units in the Initial Public Offering and the sale of the Private Placement Warrants was placed in a trust account (the “Trust Account”), and invested in U.S. government securities, within the meaning set forth in Section 2(a)(16) of the Investment Company Act of 1940, as amended (the “Investment Company Act”), with a maturity of 185 days or less, or in any open-ended investment company that holds itself out as a money market fund investing solely in U.S. Treasuries and meeting certain conditions under Rule 2a-7 of the Investment Company Act, as determined by the Company, until the earliest of: (i) the completion of a Business Combination and (ii) the distribution of the funds in the Trust Account to the Company’s shareholders, as described below.

On November 9, 2020, the underwriters elected to partially exercise their over-allotment option for which the Company consummated the sale of an additional 2,500,000 Units, at $10.00 per Unit, and the sale of an additional 333,333 Private Placement Warrants, at $1.50 per Private Placement Warrant, generating total gross proceeds of $25,500,000. A total of $25,000,000 of the net proceeds was deposited into the Trust Account, bringing the aggregate proceeds held in the Trust Account to $275,000,000.

Total transaction costs amounted to $15,714,288, consisting of $5,500,000 of underwriting fees, $9,625,000 of deferred underwriting fees and $589,288 of other offering costs.

 

F-7


Table of Contents

ALTIMAR ACQUISITION CORPORATION

NOTES TO CONDENSED FINANCIAL STATEMENTS

MARCH 31, 2021

(Unaudited)

 

The Company’s management has broad discretion with respect to the specific application of the net proceeds of the Initial Public Offering and the sale of the Private Placement Warrants, although substantially all of the net proceeds are intended to be applied generally toward consummating a Business Combination. The stock exchange listing rules require that the Business Combination must be with one or more operating businesses or assets with a fair market value equal to at least 80% of the assets held in the Trust Account (excluding the amount of deferred underwriting commissions and taxes payable on the income earned on the Trust Account). The Company will only complete a Business Combination if the post-Business Combination company owns or acquires 50% or more of the issued and outstanding voting securities of the target or otherwise acquires a controlling interest in the target business sufficient for it not to be required to register as an investment company under the Investment Company Act. There is no assurance that the Company will be able to successfully effect a Business Combination.

The Company will provide the holders of the public shares (the “Public Shareholders”) with the opportunity to redeem all or a portion of their public shares upon the completion of the Business Combination, either (i) in connection with a general meeting called to approve the Business Combination or (ii) by means of a tender offer. The decision as to whether the Company will seek shareholder approval of a Business Combination or conduct a tender offer will be made by the Company, solely in its discretion. The Public Shareholders will be entitled to redeem their Public Shares, equal to the aggregate amount then on deposit in the Trust Account, calculated as of two business days prior to the consummation of the Business Combination (initially $10.00 per Public Share), including interest (which interest shall be net of taxes payable), divided by the number of then issued and outstanding public shares, subject to certain limitations as described in the prospectus. The per-share amount to be distributed to the Public Shareholders who properly redeem their shares will not be reduced by the deferred underwriting commissions the Company will pay to the underwriters (as discussed in Note 6). There will be no redemption rights upon the completion of a Business Combination with respect to the Company’s warrants.

The Company will proceed with a Business Combination only if the Company has net tangible assets of at least $5,000,001 and, if the Company seeks shareholder approval, it receives an ordinary resolution under Cayman Islands law approving a Business Combination, which requires the affirmative vote of a majority of the shareholders who attend and vote at a general meeting of the Company. If a shareholder vote is not required and the Company does not decide to hold a shareholder vote for business or other legal reasons, the Company will, pursuant to its Amended and Restated Memorandum and Articles of Association, conduct the redemptions pursuant to the tender offer rules of the Securities and Exchange Commission (“SEC”), and file tender offer documents containing substantially the same information as would be included in a proxy statement with the SEC prior to completing a Business Combination. If the Company seeks shareholder approval in connection with a Business Combination, the Sponsor has agreed to vote its Founder Shares (as defined in Note 5) and any Public Shares purchased during or after the Initial Public Offering in favor of approving a Business Combination. Additionally, each Public Shareholder may elect to redeem their Public Shares, without voting, and if they do vote, irrespective of whether they vote for or against a proposed Business Combination.

Notwithstanding the foregoing, if the Company seeks shareholder approval of the Business Combination and the Company does not conduct redemptions pursuant to the tender offer rules, a Public Shareholder, together with any affiliate of such shareholder or any other person with whom such shareholder is acting in concert or as a “group” (as defined under Section 13 of the Securities Exchange Act of 1934, as amended (the “Exchange Act”)), will be restricted from redeeming its shares with respect to more than an aggregate of 15% of the Public Shares without the Company’s prior written consent.

 

F-8


Table of Contents

ALTIMAR ACQUISITION CORPORATION

NOTES TO CONDENSED FINANCIAL STATEMENTS

MARCH 31, 2021

(Unaudited)

 

The Sponsor has agreed (a) to waive its redemption rights with respect to any Founder Shares and Public Shares held by it in connection with the completion of a Business Combination and (b) not to propose an amendment to the Amended and Restated Memorandum and Articles of Association (i) to modify the substance or timing of the Company’s obligation to allow redemption in connection with the Company’s initial Business Combination or to redeem 100% of the Public Shares if the Company does not complete a Business Combination within the Combination Period (as defined below) or (ii) with respect to any other provision relating to shareholders’ rights or pre-initial business combination activity, unless the Company provides the Public Shareholders with the opportunity to redeem their Public Shares upon approval of any such amendment at a per-share price, payable in cash, equal to the aggregate amount then on deposit in the Trust Account, including interest earned on the Trust account and not previously released to pay taxes, divided by the number of then issued and outstanding Public Shares.

The Company will have until October 27, 2022 to consummate a Business Combination (the “Combination Period”). However, if the Company has not completed a Business Combination within the Combination Period, the Company will (i) cease all operations except for the purpose of winding up, (ii) as promptly as reasonably possible but not more than ten business days thereafter, redeem 100% of the Public Shares, at a per-share price, payable in cash, equal to the aggregate amount then on deposit in the Trust Account, including interest earned and not previously released to us to pay our taxes, if any (less up to $100,000 of interest to pay dissolution expenses), divided by the number of then issued and outstanding Public Shares, which redemption will completely extinguish the rights of the Public Shareholders as shareholders (including the right to receive further liquidating distributions, if any), and (iii) as promptly as reasonably possible following such redemption, subject to the approval of the Company’s remaining Public Shareholders and its Board of Directors, liquidate and dissolve, subject in each case to the Company’s obligations under Cayman Islands law to provide for claims of creditors and the requirements of other applicable law. There will be no redemption rights or liquidating distributions with respect to the Company’s warrants, which will expire worthless if the Company fails to complete a Business Combination within the Combination Period.

The Sponsor has agreed to waive its rights to liquidating distributions from the Trust Account with respect to the Founder Shares it will receive if the Company fails to complete a Business Combination within the Combination Period. However, if the Sponsor or any of its respective affiliates acquire Public Shares, such Public Shares will be entitled to liquidating distributions from the Trust Account if the Company fails to complete a Business Combination within the Combination Period. The underwriters have agreed to waive their rights to their deferred underwriting commission (see Note 6) held in the Trust Account in the event the Company does not complete a Business Combination within the Combination Period, and in such event, such amounts will be included with the other funds held in the Trust Account that will be available to fund the redemption of the Public Shares. In the event of such distribution, it is possible that the per share value of the assets remaining available for distribution will be less than the Initial Public Offering price per Unit ($10.00).

In order to protect the amounts held in the Trust Account, the Sponsor has agreed that it will be liable to the Company if and to the extent any claims by a third party (other than the Company’s independent registered public accounting firm) for services rendered or products sold to the Company, or a prospective target business with which the Company has discussed entering into a transaction agreement, reduce the amount of funds in the Trust Account to below the lesser of (1) $10.00 per Public Share and (2) the actual amount per Public Share held in the Trust Account as of the date of the liquidation of the Trust Account, if less than $10.00 per Public Share, due to reductions in the value of trust assets, in each case net of the interest that may be withdrawn to pay taxes. This liability will not apply to any claims by a third party who executed a waiver of any and all rights to seek access to the Trust Account and as to any claims under the Company’s indemnity of the underwriters of the

 

F-9


Table of Contents

ALTIMAR ACQUISITION CORPORATION

NOTES TO CONDENSED FINANCIAL STATEMENTS

MARCH 31, 2021

(Unaudited)

 

Initial Public Offering against certain liabilities, including liabilities under the Securities Act of 1933, as amended (the “Securities Act”). In the event that an executed waiver is deemed to be unenforceable against a third party, the Sponsor will not be responsible to the extent of any liability for such third-party claims. The Company will seek to reduce the possibility that the Sponsor will have to indemnify the Trust Account due to claims of creditors by endeavoring to have all vendors, service providers (other than the Company’s independent registered public accounting firm), prospective target businesses or other entities with which the Company does business, execute agreements with the Company waiving any right, title, interest or claim of any kind in or to monies held in the Trust Account.

NOTE 2 — SUMMARY OF SIGNIFICANT ACCOUNTING POLICIES

Basis of Presentation

The accompanying unaudited condensed financial statements have been prepared in accordance with accounting principles generally accepted in the United States of America (“GAAP”) for interim financial information and in accordance with the instructions to Form 10-Q and Article 8 of Regulation S-X of the Securities and Exchange Commission (the “SEC”). Certain information or footnote disclosures normally included in financial statements prepared in accordance with GAAP have been condensed or omitted, pursuant to the rules and regulations of the SEC for interim financial reporting. Accordingly, they do not include all the information and footnotes necessary for a complete presentation of financial position, results of operations, or cash flows. In the opinion of management, the accompanying unaudited condensed financial statements include all adjustments, consisting of a normal recurring nature, which are necessary for a fair presentation of the financial position, operating results and cash flows for the periods presented.

The accompanying unaudited condensed financial statements should be read in conjunction with the Company’s Annual Report on Form 10-K/A for period ended December 31, 2020 as filed with the SEC on April 23, 2021. The interim results for the three months ended March 31, 2021 are not necessarily indicative of the results to be expected for the period ending December 31, 2021 or for any future periods.

Emerging Growth Company

The Company is an “emerging growth company,” as defined in Section 2(a) of the Securities Act, as modified by the Jumpstart Our Business Startups Act of 2012 (the “JOBS Act”), and it may take advantage of certain exemptions from various reporting requirements that are applicable to other public companies that are not emerging growth companies including, but not limited to, not being required to comply with the auditor attestation requirements of Section 404 of the Sarbanes-Oxley Act of 2002, reduced disclosure obligations regarding executive compensation in its periodic reports and proxy statements, and exemptions from the requirements of holding a nonbinding advisory vote on executive compensation and shareholder approval of any golden parachute payments not previously approved.

Further, Section 102(b)(1) of the JOBS Act exempts emerging growth companies from being required to comply with new or revised financial accounting standards until private companies (that is, those that have not had a Securities Act registration statement declared effective or do not have a class of securities registered under the Exchange Act) are required to comply with the new or revised financial accounting standards. The JOBS Act provides that a company can elect to opt out of the extended transition period and comply with the requirements that apply to non-emerging growth companies but any such election to opt out is irrevocable. The Company has elected not to opt out of such extended transition period which means that when a standard is issued or revised

 

F-10


Table of Contents

ALTIMAR ACQUISITION CORPORATION

NOTES TO CONDENSED FINANCIAL STATEMENTS

MARCH 31, 2021

(Unaudited)

 

and it has different application dates for public or private companies, the Company, as an emerging growth company, can adopt the new or revised standard at the time private companies adopt the new or revised standard. This may make comparison of the Company’s financial statements with another public company which is neither an emerging growth company nor an emerging growth company which has opted out of using the extended transition period difficult or impossible because of the potential differences in accounting standards used.

Use of Estimates

The preparation of financial statements in conformity with GAAP requires the Company’s management to make estimates and assumptions that affect the reported amounts of assets and liabilities and disclosure of contingent assets and liabilities at the date of the unaudited condensed financial statements and the reported amounts of revenues and expenses during the reporting period.

Making estimates requires management to exercise significant judgment. It is at least reasonably possible that the estimate of the effect of a condition, situation or set of circumstances that existed at the date of the unaudited condensed financial statements, which management considered in formulating its estimate, could change in the near term due to one or more future confirming events. One of the more significant accounting estimates included in these financial statements is the determination of the fair value of the warrant liability. Such estimates may be subject to change as more current information becomes available and accordingly the actual results could differ significantly from those estimates.

Cash and Cash Equivalents

The Company considers all short-term investments with an original maturity of three months or less when purchased to be cash equivalents. The Company did not have any cash equivalents as of March 31, 2021 and December 31, 2020.

Cash and Marketable Securities Held in Trust Account

At March 31, 2021 and December 31, 2020, substantially all of the assets held in the Trust Account were held in a money market fund invested in U.S. Treasury securities.

Class A Ordinary Shares Subject to Possible Redemption

The Company accounts for its Class A ordinary shares subject to possible redemption in accordance with the guidance in Accounting Standards Codification (“ASC”) Topic 480 “Distinguishing Liabilities from Equity.” Class A ordinary shares subject to mandatory redemption are classified as a liability instrument and are measured at fair value. Conditionally redeemable ordinary shares (including ordinary shares that features redemption rights that is either within the control of the holder or subject to redemption upon the occurrence of uncertain events not solely within the Company’s control) are classified as temporary equity. At all other times, ordinary shares are classified as shareholders’ equity. The Company’s ordinary shares feature certain redemption rights that are considered to be outside of the Company’s control and subject to occurrence of uncertain future events. Accordingly, at March 31, 2021 and December 31, 2020, Class A ordinary shares subject to possible redemption are presented as temporary equity, outside of the shareholders’ equity section of the Company’s balance sheet.

 

F-11


Table of Contents

ALTIMAR ACQUISITION CORPORATION

NOTES TO CONDENSED FINANCIAL STATEMENTS

MARCH 31, 2021

(Unaudited)

 

Deferred Offering Costs

Offering costs consist of legal, accounting and other expenses incurred through the balance sheet date that are directly related to the Initial Public Offering. Offering costs amounting to $15,714,288 were charged to shareholders’ equity upon the completion of the Initial Public Offering.

Warrant Liability

The Company accounts for warrants as either equity-classified or liability-classified instruments based on an assessment of the warrant’s specific terms and applicable authoritative guidance in Financial Accounting Standards Board (“FASB”), Distinguishing Liabilities from Equity (“ASC 480”) and ASC 815, Derivatives and Hedging (“ASC 815”). The assessment considers whether the warrants are freestanding financial instruments pursuant to ASC 480, meet the definition of a liability pursuant to ASC 480, and whether the warrants meet all of the requirements for equity classification under ASC 815, including whether the warrants are indexed to the Company’s own ordinary shares, among other conditions for equity classification. This assessment, which requires the use of professional judgment, is conducted at the time of warrant issuance and as of each subsequent quarterly period end date while the warrants are outstanding.

For issued or modified warrants that meet all of the criteria for equity classification, the warrants are required to be recorded as a component of additional paid-in capital at the time of issuance. For issued or modified warrants that do not meet all the criteria for equity classification, the warrants are required to be recorded at their initial fair value on the date of issuance, and each balance sheet date thereafter. Changes in the estimated fair value of the warrants are recognized as a non-cash gain or loss on the unaudited condensed statements of operations. The fair value of the warrants was estimated using a Monte Carlo simulation approach (see Note 9).

Income Taxes

ASC Topic 740 prescribes a recognition threshold and a measurement attribute for the financial statement recognition and measurement of tax positions taken or expected to be taken in a tax return. For those benefits to be recognized, a tax position must be more likely than not to be sustained upon examination by taxing authorities. The Company’s management determined that the Cayman Islands is the Company’s major tax jurisdiction. The Company recognizes accrued interest and penalties related to unrecognized tax benefits as income tax expense. As of March 31, 2021 and December 31, 2020, there were no unrecognized tax benefits and no amounts accrued for interest and penalties. The Company is currently not aware of any issues under review that could result in significant payments, accruals or material deviation from its position. The Company is subject to income tax examinations by major taxing authorities since inception.

The Company is considered to be an exempted Cayman Islands company with no connection to any other taxable jurisdiction and is presently not subject to income taxes or income tax filing requirements in the Cayman Islands or the United States. As such, the Company’s tax provision was zero for the period presented. The Company’s management does not expect that the total amount of unrecognized tax benefits will materially change over the next twelve months.

Net Income Per Ordinary Share

Net income per share is computed by dividing net income by the weighted average number of ordinary shares outstanding for the period, excluding ordinary shares subject to forfeiture. The calculation of diluted income per share does not consider the effect of the warrants issued in connection with the (i) Initial Public Offering, (ii) the exercise of the over-allotment option and (iii) Private Placement Warrants since the exercise of the warrants are contingent upon the occurrence of future events and the inclusion of such warrants would be anti-dilutive. The warrants are exercisable to purchase 14,166,666 shares of Class A ordinary shares in the aggregate.

 

F-12


Table of Contents

ALTIMAR ACQUISITION CORPORATION

NOTES TO CONDENSED FINANCIAL STATEMENTS

MARCH 31, 2021

(Unaudited)

 

The Company’s unaudited condensed statement of operations includes a presentation of income per share for ordinary shares subject to possible redemption in a manner similar to the two-class method of income per share. Net income per share, basic and diluted, for Class A redeemable ordinary shares is calculated by dividing the interest income earned on the Trust Account, by the weighted average number of Class A redeemable ordinary shares outstanding since original issuance. Net income per share, basic and diluted, for Class B non-redeemable ordinary shares is calculated by dividing the net income, adjusted for income attributable to Class A redeemable ordinary shares, by the weighted average number of Class B non-redeemable ordinary shares outstanding for the period. Class B non-redeemable ordinary shares includes the Founder Shares as these shares do not have any redemption features and do not participate in the income earned on the Trust Account.

The following table reflects the calculation of basic and diluted net income per ordinary share (in dollars, except share and per share amounts):

 

     Three Months
Ended
March 31, 2021
 

Redeemable Class A Ordinary Shares

  

Numerator: Earnings allocable to Redeemable Class A Ordinary Shares

  

Interest Income

   $ 45,159  
  

 

 

 

Redeemable Net Earnings

   $ 45,159  

Denominator: Weighted Average Redeemable Class A Ordinary Shares

  

Redeemable Class A Ordinary Shares, Basic and Diluted

     27,500,000  

Earnings/Basic and Diluted Redeemable Class A Ordinary Shares

   $ 0.00  

Non-Redeemable Class A and B Ordinary Shares

  

Numerator: Net Income minus Redeemable Net Earnings

  

Net Income

   $ 13,655,787  

Redeemable Net Earnings

   $ (45,159
  

 

 

 

Non-Redeemable Net Income

   $ 13,610,628  

Denominator: Weighted Average Non-Redeemable Class B Ordinary Shares

  

Non-Redeemable Class B Ordinary Shares, Basic and Diluted

     6,875,000  

Income/Basic and Diluted Non-Redeemable Class B Ordinary Shares

   $ 1.98  

As of March 31, 2021, basic and diluted shares are the same as there are no non-redeemable securities that are dilutive to the shareholders.

Concentration of Credit Risk

Financial instruments that potentially subject the Company to concentrations of credit risk consist of a cash account in a financial institution, which, at times, may exceed the Federal Depository Insurance Corporation coverage limit of $250,000. The Company has not experienced losses on this account and management believes the Company is not exposed to significant risks on such account.

 

F-13


Table of Contents

ALTIMAR ACQUISITION CORPORATION

NOTES TO CONDENSED FINANCIAL STATEMENTS

MARCH 31, 2021

(Unaudited)

 

Fair Value of Financial Instruments

The fair value of the Company’s assets and liabilities, which qualify as financial instruments under ASC Topic 820, “Fair Value Measurement,” approximates the carrying amounts represented in the Company’s balance sheet, primarily due to their short-term nature.

Recent Accounting Standards

In August 2020, the FASB issued Accounting Standards Update (“ASU”) ASU No. 2020-06, “Debt—Debt with Conversion and Other Options (Subtopic 470-20) and Derivatives and Hedging—Contracts in Entity’s Own Equity (Subtopic 815-40): Accounting for Convertible Instruments and Contracts in an Entity’s Own Equity” (“ASU 2020-06”), which simplifies accounting for convertible instruments by removing major separation models required under current GAAP. ASU 2020-06 removes certain settlement conditions that are required for equity contracts to qualify for the derivative scope exception and it also simplifies the diluted earnings per share calculation in certain areas. ASU 2020-06 is effective for fiscal years beginning after December 15, 2023, including interim periods within those fiscal years, with early adoption permitted. The Company adopted ASU 2020-06 effective as of January 1, 2021. The adoption of ASU 2020-06 did not have impact on the Company’s unaudited condensed financial statements.

Management does not believe that any other recently issued, but not yet effective, accounting standards, if currently adopted, would have a material effect on the Company’s unaudited condensed financial statements.

NOTE 3 — INITIAL PUBLIC OFFERING

Pursuant to the Initial Public Offering, the Company sold 27,500,000 Units, at a purchase price of $10.00 per Unit, inclusive of 2,500,000 Units sold to the underwriters on November 9, 2020 upon the underwriters’ election to partially exercise their over-allotment option. Each Unit consists of one Class A ordinary share and one-third of one redeemable warrant (“Public Warrant”). Each whole Public Warrant entitles the holder to purchase one Class A ordinary share at an exercise price of $11.50 per whole share (see Note 7).

NOTE 4 — PRIVATE PLACEMENT

Simultaneously with the closing of the Initial Public Offering, the Sponsor purchased an aggregate of 4,666,667 Private Placement Warrants at a price of $1.50 per Private Placement Warrant, for an aggregate purchase price of $7,000,000. On November 9, 2020, in connection with the underwriters’ election to partially exercise their over-allotment option, the Company sold an additional 333,333 Private Placement Warrants to the Sponsor, at a price of $1.50 per Private Placement Warrant, generating gross proceeds of $500,000. Each Private Placement Warrant is exercisable to purchase one Class A ordinary share at a price of $11.50 per share, subject to adjustment (see Note 7). A portion of the proceeds from the Private Placement Warrants will be added to the proceeds from the Initial Public Offering to be held in the Trust Account. If the Company does not complete a Business Combination within the Combination Period, the proceeds from the sale of the Private Placement Warrants will be used to fund the redemption of the Public Shares (subject to the requirements of applicable law) and the Private Placement Warrants will expire worthless.

 

F-14


Table of Contents

ALTIMAR ACQUISITION CORPORATION

NOTES TO CONDENSED FINANCIAL STATEMENTS

MARCH 31, 2021

(Unaudited)

 

NOTE 5 — RELATED PARTY TRANSACTIONS

Founder Shares

On September 1, 2020, the Sponsor paid $25,000 to cover certain offering and formation costs of the Company in consideration for 8,625,000 Class B ordinary shares (the “Founder Shares”). On October 21, 2020, the Sponsor effectuated a surrender of 1,437,500 Class B ordinary shares to the Company for no consideration, resulting in a decrease in the total number of Class B ordinary shares outstanding from 8,625,000 to 7,187,500. On October 19, 2020, the Sponsor transferred 25,000 Founder Shares to each of the Company’s independent directors. These shares shall not be subject to forfeiture in the event the underwriters’ overallotment option is not exercised. The Founder Shares included an aggregate of up to 312,500 shares that were subject to forfeiture as a result of the underwriters’ election to partially exercise their over-allotment option, so that the number of Founder Shares would equal 20% of the Company’s issued and outstanding ordinary shares after the Initial Public Offering. All share and per-share amounts have been retroactively restated to reflect the share transactions. As a result of the underwriters’ election to partially exercise their over-allotment option on November 9, 2020, a total of 625,000 Founder Shares are no longer subject to forfeiture. On December 7, 2020, the option to exercise the remaining over-allotment balance expired and 312,500 Founder Shares were forfeited, resulting in an aggregate of 6,875,000 Founder Shares issued and outstanding.

The Sponsor has agreed, subject to limited exceptions, not to transfer, assign or sell any of the Founder Shares until the earliest of: (A) one year after the completion of a Business Combination and (B) subsequent to a Business Combination, (x) if the closing price of the Class A ordinary shares equals or exceeds $12.00 per share (as adjusted for share sub-divisions, share dividends, rights issuances, reorganizations, recapitalizations and the like) for any 20 trading days within any 30-trading day period commencing at least 150 days after a Business Combination, or (y) the date on which the Company completes a liquidation, merger, share exchange or other similar transaction that results in all of the Public Shareholders having the right to exchange their Class A ordinary shares for cash, securities or other property.

Administrative Support Agreement

The Company agreed, commencing on October 22, 2020 through the earlier of the Company’s consummation of a Business Combination and its liquidation, to pay an affiliate of the Sponsor a total of $10,000 per month for office space, secretarial and administrative support. For the three months ended March 31, 2021, the Company incurred and paid $30,000 in fees for these services.

Related Party Loans

In order to finance transaction costs in connection with a Business Combination, the Sponsor or an affiliate of the Sponsor, or certain of the Company’s officers and directors may, but are not obligated to, loan the Company funds as may be required (“Working Capital Loans”). If the Company completes a Business Combination, the Company would repay the Working Capital Loans out of the proceeds of the Trust Account released to the Company. Otherwise, the Working Capital Loans would be repaid only out of funds held outside the Trust Account. In the event that a Business Combination does not close, the Company may use a portion of proceeds held outside the Trust Account to repay the Working Capital Loans, but no proceeds held in the Trust Account would be used to repay the Working Capital Loans. Except for the foregoing, the terms of such Working Capital Loans, if any, have not been determined and no written agreements exist with respect to such loans. The Working Capital Loans would either be repaid upon consummation of a Business Combination, without interest, or, at the lender’s discretion, up to $2,000,000 of such Working Capital Loans may be convertible into warrants

 

F-15


Table of Contents

ALTIMAR ACQUISITION CORPORATION

NOTES TO CONDENSED FINANCIAL STATEMENTS

MARCH 31, 2021

(Unaudited)

 

of the post-Business Combination entity at a price of $1.50 per warrant. The warrants would be identical to the Private Placement Warrants. As of March 31, 2021 and December 31, 2020, the Company had no outstanding borrowings under the Working Capital Loans.

NOTE 6 — COMMITMENTS AND CONTINGENCIES

Risks and Uncertainties

Management continues to evaluate the impact of the COVID-19 global pandemic and has concluded that while it is reasonably possible that the virus could have a negative effect on the Company’s financial position, its results of operations and/or search for a target company, the specific impact is not readily determinable as of the date of these financial statements. The financial statements do not include any adjustments that might result from the outcome of this uncertainty.

Registration and Shareholders Rights

Pursuant to a registration and shareholders rights agreement entered into on October 22, 2020, the holders of the Founder Shares, Private Placement Warrants and any warrants that may be issued upon conversion of Working Capital Loans (and any Class A ordinary shares issuable upon the exercise of the Private Placement Warrants and warrants that may be issued upon conversion of the Working Capital Loans) will be entitled to registration rights. The holders of these securities are entitled to make up to three demands, excluding short form demands, that the Company register such securities. In addition, the holders have certain “piggy-back” registration rights with respect to registration statements filed subsequent to completion of a Business Combination. However, the registration and shareholder rights agreement provides that the Company will not permit any registration statement filed under the Securities Act to become effective until termination of the applicable lockup period. The registration rights agreement does not contain liquidating damages or other cash settlement provisions resulting from delays in registering the Company’s securities. The Company will bear the expenses incurred in connection with the filing of any such registration statements.

Legal Proceedings

In connection with the Company’s proposed business combination with Owl Rock and Dyal, certain purported shareholders have filed lawsuits alleging breaches of fiduciary duty. The Company has also received a demand letter and a threatened complaint that allege substantially the same issues. The Company believes that these pending and threatened lawsuits are without merit and intends to defend the matters vigorously. These cases are in the early stages and the Company is unable to reasonably determine the outcome or estimate any potential losses, and, as such, has not recorded a loss contingency.

Underwriting Agreement

The underwriters are entitled to a deferred fee of $0.35 per Unit, or $9,625,000 in the aggregate. The deferred fee will become payable to the underwriters from the amounts held in the Trust Account solely in the event that the Company completes a Business Combination, subject to the terms of the underwriting agreement.

Business Combination Agreement

On December 23, 2020, the Company entered into a definitive business combination agreement (the “Business Combination Agreement”), by and among the Company, Owl Rock, and Dyal to form Blue Owl Capital Inc. (“Blue Owl”), a publicly-traded alternative asset management firm that would have over $45.0 billion in assets under management.

 

F-16


Table of Contents

ALTIMAR ACQUISITION CORPORATION

NOTES TO CONDENSED FINANCIAL STATEMENTS

MARCH 31, 2021

(Unaudited)

 

Pursuant to the transaction, the Company will combine with Blue Owl at an estimated $12.5 billion pro forma equity value. Cash proceeds in connection with the transaction will be funded through a combination of the Company’s cash in its Trust Account and a $1.5 billion fully committed, common stock private investment in common equity at $10.00 per share.

The transaction will be consummated subject to the deliverables and provisions as further described in the Business Combination Agreement.

NOTE 7 — SHAREHOLDERS’ EQUITY

Preference Shares — The Company is authorized to issue 5,000,000 preference shares with a par value of $0.0001 per share, with such designations, voting and other rights and preferences as may be determined from time to time by the Company’s board of directors. At March 31, 2021, there were no preference shares issued or outstanding.

Class A Ordinary Shares — The Company is authorized to issue 500,000,000 Class A ordinary shares, with a par value of $0.0001 per share. Holders of Class A ordinary shares are entitled to one vote for each share. At March 31, 2021 and December 31, 2020, there were 3,476,995 and 4,842,574 Class A ordinary shares issued and outstanding, excluding 24,023,005 and 22,657,426 Class A ordinary shares subject to possible redemption, respectively.

Class B Ordinary Shares — The Company is authorized to issue 50,000,000 Class B ordinary shares, with a par value of $0.0001 per share. Holders of the Class B ordinary shares are entitled to one vote for each share. At March 31, 2021 and December 31, 2020, there were 6,875,000 Class B ordinary shares issued and outstanding.

Only holders of the Class B ordinary shares will have the right to vote on the election of directors prior to the Business Combination. Holders of Class A ordinary shares and Class B ordinary shares will vote together as a single class on all other matters submitted to a vote of shareholders, except as required by law.

The Class B ordinary shares will automatically convert into Class A ordinary shares at the time of a Business Combination or earlier at the option of the holders thereof at a ratio such that the number of Class A ordinary shares issuable upon conversion of all Founder Shares will equal, in the aggregate, on an as-converted basis, 20% of the sum of (i) the total number of ordinary shares issued and outstanding upon completion of the Initial Public Offering, plus (ii) the total number of Class A ordinary shares issued or deemed issued or issuable upon conversion or exercise of any equity-linked securities or rights issued or deemed issued, by the Company in connection with or in relation to the consummation of a Business Combination, excluding Class A ordinary shares or equity-linked securities exercisable for or convertible into Class A ordinary shares issued, deemed issued, or to be issued, to any seller in a Business Combination and any Private Placement Warrants issued to the Sponsor, its affiliates or any member of the Company’s management team upon conversion of Working Capital Loans. In no event will the Class B ordinary shares convert into Class A ordinary shares at a rate of less than one-to-one.

NOTE 8 — WARRANT LIABILITY

At March 31, 2021 and December 31, 2020, there were 9,166,666 Public Warrants and 5,000,000 Private Placement Warrants outstanding.

 

F-17


Table of Contents

ALTIMAR ACQUISITION CORPORATION

NOTES TO CONDENSED FINANCIAL STATEMENTS

MARCH 31, 2021

(Unaudited)

 

Public Warrants may only be exercised for a whole number of shares. No fractional shares will be issued upon exercise of the Public Warrants. The Public Warrants will become exercisable on the later of (a) 30 days after the completion of a Business Combination and (b) one year from the closing of the Initial Public Offering. The Public Warrants will expire five years from the completion of a Business Combination or earlier upon redemption or liquidation.

The Company will not be obligated to deliver any Class A ordinary shares pursuant to the exercise of a warrant and will have no obligation to settle such warrant exercise unless a registration statement under the Securities Act with respect to the Class A ordinary shares underlying the warrants is then effective and a prospectus relating thereto is current, subject to the Company satisfying its obligations with respect to registration, or a valid exemption from registration is available. No warrant will be exercisable and the Company will not be obligated to issue a Class A ordinary share upon exercise of a warrant unless the Class A ordinary share issuable upon such warrant exercise has been registered, qualified or deemed to be exempt under the securities laws of the state of residence of the registered holder of the warrants.

The Company has agreed that as soon as practicable, but in no event later than 20 business days, after the closing of a Business Combination, it will use its commercially reasonable efforts to file with the SEC a registration statement for the registration, under the Securities Act, of the Class A ordinary shares issuable upon exercise of the warrants, and the Company will use its commercially reasonable efforts to cause the same to become effective within 60 business days after the closing of a Business Combination, and to maintain the effectiveness of such registration statement and a current prospectus relating to those Class A ordinary shares until the warrants expire or are redeemed, as specified in the warrant agreement; provided, that if the Class A ordinary shares are at the time of any exercise of a warrant not listed on a national securities exchange such that they satisfy the definition of a “covered security” under Section 18(b)(1) of the Securities Act, the Company may, at its option, require holders of Public Warrants who exercise their warrants to do so on a “cashless basis” in accordance with Section 3(a)(9) of the Securities Act and, in the event the Company so elects, the Company will not be required to file or maintain in effect a registration statement, but the Company will use its commercially reasonable efforts to register or qualify the shares under applicable blue sky laws to the extent an exemption is not available. If a registration statement covering the Class A ordinary shares issuable upon exercise of the warrants is not effective by the 60th day after the closing of a Business Combination, warrant holders may, until such time as there is an effective registration statement and during any period when the Company will have failed to maintain an effective registration statement, exercise warrants on a “cashless basis” in accordance with Section 3(a)(9) of the Securities Act or another exemption, but the Company will use its commercially reasonable efforts to register or qualify the shares under applicable blue sky laws to the extent an exemption is not available.

Redemption of warrants when the price per Class A ordinary share equals or exceeds $18.00. Once the warrants become exercisable, the Company may redeem the outstanding warrants (except as described with respect to the Private Placement Warrants):

 

   

in whole and not in part;

 

   

at a price of $0.01 per warrant;

 

   

upon a minimum of 30 days’ prior written notice of redemption; and

 

   

if, and only if, the reported closing price of the Company’s Class A ordinary shares equals or exceeds $18.00 per share (as adjusted) for any 20 trading days within a 30-trading day period ending three trading days prior to the date on which the Company sends the notice of redemption to the warrant holders.

 

F-18


Table of Contents

ALTIMAR ACQUISITION CORPORATION

NOTES TO CONDENSED FINANCIAL STATEMENTS

MARCH 31, 2021

(Unaudited)

 

If and when the warrants become redeemable by the Company, the Company may exercise its redemption right even if it is unable to register or qualify the underlying securities for sale under all applicable state securities laws.

Redemption of warrants when the price per Class A ordinary share equals or exceeds $10.00. Once the warrants become exercisable, the Company may redeem the outstanding warrants:

 

   

in whole and not in part;

 

   

at $0.10 per warrant upon a minimum of 30 days’ prior written notice of redemption; provided, that holders will be able to exercise their warrants on a cashless basis prior to redemption and receive that number of shares based on the redemption date and the “fair market value” of the Company’s Class A ordinary shares;

 

   

if, and only if, the last reported sale price (the “closing price”) of the Company’s Class A ordinary shares equals or exceeds $10.00 per Public Share (as adjusted) for any 20 trading days within the 30-trading day period ending three trading days before the Company sends the notice of redemption to the warrant holders; and

 

   

if the closing price of the Class A ordinary shares for any 20 trading days within a 30-trading day period ending on the third trading day prior to the date on which we send the notice of redemption to the warrant holders is less than $18.00 per share (as adjusted), the Private Placement Warrants must also be concurrently called for redemption on the same terms as the outstanding Public Warrants, as described above.

If and when the Public Warrants become redeemable by the Company, the Company may exercise its redemption right even if it is unable to register or qualify the underlying securities for sale under all applicable state securities laws.

The exercise price and number of ordinary shares issuable upon exercise of the Public Warrants may be adjusted in certain circumstances including in the event of a share dividend, or recapitalization, reorganization, merger or consolidation. However, except as described below, the Public Warrants will not be adjusted for issuance of ordinary shares at a price below its exercise price. Additionally, in no event will the Company be required to net cash settle the warrants. If the Company has not completed a Business Combination within the Combination Period and the Company liquidates the funds held in the Trust Account, holders of warrants will not receive any of such funds with respect to their Public Warrants, nor will they receive any distribution from the Company’s assets held outside of the Trust Account with the respect to such warrants. Accordingly, the warrants may expire worthless.

In addition, if (x) the Company issues additional Class A ordinary shares or equity-linked securities for capital raising purposes in connection with the closing of a Business Combination (excluding any forward purchase securities) at an issue price or effective issue price of less than $9.20 per ordinary share (with such issue price or effective issue price to be determined in good faith by the Company’s board of directors and, in the case of any such issuance to the Sponsor or its affiliates, without taking into account any Founder Shares held by the Sponsor or such affiliates, as applicable, prior to such issuance) (the “Newly Issued Price”), (y) the aggregate gross proceeds from such issuances represent more than 60% of the total equity proceeds, and interest thereon, available for the funding of a Business Combination on the date of the consummation of a Business Combination (net of redemptions), and (z) the volume weighted average trading price of the Class A ordinary shares during the 20 trading day period starting on the trading day prior to the day on which the Company consummates a Business

 

F-19


Table of Contents

ALTIMAR ACQUISITION CORPORATION

NOTES TO CONDENSED FINANCIAL STATEMENTS

MARCH 31, 2021

(Unaudited)

 

Combination (such price, the “Market Value”) is below $9.20 per share, then the exercise price of the warrants will be adjusted (to the nearest cent) to be equal to 115% of the higher of the Market Value and the Newly Issued Price, and the $18.00 per share redemption trigger price described above will be adjusted (to the nearest cent) to be equal to 180% of the higher of the Market Value and the Newly Issued Price, and the $10.00 per share redemption trigger price described above will be adjusted (to the nearest cent) to be equal to the higher of the Market Value and the Newly Issued Price.

The Private Placement Warrants are identical to the Public Warrants underlying the Units sold in the Initial Public Offering, except that the Private Placement Warrants and the Class A ordinary shares issuable upon the exercise of the Private Placement Warrants will not be transferable, assignable or salable until 30 days after the completion of a Business Combination, subject to certain limited exceptions. Additionally, the Private Placement Warrants will be exercisable on a cashless basis and be non-redeemable (except as described above under “Redemption of Warrants when the price per Class A ordinary share equals or exceeds $10.00”) so long as they are held by the initial purchasers or their permitted transferees. If the Private Placement Warrants are held by someone other than the initial purchasers or their permitted transferees, the Private Placement Warrants will be redeemable under all redemption scenarios by the Company and exercisable by such holders on the same basis as the Public Warrants.

NOTE 9 — FAIR VALUE MEASUREMENTS

The fair value of the Company’s financial assets and liabilities reflects management’s estimate of amounts that the Company would have received in connection with the sale of the assets or paid in connection with the transfer of the liabilities in an orderly transaction between market participants at the measurement date. In connection with measuring the fair value of its assets and liabilities, the Company seeks to maximize the use of observable inputs (market data obtained from independent sources) and to minimize the use of unobservable inputs (internal assumptions about how market participants would price assets and liabilities). The following fair value hierarchy is used to classify assets and liabilities based on the observable inputs and unobservable inputs used in order to value the assets and liabilities:

 

  Level 1:

Quoted prices in active markets for identical assets or liabilities. An active market for an asset or liability is a market in which transactions for the asset or liability occur with sufficient frequency and volume to provide pricing information on an ongoing basis.

 

  Level 2:

Observable inputs other than Level 1 inputs. Examples of Level 2 inputs include quoted prices in active markets for similar assets or liabilities and quoted prices for identical assets or liabilities in markets that are not active.

 

  Level 3:

Unobservable inputs based on our assessment of the assumptions that market participants would use in pricing the asset or liability.

The Company classifies its U.S. Treasury and equivalent securities as held-to-maturity in accordance with ASC Topic 320 “Investments—Debt and Equity Securities.” Held-to-maturity securities are those securities which the Company has the ability and intent to hold until maturity. Held-to-maturity treasury securities are recorded at amortized cost on the accompanying balance sheet and adjusted for the amortization or accretion of premiums or discounts.

At March 31, 2021, assets held in the Trust Account were comprised of $737 in cash and $275,082,449 in U.S. Treasury securities. At December 31, 2020, assets held in the Trust Account were comprised of $737 in cash and $275,037,291 in U.S. Treasury securities. Through March 31, 2021, the Company did not withdraw any interest income from the Trust Account.

 

F-20


Table of Contents

ALTIMAR ACQUISITION CORPORATION

NOTES TO CONDENSED FINANCIAL STATEMENTS

MARCH 31, 2021

(Unaudited)

 

The following table presents information about the Company’s assets that are measured at fair value on a recurring basis at March 31, 2021 and December 31, 2020 and indicates the fair value hierarchy of the valuation inputs the Company utilized to determine such fair value.

 

Description

   Level      March 31,
2021
     December 31,
2020
 

Assets:

        

Cash and marketable securities held in Trust Account

     1      $ 275,083,187      $ 275,038,028  

Liabilities:

        

Warrant Liability – Public Warrants

     3      $ 12,831,379      $ 21,343,306  

Warrant Liability – Private Placement Warrants

     3      $ 8,376,886      $ 13,631,507  

The Company utilizes a Monte Carlo simulation model to value the warrants at each reporting period, with changes in fair value recognized in the unaudited condensed statement of operations. The estimated fair value of the warrant liability is determined using Level 3 inputs. Inherent in a binomial options pricing model are assumptions related to expected share-price volatility, expected life, risk-free interest rate and dividend yield. The Company estimates the volatility of its ordinary shares based on historical volatility that matches the expected remaining life of the warrants. The risk-free interest rate is based on the U.S. Treasury zero-coupon yield curve on the grant date for a maturity similar to the expected remaining life of the warrants. The expected life of the warrants is assumed to be equivalent to their remaining contractual term. The dividend rate is based on the historical rate, which the Company anticipates to remain at zero.

The aforementioned warrant liabilities are not subject to qualified hedge accounting.

The following table provides quantitative information regarding Level 3 fair value measurements:

 

     As of
March 31,
2021
    As of
December 31,
2020
 

Stock price

   $ 8.52     $ 9.23  

Strike price

   $ 11.50     $ 11.50  

Term (in years)

     5.0       5.0  

Volatility

     40.0     40.0

Risk-free rate

     1.2     0.6

Dividend yield

     0.0     0.0

Fair value of Public Warrants

   $ 1.40     $ 2.33  

Fair value of Private Placement Warrants

   $ 1.68     $ 2.73  

The following table presents the changes in the fair value of warrant liabilities:

 

     Private
Placement
     Public      Warrant
Liabilities
 

Fair value as of January 1, 2021

   $ 13,631,507      $ 21,343,306      $ 39,974,813  

Change in valuation inputs or other assumptions

     (5,254,621      (8,511,927      (13,766,548
  

 

 

    

 

 

    

 

 

 

Fair value as of March 31, 2021

   $ 8,376,886      $ 12,831,379      $ 21,208,265  
  

 

 

    

 

 

    

 

 

 

 

F-21


Table of Contents

ALTIMAR ACQUISITION CORPORATION

NOTES TO CONDENSED FINANCIAL STATEMENTS

MARCH 31, 2021

(Unaudited)

 

There were no transfers between Levels 1, 2 or 3 during the three months ended March 31, 2021.

The gross holding gains and fair value of held-to-maturity securities at March 31, 2021 and December 31, 2020 are as follows:

 

Held-To-Maturity    Level      Amortized
Cost
     Gross
Holding

Gain
(Loss)
     Fair Value  

JPMorgan 100% U.S. Treasury Securities Money Market Fund

     1      $ 275,082,449      $ 19,716      $ 275,102,165  

December 31, 2020 U.S. Treasury Securities (Mature on 04/29/2021)

     1      $ 275,037,291      $ (6,186    $ 275,031,105  

NOTE 10 — SUBSEQUENT EVENTS

The Company evaluated subsequent events and transactions that occurred after the balance sheet date up to the date that the unaudited condensed financial statements were issued. Based upon this review, the Company did not identify any subsequent events that would have required adjustment or disclosure in the unaudited condensed financial statements.

 

F-22


Table of Contents

REPORT OF INDEPENDENT REGISTERED PUBLIC ACCOUNTING FIRM

To the Shareholders and the Board of Directors of

Altimar Acquisition Corporation

Opinion on the Financial Statements

We have audited the accompanying balance sheet of Altimar Acquisition Corporation (the “Company”), as of December 31, 2020, the related statements of operations, changes in shareholders’ equity and cash flows for the period from August 20, 2020 (inception) through December 31, 2020, and the related notes (collectively referred to as the “financial statements”). In our opinion, the financial statements present fairly, in all material respects, the financial position of the Company as of December 31, 2020, and the results of its operations and its cash flows for the period from August 20, 2020 (inception) through December 31, 2020, in conformity with accounting principles generally accepted in the United States of America.

Restatement of Financial Statements

As discussed in Note 2 to the financial statements, the Securities and Exchange Commission issued a public statement entitled Staff Statement on Accounting and Reporting Considerations for Warrants Issued by Special Purpose Acquisition Companies (“SPACs”) (the “Public Statement”) on April 12, 2021, which discusses the accounting for certain warrants as liabilities. The Company previously accounted for its warrants as equity instruments. Management evaluated its warrants against the Public Statement, and determined that the warrants should be accounted for as liabilities. Accordingly, the 2020 financial statements have been restated to correct the accounting and related disclosure for the warrants.

Basis for Opinion

These financial statements are the responsibility of the Company’s management. Our responsibility is to express an opinion on the Company’s financial statements based on our audit. We are a public accounting firm registered with the Public Company Accounting Oversight Board (United States) (“PCAOB”) and are required to be independent with respect to the Company in accordance with the U.S. federal securities laws and the applicable rules and regulations of the Securities and Exchange Commission and the PCAOB.

We conducted our audit in accordance with the standards of the PCAOB. Those standards require that we plan and perform the audit to obtain reasonable assurance about whether the financial statements are free of material misstatement, whether due to error or fraud. The Company is not required to have, nor were we engaged to perform, an audit of its internal control over financial reporting. As part of our audit we are required to obtain an understanding of internal control over financial reporting but not for the purpose of expressing an opinion on the effectiveness of the Company’s internal control over financial reporting. Accordingly, we express no such opinion.

Our audit included performing procedures to assess the risks of material misstatement of the financial statements, whether due to error or fraud, and performing procedures that respond to those risks. Such procedures included examining, on a test basis, evidence regarding the amounts and disclosures in the financial statements. Our audit also included evaluating the accounting principles used and significant estimates made by management, as well as evaluating the overall presentation of the financial statements. We believe that our audit provides a reasonable basis for our opinion.

/s/ WithumSmith+Brown, PC

We have served as the Company’s auditor since 2020.

New York, New York

April 22, 2021

 

F-23


Table of Contents

ALTIMAR ACQUISITION CORPORATION

BALANCE SHEET

DECEMBER 31, 2020 (As Restated)

 

ASSETS

  

Current assets

  

Cash

   $ 928,766   

Prepaid expenses

     349,388   
  

 

 

 

Total Current Assets

     1,278,154   

Cash and marketable securities held in Trust Account

     275,038,028   
  

 

 

 

TOTAL ASSETS

   $ 276,316,182   
  

 

 

 

LIABILITIES AND SHAREHOLDERS’ EQUITY

  

Current liabilities

  

Accrued expenses

   $ 93,136   

Accrued offering costs

     48,965   
  

 

 

 

Total Current Liabilities

     142,101   

Warrant liability

     34,974,813   

Deferred underwriting fee payable

     9,625,000   
  

 

 

 

Total Liabilities

     44,741,914   
  

 

 

 

Commitments and Contingencies

  

Class A ordinary shares subject to possible redemption, 22,657,426 shares at $10.00 per share

     226,574,260   

Shareholders’ Equity

  

Preference shares, $0.0001 par value; 5,000,000 shares authorized; no shares issued and outstanding

     —     

Class A ordinary shares, $0.0001 par value; 500,000,000 shares authorized; 4,842,574 shares issued and outstanding (excluding 22,657,426 shares subject to possible redemption)

     484   

Class B ordinary shares, $0.0001 par value; 50,000,000 shares authorized; 6,875,000 shares issued and outstanding

     688   

Additional paid-in capital

     10,280,339   

Accumulated deficit

     (5,281,503)  
  

 

 

 

Total Shareholders’ Equity

     5,000,008   
  

 

 

 

TOTAL LIABILITIES AND SHAREHOLDERS’ EQUITY

   $ 276,316,182   
  

 

 

 

The accompanying notes are an integral part of these financial statements.

 

F-24


Table of Contents

ALTIMAR ACQUISITION CORPORATION

STATEMENT OF OPERATIONS

FOR THE PERIOD FROM AUGUST 20, 2020 (INCEPTION) THROUGH DECEMBER 31, 2020 (As Restated)

 

Formation and operational costs

   $ 299,659   
  

 

 

 

Loss from operations

     (299,659)  

Other (expense) income:

  

Interest earned on marketable securities held in Trust Account

     38,028   

Change in fair value of warrants

     (5,019,872)  
  

 

 

 

Net Loss

   $ (5,281,503)  
  

 

 

 

Weighted average shares outstanding of Class A redeemable ordinary shares

     27,000,000   
  

 

 

 

Basic and diluted net income per share, Class A

   $ 0.00   
  

 

 

 

Weighted average shares outstanding of Class B non-redeemable ordinary shares

     6,518,595   
  

 

 

 

Basic and diluted net loss per share, Class B

   $ (0.82)  
  

 

 

 

The accompanying notes are an integral part of these financial statements.

 

F-25


Table of Contents

ALTIMAR ACQUISITION CORPORATION

STATEMENT OF CHANGES IN SHAREHOLDERS’ EQUITY

FOR THE PERIOD FROM AUGUST 20, 2020 (INCEPTION) THROUGH DECEMBER 31, 2020

(As Restated)

 

   

Class A

Ordinary Shares

   

Class B

Ordinary Shares

   

Additional

Paid in

    Accumulated    

Total

Shareholders’

 
    Shares     Amount     Shares     Amount     Capital     Deficit     Equity  

Balance — August 20, 2020 (inception)

    —        $ —          —        $ —        $ —        $ —        $ —     

Issuance of Class B ordinary shares to Sponsor

    —          —          7,187,500        719        24,281        —          25,000   

Sale of 27,500,000 Units, net of underwriting discounts and offering costs

    27,500,000        2,750        —          —          259,282,962        —          259,285,712   

Sale of 5,000,000 Private Placement Warrants

    —          —          —          —          7,500,000        —          7,500,000   

Forfeiture of Founder Shares

    —          —          (312,500)       (31)       31        —          —     

Initial classification of warrant liability

    —          —          —          —          (29,954,941)       —          (29,954,941)  

Class A ordinary shares subject to possible redemption

    (22,657,426)       (2,266)       —          —          (226,571,994)       —          (226,574,260)  

Net loss

    —          —          —          —          —          (5,281,503)       (5,281,503)  
 

 

 

   

 

 

   

 

 

   

 

 

   

 

 

   

 

 

   

 

 

 

Balance — December 31, 2020 (as restated)

    4,842,574      $ 484        6,875,000      $ 688      $ 10,280,339      $ (5,281,503)     $ 5,000,008   
 

 

 

   

 

 

   

 

 

   

 

 

   

 

 

   

 

 

   

 

 

 

The accompanying notes are an integral part of these financial statements.

 

F-26


Table of Contents

ALTIMAR ACQUISITION CORPORATION

STATEMENT OF CASH FLOWS

FOR THE PERIOD FROM AUGUST 20, 2020 (INCEPTION) THROUGH DECEMBER 31, 2020

(As Restated)

 

Cash Flows from Operating Activities:

  

Net loss

   $ (5,281,503)  

Adjustments to reconcile net loss to net cash used in operating activities:

  

Payment of formation costs in exchange for issuance of Class B ordinary shares

     5,000   

Change in fair value of warrant liability

     5,019,872  

Interest earned on marketable securities held in Trust Account

     (38,028)  

Changes in operating assets and liabilities:

  

Prepaid expenses

     (349,388)  

Accrued expenses

     93,136   
  

 

 

 

Net cash used in operating activities

     (550,911)  
  

 

 

 

Cash Flows from Investing Activities:

  

Investment of cash in Trust Account

     (275,000,000)  
  

 

 

 

Net cash used in investing activities

     (275,000,000)  
  

 

 

 

Cash Flows from Financing Activities:

  

Proceeds from sale of Units, net of underwriting discounts paid

     269,500,000   

Proceeds from sale of Private Placement Warrants

     7,500,000   

Proceeds from promissory note – related party

     5,000   

Repayment of promissory note – related party

     (99,890)  

Payments of offering costs

     (425,433)  
  

 

 

 

Net cash provided by financing activities

     276,479,677   
  

 

 

 

Net Change in Cash

     928,766   

Cash – Beginning

     —     
  

 

 

 

Cash – Ending

   $ 928,766   
  

 

 

 

Non-Cash Investing and Financing Activities:

  

Offering costs included in accrued offering costs

   $ 48,965   
  

 

 

 

Offering costs paid directly by Sponsor from proceeds of issuance of Class B ordinary shares

   $ 20,000   
  

 

 

 

Offering costs paid through promissory note – related party

   $ 94,890   
  

 

 

 

Initial classification of warrant liability

   $ 29,954,941  
  

 

 

 

Initial classification of Class A ordinary shares subject to possible redemption

   $ 231,850,770   
  

 

 

 

Change in value of Class A ordinary shares subject to possible redemption

   $ (5,276,510)  
  

 

 

 

Deferred underwriting fee payable

   $ 9,625,000   
  

 

 

 

The accompanying notes are an integral part of these financial statements.

 

F-27


Table of Contents

ALTIMAR ACQUISITION CORPORATION

NOTES TO FINANCIAL STATEMENTS

DECEMBER 31, 2020

NOTE 1 — DESCRIPTION OF ORGANIZATION AND BUSINESS OPERATIONS

Altimar Acquisition Corporation (the “Company” or “Altimar”) is a blank check company incorporated as a Cayman Islands exempted company on August 20, 2020. The Company was incorporated for the purpose of effecting a merger, share exchange, asset acquisition, share purchase, reorganization or similar business combination with one or more businesses or entities (a “Business Combination”).

The Company is not limited to a particular industry or sector for purposes of consummating a Business Combination. The Company is an early stage and emerging growth company and, as such, the Company is subject to all of the risks associated with early stage and emerging growth companies.

As of December 31, 2020, the Company had not commenced any operations. All activity for the period from August 20, 2020 (inception) through December 31, 2020 relates to the Company’s formation and the initial public offering (“Initial Public Offering”), which is described below, identifying a target company for a Business Combination, activities in connection with the proposed business combination with Owl Rock Capital Group LLC, a Delaware limited liability company (“Owl Rock”) and the Dyal Capital Partners (“Dyal”) division of Neuberger Berman Group LLC (see Note 7). The Company will not generate any operating revenues until after the completion of a Business Combination, at the earliest. The Company will generate non-operating income in the form of interest income from the proceeds derived from the Initial Public Offering.

The registration statement for the Company’s Initial Public Offering was declared effective on October 22, 2020. On October 27, 2020, the Company consummated the Initial Public Offering of 25,000,000 units (the “Units” and, with respect to the Class A ordinary shares included in the Units sold, the “Public Shares”), at $10.00 per Unit, generating gross proceeds of $250,000,000 which is described in Note 4.

Simultaneously with the closing of the Initial Public Offering, the Company consummated the sale of 4,666,667 warrants (the “Private Placement Warrants”) at a price of $1.50 per Private Placement Warrant in a private placement to Altimar Sponsor LLC (the “Sponsor”), generating gross proceeds of $7,000,000, which is described in Note 5.

Following the closing of the Initial Public Offering on October 27, 2020, an amount of $250,000,000 ($10.00 per Unit) from the net proceeds of the sale of the Units in the Initial Public Offering and the sale of the Private Placement Warrants was placed in a trust account (the “Trust Account”), and invested in U.S. government securities, within the meaning set forth in Section 2(a)(16) of the Investment Company Act of 1940, as amended (the “Investment Company Act”), with a maturity of 185 days or less, or in any open-ended investment company that holds itself out as a money market fund investing solely in U.S. Treasuries and meeting certain conditions under Rule 2a-7 of the Investment Company Act, as determined by the Company, until the earliest of: (i) the completion of a Business Combination and (ii) the distribution of the funds in the Trust Account to the Company’s shareholders, as described below.

On November 5, 2020, the underwriters elected to partially exercise their over-allotment option for which the Company consummated the sale of an additional 2,500,000 Units, at $10.00 per Unit, and the sale of an additional 333,333 Private Placement Warrants, at $1.50 per Private Placement Warrant, generating total gross proceeds of $25,500,000. A total of $25,000,000 of the net proceeds was deposited into the Trust Account, bringing the aggregate proceeds held in the Trust Account to $275,000,000.

Total transaction costs amounted to $15,714,288, consisting of $5,500,000 of underwriting fees, $9,625,000 of deferred underwriting fees and $589,288 of other offering costs.

 

F-28


Table of Contents

ALTIMAR ACQUISITION CORPORATION

NOTES TO FINANCIAL STATEMENTS

DECEMBER 31, 2020

 

The Company’s management has broad discretion with respect to the specific application of the net proceeds of the Initial Public Offering and the sale of the Private Placement Warrants, although substantially all of the net proceeds are intended to be applied generally toward consummating a Business Combination. The stock exchange listing rules require that the Business Combination must be with one or more operating businesses or assets with a fair market value equal to at least 80% of the assets held in the Trust Account (excluding the amount of deferred underwriting commissions and taxes payable on the income earned on the Trust Account). The Company will only complete a Business Combination if the post-Business Combination company owns or acquires 50% or more of the issued and outstanding voting securities of the target or otherwise acquires a controlling interest in the target business sufficient for it not to be required to register as an investment company under the Investment Company Act. There is no assurance that the Company will be able to successfully effect a Business Combination.

The Company will provide the holders of the public shares (the “Public Shareholders”) with the opportunity to redeem all or a portion of their public shares upon the completion of the Business Combination, either (i) in connection with a general meeting called to approve the Business Combination or (ii) by means of a tender offer. The decision as to whether the Company will seek shareholder approval of a Business Combination or conduct a tender offer will be made by the Company, solely in its discretion. The Public Shareholders will be entitled to redeem their Public Shares, equal to the aggregate amount then on deposit in the Trust Account, calculated as of two business days prior to the consummation of the Business Combination (initially $10.00 per Public Share), including interest (which interest shall be net of taxes payable), divided by the number of then issued and outstanding public shares, subject to certain limitations as described in the prospectus. The per-share amount to be distributed to the Public Shareholders who properly redeem their shares will not be reduced by the deferred underwriting commissions the Company will pay to the underwriters (as discussed in Note 7). There will be no redemption rights upon the completion of a Business Combination with respect to the Company’s warrants.

The Company will proceed with a Business Combination only if the Company has net tangible assets of at least $5,000,001 and, if the Company seeks shareholder approval, it receives an ordinary resolution under Cayman Islands law approving a Business Combination, which requires the affirmative vote of a majority of the shareholders who attend and vote at a general meeting of the Company. If a shareholder vote is not required and the Company does not decide to hold a shareholder vote for business or other legal reasons, the Company will, pursuant to its Amended and Restated Memorandum and Articles of Association, conduct the redemptions pursuant to the tender offer rules of the Securities and Exchange Commission (“SEC”), and file tender offer documents containing substantially the same information as would be included in a proxy statement with the SEC prior to completing a Business Combination. If the Company seeks shareholder approval in connection with a Business Combination, the Sponsor has agreed to vote its Founder Shares (as defined in Note 6) and any Public Shares purchased during or after the Initial Public Offering in favor of approving a Business Combination. Additionally, each Public Shareholder may elect to redeem their Public Shares, without voting, and if they do vote, irrespective of whether they vote for or against a proposed Business Combination.

Notwithstanding the foregoing, if the Company seeks shareholder approval of the Business Combination and the Company does not conduct redemptions pursuant to the tender offer rules, a Public Shareholder, together with any affiliate of such shareholder or any other person with whom such shareholder is acting in concert or as a “group” (as defined under Section 13 of the Securities Exchange Act of 1934, as amended (the “Exchange Act”)), will be restricted from redeeming its shares with respect to more than an aggregate of 15% of the Public Shares without the Company’s prior written consent.

The Sponsor has agreed (a) to waive its redemption rights with respect to any Founder Shares and Public Shares held by it in connection with the completion of a Business Combination and (b) not to propose an

 

F-29


Table of Contents

ALTIMAR ACQUISITION CORPORATION

NOTES TO FINANCIAL STATEMENTS

DECEMBER 31, 2020

 

amendment to the Amended and Restated Memorandum and Articles of Association (i) to modify the substance or timing of the Company’s obligation to allow redemption in connection with the Company’s initial Business Combination or to redeem 100% of the Public Shares if the Company does not complete a Business Combination within the Combination Period (as defined below) or (ii) with respect to any other provision relating to shareholders’ rights or pre-initial business combination activity, unless the Company provides the Public Shareholders with the opportunity to redeem their Public Shares upon approval of any such amendment at a per-share price, payable in cash, equal to the aggregate amount then on deposit in the Trust Account, including interest earned on the Trust account and not previously released to pay taxes, divided by the number of then issued and outstanding Public Shares.

The Company will have until October 27, 2022 to consummate a Business Combination (the “Combination Period”). However, if the Company has not completed a Business Combination within the Combination Period, the Company will (i) cease all operations except for the purpose of winding up, (ii) as promptly as reasonably possible but not more than ten business days thereafter, redeem 100% of the Public Shares, at a per-share price, payable in cash, equal to the aggregate amount then on deposit in the Trust Account, including interest earned and not previously released to us to pay our taxes, if any (less up to $100,000 of interest to pay dissolution expenses), divided by the number of then issued and outstanding Public Shares, which redemption will completely extinguish the rights of the Public Shareholders as shareholders (including the right to receive further liquidating distributions, if any), and (iii) as promptly as reasonably possible following such redemption, subject to the approval of the Company’s remaining Public Shareholders and its Board of Directors, liquidate and dissolve, subject in each case to the Company’s obligations under Cayman Islands law to provide for claims of creditors and the requirements of other applicable law. There will be no redemption rights or liquidating distributions with respect to the Company’s warrants, which will expire worthless if the Company fails to complete a Business Combination within the Combination Period.

The Sponsor has agreed to waive its rights to liquidating distributions from the Trust Account with respect to the Founder Shares it will receive if the Company fails to complete a Business Combination within the Combination Period. However, if the Sponsor or any of its respective affiliates acquire Public Shares, such Public Shares will be entitled to liquidating distributions from the Trust Account if the Company fails to complete a Business Combination within the Combination Period. The underwriters have agreed to waive their rights to their deferred underwriting commission (see Note 7) held in the Trust Account in the event the Company does not complete a Business Combination within the Combination Period, and in such event, such amounts will be included with the other funds held in the Trust Account that will be available to fund the redemption of the Public Shares. In the event of such distribution, it is possible that the per share value of the assets remaining available for distribution will be less than the Initial Public Offering price per Unit ($10.00).

In order to protect the amounts held in the Trust Account, the Sponsor has agreed that it will be liable to the Company if and to the extent any claims by a third party (other than the Company’s independent registered public accounting firm) for services rendered or products sold to the Company, or a prospective target business with which the Company has discussed entering into a transaction agreement, reduce the amount of funds in the Trust Account to below the lesser of (1) $10.00 per Public Share and (2) the actual amount per Public Share held in the Trust Account as of the date of the liquidation of the Trust Account, if less than $10.00 per Public Share, due to reductions in the value of trust assets, in each case net of the interest that may be withdrawn to pay taxes. This liability will not apply to any claims by a third party who executed a waiver of any and all rights to seek access to the Trust Account and as to any claims under the Company’s indemnity of the underwriters of the Initial Public Offering against certain liabilities, including liabilities under the Securities Act of 1933, as amended (the “Securities Act”). In the event that an executed waiver is deemed to be unenforceable against a third party, the Sponsor will not be responsible to the extent of any liability for such third-party claims. The

 

F-30


Table of Contents

ALTIMAR ACQUISITION CORPORATION

NOTES TO FINANCIAL STATEMENTS

DECEMBER 31, 2020

 

Company will seek to reduce the possibility that the Sponsor will have to indemnify the Trust Account due to claims of creditors by endeavoring to have all vendors, service providers (other than the Company’s independent registered public accounting firm), prospective target businesses or other entities with which the Company does business, execute agreements with the Company waiving any right, title, interest or claim of any kind in or to monies held in the Trust Account.

NOTE 2 — RESTATEMENT OF PREVIOUSLY ISSUED FINANCIAL STATEMENTS

The Company previously accounted for its outstanding warrants as components of equity instead of as derivative liabilities. The warrant agreement governing the warrants includes a provision that provides for potential changes to the settlement amounts dependent upon the characteristics of the holder of the warrant.

Upon review of the “Staff Statement on Accounting and Reporting Considerations for Warrants Issued by Special Purpose Acquisition Companies (SPACs)” promulgated by the SEC on April 12, 2021, the Company’s management further evaluated the warrants under Accounting Standards Codification (“ASC”) Subtopic 815-40, Contracts in Entity’s Own Equity. ASC Section 815-40-15 addresses equity versus liability treatment and classification of equity-linked financial instruments, including warrants, and states that a warrant may be classified as a component of equity only if, among other things, the warrant is indexed to the issuer’s common stock. Under ASC Section 815-40-15, a warrant is not indexed to the issuer’s common stock if the terms of the warrant require an adjustment to the exercise price upon a specified event and that event is not an input to the fair value of the warrant. An instrument would be considered indexed to an entity’s own stock if its settlement amount were equal the difference between the fair value of a fixed number of the entity’s equity shares and a fixed monetary amount or an instrument that includes variables that would be inputs to the fair value of a fixed-for-fixed forward or option on equity shares. Based on management’s evaluation, the Company’s audit committee, in consultation with management, concluded that the Company’s warrants are not indexed to the Company’s ordinary shares in the manner contemplated by ASC Section 815-40-15 because the holder of the instrument is not an input into the pricing of a fixed-for-fixed option on equity shares.

As a result of the above, the Company is reclassifying the warrants as derivative liabilities in its previously issued financial statements. Under this accounting treatment, the Company is required to measure the fair value of the warrants at the end of each reporting period and recognize changes in the fair value from the prior period in the Company’s operating results for the current period.

 

F-31


Table of Contents

ALTIMAR ACQUISITION CORPORATION

NOTES TO FINANCIAL STATEMENTS

DECEMBER 31, 2020

 

The Company’s accounting for the warrants as components of equity instead of as derivative liabilities did not have any effect on the Company’s previously reported operating expenses, cash flows or cash.

 

     As Previously
Reported
     Adjustments      As Restated  

Balance sheet as of October 27, 2020 (audited)

        

Warrant Liability

   $ —        $ 29,954,941      $ 29,954,941  

Ordinary Shares Subject to Possible Redemption

     237,680,710        (29,954,941      207,725,769  

Class A Ordinary Shares

     123        300        423  

Additional Paid-in Capital

     5,004,160        (300      5,003,860  

Balance sheet as of December 31, 2020 (audited)

        

Warrant Liability

   $ —        $ 34,974,813      $ 34,974,813  

Ordinary Shares Subject to Possible Redemption

     261,549,080        (34,974,813      226,574,260  

Class A Ordinary Shares

     135        349        484  

Additional Paid-in Capital

     5,260,809        5,019,530        10,280,339  

Accumulated Deficit

     (261,631      (5,019,872 )      (5,281,503 )

Shareholders’ Equity

     5,000,001        7        5,000,008  

Period from August 20, 2020 (inception) to December 31, 2020 (audited)

        

Change in fair value of warrant liability

   $ —        $ (5,019,872 )    $ (5,019,872 )

Net loss

     (261,631      (5,019,872 )      (5,281,503

Basic and diluted net loss per share, Class B

     (0.05      (0.77 )      (0.82

NOTE 3 — SUMMARY OF SIGNIFICANT ACCOUNTING POLICIES

Basis of Presentation

The accompanying financial statements are presented in U.S. dollars and have been prepared in accordance with accounting principles generally accepted in the United States of America (“U.S. GAAP”) and pursuant to the accounting and disclosure rules and regulations of the Securities and Exchange Commission (the “SEC”).

Emerging Growth Company

The Company is an “emerging growth company,” as defined in Section 2(a) of the Securities Act, as modified by the Jumpstart Our Business Startups Act of 2012 (the “JOBS Act”), and it may take advantage of certain exemptions from various reporting requirements that are applicable to other public companies that are not emerging growth companies including, but not limited to, not being required to comply with the auditor attestation requirements of Section 404 of the Sarbanes-Oxley Act of 2002, reduced disclosure obligations regarding executive compensation in its periodic reports and proxy statements, and exemptions from the requirements of holding a nonbinding advisory vote on executive compensation and shareholder approval of any golden parachute payments not previously approved.

Further, Section 102(b)(1) of the JOBS Act exempts emerging growth companies from being required to comply with new or revised financial accounting standards until private companies (that is, those that have not had a Securities Act registration statement declared effective or do not have a class of securities registered under

 

F-32


Table of Contents

ALTIMAR ACQUISITION CORPORATION

NOTES TO FINANCIAL STATEMENTS

DECEMBER 31, 2020

 

the Exchange Act) are required to comply with the new or revised financial accounting standards. The JOBS Act provides that a company can elect to opt out of the extended transition period and comply with the requirements that apply to non-emerging growth companies but any such election to opt out is irrevocable. The Company has elected not to opt out of such extended transition period which means that when a standard is issued or revised and it has different application dates for public or private companies, the Company, as an emerging growth company, can adopt the new or revised standard at the time private companies adopt the new or revised standard. This may make comparison of the Company’s financial statements with another public company which is neither an emerging growth company nor an emerging growth company which has opted out of using the extended transition period difficult or impossible because of the potential differences in accounting standards used.

Use of Estimates

The preparation of financial statements in conformity with GAAP requires the Company’s management to make estimates and assumptions that affect the reported amounts of assets and liabilities and disclosure of contingent assets and liabilities at the date of the financial statements and the reported amounts of revenues and expenses during the reporting period.

Making estimates requires management to exercise significant judgment. It is at least reasonably possible that the estimate of the effect of a condition, situation or set of circumstances that existed at the date of the financial statements, which management considered in formulating its estimate, could change in the near term due to one or more future confirming events. One of the more significant accounting estimates included in these financial statements is the determination of the fair value of the warrant liability. Such estimates may be subject to change as more current information becomes available and accordingly the actual results could differ significantly from those estimates.

Cash and Cash Equivalents

The Company considers all short-term investments with an original maturity of three months or less when purchased to be cash equivalents. The Company did not have any cash equivalents as of December 31, 2020.

Cash and Marketable Securities Held in Trust Account

At December 31, 2020, substantially all of the assets held in the Trust Account were held in U.S. Treasury securities.

Class A Ordinary Shares Subject to Possible Redemption

The Company accounts for its Class A ordinary shares subject to possible redemption in accordance with the guidance in Accounting Standards Codification (“ASC”) Topic 480 “Distinguishing Liabilities from Equity.” Class A ordinary shares subject to mandatory redemption are classified as a liability instrument and are measured at fair value. Conditionally redeemable ordinary shares (including ordinary shares that features redemption rights that is either within the control of the holder or subject to redemption upon the occurrence of uncertain events not solely within the Company’s control) are classified as temporary equity. At all other times, ordinary shares are classified as shareholders’ equity. The Company’s ordinary shares feature certain redemption rights that are considered to be outside of the Company’s control and subject to occurrence of uncertain future events. Accordingly, at December 31, 2020, Class A ordinary shares subject to possible redemption are presented as temporary equity, outside of the shareholders’ equity section of the Company’s balance sheet.

 

F-33


Table of Contents

ALTIMAR ACQUISITION CORPORATION

NOTES TO FINANCIAL STATEMENTS

DECEMBER 31, 2020

 

Deferred Offering Costs

Offering costs consist of legal, accounting and other expenses incurred through the balance sheet date that are directly related to the Initial Public Offering. Offering costs amounting to $15,714,288 were charged to shareholders’ equity upon the completion of the Initial Public Offering.

Warrant Liability

The Company accounts for warrants as either equity-classified or liability-classified instruments based on an assessment of the warrant’s specific terms and applicable authoritative guidance in Financial Accounting Standards Board (“FASB”) Accounting Standards Codification (“ASC”) 480, Distinguishing Liabilities from Equity (“ASC 480”) and ASC 815, Derivatives and Hedging (“ASC 815”). The assessment considers whether the warrants are freestanding financial instruments pursuant to ASC 480, meet the definition of a liability pursuant to ASC 480, and whether the warrants meet all of the requirements for equity classification under ASC 815, including whether the warrants are indexed to the Company’s own ordinary shares, among other conditions for equity classification. This assessment, which requires the use of professional judgment, is conducted at the time of warrant issuance and as of each subsequent quarterly period end date while the warrants are outstanding.

For issued or modified warrants that meet all of the criteria for equity classification, the warrants are required to be recorded as a component of additional paid-in capital at the time of issuance. For issued or modified warrants that do not meet all the criteria for equity classification, the warrants are required to be recorded at their initial fair value on the date of issuance, and each balance sheet date thereafter. Changes in the estimated fair value of the warrants are recognized as a non-cash gain or loss on the statements of operations. The fair value of the warrants was estimated using a Monte Carlo simulation approach (see Note 9).

Income Taxes

ASC Topic 740 prescribes a recognition threshold and a measurement attribute for the financial statement recognition and measurement of tax positions taken or expected to be taken in a tax return. For those benefits to be recognized, a tax position must be more likely than not to be sustained upon examination by taxing authorities. The Company’s management determined that the Cayman Islands is the Company’s major tax jurisdiction. The Company recognizes accrued interest and penalties related to unrecognized tax benefits as income tax expense. As of December 31, 2020, there were no unrecognized tax benefits and no amounts accrued for interest and penalties. The Company is currently not aware of any issues under review that could result in significant payments, accruals or material deviation from its position. The Company is subject to income tax examinations by major taxing authorities since inception.

The Company is considered to be an exempted Cayman Islands company with no connection to any other taxable jurisdiction and is presently not subject to income taxes or income tax filing requirements in the Cayman Islands or the United States. As such, the Company’s tax provision was zero for the period presented. The Company’s management does not expect that the total amount of unrecognized tax benefits will materially change over the next twelve months.

Net Income (Loss) Per Ordinary Share

Net income (loss) per share is computed by dividing net loss by the weighted average number of ordinary shares outstanding for the period, excluding ordinary shares subject to forfeiture. The calculation of diluted income (loss) per share does not consider the effect of the warrants issued in connection with the (i) Initial Public Offering, (ii) the exercise of the over-allotment option and (iii) Private Placement Warrants since the exercise of

 

F-34


Table of Contents

ALTIMAR ACQUISITION CORPORATION

NOTES TO FINANCIAL STATEMENTS

DECEMBER 31, 2020

 

the warrants are contingent upon the occurrence of future events and the inclusion of such warrants would be anti-dilutive. The warrants are exercisable to purchase 14,166,666 shares of Class A ordinary shares in the aggregate.

The Company’s statements of operations includes a presentation of income (loss) per share for ordinary shares subject to possible redemption in a manner similar to the two-class method of income (loss) per share. Net income per share, basic and diluted, for Class A redeemable ordinary shares is calculated by dividing the interest income earned on the Trust Account, by the weighted average number of Class A redeemable ordinary shares outstanding since original issuance. Net loss per share, basic and diluted, for Class B non-redeemable ordinary shares is calculated by dividing the net loss, adjusted for income attributable to Class A redeemable ordinary shares, by the weighted average number of Class B non-redeemable ordinary shares outstanding for the period. Class B non-redeemable ordinary shares includes the Founder Shares as these shares do not have any redemption features and do not participate in the income earned on the Trust Account.

The following table reflects the calculation of basic and diluted net income (loss) per ordinary share (in dollars, except share and per share amounts):

 

     For the Period from
August 20, 2020
(inception) Through
December 31, 2020
 

Redeemable Class A Ordinary Shares

  

Numerator: Earnings allocable to Redeemable Class A Ordinary Shares

  

Interest Income

   $ 38,028  
  

 

 

 

Net Earnings

   $ 38,028  

Denominator: Weighted Average Redeemable Class A Ordinary Shares

  

Redeemable Class A Ordinary Shares, Basic and Diluted

     27,000,000  

Earnings/Basic and Diluted Redeemable Class A Ordinary Shares

   $ 0.00  

Non-Redeemable Class A and B Ordinary Shares

  

Numerator: Net Loss minus Redeemable Net Earnings

  

Net Loss

   $ (5,281,503

Redeemable Net Earnings

   $ (38,028
  

 

 

 

Non-Redeemable Net Loss

   $ (5,319,531

Denominator: Weighted Average Non-Redeemable Class B Ordinary Shares

  

Non-Redeemable Class B Ordinary Shares, Basic and Diluted

     6,518,595  

Loss/Basic and Diluted Non-Redeemable Class B Ordinary Shares

   $ (0.82

As of December 31, 2020, basic and diluted shares are the same as there are no non-redeemable securities that are dilutive to the shareholders.

Concentration of Credit Risk

Financial instruments that potentially subject the Company to concentrations of credit risk consist of a cash account in a financial institution, which, at times, may exceed the Federal Depository Insurance Coverage of

 

F-35


Table of Contents

ALTIMAR ACQUISITION CORPORATION

NOTES TO FINANCIAL STATEMENTS

DECEMBER 31, 2020

 

$250,000. The Company has not experienced losses on this account and management believes the Company is not exposed to significant risks on such account.

Fair Value of Financial Instruments

The fair value of the Company’s assets and liabilities, which qualify as financial instruments under ASC Topic 820, “Fair Value Measurement,” approximates the carrying amounts represented in the Company’s balance sheet, primarily due to their short-term nature.

Recent Accounting Standards

Management does not believe that any recently issued, but not yet effective, accounting standards, if currently adopted, would have a material effect on the Company’s financial statements.

NOTE 4 — INITIAL PUBLIC OFFERING

Pursuant to the Initial Public Offering, the Company sold 27,500,000 Units, at a purchase price of $10.00 per Unit, inclusive of 2,500,000 Units sold to the underwriters on November 9, 2020 upon the underwriters’ election to partially exercise their over-allotment option. Each Unit consists of one Class A ordinary share and one-third of one redeemable warrant (“Public Warrant”). Each whole Public Warrant entitles the holder to purchase one Class A ordinary share at an exercise price of $11.50 per whole share (see Note 8).

NOTE 5 — PRIVATE PLACEMENT

Simultaneously with the closing of the Initial Public Offering, the Sponsor purchased an aggregate of 4,666,667 Private Placement Warrants at a price of $1.50 per Private Placement Warrant, for an aggregate purchase price of $7,000,000. On November 9, 2020, in connection with the underwriters’ election to partially exercise their over-allotment option, the Company sold an additional 333,333 Private Placement Warrants to the Sponsor, at a price of $1.50 per Private Placement Warrant, generating gross proceeds of $500,000. Each Private Placement Warrant is exercisable to purchase one Class A ordinary share at a price of $11.50 per share, subject to adjustment (see Note 8). A portion of the proceeds from the Private Placement Warrants will be added to the proceeds from the Initial Public Offering to be held in the Trust Account. If the Company does not complete a Business Combination within the Combination Period, the proceeds from the sale of the Private Placement Warrants will be used to fund the redemption of the Public Shares (subject to the requirements of applicable law) and the Private Placement Warrants will expire worthless.

NOTE 6 — RELATED PARTY TRANSACTIONS

Founder Shares

On September 1, 2020, the Sponsor paid $25,000 to cover certain offering and formation costs of the Company in consideration for 8,625,000 Class B ordinary shares (the “Founder Shares”). On October 21, 2020, the Sponsor effectuated a surrender of 1,437,500 Class B ordinary shares to the Company for no consideration, resulting in a decrease in the total number of Class B ordinary shares outstanding from 8,625,000 to 7,187,500. On October 19, 2020, the Sponsor transferred 25,000 Founder Shares to each of the Company’s independent directors. These shares shall not be subject to forfeiture in the event the underwriters’ overallotment option is not exercised. The Founder Shares included an aggregate of up to 312,500 shares that were subject to forfeiture as a result of the underwriters’ election to partially exercise their over-allotment option, so that the number of

 

F-36


Table of Contents

ALTIMAR ACQUISITION CORPORATION

NOTES TO FINANCIAL STATEMENTS

DECEMBER 31, 2020

 

Founder Shares would equal 20% of the Company’s issued and outstanding ordinary shares after the Initial Public Offering. All share and per-share amounts have been retroactively restated to reflect the share transactions. As a result of the underwriters’ election to partially exercise their over-allotment option on November 5, 2020, a total of 625,000 Founder Shares are no longer subject to forfeiture. On December 7, 2020, the option to exercise the remaining over-allotment balance expired and 312,500 Founder Shares were forfeited, resulting in an aggregate of 6,875,000 Founder Shares issued and outstanding.

The Sponsor has agreed, subject to limited exceptions, not to transfer, assign or sell any of the Founder Shares until the earliest of: (A) one year after the completion of a Business Combination and (B) subsequent to a Business Combination, (x) if the closing price of the Class A ordinary shares equals or exceeds $12.00 per share (as adjusted for share sub-divisions, share dividends, rights issuances, reorganizations, recapitalizations and the like) for any 20 trading days within any 30-trading day period commencing at least 150 days after a Business Combination, or (y) the date on which the Company completes a liquidation, merger, share exchange or other similar transaction that results in all of the Public Shareholders having the right to exchange their Class A ordinary shares for cash, securities or other property.

Administrative Support Agreement

The Company agreed, commencing on October 22, 2020 through the earlier of the Company’s consummation of a Business Combination and its liquidation, to pay an affiliate of the Sponsor a total of $10,000 per month for office space, secretarial and administrative support. For the period from August 20, 2020 (inception) through December 31, 2020, the Company incurred $20,000 in fees for these services, of which such amount is included in accrued expenses in the accompanying balance sheet as of December 31, 2020.

Promissory Note — Related Party

On September 1, 2020, the Company issued an unsecured promissory note (the “Promissory Note”) to the Sponsor, pursuant to which the Company could borrow up to an aggregate principal amount of $300,000. The Promissory Note was non-interest bearing and payable on the earlier of (i) December 31, 2020 or (ii) the completion of the Initial Public Offering. As of December 31, 2020, there was $57,250 outstanding under the Promissory Note. Of the $99,890 outstanding balance at October 27, 2020 under the Promissory Note, $94,890 was repaid at the closing of the Initial Public Offering on October 27, 2020 and $5,000 was repaid on November 2, 2020.

Related Party Loans

In order to finance transaction costs in connection with a Business Combination, the Sponsor or an affiliate of the Sponsor, or certain of the Company’s officers and directors may, but are not obligated to, loan the Company funds as may be required (“Working Capital Loans”). If the Company completes a Business Combination, the Company would repay the Working Capital Loans out of the proceeds of the Trust Account released to the Company. Otherwise, the Working Capital Loans would be repaid only out of funds held outside the Trust Account. In the event that a Business Combination does not close, the Company may use a portion of proceeds held outside the Trust Account to repay the Working Capital Loans, but no proceeds held in the Trust Account would be used to repay the Working Capital Loans. Except for the foregoing, the terms of such Working Capital Loans, if any, have not been determined and no written agreements exist with respect to such loans. The Working Capital Loans would either be repaid upon consummation of a Business Combination, without interest, or, at the lender’s discretion, up to $2,000,000 of such Working Capital Loans may be convertible into warrants of the post-Business Combination entity at a price of $1.50 per warrant. The warrants would be identical to the

 

F-37


Table of Contents

ALTIMAR ACQUISITION CORPORATION

NOTES TO FINANCIAL STATEMENTS

DECEMBER 31, 2020

 

Private Placement Warrants. As of December 31, 2020, the Company had no outstanding borrowings under the Working Capital Loans.

NOTE 7 — COMMITMENTS AND CONTINGENCIES

Risks and Uncertainties

Management continues to evaluate the impact of the COVID-19 global pandemic and has concluded that while it is reasonably possible that the virus could have a negative effect on the Company’s financial position, its results of operations and/or search for a target company, the specific impact is not readily determinable as of the date of these financial statements. The financial statements do not include any adjustments that might result from the outcome of this uncertainty.

Registration and Shareholders Rights

Pursuant to a registration and shareholders rights agreement entered into on October 22, 2020, the holders of the Founder Shares, Private Placement Warrants and any warrants that may be issued upon conversion of Working Capital Loans (and any Class A ordinary shares issuable upon the exercise of the Private Placement Warrants and warrants that may be issued upon conversion of the Working Capital Loans) will be entitled to registration rights. The holders of these securities are entitled to make up to three demands, excluding short form demands, that the Company register such securities. In addition, the holders have certain “piggy-back” registration rights with respect to registration statements filed subsequent to completion of a Business Combination. However, the registration and shareholder rights agreement provides that the Company will not permit any registration statement filed under the Securities Act to become effective until termination of the applicable lockup period. The registration rights agreement does not contain liquidating damages or other cash settlement provisions resulting from delays in registering the Company’s securities. The Company will bear the expenses incurred in connection with the filing of any such registration statements.

Underwriting Agreement

The underwriters are entitled to a deferred fee of $0.35 per Unit, or $9,625,000 in the aggregate. The deferred fee will become payable to the underwriters from the amounts held in the Trust Account solely in the event that the Company completes a Business Combination, subject to the terms of the underwriting agreement.

Business Combination Agreement

On December 23, 2020, the Company entered into a definitive business combination agreement (the “Business Combination Agreement”), by and among the Company, Owl Rock, and Dyal to form Blue Owl Capital Inc. (“Blue Owl”), a publicly-traded alternative asset management firm that would have over $45.0 billion in assets under management.

Pursuant to the transaction, the Company, which currently holds $275 million in cash in its Trust Account, will combine with Blue Owl at an estimated $12.5 billion pro forma equity value. Cash proceeds in connection with the transaction will be funded through a combination of the Company’s cash in its Trust Account and a $1.5 billion fully committed, common stock private investment in common equity at $10.00 per share.

The transaction will be consummated subject to the deliverables and provisions as further described in the Business Combination Agreement.

 

F-38


Table of Contents

ALTIMAR ACQUISITION CORPORATION

NOTES TO FINANCIAL STATEMENTS

DECEMBER 31, 2020

 

NOTE 8 — SHAREHOLDERS’ EQUITY

Preference Shares — The Company is authorized to issue 5,000,000 preference shares with a par value of $0.0001 per share, with such designations, voting and other rights and preferences as may be determined from time to time by the Company’s board of directors. At December 31, 2020, there were no preference shares issued or outstanding.

Class A Ordinary Shares — The Company is authorized to issue 500,000,000 Class A ordinary shares, with a par value of $0.0001 per share. Holders of Class A ordinary shares are entitled to one vote for each share. At December 31, 2020, there were 4,842,574 Class A ordinary shares issued or outstanding, excluding 22,657,426 Class A ordinary shares subject to possible redemption.

Class B Ordinary Shares — The Company is authorized to issue 50,000,000 Class B ordinary shares, with a par value of $0.0001 per share. Holders of the Class B ordinary shares are entitled to one vote for each share. At December 31, 2020, there were 6,875,000 Class B ordinary shares issued and outstanding.

Only holders of the Class B ordinary shares will have the right to vote on the election of directors prior to the Business Combination. Holders of Class A ordinary shares and Class B ordinary shares will vote together as a single class on all other matters submitted to a vote of shareholders, except as required by law.

The Class B ordinary shares will automatically convert into Class A ordinary shares at the time of a Business Combination or earlier at the option of the holders thereof at a ratio such that the number of Class A ordinary shares issuable upon conversion of all Founder Shares will equal, in the aggregate, on an as-converted basis, 20% of the sum of (i) the total number of ordinary shares issued and outstanding upon completion of the Initial Public Offering, plus (ii) the total number of Class A ordinary shares issued or deemed issued or issuable upon conversion or exercise of any equity-linked securities or rights issued or deemed issued, by the Company in connection with or in relation to the consummation of a Business Combination, excluding Class A ordinary shares or equity-linked securities exercisable for or convertible into Class A ordinary shares issued, deemed issued, or to be issued, to any seller in a Business Combination and any Private Placement Warrants issued to the Sponsor, its affiliates or any member of the Company’s management team upon conversion of Working Capital Loans. In no event will the Class B ordinary shares convert into Class A ordinary shares at a rate of less than one-to-one.

Warrants — Public Warrants may only be exercised for a whole number of shares. No fractional shares will be issued upon exercise of the Public Warrants. The Public Warrants will become exercisable on the later of (a) 30 days after the completion of a Business Combination and (b) one year from the closing of the Initial Public Offering. The Public Warrants will expire five years from the completion of a Business Combination or earlier upon redemption or liquidation.

The Company will not be obligated to deliver any Class A ordinary shares pursuant to the exercise of a warrant and will have no obligation to settle such warrant exercise unless a registration statement under the Securities Act with respect to the Class A ordinary shares underlying the warrants is then effective and a prospectus relating thereto is current, subject to the Company satisfying its obligations with respect to registration, or a valid exemption from registration is available. No warrant will be exercisable and the Company will not be obligated to issue a Class A ordinary share upon exercise of a warrant unless the Class A ordinary share issuable upon such warrant exercise has been registered, qualified or deemed to be exempt under the securities laws of the state of residence of the registered holder of the warrants.

 

F-39


Table of Contents

ALTIMAR ACQUISITION CORPORATION

NOTES TO FINANCIAL STATEMENTS

DECEMBER 31, 2020

 

The Company has agreed that as soon as practicable, but in no event later than 20 business days, after the closing of a Business Combination, it will use its commercially reasonable efforts to file with the SEC a registration statement for the registration, under the Securities Act, of the Class A ordinary shares issuable upon exercise of the warrants, and the Company will use its commercially reasonable efforts to cause the same to become effective within 60 business days after the closing of a Business Combination, and to maintain the effectiveness of such registration statement and a current prospectus relating to those Class A ordinary shares until the warrants expire or are redeemed, as specified in the warrant agreement; provided, that if the Class A ordinary shares are at the time of any exercise of a warrant not listed on a national securities exchange such that they satisfy the definition of a “covered security” under Section 18(b)(1) of the Securities Act, the Company may, at its option, require holders of Public Warrants who exercise their warrants to do so on a “cashless basis” in accordance with Section 3(a)(9) of the Securities Act and, in the event the Company so elects, the Company will not be required to file or maintain in effect a registration statement, but the Company will use its commercially reasonable efforts to register or qualify the shares under applicable blue sky laws to the extent an exemption is not available. If a registration statement covering the Class A ordinary shares issuable upon exercise of the warrants is not effective by the 60th day after the closing of a Business Combination, warrant holders may, until such time as there is an effective registration statement and during any period when the Company will have failed to maintain an effective registration statement, exercise warrants on a “cashless basis” in accordance with Section 3(a)(9) of the Securities Act or another exemption, but the Company will use its commercially reasonable efforts to register or qualify the shares under applicable blue sky laws to the extent an exemption is not available.

Redemption of warrants when the price per Class A ordinary share equals or exceeds $18.00. Once the warrants become exercisable, the Company may redeem the outstanding warrants (except as described with respect to the Private Placement Warrants):

 

   

in whole and not in part;

 

   

at a price of $0.01 per warrant;

 

   

upon a minimum of 30 days’ prior written notice of redemption; and

 

   

if, and only if, the reported closing price of the Company’s Class A ordinary shares equals or exceeds $18.00 per share (as adjusted) for any 20 trading days within a 30-trading day period ending three trading days prior to the date on which the Company sends the notice of redemption to the warrant holders.

If and when the warrants become redeemable by the Company, the Company may exercise its redemption right even if it is unable to register or qualify the underlying securities for sale under all applicable state securities laws.

Redemption of warrants when the price per Class A ordinary share equals or exceeds $10.00. Once the warrants become exercisable, the Company may redeem the outstanding warrants:

 

   

in whole and not in part;

 

   

at $0.10 per warrant upon a minimum of 30 days’ prior written notice of redemption; provided, that holders will be able to exercise their warrants on a cashless basis prior to redemption and receive that number of shares based on the redemption date and the “fair market value” of the Company’s Class A ordinary shares;

 

   

if, and only if, the last reported sale price (the “closing price”) of the Company’s Class A ordinary shares equals or exceeds $10.00 per Public Share (as adjusted) for any 20 trading days within the

 

F-40


Table of Contents

ALTIMAR ACQUISITION CORPORATION

NOTES TO FINANCIAL STATEMENTS

DECEMBER 31, 2020

 

 

30-trading day period ending three trading days before the Company sends the notice of redemption to the warrant holders; and

 

   

if the closing price of the Class A ordinary shares for any 20 trading days within a 30-trading day period ending on the third trading day prior to the date on which we send the notice of redemption to the warrant holders is less than $18.00 per share (as adjusted), the Private Placement Warrants must also be concurrently called for redemption on the same terms as the outstanding Public Warrants, as described above.

If and when the Public Warrants become redeemable by the Company, the Company may exercise its redemption right even if it is unable to register or qualify the underlying securities for sale under all applicable state securities laws.

The exercise price and number of ordinary shares issuable upon exercise of the Public Warrants may be adjusted in certain circumstances including in the event of a share dividend, or recapitalization, reorganization, merger or consolidation. However, except as described below, the Public Warrants will not be adjusted for issuance of ordinary shares at a price below its exercise price. Additionally, in no event will the Company be required to net cash settle the warrants. If the Company has not completed a Business Combination within the Combination Period and the Company liquidates the funds held in the Trust Account, holders of warrants will not receive any of such funds with respect to their Public Warrants, nor will they receive any distribution from the Company’s assets held outside of the Trust Account with the respect to such warrants. Accordingly, the warrants may expire worthless.

In addition, if (x) the Company issues additional Class A ordinary shares or equity-linked securities for capital raising purposes in connection with the closing of a Business Combination (excluding any forward purchase securities) at an issue price or effective issue price of less than $9.20 per ordinary share (with such issue price or effective issue price to be determined in good faith by the Company’s board of directors and, in the case of any such issuance to the Sponsor or its affiliates, without taking into account any Founder Shares held by the Sponsor or such affiliates, as applicable, prior to such issuance) (the “Newly Issued Price”), (y) the aggregate gross proceeds from such issuances represent more than 60% of the total equity proceeds, and interest thereon, available for the funding of a Business Combination on the date of the consummation of a Business Combination (net of redemptions), and (z) the volume weighted average trading price of the Class A ordinary shares during the 20 trading day period starting on the trading day prior to the day on which the Company consummates a Business Combination (such price, the “Market Value”) is below $9.20 per share, then the exercise price of the warrants will be adjusted (to the nearest cent) to be equal to 115% of the higher of the Market Value and the Newly Issued Price, and the $18.00 per share redemption trigger price described above will be adjusted (to the nearest cent) to be equal to 180% of the higher of the Market Value and the Newly Issued Price, and the $10.00 per share redemption trigger price described above will be adjusted (to the nearest cent) to be equal to the higher of the Market Value and the Newly Issued Price.

The Private Placement Warrants are identical to the Public Warrants underlying the Units sold in the Initial Public Offering, except that the Private Placement Warrants and the Class A ordinary shares issuable upon the exercise of the Private Placement Warrants will not be transferable, assignable or salable until 30 days after the completion of a Business Combination, subject to certain limited exceptions. Additionally, the Private Placement Warrants will be exercisable on a cashless basis and be non-redeemable (except as described above under “Redemption of Warrants when the price per Class A ordinary share equals or exceeds $10.00”) so long as they are held by the initial purchasers or their permitted transferees. If the Private Placement Warrants are held by someone other than the initial purchasers or their permitted transferees, the Private Placement Warrants will be

 

F-41


Table of Contents

ALTIMAR ACQUISITION CORPORATION

NOTES TO FINANCIAL STATEMENTS

DECEMBER 31, 2020

 

redeemable under all redemption scenarios by the Company and exercisable by such holders on the same basis as the Public Warrants.

NOTE 9 — FAIR VALUE MEASUREMENTS

The fair value of the Company’s financial assets and liabilities reflects management’s estimate of amounts that the Company would have received in connection with the sale of the assets or paid in connection with the transfer of the liabilities in an orderly transaction between market participants at the measurement date. In connection with measuring the fair value of its assets and liabilities, the Company seeks to maximize the use of observable inputs (market data obtained from independent sources) and to minimize the use of unobservable inputs (internal assumptions about how market participants would price assets and liabilities). The following fair value hierarchy is used to classify assets and liabilities based on the observable inputs and unobservable inputs used in order to value the assets and liabilities:

 

Level 1:    Quoted prices in active markets for identical assets or liabilities. An active market for an asset or liability is a market in which transactions for the asset or liability occur with sufficient frequency and volume to provide pricing information on an ongoing basis.
Level 2:    Observable inputs other than Level 1 inputs. Examples of Level 2 inputs include quoted prices in active markets for similar assets or liabilities and quoted prices for identical assets or liabilities in markets that are not active.
Level 3:    Unobservable inputs based on our assessment of the assumptions that market participants would use in pricing the asset or liability.

The Company classifies its U.S. Treasury and equivalent securities as held-to-maturity in accordance with ASC Topic 320 “Investments—Debt and Equity Securities.” Held-to-maturity securities are those securities which the Company has the ability and intent to hold until maturity. Held-to-maturity treasury securities are recorded at amortized cost on the accompanying balance sheet and adjusted for the amortization or accretion of premiums or discounts.

At December 31, 2020, assets held in the Trust Account were comprised of $737 in cash and $275,037,291 in U.S. Treasury securities. During the year ended December 31, 2020, the Company did not withdraw any interest income from the Trust Account.

At December 31, 2020, there were 9,166,666 Public Warrants and 5,000,000 Private Placement Warrants outstanding.

 

F-42


Table of Contents

ALTIMAR ACQUISITION CORPORATION

NOTES TO FINANCIAL STATEMENTS

DECEMBER 31, 2020

 

The following table presents information about the Company’s assets that are measured at fair value on a recurring basis at December 31, 2020 and indicates the fair value hierarchy of the valuation inputs the Company utilized to determine such fair value. The gross holding gains and fair value of held-to-maturity securities at December 31, 2020 are as follows:

 

Description

   December 31,
2020
     Quoted Prices
in Active
Markets
(Level 1)
     Significant
Other
Observable
Inputs
(Level 2)
     Significant
Other
Unobservable
Inputs
(Level 3)
 

Assets:

           

Cash and marketable securities held in Trust Account

   $ 275,038,028      $ 275,038,028      $ —        $ —    
  

 

 

    

 

 

    

 

 

    

 

 

 

Liabilities:

           

Warrant Liability – Public Warrants

   $ 21,343,306      $ —        $ —        $ 21,343,306  
  

 

 

    

 

 

    

 

 

    

 

 

 

Warrant Liability – Private Placement Warrants

   $ 13,631,507      $ —        $ —        $ 13,631,507  
  

 

 

    

 

 

    

 

 

    

 

 

 

The Company utilizes a Monte Carlo simulation model to value the warrants at each reporting period, with changes in fair value recognized in the statement of operations. The estimated fair value of the warrant liability is determined using Level 3 inputs. Inherent in a binomial options pricing model are assumptions related to expected share-price volatility, expected life, risk-free interest rate and dividend yield. The Company estimates the volatility of its ordinary shares based on historical volatility that matches the expected remaining life of the warrants. The risk-free interest rate is based on the U.S. Treasury zero-coupon yield curve on the grant date for a maturity similar to the expected remaining life of the warrants. The expected life of the warrants is assumed to be equivalent to their remaining contractual term. The dividend rate is based on the historical rate, which the Company anticipates to remain at zero.

The aforementioned warrant liabilities are not subject to qualified hedge accounting.

There were no transfers between Levels 1, 2 or 3 during the year ended December 31, 2020.

The following table provides quantitative information regarding Level 3 fair value measurements:

 

     At
October 27,
2020
(Initial
Measurement)
    As of
December 31,
2020
 

Stock price

   $ 8.50     $ 9.23  

Strike price

   $ 11.50     $ 11.50  

Term (in years)

     5.0       5.0  

Volatility

     40.0     40.0

Risk-free rate

     0.5     0.6

Dividend yield

     0.0     0.0

Fair value of warrants

   $ 2.33     $ 2.73  

 

F-43


Table of Contents

ALTIMAR ACQUISITION CORPORATION

NOTES TO FINANCIAL STATEMENTS

DECEMBER 31, 2020

 

The following table presents the changes in the fair value of warrant liabilities:

 

     Private
Placement
     Public      Warrant
Liabilities
 

Fair value as of August 20, 2020

   $ —      $ —        $ —  

Initial measurement on October 27, 2020

     11,651,159      18,303,782      29,954,941

Change in valuation inputs or other assumptions

     1,980,348      3,039,524      5,019,872
  

 

 

    

 

 

    

 

 

 

Fair value as of December 31, 2020

   $ 13,631,507    $ 21,343,306    $ 34,974,813
  

 

 

    

 

 

    

 

 

 

The gross holding gains and fair value of held-to-maturity securities at December 31, 2020 are as follows:

 

Held-To-Maturity

   Level      Amortized
Cost
     Gross
Holding
Loss
     Fair Value  

December 31, 2020 U.S. Treasury Securities (Mature on 04/29/2021)

     1      $ 275,037,291      $ (6,186    $ 275,031,105  
  

 

 

    

 

 

    

 

 

    

 

 

 

NOTE 10 — SUBSEQUENT EVENTS

In connection with Altimar’s proposed business combination with Owl Rock and Dyal, certain purported Altimar stockholders have filed lawsuits alleging breaches of fiduciary duty. Altimar has also received a demand letter and a threatened complaint that allege substantially the same issues. Altimar believes that these pending and threatened lawsuits are without merit and intends to defend the matters vigorously.

 

F-44


Table of Contents

Owl Rock Capital and Subsidiaries and Owl Rock Capital Securities LLC

Consolidated and Combined Statements of Financial Condition

(Amounts in Thousands)

 

     March 31, 2021     December 31, 2020  
     (Unaudited)        

Assets

    

Cash and cash-equivalents

   $ 8,564     $ 11,630  

Due from affiliates, net

     100,253       92,698  

Operating lease assets

     12,614       —    

Other assets

     27,520       17,269  
  

 

 

   

 

 

 

Total assets

   $ 148,951     $ 121,597  
  

 

 

   

 

 

 

Liabilities

    

Debt obligations, net

   $ 359,757     $ 356,386  

Accrued compensation

     181,912       207,957  

Accounts payable, accrued expenses and other liabilities

     62,405       58,415  

Operating lease liabilities

     13,175       —    
  

 

 

   

 

 

 

Total liabilities

     617,249       622,758  
  

 

 

   

 

 

 

Commitments and contingencies (Note 9)

    

Members’ capital (deficit)

    

Members’ capital (deficit) attributed to members of Owl Rock Capital and sole member of Owl Rock Capital Securities LLC

     (477,398     (507,687

Non-controlling interests

     9,100       6,526  
  

 

 

   

 

 

 

Total members’ capital (deficit)

     (468,298     (501,161
  

 

 

   

 

 

 

Total liabilities and members’ capital (deficit)

   $ 148,951     $ 121,597  
  

 

 

   

 

 

 

 

The accompanying notes are an integral part of these consolidated and combined financial statements.

 

F-45


Table of Contents

Owl Rock Capital and Subsidiaries and Owl Rock Capital Securities LLC

Consolidated and Combined Statements of Operations

(Unaudited)

(Amounts in Thousands)

 

     For the
Three Months Ended
March 31,
 
     2021      2020  

Revenues

     

Management fees, net (includes BDC Part I fees of $28,914 and $3,927 for the three months ended March 31, 2021 and 2020, respectively)

   $ 94,713      $ 36,847  

Administrative, transaction and other fees

     13,511        12,421  
  

 

 

    

 

 

 

Total revenues, net

     108,224        49,268  

Expenses

     

Compensation and benefits

     47,984        32,175  

General, administrative and other expenses

     14,860        19,220  
  

 

 

    

 

 

 

Total expenses

     62,844        51,395  

Interest expense

     5,858        5,894  
  

 

 

    

 

 

 

Net income (loss) before income taxes

     39,522        (8,021

Income tax expense (benefit)

     188        (46
  

 

 

    

 

 

 

Net income (loss) including non-controlling interests

     39,334        (7,975

Net (income) loss attributed to non-controlling interests

     80        915  
  

 

 

    

 

 

 

Net income (loss) attributable to members of Owl Rock Capital and sole member of Owl Rock Capital Securities LLC

   $ 39,414      $ (7,060
  

 

 

    

 

 

 

 

 

 

The accompanying notes are an integral part of these consolidated and combined financial statements.

 

F-46


Table of Contents

Owl Rock Capital and Subsidiaries and Owl Rock Capital Securities LLC

Consolidated and Combined Statements of Changes in Members’ Capital (Deficit)

(Unaudited)

(Amounts in Thousands)

 

          Members of Owl Rock Capital              
    Sole Member
of Securities
    Sponsor B Units     Class A Units     Non-controlling
Interests
    Total  

Members’ capital (deficit) at December 31, 2019

  $ 2,823     $ (214,768   $ (140,811   $ 2,259     $ (350,497

Contributions

    —         —         —         1,868       1,868  

Distributions

    (500     (9,732     (9,693     (176     (20,101

Net income (loss)

          (3,537     (3,523     (915     (7,975
 

 

 

   

 

 

   

 

 

   

 

 

   

 

 

 

Members’ capital (deficit) at March 31, 2020

  $ 2,323     $ (228,037   $ (154,027   $ 3,036     $ (376,705
 

 

 

   

 

 

   

 

 

   

 

 

   

 

 

 

Members’ capital (deficit) at December 31, 2020

  $ 1,323     $ (291,637   $ (217,373   $ 6,526     $ (501,161

Contributions

    —         —         —         2,654       2,654  

Distributions

    —         (4,572     (4,553     —         (9,125

Net income (loss)

    —         19,746       19,668       (80     39,334  
 

 

 

   

 

 

   

 

 

   

 

 

   

 

 

 

Members’ capital (deficit) at March 31, 2021

  $ 1,323     $ (276,463   $ (202,258   $ 9,100     $ (468,298
 

 

 

   

 

 

   

 

 

   

 

 

   

 

 

 

 

The accompanying notes are an integral part of these consolidated and combined financial statements.

 

F-47


Table of Contents

Owl Rock Capital and Subsidiaries and Owl Rock Capital Securities LLC

Consolidated and Combined Statements of Cash Flows

(Unaudited)

(Amounts in Thousands)

 

     For the
Three Months Ended
March 31,
 
     2021     2020  

Cash flows from operating activities

    

Net income (loss) including non-controlling interests

   $ 39,334     $ (7,975

Adjustments to reconcile net income (loss) to net cash from operating activities:

    

Depreciation and amortization

     131       230  

Amortization of deferred financing costs

     218       168  

Non-cash lease expense

     1,148       —    

Changes in operating assets and liabilities:

    

Due from affiliates, net

     (7,555     7,635  

Other assets

     (10,047     1,724  

Accrued compensation

     (26,045     (17,962

Accounts payable, accrued expenses and other liabilities

     4,608       (3,927

Operating lease liabilities

     (1,205     —    
  

 

 

   

 

 

 

Net cash provided by (used in) operating activities

     587       (20,107

Cash flows from investing activities

    

Purchase of fixed assets

     (295     (15
  

 

 

   

 

 

 

Net cash provided by (used in) investing activities

     (295     (15

Cash flows from financing activities

    

Proceeds from debt obligations

     97,898       71,570  

Repayments of debt obligations

     (94,745     (31,095

Deferred financing costs

     —         (300

Contributions

     2,614       1,804  

Distributions

     (9,125     (20,101
  

 

 

   

 

 

 

Net cash provided by (used in) financing activities

     (3,358     21,878  
  

 

 

   

 

 

 

Net increase (decrease) in cash and cash-equivalents

     (3,066     1,756  
  

 

 

   

 

 

 

Cash and cash-equivalents, beginning of the period

     11,630       7,343  
  

 

 

   

 

 

 

Cash and cash-equivalents, end of the period

   $ 8,564     $ 9,099  
  

 

 

   

 

 

 

Supplemental Information

    

Cash paid for interest

   $ 5,675     $ 5,693  

Cash paid for income taxes

   $ 230     $ 142  

The accompanying notes are an integral part of these consolidated and combined financial statements.

 

F-48


Table of Contents

Owl Rock Capital and Subsidiaries and Owl Rock Capital Securities LLC

Notes to Consolidated and Combined Financial Statements

(Unaudited)

(Amounts in Thousands, Except Where Noted)

 

1.

Organization and Business Description

Owl Rock Capital Group LLC (“Group” or “Parent”) is a Delaware limited liability company, headquartered in New York. Group is a leading alternative asset management firm focused on providing direct lending solutions to U.S. middle market companies (the “Business”). Prior to the formation of Group on June 6, 2018, the Business operated under Owl Rock Capital Holdings LLC (“Holdings”), a Delaware limited liability company that was formed on October 15, 2015 and which is a wholly-owned subsidiary of Group.

There are two types of equity interests in Group: Units, comprised of Class A Units and Sponsor B Units and which retain pro rata economic rights in the assets, liabilities, profits and losses of the Business, and FIC Interests, which retain pro rata economic rights in the assets, liabilities, profits and losses of certain assets (“FIC assets”), which are not assets of the Business. “Owl Rock Capital” is presented as a carve-out from Group representing the portion of Group attributable to the Business. FIC interests are not presented in the carve-out financial statements of Owl Rock Capital, as FIC assets are not assets of the Business.

Sponsor B Units are owned by an entity indirectly controlled by certain executives of Owl Rock Capital and Class A Units are held by certain third-party investors. An entity controlled by certain executives of Owl Rock Capital has the right to manage and conduct the business and affairs of Owl Rock Capital.

Owl Rock Capital Securities LLC (“Securities”) is a Delaware limited liability company formed on December 17, 2015. Securities is a broker-dealer registered with the Securities Exchange Commission (“SEC”), a member of the Financial Industry Regulatory Authority (“FINRA”) and the Securities Investor Protection Corporation (“SIPC”). Securities is wholly owned by an affiliate of Owl Rock Capital and provides distribution services to Owl Rock Capital. Owl Rock Capital, collectively with its consolidated subsidiaries related to the Business (and excluding such subsidiaries constituting FIC assets), and combined with Securities, is referred to hereafter as “Owl Rock” or the “Company”. The Company measures its financial performance and allocates resources in a single segment, which operates primarily in the United States. Accordingly, Owl Rock considers itself to be in a single operating and reportable segment structure.

On December 23, 2020, Group entered into a business combination agreement with Altimar Acquisition Corporation (“Altimar”) and Neuberger Berman Group LLC (“Neuberger”) with respect to a business combination transaction (the “transaction”) involving Owl Rock, Dyal Capital Partners (“Dyal”), a division of Neuberger, and Altimar to form “Blue Owl,” a publicly-traded alternative asset manager. Effective May 19, 2021, (i) Altimar was redomiciled as a Delaware corporation and changed its name to Blue Owl Capital Inc. (ii) the Company merged with Altimar and (iii) the Company acquired Dyal.

 

2.

Summary of Significant Accounting Policies

Basis of Presentation

The accompanying consolidated and combined (thereafter referred to as “consolidated”) financial statements have been prepared from the Parent’s historical accounting records and are presented on a stand-alone basis. The Parent owns a residual interest in proceeds from the sale of Sponsor B Units, which are not presented as part of these stand-alone consolidated financial statements and footnotes. All inter-company balances and transactions have been eliminated upon consolidation and combination. These consolidated financial statements have been prepared in accordance with accounting principles generally accepted in the United States of America (“U.S. GAAP”).

 

F-49


Table of Contents

Owl Rock Capital and Subsidiaries and Owl Rock Capital Securities LLC

Notes to Consolidated and Combined Financial Statements

(Unaudited)

(Amounts in Thousands, Except Where Noted)

 

The consolidated statements of operations include all revenues and costs directly attributable to Owl Rock. The consolidated statements of financial condition of Owl Rock include assets and liabilities of the Parent that are specifically identifiable or otherwise attributable to the Company. Management of Owl Rock and the Parent consider these allocations to be a reasonable reflection of the utilization of services by, or the benefits provided to Owl Rock.

Certain prior period amounts have been reclassified for consistency with the current period presentation. These reclassifications had no effect on the reported consolidated results of operations.

Use of Estimates

The preparation of consolidated financial statements in conformity with GAAP requires management to make assumptions and estimates that affect the reported amounts of assets and liabilities, the disclosure of contingent assets and liabilities at the date of the consolidated financial statements and the reported amounts of revenues and expenses during the reporting periods. Actual results could differ from these estimates and such differences could be material to the consolidated financial statements.

Principles of Consolidation

The Company consolidates those entities in which it has a direct or indirect controlling financial interest based on either a variable interest model or voting interest model. The Company determines whether an entity should be consolidated by first evaluating whether it holds a variable interest in the entity. Entities that are not variable interest entities (“VIEs”) are further evaluated for consolidation under the voting interest model (“VOE”).

An entity is considered to be a VIE if any of the following conditions exist: (a) the total equity investment at risk is not sufficient to permit the entity to finance its activities without additional subordinated financial support, (b) the holders of equity investment at risk, as a group, lack either the direct or indirect ability through voting rights or similar rights to make decisions that have a significant effect on the success of the entity or the obligation to absorb the expected losses or right to receive the expected residual returns, or (c) the voting rights of some equity investors are disproportionate to their obligation to absorb losses of the entity, their rights to receive returns from an entity, or both and substantially all of the entity’s activities either involve or are conducted on behalf of an investor with disproportionately few voting rights.

Fees that are customary and commensurate with the level of services provided by the Company, and where the Company does not hold other economic interests in the entity that would absorb more than an insignificant amount of the expected losses or returns of the entity, would not be considered a variable interest. The Company factors in all economic interests, including proportionate interests through related parties, to determine if fees are considered a variable interest. Where the Company’s interests in funds are primarily management fees, incentive fees, and/or insignificant direct or indirect equity interests through related parties, the Company is not considered to have a variable interest in such entities.

The Company consolidates all VIEs for which it is the primary beneficiary. An entity is determined to be the primary beneficiary if it holds a controlling financial interest, which is defined as having (a) the power to direct the activities of the VIE that most significantly impact the entity’s economic performance and (b) the obligation to absorb losses of the entity or the right to receive benefits from the entity that could potentially be significant to the VIE.

 

F-50


Table of Contents

Owl Rock Capital and Subsidiaries and Owl Rock Capital Securities LLC

Notes to Consolidated and Combined Financial Statements

(Unaudited)

(Amounts in Thousands, Except Where Noted)

 

The Company determines whether it is the primary beneficiary of a VIE at the time it becomes involved with a VIE and continuously reconsiders that conclusion. In evaluating whether the Company is the primary beneficiary, the Company evaluates its direct and indirect economic interests in the entity. The consolidation analysis is generally performed qualitatively, however, if the primary beneficiary is not readily determinable, a quantitative analysis may also be performed. This analysis requires judgment, including: (1) determining whether the equity investment at risk is sufficient to permit the entity to finance its activities without additional subordinated financial support, (2) evaluating whether the equity holders, as a group, can make decisions that have a significant effect on the success of the entity, (3) determining whether two or more parties’ equity interests should be aggregated, (4) determining whether the equity investors have proportionate voting rights to their obligations to absorb losses or rights to receive returns from an entity and (5) evaluating the nature of relationships and activities of the parties involved in determining which party within a related-party group is most closely associated with a VIE and hence would be deemed the primary beneficiary.

Cash and Cash Equivalents

Cash and cash equivalents of the Company include demand deposit accounts.

As of March 31, 2021 and December 31, 2020, the Company had cash balances with financial institutions in excess of Federal Deposit Insurance Corporation insured limits. The Company monitors the credit standing of these financial institutions.

Net Capital Requirement

As a registered broker-dealer, Securities is subject to SEC Rule 15c3-1, which requires the maintenance of minimum net capital in excess of the greater of $5 and 6.67% of aggregate indebtedness. As of March 31, 2021 and December 31, 2020, Securities’ net capital was in excess of minimum requirements.

Leases

Right-of-use assets and liabilities related to operating leases are included within operating lease assets and operating lease liabilities, respectively, in the Company’s consolidated statements of financial position. The Company adopted accounting standards update (“ASU”) 2016-02, Leases (Topic 842), as amended, on January 1, 2021 (“ASC 842”). The Company did not restate prior periods and there were no adjustments to retained earnings upon adoption of ASC 842. The Company applied the package of practical expedients permitted under the transition guidance within the new standard, including carrying forward the historical lease classification and not reassessing whether certain costs capitalized under the prior guidance are eligible for capitalization under ASC 842. The adoption of ASC 842 resulted in the recognition of $13.8 million and $14.4 million of operating lease assets and liabilities, respectively, with the net of these amounts offsetting the deferred rent credit liability in existence immediately prior to adoption.

The Company determines if an arrangement is a lease at inception. Right-of-use lease assets and lease liabilities are recognized at commencement date based on the present value of lease payments over the lease term. Right-of-use lease assets represent the Company’s right to use a leased asset for the lease term and lease liabilities represent the Company’s obligation to make lease payments arising from the lease. The Company does not recognize right-of-use lease assets and lease liabilities for leases with an initial term of one year or less.

 

F-51


Table of Contents

Owl Rock Capital and Subsidiaries and Owl Rock Capital Securities LLC

Notes to Consolidated and Combined Financial Statements

(Unaudited)

(Amounts in Thousands, Except Where Noted)

 

As the Company’s leases do not provide an implicit rate, the Company uses its estimated incremental borrowing rate based on information available at the lease commencement date in determining the present value of lease payments. The determination of an appropriate incremental borrowing rate requires judgment. The Company determines its incremental borrowing rate based on data for instruments with similar characteristics, including recently issued debt, as well as other factors.

The operating lease assets include any lease payments made and include lease incentives. Lease terms include options to extend or terminate when it is reasonably certain that the Company will exercise that option. In addition, the Company separates lease and non-lease components embedded within lease agreements.

Lease expense for operating lease payments, which is comprised of amortization of right-of-use assets and interest accretion on lease liabilities, is generally recognized on a straight-line basis over the lease term and included within general, administrative and other expenses in the consolidated statements of operations. Amortization of right-of-use lease assets related to finance leases is included within general, administrative and other expenses and interest accretion on lease liabilities related to finance leases is included within interest expense.

Other Assets

Other assets include deferred transaction costs, deferred tax assets, fixed assets, capital contribution receivable, prepaid expenses and other. Fixed assets, consisting of furniture, fixtures and equipment, leasehold improvements, computer hardware, and internal-use software, are recorded at cost, less accumulated depreciation and amortization.

Direct costs associated with developing, purchasing, or otherwise acquiring software for internal use are capitalized and amortized on a straight-line basis over the expected useful life of the software, beginning when the software is ready for its intended purpose. Costs incurred for upgrades and enhancements that will not result in additional functionality are expensed as incurred.

Fixed assets are depreciated or amortized on a straight-line basis over an asset’s estimated useful life, with the corresponding depreciation and amortization expense included within general, administrative and other expenses on the Company’s consolidated statements of operations. The estimated useful life for leasehold improvements is the lesser of the remaining lease term and the life of the asset, while other fixed assets and internal-use software are generally depreciated between two and seven years. Fixed assets are reviewed for impairment whenever events or changes in circumstances indicate that the carrying amount of an asset may not be recoverable.

Direct and incremental costs incurred in connection with the Blue Owl transaction are capitalized and deferred in the consolidated statements of financial condition within other assets. These costs will be recorded as a reduction of capital when the transaction becomes effective.

Distributions

Distributions to members are determined in accordance with the Company’s operating agreements and are recorded on the payment date.

 

F-52


Table of Contents

Owl Rock Capital and Subsidiaries and Owl Rock Capital Securities LLC

Notes to Consolidated and Combined Financial Statements

(Unaudited)

(Amounts in Thousands, Except Where Noted)

 

Non-controlling Interests

Non-controlling interests in consolidated subsidiaries reflect third-party investor capital in operating subsidiaries. The allocation of net income or loss to non-controlling interests is based on the relative ownership interests of the third-party investors.

Revenue Recognition

Revenues consist primarily of management fees, incentive fees and administrative and other transaction fees. Effective January 1, 2018, the Company adopted the Financial Accounting Standards Board (“FASB”) Topic 606 (“ASC 606”), Revenue from Contracts with Customers.

Pursuant to ASC 606, the Company recognizes revenue at the time of transfer of promised goods or services to customers in an amount that reflects the consideration to which the Company expects to be entitled in exchange for those goods or services. Under this standard, revenue is based on a contract with a determinable transaction price and distinct performance obligations with probable collectability. Revenues cannot be recognized until the performance obligation(s) are satisfied and control is transferred to the customer.

Management Fees

Management fees are recognized over the period in which the investment management services are performed because customers simultaneously consume and receive benefits continuously over time. Payment terms and fee rates of management fees vary by fund. Management fees are generally based upon a defined percentage of average fair value of gross assets (excluding cash) or average fair value of gross assets (excluding cash) plus undrawn commitments in the case of the Company’s business development companies (“BDCs”), or fair value of gross assets (excluding cash), fair value of investments plus undrawn commitments, or invested capital in the case of the Company’s long-dated private funds (“Private Debt funds”) and separately managed accounts (“Managed Accounts”). The contractual terms of management fees vary by fund structure and investment strategy.

Management fees also include a fee based on the net investment income of the Company’s BDCs, Owl Rock Capital Corporation, Owl Rock Capital Corporation II, Owl Rock Technology Finance Corp. and Owl Rock Core Income Corp. (and should such BDC be listed in the future, Owl Rock Capital Corporation III, collectively, “BDC Part I Fees”), which are subject to performance hurdles. Such BDC Part I Fees are classified as management fees in the consolidated statements of operations as they are predictable and recurring in nature, not subject to contingent repayment and cash-settled each quarter.

Incentive Fees

Incentive fees earned on the performance of certain fund structures are recognized based on the fund’s performance during the period, subject to the achievement of minimum return levels in accordance with the respective terms set out in each fund’s investment management agreement. Incentive fees are realized at the end of a measurement period, typically annually. Once realized, such fees are no longer subject to reversal. The Company recognizes incentive fee revenue only when the amount is realized and no longer subject to reversal.

 

F-53


Table of Contents

Owl Rock Capital and Subsidiaries and Owl Rock Capital Securities LLC

Notes to Consolidated and Combined Financial Statements

(Unaudited)

(Amounts in Thousands, Except Where Noted)

 

Administrative, Transaction and Other Fees

Administrative, transaction and other fees are comprised of fee income earned from services provided to portfolio companies, dealer manager revenue, and administrative fees reimbursed by products managed by the Company (“Owl Rock products”).

Fee income is earned for services provided to portfolio companies, which may include arrangement, syndication, origination, structuring analysis, capital structure and business plan advice and other services. The fees are recognized as income when the services rendered are completed.

Dealer manager revenue consists of commissions earned for providing distribution services to certain Owl Rock products. Dealer manager revenue is recorded on an accrual basis as earned.

Administrative fees represent expenses incurred by certain professionals of the Company and reimbursed by products managed by the Company. The Company may incur certain costs in connection with satisfying its performance obligations for investment management services or similar agreements – primarily employee travel costs – for which it receives reimbursements from its customers under the administrative agreements or similar agreements with Owl Rock products. For reimbursable travel costs, the Company concluded it controls the services provided by its employees and other parties and, therefore, is acting as principal. For reimbursable costs incurred in connection with satisfying its performance obligations for administration services, the Company concluded it does not control, with the exception of the allocable compensation and employee travel costs, the services provided by its employees and other parties and, therefore, is acting as agent. Accordingly, the Company records expenses for which it is acting as the principal on a gross basis within administrative, transaction and other fees, general, administrative and other expenses, compensation and benefits and records costs for which it is agent on a net basis within due from affiliates, net, within the consolidated statements of financial condition.

Compensation and Benefits

Compensation and benefits consist of salaries, bonuses, commissions, long-term deferral programs, benefits and payroll taxes. Compensation is accrued over the related service period and long-term deferral program awards are paid out based on the various vesting dates.

On September 15, 2020, the Company issued a special incentive award (the “Award”). The Award is determined in relation to the fair value of Owl Rock, measured by an independent third party valuation firm, was fully vested upon issuance, will be settled in cash and is subject to the terms and conditions of the Award. The Award is classified as a liability and will be remeasured at fair value, which is equal to its settlement value, each reporting period until it is settled. The Award incurred a non-cash compensation expense of $90.5 million in 2020 and it is included in compensation and benefits within the consolidated statements of operations and accrued compensation within the consolidated statements of financial condition.

On December 28, 2020, the Company entered into an agreement to convert the cash settled Award into 9.05 million restricted stock units of Blue Owl common stock upon closing of the transaction. As this modification is contingent upon the closing of the transaction, it will not be recognized until the contingency is resolved.

Deferred Financing Costs

The Company records expenses related to debt obligations as deferred financing costs. These expenses are deferred and evenly amortized over the life of the related debt instrument and included within interest

 

F-54


Table of Contents

Owl Rock Capital and Subsidiaries and Owl Rock Capital Securities LLC

Notes to Consolidated and Combined Financial Statements

(Unaudited)

(Amounts in Thousands, Except Where Noted)

 

expense within the consolidated statements of operations. Deferred financing costs are presented on the consolidated statements of financial condition as a direct deduction from the outstanding debt obligations liability.

Income Taxes

Certain subsidiaries of the Company (the “Taxable Partnerships”) are treated as partnerships for federal income tax purposes and, accordingly, are generally not subject to federal and state income taxes, as such taxes are the responsibility of certain direct and indirect owners of the Taxable Partnerships. However, the Taxable Partnerships are subject to Unincorporated Business Tax in New York City and Connecticut at 4.00% and 6.99%, respectively (“UBT”) and other state taxes. Certain subsidiaries of the Company (the “Taxable Corporations”) are domestic and foreign corporations. Depending on the domicile of the Taxable Corporations, their income is subject to either U.S. federal, state and local income taxes or foreign income taxes (for which a foreign tax credit can generally offset U.S. corporate taxes imposed on the same income).

The Company accounts for income taxes and UBT using the asset and liability method under which deferred tax assets and liabilities are recognized for the future tax consequences attributable to differences between the financial statement carrying amounts of existing assets and liabilities, and their respective tax basis by applying statutory tax rates. The measurement of deferred tax assets is reduced by a valuation allowance if, based upon available evidence, it is more likely than not, that some or all of the deferred tax asset will not be realized. Interest and penalties, if any, assessed under the relevant tax law are recognized as incurred within income tax expense in the consolidated statements of operations. Based on the available evidence, the Company has determined that it is more likely than not that all deferred tax assets will be realized and that a valuation allowance is not needed as of March 31, 2021 and December 31, 2020.

The Company is required to determine whether its tax positions are more-likely-than-not to be sustained upon examination by the applicable taxing authority based on the technical merits of the position. Tax positions not deemed to meet a more-likely-than-not standard would be recorded as a tax expense in the current period. At December 31, 2020, there were no uncertain tax positions meeting the above recognition criteria. The Taxable Partnerships and the Taxable Corporations file U.S. Federal, state and local tax returns as well as foreign tax returns. Deferred tax expense (benefit) is included in the accompanying consolidated statements of operations.

New Accounting Pronouncements

The Company considers the applicability and impact of all ASUs issued. ASUs not listed below were assessed and either determined to be not applicable or expected to have minimal impact on its consolidated financial statements.

In June 2016, the FASB issued ASU 2016-13, Financial Instruments - Credit Losses (Topic 326): Measurement of Credit Losses on Financial Instruments, which has subsequently been amended by ASU 2018-19, ASU 2019-04, ASU 2019-05, and ASU 2019-11 (collectively, “ASU 2016-13”). The objective of the guidance in ASU 2016-13 is to allow entities to recognize estimated credit losses in the period that the change in valuation occurs. ASU 2016-13 requires an entity to present financial assets measured on an amortized cost basis on the balance sheet net of an allowance for credit losses. Available for sale and held to maturity debt securities are also required to be held net of an allowance for credit losses. The guidance is effective for fiscal periods beginning after December 15, 2022. The guidance should be applied using a modified retrospective approach. The Company is currently evaluating the impact of this guidance on its consolidated financial statements.

 

F-55


Table of Contents

Owl Rock Capital and Subsidiaries and Owl Rock Capital Securities LLC

Notes to Consolidated and Combined Financial Statements

(Unaudited)

(Amounts in Thousands, Except Where Noted)

 

In December 2019, the FASB issued ASU 2019-12, Income Taxes (Topic 740): Simplifying the Accounting for Income Taxes. The amendments in this update simplify the accounting for income taxes by removing certain exceptions to the general principles in Topic 740. The amendments also improve consistent application of and simplify GAAP for other areas of Topic 740 by clarifying and amending existing guidance. The amendments in this update related to separate financial statements of legal entities that are not subject to tax should be applied on a retrospective basis for all periods presented. The amendments related to changes in ownership of foreign equity method investments or foreign subsidiaries should be applied on a modified retrospective basis through a cumulative-effect adjustment to retained earnings as of the beginning of the fiscal year of adoption. The amendments related to franchise taxes that are partially based on income should be applied on either a retrospective basis for all periods presented or a modified retrospective basis through a cumulative-effect adjustment to retained earnings as of the beginning of the fiscal year of adoption. All other amendments should be applied on a prospective basis. ASU 2019-12 is effective for annual reporting periods beginning after December 15, 2021 and interim periods within fiscal years beginning after December 15, 2022, with early adoption permitted. The Company is currently evaluating the impact of this guidance on its consolidated financial statements.

In March 2020, the FASB issued ASU 2020-04, Reference Rate Reform (Topic 848). The amendments in this update provide optional expedients and exceptions for applying generally accepted accounting principles to contracts, hedging relationships, and other transactions affected by reference rate reform if certain criteria are met. The temporary optional expedients and exceptions can be elected through December 31, 2022. The amendments in this update apply only to contracts, hedging relationships, and other transactions that reference the London Interbank Offered Rate (“LIBOR”) or another reference rate expected to be discontinued because of reference rate reform. An entity may elect to adopt the amendments for contract modifications as of any date from the beginning of an interim period that includes or is subsequent to March 12, 2020, or prospectively from a date within an interim period that includes or is subsequent to March 12, 2020, up to the date that the financial statements are available to be issued. An entity may elect to apply the amendments in ASU 2020-04 to eligible hedging relationships existing as of the beginning of the interim period that includes March 12, 2020 and to new eligible hedging relationships entered into after the beginning of the interim period that includes March 12, 2020. The Company is currently evaluating the impact of this guidance on its consolidated financial statements.

 

3.

Other Assets

Other assets consist of the following:

 

     March 31, 2021      December 31, 2020  
     (Unaudited)         

Deferred transaction costs

   $ 15,593      $ 8,255  

Fixed assets, net

     3,520        3,356  

Deferred tax assets

     850        800  

Contributions receivable

     607        567  

Other assets

     6,950        4,291  
  

 

 

    

 

 

 

Total

   $ 27,520      $ 17,269  
  

 

 

    

 

 

 

 

F-56


Table of Contents

Owl Rock Capital and Subsidiaries and Owl Rock Capital Securities LLC

Notes to Consolidated and Combined Financial Statements

(Unaudited)

(Amounts in Thousands, Except Where Noted)

 

Fixed assets consist of the following:

 

     March 31, 2021      December 31, 2020  
     (Unaudited)         

Leasehold improvements

   $ 2,133      $ 2,133  

Furniture and fixtures

     1,603        1,612  

Computer equipment

     730        730  

Computer software

     860        556  
  

 

 

    

 

 

 

Fixed assets

     5,326        5,031  

Accumulated depreciation and amortization

     (1,806      (1,675
  

 

 

    

 

 

 

Fixed assets, net

   $ 3,520      $ 3,356  
  

 

 

    

 

 

 

The depreciation and amortization expense for the three months ended March 31, 2021 and 2020 was $131 and $230, respectively, and included in general, administrative and other expenses within the consolidated statements of operations.

 

4.

Debt Obligations, Net

The table below summarizes outstanding debt obligations of the Company:

 

     March 31, 2021 (Unaudited)  
     Current
Maturity
Date
     Aggregate
Facility
Size
     Outstanding
Debt
     Amount
Available (1)
     Net
Carrying
Value (2)
     Interest
Rate (3)
 

Revolving Credit Facility #1

     2/28/2022      $ 105,000      $ 92,432      $ 10,841      $ 92,145        4.31

Revolving Credit Facility #2

     8/20/2021        22,000        20,981        1,019        20,953        4.31

Term Loan

     10/25/2029        250,000        250,000        —          246,659        7.60
     

 

 

    

 

 

    

 

 

    

 

 

    

Total

      $ 377,000      $ 363,413      $ 11,860      $ 359,757     
     

 

 

    

 

 

    

 

 

    

 

 

    

 

(1)

Amount available is reduced by outstanding letters of credit.

(2)

The carrying values of the Revolving Credit Facility #1, Revolving Credit Facility #2, and Term Loan are presented net of capitalized and unamortized deferred financing costs of $287, $28, and $3.3 million, respectively.

(3)

Average interest rate noted above, excludes impact of deferred financing and unused commitment fees.

 

     December 31, 2020  
     Current
Maturity
Date
     Aggregate
Facility
Size
     Outstanding
Debt
     Amount
Available (1)
     Net
Carrying
Value (2)
     Interest
Rate (3)
 

Revolving Credit Facility #1

     2/28/2022      $ 105,000      $ 92,895      $ 10,377      $ 92,522        4.75

Revolving Credit Facility #2

     8/20/2021        22,000        17,365        4,635        17,303        4.49

Term Loan

     10/25/2029        250,000        250,000        —          246,561        7.86
     

 

 

    

 

 

    

 

 

    

 

 

    

Total

      $ 377,000      $ 360,260      $ 15,012      $ 356,386     
     

 

 

    

 

 

    

 

 

    

 

 

    

 

(1)

Amount available is reduced by outstanding letters of credit.

 

F-57


Table of Contents

Owl Rock Capital and Subsidiaries and Owl Rock Capital Securities LLC

Notes to Consolidated and Combined Financial Statements

(Unaudited)

(Amounts in Thousands, Except Where Noted)

 

(2)

The carrying values of the Revolving Credit Facility #1, Revolving Credit Facility #2, and Term Loan are presented net of capitalized and unamortized deferred financing costs of $373, $62, and $3.4 million, respectively.

(3)

Average interest rate noted above, excludes impact of deferred financing and unused commitment fees.

Deferred financing cost amortization expense for the three months ended March 31, 2021 and 2020 was $218 and $168, respectively.

Corporate Revolving Credit Facility

On April 15, 2021, a wholly-owned subsidiary of the Company, entered into a $150 million credit facility (“Corporate Revolving Credit Facility”). The maximum capacity under the Corporate Revolving Credit Facility may be increased to $200 million though our exercise of an uncommitted accordion feature through which existing and new lenders may, at their option, agree to provide additional financing.

Borrowings under the credit facility bear interest at a rate per annum equal to: (i) in the case of London Interbank Offered Rate (“LIBOR”) – based advances, LIBOR + 2.50%, or (ii) in the case of Alternate Base Rate (“ABR”) – based advances, ABR + 1.50% subject to an ABR floor of 1.00%. The ABR is determined as the greatest of: (a) Prime Rate, (b) NY Fed Bank Rate + 0.50%, and (c) LIBOR + 1.00%. The Company also pays a fee on the unused portion of the credit facility in the amount of: (i) 0.25% per annum to the extent utilization is greater than 50%, and (ii) 0.375% per annum to the extent utilization is less than 50%.

Borrowings under the credit facility are secured by a continuing interest in certain management fees, incentive fees and other fees or distributions.

Revolving Credit Facility #1

On February 22, 2017, Owl Rock entered into a $10 million credit facility (“Revolving Credit Facility #1”). On March 12, 2018, the credit facility was amended to, among other things: (i) increase facility size to $36.5 million, (ii) extend the maturity date to February 28, 2022, (iii) reduce the LIBOR — based rate from LIBOR + 3.25% to LIBOR + 3.05% and prime rate — based rate from prime rate + 0.50% to prime rate + 0.25%, and (iv) added a letter of credit sublimit of $5 million. On December 13, 2018, the credit facility was increased to $50 million. On February 20, 2020, the credit facility was increased to $80 million. On October 30, 2020, the credit facility was increased to $105 million. In April 2021, the Company terminated Revolving Credit Facility #1.

Borrowings under the credit facility bear interest at a rate per annum equal to: (i) in the case of LIBOR — based advance, the greater of LIBOR + 3.05 % and 4.25%, or (ii) in the case of prime rate — based advance, the greater of prime rate, as published by the lending bank, + 0.25 % and 4.25%. The Company also pays fees of 0.5% and 2.0% per annum on the unused portion of the credit facility and outstanding letters of credit, respectively.

Borrowings under the credit facility are secured by a continuing interest in management fees, incentive fees and other fees or distributions.

Revolving Credit Facility #2

On February 22, 2019, Owl Rock entered into a $10 million credit facility (“Revolving Credit Facility #2”). On November 29, 2019, the credit facility was increased to $16 million. On September 14, 2020, the credit facility was increased to $22 million. In April 2021, the Company terminated Revolving Credit Facility #2.

 

F-58


Table of Contents

Owl Rock Capital and Subsidiaries and Owl Rock Capital Securities LLC

Notes to Consolidated and Combined Financial Statements

(Unaudited)

(Amounts in Thousands, Except Where Noted)

 

Borrowings under the credit facility bear interest at a rate per annum equal to: (i) in the case of LIBOR – based advances, the greater of LIBOR + 3.05% and 4.25%, or (ii) in the case of the prime rate — based advances, the greater of the prime rate, as published by the lending bank, + 0.25% and 4.25%. The Company also pays a fee of 0.5% per annum on the unused portion of the credit facility.

Borrowings under the credit facility are secured by a continuing interest in management fees, incentive fees and other fees or distributions.

Term Loan

On October 25, 2019, Holdings entered into a $250 million term loan agreement (“Term Loan”). The Term Loan bears interest at a rate per annum equal to LIBOR + 6.00% and is subject to a LIBOR floor of 1.50%.

Borrowing under the Term Loan is secured by cash receipts and distributions from subsidiaries of Owl Rock.

 

5.

Leases

The Company primarily has non-cancelable operating leases for its headquarters in New York and its offices in New York, Greenwich, Menlo Park and London. Upon the adoption of ASC 842, the Company did not restate prior periods and therefore, comparative period ended March 31, 2020 is not presented below.

 

Lease Costs

   Three Months Ended
March 31, 2021
 

Operating lease costs

   $ 1,316  
  

 

 

 

Net Lease Costs

   $ 1,316  
  

 

 

 

 

Supplement Lease Cash Flow Information

   Three Months Ended
March 31, 2021
 

Cash paid for amounts included in measurement of lease liabilities:

  

Operating cash flows for operating leases

   $ 1,373  

 

Lease Term and Discount Rate

   March 31, 2021  

Weighted average remaining lease terms:

  

Operating leases

     2.6 years  

Weighted average discount rate:

  

Operating leases

     5.3

 

Maturity of Lease Liabilities

   Operating Leases (1)  

April 1 to December 31, 2021

   $ 4,106  

2022

     5,424  

2023

     4,406  

2024

     77  
  

 

 

 

Total lease payments

     14,013  

Imputed interest

     (838
  

 

 

 

Total Lease Liabilities

   $ 13,175  
  

 

 

 

 

F-59


Table of Contents

Owl Rock Capital and Subsidiaries and Owl Rock Capital Securities LLC

Notes to Consolidated and Combined Financial Statements

(Unaudited)

(Amounts in Thousands, Except Where Noted)

 

 

  (1)

The Company has future operating lease payments of $55.1 million related to leases that have not commenced that were entered into as of March 31, 2021. Such lease payments are not yet accounted for in the table above or the Company’s consolidated statements of financial condition as operating lease assets and operating lease liabilities. These operating lease payments are anticipated to commence in the fourth quarter of 2022 and continue for 10 years.

 

6.

Members’ Capital (Deficit)

Ownership Interests

Sponsor B and Class A Units (collectively “Units”) provide each unitholder with legal and beneficial ownership interests in, and rights and duties as a member of Owl Rock Capital, including, without limitation, the right to share in net income (loss), and the right to receive distributions.

Ownership interests of Owl Rock Capital are summarized in the following table:

 

     March 31, 2021 (Unaudited)     December 31, 2020  
     Units      Economic
Interest %
    Units      Economic
Interest %
 

Sponsor B Units

     5,010,000        50.1     5,010,000        50.1

Class A Units

     4,990,000        49.9     4,990,000        49.9
  

 

 

    

 

 

   

 

 

    

 

 

 

Total

     10,000,000        100.0     10,000,000        100.0
  

 

 

    

 

 

   

 

 

    

 

 

 

Contributions

Contributions by Class A members, which are non-controlling interest holders, are made to the Company in accordance with the operating agreements and are recorded in the applicable period. During the three months ended March 31, 2021 and 2020 the Company received contributions of $2.7 million and $1.9 million, respectively.

Distributions

Distributions to members are determined in accordance with the Company’s operating agreements and are recorded on the payment date. During the three months ended March 31, 2021 and 2020, the Company made distributions of $9.1 million and $20.1 million, respectively.

 

F-60


Table of Contents

Owl Rock Capital and Subsidiaries and Owl Rock Capital Securities LLC

Notes to Consolidated and Combined Financial Statements

(Unaudited)

(Amounts in Thousands, Except Where Noted)

 

7.

Related Party Transactions

Due from Affiliates, Net

The Company considers its professionals and non-consolidated funds to be affiliates. Due from affiliates, net consists of the following:

 

     March 31, 2021      December 31, 2020  
     (Unaudited)         

Management and BDC Part I Fees receivable

   $ 90,648      $ 78,586  

Payments made on behalf of and amounts due from Owl Rock products and other amounts due

     9,605        14,112  
  

 

 

    

 

 

 

Total

   $ 100,253      $ 92,698  
  

 

 

    

 

 

 

Management fees, incentive fees, and administrative fees represent revenue that is earned from the Company’s affiliates. The related accounts receivable is included within due from affiliates, net within the consolidated statements of financial condition.

Administrative fees represent allocable compensation and expenses incurred by certain professionals of the Company and reimbursed by products managed by the Company. For reimbursable expenses in which the Company is determined to be principal, during the three months ended March 31, 2021 and 2020 the Company has recorded revenue of $3.5 million and $2.8 million, respectively, within administrative, transaction and other fees on the consolidated statements of operations.

Employees and other related parties may be permitted to directly or indirectly invest in Owl Rock products alongside fund investors. Participation is limited to individuals who qualify under applicable securities laws.

Fee Waivers

The Company is party to fee waiver agreements with certain BDCs pursuant to which certain portions of management fee and BDC Part I Fee revenue are waived. The management fees and BDC Part I Fees are reported net of the fee waivers. For the three months ended March 31, 2021 the Company waived management fees in the amount of $52. For the three months ended March 31, 2020, the Company waived management fees and BDC Part I Fees in the amount of $17.4 million and $25.6 million, respectively.

Expense Support Agreement

The Company is party to expense support agreements with two of the Owl Rock products. Pursuant to these agreements, the Company may not be reimbursed for certain of its expenditures made in connection with such funds until certain profitability and cash flow thresholds of the funds are achieved (“Expense Support”). During the three months ended March 31, 2021 and 2020, Expense Support amounted to $2.3 million and $6.6 million, respectively, and is included in general, administrative and other expenses within the consolidated statements of operations. These amounts are subject to recoupment from the Owl Rock products in the event certain criteria are met. As of March 31, 2021 and December 31, 2020, Expense Support recognized during the three months ended March 31, 2021 and 2020, respectively, had not been reimbursed.

 

F-61


Table of Contents

Owl Rock Capital and Subsidiaries and Owl Rock Capital Securities LLC

Notes to Consolidated and Combined Financial Statements

(Unaudited)

(Amounts in Thousands, Except Where Noted)

 

Aircraft and Other Services

In the normal course of business, Owl Rock makes use of aircraft owned by affiliates of Owl Rock and reimburses such affiliates for such use based on current market rates. Affiliates of Owl Rock bear all of the operating, personnel and maintenance costs associated with the aircraft, with the exception of the aforementioned reimbursements. Personal use of the aircraft is not charged to Owl Rock. The transactions described herein are not material to the consolidated financial statements.

 

8.

Income Taxes

The computation of the effective tax rate and provision at each interim period requires the use of certain estimates and significant judgment including, but not limited to, the expected operating income for the year, projections of the proportion of income earned and taxed in foreign jurisdictions, permanent differences, and the likelihood of recovering deferred tax assets existing as of the balance sheet date. The estimates used to compute the provision for income taxes may change as new events occur, additional information is obtained or as tax laws and regulations change. Accordingly, the effective tax rate for interim periods is not indicative of the tax rate expected for a full year.

For the three months ended March 31, 2021 and 2020, the Company recorded income tax expense (benefit) of $0.2 million and $(46), respectively. The income tax effects of temporary differences give rise to significant portions of deferred tax assets and liabilities, which are presented on a net basis. As of March 31, 2021 and December 31, 2020, the Company recorded a net deferred tax asset of $0.9 million and $0.8 million, respectively, within other assets in the consolidated statements of financial condition.

 

9.

Commitments and Contingencies

Indemnification Arrangements

Consistent with standard business practices in the normal course of business, the Company enters into contracts that contain indemnities for affiliates of the Company, persons acting on behalf of the Company or such affiliates and third parties. The terms of the indemnities vary from contract to contract and the Company’s maximum exposure under these arrangements cannot be determined and has not been recorded in the consolidated statements of financial condition. As of March 31, 2021, the Company has not had prior claims or losses pursuant to these contracts and expects the risk of loss to be remote.

Litigation

From time to time, the Company is named as a defendant in legal actions in the ordinary course of business. Although there can be no assurance of the outcome of such legal actions, in the opinion of management, the Company does not have a potential liability related to any current legal proceeding or claim that would individually or in the aggregate materially affect its results of operations, financial condition or cash flows.

Promissory Note Commitment

The Company was a party to an interest bearing promissory note with one of the Owl Rock products allowing it to borrow from the Company up to an aggregate of $50 million. Interest on the promissory note matched the one paid pursuant to Revolving Credit Facility #1. The unpaid principal balance and accrued

 

F-62


Table of Contents

Owl Rock Capital and Subsidiaries and Owl Rock Capital Securities LLC

Notes to Consolidated and Combined Financial Statements

(Unaudited)

(Amounts in Thousands, Except Where Noted)

 

interest were payable from time to time at the discretion of the Owl Rock product but immediately due and payable upon 120 days written notice by the Company. The promissory note matured on December 31, 2020.

 

10.

Subsequent Events

The Company evaluated subsequent events and transactions that occurred after March 31, 2021 through the date the consolidated financial statements were available to be issued. Other than described in these consolidated financial statements, the Company did not identify any subsequent events that require recognition or disclosure in the consolidated financial statements.

 

F-63


Table of Contents

Report of Independent Registered Public Accounting Firm

To the Members and CFO of

Owl Rock Capital Group LLC and Member and CEO of Owl Rock Capital Securities LLC:

Opinion on the Consolidated and Combined Financial Statements

We have audited the accompanying consolidated and combined statements of financial condition of Owl Rock Capital and subsidiaries (a carve-out business of Owl Rock Capital Group LLC) and Owl Rock Capital Securities LLC (collectively, the Company) as of December 31, 2020 and 2019, the related consolidated and combined statements of operations, changes in members’ capital (deficit), and cash flows for each of the years in the three-year period ended December 31, 2020, and the related notes (collectively, the consolidated and combined financial statements). In our opinion, the consolidated and combined financial statements present fairly, in all material respects, the financial position of the Company as of December 31, 2020 and 2019, and the results of its operations and its cash flows for each of the years in the three-year period ended December 31, 2020, in conformity with U.S. generally accepted accounting principles.

Basis for Opinion

These consolidated and combined financial statements are the responsibility of the Company’s management. Our responsibility is to express an opinion on these consolidated and combined financial statements based on our audits. We are a public accounting firm registered with the Public Company Accounting Oversight Board (United States) (PCAOB) and are required to be independent with respect to the Company in accordance with the U.S. federal securities laws and the applicable rules and regulations of the Securities and Exchange Commission and the PCAOB.

We conducted our audits in accordance with the standards of the PCAOB and in accordance with auditing standards generally accepted in the United States of America. Those standards require that we plan and perform the audit to obtain reasonable assurance about whether the consolidated and combined financial statements are free of material misstatement, whether due to error or fraud. Our audits included performing procedures to assess the risks of material misstatement of the consolidated and combined financial statements, whether due to error or fraud, and performing procedures that respond to those risks. Such procedures included examining, on a test basis, evidence regarding the amounts and disclosures in the consolidated and combined financial statements. Our audits also included evaluating the accounting principles used and significant estimates made by management, as well as evaluating the overall presentation of the consolidated and combined financial statements. We believe that our audits provide a reasonable basis for our opinion.

/s/ KPMG LLP

We have served as the Company’s auditor since 2016.

New York, New York

February 15, 2021

 

F-64


Table of Contents

Owl Rock Capital and Subsidiaries and Owl Rock Capital Securities LLC

Consolidated and Combined Statements of Financial Condition

(Amounts in thousands)

 

     December 31,
2020
     December 31,
2019
 

Assets

     

Cash and cash-equivalents

   $ 11,630       $ 7,343   

Due from affiliates, net

     92,698         42,874   

Other assets

     17,269         6,501   
  

 

 

    

 

 

 

Total assets

   $ 121,597       $ 56,718   
  

 

 

    

 

 

 

Liabilities

     

Accounts payable, accrued expenses and other liabilities

   $ 58,415       $ 47,262   

Accrued compensation

     207,957         72,849   

Debt obligations, net

     356,386         287,104   
  

 

 

    

 

 

 

Total liabilities

     622,758         407,215   
  

 

 

    

 

 

 

Commitments and contingencies (Note 8)

     

Members’ capital (deficit)

     

Members’ capital (deficit) attributed to members of Owl Rock Capital and sole member Owl Rock Capital Securities LLC

     (507,687)        (352,756)  

Non-controlling interests

     6,526         2,259   
  

 

 

    

 

 

 

Total members’ capital (deficit)

     (501,161)         (350,497)  
  

 

 

    

 

 

 

Total liabilities and members’ capital (deficit)

   $ 121,597       $ 56,718   
  

 

 

    

 

 

 

The accompanying notes are an integral part of these consolidated and combined financial statements.

 

F-65


Table of Contents

Owl Rock Capital and Subsidiaries and Owl Rock Capital Securities LLC

Consolidated and Combined Statements of Operations

(Amounts in Thousands)

 

     For the Years Ended December 31,  
     2020      2019      2018  

Revenues

        

Management fees, net (includes BDC Part I fees of $34,404, $11,515 and $0 for the years ended December 31, 2020, 2019 and 2018, respectively

   $ 194,906       $ 123,957       $ 62,009   

Administrative, transaction and other fees

     54,909         66,893         59,240   
  

 

 

    

 

 

    

 

 

 

Total revenues, net

     249,815         190,850         121,249   

Expenses

        

Compensation and benefits

     240,731         111,773         59,493   

General, administrative and other expenses

     67,811         51,710         63,395   
  

 

 

    

 

 

    

 

 

 

Total expenses

     308,542         163,483         122,888   

Interest expense

     23,816         6,662         1,128   
  

 

 

    

 

 

    

 

 

 

Net income (loss) before income taxes

     (82,543)        20,705         (2,767)  

Income tax expense (benefit)

     (102)        240         (180)  
  

 

 

    

 

 

    

 

 

 

Net income (loss) including non-controlling interests

     (82,441)        20,465         (2,587)  

Net (income) loss attributed to non-controlling interests

     4,610         2,493         4,635   
  

 

 

    

 

 

    

 

 

 

Net income (loss) attributable to members of Owl Rock Capital and sole member of Owl Rock Capital Securities LLC

   $ (77,831)      $ 22,958       $ 2,048   
  

 

 

    

 

 

    

 

 

 

The accompanying notes are an integral part of these consolidated and combined financial statements.

 

F-66


Table of Contents

Owl Rock Capital and Subsidiaries and Owl Rock Capital Securities LLC

Consolidated and Combined Statements of Changes in Members’ Capital (Deficit)

(Amounts in Thousands)

 

            Members of Owl Rock Capital                
     Securities Sole
Member
     Sponsor B Units      Class A Units      Non-controlling
Interests
     Total  

Members’ capital (deficit) at December 31, 2017

   $ 3,023       $ (35,354)      $ (13,964)      $ —         $ (46,295)  

Contributions

     —           —           19,180         1,946         21,126   

Distributions

     (200)         (32,007)        (12,642)        —           (44,849)  

Net income (loss)

     —           1,026           1,022         (4,635)        (2,587)  
  

 

 

    

 

 

    

 

 

    

 

 

    

 

 

 

Members’ capital (deficit) at December 31, 2018

   $ 2,823       $ (66,335)      $ (6,404)      $ (2,689)      $ (72,605)  
  

 

 

    

 

 

    

 

 

    

 

 

    

 

 

 

Contributions

     —           —           13,435         8,460         21,895   

Distributions

     —           (159,935)        (159,298)        (1,019)        (320,252)  

Net income (loss)

     —           11,502         11,456         (2,493)        20,465   
  

 

 

    

 

 

    

 

 

    

 

 

    

 

 

 

Members’ capital (deficit) at December 31, 2019

   $ 2,823       $ (214,768)      $ (140,811)      $ 2,259       $ (350,497)  
  

 

 

    

 

 

    

 

 

    

 

 

    

 

 

 

Contributions

     —           —           —           9,831         9,831   

Distributions

     (1,500)        (37,876)        (37,724)        (954)        (78,054)  

Net income (loss)

     —           (38,993)        (38,838)        (4,610)        (82,441)  
  

 

 

    

 

 

    

 

 

    

 

 

    

 

 

 

Members’ capital (deficit) at December 31, 2020

   $ 1,323       $ (291,637)      $ (217,373)      $ 6,526       $ (501,161)  
  

 

 

    

 

 

    

 

 

    

 

 

    

 

 

 

 

 

The accompanying notes are an integral part of these consolidated and combined financial statements.

 

F-67


Table of Contents

Owl Rock Capital and Subsidiaries and Owl Rock Capital Securities LLC

Consolidated and Combined Statements of Cash Flows

(Amounts in Thousands)

 

     For the Years Ended December 31,  
     2020      2019      2018  

Cash flows from operating activities

        

Net income (loss) including non-controlling interests

   $ (82,441)      $ 20,465       $ (2,587)  

Adjustments to reconcile net income (loss) to net cash from operating activities:

        

Depreciation and amortization

     673         829         304   

Amortization of deferred financing costs

     787         225         397   

Changes in operating assets and liabilities:

        

Due from affiliates, net

     (49,824)        (12,407)        (9,930)  

Other assets

     (10,222)        2,219         1,315   

Accounts payable, accrued expenses and other liabilities

     11,153         (6,562)        9,227   

Accrued compensation

     135,108         39,295         19,880   
  

 

 

    

 

 

    

 

 

 

Net cash provided by (used in) operating activities

     5,234         44,064         18,606   

Cash flows from investing activities

        

Purchase of fixed assets

     (652)        (1,173)        (3,176)  

Proceeds from promissory note

     (30,000)        —           —     

Repayments of promissory note

     30,000         —           —     
  

 

 

    

 

 

    

 

 

 

Net cash provided by (used in) investing activities

     (652)        (1,173)        (3,176)  

Cash flows from financing activities

        

Proceeds from debt obligations

     240,547         344,944         124,918   

Repayments of debt obligations

     (171,458)        (83,590)        (109,690)  

Deferred financing costs

     (594)        (4,151)        (414)  

Contributions

     9,264         20,042         18,520   

Distributions

     (78,054)        (320,252)        (44,849)  
  

 

 

    

 

 

    

 

 

 

Net cash provided by (used in) financing activities

     (295)        (43,007)        (11,515)  
  

 

 

    

 

 

    

 

 

 

Net increase (decrease) in cash and cash-equivalents

     4,287         (116)        3,915   
  

 

 

    

 

 

    

 

 

 

Cash and cash-equivalents, beginning of the year

     7,343         7,459         3,544   
  

 

 

    

 

 

    

 

 

 

Cash and cash-equivalents, end of the year

   $ 11,630       $ 7,343       $ 7,459   
  

 

 

    

 

 

    

 

 

 

Supplemental and Non-Cash Information

        

Non-cash contributions (capital contribution receivable)

   $ 567       $ 1,853       $ 2,606   

Cash paid for interest

   $ 23,231       $ 2,697       $ 770   

Cash paid for income taxes

   $ 142       $ 359       $ —     

The accompanying notes are an integral part of these consolidated and combined financial statements.

 

F-68


Table of Contents

Owl Rock Capital and Subsidiaries and Owl Rock Capital Securities LLC

Notes to Consolidated and Combined Financial Statements

(Amounts in Thousands, Except Where Noted)

 

1.

Organization and Business Description

Owl Rock Capital Group LLC (“Group” or “Parent”) is a Delaware limited liability company, headquartered in New York. Group is a leading alternative asset management firm focused on providing direct lending solutions to U.S. middle market companies (the “Business”). Prior to the formation of Group on June 6, 2018, the Business operated under Owl Rock Capital Holdings LLC (“Holdings”), a Delaware limited liability company that was formed on October 15, 2015 and which is a wholly-owned subsidiary of Group.

There are two types of equity interests in Group: Units, comprised of Class A Units and Sponsor B Units and which retain pro rata economic rights in the assets, liabilities, profits and losses of the Business, and FIC Interests, which retain pro rata economic rights in the assets, liabilities, profits and losses of certain assets (“FIC assets”), which are not assets of the Business. “Owl Rock Capital” is presented as a carve-out from Group representing the portion of Group attributable to the Business. FIC interests are not presented in the carve-out financial statements of Owl Rock Capital, as FIC assets are not assets of the Business.

Sponsor B Units are owned by an entity indirectly controlled by certain executives of Owl Rock Capital and Class A Units are held by certain third-party investors. An entity controlled by certain executives of Owl Rock Capital has the right to manage and conduct the business and affairs of Owl Rock Capital.

Owl Rock Capital Securities LLC (“Securities”) is a Delaware limited liability company formed on December 17, 2015. Securities is a broker-dealer registered with the Securities Exchange Commission (“SEC”), a member of the Financial Industry Regulatory Authority (“FINRA”) and the Securities Investor Protection Corporation (“SIPC”). Securities is wholly owned by an affiliate of Owl Rock Capital and provides distribution services to Owl Rock Capital. Owl Rock Capital, collectively with its consolidated subsidiaries related to the Business (and excluding such subsidiaries constituting FIC assets), and combined with Securities, is referred to hereafter as “Owl Rock” or the “Company”. The Company measures its financial performance and allocates resources in a single segment, which operates primarily in the United States. Accordingly, Owl Rock considers itself to be in a single operating and reportable segment structure.

On December 23, 2020, Group entered into a business combination agreement with Altimar Acquisition Corporation (“Altimar”) and Neuberger Berman Group LLC (“Neuberger”) with respect to a business combination transaction (the “transaction”) involving Owl Rock, Dyal Capital Partners, a division of Neuberger, and Altimar to form “Blue Owl,” a publicly-traded alternative asset manager.

 

2.

Summary of Significant Accounting Policies

Basis of Presentation

The accompanying consolidated and combined (thereafter referred to as “consolidated”) financial statements have been prepared from the Parent’s historical accounting records and are presented on a stand-alone basis. The Parent owns a residual interest in proceeds from the sale of Sponsor B Units, which are not presented as part of these stand-alone consolidated financial statements and footnotes. All inter-company balances and transactions have been eliminated upon consolidation and combination. These consolidated financial statements have been prepared in accordance with accounting principles generally accepted in the United States of America (“U.S. GAAP”).

The consolidated statements of operations include all revenues and costs directly attributable to Owl Rock. The consolidated statements of financial condition of Owl Rock include assets and liabilities of the Parent that are specifically identifiable or otherwise attributable to the Company. Management of Owl Rock and the Parent consider these allocations to be a reasonable reflection of the utilization of services by, or the benefits provided to Owl Rock.

 

F-69


Table of Contents

Owl Rock Capital and Subsidiaries and Owl Rock Capital Securities LLC

Notes to Consolidated and Combined Financial Statements

(Amounts in Thousands, Except Where Noted)

 

Certain prior period amounts have been reclassified for consistency with the current period presentation. These reclassifications had no effect on the reported results of operations

Use of Estimates

The preparation of financial statements in conformity with GAAP requires management to make assumptions and estimates that affect the reported amounts of assets and liabilities, the disclosure of contingent assets and liabilities at the date of the financial statements and the reported amounts of revenues and expenses during the reporting periods. Actual results could differ from these estimates and such differences could be material to the consolidated financial statements.

Principles of Consolidation

The Company consolidates those entities in which it has a direct or indirect controlling financial interest based on either a variable interest model or voting interest model. The Company determines whether an entity should be consolidated by first evaluating whether it holds a variable interest in the entity. Entities that are not variable interest entities (“VIEs”) are further evaluated for consolidation under the voting interest model (“VOE”).

An entity is considered to be a VIE if any of the following conditions exist: (a) the total equity investment at risk is not sufficient to permit the entity to finance its activities without additional subordinated financial support, (b) the holders of equity investment at risk, as a group, lack either the direct or indirect ability through voting rights or similar rights to make decisions that have a significant effect on the success of the entity or the obligation to absorb the expected losses or right to receive the expected residual returns, or (c) the voting rights of some equity investors are disproportionate to their obligation to absorb losses of the entity, their rights to receive returns from an entity, or both and substantially all of the entity’s activities either involve or are conducted on behalf of an investor with disproportionately few voting rights.

Fees that are customary and commensurate with the level of services provided by the Company, and where the Company does not hold other economic interests in the entity that would absorb more than an insignificant amount of the expected losses or returns of the entity, would not be considered a variable interest. The Company factors in all economic interests, including proportionate interests through related parties, to determine if fees are considered a variable interest. Where the Company’s interests in funds are primarily management fees, incentive fees, and/or insignificant direct or indirect equity interests through related parties, the Company is not considered to have a variable interest in such entities.

The Company consolidates all VIEs for which it is the primary beneficiary. An entity is determined to be the primary beneficiary if it holds a controlling financial interest, which is defined as having (a) the power to direct the activities of the VIE that most significantly impact the entity’s economic performance and (b) the obligation to absorb losses of the entity or the right to receive benefits from the entity that could potentially be significant to the VIE.

The Company determines whether it is the primary beneficiary of a VIE at the time it becomes involved with a VIE and continuously reconsiders that conclusion. In evaluating whether the Company is the primary beneficiary, the Company evaluates its direct and indirect economic interests in the entity. The consolidation analysis is generally performed qualitatively, however, if the primary beneficiary is not readily determinable, a quantitative analysis may also be performed. This analysis requires judgment, including: (1) determining whether the equity investment at risk is sufficient to permit the entity to finance its activities without additional subordinated financial support, (2) evaluating whether the equity holders, as a group, can make decisions that have a significant effect on the success of the entity, (3) determining whether two or

 

F-70


Table of Contents

Owl Rock Capital and Subsidiaries and Owl Rock Capital Securities LLC

Notes to Consolidated and Combined Financial Statements

(Amounts in Thousands, Except Where Noted)

 

more parties’ equity interests should be aggregated, (4) determining whether the equity investors have proportionate voting rights to their obligations to absorb losses or rights to receive returns from an entity and (5) evaluating the nature of relationships and activities of the parties involved in determining which party within a related-party group is most closely associated with a VIE and hence would be deemed the primary beneficiary.

Cash and Cash Equivalents

Cash and cash equivalents of the Company include demand deposit accounts.

As of December 31, 2020 and 2019, the Company had cash balances with financial institutions in excess of Federal Deposit Insurance Corporation insured limits. The Company monitors the credit standing of these financial institutions.

Net Capital Requirement

As a registered broker-dealer, Securities is subject to SEC Rule 15c3-1, which requires the maintenance of minimum net capital in excess of the greater of $5 and 6.67% of aggregate indebtedness. As of December 31, 2020 and 2019, Securities’ net capital was in excess of minimum requirements.

Other Assets

Other assets include fixed assets, capital contribution receivable, prepaid expenses and other. Fixed assets, consisting of furniture, fixtures and equipment, leasehold improvements, computer hardware, and internal-use software, are recorded at cost, less accumulated depreciation and amortization.

Direct costs associated with developing, purchasing, or otherwise acquiring software for internal use are capitalized and amortized on a straight-line basis over the expected useful life of the software, beginning when the software is ready for its intended purpose. Costs incurred for upgrades and enhancements that will not result in additional functionality are expensed as incurred.

Fixed assets are depreciated or amortized on a straight-line basis over an asset’s estimated useful life, with the corresponding depreciation and amortization expense included within general, administrative and other expenses on the Company’s consolidated statements of operations. The estimated useful life for leasehold improvements is the lesser of the remaining lease term and the life of the asset, while other fixed assets and internal-use software are generally depreciated between two and seven years. Fixed assets are reviewed for impairment whenever events or changes in circumstances indicate that the carrying amount of an asset may not be recoverable.

Direct and incremental costs incurred in connection with the Blue Owl transaction are capitalized and deferred in the consolidated statements of financial condition within other assets. These costs will be recorded as a reduction of capital when the transaction becomes effective.

Distributions

Distributions to members are determined in accordance with the Company’s operating agreements and are recorded on the payment date.

Non-controlling Interests

Non-controlling interests in consolidated subsidiaries reflect third-party investor capital in operating subsidiaries. The allocation of net income or loss to non-controlling interests is based on the relative ownership interests of the third-party investors.

 

F-71


Table of Contents

Owl Rock Capital and Subsidiaries and Owl Rock Capital Securities LLC

Notes to Consolidated and Combined Financial Statements

(Amounts in Thousands, Except Where Noted)

 

Revenue Recognition

Revenues consist primarily of management fees, incentive fees and administrative and other transaction fees. Effective January 1, 2018, the Company adopted the Financial Accounting Standards Board (“FASB”) Topic 606 (“ASC 606”), Revenue from Contracts with Customers.

Pursuant to ASC 606, the Company recognizes revenue at the time of transfer of promised goods or services to customers in an amount that reflects the consideration to which the Company expects to be entitled in exchange for those goods or services. Under this standard, revenue is based on a contract with a determinable transaction price and distinct performance obligations with probable collectability. Revenues cannot be recognized until the performance obligation(s) are satisfied and control is transferred to the customer.

Management Fees

Management fees are recognized over the period in which the investment management services are performed because customers simultaneously consume and receive benefits continuously over time. Payment terms and fee rates of management fees vary by fund. Management fees are generally based upon a defined percentage of average fair value of gross assets (excluding cash) or average fair value of gross assets (excluding cash) plus undrawn commitments in the case of the Company’s business development companies (“BDCs”), or fair value of gross assets (excluding cash), fair value of investments plus undrawn commitments, or invested capital in the case of the Company’s long-dated private funds (“Private Debt funds”) and separately managed accounts (“Managed Accounts”). The contractual terms of management fees vary by fund structure and investment strategy.

Management fees also include a fee based on the net investment income of the Company’s BDCs, Owl Rock Capital Corporation, Owl Rock Capital Corporation II, Owl Rock Technology Finance Corp. and Owl Rock Core Income Corp. (and should such BDC be listed in the future, Owl Rock Capital Corporation III, collectively, “BDC Part I Fees”), which are subject to performance hurdles. Such BDC Part I Fees are classified as management fees in the consolidated statements of operations as they are predictable and recurring in nature, not subject to contingent repayment and cash-settled each quarter.

Incentive Fees

Incentive fees earned on the performance of certain fund structures are recognized based on the fund’s performance during the period, subject to the achievement of minimum return levels in accordance with the respective terms set out in each fund’s investment management agreement. Incentive fees are realized at the end of a measurement period, typically annually. Once realized, such fees are no longer subject to reversal. The Company recognizes incentive fee revenue only when the amount is realized and no longer subject to reversal.

Administrative, Transaction and Other Fees

Administrative, transaction and other fees are comprised of fee income earned from services provided to portfolio companies, dealer manager revenue, and administrative fees reimbursed by products managed by the Company (“Owl Rock products”).

Fee income is earned for services provided to portfolio companies, which may include arrangement, syndication, origination, structuring analysis, capital structure and business plan advice and other services. The fees are recognized as income when the services rendered are completed.

 

F-72


Table of Contents

Owl Rock Capital and Subsidiaries and Owl Rock Capital Securities LLC

Notes to Consolidated and Combined Financial Statements

(Amounts in Thousands, Except Where Noted)

 

Dealer manager revenue consists of commissions earned for providing distribution services to certain Owl Rock products. Dealer manager revenue is recorded on an accrual basis as earned.

Administrative fees represent expenses incurred by certain professionals of the Company and reimbursed by products managed by the Company. The Company may incur certain costs in connection with satisfying its performance obligations for investment management services or similar agreements – primarily employee travel costs – for which it receives reimbursements from its customers under the administrative agreements or similar agreements with Owl Rock products. For reimbursable travel costs, the Company concluded it controls the services provided by its employees and other parties and, therefore, is acting as principal. For reimbursable costs incurred in connection with satisfying its performance obligations for administration services, the Company concluded it does not control, with the exception of the allocable compensation and employee travel costs, the services provided by its employees and other parties and, therefore, is acting as agent. Accordingly, the Company records expenses for which it is acting as the principal on a gross basis within administrative, transaction and other fees and general, administrative and other expenses, and records costs for which it is agent on a net basis within due from affiliates, net, within the consolidated statements of financial condition.

Compensation and Benefits

Compensation and benefits consist of salaries, bonuses, commissions, long-term deferral programs, benefits and payroll taxes. Compensation is accrued over the related service period and long-term deferral program awards are paid out based on the various vesting dates.

On September 15, 2020, the Company issued a special incentive award (the “Award”). The Award is determined in relation to the fair value of Owl Rock, measured by an independent third party valuation firm, was fully vested upon issuance, will be settled in cash and is subject to the terms and conditions of the Award. The Award is classified as a liability and will be remeasured at fair value, which is equal to its settlement value, each reporting period until it is settled. The Award incurred a non-cash compensation expense of $90.5 million in 2020 and it is included in compensation and benefits within the consolidated statements of operations and accrued compensation within the consolidated statements of financial condition.

On December 28, 2020, the Company entered into an agreement to convert the cash settled Award into 9.05 million restricted stock units of Blue Owl common stock upon closing of the transaction. As this modification is contingent upon the closing of the transaction, it will not be recognized until the contingency is resolved.

Deferred Financing Costs

The Company records expenses related to debt obligations as deferred financing costs. These expenses are deferred and evenly amortized over the life of the related debt instrument and included within interest expense within the consolidated statements of operations. Deferred financing costs are presented on the consolidated statements of financial condition as a direct deduction from the outstanding debt obligations liability.

Income Taxes

Certain subsidiaries of the Company (the “Taxable Partnerships”) are treated as partnerships for federal income tax purposes and, accordingly, are generally not subject to federal and state income taxes, as such

 

F-73


Table of Contents

Owl Rock Capital and Subsidiaries and Owl Rock Capital Securities LLC

Notes to Consolidated and Combined Financial Statements

(Amounts in Thousands, Except Where Noted)

 

taxes are the responsibility of certain direct and indirect owners of the Taxable Partnerships. However, the Taxable Partnerships are subject to Unincorporated Business Tax in New York City and Connecticut at 4.00% and 6.99%, respectively (“UBT”) and other state taxes. Certain subsidiaries of the Company (the “Taxable Corporations”) are domestic and foreign corporations. Depending on the domicile of the Taxable Corporations, their income is subject to either U.S. federal, state and local income taxes or foreign income taxes (for which a foreign tax credit can generally offset U.S. corporate taxes imposed on the same income).

The Company accounts for income taxes and UBT using the asset and liability method under which deferred tax assets and liabilities are recognized for the future tax consequences attributable to differences between the financial statement carrying amounts of existing assets and liabilities, and their respective tax basis by applying statutory tax rates. The measurement of deferred tax assets is reduced by a valuation allowance if, based upon available evidence, it is more likely than not, that some or all of the deferred tax asset will not be realized. Interest and penalties, if any, assessed under the relevant tax law are recognized as incurred within income tax expense in the consolidated statements of operations. Based on the available evidence, the Company has determined that it is more likely than not that all deferred tax assets will be realized and that a valuation allowance is not needed as of December 31, 2020 and 2019.

The Company is required to determine whether its tax positions are more-likely-than-not to be sustained upon examination by the applicable taxing authority based on the technical merits of the position. Tax positions not deemed to meet a more-likely-than-not standard would be recorded as a tax expense in the current period. At December 31, 2020 and 2019, there were no uncertain tax positions meeting the above recognition criteria. The Taxable Partnerships and the Taxable Corporations file U.S. Federal, state and local tax returns as well as foreign tax returns. Deferred tax expense (benefit) is included in the accompanying consolidated statements of operations.

New Accounting Pronouncements

The Company considers the applicability and impact of all accounting standard updates (“ASU”) issued. ASUs not listed below were assessed and either determined to be not applicable or expected to have minimal impact on its consolidated financial statements.

In February 2016, the FASB issued ASU 2016-02, Leases (Topic 842). This ASU is intended to provide enhanced transparency and comparability by requiring lessees to record right-of-use assets and corresponding lease liabilities on the balance sheet for most leases. Expenses associated with leases will continue to be recognized in a manner similar to current accounting guidance. This pronouncement is effective for the Company beginning January 1, 2022, with early adoption permitted. We have not yet quantified the impact that the adoption of this pronouncement will have on our consolidated financial condition and/or results of operations.

In October 2018, the FASB issued ASU 2018-17, Consolidation (Topic 810): Targeted Improvements to Related Party Guidance for Variable Interest Entities. ASU 2018-17, amends ASC 810 to address whether indirect interests held through related parties in common control arrangements should be considered on a proportional basis for determining whether fees paid to decision makers and service providers are variable interests. This is consistent with how indirect interests held through related parties under common control are considered for determining whether a reporting entity must consolidate a VIE. For example, if a decision maker or service provider owns a 20 percent interest in a related party and that related party owns a 40 percent interest in the legal entity being evaluated, the decision maker’s or service provider’s indirect interest in the VIE held through the related party under common control should be considered the equivalent of an eight percent direct interest for determining whether its fees are variable interests. ASU 2018-17 is effective for annual reporting periods beginning after December 15, 2020 and interim periods within fiscal

 

F-74


Table of Contents

Owl Rock Capital and Subsidiaries and Owl Rock Capital Securities LLC

Notes to Consolidated and Combined Financial Statements

(Amounts in Thousands, Except Where Noted)

 

years beginning after December 15, 2021, with early adoption permitted. The guidance should be applied retrospectively. The Company is currently evaluating the impact of this guidance on its consolidated financial statements.

In December 2019, the FASB issued ASU 2019-12, Income Taxes (Topic 740): Simplifying the Accounting for Income Taxes. The amendments in this update simplify the accounting for income taxes by removing certain exceptions to the general principles in Topic 740. The amendments also improve consistent application of and simplify GAAP for other areas of Topic 740 by clarifying and amending existing guidance. The amendments in this update related to separate financial statements of legal entities that are not subject to tax should be applied on a retrospective basis for all periods presented. The amendments related to changes in ownership of foreign equity method investments or foreign subsidiaries should be applied on a modified retrospective basis through a cumulative-effect adjustment to retained earnings as of the beginning of the fiscal year of adoption. The amendments related to franchise taxes that are partially based on income should be applied on either a retrospective basis for all periods presented or a modified retrospective basis through a cumulative-effect adjustment to retained earnings as of the beginning of the fiscal year of adoption. All other amendments should be applied on a prospective basis. ASU 2019-12 is effective for annual reporting periods beginning after December 15, 2021 and interim periods within fiscal years beginning after December 15, 2022, with early adoption permitted. The Company is currently evaluating the impact of this guidance on its consolidated financial statements.

In March 2020, the FASB issued ASU 2020-04, Reference Rate Reform (Topic 848). The amendments in this update provide optional expedients and exceptions for applying generally accepted accounting principles to contracts, hedging relationships, and other transactions affected by reference rate reform if certain criteria are met. The amendments in this update apply only to contracts, hedging relationships, and other transactions that reference the London Interbank Offered Rate (“LIBOR”) or another reference rate expected to be discontinued because of reference rate reform. An entity may elect to adopt the amendments for contract modifications as of any date from the beginning of an interim period that includes or is subsequent to March 12, 2020, or prospectively from a date within an interim period that includes or is subsequent to March 12, 2020, up to the date that the financial statements are available to be issued. An entity may elect to apply the amendments in ASU 2020-04 to eligible hedging relationships existing as of the beginning of the interim period that includes March 12, 2020 and to new eligible hedging relationships entered into after the beginning of the interim period that includes March 12, 2020. The Company is currently evaluating the impact of this guidance on its consolidated financial statements.

 

3.

Other Assets

Other assets consist of the following:

 

     December 31,
2020
     December 31,
2019
 

Deferred transaction costs

   $ 8,255      $ —    

Fixed assets, net

     3,356        3,377  

Deferred tax assets

     800        326  

Contributions receivable

     567        1,853  

Other assets

     4,291        945  
  

 

 

    

 

 

 

Total

   $ 17,269      $ 6,501  
  

 

 

    

 

 

 

 

F-75


Table of Contents

Owl Rock Capital and Subsidiaries and Owl Rock Capital Securities LLC

Notes to Consolidated and Combined Financial Statements

(Amounts in Thousands, Except Where Noted)

 

Fixed assets consist of the following:

 

     December 31,
2020
     December 31,
2019
 

Leasehold improvements

   $ 2,133      $ 2,128  

Furniture and fixtures

     1,612        1,550  

Computer equipment

     730        702  

Computer software

     556        56  
  

 

 

    

 

 

 

Fixed assets

     5,031        4,436  

Accumulated depreciation and amortization

     (1,675      (1,059
  

 

 

    

 

 

 

Fixed assets, net

   $ 3,356      $ 3,377  
  

 

 

    

 

 

 

The depreciation and amortization expense for the years ended December 31, 2020, 2019 and 2018 was $673, $829 and $304, respectively, and included in general, administrative and other expenses within the consolidated statements of operations.

 

4.

Debt Obligations, Net

The table below summarizes outstanding debt obligations of the Company:

 

     December 31, 2020  
     Current
Maturity
Date
     Aggregate
Facility
Size
     Outstanding
Debt
     Amount
Available (1)
     Net
Carrying
Value (2)
     Interest
Rate (3)
 

Revolving Credit Facility #1

     2/28/2022      $ 105,000      $ 92,895      $ 10,377      $ 92,522        4.75

Revolving Credit Facility #2

     8/20/2021        22,000        17,365        4,635        17,303        4.49

Term Loan

     10/25/2029        250,000        250,000        —          246,561        7.86
     

 

 

    

 

 

    

 

 

    

 

 

    

Total

      $ 377,000      $ 360,260      $ 15,012      $ 356,386     
     

 

 

    

 

 

    

 

 

    

 

 

    

 

  (1)

Amount available is reduced by outstanding letters of credit.

  (2)

The carrying values of the Revolving Credit Facility #1, Revolving Credit Facility #2, and Term Loan are presented net of capitalized and unamortized deferred financing costs of $373, $62, and $3.4 million, respectively.

  (3)

Average interest rate noted above, excludes impact of deferred financing and unused commitment fees.

 

     December 31, 2019  
     Current
Maturity
Date
     Aggregate
Facility
Size
     Outstanding
Debt
     Amount
Available (1)
     Net
Carrying
Value (2)
     Interest
Rate (3)
 

Revolving Credit Facility #1

     2/28/2022      $ 50,000      $ 28,190      $ 20,082      $ 28,101        6.22

Revolving Credit Facility #2

     8/20/2021        16,000        12,982        3,018        12,834        5.61

Term Loan

     10/25/2029        250,000        250,000        —          246,169        7.94
     

 

 

    

 

 

    

 

 

    

 

 

    

Total

      $ 316,000      $ 291,172      $ 23,100      $ 287,104     
     

 

 

    

 

 

    

 

 

    

 

 

    

 

  (1)

Amount available is reduced by outstanding letters of credit.

  (2)

The carrying values of the Revolving Credit Facility #1, Revolving Credit Facility #2, and Term Loan are presented net of capitalized and unamortized deferred financing costs of $89, $148, and $3.8 million, respectively.

  (3)

Average interest rate noted above, excludes impact of deferred financing and unused commitment fees.

 

F-76


Table of Contents

Owl Rock Capital and Subsidiaries and Owl Rock Capital Securities LLC

Notes to Consolidated and Combined Financial Statements

(Amounts in Thousands, Except Where Noted)

 

Deferred financing cost amortization expense for the years ended December 31, 2020, 2019 and 2018 was $787, $225 and $397, respectively.

Revolving Credit Facility #1

On February 22, 2017, Owl Rock entered into a $10 million credit facility (“Revolving Credit Facility #1”). On March 12, 2018, the credit facility was amended to, among other things: (i) increase facility size to $36.5 million, (ii) extend the maturity date to February 28, 2022, (iii) reduce the London Interbank Offered Rate (“LIBOR”) – based rate from LIBOR + 3.25% to LIBOR + 3.05% and prime rate – based rate from prime rate + 0.50% to prime rate + 0.25%, and (iv) added a letter of credit sublimit of $5 million. On December 13, 2018, the credit facility was increased to $50 million. On February 20, 2020, the credit facility was increased to $80 million. On October 30, 2020, the credit facility was increased to $105 million.

Borrowings under the credit facility bear interest at a rate per annum equal to: (i) in the case of LIBOR – based advance, the greater of LIBOR + 3.05 % and 4.25%, or (ii) in the case of prime rate – based advance, the greater of prime rate, as published by the lending bank, + 0.25 % and 4.25%. The Company also pays fees of 0.5% and 2.0% per annum on the unused portion of the credit facility and outstanding letters of credit, respectively.

Borrowings under the credit facility are secured by a continuing interest in management fees, incentive fees and other fees or distributions.

Revolving Credit Facility #2

On February 22, 2019, Owl Rock entered into a $10 million credit facility (“Revolving Credit Facility #2”). On November 29, 2019, the credit facility was increased to $16 million. On September 14, 2020, the credit facility was increased to $22 million.

Borrowings under the credit facility bear interest at a rate per annum equal to: (i) in the case of LIBOR – based advances, the greater of LIBOR + 3.05% and 4.25%, or (ii) in the case of the prime rate – based advances, the greater of the prime rate, as published by the lending bank, + 0.25% and 4.25%. The Company also pays a fee of 0.5% per annum on the unused portion of the credit facility.

Borrowings under the credit facility are secured by a continuing interest in management fees, incentive fees and other fees or distributions.

Term Loan

On October 25, 2019, Holdings entered into a $250 million term loan agreement (“Term Loan”). The Term Loan bears interest at a rate per annum equal to LIBOR + 6.00% and is subject to a LIBOR floor of 1.50%.

Borrowing under the Term Loan is secured by cash receipts and distributions from subsidiaries of Owl Rock.

 

5.

Members’ Capital (Deficit)

Ownership Interests

Sponsor B and Class A Units (collectively “Units”) provide each unitholder with legal and beneficial ownership interests in, and rights and duties as a member of Owl Rock Capital, including, without limitation, the right to share in net income (loss), and the right to receive distributions.

 

F-77


Table of Contents

Owl Rock Capital and Subsidiaries and Owl Rock Capital Securities LLC

Notes to Consolidated and Combined Financial Statements

(Amounts in Thousands, Except Where Noted)

 

Ownership interests of Owl Rock Capital are summarized in the following table:

 

     December 31, 2020     December 31, 2019  
     Units      Economic
Interest %
    Units      Economic
Interest %
 

Sponsor B Units

     5,010,000        50.1     5,010,000        50.1

Class A Units

     4,990,000        49.9     4,990,000        49.9
  

 

 

    

 

 

   

 

 

    

 

 

 

Total

     10,000,000        100.0     10,000,000        100.0
  

 

 

    

 

 

   

 

 

    

 

 

 

Contributions

Contributions by Class A members are made to the Company in accordance with the operating agreements and are recorded in the applicable period. During the years ended December 31, 2020, 2019 and 2018 the Company received contributions of $9.8 million, $21.9 million and $21.1 million, respectively.

Distributions

Distributions to members are determined in accordance with the Company’s operating agreements and are recorded on the payment date. During the years ended December 31, 2020, 2019 and 2018, the Company made distributions of $78.1 million, $320.3 million and $44.8 million, respectively.

 

6.

Related Party Transactions

Due from Affiliates, Net

The Company considers its professionals and non-consolidated funds to be affiliates. Due from affiliates, net consists of the following:

 

     December 31,
2020
     December 31,
2019
 

Management and BDC Part I Fees receivable

   $ 78,586      $ 32,473  

Payments made on behalf of and amounts due from Owl Rock products and other amounts due

     14,112        10,401  
  

 

 

    

 

 

 

Total

   $ 92,698      $ 42,874  
  

 

 

    

 

 

 

Management fees, incentive fees, and administrative fees represent revenue that is earned from the Company’s affiliates. The related accounts receivable is included within due from affiliates, net within the consolidated statements of financial condition.

Administrative fees represent allocable compensation and expenses incurred by certain professionals of the Company and reimbursed by products managed by the Company. For reimbursable expenses in which the Company is determined to be principal, during the years ended December 31, 2020, 2019 and 2018 the Company has recorded revenue of $13.0 million, $12.0 million and $6.8 million, respectively, within administrative, transaction and other fees on the consolidated statements of operations.

Employees and other related parties may be permitted to directly or indirectly invest in Owl Rock products alongside fund investors. Participation is limited to individuals who qualify under applicable securities laws.

 

F-78


Table of Contents

Owl Rock Capital and Subsidiaries and Owl Rock Capital Securities LLC

Notes to Consolidated and Combined Financial Statements

(Amounts in Thousands, Except Where Noted)

 

Fee Waivers

The Company is party to fee waiver agreements with certain BDCs pursuant to which certain portions of management fee and BDC Part I Fee revenue are waived. The management fees and BDC Part I Fees are reported net of the fee waivers. For the year ended December 31, 2020 the Company waived management fees and BDC Part I Fees in the amount of $56.6 million and $74.8 million, respectively. For the year ended December 31, 2019, the Company waived management fees and BDC Part I Fees in the amount of $31.1 million and $46.4 million, respectively. For the year ended December 31, 2018, the Company waived management fees and BDC Part I Fees in the amount of $0.8 million and $2.4 million, respectively.

Expense Support Agreement

The Company is a party to an expense support agreement with one of the Owl Rock products. Pursuant to this agreement, the Company may not be reimbursed for certain of its expenditures made in connection with such fund until certain profitability and cash flow thresholds of the fund are achieved (“Expense Support”). During the years ended December 31, 2020, 2019 and 2018, Expense Support amounted to $18.7 million, $7.0 million and $1.3 million, respectively, and is included in general, administrative and other expenses within the consolidated statements of operations. These amounts are subject to recoupment from the Owl Rock product in the event certain criteria are met. As of December 31, 2020, 2019 and 2018, Expense Support recognized during the years ended December 31, 2020, 2019 and 2018, respectively, had not been reimbursed.

Aircraft and Other Services

In the normal course of business, Owl Rock makes use of aircraft owned by affiliates of Owl Rock and reimburses such affiliates for such use based on current market rates. Affiliates of Owl Rock bear the share of all operating, personnel and maintenance costs associated with the aircraft. Personal use of the aircraft is not charged to Owl Rock. The transactions described herein are not material to the consolidated financial statements.

 

F-79


Table of Contents

Owl Rock Capital and Subsidiaries and Owl Rock Capital Securities LLC

Notes to Consolidated and Combined Financial Statements

(Amounts in Thousands, Except Where Noted)

 

7.

Income Taxes

Income tax expense (benefit) consisted of the following:

 

     For the Years Ended
December 31,
 
     2020      2019      2018  

Current:

        

U.S. federal income tax (benefit)

   $ —         $ —         $ —     

State and local income tax (benefit)

     359         81         —     

Foreign income tax (benefit)

     14         —           —     
  

 

 

    

 

 

    

 

 

 
     373         81         —     
  

 

 

    

 

 

    

 

 

 

Deferred:

        

U.S. federal income tax (benefit)

     —           —           —     

State and local income tax (benefit)

     (475      159         (180

Foreign income tax (benefit)

     —           —           —     
  

 

 

    

 

 

    

 

 

 
     (475      159         (180
  

 

 

    

 

 

    

 

 

 

Total:

        

U.S. federal income tax (benefit)

     —           —           —     

State and local income tax (benefit)

     (116      240         (180

Foreign income tax (benefit)

     14         —           —     
  

 

 

    

 

 

    

 

 

 
   $ (102    $ 240       $ (180
  

 

 

    

 

 

    

 

 

 

The effective income tax rate differed from the New York City UBT rate, the most material effective income tax statutory rate, for the following reasons:

 

     For the Years Ended
December 31,
 
     2020     2019     2018  

Income tax expense (benefit) at statutory rate

     (4.00 )%      4.00     (4.00 )% 

Non-taxable income resulting from use of state and local business apportionment factors and permanent items related to compensation

     3.89     (3.28 )%      5.40

Transaction costs

     —       —       1.43

Impact of the Company’s subsidiary’s local taxes

     (0.08 )%      0.10     (8.07 )% 

Provision to return adjustments and other

     0.07     0.34     (1.27 )% 
  

 

 

   

 

 

   

 

 

 

Total effective rate

     (0.12 )%      1.16     (6.51 )% 
  

 

 

   

 

 

   

 

 

 

 

 

F-80


Table of Contents

Owl Rock Capital and Subsidiaries and Owl Rock Capital Securities LLC

Notes to Consolidated and Combined Financial Statements

(Amounts in Thousands, Except Where Noted)

 

Deferred tax assets and deferred tax liabilities are included within other assets and accounts payable, accrued expenses and other liabilities within the consolidated statements of financial condition, respectively. The income tax effects of temporary differences that give rise to significant portions of deferred tax assets and liabilities were as follows:

 

     December 31,
2020
     December 31,
2019
 

Deferred tax assets:

     

Net operating losses

   $ 180      $ 162  

Deferred compensation

     496        133  

Basis difference in subsidiaries

     69        —    

Other

     55        31  
  

 

 

    

 

 

 

Total gross deferred tax assets

     800        326  

Valuation allowance

     —          —    
  

 

 

    

 

 

 

Total deferred tax assets, net

   $ 800      $ 326  
  

 

 

    

 

 

 

Deferred tax liabilities

   $ —        $ —    
  

 

 

    

 

 

 

The Company’s net operating losses expire during the 2036-2038 tax years. The Company’s tax years ended December 31, 2017, 2018 and 2019 remain open to examination by U.S. Federal, state and local tax authorities. No penalties or interest were incurred during years ended December 31, 2020, 2019 and 2018.

 

8.

Commitments and Contingencies

Indemnification Arrangements

Consistent with standard business practices in the normal course of business, the Company enters into contracts that contain indemnities for affiliates of the Company, persons acting on behalf of the Company or such affiliates and third parties. The terms of the indemnities vary from contract to contract and the Company’s maximum exposure under these arrangements cannot be determined and has not been recorded in the consolidated statements of financial condition. As of December 31, 2020, the Company has not had prior claims or losses pursuant to these contracts and expects the risk of loss to be remote.

Litigation

From time to time, the Company is named as a defendant in legal actions in the ordinary course of business. Although there can be no assurance of the outcome of such legal actions, in the opinion of management, the Company does not have a potential liability related to any current legal proceeding or claim that would individually or in the aggregate materially affect its results of operations, financial condition or cash flows.

Promissory Note Commitment

The Company was a party to an interest bearing promissory note with one of the Owl Rock products allowing it to borrow from the Company up to an aggregate of $50 million. Interest on the promissory note matches the one paid pursuant to Revolving Credit Facility #1. The unpaid principal balance and accrued interest are payable from time to time at the discretion of the Owl Rock product but immediately due and payable upon 120 days written notice by the Company. The promissory note matured on December 31, 2020.

 

F-81


Table of Contents

Owl Rock Capital and Subsidiaries and Owl Rock Capital Securities LLC

Notes to Consolidated and Combined Financial Statements

(Amounts in Thousands, Except Where Noted)

 

Operating Leases

The Company leases two offices in New York, one office in Connecticut, one office in California and one office in London, England pursuant to current lease agreements expiring through 2031. The Company has the option to extend the term of the lease for the Connecticut and California office spaces for five years from the current 2023 and 2024 expiration dates, respectively. No such option exists for the two New York office leases. The leases include escalation clauses and require the Company to pay for utilities, taxes and maintenance expenses. Lease expense was $4.5 million, $3.8 million and $2.1 million for the years ended December 31, 2020, 2019 and 2018, respectively, and is included in general, administrative and other expenses within the consolidated statements of operations.

As of December 31, 2020, aggregate estimated minimum lease commitments under the Company’s operating leases were as follows:

 

Year Ended December 31,

   Amount  

2021

   $ 5,882  

2022

     8,354  

2023

     8,101  

2024

     6,000  

2025

     5,923  

Thereafter

     37,061  
  

 

 

 

Total

   $ 71,321  
  

 

 

 

 

9.

Subsequent Events

The Company evaluated subsequent events and transactions that occurred after December 31, 2020 through the date the consolidated financial statements were available to be issued. Other than described in these consolidated financial statements, the Company did not identify any subsequent events that require recognition or disclosure in the consolidated financial statements.

 

F-82


Table of Contents

Dyal Capital Partners

Combined Statements of Financial Condition

March 31, 2021 and December 31, 2020

(Dollars in thousands)

 

     (Unaudited)         
     March 31, 2021      December 31, 2020  

Assets

     

Equity method investments

   $ 29,137      $ 27,436  

Receivables:

     

Management fees

     54,325        37,321  

Incentive fees

     118        2,354  

Due from affiliates

     26,534        17,716  

Prepaid assets

     —          21,000  

Other assets

     556        1,888  
  

 

 

    

 

 

 

Total assets

   $ 110,670      $ 107,715  
  

 

 

    

 

 

 

Liabilities and Equity

     

Liabilities:

     

Accrued compensation and benefits

   $ 20,052      $ 140,807  

Accrued expenses and other payables

     15,619        8,666  
  

 

 

    

 

 

 

Total liabilities

   $ 35,671      $ 149,473  

Commitments and contingencies (note 9)

     

Equity:

     

Net Parent investment

   $ 71,080      $ (45,533

Non-controlling interest

     3,919        3,775  
  

 

 

    

 

 

 

Total Equity

   $ 74,999      $ (41,758
  

 

 

    

 

 

 

Total Liabilities and Equity

   $ 110,670      $ 107,715  
  

 

 

    

 

 

 

 

See accompanying notes to the combined financial statements.

 

F-83


Table of Contents

Dyal Capital Partners

Combined Statements of Operations

Three Months Ended March 31, 2021 and 2020

(Unaudited)

(Dollars in thousands)

 

     2021      2020  

Revenues

     

Management fees, net

   $ 75,472      $ 70,607  

Administrative, transaction and other fees

     6,520        5,821  
  

 

 

    

 

 

 

Total revenues

     81,992        76,428  
  

 

 

    

 

 

 

Operating expenses

     

Compensation and benefits

     55,323        47,578  

General, administrative, and other expenses

     14,026        6,913  
  

 

 

    

 

 

 

Total operating expenses

     69,349        54,491  
  

 

 

    

 

 

 

Operating income

     12,643        21,937  

Net gains (losses) from investment activities

     2,314        (85
  

 

 

    

 

 

 

Income before income tax expense

     14,957        21,852  

Income tax expense

     2,181        1,984  
  

 

 

    

 

 

 

Net income

     12,776        19,868  

Net gain (loss) attributable to non-controlling interests

     144        (454
  

 

 

    

 

 

 

Net income attributable to Dyal 

   $ 12,632      $ 20,322  
  

 

 

    

 

 

 

 

 

 

See accompanying notes to the combined financial statements.

 

F-84


Table of Contents

Dyal Capital Partners

Combined Statements of Changes in Equity

Three Months Ended March 31, 2021 and 2020

(Unaudited)

(Dollars in thousands)

 

     Net Parent
Investment
    Non-controlling
Interest
    Total Equity  

Balance at December 31, 2019

   $ (147,235   $ 4,328     $ (142,907

Net income

     20,322       (454     19,868  

Distributions to non-controlling interests

     —         (2     (2

Net transfer from Parent

     136,551       —         136,551  
  

 

 

   

 

 

   

 

 

 

Balance at March 31, 2020

   $ 9,638     $ 3,872     $ 13,510  
  

 

 

   

 

 

   

 

 

 
     Net Parent
Investment
    Non-controlling
Interest
    Total Equity  

Balance at December 31, 2020

   $ (45,533   $ 3,775     $ (41,758

Net income

     12,632       144       12,776  

Equity based compensation

     4,500       —         4,500  

Net transfer from Parent

     99,481       —         99,481  
  

 

 

   

 

 

   

 

 

 

Balance at March 31, 2021

   $ 71,080     $ 3,919     $ 74,999  
  

 

 

   

 

 

   

 

 

 

 

 

See accompanying notes to the combined financial statements.

 

F-85


Table of Contents

Dyal Capital Partners

Combined Statements of Cash Flows

Three Months Ended March 31, 2021 and 2020

(Unaudited)

(Dollars in thousands)

 

     2021     2020  

Cash flows from operating activities:

    

Net income

   $ 12,776     $ 19,868  

Adjustments to reconcile net income to net cash provided by (used in) operating activities:

    

Net (gains) losses from investment activities

     (2,314     85  

Equity based compensation

     4,500       —    

Cash flows due to changes in operating assets and liabilities:

    

Management fees receivable, net

     (17,004     (30,126

Due from affiliates

     (8,818     (7,425

Incentive fees receivable

     2,236       —    

Prepaid assets

     21,000       —    

Other assets

     1,332       18  

Accrued compensation and benefits

     (120,755     (115,933

Accrued expenses and other payables

     6,953       (2,545

Distributions from equity method investments

     1,133       249  
  

 

 

   

 

 

 

Net cash provided by (used in) operating activities

     (98,961     (135,809
  

 

 

   

 

 

 

Cash flows from investing activities:

    

Purchases of equity method investments

     (520     (830
  

 

 

   

 

 

 

Net cash used in investing activities

     (520     (830
  

 

 

   

 

 

 

Cash flows from financing activities:

    

Distributions to non-controlling interests

     —         (2

Net transfer from Parent

     99,481       136,551  
  

 

 

   

 

 

 

Net cash provided by (used in) financing activities

     99,481       136,549  
  

 

 

   

 

 

 

Net decrease in cash and cash equivalents

     —         (90

Cash and cash equivalents, beginning of the period

     —         90  
  

 

 

   

 

 

 

Cash and cash equivalents, end of the period

   $ —       $ —    
  

 

 

   

 

 

 

Supplemental disclosure of cash flow information:

    

Cash paid during the period for:

    

Income tax

   $ 3,849     $ 3,722  

Supplemental disclosures of noncash activities:

    

Equity based compensation

   $ 4,500     $ —    

See accompanying notes to the combined financial statements.

 

F-86


Table of Contents

Dyal Capital Partners

Notes to Combined Financial Statements

Three Months Ended March 31, 2021 and 2020

(Unaudited)

(Dollars in thousands, except where noted)

(1) Business Overview

Dyal Capital Partners (“Dyal” or the “Company”) consists of the entities and personnel comprising the Dyal business of Neuberger Berman Group LLC (“NBG”), an independent, global asset management company headquartered in New York. The Company is indirectly owned by NBG (the “Parent”). Dyal seeks to acquire minority equity stakes in or provide debt financing to, established alternative asset managers worldwide. Dyal also includes a Business Services Platform, which provides strategic support in various areas to its underlying partner managers in which an equity stake is granted. The Company, including the Business Services Platform, operates primarily from New York, with personnel in London and Hong Kong. The Company measures its financial performance and allocates resources in a single segment, investment management services, which is provided primarily in the United States. Accordingly, Dyal considers itself to be in a single operating and reportable segment structure.

(2) Summary of Significant Accounting Policies

(a) Basis of Presentation

Dyal operates as a part of the Parent; consequently, stand-alone financial statements historically have not been required for the Company. The accompanying combined financial statements have been prepared from the Parent’s accounting records and are presented on a stand-alone basis. These combined financial statements have been prepared in accordance with accounting principles generally accepted in the United States of America (“U.S. GAAP”). These combined financial statements include legal entities that comprise the operations of the Company’s business, which are under common control of the Parent.

The combined statements of operations include all revenues and costs directly attributable to Dyal, including costs for facilities, functions and services used by Dyal. Costs for certain functions and services performed centrally by the Parent are directly charged to Dyal based on specific identification, when possible, or based on a reasonable allocation method such as net revenues, time and effort, headcount or other allocation methods. The results of operations include allocations of costs for administrative functions and services performed on behalf of Dyal by centralized groups within the Parent’s organizational structure as well as employee benefits.

Management of Dyal and the Parent consider these allocations to be a reasonable reflection of the utilization of services by, or the benefits provided to, Dyal. However, the combined financial statements included herein may not be indicative of the financial position, results of operations and cash flows of the Company in the future, or if the Company had been a separate, stand-alone entity during the periods presented. Actual costs that may have been incurred if Dyal had been a stand-alone company would depend on a number of factors, including the chosen organizational structure, what functions were outsourced or performed by employees and strategic decisions made.

The Parent uses a centralized approach to cash management and financing. Accordingly, the Parent’s cash has not been assigned to Dyal for any of the periods presented because those cash balances are not directly attributable to Dyal. The Parent’s long-term debt, associated interest, lease obligations and other commitments have not been attributed to Dyal for any of the periods presented because the Parent’s borrowings are not the legal obligation of Dyal nor the allocated costs to Dyal. Transactions between the Parent and Dyal are deemed to have been settled through the Parent’s net investment. The net effect of the deemed settled transactions is reflected in the combined statements of cash flows as net transfer from the Parent within financing activities and in the combined statements of financial condition as the net Parent investment. See Note 7 – Related Party Transactions for additional information. Current and deferred income taxes have been determined based on a

 

F-87


Table of Contents

separate return method. The Company’s portion of its domestic income taxes and those in certain jurisdictions outside the United States are deemed to have been settled in the period the related tax expense was recorded.

(b) Use of Estimates

The preparation of the combined financial statements requires management to make estimates and assumptions that affect the reported amounts of assets and liabilities and disclosure of contingent assets and liabilities at the dates of the combined financial statements and the reported amounts of revenues and expenses during the reporting periods. Actual results could be materially different from those estimates.

(c) Concentrations of Risk

Financial instruments that potentially subject the Company to concentrations of credit risk consist principally of receivables. The concentration of credit risk with respect to fees receivable is generally limited due to the short payment terms extended to clients by the Company.

(d) Principles of Consolidation

The Company evaluates entities in which it has a variable interest for consolidation in accordance with Financial Accounting Standards Board (FASB) Accounting Standards Codification (ASC) 810, Consolidation, and it consolidates all such entities in which it has a controlling financial interest. As part of this evaluation, the Company performs an analysis to determine whether an entity in which the Company holds a variable interest is a variable interest entity (VIE). Any entity that is not determined to be a VIE is generally consolidated if the Company controls a majority of the voting interests related to the entity. Any entity that is determined to be a VIE is consolidated if the Company determines that its involvement, through holding interests directly or indirectly in the VIE or contractually through other variable interests (e.g., management and incentive related fees), makes it the primary beneficiary. Performance of such analysis requires the exercise of judgment to reach a determination as to whether the Company has both (i) the power to direct the activities of the VIE that most significantly impact the VIE’s business and (ii) the obligation to absorb losses of the VIE or the right to receive benefits from the VIE that could potentially be significant to the VIE. In performing this analysis, the Company evaluates, among other factors, the VIE’s design and purpose, capital structure, contractual terms, whether interests create or absorb variability, and related party relationships, if any.

The Company determines whether it is the primary beneficiary of a VIE at the time it becomes involved with a VIE and at each reporting period reconsiders that conclusion. In determining if it is the primary beneficiary, the Company evaluates its control rights as well as economic interests in the entity held either directly or indirectly by the Company. The consolidation analysis can generally be performed qualitatively; however, if it is not readily apparent that the Company is or is not the primary beneficiary, a quantitative analysis may also be performed. Investments and redemptions (either by the Company, affiliates of the Company, or third parties) or amendments to the governing documents of the respective entity could affect an entity’s status as a VIE or the determination of the primary beneficiary. At each reporting date, the Company assesses whether it is the primary beneficiary and will consolidate or deconsolidate accordingly.

The Company has identified certain of its investments as variable interests in VIEs. When it is determined that the Company is considered the primary beneficiary, the VIE’s assets, liabilities, and non-controlling interests are consolidated and included in the combined financial statements. See Note 4 – Variable Interest Entities for additional information.

(e) Equity Method Investments

For entities over which the Company exercises significant influence, but which do not meet the requirements for consolidation, the Company uses the equity method of accounting. Under the equity method of accounting, the Company’s share of the underlying investments’ earnings is recorded as net gains (losses) from investment activities in the combined statements of operations. The carrying amounts of equity method investments are

 

F-88


Table of Contents

reflected within equity method investments in the combined statements of financial condition. Equity method investments represent the Company’s investments as a general partner or limited partner in private funds. These funds are investment companies not required to be registered under the Investment Company Act of 1940, as amended, which carry their investments at fair value. The Company’s general partner and limited partner ownership interests are calculated as the applicable ownership percentages of the net asset values of these funds.

(f) Management Fees Receivables

Management fees are derived from investment management services provided to private funds and are payable quarterly or semi-annually, at the beginning or end of the service period. Management fees are determined by contractual agreements which require the Company to provide investment management services, which represents a performance obligation that the Company satisfies over time. The fees are generally determined based upon a percentage of capital committed during the investment period, and thereafter generally based on the cost of unrealized investments; or contributed capital; or investment acquisition cost; or as otherwise defined in the respective agreements. Management fees are presented net of fund overages, fee waivers and revenue sharing on the statements of operations.

(g) Non-controlling Interest

Non-controlling interests reflect employee investor capital in consolidated entities. The allocation of net income or loss to non-controlling interests is based on the relative ownership interests of the employee investors after the consideration of contractual arrangements that govern allocations of income or loss.

(h) Net Parent Investment

Net parent investment reflects the net of transactions with the Parent. Such transactions are recorded as Net transfer to/from parent within the combined statements of changes in equity and within the financing section of the combined statements of cash flows.

(i) Revenue Recognition

Principal versus agent

The Company has contractual agreements with third parties that are involved in providing various services primarily to private fund customers, including placement agents. Management’s determination of whether related revenue should be recorded on a gross basis, without subtracting payments to third-party service providers, or net of payments to third-party service providers is based on management’s assessment of whether the Company is serving as the principal service provider or is acting as an agent. The Company is serving as the principal service provider (and should therefore record revenue on a gross basis) if it controls the service as a result of being primarily responsible for providing the service before it is transferred to the fund. Alternatively, the Company is acting as an agent (and therefore should record revenue net of payments to third-party service providers) when it does not control the service as is the case where it arranges for the service to be provided by a third party. The Company controls the right to placement services performed by various third parties (including financial intermediaries); therefore, placement fees are recorded on a gross basis. Fees incurred for third parties for placement services are recognized as an expense when incurred and are included in general, administrative and other expenses, respectively, in the Company’s combined statements of operations.

Contractual revenues:

The Company considers its performance obligations in its customer contracts to be one of the following based upon the services promised: management fees, incentive fees and administrative, transaction and other fees.

Management fees – Management fees are derived from investment management services provided to private funds and are payable quarterly or semi-annually, at the beginning or end of the service period. Management fees

 

F-89


Table of Contents

are determined by contractual agreements which require the Company to provide investment management services, which represents a performance obligation that the Company satisfies over time. The fees are generally determined based upon a percentage of capital committed during the investment period, and thereafter generally based on the cost of unrealized investments; or contributed capital; or investment acquisition cost; or as otherwise defined in the respective agreements.

Incentive fees – Incentive fees are calculated based on a contractual percentage of net income before realized and unrealized gains and losses of the funds above a preferred return threshold and a contractual percentage of any net realized capital gains from the funds as described within the respective agreements. The performance obligations for these revenues are satisfied over time as the services are rendered and the limited partner simultaneously receives and consumes the benefits of the services as they are performed. The Company records its fees when the service is provided and it is probable there would not be a significant reversal of revenue. Incentive fees receivable by the Company are recorded in the incentive fees line item on the combined statements of financial condition.

Administrative, transaction and other fees – Administrative, transaction and other fees are primarily comprised of amounts reimbursed by the Company’s private funds.

Administrative, transaction and other fees represent compensation-related and certain out-of-pocket expenses incurred by the Company’s Business Services Platform and reimbursed by the Company’s private funds. The Company may incur certain costs in connection with satisfying its performance obligations for investment management services, including employee travel costs, for which it receives reimbursements from its private funds under the applicable agreements. The Company concluded it controls the services provided by its employees and, therefore, is acting as principal. For all other reimbursable costs incurred in connection with satisfying its performance obligations such as third-party administration services, the Company concluded it does not control the services provided by such third parties and, therefore, is acting as agent. Accordingly, the Company records revenue for which it is acting as the principal on a gross basis within administrative, transaction and other fees and the related expenses within operating expenses and records costs for which it is agent on a net basis within due from affiliates within the combined statements of financial condition.

Non-Contractual Revenues:

Net gains (losses) from investment activities

Net gains (losses) from investment activities represent the Company’s share of the income or loss of the equity method investments.

Disaggregation of Revenue

The following table represents the Company’s revenue disaggregated by type of service:

 

     Three Months Ended
March 31,
 
     2021      2020  

Contractual Revenues 

     

Management fees, net

   $ 75,472      $ 70,607  

Administrative, transaction and other fees

     6,520        5,821  
  

 

 

    

 

 

 

Total contractual revenues

   $ 81,992      $ 76,428  
  

 

 

    

 

 

 
     

Non-Contractual Revenues

     

Net gains (losses) from investment activities

     2,314        (85
  

 

 

    

 

 

 

Total non-contractual revenues

   $ 2,314      $ (85
  

 

 

    

 

 

 

Total Contractual and Non-Contractual Revenues

   $ 84,306      $ 76,343  
  

 

 

    

 

 

 

 

F-90


Table of Contents

(j) Equity Based Compensation

Compensation cost relating to the issuance of share-based payment awards to employees is measured at the fair value of the awards on the grant date, the estimation of which requires the use of complex and subjective judgments and assumptions that represent management’s best estimates. The compensation cost for awards that vest over a future service period is recognized over the requisite service period on a straight-line basis. For service-based awards subject to graded vesting, the Company recognizes compensation cost on a straight-line basis over the total requisite service period of the entire award, while ensuring that the amount of compensation cost recognized at any date is at least equal to the portion of the grant-date fair value of the award that is vested at that date. The Company recognizes forfeitures of share-based payment awards in the period in which they occur as a reversal of previously recognized compensation cost.

(k) Income Taxes

Income taxes are accounted for using the asset and liability method of accounting. Under this method, deferred tax assets and liabilities are recognized for the expected future tax consequences of differences between the carrying amounts of assets and liabilities and their respective tax basis, using currently enacted tax rates. The effect on deferred assets and liabilities of a change in tax rates is recognized in income in the period when the change is enacted. Deferred tax assets are reduced by a valuation allowance when it is more likely than not that some portion or all of the deferred tax assets will not be realized, which results in a charge to income tax expense in the combined statement of operations.

After consideration of all relevant evidence, the Company believes that it is more likely than not that a benefit will be realized for federal, state and local, and foreign deferred tax assets and accordingly, no valuation allowance was recorded against these assets. The Company records its income taxes receivable and payable based upon its estimated tax liability. The Company is treated as a partnership for U.S. income tax purposes and as such is not subject to federal or state income tax but is subject to New York City Unincorporated Business Tax (NYC UBT).

The Company records uncertain tax positions in accordance with ASC 740, Accounting for Income Taxes, using a two-step approach wherein a tax benefit is recognized if a position is more likely than not to be sustained on the basis of the technical merits of the position, and for those tax positions that meet the ‘more likely than not’ recognition threshold, the Company recognizes the largest amount of benefit that is more than 50 percent likely to be realized upon ultimate settlement with the related tax authority. The Company recognizes accrued interest and penalties related to uncertain tax positions as a component of the income tax provision.

(l) Distributions from Equity Method Investments

The Company uses the nature of the distribution approach for determining the cash flow presentation of distributions from its investments in private funds accounted for under the equity method of accounting. Under this approach, the Company conducts an analysis to determine the nature of each distribution to determine whether the distribution is a return on investment or a return of investment. Distributions received that are determined to be return on investment are classified as cash inflows from operating activities.

(m) New Accounting Standards Not Yet Adopted

Income Taxes

In December 2019, the FASB issued ASU 2019-12, “Income Taxes (Topic 740): Simplifying the Accounting for Income Taxes”. ASU 2019-12 simplifies the accounting for income taxes by removing exceptions within the general principles of Topic 740 regarding the calculation of deferred tax liabilities, the incremental approach for intraperiod tax allocation, and calculating income taxes in an interim period. In addition, the ASU adds clarifications to the accounting for franchise tax (or similar tax) which is partially based on income, evaluating

 

F-91


Table of Contents

tax basis of goodwill recognized from a business combination, and reflecting the effect of any enacted changes in tax laws or rates in the annual effective tax rate computation in the interim period that includes the enactment date. The ASU is effective for fiscal years beginning after December 15, 2021 and interim periods within fiscal years beginning after December 15, 2022. Early adoption is permitted. The Company is currently evaluating the potential impact on its combined financial statements and related disclosure.

Credit Losses

In June 2016, the FASB issued ASU 2016-13, along with various updates and improvements “Financial Instruments – Credit Losses”. The standard, including subsequently issued amendments, requires a financial asset measured at amortized cost basis, such as accounts receivable and certain other financial assets, to be presented at the net amount expected to be collected based on relevant information about past events, including historical experience, current conditions, and reasonable and supportable forecasts that affect the collectability of the reported amount. This ASU is effective for fiscal years beginning after December 15, 2022, and interim periods within those fiscal years, and requires the modified retrospective approach. Early adoption is permitted. The adoption of this standard is not expected to have a material impact on the Company’s combined financial statements and related disclosures.

(3) Equity Method Investments

The Company’s investments as a general partner or limited partner in private funds that are not required to be consolidated are presented as equity method investments. The Company reflects its share of the income or loss of the equity method investments in accordance with ASC 323, Investments – Equity Method on a one quarter lag based on the most recent information available from the underlying investment adjusted for cash flows. Net asset value of the underlying funds is also reported on a one quarter lag. This reporting lag could result in a delay in recognition of the impact of changes in the business or operations of these equity method investees. Income from equity method investments is recorded within net gains (losses) from investment activities in the combined statement of operations.

(4) Variable Interest Entities

Consolidated VIEs

The Company consolidates a certain entity in which it has determined to be the primary beneficiary. The Company does not provide performance guarantees and has no other financial obligations to provide funding to such entity other than with respect to its capital commitments.

The following table represents the asset portion of the consolidated balances presented in the combined statements of financial condition attributable to the consolidated entity in which the Company is determined to be the primary beneficiary. The following assets may only be used to settle obligations of the consolidated entity. There are no liabilities attributable to the consolidated entity in which the Company is determined to be the primary beneficiary.

 

     March 31,      December 31,  
     2021      2020  

Assets

     

Equity method investments

   $ 4,803      $ 4,627  
  

 

 

    

 

 

 

Total assets

   $ 4,803      $ 4,627  
  

 

 

    

 

 

 

Unconsolidated VIEs

The Company holds variable interests through its equity method investments in, or acts as the sponsor of, certain VIEs that are not consolidated because the Company has determined that it is not the primary beneficiary, as

 

F-92


Table of Contents

defined in ASC 810. The Company’s involvement with such entities is in the form of general partner or limited partner interests. The Company may earn management fees, and, in certain instances, incentive fees based on the committed capital, invested capital, cost of unrealized investments, investment acquisition cost or as otherwise defined in the respective agreements of these entities. In addition, the Company earns a pro-rata portion of the VIE’s earnings in instances where the Company holds an equity interest.

The Company’s variable interests in these entities consist of the Company’s equity interests therein and any management and incentive fees earned but uncollected. The Company held investments in these entities included as a component of equity method investments on the combined statements of financial condition totaling $24.3 million and $22.8 million on March 31, 2021 and December 31, 2020, respectively, and management and incentive fees receivable from such entities totaling $52.4 million and $39.6 million on March 31, 2021 and December 31, 2020, respectively.

The Company’s maximum exposure with respect to these managed entities includes equity investments the Company has made or is required to make and any earned but uncollected management and incentive fees receivable from the entities.

 

     March 31, 2021  
     Equity interests      Maximum
exposure
 

Total private funds

   $ 24,334      $ 83,855  
  

 

 

    

 

 

 

 

     December 31, 2020  
     Equity interests      Maximum
exposure
 

Total private funds

   $ 22,810      $ 69,479  
  

 

 

    

 

 

 

(5) Accrued Expenses and Other Payables

Accrued expenses and other payables consist of the following:

 

     March 31      December 31,  
     2021      2020  

Accrued expenses and other payables:

     

Revenue share payable

   $ 4,615      $ 2,538  

Placement fees payable

     10,417        4,045  

Taxes payable

     588        2,083  
  

 

 

    

 

 

 

Total accrued expenses and other payables

   $ 15,619      $ 8,666  
  

 

 

    

 

 

 

(6) Income Taxes

The Company is treated as a partnership for U.S. tax purposes and as such is not subject to federal or state income tax but is subject to New York City Unincorporated Business Tax (NYC UBT). The Company is not itself a taxpayer. Instead, its partners are subject to tax on the results of its operations in the jurisdictions in which they operate.

 

F-93


Table of Contents

Income tax provision

The income tax provision for the three months ended March 31, 2021 and 2020 is summarized as follows:

 

     Three Months Ended
March 31,
 
     2021      2020  

Current:

     

U.S.

   $ 2,286      $ 1,906  

Foreign

     67        62  

Deferred:

     

U.S.

     (172      16  

Foreign

     —          —    
  

 

 

    

 

 

 

Income tax expense (benefit)

   $ 2,181      $ 1,984  
  

 

 

    

 

 

 

The effective tax rate for the Company represents the income tax provision as a percentage of pre-tax income (excluding non-controlling interests). The effective tax rate was 14.58% and 9.08% for the three months ended March 31, 2021 and 2020, respectively. The difference between the effective tax rate and the statutory NYC UBT rate of 4.0% is primarily driven by a non-deductible compensation expense for UBT purposes, and foreign taxable income subject to higher statutory tax rates.

Deferred taxes

At March 31, 2021 and December 31, 2020, the Company’s deferred tax asset was $0.4 million and $0.4 million, respectively. Significant components of the deferred tax asset include compensation & benefits and placement fees. At March 31, 2021 and December 31, 2020, the Company had no deferred tax liability. The deferred tax asset is recorded in other assets in the combined statements of financial condition.

Uncertain tax positions

Interest and penalties related to uncertain tax positions are recognized in the income tax provision. The Company had no accrued interest for the three months ended March 31, 2021 and March 31, 2020. At March 31, 2021 and December 31, 2020, the Company recognized no liability for interest related to unrecognized tax benefits.

Over the next 12 months, it is possible that the amount of the accrued tax liability for uncertain tax positions could change but the Company does not expect this to have a material impact on the combined financial statements.

(7) Related Party Transactions

The Company is indirectly wholly owned by the Parent. The Parent provides the Company with certain services, such as insurance and administrative support, and also provides benefits to employees, including for example, medical, dental, life and disability insurance, participation in retirement plans and certain post-employment benefits. These financial statements also include allocations of centralized corporate expenses from the Parent for services, such as sales and client services, support costs (e.g., finance, human capital management, legal, compliance, etc.), technology, and other services. These expenses were determined based on various allocation methods, including factors such as revenues, headcount, time and effort spent on matters relating to the Company. These allocated expenses are reflected within Compensation and benefits and

General, administrative and other expenses line items on the combined statements of operations. Management fees reported on the combined statements of operations represent revenue from affiliated funds. Reimbursed

 

F-94


Table of Contents

expenses on the combined statements of operations include expenses reimbursed by the Company’s private funds and reimbursement of expenses incurred by the Company’s Business Services Platform.

Management believes that the assumptions and estimates used to allocate these expenses are reasonable. However, the Company’s expenses as a stand-alone business may be different from those reflected in the combined statements of operations.

In addition, the Company participates in the Parent’s centralized cash management system. Under this system, on a daily basis, any excess cash generated by the Company is transferred to the Parent and any additional daily cash flow needs are funded by the Parent. As such, the Parent benefits from the positive cash flow the Company generates, and the Parent also provides the Company with sufficient daily liquidity to fund its ongoing cash needs. As a result, the Company has historically required minimal cash on hand.

The Parent manages its long-term debt obligations based on the needs of its entire portfolio of businesses. Long-term debt of the Parent and related interest expense are not allocated as none of the Parent’s debt is directly attributable to the Company.

Related party transactions also include transactions with affiliates which, for purposes of these combined financial statements, also include transactions with sponsored funds and employees. The Company’s employees invest on a discretionary basis in sponsored private funds, which are generally not subject to management fees and incentive fees.

The Company’s employees participate in the Retirement Contribution Program which is maintained by NBG. The Company’s retirement contribution for U.S. employees is equal to 15% of eligible earnings up to a maximum contribution of $38.5 thousand and $37.5 thousand for 2021 and 2020 respectively, for all eligible employees. Subject to certain eligibility requirements (such as being employed on December 31st of the plan year), all U.S. employees participate in the Retirement Contribution Program. Under the Retirement Contribution Program, the firm contribution is immediately vested, and the participant has full discretion in directing investments within his/her 401(k) account. Employees are eligible to participate in the Retirement Contribution Program immediately upon hire by the Company. For the three months ended March 31, 2021 and 2020, the Company expensed approximately $0.9 million and $0.9 million, respectively, with respect to this program.

Non-U.S. employees of the Company participate in retirement plans in locations where the Company has foreign operations.

Amounts due from affiliates and due to affiliates are comprised of the following:

 

     March 31,
2021
     December 31,
2020
 

Due from affiliates:

     

Reimbursements receivable from funds

   $ 26,534      $ 17,716  
  

 

 

    

 

 

 

Total due from affiliates

   $ 26,534      $ 17,716  
  

 

 

    

 

 

 

(8) Equity Based Compensation

On November 3, 2020, NBG issued share-based payment awards (the “Award Units”) to certain Dyal management members. The Award Units represent unvested, non-voting partnership interests in a subsidiary of NBG. The Award Units had no liquidation value on the date of grant, but instead provide the grantees with rights to distributions of the future profits, as defined, of the Company. The Award Units generally vest in four equal installments over four years commencing on the seventh anniversary of the grant date, provided that certain conditions are met, including continued employment with the Company. No additional Award Units are currently available for future issuance.

 

F-95


Table of Contents

The Award Units are expensed and recorded into equity over the requisite service period based upon the fair value of the partnership interests on the date of grant, and the Company recognizes forfeitures when they occur. The estimated fair value of the partnership interests as of the grant date was $180 million, which was determined contemporaneously with the grant. The fair value of the partnership interests was determined by using a market approach to estimate enterprise value and an option-pricing method, or OPM, to allocate that value. The assumptions underlying the estimation of the fair value of the partnership interests were complex and subjective and represented management’s best estimates. They included, but were not limited to, assumptions regarding the selection of appropriate financial metric multiples and estimations of the amount at which the Company would be valued in a hypothetical transaction. For the three months ended March 31, 2021 the total expense recognized within Compensation and benefits related to the Award Units was $4.5 million.

A summary of the status of the Award Units as of March 31, 2021, and changes during the three months ended March 31, 2021, is presented below:

 

     Number (Units)      Weighted-
Average Grant

Date Fair Value
Per Unit ($)
 

Nonvested Award Units at January 1, 2021

     100,000        1,800  

Granted

     —          —    

Vested

     —          —    

Forfeited

     —          —    
  

 

 

    

 

 

 

Nonvested Award Units at March 31, 2021

     100,000      $ 1,800  
  

 

 

    

 

 

 

As of March 31, 2021, there was $172.5 million of total unrecognized compensation cost related to non-vested Award Units. That cost is expected to be recognized over a straight-line basis of approximately 10 years.

(9) Commitments and Contingencies

The Company has various commitments, litigation and contingencies that would be expected to be funded from NBG, including as a general partner or limited partner of private funds. The Company, including certain of its employees, had unfunded capital commitments as of March 31, 2021 and December 31, 2020, of $9.5 million and $9.3 million, respectively. If, upon a fund’s final close, capital commitments received exceed initial expectations, the firm’s anticipated capital commitment might increase.

The Company or the Company’s private funds may be involved, from time to time, in judicial, regulatory and arbitration proceedings or investigations concerning matters arising in connection with the conduct of its business. The Company recognizes liabilities for contingencies when there is an exposure that, when analyzed, indicates it is both probable that a liability will be incurred, and the amount of such liability can be reasonably estimated. When a range of probable liability can be estimated, Dyal accrues the amount it has determined it is most likely to incur. If the amount is not determinable, Dyal accrues the minimum of the range of probable loss.

The Company’s management believes, based on currently available information, advice of counsel, and established accruals, that the eventual outcome of such proceedings, in the aggregate, will not have a material adverse effect on Dyal’s combined financial condition, results of operations, or liquidity.

The Parent indemnifies the officers, directors and employees affiliated with the Company against liabilities arising from the administration and performance of their duties on behalf of the Company, subject to customary exclusions. The Company’s maximum exposure under these arrangements is unknown and not currently measurable, as any such indemnification would only be required if specified claims against the Company are made in the future.

 

F-96


Table of Contents

(10) Merger Agreement

On December 23, 2020, the Parent executed a definitive business combination agreement with Altimar Acquisition Corporation and various Owl Rock Capital Group entities (“Owl Rock”) whereby the Company and Owl Rock will merge to form Blue Owl Capital Inc. (“Blue Owl”), an alternative asset management firm. Blue Owl will become publicly listed through a business combination with Altimar Acquisition Corporation, a special purpose acquisition company. The successful completion of the transaction, expected to close in the second quarter of 2021, is subject to the satisfaction of closing conditions, including receiving the appropriate regulatory approvals, shareholder approvals, and client consents.

(11) Risks

Coronavirus

The Company currently has not experienced an adverse impact on its operating model, but acknowledges it is too difficult to predict the full extent of the current COVID-19 outbreak. The Company will continue to watch the effectiveness of efforts to contain the spread of the COVID-19 virus and the potential long-term implications on the global economy and expects to monitor and adapt as necessary the firm’s operations and processes to effectively manage portfolios.

(12) Subsequent Events

The Company’s management has evaluated events occurring after the date of the combined financial statements through May 11, 2021, the date the combined financial statements are available to be issued. All subsequent events requiring recognition have been incorporated into these combined financial statements.

 

F-97


Table of Contents

Independent Auditors’ Report

To the Members and Board of Directors

Neuberger Berman Group LLC

We have audited the accompanying combined financial statements of Dyal Capital Partners (the Company) (a business of Neuberger Berman Group LLC) which comprise the combined statements of financial condition as of December 31, 2020 and 2019, and the related combined statements of operations, changes in equity, and cash flows for each of the years in the three-year period ended December 31, 2020, and the related notes to the combined financial statements.

Management’s Responsibility for the Financial Statements

Management is responsible for the preparation and fair presentation of these combined financial statements in accordance with U.S. generally accepted accounting principles; this includes the design, implementation, and maintenance of internal control relevant to the preparation and fair presentation of combined financial statements that are free from material misstatement, whether due to fraud or error.

Auditors’ Responsibility

Our responsibility is to express an opinion on these combined financial statements based on our audits. We conducted our audits in accordance with auditing standards generally accepted in the United States of America. Those standards require that we plan and perform the audit to obtain reasonable assurance about whether the combined financial statements are free from material misstatement.

An audit involves performing procedures to obtain audit evidence about the amounts and disclosures in the combined financial statements. The procedures selected depend on the auditors’ judgment, including the assessment of the risks of material misstatement of the combined financial statements, whether due to fraud or error. In making those risk assessments, the auditor considers internal control relevant to the entity’s preparation and fair presentation of the combined financial statements in order to design audit procedures that are appropriate in the circumstances, but not for the purpose of expressing an opinion on the effectiveness of the entity’s internal control. Accordingly, we express no such opinion. An audit also includes evaluating the appropriateness of accounting policies used and the reasonableness of significant accounting estimates made by management, as well as evaluating the overall presentation of the combined financial statements.

We believe that the audit evidence we have obtained is sufficient and appropriate to provide a basis for our audit opinion.

Opinion

In our opinion, the combined financial statements referred to above present fairly, in all material respects, the financial position of Dyal Capital Partners as of December 31, 2020 and 2019, and the results of its operations and its cash flows for each of the years in the three-year period ended December 31, 2020 in accordance with U.S. generally accepted accounting principles.

/s/ KPMG LLP

New York, New York

February 15, 2021

 

F-98


Table of Contents

Dyal Capital Partners

Combined Statements of Financial Condition

Years ended December 31, 2020 and 2019

(Dollars in thousands)

 

     December 31,
2020
     December 31,
2019
 

Assets

     

Cash

   $ —         $ 90   

Equity method investments

     27,436         20,630   

Receivables:

     

Management fees

     37,321         90   

Incentive fees

     2,354         626   

Due from affiliates

     17,716         12,630   

Prepaid assets

     21,000         —     

Other assets

     1,888         506   
  

 

 

    

 

 

 

Total assets

   $ 107,715       $ 34,572   
  

 

 

    

 

 

 

Liabilities and Equity

     

Liabilities:

     

Accrued compensation and benefits

   $ 140,807       $ 155,976   

Accrued expenses and other payables

     8,666         21,503   
  

 

 

    

 

 

 

Total liabilities

   $ 149,473       $ 177,479   

Commitments and contingencies (note 9)

     

Equity:

     

Net Parent investment

   $ (45,533)      $ (147,235)  

Non-controlling interest

     3,775         4,328   
  

 

 

    

 

 

 

Total Equity

   $ (41,758)      $ (142,907)  
  

 

 

    

 

 

 

Total Liabilities and Equity

   $ 107,715       $ 34,572   
  

 

 

    

 

 

 

See accompanying notes to the combined financial statements.

 

F-99


Table of Contents

Dyal Capital Partners

Combined Statements of Operations

Years ended December 31, 2020, 2019 and 2018

(Dollars in thousands)

 

     2020      2019      2018  

Revenues

        

Management fees, net

   $ 284,691       $ 313,354       $ 184,878   

Incentive fees

     2,354         626         —     

Administrative, transaction and other fees

     22,676         18,350         12,889   
  

 

 

    

 

 

    

 

 

 

Total revenues

     309,721         332,330         197,767   
  

 

 

    

 

 

    

 

 

 

Operating expenses

        

Compensation and benefits

     187,527         194,970         114,680   

General, administrative, and other expenses

     26,217         32,290         30,712   
  

 

 

    

 

 

    

 

 

 

Total operating expenses

     213,744         227,260         145,392   
  

 

 

    

 

 

    

 

 

 

Operating income

     95,977         105,070         52,375   

Net gains (losses) from investment activities

     1,542         (1,564)        627   
  

 

 

    

 

 

    

 

 

 

Income before income tax expense

     97,519         103,506         53,002   

Income tax expense (benefit)

     8,435         9,094         5,127   
  

 

 

    

 

 

    

 

 

 

Net income

     89,084         94,412         47,875   

Net loss attributable to non-controlling interests

     (548)        (792)        (480)  
  

 

 

    

 

 

    

 

 

 

Net income attributable to Dyal

   $ 89,632       $ 95,204       $ 48,355   
  

 

 

    

 

 

    

 

 

 

See accompanying notes to the combined financial statements.

 

F-100


Table of Contents

Dyal Capital Partners

Combined Statements of Changes in Equity

Years ended December 31, 2020, 2019 and 2018

(Dollars in thousands)

 

     Net Parent
Investment
     Non-controlling
Interest
     Total Equity  

Balance at December 31, 2017

   $ (37,652)      $ 5,994       $ (31,658)  

Cumulative effect adjustment upon adoption of new accounting standard (ASU 2014-09)

     (10,970)        —           (10,970)  

Net income

     48,355         (480)        47,875   

Contributions from non-controlling interests

     —           —           —    

Distributions to non-controlling interests

     —           (420)        (420)  

Net transfer to Parent

     (74,980)        —           (74,980)  
  

 

 

    

 

 

    

 

 

 

Balance at December 31, 2018

   $ (75,247)      $ 5,094       $ (70,153)  
  

 

 

    

 

 

    

 

 

 

Net income

     95,204         (792)        94,412   

Contributions from non-controlling interests

     —           26         26   

Distributions to non-controlling interests

     —           —           —     

Net transfer to Parent

     (167,192)        —           (167,192)  
  

 

 

    

 

 

    

 

 

 

Balance at December 31, 2019

   $ (147,235)      $ 4,328       $ (142,907)  
  

 

 

    

 

 

    

 

 

 

Net income

     89,632         (548)        89,084   

Contributions from non-controlling interests

     —           —           —     

Distributions to non-controlling interests

     —           (5)        (5)  

Equity based compensation

     3,000         —           3,000   

Net transfer from Parent

     9,070         —           9,070   
  

 

 

    

 

 

    

 

 

 

Balance at December 31, 2020

   $ (45,533)      $ 3,775       $ (41,758)  
  

 

 

    

 

 

    

 

 

 

See accompanying notes to the combined financial statements.

 

F-101


Table of Contents

Dyal Capital Partners

Combined Statements of Cash Flows

Years ended December 31, 2020, 2019 and 2018

(Dollars in thousands)

 

     2020      2019      2018  

Cash flows from operating activities:

        

Net income

   $ 89,084       $ 94,412       $ 47,875   

Adjustments to reconcile net income to net cash provided by (used in) operating activities:

        

Net (gains) losses from investment activities

     (1,542)        1,564         (627)  

Equity based compensation

     3,000         —           —     

Cash flows due to changes in operating assets and liabilities:

        

Management fees receivable, net

     (37,231)        (79)        312   

Due from affiliates

     (5,086)        (767)        (5,639)  

Incentive fees receivable

     (1,728)        (626)        —     

Prepaid assets

     (21,000)        —           —     

Other assets

     (1,382)        133         (639)  

Accrued compensation and benefits

     (15,169)        66,618         18,618   

Accrued expenses and other payables

     (12,837)        3,694         5,333   

Due to affiliates

     —           (381)        (7)  

Distributions from equity method investments

     136         953         1,167   
  

 

 

    

 

 

    

 

 

 

Net cash provided by (used in) operating activities

     (3,755)        165,521         66,393   
  

 

 

    

 

 

    

 

 

 

Cash flows from investing activities:

        

Purchases of equity method investments

     (5,400)        (5,070)        (3,876)  
  

 

 

    

 

 

    

 

 

 

Net cash used in investing activities

     (5,400)        (5,070)        (3,876)  
  

 

 

    

 

 

    

 

 

 

Cash flows from financing activities:

        

Contributions from non-controlling interests

     —          26         —     

Distributions to non-controlling interests

     (5)        —           (420)  

Net transfer from (to) Parent

     9,070         (167,192)        (74,980)  
  

 

 

    

 

 

    

 

 

 

Net cash provided by (used in) financing activities

     9,065         (167,166)        (75,400)  
  

 

 

    

 

 

    

 

 

 

Net decrease in cash and cash equivalents

     (90)        (6,715)        (12,883)  

Cash and cash equivalents, beginning of the year

     90         6,805         19,688   
  

 

 

    

 

 

    

 

 

 

Cash and cash equivalents, end of the year

   $ —         $ 90       $ 6,805   
  

 

 

    

 

 

    

 

 

 

Supplemental disclosure of cash flow information:

        

Cash paid during the year for:

        

Income tax

   $ 8,496       $ 8,035       $ 4,840   

Supplemental disclosures of noncash activities:

        

Equity based compensation

   $ 3,000       $ —         $ —     

Cumulative effect adjustment upon adoption of new accounting standard (ASU 2014-09)

   $ —         $ —         $ 10,970   

See accompanying notes to the combined financial statements.

 

F-102


Table of Contents

Dyal Capital Partners

Notes to Combined Financial Statements

Years Ended December 31, 2020, 2019 and 2018

(Dollars in thousands, except where noted)

 

(1)

Business Overview

Dyal Capital Partners (“Dyal” or the “Company”) consists of the entities and personnel comprising the Dyal business of Neuberger Berman Group LLC (“NBG”), an independent, global asset management company headquartered in New York. The Company is indirectly owned by NBG (the “Parent”). Dyal seeks to acquire minority equity stakes in or provide debt financing to, established alternative asset managers worldwide. Dyal also includes a Business Services Platform, which provides strategic support in various areas to its underlying partner managers in which an equity stake is granted. The Company, including the Business Services Platform, operates primarily from New York, with personnel in London and Hong Kong. The Company measures its financial performance and allocates resources in a single segment, investment management services, which is provided primarily in the United States. Accordingly, Dyal considers itself to be in a single operating and reportable segment structure.

 

(2)

Summary of Significant Accounting Policies

 

(a)

Basis of Presentation

Dyal has historically operated as a part of the Parent; consequently, stand-alone financial statements have not been prepared for the Company. The accompanying combined financial statements have been prepared from the Parent’s accounting records and are presented on a stand-alone basis. These combined financial statements have been prepared in accordance with accounting principles generally accepted in the United States of America (“U.S. GAAP”). These combined financial statements include legal entities that comprise the operations of the Company’s business, which are under common control of the Parent.

The combined statements of operations include all revenues and costs directly attributable to Dyal, including costs for facilities, functions and services used by Dyal. Costs for certain functions and services performed centrally by the Parent are directly charged to Dyal based on specific identification, when possible, or based on a reasonable allocation method such as net revenues, time and effort, headcount or other allocation methods. The results of operations include allocations of costs for administrative functions and services performed on behalf of Dyal by centralized groups within the Parent’s organizational structure as well as employee benefits.

Management of Dyal and the Parent consider these allocations to be a reasonable reflection of the utilization of services by, or the benefits provided to, Dyal. However, the combined financial statements included herein may not be indicative of the financial position, results of operations and cash flows of the Company in the future, or if the Company had been a separate, stand-alone entity during the years presented. Actual costs that may have been incurred if Dyal had been a stand-alone company would depend on a number of factors, including the chosen organizational structure, what functions were outsourced or performed by employees and strategic decisions made.

The Parent uses a centralized approach to cash management and financing. Accordingly, the Parent’s cash has not been assigned to Dyal for any of the periods presented because those cash balances are not directly attributable to Dyal. The Parent’s long-term debt, associated interest, lease obligations and other commitments have not been attributed to Dyal for any of the periods presented because the Parent’s borrowings are not the legal obligation of Dyal nor the allocated costs to Dyal. Transactions between the Parent and Dyal are deemed to have been settled through the Parent’s net investment. The net effect of the deemed settled transactions is reflected in the combined statements of cash flows as net transfer to the Parent within financing activities and in the combined statements of financial condition as the Parent net investment. See Note 7 – Related Party

 

F-103


Table of Contents

Dyal Capital Partners

Notes to Combined Financial Statements

Years Ended December 31, 2020, 2019 and 2018

(Dollars in thousands, except where noted)

 

Transactions for additional information. Current and deferred income taxes have been determined based on a separate return method. The Company’s portion of its domestic income taxes and those in certain jurisdictions outside the United States are deemed to have been settled in the period the related tax expense was recorded.

 

(b)

Use of Estimates

The preparation of the combined financial statements requires management to make estimates and assumptions that affect the reported amounts of assets and liabilities and disclosure of contingent assets and liabilities at the dates of the combined financial statements and the reported amounts of revenues and expenses during the reporting periods. Actual results could be materially different from those estimates.

 

(c)

Concentrations of Risk

Financial instruments that potentially subject the Company to concentrations of credit risk consist principally of receivables. The concentration of credit risk with respect to fees receivable is generally limited due to the short payment terms extended to clients by the Company.

 

(d)

Principles of Consolidation

The Company evaluates entities in which it has a variable interest for consolidation in accordance with Financial Accounting Standards Board (FASB) Accounting Standards Codification (ASC) 810, Consolidation, and it consolidates all such entities in which it has a controlling financial interest. As part of this evaluation, the Company performs an analysis to determine whether an entity in which the Company holds a variable interest is a variable interest entity (VIE). Any entity that is not determined to be a VIE is generally consolidated if the Company controls a majority of the voting interests related to the entity. Any entity that is determined to be a VIE is consolidated if the Company determines that its involvement, through holding interests directly or indirectly in the VIE or contractually through other variable interests (e.g., management and incentive related fees), makes it the primary beneficiary. Performance of that analysis requires the exercise of judgment to reach a determination as to whether the Company has both (i) the power to direct the activities of the VIE that most significantly impact the VIE’s business and (ii) the obligation to absorb losses of the VIE or the right to receive benefits from the VIE that could potentially be significant to the VIE. In performing this analysis, the Company evaluates, among other factors, the VIE’s design and purpose, capital structure, contractual terms, whether interests create or absorb variability, and related party relationships, if any.

The Company determines whether it is the primary beneficiary of a VIE at the time it becomes involved with a VIE and at each reporting period reconsiders that conclusion. In determining if it is the primary beneficiary, the Company evaluates its control rights as well as economic interests in the entity held either directly or indirectly by the Company. The consolidation analysis can generally be performed qualitatively; however, if it is not readily apparent that the Company is or is not the primary beneficiary, a quantitative analysis may also be performed. Investments and redemptions (either by the Company, affiliates of the Company, or third parties) or amendments to the governing documents of the respective entity could affect an entity’s status as a VIE or the determination of the primary beneficiary. At each reporting date, the Company assesses whether it is the primary beneficiary and will consolidate or deconsolidate accordingly.

The Company has identified certain of its investments as variable interests in VIEs. When it is determined that the Company is considered the primary beneficiary, the VIE’s assets, liabilities, and non-controlling interests are consolidated and included in the combined financial statements. See Note 4 – Variable Interest Entities for additional information.

 

F-104


Table of Contents

Dyal Capital Partners

Notes to Combined Financial Statements

Years Ended December 31, 2020, 2019 and 2018

(Dollars in thousands, except where noted)

 

(e)

Cash

Cash of the Company represents $90 thousand of cash held in operating bank accounts at December 31, 2019. The Company held no cash at December 31, 2020.

 

(f)

Equity Method Investments

For entities over which the Company exercises significant influence, but which do not meet the requirements for consolidation, the Company uses the equity method of accounting. Under the equity method of accounting, the Company’s share of the underlying investments’ earnings is recorded as net gains (losses) from investment activities in the combined statements of operations. The carrying amounts of equity method investments are reflected within equity method investments in the combined statements of financial condition. Equity method investments represent the Company’s investments as a general partner or limited partner in private funds. These funds are investment companies not required to be registered under the Investment Company Act of 1940, as amended, which carry their assets and liabilities at fair value. The Company’s general partner and limited partner ownership interests are calculated as the applicable ownership percentages of the net asset values of these funds.

 

(g)

Management Fees Receivables

Management fees are derived from investment management services provided to private funds and are payable quarterly or semi-annually, at the beginning or end of the service period. Management fees are determined by contractual agreements which require the Company to provide investment management services, which represents a performance obligation that the Company satisfies over time. The fees are generally determined based upon a percentage of capital committed during the investment period, and thereafter generally based on the cost of unrealized investments; or contributed capital; or investment acquisition cost; or as otherwise defined in the respective agreements. Management fees are presented net of fund overages, fee waivers and revenue sharing on the statements of operations.

 

(h)

Non-controlling Interest

Non-controlling interests reflect employee investor capital in consolidated entities. The allocation of net income or loss to non-controlling interests is based on the relative ownership interests of the employee investors after the consideration of contractual arrangements that govern allocations of income or loss.

 

(i)

Net Parent Investment

Net parent investment reflects the net of transactions with the Parent. Such transactions are recorded as Net transfer to/from parent within the combined statements of changes in equity and within the financing section of the combined statements of cash flows. Parent net investment is also comprised of the accumulation of Dyal’s earnings and of the impact of the adoption of FASB ASC 606, Revenue from contracts with customers.

 

(j)

Adoption of New Accounting Standard

The Company adopted the following standard as of January 1, 2018:

Revenue Recognition – Accounting Standards Update (ASU) 2014-09, Revenue from Contracts with Customers

The adoption of this guidance resulted in certain changes to the timing of recognition and measurement of revenue and recognition of costs incurred to obtain and fulfill revenue contracts as explained below and affected

 

F-105


Table of Contents

Dyal Capital Partners

Notes to Combined Financial Statements

Years Ended December 31, 2020, 2019 and 2018

(Dollars in thousands, except where noted)

 

the presentation of certain revenue and expense balances. Notably, for the year ended December 31, 2018, fund overages of $0.5 million previously included as a component of fund-related expenses in the combined statements of operations are now presented as a contra-revenue component of management fees. Separately, expenses of $0.7 million for services performed by the Company on behalf of certain private funds were previously recorded net on the combined statements of operations. For the year ended December 31, 2018, these amounts have been recorded as administrative, transaction and other fees for the payments received from the funds and other expenses for any expenses (i.e. presented gross) incurred in performing services on behalf of the funds. The Company revised its policy for expense recognition of placement fees as a result of the adoption of ASU 2014-19. The Company now recognizes placement fee expense at the time the placement service has been completed. Prior to the adoption of ASU 2014-09, placement fees were expensed over the investment period. Upon initial adoption of ASU 2014-09 for the revised revenue recognition method for placement fee revenues and expenses, the cumulative impact adjustment reflected as an adjustment to opening 2018 net parent investment was $11.0 million.

The following table presents the effect of the changes in presentation on both pre- and post-ASU 2014-09 adoption:

 

     For the year ended December 31, 2018  
     Pre-Adoption
ASU 2014-09
     Reclassifications
and Adjustments
     Post-Adoption
ASU 2014-09
 

Revenues:

        

Management fees, net

   $ 182,716      $ 2,162      $ 184,878  

Administrative, transaction and other fees

     12,149        740        12,889  
  

 

 

    

 

 

    

 

 

 

Total revenues

   $ 194,865      $ 2,902      $ 197,767  
  

 

 

    

 

 

    

 

 

 

Operating expenses:

        

Compensation and benefits

   $ 114,680      $ —        $ 114,680  

General, administrative and other expenses

     24,447        6,265        30,712  
  

 

 

    

 

 

    

 

 

 

Total operating expenses

     139,127        6,265        145,392  
  

 

 

    

 

 

    

 

 

 

Operating income

   $ 55,738      $ (3,363    $ 52,375  
  

 

 

    

 

 

    

 

 

 

 

(k)

Revenue Recognition

Principal versus agent

The Company has contractual agreements with third parties that are involved in providing various services primarily to private fund customers, including placement agents. Management’s determination of whether related revenue should be recorded on a gross basis, without subtracting payments to third-party service providers, or net of payments to third-party service providers is based on management’s assessment of whether the Company is serving as the principal service provider or is acting as an agent. The Company is serving as the principal service provider (and should therefore record revenue on a gross basis) if it controls the service as a result of being primarily responsible for providing the service before it is transferred to the fund. Alternatively, the Company is acting as an agent (and therefore should record revenue net of payments to third-party service providers) when it does not control the service as is the case where it arranges for the service to be provided by a third party. The Company controls the right to placement services performed by various third parties (including financial intermediaries); therefore, placement fees are recorded on a gross basis. Fees incurred for third parties for

 

F-106


Table of Contents

Dyal Capital Partners

Notes to Combined Financial Statements

Years Ended December 31, 2020, 2019 and 2018

(Dollars in thousands, except where noted)

 

placement services are recognized as an expense when incurred and are included in general, administrative and other expenses, respectively, in the Company’s combined statements of operations.

Contractual revenues:

The Company considers its performance obligations in its customer contracts to be one of the following based upon the services promised: management fees, incentive fees and administrative, transaction and other fees.

Management fees – Management fees are derived from investment management services provided to private funds and are payable quarterly or semi-annually, at the beginning or end of the service period. Management fees are determined by contractual agreements which require the Company to provide investment management services, which represents a performance obligation that the Company satisfies over time. The fees are generally determined based upon a percentage of capital committed during the investment period, and thereafter generally based on the cost of unrealized investments; or contributed capital; or investment acquisition cost; or as otherwise defined in the respective agreements.

Incentive fees – Incentive fees are calculated based on a contractual percentage of net income before realized and unrealized gains and losses of the funds above a preferred return threshold and a contractual percentage of any net realized capital gains from the funds as described within the respective agreements. The performance obligations for these revenues are satisfied over time as the services are rendered and the limited partner simultaneously receives and consumes the benefits of the services as they are performed. The Company records its fees when the service is provided and it is probable there would not be a significant reversal of revenue. Incentive fees receivable by the Company are recorded in the incentive fees line item on the combined statements of financial condition.

Administrative, transaction and other fees – Administrative, transaction and other fees are primarily comprised of amounts reimbursed by the Company’s private funds.

Administrative, transaction and other fees represent compensation-related and other out-of-pocket expenses incurred by the Company’s Business Services Platform and reimbursed by the Company’s private funds. The Company may incur certain costs in connection with satisfying its performance obligations for investment management services, including employee travel costs, for which it receives reimbursements from its private funds under the applicable agreements. The Company concluded it controls the services provided by its employees and, therefore, is acting as principal. For all other reimbursable costs incurred in connection with satisfying its performance obligations such as third-party administration services, the Company concluded it does not control the services provided by such third parties and, therefore, is acting as agent. Accordingly, the Company records revenue for which it is acting as the principal on a gross basis within administrative, transaction and other fees and the related expenses within operating expenses and records costs for which it is agent on a net basis within due from affiliates within the combined statements of financial condition.

Non-Contractual Revenues:

Net gains (losses) from investment activities

Net gains (losses) from investment activities represent the Company’s share of the income or loss of the equity method investments.

 

F-107


Table of Contents

Dyal Capital Partners

Notes to Combined Financial Statements

Years Ended December 31, 2020, 2019 and 2018

(Dollars in thousands, except where noted)

 

Disaggregation of Revenue

The following table represents the Company’s revenue disaggregated by type of service:

 

     For the Years Ended December 31,  
     2020      2019      2018  

Contractual Revenues

        

Management fees, net

   $ 284,691       $ 313,354       $ 184,878   

Incentive fees

     2,354         626         —     

Administrative, transaction and other fees

     22,676         18,350         12,889   
  

 

 

    

 

 

    

 

 

 

Total contractual revenues

   $ 309,721       $ 332,330       $ 197,767   
  

 

 

    

 

 

    

 

 

 

Non-Contractual Revenues

        

Net gains (losses) from investment activities

     1,542         (1,564      627   
  

 

 

    

 

 

    

 

 

 

Total non-contractual revenues

   $ 1,542       $ (1,564    $ 627   
  

 

 

    

 

 

    

 

 

 

Total Contractual and Non-Contractual Revenues

   $ 311,263       $ 330,766       $ 198,394   
  

 

 

    

 

 

    

 

 

 

 

(l)

Equity Based Compensation

Compensation cost relating to the issuance of share-based payment awards to employees is measured at the fair value of the awards on the grant date, the estimation of which requires the use of complex and subjective judgments and assumptions that represent management’s best estimates. The compensation cost for awards that vest over a future service period is recognized over the requisite service period on a straight-line basis. For service-based awards subject to graded vesting, the Company recognizes compensation cost on a straight-line basis over the total requisite service period of the entire award, while ensuring that the amount of compensation cost recognized at any date is at least equal to the portion of the grant-date fair value of the award that is vested at that date. The Company recognizes forfeitures of share-based payment awards in the period in which they occur as a reversal of previously recognized compensation cost.

 

(m)

Income Taxes

Income taxes are accounted for using the asset and liability method of accounting. Under this method, deferred tax assets and liabilities are recognized for the expected future tax consequences of differences between the carrying amounts of assets and liabilities and their respective tax basis, using currently enacted tax rates. The effect on deferred assets and liabilities of a change in tax rates is recognized in income in the period when the change is enacted. Deferred tax assets are reduced by a valuation allowance when it is more likely than not that some portion or all of the deferred tax assets will not be realized, which results in a charge to income tax expense in the combined statement of operations.

After consideration of all relevant evidence, the Company believes that it is more likely than not that a benefit will be realized for federal, state and local, and foreign deferred tax assets and accordingly, no valuation allowance was recorded against these assets. The Company records its income taxes receivable and payable based upon its estimated tax liability. The Company is treated as a partnership for U.S. income tax purposes and as such is not subject to federal or state income tax but is subject to New York City Unincorporated Business Tax (NYC UBT).

The Company records uncertain tax positions in accordance with ASC 740, Accounting for Income Taxes, using a two-step approach wherein a tax benefit is recognized if a position is more likely than not to be sustained on the

 

F-108


Table of Contents

Dyal Capital Partners

Notes to Combined Financial Statements

Years Ended December 31, 2020, 2019 and 2018

(Dollars in thousands, except where noted)

 

basis of the technical merits of the position, and for those tax positions that meet the ‘more likely than not’ recognition threshold, the Company recognizes the largest amount of benefit that is more than 50 percent likely to be realized upon ultimate settlement with the related tax authority. The Company recognizes accrued interest and penalties related to uncertain tax positions as a component of the income tax provision.

 

(n)

Distributions from Equity Method Investments

The Company uses the nature of the distribution approach for determining the cash flow presentation of distributions from its investments in private funds accounted for under the equity method of accounting. Under this approach, the Company conducts an analysis to determine the nature of each distribution to determine whether the distribution is a return on investment or a return of investment. Distributions received that are determined to be return on investment are classified as cash inflows from operating activities.

 

(o)

New Accounting Standards Not Yet Adopted

Income Taxes

In December 2019, the FASB issued ASU 2019-12, “Income Taxes (Topic 740): Simplifying the Accounting for Income Taxes”. ASU 2019-12 simplifies the accounting for income taxes by removing exceptions within the general principles of Topic 740 regarding the calculation of deferred tax liabilities, the incremental approach for intraperiod tax allocation, and calculating income taxes in an interim period. In addition, the ASU adds clarifications to the accounting for franchise tax (or similar tax) which is partially based on income, evaluating tax basis of goodwill recognized from a business combination, and reflecting the effect of any enacted changes in tax laws or rates in the annual effective tax rate computation in the interim period that includes the enactment date. The ASU is effective for fiscal years beginning after December 15, 2021 and interim periods within fiscal years beginning after December 15, 2022. Early adoption is permitted. The Company is currently evaluating the potential impact on its combined financial statements and related disclosure.

Credit Losses

In June 2016, the FASB issued ASU 2016-13, along with various updates and improvements “Financial Instruments – Credit Losses”. The standard, including subsequently issued amendments, requires a financial asset measured at amortized cost basis, such as accounts receivable and certain other financial assets, to be presented at the net amount expected to be collected based on relevant information about past events, including historical experience, current conditions, and reasonable and supportable forecasts that affect the collectability of the reported amount. This ASU is effective for fiscal years beginning after December 15, 2022, and interim periods within those fiscal years, and requires the modified retrospective approach. Early adoption is permitted. The adoption of this standard is not expected to have a material impact on the Company’s combined financial statements and related disclosures.

 

(3)

Equity Method Investments

The Company’s investments as a general partner or limited partner in private funds that are not required to be consolidated are presented as equity method investments. The Company reflects its share of the income or loss of the equity method investments in accordance with ASC 323, Investments – Equity Method on a one quarter lag based on the most recent information available from the underlying investment adjusted for cash flows. Net asset value of the underlying funds is also reported on a one quarter lag. This reporting lag could result in a delay in recognition of the impact of changes in the business or operations of these equity method investees. Income from

 

F-109


Table of Contents

Dyal Capital Partners

Notes to Combined Financial Statements

Years Ended December 31, 2020, 2019 and 2018

(Dollars in thousands, except where noted)

 

equity method investments is recorded within net gains (losses) from investment activities in the combined statement of operations.

The summarized financial information of the Company’s equity method investments in private funds is as follows:

 

     December 31,
2020
     December 31,
2019
 

Assets

     

Investments

   $ 4,443,424      $ 3,419,512  

Other assets

     306,805        89,682  
  

 

 

    

 

 

 

Total assets

   $ 4,750,229      $ 3,509,194  
  

 

 

    

 

 

 

Liabilities and Partners’ Capital

     

Debt

   $ 522,707      $ 672,714  

Other liabilities

     54,399        65,529  
  

 

 

    

 

 

 

Total liabilities

     577,106        738,243  
  

 

 

    

 

 

 

Partners’ Capital

     4,173,123        2,770,951  
  

 

 

    

 

 

 

Total liabilities and partners’ capital

   $ 4,750,229      $ 3,509,194  
  

 

 

    

 

 

 

 

     Years Ended December 31,  
     2020      2019      2018  

Investment income

   $ 273,151       $ 196,559       $ 181,010   

Expenses

     97,851         98,179         87,914   
  

 

 

    

 

 

    

 

 

 

Net investment income

     175,300         98,379         93,096   

Net realized and unrealized gains (losses)

     7,311         (409,181)        (110,064)  
  

 

 

    

 

 

    

 

 

 

Net income (loss)

   $ 182,611       $ (310,802)      $ (16,968)  
  

 

 

    

 

 

    

 

 

 

 

(4)

Variable Interest Entities

Consolidated VIEs

The Company consolidates a certain entity in which it has determined to be the primary beneficiary. The Company does not provide performance guarantees and has no other financial obligations to provide funding to such entity other than with respect to its capital commitments.

The following table represents the asset portion of the consolidated balances presented in the combined statements of financial condition attributable to the consolidated entity in which the Company is determined to be the primary beneficiary. The following assets may only be used to settle obligations of the consolidated entity. There are no liabilities attributable to the consolidated entity in which the Company is determined to be the primary beneficiary.

 

     December 31,
2020
     December 31,
2019
 

Assets

     

Equity method investments

   $ 4,627      $ 5,304  
  

 

 

    

 

 

 

Total assets

   $ 4,627      $ 5,304  
  

 

 

    

 

 

 

 

F-110


Table of Contents

Dyal Capital Partners

Notes to Combined Financial Statements

Years Ended December 31, 2020, 2019 and 2018

(Dollars in thousands, except where noted)

 

Unconsolidated VIEs

The Company holds significant variable interests through its equity method investments in, or acts as the sponsor of, certain VIEs that are not consolidated because the Company has determined that it is not the primary beneficiary, as defined in ASC 810. The Company’s involvement with such entities is in the form of general partner or limited partner interests. The Company may earn management fees, and, in certain instances, incentive fees based on the committed capital, invested capital, cost of unrealized investments, investment acquisition cost or as otherwise defined in the respective agreements of these entities. In addition, the Company earns a pro-rata portion of the VIE’s earnings in instances where the Company holds an equity interest.

The Company’s variable interests in these entities consist of the Company’s equity interests therein and any management and incentive fees earned but uncollected. The Company held investments in these entities included as a component of equity method investments on the combined statements of financial condition totaling $22.8 million and $15.3 million on December 31, 2020 and December 31, 2019, respectively, and management and incentive fees receivable from such entities totaling $39.6 million and $0.7 million on December 31, 2020 and December 31, 2019, respectively.

The Company’s maximum exposure with respect to these managed entities includes equity investments the Company has made or is required to make and any earned but uncollected management and incentive fees receivable from the entities.

 

     December 31, 2020  
     Equity
interests
     Maximum
exposure
 

Total private funds

   $ 22,810      $ 69,479  
  

 

 

    

 

 

 

 

     December 31, 2019  
     Equity
interests
     Maximum
exposure
 

Total private funds

   $ 15,326      $ 27,571  
  

 

 

    

 

 

 

 

(5)

Accrued Expenses and Other Payables

Accrued expenses and other payables consist of the following:

 

     December 31,
2020
     December 31,
2019
 

Accrued expenses and other payables:

     

Revenue share payable

   $ 2,538      $ 9,836  

Placement fees payable

     4,045        9,422  

Taxes payable

     2,083        2,245  
  

 

 

    

 

 

 

Total accrued expenses and other payables

   $ 8,666      $ 21,503  
  

 

 

    

 

 

 

 

(6)

Income Taxes

The Company is treated as a partnership for U.S. tax purposes and as such is not subject to federal or state income tax but is subject to New York City Unincorporated Business Tax (NYC UBT). The Company is not

 

F-111


Table of Contents

Dyal Capital Partners

Notes to Combined Financial Statements

Years Ended December 31, 2020, 2019 and 2018

(Dollars in thousands, except where noted)

 

itself a taxpayer. Instead, its partners are subject to tax on the results of its operations in the jurisdictions in which they operate.

Income tax provision

The income tax provision for the years ended December 31, 2020, 2019 and 2018 is summarized as follows:

 

     For the Years Ended December 31,  
     2020      2019      2018  

Current:

        

U.S.

   $ 8,086       $ 8,725       $ 5,056   

Foreign

     248         257         140   

Deferred:

        

U.S.

     101         112         (69)  

Foreign

     —           —           —     
  

 

 

    

 

 

    

 

 

 

Income tax expense (benefit)

   $ 8,435       $ 9,094       $ 5,127   
  

 

 

    

 

 

    

 

 

 

The effective tax rate for the Company represents the income tax provision as a percentage of pre-tax income (excluding non-controlling interests). The effective tax rate was 8.65%, 8.79% and 9.67% for the years ended December 31, 2020, 2019 and 2018, respectively. The difference between the effective tax rate and the statutory NYC UBT rate of 4.0% is primarily driven by a non-deductible compensation expense for UBT purposes, and foreign taxable income subject to higher statutory tax rates.

Deferred taxes

At December 31, 2020 and December 31, 2019, the Company’s deferred tax asset was $0.4 million and $0.5 million, respectively. Significant components of the deferred tax asset include compensation & benefits and placement fees. At December 31, 2020 and December 31, 2019, the Company had no deferred tax liability. The deferred tax asset is recorded in other assets in the combined statements of financial condition.

Uncertain tax positions

Interest and penalties related to uncertain tax positions are recognized in the income tax provision. The Company had no accrued interest for the years ended December 31, 2020 and December 31, 2019. At December 31, 2020 and December 31, 2019, the Company recognized no liability for interest related to unrecognized tax benefits.

Over the next 12 months, it is possible that the amount of the accrued tax liability for uncertain tax positions could change but the Company does not expect this to have a material impact on the combined financial statements.

 

(7)

Related Party Transactions

The Company is indirectly wholly owned by the Parent. The Parent provides the Company with certain services, such as insurance and administrative support, and also provides benefits to employees, including for example, medical, dental, life and disability insurance, participation in retirement plans and certain post-employment benefits. These financial statements also include allocations of centralized corporate expenses from the Parent for services, such as sales and client services, support costs (e.g., finance, human capital management, legal,

 

F-112


Table of Contents

Dyal Capital Partners

Notes to Combined Financial Statements

Years Ended December 31, 2020, 2019 and 2018

(Dollars in thousands, except where noted)

 

compliance, etc.), technology, and other services. These expenses were determined based on various allocation methods, including factors such as revenues, headcount, time and effort spent on matters relating to the Company. These allocated expenses are reflected within Compensation and benefits and General, administrative and other expenses line items on the combined statements of operations. Management fees reported on the combined statements of operations represent revenue from affiliated funds. Reimbursed expenses on the combined statements of operations include expenses reimbursed by the Company’s private funds and reimbursement of expenses incurred by the Company’s Business Services Platform.

Management believes that the assumptions and estimates used to allocate these expenses are reasonable. However, the Company’s expenses as a stand-alone business may be different from those reflected in the combined statements of operations.

In addition, the Company participates in the Parent’s centralized cash management system. Under this system, on a daily basis, any excess cash generated by the Company is transferred to the Parent and any additional daily cash flow needs are funded by the Parent. As such, the Parent benefits from the positive cash flow the Company generates, and the Parent also provides the Company with sufficient daily liquidity to fund its ongoing cash needs. As a result, the Company has historically required minimal cash on hand.

The Parent manages its long-term debt obligations based on the needs of its entire portfolio of businesses. Long-term debt of the Parent and related interest expense are not allocated as none of the Parent’s debt is directly attributable to the Company.

Related party transactions also include transactions with affiliates which, for purposes of these combined financial statements, also include transactions with sponsored funds and employees. The Company’s employees invest on a discretionary basis in sponsored private funds, which are generally not subject to management fees and incentive fees.

The Company’s employees participate in the Retirement Contribution Program which is maintained by NBG. The Company’s retirement contribution for U.S. employees is equal to 15% of eligible earnings up to a maximum contribution of $37.5 thousand, $37.0 thousand and $36.5 thousand for the years ended December 31, 2020, 2019 and 2018 respectively, for all eligible employees. Subject to certain eligibility requirements (such as being employed on December 31st of the plan year), all U.S. employees participate in the Retirement Contribution Program. Under the Retirement Contribution Program, the firm contribution is immediately vested, and the participant has full discretion in directing investments within his/her 401(k) account. Employees are eligible to participate in the Retirement Contribution Program immediately upon hire by the Company. For the years ended December 31, 2020, 2019 and 2018, the Company expensed approximately $3.5 million, $3.4 million and $2.3 million, respectively, with respect to this program.

Non-U.S. employees of the Company participate in retirement plans in locations where the Company has foreign operations. Employer contributions under this program are generally consistent with statutory and regulatory requirements and tax limits.

 

F-113


Table of Contents

Dyal Capital Partners

Notes to Combined Financial Statements

Years Ended December 31, 2020, 2019 and 2018

(Dollars in thousands, except where noted)

 

Amounts due from affiliates and due to affiliates are comprised of the following:

 

     December 31,
2020
     December 31,
2019
 

Due from affiliates:

     

Reimbursements receivable from funds

   $ 17,716      $ 12,630  
  

 

 

    

 

 

 

Total due from affiliates

   $ 17,716      $ 12,630  
  

 

 

    

 

 

 

 

(8)

Equity Based Compensation

On November 3, 2020, NBG issued share-based payment awards (the “Award Units”) to certain Dyal management members. The Award Units represent unvested, non-voting partnership interests in a subsidiary of NBG. The Award Units had no liquidation value on the date of grant, but instead provide the grantees with rights to distributions of the future profits, as defined, of the Company. The Award Units generally vest in four equal installments over four years commencing on the seventh anniversary of the grant date, provided that certain conditions are met, including continued employment with the Company. No additional Award Units are currently available for future issuance.

The Award Units are expensed and recorded into equity over the requisite service period based upon the fair value of the partnership interests on the date of grant, and the Company recognizes forfeitures when they occur. The estimated fair value of the partnership interests as of the grant date was $180 million, which was determined contemporaneously with the grant. The fair value of the partnership interests was determined by using a market approach to estimate enterprise value and an option-pricing method, or OPM, to allocate that value. The assumptions underlying the estimation of the fair value of the partnership interests were complex and subjective and represented management’s best estimates. They included, but were not limited to, assumptions regarding the selection of appropriate financial metric multiples and estimations of the amount at which the Company would be valued in a hypothetical transaction. In 2020, the total expense recognized within Compensation and benefits related to the Award Units was $3.0 million.

A summary of the status of the Award Units as of December 31, 2020, and changes during the year ended December 31, 2020, is presented below:

 

     Number
(Units)
     Weighted-
Average Grant
Date Fair Value
Per Unit ($)
 

Nonvested Award Units at January 1, 2020

     —        $ —    

Granted

     100,000        1,800  

Vested

     —          —    

Forfeited

     —          —    
  

 

 

    

 

 

 

Nonvested Award Units at December 31, 2020

     100,000      $ 1,800  
  

 

 

    

 

 

 

As of December 31, 2020, there was $177.0 million of total unrecognized compensation cost related to non-vested Award Units. That cost is expected to be recognized over a straight-line basis of 10 years.

 

(9)

Commitments and Contingencies

The Company has various commitments, litigation and contingencies that would be expected to be funded from NBG, including as a general partner or limited partner of private funds. The Company, including certain of its

 

F-114


Table of Contents

Dyal Capital Partners

Notes to Combined Financial Statements

Years Ended December 31, 2020, 2019 and 2018

(Dollars in thousands, except where noted)

 

employees, had unfunded capital commitments as of December 31, 2020 and December 31, 2019, of $9.3 million and $13.8 million, respectively. If, upon a fund’s final close, capital commitments received exceed initial expectations, the firm’s anticipated capital commitment might increase.

The Company or the Company’s private funds may be involved, from time to time, in judicial, regulatory and arbitration proceedings or investigations concerning matters arising in connection with the conduct of its business. The Company recognizes liabilities for contingencies when there is an exposure that, when analyzed, indicates it is both probable that a liability will be incurred, and the amount of such liability can be reasonably estimated. When a range of probable liability can be estimated, Dyal accrues the amount it has determined it is most likely to incur. If the amount is not determinable, Dyal accrues the minimum of the range of probable loss. In 2018 the Company recorded $2.7 million of expenses related to a settlement with the Securities and Exchange Commission (SEC) involving certain reimbursable expenses of certain of the Company’s private funds.

The Company’s management believes, based on currently available information, advice of counsel, and established accruals, that the eventual outcome of such proceedings, in the aggregate, will not have a material adverse effect on Dyal’s combined financial condition, results of operations, or liquidity.

The Parent indemnifies the officers, directors and employees affiliated with the Company against liabilities arising from the administration and performance of their duties on behalf of the Company, subject to customary exclusions. The Company’s maximum exposure under these arrangements is unknown and not currently measurable, as any such indemnification would only be required if specified claims against the Company are made in the future.

 

(10)

Merger Agreement

On December 23, 2020, the Parent executed a definitive business combination agreement with Altimar Acquisition Corporation and various Owl Rock Capital Group entities (“Owl Rock”) whereby the Company and Owl Rock will merge to form Blue Owl Capital Inc. (“Blue Owl”), an alternative asset management firm. Blue Owl will become publicly listed through a business combination with Altimar Acquisition Corporation, a special purpose acquisition company. The successful completion of the transaction, expected to close in the second quarter of 2021, is subject to the satisfaction of closing conditions, including receiving the appropriate regulatory approvals, shareholder approvals, and client consents.

 

(11)

Subsequent Events

The Company’s management has evaluated events occurring after the date of the combined financial statements (subsequent events) through February 15, 2021, the date the combined financial statements are available to be issued. All subsequent events requiring recognition have been incorporated into these combined financial statements.

The Company currently has not experienced an adverse impact on its operating model, but acknowledges it is too difficult to predict the full extent of the current COVID-19 outbreak. The Company will continue to watch the effectiveness of efforts to contain the spread of the COVID-19 virus and the potential long-term implications on the global economy and will continue to monitor and adapt as necessary the firm’s operations and processes to effectively manage portfolios.

 

F-115


Table of Contents

 

 

 

LOGO

1,320,591,340 Shares of Class A Common Stock

 

 

PROSPECTUS

 

 

August 2, 2021